- SIGN REGULATIONS SS
The intent of this Article is to:
• Further the goals of the Comprehensive Plan;
• Avoid the proliferation of signage;
• Encourage signs to be compatible with the scale of buildings and the surrounding features;
• Regulate the location, manner, and structure of signs, without regulating speech or sign content;
• Maintain and enhance the aesthetic environment of the County;
• Eliminate potential hazards to motorists and pedestrians resulting from signs;
• Achieve the above stated goals while also offering ample and adequate speech opportunities in each zoning district; and
• Promote the health, safety, and welfare of the residents of Clayton County.
(Ord. No. 2012-232, § 1, 11-13-12; Ord. No. 2017-41, § 25, 5-30-17)
GENERAL SIGN STANDARDS
01: DEFINITIONS.
Words and phrases used in this Article shall have the meanings set forth in this section. Words and phrases not defined in this section, but defined in the zoning ordinance of Clayton County, shall be given the meanings set forth in such ordinance. All other words and phrases shall be given their common, ordinary meaning, unless the context clearly requires otherwise. Section headings or captions are for reference purposes only and shall not be used in the interpretation of this Article.
Abandoned sign. Any sign that contains or exhibits broken panels, visible rust, visible rot, damaged support structures, or missing letters or which is otherwise dilapidated, unsightly, or unkempt, and for which no person accepts maintenance responsibility. Also, any sign associated with a business that has ceased operations for sixty (60) days or more.
Animated sign. Any sign, or part of a sign, that uses any movement or change of lighting or color to depict action or create a special effect or scene.
Audible sign. Any sign which emits a sound which is audible or emits a signal which can be converted into audible sounds, whether by radio or other means.
Awning/canopy sign. Any sign that is a part of, or attached to, an awning, canopy or other fabric, plastic or structural protective cover over a door, entrance, window, or outdoor service area. A marquee is not a canopy.
Banner. A sign other than a flag with or without characters, letters, illustrations or ornamentation applied to cloth, paper, or fabric that is intended to be hung either with a frame or without a frame. Neither flags nor canopy signs are considered banners.
Beacon. Any light with one or more beams directed into the atmosphere or directed at one or more points not on the same lot as the light source; also, any light with one or more beams that rotate or move.
Billboard. A freestanding sign with an area of more than seventy-two (72) square feet.
Building frontage. The linear feet of the exterior wall of a building that faces any road or street that provides a means of direct ingress and egress to the lot.
Changeable copy sign. Any sign that incorporates changing lights, lettering, or images to form a sign message or messages, whether such changes are accomplished electronically or manually.
Canopy-Mounted Sign. A sign consisting of individual alphanumeric characters and/or logos only, that is mounted on top of a permanent canopy.
Construction Fence Wrap Signs. A temporary sign made of a durable, weather-resistant material like canvas, nylon, or vinyl-coated fabric may be placed on a construction fence to conceal a construction site and promote a building being constructed.
Director. The Director of the Department of Community Development, or his or her designee for a particular purpose.
Directory sign. A single sign for multiple businesses, offices, professionals, industries, or other entities located within a planned center.
Drive-through/drive-in facility. A location where products and/or services are distributed to, or business is transacted with, a person seated in a motor vehicle.
Entry Wall Sign. Any single faced sign attached to or erected and confined within the limits of an exterior wall generally along the perimeter of a development.
Fall zone. An area equal to one hundred thirty-three percent (133%) of the height of the structure in every direction.
Flag. Any fabric or bunting containing colors, patterns, or symbols used as a symbol of a government or other entity or organization.
Flashing sign. A sign, the illumination of which is not kept constant in intensity at all times when in use and which exhibits marked changes in lighting effects.
Gas station. A business engaged, as a primary purpose, in the retail dispensing of motor vehicle fuels to the public.
Ground Sign. See monument sign.
Illuminated sign, External. A sign illuminated by an external light source. Such source cannot be a device that changes color, flashes or alternates.
Illuminated sign, Backlit. An internally illuminated sign that is constructed so that the light reflects off of the structure behind creating a halo type glow separating the sign face from the background. Such source cannot be a device that changes color, flashes, or alternates.
Illuminated sign, Internal. A sign illuminated by an internal light source. Such source cannot be a device that changes color, flashes, or alternates.
Internal Signs. Freestanding sign not visible from public rights-of-way that is adjacent to internal entrance drive(s) serving a commercial development or subdivision with more than one identifiable section as shown on a recorded plat for the purpose of directing traffic.
LED sign. An electronically controlled sign utilizing light-emitting diodes to form some or all of the sign message.
Marquee, marquee sign. Any permanent roof-like structure projecting beyond a building or extending along and projecting beyond the wall of the building, generally designed and constructed to provide protection from the weather.
Monument sign. A freestanding sign mounted directly upon the ground and not attached to or a part of or supported by a building and designed in such a manner that the base of the sign face is flush with the supporting solid base which is flush with the ground. The base shall be at least as wide as the sign and shall be constructed of brick, stone, or other architectural masonry material. Also called a ground sign.
Moving sign. A sign which revolves, rotates, swings, undulates, or otherwise attracts attention through the structural movement of parts.
Multi-tenant. One or more buildings, located on a single premise, containing two (2) or more separate and distinct individual establishments, which occupy separate portions of the building and which are physically separated from each other by walls.
Obscene. Material is obscene if to the average person, applying contemporary community standards, taken as a whole, it predominantly appeals to the prurient interest, that is, a shameful or morbid interest in nudity, sex or excretion; the material taken as a whole lacks serious literary, artistic, political or scientific value; and the material depicts or describes, in a patently offensive way, sexual conduct specifically defined as: (A) acts of sexual intercourse, heterosexual or homosexual, normal or perverted, actual or simulated; (B) acts of masturbation; (C) acts involving excretory functions or lewd exhibition of the genitals; (D) acts of bestiality or the fondling of sex organs of animals; or (E) sexual acts of flagellation, torture, or other violence indicating a sadomasochistic sexual relationship.
Out-of-store marketing device. An out-of-store marketing device is any facility or equipment which is located outside of a primary building on a site zoned for non-residential uses, which is used for the primary purpose of providing a product or service without the owner's or agent's immediate presence, and which is manufactured to include a color, form, graphic, illumination, symbol, and/or writing thereon to communicate information regarding the product or service provided thereby to the public. Examples of out-of-store marketing devices include: fuel pumps, bank ATM units, vending machines, newspaper racks, drink machines, ice boxes, and phone booths. Where signs integral to such out-of-store marketing devices are too small to be legible to the traveling public from rights-of-way and are otherwise non-removable without damage to the equipment's surface, they do not require a permit and are not subject to overall sign limitations for the lot on which they appear.
Pedestrian-Scale (Ped-Scale) Pole-Mounted Hanging Sign. A freestanding sign hanging from a ground mounted one pole support.
Pennant, streamer. Any lightweight plastic, fabric, or other material, whether or not containing a message of any kind, suspended from a rope, wire, or string, usually in a series, designed to move in the wind.
Permanent sign. Any sign which, when installed, is intended for permanent use. A permanent freestanding sign shall be of a type and construction as not to be easily or readily removed from the lot on which it has been erected.
Permit. A sign permit reviewed, approved, and issued by the Zoning Administrator.
Permittee. The person and/or entity owning or leasing the land on which the sign is erected or for which an application has been submitted.
Person. A natural or legal person, including a firm, organization, partnership, trust, and corporation.
Portable sign. A sign which is not permanently affixed to the ground or to a structure, including but not limited to signs on trailers or signs mounted or painted on vehicles which are parked in such a manner as to serve the purpose of a sign.
Principal building. The building in which the principal use of the lot is conducted. Non-residential lots with multiple principal uses may have multiple principal buildings, but storage buildings, garages, and other structures with clearly accessory uses shall not be considered principal buildings.
Projecting or Suspended Sign. A sign being attached to and projects or suspends from a building face or arcade ceiling. It may also hang from a support structure attached to the building face. Sign faces are typically perpendicular to the building face, but may be at an angle greater than 45 degrees from the facade. The sign may be vertically or horizontally oriented.
Public sign. Any sign erected by a governmental entity.
Roof sign. Any sign erected and constructed wholly on and over the roof of a building, or supported by the roof structure.
Sandwich Boards. Sandwich boards are temporary, two-faced signs, hinged at the top placed upon the ground.
Sign face. That part of a sign that is or can be used for advertising purposes.
Sign. Any device, fixture, placard, or structure affixed to, supported by, or suspended by a stationary object, building or the ground that uses any color, form, graphic, illumination, symbol, or writing to communicate information of any kind to the public.
Sign, Cantilever. A sign, not exceeding six (6) square feet on any side, with a sign hanging or suspended below a rigid horizontal support member which is not more than four (4) inches by four (4) inches, with one (1) end of the horizontal member attached to a vertical support member which is not more than four (4) inches by four (4) inches, and a structure height not exceeding six (6) feet.
Sign during Construction. A ground mounted temporary sign allowed during the construction beginning with the commencement of construction and ending with the issuance of a Certificate of Occupancy or installation of a permanent sign, whichever occurs first.
Signs during Vacancy. Signs permitted for developments with vacant lots, units, and/or tenant spaces.
Sign, Expanded Informational. A Standard Informational Sign in all respects, except it may have an area of not greater than six (6) square feet and a height not greater than five (5) feet.
Sign, Mobile. A sign which is attached to, mounted on, pasted on, painted or drawn on any vehicle (whether motorized or drawn), which is placed, parked or maintained at one particular location for the express purpose and intent of promotion.
Sign, Standard Informational. A sign with an area of not greater than four (4) square feet, with a sign face made for short term use, containing no reflecting elements, flags, or projections and which, when erect, stands at a height not greater than three (3) feet and is mounted on a stake or metal frame with a thickness or diameter not greater than one and one-half (1½) inches.
Temporary sign. Any sign that is not permanently mounted.
Tri-Vision sign. A sign designed with a series of triangular slats that mechanically rotate in sequence with one another to show three different sign messages in rotation.
Wall sign. Any sign attached parallel to a wall, painted on the wall surface or erected and confined within the limits of an outside wall of any building or structure, which is supported by such wall or building and which displays only one sign surface. No wall sign shall extend more than twelve (12) inches from any wall, building, or structure.
Window sign. Any sign that is placed inside a window or upon the window panes or glass, either inside or outside the building, and is visible from the exterior of the structure.
02: This General Sign Standards section applies to all of the zoning districts.
A.
Enforcement: This chapter is to be generally administered and enforced by the Zoning Administrator and/or his/her designee, including, but not limited to, the Clayton County law enforcement and code enforcement personnel.
B.
Inspections: The Zoning Administrator of Community Development or his/her designee may inspect at any time each sign regulated by the provisions herein. The Zoning Administrator is empowered to revoke any permit issued upon failure of the sign owner or lessee to comply with the provisions of this chapter.
C.
Violations: Violations of this chapter shall be considered as a violation of the Zoning Ordinance and be subject to such penalties and enforcement actions as provided therein.
D.
Sign Permits: Except as otherwise provided in this Article, it shall be unlawful for any person to erect, construct, enlarge, move or convert any sign in the County or cause the same to be done without first obtaining a sign permit and/or a building permit from the Community Development Department for each such sign from the County. This shall not be construed to require any permit for the cleaning and other normal maintenance or repair of a sign or sign structure for which a permit has previously been issued, so long as the sign or sign structure is not modified in any way.
E.
Building Permits: Signs using electrical wiring and connections (i.e. illuminated signs), as well as permanent ground and wall signs require a building permit, and the Clayton County Building Inspector must be contacted regarding such signs.
F.
Information Required: The sign registration shall be on forms provided by the Community Development Department, and shall provide the following information:
1.
The name and address of the property owner and sign owner, if different;
2.
The address of the sign, and description of the parcel upon which the sign is located;
3.
The zoning district of the property containing the sign and a statement of compliance with all the zoning district standards;
4.
Site plan shall include: the location of the proposed signs on the lot, all existing signs, as well as indicate setbacks and distances to property lines and rights-of-way;
5.
Elevation drawing showing the height and dimensions of sign face, and height of sign structure;
6.
Square feet area per sign face and the aggregate square feet area if there is more than one sign face;
7.
Plans, specifications and structural details showing the type and manner of construction, attachment to buildings or in-ground erection; and
8.
Written consent of the owner of the property, or his/her agent, granting permission for the placement, maintenance, size, and height of the subject sign to be placed on the property.
G.
Permit Fees: No permit shall be issued until the appropriate application and fees, as set by the Board of Commissioners, has been paid.
H.
Legal Provision: Notwithstanding any provision by this article to the contrary where a sign is permitted by this Ordinance any message on such sign is permitted unless in violation of State or Federal law.
03: Sign Application Processing and Decision
A.
Incomplete Application; False information. The Zoning Administrator shall reject any application that is incomplete or inaccurate, that contains false material statements or omissions, or that is for a sign which would violate any standard within this article within twenty (20) calendar days of receipt of said application. The Zoning Administrator may reject at any time prior to the expiration of the twenty (20) calendar day period, if the application is incomplete, inaccurate or contains false material statements or omissions, by returning the application to the applicant.
B.
Processing Time: The County shall process all accurate and complete applications within thirty (30) calendar days, notifying the applicant of its decision. If the application meets the standards of the ordinance then it shall be approved and a permit issued. If the application does not meet the standards of the ordinance then the application shall be denied, if denied, the applicant may reapply correcting deficiencies in the original application. If a complete application is not ruled on within 30 days, it shall be deemed granted on the 31 st day after the later of the filing date or the date on which the application is complete.
C.
Appealable: Any person aggrieved by the Zoning Administrator's decision may appeal the decision pursuant to the procedures for zoning appeals.
D.
A rejected application later resubmitted in conformity with this article shall be deemed to have been submitted on the date of resubmission, instead of the original submission date. An application which is resubmitted shall meet all the standards for an original application.
E.
Expiration Date: A sign permit shall become null and void if the sign for which the permit was issued has not been installed and completed within one hundred eighty (180) days after the date of issuance; provided, however, that when an applicant can demonstrate that an entity was timely engaged to construct the permitted sign, but the fabrication has not yet been completed, one 60-day extension may be granted by the Zoning Administrator. No refunds shall be made for a permit after the permit is issued. If later an individual desires to erect a sign at the same location, a new application for the sign must be processed and another fee paid in accordance with the fee schedule applicable at such time.
(Ord. No. 2017-41, § 25, 5-30-17)
Sec. 8.2.1. Variances.
This section shall provide the exclusive procedures for granting variances to the requirements of this article.
Upon application for a multiple occupancy non-residential lot covering more than ten (10) contiguous acres, the Board of Zoning Appeals may grant a variance to allow an increase in:
A.
The maximum sign area for a monument signs an additional ten percent (10%); or
B.
The maximum sign height for a monument sign an additional ten percent (10%);
Provided the applicant shows all signs and structures within the business development are in conformance with this article.
C.
The Board of Zoning Appeals shall consider the following factors:
1.
The size and location of buildings constructed on the subject lot;
2.
The number of different tenants occupying the buildings;
3.
The topography of the subject property on which the sign is located or to be located renders it impossible to comply with the strict standards of this Article.
4.
The natural features of the subject property on which the sign is located or to be located, or of the land immediately adjacent to the subject property, impairs the visibility of the sign such that it cannot be seen.
5.
The criteria of appeals approval provided in Article 10.8.
(Ord. No. 2012-232, § 1, 11-13-12; Ord. No. 2017-41, § 25, 5-30-17)
A.
The following location and setback standards shall apply:
1.
All signs and sign structures, except as noted below must be setback at least ten (10) feet from the public right-of-way. No portion of a sign or sign structure erected on private property shall encroach on or overhang the public right-of-way without proper approval from the Clayton County Department of Transportation and Development, or be located upon any other person's property.
2.
Entrance signs must comply with any applicable provision in the Manual on Uniform Traffic Control Devices, latest edition.
3.
Setbacks are measured from the closest portion of the sign (whether that is the base, sign face, or the sign structure) to the right-of-way.
4.
No non-government sign shall be located in the right-of-way.
B.
Height Limits. The height of a sign shall be computed as the distance from the base of the sign structure at natural grade to the top of the highest attached component of the sign. Natural grade shall be construed to be the lower of: (1) existing grade prior to construction or (2) the newly established grade after construction, exclusive of any filling, berming, mounding, or excavating solely for the purpose of locating the sign.
In cases in which the natural grade cannot reasonably be determined, sign height shall be computed on the assumption that the elevation of the natural grade at the base of the sign is equal to the elevation of the nearest point of the crown of a public street or the grade of the land at the principal entrance to the principal structure on the zoned lot, whichever is greater (surveyor's certificate required).
Where the normal grade is below the normal grade of a public street, the sign base can be raised to the elevation of the normal grade of the street before the height limitations are applied (surveyor's certificate required). At no time shall any sign's overall height exceed the zoning district's height limitations.
Height limitations in this Article control over the general height limitations of this Ordinance, and apply to any structure that contains a sign. For example, a church spire or radio antenna with a sign would be subject to the height limitations of this Article, rather than general height limitations. Height limitations apply to both the sign and the sign structure, whichever is the tallest.
C.
Illumination: the following illumination standards shall apply:
1.
All signs may be externally or internally illuminated. External illumination of any sign in any district shall be positioned and shielded so that the light source cannot be seen directly by any passing motorists or from adjacent dwellings or businesses.
2.
No illuminated signs, over sixteen (16) square feet, shall be constructed or maintained within two hundred (200) feet of any single-family or multiple family dwelling. All permanent signs under sixteen (16) square feet shall be constructed or maintained twenty-five (25) feet from any single-family or multiple family dwelling.
3.
Nothing herein shall prevent the installation and maintenance of Electronic Multiple Message Signs as set forth in Section 8.20
4.
All externally illuminated signs shall utilize low wattage luminaries, mounted in fixtures designed to direct the light and eliminate light trespass, such as light shining into residences or other neighboring structures.
5.
All internally illuminated signs shall utilize low wattage luminaries designed to reduce light glow.
6.
All electronic message signs shall have automatic dimming capabilities that adjust the brightness to the ambient light at all times of day and night.
7.
All text displayed on an electronic message sign must be static for a minimum of sixty (60) seconds.
8.
All signs over ten (10) feet in height shall be internally illuminated or illuminated by external lighting fixtures located above the sign area, firing downward, and not visible to passing motorists.
9.
Signs shall not include neon bulbs.
D.
Calculation of Sign Area: In order to determine compliance with the maximum allowable sign areas permitted under this article, the following shall establish how sign areas are measured. Unless otherwise specified as the area of a sign face or sign structure, the term "sign area" shall apply to both the sign face and structure.
Sign Face Area Measurements:
1.
The area of a sign face shall be computed as the area within the smallest rectangle enclosing the limits of a sign face, or the combination of the areas of all such rectangles delimiting each sign module, together with any frame or material, texture, or color forming an integral part of the sign face or used to differentiate the sign face from the structure upon which it is placed.
2.
For signs that have no identifiable frame or border, the smallest rectangle that includes all of the sign's words, letters, figures, symbols, logos, fixtures, colors, or other design elements intended to convey the sign's message shall establish the area of the sign's face.
Sign Structure Measurement: The area of a sign is calculated by determining the area of the smallest square or rectangle which encloses the sign face and the structure surrounding the sign face. For example, the pole or base would not be included, but any frame holding the sign face in place would be counted. See examples, below. However, this example is not a substantive regulation as to permissible types of signs:
F.
Unusually Shaped Signs. Unusual shaped signs are signs that are any shape other than a square or rectangle, and include signs with projecting elements or features, round, oval, and triangular signs, signs with more than four sides, signs in the shape of an animal, object, or device, and so forth. For all such signs, the area is calculated by calculating the area of the smallest rectangle that will completely enclose all elements of the sign face and sign structure supporting the face, not including the base.
G.
Obscene Matter Prohibited. It shall be unlawful for any person to display upon any sign or other structure any obscene matter, as defined in O.C.G.A. § 16-12-80.
H.
All signs shall be placed upon a lot. No sign may be placed on any lot which does not meet the minimum requirements of the zoning ordinance.
(Ord. No. 2010-254, § 1, 12-14-10; Ord. No. 2012-232, § 1, 11-13-12; Ord. No. 2014-43, § 1, 2-18-14; Ord. No. 2017-41, § 25, 5-30-17)
A.
Fire Safety. No sign or sign structure may be erected or maintained which obstructs any fire escape, ventilation, or door; nor shall any sign or sign structure be attached to a fire escape.
B.
Corner Visibility. No sign or sign structure above a height of three feet shall be maintained within 15 feet of the intersection of the right-of-way lines of two streets or of a street intersection with a railroad right-of-way, or within the ASHTO clear zone as identified within Article 6.27, Sight Visibility Standards, whichever is greater.
C.
Traffic Visibility and Safety. No sign shall obstruct the traffic sight line, or the view of vehicles entering the roadway (i.e., the view of oncoming traffic by vehicles attempting to enter the road, or vice versa). No sign shall be erected on any traffic island. No sign shall create a traffic hazard. Sign locations shall be suggested by the Traffic Section of the Department of Transportation and Development if a safety question is raised by the Community Development Department.
D.
Good Repair. All signs, together with all their supports, braces, guys, and anchors shall be kept in good repair.
E.
Temporary Sign Standards. All temporary signs shall be made of waterproof material, and must be attached to an independent mounting device. The mounting must be secure to prevent the sign from blowing off the device. The mounting device shall bear the name and phone number of the party responsible for the device.
F.
Removal of Illegal Signs. The County may remove a sign and otherwise in violation of this Ordinance, without giving notice to any party, if said sign is upon the public right-of-way or upon other public property.
G.
Removal of Unsafe Signs. The County may remove or cause to be removed any sign that creates a safety hazard and otherwise in violation of this Ordinance, without giving notice to any party, if said sign is upon the public right-of-way or upon other public property.
H.
Removal of Unlawful Signs: The County may order the removal of any sign in violation of this Article by written notice to the permit holder and/or property owner if there is no permit holder of record; or if there is no permit holder, then to the owner of the sign. If a permit has been issued, such notice shall operate to revoke the permit.
(Ord. No. 2012-232, § 1, 11-13-12; Ord. No. 2017-41, § 25, 5-30-17)
The following signs are prohibited:
(1)
Air or gas-filled balloons. Air or gas-filled balloons or other devices which have a capacity for air or gas which exceeds three cubic feet are prohibited.
(2)
Animated and flashing signs. Signs (excluding Electronic Multiple Message Signs) that flash, blink, rotate, revolve, or have moving parts or visible bulbs, and signs containing reflective elements that sparkle in the sunlight or otherwise simulate illumination during daylight hours, are not allowed.
(3)
Attached and painted signs. Signs that are painted on or attached to trees, curbs, utility poles, or rocks or other natural features, are not allowed.
(4)
Banners. Banners are not allowed except as provided for temporary signage.
(5)
Dilapidated signs. Signs that are dilapidated or in such condition as to create a hazard, nuisance or to be unsafe or fail to comply with any provision of the building code are not allowed.
(6)
Display of nudity. Signs displaying nudity, as defined by the state at O.C.G.A. § 32-6-75(b)(1), are not allowed.
(7)
Festoons. Strings of ribbons, tinsel, small flags, pennants, streamers, pinwheels, balloons or other devices, or long narrow strips of fabric, plastic, or other pliable material, designed to move in the wind or by mechanical fan, are not allowed.
(8)
Inflatable signs. A sign that is intended to be expanded by air or other gas for its proper display or support is not allowed except air or gas-filled balloons of three cubic feet or less.
(9)
Misleading statements. It is unlawful for a person to display false or misleading statements upon signs or other public places calculated to mislead the public as to anything sold, services to be performed, or information disseminated. The fact that any such sign or display contains words or language sufficient to mislead a reasonable or prudent person shall be prima facie evidence of a violation of this section by the persons displaying such sign or permitting such sign to be displayed at their residence, establishment or place of business.
(10)
Moving signs, or signs with moving parts. This includes, but is not limited to, animated signs involving motion or sound; "trivision"-type signs; signs with moving words; signs with waiving elements, whether motorized or wind-powered; similar moving signs or inflatable signs.
(11)
Obscene signs. Obscene signs, as defined by the state at O.C.G.A. § 16-12-80(b), are not allowed.
(12)
Obstructions. No sign shall obstruct any fire escape, window, door, or opening usable for fire prevention or suppression, or prevent free passage from one part of a roof to any other part thereof. No sign shall extend above a parapet wall, be affixed to a fire escape, or interfere with any opening required for ventilation.
(13)
Pole or pylon signs. Pole or pylon signs are prohibited as principal freestanding signs, as defined in this ordinance.
(14)
Portable signs.
a.
A sign designed to be temporarily placed upon the ground and not otherwise permanently affixed to it as otherwise required by the building code.
b.
A sign mounted on a trailer, with or without wheels.
c.
Notwithstanding the above provisions of this Subsection (14), sidewalk or sandwich signs shall be permitted as set forth in Section _____.
(15)
Vehicular signs. Any sign that meets the definition of a "vehicular sign" as contained in this ordinance is prohibited.
(16)
Private signs placed on public property. Any sign posted or erected on utility poles, public rights-of-way or any other public property is not allowed, except those placed or approved to be placed by agencies of the federal, state or local government, or as otherwise required or authorized by O.C.G.A. § 32-6-50 or any other law.
(17)
Railroad Right-of-way.
(18)
Roof signs. Roof signs, including signs painted or adhered on roofs, are not allowed. This prohibition does not apply to the fascia portion of a mansard roof, or to the face of a parapet wall, provided that the sign must not extend above the top of the mansard roof or parapet wall.
(19)
Search lights and similar devices. Search lights and similar devices are not allowed.
(20)
Signs advertising illegal activity. Signs that advertise an activity illegal under state or federal law are not allowed.
(21)
Signs imitating public warning or traffic devices. Any sign that displays intermittent lights resembling the flashing lights customarily used in traffic signals or in police, fire, ambulance, or rescue vehicles, and any sign that uses the words "stop", "go", "slow", "caution", "danger", "warning" or other message or content in a manner that might mislead or confuse a driver, is not allowed. Any sign that uses the words, slogans, dimensional shape or size, or colors of governmental traffic signs is not allowed. No red, green or yellow illuminated sign shall be permitted within 300 feet of any traffic light.
(22)
Sound or smoke emitting signs. A sign that emits or utilizes in any manner any sound capable of being detected on any traveled road or highway by a person with normal hearing, or a sign that emits smoke, vapor or odors, is not allowed.
(23)
Swinging or projecting signs. Swinging or projecting signs, unless approval is granted by the building inspector. See Subsection 260-7(a)(4).
B.
Home Occupations. As stated in Article 6.10, Home Occupation Standards, any home occupation may not have a wall mounted sign exceeding 2 square feet, and must be attached to the primary structure. No off-site signs or signs within the yard of the property shall be permitted.
(Ord. No. 2010-254, § 2, 12-14-10; Ord. No. 2012-232, § 1, 11-13-12; Ord. No. 2017-41, § 25, 5-30-17)
TEMPORARY SIGN STANDARDS
The following signs are permitted in any zoning district without securing a sign permit; however, all other requirements must be followed.
A.
Weekend Signs: Weekend signs are temporary signs that may be erected in any zoning districts after 6:00 p.m. on any Friday and must be taken down by 8:00 p.m. the following Sunday. Subject to the following requirements:
1.
May not exceed three feet in height and four (4) square feet per side, and shall not be more than two-sided.
2.
Must not be placed within ten (10) feet of the curb or pavement or within the public right-of-way.
3.
No more than one (1) class 1 temporary sign shall be permitted per 500 feet of road frontage.
4.
May not pose a traffic hazard nor create a nuisance, and must comply with all other provisions of this ordinance (e.g. type, location, construction, etc.).
5.
Weekend signs erected in violation of this Ordinance may constitute a safety hazard and are subject to being removed without notice and being destroyed. Additionally, if such signs are erected unlawfully, or in improper areas, or beyond the permissible time frame, they are subject to being taken down and destroyed by the County without notice.
6.
Must meet the construction standards of Section 8.4.
B.
Additional Temporary Signage on parcels of land containing a non-residential zoning district, subject to the following requirements.
1.
May not exceed six (6) feet in height and thirty-two (32) square feet per side, and shall not be more than two-sided.
2.
Must not be placed within ten (10) feet of the curb or pavement or within the public right-of-way.
3.
Each parcel shall not have more than 4 additional signs, but the total of all of the sign faces shall not exceed 32 square feet.
4.
Must not pose a traffic hazard nor create a nuisance, and comply with all other provisions of this ordinance (e.g. type, location, construction, etc.).
5.
Must meet construction standards of Section 8.4 for temporary signs.
6.
Are limited to noncommercial messages or messages that relate to the commercial use of the property (i.e., "For Sale").
C.
Additional temporary signage on parcels of land containing a residential zoning district or use of land, subject to the following requirements:
1.
May not exceed four (4) feet in height and four (4) square feet per side, and shall not be more than two-sided.
2.
Total maximum area for all sign faces is limited to sixteen (16) square feet (e.g., four (4), four (4) square feet sign faces or some lesser combination).
2.
Must not be placed within ten (10) feet of the curb or pavement or within the public right-of-way.
3.
No more than four (4) signs may be erected on each parcel of land.
4.
Must not pose a traffic hazard nor create a nuisance, and comply with all other provisions of this ordinance (e.g. type, location, construction, etc.).
5.
Must meet construction standards of Section 8.4 for temporary signs.
6.
Are limited to noncommercial messages or messages that relate to the commercial use of the property (ie, "For Sale" or "Yard Sale", by way of examples).
D.
Wall Mounted Signs: Wall Mounted Signs may not exceed two (2) square feet of sign area per face. If not otherwise provided for in a specific zoning district, such wall mounted signs are restricted to a maximum of one (1) per establishment, with such to be attached to the front wall of the respective establishment to which it refers.
E.
Window Signs: Window signs may be erected as permitted within Articles 8.8 through 8.17, Permanent Sign Standards of this Article.
(Ord. No. 2012-232, § 1, 11-13-12; Ord. No. 2016-169, § 1, 10-18-16; Ord. No. 2017-41, § 25, 5-30-17)
A.
Permitted Temporary Signs: Permitted temporary signs are additional temporary signs allowed on any lot containing a non-residential zoning district or use of land, subject to the following requirements:
1.
May be attached to a building facade or existing sign structure.
2.
Shall have a maximum square footage of ten (10) percent of the area of the front face of the building space occupied by the use associated with the sign.
3.
May be erected for each parcel of land and/ or tenant per planned center.
3.
May not be erected for more than 45 calendar days at one time, or exceed 120 calendar days per year.
4.
Must meet construction standards of Section 8.4.
B.
Signage During Construction: Two additional signs shall be allowed during construction of a residential or non-residential subdivision. The signs shall not be internally illuminated.
1.
Duration — the signs shall be allowed beginning with the issuance of a land disturbance permit and ending with the issuance of a Certificate of Occupancy or installation of a permanent sign at the subdivision entrance, whichever comes first.
2.
Size — each sign shall not exceed 16 square feet in area or 7 feet in height.
3.
Location — the minimum front setback shall be 15 feet from the edge of the pavement or outside the right of way, whichever is greater and 1'0 feet from the side and rear lot lines. However, in no case will a sign be allowed to obscure vision at a street or driveway intersection, or railway crossing. For traffic safety, signs shall not be located within the triangular area on a corner lot formed by measuring 20 feet along both street side property lines from their intersection.
(Ord. No. 2012-232, § 1, 11-13-12; Ord. No. 2017-41, § 25, 5-30-17)
PERMANENT SIGN STANDARDS
A.
If not otherwise stated, any sign not specifically permitted in a zoning district as provided under this section, Permanent Sign Standards (PS), shall be prohibited. These regulations apply to signs located on any lot or development, but not Billboard Signs or Groundsheet Signs. A double-sided (double-faced) sign is counted as one sign, but each face counts towards the maximum area permitted. Height is measured from grade level of the closest roadway to the highest portion of the sign structure. Permanent signs require a permit.
B.
Ground Signs.
1.
Signs shall be constructed of brick, stone, stucco, or an architectural masonry material.
2.
Must be monument style.
3.
The sign shall have a three (3) foot landscape strip planted around its base.
4.
For all commercial, office, industrial, and multifamily developments, address numbers shall be posted on the face of the monument signs at the main entrance of the development. For developments that contain multiple addresses and/or building numbers, the range of addresses and/or building numbers shall be on the face of the monument. The numbers shall be six (6) inches in height and the color shall contrast with the sign faces so as to be readily identifiable.
C.
Wall and awning signs.
1.
Wall and awning signs shall not extend above the parapet wall.
2.
Wall signs shall not project beyond the building face by more than eighteen (18) inches. Awning signs shall not project beyond the building face by more than five (5) feet.
3.
Wall and awning signs shall not exceed ten (10) percent of the wall face to which the sign is attached or three hundred (300) feet of total sign area, whichever is less. For individual tenant spaces that are connected to a larger multi-tenant building, only the wall area of the tenant space is counted.
4.
The maximum wall or awning sign height shall be ten (10) feet.
5.
Wall signs are only permitted on parcels zoned non-residential, except as permitted in the home occupation section.
6.
Wall signs must be constructed of non-combustible materials, plastic must have a matte or non-glossy appearance.
(Ord. No. 2012-232, § 1, 11-13-12; Ord. No. 2017-41, § 25, 5-30-17)
A.
Residential Uses:
1.
Ground Signs:
One (1) double-faced sign per lot. No single sign face may exceed sixteen (16) square feet. Total maximum area for all sign faces is thirty-two (32) square feet (e.g., two (2), sixteen (16) square feet sign faces). Height is limited to six (6) feet.
2.
Window Signs:
Not permitted.
3.
Wall Signs:
Not permitted.
4.
Entrance Signs:
Not permitted.
D.
Internal Signs:
Internal signs are signs located within any subdivision, complex, or development of no more than nine (9) square feet, and no more than five (5) feet in height. The area of all such sign faces on a single lot, parcel, residence, business, or development may not exceed thirty-six (36) square feet, and such signs may not aggregate to form a message. If sign is attached to the wall, the sign may not be mounted higher than the building height. All signs shall be located a minimum of two (2) feet from all property lines.
(Ord. No. 2012-232, § 1, 11-13-12; Ord. No. 2017-41, § 25, 5-30-17)
A.
Within the residential portion of any PUD, the provisions of Section 8.9 apply. A sign plan for any non-residential portion of a PUD shall be made a part of the PUD application process and approved during the rezoning process. PUD applicants should seek consistency with the signage provisions of non-residential and mixed use zoning districts as shown above.
B.
A master sign plan shall be submitted for multiple-occupancy developments/subdivisions within non-residential zoning districts that are five (5.0) acres or more in area.
C.
Master sign plan standards. Standards as to type, number, size, height, location, orientation or other design provisions established in addition to or in lieu of the restrictions placed on signs by this article are to be incorporated into the master signage plan.
1.
Master sign plans shall illustrate all proposed signs in sufficient detail so as to provide knowledgeable review and design specificity. Master signage plans shall show, describe or illustrate all signs proposed to be located on a lot and the buildings and structures therein, whether existing or new, and whether permitted by right or as additional signage under these regulations.
2.
Upon approval, the master sign plan shall supersede any conflicting restrictions and regulations of this article for the property to which it pertains.
3.
Identification of delivery. Approval by the Zoning Administrator shall apply only to the architectural elements, uniformity of size, color and placement of the sign. All applications for sign permits for signage within a multiple-occupancy development/subdivision shall comply to the master sign plan. It shall be the responsibility of the owner or leasing agent of the property to provide the occupant with a copy of the approved master sign plan. Any signage for new businesses within the existing projects shall comply with the provisions of this ordinance.
(Ord. No. 2017-41, § 25, 5-30-17)
The highest point of a flagpole shall not exceed fifty (50) feet in height. Flag dimensions shall be proportional to the pole such that the hoist side of the flag is not more than fifty (50) percent of the vertical height of the flagpole. No more than three (3) flagpoles may be erected upon any parcel of land with a non-residential zoning district classification or parcel of land containing a non-residential use.
(Ord. No. 2017-41, § 25, 5-30-17)
A.
Principle and Accessory Use: A billboard sign may be considered either principal or accessory uses.
B.
Conditional Use: All billboard signs shall require a conditional use permit. Procedures for obtaining a conditional use permit are in defined in Article 13.
C.
Criteria: Any billboard sign shall be erected or maintained within six hundred sixty (660) feet of the nearest edge of the right-of-way and visible from the main traveled way of the interstate or primary highways, on property that meets the following criteria:
1.
The property must be zoned for commercial or industrial use.
2.
The property must have a minimum of 22,000 square feet.
3.
The property must have at least two-hundred (200) feet of frontage on Georgia Highway (Interstate) 75, 285, or 675, or must have at least two-hundred (200) feet of frontage on Lees Mill Road or Frontage Road that has contiguous rights-of-way along Georgia Highway (Interstate) 75.
D.
Placement: No billboard sign may be erected within five hundred (500) feet of an interchange, intersection at grade or safety rest area. The foregoing 500-foot zone shall be measured along the interstate highway from the point at which the pavement commences or ceases to widen at exits from or entrances to the main traveled way. In circumstances where both the exit and entrance ramps on one side of an interchange constitute continuous lines of travel to the exit and entrance ramps of the adjacent interchange, this side of the interchange shall be treated as if no ramps exist and the foregoing 500-foot zone on this side of the interchange shall be measured from the survey centerline of the main traveled way and crossroad forming the interchange or intersecting road.
E.
Distance/Setback requirements: The following distance requirements shall be adhered to:
1.
Each billboard shall be located not less than five hundred (500) feet from any other billboard and not less than one hundred (100) feet [DM1] from a single family residential, or agricultural zoning district.
2.
Each billboard shall be located not less than one hundred (100) feet from any structure.
3.
No sign shall be located within 1,000 feet from the property boundary of a national park, state park, local monument or place of worship.
4.
Each billboard must not be located closer than its height in feet to any property line.
5.
Distance (setback) measurement shall be made horizontally in all directions from the nearest edge of the sign face.
F.
Size of signs: Signs shall not be less than twenty-five (25) feet above ground level. Sign faces shall not exceed six hundred seventy-two (672) square feet or forty-eight (48) feet in length, width, or height, nor shall it be less than three hundred (300) square feet [DM2].
G.
Sign faces: No more than one (1) single-faced or double-faced sign can be located on a single billboard sign structure. Only one (1) sign module is allowed on a single-faced billboard sign structure, and only two (2) sign modules are allowed on a double-faced billboard sign structure. The two sign modules forming a double-faced billboard must be parallel (back-to-back) to one another or form an interior angle no greater than sixty (60) degrees, and the two sign modules may be separated from each other at their nearest point by no more than three (3) feet.
H.
Sign orientation: Only one sign shall be allowed to face the same direction per location. This allows back-to-back or "V" formation signs, but prohibits two signs (side by side or one above the other) facing the same direction.
I.
Angle of the roadway: Billboards shall be placed at no more than a 20-degree angle from the roadway.
J.
Location on property: All portions of the billboard must be located on a property in accordance with the front, side and rear yard setback requirements of the zoning district in which it is located.
K.
D.O.T. regulations: The billboard must comply with all requirements of the State of Georgia and the Georgia Outdoor Advertising Act (O.C.G.A. §§ 32-6-70 et seq.), as well as the provisions of this section, whichever is the most restrictive.
L.
Illumination of signs: the following illumination standards shall apply:
1.
The light from any illuminated sign shall not be of an intensity or brightness, which will interfere with the peace, comfort, convenience, and general welfare of residents or occupants of adjacent properties.
a.
Internally illuminated signs shall not exceed twenty (20) foot-candles of incandescent light measured at a distance of ten (10) feet from such structure.
b.
Externally illuminated signs shall be lighted so that no lights are positioned in a manner that light glares or shines into the eyes of motorists or pedestrians so as to create a hazardous or dangerous condition.
2.
Primary-colored lights shall not be used at any location or in any manner so as to be confused with or construed as traffic control devices.
3.
Neither direct, nor reflected light from primary light sources shall create a hazard to operators of motor vehicles.
(Ord. No. 2010-254, § 3, 12-14-10; Ord. No. 2012-53, § 1, 3-13-12; Ord. No. 2012-159, § 1, 8-7-12; Ord. No. 2013-17, Pt. I, 1-8-13; Ord. No. 2017-41, § 25, 5-30-17)
Editor's note— Ord. No. 2017-41, § 25, adopted May 30, 2017, repealed § 8.19, which pertained to groundsheet sign standards and derived from the original Code.
A.
Electronic Multiple Message Signs are signs illuminated entirely by the use of light emitting diodes (LED), or similar digital technology, as authorized by the State of Georgia in O.C.G.A. § 32-6-75(c)(1). The following requirements shall apply to such signs:
1.
All copy must be static and each transition between copy must occur within two (2) seconds and copy must remain fixed for ten (10) seconds;
2.
Electronic Multiple Message Signs may not operate at brightness levels of more than 0.30 foot candles above ambient light levels as measured at the following distances:
3.
Each Electronic Multiple Message Sign must have a light sensing device that will adjust the brightness of the display as the natural ambient light conditions change.
4.
The owner of any electronic sign shall provide to the County contact information for a representative who is available twenty-four (24) hours a day, seven (7) days a week, and able to turn off the electronic sign promptly if a malfunction occurs.
5.
Each sign containing an electronic display must comply with all Georgia Department of Transportation rules and regulations.
6.
Each sign containing an electronic display shall contain a default design that will freeze the design in one position should a malfunction occur.
7.
No such sign shall be placed within 5,000 feet of another Electronic Multiple Message Sign which is oriented to and on the same side of the roadway as measured along the roadway adjacent to the nearest parts of each sign.
B.
Applicants for Electronic Multiple Message Signs within the County shall be requested to enter the following stipulation to be attached as a condition to the permit:
Applicant agrees to make the sign available as soon as practicable after receiving notice from the County's law enforcement officials for display of emergency public safety messages, to include Amber Alerts for missing children or persons, disaster evacuation guidance, or other emergency situations. Such messages shall be included in the advertising rotation as soon as is practicable and shall remain in effect for twenty-four (24) hours or until such lesser time as requested by the County's law enforcement.
C.
Electronic message signs shall be limited to the ground signs only.
(Ord. No. 2010-254, § 4, 12-14-10; Ord. No. 2012-53, § 2, 3-13-12; Ord. No. 2012-159, § 2, 8-7-12; Ord. No. 2017-41, § 25, 5-30-17)
A.
Definitions.
1.
A nonconforming sign is a sign that does not comply with one or more of the current regulations or restrictions imposed by this article.
2.
A legal nonconforming sign is a sign that was lawfully erected and maintained prior to the adoption or amendment of this article, and which by reason of such adoption or amendment no longer conforms to one or more of the applicable regulations and restrictions of this article as adopted or amended.
B.
Any sign that was not lawfully erected in accordance with the sign regulations in effect at the time of the sign's construction, or was subsequently altered in a way inconsistent with the sign regulations in effect at the time of its alteration, is considered an illegal sign and shall not be granted legal nonconformity status. Illegal signs are subject to removal under the provisions of this ordinance.
C.
Retaining Legal Nonconforming Sign Status.
1.
A legal nonconforming sign shall immediately lose its nonconforming designation and become an illegal sign if one of the following occurs:
a.
A change is made in the size or height of the sign. No structural changes shall be made unless the sign is brought into compliance with the provisions of this article.
b.
The sign is relocated to any portion of the lot or parcel other than that occupied by the sign at the time it became nonconforming.
c.
A change occurs in the use of the property.
d.
The advertised business ceases at that location for a period of more than 30 days.
e.
The deterioration of the sign or damage to the sign makes it a hazard or renders it dilapidated, unsightly or unkempt.
f.
Upon the sale, transfer, or exchange of the sign.
g.
The sign has been damaged to an extent such that more than minor repairs (greater than 25 percent of the replacement cost of the existing sign) or a material change is required to restore the sign. This subsection shall not apply to signs located adjacent to an interstate highway, or otherwise positioned so as to be visible from the interstate highway.
2.
Upon any occurrence of the foregoing, the sign shall be brought into compliance with all requirements of this ordinance or the sign shall be removed.
3.
A conforming sign or advertising device shall not be erected for the same establishment on the same lot with an existing nonconforming sign until the nonconforming sign has been removed.
4.
The substitution or interchange of poster panels, painted boards or dismountable material on nonconforming signs shall be permitted.
5.
Variances: No variances shall be provided for any provision in this section.
D.
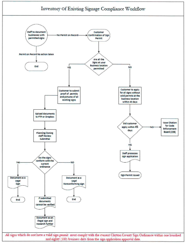
Inventory of Existing Signage Compliance Workflow.
1.
In an effort to ensure that there is a mechanism to incrementally improve the aesthetic and structural quality of signage throughout Clayton County, the Community Development Department will implement the following process pursuant to the adoption of the Sign Ordinance as it pertains to the Inventory of Existing Signage.
2.
An evaluation of valid sign permits will be conducted for each licensed business in unincorporated Clayton County to verify the permit status.
a.
No action will be taken if there is a permit on record for each existing sign.
b.
Written notification of the Inventory of Existing Signage Compliance process will be sent to all licensed property/business owners who do not possess valid sign permits for any of their signs.
c.
In the event that there is no sign permit on record with the Community Development Department for each sign, the property/business owner shall furnish proof of the applicable sign permit within forty-five days (45) of receipt of written notification.
d.
All signage on each property must either have a valid permit on record with Community Development or shall come into compliance with the current Sign Ordinance.
3.
Each property/business owner shall apply for permits for all existing signs which do not have a valid sign permit within forty-five (45) calendar days of the date of receipt of written notification, otherwise code enforcement actions may be taken.
4.
All signs, which do not have a valid permit must comply with the current Clayton County Sign Ordinance, within one hundred and eighty (180) business days from the sign application approval date.
5.
Please refer to the Inventory of Existing Signage Compliance Workflow process, depicted as Figure 1.
(Ord. No. 2017-41, § 25, 5-30-17)
Figure 1. Inventory of Existing Sinage Compliance Work Flow
- SIGN REGULATIONS SS
The intent of this Article is to:
• Further the goals of the Comprehensive Plan;
• Avoid the proliferation of signage;
• Encourage signs to be compatible with the scale of buildings and the surrounding features;
• Regulate the location, manner, and structure of signs, without regulating speech or sign content;
• Maintain and enhance the aesthetic environment of the County;
• Eliminate potential hazards to motorists and pedestrians resulting from signs;
• Achieve the above stated goals while also offering ample and adequate speech opportunities in each zoning district; and
• Promote the health, safety, and welfare of the residents of Clayton County.
(Ord. No. 2012-232, § 1, 11-13-12; Ord. No. 2017-41, § 25, 5-30-17)
GENERAL SIGN STANDARDS
01: DEFINITIONS.
Words and phrases used in this Article shall have the meanings set forth in this section. Words and phrases not defined in this section, but defined in the zoning ordinance of Clayton County, shall be given the meanings set forth in such ordinance. All other words and phrases shall be given their common, ordinary meaning, unless the context clearly requires otherwise. Section headings or captions are for reference purposes only and shall not be used in the interpretation of this Article.
Abandoned sign. Any sign that contains or exhibits broken panels, visible rust, visible rot, damaged support structures, or missing letters or which is otherwise dilapidated, unsightly, or unkempt, and for which no person accepts maintenance responsibility. Also, any sign associated with a business that has ceased operations for sixty (60) days or more.
Animated sign. Any sign, or part of a sign, that uses any movement or change of lighting or color to depict action or create a special effect or scene.
Audible sign. Any sign which emits a sound which is audible or emits a signal which can be converted into audible sounds, whether by radio or other means.
Awning/canopy sign. Any sign that is a part of, or attached to, an awning, canopy or other fabric, plastic or structural protective cover over a door, entrance, window, or outdoor service area. A marquee is not a canopy.
Banner. A sign other than a flag with or without characters, letters, illustrations or ornamentation applied to cloth, paper, or fabric that is intended to be hung either with a frame or without a frame. Neither flags nor canopy signs are considered banners.
Beacon. Any light with one or more beams directed into the atmosphere or directed at one or more points not on the same lot as the light source; also, any light with one or more beams that rotate or move.
Billboard. A freestanding sign with an area of more than seventy-two (72) square feet.
Building frontage. The linear feet of the exterior wall of a building that faces any road or street that provides a means of direct ingress and egress to the lot.
Changeable copy sign. Any sign that incorporates changing lights, lettering, or images to form a sign message or messages, whether such changes are accomplished electronically or manually.
Canopy-Mounted Sign. A sign consisting of individual alphanumeric characters and/or logos only, that is mounted on top of a permanent canopy.
Construction Fence Wrap Signs. A temporary sign made of a durable, weather-resistant material like canvas, nylon, or vinyl-coated fabric may be placed on a construction fence to conceal a construction site and promote a building being constructed.
Director. The Director of the Department of Community Development, or his or her designee for a particular purpose.
Directory sign. A single sign for multiple businesses, offices, professionals, industries, or other entities located within a planned center.
Drive-through/drive-in facility. A location where products and/or services are distributed to, or business is transacted with, a person seated in a motor vehicle.
Entry Wall Sign. Any single faced sign attached to or erected and confined within the limits of an exterior wall generally along the perimeter of a development.
Fall zone. An area equal to one hundred thirty-three percent (133%) of the height of the structure in every direction.
Flag. Any fabric or bunting containing colors, patterns, or symbols used as a symbol of a government or other entity or organization.
Flashing sign. A sign, the illumination of which is not kept constant in intensity at all times when in use and which exhibits marked changes in lighting effects.
Gas station. A business engaged, as a primary purpose, in the retail dispensing of motor vehicle fuels to the public.
Ground Sign. See monument sign.
Illuminated sign, External. A sign illuminated by an external light source. Such source cannot be a device that changes color, flashes or alternates.
Illuminated sign, Backlit. An internally illuminated sign that is constructed so that the light reflects off of the structure behind creating a halo type glow separating the sign face from the background. Such source cannot be a device that changes color, flashes, or alternates.
Illuminated sign, Internal. A sign illuminated by an internal light source. Such source cannot be a device that changes color, flashes, or alternates.
Internal Signs. Freestanding sign not visible from public rights-of-way that is adjacent to internal entrance drive(s) serving a commercial development or subdivision with more than one identifiable section as shown on a recorded plat for the purpose of directing traffic.
LED sign. An electronically controlled sign utilizing light-emitting diodes to form some or all of the sign message.
Marquee, marquee sign. Any permanent roof-like structure projecting beyond a building or extending along and projecting beyond the wall of the building, generally designed and constructed to provide protection from the weather.
Monument sign. A freestanding sign mounted directly upon the ground and not attached to or a part of or supported by a building and designed in such a manner that the base of the sign face is flush with the supporting solid base which is flush with the ground. The base shall be at least as wide as the sign and shall be constructed of brick, stone, or other architectural masonry material. Also called a ground sign.
Moving sign. A sign which revolves, rotates, swings, undulates, or otherwise attracts attention through the structural movement of parts.
Multi-tenant. One or more buildings, located on a single premise, containing two (2) or more separate and distinct individual establishments, which occupy separate portions of the building and which are physically separated from each other by walls.
Obscene. Material is obscene if to the average person, applying contemporary community standards, taken as a whole, it predominantly appeals to the prurient interest, that is, a shameful or morbid interest in nudity, sex or excretion; the material taken as a whole lacks serious literary, artistic, political or scientific value; and the material depicts or describes, in a patently offensive way, sexual conduct specifically defined as: (A) acts of sexual intercourse, heterosexual or homosexual, normal or perverted, actual or simulated; (B) acts of masturbation; (C) acts involving excretory functions or lewd exhibition of the genitals; (D) acts of bestiality or the fondling of sex organs of animals; or (E) sexual acts of flagellation, torture, or other violence indicating a sadomasochistic sexual relationship.
Out-of-store marketing device. An out-of-store marketing device is any facility or equipment which is located outside of a primary building on a site zoned for non-residential uses, which is used for the primary purpose of providing a product or service without the owner's or agent's immediate presence, and which is manufactured to include a color, form, graphic, illumination, symbol, and/or writing thereon to communicate information regarding the product or service provided thereby to the public. Examples of out-of-store marketing devices include: fuel pumps, bank ATM units, vending machines, newspaper racks, drink machines, ice boxes, and phone booths. Where signs integral to such out-of-store marketing devices are too small to be legible to the traveling public from rights-of-way and are otherwise non-removable without damage to the equipment's surface, they do not require a permit and are not subject to overall sign limitations for the lot on which they appear.
Pedestrian-Scale (Ped-Scale) Pole-Mounted Hanging Sign. A freestanding sign hanging from a ground mounted one pole support.
Pennant, streamer. Any lightweight plastic, fabric, or other material, whether or not containing a message of any kind, suspended from a rope, wire, or string, usually in a series, designed to move in the wind.
Permanent sign. Any sign which, when installed, is intended for permanent use. A permanent freestanding sign shall be of a type and construction as not to be easily or readily removed from the lot on which it has been erected.
Permit. A sign permit reviewed, approved, and issued by the Zoning Administrator.
Permittee. The person and/or entity owning or leasing the land on which the sign is erected or for which an application has been submitted.
Person. A natural or legal person, including a firm, organization, partnership, trust, and corporation.
Portable sign. A sign which is not permanently affixed to the ground or to a structure, including but not limited to signs on trailers or signs mounted or painted on vehicles which are parked in such a manner as to serve the purpose of a sign.
Principal building. The building in which the principal use of the lot is conducted. Non-residential lots with multiple principal uses may have multiple principal buildings, but storage buildings, garages, and other structures with clearly accessory uses shall not be considered principal buildings.
Projecting or Suspended Sign. A sign being attached to and projects or suspends from a building face or arcade ceiling. It may also hang from a support structure attached to the building face. Sign faces are typically perpendicular to the building face, but may be at an angle greater than 45 degrees from the facade. The sign may be vertically or horizontally oriented.
Public sign. Any sign erected by a governmental entity.
Roof sign. Any sign erected and constructed wholly on and over the roof of a building, or supported by the roof structure.
Sandwich Boards. Sandwich boards are temporary, two-faced signs, hinged at the top placed upon the ground.
Sign face. That part of a sign that is or can be used for advertising purposes.
Sign. Any device, fixture, placard, or structure affixed to, supported by, or suspended by a stationary object, building or the ground that uses any color, form, graphic, illumination, symbol, or writing to communicate information of any kind to the public.
Sign, Cantilever. A sign, not exceeding six (6) square feet on any side, with a sign hanging or suspended below a rigid horizontal support member which is not more than four (4) inches by four (4) inches, with one (1) end of the horizontal member attached to a vertical support member which is not more than four (4) inches by four (4) inches, and a structure height not exceeding six (6) feet.
Sign during Construction. A ground mounted temporary sign allowed during the construction beginning with the commencement of construction and ending with the issuance of a Certificate of Occupancy or installation of a permanent sign, whichever occurs first.
Signs during Vacancy. Signs permitted for developments with vacant lots, units, and/or tenant spaces.
Sign, Expanded Informational. A Standard Informational Sign in all respects, except it may have an area of not greater than six (6) square feet and a height not greater than five (5) feet.
Sign, Mobile. A sign which is attached to, mounted on, pasted on, painted or drawn on any vehicle (whether motorized or drawn), which is placed, parked or maintained at one particular location for the express purpose and intent of promotion.
Sign, Standard Informational. A sign with an area of not greater than four (4) square feet, with a sign face made for short term use, containing no reflecting elements, flags, or projections and which, when erect, stands at a height not greater than three (3) feet and is mounted on a stake or metal frame with a thickness or diameter not greater than one and one-half (1½) inches.
Temporary sign. Any sign that is not permanently mounted.
Tri-Vision sign. A sign designed with a series of triangular slats that mechanically rotate in sequence with one another to show three different sign messages in rotation.
Wall sign. Any sign attached parallel to a wall, painted on the wall surface or erected and confined within the limits of an outside wall of any building or structure, which is supported by such wall or building and which displays only one sign surface. No wall sign shall extend more than twelve (12) inches from any wall, building, or structure.
Window sign. Any sign that is placed inside a window or upon the window panes or glass, either inside or outside the building, and is visible from the exterior of the structure.
02: This General Sign Standards section applies to all of the zoning districts.
A.
Enforcement: This chapter is to be generally administered and enforced by the Zoning Administrator and/or his/her designee, including, but not limited to, the Clayton County law enforcement and code enforcement personnel.
B.
Inspections: The Zoning Administrator of Community Development or his/her designee may inspect at any time each sign regulated by the provisions herein. The Zoning Administrator is empowered to revoke any permit issued upon failure of the sign owner or lessee to comply with the provisions of this chapter.
C.
Violations: Violations of this chapter shall be considered as a violation of the Zoning Ordinance and be subject to such penalties and enforcement actions as provided therein.
D.
Sign Permits: Except as otherwise provided in this Article, it shall be unlawful for any person to erect, construct, enlarge, move or convert any sign in the County or cause the same to be done without first obtaining a sign permit and/or a building permit from the Community Development Department for each such sign from the County. This shall not be construed to require any permit for the cleaning and other normal maintenance or repair of a sign or sign structure for which a permit has previously been issued, so long as the sign or sign structure is not modified in any way.
E.
Building Permits: Signs using electrical wiring and connections (i.e. illuminated signs), as well as permanent ground and wall signs require a building permit, and the Clayton County Building Inspector must be contacted regarding such signs.
F.
Information Required: The sign registration shall be on forms provided by the Community Development Department, and shall provide the following information:
1.
The name and address of the property owner and sign owner, if different;
2.
The address of the sign, and description of the parcel upon which the sign is located;
3.
The zoning district of the property containing the sign and a statement of compliance with all the zoning district standards;
4.
Site plan shall include: the location of the proposed signs on the lot, all existing signs, as well as indicate setbacks and distances to property lines and rights-of-way;
5.
Elevation drawing showing the height and dimensions of sign face, and height of sign structure;
6.
Square feet area per sign face and the aggregate square feet area if there is more than one sign face;
7.
Plans, specifications and structural details showing the type and manner of construction, attachment to buildings or in-ground erection; and
8.
Written consent of the owner of the property, or his/her agent, granting permission for the placement, maintenance, size, and height of the subject sign to be placed on the property.
G.
Permit Fees: No permit shall be issued until the appropriate application and fees, as set by the Board of Commissioners, has been paid.
H.
Legal Provision: Notwithstanding any provision by this article to the contrary where a sign is permitted by this Ordinance any message on such sign is permitted unless in violation of State or Federal law.
03: Sign Application Processing and Decision
A.
Incomplete Application; False information. The Zoning Administrator shall reject any application that is incomplete or inaccurate, that contains false material statements or omissions, or that is for a sign which would violate any standard within this article within twenty (20) calendar days of receipt of said application. The Zoning Administrator may reject at any time prior to the expiration of the twenty (20) calendar day period, if the application is incomplete, inaccurate or contains false material statements or omissions, by returning the application to the applicant.
B.
Processing Time: The County shall process all accurate and complete applications within thirty (30) calendar days, notifying the applicant of its decision. If the application meets the standards of the ordinance then it shall be approved and a permit issued. If the application does not meet the standards of the ordinance then the application shall be denied, if denied, the applicant may reapply correcting deficiencies in the original application. If a complete application is not ruled on within 30 days, it shall be deemed granted on the 31 st day after the later of the filing date or the date on which the application is complete.
C.
Appealable: Any person aggrieved by the Zoning Administrator's decision may appeal the decision pursuant to the procedures for zoning appeals.
D.
A rejected application later resubmitted in conformity with this article shall be deemed to have been submitted on the date of resubmission, instead of the original submission date. An application which is resubmitted shall meet all the standards for an original application.
E.
Expiration Date: A sign permit shall become null and void if the sign for which the permit was issued has not been installed and completed within one hundred eighty (180) days after the date of issuance; provided, however, that when an applicant can demonstrate that an entity was timely engaged to construct the permitted sign, but the fabrication has not yet been completed, one 60-day extension may be granted by the Zoning Administrator. No refunds shall be made for a permit after the permit is issued. If later an individual desires to erect a sign at the same location, a new application for the sign must be processed and another fee paid in accordance with the fee schedule applicable at such time.
(Ord. No. 2017-41, § 25, 5-30-17)
Sec. 8.2.1. Variances.
This section shall provide the exclusive procedures for granting variances to the requirements of this article.
Upon application for a multiple occupancy non-residential lot covering more than ten (10) contiguous acres, the Board of Zoning Appeals may grant a variance to allow an increase in:
A.
The maximum sign area for a monument signs an additional ten percent (10%); or
B.
The maximum sign height for a monument sign an additional ten percent (10%);
Provided the applicant shows all signs and structures within the business development are in conformance with this article.
C.
The Board of Zoning Appeals shall consider the following factors:
1.
The size and location of buildings constructed on the subject lot;
2.
The number of different tenants occupying the buildings;
3.
The topography of the subject property on which the sign is located or to be located renders it impossible to comply with the strict standards of this Article.
4.
The natural features of the subject property on which the sign is located or to be located, or of the land immediately adjacent to the subject property, impairs the visibility of the sign such that it cannot be seen.
5.
The criteria of appeals approval provided in Article 10.8.
(Ord. No. 2012-232, § 1, 11-13-12; Ord. No. 2017-41, § 25, 5-30-17)
A.
The following location and setback standards shall apply:
1.
All signs and sign structures, except as noted below must be setback at least ten (10) feet from the public right-of-way. No portion of a sign or sign structure erected on private property shall encroach on or overhang the public right-of-way without proper approval from the Clayton County Department of Transportation and Development, or be located upon any other person's property.
2.
Entrance signs must comply with any applicable provision in the Manual on Uniform Traffic Control Devices, latest edition.
3.
Setbacks are measured from the closest portion of the sign (whether that is the base, sign face, or the sign structure) to the right-of-way.
4.
No non-government sign shall be located in the right-of-way.
B.
Height Limits. The height of a sign shall be computed as the distance from the base of the sign structure at natural grade to the top of the highest attached component of the sign. Natural grade shall be construed to be the lower of: (1) existing grade prior to construction or (2) the newly established grade after construction, exclusive of any filling, berming, mounding, or excavating solely for the purpose of locating the sign.
In cases in which the natural grade cannot reasonably be determined, sign height shall be computed on the assumption that the elevation of the natural grade at the base of the sign is equal to the elevation of the nearest point of the crown of a public street or the grade of the land at the principal entrance to the principal structure on the zoned lot, whichever is greater (surveyor's certificate required).
Where the normal grade is below the normal grade of a public street, the sign base can be raised to the elevation of the normal grade of the street before the height limitations are applied (surveyor's certificate required). At no time shall any sign's overall height exceed the zoning district's height limitations.
Height limitations in this Article control over the general height limitations of this Ordinance, and apply to any structure that contains a sign. For example, a church spire or radio antenna with a sign would be subject to the height limitations of this Article, rather than general height limitations. Height limitations apply to both the sign and the sign structure, whichever is the tallest.
C.
Illumination: the following illumination standards shall apply:
1.
All signs may be externally or internally illuminated. External illumination of any sign in any district shall be positioned and shielded so that the light source cannot be seen directly by any passing motorists or from adjacent dwellings or businesses.
2.
No illuminated signs, over sixteen (16) square feet, shall be constructed or maintained within two hundred (200) feet of any single-family or multiple family dwelling. All permanent signs under sixteen (16) square feet shall be constructed or maintained twenty-five (25) feet from any single-family or multiple family dwelling.
3.
Nothing herein shall prevent the installation and maintenance of Electronic Multiple Message Signs as set forth in Section 8.20
4.
All externally illuminated signs shall utilize low wattage luminaries, mounted in fixtures designed to direct the light and eliminate light trespass, such as light shining into residences or other neighboring structures.
5.
All internally illuminated signs shall utilize low wattage luminaries designed to reduce light glow.
6.
All electronic message signs shall have automatic dimming capabilities that adjust the brightness to the ambient light at all times of day and night.
7.
All text displayed on an electronic message sign must be static for a minimum of sixty (60) seconds.
8.
All signs over ten (10) feet in height shall be internally illuminated or illuminated by external lighting fixtures located above the sign area, firing downward, and not visible to passing motorists.
9.
Signs shall not include neon bulbs.
D.
Calculation of Sign Area: In order to determine compliance with the maximum allowable sign areas permitted under this article, the following shall establish how sign areas are measured. Unless otherwise specified as the area of a sign face or sign structure, the term "sign area" shall apply to both the sign face and structure.
Sign Face Area Measurements:
1.
The area of a sign face shall be computed as the area within the smallest rectangle enclosing the limits of a sign face, or the combination of the areas of all such rectangles delimiting each sign module, together with any frame or material, texture, or color forming an integral part of the sign face or used to differentiate the sign face from the structure upon which it is placed.
2.
For signs that have no identifiable frame or border, the smallest rectangle that includes all of the sign's words, letters, figures, symbols, logos, fixtures, colors, or other design elements intended to convey the sign's message shall establish the area of the sign's face.
Sign Structure Measurement: The area of a sign is calculated by determining the area of the smallest square or rectangle which encloses the sign face and the structure surrounding the sign face. For example, the pole or base would not be included, but any frame holding the sign face in place would be counted. See examples, below. However, this example is not a substantive regulation as to permissible types of signs:
F.
Unusually Shaped Signs. Unusual shaped signs are signs that are any shape other than a square or rectangle, and include signs with projecting elements or features, round, oval, and triangular signs, signs with more than four sides, signs in the shape of an animal, object, or device, and so forth. For all such signs, the area is calculated by calculating the area of the smallest rectangle that will completely enclose all elements of the sign face and sign structure supporting the face, not including the base.
G.
Obscene Matter Prohibited. It shall be unlawful for any person to display upon any sign or other structure any obscene matter, as defined in O.C.G.A. § 16-12-80.
H.
All signs shall be placed upon a lot. No sign may be placed on any lot which does not meet the minimum requirements of the zoning ordinance.
(Ord. No. 2010-254, § 1, 12-14-10; Ord. No. 2012-232, § 1, 11-13-12; Ord. No. 2014-43, § 1, 2-18-14; Ord. No. 2017-41, § 25, 5-30-17)
A.
Fire Safety. No sign or sign structure may be erected or maintained which obstructs any fire escape, ventilation, or door; nor shall any sign or sign structure be attached to a fire escape.
B.
Corner Visibility. No sign or sign structure above a height of three feet shall be maintained within 15 feet of the intersection of the right-of-way lines of two streets or of a street intersection with a railroad right-of-way, or within the ASHTO clear zone as identified within Article 6.27, Sight Visibility Standards, whichever is greater.
C.
Traffic Visibility and Safety. No sign shall obstruct the traffic sight line, or the view of vehicles entering the roadway (i.e., the view of oncoming traffic by vehicles attempting to enter the road, or vice versa). No sign shall be erected on any traffic island. No sign shall create a traffic hazard. Sign locations shall be suggested by the Traffic Section of the Department of Transportation and Development if a safety question is raised by the Community Development Department.
D.
Good Repair. All signs, together with all their supports, braces, guys, and anchors shall be kept in good repair.
E.
Temporary Sign Standards. All temporary signs shall be made of waterproof material, and must be attached to an independent mounting device. The mounting must be secure to prevent the sign from blowing off the device. The mounting device shall bear the name and phone number of the party responsible for the device.
F.
Removal of Illegal Signs. The County may remove a sign and otherwise in violation of this Ordinance, without giving notice to any party, if said sign is upon the public right-of-way or upon other public property.
G.
Removal of Unsafe Signs. The County may remove or cause to be removed any sign that creates a safety hazard and otherwise in violation of this Ordinance, without giving notice to any party, if said sign is upon the public right-of-way or upon other public property.
H.
Removal of Unlawful Signs: The County may order the removal of any sign in violation of this Article by written notice to the permit holder and/or property owner if there is no permit holder of record; or if there is no permit holder, then to the owner of the sign. If a permit has been issued, such notice shall operate to revoke the permit.
(Ord. No. 2012-232, § 1, 11-13-12; Ord. No. 2017-41, § 25, 5-30-17)
The following signs are prohibited:
(1)
Air or gas-filled balloons. Air or gas-filled balloons or other devices which have a capacity for air or gas which exceeds three cubic feet are prohibited.
(2)
Animated and flashing signs. Signs (excluding Electronic Multiple Message Signs) that flash, blink, rotate, revolve, or have moving parts or visible bulbs, and signs containing reflective elements that sparkle in the sunlight or otherwise simulate illumination during daylight hours, are not allowed.
(3)
Attached and painted signs. Signs that are painted on or attached to trees, curbs, utility poles, or rocks or other natural features, are not allowed.
(4)
Banners. Banners are not allowed except as provided for temporary signage.
(5)
Dilapidated signs. Signs that are dilapidated or in such condition as to create a hazard, nuisance or to be unsafe or fail to comply with any provision of the building code are not allowed.
(6)
Display of nudity. Signs displaying nudity, as defined by the state at O.C.G.A. § 32-6-75(b)(1), are not allowed.
(7)
Festoons. Strings of ribbons, tinsel, small flags, pennants, streamers, pinwheels, balloons or other devices, or long narrow strips of fabric, plastic, or other pliable material, designed to move in the wind or by mechanical fan, are not allowed.
(8)
Inflatable signs. A sign that is intended to be expanded by air or other gas for its proper display or support is not allowed except air or gas-filled balloons of three cubic feet or less.
(9)
Misleading statements. It is unlawful for a person to display false or misleading statements upon signs or other public places calculated to mislead the public as to anything sold, services to be performed, or information disseminated. The fact that any such sign or display contains words or language sufficient to mislead a reasonable or prudent person shall be prima facie evidence of a violation of this section by the persons displaying such sign or permitting such sign to be displayed at their residence, establishment or place of business.
(10)
Moving signs, or signs with moving parts. This includes, but is not limited to, animated signs involving motion or sound; "trivision"-type signs; signs with moving words; signs with waiving elements, whether motorized or wind-powered; similar moving signs or inflatable signs.
(11)
Obscene signs. Obscene signs, as defined by the state at O.C.G.A. § 16-12-80(b), are not allowed.
(12)
Obstructions. No sign shall obstruct any fire escape, window, door, or opening usable for fire prevention or suppression, or prevent free passage from one part of a roof to any other part thereof. No sign shall extend above a parapet wall, be affixed to a fire escape, or interfere with any opening required for ventilation.
(13)
Pole or pylon signs. Pole or pylon signs are prohibited as principal freestanding signs, as defined in this ordinance.
(14)
Portable signs.
a.
A sign designed to be temporarily placed upon the ground and not otherwise permanently affixed to it as otherwise required by the building code.
b.
A sign mounted on a trailer, with or without wheels.
c.
Notwithstanding the above provisions of this Subsection (14), sidewalk or sandwich signs shall be permitted as set forth in Section _____.
(15)
Vehicular signs. Any sign that meets the definition of a "vehicular sign" as contained in this ordinance is prohibited.
(16)
Private signs placed on public property. Any sign posted or erected on utility poles, public rights-of-way or any other public property is not allowed, except those placed or approved to be placed by agencies of the federal, state or local government, or as otherwise required or authorized by O.C.G.A. § 32-6-50 or any other law.
(17)
Railroad Right-of-way.
(18)
Roof signs. Roof signs, including signs painted or adhered on roofs, are not allowed. This prohibition does not apply to the fascia portion of a mansard roof, or to the face of a parapet wall, provided that the sign must not extend above the top of the mansard roof or parapet wall.
(19)
Search lights and similar devices. Search lights and similar devices are not allowed.
(20)
Signs advertising illegal activity. Signs that advertise an activity illegal under state or federal law are not allowed.
(21)
Signs imitating public warning or traffic devices. Any sign that displays intermittent lights resembling the flashing lights customarily used in traffic signals or in police, fire, ambulance, or rescue vehicles, and any sign that uses the words "stop", "go", "slow", "caution", "danger", "warning" or other message or content in a manner that might mislead or confuse a driver, is not allowed. Any sign that uses the words, slogans, dimensional shape or size, or colors of governmental traffic signs is not allowed. No red, green or yellow illuminated sign shall be permitted within 300 feet of any traffic light.
(22)
Sound or smoke emitting signs. A sign that emits or utilizes in any manner any sound capable of being detected on any traveled road or highway by a person with normal hearing, or a sign that emits smoke, vapor or odors, is not allowed.
(23)
Swinging or projecting signs. Swinging or projecting signs, unless approval is granted by the building inspector. See Subsection 260-7(a)(4).
B.
Home Occupations. As stated in Article 6.10, Home Occupation Standards, any home occupation may not have a wall mounted sign exceeding 2 square feet, and must be attached to the primary structure. No off-site signs or signs within the yard of the property shall be permitted.
(Ord. No. 2010-254, § 2, 12-14-10; Ord. No. 2012-232, § 1, 11-13-12; Ord. No. 2017-41, § 25, 5-30-17)
TEMPORARY SIGN STANDARDS
The following signs are permitted in any zoning district without securing a sign permit; however, all other requirements must be followed.
A.
Weekend Signs: Weekend signs are temporary signs that may be erected in any zoning districts after 6:00 p.m. on any Friday and must be taken down by 8:00 p.m. the following Sunday. Subject to the following requirements:
1.
May not exceed three feet in height and four (4) square feet per side, and shall not be more than two-sided.
2.
Must not be placed within ten (10) feet of the curb or pavement or within the public right-of-way.
3.
No more than one (1) class 1 temporary sign shall be permitted per 500 feet of road frontage.
4.
May not pose a traffic hazard nor create a nuisance, and must comply with all other provisions of this ordinance (e.g. type, location, construction, etc.).
5.
Weekend signs erected in violation of this Ordinance may constitute a safety hazard and are subject to being removed without notice and being destroyed. Additionally, if such signs are erected unlawfully, or in improper areas, or beyond the permissible time frame, they are subject to being taken down and destroyed by the County without notice.
6.
Must meet the construction standards of Section 8.4.
B.
Additional Temporary Signage on parcels of land containing a non-residential zoning district, subject to the following requirements.
1.
May not exceed six (6) feet in height and thirty-two (32) square feet per side, and shall not be more than two-sided.
2.
Must not be placed within ten (10) feet of the curb or pavement or within the public right-of-way.
3.
Each parcel shall not have more than 4 additional signs, but the total of all of the sign faces shall not exceed 32 square feet.
4.
Must not pose a traffic hazard nor create a nuisance, and comply with all other provisions of this ordinance (e.g. type, location, construction, etc.).
5.
Must meet construction standards of Section 8.4 for temporary signs.
6.
Are limited to noncommercial messages or messages that relate to the commercial use of the property (i.e., "For Sale").
C.
Additional temporary signage on parcels of land containing a residential zoning district or use of land, subject to the following requirements:
1.
May not exceed four (4) feet in height and four (4) square feet per side, and shall not be more than two-sided.
2.
Total maximum area for all sign faces is limited to sixteen (16) square feet (e.g., four (4), four (4) square feet sign faces or some lesser combination).
2.
Must not be placed within ten (10) feet of the curb or pavement or within the public right-of-way.
3.
No more than four (4) signs may be erected on each parcel of land.
4.
Must not pose a traffic hazard nor create a nuisance, and comply with all other provisions of this ordinance (e.g. type, location, construction, etc.).
5.
Must meet construction standards of Section 8.4 for temporary signs.
6.
Are limited to noncommercial messages or messages that relate to the commercial use of the property (ie, "For Sale" or "Yard Sale", by way of examples).
D.
Wall Mounted Signs: Wall Mounted Signs may not exceed two (2) square feet of sign area per face. If not otherwise provided for in a specific zoning district, such wall mounted signs are restricted to a maximum of one (1) per establishment, with such to be attached to the front wall of the respective establishment to which it refers.
E.
Window Signs: Window signs may be erected as permitted within Articles 8.8 through 8.17, Permanent Sign Standards of this Article.
(Ord. No. 2012-232, § 1, 11-13-12; Ord. No. 2016-169, § 1, 10-18-16; Ord. No. 2017-41, § 25, 5-30-17)
A.
Permitted Temporary Signs: Permitted temporary signs are additional temporary signs allowed on any lot containing a non-residential zoning district or use of land, subject to the following requirements:
1.
May be attached to a building facade or existing sign structure.
2.
Shall have a maximum square footage of ten (10) percent of the area of the front face of the building space occupied by the use associated with the sign.
3.
May be erected for each parcel of land and/ or tenant per planned center.
3.
May not be erected for more than 45 calendar days at one time, or exceed 120 calendar days per year.
4.
Must meet construction standards of Section 8.4.
B.
Signage During Construction: Two additional signs shall be allowed during construction of a residential or non-residential subdivision. The signs shall not be internally illuminated.
1.
Duration — the signs shall be allowed beginning with the issuance of a land disturbance permit and ending with the issuance of a Certificate of Occupancy or installation of a permanent sign at the subdivision entrance, whichever comes first.
2.
Size — each sign shall not exceed 16 square feet in area or 7 feet in height.
3.
Location — the minimum front setback shall be 15 feet from the edge of the pavement or outside the right of way, whichever is greater and 1'0 feet from the side and rear lot lines. However, in no case will a sign be allowed to obscure vision at a street or driveway intersection, or railway crossing. For traffic safety, signs shall not be located within the triangular area on a corner lot formed by measuring 20 feet along both street side property lines from their intersection.
(Ord. No. 2012-232, § 1, 11-13-12; Ord. No. 2017-41, § 25, 5-30-17)
PERMANENT SIGN STANDARDS
A.
If not otherwise stated, any sign not specifically permitted in a zoning district as provided under this section, Permanent Sign Standards (PS), shall be prohibited. These regulations apply to signs located on any lot or development, but not Billboard Signs or Groundsheet Signs. A double-sided (double-faced) sign is counted as one sign, but each face counts towards the maximum area permitted. Height is measured from grade level of the closest roadway to the highest portion of the sign structure. Permanent signs require a permit.
B.
Ground Signs.
1.
Signs shall be constructed of brick, stone, stucco, or an architectural masonry material.
2.
Must be monument style.
3.
The sign shall have a three (3) foot landscape strip planted around its base.
4.
For all commercial, office, industrial, and multifamily developments, address numbers shall be posted on the face of the monument signs at the main entrance of the development. For developments that contain multiple addresses and/or building numbers, the range of addresses and/or building numbers shall be on the face of the monument. The numbers shall be six (6) inches in height and the color shall contrast with the sign faces so as to be readily identifiable.
C.
Wall and awning signs.
1.
Wall and awning signs shall not extend above the parapet wall.
2.
Wall signs shall not project beyond the building face by more than eighteen (18) inches. Awning signs shall not project beyond the building face by more than five (5) feet.
3.
Wall and awning signs shall not exceed ten (10) percent of the wall face to which the sign is attached or three hundred (300) feet of total sign area, whichever is less. For individual tenant spaces that are connected to a larger multi-tenant building, only the wall area of the tenant space is counted.
4.
The maximum wall or awning sign height shall be ten (10) feet.
5.
Wall signs are only permitted on parcels zoned non-residential, except as permitted in the home occupation section.
6.
Wall signs must be constructed of non-combustible materials, plastic must have a matte or non-glossy appearance.
(Ord. No. 2012-232, § 1, 11-13-12; Ord. No. 2017-41, § 25, 5-30-17)
A.
Residential Uses:
1.
Ground Signs:
One (1) double-faced sign per lot. No single sign face may exceed sixteen (16) square feet. Total maximum area for all sign faces is thirty-two (32) square feet (e.g., two (2), sixteen (16) square feet sign faces). Height is limited to six (6) feet.
2.
Window Signs:
Not permitted.
3.
Wall Signs:
Not permitted.
4.
Entrance Signs:
Not permitted.
D.
Internal Signs:
Internal signs are signs located within any subdivision, complex, or development of no more than nine (9) square feet, and no more than five (5) feet in height. The area of all such sign faces on a single lot, parcel, residence, business, or development may not exceed thirty-six (36) square feet, and such signs may not aggregate to form a message. If sign is attached to the wall, the sign may not be mounted higher than the building height. All signs shall be located a minimum of two (2) feet from all property lines.
(Ord. No. 2012-232, § 1, 11-13-12; Ord. No. 2017-41, § 25, 5-30-17)
A.
Within the residential portion of any PUD, the provisions of Section 8.9 apply. A sign plan for any non-residential portion of a PUD shall be made a part of the PUD application process and approved during the rezoning process. PUD applicants should seek consistency with the signage provisions of non-residential and mixed use zoning districts as shown above.
B.
A master sign plan shall be submitted for multiple-occupancy developments/subdivisions within non-residential zoning districts that are five (5.0) acres or more in area.
C.
Master sign plan standards. Standards as to type, number, size, height, location, orientation or other design provisions established in addition to or in lieu of the restrictions placed on signs by this article are to be incorporated into the master signage plan.
1.
Master sign plans shall illustrate all proposed signs in sufficient detail so as to provide knowledgeable review and design specificity. Master signage plans shall show, describe or illustrate all signs proposed to be located on a lot and the buildings and structures therein, whether existing or new, and whether permitted by right or as additional signage under these regulations.
2.
Upon approval, the master sign plan shall supersede any conflicting restrictions and regulations of this article for the property to which it pertains.
3.
Identification of delivery. Approval by the Zoning Administrator shall apply only to the architectural elements, uniformity of size, color and placement of the sign. All applications for sign permits for signage within a multiple-occupancy development/subdivision shall comply to the master sign plan. It shall be the responsibility of the owner or leasing agent of the property to provide the occupant with a copy of the approved master sign plan. Any signage for new businesses within the existing projects shall comply with the provisions of this ordinance.
(Ord. No. 2017-41, § 25, 5-30-17)
The highest point of a flagpole shall not exceed fifty (50) feet in height. Flag dimensions shall be proportional to the pole such that the hoist side of the flag is not more than fifty (50) percent of the vertical height of the flagpole. No more than three (3) flagpoles may be erected upon any parcel of land with a non-residential zoning district classification or parcel of land containing a non-residential use.
(Ord. No. 2017-41, § 25, 5-30-17)
A.
Principle and Accessory Use: A billboard sign may be considered either principal or accessory uses.
B.
Conditional Use: All billboard signs shall require a conditional use permit. Procedures for obtaining a conditional use permit are in defined in Article 13.
C.
Criteria: Any billboard sign shall be erected or maintained within six hundred sixty (660) feet of the nearest edge of the right-of-way and visible from the main traveled way of the interstate or primary highways, on property that meets the following criteria:
1.
The property must be zoned for commercial or industrial use.
2.
The property must have a minimum of 22,000 square feet.
3.
The property must have at least two-hundred (200) feet of frontage on Georgia Highway (Interstate) 75, 285, or 675, or must have at least two-hundred (200) feet of frontage on Lees Mill Road or Frontage Road that has contiguous rights-of-way along Georgia Highway (Interstate) 75.
D.
Placement: No billboard sign may be erected within five hundred (500) feet of an interchange, intersection at grade or safety rest area. The foregoing 500-foot zone shall be measured along the interstate highway from the point at which the pavement commences or ceases to widen at exits from or entrances to the main traveled way. In circumstances where both the exit and entrance ramps on one side of an interchange constitute continuous lines of travel to the exit and entrance ramps of the adjacent interchange, this side of the interchange shall be treated as if no ramps exist and the foregoing 500-foot zone on this side of the interchange shall be measured from the survey centerline of the main traveled way and crossroad forming the interchange or intersecting road.
E.
Distance/Setback requirements: The following distance requirements shall be adhered to:
1.
Each billboard shall be located not less than five hundred (500) feet from any other billboard and not less than one hundred (100) feet [DM1] from a single family residential, or agricultural zoning district.
2.
Each billboard shall be located not less than one hundred (100) feet from any structure.
3.
No sign shall be located within 1,000 feet from the property boundary of a national park, state park, local monument or place of worship.
4.
Each billboard must not be located closer than its height in feet to any property line.
5.
Distance (setback) measurement shall be made horizontally in all directions from the nearest edge of the sign face.
F.
Size of signs: Signs shall not be less than twenty-five (25) feet above ground level. Sign faces shall not exceed six hundred seventy-two (672) square feet or forty-eight (48) feet in length, width, or height, nor shall it be less than three hundred (300) square feet [DM2].
G.
Sign faces: No more than one (1) single-faced or double-faced sign can be located on a single billboard sign structure. Only one (1) sign module is allowed on a single-faced billboard sign structure, and only two (2) sign modules are allowed on a double-faced billboard sign structure. The two sign modules forming a double-faced billboard must be parallel (back-to-back) to one another or form an interior angle no greater than sixty (60) degrees, and the two sign modules may be separated from each other at their nearest point by no more than three (3) feet.
H.
Sign orientation: Only one sign shall be allowed to face the same direction per location. This allows back-to-back or "V" formation signs, but prohibits two signs (side by side or one above the other) facing the same direction.
I.
Angle of the roadway: Billboards shall be placed at no more than a 20-degree angle from the roadway.
J.
Location on property: All portions of the billboard must be located on a property in accordance with the front, side and rear yard setback requirements of the zoning district in which it is located.
K.
D.O.T. regulations: The billboard must comply with all requirements of the State of Georgia and the Georgia Outdoor Advertising Act (O.C.G.A. §§ 32-6-70 et seq.), as well as the provisions of this section, whichever is the most restrictive.
L.
Illumination of signs: the following illumination standards shall apply:
1.
The light from any illuminated sign shall not be of an intensity or brightness, which will interfere with the peace, comfort, convenience, and general welfare of residents or occupants of adjacent properties.
a.
Internally illuminated signs shall not exceed twenty (20) foot-candles of incandescent light measured at a distance of ten (10) feet from such structure.
b.
Externally illuminated signs shall be lighted so that no lights are positioned in a manner that light glares or shines into the eyes of motorists or pedestrians so as to create a hazardous or dangerous condition.
2.
Primary-colored lights shall not be used at any location or in any manner so as to be confused with or construed as traffic control devices.
3.
Neither direct, nor reflected light from primary light sources shall create a hazard to operators of motor vehicles.
(Ord. No. 2010-254, § 3, 12-14-10; Ord. No. 2012-53, § 1, 3-13-12; Ord. No. 2012-159, § 1, 8-7-12; Ord. No. 2013-17, Pt. I, 1-8-13; Ord. No. 2017-41, § 25, 5-30-17)
Editor's note— Ord. No. 2017-41, § 25, adopted May 30, 2017, repealed § 8.19, which pertained to groundsheet sign standards and derived from the original Code.
A.
Electronic Multiple Message Signs are signs illuminated entirely by the use of light emitting diodes (LED), or similar digital technology, as authorized by the State of Georgia in O.C.G.A. § 32-6-75(c)(1). The following requirements shall apply to such signs:
1.
All copy must be static and each transition between copy must occur within two (2) seconds and copy must remain fixed for ten (10) seconds;
2.
Electronic Multiple Message Signs may not operate at brightness levels of more than 0.30 foot candles above ambient light levels as measured at the following distances:
3.
Each Electronic Multiple Message Sign must have a light sensing device that will adjust the brightness of the display as the natural ambient light conditions change.
4.
The owner of any electronic sign shall provide to the County contact information for a representative who is available twenty-four (24) hours a day, seven (7) days a week, and able to turn off the electronic sign promptly if a malfunction occurs.
5.
Each sign containing an electronic display must comply with all Georgia Department of Transportation rules and regulations.
6.
Each sign containing an electronic display shall contain a default design that will freeze the design in one position should a malfunction occur.
7.
No such sign shall be placed within 5,000 feet of another Electronic Multiple Message Sign which is oriented to and on the same side of the roadway as measured along the roadway adjacent to the nearest parts of each sign.
B.
Applicants for Electronic Multiple Message Signs within the County shall be requested to enter the following stipulation to be attached as a condition to the permit:
Applicant agrees to make the sign available as soon as practicable after receiving notice from the County's law enforcement officials for display of emergency public safety messages, to include Amber Alerts for missing children or persons, disaster evacuation guidance, or other emergency situations. Such messages shall be included in the advertising rotation as soon as is practicable and shall remain in effect for twenty-four (24) hours or until such lesser time as requested by the County's law enforcement.
C.
Electronic message signs shall be limited to the ground signs only.
(Ord. No. 2010-254, § 4, 12-14-10; Ord. No. 2012-53, § 2, 3-13-12; Ord. No. 2012-159, § 2, 8-7-12; Ord. No. 2017-41, § 25, 5-30-17)
A.
Definitions.
1.
A nonconforming sign is a sign that does not comply with one or more of the current regulations or restrictions imposed by this article.
2.
A legal nonconforming sign is a sign that was lawfully erected and maintained prior to the adoption or amendment of this article, and which by reason of such adoption or amendment no longer conforms to one or more of the applicable regulations and restrictions of this article as adopted or amended.
B.
Any sign that was not lawfully erected in accordance with the sign regulations in effect at the time of the sign's construction, or was subsequently altered in a way inconsistent with the sign regulations in effect at the time of its alteration, is considered an illegal sign and shall not be granted legal nonconformity status. Illegal signs are subject to removal under the provisions of this ordinance.
C.
Retaining Legal Nonconforming Sign Status.
1.
A legal nonconforming sign shall immediately lose its nonconforming designation and become an illegal sign if one of the following occurs:
a.
A change is made in the size or height of the sign. No structural changes shall be made unless the sign is brought into compliance with the provisions of this article.
b.
The sign is relocated to any portion of the lot or parcel other than that occupied by the sign at the time it became nonconforming.
c.
A change occurs in the use of the property.
d.
The advertised business ceases at that location for a period of more than 30 days.
e.
The deterioration of the sign or damage to the sign makes it a hazard or renders it dilapidated, unsightly or unkempt.
f.
Upon the sale, transfer, or exchange of the sign.
g.
The sign has been damaged to an extent such that more than minor repairs (greater than 25 percent of the replacement cost of the existing sign) or a material change is required to restore the sign. This subsection shall not apply to signs located adjacent to an interstate highway, or otherwise positioned so as to be visible from the interstate highway.
2.
Upon any occurrence of the foregoing, the sign shall be brought into compliance with all requirements of this ordinance or the sign shall be removed.
3.
A conforming sign or advertising device shall not be erected for the same establishment on the same lot with an existing nonconforming sign until the nonconforming sign has been removed.
4.
The substitution or interchange of poster panels, painted boards or dismountable material on nonconforming signs shall be permitted.
5.
Variances: No variances shall be provided for any provision in this section.
D.
Inventory of Existing Signage Compliance Workflow.
1.
In an effort to ensure that there is a mechanism to incrementally improve the aesthetic and structural quality of signage throughout Clayton County, the Community Development Department will implement the following process pursuant to the adoption of the Sign Ordinance as it pertains to the Inventory of Existing Signage.
2.
An evaluation of valid sign permits will be conducted for each licensed business in unincorporated Clayton County to verify the permit status.
a.
No action will be taken if there is a permit on record for each existing sign.
b.
Written notification of the Inventory of Existing Signage Compliance process will be sent to all licensed property/business owners who do not possess valid sign permits for any of their signs.
c.
In the event that there is no sign permit on record with the Community Development Department for each sign, the property/business owner shall furnish proof of the applicable sign permit within forty-five days (45) of receipt of written notification.
d.
All signage on each property must either have a valid permit on record with Community Development or shall come into compliance with the current Sign Ordinance.
3.
Each property/business owner shall apply for permits for all existing signs which do not have a valid sign permit within forty-five (45) calendar days of the date of receipt of written notification, otherwise code enforcement actions may be taken.
4.
All signs, which do not have a valid permit must comply with the current Clayton County Sign Ordinance, within one hundred and eighty (180) business days from the sign application approval date.
5.
Please refer to the Inventory of Existing Signage Compliance Workflow process, depicted as Figure 1.
(Ord. No. 2017-41, § 25, 5-30-17)
Figure 1. Inventory of Existing Sinage Compliance Work Flow