Zoneomics Logo
search icon

Marathon City Zoning Code

CHAPTER 102

DEVELOPMENT APPLICATION REVIEW PROCEDURES

ARTICLE 102-7 LAND DEVELOPMENT REGULATION TEXT AMENDMENTS


An application to amend the text of the LDRs shall comply with the requirements of this article.

ARTICLE 102-10 SUBDIVISION OF LAND/PLATS AND RE-PLATS


Editor's note(s)—Ord. No. 2017-02, §§ 2, 3, adopted Feb. 28, 2017, repealed the former Art. 10, §§ 102.44—102.56, and enacted a new Art. 10 as set out herein. The former Art. 10 pertained to similar subject matter and derived from Ord. No. 2014-10, § 2, adopted July 8, 2014; and Ord. No. 2015-02, §§ 3, 4, adopted June 16, 2015.

ARTICLE 102-12 (RESERVED)

Editor's note(s)—Ord. No. 2017-02, § 2, adopted Feb. 28, 2017, repealed the former Art. 12, §§ 102.67—102.70, which pertained to subdivision regulations and derived from Ord. No. 2014-10, § 3, adopted July 8, 2014; and Ord. No. 2015-02, §§ 5, 6, adopted June 16, 2015.

HISTORY
Amended by Ord. 2014-10 on 7/8/2014

ARTICLE 102-15 TEMPORARY PLACEMENT PERMITS


An application for a temporary placement permit (TPP) shall be submitted in accordance with Article 2, "Common Development Application Elements", of this Chapter.

ARTICLE 102-16 TEMPORARY USE PERMITS


All temporary uses, including motion picture production, seasonal sales, temporary sales and special events, which anticipate public participation to exceed 250 persons, shall obtain a Temporary Use Permit. All temporary use permits shall comply with the standards of this article. The issuance of a temporary use permit shall not be deemed to amend the Official Zoning Map or the LDRs.

ARTICLE 102-17 APPEALS


An action or interpretation made by the Director or the Department made pursuant to the provisions of the LDRs may be appealed to the Planning Commission in accordance with the provisions of this article. An action or interpretation made by the building official or other administrative official may be appealed to the City Council in accordance with the provisions of this article.

(Ord. No. 2021-16, § 5, 7-13-2021)

2015-02

2021-22

2017-02

2022-25

2014-10

2019-14

2023-04

2019-01

2014-09

2022-10

2021-16

2022-20

2015-10

Sec 102.00 Standards For Review

  1. Purpose and Intent. The purpose and intent of this article is to provide the procedures and general standards for review of development, development activity and other applications that are submitted to the City of Marathon for review under the LDRs. Unless otherwise provided in the LDRs, the Director shall establish the detailed procedures for development review.
  2. Applications for Development Approval. In addition to the application information required by other parts of the LDRs, an applicant shall provide evidence that all special assessments and other obligations owed the City of Marathon related to the property are current; otherwise the application shall not be reviewed or processed by the Department, except in those cases where development approval is a requirement to correct a violation.
  3. Concept Meeting. Before an application is submitted to the City for development approval, the owner or his agent is encouraged to request a concept meeting with the Department, unless otherwise specified as a requirement of approval in the LDRs. In addition to a completed concept application, a boundary survey must be submitted of the parcel where the activity is proposed, drawn to scale, including a north arrow and scale. Additionally, the applicant shall submit information regarding existing improvements and provide a description of the proposed activity.

Sec 102.01 Application Forms

The Director shall establish application forms and the information necessary to be submitted to the Department for all development applications referenced in the LDRs. A schedule of application deadlines will be established by the Director from time to time; the review and response timeframes herein are subject to such schedule.

Sec 102.02 Submittal Of Forms

All development applications shall be submitted, on these forms and in such numbers as required, to the Department:

  1. Authority to File Applications. Applications shall only be accepted with signatures from persons having the legal authority to submit them.
  2. Persons with Legal Authority. For the purposes of this article, applications shall be made by any of the following:
    1. Owners of a property that is subject to a development application.
    2. Lessees of property subject to a development application, with the written permission of the property owner.
    3. The agents of a property owner or lessee, with the written permission of the property owner.
    4. Persons who have contracted to purchase property contingent upon receiving the necessary approval under this Ordinance, or the agents of such persons, with the written permission of the property owner.
  3. Authority to Submit Application. The applicant shall present evidence of authority to submit the application.
  4. Authority to Access the Property. Owners of property shall make available to City of Marathon staff a means of reasonable access to the property for which an application has been submitted, in order for staff to properly evaluate the application.
  5. Fees. Fees shall be paid according to the fee schedule established by ordinance or resolution by the Council.

Sec 102.03 Applicability Of Preliminary Procedures

The requirements of this article shall, unless otherwise expressly provided, apply to all development applications.

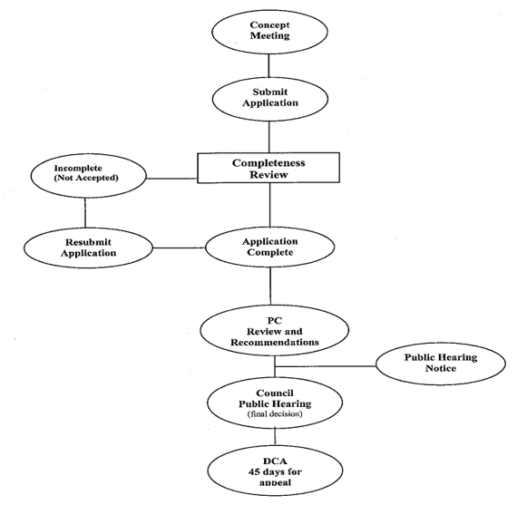
Sec 102.04 Determination Of Completeness

  1. Completeness Determination. Applications will be checked for completeness at time of submittal. An application shall be deemed complete when it contains all required information and documents.
  2. Complete Application. Once an application has been deemed to be complete, staff shall then perform the sufficiency review.
  3. Effect of Incomplete Application. Incomplete applications will not be accepted for review. If an application is determined to be incomplete, at the time of submission, the applicant shall be advised of the additional information that is required to begin review of the application.

Sec 102.05 Determination Of Sufficiency

  1. Sufficiency Determination. A determination of sufficiency shall be made within 30 days after an application is determined to be complete. An application shall be deemed sufficient if all required information and documents have been prepared in accordance with professionally accepted standards. If an application is determined to be insufficient, the applicant shall be notified in writing of the specific nature of additional information that is required to continue or conclude review of the application.
  2. Sufficient Application. Once an application has been deemed to be sufficient, staff review shall commence. Upon completion of staff review, the application shall be scheduled on an agenda of the appropriate reviewing body.
  3. Effect of Insufficient Application. An applicant has 30 days from receipt of written notification of insufficiency to provide all the necessary information to remedy an insufficient application or withdraw the application without prejudice. The application shall be deemed withdrawn and shall be returned to the applicant, without prejudice within a reasonable time, unless the applicant responds within the allotted timeframe, in one of the following ways:
    1. The applicant provides all the information necessary to remedy an insufficient application.
    2. The applicant requests, in writing, a one time extension not to exceed 30 working days.

      Figure 102.05.1
      Preliminary Review Process

Sec 102.06 Applicability

All meetings of the Council, the PC and the Hearing Officer are public meetings and subject to the provisions of Fla. Stat. ch. 112.

Forms of notice required for various public meetings and hearings may include mailed notice, published notice provided via a newspaper of general circulation, and posted notice by signs located on the subject property. The public notice requirements for development applications are indicated in Table 102.06.1.

Table 102.06.1 Required Public Notice for Development Applications

Development Application

Mailed

Published

Posted

Comprehensive Plan Amendment
Text or Map (Owner)

 

 X

X

Comprehensive Plan Amendment
Text or Map (City)

 

 X

 

Rezoning and LDR Text Amendment (Owner)

X

X

X

Rezoning and LDRs Text Amendment (City)

X

X

 

Conditional Use Permit/Major Amendment

X

X

X

Development Agreement

X

X

 

Platting/Subdivision

X

X

X

Variance

X

 

 X

Site Plan

X

 

 X

Appeal

X

 

 X

Administrative Variance

X

 

 X

HISTORY
Adopted by Ord. 2015-02 § 2 on 6/16/2015

Sec 102.07 Content Of Notices

All notices shall comply with all applicable statutory requirements and at a minimum, shall contain the information listed below:

  1. Statutory Requirements. Any information required by the Florida Statutes for published notice for the type of application which is the subject of the notice. For amendments to the comprehensive plan text or map notice requirements shall be governed by the provisions of Fla. Stat. §§ 163.3181 and 163.3184. Text or map amendments to this chapter and the official zoning map shall be noticed pursuant to Fla. Stat. § 166.041. Public hearings on development agreements shall be noticed in accordance with the provision of Fla. Stat. § 163.3225.
  2. Name of Applicant. Identify the applicant, if other than the City.
  3. Nature of Application. The application number, the application type, and a description of the proposal or request.
  4. Public Hearing Location, Time and Date. The location, time and date of all scheduled public hearings on the application.
  5. Location of the Subject Property.
    1. A description of the land involved by street address, if any, or by legal description of the subject parcels.
    2. A location map shall be included, indicating the location and general boundaries of the property, with reference to the closest intersection of public streets, when possible.
  6. Size of Subject Property. The total size of the parcels, rounded to the nearest one-tenth (1/10) of an acre.
  7. Comprehensive Plan and Zoning Designations. The future land use map designation and zoning district of the property subject to the application.
  8. Materials Available for Public Information. The name, address and telephone number of the department in which the application, staff report and related materials may be inspected by the public, and the fact that information is available for public inspection during normal business hours.
  9. Public Comment Allowed. A statement that affected parties may appear at the public hearing, be heard, and submit evidence and written comments.

Sec 102.08 Procedure For Mailed Notice

  1. To Whom Provided. When required, as shown in Table 102.06.1, notice shall be mailed by the applicant to all individuals and property owners indicated below:
    1. Property Owners. All property owners of the land subject to the application.
    2. Monroe County School Board. The Monroe County School Board shall be mailed a written notice of a public hearing for residential developments that involve an increase in density.
    3. Abutting Property Owners. Unless otherwise provided herein, all property owners within 300 feet of the subject parcel.
  2. Mailing and Postmarking. For any application requiring mailed notice, such notice shall be mailed via certified mail, after the issuance of the Notice of Intent (NOI), a minimum of 15 days prior to the initial public hearing. Notice shall be deemed mailed by its deposit in the mail, properly addressed and with postage paid.
  3. Department Verification. The following information shall be submitted to the Department within 24 hours of the mail-out:
    1. A notarized affidavit certifying that the notices were mailed in compliance with the standards of this section;
    2. A copy of the mailed notice; and
    3. The name and physical address list of property owners, as determined by a certified copy of the most up-to-date version of the county tax roll, and other parties to whom the mailed notices were provided.

Sec 102.09 Procedure For Published Notice

  1. Publishing of Public Notice. When required, as shown in Table 102.06.1, public notice shall be published as required by Florida Statutes.
  2. Responsibility for Preparation and Publishing of Notice. The Department shall prepare the content of the notice and be responsible for publishing, at the applicant's expense, the notice in the nonlegal section of the newspaper of general circulation selected by the City.

Sec 102.10 Requirements For Posted Notice

  1. Posting of Notice. Posting of property shall comply with the requirements listed below:
    1. Responsibility for Posting. Signs shall be posted by the applicant.
    2. Form of Required Signs. Notice shall be posted on weather resistant signs in a form established by the Department.
  2. Timing of Posted Notice. For any application requiring posted notice, signs shall be posted a minimum of 15 days prior to the initial public hearing.
  3. Location of Signs.
    1. Street Frontage. Signs shall be placed along each street, at maximum intervals of 200 feet and set back a maximum of five (5) feet from the property line, so that the signs are visible from the street.
    2. Lack of Street Frontage. If the land does not have frontage on a street, at least one (1) sign shall be placed on the property at the access point and additional signs shall be placed on the nearest public right-of-way with an indication of the direction and distance to the subject property.
    3. Installation. Signs shall be posted in a professional manner, able to withstand normal weather events.
  4. Size. Signs shall be a minimum of four (4) square feet.
  5. Affidavit. A notarized affidavit and photographic evidence shall be submitted to the Department within 72 hours after the posting, certifying that the signs were posted in compliance with the standards of this section.
  6. Maintenance. The applicant shall ensure that the signs are maintained on the land until completion of the final action on the application.
  7. Removal. The applicant shall remove the sign within ten (10) days after final action on the application.

Sec 102.11 Failure To Comply With Notice Requirements

Failure to comply with the applicable notice requirements shall result in the postponement and re-noticing of the public hearing. All cost of re-noticing the public hearing shall be borne by the party failing to comply with the applicable notice requirements.

Sec 102.12 Development Orders Expire

Any development order, permit or other approval, other than a rezoning, shall expire in accordance with the terms of the LDRs.

Sec 102.13 Extension Of Time Limit

An applicant may apply for an extension of a time limit, subject to the requirements of this section.

  1. Deadline for Application. An application for an extension of a time limit shall be filed a minimum of 90 days prior to the expiration of the time limit.
  2. Demonstration of Good Faith Efforts. An application shall include a demonstration of good faith efforts to comply with applicable time limits, by including at least one (1) of the following:
    1. All efforts to design a project, including engineering, architectural and similar plans;
    2. The number and timeliness of any plats that have been recorded;
    3. The number and timeliness of any prior phases that have been developed or implemented;
    4. The completion or status of site development improvements;
    5. Any granting of rights-of-way, easements or similar public dedications;
    6. Compliance with applicable conditions of development approval; and
    7. Such other information as may be required by the Director.
  3. Review of Applications. The application for extension shall be deemed an amendment to the original approval and shall be subject to review at a public hearing by the body that granted the order, permit or approval.
  4. Consistency. The application shall be consistent with the current Comprehensive Plan, LDRs, and other City requirements.

Sec 102.14 Amendments Generally

The provisions of this article shall govern all amendments to the Comprehensive Plan.

Sec 102.15 Types Of Comprehensive Plan Amendments

For the purposes of the LDRs, there shall be two (2) types of Comprehensive Plan amendments: small scale plan amendments and standard plan amendments.

HISTORY
Adopted by Ord. 2021-22 § 2 on 10/12/2021

Sec 102.16 Concept Meeting

Prior to the submittal of an application for a Comprehensive Plan amendment, an applicant other than the City is required to request and participate in a concept meeting with the Department.

Sec 102.17 Public Notice Requirements

All notice for hearings shall be prepared according to the procedures in Article 4, "Notice of Public Meetings and Hearings", of this Chapter.

Sec 102.18 Processing Of Applications

Applications for all Comprehensive Plan amendments shall be submitted in accordance with Article 2, "Common Development Application Elements", of this chapter.

  1. Standard Amendments. In accordance with Fla. Stat. ch. 163, § 163.3184(4), applications may be made and shall be processed at any time during the year, unless specifically exempted by Florida Statute.
  2. Small Scale Amendments. Applications for small scale map amendments specifically relating to affordable/workforce housing as defined in Fla. Stat. ch. 163, § 163.3187(1)(c), may be received by the Department at any time during the year.
HISTORY
Adopted by Ord. 2021-22 § 2 on 10/12/2021

Sec 102.19 Standards For Review

When considering an application for a Comprehensive Plan Amendment, the review shall include all standards and criteria of Fla. Stat. ch. 163.

Sec 102.20 State Coordinated Review Process

All plan amendments that are in an area of critical state concern designated pursuant to Fla. Stat. § 380.05 must follow the State coordinated review process outlined in Fla. Stat. § 163.3184(4) unless they qualify as a small-scale amendment specifically exempted by Fla. Stat. § 163.3187(1)(c).

HISTORY
Adopted by Ord. 2021-22 § 2 on 10/12/2021

Sec 102.21 Determination Of Completeness

After submittal of a proposed plan amendment, the Director shall determine if information presented is complete. An application shall be deemed complete when it contains all required information and documents.

  1. Written Notification. Written notification of completeness determination shall be issued to the applicant within 30 days after the submittal deadline.
  2. Additional Information.
    1. Response by Applicant. Should additional information be requested in the completeness determination, the applicant shall have ten (10) working days from the receipt of the request or the date of the submittal deadline, whichever is longer, to provide the requested information.
    2. Failure to Respond. Failure to provide the requested information within the allotted time period shall preclude review of the proposed plan amendment.
HISTORY
Adopted by Ord. 2021-22 § 2 on 10/12/2021

Sec 102.22 Review Of Applications

  1. Planning Commission Review. The PC shall review and consider all applications for standard amendments to the Comprehensive Plan in accordance with Fla. Stat. ch. 163, and shall submit a recommendation, including the proposals' consistency with the Comprehensive Plan, to the Council regarding each application, and may recommend that an application be:
    1. Approved;
    2. Approved subject to modifications; or
    3. Denied.

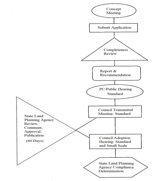
      Figure 102.22.1
      Comprehensive Plan Amendment Review Process

  2. Council Review.
    1. Required Public Hearings for Standard Amendments. Unless otherwise provided by state law, the Council shall hold two (2) public hearings, as provided below, to consider all Standard Comprehensive Plan amendments.
      1. Transmittal Public Hearing. A public hearing shall be held prior to transmittal of all proposed Comprehensive Plan amendments to the Stand Land Planning Agency for review. The hearing shall be held on a weekday at least seven (7) days after the day that the first advertisement is published pursuant to the requirements of Fla. Stat. ch. 125 and ch. 166.
      2. Adoption Public Hearing. A public hearing shall be held after receipt from the State Land Planning Agency with [any] objections, recommendations and comments report on each proposed Comprehensive Plan amendment. The hearing shall be held on a weekday at least five (5) days after the day that the second advertisement is published pursuant to the requirements of Fla. Stat. ch. 125 and ch. 166.
        1. The public hearing shall be held within 60 days after receipt of the report from the State Land Planning Agency or after notification that no report will be issued The hearing date shall not be extended beyond 180 days, as failure to hold the hearing within that timeframe will result in the amendment being deemed withdrawn pursuant to Fla. Stat. § 163.3184(4)(e).
HISTORY
Adopted by Ord. 2021-22 § 2 on 10/12/2021

Sec 102.23 Initiation Of A Text Amendment

  1. A text amendment may be proposed by:
    1. The Council;
    2. Any department or other agency of the City; or
    3. Any resident or landowner in the City.

Sec 102.24 Application Requirements

An application for a text amendment shall be submitted in accordance with Article 2, "Common Development Application Elements", of this chapter.

Sec 102.25 Required Notice

  1. Published Notice. Published notice in accordance with the procedures outlined in Article 4, "Notice of Public Meetings and Hearings", of this chapter is required prior to a public hearing on a text amendment.
  2. Notice for Text or Map Amendments. In the case of any proposed text amendment which would have the effect of changing the actual list of permitted, limited, conditional or prohibited uses within a zoning district, the notice of the required hearings shall conform with Fla. Stat. ch. 166, as well as with such additional requirements as may appear in Article 4, "Notice of Public Meetings and Hearings", of this chapter.

Sec 102.26 Planning Commission Recommendation

  1. Authority. The PC shall consider a proposed text amendment at the request of the Council.
  2. Review Criteria. The PC shall review such proposed amendment, based upon the criteria listed below:
    1. The need and justification for the change;
    2. The consistency of the proposed amendment with the Comprehensive Plan; and
    3. Whether the proposed change shall further the purposes of the LDRs and other City Codes, regulations and actions designed to implement the Comprehensive Plan.
  3. Findings. The PC shall make a finding of whether the proposed amendment is consistent with the Comprehensive Plan and a recommendation shall be prepared and forwarded to the Council, indicating if the proposed amendment should be:
    1. Approved as proposed;
    2. Approved with amendments proposed by the PC; or
    3. Denied.

Sec 102.27 Hearing(s) By Council

  1. The decision to process a text amendment is within the sole discretion of the Council.
  2. For any proposed text amendment, the Council shall hold a minimum of two (2) public hearings, conforming to the requirements of Fla. Stat. ch. 166, before taking action on the amendment.

Sec 102.28 Action By Council

Following the public hearings, the Council shall make a finding of whether the proposed text amendment is consistent with the Comprehensive Plan and may approve, approve with changes or deny the proposed amendment.

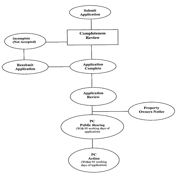
Figure 102.28.1 Land Development Regulation Text Amendments Process

Sec 102.29 Intent And Purpose

It is the intent and purpose of this division to regulate the consideration and approval of development agreements between the City and developers, pursuant to the Florida Local Government Development Agreement Act, Fla. Stat. §§ 163.3220—163.3243. The purpose of the development agreement is to assure a developer that, upon receipt of his permits under this chapter, he may proceed in accordance with existing ordinances and regulations subject to the conditions of the development agreement.

Sec 102.30 Development Agreements Supplemental

A development agreement is in addition to, and not in lieu of, all other local development permits or approvals required by the City, and does not relieve the developer of the necessity of complying with all City land development regulations in effect on the date that the development agreement is fully executed.

Sec 102.31 Criteria For Approval

A development agreement may only be considered for approval if it meets the following criteria:

  1. The development agreement meets all of the requirements of the Florida Local Government Development Agreement Act, Fla. Stat. §§ 163.3220—163.3243.
  2. The duration of the development agreement shall not exceed an initial period of five (5) years, unless otherwise approved by Council for a longer time period.
  3. The development agreement is consistent with the City comprehensive plan and the LDRs.
  4. The development agreement is signed by the developer prior to execution by the City.

Sec 103.32 Procedure For Consideration And Approval

  1. The Council may enter into a development agreement with any person having a legal or equitable interest in real property located within the City by approval of a resolution, according to the following procedures:
    1. The development agreement shall be reviewed by the PC and considered at two (2) public hearings of the Council. The day, time and place of the second Council hearing on the development agreement shall be announced at the first hearing, and it shall be held at least seven (7) days after the first hearing.
    2. The Council shall vote whether to approve the resolution approving the development agreement at the second public hearing or thereafter.
    3. Notice of each public hearing shall be given in accordance with Fla. Stat. § 163.3225(2) and Article 4 "Notice of Public Meetings and Hearings" of this chapter.
    4. Within 14 days after the development agreement is fully executed, the applicant shall record the agreement with the Clerk of the Circuit Court for Monroe County. Within 14 days after recording, the City Clerk shall submit the agreement to the Department of Community Affairs.
    5. The development agreement shall become effective 30 days after the Department of Community Affairs receives its copy from the City.
  2. This article is not intended to amend or repeal any existing City regulation. To the extent of any conflict between this article and other City regulations, the more restrictive is deemed to be controlling.

Sec 103.33 Extension Of Development Agreement

A development agreement may be extended by mutual consent of the parties or their successors in interest, after a public hearing is held in accordance with Article 4, "Notice of Public Meetings and Hearings" of this chapter.

Sec 103.34 Amendment Or Cancellation Of Development Agreement

A development agreement may be amended or canceled by mutual consent of the parties or their successors in interest. If state or federal law enacted after the execution of the development agreement precludes compliance with its terms, then the development agreement shall be modified or cancelled as necessary to comply with the relevant state or federal law.

Sec 103.35 Compliance With Development Agreement; Enforcement

  1. The applicant shall submit a written annual report in years one (1) to five (5) to the Director. The Council shall review the land subject to a development agreement at least once every 12 months to determine if there has been good faith compliance with the agreement. If the Council finds, on the basis of substantial competent evidence, that the developer has failed to comply with the terms of the agreement, then the agreement may be revoked or modified by the Council.
  2. If approved for a longer duration, in years six (6) through ten (10) of a development agreement, the review shall be incorporated into a written report, submitted by the applicant to the Director, which is in compliance with the requirements of Fla. Stat. § 163.3235.
  3. Any party and any aggrieved or adversely affected person may enforce the requirements of the development agreement or challenge its compliance with state law as provided in Fla. Stat. § 163.3243.

Sec 102.36 Applicability

This article shall apply to all development, development activity or other use requiring site plan review of within the City of Marathon. Notwithstanding the provisions herein, site plans for up to three (3) residential dwelling units shall be subject to review and approval by the Director as provided in Section 102.43 of this article.

Sec 102.37 Concept Meeting

Prior to the submittal of an application for preliminary site plan approval, an applicant is encouraged to request and participate in a concept meeting with the Department.

Sec 102.38 Public Notice Required

Mailed, and posted notice, in accordance with the procedures in Article 4, "Notice of Public Meetings and Hearings", of this chapter, is required for all site plans required to be considered by the PC.

Sec 102.39 Preliminary Site Plan Review Process

  1. Application. An application for preliminary site plan review shall be submitted in accordance with Article 2, "Common Development Application Elements" of this chapter; and shall include, at a minimum, the following information:
    1. Evidence, in a form acceptable to the Director, of the resolution of all conditions of approval for a conditional use permit or variance to the LDRs;
    2. Traffic impact study or the minimum information required for a determination of compliance with the levels of service for roads;
    3. Proposed site plan and preliminary engineering plan; and
    4. Additional requirements as may be determined by the Director.
  2. TRC Review. The purpose of this stage is for the TRC to have an opportunity to review proposed site plans for compliance with all conditions of approval.

Sec 102.40 Final Site Plan Review Process

  1. Application and Department Review. An application for final site plan review shall be in accordance with Article 2, "Common Development Application Elements", of this chapter. All items shall be submitted in final form and shall include the following information:
    1. Final engineering plans for all requirements under the provisions of the preliminary site plan found in Section 102.39 "Preliminary Site Plan", above; and
    2. Evidence, in a form acceptable to the Director, of the resolution of all conditions of approval imposed during the preliminary development approval process.
  2. Public Hearing. The final site plan shall be considered by the PC at a public hearing.

Sec 102.41 Site Plans To Be Platted

Any site plan involving the subdivision of land shall be platted. Plat requirements are detailed in Article 10, "Platting", of this chapter. The proposed plat may be submitted with the final site plan or after the final site plan has been approved.

Sec 102.42 Default Expiration

An approved final site plan or phase of development plan shall expire unless a construction, building or other required development approval has been issued within 12 months of the date of final approval.

Sec 102.43 Activities Requiring Administrative Development Approval

Certain development approvals or activities shall not require a site plan approval by the PC, TRC or Council. Applicants for these permits or activities may apply to the specific department having authority to grant an administrative development approval. Application types requiring only an administrative approval are as follows: Home occupation uses, alcohol beverage license, site plan development approval of up to three (3) residential dwelling units, vacation rental license, building permits, minor amendments to an existing conditional use permit, long dock variances, administrative variances, certificate of compliance, sign permit, temporary placement permit, temporary use permit and tree removal permit.

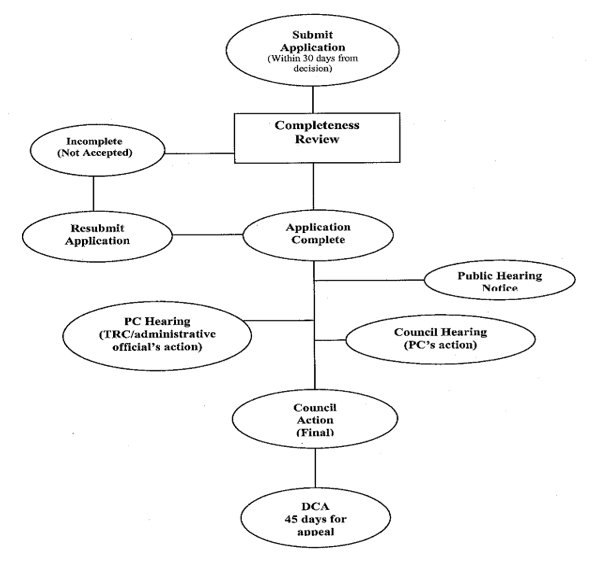
Figure 102.43.1 Site Plan Review Process

Sec 102.44 Purpose

It is the purpose of this article to provide standards and administrative procedures for the subdivision of land, creation of plats or the re-plat or vacation of plats within the City of Marathon.

HISTORY
Adopted by Ord. 2017-02 § 3 on 2/28/2017

Sec 102.45 General Construction

  1. An application for a subdivision and required plat approval shall be submitted in accordance with Article 2, "Common Development Application Elements", of this chapter and as specifically identified in subsections below.
  2. For the purposes of all requested subdivisions of land which would result in three (3) or more parcels, a Conditional Use Permit shall be required which incorporates a site plan review (if otherwise required). Said Conditional Use Permit process, done in accordance with Chapter 102, Article 13 of the LDRs, may be carried out simultaneously, but in no case shall the subdivision be approved without a Conditional Use Permit review.
  3. No building shall be erected on an existing platted lot or parcel of land within the City subject to this article unless adequate public utility services are available (or their permissible equivalent allowed under the Florida Building Code, Florida Statutes, and/or Florida Administrative Code), including but not limited to, water, electric, stormwater, and wastewater. All new plats shall require paved Rights-of-Way, unless otherwise approved, and must provide adequate utility services as later described in this article, including water, electric, stormwater, and wastewater. A building permit may be issued for construction of a building concurrently with the installation of required street improvements, but no such permit shall express or imply any right of occupancy and use of such building until the installation of such street improvements has been completed to the satisfaction of the City.
  4. Subdivision requirements. For the purposes of this article:
    1. All subdivision of land as defined in Chapter 110, Article 1, "Subdivision," shall follow the procedures and standards herein.
    2. All subdivision of land, in concert with a simultaneous review as a Conditional Use Permit Application, shall be consistent with requirements of the LDRs, particularly Chapters 103, 105, 106, including particularly Articles 2, 3, 4, 7, and 8, and Chapter 107.
    3. All subdivision of land shall fall into three (3) categories:
      1. Simple subdivision including the subdivision of single parcels into two (2) legal parcels, subdivision of single parcels with duplex units, or the reconfiguration of lots (Section 102.46);
      2. Minor subdivision of land in which one (1) parcel or more is subdivided into three (3) or more parcels which require no additional infrastructure, including new roads and expansion of utilities (Subsection 102.47 A.); and
      3. Major subdivision of land into three (3) or more parcels which would require the construction of new roads and expansion of utilities (Subsection 102.47 B.).
    4. All subdivision of land which would result in three (3) or more parcels of land shall require a plat approval pursuant to this article and in accordance with Fla. Stat. ch. 177 except simple subdivisions as outlined in 2.a. above and as defined in Chapter 110, "Simple Subdivision."
    5. All subdivision of land shall be consistent with the City of Marathon Comprehensive Plan and all applicable elements of the City's Land Development Regulations.
    6. No subdivision may be created without frontage on a paved public road access and if applicable, all subdivisions created must have internal roads that meet City standards.
  5. Vacation of plats of subdivisions, in whole or in part, shall occur in accordance with the provisions established herein and pursuant to Fla. Stat. § 177.101.
  6. Relationship of all types of Development Orders and plat approval. For the purposes of this article,
    1. No development order, development permit, building permit, tree clearing permit or construction permit or other similar permit may be issued for a parcel or parcels requiring a plat until the plat has been approved by the Planning Commission and City Council and has been recorded with the Clerk of the Court of Monroe County.
HISTORY
Adopted by Ord. 2017-02 § 3 on 2/28/2017

Sec 102.46 Simple Subdivision

  1. Application Requirements. The submittal requirements and review procedure for all requests for a simple subdivision shall be in accordance with Chapter 102 and shall provide the following minimal information:
    1. Proof of Ownership of the parcel or parcels proposed for simple subdivision or reconfiguration.
    2. An independent survey of each of the proposed parcels or reconfigured parcels including an identification of the parent parcel in the survey.
  2. Review and Approval Procedure.
    1. The Director or his designee shall review the applicant for the proposed simple subdivision taking the following criteria into consideration:
      1. The Simple Subdivision procedure is an administrative process carried out by the Director in coordination with other City staff including the Public Works and Utilities Directors.
      2. With the exception of the proposed subdivision of a parcel with a duplex residence, the resultant parcels of a simple subdivision or reconfiguration shall meet all of the minimum lot area, density, intensity, clustering, and dimension requirements of the City's Land Development Regulations.
      3. Otherwise, the following requirements of the following subsections apply.
  3. Notice.
    1. Notice is not required for a Simple Subdivision.
  4. [Approval.] Approval of a Simple Subdivision is a ministerial function which should generally receive approval so long as all criteria in the review process are met.
  5. Division of One (1) Parcel Into Two (2) Parcels. A legal lot of record may be divided into two (2) separate lots, parcels, tracts or other subdivision of land, without complying with the subdivision requirements of this article, through the simple subdivision review process, provided all of the conditions below are met:
    1. The legal lot of record has frontage on and has direct access to an existing publicly maintained street. The access may be provided by a legally established joint driveway access to the public street in lieu of public street frontage for both lots upon approval by the City and City Attorney. The minimum lot area to allow subdivision, the minimum resulting lot area and street-front lot width for all Land Use Districts are as follows:

      Table 102.46.1
      Minimum/Simple Subdivided Lot Area and Front Lot Width

       Land Use District

      Minimum Existing Lot Area (Sq. Ft.)

      Minimum Subdivided Lot Area (Sq. Ft.)

      Street-Front Lot Width (Ft.)

      A

      NA

      NA

      NA

      C-NA

      8 Acres

      4 Acres

      NA

      C-OI

      20 Acres

      10 Acres

      NA

      I-G

      8,712

      4,356

      NA

      I-M

      8,712

      4,356

      NA

      MU

      14,520

      7,260

      NA

      MU-M

      14,520

      14,520

      NA

      P

      3,484

      1,742

      NA

      PR

      8 Acres

      4 Acres

      NA

      RH

      10,890

      5,445

      75

      RL

      4 Acres

      2 Acres

      NA

      RL-C

      8 Acres

      4 Acres

      NA

      R-MH

      10,890
      3,484

      5,445
      1,742

      NA

      RM

      17,424

      8,712

      100

      RM-1

      20,000

      10,000

      100

      RM-2

      17,424

      8,712

      100

    2. The resultant two (2) lots shall:
      1. Meet the minimum requirements of the City Comprehensive Plan and the LDRs.
      2. Each be memorialized with a survey showing at a minimum, the parent parcel and the resultant individual parcel each survey of which shall be recorded in the public record.
      3. Each be memorialized with a document recorded in the public record, which shall include the following disclosure statement:

        "The parcel of land described in this instrument is located in the City of Marathon. The use of the parcel of land is subject to and restricted by the goals, policies and objectives of the Plan and land development regulations adopted as a part of, and in conjunction with and as a means of implementing the Plan. The Land Development Regulations provide that no building permit shall be issued for any development of any kind unless the proposed development complies with each and every requirement of the regulations, including minimum area requirements for residential development. You are hereby notified that under the City Land Development Regulations, the division of land into parcels of land which are not approved as platted lots under these regulations confer no right to develop a parcel of land for any purpose. You are further notified that the platting of land confers no rights to a building permit allocation under the Building Permit Allocations System (BPAS). The platting of land is not recognition of the right to a BPAS allocation which is predicated on availability and the Florida Keys hurricane evacuation model clearance time"
    3. Any further division of a legal lot of record shall be deemed a subdivision and shall comply with this article and these regulations.
    4. Reconfigured lots must be unified through a Unity of Title or a declaration of restrictions and covenants in a form approved by the City Attorney.
  6. Subdivision of Duplex Lots.
    1. A parcel containing a duplex structure may be subdivided into two (2) parcels subdividing said duplex structure pursuant to Policy 1-3.1.2 of the City's Comprehensive Plan and requirements of the LDRs provided that:
      1. Each of the parcels thus divided is memorialized with a survey showing at a minimum, the parent parcel and the resultant individual parcel each survey of which shall be recorded in the public record; and
      2. A Joint Maintenance Agreement, as approved by the City Attorney, of the duplex structure shall be recorded in the Public Records of Monroe County by the individual lot owners.
  7. Reconfiguration of Lots. From one (1) to three (3) adjacent parcels may be reconfigured; provided, however, that the sale, exchange or reconfiguration of lots to or between adjoining property owners of the re-subdivided lots meet all of the following:
    1. Does not create additional lots or the potential for additional density or intensity;
    2. Does not alter rights-of-way or other areas dedicated for public use;
    3. The new lots and any residual land meets the requirements of the City's Plan and LDRs;
    4. Reconfigured lots must be unified through a Unity of Title or a declaration of restrictions and covenants in a form approved by the City Attorney.
    5. Reconfiguration does not convey any additional right to clear native vegetation beyond those limits established in the LDRs or as may have been established by conservation easement.
HISTORY
Adopted by Ord. 2017-02 § 3 on 2/28/2017
Amended by Ord. 2022-25 on 11/15/2022

Sec 102.47 Minor And Major Subdivision

  1. Application Requirements. The submittal requirements and review procedure for all minor and major subdivision development plans shall be in accordance with Chapter 102 and shall provide the following minimal information:

    The preliminary subdivision plan for both a minor or major subdivision (and plat) shall be submitted on black or blue line prints drawn at an acceptable scale such as 50 feet to the inch on sheets no larger than 34 by 44 inches. The principle difference between a Minor and Major Subdivision lies in whether the subdivision proposes the approval of new streets which may ultimately be dedicated to the City of Marathon (or remain as private streets). The plan drawing shall include the following:
    1. All materials required under Section 102.01 "Application Forms", except as modified by specific requirements below.
    2. A boundary survey of the lands to be subdivided and platted. However, a new boundary survey for a re-plat is required only when the re-plat affects any boundary of the previously platted property or when improvements which may affect the boundary of the previously platted property have been made on the lands to be re-platted. The boundary survey must be performed and prepared under the responsible direction and supervision of a professional surveyor and mapper preceding the initial submittal of the plat to the City. This subsection does not restrict a legal entity from employing one (1) professional surveyor and mapper to perform and prepare the boundary survey and another professional surveyor and mapper to prepare the plat.
      1. Every plat offered for recording pursuant to the provisions of this part shall be prepared by a professional surveyor and mapper. The plat must be signed and sealed by that professional surveyor and mapper, who must state on the plat that the plat was prepared under his or her direction and supervision and that the plat complies with all of the survey requirements of this part. Every plat must also contain the printed name and registration number of the professional surveyor and mapper directly below the statement required by this section, along with the printed name, address, and certificate of authorization number of the legal entity, if any. A professional surveyor and mapper practicing independently of a legal entity must include his or her address.
    3. A title opinion of an attorney at law licensed in Florida or a certification by an abstractor or a title company showing that record title to the land as described and shown in the proposed subdivision and subsequent plat or re-plat is in the name of the person, persons, corporation, or executing the dedication. The title opinion or certification shall also show all mortgages not satisfied or released of record nor otherwise terminated by law.
    4. The title under which the subdivision is to be recorded, the names of the developer, the engineer, the surveyor, architect and land planner, the tax parcel number(s) and Section, Township, and Range.
      1. Every subdivision shall be given a name by which it shall be legally known. For the purpose of this section, that name is the "primary name." The primary name shall not be the same or in any way so similar to any name appearing on any recorded plat in the same county as to confuse the records or to mislead the public as to the identity of the subdivision, except when the subdivision is further divided as an additional unit or section by the same developer or the developer's successors in title. In that case, the additional unit, section, or phase shall be given the primary name followed by the unit, section, or phase number. Words such as "the," "re-plat," or "a" may not be used as the first word of the primary name. Every subdivision's name shall have legible lettering of the same size and type, including the words "section," "unit," or "phase." If the word "re-plat" is not part of the primary name, then it may be of a different size and type. The primary name of the subdivision shall be shown in the dedication and shall coincide exactly with the subdivision name.
      2. Any change in a plat, except as provided in Section 177.141, shall be labeled a "re-plat," and a re-plat must conform with this part. After the effective date of this act, the terms "amended plat," "revised plat," "corrected plat," and "re-subdivision" may not be used to describe the process by which a plat is changed.
    5. A location map to show the relationship of the proposed development to existing community facilities, developments and streets.
    6. North point, scale and date.
    7. The location of present property and section lines, boundaries of incorporated areas, land description, existing streets and/or driveways within 150 feet of the property boundaries, buildings, wetlands, and other natural resources.
    8. Existing utilities, including sanitary sewer, water, stormwater, electricity lines, telephone, gas, cable television, etc., within the parcel and immediately adjacent to it.
    9. Contours of the land at one-foot intervals. Contours shall be based on National Geodetic Vertical Datum 1929 or later.
    10. Subsurface conditions of the parcel.
    11. Approximate location of the 100-year floodplain and data used to establish its location.
    12. The names and boundaries of all adjoining subdivisions. The names of record owners and City tax parcel numbers of all adjoining parcels of un-subdivided land. Adjoining land uses, in accordance with the City of Marathon Future Land Use Map shall also be shown.
    13. A statement of utility plan indicating types and provider of services.
    14. The location of all existing lots must be shown. Proposed lot lines and areas must be shown as well and meet the standards set out in Table 102.47.1

      Table 102.47.1
      Minimum Minor and Major Subdivision Lot Area & Front Lot Width

       Land Use District

      Minimum Existing Lot Area (Sq. Ft.)

      Minimum Subdivided Lot Area (Sq. Ft.)

      Street-Front Lot Width (Ft.)

      A

      NA

      NA

      NA

      C-NA

      12 Acres

      4 Acres

      NA

      C-OI

      30 Acres

      10 Acres

      NA

      I-G

      13,068

      4,356

      NA

      I-M

      13,068

      4,356

      NA

      MU

      21,780

      7,260

      NA

      MU-M

      21,780

      7,260

      NA

      P

      5,226

      1,742

      NA

      PR

      12 Acres

      4 Acres

      NA

      RH

      16,335

      5,445

      75

      RL

      6 Acres

      2 Acres

      NA

      RL-C

      12 Acres

      4 Acres

      NA

      R-MH

      16,335

      5,445

      NA

      RM

      26,136

      8,712

      100

      RM-1

      30,000

      10,000

      100

      RM-2

      26,136

      8,712

      100

      1. Actual subdivided and platted lot areas may be less than the minimum lot area shown above, if, the density of the total subdivided area does not exceed the per acre densities allowed in Table 103.15.2, "Density, Intensity, and Dimensions for Zoning Districts," for each Land Use District. Streets, internal park and open space areas, recreation space, protected habitat areas requiring conservation easements may all be the basis for such reductions in the platted lot area if they are included in the overall density calculations for the subdivision and subsequent plat. Such reductions shall be noted in the plat and a complete accounting of acreage respective of allowed densities shall be made in the plat document. Equally, if lot area reductions are allowed as part of the subdivision and platting process, the plat documents shall clearly indicate that no future subdivision shall be allowed of any area accounted for in density calculations.
      2. An applicant who wishes to subdivide property may obtain a reduction in the minimum street-front lot width based on a strict mathematical averaging of the actual street-front lot width of all properties within 500 feet of the property being subdivided on the same street and within 250 feet on parallel streets. The distances noted (e.g., 500 feet and 250 feet) are flexible based on the actual location on the street of the property subject to subdivision and the meander of that street. The reduction allowed will be the cumulative average of street-front lot widths rounded up to the nearest ten-foot increment (e.g., average = 76.5 feet; allowed street front lot width = 80 feet). In no case shall the resultant street frontage lot width be less than 30 feet.
    15. The general location of all native trees, natural plant communities, and protected species habitat pursuant to Chapter 106, Article 2, "Trees and Native Vegetation," Article 3, "Natural Plant and Wildlife Habitat," and Article 4, "Open Water, Surface Water, and Wetlands."
    16. A preliminary description of any required Conservation Management Areas pursuant to Chapter 106, Article 8, "Conservation Management Areas" including any required management plans pursuant to Chapter 106, Article 9, " Management Plans" as established in the LDRs.
    17. The general location of all required landscape material pursuant to the requirements of Chapter 107, Article 8, "Landscaping" of the LDRs.
    18. The street layout of all new streets, if applicable, including provision of supporting traffic study. The traffic study shall meet the requirements of Chapter 107 Article 13, "Concurrency Management."
    19. Lot and proposed driveway placement shall be pursuant to Chapter 107, Article 14, "Access Management", shall meet all of the requirements of Chapter 106, Articles 2 and 3 concerning the preservation of Class I, II and III habitats. Lots shall avoid entirely if possible all Class I and II habitats which would otherwise be conserved in a conservation easement pursuant to Chapter 106, Article 8. Proposed driveway alignments shall avoid regulated trees and native vegetation in Class III habitats pursuant to Chapter 106, Article 2. Consideration shall be given to combining or shifting proposed driveway locations in meeting the provisions of this subsection and of the sections of the LDRs referenced herein.
    20. The proposed layout of all utilities including potable water (including required fire hydrants), electric, sewer, and cable, particularly in the instance that the subdivision and subsequent plat propose new streets.
      1. As established for Major Subdivisions and subsequent plats, for which new streets are proposed, all utilities shall be designed, approved by the relevant authorizing authority, and satisfactorily constructed by the subdivision applicant prior to acceptance of the streets by the City.
    21. A conceptual stormwater management plan that contains the outlines and general location of proposed drainage areas consistent with Chapter 107 Article 11, "Stormwater Management". This stormwater management plan will vary in complexity dependent upon whether the subdivision and subsequent plat propose new streets that would ultimately be dedicated to the City of Marathon.
  2. Notice. Notice for required public meetings shall be in accordance with the requirements of Chapter 102, Article 4, "Notice of Public Meetings and Hearings." In particular, published, mailed, and posted notice is required pursuant to the requirements for both a subdivision and Conditional Use Permit process.
  3. Concept Meeting. The Developer is required to schedule and attend a concept meeting with the Department and present a general plan for the subdivision, including a lot layout, to receive advice and guidance prior to proceeding with engineering plans and plat preparation, if required.
  4. Preliminary Review and Approval.
    1. The purpose of this stage is for the Developer to schedule and present a subdivision plan, which has progressed to preliminary stage, to the TRC to receive advice, guidance and approval prior to proceeding with final engineering plans and plat preparation. All preliminary plan submittals shall meet the requirements of Chapter 102, Article 9, "Site Plan Review", and all plat submittals shall meet the requirements of Section 102.47 E.5. below.
    2. Pursuant to Chapter 107, Article 13 of the LDRs, no preliminary subdivision plan shall be approved unless a determination can be made that all public facilities will be adequate to support and service the area of the subdivision. The applicant shall submit sufficient information and data as part of the subdivision plan to demonstrate the necessary public services are adequate to address the impact created by the subdivision and to demonstrate that the proposed subdivision is consistent with the Comprehensive Plan.
    3. At the time of preliminary submittal, all proposed new streets, if any, shall be staked at their centerlines and marked at appropriate stationing at approximately 1,000 foot intervals.
    4. Upon the date of completion of the Preliminary Review and Approval by the TRC, a letter shall be drafted within 30 days identifying all elements of the plan which are either accepted or are deficient. All areas of deficiency shall be clearly delineated with a concise explanation of the deficiency.
  5. Final Subdivision Review. The purpose of this stage is for the Developer to present the final development plan to the Planning Commission and City Council for review. At this stage the subdivision plans and plat shall be consistent with the approved Preliminary Plan with any revisions requested by the TRC and shall be in final form. Thus, no final subdivision shall be reviewed by the Planning Commission and City Council without the prior review of the TRC such that all recommended changes have been made to the preliminary subdivision documents. Two (2) copies of the final engineering plans, supporting calculations and plat, if applicable, shall be submitted to the City at the same scale and size as the preliminary plans. Said documents shall be sufficient to serve as construction documents which would be permitted by the City. The City will review the plans and return one (1) set appropriately marked noting any deficiencies to the Developer's Engineer within 30 working days. After final approval by the Council, the City will issue a letter stating that the subdivision has been approved and that the plat has been approved for recordation. This submittal shall include:
    1. A complete stormwater management plan including all information required in Chapter 107, Article 11, "Stormwater Management". In addition, all plans shall contain the outlines and sizes in acres of drainage areas at the various points of concentration along the new street system. Stormwater management for individual approved lots or groups of lots shall identify stormwater management areas and structures (actual structures, berms, or swales), in compliance with the article. Any stormwater management area that qualifies for use as required open space per Chapter 107, Article 9, "Open Space", shall be clearly delineated on the plan and plat. Detailed engineering construction plans shall be provided as prepared, signed and sealed by a Florida registered engineer, including plan/profiles at horizontal scale of not more than 50 feet to the inch and at a vertical scale of not less than one-tenth (1/10) of the horizontal scale, and cross-sections at appropriate horizontal and vertical scales, on sheets no larger than 34 by 44 inches. Engineering plans shall include all roads, streets, fire hydrants, sanitary sewers, storm sewers, stormwater management facilities, erosion and sedimentation control measures, construction notes, and benchmarks. Such plans should be suitable to be utilized as construction drawings to be utilized in the approval of subdivision construction permits.
    2. The final location of all regulated native trees and identified in Chapter 106, Article 2 and a plan approved by the City biologist for the relocation, replacement, or mitigation of all regulated trees which would be removed or relocated as a result of the installation of required streets or utilities. Otherwise, prior to development of each lot, such regulated native trees shall remain intact and in place.
    3. The final identification of natural plant and wildlife habitat or open water, surface water, or wetlands which shall be identified in the subdivision and subsequent plat as a Conservation Management Area, such management area to be managed through a management plan. The plat shall include a conservation easement for the Conservation Management Area to be assumed in perpetuity and shall be recorded as part of the plat.
    4. The specific location, identified in the subdivision and plat as a landscape easement, for all required landscape areas pursuant to the requirements of Chapter 107, Article 8, "Landscaping" of the LDRs.
    5. Every plat of a subdivision offered for recording shall conform to the following:
      1. It must be:
        1. An original drawing made with black permanent drawing ink; or
        2. A nonadhered scaled print on a stable base film made by photographic processes from a film scribing tested for residual hypo testing solution to assure permanency.
        Marginal lines, standard certificates and approval forms shall be printed on the plat with a permanent black drawing ink. A print or photographic copy of the original drawing must be submitted with the original drawing.
      2. The size of each sheet shall not exceed 34 by 44 inches and shall be drawn with a marginal line around each sheet and placed so as to leave at least a one-half-inch margin on each of three (3) sides and a three-inch margin on the left side of the plat for binding purposes.
      3. When more than one (1) sheet must be used to accurately portray the lands subdivided, an index or key map must be included and each sheet must show the particular number of that sheet and the total number of sheets included, as well as clearly labeled matchlines to show where other sheets match or adjoin.
      4. In all cases, the letter size and scale used shall be of sufficient size to show all detail. The scale shall be both stated and graphically illustrated by a graphic scale drawn on every sheet showing any portion of the lands subdivided.
      5. The name of the plat shall be shown in bold legible letters, as stated in Section 177.051. The name of the subdivision shall be shown on each sheet included. The name of the professional surveyor and mapper or legal entity, along with the street and mailing address, must be shown on each sheet included.
      6. A prominent "north arrow" shall be drawn on every sheet included showing any portion of the lands subdivided. The bearing or azimuth reference shall be clearly stated on the face of the plat in the notes or legend, and, in all cases, the bearings used shall be referenced to some well-established and monumented line.
      7. Permanent reference monuments must be placed at each corner or change in direction on the boundary of the lands being platted and may not be more than 1,400 feet apart. Where such corners are in an inaccessible place, "P.R.M.s" shall be set on a nearby offset within the boundary of the plat and such offset shall be so noted on the plat. Where corners are found to coincide with a previously set "P.R.M.," the Florida registration number of the professional surveyor and mapper in responsible charge or the certificate of authorization number of the legal entity on the previously set "P.R.M." shall be shown on the new plat or, if unnumbered, shall so state. Permanent reference monuments shall be set before the recording of the plat. The "P.R.M.s" shall be shown on the plat by an appropriate symbol or designation.
      8. Permanent control points shall be set on the centerline of the right-of-way at the intersection and terminus of all streets, at each change of direction, and no more than 1,000 feet apart. Such "P.C.P.s" shall be shown on the plat by an appropriate symbol or designation. In those counties or municipalities that do not require subdivision improvements and do not accept bonds or escrow accounts to construct improvements, "P.C.P.s" may be set prior to the recording of the plat and must be set within one (1) year of the date the plat was recorded. In the counties or municipalities that require subdivision improvements and have the means of insuring the construction of said improvements, such as bonding requirements, "P.C.P.s" must be set prior to the expiration of the bond or other surety. If the professional surveyor and mapper or legal entity of record is no longer in practice or is not available due to relocation, or when the contractual relationship between the subdivider and professional surveyor and mapper or legal entity has been terminated, the subdivider shall contract with a professional surveyor and mapper or legal entity in good standing to place the "P.C.P.s" within the time allotted.
      9. Monuments shall be set at all lot corners, points of intersection, and changes of direction of lines within the subdivision which do not require a "P.R.M." or a "P.C.P."; however, a monument need not be set if a monument already exists at such corner, point, or change of direction or when a monument cannot be set due to a physical obstruction. In those counties or municipalities that do not require subdivision improvements and do not accept bonds or escrow accounts to construct improvements, monuments may be set prior to the recording of the plat and must be set at the lot corners before the transfer of the lot. In those counties or municipalities that require subdivision improvements and have the means of ensuring the construction of those improvements, such as bonding requirements, monuments shall be set prior to the expiration of the bond or other surety. If the professional surveyor and mapper or legal entity of record is no longer in practice or is not available due to relocation, or when the contractual relationship between the subdivider and professional surveyor and mapper or legal entity has been terminated, the subdivider shall contract with a professional surveyor and mapper or legal entity in good standing who shall be allowed to place the monuments within the time allotted.
      10. The section, township, and range shall appear immediately under the name of the plat on each sheet included, along with the name of the city and state in which the land being platted is situated.
      11. Each plat shall show a description of the lands subdivided, and the description shall be the same in the title certification. The description must be so complete that from it, without reference to the plat, the starting point and boundary can be determined.
      12. The dedications and approvals required by Sections 177.071 and 177.081 must be shown.
      13. The Monroe County Clerk's certificate and the professional surveyor and mapper's seal and statement required by Section 177.061 shall be shown.
      14. All section lines and quarter section lines occurring within the subdivision shall be indicated by lines drawn upon the map or plat, with appropriate words and figures. If the description is by metes and bounds, all information called for, such as the point of commencement, course bearings and distances, and the point of beginning, shall be indicated. If the platted lands are in a land grant or are not included in the subdivision of government surveys, then the boundaries are to be defined by metes and bounds and courses.
      15. Location, width, and names of all streets, waterways, or other rights-of-way shall be shown, as applicable.
      16. Location and width of proposed easements and existing easements identified in the title opinion or certification required by Subsection 177.041(2) shall be shown on the plat or in the notes or legend, and their intended use shall be clearly stated. Where easements are not coincident with property lines, they must be labeled with bearings and distances and tied to the principal lot, tract, or right-of-way.
      17. All contiguous properties shall be identified by subdivision title, plat book, and page, or, if unplatted, land shall be so designated. If the subdivision platted is a part or the whole of a previously recorded subdivision, sufficient ties shall be shown to controlling lines appearing on the earlier plat to permit an overlay to be made; the fact of its being a re-plat shall be stated as a subtitle under the name of the plat on each sheet included. The subtitle must state the name of the subdivision being re-platted and the appropriate recording reference.
      18. All lots shall be numbered either by progressive numbers or, if in blocks, progressively numbered in each block, and the blocks progressively numbered or lettered, except that blocks in numbered additions bearing the same name may be numbered consecutively throughout the several additions.
      19. Sufficient survey data shall be shown to positively describe the bounds of every lot, block, street easement, and all other areas shown on the plat. When any lot or portion of the subdivision is bounded by an irregular line, the major portion of that lot or subdivision shall be enclosed by a witness line showing complete data, with distances along all lines extended beyond the enclosure to the irregular boundary shown with as much certainty as can be determined or as "more or less," if variable. Lot, block, street, and all other dimensions except to irregular boundaries, shall be shown to a minimum of hundredths of feet. All measurements shall refer to horizontal plane and in accordance with the definition of the U.S. Survey foot or meter adopted by the National Institute of Standards and Technology. All measurements shall use the 39.37/12=3.28083333333 equation for conversion from a U.S. foot to meters.
      20. Curvilinear lot lines shall show the radii, arc distances, and central angles. Radial lines will be so designated. Direction of nonradial lines shall be indicated.
      21. Sufficient angles, bearings, or azimuth to show direction of all lines shall be shown, and all bearings, angles, or azimuth shall be shown to the nearest second of arc.
      22. The centerlines of all streets shall be shown as follows:

        Noncurved lines: distances together with either angles, bearings, or azimuths;

        Curved lines: arc distances, central angles, and radii, together with cord and cord bearing or azimuths.
      23. Park and recreation parcels as applicable shall be so designated.
      24. All interior excepted parcels as described in the description of the lands being subdivided shall be clearly indicated and labeled "Not a part of this plat."
      25. The purpose of all areas dedicated must be clearly indicated or stated on the plat.
      26. When it is not possible to show line or curve data information on the map, a tabular form may be used. The tabular data must appear on the sheet to which it applies.
      27. The plat shall include in a prominent place the following statements: "NOTICE: This plat, as recorded in its graphic form, is the official depiction of the subdivided lands described herein and will in no circumstances be supplanted in authority by any other graphic or digital form of the plat. There may be additional restrictions that are not recorded on this plat that may be found in the public records of this county."
      28. All platted utility easements shall provide that such easements shall also be easements for the construction, installation, maintenance, and operation of cable television services; provided, however, no such construction, installation, maintenance, and operation of cable television services shall interfere with the facilities and services of an electric, telephone, gas, or other public utility. In the event a cable television company damages the facilities of a public utility, it shall be solely responsible for the damages. This section shall not apply to those private easements granted to or obtained by a particular electric, telephone, gas, or other public utility. Such construction, installation, maintenance, and operation shall comply with the National Electrical Safety Code as adopted by the Florida Public Service Commission.
      29. A legend of all symbols and abbreviations shall be shown.
HISTORY
Adopted by Ord. 2017-02 § 3 on 2/28/2017
Amended by Ord. 2022-25 on 11/15/2022

Sec 102.48 Minor Subdivision Improvement Requirements

  1. As defined in Chapter 110, Article 3, a Minor Subdivision is one in which the requested subdivision does not include any new streets within the City such that all resultant lots shall have access from existing public or private streets within the City of Marathon.
  2. For each lot created as part of the approved minor subdivision (minus any system development charges previously assessed), all system development charges shall be paid at or before final subdivision and plat approval. Such assessment of charges shall be completed in accordance with Chapter 34 of the City's Code of Ordinances and particularly Article 6 of the Chapter. Said charges are associated with the direct costs of the City's existing utility and any necessary improvements therein.
  3. As a Minor Subdivision involves no construction of new public streets, all utility construction will occur within existing City Rights-of-Way or private roads.
    1. All utility and right-of-way permits shall be obtained and issued prior to final plat approval for:
      1. Wastewater utility installation;
      2. Electric utility pole and transformer installation (if any);
      3. Potable water utility extensions;
      4. Addition of any required fire hydrants;
      5. All other utilities as may be required.
    2. All construction of required utilities shall be completed pursuant to this Section. Construction Guarantees shall be required pursuant to Sections 102.50 and 102.51 and shall provide that if the construction of the required improvements is not completed within six (6) months after approval of the final plat, the City may deem the applicant to be in default pursuant to Section 102.52 D.
  4. Procedure for Acceptance by the City.
    1. The City will review and approve engineering design plans and construction documents for all utilities approved as part of an approved subdivision and plat or re-plat. The subdivision developer will be responsible for obtaining approvals, permits, inspections, and sign-offs for all other utilities independently.
    2. Once approved, the subdivision applicant shall be responsible for making all necessary utility, and drainage improvements within the boundaries of the plat.
      1. Such improvements will be inspected and certified by the design engineer and all improvements with respect to the street, right-of-way, wastewater utilities and stormwater utilities shall be warranted for a period of two (2) years in favor of the City.
      2. The subdivision developer shall provide all other utility sign-offs and certifications to the City.
      3. The City may elect to complete its own inspections on its utilities pursuant to its approvals, permits, and design standards.
    3. Once all inspections and certifications are approved by the City, the City will accept ownership of utilities within the existing City rights-of-way as approved for provision of services within the boundaries of the subdivision and plat.
HISTORY
Adopted by Ord. 2017-02 § 3 on 2/28/2017

Sec 102.49 Major Subdivision Improvement Requirements

  1. As defined in Chapter 110, Article 3, a Major Subdivision is one in which the requested subdivision of land includes the approval and required construction of new streets which connect to existing public and/or private streets within the City. Over and above the provision of subdivision documents and a plat, the ultimate approval of a major subdivision also involves the construction of infrastructure improvements including stormwater, wastewater, potable water, fire hydrants, and electric utility elements and the overlying streets. Since such improvements will require time and considerable expense to construct, construction guarantees shall be required.
  2. For each lot created as part of the approved major subdivision, the City shall provide a letter outlining all required system development charges. System development charges shall be paid at or before final subdivision and plat approval. Such assessment of charges shall be completed in accordance with Chapter 34 of the City's Code of Ordinances and particularly Article 6 of the Chapter. Said charges are associated with the direct costs of the City's existing utility and any necessary improvements therein. Said system development charges are not payment for required internal utility construction as part of the approved subdivision and plat.
  3. All construction of required streets and utilities shall be completed pursuant to this Section. Construction Guarantees shall be required pursuant to Sections 102.50 and 102.51 and shall provide that if the construction of the required improvements is not completed within two (2) years after approval of the final plat, the City may deem the applicant to be in default pursuant to Section 102.52 D.
  4. Standards for street construction and drainage improvements are hereby established as the FDOT, Manual of Uniform Minimum Standards for Design, Construction, and Maintenance of Streets and Highways (the "Florida Greenbook") May 2013 Edition or as revised. Standard Right-of-Way dimensions, typically 50 feet, and cross-sectional standards are available through the City Public Works Department. Further, design standards for City Utilities and the location of available wastewater utilities may be obtained through the City Utilities Department.
  5. Procedure for Acceptance by the City.
    1. The City will review and approve engineering design plans and construction documents for all streets and utility elements approved as part of an approved subdivision and plat or re-plat. The subdivision developer will be responsible for obtaining approvals, permits, inspections, and sign-offs for all other utilities independently.
    2. Once approved, the subdivision applicant shall be responsible for making all necessary street, utilities, and drainage improvements within the boundaries of the plat.
      1. Such improvements will be inspected and certified by the design engineer and all improvements with respect to the street, right-of-way, wastewater utilities and stormwater utilities shall be warranted for a period of two (2) years in favor of the City.
      2. The subdivision developer shall provide all other utility sign-offs and certifications to the City.
      3. The City may elect to complete its own inspections on the street and its utilities pursuant to its approvals, permits, and design standards.
    3. Once all inspections and certifications are approved by the City, the City will accept ownership of all rights-of-way, streets and utilities within its control that lie within the boundaries of the subdivision and plat.
HISTORY
Adopted by Ord. 2017-02 § 3 on 2/28/2017

Sec 102.50 Construction Guarantee Amount

The guarantee shall be in the following minimum amounts unless the owner can show that certain costs have already been paid:

  1. The amount of the improvement guarantee shall cover 130 percent of the estimated construction costs or 110 percent of a binding contract with a contractor qualified for the proposed work.
  2. The estimated cost of the water distribution network and main extensions shall be required. The cost may be estimated by the developer's engineer; however, such estimates shall be subject to approval by the FKAA and City.
  3. The estimated cost of all required fire hydrants shall be required. The cost may be estimated by the developer's engineer; however, such estimates shall be subject to approval by the City.
  4. The estimated cost of the sewer collection network and main extensions shall be required. The cost may be estimated by the developer's engineer; however, such estimates shall be subject to approval by the City.
  5. The estimated cost of the stormwater collection system (retention (wet or dry), detention, exfiltration pipe and trenches, disposal wells, etc.) shall be required. The cost may be estimated by the developer's engineer; however, such estimates shall be subject to approval by the City.
  6. The estimated cost of the electric power distribution network shall be required. The cost may be estimated by the developer's engineer; however, such estimates shall be subject to approval by the FKEC and City.
  7. The owner's engineering and platting costs, verified by the engineer and surveyor.
  8. The City engineer's estimate of engineering and inspection costs that will be incurred.
  9. The pre-acceptance maintenance guarantee in the amount of ten (10) percent of the construction costs.
  10. The guarantee shall also provide for repair of damages and abatement of nuisances with respect to existing and subsequently installed streets, sidewalks, curbs and gutters, parkways, culverts, catch basins, or storm sewers for a period of 24 months after acceptance of the improvement by the Council.
  11. All wastewater system development charges shall be paid and the total of required construction guarantees under this subsection shall be paid prior to the start of construction for subdivision infrastructure and prior to the recordation of the approved plat.
HISTORY
Adopted by Ord. 2017-02 § 3 on 2/28/2017

Sec 102.51 Forms Of Guarantee

One (1) of the following forms of guarantee shall be submitted to the Council as part of the application for final plat review:

  1. Cash Escrow. The developer shall establish an escrow account in a form approved by the City attorney in the amount required.
    1. The account shall be established in a federally insured financial institution (escrowee). The escrowee shall administer the account in accordance with the provision of the escrow agreement between the Council and the applicant. The agreement shall contain provisions for specific application of the funds, contract payouts, contract retention percentages until complete; proration of reduction of deposit excess; final escrow settlement; and other pertinent administrative matters as may be required.
    2. The escrowee shall disburse funds from time to time as ordered by the owner's engineer and approved by the City. The owner or escrowee may not approve disbursements. The City shall supply the owner a copy of the engineer's estimate for payment at the time of approval by the City. Each payout order shall be accompanied by all appropriate sworn statements, affidavits and supporting waivers of lien in full compliance with Florida law.
    3. If the City determines that the balance of funds then remaining undisbursed is more than sufficient to cover the cost of the construction and maintenance fees, the City shall request the escrowee to pay to the owner any excess of funds. The request shall be in writing and include the reduced balance to be maintained in the account.
  2. Letter of Credit. The applicant may file a straight commercial letter of credit from any financial institution acceptable to the Council in a form acceptable to the City attorney. The letter of credit must provide the following:
    1. That the issuing financial institutions will pay to the City, or as the City directs, such amounts as may be required for the completion of the improvements.
    2. That its amount will be reduced from time to time as payments approved by the City are made.
    3. A statement of irrevocability for a minimum of 36 months from the date of final plat approval.
    4. That if any balance remains at the expiration of any time limit placed on it, the balance shall be deposited with the City in a cash escrow, a new letter of credit in the unpaid balance amount shall be issued or a surety bond, in accordance with this article, shall be provided.
    5. That ten (10) percent of the amount shall be retained until the City and the Director have approved the improvements required.
  3. Surety Bond. The bond shall be payable to the City and shall be in a form and with a bonding company approved by the City attorney. The bond shall be enforceable for a minimum of 36 months from the date of final plat approval. Release of any bond shall be conditioned on final approval and acceptance of the improvements by the City.
HISTORY
Adopted by Ord. 2017-02 § 3 on 2/28/2017

Sec 102.52 Other Guarantee Considerations

  1. Time Limit. All guarantees pursuant to either Section 102.48 or 102.49, shall provide that if the construction of the required improvements is not completed after approval of the final plat, the City may deem the applicant to be in default pursuant to Section 102.52 D.
  2. Approval Required. The guarantee amount is subject to approval by the Council and City attorney.
  3. Adjustment. The costs may be reviewed periodically for accuracy and are subject to adjustment upward or downward by the Director based on existing economic conditions at the time of review and on the recommendation of the TRC.
  4. Default. In the event the Director determines that the owner has failed to install the proposed improvements according to the approved plans and specifications or has failed to comply with the terms of the guarantees, the Director, in consultation with the City attorney may take the following actions:
    1. Cash Escrow and Letter of Credit. Advise the owner in writing of the failure and providing the owner 30 days to cure the default. If the owner fails to cure the default or present compelling reason why no default should be declared, the Director may recommend to the Council that it declare the owner in default and upon written notification to the escrowee of such declaration of default, deem the balance under the deposit agreement as forfeited to the City, to be then placed in an appropriate trust and agency account subject to the order of the Director for such purposes as letting contracts to bring about the completion of the improvements indicated on the approved improvement plans or other appropriate purposes in the interest of the public safety, health, and welfare; or require the developer to submit an additional cash sum or letter of credit sufficient to guarantee the completion of the improvements indicated on the approved improvement plans after recalculation in order to allow for any inflated or increased costs of constructing improvements.
    2. Surety Bond. Inform the bonding company in writing of the default by the owner and require the surety to perform on the bond and pay to the Department the balance of the bond.
    3. Failure to Comply. If the developer or surety fails to comply with the Director's requirements above, or if the Director determines that forfeiture of the remaining deposit or surety balance will not allow completion of the required improvements, the Director may suspend the right of anyone to build or construct on the undeveloped portion of the subdivision. For the purpose of this subsection the undeveloped portion of the subdivision means all lots other than lots which have been sold for personal use and occupancy or are under bona fide contract for sale to any person for personal use or occupancy. The Director shall give the developer ten (10) days' written notice of an order under this subsection, with copies to all issuers of letters of credit or sureties, as appropriate, who have outstanding obligations for any undeveloped portion of the subdivision, and shall record an affidavit of such notice in the public records of Monroe County.
HISTORY
Adopted by Ord. 2017-02 § 3 on 2/28/2017

Sec 102.53 Final Plat Or Re-Plat

  1. Applicability. Any subdivision of land resulting in the creation of three (3) of more parcels shall require a plat or re-plat pursuant to this section. No additional review of plat elements shall be required as the elements of a plat are required as part of the submission and review of any minor or major subdivisions. All plats or re-plats shall:
    1. Comply with the City's Comprehensive Plan and Land Development Regulations;
    2. Comply with Fla. Stat. ch. 177; and
    3. Be recorded with the Clerk of the Court of Monroe County, Florida.
  2. Prior to approval by the City, the plat shall be reviewed for conformity to this chapter by a professional surveyor and mapper either employed by or under contract to the local governing body, the costs of which shall be borne by the legal entity offering the plat for recordation, and evidence of such review must be placed on such plat. The required elements of a plat are defined in Sections 102.47 D.5., above, and 177.091. Final technical review of a plat or re-plat for recordation shall be completed by a committee made up of the Planning Director or designee, Utilities Director or designee, City Engineer, the City Surveyor. The City engineer and surveyor shall be licensed to practice in the State of Florida.
  3. Every plat of a subdivision filed for record must contain a dedication by the owner or owners of record. The dedication must be executed by all persons, corporations, or entities whose signature would be required to convey record fee simple title to the lands being dedicated in the same manner in which deeds are required to be executed. All mortgagees having a record interest in the lands subdivided shall execute, in the same manner in which deeds are required to be executed, either the dedication contained on the plat or a separate instrument joining in and ratifying the plat and all dedications and reservations thereon.
  4. When a tract or parcel of land has been subdivided and a plat thereof bearing the dedication executed by the owners of record and mortgagees having a record interest in the lands subdivided, and when the approval of the City has been secured and recorded in compliance with this part, all streets, alleys, easements, rights-of-way, and public areas shown on such plat, unless otherwise stated, shall be deemed to have been dedicated to the public for the uses and purposes thereon stated. However, nothing herein shall be construed as creating an obligation upon the City to perform any act of construction or maintenance within such dedicated areas except when the obligation is voluntarily assumed by the governing body.
  5. Approval of a plat shall expire without further action of the PC or Council unless the plat has been recorded within one (1) year of the date of Council approval of the plat. In order to avoid expiration, all plat documents outlined in this section and that of 102.47 D.5., must be complete and accepted by the City to obtain the signatures of City officials at least 30 days prior to the one-year expiration date.
HISTORY
Adopted by Ord. 2017-02 § 3 on 2/28/2017

Sec 102.54 Vacation And Annulment Of Plats Subdividing Land

  1. Application. An application for a plat vacation shall be submitted in accordance with Article 2, "Common Development Application Elements", of this chapter. An applicant must also provide the information listed below:
    1. Proof of fee simple title to the whole or that part of the tract covered by the plat sought to be vacated.
    2. A certificate, acceptable to the Director, showing that all state and City taxes and assessments have been paid.
  2. Notice. Notice will be provided in accordance with Chapter 102, Article 4, Table 102.06.1, "Required Public Notice for Development Applications." Any action to vacate, revoke, modify or suspend an approved plat is subject to approval by the Council at a public hearing for which public notice has been provided.
    1. Adoption of Resolution Required. In the event a vacation, revocation, modification or suspension is ordered, a resolution shall be adopted, setting forth the Council's findings and action.
    2. Publishing of Resolution. The adopted resolution shall be published one (1) time in a newspaper of general circulation, within 30 days following the adoption.
  3. Review and Approval. Review and a recommendation for the approval of a request for plat vacations shall be carried out in accordance with Fla. Stat. 177.01. The Council action shall be based upon findings that vacation and reversion to acreage will:
    1. Conform to and be consistent with the Comprehensive Plan; and
    2. Promote the public health, safety, and welfare.
HISTORY
Adopted by Ord. 2017-02 § 3 on 2/28/2017

Sec 102.57 Applicability

The provisions of this article shall apply to all amendments to the Official Zoning Map of the City of Marathon.

Sec 102.58 Initiation Of Rezoning

An application for rezoning may be initiated by either of the following:

  1. The Council;
  2. The Director, with consent of the Council; or
  3. Any other person or agent with authority to file an application, as provided in Section 102.02 (A) "Authority to File Applications".

Sec 102.59 Concept Meeting

Prior to the submittal of an application for a rezoning, the applicant shall request and participate in a concept meeting with the Department.

Sec 102.60 Required Public Notice

Public notice shall be required before the first public hearing on any application for rezoning in accordance with the procedures in Article 4, "Notice of Public Meetings and Hearings", of this chapter.

Sec 102.61 Application Requirements

An application for a rezoning shall be submitted in accordance with Article 2, "Common Development Application Elements", of this chapter.

Sec 102.62 Review By The Planning Commission

  1. Consideration by Planning Commission. All rezoning applications shall be considered by the PC at a public hearing, prior to public hearing or action by the Council.
  2. Standards and Criteria. The PC shall review and make a recommendation to the Council on the proposed rezoning based on the standards in Section 102.64, "Review Criteria and Standards for Rezoning Applications".

    Figure 102.62.1
    Rezoning Review Process

  3. Planning Commission Recommendation. A recommendation shall be prepared and forwarded to the Council. The recommendation shall indicate if the proposed rezoning should be:
    1. Approved;
    2. Approved with conditions, where conditions may be attached to the proposed rezoning;
    3. Denied.

Sec 102.63 Action By The Council

  1. Public Hearing. The Council shall hold two (2) public hearings conforming to the requirements of Fla. Stat. § 166.041, to consider the proposed rezoning after receiving a recommendation from the PC.
  2. Action by Council. Following the public hearing, the Council may take one (1) of the following actions:
    1. Approve;
    2. Approve with conditions, where conditions may be attached to the proposed rezoning;
    3. Deny.

Sec 102.64 Review Criteria And Standards For Rezoning Applications

When considering any application for rezoning, the standards and criteria listed below shall apply:

  1. Consistency. The proposed rezoning is consistent with the Comprehensive Plan and the LDRs.
  2. Compatibility. The proposed rezoning is compatible with the present zoning pattern and conforming uses of nearby property and the character of the surrounding area.
  3. Development Patterns. The proposed rezoning shall result in logical and orderly development patterns.
  4. Suitability. The affected property is suitable for the uses that are permitted by the proposed zoning districts.
  5. Adequate Public Services. The proposed rezoning is consistent with the adequate public facilities requirements of the Plan.
  6. Access. Available ingress and egress is adequate for potential uses in the proposed zoning district.
  7. Public Health, Safety, and Welfare. The uses allowed within the proposed zoning district shall not adversely affect health, safety, and welfare.

Sec 102.65 Limitations On Rezoning Applications

If the Council denies an application for the rezoning of property, the applicant shall not resubmit an application to rezone any part or all of the same property to the same or any more intensive category for a period of 12 months from the date the initial application for rezoning is denied, unless the decision was based upon substantial error of fact.

Sec 102.66 Conditions For Approval

The Council may, when considering development applications that include a request for rezoning to a Conditional Use permit, include conditions or limitations as part of the development approval.

Sec 102.71 Purpose And Intent

Conditional uses are uses which, because of their character, size and potential impacts, may or may not be appropriate in particular zoning districts. The conditional use requirement is intended to allow for the integration of certain land uses and structures within the City of Marathon, based on conditions imposed by the Council. Review is based primarily on compatibility of the use with its proposed location and with surrounding land uses and on the basis of all zoning, subdivision and other ordinances applicable to the proposed location and zoning district.

Conditional uses shall not be allowed where the conditional use would create a nuisance, traffic congestion, a threat to the public health, safety or welfare of the community or a violation of any provision of the City Code, state law, rule or regulation.

For proposed uses not specifically described as a permitted or conditional use, the Director, shall in writing, determine if the proposed use is substantially similar to a described permitted or conditional use in that particular zoning district.

Sec 102.72 Approval Required

Conditional use approval shall be required for those uses listed as conditional uses in the zoning district regulations, and for uses determined to be substantially similar to a use specifically described as a conditional use in that particular zoning district. Conditional use approval may be revoked upon failure to comply with conditions precedent to the original approval of the conditional use.

Notwithstanding the foregoing, all uses existing on the effective date of this chapter which would be permitted as a conditional use under the terms of this chapter shall be deemed to have a conditional use permit and shall not be considered nonconforming.

Sec 102.73 Concept Meeting

The applicant is required to schedule and participate in a concept meeting with the Department, prior to the submission of a conditional use application in order for the applicant to:

  1. Become acquainted with the conditional use requirements and other related City requirements.
  2. Obtain a checklist of what the application shall include plus additional documentation that may be required as set forth in the LDRs.

Sec 102.74 Application Requirements

An application for a Conditional Use permit shall be submitted in accordance with Article 2, "Common Development Application Elements" and shall include any other information that may be required by the City in order for the Department, the TRC, PC and Council to make informed decisions. At a minimum, the specific application requirements follow:

MINIMUM APPLICATION REQUIREMENTS
CONDITIONAL USE PERMITS

These requirements are not to be considered ALL inclusive of the requirements for the proposed work. The Planning Department may require additional drawings, specifications or information in order to complete the review of the application. Equally, not all items noted below may be required at the discretion of the Planning Director based his or her review of a project proposal and the requirements of the City's Comprehensive Plan and Land Development Regulations (LDRs).

THE FOLLOWING MUST BE PROVIDED IN ORDER TO BE A COMPLETE APPLICATION:

  1. Application completed in full.
  2. Proof of ownership (copy of deed or tax statement).
  3. Agent authorization (as applicable).
  4. Vegetation Survey or Habitat Evaluation Index (as applicable).
  5. Location map and photographs of site from the main adjacent road and/ or aerial photograph.
  6. Property survey no older than two (2) years from date of application.
  7. One (1) digital set (CD of DVD, No Flash Drives) of the following plans, drawn to scale, signed and sealed by a Florida registered Surveyor, Architect or Engineer.
  8. Site plans. Including but not limited to:
    1. Property lines, Mean High Water Line (MHWL), and dimensions of the parcel
    2. Areas and dimensions of existing and proposed structures
    3. Adjacent roadways and uses of adjacent property
    4. Setbacks and buffers
    5. Parking (including handicap parking) and loading zone locations and dimensions
    6. Calculations for open space ratios, floor area ratios, density and parking
    7. Outdoor lighting location, type, power and height
    8. Extent and area of wetlands, open space areas, and landscape areas
    9. Location of solid waste separation, storage and removal
    10. Type of ground cover such as asphalt, grass, pea rock
    11. Sewage treatment facilities
    12. Location of bike racks (if required)
    13. Flood zones pursuant to the Flood Insurance Rate Map (FIRM)
    14. Show Fire hydrants per following schedule:
    15. Commercial Non-Fire Sprinkler Protected Buildings:
    16. 350 feet between hydrants
    17. No building further than 175 feet from a fire hydrant.
    18. No building further than 250 feet from a hydrant.
    19. Provide location of fire lanes (marked fire apparatus roads) and fire lane marking details on plans. NFPA 1 (2012) 18.2.3.5.1
    20. Provide a minimum 42-foot curb radius at driveways. Reference City of Marathon Turning Radius requirements NFPA 1 (2012) 18.2.3.4.3.1.
    21. Provide minimum 13 feet six (6) inches vertical clearance for all canopies and road overhangs. NFPA 1 (2012) 18.2.3.4.1.2.
    22. Fire department access roads shall have an unobstructed width of not less than 2 feet. NFPA 1 (2012) 18.2.3.4.1.1.
    23. Dead-end fire department access roads in excess of 150 feet in length shall be provided with approved provisions for the fire apparatus to turn around. NFPA 1 (2012) 18.2.3.4.4.
    24. Marine areas shall comply with NFPA 303.
  9. Landscape plans. Including but not limited to:
    1. Open space preservation areas
    2. Size and type of buffer yards including the species, size, and number of plants
    3. Parking lot landscaping including the species, size and number of plants
    4. Existing natural features
    5. Specimen trees, or threatened and endangered plants to be retained and those to be relocated or replaced
    6. Transplantation plan (if required).
  10. Floor plans and elevations of all proposed structures with the elevations of the following features referenced to NAVD 88: Existing grade, finished grade, finished floor elevations (lowest supporting beam for V-zone development), roofline and highest point of the structure.
  11. Drainage plans with drainage calculations. The plan must show existing and proposed topography, all drainage structures, retention areas and drainage swales, and existing and proposed permeable and impermeable areas.
  12. Wastewater flow calculations.
    1. Residences with six (6) bedrooms or less will be assumed to equate to one (1) Equivalent Dwelling Unit (EDU) at 167 gallons per day. System development and connection charges, as well as monthly base and flow charges will accrue and be billed as a single-family residence.
    2. Residences with seven (7) bedrooms or more will be assessed based on a calculation of average wastewater flows developed and provided by a qualified wastewater engineer. Such wastewater flow will be calculated into the one-time System Development and Connection charges and be billed accordingly.
  13. Creation of Condominium Pursuant to F.S. § 718.104(2). A condominium created pursuant to F.S. § 718.104, shall comply with the following requirements of the City's Land Development Regulations:

    Section 102.45.C

    No building erected unless adequate public utility services are available

    Section 102.47.A.8

    Identify the location of existing utilities

    Section 102.47.A.13

    A statement of utility plan indicating types and provider of services

    Section 102.47.A.18

    Street layout and traffic study

    Section 102.45.A.19

    Lot and driveways and access management

    Section 102.47.A.20

    Layout of utilities

    Section 102.47.A.21

    Conceptual stormwater plan

    Section 102.47.E.1

    Complete stormwater management plans; engineering plans (roads, streets, fire hydrants, sanitary sewer, storm water, stormwater management facilities)

    Section 102.47.E.2, E.3 and E.4

    Landscape

    Section 102.48

     Minor Subdivision Improvement Requirements

    Section 102.49

     Major Subdivision Improvement Requirements

    Section 102.50

     Construction Guarantee Amount

    Section 102.51

     Forms of Guarantee

    Section 102.52

     Other Forms of Guarantee

  14. Construction management plan. (State how impacts on near-shore water and surrounding property will be managed - i.e. erosion control, construction barriers, hay bales, flagging. etc.).
  15. Construction Phasing Plan (as applicable).
  16. A traffic study prepared by a licensed traffic engineer.

    Letters of Coordination may be required. The applicant must check with the Planning Department to identify other agencies expected to review the project. These may include:
    1. City of Marathon, City Fire Marshall's Office
    2. City of Marathon, Utilities Manager
    3. Florida Department of Environmental Protection (FDEP)
    4. Florida Department of State, Division of Historic Resources
    5. Florida Department of Transportation (FDOT)
    6. Florida Keys Aqueduct Authority (FKAA)
    7. Florida Keys Electric Cooperative (FKEC)
    8. Monroe County Department of Health
    9. South Florida Water Management District (SFWMD)
    10. U.S. Army Corps of Engineers (ACOE)
    11. U.S. Fish and Wildlife Service (USFWS)
    12. Other, as applicable to the project
HISTORY
Adopted by Ord. 2019-14 § 2 on 1/14/2020
Amended by Ord. 2023-04 § 2 Exh. A on 3/14/2023

Sec 102.75 Review And Approval Process

  1. TRC. Each proposed conditional use shall be evaluated by the Technical Review Committee, and the Director for compliance with the standards and conditions set forth in the particular zoning district.
  2. PC. The Director shall schedule the application on the agenda of the next available PC meeting consistent with the Director's calendar. The TRC's recommendation shall be prepared by the Director and forwarded to the PC for public hearing. The recommendation shall indicate if the proposed Conditional Use should be approved, approved with conditions or denied.
  3. Public Notice Requirements. Notice of hearing shall be required for any application for a Conditional Use permit in accordance with the procedures in Article 4, "Notice of Public Meetings and Hearings", of this chapter.

Sec 102.76 Action By The Council

  1. Public Hearing. Upon receipt of the recommendation from the PC, the Director shall place the item on the next available agenda of the Council for a public hearing to consider a proposed Conditional Use permit.
  2. Final Approval. Final approval or disapproval of a conditional use rests with the Council. The Council shall make its decision after considering the recommendation of the PC. Following the public hearing, the Council may take one (1) of the following actions:
    1. Approve the Conditional Use permit application;
    2. Approve the Conditional Use permit application with conditions and limitations;
    3. Refer back to the PC or Director for further review and revised recommendations; or
    4. Deny the Conditional Use permit application.

Sec 102.77 Criteria For Approval

The TRC, PC and Council shall, as part of a decision to approve an application for a Conditional Use permit, make a finding that an application complies with both the general criteria and the review factors listed below:

  1. The proposed use is consistent with the Comprehensive Plan and LDRs;
  2. The proposed use is compatible with the existing land use pattern and future uses designated by the Comprehensive Plan;
  3. The proposed use shall not adversely affect the health, safety, and welfare of the public; and
  4. The proposed conditional use minimizes environmental impacts, including but not limited to, water, air, stormwater management, wildlife, vegetation, wetlands, and the natural functioning of the environment; and
  5. Satisfactory provisions and arrangements have been made concerning the following matters, where applicable:
    1. Ingress and egress to the property and proposed structures thereon with particular reference to automotive, bicycle, and pedestrian safety and convenience, traffic flow and control and access in case of fire or catastrophe;
    2. Off-street parking and loading areas where required, with particular attention to Subsection 1. above;
    3. The noise, glare or odor effects of the conditional use on surrounding properties;
    4. Refuse and service areas, with particular reference to location, screening and Subsections 1. and 2. above;
    5. Utilities, with reference to location and availability;
    6. Screening and buffering with reference to type, dimensions and character;
    7. Signs, if any, and proposed exterior lighting with reference to glare, traffic safety and compatibility with surrounding properties;
    8. Required yards and other open space;
    9. General compatibility with surrounding properties; and
    10. Any special requirements set forth in the LDRs for the particular use involved.

Sec 102.78 Conditions And Safeguards

In granting any Conditional Use permit, the Council may prescribe appropriate conditions and safeguards in order to protect public health, safety, and welfare, in conformity with the LDRs.

Sec 102.79 Minor And Major Amendments To Existing Conditional Use Permits

  1. Minor Amendments. A minor amendment to an existing Conditional Use permit shall only require review and approval by the Director. The minor amendment shall be memorialized in writing to the applicant, and the Department shall maintain an official record of all amendments, which shall include a detailed analysis of compliance with the criteria in Section 102.79.A.1. through Section 102.79.A.5. of the City's Land Development Regulations. Minor amendments shall be limited to:
    1. The relocation of not more than 20 percent of the impervious area, as long as it complies with the standards of this article;
    2. Redesign or change in use, where there is no increase in traffic impact;
    3. The reduction or relocation of areas set aside for community open space or recreation provided that such changes do not result in a substantial change in the approved amount, boundary configuration, or character;
    4. An overall increase of no more than five (5%) percent of the total square footage covered by any structure as long as it complies with the requirements of this article;
    5. Relocation of access points.
  2. Major Amendments. A major amendment to an existing Conditional Use permit is any change that is not deemed to be a minor amendment in accordance with Subsection A. above. A major amendment to an existing Conditional Use permit shall be reviewed by the PC and the Council in the same manner as a new application.
  3. Time Limits. Unless a business license has been issued for the use, or a building permit issued for the project within a period of one (1) year from the date of conditional use approval, the conditional use approval shall expire.
  4. Administrative Time Extensions. The Director may grant, at his discretion, a one-time extension, for a maximum of one (1) year, if a complete and sufficient application, in accordance with Article 3, "Preliminary Procedures for All Applications", of this chapter has been submitted a minimum of 60 days prior to the expiration of the time limit.
  5. Phasing. Development of the conditional use shall commence as provided for in this chapter. Phased projects must include 20 percent of the project's land area in the development of each phase, unless a site-specific phasing schedule is approved by the Council. Otherwise, the development permit for the conditional use shall be subject to the time limitations of this article.
HISTORY
Adopted by Ord. 2023-04 § 2 Exh. A on 3/14/2023

Sec 102.80 Appeal

The applicant and any aggrieved person may appeal the decision of the Council by filing of a petition for a writ of certiorari in the Circuit Court in and for Monroe County, in accordance with the procedure provided by the Florida Rules of Civil Procedure and the Florida Rules of Appellate Procedure. The alleged adverse interest may be shared in common with others members of the community at large, but shall exceed in degree the general interest in community good shared by all persons.

Figure 102.80.1 Conditional Use Permit Review Process

Sec 102.81 General Provisions

  1. Consistency and Compliance. All building permits shall be consistent with and comply with the following:
    1. The Comprehensive Plan;
    2. The LDRs;
    3. All applicable provisions of the Florida Building Code, as may be amended; and
    4. All other applicable federal, state and local laws, codes and requirements.
  2. Improvements without a Building Permit. When a building permit is required, site work, site clearing, grading, improvement of property or construction of any type shall not be commenced prior to the issuance of the permit.

Sec 102.82 Temporary Placement Of Manufactured Or Mobile Homes

  1. Temporary Placement Permitted. A recreational vehicle, motor home, mobile home, or other temporary residential unit, may be permitted on a limited basis by the issuance of a temporary placement permit (TPP) by the Department.
  2. Removal of Temporary Home. Unless otherwise provided in this article, recreational vehicle, motor homes, or mobile home, or other temporary residential unit, permitted by a TPP shall be removed from the site within 30 days after issuance of either a final inspection or Certificate of Occupancy associated with the approved permit, or at the time of the expiration of the TPP, whichever is earlier.
HISTORY
Adopted by Ord. 2019-01 § 2 on 1/22/2019

Sec 102.83 Types Of Temporary Placement Permits

A TPP may be granted as indicated below:

  1. Emergency Residence.
    1. Emergency Residence Permitted. Within any Residential Zoning District (R-C, RL, RM, RM-1, RM-2, RH, R-MH), a TPP may be issued for the purposes of providing an emergency residence for displaced owner-occupants or tenants on a site where the existing living unit(s) has(have) become uninhabitable due to adverse weather damage or other acts of God. Habitability of the existing residential unit(s) shall be determined by an inspection by the City building official, Florida certified building inspector, architect, or engineer. The TTP shall only be allowed while the damaged living unit is being repaired or a replacement living unit is being constructed (Section 102-82 B above).
    2. Placement on Nonresidential and Public Properties. A TPP may be approved for displaced owner-occupants or tenants of lawfully-established dwelling units to place a recreational vehicle on all properties in nonresidential land use districts and on public lands, excluding lands designated for conservation and resource protection.
      1. If larger properties are to be rented or leased to Agencies or entities providing multiple unit emergency housing, then such rentals/leases shall be made with the approval of the City's Executive Committee under an Emergency Declaration or by the City Council as is most expeditious.
    3. Placement in Existing RV/Mobile Home Parks Zoned R-MH. A TPP may be approved for displaced owner-occupants, tenants, or other displaced residents of lawfully-established permanent (market rate) dwelling units to place a recreational vehicle, travel trailer, or other temporary residential unit on all properties in Residential-Mobile Home (R-MH) land use districts.
      1. If RV/Mobile Home spaces or fee-simple lots are to be rented or leased to Agencies or entities providing emergency housing, then such rentals/leases shall be made with the approval of the Mobile Home Park in question and with the knowledge and approval of the City's Executive Committee under an Emergency Declaration or by the City Council as is most expeditious.
      2. The City's Executive Committee or its City Council, as appropriate, may approve such areas as identified in (a) for the placement of workforce housing for those individuals who have come to the City for the purposes of assisting in clean-up or recovery efforts post storm impact.
    4. Restrictions.
      1. No more than one RV, mobile home, travel trailer, or other temporary housing unit shall be allowed per residential unit made uninhabitable.
      2. Tie-down and Contractor Required. Placement of all temporary housing on a site must meet all State requirements for tie-downs. Mobile homes shall be installed by a licensed mobile home contractor and in accordance with requirements of Florida Statutes and the Florida Building Code.
      3. Maximum Period of Time. A TPP shall be issued in increments of six (6) months by review of the City Council and shall not be issued for a period of time in excess of eighteen (18) months from the date of the declaration of emergency. Notwithstanding this constraint, the City Council may grant extensions to a TPP permit in excess of eighteen (18) months if a TPP permit holder demonstrates that a significant "hardship" exists. Determination of hardship shall be made by the City Manager or his designee based upon an indication by the permit holder that they have exercised all due diligence in obtaining permits either for repair or replacement of the affected structure. The Manager may consider whether the applicant has had difficulties in completing insurance claims, obtaining an architect or engineer, or obtaining a contractor, and if relevant, whether they have had difficulty in obtaining grants or loans to assist in repair or replacement of the affected structure. A TPP shall remain in effect only as long as the building permit is valid.
      4. Validity of Temporary Placement Permit. The holder of the TPP shall apply for a building permit for the damaged dwelling unit no later than six (6) months after the date of the declaration of emergency; noncompliance may result in revocation of the TPP. Exceptions to this sub-section may be considered by the City Manager or his designee based upon determinations in sub-section 4. (c).
      5. Hurricane Evacuation. Occupants of the temporary housing must comply with all mandatory hurricane evacuation requirements. Failure to do so may result in the revocation of the TPP.
    5. Submission Requirements.
      1. Completed TPP application; and
      2. Map or other documentation indicating the proposed location of the temporary housing unit; and
      3. City, State Department of Health, or State Department of Environmental Protection permit authorizing the connection of the temporary housing to an on-site or existing community wastewater treatment system.
    6. Appeal of Decisions. Appeal of any decision made under Sections 102.82 or 102.83 may be made pursuant to the provisions found in Chapter 102, Article 17, of the City's Land Development Regulations.
  2. Construction and Sales and Leasing Office.
    1. Office, Sales and Leasing Permitted. A manufactured home meeting the requirements of the Building LDRs may be utilized as a temporary construction office or a sales and leasing office on a construction site for which a building permit has been issued. The location of such temporary office shall be shown on the approved site plan.
    2. Restrictions.
      1. Single-family Dwelling. A TPP for an office of this nature shall not include a construction project which is limited to the building of only one (1) single-family residential structure.
      2. Use as a Living Quarters. A construction office shall not be used as a living unit.
      3. Validity of Temporary Placement Permit. A TPP for an office of this nature may be issued for a period not to exceed one (1) year, and may be renewed by the Department as long as the projectis under active construction, development and sales or leasing. The temporary unit shall be removed within 90 days after construction is completed.
HISTORY
Adopted by Ord. 2019-01 § 2 on 1/22/2019

Sec 102.84 Approval

Unless otherwise provided herein, the Director has the authority to approve a temporary use permit, including any conditions or restrictions placed on the proposed activities.

Sec 102.85 Location

A temporary use shall be located as provided below:

  1. Properties possessing a nonresidential zoning district;
  2. Properties not listed as Conservation on the FLUM;
  3. Properties within residential zoning districts that are considered as public or institutional uses, such as schools, places of worship, or public parks;
  4. Other locations as approved by the Director.

Sec 102.86 Categories Of Temporary Uses

A temporary use activity may include, but is not limited to the following:

  1. Special events;
  2. Temporary sales;
  3. Seasonal sales; and
  4. Motion picture production.

Sec 102.87 Duration Of Permit

A temporary use permit for a special event or temporary sale shall not exceed 14 days. For seasonal sales or activities related to motion picture production, a temporary use permit shall not exceed 45 days. Time limits may be extended by the Council.

Sec 102.88 Application And Review

An application for temporary use approval shall be submitted at least 30 days in advance of the event, in accordance with the provisions of Article 2 "Common Development Application Elements", of this chapter. The following additional items shall be required with applications for temporary uses:

  1. Statement of Use and Activities. A general statement of use including purpose of event, types of proposed activities, duration of use, hours of operation, anticipated attendance, security, and other information that may be required by the Director.
  2. Site plan. A general site plan for the temporary use, including property boundaries, access to the site, location of tents or other temporary structures, location of proposed activities, parking, signs, temporary lighting, utilities, generators and other mechanical equipment, and setbacks of all structures, equipment, and activities from adjacent properties.
  3. Hold Harmless Agreement. An executed hold harmless agreement, in a form approved by the City Attorney and running in favor of the City of Marathon.
  4. Sanitation and Public Health. Plans for sanitation and public health protection including temporary bathroom facilities, inspection of food facilities, drainage, and garbage and litter control, shall be approved by the Director and the Health Department, when applicable.
  5. Public Safety and Emergency Services. Plans for public safety and emergency services including security, traffic management, fire protection and EMS approved by the City of Marathon Fire Marshall.
  6. Additional Information. Additional information and documentation as may be required by the Director, when applicable.

Sec 102.89 General Standards

Temporary uses shall comply with the standards listed below:

  1. Signage. Signage advertising a temporary use shall meet the approval of the City Manager.
  2. Setbacks. Temporary uses shall not involve the construction or alteration of any permanent structure. The minimum setbacks for the zoning district and for the existing use of the property where a temporary use occurs shall apply to the temporary use. These setbacks shall apply to all tents and other temporary structures, uses, activities or equipment related to the temporary use.

Sec 102.90 Additional Standards

The Director may place additional conditions or restrictions on a temporary use permit, including but not limited to the following:

  1. Hours of operation;
  2. Traffic control and access;
  3. Lighting; and
  4. Noise control.

Sec 102.91 Surety And Insurance

  1. Surety. The Director may require the operator of a temporary use to post a cash surety, or other form of security, to provide funds to cleanup or otherwise mitigate a site following such use. The amount of the surety shall be determined by the Director.
  2. Insurance. The Director shall require the operator of a temporary use to provide evidence of a general liability policy with the City named as an additional insured, at an amount determined by the City Manager. The Director may require proof of any additional insurance.

Sec 102.92 Appeal Period

An appeal of the decision of the administrative official or body may be made within five (5) days from the date of such decision. If filed, an appeal stays any further action on the permit until final resolution of the appeal, unless the administrative official or body, whose action is the subject of the appeal, certifies in writing that the stay poses an imminent peril to life or property.

HISTORY
Adopted by Ord. 2014-09 on 7/8/2014
Amended by Ord. 2022-10 on 7/12/2022

Sec 102.93 Applicability

Any appealable decision may be appealed by an applicant, the City, if affected, or any aggrieved party, including neighborhood, community and civic associations, whose name appears in the record of the appropriate person or body from which the appeal is made by filing with the Department a petition in a form prescribed by the Director and a written statement specifying in brief, concise language the grounds and reasons for requesting a reversal of the ruling made by the lower person or body together with a fee for the processing of the appeal, as provided by the Director as amended from time to time, within the five (5) days set forth in Section 102.92 above.

HISTORY
Amended by Ord. 2014-09 on 7/8/2014
Amended by Ord. 2022-10 on 7/12/2022

Sec 102.94 Application And Contents Of Appeal

An application for appeal shall be filed accompanied by a filing fee, on a form provided by the Department. The appeal shall be in writing and state the basis of the appeal by citing the inadequacy of the findings made by the appropriate person or body. Such reasons shall be based upon the evidence presented to the administrative officer or body prior to the original decision. Failure of the appellant to present such reasons shall be deemed cause for denial of the appeal.

HISTORY
Adopted by Ord. 2021-16 § 5 on 7/13/2021

Sec 102.95 Time Period For Hearing

Within 45 working days of receipt of a complete appeal application, the Director shall schedule a public hearing before the PC or Council on the appeal.

HISTORY
Adopted by Ord. 2014-09 on 7/8/2014

Sec 102.96 Notice Of Hearing

The public hearing on the appeal shall be noticed as required by Article 4 "Notice of Public Meetings and Hearings", of this chapter. The notice shall state that an appeal has been filed; describe the request being appealed; describe the lot, parcel, property or areas that are the subject of the administrative permit; describe the final decision on the request; and note other pertinent information.

HISTORY
Adopted by Ord. 2014-09 on 7/8/2014

Sec 102.97 Action By The Planning Commission Or Council

  1. Upon the taking of an appeal, the ruling body shall conduct a de novo hearing and shall consider the rationale for the decision of the administrative official or the Planning Commission. It may confirm, reverse, or modify the appealed action based upon its interpretation of the findings required and the evidence submitted. Any action by the Council shall be deemed final.
  2. Upon the timely filing of an application for appeal, the Director shall transmit to the Planning Commission or the City Council, as the case may be, the petition for appeal, any associated documents which may be submitted on appeal, the application and Director's recommendation, and the decision and record of the lower body or official.
  3. Upon the taking of an appeal, the City Council shall conduct a de novo hearing and shall consider whether the decision of the administrative official or the Planning Commission, as the case may be, should or should not be sustained or modified. By resolution, the appellate body shall either affirm, modify or reverse the lower decision and such action shall be by a majority vote of all members present.
HISTORY
Amended by Ord. 2014-09 on 7/8/2014

Sec 102.98 Effective Date

The decision of the Council and PC on an appeal shall be effective immediately.

Figure 102.98.1 Appeals Review Process

Sec 102.99 Purpose And Intent

  1. If a landowner in the City has applied for and been denied a development permit and is of the opinion all beneficial use of the landowner's property has been denied by applying the LDRs, the procedures listed in this section shall be used prior to seeking relief from the courts in order that any denial of beneficial use of property may be remedied through a nonjudicial forum.
  2. The beneficial use determination is a process by which the City evaluates the allegation that no beneficial use remains and can provide relief from the regulations by granting additional development potential, providing just compensation or if it so determines, extending a purchase offer for the property. However, this article also intends that such relief not increase the potential for damages to health, safety, or welfare of future users of the property or neighbors that might reasonably be anticipated if the landowner were permitted to build.

Sec 102.100 Application Written Recommendation By Department And City Attorney

  1. Application. The nature of this appeal, that this chapter denies the landowner all beneficial use of the property, requires, among other things, detailed financial information on the property not typically required or desired in normal applications. All applications for beneficial use determinations shall be submitted to the Department in accordance with Article 2, "Common Development Application Elements", of this chapter, and shall include, at a minimum, the following information:
    1. A description of the specific portions of the LDRs which allegedly eliminate all beneficial use of the property, together with all appraisals, studies, any other supporting evidence, and any actions taken by the City related to the property. Such supporting evidence may include documentation that the property has been listed for sale for at least six (6) months after the effective date of the ordinance from which this chapter derives and originals or copies of all bids, offers to purchase, and other correspondence regarding the sale of such property.
    2. All factual information and knowledge reasonably available to the owner to address the deprivation standards set forth below in Section 102.102 "Deprivation Criteria".
    3. Documentation of the purchase date and price of the property.
    4. A description of the property's physical features, total acreage, and present use, as well as the use of the property on the effective date of the ordinance from which this chapter derives.
    5. A description of the use which the landowner believes represents the property's minimum beneficial use and all documentation, studies, and other evidence supporting that position.
  2. Review by Planning Department and City Attorney. Not later than 45 working days after receipt of a complete application, the Department and the City attorney shall review the application for compliance with the deprivation standards of this section, and applicable law and shall make a written recommendation to the Hearing Officer.

Sec 102.101 Review And Recommendation By Hearing Officer

  1. The applicant will be afforded on a timely basis, a quasi-judicial, evidentiary hearing before the Hearing Officer. Written notice of the hearing shall be mailed by the City to the applicant at least 15 working days prior to the scheduled hearing. The parties before the Hearing Officer shall be the City and the applicant. Testimony and evidence shall be limited to the matters directly relating to the deprivation standards and relief criteria of Sections 102.102 and 102.103, respectively.
  2. Not later than 60 working days after the closing of the quasi-judicial, evidentiary hearing under Subsection A. of this section, the Hearing Officer shall issue a recommendation regarding the application. The recommendation shall be in writing and shall include all findings of fact and conclusions for warranting the recommendation, and, if applicable, recommendations as to remedy.

Sec 102.102 Deprivation Criteria

In determining if a landowner has been deprived of beneficial use of property under this chapter, the Hearing Officer and the Council shall take into account the following factors:

  1. Whether the comprehensive plan or land development regulations in effect at the time of the filing of the beneficial use application substantially advances a legitimate government interest.
  2. Whether the comprehensive plan or land development regulations in effect at the time of the filing of the beneficial use application denies all reasonable economic use of the property.
  3. Relevant parcel. If an applicant owns more than one (1) platted lot, a question may exist as to whether more than one (1) of applicant's platted lots should be considered as one parcel for the beneficial use determination. In determining the relevant parcel, the Hearing Officer should focus on "the parcel as a whole" and not on particular segments or portions of the parcel. The Hearing Officer shall consider three (3) factors to determine whether individual platted lots should be combined and considered as one parcel for the purpose of the beneficial use determination:
    1. The "physical continuity" of the lots or parcels;
    2. The "unity of ownership" of the lots or parcels (i.e. does the applicant own all of the lots or parcels in question); and
    3. The "unity of use" between the lots or parcels, i.e., platted urban lots should generally be considered as separate uses, but can be combined for purposes of a beneficial use determination if the lots are part of a larger parcel. For platted lots, this determination should be based on an analysis of the following factors established by the Florida Supreme Court, which must be applied to the particular facts and circumstances on a case-by-case basis:
      1. Was it the intent of the landowner to use the lot as a single use?
      2. What is the adaptability of the property to be used as a single or separate use versus a combined use?
      3. Whether the lots are dependent on each other for the ability to have a single use?
      4. Whether unity of the lots is the highest, best use of the parcel?
      5. What is the current zoning of each tract?
      6. What is the physical size and appearance of the land and what uses exist on surrounding land (for example what types of structures presently exist on the lot(s) and surrounding parcels)?
      7. What is the actual use of the land?; and
      8. What is the possibility of the lots being combined in use in the reasonably near future?
  4. Once the relevant parcel is determined, the Hearing Officer must analyze:
    1. The economic impact of the regulation on the applicant; and
    2. The extent to which the regulation has interfered with the applicant's investment-backed expectations, including any relevant factors such as:
      1. The history of the property (i.e., When was it purchased?, How much land was purchased?, Where was the land located?, What was the nature of title?, What was the composition of the land and how was it initially used?);
      2. The history of the development of the property (i.e., What was built on the property and by whom?, How was it subdivided and to whom and at what price was it sold?, What plats were filed?, What infrastructure is in place?);
      3. The history of zoning and regulation (i.e., How and when was the land classified? How was the use proscribed? What changes in classifications occurred?);
      4. How development changed when title was passed?
      5. What is the present nature and extent of the property?
      6. What were the reasonable expectations of the landowner under state common law?
      7. What were the reasonable expectations of the neighboring landowners under state common law?
      8. What was the diminution in the investment-backed expectations of the landowner, if any, after passage of the regulation?; and
      9. What was the appraised fair market value immediately before and immediately after the effective date of the regulation?

Sec 102.103 Granting Relief

  1. Recommendation. If the finding made under this subdivision is that a landowner has been denied all reasonable economic use of the property, and only if all reasonable economic use of the property has been denied, the Hearing Officer shall recommend relief be granted. The remedies available to an applicant for beneficial use will include issuance of a permit or just compensation by purchase of all or some of the lots or parcels or purchase of the development rights (leaving the lot in private ownership) at the fair market value immediately prior to the comprehensive plan or land development regulations in effect at the time of the filing of the beneficial use application, or any other relief the City determines appropriate and adequate to prevent a taking. The Hearing Officer may also find that there has been no taking.
  2. Minimum Increase. In granting relief, the landowner may be given the minimum increase in use intensity or other possible concessions from this chapter to permit a beneficial use of the land. The highest use is not required or intended as the appropriate remedy, but shall be limited to the minimum economic use of the property necessary to avoid a taking within a reasonable period of time as established by applicable law.

Sec 102.104 Final Determination By Council

The Council is the only entity which has final authority to grant or deny beneficial uses subject to appeal by DEO under Chapter 380. In approving, denying or modifying an order from a Hearing Officer granting or denying an applicant beneficial use, the Council will ensure that the Hearing Officer has conducted the evidentiary hearing in a manner that is consistent with this article and the Comprehensive Plan. The Council will approve or reject the Hearing Officer's determination during a public hearing. The public shall be given the opportunity to be heard and make arguments for or against the determination during the Council's public hearing.

Figure 102.104.1 Beneficial Use Determinations Process

HISTORY
Amended by Ord. 2022-20 on 9/13/2022

Sec 102.105 Purpose And Intent

The purpose of this section is to provide a procedure for relief, on a case-by-case basis, to persons who claim that the adoption of this chapter has interfered with certain development rights that are assumed vested, with regard to their property prior to the effective date of the Plan from which this chapter derives.

Sec 102.106 Application

Applications for vested rights shall be filed with the Department within 12 months after the effective date of the LDRs, or the alleged vested right shall be deemed abandoned. Application shall be filed in accordance with Article 2, "Common Development Application Elements", of this chapter, and shall include, at a minimum, the following information:

  1. A description of the specific portions of this chapter which allegedly interfere with a vested right to develop the property; and
  2. All factual information and knowledge reasonably available to the owner to address the evaluation criteria set forth in Section 102.111 "Standards and Criteria for Vested Rights".

Sec 102.107 Review By Department And City Attorney

Not later than 45 working days after receipt of a complete application, the Department and the City attorney shall review the application for compliance with the evaluation criteria of Section 102.111 "Standards and Criteria for Vested Rights", and shall make a written recommendation to the Hearing Officer.

Sec 102.108 Review And Determination By Hearing Officer

  1. The applicant will be afforded, on a timely basis, a quasi-judicial, evidentiary hearing before the Hearing Officer. Written notice of the hearing shall be mailed by the City to the applicant at least 15 days prior to the scheduled hearing. The parties before the Hearing Officer shall be the City and the applicant. Testimony and evidence shall be limited to the matters directly relating to the evaluation criteria of Section 102.111.
  2. No later than 60 working days after the closing of the quasi-judicial, evidentiary hearing under Subsection A. of this section, the Hearing Officer shall issue a determination with respect to the application. The determination shall be in writing and shall include findings of fact for each of the applicable evaluation criteria, conclusions of law for each criterion, a final determination, and, if applicable, recommendations as to remedy.
  3. In furtherance of those guidelines listed in the Comprehensive Plan, a vested rights determination shall also contain the following:
    1. Verification that the applicant has met the burden of proof for the items listed in Section 102.111;
    2. A clear statement of what part of the applicant's development is vested (e.g., density, setbacks, open space requirements);
    3. A clear statement of which comprehensive plan goals, policies and/or objectives and which land development regulations in effect at the time of the filing of the application, the applicant is vested from; and
    4. A clear statement to the applicant that construction must continue in good faith and meet all construction deadlines contained in the City Code or the vested rights determination will expire and any and all rights acquired under the determination will be forfeited.
  4. The vested rights determination shall be limited to rights acquired prior to adoption of the comprehensive plan and land development regulations in effect at the time of the filing of the vested rights application, but after adoption of the 1986 Comprehensive Plan (unless a prior, valid and unexpired vested rights determination was obtained under the 2005 Comprehensive Plan or Code Section 102.103). The vested rights determination shall vest only that development specifically and expressly contemplated by a valid, unexpired "official act" of the City of Marathon.

Sec 102.109 Appeal To Council

  1. Within 30 working days after the issuance of the Hearing Officer's written determination, the City or the applicant may appeal the determination to the Council by filing a written notice of appeal and requisite fee with the City Clerk.
  2. Not later than 30 working days after receipt of written notice of appeal, the Council shall hold a hearing based solely upon the record of the proceedings before the Hearing Officer.

Sec 102.110 Final Determination

The Council may adopt, reject or modify the Hearing Officer's determination, subject to appeal by DEO under Fla. Stat. ch. 380.

HISTORY
Amended by Ord. 2022-20 on 9/13/2022

Sec 102.111 Standards And Criteria For Vested Rights

In making the proposed determination, the Hearing Officer will consider, in furtherance of the guidelines contained in the Comprehensive Plan, the following criteria:

  1. The vested rights determination shall be limited to rights acquired prior to adoption of the comprehensive plan or land development regulations in effect at the time of filing of the vested rights application and shall vest only that development specifically and expressly contemplated by the valid, unexpired "official act" of the City.
  2. The applicant shall have the burden of proof to demonstrate that:
    1. There is a valid, unexpired "official act" (as enumerated below in Subsection B.1.(a)—(d) of the City approving the proposed development that occurred prior to the effective date of the comprehensive plan or land development regulations in effect at the time of filing of the vested rights application, i.e., July 7, 2005. To be a "valid" act, the act must have been in compliance with the land development regulations that existed at the time of approval, and the approval must have been issued by an official or commission properly delegated with the authority to issue the approval. Any one of the following may constitute an "official act" of the City for purposes of the vested rights determination:
      1. A valid, unexpired building permit issued prior to the effective date of the comprehensive plan or land development regulations in effect at the time of filing of the vested rights application, i.e., July 7, 2005; or
      2. One (1) or more valid, unexpired permits or approvals issued by the City, except that mere approval of a land use designation, map amendment, zoning designation or rezoning is insufficient to establish vested rights without additional permits or approvals for a specific development project, (i.e., mere zoning cannot be considered an "official act" that can form the basis of a vested rights determination); or
      3. A subdivision plat recorded in the official records of the City, which fulfills the criteria set forth in Fla. Stat. § 380.05(18), may be an "official act" except that individual lots within the subdivision must also demonstrate that this applicant acquired a vested right to build on the individual lot by obtaining additional governmental approvals or official acts concerning development on the individual lot prior to adoption of the comprehensive plan and land development regulations in effect at the time of the filing of the vested rights application, and an applicant must still demonstrate compliance with [Subsections] B.2.—4. of this section with respect to development on each individual lot; or
      4. A valid, unexpired vested rights determination approved pursuant to the 2005 comprehensive plan and land development regulations, this article; and
    2. This individual, particular applicant:
      1. Relied upon the official act in "good faith", (For example, the applicant must not have had notice or knowledge of an imminent or pending change in zoning, allowable uses or density, etc. A change is "imminent" or "pending" if notice of the change was published or there are active and documented efforts to develop and approve the proposed change at the time the property was purchased or expenses were incurred); and
      2. Had a reliance that was "reasonable", (For example, an act of purchasing the property, entering into contracts or incurring additional obligations done after the 2005 Comprehensive Plan was pending or became effective does not constitute reasonable reliance).
    3. This applicant incurred such "substantial obligations and expenditures" that it would be highly inequitable or unjust to require that the development conform with the comprehensive plan and land development regulations in effect at the time of the filing of the vested rights application. To meet this requirement the applicant must demonstrate that:
      1. Application of the comprehensive plan and land development regulations in effect at the time of the filing of the vested rights application would prevent or prohibit the applicant from completing the proposed development. For example, if the applicant could still complete the proposed development under the comprehensive plan and land development regulations in effect at the time of the filing of the vested rights application without undue hardship by making mere modifications to the development plan, the applicant cannot demonstrate a vested right and must make the modifications required by the comprehensive plan and land development regulations in effect at the time of the filing of the vested rights application; and
      2. Substantial changes of position or expenditures incurred prior to the "official act" upon which the vested rights claim is based are undertaken at the applicant's own risk and will not be considered in making a vested rights determination.
    4. Development of this project has commenced and has continued in good faith without substantial interruption.

Sec 102.112 Waiver Of Time Limits

Any time limits herein may be waived upon receipt by the Department of a written stipulation requesting such waiver and signed by the applicant and the Director.

Figure 102.112.01 Vested Rights Determinations

Sec 102.113 Purpose And Intent

The purpose and intent of this section is to provide a means of altering the requirements of certain sections of the LDRs in specific instances where the strict application of those requirements would deprive a property of privileges enjoyed by other properties with the identical regulatory zone because of special features or constraints unique to the property involved. This article does not give the power to take action which, in effect, allows a land use in contravention of the applicable regulatory zone or in any other way changes the applicable regulatory zone. This article cannot be used to vary the maximum size of an affordable dwelling unit.

Sec 102.114 Requirements For Application

  1. Applications for variances may be initiated by the property owner or a property owner's authorized agent, any aggrieved or adversely affected person, as defined by Fla. Stat. § 163.3215(2).
  2. Applications shall be filed with the Department in accordance with Article 2, "Common Development Application Elements", of this chapter and shall include, at a minimum, the following information:
    1. Evidence, in a form acceptable to the Director, of the resolution of all conditions of approval for a special exception, Conditional Use permits, planned development, or variance to the LDRs;
    2. Traffic impact study or the minimum information required for a determination of compliance with the levels of service for roads;
    3. Proposed site plan which clearly delineates the locations and extent of the regulation to be varied; and
    4. Additional requirements as may be determined by the Director.
  3. No variance shall be processed until the information necessary to review and decide upon the proposed variance is deemed complete by the Director.

Sec 102.115 Review And Approval Procedures

The PC and the Director shall review variances in accordance with the provisions of this section.

  1. General Provisions. After proper notice, the PC shall conduct a quasi-judicial public hearing with notification for the purpose of receiving oral and written evidence relative to the application. The evidence shall be reviewed to determine if the application is consistent with existing policies, standards and required findings.
  2. Concurrent Processing of Applications. A variance request related to additional LDRs action(s) which requires PC review shall be consolidated into (1) one hearing before the appropriate approval authority for the major request being considered.
  3. Floodplain Variance. In addition to the provisions of this article, an application for a variance of the floodplain management provisions of Article 12, "100-Year Floodplain" of Chapter 107 shall be subject to the variance requirements of that article.

Sec 102.116 Time Period For Hearing And Action

Public hearings conducted by the PC shall be held within 90 working days from the date of acceptance of the complete application. The PC may take action on the proposed variance at the conclusion of the public hearing, but shall take action no later then 95 working days after the complete application was accepted. An extension of time for the PC action may be granted if mutually agreed upon between the applicant and the Director. Failure of the PC to hold a public hearing or take action within the time frames provided in this article shall constitute approval of the application.

Sec 102.117 Effective Date Of Action

Action on the variance application, unless otherwise specified, shall be effective upon expiration of the appeal period. Notice shall be given in accordance with the provisions of this section.

Sec 102.118 Notice Of Property Owners

Public notice according to Article 4, "Notice of Public Meetings and Hearings", of this chapter, shall be sent to the following:

  1. All owners of real property that are the subject of the variance;
  2. All owners of real property:
    1. Within 100 feet of the property which is the subject of the variance when the variance request is for an administrative deviation of 25 percent or less; or
    2. Within 300 feet of the property which is the subject of the variance when the variance request is for a deviation of 26 percent or more.

Sec 102.119 Compliance With Noticing Requirements

Owners of all real property to be noticed pursuant to this section shall be those owners identified on the latest Monroe County Assessor's ownership maps and records. Such notice is complied with when the notice is sent to the last known addresses of such real property owners as identified in the latest County Assessor's records. Any person who attends the public hearing shall be considered to be legally noticed unless those persons can provide evidence that they were not notified according to the provisions of this section.

Sec 102.120 Approval Standard

Prior to approving an application for a variance, the PC or Director shall find that all of the following apply to the property:

  1. Special Circumstances. Because of the exceptional narrowness, shallowness or shape of the specific piece of property;
  2. Hardships. Other extraordinary and exceptional situation or condition of the property and/or location of surroundings, the strict application of the regulation results in exceptional and undue hardships upon the owner of the property;
  3. No Detriment. The relief will not create a substantial detriment, as determined by the Director, to the public good, substantially impair affected natural resources, in the opinion of the biologist or impair the intent and purpose of the LDRs or applicable policies under which the variance is granted;
  4. No Special Privileges. The granting of the variance will not constitute a grant of special privileges inconsistent with the limitations upon other properties in the vicinity and the identical regulatory zone in which the property is situated;
  5. Use Authorized. The variance will not authorize a use or activity which is not otherwise expressly authorized by the regulation governing the parcel of property; and
  6. Relevant Factors. The PC or Director shall consider the following factors relevant when granting the variance:
    1. Physical Characteristics of the proposed construction.
    2. Whether the use of the property is dependent upon granting the variance.
    3. Whether granting the variance increases or decreases the danger to life and property.
    4. The importance to the community of the services to be provided if the variance is granted.
    5. The compatibility of the proposed variance to the surrounding properties.
    6. The ability to safely access the property by regular and emergency vehicles if the variance is not granted.
    7. The costs of provided governmental services if the variance is or not granted.

Sec 102.121 One Year Wait On Denials

After the denial of a variance, no application for a variance for the same or similar regulation may be accepted for one (1) year immediately following the denial. This section shall not apply to applications denied without prejudice, which may be re-filed within one (1) year.

Sec 102.122 Modification Of A Variance

Modification of the terms of the approved variance itself or the waiver or alteration of conditions imposed incident to the granting of the variance shall require a new application following the same procedure required for the initial variance.

Sec 102.123 Expiration

A variance shall expire as provided in this section.

  1. Time Period. A variance shall expire and become null and void at the time specified:
    1. The variance shall expire and become null and void in 12 months after its effective date or upon expiration of the associated building permit (s); or
    2. The variance shall expire and become null and void in five (5) years if any required building permit associated with the variance has not been extended or has lapsed and become void.
  2. Extension. The time period in Subsection A. of this section may be extended for an addition of 12 months by the PC or City Manager. Requests for time extensions shall be in writing and shall be submitted prior to the expiration date. The request shall state the reason for the extension.

Sec 102.124 Revocation

Revocation of a variance shall be subject to the requirements of this section.

  1. Initiation of Action. The Council may initiate an action to revoke a variance.
  2. Grounds for Revocation. A variance may be revoked pursuant to the provisions of this section upon a finding of any one (1) or more of the following grounds:
    1. That the variance approval was obtained or extended by fraud; or
    2. That one (1) or more of the conditions upon which such development approval was granted have been violated.

Sec 102.125 City Council Action

The Council shall hold a public hearing upon the revocation of the variance. The hearing shall be noticed in accordance with this section. After the public hearing and consideration of the recommendation of the Director the Council may take action to revoke the variance. The action of the Council shall be by an affirmative vote of a majority of the entire membership of the Council. In the case of a tie due to the absence of a member, the action shall be continued to a future meeting unless requested otherwise by the person to whom the variance was granted. The final action of the Council shall be considered final for the purposes of judicial review.

Sec 102.126 Administrative Variance

Notwithstanding the foregoing, the Director may grant an administrative variance to up to 25 percent of the applicable provisions contained in, Article 5 "Setbacks and Height", Article 6 "Parking, Loading and Stacking", Article 7 "Signs", Article 8 "Landscaping", Article 9 "Open Space" and Article 10 "Fences, Walls, Hedges and Screening", of Chapter 107 and Chapter 108 "Nonconformities" as follows:

  1. Application Required. An application for an administrative variance shall be submitted on a form provided by the City accompanied with an application fee as established by Council.
  2. Criteria for Approval. The Director shall consider whether the following conditions exist:
    1. The proposed variance is compatible with the surrounding land uses and will not be detrimental to the community; and
    2. The variance is the minimum necessary to make possible the use of the property that is the subject of the variance; and
      1. The variance will not have an adverse effect upon near shore water quality, as determined by the City Biologist; and
      2. The variance will not have a negative impact upon the City's affordable housing stock.
  3. Notice of Intent to Issue. Prior to issuance of the administrative variance, the Director shall give the applicant notice of the City's intent to issue the administrative variance. The applicant shall provide written notice to the surrounding properties pursuant to the notice requirements of this subsection.
  4. Public Hearing. Within 30 working days of the date of the publishing of the notice of intent to issue the variance, a public hearing to appeal the approval or denial of an administrative variance may be requested in writing to the Director by the applicant, an adjacent property owner or an aggrieved or adversely affected property owner located within 100 feet of the property that is subject to the administrative variance pursuant to Article 17 "Appeals" of this chapter.

    Figure 102.126.1
    Variance Review Process

Sec 102.127 Intent

The intent of this article is to establish procedures to ensure procedural due process and maintain citizen access to the local government decision-making process for the review of development orders requiring quasi-judicial hearings. These procedures shall be applied and interpreted in a manner recognizing both the legislative and judicial aspects of the local government decision-making process in quasi-judicial hearings. They shall only apply to the hearings held by the Council and PC with the authority to make the final decision in regard to the development order.

Sec 102.128 Applicability

Except as may otherwise be provided by statute or ordinance, these procedures shall apply to all applications for site-specific re-zonings, conditional use permits, site plan approval, variances, plats, development agreement and any other land use proceeding in which the Council or PC acts in a quasi-judicial capacity.

Sec 102.129 Ex-Parte Communication

  1. This section is adopted to follow the disclosure processes of Fla. Stat. § 286.0115(1), and shall be construed so as to be consistent with such provision.
  2. Any Council or PC member may choose to discuss the merits of any matter on which action may be taken by the Council or PC with any person not otherwise prohibited by statute, Charter provision, or ordinance if the Council or PC member complies with the procedures of this section.
  3. Compliance with the procedures of this subsection shall remove the presumption of prejudice arising from ex-parte communication with any Council or PC member:
    1. Oral communications. The subject of the communication and the identity of the person, group, or entity with whom the communication took place shall be disclosed and made a part of the record before final action on the application. At the quasi-judicial hearing the person or persons responsible for the ex-parte communication, any party to the hearing and any participant shall have the opportunity to contest the accuracy of the matters disclosed.
    2. Written communications. Any written communication related to an application pending before the Council or PC shall be forwarded to the appropriate staff for inclusion in the official file for the application, and shall be disclosed on the record before final action on the matter. It shall be the responsibility of the applicant to review the official file periodically to determine whether written ex-parte communications have been placed in the official file.
    3. Investigations, site visits and expert opinions. Council and PC members may conduct investigations and site visits and may receive expert opinions regarding a quasi-judicial action pending before them. Such activities shall not be presumed prejudicial to the action if the existence and subject matter of the investigations, site visits, or expert opinions is made a part of the record before final action on the matter and an opportunity for the parties and participants to respond is provided prior to or at the hearing.
  4. Council and PC members must make disclosures of the ex-parte communications listed in Subsections C.1., 2., or 3. of this section before or during the public meeting at which a vote is taken on the application, to afford persons a reasonable opportunity to refute or respond to the communication.

Sec 102.130 General Procedures

  1. Witnesses and Evidence. Each party shall have the right to call and examine witnesses, to introduce exhibits, to cross examine opposing witnesses on any relevant matter (subject to the rules contained herein), and to rebut evidence.
  2. Duties of City Staff. Staff shall have the responsibility of providing a staff report to the Planning Commission, City Council, applicant and the public based on its expert analysis of all competent and substantial evidence provided in the application file weighed against the Principles for Guiding Development in the Florida Keys Area of Critical State Concern, Fla. Stat. chs. 163 and 380, the goals, objections, and policies of the City Comprehensive Plan and its Land Development Regulations. Staff will then have the responsibility of presenting the case on behalf of the City.
  3. Official File. All written communication received by Council or PC members or staff concerning an application, the staff report on the application, any petitions or other submissions from the public, and all other documents pertaining to the application upon receipt shall be filed in the official file for the application, which shall be maintained by staff. The Plan and the City LDRs shall be deemed to be part of the official file. The official file shall be available for inspection during normal business hours.
  4. Agenda. The printed agenda for the meeting at which the quasi-judicial hearing is scheduled to take place shall briefly explain the procedures and nature of the quasi-judicial hearing and shall contain an easily recognizable address or cross street of the property.
HISTORY
Adopted by Ord. 2015-10 § 2 on 10/27/2015

Sec 102.131 Hearing Procedures

The hearing shall, to the extent possible, be conducted as follows:

  1. A statement shall be read at the beginning of the quasi-judicial hearing portion of the agenda, which shall outline the procedure to be followed. A copy of this article shall be made available at the hearing.
  2. The applicant, staff, and all participants requesting to speak shall be collectively sworn by oath or affirmation.
  3. The applicant may waive its right to an evidentiary hearing if it agrees with the staff recommendation and no one from the audience wishes to speak for or against the application. The Council or PC may then vote on the item, based upon the staff report and any other materials entered by staff from the official file into the record of the hearing.
  4. If there is an evidentiary hearing, the order of the presentation shall be determined by the mayor or chair. The mayor or chair may place a time limit on each party's presentation.
  5. After the presentations, and at the conclusion of any continuances, the Council or PC shall deliberate on the application. Once the Council or PC begins its deliberations, no further presentations or testimony shall be permitted except in the sole discretion of the Council or PC. The Council's or PC's decisions must be based upon competent substantial evidence in the record.
  6. The Council or PC may, on its own motion or at the request of any person, continue the hearing to a fixed date, time, and place. A written request by the applicant for a continuance shall be granted one time by the planning Director, provided that the request is received at least five (5) working days prior to the date that the public hearing is scheduled to occur. If the request is not received within the time period specified above, the request shall be considered by the Council or PC at its sole discretion.

Sec 102.132 Rules Of Evidence

  1. The Council or PC shall not be bound by the strict rules of evidence, or limited only to consideration of evidence which would be admissible in a court of law.
  2. The Council or PC may exclude evidence or testimony which is not relevant, material, or competent, or testimony which is unduly repetitious or defamatory.
  3. The Council or PC will determine the relevancy of evidence.
  4. Matters relating to an application's consistency with the Plan or this chapter will be presumed to be relevant and material.
  5. Hearsay evidence may be used for the purpose of supplementing or explaining other evidence, but it shall not be sufficient by itself to support a finding unless it would be admissible over objection in a court.
  6. Documentary evidence may be presented in the form of a copy of the original, if available. A copy shall be made available to the Council or PC and to the staff no later than two (2) days prior to the hearing on the application. Upon request, the applicant and staff shall be given an opportunity to compare the copy with the original. Oversized exhibits shall be copied and reduced for convenient record storage.
  7. Only the applicant, or authorized agent, staff and the Council or PC shall be entitled to conduct cross examination when testimony is given or documents are made a part of the record.
  8. The City attorney shall represent the Council and PC and advise the Council and PC as to the procedures to be followed and the propriety and admissibility of evidence presented at the hearing.
  9. The Council or PC shall take judicial notice of all state and local laws, ordinances and regulations and may take judicial notice of such other matters as are generally recognized by the courts of the state.
  10. Supplementing the record after the quasi-judicial hearing is prohibited, unless specifically authorized by an affirmative vote of the Council or PC under the following conditions:
    1. The supplementation occurs after a quasi-judicial hearing is continued but prior to final action being taken on the application.
    2. If a question is raised by the Council or PC at the hearing which cannot be answered at the hearing, the party to whom the question is directed may submit the requested information in writing to the Council or PC after the quasi-judicial hearing, with copies to the other parties, provided the hearing has been continued or another hearing has been scheduled for a future date and no final action has been taken by the Council or PC. The information requested will be presented to the Council or PC at the time of the continued hearing.
    3. All parties and participants shall have the same right with respect to the additional information as they had for evidence presented at the hearing.

Sec 102.133 Final Decision By Council Or PC

The Council or PC shall reach a decision without unreasonable or unnecessary delay. All development orders adopted by the Council or PC shall be reduced to writing and dated as of the date issued. Notification of the Council's or PC's development order shall be provided to the applicant by certified mail, and made available to any person who requests a copy from the City Clerk.

Sec 102.134 Record

All evidence admitted into the record at the hearing, and the adopted development order of the Council, shall be maintained by the City Clerk for a period of at least 45 days from issuance of the development order. Thereafter, the evidence and the adopted development order shall be maintained in the same manner as are the City public records.

Sec 102.135 Continuances And Deferrals

  1. If, in the opinion of the Council, or PC any testimony or documentary evidence or information presented at the hearing justifies allowing additional research or review in order to properly determine the issue presented, the Council or PC shall continue the hearing to a time certain to allow for such research and review.
  2. A request for continuance for the purpose of additional research and review may be granted the staff, applicant or any party upon a showing of good cause.
  3. Costs associated with any continuance or deferral shall be borne by the party responsible for such continuance or deferral. The Council or PC shall determine the responsible party at the time of continuance or deferral. More than one party may be responsible. Any dispute regarding associated costs shall be resolved by the Council or PC.

Sec 102.136 Supplementing The Record

Supplementing the record after the hearing is prohibited, unless pursuant to the following conditions:

  1. After continuation of a hearing, but prior to the final action being taken.
  2. If a question is raised by the Council or PC at the hearing to which an answer is not available at the hearing, the party to whom the question is directed may submit the requested information in writing to the Council or PC after the hearing, provided the hearing has been continued or another hearing has been scheduled for a future date and no final action has been taken by the Council or PC. The Council or PC will specifically identify the question to which a response is required. No additional information will be accepted.
  3. All supplemental information provided pursuant to the above shall be filed with staff no later than ten (10) business days before the continued or next scheduled hearing.

Sec 102.137 Appeals

  1. An appeal from a decision of the PC shall be subject to the provisions of Article 17 "Appeals" of this chapter.
  2. An appeal from a decision of the Council shall be by petition for writ of certiorari to the Circuit Court, Monroe County, Marathon Division, within 30 days of the date of final action by the Council.

Sec 102.138 Director Authorized

Unless otherwise provided herein, the Director of Planning is authorized to interpret all provisions of the LDRs.

Sec 102.139 Formal Request For Interpretation

The Director shall render interpretations of this LDR pursuant to this article. Unless waived by the Director, all formal requests for an interpretation shall be submitted on forms provided by the City.

Sec 102.140 Form Of Response

  1. Written Response. The interpretation shall be provided in writing to the applicant.
  2. Notice to Property Owner. If the individual requesting an interpretation is not the property owner, the interpretation shall also be mailed to the property owner within seven (7) working days after the Director issues the written response.

Sec 102.141 Official Record

The Department shall maintain an official record of all interpretations.

Sec 102.142 Purpose And Intent

The purpose and intent of this article is to provide a method by which an applicant may verify and document the existing number of dwelling units or commercial floor area associated with a property.

Sec 102.143 Application

The owner of a parcel may apply to the City for verification and documentation of building rights for residential dwelling units or commercial floor area. The application will provide, at a minimum, the following documentation, to support the existence of each right:

  1. Proof of ownership of the property;
  2. Documentation of a permit or other local government action from the City or Monroe County;
  3. Proof the structure exists or existed in 1996 on aerials, surveys and property appraiser records;
  4. Proof the structure could have been permitted under the applicable zoning district regulations in effect at the time the structure was constructed;
  5. For transient units, a Florida Department of Business and Professional Regulation (DBPR) license number and Monroe County Occupational License;
  6. Documentation of utility bills that demonstrates the use and occupancy of the structure for six (6) months or more;
  7. Rental, occupancy, or lease agreements; or
  8. Other similar documentation as approved by the Director in order to verify each building right.

Sec 102.144 Verification And Documentation Process

  1. The City will review the application and pertinent material in order to verify the amount of dwelling units or commercial floor area associated with the site. Upon determination of the building right(s), a unique identifier number shall be assigned to the site for tracking and monitoring and the City shall issue the owner a "Determination of Building Right" stating the type and amount of approved building rights available.
  2. The issuance of "Determination of Building Right" by the City may be recorded in the chain of title as an inchoate right upon the site. The right to use a recognized building right shall exist in perpetuity; however this right is extinguished upon transfer to a receiver site.
  3. No application for determination of building right shall be accepted if the sender site has any open permits or active code violations.

Sec 102.145 Intent

The Marina Operating Permit (MOP) is intended to ensure that marinas within the City of Marathon are operated in an environmentally sound manner which is consistent with environmental permits, development approvals and applicable best management practices.

Sec 102.146 Applicability Of Permit Requirement

All marinas in the City of Marathon must have a MOP in order to operate. Existing marinas must submit a complete Marina Operating Permit Application within six (6) months of the effective date of this ordinance and obtain a Marina Operating Permit within 12 months of the effective date of this permit in order to continue operation. All new or expanded marina and boat ramp facilities must obtain a Marina Operating Permit prior to operating the new or expanded portions of facilities.

Sec 102.147 Operating Permit Conditions

Each MOP will include operating conditions specific to the facility, consisting of the following:

  1. Carry-over Operating Conditions from County, State or Federal Permits: The applicant will submit copies of relevant permits and identify conditions pertinent to operation of the facility;
  2. Development Approval Conditions relevant to operation;
  3. Applicable Best Management Practices or a Clean Marina Designation in good standing;
  4. Activities allowed at the facility will be limited to those activities described in the MOP. It is the permittee's responsibility to implement the MOP and ensure compliance of facility users; and
  5. Any changes to ownership of facility, mailing address, waste generation rates, or types of materials stored require notification to the City within ten (10) days of the change and an update permit application within 30 days.

Sec 102.148 Best Management Practices

Best Management Practices will be part of the operating permit for each facility. These practices were developed in order to conserve the City's marine environment. Some or all of these practices will apply to each permitted facility as noted. Application of specific BMPs will be required at the discretion of the Port Manager at the time of application. These BMPs cannot cover all possible situation and new technologies or experiences may result in better solutions to pollution producing activities; therefore, these BMPs may be revised, discontinued or supplemented as required. Marinas which obtain and maintain a Clean Marina Designation from the FDEP can present the designation in lieu of meeting these specific BMPs. However, the City will have the ability to inspect and enforce compliance with the designation.

  1. Resource Protection. All facilities with one (1) or more slip or boat launching or ramp facility together with accessory retail and service uses, facilities with ten (10) or more slips associated with a multi-family residential development and mooring fields with ten (10) or more anchors shall provide channel signage, education signage, and channel marking in order to protect natural resources in nearshore waters as follows:
    1. Channel signage showing the best route from the marina facility to open water. The best route will provide required channel or access dimensions (continuous minus four-foot [MLW] or deeper, and a minimum of 20-foot wide access) that avoids seagrasses, hardbottom, and micro algae habitats. Signage will be located at each upland dock entry point, at the rate of one (1) sign per upland entry point. Signage will be consistent with the City's uniform criteria and will be a graphic depiction showing area bathymetry, existing private and public channel markers, land marks, and the best route between the marina and open water. Information on this sign may be combined with ecological signage required below.
    2. Ecological signage pertaining to benthic resources and manatee protection. The sign will describe the value of benthic resources, the need to avoid damage to those resources, and measures to take if accidental grounding occurs. Signage will be consistent with the City's uniform criteria. Ecological information may be combined with channel signage.
    3. Facilities, and their associated accesses to open water or approved state and federal marked channels, which are in or adjacent to seagrass, hardbottom or microalgae habitat must install uniform private aids to navigation from the docking or mooring point to deep water or the sate3 and federal marked channel. The facility or access will be deemed to be adjacent to these resources if the top of the slope of the channel or required access is within five (5) feet of the resource. Benthic mapping of the entire access will only be required if the applicant must demonstrate the absence of benthic resources. Uniform aids to navigation must be approved by the United States Coast Guard.
  2. Hurricane Preparedness Plan. All facilities except commercial boat ramps shall prepare a written hurricane preparedness plan for their facility and provide a copy to all vessel owners using the permitted facility throughout hurricane season (June 1 through November 30).
  3. Hurricane Evacuation Plan. All facilities with live-aboard vessel (either temporary or permanent) shall provide an evacuation component to their Hurricane Preparedness Plan for those individual who live on boats docked or moored at the facility. Permittees must document when mandatory evacuations are announced at the facility, and provide a count of total individual residents in live-aboard vessels at the time of the announcement and total individuals who follow the evacuation order. These records must be maintained for each evacuation event.
  4. Pump-out Facility. All facility with one (1) or more live-aboard vessels (either temporary or permanent) shall provide either fixed or portable pump-out facilities. All facilities with ten (10) or more wet or dry commercial slips shall provide either fixed or portable pump-out facilities. The facility shall be approved and permitted as required by DOH (for above ground storage tanks) or FDEP (for package plant treatment capacity) and shall maintain the pump-out in operating condition. Each facility will post appropriate signage about the importance of pumping out and which gives clear directions to the nearest pump-out stations.
  5. Discharge of Sewage from Vessels. All marina operators shall advise all tenants of the following:
    1. It is illegal to discharge treated or untreated sewage from vessels into the waters of the National Marine Sanctuary and the City of Marathon;
    2. Illegal discharge of sewage from vessels is subject to stiff fines;
    3. The location of the nearest public sewage pumpout facility; and
    4. All vessels docked or moored with the City must place a hardened plastic seal tie supplied by the City on the vessel's marine sanitation device equipment to ensure that the tank remains locked and sealed until it leaves City waters.
  6. Provision of Upland Facilities. Marinas with one (1) or more live-aboard must provide upland sanitary facilities and support infrastructure for the maximum number of potential marina tenants as follows:
    1. Adequate shower facilities
    2. Garbage disposal
    3. Laundry facilities
    4. Waste recycling receptacles
    5. Recreation/Open space facilities
    6. Dedicated dingy-docking area
  7. Monofilament Recycling. Facilities with charter fishing or commercial fishing vessels, and facility with ten (10) or more wet or dry slips shall provide monofilament recycling receptacles and disposal facilities.
  8. Petroleum Products (general). Petroleum products shall not be discharged into a storm drain, sewage treatment system, package plant or onto the open ground or surface waters. Care must be taken in handling these products and spills cleaned up promptly at the time detected. All permitted facilities shall maintain a supply of petroleum absorbent material and "spill dry" in a readily accessible location.
  9. Waste Oil (general). Waste oil includes waste engine oil, transmission fluid, hydraulic oil and gear oil. Waste oil must be stored in a nonleaking container clearly marked "waste oil", placed on an impervious surface, and covered in a manner that will prevent rain water from entering the container. Oil spills must be prevented from leaving the area by means of a berm or raining structure. Waste oil must be removed from the site by a permitted waste oil transporter and receipts and records shall be retained for inspection.
  10. New Oil (general). New oil includes new engine oil, transmission fluid, hydraulic oil and gear oil. These petroleum products must be kept in a clearly marked nonleaking container placed on an impervious surface with a surrounding berm or retaining structure, and covered in a manner that will prevent rain water from entering the container. Leaking containers must be emptied promptly upon detection, either by transferring the product to a nonleaking container or by disposing of it in the "waste oil" container.
  11. Anti-Freeze Engine Coolant (general). Anti-freeze is considered a hazardous product and when drained from an engine, it must be stored in a clearly marked container placed on an impervious surface with a surrounding berm or retaining structured, and covered to prevent rain water from entering the container. It must be removed from the site by a permitted liquid waste transporter, and receipts and records must be retained for inspection.
  12. Waste Gasoline (general). Must be stored in a nonleaking container, placed on an impervious surface with a surrounding berm or retaining structure and covered to prevent rain water from entering the container. The container must be clearly labeled "waste gasoline" and the storage location must conform to local Fire Codes. Whenever possible, waste gasoline shall be filtered and used as a fuel. Waste gasoline shall not be discharged to the ground, storm sewers or to surface waters of the City. Waste gasoline must be removed from the site by a waste transport permitted to handle this waste product and receipts must be retained for inspection.
  13. Waste Diesel, Kerosene and Mineral Spirits (general). These materials must be stored in nonleaking containers placed on an impervious surface with a surround berm or retaining structure, and covered to prevent rain water from entering the container. Each container must be clearly labeled with its contents. The storage locations shall conform to local Fire Codes. Waste products must be removed from the site by a waste transporter permitted to handle this waste product and receipts must be retained for inspection.
  14. Oil Spills on Land (general). Oil spills shall be collected and put into the waste oil container. Oil residues may be absorbed with "spill-dry" or a similar product and disposed of with the regular trash.
  15. Fuel Spills on Land (general). Spilled diesel fuel shall be collected and placed in the waste diesel container. Uncollectible amounts may be absorbed using 'spill-dry" or other petroleum absorbent materials and disposed with the regular trash. If absorbent pads are used, they shall be double-bagged in plastic and disposed of with the regular trash. (This BMP pertains to spills of 25 gallons or less.) Spilled gasoline shall be collected and placed in the waste gasoline container. Residues remaining on the ground may be absorbed with "spill-dry" or absorbent pads, but the absorbent material must be thoroughly aerated before disposing with the regular trash to remove gasoline vapors.
  16. Grease (general). Spilled or waste grease shall be collected and put into the waste oil container. Residues remaining on the ground may be absorbed with "spill dry" or a similar product and disposed of with the regular trash.
  17. Oil Filters (general). These must be drained before disposal by placing the filter in a funnel over the waste oil collection container so as to allow the excess petroleum product to drain into the container. The drained filters must be stored, whole or crushed, in a DOT approved container and held for pick up by a permitted waste oil filter transporter and receipts and records must be retained for inspection. Gasoline and diesel filters must also be drained (they can be drained into the waste oil container) and can then be disposed of in the same waste filter container.
  18. Fueling Operations (general). Permittees with fueling operations should be aware of the Florida Statutes that pertain to their type of facility. These are Fla. Stat. ch. 62761, Underground Stationary Tank Rule; and Fla. Stat. ch. 62-762, Above ground Stationary Tank Rule. In addition, this State agency also operates a pollution control program pertaining to the sale of diesel (not gasoline), and information on this program can be obtained from the same address. There have been significant changes in governmental requirements regarding many aspects of fueling operations, and it is in the best interest of any permittee dispensing fuel to be aware of these requirements and to anticipate any upgrades that may be required.
  19. Action Plan. All marine facilities with fueling operations must have a written action plan to deal with large petroleum product spills. This plan must include, at a minimum, the names and telephone numbers of all agencies involved with fuel spills and a private cleanup contractor who can be contacted and hired in the event of a major spill.
    1. Containment Booms. Floating containment booms must be kept in the immediate vicinity of the fueling facility. The booms must be large enough to enclose the area of surface water where a fueling spill may reasonably occur, but with a minimum length of 50 feet. Petroleum absorbent materials shall also be kept available to absorb fuel spills on the surface water or on land. Reporting requirements for fuel spills shall be followed as per Coast Guard regulations. All staff at fueling facilities shall have proper training in the deployment of fuel spill equipment and materials.
    2. Fueling. Fuel nozzles must have automatic back pressure shutoffs and must not have a holding clip to keep the nozzle open (i.e., the nozzle shall only be held open by hand.) In the immediate vicinity of the dispenser, there must be petroleum absorbent pads readily accessible in the event of a small spill. A petroleum absorbent pad should be held next to the nozzle while filling, to catch small accidental spills and the few drops of fuel that fall from the nozzle when it is removed from the fill fitting. If fuel accidentally spills in the water or onto the ground, the person fueling the boat shall use the absorbent pads to remove the fuel from the water surface or from the ground. These absorbent pads shall be dried in the open air under sunlight and may then be disposed of with the regular trash.
    3. Mobile Fueling Operations. Mobile fueling operations at any permitted facility shall be the joint responsibility of the permitted marine facility, the tank truck operator, and the vessel owner.
  20. Bilge Wastewater (general). Bilge wastewater that is not contaminated by oil, fuel or other regulated contaminants may be discharged onto surface waters or on land. Federal, state and local regulations prohibit the discharge of bilge wastewater and "gray" water that is contaminated by oil, fuel or other regulated contaminants. Boat owners shall be liable for complying with these regulations and marine facilities shall inform them of this. Marine facilities shall have supplies and equipment available to remove oil and fuel from bilge water so that it may be legally discharged. These shall include petroleum absorbents and a written action plan to deal with larger quantities of oil, fuel or other regulated contaminants.

    "Gray" water shall mean wastewater from galley operations (dishwashing) and from hand basins and showers.
  21. Used Lead-Acid Batteries (general). Used lead acid batteries must be stored on an impervious surface, under cover, and sent to or picked up by an approved recycler. Receipts and records must be retained for inspection.
  22. Pressure Cleaning (general). The use of high or low pressure water cleaning equipment for the initial rinse-off of a vessel hauled from the water is acceptable. However, any accumulated algae, oyster or barnacle build-up must be properly collected and disposed of in the regular trash. The use of this equipment to remove bottom paint from hulls shall be restricted to an area with an impervious surface, where the wastewater shall be contained, collected and treated to remove paint solids.
  23. Automated Boat Washing Facilities (similar in concept to existing automated car washing facilities) (general). Waste wash water generated by an automated boat washing facility shall be considered "industrial wastewater".
  24. Bottom Paint Removal (general). Paints containing tin compounds are regulated by the EPA and these paints may be applied or removed only by persons or organizations licensed by the EPA. The EPA regulations regarding storage, application, disposal of paint containers and paint residues, sanding dust, etc. are incorporated herein by reference.

    Paint containing copper compounds shall be removed as follows:
    1. Wet. Removing copper bottom paint by high pressure water or with a low pressure hose and a scrubber or scraper produces "industrial wastewater". As a result, this activity must be conducted over an impervious surface (not over open ground) with a retaining berm so that the wastewater can be contained. This wastewater may be recycled or disposed of, but prior to disposal, it must be treated so as to reduce the levels of concentrations of heavy metals (principally copper) and meet the applicable standards for wastewater disposal Paint solids may be collected and disposed of with the regular trash if placed in double plastic bags.
    2. Dry. Removing copper bottom paint by dry sanding (either by hand or with power tools) produces a sanding dust containing potentially hazardous metals (principally copper). This sanding must be done over an impervious surface (not over open ground) and there must be a berm or retaining wall surrounding the area so that the sanding dust can be swept up or vacuumed up, double bagged in plastic, and disposed of with the regular trash.
  25. Hand Sanding Hull or Topsides (general). There are no restrictions in regard to sanding without power tools, provided that reasonable efforts are taken to control sanding dust. The sanding generated may be swept up and disposed of with the regular trash.
  26. Sanding Hull or Topsides with Power Tools (general). The sanding dust generated by this activity must be swept up and disposed with the regular trash and may not be intentionally discharged into a storm drain or onto surface waters.
  27. Engine and Parts Storage (general). Engines and engine parts must be stored on a covered, impervious surface. Care must be taken to prevent oil and grease from leaking onto the open ground.
  28. Engine Parts Washing (general). Parts washing may not be done over open ground. Parts washing must be done in a container or parts washer. The parts must be rinsed or air dried over the parts cleaning container. The dirty parts washing fluid must be recycled or disposed of by a licensed waste hauler. The preferred disposal method is by a permitted parts washing contractor who brings new fluid and takes away the sludge and dirty fluid.
  29. Disposal of Solid Waste (general). Disposal or discharge of all solid waste in the waters of City of Marathon is prohibited. All facilities shall provide an adequate number of leak proof containers for the disposal of solid waste and garbage.
  30. Spray Painting (general). If spray painting is to be done outside of a spray booth, then measures must be taken to contain the overspray. Measures such as impervious shields, screens or tarpaulins may control the overspray; however more stringent control measures may be required for site specific applications. Spray painting can only be done over an impervious surface such as asphalt, concrete or a tarpaulin, so that the paint does not contact the open ground. When spray painting is to be done on a vessel in the water, both floats and screens must be used so that overspray or other process materials do not enter the surface waters. If winds increase to the speed where overspray cannot be controlled, the spray painting must cease until the winds diminish.
    1. It is the responsibility of the facility to have Material Safety Data sheets on the products being used in spray painting operations. This information will determine how the waste products generated by spray painting are to be disposed of. Waste solvents, catalysts and paint mixtures should be collected in DOT approved containers and may be recycled or disposed of by a permitted hazardous transporter.
    2. Each facility is responsible for the actions of its employees and for the actions of independent contractors and it is the responsibility of the facility to inform such persons of the possible enforcement action and citations for violations of the regulations pertaining to spray painting.
  31. Sandblasting (general). During sandblasting operations, the facility must provide "reasonable and adequate" measures to contain the waste generated by the sandblasting process. For example, sandblasting shall take place only over an impervious surface and not over open ground, and the waste generated shall not enter the surface waters. Screens, shields or tarpaulins shall be used to control the dust generated by sandblasting. Sandblasting shall not take place during periods of high winds when it is impossible to control the waste material. Sandblasting of tin-based paints generates a RCRA Hazardous Waste subject to strict EPA regulations, including regulations controlling the disposal of the waste material. The sandblasting of steel hulls may generate a hazardous waste material. The facility can determine this by testing a composite profile sample. If the test establishes that the waste material is hazardous, then it must be disposed of as RCRA Hazardous Waste. If the material is nonhazardous, then it can be disposed of as described above, depending on the quantity.
  32. Asbestos Removal (general). Facilities involved in the renovation or demolition of marine vessels should be aware of the very stringent Federal and State regulations relating to the disturbance of asbestos containing materials.
  33. Hazardous Waste Management (general). Any hazardous wastes not already covered in these BMPs must be disposed of properly. It is the responsibility of the marina owner to be aware of the quantity of hazardous waste generated at the marina and its EPA classification. Marina must comply with all EPA requirements of its classification. Marina should provide convenient containers for the disposal of small quantities of hazardous waste generated by marina patrons.
  34. Stormwater runoff (general). The EPA "NPDES" program, City of Marathon, and State of Florida require that each marine facility have a plan detailing how the facility deals with its rainwater runoff and the pollution carried by rainwater.
  35. Boat Cleaning in the Water (general). Pressure washing should not be used for boat cleaning in the water. In the water hull scraping and any other abrasive process is discouraged. Detergents containing ammonia, sodium hypochlorite, chlorinate solvents, petroleum distillates, lye, or any traditional sudsing detergents that must be rinsed off are prohibited. Boaters should be encouraged to use biodegradable and phosphate-free soaps and detergents.
  36. Mercury Containing Lamps and Devices (general). Provide watertight containers in secure areas for the disposal of unusable mercury bilge pump float switches and a/c thermostats. Containers should be clearly marked and preferably indoors. Properly recycle or dispose of leaking switches.
  37. Fire Safety (general). Smoking should be prohibited near fueling operations. Marina should have an evacuation plan for people and boats in case of fire. Ensure that marina is up to date on all local fire department regulations.