GENERAL PROVISIONS
Title 17 of the Newark Municipal Code shall be known and cited as the "Newark zoning ordinance," "zoning ordinance of the City of Newark," "zoning ordinance," or "ordinance."
(Ord. No. 503, § 1(Exh. A), 1-25-2018)
The Newark zoning ordinance is adopted pursuant to the authority contained in Section 65850 of the California Government Code.
(Ord. No. 503, § 1(Exh. A), 1-25-2018)
The purpose of this title is to implement the city's general plan and to protect and promote the public health, safety, peace, comfort, convenience, prosperity and general welfare. More specifically, this title is adopted to achieve the following objectives:
A.
Provide standards for the orderly growth and development of the city, and guide and control the use of land to provide a safe, harmonious, attractive, and sustainable community.
B.
Achieve the arrangement of land uses depicted in the Newark general plan, consistent with the goals and policies of the general plan.
C.
Enhance the appearance of the city.
D.
Preserve and enhance the quality of life and character of residential neighborhoods.
E.
Promote economic growth and the creation of jobs.
F.
Promote and support a multi-modal transportation system.
G.
Facilitate the appropriate location of community facilities, institutions and parks and recreational areas.
H.
Allow for public participation in government decision-making regarding land use and development in a manner consistent with state law.
I.
Define duties and powers of administrative bodies and officers responsible for implementation of this title.
(Ord. No. 503, § 1(Exh. A), 1-25-2018)
This title implements the goals and policies of the Newark general plan by regulating the use of land and structures within the city. This title and the general plan shall be consistent with one another. Any permit, license or approval issued pursuant to this title must be consistent with the general plan and all applicable specific plans. In any case where there is a conflict between this title and the general plan, the general plan shall prevail.
(Ord. No. 503, § 1(Exh. A), 1-25-2018)
A.
Applicability to Property. This title shall apply, to the extent permitted by law, to all property within the corporate limits of the City of Newark and to property for which applications for annexation and/or subdivisions have been submitted to the City of Newark, including all uses, structures and land owned by any private person, firm, corporation or organization, or the City of Newark or other local, state or federal agencies. Any governmental agency shall be exempt from the provisions of this title only to the extent that such property may not be lawfully regulated by the City of Newark.
B.
Minimum Requirements. The provisions of this title shall be minimum requirements for the promotion of the public health, safety, and general welfare. Where this title provides for more discretion on the part of a City official or body, that discretion may be exercised to impose more stringent requirements than set forth in this title as may be necessary to promote orderly land use development and the purposes of this title.
C.
Compliance with Regulations. No land shall be used, and no structure shall be constructed, occupied, enlarged, altered, demolished or moved in any zoning district, except in accordance with the provisions of this title, including the development and performance standards herein, and any permit issued pursuant hereto. The temporary or transitory nature of a use does not exempt it from this requirement.
D.
Conflicting Regulations. The regulations of this title and requirements or conditions imposed pursuant to this title shall not supersede any other regulations or requirements adopted or imposed by the Newark city council, the State of California, or any federal agency that has jurisdiction by law over uses and development authorized by this title. All uses and development authorized by this title shall comply with all other such regulations and requirements. Where conflict occurs between the provisions of this title and any other city ordinance, chapter, resolution, guideline or regulation, the more restrictive provisions shall control, unless otherwise specified.
E.
Private Agreements. This title shall not interfere with or annul any recorded easement, covenant, or other agreement now in effect, provided that where this title imposes greater restriction than imposed by an easement, covenant, or agreement, this title shall control. The City of Newark shall not be responsible for monitoring or enforcing private agreements.
F.
Prior Ordinance. The provisions of this title supersede all prior zoning ordinances codified in Title 17 of the Newark Municipal Code and any amendments. No provision of this title shall validate any land use or structure established, constructed or maintained in violation of the prior zoning ordinance, unless such validation is specifically authorized by this title and is in conformance with all other regulations.
G.
Effect on Previously Approved Projects and Projects in Progress.
1.
Building Permit. Any building or structure for which a building permit has been issued may be completed and used in accordance with the plans, specifications and permits on which said building permit was granted, provided at least one inspection has been requested and posted for the primary structure on the site where the permit is issued and provided construction is diligently pursued and completed within six months of permit issuance. No extensions of time except as provided for in the building code shall be granted for commencement of construction, unless the applicant has secured an allowed permit extension from the planning division.
2.
Previously Approved Land Use Authorization. This zoning ordinance shall not interfere with, repeal, abrogate, or annul any previously granted land use authorization. All allowances, requirements, and conditions of approval of previous land use authorizations shall apply until the applicable review authority specifically repeals the allowance, requirement, or condition.
3.
Land Use Authorization in Process. An application for a discretionary land use authorization that has been accepted by the planning division as complete for processing prior to the adoption of this title or any applicable amendment shall be processed according to the requirements of this zoning ordinance or the prior ordinance upon written request from the project applicant. The written request shall be made no later than thirty days after the effective date of this zoning ordinance and at least one action must be taken by the review authority within two hundred ten days of the effective date of this title.
H.
Application During Local Emergency. The city council may authorize a deviation from a provision of this title during a local emergency declared and ratified under the Newark Municipal Code. The city council may authorize a deviation by resolution without notice or public hearing.
(Ord. No. 503, § 1(Exh. A), 1-25-2018)
The zoning ordinance shall be administered by the Newark city council, planning commission, zoning administrator, and community development department as established in Chapter 17.30, Planning Authorities.
(Ord. No. 503, § 1(Exh. A), 1-25-2018)
If any section, subsection, paragraph, sentence, clause or phrase of this title is for any reason held to be invalid or unconstitutional by the decision of any court of competent jurisdiction, such decision shall not affect the validity of the remaining portions of this title. The Newark city council hereby declares that it would have passed this title, and each section, subsection, sentence, clause and phrase thereof, regardless of the fact that any or one or more sections, subsections, sentences, clauses or phrases be declared invalid or unconstitutional.
(Ord. No. 503, § 1(Exh. A), 1-25-2018)
The city council shall establish by resolution, and may amend and revise from time to time, fees for processing the discretionary entitlement applications and other permits authorized or required by this title. All fees shall be paid at the time an application is filed, and no processing shall commence until the fees are paid in full.
(Ord. No. 503, § 1(Exh. A), 1-25-2018)
The purpose of this chapter is to provide precision in the interpretation of the zoning regulations. The meaning and construction of words and phrases defined in this chapter apply throughout this title, except where the context indicates a different meaning.
(Ord. No. 503, § 1(Exh. A), 1-25-2018)
In interpreting the various provisions of this title, the following rules of interpretation shall apply:
A.
General Rules. The following general rules apply to the interpretation and application of the zoning ordinance.
1.
The specific controls the general.
2.
In case of conflict between the text and a figure, illustration, heading, caption, diagram or graphic, the text controls.
3.
Sections and section headings contained herein shall not be deemed to govern, limit, modify, or in any manner affect the scope, meaning, or intent of any section.
4.
Unless the context clearly indicates the contrary, the following conjunctions shall be interpreted as follows:
a.
"And" indicates that all connected words or provisions shall apply.
b.
"And/or" indicates that the connected words or provisions may apply singularly or in any combination.
c.
"Or" indicates that the connected words or provisions may apply singularly or in any combination.
d.
"Either...or" indicates that the connected words or provisions shall apply singularly but not in combination.
5.
The words "shall," "will," "must" and "is to" are always mandatory and not discretionary. "Should" is a regulation that is not mandatory, but must be either fulfilled or the applicant must demonstrate an alternative that fulfills the intent of the regulation. "May" is permissive.
6.
The present tense includes the past and future tenses, and the future tense includes the past.
7.
The singular number includes the plural, and the plural, the singular.
8.
All references to departments, committees, commissions, boards, or other public agencies are to those of the City of Newark, unless otherwise indicated.
9.
All references to public officials are to those of the City of Newark, and include designated deputies of such officials, unless otherwise indicated.
B.
Calendar Days. All references to days are to calendar days, unless otherwise indicated. If a deadline falls on a weekend or holiday, or a day when the city offices are closed, it shall be extended to the next working day. The end of a time period shall be the close of business on the last day of the period.
C.
Definitions. The director shall make the interpretation for any definition not expressly identified in this title.
D.
Uncertainty of Boundaries. If an uncertainty exists as to the boundaries of any district shown on the official zoning map, the following rules shall apply:
1.
Boundaries indicated as approximately following the centerlines of alleys, lanes, streets, highways, streams or railroads shall be construed to follow such centerlines.
2.
Boundaries indicated as approximately following lot lines, city limits, or extraterritorial boundary lines shall be construed as following such lines, limits or boundaries.
E.
Parcels Containing Two or More Zoning Districts.
1.
For parcels containing two or more zoning districts, the location of the zoning district boundary shall be determined by the director.
2.
For parcels containing two or more zoning districts, the applicable regulations for each district shall apply.
(Ord. No. 503, § 1(Exh. A), 1-25-2018)
For all calculations, the applicant shall be responsible for supplying drawings illustrating the measurements that apply to a project. These drawings shall be drawn to scale and of sufficient detail to allow easy verification upon inspection by the director.
A.
Fractions. Whenever this title requires consideration of distances, parking spaces, dwelling units or other aspects of development or the physical environment expressed in numerical quantities, and the result of a calculation contains a fraction of a whole number, the results will be rounded as follows:
1.
General Rounding. Fractions of one-half or greater shall be rounded up to the nearest whole number and fractions of less than one-half shall be rounded down to the nearest whole number, except as otherwise provided.
2.
Exception for State Affordable Housing Density Bonus. The calculation of fractions related to permitted bonus density units for projects eligible for bonus density pursuant to Government Code Section 65915 or any successor statute, and Chapters 17.18, Affordable Housing Program, and 17.19, Density Bonus for Affordable Housing, any fractional number of units shall be rounded up to the next whole number.
B.
Measuring Distances.
1.
Measurements are Shortest Distance. When measuring a required distance, such as the minimum distance between a structure and a lot line, the measurement is made at the closest or shortest distance between the two objects.
2.
Distances are Measured Horizontally. When determining distances for setbacks and structure dimensions, all distances are measured along a horizontal plane from the appropriate line, edge of building, structure, storage area, parking area, or other object. These distances are not measured by following the topography or slope of the land.
3.
Measurements Involving a Structure. Measurements involving a structure are made to the closest support element of the structure. Structures or portions of structures that are entirely underground are not included in measuring required distances.
4.
Measurement of Vehicle Stacking or Travel Areas. Measurement of a minimum travel distance for vehicles, such as garage entrance setbacks and stacking lane distances, are measured down the center of the vehicle travel area. For example, curving driveways and travel lanes are measured along the center arc of the driveway or traffic lane.
5.
Measuring Radius. When a specified land use is required to be located a minimum distance from another land use, the minimum distance is measured in a straight line from all points along the lot line of the subject project, in all directions.
FIGURE 17.02.030.B: MEASURING DISTANCES
C.
Measuring Height.
1.
Measuring Building Height. Building height is measured from the average level of the highest and lowest points where the vertical plane of the exterior walls touch existing or finished grade, whichever is lower, to the highest point on the roof, the top of the parapet wall, the wall coping of a flat roof, or the deck line of a mansard roof except as provided below.
a.
Sloped, Hipped, Gable, or Gambrel Roof. The height of a building with a sloped, hipped, gables, or gambrel roof is measured to a point that is half the distance between the highest point on the ridge and where the eave meets the plate.
FIRGURE 17.02.030.C.1: MEASURING BUILDING HEIGHT
2.
Measuring the Number of Stories. In measuring the number of stories in a building, the following rules shall apply:
a.
An interior balcony or mezzanine shall be counted as a full story if its floor area exceeds one-third of the total area of the nearest full floor directly below it or if it is enclosed on more than two sides.
b.
A basement shall be counted as a full story if the vertical distance between finished grade and the finished surface of the floor above the basement is more than six feet at any point.
c.
A story shall not exceed twenty-five feet in height from the upper surface of the floor to the ceiling above.
FIRGURE 17.02.030.C.2: MEASURING THE NUMBER OF STORIES
3.
Measuring Height of Fences or Walls. The height of a fence or wall is measured as the vertical distance from the average of the ground levels immediately adjacent to both sides of the fence or wall to the highest point of such fence or wall.
FIGURE 17.02.030.C.3:
MEASURING HEIGHT OF FENCES OR WALLS
4.
Measuring the Height of Decks. Deck height is determined by measuring from the ground to the top of the floor of the deck directly above the ground below.
FIGURE 17.02.030.C.4: MEASURING THE HEIGHT OF DECKS
D.
Measuring Lot Width and Depth.
1.
Lot Width. Lot width is the horizontal distance between the side lot lines, measured at right angles to the lot depth at a point midway between the front and rear lot lines.
2.
Lot Depth. Lot depth is measured along a straight line drawn from the midpoint of the front property line of the lot to the midpoint of the rear property line or to the most distant point on any other lot line where there is no rear lot line.
FIGURE 17.02.030.D:
MEASURING LOT WIDTH AND DEPTH
E.
Determining Average Slope. The average slope of a parcel is calculated using the following formula: S = 100(I)(L)/A, where:
1.
S = Average slope (in percent).
2.
I = Contour interval (in feet).
3.
L = Total length of all contour lines on the parcel (in feet).
4.
A = Area of subject parcel (in square feet).
F.
Determining Floor Area. The floor area of a building is the sum of the gross horizontal areas of all floors of a building or other enclosed structure, measured from the outside perimeter of the exterior walls and/or the centerline of interior walls.
1.
Included in Floor Area. Floor area includes, but is not limited to, all habitable space (as defined in the building code) that is below the roof and within the outer surface of the main walls of principal or accessory buildings or the centerlines of party walls separating such buildings or portions thereof or within lines drawn parallel to and two feet within the roof line of any building without walls. In the case of a multi-story building that has covered or enclosed stairways, stairwells or elevator shafts, the horizontal area of such features shall be counted only once at the floor level of their greatest area of horizontal extent.
2.
Excluded from Floor Area. Floor area does not include mechanical, electrical, and communication equipment rooms that do not exceed two percent of the building's gross floor area; bay windows or other architectural projections where the vertical distance between the lowest surface of the projection and the finished floor is thirty inches or greater; areas that qualify as usable open space; and in non-residential buildings, areas used for off-street parking spaces or loading spaces, driveways, ramps between floors of a multi-level parking garage, and maneuvering aisles that are located below the finish grade of the property.
3.
Non-Residential Uses. For non-residential uses, gross floor area includes pedestrian access interior walkways or corridors, interior courtyards, walkways, paseos, or corridors covered by a roof or skylight. Non-residential gross floor area does not include arcades, porticoes, and similar open areas that are located at or near street level and are accessible to the general public but are not designed or used as sales, display, storage, service, or production areas.
FIGURE 17.02.030.F: MEASURING FLOOR AREA
G.
Determining Floor Area Ratio. The floor area ratio (FAR) is the ratio of the floor area, excluding the areas described below, of all primary and accessory buildings on a site to the site area. To calculate the FAR, floor area is divided by site area, and typically expressed as a decimal. For example, if the floor area of all buildings on a site totals twenty thousand square feet, and the site area is ten thousand square feet, the FAR is expressed as 2.0.
1.
Excluded from Floor Area in Calculating FAR.
a.
Underground Areas. Floor area located below finished grade.
b.
Parking. Parking areas located below finished grade or finished floor of habitable space where the vertical distance between finished grade and finished floor is less than six feet.
H.
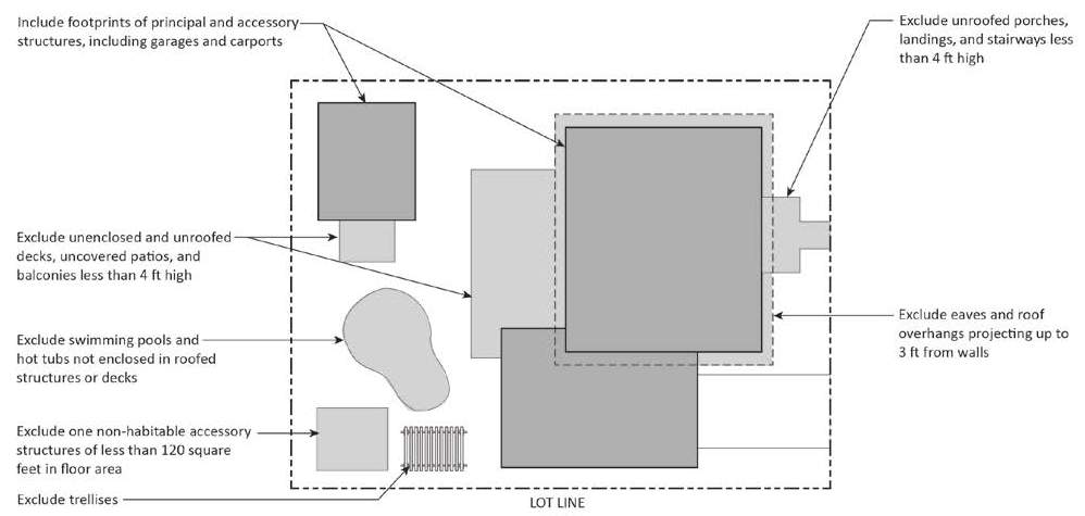
Determining Lot Coverage. Lot coverage is the ratio of the total footprint area of all structures on a lot to the net lot area, typically expressed as a percentage. The footprints of all principal and accessory structures, including garages, carports, covered patios, and roofed porches, shall be summed in order to calculate lot coverage. The following structures shall be excluded from the calculation:
1.
Unenclosed and unroofed decks, uncovered patio slab, porches, landings, balconies and stairways less than four feet in height;
2.
Eaves and roof overhangs projecting up to three feet from a wall;
3.
Trellises and similar structures that have roofs that are at least fifty percent open to the sky through with uniformly distributed openings;
4.
Swimming pools and hot tubs that are not enclosed in roofed structures or decks; and
5.
One small, non-habitable accessory structure under one hundred twenty square feet. Structures above quantity of one shall be included in lot coverage.
FIGURE 17.02.030.H: DETERMINING LOT COVERAGE
I.
Determining Lot Frontage.
1.
Corner Lot. The front of a lot is the narrowest dimension of the lot with street frontage.
2.
Through Lot. The front of a through lot abuts the street that neighboring lots use to provide primary access.
J.
Determining Setbacks (Yards). A setback line defining a required yard is parallel to and at the specified distance from the corresponding front, side, or rear property line. Required setbacks shall be unobstructed from the ground to the sky except where allowed pursuant to Section 17.17.090, projections into yards and required building separations, subject to compliance with the building code. The following special regulations for determining yards apply when a lot abuts a proposed street or alley.
1.
Yards Abutting Planned Street Expansions. If a property abuts an existing or proposed street for which the existing right-of-way is narrower than the right-of-way ultimately required for the street, the required setback shall be established from the future right-of-way rather than the property line.
2.
Yards on Alleys.
a.
If a side lot line abuts an alley, the yard shall be considered an interior side yard rather than a corner side yard.
b.
In computing the minimum yard for any lot where such yard abuts an alley, no part of the width of the alley may be considered as part of the required yard.
FIGURE 17.02.030.J: DETERMINING SETBACKS (YARDS)
K.
Measuring Signs. The calculations of measurements related to signs are described in Chapter 17.25, Signage Standards.
(Ord. No. 503, § 1(Exh. A), 1-25-2018)
The city shall be classified into districts or zones, the designation and regulation of which are set forth in this title and as follows:
A.
Base Zoning Districts. Base zoning districts into which the city is divided are established as shown in Table 17.03.010, Base and Overlay Zoning Districts.
B.
Overlay Zoning Districts. Overlay zoning districts, one or more of which may be combined with a base district, are established as shown in Table 17.03.010, Base and Overlay Zoning Districts.
(Ord. No. 503, § 1(Exh. A), 1-25-2018; Ord. No. 532, § 4(Exh. B), 10-14-2021; Ord. No. 547, § 4(Exh. B), 1-11-2024)
The boundaries of the zoning districts established by this title are not included in this title but are shown on the official zoning map maintained by the city clerk. The official zoning map, together with all legends, symbols, notations, references, zoning district boundaries, map symbols, and other information on the maps, have been adopted by the council and are hereby incorporated into this title by reference, together with any amendments previously or hereafter adopted, as though they were fully included here.
(Ord. No. 503, § 1(Exh. A), 1-25-2018)
GENERAL PROVISIONS
Title 17 of the Newark Municipal Code shall be known and cited as the "Newark zoning ordinance," "zoning ordinance of the City of Newark," "zoning ordinance," or "ordinance."
(Ord. No. 503, § 1(Exh. A), 1-25-2018)
The Newark zoning ordinance is adopted pursuant to the authority contained in Section 65850 of the California Government Code.
(Ord. No. 503, § 1(Exh. A), 1-25-2018)
The purpose of this title is to implement the city's general plan and to protect and promote the public health, safety, peace, comfort, convenience, prosperity and general welfare. More specifically, this title is adopted to achieve the following objectives:
A.
Provide standards for the orderly growth and development of the city, and guide and control the use of land to provide a safe, harmonious, attractive, and sustainable community.
B.
Achieve the arrangement of land uses depicted in the Newark general plan, consistent with the goals and policies of the general plan.
C.
Enhance the appearance of the city.
D.
Preserve and enhance the quality of life and character of residential neighborhoods.
E.
Promote economic growth and the creation of jobs.
F.
Promote and support a multi-modal transportation system.
G.
Facilitate the appropriate location of community facilities, institutions and parks and recreational areas.
H.
Allow for public participation in government decision-making regarding land use and development in a manner consistent with state law.
I.
Define duties and powers of administrative bodies and officers responsible for implementation of this title.
(Ord. No. 503, § 1(Exh. A), 1-25-2018)
This title implements the goals and policies of the Newark general plan by regulating the use of land and structures within the city. This title and the general plan shall be consistent with one another. Any permit, license or approval issued pursuant to this title must be consistent with the general plan and all applicable specific plans. In any case where there is a conflict between this title and the general plan, the general plan shall prevail.
(Ord. No. 503, § 1(Exh. A), 1-25-2018)
A.
Applicability to Property. This title shall apply, to the extent permitted by law, to all property within the corporate limits of the City of Newark and to property for which applications for annexation and/or subdivisions have been submitted to the City of Newark, including all uses, structures and land owned by any private person, firm, corporation or organization, or the City of Newark or other local, state or federal agencies. Any governmental agency shall be exempt from the provisions of this title only to the extent that such property may not be lawfully regulated by the City of Newark.
B.
Minimum Requirements. The provisions of this title shall be minimum requirements for the promotion of the public health, safety, and general welfare. Where this title provides for more discretion on the part of a City official or body, that discretion may be exercised to impose more stringent requirements than set forth in this title as may be necessary to promote orderly land use development and the purposes of this title.
C.
Compliance with Regulations. No land shall be used, and no structure shall be constructed, occupied, enlarged, altered, demolished or moved in any zoning district, except in accordance with the provisions of this title, including the development and performance standards herein, and any permit issued pursuant hereto. The temporary or transitory nature of a use does not exempt it from this requirement.
D.
Conflicting Regulations. The regulations of this title and requirements or conditions imposed pursuant to this title shall not supersede any other regulations or requirements adopted or imposed by the Newark city council, the State of California, or any federal agency that has jurisdiction by law over uses and development authorized by this title. All uses and development authorized by this title shall comply with all other such regulations and requirements. Where conflict occurs between the provisions of this title and any other city ordinance, chapter, resolution, guideline or regulation, the more restrictive provisions shall control, unless otherwise specified.
E.
Private Agreements. This title shall not interfere with or annul any recorded easement, covenant, or other agreement now in effect, provided that where this title imposes greater restriction than imposed by an easement, covenant, or agreement, this title shall control. The City of Newark shall not be responsible for monitoring or enforcing private agreements.
F.
Prior Ordinance. The provisions of this title supersede all prior zoning ordinances codified in Title 17 of the Newark Municipal Code and any amendments. No provision of this title shall validate any land use or structure established, constructed or maintained in violation of the prior zoning ordinance, unless such validation is specifically authorized by this title and is in conformance with all other regulations.
G.
Effect on Previously Approved Projects and Projects in Progress.
1.
Building Permit. Any building or structure for which a building permit has been issued may be completed and used in accordance with the plans, specifications and permits on which said building permit was granted, provided at least one inspection has been requested and posted for the primary structure on the site where the permit is issued and provided construction is diligently pursued and completed within six months of permit issuance. No extensions of time except as provided for in the building code shall be granted for commencement of construction, unless the applicant has secured an allowed permit extension from the planning division.
2.
Previously Approved Land Use Authorization. This zoning ordinance shall not interfere with, repeal, abrogate, or annul any previously granted land use authorization. All allowances, requirements, and conditions of approval of previous land use authorizations shall apply until the applicable review authority specifically repeals the allowance, requirement, or condition.
3.
Land Use Authorization in Process. An application for a discretionary land use authorization that has been accepted by the planning division as complete for processing prior to the adoption of this title or any applicable amendment shall be processed according to the requirements of this zoning ordinance or the prior ordinance upon written request from the project applicant. The written request shall be made no later than thirty days after the effective date of this zoning ordinance and at least one action must be taken by the review authority within two hundred ten days of the effective date of this title.
H.
Application During Local Emergency. The city council may authorize a deviation from a provision of this title during a local emergency declared and ratified under the Newark Municipal Code. The city council may authorize a deviation by resolution without notice or public hearing.
(Ord. No. 503, § 1(Exh. A), 1-25-2018)
The zoning ordinance shall be administered by the Newark city council, planning commission, zoning administrator, and community development department as established in Chapter 17.30, Planning Authorities.
(Ord. No. 503, § 1(Exh. A), 1-25-2018)
If any section, subsection, paragraph, sentence, clause or phrase of this title is for any reason held to be invalid or unconstitutional by the decision of any court of competent jurisdiction, such decision shall not affect the validity of the remaining portions of this title. The Newark city council hereby declares that it would have passed this title, and each section, subsection, sentence, clause and phrase thereof, regardless of the fact that any or one or more sections, subsections, sentences, clauses or phrases be declared invalid or unconstitutional.
(Ord. No. 503, § 1(Exh. A), 1-25-2018)
The city council shall establish by resolution, and may amend and revise from time to time, fees for processing the discretionary entitlement applications and other permits authorized or required by this title. All fees shall be paid at the time an application is filed, and no processing shall commence until the fees are paid in full.
(Ord. No. 503, § 1(Exh. A), 1-25-2018)
The purpose of this chapter is to provide precision in the interpretation of the zoning regulations. The meaning and construction of words and phrases defined in this chapter apply throughout this title, except where the context indicates a different meaning.
(Ord. No. 503, § 1(Exh. A), 1-25-2018)
In interpreting the various provisions of this title, the following rules of interpretation shall apply:
A.
General Rules. The following general rules apply to the interpretation and application of the zoning ordinance.
1.
The specific controls the general.
2.
In case of conflict between the text and a figure, illustration, heading, caption, diagram or graphic, the text controls.
3.
Sections and section headings contained herein shall not be deemed to govern, limit, modify, or in any manner affect the scope, meaning, or intent of any section.
4.
Unless the context clearly indicates the contrary, the following conjunctions shall be interpreted as follows:
a.
"And" indicates that all connected words or provisions shall apply.
b.
"And/or" indicates that the connected words or provisions may apply singularly or in any combination.
c.
"Or" indicates that the connected words or provisions may apply singularly or in any combination.
d.
"Either...or" indicates that the connected words or provisions shall apply singularly but not in combination.
5.
The words "shall," "will," "must" and "is to" are always mandatory and not discretionary. "Should" is a regulation that is not mandatory, but must be either fulfilled or the applicant must demonstrate an alternative that fulfills the intent of the regulation. "May" is permissive.
6.
The present tense includes the past and future tenses, and the future tense includes the past.
7.
The singular number includes the plural, and the plural, the singular.
8.
All references to departments, committees, commissions, boards, or other public agencies are to those of the City of Newark, unless otherwise indicated.
9.
All references to public officials are to those of the City of Newark, and include designated deputies of such officials, unless otherwise indicated.
B.
Calendar Days. All references to days are to calendar days, unless otherwise indicated. If a deadline falls on a weekend or holiday, or a day when the city offices are closed, it shall be extended to the next working day. The end of a time period shall be the close of business on the last day of the period.
C.
Definitions. The director shall make the interpretation for any definition not expressly identified in this title.
D.
Uncertainty of Boundaries. If an uncertainty exists as to the boundaries of any district shown on the official zoning map, the following rules shall apply:
1.
Boundaries indicated as approximately following the centerlines of alleys, lanes, streets, highways, streams or railroads shall be construed to follow such centerlines.
2.
Boundaries indicated as approximately following lot lines, city limits, or extraterritorial boundary lines shall be construed as following such lines, limits or boundaries.
E.
Parcels Containing Two or More Zoning Districts.
1.
For parcels containing two or more zoning districts, the location of the zoning district boundary shall be determined by the director.
2.
For parcels containing two or more zoning districts, the applicable regulations for each district shall apply.
(Ord. No. 503, § 1(Exh. A), 1-25-2018)
For all calculations, the applicant shall be responsible for supplying drawings illustrating the measurements that apply to a project. These drawings shall be drawn to scale and of sufficient detail to allow easy verification upon inspection by the director.
A.
Fractions. Whenever this title requires consideration of distances, parking spaces, dwelling units or other aspects of development or the physical environment expressed in numerical quantities, and the result of a calculation contains a fraction of a whole number, the results will be rounded as follows:
1.
General Rounding. Fractions of one-half or greater shall be rounded up to the nearest whole number and fractions of less than one-half shall be rounded down to the nearest whole number, except as otherwise provided.
2.
Exception for State Affordable Housing Density Bonus. The calculation of fractions related to permitted bonus density units for projects eligible for bonus density pursuant to Government Code Section 65915 or any successor statute, and Chapters 17.18, Affordable Housing Program, and 17.19, Density Bonus for Affordable Housing, any fractional number of units shall be rounded up to the next whole number.
B.
Measuring Distances.
1.
Measurements are Shortest Distance. When measuring a required distance, such as the minimum distance between a structure and a lot line, the measurement is made at the closest or shortest distance between the two objects.
2.
Distances are Measured Horizontally. When determining distances for setbacks and structure dimensions, all distances are measured along a horizontal plane from the appropriate line, edge of building, structure, storage area, parking area, or other object. These distances are not measured by following the topography or slope of the land.
3.
Measurements Involving a Structure. Measurements involving a structure are made to the closest support element of the structure. Structures or portions of structures that are entirely underground are not included in measuring required distances.
4.
Measurement of Vehicle Stacking or Travel Areas. Measurement of a minimum travel distance for vehicles, such as garage entrance setbacks and stacking lane distances, are measured down the center of the vehicle travel area. For example, curving driveways and travel lanes are measured along the center arc of the driveway or traffic lane.
5.
Measuring Radius. When a specified land use is required to be located a minimum distance from another land use, the minimum distance is measured in a straight line from all points along the lot line of the subject project, in all directions.
FIGURE 17.02.030.B: MEASURING DISTANCES
C.
Measuring Height.
1.
Measuring Building Height. Building height is measured from the average level of the highest and lowest points where the vertical plane of the exterior walls touch existing or finished grade, whichever is lower, to the highest point on the roof, the top of the parapet wall, the wall coping of a flat roof, or the deck line of a mansard roof except as provided below.
a.
Sloped, Hipped, Gable, or Gambrel Roof. The height of a building with a sloped, hipped, gables, or gambrel roof is measured to a point that is half the distance between the highest point on the ridge and where the eave meets the plate.
FIRGURE 17.02.030.C.1: MEASURING BUILDING HEIGHT
2.
Measuring the Number of Stories. In measuring the number of stories in a building, the following rules shall apply:
a.
An interior balcony or mezzanine shall be counted as a full story if its floor area exceeds one-third of the total area of the nearest full floor directly below it or if it is enclosed on more than two sides.
b.
A basement shall be counted as a full story if the vertical distance between finished grade and the finished surface of the floor above the basement is more than six feet at any point.
c.
A story shall not exceed twenty-five feet in height from the upper surface of the floor to the ceiling above.
FIRGURE 17.02.030.C.2: MEASURING THE NUMBER OF STORIES
3.
Measuring Height of Fences or Walls. The height of a fence or wall is measured as the vertical distance from the average of the ground levels immediately adjacent to both sides of the fence or wall to the highest point of such fence or wall.
FIGURE 17.02.030.C.3:
MEASURING HEIGHT OF FENCES OR WALLS
4.
Measuring the Height of Decks. Deck height is determined by measuring from the ground to the top of the floor of the deck directly above the ground below.
FIGURE 17.02.030.C.4: MEASURING THE HEIGHT OF DECKS
D.
Measuring Lot Width and Depth.
1.
Lot Width. Lot width is the horizontal distance between the side lot lines, measured at right angles to the lot depth at a point midway between the front and rear lot lines.
2.
Lot Depth. Lot depth is measured along a straight line drawn from the midpoint of the front property line of the lot to the midpoint of the rear property line or to the most distant point on any other lot line where there is no rear lot line.
FIGURE 17.02.030.D:
MEASURING LOT WIDTH AND DEPTH
E.
Determining Average Slope. The average slope of a parcel is calculated using the following formula: S = 100(I)(L)/A, where:
1.
S = Average slope (in percent).
2.
I = Contour interval (in feet).
3.
L = Total length of all contour lines on the parcel (in feet).
4.
A = Area of subject parcel (in square feet).
F.
Determining Floor Area. The floor area of a building is the sum of the gross horizontal areas of all floors of a building or other enclosed structure, measured from the outside perimeter of the exterior walls and/or the centerline of interior walls.
1.
Included in Floor Area. Floor area includes, but is not limited to, all habitable space (as defined in the building code) that is below the roof and within the outer surface of the main walls of principal or accessory buildings or the centerlines of party walls separating such buildings or portions thereof or within lines drawn parallel to and two feet within the roof line of any building without walls. In the case of a multi-story building that has covered or enclosed stairways, stairwells or elevator shafts, the horizontal area of such features shall be counted only once at the floor level of their greatest area of horizontal extent.
2.
Excluded from Floor Area. Floor area does not include mechanical, electrical, and communication equipment rooms that do not exceed two percent of the building's gross floor area; bay windows or other architectural projections where the vertical distance between the lowest surface of the projection and the finished floor is thirty inches or greater; areas that qualify as usable open space; and in non-residential buildings, areas used for off-street parking spaces or loading spaces, driveways, ramps between floors of a multi-level parking garage, and maneuvering aisles that are located below the finish grade of the property.
3.
Non-Residential Uses. For non-residential uses, gross floor area includes pedestrian access interior walkways or corridors, interior courtyards, walkways, paseos, or corridors covered by a roof or skylight. Non-residential gross floor area does not include arcades, porticoes, and similar open areas that are located at or near street level and are accessible to the general public but are not designed or used as sales, display, storage, service, or production areas.
FIGURE 17.02.030.F: MEASURING FLOOR AREA
G.
Determining Floor Area Ratio. The floor area ratio (FAR) is the ratio of the floor area, excluding the areas described below, of all primary and accessory buildings on a site to the site area. To calculate the FAR, floor area is divided by site area, and typically expressed as a decimal. For example, if the floor area of all buildings on a site totals twenty thousand square feet, and the site area is ten thousand square feet, the FAR is expressed as 2.0.
1.
Excluded from Floor Area in Calculating FAR.
a.
Underground Areas. Floor area located below finished grade.
b.
Parking. Parking areas located below finished grade or finished floor of habitable space where the vertical distance between finished grade and finished floor is less than six feet.
H.
Determining Lot Coverage. Lot coverage is the ratio of the total footprint area of all structures on a lot to the net lot area, typically expressed as a percentage. The footprints of all principal and accessory structures, including garages, carports, covered patios, and roofed porches, shall be summed in order to calculate lot coverage. The following structures shall be excluded from the calculation:
1.
Unenclosed and unroofed decks, uncovered patio slab, porches, landings, balconies and stairways less than four feet in height;
2.
Eaves and roof overhangs projecting up to three feet from a wall;
3.
Trellises and similar structures that have roofs that are at least fifty percent open to the sky through with uniformly distributed openings;
4.
Swimming pools and hot tubs that are not enclosed in roofed structures or decks; and
5.
One small, non-habitable accessory structure under one hundred twenty square feet. Structures above quantity of one shall be included in lot coverage.
FIGURE 17.02.030.H: DETERMINING LOT COVERAGE
I.
Determining Lot Frontage.
1.
Corner Lot. The front of a lot is the narrowest dimension of the lot with street frontage.
2.
Through Lot. The front of a through lot abuts the street that neighboring lots use to provide primary access.
J.
Determining Setbacks (Yards). A setback line defining a required yard is parallel to and at the specified distance from the corresponding front, side, or rear property line. Required setbacks shall be unobstructed from the ground to the sky except where allowed pursuant to Section 17.17.090, projections into yards and required building separations, subject to compliance with the building code. The following special regulations for determining yards apply when a lot abuts a proposed street or alley.
1.
Yards Abutting Planned Street Expansions. If a property abuts an existing or proposed street for which the existing right-of-way is narrower than the right-of-way ultimately required for the street, the required setback shall be established from the future right-of-way rather than the property line.
2.
Yards on Alleys.
a.
If a side lot line abuts an alley, the yard shall be considered an interior side yard rather than a corner side yard.
b.
In computing the minimum yard for any lot where such yard abuts an alley, no part of the width of the alley may be considered as part of the required yard.
FIGURE 17.02.030.J: DETERMINING SETBACKS (YARDS)
K.
Measuring Signs. The calculations of measurements related to signs are described in Chapter 17.25, Signage Standards.
(Ord. No. 503, § 1(Exh. A), 1-25-2018)
The city shall be classified into districts or zones, the designation and regulation of which are set forth in this title and as follows:
A.
Base Zoning Districts. Base zoning districts into which the city is divided are established as shown in Table 17.03.010, Base and Overlay Zoning Districts.
B.
Overlay Zoning Districts. Overlay zoning districts, one or more of which may be combined with a base district, are established as shown in Table 17.03.010, Base and Overlay Zoning Districts.
(Ord. No. 503, § 1(Exh. A), 1-25-2018; Ord. No. 532, § 4(Exh. B), 10-14-2021; Ord. No. 547, § 4(Exh. B), 1-11-2024)
The boundaries of the zoning districts established by this title are not included in this title but are shown on the official zoning map maintained by the city clerk. The official zoning map, together with all legends, symbols, notations, references, zoning district boundaries, map symbols, and other information on the maps, have been adopted by the council and are hereby incorporated into this title by reference, together with any amendments previously or hereafter adopted, as though they were fully included here.
(Ord. No. 503, § 1(Exh. A), 1-25-2018)