- DEVELOPMENT REVIEW PROCESS
The purpose of this Article is to establish an orderly process to develop land within the Town of Oak Island. It is also the intent of this Article to provide a clear and comprehensible development process that is fair and equitable to all interests, including the petitioners, affected neighbors, Town staff, related agencies, the Planning Board, and the Town Council. Approved plans shall be the guiding documents for final approval and permitting.
(Ord. of 10-9-2018; Amend. of 1-10-2023(3))
5.2.1. The applicant may schedule a pre-application meeting with the UDO Administrator to review a Sketch Plan of the proposed development, including minor and major subdivisions and minor and major site plans. The UDO Administrator may advise the applicant of applicable Town regulations and policies, suggest development alternatives, and discuss application procedures and fees . The pre-application meeting is a non-binding and informal review of a development proposal intended to provide information to the applicant on the procedures and policies of the Town of Oak Island, and does not confer upon the applicant any development rights. The UDO Administrator may submit the Sketch Plan to other departments or agencies for input and recommendations.
5.2.2. The applicant is encouraged to incorporate the recommendations of the UDO Administrator or authorized staff reviewer into the development plan before submittal. The pre-application meeting is only a courtesy intended to inform the applicant of the approval criteria prior to submittal of the development plan.
(Ord. of 10-9-2018; Amend. of 5-14-2019; Amend. of 1-10-2023(3))
Administrative approval includes:
• Minor Site Plans. Include the following:
(1)
Buildings or additions with an aggregate enclosed square footage of less than 10,000 square feet;
(2)
Buildings or additions involving land disturbance of less than one acre;
(3)
Parking lot expansions which comply with this Ordinance with no increase in enclosed floor area;
(4)
Revision to landscaping, signage, or lighting which comply with the requirements of this Ordinance;
(5)
Accessory uses which comply with the requirements of this Ordinance;
(6)
Site plans which do not require a variance or modification of the requirements of this Ordinance, and otherwise comply with this Ordinance; and
(7)
Site plans which do not require easement dedication or street construction.
• Minor Subdivisions. A subdivision that does not involve any of the following: (i) the creation of more than a total of five lots; (ii) the creation of any new public streets; (iii) the extension of a public water or sewer system; or (iv) the installation of drainage improvements through one or more lots to serve one or more other lots.
• The minor subdivision process may not be used a second time on the original parcel within two years of the date of recordation by the Register of Deeds.
• Construction and As-Built Drawings.
• Minor or Major Subdivision Final Plats.
NOTE: A sketch plan and/or pre-application meeting is not required for a final plat submittal.
5.3.1. Administrative Approval Flowchart.
NOTE: A certificate of occupancy cannot be issued nor a lot conveyed without final plat
5.3.2. Development Permit Application/Zoning Verification.
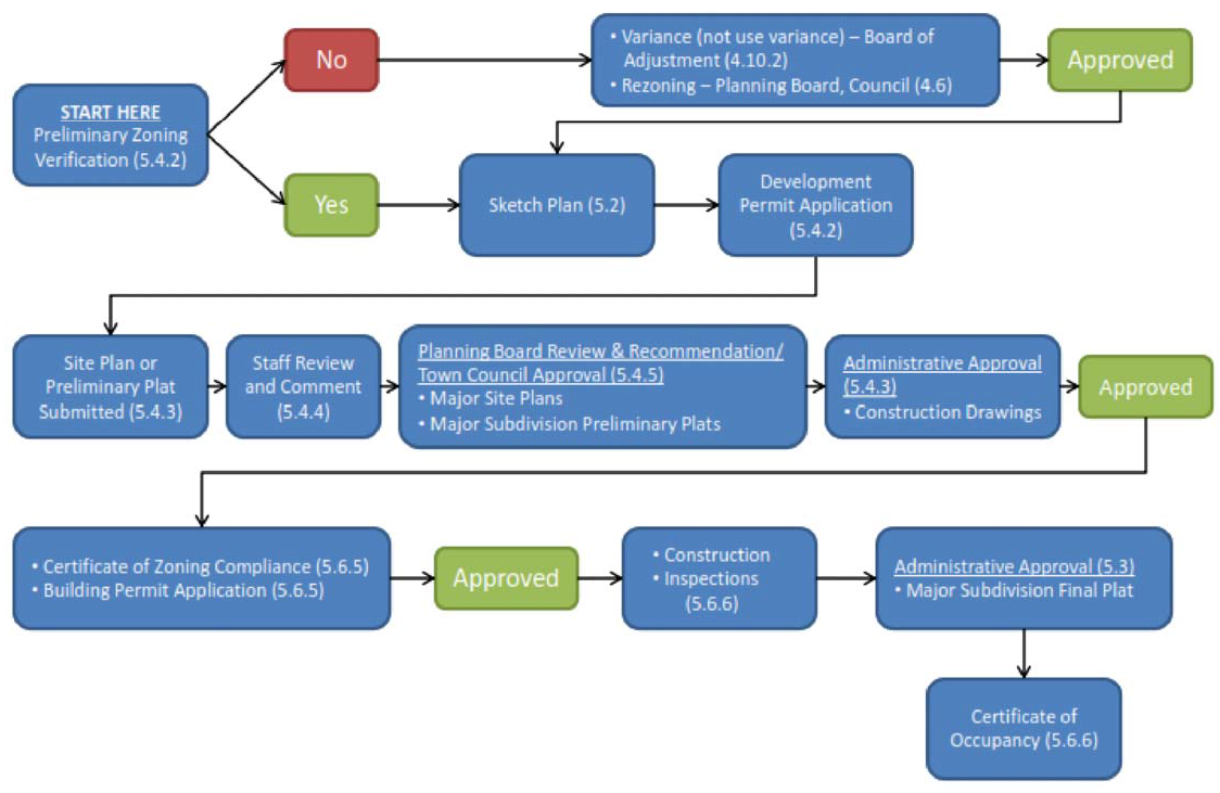
Once a development permit application is submitted, the UDO Administrator will verify zoning compliance. If the zoning is in compliance, the applicant may proceed with submittal of site plan, plats, or drawings. If the proposed development is not zoning compliant, the applicant must request a rezoning (see Section 4.6) or a variance (see Section 4.10.2) before proceeding with site plan, plat, or drawing submittal.
5.3.3. Minor Site Plan, Minor Subdivision Plat, or Construction Drawings Submitted for Review.
A plan of the proposed development shall be submitted in accordance with Sections 5.5 through 5.7, as applicable, and shall be accompanied by the completed application and payment of a fee as adopted by the Town Council (see Section 2.8).
5.3.4. Preliminary Zoning Approval.
If the site plan, construction drawings, as-built drawings, or final plat is found to meet all of the applicable regulations of this Ordinance, then the UDO Administrator shall issue a zoning permit for site plans or approve final subdivision plats.
5.3.5. Staff Review.
The UDO Administrator may circulate the plan or plat to relevant governmental agencies and officials for comment/review. The reviewing government agencies and officials may include, but not necessarily be limited to, the following:
• UDO Administrator
• Town Manager
• Police Department
• Fire Department
• Building Inspections Department
• Recreation Department
• Town Engineer
• Town Attorney
• Other Town reviewers designated by the Town Manager
• Utilities Providers
• Brunswick County Health Department
• Brunswick County Board of Education
• Cape Fear Area Rural Planning Organization
• North Carolina Department of Transportation
• North Carolina Department of Environment and Natural Resources
• U.S. Army Corps of Engineers
• Military Ocean Terminal Sunny Point
5.3.6. Review of Administrative Denial.
Administrative denial of an application for approval of a minor site plan, minor subdivision, construction drawings, or final plats may be submitted by the applicant for Board of Adjustment review within 30 days following written notification of denial by the UDO Administrator.
5.3.7. Building Permit Required.
5.3.7.1. No building or other structure shall be erected, moved, added to, demolished, or structurally altered without a building permit issued by the Building Inspector and a zoning permit issued by the UDO Administrator. A building permit shall only be issued by the Building Inspector in conformity with the provisions of the North Carolina State Building Code and this Ordinance, unless he or she receives a written order from the Board of Adjustment in the form of a variance to this Ordinance which shall permit issuance in accordance with Section 4.10.2.
5.3.7.2. Application for Building Permit. All applications for building permits shall be accompanied by plans, including a survey not more than one year old, as specified by the North Carolina State Building Code. The application shall include other information as lawfully may be required by the Building Inspector, including existing or proposed building or alteration; existing or proposed uses of the building and land; the number of families, dwelling units or rental units the building is designed to accommodate; conditions existing on the lot; floodplain development permit; and any other matters as may be necessary to determine conformance with, and provide for the enforcement of this Ordinance. A minimum of two copies of the plans shall be required. One copy of the plans shall be returned to the applicant by the Building Inspector, after he shall have marked the copy either as approved or disapproved, and attested to same by his signature on the copy. One copy of the plans, similarly marked, shall be retained by the Building Inspector.
5.3.8. Reserved.
5.3.9. Inspections and Certificates of Occupancy.
No new building, or part thereof, shall be occupied, and no addition or enlargement of any existing building shall be occupied, and no existing building after being altered or moved shall be occupied, and no change of use shall be made in any existing building or part thereof, until the Building Inspector has issued a Certificate of Occupancy.
A certificate of occupancy shall be applied for subsequent to or concurrent with the application for a certificate of zoning compliance, and shall be issued within five business days after the erection or structural alteration of such building or part shall have been completed in conformance with the provisions of this Ordinance. A temporary certificate of occupancy for a portion of a structure may be issued for a portion or portions of a building which may safely be occupied prior to final completion and occupancy of the entire building or for other temporary uses. A certificate of occupancy shall not be issued unless the proposed use of a building or land conforms to the applicable provisions of this Ordinance. If the certificate of occupancy is denied, the Building Inspector shall state in writing the reasons for refusal and the applicant shall be notified of the refusal. A record of all certificates shall be kept on file in the office of the Building Inspector for a period of time in accordance with the North Carolina Department of Cultural Resources requirements (G.S. 132-8), and copies shall be furnished on request to any persons having a proprietary or tenancy interest in the building or land involved.
Upon completion of work or activity undertaken pursuant to a development approval, Oak Island staff shall make final inspections and issue a certificate of occupancy if staff finds that the completed work complies with all applicable State and local laws and with the terms of the approval. No building, structure, or use of land that is subject to a building permit shall be occupied or used until a certificate of occupancy or temporary certificate pursuant to G.S. 160D-1114 has been issued.
For all developments, excluding single-family and two-family residential uses, prior to the issuance of a certificate of occupancy by the Building Inspector, a final zoning inspection shall be conducted to ensure that the approved plan has been followed and all required improvements have been installed to Town standards. The Town Council must have accepted all publicly dedicated improvements contingent upon the recordation of the final plat or provision of performance guarantees approved by the Town Council as specified in Section 5.7.4.6.
For Minor Site Plans and Minor Subdivision Final Plats, as-built construction drawings shall be submitted to the UDO Administrator by the developer upon completion of the building foundation(s) to ensure that setbacks and building orientation match the approved site plan. If the survey shows that the placement of the building is incorrect, then the UDO Administrator shall issue a stop-work order and all construction shall be halted until the problem is remedied.
Whenever any work or activity subject to regulation or any State law delegated to the town for enforcement purposes in lieu of the State is undertaken in substantial violation of any State or local law, or in a manner that endangers life or property, staff may order the specific part of the work or activity that is in violation or presents such a hazard to be immediately stopped. The order shall be in writing, directed to the person doing the work or activity, and shall state the specific work or activity to be stopped, the reasons therefor, and the conditions under which the work or activity may be resumed. A copy of the order shall be delivered to the holder of the development approval and to the owner of the property involved (if that person is not the holder of the development approval) by personal delivery, electronic delivery, or first-class mail. No further work or activity shall take place in violation of a stop-work-order pending a ruling on the appeal. Violation of a stop work order shall constitute a Class 1 misdemeanor.
(Ord. of 10-9-2018; Amend. of 12-11-2018(1); Amend. of 6-8-2021(2); Amend. of 1-10-2023(3))
Town Council Approval Upon Planning Board Review and Recommendation applies to the following:
• Major Site Plans. Includes all site plans for projects not meeting the requirements for a minor site plan.
• Major Subdivision Preliminary Plats. Includes all subdivisions not meeting the requirements for a minor subdivision.
5.4.1. Town Council Review and Approval Flowchart.
NOTE: A certificate of occupancy cannot be issued nor a lot conveyed without final plat
5.4.2. Development Permit Application/Zoning Verification.
A development permit application shall be submitted and zoning compliance verified by the UDO Administrator. If the zoning is in compliance, the applicant may proceed with submittal of site plan, plats, or drawings. If the proposed development is not zoning compliant, the applicant must request a rezoning (see Section 4.6) or a variance (see Section 4.10.2) before proceeding with site plan, plat, or drawing submittal.
5.4.3. Major Site Plan, Major Subdivision Preliminary Plat, or Construction Drawings Submitted for Review.
All major site plans and major subdivision preliminary plats shall be submitted in accordance with Sections 5.5 through 5.7, as applicable, and shall be accompanied by the completed application and payment of a fee as adopted by the Town Council (see Section 2.8). All major site plans and major subdivision preliminary plats shall be submitted 45 days in advance of the Planning Board meeting at which they are to be reviewed.
5.4.4. Staff Review.
The UDO Administrator may require that the plan be circulated to relevant governmental agencies and officials for comments and recommendations. The reviewing agencies and officials may include, but not necessarily be limited to, those listed in Section 5.3.5.
5.4.5. Review and Approval by the Town Council Upon Planning Board Recommendation.
5.4.5.1. Following a complete review by the staff, the UDO Administrator shall schedule the application for review by the Planning Board at the next regularly scheduled meeting.
5.4.5.2. The Planning Board shall forward its recommendation to the Town Council within 45 days of reviewing the application. If a recommendation is not made within 45 days, the application shall be forwarded to the Town Council without a recommendation from the Planning Board. If changes are made to the preliminary plat after the Planning Board meeting, other than the changes noted by the Planning Board as a condition of approval, then the preliminary plat has to go back before the Planning Board for review and a recommendation.
5.4.5.3. Once the comments of the Planning Board have been made, or the 45-day period elapses without a recommendation, the Town Council shall consider the application at its next regularly scheduled meeting. The Council may recommend approval, approval with conditions, or denial of the request. Alternatively, the Town Council may suspend the review period for a specific number of days and request additional information of the applicant, other governmental agencies, or interested/affected parties in order to aid in the review of the request or deferral of its consideration. The submittal of additional information does not restart the initial 45-day review period.
5.4.6. Approval.
If the site plan or final plat is found to meet all of the applicable regulations of this Ordinance, then the UDO Administrator shall issue a zoning permit for site plans or approve final subdivision plats.
5.4.7. Town Council Denial.
Following denial by the Town Council, the applicant may file a new application and associated fee. Unless the Town Council explicitly states conditions that must be met prior to the resubmission of an application, the applicant shall not submit a new application for the same property within six months of the date of denial by the Town Council unless the application is significantly different from the previous denied application. All applications shall be resubmitted for full review unless the application is resubmitted to address conditions set forth by the Town Council for reapplication.
(Ord. of 10-9-2018; Amend. of 5-14-2019; Amend. of 1-10-2023(3))
Editor's note— Amend. of 1-10-2023(3), repealed § 5.5, which pertained to construction drawing review requirements and derived from Ord. of 10-9-2018.
5.6.1.—5.6.3 Reserved.
5.6.4. Site Plan Requirements.
5.6.4.1. Information to be Shown on Site Plan. The site plan shall be prepared by a professional engineer, registered land surveyor, or licensed architect and shall be drawn to scale of not less than one inch equals 30 feet. The site plan shall be based on the latest tax map information and shall be of a size as required by each individual site plan. The site plan shall contain the following information, if applicable as determined by the UDO Administrator:
5.6.4.1.1. A key map of the site with reference to surrounding areas and existing street locations.
5.6.4.1.2. The name and address of the owner and site plan applicant, together with the names of the owners of all contiguous land and of property directly across the street as shown by the most recent tax records.
5.6.4.1.3. Parcel Identification Numbers (PIN) for site and adjacent properties.
5.6.4.1.4. Deed book and page reference demonstrating ownership of property.
5.6.4.1.5. Lot line dimensions.
5.6.4.1.6. Location of all structures, streets, entrances, and exits on the site, on contiguous property, and on property directly across the street.
5.6.4.1.7. Location of all existing and proposed structures, including their outside dimensions and elevations.
5.6.4.1.8. Building setback, side line, and rear yard distances.
5.6.4.1.9. Location of flood zones.
5.6.4.1.10. All existing physical features, including watercourses, existing trees greater than six inches in diameter measured 4½ feet above ground level, and significant soil conditions.
5.6.4.1.11. Topography showing existing and proposed contours at no greater than four-foot intervals. All reference benchmarks shall be clearly designated.
5.6.4.1.12. The zoning of the property, including zoning district lines where applicable.
5.6.4.1.13. Property lines of the tract to be developed (with dimensions identified), adjacent property lines (including corporate limits, Town boundaries, and county lines).
5.6.4.1.14. Parking, loading, and unloading areas shall be indicated with dimensions, traffic patterns, access aisles, and curb radii per the requirements of Article 10, Part III.
5.6.4.1.15. Improvements such as roads, curbs, bumpers, and sidewalks shall be indicated with cross-sections, design details, and dimensions.
5.6.4.1.16. Types of surfaces for drives, sidewalks, parking areas; location of any existing water or sewer lines on or adjacent to the parcel; and proposed provisions for sanitary sewage and stormwater.
5.6.4.1.17. Location and design of existing and proposed stormwater systems, sanitary waste disposal systems, water mains and appurtenances, and method of refuse disposal and storage.
5.6.4.1.18. Underground utility lines, including water, sewer, electric power, telephone, gas, cable television.
5.6.4.1.19. Impervious surface areas with area dimensions.
5.6.4.1.20. Aboveground utility lines and other utility facilities.
5.6.3.1.21. Utility or other easement lines.
5.6.4.1.22. Fire hydrants.
5.6.4.1.23. The location and dimensions of all recreational areas.
5.6.4.1.24. The location of all common areas.
5.6.4.1.25. The location and dimensions of all areas intended as usable open space. The plans shall clearly indicate whether such open space areas are intended to be offered for dedication to public use or to remain privately owned.
5.6.4.1.26. Landscaping and buffering plan showing what will remain and what will be planted, indicating names of plants, trees, and dimensions, approximate time of planting, and maintenance plans per the requirements of Article 10, Part I. The plan shall include the tree line of wooded areas and individual trees 18 inches in diameter or more, identified by common or scientific name.
5.6.4.1.27. Proposed site lighting.
5.6.4.1.28. Location, dimensions, and details of signs per the requirements of Article 10, Part IV.
5.6.4.1.29. Location of dumpsters and screening as required by Article 10, Part I.
5.6.4.1.30. North arrow.
5.6.4.1.31. Location of all 404 wetland areas.
5.6.4.1.32. Location of detention/retention ponds and screening as required by Article 10, Part I.
5.6.4.2. Performance Standards. In reviewing any site plan, the UDO Administrator or Planning Board/Town Council, as applicable, shall consider:
5.6.4.2.1. Pedestrian and vehicular traffic movement within and adjacent to the site with particular emphasis on the provision and layout of parking areas, off-street loading and unloading, movement of people, goods, and vehicles from access roads, within the site, between buildings, and between buildings and vehicles. The Planning Board shall ensure that all parking spaces comply with Article 10, Part III. Access to the site from adjacent roads shall be designed so as to interfere as little as possible with traffic flow on these roads and to permit vehicles a rapid and safe ingress and egress to the site.
5.6.4.2.2. The design and layout of buildings and parking areas shall be reviewed so as to provide an efficient arrangement. All design/layout shall be consistent with Article 10, Part I, Landscape Requirements and Article 10, Part II, Building Facade Design. Particular attention shall be given to safety and fire protection, impact of surrounding development, and contiguous and adjacent buildings and lands.
5.6.4.2.3. Adequate lighting, based upon the standards set forth in Article 10, Part V, shall be provided to ensure safe movement of persons and vehicles and for security purposes. Lighting standards shall be a type approved by the Planning Board.
5.6.4.2.4. Landscaping shall be provided as part of the overall site design and integrated into building arrangements, topography, parking, and buffering requirements in accordance with Article 10, Part I. Buffering should be located around the perimeter of the site to minimize headlights of vehicles, noise, light from structures, the movement of people and vehicles, and to shield activities from adjacent properties.
5.6.4.2.5. Signs shall be designed so as to be aesthetically pleasing, harmonious with other signs on the site, and located so as to achieve their purpose without constituting hazards to vehicles and pedestrians (refer to Article 10, Part IV).
5.6.4.2.6. Provisions for storm drainage, sanitary waste disposal, water supply, and garbage disposal shall be reviewed for compliance with applicable Federal, State, and local requirements. Particular emphasis shall be given to the adequacy of existing systems, and the need for improvements, both on-site and off-site, to adequately carry run-off and sewage, and to maintain an adequate supply of water at sufficient pressure. The storm drainage design shall not result in an increase in stormwater runoff on adjacent properties. The proposed project design shall comply with all applicable requirements and thresholds established by the North Carolina Department of Environmental and Natural Resources (Division of Water Quality, Division of Coastal Management [CAMA], and Division of Land Quality), and the U.S. Army Corps of Engineers.
5.6.4.2.7. Environmental elements relating to soil erosion, preservation of trees, protection of watercourses and resources, noise, topography, soil, and animal life shall be reviewed, and the design of the plan shall minimize any adverse impact on these elements.
5.6.4.2.8. All projects greater than one acre are required to comply with the North Carolina Sedimentation and Erosion Control regulations. All required permits must be provided to the Town of Oak Island prior to project approval.
5.6.5. Reserved.
5.6.6. Reserved.
5.7.1. Subdivision Exceptions. This section shall be applicable to all subdivisions except those which are exempt in accordance with Section 1.3.4.3. The Town may require only a plat for recordation for the division of a tract or parcel of land in single ownership if all of the following criteria are met:
5.7.1.1. The tract or parcel to be divided is not exempted under Section 1.3.4 of this Ordinance.
5.7.1.2. No part of the tract or parcel to be divided has been divided under this subsection in the ten years prior to division.
5.7.1.3. The entire area of the tract or parcel to be divided is greater than five acres.
5.7.1.4. After division, no more than three lots result from the division.
5.7.1.5. After division, all resultant lots comply with all of the following:
5.7.1.5.1. Any lot dimension size requirements of the applicable land use regulations, if any.
5.7.1.5.2. The use of the lots is in conformity with the applicable zoning requirements, if any.
5.7.1.5.3. A permanent means of ingress and egress is recorded for each lot.
5.7.2. Reserved.
5.7.3. Review Procedure for Minor Subdivisions.
5.7.3.1. The subdivider or his authorized representative shall prepare a final plat as specified in Section 5.7.4.2 and submit it to the UDO Administrator. At the time of submission, the subdivider shall pay to the Town an application fee as established by the Town Council in accordance with Section 2.8. Refer to Section 10.49 for plat requirements.
5.7.3.2. The UDO Administrator shall approve or disapprove the final plat. If the subdivider disagrees with the decision of the UDO Administrator, the subdivider may appeal to the Board of Adjustment for review at its next regular meeting.
5.7.4. Review Procedure for Major Subdivisions.
5.7.4.1. Preliminary Plat.
5.7.4.1.1. At the time of submission of the preliminary plat, the subdivider shall pay to the Town an application fee as established by the Town Council in accordance with Section 2.8. Refer to Section 10.49 for plat requirements.
5.7.4.1.2. The subdivider or his or her authorized agent shall submit five hard copies and one electronic copy, including all data layers, of the preliminary plat to the UDO Administrator at least 45 days prior to a regular meeting of the Planning Board. During this period, the UDO Administrator shall evaluate the plan to determine whether or not it meets the requirements of this Ordinance. The UDO Administrator may receive comments from other persons or agencies before making its final recommendations.
5.7.4.1.3. After the UDO Administrator determines that the preliminary plat meets the requirements of this Ordinance, it shall be submitted to the Planning Board for review and recommendation to the Town Council. The Planning Board shall forward its recommendation to the Town Council within 45 days after first consideration by the Planning Board. If the Planning Board fails to act within the 45-day period, the subdivider may appeal directly to the Town Council. The Town Council shall consider the preliminary plat as presented to or reviewed and revised by the Planning Board at its next regularly scheduled meeting and approve, approve with conditions, or disapprove the plan.
5.7.4.2. Final Plat.
5.7.4.2.1. At the time of submission of the final plat, the subdivider or his or her authorized agent shall pay the Town an application fee as established by the Town Council in accordance with Section 2.8. Refer to Section 10.49 for plat requirements.
5.7.4.2.2. Within 24 months after approval of the preliminary plat by the Town Council, the subdivider shall submit a final plat showing that he or she has completed the subdivision according to the preliminary plan. The final plat may include all or only a portion of the subdivision as proposed and approved on the preliminary subdivision plat, provided that all required improvements have been installed as called for in the approved preliminary plat or a surety bond or similar financial instrument has been approved by the Town Council, in accordance with Section 5.7.4.6 for the subdivision. The UDO Administrator shall determine whether or not the final plat substantially agrees with the approved preliminary plat. If substantial differences exist, the UDO Administrator may deny the final plat and require that a new preliminary plat be submitted. If the plat substantially agrees with the preliminary plat, the UDO Administrator shall approve the final plat within 30 days after first consideration, if the Town Council has accepted the publicly dedicated improvements or approved a performance bond. Only after the final plat has been approved and recorded at the Brunswick County Register of Deeds office shall any lots be transferred or conveyed. The plat must be recorded within 30 days after approval.
5.7.4.2.3. Five copies of the final plat shall be submitted: the original, two mylar copies, and two blueline paper copies. The mylar shall be three mil, suitable for reproduction. The three reproducible copies shall each have original signature. The original copy shall be returned to the subdivider, one mylar copy shall be recorded at the Brunswick County Register of Deeds office, and one mylar copy of the recorded plat shall be returned to the UDO Administrator.
5.7.4.2.4. The final plat shall be prepared by a surveyor licensed and registered to practice in the state. It shall conform to the provisions of plats, subdivisions, and mapping requirements as set forth in G.S. 47-30, as amended, and the Standards of Practice of Land Surveying in North Carolina.
5.7.4.2.5. The final plat shall depict or contain the information specified in Section 10.49. Plats not illustrating or containing the information required in Section 10.49 shall be returned to the subdivider or his or her authorized agent for completion and resubmission.
5.7.4.2.6. For any replatting or resubdivision of land, the same procedures, rules, and regulations shall apply as prescribed herein for an original subdivision.
5.7.4.3. Time Limitation/Approval of Preliminary Plat. Preliminary plat approval shall be valid for two years unless a greater time period is granted through a Vested Rights request (Section 4.7). If final plat approval has not been obtained within said two-year period, preliminary plat approval shall become void. A new preliminary plat shall be required to be submitted and such plat shall be in conformance with all current and applicable standards in this Ordinance. Notwithstanding, the developer may submit a request to the UDO Administrator for a time extension for up to one year for final plat submittal. Said request must be submitted to the UDO Administrator prior to the original plat expiration date. No more than one such extension may be granted by the UDO Administrator per subdivision. The developer may submit a final plat for only a portion of the subdivision given preliminary plat approval. Said submission shall extend the expiration date for the remaining portion(s) of the subdivision for an additional two years past the date of said final plat approval.
5.7.4.4. As-Built Drawing Submittal. Prior to final plat approval or release of performance guarantees, As-Built Drawings shall be submitted and administratively approved. The preliminary plat may be altered by no more than ten percent of the total subdivision area due to issues discovered during the As-Built Drawing process. If changes to more than ten percent of the total subdivision area result, a new preliminary plat shall be submitted and reviewed.
5.7.4.5. Reserved.
5.7.4.6. Performance Guarantees. In lieu of requiring the completion, installation, and dedication of all improvements prior to final plat approval, the Town of Oak Island may enter into an agreement with the subdivider whereby the subdivider shall agree to complete any remaining required improvements as specified by the approved preliminary plat for that portion of the subdivision to be shown on the final plat within a mutually agreed upon specified time period not to exceed one (1) year, unless the developer determines that the scope of work for the required improvements necessitates a longer duration. In the case of a bonded obligation, the completion date shall be set one year from the date the bond is issued, unless the developer determines that the scope of work for the required improvements necessitates a longer duration.
Once agreed upon by both parties and the security required herein is provided, the final plat may be approved by the UDO Administrator, if all other requirements of this Ordinance are met. The Town, at its discretion, may require the performance guarantee to be posted either at the time the plat is recorded or at a time subsequent to plat recordation. The Town shall require a certified cost estimate from a licensed contractor or engineer for the cost of completion of such improvements. A zoning regulation may include requirements that street and utility rights-of-way be dedicated to the public, that provisions be made for recreational space and facilities, and that performance guarantees be provided, all to the same extent and with the same limitations as provided for in G.S. 160D-702 and G.S. 160D-804. All performance guarantees shall be done in accordance with S.L. 2019-79.
5.7.4.6.1. The subdivider shall provide one of the following Performance Guarantees, elected at the subdivider's discretion, in lieu of installation:
5.7.4.6.1.1. Surety bond issued by any company authorized to do business in this State.
5.7.4.6.1.2. Letter of credit issued by any financial institution licensed to do business in this State.
5.7.4.6.1.3. Other form of guarantee that provides equivalent security to a surety bond or letter of credit.
5.7.4.6.2. A developer shall demonstrate reasonable, good-faith progress toward completion of the required improvements that are secured by the performance guarantee or any extension. If the improvements are not completed to the specifications of the Town of Oak Island or the applicable agency, and the current performance guarantee is likely to expire prior to completion of the required improvements, the performance guarantee shall be extended, or a new performance guarantee issued, for an additional period; provided, however, that the extension shall only be for a duration necessary to complete the required improvements. The Town shall return letters of credit or escrowed funds upon completion of the required improvements to the specifications of the Town or applicable agency, or upon acceptance of the required improvements, if the required improvements are subject to Town acceptance. When required improvements that are secured by a bond are completed to the specifications applicable agency, or are accepted by the Town, upon request by the developer, the Town shall timely provide written acknowledgement that the required improvements have been completed.
5.7.4.6.3. The Town may determine the amount of the performance guarantee or use a cost estimate determined by the developer. The reasonably estimated cost of completion shall include one hundred percent (100%) of the costs for labor and materials necessary for completion of the required improvements. Where applicable, the costs shall be based on unit pricing. The additional twenty-five percent (25%) allowed under this subdivision includes inflation and all costs of administration regardless of how such fees or charges are denominated. The amount of any extension of any performance guarantee shall be determined according to the procedures for determining the initial guarantee and shall not exceed one hundred twenty-five percent (125%) of the reasonably estimated cost of completion of the remaining incomplete improvements still outstanding at the time the extension is obtained.
5.7.4.6.4. The performance guarantee shall only be used for completion of the required improvements and not for repairs or maintenance after completion.
5.7.4.6.5. For subdivisions which are underwritten or constructed with federal funds and for which the specifications for facilities or improvements are equal to or of a higher standard than those required by the Town, the bond-posting requirement may be waived and the final plat approved prior to completion of facilities or improvements.
5.7.4.6.6. The developer shall have the option to post one type of a performance guarantee as provided for under 7.4.6.1 of this section, in lieu of multiple bonds, letters of credit, or other equivalent security, for all development matters related to the same project requiring performance guarantees. Performance guarantees associated with erosion control and stormwater control measures are not subject to the provisions of this section.
5.7.4.7. Transfer of Lots in Unapproved Subdivision Plats. Any person who, being the owner or agent of the owner of any land located within the jurisdiction of the Town, thereafter subdivides his land in violation of applicable Town ordinances or transfers or sells land by reference to, exhibition of, or any other use of a plat showing a subdivision of the land before the plat has been properly approved under applicable Town ordinances and recorded in the office of the Brunswick County Register of Deeds, shall be guilty of a Class 1 misdemeanor, unless specifically stated otherwise. The description by metes and bounds in the instrument of transfer or other document used in the process of selling or transferring land shall not exempt the transaction from this penalty. The Town may bring an action for injunction of any illegal subdivision, transfer, conveyance, or sale of land, and the court shall, upon appropriate findings, issue an injunction and order requiring the offending party to comply with the subdivision ordinance. Building permits required pursuant to G.S. 160D-403 and G.S. 160D-1110 may be denied for lots that have been illegally subdivided. In addition to other remedies, the Town may institute any appropriate action or proceedings to prevent the unlawful subdivision of land, to restrain, correct, or abate the violation, or to prevent any illegal act or conduct.
5.7.5. Procedure for Plat Recordation. After the effective date of this Ordinance, no subdivision plat of land within the Town's jurisdiction shall be filed or recorded until it has been submitted to and approved by the appropriate agencies, and until this approval is entered in writing on the face of the plat by the Chairperson or head of that agency. All publicly dedicated improvements must be accepted by the Town Council contingent upon final plat recordation or acceptance of an approved performance bond. If improvements are not complete as the expiration of a guarantee is approaching, the performance guarantee shall be extended, or a new performance guarantee issued, for an additional period until such required improvements are complete.
A plat shall not be filed or recorded by the Brunswick County Register of Deeds of any subdivision located within the Town's jurisdiction that has not been approved in accordance with this Ordinance, nor shall the Clerk of Superior Court order or direct the recording of a plat if the recording would be in conflict with the requirements of this Ordinance.
5.7.6. Issuance of Permits and Conveyance of Subdivision Lots.
Zoning permits and building permits may be issued by the Town of Oak Island for the erection of any building on any lot within a proposed subdivision prior to the final plat of said subdivision being approved in a manner as prescribed by this Ordinance and recorded at the Register of Deeds office, provided an improvements permit has been issued by the Brunswick County Health Department, if required. A certificate of occupancy may not be issued until the final plat has been approved and recorded.
After the effective date of this Ordinance, it shall be illegal for any person being the owner or agent of the owner of any land located within the territorial jurisdiction of this Ordinance, to subdivide his land in violation of this Ordinance or to transfer or sell land by reference to, exhibition of, or any other use of a plat showing a subdivision of the land before the plat has been properly approved under the terms of this Ordinance.
The description by metes and bounds in the instrument of transfer or other document used in the process of selling or transferring land shall not exempt the transaction from this penalty. The Town Council, through its attorney or other official so designated, may enjoin an illegal subdivision, transfer, or sale of land by action for injunction. Further, violators of this Ordinance shall be subject, upon conviction, to fine and/or imprisonment as provided by G.S. 14-4. Civil penalties may be issued in accordance with Section 1.8.
5.7.7. School Site Reservation.
In accordance with G.S. 160D-804 and G.S. 160D-804.1, if the Town Council and the Brunswick County Board of Education have jointly determined the specific location and size of any school sites to be reserved in accordance with the Town of Oak Island Comprehensive Plan, staff shall immediately notify the Board of Education in writing whenever a sketch plan for a subdivision is submitted which includes all or part of a school site to be reserved. The Board of Education shall promptly decide whether it still wishes the site to be reserved. If the Board of Education does wish to reserve the site, the subdivision shall not be approved without such reservation. The Board of Education shall then have 18 months beginning on the date of final approval of the subdivision within which to acquire the site by purchase or by initiating condemnation proceedings. If the Board of Education has not purchased or begun proceedings to condemn the site within 18 months, the developer may treat the land as freed of the reservation.
5.7.8. Dedication of Land for Park, Recreation, and Open Space.
In accordance with G.S. 160D-804 and G.S. 160D-804.1, a developer may provide funds to the Town whereby the Town may acquire recreational land or areas to serve the development or subdivision, including the purchase of land that may be used to serve more than one subdivision or development within the immediate area. All funds received by the Town pursuant to this paragraph shall be used only for the acquisition or development of recreation, park, or open space sites, including shoreline public access. Any formula enacted to determine the amount of funds that are to be provided under this paragraph shall be based on the value of the development or subdivision for property tax purposes. A combination or partial payment of funds and partial dedication of land is acceptable when the governing body of the Town determines that this combination is in the best interests of the citizens of the area to be served. Refer to Article 10, Part VI.
(Ord. of 10-9-2018; Amend. of 5-14-2019; Amend. of 2-9-2021(3); Amend. of 6-8-2021(9); Amend. of 4-11-2023(2))
- DEVELOPMENT REVIEW PROCESS
The purpose of this Article is to establish an orderly process to develop land within the Town of Oak Island. It is also the intent of this Article to provide a clear and comprehensible development process that is fair and equitable to all interests, including the petitioners, affected neighbors, Town staff, related agencies, the Planning Board, and the Town Council. Approved plans shall be the guiding documents for final approval and permitting.
(Ord. of 10-9-2018; Amend. of 1-10-2023(3))
5.2.1. The applicant may schedule a pre-application meeting with the UDO Administrator to review a Sketch Plan of the proposed development, including minor and major subdivisions and minor and major site plans. The UDO Administrator may advise the applicant of applicable Town regulations and policies, suggest development alternatives, and discuss application procedures and fees . The pre-application meeting is a non-binding and informal review of a development proposal intended to provide information to the applicant on the procedures and policies of the Town of Oak Island, and does not confer upon the applicant any development rights. The UDO Administrator may submit the Sketch Plan to other departments or agencies for input and recommendations.
5.2.2. The applicant is encouraged to incorporate the recommendations of the UDO Administrator or authorized staff reviewer into the development plan before submittal. The pre-application meeting is only a courtesy intended to inform the applicant of the approval criteria prior to submittal of the development plan.
(Ord. of 10-9-2018; Amend. of 5-14-2019; Amend. of 1-10-2023(3))
Administrative approval includes:
• Minor Site Plans. Include the following:
(1)
Buildings or additions with an aggregate enclosed square footage of less than 10,000 square feet;
(2)
Buildings or additions involving land disturbance of less than one acre;
(3)
Parking lot expansions which comply with this Ordinance with no increase in enclosed floor area;
(4)
Revision to landscaping, signage, or lighting which comply with the requirements of this Ordinance;
(5)
Accessory uses which comply with the requirements of this Ordinance;
(6)
Site plans which do not require a variance or modification of the requirements of this Ordinance, and otherwise comply with this Ordinance; and
(7)
Site plans which do not require easement dedication or street construction.
• Minor Subdivisions. A subdivision that does not involve any of the following: (i) the creation of more than a total of five lots; (ii) the creation of any new public streets; (iii) the extension of a public water or sewer system; or (iv) the installation of drainage improvements through one or more lots to serve one or more other lots.
• The minor subdivision process may not be used a second time on the original parcel within two years of the date of recordation by the Register of Deeds.
• Construction and As-Built Drawings.
• Minor or Major Subdivision Final Plats.
NOTE: A sketch plan and/or pre-application meeting is not required for a final plat submittal.
5.3.1. Administrative Approval Flowchart.
NOTE: A certificate of occupancy cannot be issued nor a lot conveyed without final plat
5.3.2. Development Permit Application/Zoning Verification.
Once a development permit application is submitted, the UDO Administrator will verify zoning compliance. If the zoning is in compliance, the applicant may proceed with submittal of site plan, plats, or drawings. If the proposed development is not zoning compliant, the applicant must request a rezoning (see Section 4.6) or a variance (see Section 4.10.2) before proceeding with site plan, plat, or drawing submittal.
5.3.3. Minor Site Plan, Minor Subdivision Plat, or Construction Drawings Submitted for Review.
A plan of the proposed development shall be submitted in accordance with Sections 5.5 through 5.7, as applicable, and shall be accompanied by the completed application and payment of a fee as adopted by the Town Council (see Section 2.8).
5.3.4. Preliminary Zoning Approval.
If the site plan, construction drawings, as-built drawings, or final plat is found to meet all of the applicable regulations of this Ordinance, then the UDO Administrator shall issue a zoning permit for site plans or approve final subdivision plats.
5.3.5. Staff Review.
The UDO Administrator may circulate the plan or plat to relevant governmental agencies and officials for comment/review. The reviewing government agencies and officials may include, but not necessarily be limited to, the following:
• UDO Administrator
• Town Manager
• Police Department
• Fire Department
• Building Inspections Department
• Recreation Department
• Town Engineer
• Town Attorney
• Other Town reviewers designated by the Town Manager
• Utilities Providers
• Brunswick County Health Department
• Brunswick County Board of Education
• Cape Fear Area Rural Planning Organization
• North Carolina Department of Transportation
• North Carolina Department of Environment and Natural Resources
• U.S. Army Corps of Engineers
• Military Ocean Terminal Sunny Point
5.3.6. Review of Administrative Denial.
Administrative denial of an application for approval of a minor site plan, minor subdivision, construction drawings, or final plats may be submitted by the applicant for Board of Adjustment review within 30 days following written notification of denial by the UDO Administrator.
5.3.7. Building Permit Required.
5.3.7.1. No building or other structure shall be erected, moved, added to, demolished, or structurally altered without a building permit issued by the Building Inspector and a zoning permit issued by the UDO Administrator. A building permit shall only be issued by the Building Inspector in conformity with the provisions of the North Carolina State Building Code and this Ordinance, unless he or she receives a written order from the Board of Adjustment in the form of a variance to this Ordinance which shall permit issuance in accordance with Section 4.10.2.
5.3.7.2. Application for Building Permit. All applications for building permits shall be accompanied by plans, including a survey not more than one year old, as specified by the North Carolina State Building Code. The application shall include other information as lawfully may be required by the Building Inspector, including existing or proposed building or alteration; existing or proposed uses of the building and land; the number of families, dwelling units or rental units the building is designed to accommodate; conditions existing on the lot; floodplain development permit; and any other matters as may be necessary to determine conformance with, and provide for the enforcement of this Ordinance. A minimum of two copies of the plans shall be required. One copy of the plans shall be returned to the applicant by the Building Inspector, after he shall have marked the copy either as approved or disapproved, and attested to same by his signature on the copy. One copy of the plans, similarly marked, shall be retained by the Building Inspector.
5.3.8. Reserved.
5.3.9. Inspections and Certificates of Occupancy.
No new building, or part thereof, shall be occupied, and no addition or enlargement of any existing building shall be occupied, and no existing building after being altered or moved shall be occupied, and no change of use shall be made in any existing building or part thereof, until the Building Inspector has issued a Certificate of Occupancy.
A certificate of occupancy shall be applied for subsequent to or concurrent with the application for a certificate of zoning compliance, and shall be issued within five business days after the erection or structural alteration of such building or part shall have been completed in conformance with the provisions of this Ordinance. A temporary certificate of occupancy for a portion of a structure may be issued for a portion or portions of a building which may safely be occupied prior to final completion and occupancy of the entire building or for other temporary uses. A certificate of occupancy shall not be issued unless the proposed use of a building or land conforms to the applicable provisions of this Ordinance. If the certificate of occupancy is denied, the Building Inspector shall state in writing the reasons for refusal and the applicant shall be notified of the refusal. A record of all certificates shall be kept on file in the office of the Building Inspector for a period of time in accordance with the North Carolina Department of Cultural Resources requirements (G.S. 132-8), and copies shall be furnished on request to any persons having a proprietary or tenancy interest in the building or land involved.
Upon completion of work or activity undertaken pursuant to a development approval, Oak Island staff shall make final inspections and issue a certificate of occupancy if staff finds that the completed work complies with all applicable State and local laws and with the terms of the approval. No building, structure, or use of land that is subject to a building permit shall be occupied or used until a certificate of occupancy or temporary certificate pursuant to G.S. 160D-1114 has been issued.
For all developments, excluding single-family and two-family residential uses, prior to the issuance of a certificate of occupancy by the Building Inspector, a final zoning inspection shall be conducted to ensure that the approved plan has been followed and all required improvements have been installed to Town standards. The Town Council must have accepted all publicly dedicated improvements contingent upon the recordation of the final plat or provision of performance guarantees approved by the Town Council as specified in Section 5.7.4.6.
For Minor Site Plans and Minor Subdivision Final Plats, as-built construction drawings shall be submitted to the UDO Administrator by the developer upon completion of the building foundation(s) to ensure that setbacks and building orientation match the approved site plan. If the survey shows that the placement of the building is incorrect, then the UDO Administrator shall issue a stop-work order and all construction shall be halted until the problem is remedied.
Whenever any work or activity subject to regulation or any State law delegated to the town for enforcement purposes in lieu of the State is undertaken in substantial violation of any State or local law, or in a manner that endangers life or property, staff may order the specific part of the work or activity that is in violation or presents such a hazard to be immediately stopped. The order shall be in writing, directed to the person doing the work or activity, and shall state the specific work or activity to be stopped, the reasons therefor, and the conditions under which the work or activity may be resumed. A copy of the order shall be delivered to the holder of the development approval and to the owner of the property involved (if that person is not the holder of the development approval) by personal delivery, electronic delivery, or first-class mail. No further work or activity shall take place in violation of a stop-work-order pending a ruling on the appeal. Violation of a stop work order shall constitute a Class 1 misdemeanor.
(Ord. of 10-9-2018; Amend. of 12-11-2018(1); Amend. of 6-8-2021(2); Amend. of 1-10-2023(3))
Town Council Approval Upon Planning Board Review and Recommendation applies to the following:
• Major Site Plans. Includes all site plans for projects not meeting the requirements for a minor site plan.
• Major Subdivision Preliminary Plats. Includes all subdivisions not meeting the requirements for a minor subdivision.
5.4.1. Town Council Review and Approval Flowchart.
NOTE: A certificate of occupancy cannot be issued nor a lot conveyed without final plat
5.4.2. Development Permit Application/Zoning Verification.
A development permit application shall be submitted and zoning compliance verified by the UDO Administrator. If the zoning is in compliance, the applicant may proceed with submittal of site plan, plats, or drawings. If the proposed development is not zoning compliant, the applicant must request a rezoning (see Section 4.6) or a variance (see Section 4.10.2) before proceeding with site plan, plat, or drawing submittal.
5.4.3. Major Site Plan, Major Subdivision Preliminary Plat, or Construction Drawings Submitted for Review.
All major site plans and major subdivision preliminary plats shall be submitted in accordance with Sections 5.5 through 5.7, as applicable, and shall be accompanied by the completed application and payment of a fee as adopted by the Town Council (see Section 2.8). All major site plans and major subdivision preliminary plats shall be submitted 45 days in advance of the Planning Board meeting at which they are to be reviewed.
5.4.4. Staff Review.
The UDO Administrator may require that the plan be circulated to relevant governmental agencies and officials for comments and recommendations. The reviewing agencies and officials may include, but not necessarily be limited to, those listed in Section 5.3.5.
5.4.5. Review and Approval by the Town Council Upon Planning Board Recommendation.
5.4.5.1. Following a complete review by the staff, the UDO Administrator shall schedule the application for review by the Planning Board at the next regularly scheduled meeting.
5.4.5.2. The Planning Board shall forward its recommendation to the Town Council within 45 days of reviewing the application. If a recommendation is not made within 45 days, the application shall be forwarded to the Town Council without a recommendation from the Planning Board. If changes are made to the preliminary plat after the Planning Board meeting, other than the changes noted by the Planning Board as a condition of approval, then the preliminary plat has to go back before the Planning Board for review and a recommendation.
5.4.5.3. Once the comments of the Planning Board have been made, or the 45-day period elapses without a recommendation, the Town Council shall consider the application at its next regularly scheduled meeting. The Council may recommend approval, approval with conditions, or denial of the request. Alternatively, the Town Council may suspend the review period for a specific number of days and request additional information of the applicant, other governmental agencies, or interested/affected parties in order to aid in the review of the request or deferral of its consideration. The submittal of additional information does not restart the initial 45-day review period.
5.4.6. Approval.
If the site plan or final plat is found to meet all of the applicable regulations of this Ordinance, then the UDO Administrator shall issue a zoning permit for site plans or approve final subdivision plats.
5.4.7. Town Council Denial.
Following denial by the Town Council, the applicant may file a new application and associated fee. Unless the Town Council explicitly states conditions that must be met prior to the resubmission of an application, the applicant shall not submit a new application for the same property within six months of the date of denial by the Town Council unless the application is significantly different from the previous denied application. All applications shall be resubmitted for full review unless the application is resubmitted to address conditions set forth by the Town Council for reapplication.
(Ord. of 10-9-2018; Amend. of 5-14-2019; Amend. of 1-10-2023(3))
Editor's note— Amend. of 1-10-2023(3), repealed § 5.5, which pertained to construction drawing review requirements and derived from Ord. of 10-9-2018.
5.6.1.—5.6.3 Reserved.
5.6.4. Site Plan Requirements.
5.6.4.1. Information to be Shown on Site Plan. The site plan shall be prepared by a professional engineer, registered land surveyor, or licensed architect and shall be drawn to scale of not less than one inch equals 30 feet. The site plan shall be based on the latest tax map information and shall be of a size as required by each individual site plan. The site plan shall contain the following information, if applicable as determined by the UDO Administrator:
5.6.4.1.1. A key map of the site with reference to surrounding areas and existing street locations.
5.6.4.1.2. The name and address of the owner and site plan applicant, together with the names of the owners of all contiguous land and of property directly across the street as shown by the most recent tax records.
5.6.4.1.3. Parcel Identification Numbers (PIN) for site and adjacent properties.
5.6.4.1.4. Deed book and page reference demonstrating ownership of property.
5.6.4.1.5. Lot line dimensions.
5.6.4.1.6. Location of all structures, streets, entrances, and exits on the site, on contiguous property, and on property directly across the street.
5.6.4.1.7. Location of all existing and proposed structures, including their outside dimensions and elevations.
5.6.4.1.8. Building setback, side line, and rear yard distances.
5.6.4.1.9. Location of flood zones.
5.6.4.1.10. All existing physical features, including watercourses, existing trees greater than six inches in diameter measured 4½ feet above ground level, and significant soil conditions.
5.6.4.1.11. Topography showing existing and proposed contours at no greater than four-foot intervals. All reference benchmarks shall be clearly designated.
5.6.4.1.12. The zoning of the property, including zoning district lines where applicable.
5.6.4.1.13. Property lines of the tract to be developed (with dimensions identified), adjacent property lines (including corporate limits, Town boundaries, and county lines).
5.6.4.1.14. Parking, loading, and unloading areas shall be indicated with dimensions, traffic patterns, access aisles, and curb radii per the requirements of Article 10, Part III.
5.6.4.1.15. Improvements such as roads, curbs, bumpers, and sidewalks shall be indicated with cross-sections, design details, and dimensions.
5.6.4.1.16. Types of surfaces for drives, sidewalks, parking areas; location of any existing water or sewer lines on or adjacent to the parcel; and proposed provisions for sanitary sewage and stormwater.
5.6.4.1.17. Location and design of existing and proposed stormwater systems, sanitary waste disposal systems, water mains and appurtenances, and method of refuse disposal and storage.
5.6.4.1.18. Underground utility lines, including water, sewer, electric power, telephone, gas, cable television.
5.6.4.1.19. Impervious surface areas with area dimensions.
5.6.4.1.20. Aboveground utility lines and other utility facilities.
5.6.3.1.21. Utility or other easement lines.
5.6.4.1.22. Fire hydrants.
5.6.4.1.23. The location and dimensions of all recreational areas.
5.6.4.1.24. The location of all common areas.
5.6.4.1.25. The location and dimensions of all areas intended as usable open space. The plans shall clearly indicate whether such open space areas are intended to be offered for dedication to public use or to remain privately owned.
5.6.4.1.26. Landscaping and buffering plan showing what will remain and what will be planted, indicating names of plants, trees, and dimensions, approximate time of planting, and maintenance plans per the requirements of Article 10, Part I. The plan shall include the tree line of wooded areas and individual trees 18 inches in diameter or more, identified by common or scientific name.
5.6.4.1.27. Proposed site lighting.
5.6.4.1.28. Location, dimensions, and details of signs per the requirements of Article 10, Part IV.
5.6.4.1.29. Location of dumpsters and screening as required by Article 10, Part I.
5.6.4.1.30. North arrow.
5.6.4.1.31. Location of all 404 wetland areas.
5.6.4.1.32. Location of detention/retention ponds and screening as required by Article 10, Part I.
5.6.4.2. Performance Standards. In reviewing any site plan, the UDO Administrator or Planning Board/Town Council, as applicable, shall consider:
5.6.4.2.1. Pedestrian and vehicular traffic movement within and adjacent to the site with particular emphasis on the provision and layout of parking areas, off-street loading and unloading, movement of people, goods, and vehicles from access roads, within the site, between buildings, and between buildings and vehicles. The Planning Board shall ensure that all parking spaces comply with Article 10, Part III. Access to the site from adjacent roads shall be designed so as to interfere as little as possible with traffic flow on these roads and to permit vehicles a rapid and safe ingress and egress to the site.
5.6.4.2.2. The design and layout of buildings and parking areas shall be reviewed so as to provide an efficient arrangement. All design/layout shall be consistent with Article 10, Part I, Landscape Requirements and Article 10, Part II, Building Facade Design. Particular attention shall be given to safety and fire protection, impact of surrounding development, and contiguous and adjacent buildings and lands.
5.6.4.2.3. Adequate lighting, based upon the standards set forth in Article 10, Part V, shall be provided to ensure safe movement of persons and vehicles and for security purposes. Lighting standards shall be a type approved by the Planning Board.
5.6.4.2.4. Landscaping shall be provided as part of the overall site design and integrated into building arrangements, topography, parking, and buffering requirements in accordance with Article 10, Part I. Buffering should be located around the perimeter of the site to minimize headlights of vehicles, noise, light from structures, the movement of people and vehicles, and to shield activities from adjacent properties.
5.6.4.2.5. Signs shall be designed so as to be aesthetically pleasing, harmonious with other signs on the site, and located so as to achieve their purpose without constituting hazards to vehicles and pedestrians (refer to Article 10, Part IV).
5.6.4.2.6. Provisions for storm drainage, sanitary waste disposal, water supply, and garbage disposal shall be reviewed for compliance with applicable Federal, State, and local requirements. Particular emphasis shall be given to the adequacy of existing systems, and the need for improvements, both on-site and off-site, to adequately carry run-off and sewage, and to maintain an adequate supply of water at sufficient pressure. The storm drainage design shall not result in an increase in stormwater runoff on adjacent properties. The proposed project design shall comply with all applicable requirements and thresholds established by the North Carolina Department of Environmental and Natural Resources (Division of Water Quality, Division of Coastal Management [CAMA], and Division of Land Quality), and the U.S. Army Corps of Engineers.
5.6.4.2.7. Environmental elements relating to soil erosion, preservation of trees, protection of watercourses and resources, noise, topography, soil, and animal life shall be reviewed, and the design of the plan shall minimize any adverse impact on these elements.
5.6.4.2.8. All projects greater than one acre are required to comply with the North Carolina Sedimentation and Erosion Control regulations. All required permits must be provided to the Town of Oak Island prior to project approval.
5.6.5. Reserved.
5.6.6. Reserved.
5.7.1. Subdivision Exceptions. This section shall be applicable to all subdivisions except those which are exempt in accordance with Section 1.3.4.3. The Town may require only a plat for recordation for the division of a tract or parcel of land in single ownership if all of the following criteria are met:
5.7.1.1. The tract or parcel to be divided is not exempted under Section 1.3.4 of this Ordinance.
5.7.1.2. No part of the tract or parcel to be divided has been divided under this subsection in the ten years prior to division.
5.7.1.3. The entire area of the tract or parcel to be divided is greater than five acres.
5.7.1.4. After division, no more than three lots result from the division.
5.7.1.5. After division, all resultant lots comply with all of the following:
5.7.1.5.1. Any lot dimension size requirements of the applicable land use regulations, if any.
5.7.1.5.2. The use of the lots is in conformity with the applicable zoning requirements, if any.
5.7.1.5.3. A permanent means of ingress and egress is recorded for each lot.
5.7.2. Reserved.
5.7.3. Review Procedure for Minor Subdivisions.
5.7.3.1. The subdivider or his authorized representative shall prepare a final plat as specified in Section 5.7.4.2 and submit it to the UDO Administrator. At the time of submission, the subdivider shall pay to the Town an application fee as established by the Town Council in accordance with Section 2.8. Refer to Section 10.49 for plat requirements.
5.7.3.2. The UDO Administrator shall approve or disapprove the final plat. If the subdivider disagrees with the decision of the UDO Administrator, the subdivider may appeal to the Board of Adjustment for review at its next regular meeting.
5.7.4. Review Procedure for Major Subdivisions.
5.7.4.1. Preliminary Plat.
5.7.4.1.1. At the time of submission of the preliminary plat, the subdivider shall pay to the Town an application fee as established by the Town Council in accordance with Section 2.8. Refer to Section 10.49 for plat requirements.
5.7.4.1.2. The subdivider or his or her authorized agent shall submit five hard copies and one electronic copy, including all data layers, of the preliminary plat to the UDO Administrator at least 45 days prior to a regular meeting of the Planning Board. During this period, the UDO Administrator shall evaluate the plan to determine whether or not it meets the requirements of this Ordinance. The UDO Administrator may receive comments from other persons or agencies before making its final recommendations.
5.7.4.1.3. After the UDO Administrator determines that the preliminary plat meets the requirements of this Ordinance, it shall be submitted to the Planning Board for review and recommendation to the Town Council. The Planning Board shall forward its recommendation to the Town Council within 45 days after first consideration by the Planning Board. If the Planning Board fails to act within the 45-day period, the subdivider may appeal directly to the Town Council. The Town Council shall consider the preliminary plat as presented to or reviewed and revised by the Planning Board at its next regularly scheduled meeting and approve, approve with conditions, or disapprove the plan.
5.7.4.2. Final Plat.
5.7.4.2.1. At the time of submission of the final plat, the subdivider or his or her authorized agent shall pay the Town an application fee as established by the Town Council in accordance with Section 2.8. Refer to Section 10.49 for plat requirements.
5.7.4.2.2. Within 24 months after approval of the preliminary plat by the Town Council, the subdivider shall submit a final plat showing that he or she has completed the subdivision according to the preliminary plan. The final plat may include all or only a portion of the subdivision as proposed and approved on the preliminary subdivision plat, provided that all required improvements have been installed as called for in the approved preliminary plat or a surety bond or similar financial instrument has been approved by the Town Council, in accordance with Section 5.7.4.6 for the subdivision. The UDO Administrator shall determine whether or not the final plat substantially agrees with the approved preliminary plat. If substantial differences exist, the UDO Administrator may deny the final plat and require that a new preliminary plat be submitted. If the plat substantially agrees with the preliminary plat, the UDO Administrator shall approve the final plat within 30 days after first consideration, if the Town Council has accepted the publicly dedicated improvements or approved a performance bond. Only after the final plat has been approved and recorded at the Brunswick County Register of Deeds office shall any lots be transferred or conveyed. The plat must be recorded within 30 days after approval.
5.7.4.2.3. Five copies of the final plat shall be submitted: the original, two mylar copies, and two blueline paper copies. The mylar shall be three mil, suitable for reproduction. The three reproducible copies shall each have original signature. The original copy shall be returned to the subdivider, one mylar copy shall be recorded at the Brunswick County Register of Deeds office, and one mylar copy of the recorded plat shall be returned to the UDO Administrator.
5.7.4.2.4. The final plat shall be prepared by a surveyor licensed and registered to practice in the state. It shall conform to the provisions of plats, subdivisions, and mapping requirements as set forth in G.S. 47-30, as amended, and the Standards of Practice of Land Surveying in North Carolina.
5.7.4.2.5. The final plat shall depict or contain the information specified in Section 10.49. Plats not illustrating or containing the information required in Section 10.49 shall be returned to the subdivider or his or her authorized agent for completion and resubmission.
5.7.4.2.6. For any replatting or resubdivision of land, the same procedures, rules, and regulations shall apply as prescribed herein for an original subdivision.
5.7.4.3. Time Limitation/Approval of Preliminary Plat. Preliminary plat approval shall be valid for two years unless a greater time period is granted through a Vested Rights request (Section 4.7). If final plat approval has not been obtained within said two-year period, preliminary plat approval shall become void. A new preliminary plat shall be required to be submitted and such plat shall be in conformance with all current and applicable standards in this Ordinance. Notwithstanding, the developer may submit a request to the UDO Administrator for a time extension for up to one year for final plat submittal. Said request must be submitted to the UDO Administrator prior to the original plat expiration date. No more than one such extension may be granted by the UDO Administrator per subdivision. The developer may submit a final plat for only a portion of the subdivision given preliminary plat approval. Said submission shall extend the expiration date for the remaining portion(s) of the subdivision for an additional two years past the date of said final plat approval.
5.7.4.4. As-Built Drawing Submittal. Prior to final plat approval or release of performance guarantees, As-Built Drawings shall be submitted and administratively approved. The preliminary plat may be altered by no more than ten percent of the total subdivision area due to issues discovered during the As-Built Drawing process. If changes to more than ten percent of the total subdivision area result, a new preliminary plat shall be submitted and reviewed.
5.7.4.5. Reserved.
5.7.4.6. Performance Guarantees. In lieu of requiring the completion, installation, and dedication of all improvements prior to final plat approval, the Town of Oak Island may enter into an agreement with the subdivider whereby the subdivider shall agree to complete any remaining required improvements as specified by the approved preliminary plat for that portion of the subdivision to be shown on the final plat within a mutually agreed upon specified time period not to exceed one (1) year, unless the developer determines that the scope of work for the required improvements necessitates a longer duration. In the case of a bonded obligation, the completion date shall be set one year from the date the bond is issued, unless the developer determines that the scope of work for the required improvements necessitates a longer duration.
Once agreed upon by both parties and the security required herein is provided, the final plat may be approved by the UDO Administrator, if all other requirements of this Ordinance are met. The Town, at its discretion, may require the performance guarantee to be posted either at the time the plat is recorded or at a time subsequent to plat recordation. The Town shall require a certified cost estimate from a licensed contractor or engineer for the cost of completion of such improvements. A zoning regulation may include requirements that street and utility rights-of-way be dedicated to the public, that provisions be made for recreational space and facilities, and that performance guarantees be provided, all to the same extent and with the same limitations as provided for in G.S. 160D-702 and G.S. 160D-804. All performance guarantees shall be done in accordance with S.L. 2019-79.
5.7.4.6.1. The subdivider shall provide one of the following Performance Guarantees, elected at the subdivider's discretion, in lieu of installation:
5.7.4.6.1.1. Surety bond issued by any company authorized to do business in this State.
5.7.4.6.1.2. Letter of credit issued by any financial institution licensed to do business in this State.
5.7.4.6.1.3. Other form of guarantee that provides equivalent security to a surety bond or letter of credit.
5.7.4.6.2. A developer shall demonstrate reasonable, good-faith progress toward completion of the required improvements that are secured by the performance guarantee or any extension. If the improvements are not completed to the specifications of the Town of Oak Island or the applicable agency, and the current performance guarantee is likely to expire prior to completion of the required improvements, the performance guarantee shall be extended, or a new performance guarantee issued, for an additional period; provided, however, that the extension shall only be for a duration necessary to complete the required improvements. The Town shall return letters of credit or escrowed funds upon completion of the required improvements to the specifications of the Town or applicable agency, or upon acceptance of the required improvements, if the required improvements are subject to Town acceptance. When required improvements that are secured by a bond are completed to the specifications applicable agency, or are accepted by the Town, upon request by the developer, the Town shall timely provide written acknowledgement that the required improvements have been completed.
5.7.4.6.3. The Town may determine the amount of the performance guarantee or use a cost estimate determined by the developer. The reasonably estimated cost of completion shall include one hundred percent (100%) of the costs for labor and materials necessary for completion of the required improvements. Where applicable, the costs shall be based on unit pricing. The additional twenty-five percent (25%) allowed under this subdivision includes inflation and all costs of administration regardless of how such fees or charges are denominated. The amount of any extension of any performance guarantee shall be determined according to the procedures for determining the initial guarantee and shall not exceed one hundred twenty-five percent (125%) of the reasonably estimated cost of completion of the remaining incomplete improvements still outstanding at the time the extension is obtained.
5.7.4.6.4. The performance guarantee shall only be used for completion of the required improvements and not for repairs or maintenance after completion.
5.7.4.6.5. For subdivisions which are underwritten or constructed with federal funds and for which the specifications for facilities or improvements are equal to or of a higher standard than those required by the Town, the bond-posting requirement may be waived and the final plat approved prior to completion of facilities or improvements.
5.7.4.6.6. The developer shall have the option to post one type of a performance guarantee as provided for under 7.4.6.1 of this section, in lieu of multiple bonds, letters of credit, or other equivalent security, for all development matters related to the same project requiring performance guarantees. Performance guarantees associated with erosion control and stormwater control measures are not subject to the provisions of this section.
5.7.4.7. Transfer of Lots in Unapproved Subdivision Plats. Any person who, being the owner or agent of the owner of any land located within the jurisdiction of the Town, thereafter subdivides his land in violation of applicable Town ordinances or transfers or sells land by reference to, exhibition of, or any other use of a plat showing a subdivision of the land before the plat has been properly approved under applicable Town ordinances and recorded in the office of the Brunswick County Register of Deeds, shall be guilty of a Class 1 misdemeanor, unless specifically stated otherwise. The description by metes and bounds in the instrument of transfer or other document used in the process of selling or transferring land shall not exempt the transaction from this penalty. The Town may bring an action for injunction of any illegal subdivision, transfer, conveyance, or sale of land, and the court shall, upon appropriate findings, issue an injunction and order requiring the offending party to comply with the subdivision ordinance. Building permits required pursuant to G.S. 160D-403 and G.S. 160D-1110 may be denied for lots that have been illegally subdivided. In addition to other remedies, the Town may institute any appropriate action or proceedings to prevent the unlawful subdivision of land, to restrain, correct, or abate the violation, or to prevent any illegal act or conduct.
5.7.5. Procedure for Plat Recordation. After the effective date of this Ordinance, no subdivision plat of land within the Town's jurisdiction shall be filed or recorded until it has been submitted to and approved by the appropriate agencies, and until this approval is entered in writing on the face of the plat by the Chairperson or head of that agency. All publicly dedicated improvements must be accepted by the Town Council contingent upon final plat recordation or acceptance of an approved performance bond. If improvements are not complete as the expiration of a guarantee is approaching, the performance guarantee shall be extended, or a new performance guarantee issued, for an additional period until such required improvements are complete.
A plat shall not be filed or recorded by the Brunswick County Register of Deeds of any subdivision located within the Town's jurisdiction that has not been approved in accordance with this Ordinance, nor shall the Clerk of Superior Court order or direct the recording of a plat if the recording would be in conflict with the requirements of this Ordinance.
5.7.6. Issuance of Permits and Conveyance of Subdivision Lots.
Zoning permits and building permits may be issued by the Town of Oak Island for the erection of any building on any lot within a proposed subdivision prior to the final plat of said subdivision being approved in a manner as prescribed by this Ordinance and recorded at the Register of Deeds office, provided an improvements permit has been issued by the Brunswick County Health Department, if required. A certificate of occupancy may not be issued until the final plat has been approved and recorded.
After the effective date of this Ordinance, it shall be illegal for any person being the owner or agent of the owner of any land located within the territorial jurisdiction of this Ordinance, to subdivide his land in violation of this Ordinance or to transfer or sell land by reference to, exhibition of, or any other use of a plat showing a subdivision of the land before the plat has been properly approved under the terms of this Ordinance.
The description by metes and bounds in the instrument of transfer or other document used in the process of selling or transferring land shall not exempt the transaction from this penalty. The Town Council, through its attorney or other official so designated, may enjoin an illegal subdivision, transfer, or sale of land by action for injunction. Further, violators of this Ordinance shall be subject, upon conviction, to fine and/or imprisonment as provided by G.S. 14-4. Civil penalties may be issued in accordance with Section 1.8.
5.7.7. School Site Reservation.
In accordance with G.S. 160D-804 and G.S. 160D-804.1, if the Town Council and the Brunswick County Board of Education have jointly determined the specific location and size of any school sites to be reserved in accordance with the Town of Oak Island Comprehensive Plan, staff shall immediately notify the Board of Education in writing whenever a sketch plan for a subdivision is submitted which includes all or part of a school site to be reserved. The Board of Education shall promptly decide whether it still wishes the site to be reserved. If the Board of Education does wish to reserve the site, the subdivision shall not be approved without such reservation. The Board of Education shall then have 18 months beginning on the date of final approval of the subdivision within which to acquire the site by purchase or by initiating condemnation proceedings. If the Board of Education has not purchased or begun proceedings to condemn the site within 18 months, the developer may treat the land as freed of the reservation.
5.7.8. Dedication of Land for Park, Recreation, and Open Space.
In accordance with G.S. 160D-804 and G.S. 160D-804.1, a developer may provide funds to the Town whereby the Town may acquire recreational land or areas to serve the development or subdivision, including the purchase of land that may be used to serve more than one subdivision or development within the immediate area. All funds received by the Town pursuant to this paragraph shall be used only for the acquisition or development of recreation, park, or open space sites, including shoreline public access. Any formula enacted to determine the amount of funds that are to be provided under this paragraph shall be based on the value of the development or subdivision for property tax purposes. A combination or partial payment of funds and partial dedication of land is acceptable when the governing body of the Town determines that this combination is in the best interests of the citizens of the area to be served. Refer to Article 10, Part VI.
(Ord. of 10-9-2018; Amend. of 5-14-2019; Amend. of 2-9-2021(3); Amend. of 6-8-2021(9); Amend. of 4-11-2023(2))