12 - GENERAL PROVISIONS2
Sections :
Editor's note— Ord. No. 20-306, § I, adopted May 5-5-2020, amended Chapter 17.12 in its entirety to read as herein set out. Former Chapter 17.12, §§ 17.12.010—17.12.120, pertained to similar subject matter, and derived from Ord. No. 12-244, § I, 12-4-2012; Ord. No. 17-275, § 2, 6-20-2017; Ord. No. 18-280, § I, 2-6-2018; Ord. No. 18-284A, § 2, 11-30-2018.
The regulations set forth in this chapter modify or further restrict, where applicable, the zoning regulations of this title.
(Ord. No. 20-306, § I, 5-5-2020)
The following regulations apply to allowed uses:
A.
Uses listed as allowed. Buildings, structures and land may be used, erected, maintained, altered or enlarged only for purposes listed as allowed in the zone where the building or land is located.
B.
Any legally created use already established within an area prior to the present zone regulations that is not an allowed use within the zone or is a permitted use only with a special use permit may be allowed to continue as a nonconforming use subject to all conditions and restrictions relating to nonconforming uses provided in Chapter 17.06 Nonconforming Uses.
(Ord. No. 20-306, § I, 5-5-2020)
Uses listed as requiring a special use permit are considered as special exceptions within each zone. Any special permitted use must meet with the regulations for special use permits and any conditions imposed by the board. In addition to the special use permit, all necessary federal, state, and county permits and licenses are required.
(Ord. No. 20-306, § I, 5-5-2020)
Uses that are prohibited in each zone are declared to be detrimental to the public health, safety and general welfare.
(Ord. No. 20-306, § I, 5-5-2020)
A.
This section applies to any home enterprise.
B.
Home enterprises may occur in the R1, R2, CR, E, SPR, A and F and are associated with and subservient to the lot's principal residential use. The home enterprise must comply with the provisions of Title 5 Business Licenses, and a special use permit may be required pursuant to subsection D. below.
C.
In-home child care is allowed for a maximum of six children, up to the age of eighteen, in any zoning district where a primary residential use exists and is a permitted use. Childcare of more than six children up to a maximum of fifteen children, may be permitted with a special use permit in zoning districts that a primary residential use exists and is permitted. An outdoor play element may be associated with the child care use as required by state regulations. In-home child care is not subject to the requirements in Section 17.12.023.D., below.
D.
A special use permit approved by the board with action by the planning commission is required if the home enterprise may:
1.
Involve entry into the residential building or accessory building by customers, patrons, or other such persons not permanently residing on the property exceeding two vehicle visits per day;
2.
Involve seven or more motor vehicle visits per week, or three or more on any given day, to the subject property;
3.
Involve the storage or use of flammable or hazardous substances, storage of products being sold that would increase fire loading to a level over the above standard for residential properties, or involve activities that may be potentially harmful or hazardous (e.g., welding, automotive painting, etc.) to surrounding residences and uses;
4.
Involve storage of materials associated with the home enterprise outside of an enclosed building;
5.
Involve an accessory component to the home enterprise which includes an outdoor activity, or
6.
Produce noise, odor, dust, smoke, light, vehicular traffic, or other disturbances that could potentially affect the health, safety, or general welfare of surrounding residences, or the residential character of the surrounding area, without proper mitigation.
E.
The following minimum standards apply to any home enterprise, regardless if a special use permit is or is not required:
1.
The home enterprise must be clearly a subservient use to the primary residential use existing on the property. The home enterprise must not change the residential character of the dwelling unit or the residential property.
2.
No more than one vehicle with commercial advertising displayed may be parked on the premises except within an entirely enclosed building. Such vehicle stored outside of the enclosed building must not exceed ten thousand pounds gross vehicle weight rating (GVWR).
3.
There may be no manufacturing, processing, or similar activities on the premises which generate noise, odor, dust, vibration, fumes, smoke, electrical interference, vehicle traffic exceeding the number stated in this section unless approved by a special use permit, storage of items which increase fire load, or other adverse impacts to adjacent properties.
4.
The home enterprise may not be operated by a resident-tenant without the written consent of the owner of the real property.
5.
The home enterprise must comply with the provisions of Title 5, Business Licenses of the county code.
6.
Any sign must comply with Chapter 17.84, Signs and Billboards.
7.
Home pet and plant sales. In any zone with a residential primary use, a person may keep or cultivate pets or raise fowl, bushes, trees, berries, or crops, or sell pets, fowl, eggs, or crops from the premises, providing that no stores or stands are constructed for the purpose unless specifically permitted by the zoning district, the operation is not conducted as a regular commercial enterprise, and the activity is not in violation of this chapter or any other ordinance. The number of animals permitted at the site shall comply with the zoning district requirements and Section 17.12.100 of this chapter.
8.
Any open storage must be consistent with Section 17.12.080.
(Ord. No. 20-306, § I, 5-5-2020)
The uses of property or buildings that may become nonconforming by reason of changes to the zoning ordinance are regulated by Chapter 17.06, Nonconforming Uses.
(Ord. No. 20-306, § I, 5-5-2020)
The expansion, modernization, replacement, reconstruction, repair, or rebuilding and continued use of public utility buildings, structures, equipment and facilities is allowed where there is no change of use or increase in area of the land so used.
(Ord. No. 20-306, § I, 5-5-2020)
In accordance with NRS 704, the difference between the electricity supplied by a public utility and the electricity generated by a customer-generator using renewable energy generating systems may be fed back to the utility over the applicable billing period is known as "net metering". Net metering is permitted in all zones providing that all of the following apply:
A.
Renewable energy is the primary source of energy to generate electricity;
B.
The system has a generating capacity not exceeding the maximum allowable renewable energy generating capacity for the zone, or not more than one megawatt in Industrial (I) and Public (P) zoning districts;
C.
The system is located on-site of the user or on the customer-generator's premises;
D.
The system operates in parallel with the public utilities transmission and distribution facilities;
E.
The system is intended primarily to offset part or all of the customer-generator's requirements for electricity; and
F.
The facility or renewable energy system for the generation of electricity has a generating capacity that does not exceed the greater of:
1.
The limit on the demand that the class of customer of the customer-generator may place on the system of the utility; or
2.
One hundred fifty percent of the peak demand of the customer or user.
Renewable energy generation systems are regulated in each zone pursuant to this title as well as federal, state, and county regulations and ordinances.
(Ord. No. 20-306, § I, 5-5-2020)
A.
Buildings and structures - general. The height limitation for buildings, manufactured homes, and other structures not listed in this section is regulated by the zone in which they are located. Church spires, belfries, cupolas, domes, chimneys, water towers, and flagpoles are exempt from the height limitations in this title.
B.
Wireless communication facilities. Radio, television, and other commercial and non-commercial communication antenna support structures may extend vertically up to forty-five feet above grade level in all zoning districts with the exception of IC, I2 and I3 which may extend up to seventy-five feet above grade level. A special use permit may be granted to exceed these height limitations provided that the structures may be safely erected and maintained at that height in view of surrounding conditions and circumstances. For radio, television, and other commercial and non-commercial communication antenna support structures existing under an approved special use permit, no additional special use permit or alteration of the existing special use permit will be required to add or modify antennas attached to the structure, provided that the antennas conform to the conditions of the special use permit and do not increase the height of the antenna support structure, and pursuant to other requirements of the Federal Communications Commission (FCC).
C.
Wind energy turbines. A special use permit is required for all wind energy turbines located within the Comstock Historic District boundaries. Where allowed and where a special use permit is required, a wind energy turbine of ten kWh or less capacity may be located no closer than its total height, including its support tower and blade in the upward position, plus ten percent of its total height, to the lot boundary in the parcel it is located (see Figure 12.1). A variance for reduced setback may be granted when a wind energy turbine of ten kWh or less capacity is located on a parcel of at least one acre. Setbacks for wind energy turbine support towers exceeding forty-five feet in height or for wind energy turbines exceeding ten kWh capacity must conform to the approved special use permit.
Figure 12.1: Total fall-down setback for a 10 kWh or less capacity wind turbine is
the sum of its total height and ten percent thereof.
(Ord. No. 20-306, § I, 5-5-2020)
The following provisions apply to the location and placement of accessory buildings unless otherwise provided in this title. Accessory buildings must comply with applicable building and fire separation requirements regardless if a building permit is required. Regular setback distances apply to accessory buildings with exception of the following.
A.
Accessory buildings and shipping containers in CR, R, E and SPR zone with the primary land use as residential.
1.
Accessory buildings and shipping containers up to two hundred square feet in size may be located no closer than three feet from the rear and side property line.
2.
Accessory building(s) and shipping containers may cover no more than 50 percent of the required rear yard setback area.
3.
A special use permit may be granted by the board with action by the planning commission to exceed these limitations.
4.
Accessory structures and shipping containers must also be no closer than twenty feet from the easement line in which the public or private access road is located (see Section 17.12.090). This only applies to parcels having an encroaching roadway access easement.
B.
Area limitations for accessory buildings and shipping containers. The following limitations apply to allowable cumulative square footage for all accessory building(s) and all shipping containers. Buildings and shipping containers are measured separately. A special use permit may be granted to exceed these limitations.
C.
Temporary accessory structure and shipping containers - during construction. It is unlawful to construct, erect, or locate accessory buildings or shipping containers and uses in the E, R, or SPR zone without an existing principal building, unless allowed by the zoning district. A temporary building may be constructed or shipping container may be placed, during the construction of the principal building provided an active construction permit has been issued for the principal building. A separate permit shall be obtained for the temporary accessory structure or shipping container concurrent with or after obtaining a construction permit for the principal building on the property. Temporary accessory dwelling units are regulated under Section 17.12.046 of this chapter. A certificate of occupancy for the principal building shall not be granted until the temporary accessory structure is either removed from the property or it is demonstrated it conforms to permanent accessory structure requirements in this chapter.
D.
Shipping containers general provisions: In addition to the requirements in this chapter, shipping containers must conform to the following:
1.
In the C, CR, E, P, R and SPR zones, except when placed for one hundred eighty days or less (or with a temporary permit associated with a construction permit as described in this chapter), the container must be painted one solid color that reasonably blends with the surrounding vegetation or ground surface (earth-tone), or adjacent building. A second and third color may be used for trim and/or accent. Requirements imposed by the Comstock Historic District Commission and/or any local homeowners association will prevail over this subsection.
2.
All shipping containers must be free from substantial visible damage, must not be structurally altered, must be free from graffiti, and must not have exposed bare metal.
3.
Must not include plumbing fixtures.
4.
May be stacked except in the CR, E, P and R zones. In the I1 zone may be stacked up to two high maximum.
5.
Must not occupy any required off-street parking spaces for the site except when in use for less than one hundred eighty days or as part of a temporary permit described in this chapter.
6.
Must not be located within any right-of-way or access easement.
7.
Comstock Historic District Commission standards, including prohibitions or other regulation exceeding this title, supersede these regulations for shipping containers.
(Ord. No. 20-306, § I, 5-5-2020)
The following provisions apply to accessory dwelling units defined in Section 17.10, Definitions. Detached accessory dwelling units must comply with applicable building and fire separation requirements. Unless otherwise stated in this title, regular setback distances apply to accessory dwellings.
A.
Accessory dwelling units.
1.
Minimum parcel size. The lot size must be at least: Ten thousand square feet in the R and SPR zones; one acre in the E zone; and forty acres in the NR zone.
2.
Principal occupants. The owners of the property in which the accessory dwelling unit is permitted shall occupy at least one of the dwelling units (accessory or principal unit) on the premises, except for bona fide temporary absence. The occupants of the remaining unit must be related within four degrees of consanguinity of the owner-occupants of the property as demonstrated in the chart below.
3.
Building area. The dwelling unit must meet building code requirements.
4.
Parking. At least one off-street parking space shall be provided in addition to the required parking requirements for the principal use.
5.
One allowed. Only one accessory dwelling unit is allowed per parcel.
6.
Utilities. The use must conform to local water, sewer, and utility connection requirements. If the property is not served by a water and/or sewer utility provider, the owner must provide written documentation from the State of Nevada that a domestic well and/or septic system serving the principal dwelling and accessory dwelling unit meets State of Nevada requirements and whether the State of Nevada will require metering of the domestic well. The well must be consistent with withdrawal regulations of the State of Nevada.
7.
Building, fire, and health codes. The use must conform to all county and state building and fire codes, and health and safety codes, including septic system requirements.
B.
Deed restriction. A deed restriction shall be filed with the county recorder's office prior to commencement of construction stating that the accessory dwelling unit is a use for family members related within four degrees of consanguinity. It shall stipulate that the accessory dwelling unit will be vacated by any person other than the owners of the principal dwelling at such time that the family member(s) no longer occupy the unit. The deed restriction form will be provided by the planning department and it shall make the county a party to the deed restriction. The planning department shall agree in-writing to allow the property owners(s) to remove the deed restriction if the owner legally converts the accessory dwelling unit to a non-dwelling use. A copy of the recorded deed restriction shall be required and presented to the building department prior to issuance of a building permit. In addition, if any construction has the ability to be converted to a locked-off accessory dwelling unit, a deed restriction limiting the property to the accessory dwelling restrictions identified in this chapter may be required.
C.
Temporary accessory dwelling unit - during construction. It is unlawful to construct, erect, or locate an accessory dwelling unit without an existing occupied principal dwelling. When the following requirements are met, a temporary accessory dwelling unit may be constructed pending the construction of the principal building providing that a building permit will not be issued for the temporary dwelling unless a permit is also issued prior to or concurrently with a permit for the principal building. A certificate of occupancy for the principal building and the accessory dwelling shall not be granted until the temporary accessory dwelling is converted to a non-dwelling use, or the accessory dwelling unit conforms to the requirements of this chapter.
(Ord. No. 20-306, § I, 5-5-2020)
The provisions of NRS 384 establishing and regulating the Comstock Historic District are made part of this title within the boundaries of the Comstock Historic District. The boundaries of this area are fixed pursuant to the terms of NRS 384. The provisions of this section are those contained in NRS 384 as well as other provisions found by this ordinance to be appropriate for the area.
A.
Commercial buildings abutting "C" Street. Commercial buildings abutting "C" Street and located within the Virginia City Downtown District between Flowery Street and Sutton Street must have wooden porches over the top of the sidewalks/boardwalks extending from the building front to the street. Commercial buildings along "C" Street must have a front sidewalk constructed of wood, from the building front to the street as approved by the Comstock Historic District. A special use permit may be granted by the board with action by the planning commission for use of other boardwalk and porch materials and design when good cause is shown by the applicant.
B.
Buildings, structures, and exteriors. The following standards apply to all buildings, structures, and exteriors located within the Comstock Historic District.
1.
All exterior materials must consist of a substance shown to have existed prior to 1942 and building and structure exteriors must be appropriate in design for that time period.
2.
Outdoor signs and advertising devices must comply with the provisions of Chapter 17.84, Signs and Billboards.
3.
Lighting within two thousand feet of the Comstock Historic District boundaries is limited to incandescent lighting or indirect (concealed) fluorescent, Compact Florescent Lighting (CFL), or Light Emitting Diode (LED) type lighting. CLF and LED light emitting devices which are made to look like incandescent light "bulbs" are permitted to be plainly visible. No neon, or blinking, flashing, chasing, or motion lights are permitted. The regulations of this provision including other light emitting devices which appear similar to neon signs, such as those which employ LEDs similar in hue to neon and configuration to show a continuous stream of light, which are prohibited.
4.
Wind energy turbines must conform to the requirements in Section 17.12.044.
(Ord. No. 20-306, § I, 5-5-2020)
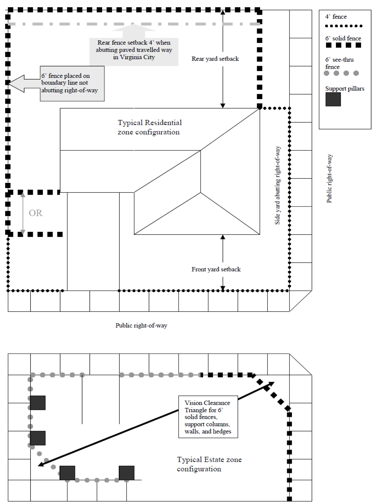
Fences, certain fence support columns, walls, hedges, and other obstructions abutting the intersecting portions of the public right-of-way must be placed so that they do not obstruct vehicular and pedestrian visibility. Specifically, obstructions located within the vision-clearance-triangle must have a base eight feet or higher above grade or a total height not exceeding three feet from grade, except solid fences and hedges up to four feet in height and other fences permitted by Section 17.12.060. Trees and shrubs located within the vision clearance triangle are permitted so long as they are trimmed and maintained to meet the purpose and intent of this section. Traffic regulatory signs, lights, utilities, and other devices installed by a governing agency are exempt from these limitations. In instances where a safety or traffic hazard is caused by inadequate visibility at intersections, additional or more restrictive conditions may be imposed. A building located in the C and CR zone and abutting the public right-of-way must have the corners abutting the intersection designed in accordance with the vision-clearance-triangle as demonstrated in Figure 12.2.
Figure 12.2: Setback requirements for devices placed within the vision-clearance-triangle
maintain clear visibility for vehicular and pedestrian traffic. In some instances
more restrictive requirements may be necessary to maintain a safe travel environment.
Figure 12.3: The image illustrates examples of building design and placement that
meet the purpose and intent of the vision-clearance-triangle. The configurations above
are not exhaustive as buildings and improvements may take many forms that meet said
requirements. It is hereby recognized that many historic buildings in the Virginia
City area currently abut the paved travelled way and facilitate no pedestrian access
such as sidewalks. It is strongly encouraged that new developments which abut the
public right-of-way in accordance with this Title include development of appropriate
pedestrian access such as sidewalks/boardwalks, and stairways when needed. The building
cut-out corner design shall not be required for allies and access driveways.
(Ord. No. 20-306, § I, 5-5-2020)
On through lots, either line separating the lot from a public right-of-way may be designated by the owner as the front lot line.
(Ord. No. 20-306, § I, 5-5-2020)
Where setback distances are required by this title, they must meet the minimum dimension specified for any part, and they must be open and unobstructed from the ground upward, except as follows:
A.
Cornices, canopies, eaves, or other similar architectural features not providing additional floor space within the building may extend into the required front, side, or rear setback area no closer than three feet to the property line.
B.
Open, unenclosed ramps, porches, platforms, or landings, not covered by a roof, but containing a railing, may extend no closer than three feet to the property line provided that it does not extend above the first level and is not more than six feet above grade at any point. Decks which are less than eighteen inches in height from the parcel's finished grade are not counted as a structure for front and rear setback purposes. A special use permit may be granted for a roof, or a deck, landing, stairs, or platform with railing to be placed above the first floor porch, platform, or landing in this encroachment case.
C.
Cantilevered windows (bay windows, window boxes, etc.) may project into the setback area no closer than three feet to the property line.
D.
Private garage accessory to a principal use may be located in the front yard setback of a sloping lot if the lot has more than a ten-foot difference in elevation from midpoint of the front lot line to a point fifty feet away midway between the side lot lines.
E.
Encroachments into the rear yard setback for accessory structures, beyond that allowed by Section 17.12.045, may be permitted with a special use permit.
(Ord. No. 20-306, § I, 5-5-2020)
The following regulations apply to the placement and design of fences and walls:
A.
Height limitation and visibility for solid fences or solid portion of fences is unlimited except where identified below:
B.
Exemptions:
1.
Hedges, trees, and other flora are exempt from these regulations except that a vision clearance triangles must be maintained pursuant to Section 17.12.050.
2.
Additional height is allowed for fence or wall columns which are a maximum of three feet in width and spaced at least six feet apart measured from outer edge to outer edge (see Figure 12.5).
3.
Additional height is allowed for a gate which does not exceed twenty-five feet in width for a vehicular gate or eight feet in width for a pedestrian gate (see Figure 12.6).
4.
Arches and other such structures over gates and other passageways for pedestrians and vehicles (see Figure 12.5) may be the same height as that allowed for the principal use in the zone.
5.
A fence height is measured from grade to the top of the fence. When a fence is located on top and within twelve inches of the top edge of a retaining wall, the height of the retaining wall is not be included in the height measurement of the fence (see illustration below).
The retaining wall is not part of the fence in this illustration. Retaining walls
are defined pursuant to Chapter 17.10
6.
Additional height is allowed for decorative lanterns, urns, planters, or sculptural elements above the maximum height allowed for the fence or wall component upon which such decorative feature is located.
7.
Maximum height may vary up to ten percent or six inches, whichever is greater, to allow for grade changes, clearance under fences for maintenance, footers, other obstacles customary to the use intended to be fence, and reasonable human error.
8.
Fences and walls which are exempt from the height limitations of this section when they are:
a.
Associated with uses that require high fences to protect public safety including, but not limited to, golf driving ranges, public utility substations, baseball fields, athletic fields, and swimming pools;
b.
A requirement of a local, state or federal agency, when needed for safety or security.
C.
Barbed or razor wire. Fences incorporating barbed wire or razor wire are not permitted in C, CR, E, R, zones, except barbed wire may be used on top of a six-foot high solid or chain link fence or wall surrounding a public security or safety use.
D.
Electric fences. Fences or barriers incorporating electrical current are not permitted in C, CR, and R, zones. In all other zones, fences and other barriers (e.g., electrical ribbon) incorporating electrical current are permitted provided that they are safe for humans and animals, are manufactured by an established and reputable company and carry an Underwriters Laboratory UL or equivalent federally recognized standard seal, and are located no closer than ten feet from the property line. The setback requirement does not apply to wireless below-ground electronic pet barriers, i.e., "invisible dog fences".
E.
Fabric and screening. The attachment of fabric or shade cloth to a chain link or similar open fence is prohibited. Fabric, shade cloth, or other material is not a permitted method of required screening of outdoor storage areas. Fabric, shade cloth, or other material may be installed to create a wind barrier for athletic fields and courts or similar situations subject to the following requirements: (a) it must be professionally installed by a licensed contractor: and (b) the proposed material must be designed and installed to withstand wind resistance and attached at grommets designed in a manner consistent with the building code.
Figure 12.4: The diagram illustrates typical situations that are applicable to residential
and estate zones. It is recognized that many rear yards of historic parcels in Virginia
City abut the public (paved) travelled way and, in some instances, overlap the dedicated
right-of-way. This situation leaves little or no room for pedestrian ways and creates
challenges for public parking as well as snow removal. The rear yard fence setback
requirement in R zones located within Virginia City will enable services to be provided
by the county in a safe and efficient manner.
Figure 12.5: The wrought iron fences (top) are easily seen through by adjacent vehicular
and pedestrian traffic and are considered see -through fences for the purpose of this
section. The top left fence, with no large supporting columns, may be located within
the vision-clearance-triangle; the top right fence, with vision obstructing columns,
may not. The six-foot fences (bottom) may abut the front lot line of the E and R zones
because the solid portion is at or less than the maximum height limitation even though
the entire fence is over the listed height limit.
Figure 12.6: The gate designs are examples where maximum height limitations for fences
may be exceeded in accordance with this chapter.
(Ord. No. 20-306, § I, 5-5-2020)
The provisions of this title do not apply to the construction, installation, operation and maintenance of above-ground and below-ground public utility distribution and transmission facilities located on public property, public rights-of-way or within utility and/or access easements or identified transmission corridors including lines, towers and poles, and underground facilities for providing gas, water, sewer, stormwater collection, electricity, telephone, telegraph, video, or communication services by public agencies or by public utility companies under the jurisdiction of the Public Utilities Commission of the State of Nevada. This exemption does not apply to commercial cellular and other wireless communication antenna support structures and towers which are discussed in Section 17.12.100. Construction/grading permits may be required if there are no prior agreements between the public utility company and Storey County and/or if the applicable zoning district identifies such a use as requiring a special use permit.
(Ord. No. 20-306, § I, 5-5-2020)
The minimum lot area required for any lot within a zone is based on the lot being served by both public utilities of water and sewer systems. The minimum lot area is identified in each zoning district. A parcel in any zone may be less than the minimum required area when the parcel is created for a public or quasi-public use. Development on the parcel shall be limited to the public or quasi-public use. For a lot without both public utilities of water and sewer systems, the minimum lot area within any residential zone is as follows:
A.
One acre per dwelling unit where the lot is served by a public sewer system but not a public water system;
B.
Ten thousand square feet per dwelling unit where the lot is served by a public water system but not by a public sewer system;
C.
One acre per dwelling unit where the lot is not served either by a public water or a public sewer system.
(Ord. No. 20-306, § I, 5-5-2020)
A.
Residential. There shall be at least two off-street parking spaces provided for each residential dwelling unit, including manufactured homes, mobile homes, and other attached or detached dwelling units. Residential properties that contain an accessory dwelling unit shall provide one additional off-street parking space.
B.
Commercial (no lodging). At least one off-street parking space shall be provided for each five hundred square feet of gross floor area of a commercial use. The parking spaces required must be provided on the same lot as the use or where the exclusive use of such is provided on another lot no more than five hundred feet radially from the subject lot within the same or less restrictive zoning district (i.e., C, CR, P, I zones).
C.
Commercial lodging. At least one off-street parking space shall be provided for each commercial transient lodging unit or suite.
D.
All required parking spaces must be provided as on-site parking, and included on the parcel upon which the unit is constructed, and must remain with the parcel so long as the use is continued with the exception cited in subsection B.
E.
A special use permit, approved by the board, with action by the planning commission, may establish any other ratio not set forth in this section.
F.
All parking spaces referred to in this section must meet county parking lot standards.
(Ord. No. 20-306, § I, 5-5-2020)
No storage of any kind is allowed on any unimproved lot, unless stated as an allowed or special use by the applicable zoning district. Building materials and construction equipment may be located on a lot that has an active building permit, subject to the building permit requirements. No vehicles may be stored on the lot until a certificate of occupancy or safety seal has been issued for the principal use.
Open storage, where allowed by the zoning district, must be screened from view of public places and abutting private properties by a suitable structure or planting strip (e.g., solid evergreen hedge or densely placed evergreen trees) not less than six feet high. Storage of lumber, coal, and other combustible materials must be setback from the lot line a distance that meets fire/building code requirements. Temporary storage of materials associated with a public service use may be exempt from this requirement.
(Ord. No. 20-306, § I, 5-5-2020)
This section is intended to provide sufficient right-of-way and easements which serve individual lots, uses, and communities in the county. It is recognized that sufficient right-of-way and/or easement area is needed to facilitate vehicle access ways including, but not limited to, travel lanes, shoulder lanes, center turn lanes, and street side vehicle parking, as applicable; pedestrian ways; and above-ground and below-ground public utilities which may be placed within the right-of-way and/or easement.
A.
Definitions.
1.
Access ways. A clear and unobstructed usable approach of at least twelve feet in width (residential), fifteen feet in width (one-way commercial and industrial), and twenty-four feet in width (two-way) from a development upon land to a public travelled way located within a public right-of-way (see Figure 12.7). An access way may also be established within a legal recorded easement (see Figure 12.8) across another's land which benefits the subject property by connecting it to a public right-of-way, or any other access way suitable and acceptable to the building, planning, and public works departments.
2.
Public right-of-way. A strip of land or easement acquired by reservation, dedication, prescription, or condemnation and intended to be occupied by public traveled ways, highways, sidewalks, boardwalks, bicycle lanes, equestrian and pedestrian trails, or other transportation related improvements (see Figures 12.7 and 12.8). A public utility right-of-way or easement and associated public utility improvements may be located within a public right-of-way. Public rights-of-way may also be used in reference to public-private rights-of-way (easements) in which vehicular or pedestrian access are limited to designated persons such as members of a homeowners association.
3.
Public utility right-of-way. A strip of land or easement acquired by reservation, dedication, prescription, or condemnation and intended to be occupied by public utilities such as waterlines, sanitary sewers, telecommunication infrastructures, electricity transmission lines, and gas, but not including transportation related facilities applicable to the public right-of-way.
4.
Public traveled way. The entire width between the boundary line of every way (from curb to curb and/or edge of paved or graveled roadway) maintained by a public authority and that is open to public use for the purpose of vehicular or other mechanized transit traffic (see Figure 12.7).
B.
Access requirements.
1.
Required area. On any subdivision, parcel, tentative or informational map, the required nominal parcel or lot area per the land use zoning requirements is the net area of the parcel or lot, excluding any access ways containing the public traveled way. A nominal gross area tolerance of five percent maximum may be granted in the computation of the net area by the board with action by the planning commission when there is a single access, and ten percent where there is a double access. Any higher percentage request requires a variance.
2.
Required width. The full dedicated or easement width, without reference to the width of the developed public traveled way. No commercial, industrial, or dwelling construction may be permitted on any parcel or lot not served by a public right-of-way of at least fifty feet in width, with a minimum public traveled way of twenty-four feet in width. When the public right-of-way is less than fifty feet in width, or the public traveled way is less than twenty-four feet in width, a variance is required. This required width applies to all areas subdivided, parceled, or under record of survey, on file in the county recorder's office. In non-subdivided areas or areas where no official map is on file in the county recorder's office, an applicant for a variance, special use permit, or a building permit must demonstrate by a title company report, or other acceptable means, the existence of the required improved access way before a variance, special use permit, or building permit may be issued.
Figure 12.7: The public right-of-way encompasses much more land than the traveled
way. While public utilities such as power, sanitary sewer, and water may be located
above or below the traveled way, they are oftentimes located within the outer edges
of the public right-of-way.
Figure 12.8: In the case illustrated above, only the lower parcels include easements
for public right-of-way development. Required building and accessory building setbacks
must be from that easement line. Public utilities, but not transportation improvements,
may be developed in the public utility right-of-way.
3.
Surface materials. Surface materials covering the entire length of the access way must consist of a minimum coverage of one and one-half inches of gravel installed and adequately maintained by the owner of the lot or parcel to be developed, the developer, the homeowners association, or by a cooperative effort of the adjoining lot owners. A paved twenty-foot approach must be installed by the developer, property owner, or association when the access way abuts a paved public traveled way. The public works director may require an extended pavement approach up to one hundred feet if necessary to minimize impacts to the paved public traveled way. The surface materials installation must be inspected and approved by the building and public works departments.
4.
Single-ownership conditions. When there are four dwelling sites, each with the minimum required parcel area per zoning, within single ownership, the developed area must be served by double permanent access ways of at least fifty feet in width. When there are three or less dwelling sites, developed area may be served by a single fifty-foot access way. The access way must meet the following requirements:
a.
Two copies of an acceptable map, signed by a state land surveyor, showing the proposed layout together with any other supplementary information, must be submitted by the applicant to the building and planning departments.
b.
In the event there is a sale, trade, barter, or gift of any portion of the land covered by the provisions of this section resulting in a condition which does not meet the terms of this section, the transaction is considered a violation of this section, and subject to any penalties herein, and be required to provide additional access ways acceptable to the planning commission.
5.
Drainage. Appropriate storm water drainage or detention must be installed and maintained by the property owner and not negatively impact public rights-of-way. All roads and access ways must be sloped properly to prevent accumulation of storm water. All driveway culverts must be a minimum of twelve inches in diameter. Street crossing culverts, bridges, and overpasses must be developed and maintained as required by the building, planning, and public works departments.
6.
Fire prevention. Property along right-of- ways and between vehicular access easement lines must be kept clear of combustible materials including dead and dry vegetation and other flammables. All combustible material applicable to this subsection must be removed from the property and disposed of as required by county code. Failure to abate the hazardous conditions in accordance with the notice of violation may result in abatement of the hazardous conditions by the county at the cost of the property owner.
7.
Cuts and fills. All cuts and fills exceeding thirty inches and that are 2:1 or steeper in slope must be mechanically stabilized. Cuts and fills exceeding thirty inches and that are flatter than 2:1 must be re-vegetated with non-invasive plant species having fire retardant characteristics. Planting or maintenance of noxious plant species is prohibited. The removal of noxious invasive plant species must comply with subsection 6.
(Ord. No. 20-306, § I, 5-5-2020)
This section applies to all zones unless otherwise stated:
A.
Noise, smoke, odor, gases, weeds, or other noxious nuisances must be controlled so as not to become objectionable, or adversely affect the properties in the vicinity, and must not be detrimental to the public health, safety and welfare.
B.
Marijuana.
1.
Uses involving the sale, display, dispensing, or cultivation of marijuana, regardless of whether the marijuana is for medicinal, recreational or any other purpose is prohibited and also is recognized by this ordinance as prohibited by federal regulation.
2.
The sale of items intended for use as marijuana paraphernalia to persons under the age of twenty-one years is also a prohibited use.
3.
Medical marijuana, as defined in SCC Section 17.10.030 and by Nevada Revised Statute Chapter 453A Medical Use of Marijuana, is a prohibited use. Medical marijuana establishments uses are unlawful and are prohibited as an allowed use, special use, accessory use, or temporary use within all zoning districts.
4.
Marijuana establishments, as defined in SCC Section 17.10.030 and by NRS Chapter 453D, the Regulation and Taxation of Marijuana Act, including any subsequent amendments or regulations is a prohibited use. Marijuana establishment uses are unlawful and are prohibited as an allowed use, special use, accessory use or temporary use within all zoning districts.
C.
In zones where a commercial business is allowed, a special use permit is required for the display, sale, barter, or trade of items outside of a permanent building, except for permitted temporary uses and farmer's markets. A business may not display items for sale or conduct any business on the public right-of-way (See Figure 12.9) or between the public traveled way and building, such as on the boardwalk/sidewalk. Business, including dining, customer seating, and other uses, but not the display of merchandise and other items for sale, barter, or trade, may occur in the front, side, and rear yards of the business where such area exists. Recessed door openings and thresholds may be used to display items for sale, barter, or trade and to otherwise conduct business.
Figure 12.9: The diagram shows where merchandise and other items may and may not be
displayed. The diagram does not apply to signs and advertising devices which are regulated
pursuant to Chapter 17.84 Signs and Billboards.
D.
Incidental hotel uses. Any hotel may contain business uses that are customarily conducted in conjunction with and incidental to the hotel. Unless the business uses are otherwise permitted in the use district in which the hotel is situated, every public entrance to the business must be from a lobby, a hallway, or other interior portion of the hotel.
E.
Outdoor lighting, including for private and public uses, must comply the regulations of Chapter 8.02, Outdoor Lighting (Dark Skies).
F.
Access ways are defined by Section 17.12.090. The access way for commercial building fronts abutting the public right-of-way are the door openings or the thresholds located at the building front.
G.
A special use permit is required for river and natural waterway restoration and realignment, wetland creation, and water restoration and recycling.
H.
Up to four dogs and three pot-belly pigs more than twelve weeks of age are allowed in any zone. A special use permit is required to exceed this number. A minimum of ten acres is required to obtain a special use permit for this use. This restriction does not apply to the A Agriculture zone.
I.
Crisis care facility, temporary and permanent (as defined in Chapter 17.10, Definitions) is allowed in any zone where residential uses are permitted. The facility shall appear as a residential structure and be similar in use, density and appearance to the surrounding residential uses. This use does not include group care facilities or other group home type uses which are defined as health care facilities, or halfway houses as defined in Chapter 17.10. The crisis care facility operator shall follow all State of Nevada requirements.
J.
Wireless communications facilities. Wireless communication facilities are allowed in all zoning districts, subject to the height requirements of Section 17.12.044.B., and the other provisions as applicable identified in this chapter and the zoning code.
(Ord. No. 20-306, § I, 5-5-2020)
Manufactured homes as defined by Chapter 17.10, Definitions, and NRS 118B.015 specifically include, without limitation, mobile homes that do not comply with the standards established by the National Manufactured Housing Construction and Safety Standards Act of 1974.
A.
Manufactured homes are authorized when installed in accordance with the NRS, the regulations adopted by the Manufactured Housing Division of the Department of Business and Industry, and the county building code, including snow load, earthquake zone, and wind load requirements for the county.
B.
The manufactured home must have been manufactured no more than fifteen years from the date at which it is placed on a parcel. The manufactured home must meet the Nevada Division of Manufactured Housing standards for manufactured homes. (Note: The Nevada standards are required to be equal to or more restrictive than the U.S. Department of Housing and Urban Development standards; however, if there is a discrepancy and the HUD standard are shown to be more restrictive, the HUD standards will be the governing standard). This requirement does not pertain to any manufactured or mobile home which is already installed in any area of Storey County prior to the adoption of the ordinance codified in this section.
(Ord. No. 20-306, § I, 5-5-2020)
In order to permanently affix a single or multi-sectional mobile home existing at the time of adoption of this title or manufactured home to the land for the purpose of having such home assessed as real property, the structure may be affixed to the real property in any manner which a lending institution would find as acceptable for treating the manufactured home as real property. In all cases, the running gear and tongue must be completely removed from the property.
(Ord. No. 20-306, § I, 5-5-2020)
Any project located within a mapped FEMA (Federal Emergency Management Agency) floodplain shall require review for consistency with Chapter 15.20 of the Storey County Code and FEMA regulations.
(Ord. No. 20-306, § I, 5-5-2020)
12 - GENERAL PROVISIONS2
Sections :
Editor's note— Ord. No. 20-306, § I, adopted May 5-5-2020, amended Chapter 17.12 in its entirety to read as herein set out. Former Chapter 17.12, §§ 17.12.010—17.12.120, pertained to similar subject matter, and derived from Ord. No. 12-244, § I, 12-4-2012; Ord. No. 17-275, § 2, 6-20-2017; Ord. No. 18-280, § I, 2-6-2018; Ord. No. 18-284A, § 2, 11-30-2018.
The regulations set forth in this chapter modify or further restrict, where applicable, the zoning regulations of this title.
(Ord. No. 20-306, § I, 5-5-2020)
The following regulations apply to allowed uses:
A.
Uses listed as allowed. Buildings, structures and land may be used, erected, maintained, altered or enlarged only for purposes listed as allowed in the zone where the building or land is located.
B.
Any legally created use already established within an area prior to the present zone regulations that is not an allowed use within the zone or is a permitted use only with a special use permit may be allowed to continue as a nonconforming use subject to all conditions and restrictions relating to nonconforming uses provided in Chapter 17.06 Nonconforming Uses.
(Ord. No. 20-306, § I, 5-5-2020)
Uses listed as requiring a special use permit are considered as special exceptions within each zone. Any special permitted use must meet with the regulations for special use permits and any conditions imposed by the board. In addition to the special use permit, all necessary federal, state, and county permits and licenses are required.
(Ord. No. 20-306, § I, 5-5-2020)
Uses that are prohibited in each zone are declared to be detrimental to the public health, safety and general welfare.
(Ord. No. 20-306, § I, 5-5-2020)
A.
This section applies to any home enterprise.
B.
Home enterprises may occur in the R1, R2, CR, E, SPR, A and F and are associated with and subservient to the lot's principal residential use. The home enterprise must comply with the provisions of Title 5 Business Licenses, and a special use permit may be required pursuant to subsection D. below.
C.
In-home child care is allowed for a maximum of six children, up to the age of eighteen, in any zoning district where a primary residential use exists and is a permitted use. Childcare of more than six children up to a maximum of fifteen children, may be permitted with a special use permit in zoning districts that a primary residential use exists and is permitted. An outdoor play element may be associated with the child care use as required by state regulations. In-home child care is not subject to the requirements in Section 17.12.023.D., below.
D.
A special use permit approved by the board with action by the planning commission is required if the home enterprise may:
1.
Involve entry into the residential building or accessory building by customers, patrons, or other such persons not permanently residing on the property exceeding two vehicle visits per day;
2.
Involve seven or more motor vehicle visits per week, or three or more on any given day, to the subject property;
3.
Involve the storage or use of flammable or hazardous substances, storage of products being sold that would increase fire loading to a level over the above standard for residential properties, or involve activities that may be potentially harmful or hazardous (e.g., welding, automotive painting, etc.) to surrounding residences and uses;
4.
Involve storage of materials associated with the home enterprise outside of an enclosed building;
5.
Involve an accessory component to the home enterprise which includes an outdoor activity, or
6.
Produce noise, odor, dust, smoke, light, vehicular traffic, or other disturbances that could potentially affect the health, safety, or general welfare of surrounding residences, or the residential character of the surrounding area, without proper mitigation.
E.
The following minimum standards apply to any home enterprise, regardless if a special use permit is or is not required:
1.
The home enterprise must be clearly a subservient use to the primary residential use existing on the property. The home enterprise must not change the residential character of the dwelling unit or the residential property.
2.
No more than one vehicle with commercial advertising displayed may be parked on the premises except within an entirely enclosed building. Such vehicle stored outside of the enclosed building must not exceed ten thousand pounds gross vehicle weight rating (GVWR).
3.
There may be no manufacturing, processing, or similar activities on the premises which generate noise, odor, dust, vibration, fumes, smoke, electrical interference, vehicle traffic exceeding the number stated in this section unless approved by a special use permit, storage of items which increase fire load, or other adverse impacts to adjacent properties.
4.
The home enterprise may not be operated by a resident-tenant without the written consent of the owner of the real property.
5.
The home enterprise must comply with the provisions of Title 5, Business Licenses of the county code.
6.
Any sign must comply with Chapter 17.84, Signs and Billboards.
7.
Home pet and plant sales. In any zone with a residential primary use, a person may keep or cultivate pets or raise fowl, bushes, trees, berries, or crops, or sell pets, fowl, eggs, or crops from the premises, providing that no stores or stands are constructed for the purpose unless specifically permitted by the zoning district, the operation is not conducted as a regular commercial enterprise, and the activity is not in violation of this chapter or any other ordinance. The number of animals permitted at the site shall comply with the zoning district requirements and Section 17.12.100 of this chapter.
8.
Any open storage must be consistent with Section 17.12.080.
(Ord. No. 20-306, § I, 5-5-2020)
The uses of property or buildings that may become nonconforming by reason of changes to the zoning ordinance are regulated by Chapter 17.06, Nonconforming Uses.
(Ord. No. 20-306, § I, 5-5-2020)
The expansion, modernization, replacement, reconstruction, repair, or rebuilding and continued use of public utility buildings, structures, equipment and facilities is allowed where there is no change of use or increase in area of the land so used.
(Ord. No. 20-306, § I, 5-5-2020)
In accordance with NRS 704, the difference between the electricity supplied by a public utility and the electricity generated by a customer-generator using renewable energy generating systems may be fed back to the utility over the applicable billing period is known as "net metering". Net metering is permitted in all zones providing that all of the following apply:
A.
Renewable energy is the primary source of energy to generate electricity;
B.
The system has a generating capacity not exceeding the maximum allowable renewable energy generating capacity for the zone, or not more than one megawatt in Industrial (I) and Public (P) zoning districts;
C.
The system is located on-site of the user or on the customer-generator's premises;
D.
The system operates in parallel with the public utilities transmission and distribution facilities;
E.
The system is intended primarily to offset part or all of the customer-generator's requirements for electricity; and
F.
The facility or renewable energy system for the generation of electricity has a generating capacity that does not exceed the greater of:
1.
The limit on the demand that the class of customer of the customer-generator may place on the system of the utility; or
2.
One hundred fifty percent of the peak demand of the customer or user.
Renewable energy generation systems are regulated in each zone pursuant to this title as well as federal, state, and county regulations and ordinances.
(Ord. No. 20-306, § I, 5-5-2020)
A.
Buildings and structures - general. The height limitation for buildings, manufactured homes, and other structures not listed in this section is regulated by the zone in which they are located. Church spires, belfries, cupolas, domes, chimneys, water towers, and flagpoles are exempt from the height limitations in this title.
B.
Wireless communication facilities. Radio, television, and other commercial and non-commercial communication antenna support structures may extend vertically up to forty-five feet above grade level in all zoning districts with the exception of IC, I2 and I3 which may extend up to seventy-five feet above grade level. A special use permit may be granted to exceed these height limitations provided that the structures may be safely erected and maintained at that height in view of surrounding conditions and circumstances. For radio, television, and other commercial and non-commercial communication antenna support structures existing under an approved special use permit, no additional special use permit or alteration of the existing special use permit will be required to add or modify antennas attached to the structure, provided that the antennas conform to the conditions of the special use permit and do not increase the height of the antenna support structure, and pursuant to other requirements of the Federal Communications Commission (FCC).
C.
Wind energy turbines. A special use permit is required for all wind energy turbines located within the Comstock Historic District boundaries. Where allowed and where a special use permit is required, a wind energy turbine of ten kWh or less capacity may be located no closer than its total height, including its support tower and blade in the upward position, plus ten percent of its total height, to the lot boundary in the parcel it is located (see Figure 12.1). A variance for reduced setback may be granted when a wind energy turbine of ten kWh or less capacity is located on a parcel of at least one acre. Setbacks for wind energy turbine support towers exceeding forty-five feet in height or for wind energy turbines exceeding ten kWh capacity must conform to the approved special use permit.
Figure 12.1: Total fall-down setback for a 10 kWh or less capacity wind turbine is
the sum of its total height and ten percent thereof.
(Ord. No. 20-306, § I, 5-5-2020)
The following provisions apply to the location and placement of accessory buildings unless otherwise provided in this title. Accessory buildings must comply with applicable building and fire separation requirements regardless if a building permit is required. Regular setback distances apply to accessory buildings with exception of the following.
A.
Accessory buildings and shipping containers in CR, R, E and SPR zone with the primary land use as residential.
1.
Accessory buildings and shipping containers up to two hundred square feet in size may be located no closer than three feet from the rear and side property line.
2.
Accessory building(s) and shipping containers may cover no more than 50 percent of the required rear yard setback area.
3.
A special use permit may be granted by the board with action by the planning commission to exceed these limitations.
4.
Accessory structures and shipping containers must also be no closer than twenty feet from the easement line in which the public or private access road is located (see Section 17.12.090). This only applies to parcels having an encroaching roadway access easement.
B.
Area limitations for accessory buildings and shipping containers. The following limitations apply to allowable cumulative square footage for all accessory building(s) and all shipping containers. Buildings and shipping containers are measured separately. A special use permit may be granted to exceed these limitations.
C.
Temporary accessory structure and shipping containers - during construction. It is unlawful to construct, erect, or locate accessory buildings or shipping containers and uses in the E, R, or SPR zone without an existing principal building, unless allowed by the zoning district. A temporary building may be constructed or shipping container may be placed, during the construction of the principal building provided an active construction permit has been issued for the principal building. A separate permit shall be obtained for the temporary accessory structure or shipping container concurrent with or after obtaining a construction permit for the principal building on the property. Temporary accessory dwelling units are regulated under Section 17.12.046 of this chapter. A certificate of occupancy for the principal building shall not be granted until the temporary accessory structure is either removed from the property or it is demonstrated it conforms to permanent accessory structure requirements in this chapter.
D.
Shipping containers general provisions: In addition to the requirements in this chapter, shipping containers must conform to the following:
1.
In the C, CR, E, P, R and SPR zones, except when placed for one hundred eighty days or less (or with a temporary permit associated with a construction permit as described in this chapter), the container must be painted one solid color that reasonably blends with the surrounding vegetation or ground surface (earth-tone), or adjacent building. A second and third color may be used for trim and/or accent. Requirements imposed by the Comstock Historic District Commission and/or any local homeowners association will prevail over this subsection.
2.
All shipping containers must be free from substantial visible damage, must not be structurally altered, must be free from graffiti, and must not have exposed bare metal.
3.
Must not include plumbing fixtures.
4.
May be stacked except in the CR, E, P and R zones. In the I1 zone may be stacked up to two high maximum.
5.
Must not occupy any required off-street parking spaces for the site except when in use for less than one hundred eighty days or as part of a temporary permit described in this chapter.
6.
Must not be located within any right-of-way or access easement.
7.
Comstock Historic District Commission standards, including prohibitions or other regulation exceeding this title, supersede these regulations for shipping containers.
(Ord. No. 20-306, § I, 5-5-2020)
The following provisions apply to accessory dwelling units defined in Section 17.10, Definitions. Detached accessory dwelling units must comply with applicable building and fire separation requirements. Unless otherwise stated in this title, regular setback distances apply to accessory dwellings.
A.
Accessory dwelling units.
1.
Minimum parcel size. The lot size must be at least: Ten thousand square feet in the R and SPR zones; one acre in the E zone; and forty acres in the NR zone.
2.
Principal occupants. The owners of the property in which the accessory dwelling unit is permitted shall occupy at least one of the dwelling units (accessory or principal unit) on the premises, except for bona fide temporary absence. The occupants of the remaining unit must be related within four degrees of consanguinity of the owner-occupants of the property as demonstrated in the chart below.
3.
Building area. The dwelling unit must meet building code requirements.
4.
Parking. At least one off-street parking space shall be provided in addition to the required parking requirements for the principal use.
5.
One allowed. Only one accessory dwelling unit is allowed per parcel.
6.
Utilities. The use must conform to local water, sewer, and utility connection requirements. If the property is not served by a water and/or sewer utility provider, the owner must provide written documentation from the State of Nevada that a domestic well and/or septic system serving the principal dwelling and accessory dwelling unit meets State of Nevada requirements and whether the State of Nevada will require metering of the domestic well. The well must be consistent with withdrawal regulations of the State of Nevada.
7.
Building, fire, and health codes. The use must conform to all county and state building and fire codes, and health and safety codes, including septic system requirements.
B.
Deed restriction. A deed restriction shall be filed with the county recorder's office prior to commencement of construction stating that the accessory dwelling unit is a use for family members related within four degrees of consanguinity. It shall stipulate that the accessory dwelling unit will be vacated by any person other than the owners of the principal dwelling at such time that the family member(s) no longer occupy the unit. The deed restriction form will be provided by the planning department and it shall make the county a party to the deed restriction. The planning department shall agree in-writing to allow the property owners(s) to remove the deed restriction if the owner legally converts the accessory dwelling unit to a non-dwelling use. A copy of the recorded deed restriction shall be required and presented to the building department prior to issuance of a building permit. In addition, if any construction has the ability to be converted to a locked-off accessory dwelling unit, a deed restriction limiting the property to the accessory dwelling restrictions identified in this chapter may be required.
C.
Temporary accessory dwelling unit - during construction. It is unlawful to construct, erect, or locate an accessory dwelling unit without an existing occupied principal dwelling. When the following requirements are met, a temporary accessory dwelling unit may be constructed pending the construction of the principal building providing that a building permit will not be issued for the temporary dwelling unless a permit is also issued prior to or concurrently with a permit for the principal building. A certificate of occupancy for the principal building and the accessory dwelling shall not be granted until the temporary accessory dwelling is converted to a non-dwelling use, or the accessory dwelling unit conforms to the requirements of this chapter.
(Ord. No. 20-306, § I, 5-5-2020)
The provisions of NRS 384 establishing and regulating the Comstock Historic District are made part of this title within the boundaries of the Comstock Historic District. The boundaries of this area are fixed pursuant to the terms of NRS 384. The provisions of this section are those contained in NRS 384 as well as other provisions found by this ordinance to be appropriate for the area.
A.
Commercial buildings abutting "C" Street. Commercial buildings abutting "C" Street and located within the Virginia City Downtown District between Flowery Street and Sutton Street must have wooden porches over the top of the sidewalks/boardwalks extending from the building front to the street. Commercial buildings along "C" Street must have a front sidewalk constructed of wood, from the building front to the street as approved by the Comstock Historic District. A special use permit may be granted by the board with action by the planning commission for use of other boardwalk and porch materials and design when good cause is shown by the applicant.
B.
Buildings, structures, and exteriors. The following standards apply to all buildings, structures, and exteriors located within the Comstock Historic District.
1.
All exterior materials must consist of a substance shown to have existed prior to 1942 and building and structure exteriors must be appropriate in design for that time period.
2.
Outdoor signs and advertising devices must comply with the provisions of Chapter 17.84, Signs and Billboards.
3.
Lighting within two thousand feet of the Comstock Historic District boundaries is limited to incandescent lighting or indirect (concealed) fluorescent, Compact Florescent Lighting (CFL), or Light Emitting Diode (LED) type lighting. CLF and LED light emitting devices which are made to look like incandescent light "bulbs" are permitted to be plainly visible. No neon, or blinking, flashing, chasing, or motion lights are permitted. The regulations of this provision including other light emitting devices which appear similar to neon signs, such as those which employ LEDs similar in hue to neon and configuration to show a continuous stream of light, which are prohibited.
4.
Wind energy turbines must conform to the requirements in Section 17.12.044.
(Ord. No. 20-306, § I, 5-5-2020)
Fences, certain fence support columns, walls, hedges, and other obstructions abutting the intersecting portions of the public right-of-way must be placed so that they do not obstruct vehicular and pedestrian visibility. Specifically, obstructions located within the vision-clearance-triangle must have a base eight feet or higher above grade or a total height not exceeding three feet from grade, except solid fences and hedges up to four feet in height and other fences permitted by Section 17.12.060. Trees and shrubs located within the vision clearance triangle are permitted so long as they are trimmed and maintained to meet the purpose and intent of this section. Traffic regulatory signs, lights, utilities, and other devices installed by a governing agency are exempt from these limitations. In instances where a safety or traffic hazard is caused by inadequate visibility at intersections, additional or more restrictive conditions may be imposed. A building located in the C and CR zone and abutting the public right-of-way must have the corners abutting the intersection designed in accordance with the vision-clearance-triangle as demonstrated in Figure 12.2.
Figure 12.2: Setback requirements for devices placed within the vision-clearance-triangle
maintain clear visibility for vehicular and pedestrian traffic. In some instances
more restrictive requirements may be necessary to maintain a safe travel environment.
Figure 12.3: The image illustrates examples of building design and placement that
meet the purpose and intent of the vision-clearance-triangle. The configurations above
are not exhaustive as buildings and improvements may take many forms that meet said
requirements. It is hereby recognized that many historic buildings in the Virginia
City area currently abut the paved travelled way and facilitate no pedestrian access
such as sidewalks. It is strongly encouraged that new developments which abut the
public right-of-way in accordance with this Title include development of appropriate
pedestrian access such as sidewalks/boardwalks, and stairways when needed. The building
cut-out corner design shall not be required for allies and access driveways.
(Ord. No. 20-306, § I, 5-5-2020)
On through lots, either line separating the lot from a public right-of-way may be designated by the owner as the front lot line.
(Ord. No. 20-306, § I, 5-5-2020)
Where setback distances are required by this title, they must meet the minimum dimension specified for any part, and they must be open and unobstructed from the ground upward, except as follows:
A.
Cornices, canopies, eaves, or other similar architectural features not providing additional floor space within the building may extend into the required front, side, or rear setback area no closer than three feet to the property line.
B.
Open, unenclosed ramps, porches, platforms, or landings, not covered by a roof, but containing a railing, may extend no closer than three feet to the property line provided that it does not extend above the first level and is not more than six feet above grade at any point. Decks which are less than eighteen inches in height from the parcel's finished grade are not counted as a structure for front and rear setback purposes. A special use permit may be granted for a roof, or a deck, landing, stairs, or platform with railing to be placed above the first floor porch, platform, or landing in this encroachment case.
C.
Cantilevered windows (bay windows, window boxes, etc.) may project into the setback area no closer than three feet to the property line.
D.
Private garage accessory to a principal use may be located in the front yard setback of a sloping lot if the lot has more than a ten-foot difference in elevation from midpoint of the front lot line to a point fifty feet away midway between the side lot lines.
E.
Encroachments into the rear yard setback for accessory structures, beyond that allowed by Section 17.12.045, may be permitted with a special use permit.
(Ord. No. 20-306, § I, 5-5-2020)
The following regulations apply to the placement and design of fences and walls:
A.
Height limitation and visibility for solid fences or solid portion of fences is unlimited except where identified below:
B.
Exemptions:
1.
Hedges, trees, and other flora are exempt from these regulations except that a vision clearance triangles must be maintained pursuant to Section 17.12.050.
2.
Additional height is allowed for fence or wall columns which are a maximum of three feet in width and spaced at least six feet apart measured from outer edge to outer edge (see Figure 12.5).
3.
Additional height is allowed for a gate which does not exceed twenty-five feet in width for a vehicular gate or eight feet in width for a pedestrian gate (see Figure 12.6).
4.
Arches and other such structures over gates and other passageways for pedestrians and vehicles (see Figure 12.5) may be the same height as that allowed for the principal use in the zone.
5.
A fence height is measured from grade to the top of the fence. When a fence is located on top and within twelve inches of the top edge of a retaining wall, the height of the retaining wall is not be included in the height measurement of the fence (see illustration below).
The retaining wall is not part of the fence in this illustration. Retaining walls
are defined pursuant to Chapter 17.10
6.
Additional height is allowed for decorative lanterns, urns, planters, or sculptural elements above the maximum height allowed for the fence or wall component upon which such decorative feature is located.
7.
Maximum height may vary up to ten percent or six inches, whichever is greater, to allow for grade changes, clearance under fences for maintenance, footers, other obstacles customary to the use intended to be fence, and reasonable human error.
8.
Fences and walls which are exempt from the height limitations of this section when they are:
a.
Associated with uses that require high fences to protect public safety including, but not limited to, golf driving ranges, public utility substations, baseball fields, athletic fields, and swimming pools;
b.
A requirement of a local, state or federal agency, when needed for safety or security.
C.
Barbed or razor wire. Fences incorporating barbed wire or razor wire are not permitted in C, CR, E, R, zones, except barbed wire may be used on top of a six-foot high solid or chain link fence or wall surrounding a public security or safety use.
D.
Electric fences. Fences or barriers incorporating electrical current are not permitted in C, CR, and R, zones. In all other zones, fences and other barriers (e.g., electrical ribbon) incorporating electrical current are permitted provided that they are safe for humans and animals, are manufactured by an established and reputable company and carry an Underwriters Laboratory UL or equivalent federally recognized standard seal, and are located no closer than ten feet from the property line. The setback requirement does not apply to wireless below-ground electronic pet barriers, i.e., "invisible dog fences".
E.
Fabric and screening. The attachment of fabric or shade cloth to a chain link or similar open fence is prohibited. Fabric, shade cloth, or other material is not a permitted method of required screening of outdoor storage areas. Fabric, shade cloth, or other material may be installed to create a wind barrier for athletic fields and courts or similar situations subject to the following requirements: (a) it must be professionally installed by a licensed contractor: and (b) the proposed material must be designed and installed to withstand wind resistance and attached at grommets designed in a manner consistent with the building code.
Figure 12.4: The diagram illustrates typical situations that are applicable to residential
and estate zones. It is recognized that many rear yards of historic parcels in Virginia
City abut the public (paved) travelled way and, in some instances, overlap the dedicated
right-of-way. This situation leaves little or no room for pedestrian ways and creates
challenges for public parking as well as snow removal. The rear yard fence setback
requirement in R zones located within Virginia City will enable services to be provided
by the county in a safe and efficient manner.
Figure 12.5: The wrought iron fences (top) are easily seen through by adjacent vehicular
and pedestrian traffic and are considered see -through fences for the purpose of this
section. The top left fence, with no large supporting columns, may be located within
the vision-clearance-triangle; the top right fence, with vision obstructing columns,
may not. The six-foot fences (bottom) may abut the front lot line of the E and R zones
because the solid portion is at or less than the maximum height limitation even though
the entire fence is over the listed height limit.
Figure 12.6: The gate designs are examples where maximum height limitations for fences
may be exceeded in accordance with this chapter.
(Ord. No. 20-306, § I, 5-5-2020)
The provisions of this title do not apply to the construction, installation, operation and maintenance of above-ground and below-ground public utility distribution and transmission facilities located on public property, public rights-of-way or within utility and/or access easements or identified transmission corridors including lines, towers and poles, and underground facilities for providing gas, water, sewer, stormwater collection, electricity, telephone, telegraph, video, or communication services by public agencies or by public utility companies under the jurisdiction of the Public Utilities Commission of the State of Nevada. This exemption does not apply to commercial cellular and other wireless communication antenna support structures and towers which are discussed in Section 17.12.100. Construction/grading permits may be required if there are no prior agreements between the public utility company and Storey County and/or if the applicable zoning district identifies such a use as requiring a special use permit.
(Ord. No. 20-306, § I, 5-5-2020)
The minimum lot area required for any lot within a zone is based on the lot being served by both public utilities of water and sewer systems. The minimum lot area is identified in each zoning district. A parcel in any zone may be less than the minimum required area when the parcel is created for a public or quasi-public use. Development on the parcel shall be limited to the public or quasi-public use. For a lot without both public utilities of water and sewer systems, the minimum lot area within any residential zone is as follows:
A.
One acre per dwelling unit where the lot is served by a public sewer system but not a public water system;
B.
Ten thousand square feet per dwelling unit where the lot is served by a public water system but not by a public sewer system;
C.
One acre per dwelling unit where the lot is not served either by a public water or a public sewer system.
(Ord. No. 20-306, § I, 5-5-2020)
A.
Residential. There shall be at least two off-street parking spaces provided for each residential dwelling unit, including manufactured homes, mobile homes, and other attached or detached dwelling units. Residential properties that contain an accessory dwelling unit shall provide one additional off-street parking space.
B.
Commercial (no lodging). At least one off-street parking space shall be provided for each five hundred square feet of gross floor area of a commercial use. The parking spaces required must be provided on the same lot as the use or where the exclusive use of such is provided on another lot no more than five hundred feet radially from the subject lot within the same or less restrictive zoning district (i.e., C, CR, P, I zones).
C.
Commercial lodging. At least one off-street parking space shall be provided for each commercial transient lodging unit or suite.
D.
All required parking spaces must be provided as on-site parking, and included on the parcel upon which the unit is constructed, and must remain with the parcel so long as the use is continued with the exception cited in subsection B.
E.
A special use permit, approved by the board, with action by the planning commission, may establish any other ratio not set forth in this section.
F.
All parking spaces referred to in this section must meet county parking lot standards.
(Ord. No. 20-306, § I, 5-5-2020)
No storage of any kind is allowed on any unimproved lot, unless stated as an allowed or special use by the applicable zoning district. Building materials and construction equipment may be located on a lot that has an active building permit, subject to the building permit requirements. No vehicles may be stored on the lot until a certificate of occupancy or safety seal has been issued for the principal use.
Open storage, where allowed by the zoning district, must be screened from view of public places and abutting private properties by a suitable structure or planting strip (e.g., solid evergreen hedge or densely placed evergreen trees) not less than six feet high. Storage of lumber, coal, and other combustible materials must be setback from the lot line a distance that meets fire/building code requirements. Temporary storage of materials associated with a public service use may be exempt from this requirement.
(Ord. No. 20-306, § I, 5-5-2020)
This section is intended to provide sufficient right-of-way and easements which serve individual lots, uses, and communities in the county. It is recognized that sufficient right-of-way and/or easement area is needed to facilitate vehicle access ways including, but not limited to, travel lanes, shoulder lanes, center turn lanes, and street side vehicle parking, as applicable; pedestrian ways; and above-ground and below-ground public utilities which may be placed within the right-of-way and/or easement.
A.
Definitions.
1.
Access ways. A clear and unobstructed usable approach of at least twelve feet in width (residential), fifteen feet in width (one-way commercial and industrial), and twenty-four feet in width (two-way) from a development upon land to a public travelled way located within a public right-of-way (see Figure 12.7). An access way may also be established within a legal recorded easement (see Figure 12.8) across another's land which benefits the subject property by connecting it to a public right-of-way, or any other access way suitable and acceptable to the building, planning, and public works departments.
2.
Public right-of-way. A strip of land or easement acquired by reservation, dedication, prescription, or condemnation and intended to be occupied by public traveled ways, highways, sidewalks, boardwalks, bicycle lanes, equestrian and pedestrian trails, or other transportation related improvements (see Figures 12.7 and 12.8). A public utility right-of-way or easement and associated public utility improvements may be located within a public right-of-way. Public rights-of-way may also be used in reference to public-private rights-of-way (easements) in which vehicular or pedestrian access are limited to designated persons such as members of a homeowners association.
3.
Public utility right-of-way. A strip of land or easement acquired by reservation, dedication, prescription, or condemnation and intended to be occupied by public utilities such as waterlines, sanitary sewers, telecommunication infrastructures, electricity transmission lines, and gas, but not including transportation related facilities applicable to the public right-of-way.
4.
Public traveled way. The entire width between the boundary line of every way (from curb to curb and/or edge of paved or graveled roadway) maintained by a public authority and that is open to public use for the purpose of vehicular or other mechanized transit traffic (see Figure 12.7).
B.
Access requirements.
1.
Required area. On any subdivision, parcel, tentative or informational map, the required nominal parcel or lot area per the land use zoning requirements is the net area of the parcel or lot, excluding any access ways containing the public traveled way. A nominal gross area tolerance of five percent maximum may be granted in the computation of the net area by the board with action by the planning commission when there is a single access, and ten percent where there is a double access. Any higher percentage request requires a variance.
2.
Required width. The full dedicated or easement width, without reference to the width of the developed public traveled way. No commercial, industrial, or dwelling construction may be permitted on any parcel or lot not served by a public right-of-way of at least fifty feet in width, with a minimum public traveled way of twenty-four feet in width. When the public right-of-way is less than fifty feet in width, or the public traveled way is less than twenty-four feet in width, a variance is required. This required width applies to all areas subdivided, parceled, or under record of survey, on file in the county recorder's office. In non-subdivided areas or areas where no official map is on file in the county recorder's office, an applicant for a variance, special use permit, or a building permit must demonstrate by a title company report, or other acceptable means, the existence of the required improved access way before a variance, special use permit, or building permit may be issued.
Figure 12.7: The public right-of-way encompasses much more land than the traveled
way. While public utilities such as power, sanitary sewer, and water may be located
above or below the traveled way, they are oftentimes located within the outer edges
of the public right-of-way.
Figure 12.8: In the case illustrated above, only the lower parcels include easements
for public right-of-way development. Required building and accessory building setbacks
must be from that easement line. Public utilities, but not transportation improvements,
may be developed in the public utility right-of-way.
3.
Surface materials. Surface materials covering the entire length of the access way must consist of a minimum coverage of one and one-half inches of gravel installed and adequately maintained by the owner of the lot or parcel to be developed, the developer, the homeowners association, or by a cooperative effort of the adjoining lot owners. A paved twenty-foot approach must be installed by the developer, property owner, or association when the access way abuts a paved public traveled way. The public works director may require an extended pavement approach up to one hundred feet if necessary to minimize impacts to the paved public traveled way. The surface materials installation must be inspected and approved by the building and public works departments.
4.
Single-ownership conditions. When there are four dwelling sites, each with the minimum required parcel area per zoning, within single ownership, the developed area must be served by double permanent access ways of at least fifty feet in width. When there are three or less dwelling sites, developed area may be served by a single fifty-foot access way. The access way must meet the following requirements:
a.
Two copies of an acceptable map, signed by a state land surveyor, showing the proposed layout together with any other supplementary information, must be submitted by the applicant to the building and planning departments.
b.
In the event there is a sale, trade, barter, or gift of any portion of the land covered by the provisions of this section resulting in a condition which does not meet the terms of this section, the transaction is considered a violation of this section, and subject to any penalties herein, and be required to provide additional access ways acceptable to the planning commission.
5.
Drainage. Appropriate storm water drainage or detention must be installed and maintained by the property owner and not negatively impact public rights-of-way. All roads and access ways must be sloped properly to prevent accumulation of storm water. All driveway culverts must be a minimum of twelve inches in diameter. Street crossing culverts, bridges, and overpasses must be developed and maintained as required by the building, planning, and public works departments.
6.
Fire prevention. Property along right-of- ways and between vehicular access easement lines must be kept clear of combustible materials including dead and dry vegetation and other flammables. All combustible material applicable to this subsection must be removed from the property and disposed of as required by county code. Failure to abate the hazardous conditions in accordance with the notice of violation may result in abatement of the hazardous conditions by the county at the cost of the property owner.
7.
Cuts and fills. All cuts and fills exceeding thirty inches and that are 2:1 or steeper in slope must be mechanically stabilized. Cuts and fills exceeding thirty inches and that are flatter than 2:1 must be re-vegetated with non-invasive plant species having fire retardant characteristics. Planting or maintenance of noxious plant species is prohibited. The removal of noxious invasive plant species must comply with subsection 6.
(Ord. No. 20-306, § I, 5-5-2020)
This section applies to all zones unless otherwise stated:
A.
Noise, smoke, odor, gases, weeds, or other noxious nuisances must be controlled so as not to become objectionable, or adversely affect the properties in the vicinity, and must not be detrimental to the public health, safety and welfare.
B.
Marijuana.
1.
Uses involving the sale, display, dispensing, or cultivation of marijuana, regardless of whether the marijuana is for medicinal, recreational or any other purpose is prohibited and also is recognized by this ordinance as prohibited by federal regulation.
2.
The sale of items intended for use as marijuana paraphernalia to persons under the age of twenty-one years is also a prohibited use.
3.
Medical marijuana, as defined in SCC Section 17.10.030 and by Nevada Revised Statute Chapter 453A Medical Use of Marijuana, is a prohibited use. Medical marijuana establishments uses are unlawful and are prohibited as an allowed use, special use, accessory use, or temporary use within all zoning districts.
4.
Marijuana establishments, as defined in SCC Section 17.10.030 and by NRS Chapter 453D, the Regulation and Taxation of Marijuana Act, including any subsequent amendments or regulations is a prohibited use. Marijuana establishment uses are unlawful and are prohibited as an allowed use, special use, accessory use or temporary use within all zoning districts.
C.
In zones where a commercial business is allowed, a special use permit is required for the display, sale, barter, or trade of items outside of a permanent building, except for permitted temporary uses and farmer's markets. A business may not display items for sale or conduct any business on the public right-of-way (See Figure 12.9) or between the public traveled way and building, such as on the boardwalk/sidewalk. Business, including dining, customer seating, and other uses, but not the display of merchandise and other items for sale, barter, or trade, may occur in the front, side, and rear yards of the business where such area exists. Recessed door openings and thresholds may be used to display items for sale, barter, or trade and to otherwise conduct business.
Figure 12.9: The diagram shows where merchandise and other items may and may not be
displayed. The diagram does not apply to signs and advertising devices which are regulated
pursuant to Chapter 17.84 Signs and Billboards.
D.
Incidental hotel uses. Any hotel may contain business uses that are customarily conducted in conjunction with and incidental to the hotel. Unless the business uses are otherwise permitted in the use district in which the hotel is situated, every public entrance to the business must be from a lobby, a hallway, or other interior portion of the hotel.
E.
Outdoor lighting, including for private and public uses, must comply the regulations of Chapter 8.02, Outdoor Lighting (Dark Skies).
F.
Access ways are defined by Section 17.12.090. The access way for commercial building fronts abutting the public right-of-way are the door openings or the thresholds located at the building front.
G.
A special use permit is required for river and natural waterway restoration and realignment, wetland creation, and water restoration and recycling.
H.
Up to four dogs and three pot-belly pigs more than twelve weeks of age are allowed in any zone. A special use permit is required to exceed this number. A minimum of ten acres is required to obtain a special use permit for this use. This restriction does not apply to the A Agriculture zone.
I.
Crisis care facility, temporary and permanent (as defined in Chapter 17.10, Definitions) is allowed in any zone where residential uses are permitted. The facility shall appear as a residential structure and be similar in use, density and appearance to the surrounding residential uses. This use does not include group care facilities or other group home type uses which are defined as health care facilities, or halfway houses as defined in Chapter 17.10. The crisis care facility operator shall follow all State of Nevada requirements.
J.
Wireless communications facilities. Wireless communication facilities are allowed in all zoning districts, subject to the height requirements of Section 17.12.044.B., and the other provisions as applicable identified in this chapter and the zoning code.
(Ord. No. 20-306, § I, 5-5-2020)
Manufactured homes as defined by Chapter 17.10, Definitions, and NRS 118B.015 specifically include, without limitation, mobile homes that do not comply with the standards established by the National Manufactured Housing Construction and Safety Standards Act of 1974.
A.
Manufactured homes are authorized when installed in accordance with the NRS, the regulations adopted by the Manufactured Housing Division of the Department of Business and Industry, and the county building code, including snow load, earthquake zone, and wind load requirements for the county.
B.
The manufactured home must have been manufactured no more than fifteen years from the date at which it is placed on a parcel. The manufactured home must meet the Nevada Division of Manufactured Housing standards for manufactured homes. (Note: The Nevada standards are required to be equal to or more restrictive than the U.S. Department of Housing and Urban Development standards; however, if there is a discrepancy and the HUD standard are shown to be more restrictive, the HUD standards will be the governing standard). This requirement does not pertain to any manufactured or mobile home which is already installed in any area of Storey County prior to the adoption of the ordinance codified in this section.
(Ord. No. 20-306, § I, 5-5-2020)
In order to permanently affix a single or multi-sectional mobile home existing at the time of adoption of this title or manufactured home to the land for the purpose of having such home assessed as real property, the structure may be affixed to the real property in any manner which a lending institution would find as acceptable for treating the manufactured home as real property. In all cases, the running gear and tongue must be completely removed from the property.
(Ord. No. 20-306, § I, 5-5-2020)
Any project located within a mapped FEMA (Federal Emergency Management Agency) floodplain shall require review for consistency with Chapter 15.20 of the Storey County Code and FEMA regulations.
(Ord. No. 20-306, § I, 5-5-2020)