PROCESS

[Reserved]
The purpose of this Article is to establish procedures for enforcement and penalties for violations of these regulations. The provisions of this Article are supplemental to any other procedures and remedies available to the City of Coral Gables. Nothing contained in this Article prohibits the City of Coral Gables from enforcing its codes or ordinances by other Code Enforcement provisions of the City of Coral Gables Code of Ordinances or other applicable law.
The City is governed by a City Commission consisting of five (5) elected members, including a Mayor, as more particularly set forth in the City Charter. In addition to any authority granted the City Commission by state law, City Charter or other regulations of the City, the City Commission shall have the power and duty to act as the final decision maker regarding these regulations with respect to certain types of applications and appeals. In accordance with the standards and procedures of Section 14-200, Development Review, the City Commission is the final decision maker for:
| Powersandduties | ApplicableStandards/Procedures |
|---|---|
| Abandonment and Vacations (including mitigation plan approval) | Section 14-211 |
| Annexation | See Florida Statutes |
| Appeals (from decisions by the Board of Adjustment, Board of Architects and the Historic Preservation Board) | Section 14-208 |
| Appeals of Concurrency Review | Section 14-208.3 |
| Comprehensive Plan Text and Map Amendments | Section 14-213 |
| Conditional Uses | Section 14-203 |
| Coral Gables Mediterranean Architectural Design Special Location Site Plan Review | Section 5-201 |
| Development Agreements | Section 14-217 |
| Historic Preservation – Applications for Tax Exemption | Section 8-121 |
| Moratorium | Section 14-209 |
| Planned Area Development Designation | Section 14-206 |
| Platting/Subdivision and Variances | Section 14-210 |
| Protection of Landowner’s Rights | Section 14-214 and 14-216 |
| Separation/Establishment of a Building Site | Section 14-202.6 and 14-203 |
| Site plan (MXD, PAD, other) | Article 14 |
| Transfer of Development Rights | Section 14-204 |
| University Campus District Modification to the Adopted Campus Master Plan | Appendix D |
| Vested Rights Determination | Section 14-216 |
| Zoning Code Text and Map Amendments | Section 14-212 |
| Zoning in Progress Request | Section 14-209 |
Pursuant to the City Charter, and subject to those provisions, a Planning and Zoning Board is created to act as the Local Planning Agency (LPA) of the City. In addition to any power or duty delegated by the City Commission or the City Manager, the Planning and Zoning Board shall act as the recommending Board to the City Commission for:
| Powers and duties | Applicable Standards/Procedures |
|---|---|
| Abandonment and Vacations (including mitigation plan approval) | Section 14-201 |
| Annexation | See Florida Statutes |
| Comprehensive Plan Text and Map Amendments | Section 14-213 |
| Conditional Uses | Section 14-203 |
| Coral Gables Mediterranean Architectural Design Special Location Site Plan Review | Section 5-201 |
| Development Agreements | Section 14-217 |
| Moratorium | Section 14-209 |
| Planned Area Development Designation | Section 14-206 |
| Platting/Subdivision | Section 14-210 |
| Separation/Establishment of a Building Site | Section 14-202.6 and 14-203 |
| Site plan (MXD, PAD, other) | Article 14 |
| Subdivision Review for a Tentative Plat and Variances | Section 14-210 |
| Transfer of Development Rights | Section 14-204 |
| University Campus District Modification to the Adopted Campus Master Plan | Appendix D |
| Zoning Code Text and Map Amendments | Section 14-212 |
| Zoning in Progress Request | Section 14-209 |
(Ord. No. 2025-25, 09/10/2025)
(Ord. No. 2022-68, 11/09/2022)
Section 14-102.5. Rules and records.
The Planning and Zoning Board may establish such rules of procedure as it may determine necessary to carry out its duties. Such rules of procedure shall be approved by the City Commission. All meetings shall be conducted in accordance with Florida law and written records of the proceedings shall be a public record maintained and filed with the Secretary of the Board.
Pursuant to the City Charter, and subject to those provisions, a Board of Architects is a design review administrative board created to ensure that the City’s architecture meets the design review standards of the Zoning Code, is consistent with the City’s regulations and to preserve the traditional aesthetic character of the community. In addition to any power or duty delegated by the City Commission or the City Manager, the Board of Architects shall act as a recommending and a decision making Board for the following:
| Powers and duties | Applicable Standards/Procedures |
| Appeals from decisions of the City Architect | Section 14-208 |
| Building Permit Review/Architectural Design Standards Compliance | Section 14-202; 14-203 |
| Conditional Use Review | Section 14-203 |
| Recommend Historic Designations to Historic Preservation Board | Article 8 |
(Ord. No. 2024-05, 01/10/2024)
Section 14-103.5. Rules and records.
The Board of Architects may establish such rules of procedure as it may determine necessary to carry out its duties. Such rules of procedure shall be approved by the City Commission. All meetings shall be conducted in accordance with Florida law and written records of the proceedings shall be a public record maintained and filed with the Secretary of the Board.
Pursuant to the City Charter, and subject to those provisions, a Board of Adjustment is created to provide relief from hardships and errors in the application of the regulations. In addition to any power or duty delegated by the City Commission or the City Manager, the Board of Adjustment shall have the following powers and duties:
| Powers and duties | Applicable Standards/Procedures |
| Appeals (from staff decisions, including interpretations of this code by the Director of Building and Zoning, other than the City Architect or Historic Preservation Officer) | Section 14-208 |
| Determinations of Compliance with Distance Requirements | Section 3-500 |
| Variances | Section 14-207 |
| Recommend Amendments to the Zoning Code to the City Commission | Section 14-212 |
(Ord. No. 2025-25, 09/10/2025)
The Board of Adjustment may establish such rules of procedure as it may determine necessary to carry out its duties. Such rules of procedure shall be approved by the City Commission. All meetings shall be conducted in accordance with Florida law and written records of the proceedings shall be a public record maintained and filed with the Secretary of the Board.
Pursuant to the City Charter, and subject to those provisions, a Historic Preservation Board is created to preserve, protect and harmonize new development with the historic resources that serve as visible reminders of the history and cultural heritage of the City, state or nation. In addition to any power or duty delegated by the City Commission or the City Manager, the Historic Preservation Board shall have the following powers and duties:
| Powers and duties | Applicable Standards/Procedures |
|---|---|
| Designation of Historic Landmarks and Historic Districts | Article 8 |
| Review of development applications affecting historic resources; Special Certificates of Appropriateness (including variances) | Article 8; Section 14-207 |
| Delegate to the Historic Preservation Officer the authority to grant Standard Certificate of Appropriateness and other appropriate duties | Section 14-107.5.; Article 8 |
| Participation in national register program | Article 8 |
| Enforcement of maintenance and repairs provisions | Article 8 |
| Unsafe structures | Section 14-300 |
| Recommend to the City Commission concerning the transfer of development rights, facade easements and the imposition of other restrictions, and the negotiations of historical property contracts for the purposes of historic preservation | Article 8 and Section 14-204 |
| Increase public awareness of the value of historic conservation by developing and participating in public information programs | Article 8 |
| Make recommendations to the City Commission concerning the utilization of grants from federal and state agencies or private groups and individuals, and utilization of City funds to promote the preservation of archaeologically, historically and aesthetically significant sites, districts and zones | Article 8 |
| Evaluate and comment upon decisions of other public agencies affecting the physical development and appearance of archaeologically, historically and aesthetically significant sites, districts and zones | Article 8 |
| Contact public and private organizations and individuals and endeavor to arrange intervening agreements to ensure preservation of archaeologically, historically or aesthetically significant sites, districts and zones for which demolition or destruction is proposed | Article 8 |
| In the name of the City and with the approval of the City Commission, apply for, solicit, receive, or expend any federal, state, or private grant, gift, or bequest of any funding, property, or interest in property in furtherance of the purposes of historical, archaeological, and heritage conservation | Article 8 |
| Recommend approval of historic markers and plaques and give recognition to designated historic landmarks and historic landmark districts within the City | Article 8 |
| Advise the City Commission on all matters related to the use, administration and maintenance of City-owned designated historic landmarks and historic landmark districts | Article 8 |
(Ord. No. 2025-25, 09/10/2025)
The Historic Preservation Board may establish such rules of procedure as it may determine necessary to carry out its duties. Such rules of procedure shall be approved by the City Commission. All meetings shall be conducted in accordance with Florida law and written records of the proceedings shall be a public record maintained and filed with the Secretary of the Board.
Pursuant to the City Charter and Chapter 162 of the Florida Statutes, and subject to those provisions, a Code Enforcement Board is created to enforce the codes and regulations in effect in the City. The Code Enforcement Board shall have the following powers and duties:
| Powers and duties | Applicable Standards/Procedures |
| Code Violations | Section 14-300 |
| Issue Subpoenas | Section 14-300 |
(Ord. No. 2025-25, 09/10/2025)
The Code Enforcement Board may establish such rules of procedure as it may determine necessary to carry out its duties. All meetings shall be conducted in accordance with Florida law and written records of the proceedings shall be a public record maintained and filed with the Secretary of the Board.
The City Manager is the chief executive officer for the City of Coral Gables with ultimate authority over the implementation of these regulations. The City Manager has the authority to delegate his authority to City staff as necessary for the effective administration and enforcement of the regulations.
The City Attorney serves as the final authority with regard to legal issues involving interpretation and implementation of these regulations. An action to review any decision of the City Attorney may be taken by any person or persons, jointly or separately, aggrieved by such decision by filing with the Circuit Court in the manner and within the time prescribed by the Florida Rules of Appellate Procedure.
The Development Services Director is the official charged with the administration of certain provisions of these regulations:
| Powersandduties | ApplicableStandards/Procedures |
| Building Permits | Section 14-202. |
| Certificates of Use | Section 14-202. |
| Determination of Compliance with Development Standards | Articles 2 and 14 |
| Enforcement of Zoning Code | Section 14-300 |
| Interpretation of provisions of these regulations within the jurisdiction of the Development Services Department, Board of Adjustment and Board of Architects | Articles 2 and 14 |
| Preparation of reports and recommendations for the Board of Adjustment and Board of Architects | Sections 14-207 and 14-208 |
| Coordination of Concurrency Management Program | Section 14-218 |
The Director of the Planning and Zoning Division is the official charged with the administration of certain provisions of these regulations:
| Powersandduties | ApplicableStandards/Procedures |
| Building Site Determination | Section 14-202.6. |
| Comprehensive Plan (CP) Text and Map Amendments | Section 14-213. |
| Conditional Uses | Section 14-203. |
| Ensure Compliance with the CP | |
| Interpretation of provisions of these regulations within the jurisdiction of the Planning and Zoning Board | Articles 2 and 14 |
| Planned Area Developments | Section 14-206 |
| Preparation of reports and recommendations to the City Commission and the Planning and Zoning Board | Articles 2 and 14 |
| Platting/Subdivisions | Section 14-210 |
| Development Agreements | Section 14-217 |
| Transfer of Development Rights | Section 14-204 |
| Zoning Code Text Amendments | Section 14-212 |
| Zoning Code Map Amendments | Section 14-212 |
| Zoning in Progress Resolution | Section 14-209.3. |
The City Architect shall be a registered architect who is responsible for reviewing and submitting recommendations regarding the design of new buildings and structures and modifications to existing structures in the City in accordance with the procedures in Section 14-200 and the standards in Section 5-100 of these regulations. The City Architect serves on the Development Review Committee.
The Development Review Official (DRO), who shall be qualified pursuant to the requirements of the position, is responsible for the overall coordination of the administration of these regulations. Specifically, the DRO is responsible for receiving applications for development approval, determining whether they are complete, and coordinating the review of the Development Review Committee. If it is determined appropriate by the City Manager, more than one (1) Development Review Official may be appointed.
The Building Official is responsible for the implementation of the various building codes adopted pursuant to the Florida Building Code and other applicable state statutes. The Building Official issues building permits and certificates of occupancy, upon a determination by the City of compliance of such applications with the City’s regulations and any prior approvals by the City.
The Zoning Official is the Development Services Department representative responsible for the Department’s duties under this Code.
The Public Works Director is charged with the implementation, development and maintenance of the technical standards for site development relating to platting in the City.
The Code Enforcement Officer is charged with the initiation of and prosecution of enforcement actions pursuant to Section 14-300 of these regulations. The Code Enforcement Officer prepares reports and recommendations for the Code Enforcement Board.
The Development Review Committee (DRC) is an administrative staff committee, which reviews projects of varying scope that may benefit from staff input before the projects are presented to the City Commission and/or the various development review Boards appointed by the City Commission (the “Boards”). An optional conceptual review by the Board of Architects is available prior to submitting a DRC application.
The DRC is also an administrative and technical committee that provides input on technical issues raised by a development project for consistency with policies established by the City Commission. The DRC is intended to streamline and coordinate the review of the development process by identifying and addressing all of the issues that will subsequently be heard by the City Commission and/or other Boards of the City, therefore, minimizing the number of reviews by the City Commission and the Boards, and providing applicants with a single administrative committee at which they can be provided input, advice and comments regarding all applicable provisions and regulations applicable to the development applications, projects or similar reviews. The comments and input provided by the DRC is not meant to be an exhaustive technical review and additional comments may be raised upon formal submittal of more detailed development plans. Although the DRC meetings are open to the public, no decision is made at the meeting and public comment is not intended to be solicited.
On all applications referenced in this article, the DRC shall conduct a public review of projects. Public review by the DRC shall occur when the application is filed with the appropriate department for review. The review of projects and comments on development proposals by the DRC shall not be construed to be an approval of any project presented to the development review committee.
(Ord. No. 2022-11, 03/29/2022)
The DRC shall be composed of representatives from every department/division of the City Administration, which reviews an application for development approval, including the Planning and Zoning Division, Building Division, Fire Department, Police Department, Public Works Landscape Division, Historical Resources Department, Parking Division, Public Works Department, and other departments as may be necessary and as determined by the City Manager. The Chairperson of the DRC shall be designated by the Development Services Director.
The DRC reviews applications for development approvals for compliance with all applicable city, local, regional, state, and federal regulations. The DRC Chairperson coordinates all comments from each member of the DRC and provides input and comments on the application to assist the applicant in the development review process.
The DRC may identify changes and/or modifications on any plan(s) and or specification(s) presented as may be necessary to conform to the provisions of all applicable local, regional, state and federal requirements under the city authority. Technical review for all DRC members shall be in written form and shall cite relevant code sections, if appropriate. The DRC may also suggest or recommend such changes on any plans and specifications as may be requisite or appropriate to the maintenance of a high standard of construction, architecture, historic preservation, traffic and pedestrian circulation, landscape and open space, fire protection, public safety, engineering, infrastructure, planning, and zoning, in keeping with the protection and maintenance of the general health safety and welfare of the community and City of Coral Gables.
Applications for review by the DRC shall be submitted to the Planning and Zoning Division and shall be accompanied by an application fee as required herein and as adopted by the City Commission by separate Resolution. All plans, documents and support materials required to be submitted with the application shall be determined by the DRC Chairperson at the pre-application meeting. A listing of general information required to be submitted with the application is provided on the application form, unless determined otherwise by DRC Chairperson to be inapplicable. The DRC application shall be maintained and updated by the Planning and Zoning Division.
All applicants are required to schedule a pre-application meeting with the Planning and Zoning Director, or designee, a minimum of seven (7) days prior to the DRC meeting submittal deadline to review the application requirements and determine the specific plans, documents and support materials that are required to be filed with the application.
The DRC shall meet on the last Friday of every month, unless conflicting with a designated holiday in which case the meeting will be scheduled on the Friday before the last Friday of the month. Nothing contained herein precludes the Chairperson from calling a special meeting to be held outside the time prescribed in this section. Applications for review by the DRC shall be submitted a minimum of twenty-one (21) calendar days prior to the DRC meeting. The DRC Chairperson shall provide the applicant with copies of all comments submitted by the members of the DRC following the meeting. Action minutes shall be maintained by the DRC Chairperson.
The subject property shall be posted by the applicant at least ten (10) days prior to the DRC meeting. Such posting shall consist of a sign that shall be provided to the applicant by the Planning and Zoning Director, the surface of which shall not be larger than forty (40) square inches in area.
The purpose of this Article is to establish the requirements for each type of development approval, beginning with general procedures which are applicable to all levels of approval and followed by specific procedures which are applicable to each process, including a graphic describing the process for each type of approval.
These regulations on the following page establish the following types of procedures required to obtain development approval.
| Developmentapprovals | RefertoSection14-200andArticle15 Seealso... | Preliminaryreview | Recommendationafterpublichearingof… | Finaldecisionmade by… |
|---|---|---|---|---|
| Abandonment and Vacations | Section 14-211 | Development Review Committee | Planning and Zoning Board | City Commission |
| Appeals | ||||
| Appeals from City Architect | Section 14-208 | Not Required | Board of Architects | |
| Appeals from City Officials (other than HPO) | Section 14-208 | Not Required | Board of Adjustment | |
| Appeals from Decisions of the Board of Architects | Section 14-208 | Not Required | City Commission | |
| Appeals from Decisions of the Board of Adjustment | Section 14-208 | Not Required | City Commission | |
| Appeals from Historic Preservation Board | Article 8 & Section 14-208 | Not Required | City Commission | |
| Appeals from Historic Preservation Officer | Article 8 & Section 14-208 | Historic Preservation Board | ||
| Comprehensive Plan (CP) | ||||
| Map Change | Section 14-213 | Planning and Zoning Division | Planning and Zoning Board | City Commission |
| Text Change | Section 14-213 | Planning and Zoning Division | Planning and Zoning Board | City Commission |
| Conditional Uses | Section 14-203 | Development Review Committee, Board of Adjustment | Board of Architects, Planning and Zoning Board | City Commission |
| Development Agreement | Section 14-217 | Board of Architects, Planning and Zoning Board | City Commission | |
| Historic Preservation | ||||
| Historic Designation | Article 8 | Historical Resources Department, Historic Preservation Officer | NA | Historic Preservation Board |
| Standard Certificate of Appropriateness | Article 8 | Historic Preservation Officer | NA | Historic Preservation Officer |
| Special Certificate of Appropriateness | Article 8 | HPO, Development Services Department | NA | Historic Preservation Board |
| Planned Area Development | Section 14-206 | Planning and Zoning Board | City Commission | |
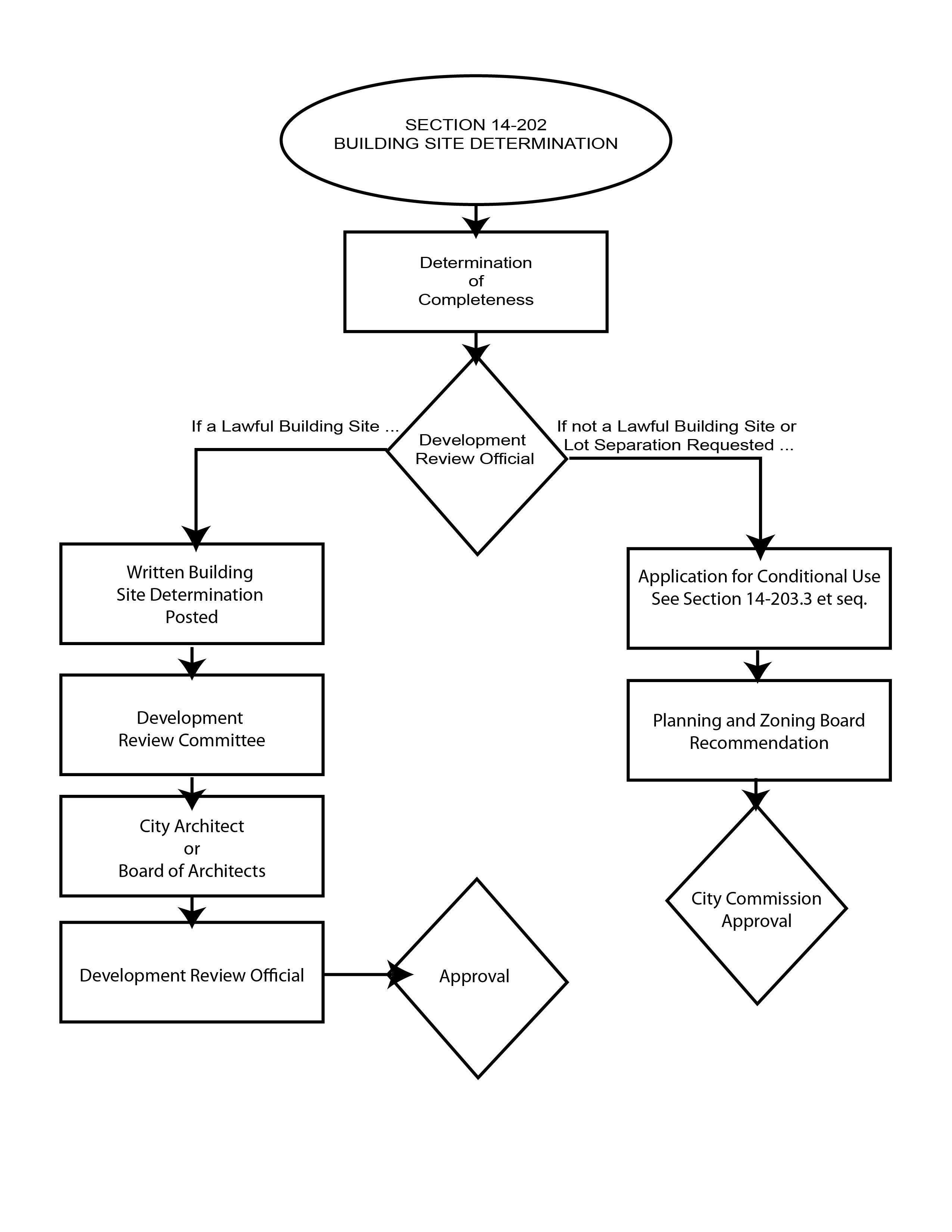
| Separation or Establishment of a Building Site | Section 14-202.6.and 14-203 | Development Review Official | Planning and Zoning Board | City Commission |
| Subdivision/Platting | Section 14-210 | Development Review Official | Planning and Zoning Board | City Commission |
| Transfer of Development Rights | Section 14-204 | Development Review Committee, Board of Adjustment | Planning and Zoning Board & Historic Preservation Board | City Commission |
| Variances | Section 14-207 | Historical Resources Department or Department of Development Services | Not Required | Board of Adjustment or Historic Preservation Board |
| Vested Rights | Section 14-215 | Development Review Official | Planning and Zoning Board | City Commission |
| Zoning in Progress / Moratorium | Section 14-209 | Planning and Zoning Division | ||
| Zoning Code | ||||
| Map Amendment | Section 14-212 | Development Review Official | Planning and Zoning Board | City Commission |
| Text Amendment | Section 14-212 | Development Review Official | Planning and Zoning Board | City Commission |
Failure to comply with either 2(a) or (b) above within one hundred and twenty (120) days of the date of notification of the deficiencies by the Development Review Official shall constitute a withdrawal.
The City Architect or assigned Development Review Official may refer any item provided in this section to the Board of Architects for review.

No person shall commence or cause to be commenced any miscellaneous work, which does not otherwise require a building permit, which affects the aesthetics, appearance, or architectural design of any structure, site or site improvements until an application for a zoning permit therefore has been previously filed with the Development Services Department. No such miscellaneous work which affects the aesthetics, appearance, or architectural design of any structure, site or site improvements shall commence until a permit has been issued by the City in every case where the cost of such proposed work exceeds five hundred ($500) dollars in labor and materials. All work done under and pursuant to any zoning permit shall conform to the approved plans and/or specifications.
Except for single family and multi-family uses, no person shall commence any use of any property, nor shall an occupational license or building permit be issued until an application for a Certificate of Use therefore has been filed with and approved by the Development Services Department on a form provided by the Department. Any use of a property under and pursuant to any Certificate of Use shall conform to the Certificate of Use. Any use for which a Certificate of Use has been issued must commence within one-hundred and eighty (180) days of the issuance of the Certificate of Use, and is valid for a period not to exceed one (1) year from the date of the issuance. All Certificates of Use shall be renewed by the applicant each year.
No application shall be accepted during the following time periods after the denial of a substantially similar application affecting the same property or any portion thereof:
A. Conditional uses and variances: six (6) months.
B. Change in zoning map, zoning text amendments, comprehensive plan text, future land use map, amendments and application for abandonment and vacation of non-fee interests: twelve (12) months.
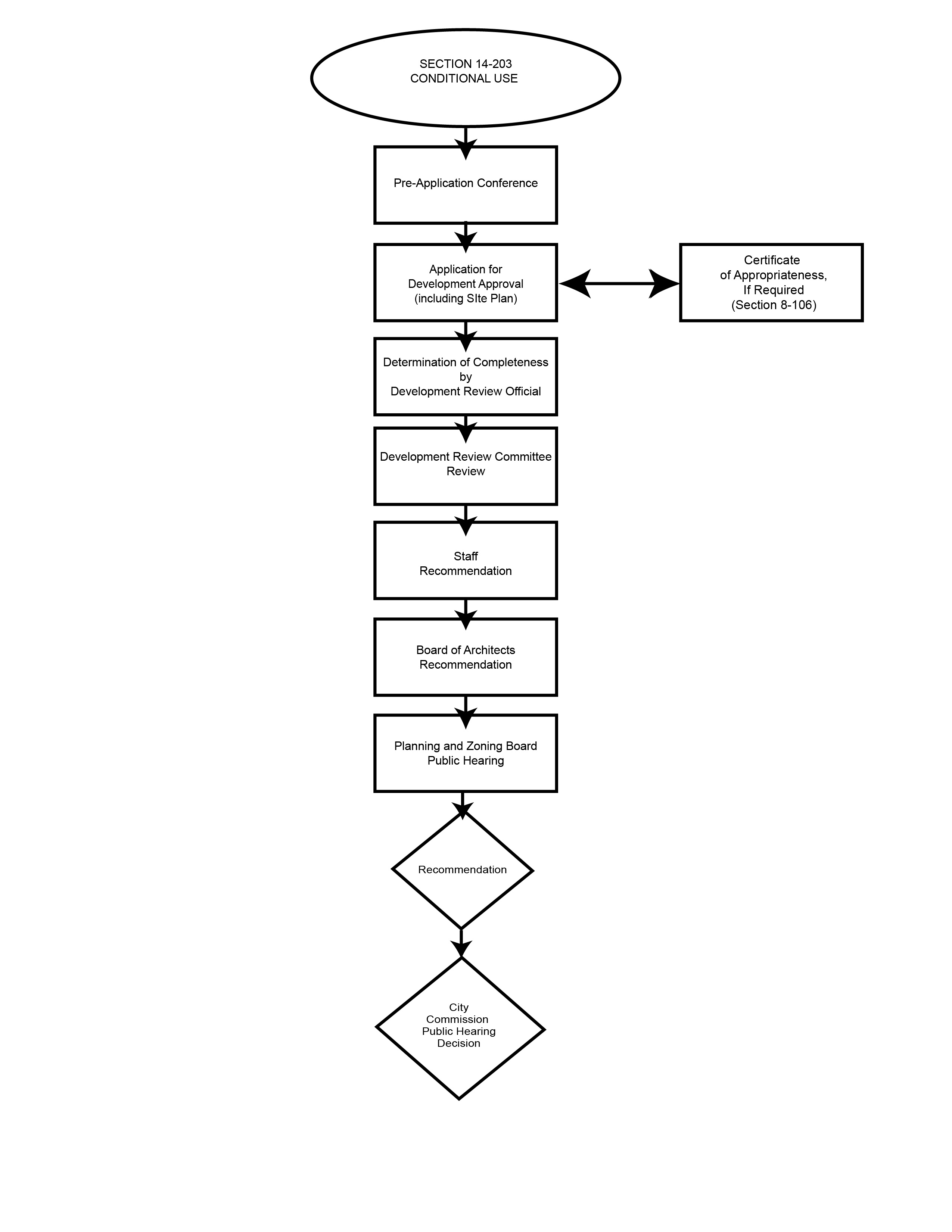
The purpose of providing for conditional uses within each zoning district is to recognize that there are uses which may have beneficial effects and serve important public interests, but which may, but not necessarily, have adverse effects on the environment, particularly residential areas, overburden public services, or change the desired character of an area. Individualized review of these uses is necessary due to the potential individual or cumulative impacts that they may have on the surrounding area or neighborhood. The review process allows the imposition of conditions to mitigate identified concerns or to deny the use if concerns cannot be resolved.
The following graphic summarizes the procedures required to obtain conditional use approval:

An application for conditional use approval shall be made in writing upon form approved by the City, including a site plan, and shall be accompanied by applicable fees.
Upon receipt of the recommendation of City staff, the Board of Architects shall review the application and the recommendation of staff to determine if the application is consistent with the standards of these regulations and any design requirements set out in the zoning district in which the parcel is located. The Board of Architects approval is required prior to the Planning and Zoning Board’s consideration of an application for conditional use approval.
The Planning and Zoning Board shall review the application for conditional use approval, consider the recommendations of staff and the Board of Architects, conduct a quasi-judicial public hearing on the application and recommend to the City Commission whether they should grant the approval, grant the approval subject to specified conditions or deny the application. The Planning and Zoning Board may recommend such conditions to the approval that are necessary to ensure compliance with the standards set out in Section 14-203.8.
The City Commission shall review the application, the recommendations of staff, the Board of Architects and the Planning and Zoning Board, and shall conduct a quasi-judicial public hearing and grant the approval, grant the approval subject to specified conditions or deny the application. The City Commission may attach such conditions to the approval that are necessary to ensure compliance with the standards set out in Section 14-203.8.
The Planning and Zoning Board and the City Commission shall provide findings of fact that a conditional use complies with the following standards and the criteria applicable to each conditional use:
Approval of a conditional use shall be deemed to authorize only the particular use for which it is issued and shall entitle the recipient to apply for a certificate of use or building permit or any other approval that may be required by these regulations, the City or regional, state or federal agencies. In the event an approval of a conditional use changes the design of the proposed building, final review of the design shall be conducted by the Board of Architects.
An application for a building permit shall be made within one (1) year of the date of the conditional use approval, and all required certificates of occupancy shall be obtained within one (1) year of the date of issuance of the initial building permit. Permitted time frames do not change with successive owners and an extension of time may be granted by the Development Review Official for a period not to exceed two (2) years but only within the original period of validity.
Amendments to an approved Site Plan shall be considered as major or minor. The Development Review Official, with recommendations from other departments, as needed, shall determine whether proposed changes are major or minor.
The following graphic summarizes the review and approval procedures for the Transfer of Development Rights (TDRs).
The purpose of these provisions is to allow the transfer/sending of unused development rights of:
(Ord. No. 2025-39, 12/9/25)
An application to transfer/send and receive TDRs shall be made in writing upon an application form approved by the City. The application to transfer/send shall be filed with the Historical Resources Department and the application to receive TDRs shall be filed with the Planning and Zoning Division.

Transfer/Sending of TDRs for the Conservation of Native and Natural Habitats.
The Landscape Beautification Advisory Board shall review all requests to transfer/send TDRs for conservation purposes if all of the following are satisfied:
The sending site shall be fully subject to a Grant of Conservation Easement Agreement (GOCEA). The property survey shall demonstrate that the majority of the sending site consists of mature native habitats or other natural habitats, with a minimum of forty percent (40%) tree canopy. Supporting environmental or ecological assessments verifying the significance of the habitat shall be submitted and reviewed for confirmation by the Greenspace Management Division.
A Grant of Conservation Easement Agreement (GOCEA) shall be required in a form approved by the City Attorney and shall apply to all land subject to Conservation TDRs to prohibit future development on all designated natural habitat areas of the property, preserve existing native vegetation, and ensure perpetual conservation.
The TDRs eligible to be transferred shall be calculated by dividing the average fair market value by the average TDR unit rate, or cost per square-foot of TDR to be transferred in the private market.
A minimum of two (2) independent Uniform Standards of Professional Appraisal Practice (USPAP) compliant appraisals by qualified appraisers who are members of the Appraisal Institute. Each appraisal shall determine the fair market value of the property under existing zoning and applicable land use conditions. The average of these appraisals shall establish the fair market value of the property.
The TDR unit value shall be determined from the average of two (2) or more recent sales or transfers within the city limits, prepared by qualified appraisers who are members of the Appraisal Institute. The resulting average value shall represent the dollar amount assigned to each TDR.
The total number of transferable development rights shall be calculated as:
Number of TDRs = (Average Fair Market Value) ÷ TDR Unit Value ($ per TDR)
Ecological Bonus: Additional TDRs may be granted for sending sites that demonstrate exceptional habitat quality, tree canopy coverage, or other measurable conservation value beyond the minimum eligibility criteria. Verification of such ecological value shall be provided through documentation prepared and certified by a qualified environmental professional, arborist, or ecologist, as applicable. The Landscape Beautification Advisory Board shall review the verified documentation and site conditions and recommend the number of bonus TDRs, not to exceed fifteen percent (15%) of the base TDRs, with final approval by the City Commission.
Documentation: All appraisal assumptions, data sources, comparable sales, and valuation methodologies shall be fully documented in the appraisal reports to substantiate valuation conclusions and ensure transparency in the determination of the TDR Unit Value.
The City Commission shall consider to transfer/send TDRs via Resolution upon the positive recommendation from the Landscape Beautification Advisory Board. Property owners voluntarily participate in the Conservation TDR program with the understanding that all land subject to a GOCEA must be conveyed to the City. All remaining portions of the original property not conveyed as part of the Conservation TDR shall remain in compliance with applicable zoning requirements. The City Commission may consider allowing the transfer of certain conservation TDRs to additional MX zoning districts outside of the specified receiving sites contained with Section 14-204.5. The resolution may include conditions necessary to ensure compliance with the standards set out herein.
(Ord. No. 2025-39, 12/9/25)
Use of TDRs as receiver sites are prohibited on properties within the Zain/Friedman Miracle Mile Downtown District Overlay facing Miracle Mile.
B. Maximum TDR floor area ratio (FAR) increase on receiver sites. An increase of up to twenty-five (25%) percent of permitted gross FAR and approved Mediterranean architectural style bonuses gross FAR may be permitted.
(Ord. 2021-13, 03/23/2021; Ord. No. 2022-29, 05/31/2022)
The Planning and Zoning Board may recommend, and the City Commission may impose conditions of approval that are necessary to ensure compliance with the standards set out herein.
A Restrictive Covenant shall be required on both the sending and receiving properties outlining any/all applicable conditions of approval pursuant to these provisions. For Conservation TDRs, the Restrictive Covenant shall be recorded in conjunction with the Grant of Conservation Easement Agreement (GOCEA) and shall ensure perpetual preservation of the designated natural habitat areas. All Restrictive Covenant(s) shall require review and approval by the City Attorney prior to recordation. The applicants shall be responsible for all costs associated herein.
(Ord. No. 2025-39, 12/9/25)
The Historical Resources Department shall maintain a list of local historic landmark properties eligible as TDRs transfer/sending sites.
When it is necessary that two (2) or more lots, parcels or portions thereof are added or joined, in whole or in part, a Unity of Title or Declaration of Restrictive Covenant in lieu of a Unity of Title shall be filed to ensure the properties are planned, developed and maintained as an integral development and/or project and are consistent with and satisfy the requirements of these regulations and the City Code of Ordinances.
(Ord. No. 2022-45, 08/24/2022)
The Planning and Zoning Board shall recommend to the City Commission the approval, approval with modifications, or denial of the plan for the proposed PAD and shall include not only conclusions but also findings of fact related to the specific proposal and shall set forth with particularity in what respects the proposal would or would not be in the public interest. These findings shall include, but shall not be limited to the following:
All terms, conditions, restrictive covenants, safeguards and stipulations made at the time of approval of the Development Plan for a PAD shall be binding upon the applicant or any successors in interest. Deviations from approved plans or failure to comply with any requirements, conditions, restrictions or safeguards imposed by the City Commission shall constitute a violation of these regulations.
E. Approval by the City Commission. The City Commission upon receipt of the recommendations of the Planning and Zoning Board shall approve, approve with modifications, or disapprove the Preliminary Development Plan for the proposed Planned Area Development. The approval of the Development Plan shall be by Ordinance. No building permits shall be issued, no construction shall be permitted and no plats shall be recorded on land within a Planned Area Development until the Final Development Plan has been approved by the City Commission.
E. Notice of hearings before the Planning and Zoning Board and City Commission for PADs shall be in accordance with the provisions of Article 15 of these regulations.
Amendments to the Development Plan shall be considered as major or minor. Minor amendments as specified in Section 14-203.10.A may be approved administratively by the Planning Director with recommendations from other departments, as needed. Major amendments as specified in Section 14-203.10.B shall be subject to the review and approval process set forth in Section 14-203. The Planning Director, with recommendations from other departments, as needed, shall determine whether proposed changes are major or minor.
The City Manager or his designee shall periodically monitor the construction within the Planned Area Development with respect to start of construction and Development Phasing. If the City Manager or his designee finds that either the developer has failed to begin construction within the specified time period or that the developer is not proceeding in accordance with the approved Development Phasing with respect to timing of construction of an approved mix of project elements, he shall report to the City Commission and the City Commission shall review the Planned Area Development and may extend the time for start of construction or the length of time to complete a phase, revoke approval of the Planned Area Development or recommend that the developer amend the Development Plan subject to procedures specified in Section 14-206.6. herein.
For rules and regulations regarding the approved PAD bounded by Ponce de Leon Boulevard on the west, Sevilla Avenue on the north, Galiano Street on the east, and Malaga Avenue on the south, see “Appendix C - Mediterranean Village Planned Area Development.”
Except as provided in Section 14-207. for variances from platting standards, the purpose of this Article is to establish a procedure for granting variances from the literal terms of these regulations where there are practical difficulties or unnecessary and undue hardships so that the spirit of these regulations shall be observed, public safety and welfare secured, and substantial justice done.

An application for a variance shall be made in writing upon an application form approved by the City staff, and shall be accompanied by applicable fees.
The Board of Adjustment or the Historic Preservation Board in the case of variance involving historic properties, shall review the application for a variance, the report, recommendation, and proposed findings prepared by City staff, conduct a quasi-judicial public hearing on the application in accordance with the requirements of Section 15-104 and render a decision, based upon written findings of fact, granting, granting with conditions, or denying the variance.
Any variance granted under this Code, or in effect on the date that this Code took effect, shall become null and void and of no effect twelve (12) months from and after the date of the approval granting the same, unless within such period of twelve (12) months a building permit for the building or structure involved embodying the substantive matter for which the variance was granted shall have been issued; or if the use or adoption of such variance does not require the issuance of a building permit, unless the requested action permitted by the variance shall have taken place within the said twelve (12) month period. One (1) additional extension of twelve (12) months may be granted by the Development Review Official for good cause shown.
Approval of a variance shall be deemed to authorize only the particular use for which it is issued and shall entitle the recipient to apply for review by the Board of Architects, if applicable, a certificate of use or building permit or any other approval that may be required by these regulations, the City or regional, state or federal agencies.
An appeal from any decision of the Board of Adjustment or the Historic Preservation Board regarding variances may be taken to the City Commission by an aggrieved party in accordance with the provisions of Section 14-208 of these regulations.
The purpose of this Article is to set forth procedures for appealing the decisions of City staff where it is alleged that there is an error in any order, requirement, decision or interpretation made in the enforcement or interpretation of these regulations and to set forth standard procedures for appealing the decisions of the City’s decision making bodies.

An appeal from a negative concurrency determination shall be taken to the City Commission by any aggrieved party in accordance with the procedures of Section 14-208.6.
Other than a request for reconsideration of a decision of the City Architect, where it is alleged that there is an error in any order, requirement, decision or interpretation made in the enforcement or interpretation of these regulations by City Staff, an appeal shall be taken by an aggrieved party to the Board of Adjustment or the Historic Preservation Board, in the case of an appeal from a decision of the Historic Preservation Officer, no later than sixty (60) days after the decision has been made. Application for postponement of the public hearing of an appeal shall be considered according to the provisions stated in Sections 14-208.6. and 14-208.8.A. See Section 15-103. for City Architect reconsideration provisions.
An appeal from any decision of the Board of Adjustment, Board of Architects or Historic Preservation Board, and an appeal of a tentative plat decision of the Planning and Zoning Board, may be taken to the City Commission by any aggrieved party in accordance with the provisions of Section 14-208.6.
The following procedures shall govern the filing of appeals:
The purpose of providing for a moratorium on development is to preserve the status quo for a reasonable time while the City develops and adopts a land use strategy to respond to new or recently perceived problems. The moratorium, initiated by the adoption of a Zoning in Progress Resolution, prevents developers and property owners from developing land under current land use rules that the community is in the process of changing. By so doing, a moratorium helps to accomplish the purpose of the new rules by preventing outdated development and allowing time to conduct a comprehensive growth management study which will be used to assist the City Commission in implementing needed changes to these regulations.

The City Manager or the Planning and Zoning Board may file a request with the City Commission for a Zoning in Progress Resolution. The request shall be made in writing and shall be accompanied by a City staff report summarizing the need for a revision to these regulations and the area or areas within the City that will be affected. Such report shall contain a determination concluding the need for a resolution of the City Commission declaring Zoning in Progress and for the adoption of a formal moratorium. The City Commission may consider a Zoning in Progress Resolution on its own initiative.
(Ord. No. 2024-03, 01/09/2024)
The Planning and Zoning Board shall:
If the City Commission has provided for waivers in the ordinance adopting a moratorium, the City Manager may grant a waiver of the moratorium where the applicant can show the following:
Notwithstanding the adoption of a moratorium ordinance, the City Manager may authorize the issuance of building permits for nondeleterious items including fences, repairs and similar matters, where he determines that such permit will not affect the outcome of the planning study; provided, however, that with regard to any particular moratorium the City Commission may by ordinance increase or decrease allowable exemptions and may by ordinance provide either a supplemental or exclusive procedure for acting upon requests for exemptions. Such procedure may vest jurisdiction and responsibility for acting upon requests for exemptions in the City Manager or any City administrative or quasi-judicial body or board.
During the existence of any moratorium, no applications for conditional uses, variances, changes in land use, changes of zoning, development orders or tentative plats within the affected area shall be acted upon by the City, except as provided in Sections 14-209.9 and 14-209.10, or unless otherwise specifically provided by the City Commission by ordinance with regard to a specific moratorium.
The purpose of this Article is to provide application and review procedures for the platting and subdivision of land within the City. This Article shall be applicable to any subdivision or re-subdivision of land that creates one (1) or more parcels. No building permit shall be issued for construction of any improvements on a parcel that was not legally created in compliance with these regulations.
The purpose of this Article is to establish a uniform procedure for the review or abandonment and vacation of non-fee property interests of the City with regard to compliance with the Comprehensive Plan. This Article applies to city streets, alleys, easements and other non-fee property interests of the City of similar character.
Prior to the City Commission action with regard to abandonment or vacation, such requests for city streets, alleys, easements and other non-fee interests which the City may have in real property shall be reviewed for consistency with the Comprehensive Plan and shall be subject to conditions of approval which mitigate the impact of the abandonment or vacation of the City’s real property interest and/or the impact of additional development resulting from the abandonment or vacation. All applications shall be reviewed in accordance with the provisions of Section 14-202 and Article 15 and other applicable provisions of the City’s Code.

Applications for abandonment and vacation of city streets, alleys, special purpose easements and other non-fee interests which the City may have in real property may be approved provided that it is demonstrated that:
The Planning and Zoning Board shall:
The City Commission in its sole discretion, after notice of hearing in accordance with Article 15, may approve, approve with conditions or deny an application for the abandonment or vacation of city streets, alleys, easement and other non-fee interests which the City may have in real property.
The purpose of this Article is to establish a uniform procedure for district boundary changes (map amendments) and for text amendments to these regulations. This Article applies to all such amendments, whether text or map amendments initiated by the City or map amendments by one (1) or more private property owners. In making zoning changes, primary concern shall be given to protection of residential uses, where occupancy is generally for twenty-four (24) hours per day and seven (7) days per week, than to other types of uses; and primary consideration shall be given to protection of established investments than to projected investments.

(Ord. No. 2025-03, 02/25/2025)
All applications for district boundary changes, including the Planning and Zoning Board conceptual review application, shall be made in writing upon an application form approved by the City, and shall be accompanied by applicable fees.
(Ord. No. 2025-03, 02/25/2025)
Text amendments to these land development regulations may be approved if the text amendment satisfies the following :
(Ord. No. 2025-03, 02/25/2025)
The Planning and Zoning Board, sitting as the Local Planning Agency, shall:
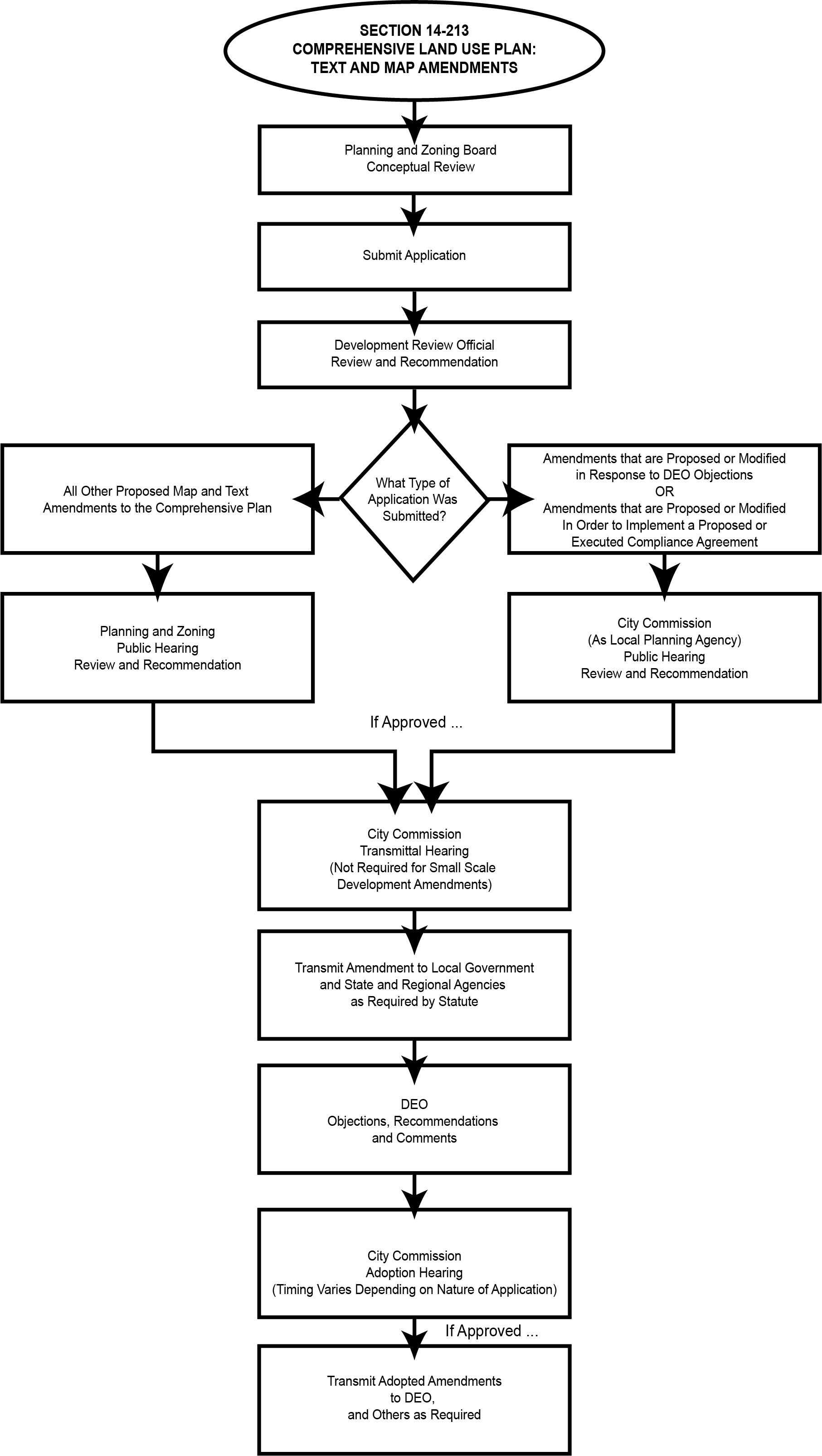
The purpose of this Article is to establish a uniform procedure for amending the text and maps of the Comprehensive Plan. This Article does not supersede the requirements of Section 163, Part II, Florida Statutes, as may be amended from time to time. If any part of this Section conflicts with Section 163, Part II, Florida Statutes, the statutory requirement shall control. This Section applies to all text and map amendments to the Comprehensive Plan, whether initiated by the City or by one (1) or more private property owner.

(Ord. No. 2025-03, 02/25/2025)
The City shall provide two (2) comprehensive plan amendment cycles as identified by the Director of Planning per calendar year for proposed amendments (small and large scale) except as provided in Section 163.3187(1) (a) and (b), Florida Statutes.
All applications for amendments to the maps of the Comprehensive Plan, including the Planning and Zoning Board conceptual review application, shall be made in writing upon an application form approved by the Development Review Official, and shall be accompanied by the applicable fees.
(Ord. No. 2025-03, 02/25/2025)
(Ord. No. 2025-03, 02/25/2025)
The Planning and Zoning Board, acting as the Local Planning Agency (LPA), shall:
The City shall transmit all adopted Comprehensive Plan and Future Land Use Map amendments to DEO, the South Florida Regional Planning Council, and any other unit of local government or governmental agency which has requested the amendment in writing within ten (10) working days after the adoption hearing. If the amendment is a small-scale development amendment, the City shall include copies of the public notices with the transmitted material.
The City Commission may enter into a compliance agreement with DEO with regard to any proposed or adopted Comprehensive Plan amendment, as follows:
It is the purpose of this Article to provide a process for applicants to notify the City of potential litigation and invoke the exercise of the City’s authority and discretion pursuant to Article VIII, Sections 2(b) and 6(e) of the Florida Constitution, Section 70.001 of the Florida Statutes, Section 6.02 of the Charter of Miami-Dade County, Article 1, Section 7 of the Charter of the City of Coral Gables, and Objectives ADM-1.2, and Policies ADM-1.1.2 and FLU-1.1.9 of the City of Coral Gables Comprehensive Plan, to avoid expensive, uncertain, unnecessary, and protracted litigation regarding the application of these land development regulations to individual properties. The City may grant relief pursuant to this Article when it is demonstrated that the applicant for said relief has been unfairly, disproportionately or inordinately burdened by a final order of the City that either denied development approval to the applicant or imposed one (1) or more conditions of approval on the applicant. The process may also be initiated by the City to settle litigation in order to avoid unfairly, disproportionately, or inordinately burdening a party to that litigation, such as to mitigate the burden where a party to a settlement agrees in the settlement to bear a disproportionate burden of a government use that benefits the public. This Article does not apply to matters that arise from the application of the Florida Building Code.
(Ord. No. 2022-17, 04/26/2022)
All dispute resolution agreements that are executed pursuant to this Article shall be recorded in the public records of Miami-Dade County, Florida. If the agreement is silent with regard to who bears the cost of recording, the cost shall be borne by the applicant.
(Ord. No. 2024-03, 01/09/2024)
Use of the review procedures set forth in this Article is optional with the City. Nothing herein shall preclude the City from requiring that any land use approvals involving a Government Settlement be reviewed in accordance with the procedures and standards otherwise set forth in the Zoning Code.
While an application for City Commission approval of a Government Settlement is pending before the City, the City Manager or a private party may seek temporary relief.
A party waives any right to seek judicial relief from a City Commission resolution made under this Article unless the party makes an objection to the City Commission at the quasi-judicial hearing itself.
The decision of the City Commission to reject a Government Settlement under this Article is not appealable. The decision of the City Commission to grant land use and zoning approvals as part of an approved Government Settlement under this Article is reviewable through a petition for writ of certiorari to the Circuit Court Appellate Article within 30 days from the date of adoption of the resolution approving the settlement. The failure to seek review within that time frame is an absolute bar and waiver of any further challenge to those approvals.
It is the purpose of this Article to provide an administrative remedy for applicants who allege that their vested rights have been abrogated by a final action of the City. This Article sets out a process for obtaining an official and binding determination of vested rights to use or develop property in a particular manner.
The City Commission shall grant an application for a determination of vested rights if it is demonstrated that all of the following are satisfied:
City review of the application shall be conducted pursuant to 14-202 of these regulations.
The City Commission shall review the application at a public hearing, noticed in accordance with the provisions of Article 15 and shall decide whether the application should be approved, approved with conditions, or denied.
The City Commission may enter into development agreements in accordance with the provisions of this Section and Chapter 163, Florida Statutes to encourage a stronger commitment to comprehensive and capital facilities planning, ensure the provision of adequate public facilities for development, encourage the efficient use of resources, and reduce the economic cost of development.
The designated Development Review Official shall review the application for a development agreement with the Development Review Committee in accordance with the provisions of Section 14-202 and shall preparea written recommendation to the Planning and Zoning Board.
The Planning and Zoning Board shall review the proposed development agreement, the recommendation of the Development Review Official, and the testimony at the public hearing, the standards in Section 14-216.6. and shall issue a recommendation to the City Commission for approval or denial of the development agreement.
The City Commission shall conduct a public hearing noticed in accordance with the provisions of Article 15 on the proposed development agreement. Upon conclusion of the public hearing, the Commission shall review the proposed development agreement, the recommendation of the Development Review Official, the recommendation of the Planning and Zoning Board, the testimony at the public hearing and approve, approve with modifications, or deny approval of the proposed development agreement.
In reaching a decision as to whether or not the development agreement should be approved, approved with changes, approved with conditions, or disapproved, the City Commission and the Planning and Zoning Board shall determine whether the development agreement is consistent with and furthers the goals, policies and objectives of the Comprehensive Plan.
Section 14-217.7. Contents of development agreement/recording.
Section 14-217.8. Effect of decision.
Section 14-217.9. Changes to development agreements.
A development agreement may be amended by mutual consent of the parties, provided the notice and public hearing requirements of Article 15 of these regulations are followed. A party to a development agreement may request one (1) extension of the duration of the development agreement, not to exceed one (1) year from the date of expiration of the initial term of the development agreement, by submitting an application to the Development Review Official at least sixty (60) days prior to the expiration of the initial term of the agreement. The application shall address the necessity for the extension and shall demonstrate that the extension is warranted under the circumstances. The Development Review Official shall schedule the requested extension as a proposed amendment to the development agreement for public hearing before the Planning and Zoning Board and City Commission, in accordance with Article 15 of these regulations.
Section 14-217.10. Expiration or revocation of approval.
The City Manager shall review all lands within the City subject to a development agreement at least once every twelve (12) months to determine if there has been demonstrated good-faith compliance with the terms of the development agreement. The City Manager shall make an annual report to the City Commission as to the results of this review. In the event the City Commission finds, on the basis of substantial competent evidence, that there has been a failure to comply with the terms of the development agreement, the development agreement may be revoked or modified by the City Commission upon giving at least fifteen (15) days written notice to the parties named in the development agreement. Such termination of a development agreement shall occur only after compliance with the public hearing and notice requirements of Article 15.
It is the purpose of this Article to provide a process for ensuring that the public facilities and services needed to support development are available concurrent with the impacts of such development.

All applications for concurrency review shall accompany all applications for development approval, unless otherwise exempt under the provisions of this Article. Such applications shall be made in writing upon an application form approved by the City and shall be accompanied by applicable fees.
In determining the availability of public facilities and services, the applicant may propose and the City may approve development in stages or phases so that the public facilities and services needed for each stage or phase will be available in accordance with the criteria required by this chapter.
The City shall promulgate and maintain a Concurrency Manual which shall contain the administrative procedures to be applied in the implementation of this Article, as determined by the Director of the responsible department.
An appeal from a negative concurrency determination may be taken to the City Commission by an aggrieved party in accordance with the provisions of Section 14-208 of these regulations.
In addition to the owner of the property that is the subject of the code enforcement proceeding, the tenant of the building, structure, premises, or part thereof, and any architect, builder, contractor, agent, or other person who commits, participates in, assists in, or maintains such violation may each be found guilty of a separate offense and suffer the penalties herein provided.
D. Additional mandatory penalties for violations of historic preservation provisions. Any person who carries out or causes to be carried out any work in violation of Article 8, shall be required to restore the subject improvement, landscape feature, or site, either to its appearance prior to the violation or in accordance with a Certificate of Appropriateness approved by the Historic Preservation Board, subject to the conditions imposed by the Board. All civil remedies shall be in addition to and not in lieu of any criminal prosecution and/or any other applicable penalty. The Historical Resources Director is authorized, where it is deemed necessary for enforcement of these regulations, to require the execution of an agreement for recording, together with appropriate documents.
Upon the entry of an order of violation by the Code Enforcement Board, Code Enforcement Special Master, or court, no further development approvals shall be processed or granted regarding the property which is the subject of the violation, except for permits necessary to correct the violation, until the violation is corrected and fines and costs which have been imposed are paid.







PROCESS

[Reserved]
The purpose of this Article is to establish procedures for enforcement and penalties for violations of these regulations. The provisions of this Article are supplemental to any other procedures and remedies available to the City of Coral Gables. Nothing contained in this Article prohibits the City of Coral Gables from enforcing its codes or ordinances by other Code Enforcement provisions of the City of Coral Gables Code of Ordinances or other applicable law.
The City is governed by a City Commission consisting of five (5) elected members, including a Mayor, as more particularly set forth in the City Charter. In addition to any authority granted the City Commission by state law, City Charter or other regulations of the City, the City Commission shall have the power and duty to act as the final decision maker regarding these regulations with respect to certain types of applications and appeals. In accordance with the standards and procedures of Section 14-200, Development Review, the City Commission is the final decision maker for:
| Powersandduties | ApplicableStandards/Procedures |
|---|---|
| Abandonment and Vacations (including mitigation plan approval) | Section 14-211 |
| Annexation | See Florida Statutes |
| Appeals (from decisions by the Board of Adjustment, Board of Architects and the Historic Preservation Board) | Section 14-208 |
| Appeals of Concurrency Review | Section 14-208.3 |
| Comprehensive Plan Text and Map Amendments | Section 14-213 |
| Conditional Uses | Section 14-203 |
| Coral Gables Mediterranean Architectural Design Special Location Site Plan Review | Section 5-201 |
| Development Agreements | Section 14-217 |
| Historic Preservation – Applications for Tax Exemption | Section 8-121 |
| Moratorium | Section 14-209 |
| Planned Area Development Designation | Section 14-206 |
| Platting/Subdivision and Variances | Section 14-210 |
| Protection of Landowner’s Rights | Section 14-214 and 14-216 |
| Separation/Establishment of a Building Site | Section 14-202.6 and 14-203 |
| Site plan (MXD, PAD, other) | Article 14 |
| Transfer of Development Rights | Section 14-204 |
| University Campus District Modification to the Adopted Campus Master Plan | Appendix D |
| Vested Rights Determination | Section 14-216 |
| Zoning Code Text and Map Amendments | Section 14-212 |
| Zoning in Progress Request | Section 14-209 |
Pursuant to the City Charter, and subject to those provisions, a Planning and Zoning Board is created to act as the Local Planning Agency (LPA) of the City. In addition to any power or duty delegated by the City Commission or the City Manager, the Planning and Zoning Board shall act as the recommending Board to the City Commission for:
| Powers and duties | Applicable Standards/Procedures |
|---|---|
| Abandonment and Vacations (including mitigation plan approval) | Section 14-201 |
| Annexation | See Florida Statutes |
| Comprehensive Plan Text and Map Amendments | Section 14-213 |
| Conditional Uses | Section 14-203 |
| Coral Gables Mediterranean Architectural Design Special Location Site Plan Review | Section 5-201 |
| Development Agreements | Section 14-217 |
| Moratorium | Section 14-209 |
| Planned Area Development Designation | Section 14-206 |
| Platting/Subdivision | Section 14-210 |
| Separation/Establishment of a Building Site | Section 14-202.6 and 14-203 |
| Site plan (MXD, PAD, other) | Article 14 |
| Subdivision Review for a Tentative Plat and Variances | Section 14-210 |
| Transfer of Development Rights | Section 14-204 |
| University Campus District Modification to the Adopted Campus Master Plan | Appendix D |
| Zoning Code Text and Map Amendments | Section 14-212 |
| Zoning in Progress Request | Section 14-209 |
(Ord. No. 2025-25, 09/10/2025)
(Ord. No. 2022-68, 11/09/2022)
Section 14-102.5. Rules and records.
The Planning and Zoning Board may establish such rules of procedure as it may determine necessary to carry out its duties. Such rules of procedure shall be approved by the City Commission. All meetings shall be conducted in accordance with Florida law and written records of the proceedings shall be a public record maintained and filed with the Secretary of the Board.
Pursuant to the City Charter, and subject to those provisions, a Board of Architects is a design review administrative board created to ensure that the City’s architecture meets the design review standards of the Zoning Code, is consistent with the City’s regulations and to preserve the traditional aesthetic character of the community. In addition to any power or duty delegated by the City Commission or the City Manager, the Board of Architects shall act as a recommending and a decision making Board for the following:
| Powers and duties | Applicable Standards/Procedures |
| Appeals from decisions of the City Architect | Section 14-208 |
| Building Permit Review/Architectural Design Standards Compliance | Section 14-202; 14-203 |
| Conditional Use Review | Section 14-203 |
| Recommend Historic Designations to Historic Preservation Board | Article 8 |
(Ord. No. 2024-05, 01/10/2024)
Section 14-103.5. Rules and records.
The Board of Architects may establish such rules of procedure as it may determine necessary to carry out its duties. Such rules of procedure shall be approved by the City Commission. All meetings shall be conducted in accordance with Florida law and written records of the proceedings shall be a public record maintained and filed with the Secretary of the Board.
Pursuant to the City Charter, and subject to those provisions, a Board of Adjustment is created to provide relief from hardships and errors in the application of the regulations. In addition to any power or duty delegated by the City Commission or the City Manager, the Board of Adjustment shall have the following powers and duties:
| Powers and duties | Applicable Standards/Procedures |
| Appeals (from staff decisions, including interpretations of this code by the Director of Building and Zoning, other than the City Architect or Historic Preservation Officer) | Section 14-208 |
| Determinations of Compliance with Distance Requirements | Section 3-500 |
| Variances | Section 14-207 |
| Recommend Amendments to the Zoning Code to the City Commission | Section 14-212 |
(Ord. No. 2025-25, 09/10/2025)
The Board of Adjustment may establish such rules of procedure as it may determine necessary to carry out its duties. Such rules of procedure shall be approved by the City Commission. All meetings shall be conducted in accordance with Florida law and written records of the proceedings shall be a public record maintained and filed with the Secretary of the Board.
Pursuant to the City Charter, and subject to those provisions, a Historic Preservation Board is created to preserve, protect and harmonize new development with the historic resources that serve as visible reminders of the history and cultural heritage of the City, state or nation. In addition to any power or duty delegated by the City Commission or the City Manager, the Historic Preservation Board shall have the following powers and duties:
| Powers and duties | Applicable Standards/Procedures |
|---|---|
| Designation of Historic Landmarks and Historic Districts | Article 8 |
| Review of development applications affecting historic resources; Special Certificates of Appropriateness (including variances) | Article 8; Section 14-207 |
| Delegate to the Historic Preservation Officer the authority to grant Standard Certificate of Appropriateness and other appropriate duties | Section 14-107.5.; Article 8 |
| Participation in national register program | Article 8 |
| Enforcement of maintenance and repairs provisions | Article 8 |
| Unsafe structures | Section 14-300 |
| Recommend to the City Commission concerning the transfer of development rights, facade easements and the imposition of other restrictions, and the negotiations of historical property contracts for the purposes of historic preservation | Article 8 and Section 14-204 |
| Increase public awareness of the value of historic conservation by developing and participating in public information programs | Article 8 |
| Make recommendations to the City Commission concerning the utilization of grants from federal and state agencies or private groups and individuals, and utilization of City funds to promote the preservation of archaeologically, historically and aesthetically significant sites, districts and zones | Article 8 |
| Evaluate and comment upon decisions of other public agencies affecting the physical development and appearance of archaeologically, historically and aesthetically significant sites, districts and zones | Article 8 |
| Contact public and private organizations and individuals and endeavor to arrange intervening agreements to ensure preservation of archaeologically, historically or aesthetically significant sites, districts and zones for which demolition or destruction is proposed | Article 8 |
| In the name of the City and with the approval of the City Commission, apply for, solicit, receive, or expend any federal, state, or private grant, gift, or bequest of any funding, property, or interest in property in furtherance of the purposes of historical, archaeological, and heritage conservation | Article 8 |
| Recommend approval of historic markers and plaques and give recognition to designated historic landmarks and historic landmark districts within the City | Article 8 |
| Advise the City Commission on all matters related to the use, administration and maintenance of City-owned designated historic landmarks and historic landmark districts | Article 8 |
(Ord. No. 2025-25, 09/10/2025)
The Historic Preservation Board may establish such rules of procedure as it may determine necessary to carry out its duties. Such rules of procedure shall be approved by the City Commission. All meetings shall be conducted in accordance with Florida law and written records of the proceedings shall be a public record maintained and filed with the Secretary of the Board.
Pursuant to the City Charter and Chapter 162 of the Florida Statutes, and subject to those provisions, a Code Enforcement Board is created to enforce the codes and regulations in effect in the City. The Code Enforcement Board shall have the following powers and duties:
| Powers and duties | Applicable Standards/Procedures |
| Code Violations | Section 14-300 |
| Issue Subpoenas | Section 14-300 |
(Ord. No. 2025-25, 09/10/2025)
The Code Enforcement Board may establish such rules of procedure as it may determine necessary to carry out its duties. All meetings shall be conducted in accordance with Florida law and written records of the proceedings shall be a public record maintained and filed with the Secretary of the Board.
The City Manager is the chief executive officer for the City of Coral Gables with ultimate authority over the implementation of these regulations. The City Manager has the authority to delegate his authority to City staff as necessary for the effective administration and enforcement of the regulations.
The City Attorney serves as the final authority with regard to legal issues involving interpretation and implementation of these regulations. An action to review any decision of the City Attorney may be taken by any person or persons, jointly or separately, aggrieved by such decision by filing with the Circuit Court in the manner and within the time prescribed by the Florida Rules of Appellate Procedure.
The Development Services Director is the official charged with the administration of certain provisions of these regulations:
| Powersandduties | ApplicableStandards/Procedures |
| Building Permits | Section 14-202. |
| Certificates of Use | Section 14-202. |
| Determination of Compliance with Development Standards | Articles 2 and 14 |
| Enforcement of Zoning Code | Section 14-300 |
| Interpretation of provisions of these regulations within the jurisdiction of the Development Services Department, Board of Adjustment and Board of Architects | Articles 2 and 14 |
| Preparation of reports and recommendations for the Board of Adjustment and Board of Architects | Sections 14-207 and 14-208 |
| Coordination of Concurrency Management Program | Section 14-218 |
The Director of the Planning and Zoning Division is the official charged with the administration of certain provisions of these regulations:
| Powersandduties | ApplicableStandards/Procedures |
| Building Site Determination | Section 14-202.6. |
| Comprehensive Plan (CP) Text and Map Amendments | Section 14-213. |
| Conditional Uses | Section 14-203. |
| Ensure Compliance with the CP | |
| Interpretation of provisions of these regulations within the jurisdiction of the Planning and Zoning Board | Articles 2 and 14 |
| Planned Area Developments | Section 14-206 |
| Preparation of reports and recommendations to the City Commission and the Planning and Zoning Board | Articles 2 and 14 |
| Platting/Subdivisions | Section 14-210 |
| Development Agreements | Section 14-217 |
| Transfer of Development Rights | Section 14-204 |
| Zoning Code Text Amendments | Section 14-212 |
| Zoning Code Map Amendments | Section 14-212 |
| Zoning in Progress Resolution | Section 14-209.3. |
The City Architect shall be a registered architect who is responsible for reviewing and submitting recommendations regarding the design of new buildings and structures and modifications to existing structures in the City in accordance with the procedures in Section 14-200 and the standards in Section 5-100 of these regulations. The City Architect serves on the Development Review Committee.
The Development Review Official (DRO), who shall be qualified pursuant to the requirements of the position, is responsible for the overall coordination of the administration of these regulations. Specifically, the DRO is responsible for receiving applications for development approval, determining whether they are complete, and coordinating the review of the Development Review Committee. If it is determined appropriate by the City Manager, more than one (1) Development Review Official may be appointed.
The Building Official is responsible for the implementation of the various building codes adopted pursuant to the Florida Building Code and other applicable state statutes. The Building Official issues building permits and certificates of occupancy, upon a determination by the City of compliance of such applications with the City’s regulations and any prior approvals by the City.
The Zoning Official is the Development Services Department representative responsible for the Department’s duties under this Code.
The Public Works Director is charged with the implementation, development and maintenance of the technical standards for site development relating to platting in the City.
The Code Enforcement Officer is charged with the initiation of and prosecution of enforcement actions pursuant to Section 14-300 of these regulations. The Code Enforcement Officer prepares reports and recommendations for the Code Enforcement Board.
The Development Review Committee (DRC) is an administrative staff committee, which reviews projects of varying scope that may benefit from staff input before the projects are presented to the City Commission and/or the various development review Boards appointed by the City Commission (the “Boards”). An optional conceptual review by the Board of Architects is available prior to submitting a DRC application.
The DRC is also an administrative and technical committee that provides input on technical issues raised by a development project for consistency with policies established by the City Commission. The DRC is intended to streamline and coordinate the review of the development process by identifying and addressing all of the issues that will subsequently be heard by the City Commission and/or other Boards of the City, therefore, minimizing the number of reviews by the City Commission and the Boards, and providing applicants with a single administrative committee at which they can be provided input, advice and comments regarding all applicable provisions and regulations applicable to the development applications, projects or similar reviews. The comments and input provided by the DRC is not meant to be an exhaustive technical review and additional comments may be raised upon formal submittal of more detailed development plans. Although the DRC meetings are open to the public, no decision is made at the meeting and public comment is not intended to be solicited.
On all applications referenced in this article, the DRC shall conduct a public review of projects. Public review by the DRC shall occur when the application is filed with the appropriate department for review. The review of projects and comments on development proposals by the DRC shall not be construed to be an approval of any project presented to the development review committee.
(Ord. No. 2022-11, 03/29/2022)
The DRC shall be composed of representatives from every department/division of the City Administration, which reviews an application for development approval, including the Planning and Zoning Division, Building Division, Fire Department, Police Department, Public Works Landscape Division, Historical Resources Department, Parking Division, Public Works Department, and other departments as may be necessary and as determined by the City Manager. The Chairperson of the DRC shall be designated by the Development Services Director.
The DRC reviews applications for development approvals for compliance with all applicable city, local, regional, state, and federal regulations. The DRC Chairperson coordinates all comments from each member of the DRC and provides input and comments on the application to assist the applicant in the development review process.
The DRC may identify changes and/or modifications on any plan(s) and or specification(s) presented as may be necessary to conform to the provisions of all applicable local, regional, state and federal requirements under the city authority. Technical review for all DRC members shall be in written form and shall cite relevant code sections, if appropriate. The DRC may also suggest or recommend such changes on any plans and specifications as may be requisite or appropriate to the maintenance of a high standard of construction, architecture, historic preservation, traffic and pedestrian circulation, landscape and open space, fire protection, public safety, engineering, infrastructure, planning, and zoning, in keeping with the protection and maintenance of the general health safety and welfare of the community and City of Coral Gables.
Applications for review by the DRC shall be submitted to the Planning and Zoning Division and shall be accompanied by an application fee as required herein and as adopted by the City Commission by separate Resolution. All plans, documents and support materials required to be submitted with the application shall be determined by the DRC Chairperson at the pre-application meeting. A listing of general information required to be submitted with the application is provided on the application form, unless determined otherwise by DRC Chairperson to be inapplicable. The DRC application shall be maintained and updated by the Planning and Zoning Division.
All applicants are required to schedule a pre-application meeting with the Planning and Zoning Director, or designee, a minimum of seven (7) days prior to the DRC meeting submittal deadline to review the application requirements and determine the specific plans, documents and support materials that are required to be filed with the application.
The DRC shall meet on the last Friday of every month, unless conflicting with a designated holiday in which case the meeting will be scheduled on the Friday before the last Friday of the month. Nothing contained herein precludes the Chairperson from calling a special meeting to be held outside the time prescribed in this section. Applications for review by the DRC shall be submitted a minimum of twenty-one (21) calendar days prior to the DRC meeting. The DRC Chairperson shall provide the applicant with copies of all comments submitted by the members of the DRC following the meeting. Action minutes shall be maintained by the DRC Chairperson.
The subject property shall be posted by the applicant at least ten (10) days prior to the DRC meeting. Such posting shall consist of a sign that shall be provided to the applicant by the Planning and Zoning Director, the surface of which shall not be larger than forty (40) square inches in area.
The purpose of this Article is to establish the requirements for each type of development approval, beginning with general procedures which are applicable to all levels of approval and followed by specific procedures which are applicable to each process, including a graphic describing the process for each type of approval.
These regulations on the following page establish the following types of procedures required to obtain development approval.
| Developmentapprovals | RefertoSection14-200andArticle15 Seealso... | Preliminaryreview | Recommendationafterpublichearingof… | Finaldecisionmade by… |
|---|---|---|---|---|
| Abandonment and Vacations | Section 14-211 | Development Review Committee | Planning and Zoning Board | City Commission |
| Appeals | ||||
| Appeals from City Architect | Section 14-208 | Not Required | Board of Architects | |
| Appeals from City Officials (other than HPO) | Section 14-208 | Not Required | Board of Adjustment | |
| Appeals from Decisions of the Board of Architects | Section 14-208 | Not Required | City Commission | |
| Appeals from Decisions of the Board of Adjustment | Section 14-208 | Not Required | City Commission | |
| Appeals from Historic Preservation Board | Article 8 & Section 14-208 | Not Required | City Commission | |
| Appeals from Historic Preservation Officer | Article 8 & Section 14-208 | Historic Preservation Board | ||
| Comprehensive Plan (CP) | ||||
| Map Change | Section 14-213 | Planning and Zoning Division | Planning and Zoning Board | City Commission |
| Text Change | Section 14-213 | Planning and Zoning Division | Planning and Zoning Board | City Commission |
| Conditional Uses | Section 14-203 | Development Review Committee, Board of Adjustment | Board of Architects, Planning and Zoning Board | City Commission |
| Development Agreement | Section 14-217 | Board of Architects, Planning and Zoning Board | City Commission | |
| Historic Preservation | ||||
| Historic Designation | Article 8 | Historical Resources Department, Historic Preservation Officer | NA | Historic Preservation Board |
| Standard Certificate of Appropriateness | Article 8 | Historic Preservation Officer | NA | Historic Preservation Officer |
| Special Certificate of Appropriateness | Article 8 | HPO, Development Services Department | NA | Historic Preservation Board |
| Planned Area Development | Section 14-206 | Planning and Zoning Board | City Commission | |
| Separation or Establishment of a Building Site | Section 14-202.6.and 14-203 | Development Review Official | Planning and Zoning Board | City Commission |
| Subdivision/Platting | Section 14-210 | Development Review Official | Planning and Zoning Board | City Commission |
| Transfer of Development Rights | Section 14-204 | Development Review Committee, Board of Adjustment | Planning and Zoning Board & Historic Preservation Board | City Commission |
| Variances | Section 14-207 | Historical Resources Department or Department of Development Services | Not Required | Board of Adjustment or Historic Preservation Board |
| Vested Rights | Section 14-215 | Development Review Official | Planning and Zoning Board | City Commission |
| Zoning in Progress / Moratorium | Section 14-209 | Planning and Zoning Division | ||
| Zoning Code | ||||
| Map Amendment | Section 14-212 | Development Review Official | Planning and Zoning Board | City Commission |
| Text Amendment | Section 14-212 | Development Review Official | Planning and Zoning Board | City Commission |
Failure to comply with either 2(a) or (b) above within one hundred and twenty (120) days of the date of notification of the deficiencies by the Development Review Official shall constitute a withdrawal.
The City Architect or assigned Development Review Official may refer any item provided in this section to the Board of Architects for review.

No person shall commence or cause to be commenced any miscellaneous work, which does not otherwise require a building permit, which affects the aesthetics, appearance, or architectural design of any structure, site or site improvements until an application for a zoning permit therefore has been previously filed with the Development Services Department. No such miscellaneous work which affects the aesthetics, appearance, or architectural design of any structure, site or site improvements shall commence until a permit has been issued by the City in every case where the cost of such proposed work exceeds five hundred ($500) dollars in labor and materials. All work done under and pursuant to any zoning permit shall conform to the approved plans and/or specifications.
Except for single family and multi-family uses, no person shall commence any use of any property, nor shall an occupational license or building permit be issued until an application for a Certificate of Use therefore has been filed with and approved by the Development Services Department on a form provided by the Department. Any use of a property under and pursuant to any Certificate of Use shall conform to the Certificate of Use. Any use for which a Certificate of Use has been issued must commence within one-hundred and eighty (180) days of the issuance of the Certificate of Use, and is valid for a period not to exceed one (1) year from the date of the issuance. All Certificates of Use shall be renewed by the applicant each year.
No application shall be accepted during the following time periods after the denial of a substantially similar application affecting the same property or any portion thereof:
A. Conditional uses and variances: six (6) months.
B. Change in zoning map, zoning text amendments, comprehensive plan text, future land use map, amendments and application for abandonment and vacation of non-fee interests: twelve (12) months.
The purpose of providing for conditional uses within each zoning district is to recognize that there are uses which may have beneficial effects and serve important public interests, but which may, but not necessarily, have adverse effects on the environment, particularly residential areas, overburden public services, or change the desired character of an area. Individualized review of these uses is necessary due to the potential individual or cumulative impacts that they may have on the surrounding area or neighborhood. The review process allows the imposition of conditions to mitigate identified concerns or to deny the use if concerns cannot be resolved.
The following graphic summarizes the procedures required to obtain conditional use approval:

An application for conditional use approval shall be made in writing upon form approved by the City, including a site plan, and shall be accompanied by applicable fees.
Upon receipt of the recommendation of City staff, the Board of Architects shall review the application and the recommendation of staff to determine if the application is consistent with the standards of these regulations and any design requirements set out in the zoning district in which the parcel is located. The Board of Architects approval is required prior to the Planning and Zoning Board’s consideration of an application for conditional use approval.
The Planning and Zoning Board shall review the application for conditional use approval, consider the recommendations of staff and the Board of Architects, conduct a quasi-judicial public hearing on the application and recommend to the City Commission whether they should grant the approval, grant the approval subject to specified conditions or deny the application. The Planning and Zoning Board may recommend such conditions to the approval that are necessary to ensure compliance with the standards set out in Section 14-203.8.
The City Commission shall review the application, the recommendations of staff, the Board of Architects and the Planning and Zoning Board, and shall conduct a quasi-judicial public hearing and grant the approval, grant the approval subject to specified conditions or deny the application. The City Commission may attach such conditions to the approval that are necessary to ensure compliance with the standards set out in Section 14-203.8.
The Planning and Zoning Board and the City Commission shall provide findings of fact that a conditional use complies with the following standards and the criteria applicable to each conditional use:
Approval of a conditional use shall be deemed to authorize only the particular use for which it is issued and shall entitle the recipient to apply for a certificate of use or building permit or any other approval that may be required by these regulations, the City or regional, state or federal agencies. In the event an approval of a conditional use changes the design of the proposed building, final review of the design shall be conducted by the Board of Architects.
An application for a building permit shall be made within one (1) year of the date of the conditional use approval, and all required certificates of occupancy shall be obtained within one (1) year of the date of issuance of the initial building permit. Permitted time frames do not change with successive owners and an extension of time may be granted by the Development Review Official for a period not to exceed two (2) years but only within the original period of validity.
Amendments to an approved Site Plan shall be considered as major or minor. The Development Review Official, with recommendations from other departments, as needed, shall determine whether proposed changes are major or minor.
The following graphic summarizes the review and approval procedures for the Transfer of Development Rights (TDRs).
The purpose of these provisions is to allow the transfer/sending of unused development rights of:
(Ord. No. 2025-39, 12/9/25)
An application to transfer/send and receive TDRs shall be made in writing upon an application form approved by the City. The application to transfer/send shall be filed with the Historical Resources Department and the application to receive TDRs shall be filed with the Planning and Zoning Division.

Transfer/Sending of TDRs for the Conservation of Native and Natural Habitats.
The Landscape Beautification Advisory Board shall review all requests to transfer/send TDRs for conservation purposes if all of the following are satisfied:
The sending site shall be fully subject to a Grant of Conservation Easement Agreement (GOCEA). The property survey shall demonstrate that the majority of the sending site consists of mature native habitats or other natural habitats, with a minimum of forty percent (40%) tree canopy. Supporting environmental or ecological assessments verifying the significance of the habitat shall be submitted and reviewed for confirmation by the Greenspace Management Division.
A Grant of Conservation Easement Agreement (GOCEA) shall be required in a form approved by the City Attorney and shall apply to all land subject to Conservation TDRs to prohibit future development on all designated natural habitat areas of the property, preserve existing native vegetation, and ensure perpetual conservation.
The TDRs eligible to be transferred shall be calculated by dividing the average fair market value by the average TDR unit rate, or cost per square-foot of TDR to be transferred in the private market.
A minimum of two (2) independent Uniform Standards of Professional Appraisal Practice (USPAP) compliant appraisals by qualified appraisers who are members of the Appraisal Institute. Each appraisal shall determine the fair market value of the property under existing zoning and applicable land use conditions. The average of these appraisals shall establish the fair market value of the property.
The TDR unit value shall be determined from the average of two (2) or more recent sales or transfers within the city limits, prepared by qualified appraisers who are members of the Appraisal Institute. The resulting average value shall represent the dollar amount assigned to each TDR.
The total number of transferable development rights shall be calculated as:
Number of TDRs = (Average Fair Market Value) ÷ TDR Unit Value ($ per TDR)
Ecological Bonus: Additional TDRs may be granted for sending sites that demonstrate exceptional habitat quality, tree canopy coverage, or other measurable conservation value beyond the minimum eligibility criteria. Verification of such ecological value shall be provided through documentation prepared and certified by a qualified environmental professional, arborist, or ecologist, as applicable. The Landscape Beautification Advisory Board shall review the verified documentation and site conditions and recommend the number of bonus TDRs, not to exceed fifteen percent (15%) of the base TDRs, with final approval by the City Commission.
Documentation: All appraisal assumptions, data sources, comparable sales, and valuation methodologies shall be fully documented in the appraisal reports to substantiate valuation conclusions and ensure transparency in the determination of the TDR Unit Value.
The City Commission shall consider to transfer/send TDRs via Resolution upon the positive recommendation from the Landscape Beautification Advisory Board. Property owners voluntarily participate in the Conservation TDR program with the understanding that all land subject to a GOCEA must be conveyed to the City. All remaining portions of the original property not conveyed as part of the Conservation TDR shall remain in compliance with applicable zoning requirements. The City Commission may consider allowing the transfer of certain conservation TDRs to additional MX zoning districts outside of the specified receiving sites contained with Section 14-204.5. The resolution may include conditions necessary to ensure compliance with the standards set out herein.
(Ord. No. 2025-39, 12/9/25)
Use of TDRs as receiver sites are prohibited on properties within the Zain/Friedman Miracle Mile Downtown District Overlay facing Miracle Mile.
B. Maximum TDR floor area ratio (FAR) increase on receiver sites. An increase of up to twenty-five (25%) percent of permitted gross FAR and approved Mediterranean architectural style bonuses gross FAR may be permitted.
(Ord. 2021-13, 03/23/2021; Ord. No. 2022-29, 05/31/2022)
The Planning and Zoning Board may recommend, and the City Commission may impose conditions of approval that are necessary to ensure compliance with the standards set out herein.
A Restrictive Covenant shall be required on both the sending and receiving properties outlining any/all applicable conditions of approval pursuant to these provisions. For Conservation TDRs, the Restrictive Covenant shall be recorded in conjunction with the Grant of Conservation Easement Agreement (GOCEA) and shall ensure perpetual preservation of the designated natural habitat areas. All Restrictive Covenant(s) shall require review and approval by the City Attorney prior to recordation. The applicants shall be responsible for all costs associated herein.
(Ord. No. 2025-39, 12/9/25)
The Historical Resources Department shall maintain a list of local historic landmark properties eligible as TDRs transfer/sending sites.
When it is necessary that two (2) or more lots, parcels or portions thereof are added or joined, in whole or in part, a Unity of Title or Declaration of Restrictive Covenant in lieu of a Unity of Title shall be filed to ensure the properties are planned, developed and maintained as an integral development and/or project and are consistent with and satisfy the requirements of these regulations and the City Code of Ordinances.
(Ord. No. 2022-45, 08/24/2022)
The Planning and Zoning Board shall recommend to the City Commission the approval, approval with modifications, or denial of the plan for the proposed PAD and shall include not only conclusions but also findings of fact related to the specific proposal and shall set forth with particularity in what respects the proposal would or would not be in the public interest. These findings shall include, but shall not be limited to the following:
All terms, conditions, restrictive covenants, safeguards and stipulations made at the time of approval of the Development Plan for a PAD shall be binding upon the applicant or any successors in interest. Deviations from approved plans or failure to comply with any requirements, conditions, restrictions or safeguards imposed by the City Commission shall constitute a violation of these regulations.
E. Approval by the City Commission. The City Commission upon receipt of the recommendations of the Planning and Zoning Board shall approve, approve with modifications, or disapprove the Preliminary Development Plan for the proposed Planned Area Development. The approval of the Development Plan shall be by Ordinance. No building permits shall be issued, no construction shall be permitted and no plats shall be recorded on land within a Planned Area Development until the Final Development Plan has been approved by the City Commission.
E. Notice of hearings before the Planning and Zoning Board and City Commission for PADs shall be in accordance with the provisions of Article 15 of these regulations.
Amendments to the Development Plan shall be considered as major or minor. Minor amendments as specified in Section 14-203.10.A may be approved administratively by the Planning Director with recommendations from other departments, as needed. Major amendments as specified in Section 14-203.10.B shall be subject to the review and approval process set forth in Section 14-203. The Planning Director, with recommendations from other departments, as needed, shall determine whether proposed changes are major or minor.
The City Manager or his designee shall periodically monitor the construction within the Planned Area Development with respect to start of construction and Development Phasing. If the City Manager or his designee finds that either the developer has failed to begin construction within the specified time period or that the developer is not proceeding in accordance with the approved Development Phasing with respect to timing of construction of an approved mix of project elements, he shall report to the City Commission and the City Commission shall review the Planned Area Development and may extend the time for start of construction or the length of time to complete a phase, revoke approval of the Planned Area Development or recommend that the developer amend the Development Plan subject to procedures specified in Section 14-206.6. herein.
For rules and regulations regarding the approved PAD bounded by Ponce de Leon Boulevard on the west, Sevilla Avenue on the north, Galiano Street on the east, and Malaga Avenue on the south, see “Appendix C - Mediterranean Village Planned Area Development.”
Except as provided in Section 14-207. for variances from platting standards, the purpose of this Article is to establish a procedure for granting variances from the literal terms of these regulations where there are practical difficulties or unnecessary and undue hardships so that the spirit of these regulations shall be observed, public safety and welfare secured, and substantial justice done.

An application for a variance shall be made in writing upon an application form approved by the City staff, and shall be accompanied by applicable fees.
The Board of Adjustment or the Historic Preservation Board in the case of variance involving historic properties, shall review the application for a variance, the report, recommendation, and proposed findings prepared by City staff, conduct a quasi-judicial public hearing on the application in accordance with the requirements of Section 15-104 and render a decision, based upon written findings of fact, granting, granting with conditions, or denying the variance.
Any variance granted under this Code, or in effect on the date that this Code took effect, shall become null and void and of no effect twelve (12) months from and after the date of the approval granting the same, unless within such period of twelve (12) months a building permit for the building or structure involved embodying the substantive matter for which the variance was granted shall have been issued; or if the use or adoption of such variance does not require the issuance of a building permit, unless the requested action permitted by the variance shall have taken place within the said twelve (12) month period. One (1) additional extension of twelve (12) months may be granted by the Development Review Official for good cause shown.
Approval of a variance shall be deemed to authorize only the particular use for which it is issued and shall entitle the recipient to apply for review by the Board of Architects, if applicable, a certificate of use or building permit or any other approval that may be required by these regulations, the City or regional, state or federal agencies.
An appeal from any decision of the Board of Adjustment or the Historic Preservation Board regarding variances may be taken to the City Commission by an aggrieved party in accordance with the provisions of Section 14-208 of these regulations.
The purpose of this Article is to set forth procedures for appealing the decisions of City staff where it is alleged that there is an error in any order, requirement, decision or interpretation made in the enforcement or interpretation of these regulations and to set forth standard procedures for appealing the decisions of the City’s decision making bodies.

An appeal from a negative concurrency determination shall be taken to the City Commission by any aggrieved party in accordance with the procedures of Section 14-208.6.
Other than a request for reconsideration of a decision of the City Architect, where it is alleged that there is an error in any order, requirement, decision or interpretation made in the enforcement or interpretation of these regulations by City Staff, an appeal shall be taken by an aggrieved party to the Board of Adjustment or the Historic Preservation Board, in the case of an appeal from a decision of the Historic Preservation Officer, no later than sixty (60) days after the decision has been made. Application for postponement of the public hearing of an appeal shall be considered according to the provisions stated in Sections 14-208.6. and 14-208.8.A. See Section 15-103. for City Architect reconsideration provisions.
An appeal from any decision of the Board of Adjustment, Board of Architects or Historic Preservation Board, and an appeal of a tentative plat decision of the Planning and Zoning Board, may be taken to the City Commission by any aggrieved party in accordance with the provisions of Section 14-208.6.
The following procedures shall govern the filing of appeals:
The purpose of providing for a moratorium on development is to preserve the status quo for a reasonable time while the City develops and adopts a land use strategy to respond to new or recently perceived problems. The moratorium, initiated by the adoption of a Zoning in Progress Resolution, prevents developers and property owners from developing land under current land use rules that the community is in the process of changing. By so doing, a moratorium helps to accomplish the purpose of the new rules by preventing outdated development and allowing time to conduct a comprehensive growth management study which will be used to assist the City Commission in implementing needed changes to these regulations.

The City Manager or the Planning and Zoning Board may file a request with the City Commission for a Zoning in Progress Resolution. The request shall be made in writing and shall be accompanied by a City staff report summarizing the need for a revision to these regulations and the area or areas within the City that will be affected. Such report shall contain a determination concluding the need for a resolution of the City Commission declaring Zoning in Progress and for the adoption of a formal moratorium. The City Commission may consider a Zoning in Progress Resolution on its own initiative.
(Ord. No. 2024-03, 01/09/2024)
The Planning and Zoning Board shall:
If the City Commission has provided for waivers in the ordinance adopting a moratorium, the City Manager may grant a waiver of the moratorium where the applicant can show the following:
Notwithstanding the adoption of a moratorium ordinance, the City Manager may authorize the issuance of building permits for nondeleterious items including fences, repairs and similar matters, where he determines that such permit will not affect the outcome of the planning study; provided, however, that with regard to any particular moratorium the City Commission may by ordinance increase or decrease allowable exemptions and may by ordinance provide either a supplemental or exclusive procedure for acting upon requests for exemptions. Such procedure may vest jurisdiction and responsibility for acting upon requests for exemptions in the City Manager or any City administrative or quasi-judicial body or board.
During the existence of any moratorium, no applications for conditional uses, variances, changes in land use, changes of zoning, development orders or tentative plats within the affected area shall be acted upon by the City, except as provided in Sections 14-209.9 and 14-209.10, or unless otherwise specifically provided by the City Commission by ordinance with regard to a specific moratorium.
The purpose of this Article is to provide application and review procedures for the platting and subdivision of land within the City. This Article shall be applicable to any subdivision or re-subdivision of land that creates one (1) or more parcels. No building permit shall be issued for construction of any improvements on a parcel that was not legally created in compliance with these regulations.
The purpose of this Article is to establish a uniform procedure for the review or abandonment and vacation of non-fee property interests of the City with regard to compliance with the Comprehensive Plan. This Article applies to city streets, alleys, easements and other non-fee property interests of the City of similar character.
Prior to the City Commission action with regard to abandonment or vacation, such requests for city streets, alleys, easements and other non-fee interests which the City may have in real property shall be reviewed for consistency with the Comprehensive Plan and shall be subject to conditions of approval which mitigate the impact of the abandonment or vacation of the City’s real property interest and/or the impact of additional development resulting from the abandonment or vacation. All applications shall be reviewed in accordance with the provisions of Section 14-202 and Article 15 and other applicable provisions of the City’s Code.

Applications for abandonment and vacation of city streets, alleys, special purpose easements and other non-fee interests which the City may have in real property may be approved provided that it is demonstrated that:
The Planning and Zoning Board shall:
The City Commission in its sole discretion, after notice of hearing in accordance with Article 15, may approve, approve with conditions or deny an application for the abandonment or vacation of city streets, alleys, easement and other non-fee interests which the City may have in real property.
The purpose of this Article is to establish a uniform procedure for district boundary changes (map amendments) and for text amendments to these regulations. This Article applies to all such amendments, whether text or map amendments initiated by the City or map amendments by one (1) or more private property owners. In making zoning changes, primary concern shall be given to protection of residential uses, where occupancy is generally for twenty-four (24) hours per day and seven (7) days per week, than to other types of uses; and primary consideration shall be given to protection of established investments than to projected investments.

(Ord. No. 2025-03, 02/25/2025)
All applications for district boundary changes, including the Planning and Zoning Board conceptual review application, shall be made in writing upon an application form approved by the City, and shall be accompanied by applicable fees.
(Ord. No. 2025-03, 02/25/2025)
Text amendments to these land development regulations may be approved if the text amendment satisfies the following :
(Ord. No. 2025-03, 02/25/2025)
The Planning and Zoning Board, sitting as the Local Planning Agency, shall:
The purpose of this Article is to establish a uniform procedure for amending the text and maps of the Comprehensive Plan. This Article does not supersede the requirements of Section 163, Part II, Florida Statutes, as may be amended from time to time. If any part of this Section conflicts with Section 163, Part II, Florida Statutes, the statutory requirement shall control. This Section applies to all text and map amendments to the Comprehensive Plan, whether initiated by the City or by one (1) or more private property owner.

(Ord. No. 2025-03, 02/25/2025)
The City shall provide two (2) comprehensive plan amendment cycles as identified by the Director of Planning per calendar year for proposed amendments (small and large scale) except as provided in Section 163.3187(1) (a) and (b), Florida Statutes.
All applications for amendments to the maps of the Comprehensive Plan, including the Planning and Zoning Board conceptual review application, shall be made in writing upon an application form approved by the Development Review Official, and shall be accompanied by the applicable fees.
(Ord. No. 2025-03, 02/25/2025)
(Ord. No. 2025-03, 02/25/2025)
The Planning and Zoning Board, acting as the Local Planning Agency (LPA), shall:
The City shall transmit all adopted Comprehensive Plan and Future Land Use Map amendments to DEO, the South Florida Regional Planning Council, and any other unit of local government or governmental agency which has requested the amendment in writing within ten (10) working days after the adoption hearing. If the amendment is a small-scale development amendment, the City shall include copies of the public notices with the transmitted material.
The City Commission may enter into a compliance agreement with DEO with regard to any proposed or adopted Comprehensive Plan amendment, as follows:
It is the purpose of this Article to provide a process for applicants to notify the City of potential litigation and invoke the exercise of the City’s authority and discretion pursuant to Article VIII, Sections 2(b) and 6(e) of the Florida Constitution, Section 70.001 of the Florida Statutes, Section 6.02 of the Charter of Miami-Dade County, Article 1, Section 7 of the Charter of the City of Coral Gables, and Objectives ADM-1.2, and Policies ADM-1.1.2 and FLU-1.1.9 of the City of Coral Gables Comprehensive Plan, to avoid expensive, uncertain, unnecessary, and protracted litigation regarding the application of these land development regulations to individual properties. The City may grant relief pursuant to this Article when it is demonstrated that the applicant for said relief has been unfairly, disproportionately or inordinately burdened by a final order of the City that either denied development approval to the applicant or imposed one (1) or more conditions of approval on the applicant. The process may also be initiated by the City to settle litigation in order to avoid unfairly, disproportionately, or inordinately burdening a party to that litigation, such as to mitigate the burden where a party to a settlement agrees in the settlement to bear a disproportionate burden of a government use that benefits the public. This Article does not apply to matters that arise from the application of the Florida Building Code.
(Ord. No. 2022-17, 04/26/2022)
All dispute resolution agreements that are executed pursuant to this Article shall be recorded in the public records of Miami-Dade County, Florida. If the agreement is silent with regard to who bears the cost of recording, the cost shall be borne by the applicant.
(Ord. No. 2024-03, 01/09/2024)
Use of the review procedures set forth in this Article is optional with the City. Nothing herein shall preclude the City from requiring that any land use approvals involving a Government Settlement be reviewed in accordance with the procedures and standards otherwise set forth in the Zoning Code.
While an application for City Commission approval of a Government Settlement is pending before the City, the City Manager or a private party may seek temporary relief.
A party waives any right to seek judicial relief from a City Commission resolution made under this Article unless the party makes an objection to the City Commission at the quasi-judicial hearing itself.
The decision of the City Commission to reject a Government Settlement under this Article is not appealable. The decision of the City Commission to grant land use and zoning approvals as part of an approved Government Settlement under this Article is reviewable through a petition for writ of certiorari to the Circuit Court Appellate Article within 30 days from the date of adoption of the resolution approving the settlement. The failure to seek review within that time frame is an absolute bar and waiver of any further challenge to those approvals.
It is the purpose of this Article to provide an administrative remedy for applicants who allege that their vested rights have been abrogated by a final action of the City. This Article sets out a process for obtaining an official and binding determination of vested rights to use or develop property in a particular manner.
The City Commission shall grant an application for a determination of vested rights if it is demonstrated that all of the following are satisfied:
City review of the application shall be conducted pursuant to 14-202 of these regulations.
The City Commission shall review the application at a public hearing, noticed in accordance with the provisions of Article 15 and shall decide whether the application should be approved, approved with conditions, or denied.
The City Commission may enter into development agreements in accordance with the provisions of this Section and Chapter 163, Florida Statutes to encourage a stronger commitment to comprehensive and capital facilities planning, ensure the provision of adequate public facilities for development, encourage the efficient use of resources, and reduce the economic cost of development.
The designated Development Review Official shall review the application for a development agreement with the Development Review Committee in accordance with the provisions of Section 14-202 and shall preparea written recommendation to the Planning and Zoning Board.
The Planning and Zoning Board shall review the proposed development agreement, the recommendation of the Development Review Official, and the testimony at the public hearing, the standards in Section 14-216.6. and shall issue a recommendation to the City Commission for approval or denial of the development agreement.
The City Commission shall conduct a public hearing noticed in accordance with the provisions of Article 15 on the proposed development agreement. Upon conclusion of the public hearing, the Commission shall review the proposed development agreement, the recommendation of the Development Review Official, the recommendation of the Planning and Zoning Board, the testimony at the public hearing and approve, approve with modifications, or deny approval of the proposed development agreement.
In reaching a decision as to whether or not the development agreement should be approved, approved with changes, approved with conditions, or disapproved, the City Commission and the Planning and Zoning Board shall determine whether the development agreement is consistent with and furthers the goals, policies and objectives of the Comprehensive Plan.
Section 14-217.7. Contents of development agreement/recording.
Section 14-217.8. Effect of decision.
Section 14-217.9. Changes to development agreements.
A development agreement may be amended by mutual consent of the parties, provided the notice and public hearing requirements of Article 15 of these regulations are followed. A party to a development agreement may request one (1) extension of the duration of the development agreement, not to exceed one (1) year from the date of expiration of the initial term of the development agreement, by submitting an application to the Development Review Official at least sixty (60) days prior to the expiration of the initial term of the agreement. The application shall address the necessity for the extension and shall demonstrate that the extension is warranted under the circumstances. The Development Review Official shall schedule the requested extension as a proposed amendment to the development agreement for public hearing before the Planning and Zoning Board and City Commission, in accordance with Article 15 of these regulations.
Section 14-217.10. Expiration or revocation of approval.
The City Manager shall review all lands within the City subject to a development agreement at least once every twelve (12) months to determine if there has been demonstrated good-faith compliance with the terms of the development agreement. The City Manager shall make an annual report to the City Commission as to the results of this review. In the event the City Commission finds, on the basis of substantial competent evidence, that there has been a failure to comply with the terms of the development agreement, the development agreement may be revoked or modified by the City Commission upon giving at least fifteen (15) days written notice to the parties named in the development agreement. Such termination of a development agreement shall occur only after compliance with the public hearing and notice requirements of Article 15.
It is the purpose of this Article to provide a process for ensuring that the public facilities and services needed to support development are available concurrent with the impacts of such development.

All applications for concurrency review shall accompany all applications for development approval, unless otherwise exempt under the provisions of this Article. Such applications shall be made in writing upon an application form approved by the City and shall be accompanied by applicable fees.
In determining the availability of public facilities and services, the applicant may propose and the City may approve development in stages or phases so that the public facilities and services needed for each stage or phase will be available in accordance with the criteria required by this chapter.
The City shall promulgate and maintain a Concurrency Manual which shall contain the administrative procedures to be applied in the implementation of this Article, as determined by the Director of the responsible department.
An appeal from a negative concurrency determination may be taken to the City Commission by an aggrieved party in accordance with the provisions of Section 14-208 of these regulations.
In addition to the owner of the property that is the subject of the code enforcement proceeding, the tenant of the building, structure, premises, or part thereof, and any architect, builder, contractor, agent, or other person who commits, participates in, assists in, or maintains such violation may each be found guilty of a separate offense and suffer the penalties herein provided.
D. Additional mandatory penalties for violations of historic preservation provisions. Any person who carries out or causes to be carried out any work in violation of Article 8, shall be required to restore the subject improvement, landscape feature, or site, either to its appearance prior to the violation or in accordance with a Certificate of Appropriateness approved by the Historic Preservation Board, subject to the conditions imposed by the Board. All civil remedies shall be in addition to and not in lieu of any criminal prosecution and/or any other applicable penalty. The Historical Resources Director is authorized, where it is deemed necessary for enforcement of these regulations, to require the execution of an agreement for recording, together with appropriate documents.
Upon the entry of an order of violation by the Code Enforcement Board, Code Enforcement Special Master, or court, no further development approvals shall be processed or granted regarding the property which is the subject of the violation, except for permits necessary to correct the violation, until the violation is corrected and fines and costs which have been imposed are paid.






