8. HISTORIC PRESERVATION
The purpose of the designation of historic landmarks and districts is to promote the educational, cultural, and economic welfare of the public by preserving and protecting historic structures or sites, portions of structures, groups of structures, manmade or natural landscape elements, works of art, or integrated combinations thereof, which serve as visible reminders of the history and cultural heritage of the City, region, state or nation. Furthermore, it is the purpose of this Article to strengthen the economy of the City by stabilizing and improving property values in historic areas and to encourage new buildings and developments that will be harmonious with the existing historic attributes of the City including buildings, entrances and fountains. In addition, the provisions of this article will assist the City and property owners to be eligible for federal tax incentives, federal and state grant funds and other potential property tax abatement programs for the purpose of furthering historic preservation activities.

Districts, sites, buildings, structures and objects of national, state and local importance are of historic significance if they possess integrity of location, design, setting, materials, workmanship, or association. In order to qualify for designation as a local historic landmark or local historic landmark district, individual properties must have significant character, interest or value as part of the historical, cultural, archaeological, aesthetic, or architectural heritage of the City, state or nation. For a multiple property nomination, eligibility will be based on the establishment of historic contexts, of themes which describe the historical relationship of the properties. The eligibility of any potential local historic landmark or local historic landmark district shall be based on meeting one (1) or more of the following criteria:
Properties which meet the criteria for local historic landmarks and local historic landmark districts set forth in Section 8-103 shall be designated according to the following procedures:
The City was granted Certified Local Government (CLG) status in November of 1986. Review of national register nominations is a function of a CLG and shall be governed by “Florida Guidelines for Certified Local Governments.”

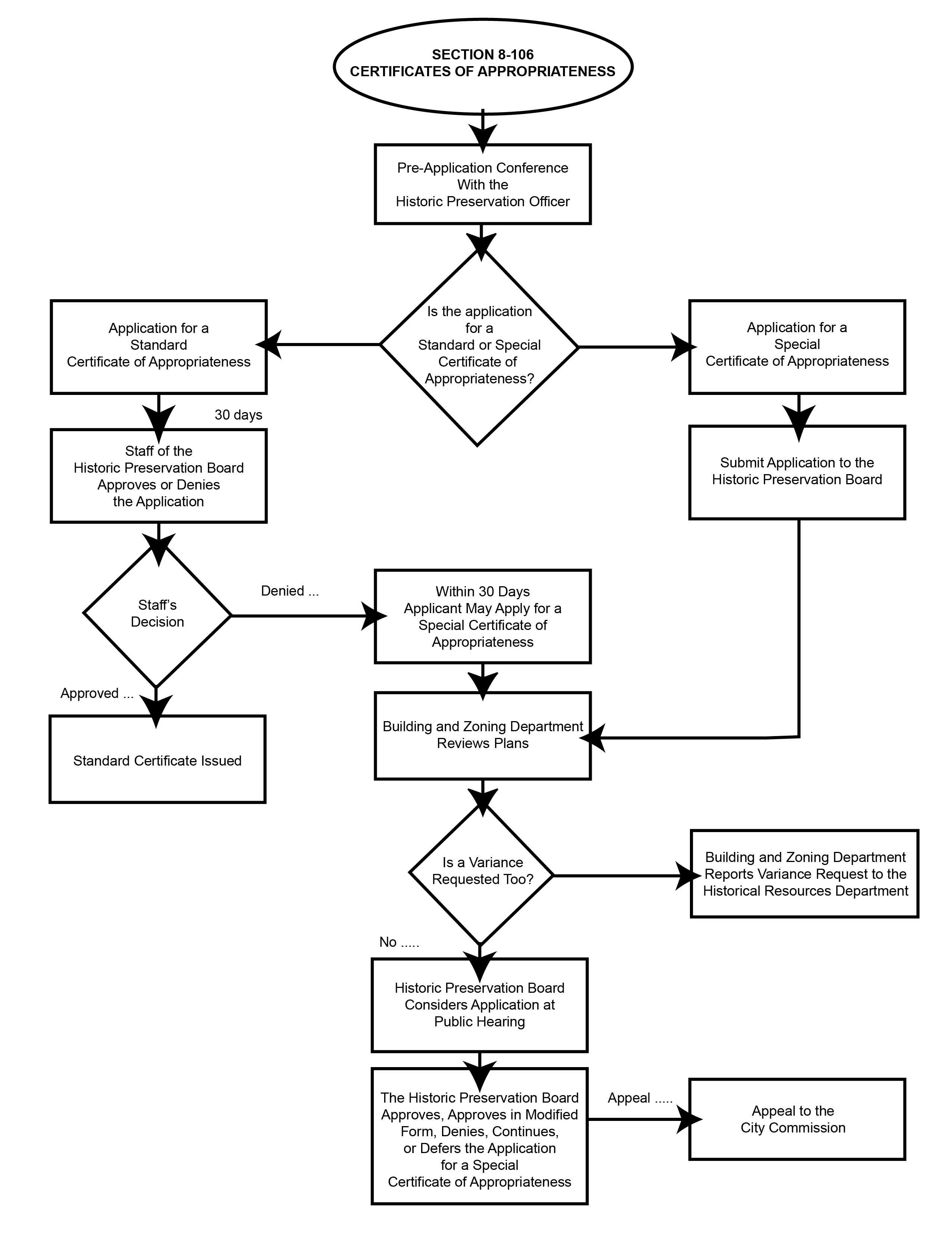
No building, structure, improvement, landscape feature, or archaeological site within the City, which has been designated an historic landmark or historic landmark district, shall be erected, altered, restored, rehabilitated, excavated, moved, reconstructed or demolished until an application for a Certificate of Appropriateness regarding any architectural features, landscape features, or site improvements has been submitted and approved pursuant to the procedures in this Article. Unless otherwise specified, exterior alterations, additions, demolitions, etc. to non-contributing structures or properties within historical landmark districts shall be reviewed and approved by the Historic Preservation Board and/or Historical Resources Department.
Before submitting an application for a Certificate of Appropriateness, an applicant shall confer with the Historic Preservation Officer to obtain information and guidance before entering into binding commitments or incurring substantial expense in the preparation of plans, surveys, and other data. The Historic Preservation Officer or his/her representative, may, at the request of the applicant, hold additional preapplication conference(s) with the applicant. The purpose of such conference(s) is to further discuss and clarify conservation objections and design guidelines in cases that do not conform to established objectives and guidelines. In no case, however, shall any statement or representation made prior to the official application review be binding on the Board, the City Commission or any City departments.
Based on the standards for rehabilitation, the designation report, a complete application for a Standard Certificates of Appropriateness, any additional plans, drawings or photographs to fully describe the proposed alteration and any other guidelines the Board may deem necessary, the Historic Preservation Officer (HPO) shall, withinthirty (30) days from the date a complete application has been filed, approve or deny the application for a Standard Certificate of Appropriateness by the owner of an existing improvement or landscape feature within the boundaries of a designated historic landmark or historic landmark district. The findings of the staff shall be mailed to the applicant accompanied by a statement in full regarding the staff’s decision. The applicant shall have an opportunity to challenge the staff’s decision by applying for a Special Certificate of Appropriateness within thirty (30) days of the date ofstaff’s findings.
Notice of Public Hearing
By [insert name of decision making body]
Phone [insert phone}
[insert email address]
Hearing date [insert date]
Application or hearing number [insert number]
(Ord. No. 2024-03, 01/09/2024)
(Ord. No. 2023-03, 01/10/2023)
The moving of significant improvements from their original location shall be discouraged; however, the Historic Preservation Board may grant a Special Certificate of Appropriateness if it finds that no reasonable alternative is available for preserving the improvement on its original site and that the proposed relocation site is compatible with the historic and architectural integrity of the improvement.
In cases where new construction, excavation, tree removal, or any other activity may disturb or reveal an interred archaeological site, the Historic Preservation Board may issue a Certificate of Appropriateness, standard or special, with a delayed effective date up to forty-five (45) days. During the delay period, the applicant shall permit the subject site to be examined under the supervision of an archaeologist approved by the Board. A Certificate of Appropriateness may be denied if the site is of exceptional importance and such denial would not unreasonably restrict the primary use of the property.
The Historic Preservation Board shall have the authority to grant a variance from the terms of these regulations for those properties designated as local historic landmarks, either individual sites, buildings or structures within districts, where it is deemed appropriate for the continued preservation of the historic landmark or historic landmark district. The Board shall only authorizesuch variances in conjunction with an application for a Special Certificate of Appropriateness, in accordance with the provisions of Section 8-106 and Section 14-209.
The Historic Preservation Board shall have the authority to grant certificates of transfer of development rights (TDR) to property owner(s) of designated historic landmarks, either individual sites or buildings within districts in accordance with the criteria and standards for transfer of development rights in Section 14-204 of these regulations. Any historic landmark that has transferred development rights shall not be demolished.
A claim of undue economic hardship may only be asserted in conjunction with an application to the Historic Resources Department with an application for a Special Certificate of Appropriateness, in accordance with Section 8-106, which shall be considered by the Historic Preservation Board at a public hearing.
Application submittal and review requirements. The application shall be considered by the Historic Preservation Board within sixty (60) days of application submittal. Consideration by the Board may be deferred by mutual agreement by the property owner and the Historic Preservation Officer. The applicant filing the claim shall file a written application on the forms prepared by the Department. The application shall include an affidavit validating all submitted information. Independent analysis by a consultant selected by the City may be required to assist in the review of the application. All fees associated with the analysis shall be the responsibility of the applicant. The types of reviews that could be conducted may include the following: property appraisals; archeological assessments; and historic assessments. The Historic Preservation Board may also require the applicant to provide additional information to assist in its findings and determination of undue economic hardship.
As a minimum, the applicant shall provide at time of application, the following information:
In the event the Building Official determines that any structure within a designated historic landmark or historic landmark district is unsafe pursuant to the applicable building code adopted by the City, he/she shall immediately notify the Historic Preservation Board with copies of such findings. Where reasonably feasible within applicable laws and regulations the building official shall endeavor to have the structure repaired rather than demolished and shall take into consideration any comments and recommendations by the board. The board may take appropriate actions to effect and accomplish preservation of such structure including negotiations with the owner and other interested parties, provided that such actions do not interfere with procedures in the Florida Building Code.
For the purpose of remedying emergency conditions determined to be imminently dangerous to life, health or property, nothing contained herein shall prevent the making of any temporary construction, reconstruction, demolition or other repairs to an improvement, landscape feature, or site within a designated historic landmark district pursuant to an order of a government agency or a court of competent jurisdiction, provided that only such work as is reasonably necessary to correct the hazardous condition may be carried out. The owner of an improvement damaged by fire or natural calamity shall be permitted to stabilize the improvement immediately and to rehabilitate it later under the normal review procedures of this Article.
Any exemption granted under this section to a particular property shall remain in effect for ten (10) years, as specified in the ordinance approving the exemption. The duration for ten (10) years shall continue regardless of any change in the authority of the City to grant such exemptions or any changes in ownership of the property. In order to retain an exemption, the historic character of the property must be maintained over the period for which the exemption was granted.
To qualify for an exemption, the property owner must enter into a restrictive covenant or agreement with the City Commission for the term for which the exemption is granted. The form of the covenant or agreement must be established by the Department of State and must require that the character of the property, and the qualifying improvements to the property, be maintained during the period that the exemption is granted. The covenant or agreement shall be binding on the current property owner, transferees, and their heirs, successors, or assigns. Violation of the covenant or agreement results in the property owner being subject to the payment of the differences between the total amount of taxes which would have been due in March in each of the previous years in which the covenant or agreement was in effect had the property not received the exemption and the total amount of taxes actually paid in those years, plus interest on the difference calculated as provided in F.S. 212.12(3).
The Historic Preservation Board, or its successor, is designated to review applications for exemptions. The Historic Preservation Board may recommend that the City Commission grant or deny the exemption. Such reviews must be conducted in accordance with rules adopted by the Department of State. The recommendation and the reasons therefore must be provided to the applicant and to the City Commission before consideration of the application.
A majority vote of the City Commission shall be required to approve a written application for exemption. The City Commission shall include the following in the resolution or ordinance approving the written application for exemption:
The following setback provisions may be utilized by qualified cottage properties in order to modify, alter or add to an existing Coral Gables Cottage, provided that the resulting changes made to the dwelling do not diminish its character or its status as a Coral Gables Cottage.
(Ord. No. 2022-40, 07/25/2022)

8. HISTORIC PRESERVATION
The purpose of the designation of historic landmarks and districts is to promote the educational, cultural, and economic welfare of the public by preserving and protecting historic structures or sites, portions of structures, groups of structures, manmade or natural landscape elements, works of art, or integrated combinations thereof, which serve as visible reminders of the history and cultural heritage of the City, region, state or nation. Furthermore, it is the purpose of this Article to strengthen the economy of the City by stabilizing and improving property values in historic areas and to encourage new buildings and developments that will be harmonious with the existing historic attributes of the City including buildings, entrances and fountains. In addition, the provisions of this article will assist the City and property owners to be eligible for federal tax incentives, federal and state grant funds and other potential property tax abatement programs for the purpose of furthering historic preservation activities.

Districts, sites, buildings, structures and objects of national, state and local importance are of historic significance if they possess integrity of location, design, setting, materials, workmanship, or association. In order to qualify for designation as a local historic landmark or local historic landmark district, individual properties must have significant character, interest or value as part of the historical, cultural, archaeological, aesthetic, or architectural heritage of the City, state or nation. For a multiple property nomination, eligibility will be based on the establishment of historic contexts, of themes which describe the historical relationship of the properties. The eligibility of any potential local historic landmark or local historic landmark district shall be based on meeting one (1) or more of the following criteria:
Properties which meet the criteria for local historic landmarks and local historic landmark districts set forth in Section 8-103 shall be designated according to the following procedures:
The City was granted Certified Local Government (CLG) status in November of 1986. Review of national register nominations is a function of a CLG and shall be governed by “Florida Guidelines for Certified Local Governments.”

No building, structure, improvement, landscape feature, or archaeological site within the City, which has been designated an historic landmark or historic landmark district, shall be erected, altered, restored, rehabilitated, excavated, moved, reconstructed or demolished until an application for a Certificate of Appropriateness regarding any architectural features, landscape features, or site improvements has been submitted and approved pursuant to the procedures in this Article. Unless otherwise specified, exterior alterations, additions, demolitions, etc. to non-contributing structures or properties within historical landmark districts shall be reviewed and approved by the Historic Preservation Board and/or Historical Resources Department.
Before submitting an application for a Certificate of Appropriateness, an applicant shall confer with the Historic Preservation Officer to obtain information and guidance before entering into binding commitments or incurring substantial expense in the preparation of plans, surveys, and other data. The Historic Preservation Officer or his/her representative, may, at the request of the applicant, hold additional preapplication conference(s) with the applicant. The purpose of such conference(s) is to further discuss and clarify conservation objections and design guidelines in cases that do not conform to established objectives and guidelines. In no case, however, shall any statement or representation made prior to the official application review be binding on the Board, the City Commission or any City departments.
Based on the standards for rehabilitation, the designation report, a complete application for a Standard Certificates of Appropriateness, any additional plans, drawings or photographs to fully describe the proposed alteration and any other guidelines the Board may deem necessary, the Historic Preservation Officer (HPO) shall, withinthirty (30) days from the date a complete application has been filed, approve or deny the application for a Standard Certificate of Appropriateness by the owner of an existing improvement or landscape feature within the boundaries of a designated historic landmark or historic landmark district. The findings of the staff shall be mailed to the applicant accompanied by a statement in full regarding the staff’s decision. The applicant shall have an opportunity to challenge the staff’s decision by applying for a Special Certificate of Appropriateness within thirty (30) days of the date ofstaff’s findings.
Notice of Public Hearing
By [insert name of decision making body]
Phone [insert phone}
[insert email address]
Hearing date [insert date]
Application or hearing number [insert number]
(Ord. No. 2024-03, 01/09/2024)
(Ord. No. 2023-03, 01/10/2023)
The moving of significant improvements from their original location shall be discouraged; however, the Historic Preservation Board may grant a Special Certificate of Appropriateness if it finds that no reasonable alternative is available for preserving the improvement on its original site and that the proposed relocation site is compatible with the historic and architectural integrity of the improvement.
In cases where new construction, excavation, tree removal, or any other activity may disturb or reveal an interred archaeological site, the Historic Preservation Board may issue a Certificate of Appropriateness, standard or special, with a delayed effective date up to forty-five (45) days. During the delay period, the applicant shall permit the subject site to be examined under the supervision of an archaeologist approved by the Board. A Certificate of Appropriateness may be denied if the site is of exceptional importance and such denial would not unreasonably restrict the primary use of the property.
The Historic Preservation Board shall have the authority to grant a variance from the terms of these regulations for those properties designated as local historic landmarks, either individual sites, buildings or structures within districts, where it is deemed appropriate for the continued preservation of the historic landmark or historic landmark district. The Board shall only authorizesuch variances in conjunction with an application for a Special Certificate of Appropriateness, in accordance with the provisions of Section 8-106 and Section 14-209.
The Historic Preservation Board shall have the authority to grant certificates of transfer of development rights (TDR) to property owner(s) of designated historic landmarks, either individual sites or buildings within districts in accordance with the criteria and standards for transfer of development rights in Section 14-204 of these regulations. Any historic landmark that has transferred development rights shall not be demolished.
A claim of undue economic hardship may only be asserted in conjunction with an application to the Historic Resources Department with an application for a Special Certificate of Appropriateness, in accordance with Section 8-106, which shall be considered by the Historic Preservation Board at a public hearing.
Application submittal and review requirements. The application shall be considered by the Historic Preservation Board within sixty (60) days of application submittal. Consideration by the Board may be deferred by mutual agreement by the property owner and the Historic Preservation Officer. The applicant filing the claim shall file a written application on the forms prepared by the Department. The application shall include an affidavit validating all submitted information. Independent analysis by a consultant selected by the City may be required to assist in the review of the application. All fees associated with the analysis shall be the responsibility of the applicant. The types of reviews that could be conducted may include the following: property appraisals; archeological assessments; and historic assessments. The Historic Preservation Board may also require the applicant to provide additional information to assist in its findings and determination of undue economic hardship.
As a minimum, the applicant shall provide at time of application, the following information:
In the event the Building Official determines that any structure within a designated historic landmark or historic landmark district is unsafe pursuant to the applicable building code adopted by the City, he/she shall immediately notify the Historic Preservation Board with copies of such findings. Where reasonably feasible within applicable laws and regulations the building official shall endeavor to have the structure repaired rather than demolished and shall take into consideration any comments and recommendations by the board. The board may take appropriate actions to effect and accomplish preservation of such structure including negotiations with the owner and other interested parties, provided that such actions do not interfere with procedures in the Florida Building Code.
For the purpose of remedying emergency conditions determined to be imminently dangerous to life, health or property, nothing contained herein shall prevent the making of any temporary construction, reconstruction, demolition or other repairs to an improvement, landscape feature, or site within a designated historic landmark district pursuant to an order of a government agency or a court of competent jurisdiction, provided that only such work as is reasonably necessary to correct the hazardous condition may be carried out. The owner of an improvement damaged by fire or natural calamity shall be permitted to stabilize the improvement immediately and to rehabilitate it later under the normal review procedures of this Article.
Any exemption granted under this section to a particular property shall remain in effect for ten (10) years, as specified in the ordinance approving the exemption. The duration for ten (10) years shall continue regardless of any change in the authority of the City to grant such exemptions or any changes in ownership of the property. In order to retain an exemption, the historic character of the property must be maintained over the period for which the exemption was granted.
To qualify for an exemption, the property owner must enter into a restrictive covenant or agreement with the City Commission for the term for which the exemption is granted. The form of the covenant or agreement must be established by the Department of State and must require that the character of the property, and the qualifying improvements to the property, be maintained during the period that the exemption is granted. The covenant or agreement shall be binding on the current property owner, transferees, and their heirs, successors, or assigns. Violation of the covenant or agreement results in the property owner being subject to the payment of the differences between the total amount of taxes which would have been due in March in each of the previous years in which the covenant or agreement was in effect had the property not received the exemption and the total amount of taxes actually paid in those years, plus interest on the difference calculated as provided in F.S. 212.12(3).
The Historic Preservation Board, or its successor, is designated to review applications for exemptions. The Historic Preservation Board may recommend that the City Commission grant or deny the exemption. Such reviews must be conducted in accordance with rules adopted by the Department of State. The recommendation and the reasons therefore must be provided to the applicant and to the City Commission before consideration of the application.
A majority vote of the City Commission shall be required to approve a written application for exemption. The City Commission shall include the following in the resolution or ordinance approving the written application for exemption:
The following setback provisions may be utilized by qualified cottage properties in order to modify, alter or add to an existing Coral Gables Cottage, provided that the resulting changes made to the dwelling do not diminish its character or its status as a Coral Gables Cottage.
(Ord. No. 2022-40, 07/25/2022)
