- DEVELOPMENT REVIEW PROCESS
4.1.1. The purpose of this Article is to establish an orderly process to develop land within the Town of Nags Head. It is also the intent of this Article to provide a clear and comprehensive development process that is fair and equitable to all interests, including the petitioners, affected neighbors, Town staff, related agencies, the Planning Board, and the Board of Commissioners.
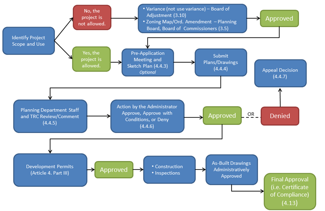
4.1.2. The development review process applies to all development actions within the planning jurisdiction of the Town of Nags Head. Table 4-1, Development Review Procedures, depicts the reviewing body/administrative official for type of development activity.
4.1.3. Projects involving development other than one- and two-family dwellings must go through a separate and formal development review process, in accordance with Article 4, Development Review Process, prior to proceeding through the permitting process. This development review process is described in Part II of this Article.
4.1.4. Projects involving construction of one- and two-family dwellings generally proceed straight to the permitting process which is described in Part III of this Article.
4.1.5. Approved plans shall be the guiding documents for final approval and permitting.
The formal development review process is designed for non-residential development (i.e., projects other than one- and two-family dwellings) applications that require review by the Planning Board and Board of Commissioners. The permitting process for one- and two-family dwellings is provided in Part III, Development Permitting Requirements.
(Ord. No. 20-05-005, Art. III, Pt. IV, 5-6-2020)
4.3.1. The purpose of a pre-application meeting is to review projects at a conceptual level early in the design process for consistency with requirements of the UDO. The pre-application meeting is conducted with the UDO Administrator or his/her designee.
4.3.1.1. Optional. A pre-application meeting for all development is strongly encouraged. This recommended pre-application meeting is a non-binding and informal review of a development proposal intended to provide information to the applicant on the procedures and policies of the Town of Nags Head, and does not confer upon the applicant any development rights. This meeting is a courtesy intended to inform the applicant of the approval criteria prior to submittal of the development plan; furthermore, pre-application review does not constitute approval of the development plan and may not be substituted for any required approvals.
4.3.1.2. Mandatory. A pre-application meeting and sketch plan review with the Planning Board is required in accordance with 10.84.1., Sketch Plan Review, prior to the submission of a formal site plan. A sketch plan is mandatory for all new development other than one- and two-family dwellings in cases where new construction and/or additions have a total habitable building area that is five thousand (5,000) square feet or greater.
4.3.2. The applicant may schedule a pre-application meeting with the UDO Administrator to review the requirements that may apply to proposed development and methods that may be used to meet the Town's requirements. For the purposes of this meeting, the applicant shall prepare a Sketch Plan which includes the items listed in subsection 4.3.4. The UDO Administrator may advise the applicant of potentially applicable Town regulations and policies, suggest development alternatives, and discuss application procedures and fees (see Section 1.9, Fees). However, the burden remains upon the applicant to familiarize themselves with these matters and to obtain the assistance of relevant professionals if necessary. For projects that require Planning Board review, the Sketch Plan will be forwarded to the Planning Board at its next regularly scheduled meeting with staff comments in accordance with the annual Planning and Development Submittal Calendar.
4.3.3. The applicant is encouraged to incorporate the recommendations of the UDO Administrator and/or the Planning Board (if applicable) into the development plan before submittal of a formal site plan.
4.3.4. To ensure an appropriate level of review, applicants are encouraged to submit as much information as possible. Applicants are encouraged to provide more than one project alternative or variations of the proposed project for review. A digital copy of the sketch plan, drawn to scale, should be submitted to the UDO Administrator, including the following:
4.3.4.1. Rough site plan sketches. A site plan prepared to scale, preferably the same scale as required for development plan submittal, with existing and proposed development including but not limited to property boundaries, total acreage, existing and proposed streets, adequate space allocations for the requisite wastewater and stormwater improvements, vegetation/buffering requirements, site access, and the boundaries of any proposed phasing.
4.3.4.2. Building renderings.
4.3.4.3. A narrative describing the proposed project and how it is consistent with Town development requirements and the Comprehensive Plan.
Administrative approval includes the following types of development:
•
Minor Site Plans (increases in lot coverage or building floor area not greater than 1,000 square feet, changes to stormwater management measures, landscape buffering, vegetation preservation area, signage, or site lighting for existing development, and/or any temporary changes to sites as part of activities eligible for and subject to the issuance of a Temporary Use Permit; such applications may constitute minor modifications to previously issued or approved major site plans).
•
Change of use applications not involving establishment of a new special use.
•
Administrative Adjustments (see Section 4.14).
•
Temporary Use Permits (see Section 4.11.5).
•
Minor Subdivisions.
•
Major Subdivision Final Plats.
The UDO Administrator has the authority to determine when projects meeting the above requirements shall require Major Site Plan review due to other project activities or unique circumstances; the UDO Administrator shall make such a determination in writing.
4.4.1. Administrative Approval Flowchart.
4.4.2. Pre-Application Meeting and Sketch Plan.
Pre-application meeting and sketch plan review is optional and in accordance with
Section 4.3, Pre-Application Meeting and Sketch Plan.
4.4.3. Minor Site Plan, Minor Subdivision Plat, or Construction Drawings Submitted
for Review.
A plan of the proposed development shall be submitted in accordance with this Article,
as applicable, and shall be accompanied by the completed application and payment of
a fee as adopted by the Board of Commissioners (see Section 1.9, Fees).
4.4.4. Staff/Technical Review Committee (TRC) Review.
The UDO Administrator may circulate the plan or plat to relevant Town staff and officials.
These officials/staff shall constitute a Technical Review Committee (TRC). The TRC
may include, but not necessarily be limited to, the following:
•
UDO Administrator
•
Police Department
•
Fire Department
•
Building Inspections Department
•
Town Engineer
•
Public Works Department
•
Town Attorney
Other governmental agencies, organizations, and officials who may be requested to review plans/plats, at the discretion of the UDO Administrator, include the following:
•
Utilities Providers
•
Dare County Health Department
•
Dare County Board of Education
•
Dare County Planning Department
•
Albemarle Rural Planning Organization
•
NC Department of Transportation
•
NC Department of Environmental Quality
•
US Army Corps of Engineers
4.4.5. Action by the UDO Administrator.
Within thirty (30) days of the receipt of a complete and application, the UDO Administrator
shall in writing approve, approve with conditions, or deny such applications contained
in Section 4.4, Applications Reviewed by Staff.
4.4.6. Appeal of Administrative Decision.
Administrative decisions under this section may be appealed to the Board of Adjustment
in the manner provided by Section 3.9, Appeals of Administrative Decisions.
(Ord. No. 20-06-007, Art. III, Pt. IV, 6-3-2020; Ord. No. 21-06-012, Art. III, Pt. V(Att. E), 6-2-2021)
Board of Commissioners approval upon Planning Board review and recommendation applies to the following:
•
Major site plans (if involving a special use, see Section 3.8, Special Use Permits, for additional procedural and notification requirements).
•
Vested Rights Site Plans in accordance with Section 3.6, Establishment of Vested Rights.
•
Major Subdivisions.
4.5.1. Board of Commissioners Review and Approval Flowchart.
4.5.2. Pre-Application Meeting and Sketch Plan.
A pre-application meeting and sketch plan is mandatory, in accordance with Section 4.3, Pre-Application Meeting and Sketch Plan, for all new development where new construction
and/or additions have a total habitable building area that is five thousand (5,000)
square feet or greater.
4.5.3. Major Site Plan, Major Subdivision Preliminary Plat, or Construction Drawings Submitted for Review.
4.5.3.1. All major site plans and major subdivision preliminary plats shall be submitted in accordance with this Article, as applicable, and shall be accompanied by the completed application and payment of a fee as adopted by the Board of Commissioners (see Section 1.9, Fees).
4.5.3.2. All major site plans and major subdivision preliminary plats shall be not later than 45 calendar days prior to the Planning Board meeting at which the applicant desires for the application to be considered.
4.5.4. Staff/Technical Review Committee (TRC) Review.
The UDO Administrator will circulate the plan to relevant Town staff and officials
for comments and recommendations. These reviewing officials/staff shall constitute
the Technical Review Committee (TRC). The TRC may include, but not necessarily be
limited to, those parties listed in subsection 4.4.4. The UDO Administrator will provide
comments to the applicant.
4.5.5. Review and Approval by the Board of Commissioners Upon Planning Board Recommendation.
4.5.5.1. Following a complete review by the staff, the UDO Administrator shall schedule the application for review by the Planning Board at the next regularly scheduled meeting.
4.5.5.2. The Planning Board shall forward its recommendation to the Board of Commissioners within thirty (30) days of reviewing the application. If no recommendation is received from the Planning Board within 30 days from the date when submitted to the Planning Board, the petitioner may take the proposal to the Board of Commissioners without a recommendation from the Planning Board. However, the Planning Board may request the Board of Commissioners to delay final action until such time as the Planning Board can present its recommendations. No such limitations shall apply to applications or requests submitted by Town staff or any Town Board.
4.5.5.3. Before an item is placed on the consent agenda to schedule a public hearing, the Planning Board's recommendation must be received by the Board of Commissioners. The Board of Commissioners shall hold a public hearing to consider the application at its next regularly scheduled meeting. Notice of the public hearing shall be as specified in Section 3.4, Notice of Hearing.
4.5.5.4. The Board of Commissioners may take the following actions:
4.5.5.4.1. Approve the application;
4.5.5.4.2. Approve the application with conditions acceptable to the applicant;
4.5.5.4.3. Deny the application;
4.5.5.4.4. Table or continue the consideration of the application until a specific meeting date and time or until the next regular meeting of the Board of Commissioners. In the course of evaluating the proposed special use, the Planning Board or Board of Commissioners may request additional information from the applicant to determine whether the applicant has met the requirements of this UDO. With the applicant's agreement, the Board may continue the hearing until such time as the applicant can provide the information. Without the agreement of the applicant, the Board may make a determination of whether the UDO requirements are met for permit issuance. In that case, the applicant bears the risk that their evidence could be insufficient to the met UDO requirements and that had they provided the information requested they might have cured a deficiency.
4.5.5.4.5. Return the application to the Planning Board for further consideration. This deferral does not restart the initial Planning Board 45-day review period. The Board of Commissioners may direct that the Planning Board return a recommendation by a certain date.
4.5.6. Board of Commissioners Denial.
Following denial by the Board of Commissioners, the applicant may file a new application
and associated fee or appeal the decision to the Superior Court. Unless the Board
of Commissioners explicitly states conditions that must be met prior to the resubmission
of an application, the applicant shall not submit a new application for the same property
within one (1) year of the date of denial by the Board of Commissioners unless the
application is: (i) significantly different from the previously denied application
as determined by the UDO Administrator; or (ii) the applicant pays a double fee. All
applications shall be resubmitted for full review unless the application is resubmitted
to address conditions set forth by the Board of Commissioners for reapplication.
4.5.7. Zoning Permit.
Approval of a site plan or final subdivision plat shall be a prerequisite of a zoning
permit consistent with the requirements of Article 4, Part III, Development Permitting Requirements.
(Ord. No. 21-06-012, Art. III, Pt. V(Att. E), 6-2-2021)
This section establishes the permitting process for developing one- and two-family dwellings as well as projects that complete the development review process in Part II of this Article. The permitting process involves a comprehensive review of projects for compliance with the regulations of this UDO. Projects will be reviewed for compliance with zoning, floodplain management, stormwater management, erosion and sedimentation control, as well as building code compliance. One or more permits are commonly required for most site improvements including, but not limited to, the following:
•
Single-family/two-family construction - includes additions/expansions, enclosures, stairs, ramps.
•
Commercial development - includes additions/expansions, storage, renovations or changes of use.
•
Accessory structures - includes pool, storage buildings, gazebo, dune deck, tennis courts.
•
Driveways, parking and parking additions or reconfigurations.
•
Fences and pool barriers.
•
Signs.
•
Satellite dishes/minor communication towers.
•
Bulkheads and retaining walls.
•
Outdoor showers, HVAC, and pool equipment platforms.
•
Improvements or modifications to buffer yards.
•
Removal of trees greater than 6 inches diameter measured at breast height (DBH).
•
Land-disturbing activity including, but not limited to, clearing, grading of on-site material, grubbing of tree/shrub roots, and/or storing and grading imported fill material.
•
Temporary uses or temporary modification of uses.
In order for an application to be complete, the Development Permit Application may include submission of one or more of the following items:
•
Dare County Health Department (Septic) Improvement Permit for projects outside of The Village at Nags Head, or letter of connection approval from Carolina Water Service Co. for projects within The Village.
•
Copy of CAMA permit (if applicable).
•
NFIP - V-Zone certification (if applicable).
•
Written detailed description of project scope and use.
•
Completed Residential Design Guidelines Point Tabulation Form (if applicable).
•
Survey.
•
Two sets of building plans.
•
Sedimentation and erosion control for disturbance >5,000 square feet.
•
Stormwater plans with grading and drainage (if applicable).
•
Signs, including dimensioned renderings and foundation or attachment details.
•
Other information as required by local ordinance, CAMA, or State codes.
A description of the permit application and procedural requirements is provided in the Town's Reference Manual. 2019 Edition, for Development Permit Applications.
(Ord. No. 20-06-007, Art. III, Pt. V, 6-3-2020; Ord. No. 21-06-012, Art. III, Pt. V(Att. E), 6-2-2021; Ord. No. 23-01-003, Art. III, Pt. II, 1-4-2023)
4.10.1. No use of land shall be initiated or modified and no building or other structure shall be erected, moved, added to or structurally altered without having either a special use permit approved by the Board of Commissioners as provided for under Section 3.8, Special Use Permits, or the necessary permits identified in Section 4.11, Permit Types, approved and issued by the UDO Administrator.
4.10.2. Furthermore, no building permit shall be issued except in conformity with the provisions of this UDO, the state building code, and applicable federal, state and local regulations.
4.10.3. A fee for special use permits, zoning permits and building permits is required, which shall be in accordance with a regularly adopted fee schedule of the Town.
(Ord. No. 20-05-005, Art. III, Pt. V, 5-6-2020; Ord. No. 21-06-012, Art. III, Pt. V(Att. E), 6-2-2021)
All development related activities require permits from the Town of Nags Head. Depending on the activity, one or more of the following permit types may be required. All applicable UDO required permits are prerequisites of a building permit.
4.11.1. Zoning Permit.
Zoning permits are typically issued for all projects and can be issued as a stand-alone
permit or in conjunction with other permit types. Typically, zoning permits for all
new construction/additions to one and two-family dwellings and commercial development
will be issued in conjunction with other permits as applicable to the scope of work.
Stand-alone zoning permits may be issued for several types of development including,
but not limited to, driveways, fences, signs, lighting, and pools. Zoning permits
incorporate two (2) other review approvals:
(1)
Public Works Approval (if applicable).
(2)
Stormwater Approval (if applicable).
The Public Works approval is for culverts, driveway connections, drainage improvements, and water system connections. The Stormwater Approval ensures that stormwater control measures to capture and retain run-off from the site are provided in accordance with Article 11, Part I, Stormwater, Fill, and Runoff Management.
4.11.2. Building Permit.
Building permits are typically issued for all projects as required under the North
Carolina State Building Code. In most cases, building permits for new construction/additions
to one and two-family dwellings and commercial development will be issued in conjunction
with the other permit types as applicable to the scope of work. Stand-alone building
permits may be issued for development including but not limited to trade permits (i.e.,
electrical, plumbing, HVAC, refrigeration).
4.11.3. Floodplain Development Permit.
Floodplain Development Permits are can be issued in combination with a zoning, land
disturbance, and/or building permit or as a stand-alone permit for any development
within the Special Flood Hazard Area (SFHA) Shaded X, X, AE, AO, and VE flood zones.
(Ord. No. 20-06-008, Art. II, Pt. IV, 6-3-2020)
4.11.4. Land Disturbance Permit.
Land Disturbance Permits can be issued in combination with a zoning, building, and/or
floodplain development permit for filling, grading, land-disturbing, tree clearing,
or drainage improvement projects. A stormwater management approval may be required
for a land disturbance permit if not associated with a building permit. The stormwater
approval ensures that stormwater control measures to capture and retain run-off from
the site are provided in accordance with Article 11, Part I, Stormwater, Fill, and Runoff Management.
4.11.5. Temporary Use Permit.
Temporary use permits may be issued in the following circumstances:
4.11.5.1. To allow for temporary outdoor dining that qualifies as customer service area in association with a restaurant use, or to allow for the temporary use of parking areas for outdoor dining; such allowance shall not preclude similar requests being made pursuant and subject to Section 4.11.5.2. As part of such requests, parking shall not be reduced below that which is required for the use, nor seating/occupancy increased in excess of required parking or wastewater capacity. Such permits shall be issued jointly by the Town Manager and UDO Administrator, and shall be issued with an expiration date, not to exceed one hundred eighty (180) days from the date of issuance. Extensions of the originally granted temporary use permit shall be authorized, except that no temporary use permit shall be effective for greater than two hundred ten (210) consecutive days. Restaurant uses shall not be eligible for the issuance of a temporary use permit pursuant to this Section, where a temporary use permit pursuant to this Section was effective for the same site in each of the two (2) preceding calendar years; or
4.11.5.2. In the event of an emergency declared by the Mayor pursuant to Chapter 14, Emergency Management, of the Nags Head Town Code and/or NCGS 166A- 19.22, or owing to impacts associated with a declared emergency, the Mayor may authorize the Town Manager and UDO Administrator, jointly, or their designees, to allow for reasonable temporary accommodations in zoning regulations consistent with and furthering the purposes of the emergency declaration and in the interests of public health, safety, and welfare. Such accommodations shall be in the form of the issuance of a Temporary Use Permit.
4.11.5.2.1 Applicability. Temporary accommodations eligible for the issuance of a Temporary Use Permit include:
•
The allowance of uses on a temporary basis, pursuant to Section 6.4., and specifically Section 6.4.6.1.;
•
The modification of uses on a temporary basis, pursuant to Section 6.4., and specifically Section 6.4.6.2.; and/or
•
The waiving or varying of any applicable provision contained in Article 8, Article 9, or Article 10 of the UDO, except as limited by Section 4.11.5.2.
4.11.5.2.2 Prohibited Activities. The following activities or accommodations are ineligible for the issuance of a Temporary Use Permit:
•
The increase of floor area and/or the construction or installation of permanent structures or buildings;
•
The reduction of existing parking by greater than twenty- five percent (25%);
•
The elimination of required landscaping or trees;
•
The installation of more than one (1) additional temporary sign, limited in size and location pursuant to Part III., Sign Regulations, of Article 10, or signage beyond that which is necessary to provide for traffic control or public notices;
•
The elimination, modification, or installation of driveways, except as necessary in the opinion of the Town Manager and UDO Administrator to accommodate the safe and efficient circulation of vehicles;
•
The commencement of any water-dependent uses or activities;
•
Any activity or accommodation, in the opinion of the Town Manager and UDO Administrator, that would be contrary to the purposes of the emergency declaration and/or the interests of the public health, safety, and welfare; and/or
•
Any activity or accommodation that would not comply with applicable local, State, or Federal laws and regulations.
4.11.5.2.3 Duration and Extension. Temporary Use Permits shall be issued with an expiration date, not to exceed ninety (90) days from the date of issuance. Generally, at the discretion of the Town Manager and UDO Administrator, such temporary use permits shall expire upon the termination of the declaration of emergency, the end of the circumstances under or impacts associated with the declaration causing the need for the accommodations, or upon the timeframe set by the Mayor, whichever is later. Upon expiration, all temporary accommodations shall cease or otherwise be considered violations of the UDO, as applicable. Subject to the same limitations and discretion, the expiration date of a Temporary Use Permit may be extended, with such requests submitted no later than ten (10) business days prior to the pending expiration date.
(Ord. No. 20-06-007, Art. III, Pt. VI, 6-3-2020; Ord. No. 21-11-024, Art. III, Pt. I, 11-3-2021)
4.12.1. General Site Plan Requirements for All Projects.A site plan is required for all development requiring location or modification of site or building improvements or grading and drainage activities. Site plans are not required for trade permits, interior modifications, or repair and maintenance activities. The UDO Administrator shall determine when a site plan is required and when specific information is necessary for a complete review. Generally, the items listed in Section 4.12.2, Specific Site Plan Requirements Based on the Proposed Activity, should be depicted on a site plan for all permit applications. Applicants are required to meet the requirements of this ordinance along with any items in the Town's Reference Manual, 2019 Edition, for Development Permit Applications.
4.12.2. Specific Site Plan Requirements Based on the Proposed Activity.Depending on the proposed development activity, additional information may be required for permitting. Site plan information submitted as part of the development review process for non-residential development will be sufficient to complete the permitting process (excluding full construction drawings). The follow items may be required if applicable:
4.12.2.1 For All Types of Development Activity.
•
Site plan/survey:
º
Property information- address, ownership, lot number/map book/page reference
º
Existing and proposed development including but not limited to streets, topographic and natural features, and drainage
•
Coastal Area Management Act (CAMA) Permit.
•
Wastewater approval from Dare County Health Department or NC Department of Environmental Quality.
•
Erosion control approval is issued with general development for projects disturbing more than 5,000 square feet (see Article 11, Part II).
•
Flood (if in a Special Flood Hazard Area, Shaded X, or X Zone, see Article 11, Part III).
•
Stormwater management (as required by Article 11, Part I, for projects involving, but not limited to, commercial, mixed use, and multi-family development or redevelopment, new detached single-family and two-family residential properties, existing single-family and two-family residential properties where more than 500 square feet of new built-upon area is being added, and/or removal or replacement of driveways).
•
Architecture (for residential structures greater than 3,500 square feet, see UDO Section 7.4., Dwelling, Large Residential).
•
Utility connections (see Town Code Chapter 44).
•
Any other State or Federal Permits
4.12.2.2 For All New Development Other Than One and Two-Family Dwellings (In addition to the items listed in 4.12.2.1.)
•
Architecture (for principal commercial structures, see Article 10, Part VI, Division II).
•
Site Plan/Layout (see Article 10, Part VI, Division III).
•
Landscaping/buffering plan (for commercial projects and large residential dwellings, see UDO Section 10.93, Landscaping, Buffering, and Vegetation Preservation and UDO Section 7.4, Dwelling, Large Residential, respectively).
•
Lighting plan (for commercial projects only, see Section 10.94, Lighting and Article 10, Part IV, Outdoor Lighting).
•
Driveway connections to Town streets (see Town Code Chapter 36 and UDO Section 10.92, Street Access, Parking Lot Design, and Pavement Standards).
•
Drainage infrastructure connections (see Town Code Chapter 36 and UDO Article 11, Part I).
(Ord. No. 20-06-008, Art. II, Pt. V, 6-3-2020; Ord. No. 20-09-014, Art. III, Pt. III, 9-2-2020; Ord. No. 21-06-012, Art. III, Pt. V(Att. E), 6-2-2021)
4.13.1. Pursuant to NCGS 160D-403(g), no land shall be used or occupied, and no building hereafter structurally altered, erected, moved, be used, or have its use changed, until a certificate of compliance shall have been issued by the UDO Administrator stating that the building and/or land, and the proposed use thereof, complies with the provisions of this UDO, applicable approvals and/or permits, and all applicable State and local laws.
4.13.2. Reserved.
4.13.3. A record of all certificates shall be kept on file in the office of the building inspector, and copies shall be furnished on request to any person wishing to review such records.
4.13.4. In instances where a change of use or other development is proposed that triggers permits or approvals under this UDO, but no building permit is required, then only those UDO permits or approvals required to verify that the proposed use and requirements pertaining thereto comply with the provisions of this UDO.
4.13.5. Prior to issuance of a certificate of compliance for any new construction project or for any non-residential project which involves an increase in lot coverage, the UDO Administrator shall inspect the entire site to determine if the development complies with the Town approved site plan. The applicant shall also furnish the Town with a final, original, sealed and signed as-built survey of the entire site. In cases where the proposed building is within six inches of the height limit for the district in which it is located, the UDO Administrator may require a height certificate prepared by a licensed surveyor.
4.13.6. Prior to issuance of a certificate of compliance for any remodel, addition, or accessory structure, the UDO Administrator shall inspect the entire site to determine if the development complies with the Town approved site plan. If the UDO Administrator finds that the site or a structure on the site has deviated from the approved site plan, or in cases where the project is close to exceeding lot coverage, height, or directly adjacent to a setback, the UDO Administrator may require a final, original, sealed and signed as-built survey and/or height certificate.
(Ord. No. 20-05-005, Art. III, Pt. VI, 5-6-2020; Ord. No. 21-06-012, Art. III, Pt. V(Att. E), 6-2-2021)
4.14.1. Purpose.
The purpose of this section is to provide an administrative mechanism for allowing
minor variations, or adjustments, to certain dimensional requirements or numerical
standards (i.e., setbacks, parking, etc.) of the zoning provisions based on specific
standards, with the intent of providing relief where application of a requirement
or standard creates practical difficulties in allowing development that would otherwise
advance the purposes served by the standards and is compatible with the surrounding
area.
4.14.2. Timing and Review.
4.14.2.1. An administrative adjustment may be requested either as a stand-alone application or in conjunction with other application(s).
4.14.2.2. If an administrative adjustment application is submitted in conjunction with another application, it shall be reviewed and decided prior to the other application. (For example, if an administrative adjustment application is submitted in conjunction with a site plan application because the administrative adjustment is needed to achieve the plan for development in the site plan, the administrative adjustment application shall be reviewed and decided upon prior to review of the site plan application.)
4.14.2.3. Such requests shall be submitted in writing and acted upon by the UDO Administrator within 14 calendar days.
4.14.2.4. The UDO shall administer shall either approve or deny such requests in writing.
4.14.3. Applicability.
Administrative adjustment requests may be granted by the UDO Administrator or his
or her designee only for the following requirements or standards:
4.14.3.1. Modifications in a minimum yard by up to ten percent of the setback requirement;
4.14.3.2. Modifications to non-residential parking requirements by no more than two spaces; and
4.14.3.3. Modifications to the building height by no more than six inches of the maximum limitation of the district in which the structure is located. This only applies in instances where an error occurred during the construction process.
4.14.4. Administrative Adjustment Review Standards.
An application for an administrative adjustment shall be approved upon finding that
the applicant demonstrates that all of the following standards are met:
4.14.4.1. The administrative adjustment does not exceed the limitations established in subsection 4.5.2;
4.14.4.2. The administrative adjustment is consistent with the character of development on surrounding land, and is compatible with surrounding land uses;
4.14.4.3. The administrative adjustment is consistent with one or more of the following purposes:
4.14.4.3.1. Compensates for some unusual aspect of the site or the proposed development that is not shared by landowners in general;
4.14.4.3.2. Supports an objective or goal of the zoning district where it is located;
4.14.4.3.3. Saves healthy existing trees; or
4.14.4.3.4. Is necessary to rectify a building siting or placement error that occurred subsequent to the issuance of a building permit where the noncompliance occurred in good faith and through no fault of the property owner.
4.14.4.4. The administrative adjustment will not pose a danger to the public health or safety;
4.14.4.5. Any adverse impacts will be mitigated, to the maximum extent practicable;
4.14.4.6. The site is not subject to a series of multiple, incremental administrative adjustments that result in a reduction in development standards by the maximum allowed; and
4.14.4.7. The administrative adjustment is not designed to increase the building footprint of structures or the overall intensity of development.
4.14.5. Expiration of Development Approval for Administrative Adjustments.
Unless otherwise specified in the approval, an application for a building permit shall
be approved within one year of the date of the approval of the administrative adjustment,
or the administrative adjustment shall become null and void, and automatically expire.
Permitted timeframes do not change with successive owners.
The following provisions pertaining to time limitations to obtain building permits, and to commence, continue and complete construction, shall apply in all cases in which a site plan approval or development permit is required unless otherwise provided for in Section 3.6, Establishment of Vested Rights.
4.15.1. Time Limitation to Obtain Building Permit.
Final approval of a site plan by the Board of Commissioners or approval of a zoning
permit by the UDO Administrator shall be valid for twelve (12) months from date of
approval. The Building Inspector may issue a building permit within twelve (12) months
from the date of such approval, provided that all other requirements are met. If a
building permit is not issued within twelve (12) months from the date of final approval
of the site plan or zoning permit, the site plan or zoning permit shall expire and
the applicant must submit a new site plan conforming to the then current provisions
of this Ordinance for review by the Planning Board and Board of Commissioners or a
new zoning permit application for review by the UDO Administrator and pay the applicable
fees. Upon the issuance of a building permit, the approval of the underlying site
plan or zoning permit shall remain valid as long as the corresponding building permit
remains valid as provided for in this section.
4.15.2. Time Limitation to Commence and Continue Construction.
If construction has not commenced within six (6) months from the date of issuance
of a building permit, the building permit shall expire and the approval of the accompanying
site plan or zoning permit shall also expire if the approval date of the zoning approval
is greater than twelve (12) months. If, after commencement, the work is discontinued
for a period of twelve (12) months, the building permit and accompanying site plan
or zoning permit shall immediately expire. For the purposes of this subsection, work
shall be deemed as discontinued, if after the commencement of work, during any twelve
(12) consecutive month period there is a failure by the permit holder to have at least
one required inspection for the work being conducted under the permit performed and
approved by the Building Inspector. No work authorized by any permit or site plan
that has expired shall be performed until a new site plan or zoning permit has been
approved in conformity with the current provisions of this UDO and a new building
permit issued and all applicable fees paid.
Pursuant to NCGD 160D-403(e), the UDO Administrator and staff assigned by him/her may inspect work undertaken pursuant to any development or regulatory approval authorized by this UDO or the Town Code, to include but not be limited to zoning permits, site plan approvals, special use permits, variances, plat approvals, land disturbance permits, floodplain development permits, temporary use permits, and building permits; the purpose of such inspections shall be to ensure that work is being done in accordance with applicable State and local laws and the terms of the applicable approval(s). In exercising this power, staff are authorized to enter any premises within the jurisdiction of the Town at all reasonable hours for the purposes of inspection or other enforcement action, upon presentation of proper credentials; provided, however, that the appropriate consent has been given for inspection of areas not open to the public or that an appropriate inspection warrant has been secured.
(Ord. No. 21-06-012, Art. III, Pt. V(Att. E), 6-2-2021)
4.21.1. For subdivisions which involve only the recombination or resubdivision of no more than four (4) contiguous lots which are nonconforming lots of record as described in Article 5, Nonconformities, and which do not include the addition of other unsubdivided lands and further, where the proposed lots as recombined or resubdivided fail to meet the current dimensional requirements of the zoning district in which the lots are located, the recombination or resubdivision of such lots may be administratively approved by the UDO Administrator, provided that the following conditions are met:
4.21.1.1. The lands involved in the recombination or resubdivision are all included within lots or portions of lots previously subdivided and recorded in the office of the Dare County Register of Deeds.
4.21.1.2. The total number of lots is not increased.
4.21.1.3. The resultant lots, with the exception of the minimum area and lot width requirements, shall equal to or exceed the standards of the Town as shown in this UDO.
4.21.1.4. All lots involved in the recombination or resubdivision are in single ownership and provided further that all adjoining property is in different ownership.
4.21.1.5. No resultant lot shall be smaller in area nor narrower in lot width than the smallest lot of any of the lots prior to recombination or resubdivision.
4.21.2. All subdivisions for which administrative approval is given herein shall be depicted on a map or plat thereof which shall meet all the requirements of the subdivision regulations and state law for recording in the Dare County Register of Deeds. Upon administrative approval being given, such map or plat shall be filed for record in the office of the Dare County Register of Deeds.
4.22.1. Any owner of land shall, prior to subdividing or resubdividing land, confer with the UDO Administrator. Such conference shall include the submission of a preliminary sketch of the proposed subdivision, which preliminary sketch meets the requirements of this section.
4.22.2. The preliminary sketch shall conform to the minimum requirements in this subsection. It shall be an informal sketch, not necessarily to scale which shows:
4.22.2.1. The location and dimensions of the proposed subdivision and also of future additions of the proposed subdivision which are tentatively planned;
4.22.2.2. The location and dimensions of all lots;
4.22.2.3. Street rights-of-way and street pavement widths;
4.22.2.4. A listing of all proposed improvements;
4.22.2.5. The nearest existing streets and existing and proposed restrictions, including easements, covenants and zoning lines.
4.22.3. The UDO Administrator shall advise whether or not the preliminary sketch and plan of development meets the policy and standards of these regulations and further may make suggestions to the subdivider in order to facilitate such conformity.
4.22.4. The UDO Administrator, after he/she advises that the preliminary sketch conforms to the policy and standards of these regulations shall, in the case of a minor subdivision, authorize the subdivider to prepare a final plat as specified in Section 4.23, Review Procedure for Minor Subdivisions, and submit it to the UDO Administrator. In the case of a major subdivision, the UDO Administrator shall grant authorization to the subdivider to prepare a preliminary plat to be submitted to the Planning Board for consideration in accordance with Section 4.24, Review Procedure for Major Subdivisions.
4.23.1. After the initial preliminary sketch review has been completed, the subdivider or their authorized representative shall prepare a final plat as specified above and submit it to the UDO Administrator. At the time of submission, the subdivider shall pay to the Town an application fee as established by the Board of Commissioners in accordance with Section 1.9, Fees. Refer to Section 10.52, Requirements for and Contents of Final Plat and Supporting Documents for plat requirements.
4.23.2. The UDO Administrator shall approve or disapprove the final plat, as provided in Section 4.4, Applications Reviewed by Staff.
4.23.3. The UDO Administrator shall not approve any minor subdivision which is an integral part of an overall development scheme for a major subdivision. The UDO Administrator, in his/her discretion, when it is deemed necessary for the protection of the public health, safety and welfare, may require that a minor subdivision comply with all or some of the requirements specified for a major subdivision, in which case the subdivider must submit a preliminary plat in accordance with Section 4.24, Review Procedure for Major Subdivisions.
4.23.4. Commencement of Development; Resubmission on Rejection.
Upon final approval of the minor subdivision plat, the subdivider may commence development
consistent with other applicable requirements of the UDO; provided, however, that
the subdivider has met the requirements of other applicable statutes, ordinances and
this Part. A preliminary sketch which is rejected may be resubmitted in accordance
with Section 4.22, Initial Conference; Preliminary Sketch, at the option of the subdivider and after
it has been revised to conform to the regulations of this section.
4.24.1. Preliminary Plat.
4.24.1.1. At the time of submission of the preliminary plat, the subdivider shall pay to the Town an application fee as established by the Board of Commissioners in accordance with Section 1.9, Fees. Refer to Section 10.51, Requirements for and Contents of Preliminary Plat and Supporting Documents, for plat requirements.
4.24.1.2. The subdivider or his or her authorized agent shall submit four (4) hard copies and one (1) digital copy of the preliminary plat to the UDO Administrator who shall evaluate the plan to determine whether or not it meets the requirements of this Ordinance. The UDO Administrator will solicit and receive comments from other persons or agencies before making final recommendations. If the application is complete, the UDO Administrator will submit it to the Planning Board according to the schedule established in Section 4.5, Applications Reviewed by the Planning Board/Board of Commissioners.
4.24.1.3. After the UDO Administrator determines that the preliminary plat is complete, it shall be submitted to the Planning Board for review and recommendation to the Board of Commissioners. At least ten (10) days prior to the Planning Board meeting, the Town shall prominently post a notice on the site proposed for subdivision or on an adjacent public street or highway right-of-way. The Planning Board shall forward its recommendation to the Board of Commissioners within thirty (30) days after first consideration by the Planning Board. If the Planning Board fails to act within the 30-day period, the subdivision will be placed on the next available Board of Commissioners agenda. The Board of Commissioners shall consider the preliminary plat and approve, approve with conditions acceptable to the applicant, or disapprove the plan.
4.24.1.4. The Planning Board shall determine whether the preliminary plat meets the policy, purposes, and standards established by this Part and shall study its practicability, taking into consideration the requirements of the community and the best use of the land being subdivided. Particular attention shall be given to the arrangement, location and width of streets, their relation to the topography of the land, water supply, sewage disposal, drainage, lot sizes and arrangement, the future development of adjoining lands, construction plans, erosion control plans, and the requirements of the master plan and the official map, if such exist, the zoning requirements and this UDO. The Planning Board shall submit its findings and recommendations to the Board of Commissioners at their next regularly scheduled meeting. The Board of Commissioners may approve, reject or grant conditional approval of the preliminary plat. The Planning Board or the Board of Commissioners, in its discretion, if it deems that health and sanitary conditions in the area, the subdivision plans and planned population density warrant, may require percolation tests of the soil by the subdivider and the installation of appropriate sanitary and waste disposal facilities as a condition of approval. For any major subdivisions of land within the Town's SED-80 district, the subdivider shall be required to submit to the Town an environmental assessment in accordance with the terms, guidelines, policies and conditions of G.S. Ch. 113A. If a completed environmental assessment demonstrates to the satisfaction of the Town that the subdivision has the potential to result in a significant adverse effect on the quality of the environment, the developer shall prepare, in accordance with G.S. Ch. 113A, and submit to the Town an environmental impact statement. The Town may submit all documents to the state clearinghouse for review of adequacy and consideration by appropriate state permitting agencies.
4.24.1.5. Conditional Approval. When recommending conditional approval of a preliminary plat, the Planning Board shall state in writing the conditions of such approval, if any, with respect to:
4.24.1.5.1. The specific changes which it will require in the preliminary plat;
4.24.1.5.2. The character and extent of these required changes; and
4.24.1.5.3. The amount of all bonds which will be required as a prerequisite to the approval of the preliminary plat.
Conditional approval of a preliminary plat shall not constitute approval of the final subdivision plat, but rather it shall be deemed an expression of approval of the design submitted on the preliminary plat as a guide to the preparation of the final plat, which will be submitted for approval by the UDO Administrator, and for recording upon fulfillment of the requirements of this Part and the conditions of the conditional approval, if any. The Planning Board or the Board of Commissioners may require additional changes as a result of further study of the subdivision plans or as a result of new information obtained subsequent to the time of conditional approval. The fulfillment of these conditions and the incorporation of these conditions into the preliminary plat shall be determined by the UDO Administrator in accordance with the instructions of the Board of Commissioners. At such time, the Board of Commissioners' approval shall become final, as to the preliminary plat, and the UDO Administrator shall so signify on the plat.
4.24.1.6. Notation of Approval of Preliminary Plat. The date of final preliminary plat approval shall be noted on all copies of the preliminary plat by the UDO Administrator.
4.24.1.7. Certification of Water and Sewer Approval; Erosion Control. As a specific prerequisite to approval of the preliminary plat, the subdivider must exhibit an endorsement showing tentative approval of water and wastewater facilities by the Dare County Health Department or other appropriate agency, and also exhibit plans, satisfactory to the Planning Board, for the control of erosion within the proposed subdivision, particularly as related to the control of shifting sand by winds and water.
4.24.1.8. Commencement of Improvements. Upon final approval of the preliminary plat, the subdivider may commence construction of improvements shown on the preliminary plat; provided, however, that the subdivider has met the requirements of all other applicable statutes, ordinances and this Part.
4.24.1.9. Resubmission After Rejection. A preliminary plat which is rejected may be resubmitted for reconsideration in accordance with Section 4.22, Initial Conference; Preliminary Sketch Plan, at the option of the subdivider and after it has been revised to conform to this Part.
4.24.2. Final Plat.
4.24.2.1. At the time of submission of the final plat, the subdivider or his or her authorized agent shall pay the Town an application fee as established by the Board of Commissioners in accordance with Section 1.9, Fees. Refer to Section 10.52, Requirements for and Contents of Final Plat and Supporting Documents for plat requirements.
4.24.2.2. Within twenty-four (24) months after approval of the preliminary plat by the Board of Commissioners, the subdivider shall submit a final plat showing that the subdivision has been completed according to the preliminary plan and phasing plan (if applicable). The final plat may include all or only a portion of the subdivision as proposed and approved on the preliminary subdivision plat, provided that all required improvements have been installed as called for in the approved preliminary plat or a surety bond or similar financial instrument has been approved by the Board of Commissioners, in accordance with subsection 4.24.6.
4.24.2.2.1. The UDO Administrator shall determine whether or not the final plat substantially agrees with the approved preliminary plat. If the final plat substantially agrees with the preliminary plat, the UDO Administrator shall approve the final plat after the Board of Commissioners has accepted the publicly dedicated improvements or approved a performance bond agreement.
4.24.2.2.2. If substantial differences exist, the UDO Administrator may deny the final plat and require that a new preliminary plat be submitted in accordance with subsection 4.24.1.
4.24.2.2.3 Lots shall be transferred, conveyed, or developed only after the final plat has been approved and recorded at the Dare County Register of Deeds office. No building permits may be issued until final plat approval.
4.24.2.3. Four (4) sets of the final plat on paper with original signatures shall be submitted; in addition to the original sets one (1) digital copy, one (1) mylar copies, and two (2) paper copies of the final plat. One of the copies with original signatures shall be returned to the subdivider, and one mylar copy shall be recorded by the developer at the Dare County Register of Deeds office.
4.24.2.4. The final plat shall be prepared by a surveyor licensed and registered to practice in the state. It shall conform to the provisions of plats, subdivisions, and mapping requirements as set forth in G.S. 47-30, as amended, and the most recent edition of Standards of Practice of Land Surveying in North Carolina.
4.24.2.5. The final plat shall depict or contain the information specified in Section 10.52, Requirements for and Contents of Final Plat and Supporting Documents. Plats not illustrating or containing the information required in Section 10.52 shall be returned to the subdivider or his or her authorized agent for completion and resubmission.
4.24.3. Time Limitation/Approval of Preliminary Plat.
Preliminary plat approval shall be valid for twenty-four (24) months unless a greater
time period is granted through a Vested Rights request. If final plat approval has
not been obtained within the twenty-four (24) month period, preliminary plat approval
is void. A new preliminary plat shall be required to be submitted and such plat shall
be in conformance with all current and applicable standards in this Ordinance. Notwithstanding,
the developer may submit a request to the UDO Administrator for a time extension for
up to one (1) year for final plat submittal. Said request must be submitted to the
UDO Administrator thirty (30) days prior to the original plat expiration date. No
more than one (1) such extension may be granted by the UDO Administrator per subdivision.
The developer may submit a final plat for one or more phases of a subdivision given
preliminary plat approval. Said submission shall extend the expiration date for the
remaining phases of the subdivision for an additional twenty-four (24) months past
the date of said final plat approval or approval of one or more phases.
4.24.4. As-Built Drawing Submittal.
Prior to final plat approval or release of performance guarantees, the subdivider
shall submit the final plat along with as-built drawings of all improvements, the
as-built drawings to be administratively approved.
4.24.5. Property Owners Association Covenants Review.
Prior to approval of any final plat for a major subdivision, the UDO Administrator
shall review the covenants of the Property Owners Association to ensure the covenants
include provisions for the ownership and maintenance of all privately held property
and facilities, including engineered stormwater control measures (SCMs). The UDO Administrator
may refer the covenants to the Town Attorney for review and comment.
4.24.6. Performance Guarantees.
In lieu of requiring the completion, installation, and dedication of all improvements
prior to final plat approval, the Town of Nags Head may enter into an agreement with
the subdivider whereby the subdivider shall agree to complete any remaining required
improvements as specified by the approved preliminary plat for that portion of the
subdivision to be shown on the final plat within a mutually agreed upon specified
time period not to exceed one (1) year. Once agreed upon by both parties and the security
required herein is provided, the final plat may be approved by the Board of Commissioners,
if all other requirements of this Ordinance are met. The Town shall require a certified
cost estimate from a licensed contractor or engineer for the cost of completion of
such improvements. This provision does not apply to stormwater improvements.
4.24.6.1. Upon reaching an agreement with the Town to allow for final plat approval prior to completion of required improvement, the subdivider shall provide its choice of one of the following Performance Guarantees, in the amount required by subsection 4.24.6.3:
4.24.6.1.1. Surety bond issued by any company authorized to do business in this State.
4.24.6.1.2. Letter of credit issued by any financial institution licensed to do business in this State.
4.24.6.1.3. Other form of guarantee that provides equivalent security to a surety bond or letter of credit.
4.24.6.2. The performance guarantee shall be returned or released, as appropriate, within thirty (30) days upon the acknowledgment by the Town that the improvements for which the performance guarantee is being required are complete. If the improvements are not complete and the current performance guarantee is expiring, the performance guarantee shall be extended, or a new performance guarantee issued, for an additional period until such required improvements are complete. A developer shall demonstrate reasonable, good faith progress toward completion of the required improvements that are the subject of the performance guarantee or any extension. The form of any extension shall remain at the election of the developer.
4.24.6.3. The amount of the performance guarantee shall not equal one hundred twenty-five percent (125%) of the reasonably estimated cost of completion at the time the performance guarantee is issued. Any extension of the performance guarantee necessary to complete required improvements shall equal one hundred twenty-five percent (125%) of the reasonably estimated cost of completion of the remaining incomplete improvements still outstanding at the time the extension is obtained.
4.24.6.4. The performance guarantee shall only be used for completion of the required improvements and not for repairs or maintenance after completion.
4.24.6.5. For subdivisions which are underwritten or constructed with federal funds and for which the specifications for facilities or improvements are equal to or of a higher standard than those required by the Town, the bond-posting requirement may be waived and the final plat approved prior to completion of facilities or improvements by the Board of Commissioners following a written request by the subdivider.
4.24.7. Transfer of Lots in Unapproved Subdivision Plats, Conveyance of Unapproved Lot Subject to this Ordinance.
After the effective date of this Ordinance, it shall be illegal for any person being the owner or agent of the owner of any land located within the territorial jurisdiction of this Ordinance, to subdivide land in violation of this Ordinance or to transfer or sell land by reference to, exhibition of, or any other use of a plat showing a subdivision of the land before the plat has been properly approved under the terms of this Ordinance.
The description by metes and bounds in the instrument of transfer or other document used in the process of selling or transferring land shall not exempt the transaction from this Ordinance.
Any person who, being the owner or agent of the owner of any land located within the jurisdiction of the Town, thereafter subdivides land in violation of applicable Town ordinances or transfers or sells land by reference to, exhibition of, or any other use of a plat showing a subdivision of the land before the plat has been properly approved under applicable Town ordinances and recorded in the office of the Dare County Register of Deeds, or who transfers land otherwise subject to this Ordinance by reference to metes-and-bounds description shall be guilty of a Class 1 misdemeanor and in violation of this Ordinance, and are subject, upon conviction, to fine and/or imprisonment as provided by G.S. 14-4.
The Board of Commissioners, through its attorney or other official so designated, may take any action to enforce this Ordinance as provided in Section 1.10, Violation of UDO Provisions. Civil penalties may be issued in accordance with Section 1.10. The Board of Commissioners may direct the enforcement of this Ordinance by any method listed in NCGS 160A-174, including enjoining the transfer or sale of land in an illegal subdivision. Building permits required pursuant to NCGS 160D-1110 may be denied for lots that have been illegally subdivided.
(Ord. No. 21-06-012, Art. III, Pt. V(Att. E), 6-2-2021)
After the effective date of this Ordinance, no subdivision plat of land within the Town's jurisdiction shall be filed or recorded until it has been submitted to and approved by the appropriate agencies, and until this approval is entered in writing on the face of the plat by the chairperson or head of that agency. All publicly dedicated improvements must be accepted by the Board of Commissioners contingent upon final plat recordation or acceptance of an approved performance bond.
A plat shall not be filed or recorded by the Dare County Register of Deeds of any subdivision located within the Town's jurisdiction that has not been approved in accordance with this Ordinance, nor shall the Clerk of Superior Court order or direct the recording of a plat if the recording would be in conflict with the requirements of this Ordinance.
Development permits and building permits may be issued by the Town of Nags Head for the erection of any building on any lot within a proposed subdivision prior to the final plat of said subdivision being approved in a manner as prescribed by this Ordinance and recorded at the Register of Deeds office, provided an improvement permit has been issued by the Dare County Health Department, if required. A certificate of occupancy may not be issued until the final plat has been approved and recorded.
A developer may provide funds to the Town whereby the Town may acquire recreational land or areas to serve the development or subdivision, including the purchase of land that may be used to serve more than one subdivision or development within the immediate area. All funds received by the Town pursuant to this paragraph shall be used only for the acquisition or development of recreation, park, or open space sites. Any formula enacted to determine the amount of funds that are to be provided under this paragraph shall be based on the value of the development or subdivision for property tax purposes. A combination or partial payment of funds and partial dedication of land when the governing body of the Town determines that this combination is in the best interests of the citizens of the area to be served.
4.28.1. Waivers Generally.
Where the Planning Board finds that, due to the special circumstances of a particular
plat, the provision of certain required improvements is not requisite in the interest
of public health, safety and general welfare or is inappropriate because of inadequacy
or lack of connecting facilities adjacent or in proximity to the proposed subdivision,
it may recommend and the Board of Commissioners may waive such requirements subject
to appropriate conditions. Any decision of the Board of Commissioners must be rendered
by a simple majority of those members present and constituting three-fourths of the
total membership of the Board. Waiver requests shall be handled in accordance with
the procedures established in Section 3.13, Procedures for Quasi-Judicial Hearings.
4.28.2. Conditions.
In granting such waivers, the Planning Board may recommend and the Board of Commissioners
may require such conditions as will, in its judgment, secure substantially the objectives
of the standards or requirements so varied or modified.
The Construction Drawings for Minor Site Plans, Major Site Plans, and Major Subdivision Preliminary Plats shall be submitted with the site plan or preliminary plat. The construction drawings shall be reviewed concurrent with the major site plan or major subdivision preliminary plat. Construction drawings shall be approved administratively prior to the issuance of a building permit.
Construction Drawings shall include the information contained in Section 4.9, Purpose and Intent. More detailed information regarding submittal requirements can be found in the Town's Reference Manual, 2019 Edition, for Development Permit Applications.
- DEVELOPMENT REVIEW PROCESS
4.1.1. The purpose of this Article is to establish an orderly process to develop land within the Town of Nags Head. It is also the intent of this Article to provide a clear and comprehensive development process that is fair and equitable to all interests, including the petitioners, affected neighbors, Town staff, related agencies, the Planning Board, and the Board of Commissioners.
4.1.2. The development review process applies to all development actions within the planning jurisdiction of the Town of Nags Head. Table 4-1, Development Review Procedures, depicts the reviewing body/administrative official for type of development activity.
4.1.3. Projects involving development other than one- and two-family dwellings must go through a separate and formal development review process, in accordance with Article 4, Development Review Process, prior to proceeding through the permitting process. This development review process is described in Part II of this Article.
4.1.4. Projects involving construction of one- and two-family dwellings generally proceed straight to the permitting process which is described in Part III of this Article.
4.1.5. Approved plans shall be the guiding documents for final approval and permitting.
The formal development review process is designed for non-residential development (i.e., projects other than one- and two-family dwellings) applications that require review by the Planning Board and Board of Commissioners. The permitting process for one- and two-family dwellings is provided in Part III, Development Permitting Requirements.
(Ord. No. 20-05-005, Art. III, Pt. IV, 5-6-2020)
4.3.1. The purpose of a pre-application meeting is to review projects at a conceptual level early in the design process for consistency with requirements of the UDO. The pre-application meeting is conducted with the UDO Administrator or his/her designee.
4.3.1.1. Optional. A pre-application meeting for all development is strongly encouraged. This recommended pre-application meeting is a non-binding and informal review of a development proposal intended to provide information to the applicant on the procedures and policies of the Town of Nags Head, and does not confer upon the applicant any development rights. This meeting is a courtesy intended to inform the applicant of the approval criteria prior to submittal of the development plan; furthermore, pre-application review does not constitute approval of the development plan and may not be substituted for any required approvals.
4.3.1.2. Mandatory. A pre-application meeting and sketch plan review with the Planning Board is required in accordance with 10.84.1., Sketch Plan Review, prior to the submission of a formal site plan. A sketch plan is mandatory for all new development other than one- and two-family dwellings in cases where new construction and/or additions have a total habitable building area that is five thousand (5,000) square feet or greater.
4.3.2. The applicant may schedule a pre-application meeting with the UDO Administrator to review the requirements that may apply to proposed development and methods that may be used to meet the Town's requirements. For the purposes of this meeting, the applicant shall prepare a Sketch Plan which includes the items listed in subsection 4.3.4. The UDO Administrator may advise the applicant of potentially applicable Town regulations and policies, suggest development alternatives, and discuss application procedures and fees (see Section 1.9, Fees). However, the burden remains upon the applicant to familiarize themselves with these matters and to obtain the assistance of relevant professionals if necessary. For projects that require Planning Board review, the Sketch Plan will be forwarded to the Planning Board at its next regularly scheduled meeting with staff comments in accordance with the annual Planning and Development Submittal Calendar.
4.3.3. The applicant is encouraged to incorporate the recommendations of the UDO Administrator and/or the Planning Board (if applicable) into the development plan before submittal of a formal site plan.
4.3.4. To ensure an appropriate level of review, applicants are encouraged to submit as much information as possible. Applicants are encouraged to provide more than one project alternative or variations of the proposed project for review. A digital copy of the sketch plan, drawn to scale, should be submitted to the UDO Administrator, including the following:
4.3.4.1. Rough site plan sketches. A site plan prepared to scale, preferably the same scale as required for development plan submittal, with existing and proposed development including but not limited to property boundaries, total acreage, existing and proposed streets, adequate space allocations for the requisite wastewater and stormwater improvements, vegetation/buffering requirements, site access, and the boundaries of any proposed phasing.
4.3.4.2. Building renderings.
4.3.4.3. A narrative describing the proposed project and how it is consistent with Town development requirements and the Comprehensive Plan.
Administrative approval includes the following types of development:
•
Minor Site Plans (increases in lot coverage or building floor area not greater than 1,000 square feet, changes to stormwater management measures, landscape buffering, vegetation preservation area, signage, or site lighting for existing development, and/or any temporary changes to sites as part of activities eligible for and subject to the issuance of a Temporary Use Permit; such applications may constitute minor modifications to previously issued or approved major site plans).
•
Change of use applications not involving establishment of a new special use.
•
Administrative Adjustments (see Section 4.14).
•
Temporary Use Permits (see Section 4.11.5).
•
Minor Subdivisions.
•
Major Subdivision Final Plats.
The UDO Administrator has the authority to determine when projects meeting the above requirements shall require Major Site Plan review due to other project activities or unique circumstances; the UDO Administrator shall make such a determination in writing.
4.4.1. Administrative Approval Flowchart.
4.4.2. Pre-Application Meeting and Sketch Plan.
Pre-application meeting and sketch plan review is optional and in accordance with
Section 4.3, Pre-Application Meeting and Sketch Plan.
4.4.3. Minor Site Plan, Minor Subdivision Plat, or Construction Drawings Submitted
for Review.
A plan of the proposed development shall be submitted in accordance with this Article,
as applicable, and shall be accompanied by the completed application and payment of
a fee as adopted by the Board of Commissioners (see Section 1.9, Fees).
4.4.4. Staff/Technical Review Committee (TRC) Review.
The UDO Administrator may circulate the plan or plat to relevant Town staff and officials.
These officials/staff shall constitute a Technical Review Committee (TRC). The TRC
may include, but not necessarily be limited to, the following:
•
UDO Administrator
•
Police Department
•
Fire Department
•
Building Inspections Department
•
Town Engineer
•
Public Works Department
•
Town Attorney
Other governmental agencies, organizations, and officials who may be requested to review plans/plats, at the discretion of the UDO Administrator, include the following:
•
Utilities Providers
•
Dare County Health Department
•
Dare County Board of Education
•
Dare County Planning Department
•
Albemarle Rural Planning Organization
•
NC Department of Transportation
•
NC Department of Environmental Quality
•
US Army Corps of Engineers
4.4.5. Action by the UDO Administrator.
Within thirty (30) days of the receipt of a complete and application, the UDO Administrator
shall in writing approve, approve with conditions, or deny such applications contained
in Section 4.4, Applications Reviewed by Staff.
4.4.6. Appeal of Administrative Decision.
Administrative decisions under this section may be appealed to the Board of Adjustment
in the manner provided by Section 3.9, Appeals of Administrative Decisions.
(Ord. No. 20-06-007, Art. III, Pt. IV, 6-3-2020; Ord. No. 21-06-012, Art. III, Pt. V(Att. E), 6-2-2021)
Board of Commissioners approval upon Planning Board review and recommendation applies to the following:
•
Major site plans (if involving a special use, see Section 3.8, Special Use Permits, for additional procedural and notification requirements).
•
Vested Rights Site Plans in accordance with Section 3.6, Establishment of Vested Rights.
•
Major Subdivisions.
4.5.1. Board of Commissioners Review and Approval Flowchart.
4.5.2. Pre-Application Meeting and Sketch Plan.
A pre-application meeting and sketch plan is mandatory, in accordance with Section 4.3, Pre-Application Meeting and Sketch Plan, for all new development where new construction
and/or additions have a total habitable building area that is five thousand (5,000)
square feet or greater.
4.5.3. Major Site Plan, Major Subdivision Preliminary Plat, or Construction Drawings Submitted for Review.
4.5.3.1. All major site plans and major subdivision preliminary plats shall be submitted in accordance with this Article, as applicable, and shall be accompanied by the completed application and payment of a fee as adopted by the Board of Commissioners (see Section 1.9, Fees).
4.5.3.2. All major site plans and major subdivision preliminary plats shall be not later than 45 calendar days prior to the Planning Board meeting at which the applicant desires for the application to be considered.
4.5.4. Staff/Technical Review Committee (TRC) Review.
The UDO Administrator will circulate the plan to relevant Town staff and officials
for comments and recommendations. These reviewing officials/staff shall constitute
the Technical Review Committee (TRC). The TRC may include, but not necessarily be
limited to, those parties listed in subsection 4.4.4. The UDO Administrator will provide
comments to the applicant.
4.5.5. Review and Approval by the Board of Commissioners Upon Planning Board Recommendation.
4.5.5.1. Following a complete review by the staff, the UDO Administrator shall schedule the application for review by the Planning Board at the next regularly scheduled meeting.
4.5.5.2. The Planning Board shall forward its recommendation to the Board of Commissioners within thirty (30) days of reviewing the application. If no recommendation is received from the Planning Board within 30 days from the date when submitted to the Planning Board, the petitioner may take the proposal to the Board of Commissioners without a recommendation from the Planning Board. However, the Planning Board may request the Board of Commissioners to delay final action until such time as the Planning Board can present its recommendations. No such limitations shall apply to applications or requests submitted by Town staff or any Town Board.
4.5.5.3. Before an item is placed on the consent agenda to schedule a public hearing, the Planning Board's recommendation must be received by the Board of Commissioners. The Board of Commissioners shall hold a public hearing to consider the application at its next regularly scheduled meeting. Notice of the public hearing shall be as specified in Section 3.4, Notice of Hearing.
4.5.5.4. The Board of Commissioners may take the following actions:
4.5.5.4.1. Approve the application;
4.5.5.4.2. Approve the application with conditions acceptable to the applicant;
4.5.5.4.3. Deny the application;
4.5.5.4.4. Table or continue the consideration of the application until a specific meeting date and time or until the next regular meeting of the Board of Commissioners. In the course of evaluating the proposed special use, the Planning Board or Board of Commissioners may request additional information from the applicant to determine whether the applicant has met the requirements of this UDO. With the applicant's agreement, the Board may continue the hearing until such time as the applicant can provide the information. Without the agreement of the applicant, the Board may make a determination of whether the UDO requirements are met for permit issuance. In that case, the applicant bears the risk that their evidence could be insufficient to the met UDO requirements and that had they provided the information requested they might have cured a deficiency.
4.5.5.4.5. Return the application to the Planning Board for further consideration. This deferral does not restart the initial Planning Board 45-day review period. The Board of Commissioners may direct that the Planning Board return a recommendation by a certain date.
4.5.6. Board of Commissioners Denial.
Following denial by the Board of Commissioners, the applicant may file a new application
and associated fee or appeal the decision to the Superior Court. Unless the Board
of Commissioners explicitly states conditions that must be met prior to the resubmission
of an application, the applicant shall not submit a new application for the same property
within one (1) year of the date of denial by the Board of Commissioners unless the
application is: (i) significantly different from the previously denied application
as determined by the UDO Administrator; or (ii) the applicant pays a double fee. All
applications shall be resubmitted for full review unless the application is resubmitted
to address conditions set forth by the Board of Commissioners for reapplication.
4.5.7. Zoning Permit.
Approval of a site plan or final subdivision plat shall be a prerequisite of a zoning
permit consistent with the requirements of Article 4, Part III, Development Permitting Requirements.
(Ord. No. 21-06-012, Art. III, Pt. V(Att. E), 6-2-2021)
This section establishes the permitting process for developing one- and two-family dwellings as well as projects that complete the development review process in Part II of this Article. The permitting process involves a comprehensive review of projects for compliance with the regulations of this UDO. Projects will be reviewed for compliance with zoning, floodplain management, stormwater management, erosion and sedimentation control, as well as building code compliance. One or more permits are commonly required for most site improvements including, but not limited to, the following:
•
Single-family/two-family construction - includes additions/expansions, enclosures, stairs, ramps.
•
Commercial development - includes additions/expansions, storage, renovations or changes of use.
•
Accessory structures - includes pool, storage buildings, gazebo, dune deck, tennis courts.
•
Driveways, parking and parking additions or reconfigurations.
•
Fences and pool barriers.
•
Signs.
•
Satellite dishes/minor communication towers.
•
Bulkheads and retaining walls.
•
Outdoor showers, HVAC, and pool equipment platforms.
•
Improvements or modifications to buffer yards.
•
Removal of trees greater than 6 inches diameter measured at breast height (DBH).
•
Land-disturbing activity including, but not limited to, clearing, grading of on-site material, grubbing of tree/shrub roots, and/or storing and grading imported fill material.
•
Temporary uses or temporary modification of uses.
In order for an application to be complete, the Development Permit Application may include submission of one or more of the following items:
•
Dare County Health Department (Septic) Improvement Permit for projects outside of The Village at Nags Head, or letter of connection approval from Carolina Water Service Co. for projects within The Village.
•
Copy of CAMA permit (if applicable).
•
NFIP - V-Zone certification (if applicable).
•
Written detailed description of project scope and use.
•
Completed Residential Design Guidelines Point Tabulation Form (if applicable).
•
Survey.
•
Two sets of building plans.
•
Sedimentation and erosion control for disturbance >5,000 square feet.
•
Stormwater plans with grading and drainage (if applicable).
•
Signs, including dimensioned renderings and foundation or attachment details.
•
Other information as required by local ordinance, CAMA, or State codes.
A description of the permit application and procedural requirements is provided in the Town's Reference Manual. 2019 Edition, for Development Permit Applications.
(Ord. No. 20-06-007, Art. III, Pt. V, 6-3-2020; Ord. No. 21-06-012, Art. III, Pt. V(Att. E), 6-2-2021; Ord. No. 23-01-003, Art. III, Pt. II, 1-4-2023)
4.10.1. No use of land shall be initiated or modified and no building or other structure shall be erected, moved, added to or structurally altered without having either a special use permit approved by the Board of Commissioners as provided for under Section 3.8, Special Use Permits, or the necessary permits identified in Section 4.11, Permit Types, approved and issued by the UDO Administrator.
4.10.2. Furthermore, no building permit shall be issued except in conformity with the provisions of this UDO, the state building code, and applicable federal, state and local regulations.
4.10.3. A fee for special use permits, zoning permits and building permits is required, which shall be in accordance with a regularly adopted fee schedule of the Town.
(Ord. No. 20-05-005, Art. III, Pt. V, 5-6-2020; Ord. No. 21-06-012, Art. III, Pt. V(Att. E), 6-2-2021)
All development related activities require permits from the Town of Nags Head. Depending on the activity, one or more of the following permit types may be required. All applicable UDO required permits are prerequisites of a building permit.
4.11.1. Zoning Permit.
Zoning permits are typically issued for all projects and can be issued as a stand-alone
permit or in conjunction with other permit types. Typically, zoning permits for all
new construction/additions to one and two-family dwellings and commercial development
will be issued in conjunction with other permits as applicable to the scope of work.
Stand-alone zoning permits may be issued for several types of development including,
but not limited to, driveways, fences, signs, lighting, and pools. Zoning permits
incorporate two (2) other review approvals:
(1)
Public Works Approval (if applicable).
(2)
Stormwater Approval (if applicable).
The Public Works approval is for culverts, driveway connections, drainage improvements, and water system connections. The Stormwater Approval ensures that stormwater control measures to capture and retain run-off from the site are provided in accordance with Article 11, Part I, Stormwater, Fill, and Runoff Management.
4.11.2. Building Permit.
Building permits are typically issued for all projects as required under the North
Carolina State Building Code. In most cases, building permits for new construction/additions
to one and two-family dwellings and commercial development will be issued in conjunction
with the other permit types as applicable to the scope of work. Stand-alone building
permits may be issued for development including but not limited to trade permits (i.e.,
electrical, plumbing, HVAC, refrigeration).
4.11.3. Floodplain Development Permit.
Floodplain Development Permits are can be issued in combination with a zoning, land
disturbance, and/or building permit or as a stand-alone permit for any development
within the Special Flood Hazard Area (SFHA) Shaded X, X, AE, AO, and VE flood zones.
(Ord. No. 20-06-008, Art. II, Pt. IV, 6-3-2020)
4.11.4. Land Disturbance Permit.
Land Disturbance Permits can be issued in combination with a zoning, building, and/or
floodplain development permit for filling, grading, land-disturbing, tree clearing,
or drainage improvement projects. A stormwater management approval may be required
for a land disturbance permit if not associated with a building permit. The stormwater
approval ensures that stormwater control measures to capture and retain run-off from
the site are provided in accordance with Article 11, Part I, Stormwater, Fill, and Runoff Management.
4.11.5. Temporary Use Permit.
Temporary use permits may be issued in the following circumstances:
4.11.5.1. To allow for temporary outdoor dining that qualifies as customer service area in association with a restaurant use, or to allow for the temporary use of parking areas for outdoor dining; such allowance shall not preclude similar requests being made pursuant and subject to Section 4.11.5.2. As part of such requests, parking shall not be reduced below that which is required for the use, nor seating/occupancy increased in excess of required parking or wastewater capacity. Such permits shall be issued jointly by the Town Manager and UDO Administrator, and shall be issued with an expiration date, not to exceed one hundred eighty (180) days from the date of issuance. Extensions of the originally granted temporary use permit shall be authorized, except that no temporary use permit shall be effective for greater than two hundred ten (210) consecutive days. Restaurant uses shall not be eligible for the issuance of a temporary use permit pursuant to this Section, where a temporary use permit pursuant to this Section was effective for the same site in each of the two (2) preceding calendar years; or
4.11.5.2. In the event of an emergency declared by the Mayor pursuant to Chapter 14, Emergency Management, of the Nags Head Town Code and/or NCGS 166A- 19.22, or owing to impacts associated with a declared emergency, the Mayor may authorize the Town Manager and UDO Administrator, jointly, or their designees, to allow for reasonable temporary accommodations in zoning regulations consistent with and furthering the purposes of the emergency declaration and in the interests of public health, safety, and welfare. Such accommodations shall be in the form of the issuance of a Temporary Use Permit.
4.11.5.2.1 Applicability. Temporary accommodations eligible for the issuance of a Temporary Use Permit include:
•
The allowance of uses on a temporary basis, pursuant to Section 6.4., and specifically Section 6.4.6.1.;
•
The modification of uses on a temporary basis, pursuant to Section 6.4., and specifically Section 6.4.6.2.; and/or
•
The waiving or varying of any applicable provision contained in Article 8, Article 9, or Article 10 of the UDO, except as limited by Section 4.11.5.2.
4.11.5.2.2 Prohibited Activities. The following activities or accommodations are ineligible for the issuance of a Temporary Use Permit:
•
The increase of floor area and/or the construction or installation of permanent structures or buildings;
•
The reduction of existing parking by greater than twenty- five percent (25%);
•
The elimination of required landscaping or trees;
•
The installation of more than one (1) additional temporary sign, limited in size and location pursuant to Part III., Sign Regulations, of Article 10, or signage beyond that which is necessary to provide for traffic control or public notices;
•
The elimination, modification, or installation of driveways, except as necessary in the opinion of the Town Manager and UDO Administrator to accommodate the safe and efficient circulation of vehicles;
•
The commencement of any water-dependent uses or activities;
•
Any activity or accommodation, in the opinion of the Town Manager and UDO Administrator, that would be contrary to the purposes of the emergency declaration and/or the interests of the public health, safety, and welfare; and/or
•
Any activity or accommodation that would not comply with applicable local, State, or Federal laws and regulations.
4.11.5.2.3 Duration and Extension. Temporary Use Permits shall be issued with an expiration date, not to exceed ninety (90) days from the date of issuance. Generally, at the discretion of the Town Manager and UDO Administrator, such temporary use permits shall expire upon the termination of the declaration of emergency, the end of the circumstances under or impacts associated with the declaration causing the need for the accommodations, or upon the timeframe set by the Mayor, whichever is later. Upon expiration, all temporary accommodations shall cease or otherwise be considered violations of the UDO, as applicable. Subject to the same limitations and discretion, the expiration date of a Temporary Use Permit may be extended, with such requests submitted no later than ten (10) business days prior to the pending expiration date.
(Ord. No. 20-06-007, Art. III, Pt. VI, 6-3-2020; Ord. No. 21-11-024, Art. III, Pt. I, 11-3-2021)
4.12.1. General Site Plan Requirements for All Projects.A site plan is required for all development requiring location or modification of site or building improvements or grading and drainage activities. Site plans are not required for trade permits, interior modifications, or repair and maintenance activities. The UDO Administrator shall determine when a site plan is required and when specific information is necessary for a complete review. Generally, the items listed in Section 4.12.2, Specific Site Plan Requirements Based on the Proposed Activity, should be depicted on a site plan for all permit applications. Applicants are required to meet the requirements of this ordinance along with any items in the Town's Reference Manual, 2019 Edition, for Development Permit Applications.
4.12.2. Specific Site Plan Requirements Based on the Proposed Activity.Depending on the proposed development activity, additional information may be required for permitting. Site plan information submitted as part of the development review process for non-residential development will be sufficient to complete the permitting process (excluding full construction drawings). The follow items may be required if applicable:
4.12.2.1 For All Types of Development Activity.
•
Site plan/survey:
º
Property information- address, ownership, lot number/map book/page reference
º
Existing and proposed development including but not limited to streets, topographic and natural features, and drainage
•
Coastal Area Management Act (CAMA) Permit.
•
Wastewater approval from Dare County Health Department or NC Department of Environmental Quality.
•
Erosion control approval is issued with general development for projects disturbing more than 5,000 square feet (see Article 11, Part II).
•
Flood (if in a Special Flood Hazard Area, Shaded X, or X Zone, see Article 11, Part III).
•
Stormwater management (as required by Article 11, Part I, for projects involving, but not limited to, commercial, mixed use, and multi-family development or redevelopment, new detached single-family and two-family residential properties, existing single-family and two-family residential properties where more than 500 square feet of new built-upon area is being added, and/or removal or replacement of driveways).
•
Architecture (for residential structures greater than 3,500 square feet, see UDO Section 7.4., Dwelling, Large Residential).
•
Utility connections (see Town Code Chapter 44).
•
Any other State or Federal Permits
4.12.2.2 For All New Development Other Than One and Two-Family Dwellings (In addition to the items listed in 4.12.2.1.)
•
Architecture (for principal commercial structures, see Article 10, Part VI, Division II).
•
Site Plan/Layout (see Article 10, Part VI, Division III).
•
Landscaping/buffering plan (for commercial projects and large residential dwellings, see UDO Section 10.93, Landscaping, Buffering, and Vegetation Preservation and UDO Section 7.4, Dwelling, Large Residential, respectively).
•
Lighting plan (for commercial projects only, see Section 10.94, Lighting and Article 10, Part IV, Outdoor Lighting).
•
Driveway connections to Town streets (see Town Code Chapter 36 and UDO Section 10.92, Street Access, Parking Lot Design, and Pavement Standards).
•
Drainage infrastructure connections (see Town Code Chapter 36 and UDO Article 11, Part I).
(Ord. No. 20-06-008, Art. II, Pt. V, 6-3-2020; Ord. No. 20-09-014, Art. III, Pt. III, 9-2-2020; Ord. No. 21-06-012, Art. III, Pt. V(Att. E), 6-2-2021)
4.13.1. Pursuant to NCGS 160D-403(g), no land shall be used or occupied, and no building hereafter structurally altered, erected, moved, be used, or have its use changed, until a certificate of compliance shall have been issued by the UDO Administrator stating that the building and/or land, and the proposed use thereof, complies with the provisions of this UDO, applicable approvals and/or permits, and all applicable State and local laws.
4.13.2. Reserved.
4.13.3. A record of all certificates shall be kept on file in the office of the building inspector, and copies shall be furnished on request to any person wishing to review such records.
4.13.4. In instances where a change of use or other development is proposed that triggers permits or approvals under this UDO, but no building permit is required, then only those UDO permits or approvals required to verify that the proposed use and requirements pertaining thereto comply with the provisions of this UDO.
4.13.5. Prior to issuance of a certificate of compliance for any new construction project or for any non-residential project which involves an increase in lot coverage, the UDO Administrator shall inspect the entire site to determine if the development complies with the Town approved site plan. The applicant shall also furnish the Town with a final, original, sealed and signed as-built survey of the entire site. In cases where the proposed building is within six inches of the height limit for the district in which it is located, the UDO Administrator may require a height certificate prepared by a licensed surveyor.
4.13.6. Prior to issuance of a certificate of compliance for any remodel, addition, or accessory structure, the UDO Administrator shall inspect the entire site to determine if the development complies with the Town approved site plan. If the UDO Administrator finds that the site or a structure on the site has deviated from the approved site plan, or in cases where the project is close to exceeding lot coverage, height, or directly adjacent to a setback, the UDO Administrator may require a final, original, sealed and signed as-built survey and/or height certificate.
(Ord. No. 20-05-005, Art. III, Pt. VI, 5-6-2020; Ord. No. 21-06-012, Art. III, Pt. V(Att. E), 6-2-2021)
4.14.1. Purpose.
The purpose of this section is to provide an administrative mechanism for allowing
minor variations, or adjustments, to certain dimensional requirements or numerical
standards (i.e., setbacks, parking, etc.) of the zoning provisions based on specific
standards, with the intent of providing relief where application of a requirement
or standard creates practical difficulties in allowing development that would otherwise
advance the purposes served by the standards and is compatible with the surrounding
area.
4.14.2. Timing and Review.
4.14.2.1. An administrative adjustment may be requested either as a stand-alone application or in conjunction with other application(s).
4.14.2.2. If an administrative adjustment application is submitted in conjunction with another application, it shall be reviewed and decided prior to the other application. (For example, if an administrative adjustment application is submitted in conjunction with a site plan application because the administrative adjustment is needed to achieve the plan for development in the site plan, the administrative adjustment application shall be reviewed and decided upon prior to review of the site plan application.)
4.14.2.3. Such requests shall be submitted in writing and acted upon by the UDO Administrator within 14 calendar days.
4.14.2.4. The UDO shall administer shall either approve or deny such requests in writing.
4.14.3. Applicability.
Administrative adjustment requests may be granted by the UDO Administrator or his
or her designee only for the following requirements or standards:
4.14.3.1. Modifications in a minimum yard by up to ten percent of the setback requirement;
4.14.3.2. Modifications to non-residential parking requirements by no more than two spaces; and
4.14.3.3. Modifications to the building height by no more than six inches of the maximum limitation of the district in which the structure is located. This only applies in instances where an error occurred during the construction process.
4.14.4. Administrative Adjustment Review Standards.
An application for an administrative adjustment shall be approved upon finding that
the applicant demonstrates that all of the following standards are met:
4.14.4.1. The administrative adjustment does not exceed the limitations established in subsection 4.5.2;
4.14.4.2. The administrative adjustment is consistent with the character of development on surrounding land, and is compatible with surrounding land uses;
4.14.4.3. The administrative adjustment is consistent with one or more of the following purposes:
4.14.4.3.1. Compensates for some unusual aspect of the site or the proposed development that is not shared by landowners in general;
4.14.4.3.2. Supports an objective or goal of the zoning district where it is located;
4.14.4.3.3. Saves healthy existing trees; or
4.14.4.3.4. Is necessary to rectify a building siting or placement error that occurred subsequent to the issuance of a building permit where the noncompliance occurred in good faith and through no fault of the property owner.
4.14.4.4. The administrative adjustment will not pose a danger to the public health or safety;
4.14.4.5. Any adverse impacts will be mitigated, to the maximum extent practicable;
4.14.4.6. The site is not subject to a series of multiple, incremental administrative adjustments that result in a reduction in development standards by the maximum allowed; and
4.14.4.7. The administrative adjustment is not designed to increase the building footprint of structures or the overall intensity of development.
4.14.5. Expiration of Development Approval for Administrative Adjustments.
Unless otherwise specified in the approval, an application for a building permit shall
be approved within one year of the date of the approval of the administrative adjustment,
or the administrative adjustment shall become null and void, and automatically expire.
Permitted timeframes do not change with successive owners.
The following provisions pertaining to time limitations to obtain building permits, and to commence, continue and complete construction, shall apply in all cases in which a site plan approval or development permit is required unless otherwise provided for in Section 3.6, Establishment of Vested Rights.
4.15.1. Time Limitation to Obtain Building Permit.
Final approval of a site plan by the Board of Commissioners or approval of a zoning
permit by the UDO Administrator shall be valid for twelve (12) months from date of
approval. The Building Inspector may issue a building permit within twelve (12) months
from the date of such approval, provided that all other requirements are met. If a
building permit is not issued within twelve (12) months from the date of final approval
of the site plan or zoning permit, the site plan or zoning permit shall expire and
the applicant must submit a new site plan conforming to the then current provisions
of this Ordinance for review by the Planning Board and Board of Commissioners or a
new zoning permit application for review by the UDO Administrator and pay the applicable
fees. Upon the issuance of a building permit, the approval of the underlying site
plan or zoning permit shall remain valid as long as the corresponding building permit
remains valid as provided for in this section.
4.15.2. Time Limitation to Commence and Continue Construction.
If construction has not commenced within six (6) months from the date of issuance
of a building permit, the building permit shall expire and the approval of the accompanying
site plan or zoning permit shall also expire if the approval date of the zoning approval
is greater than twelve (12) months. If, after commencement, the work is discontinued
for a period of twelve (12) months, the building permit and accompanying site plan
or zoning permit shall immediately expire. For the purposes of this subsection, work
shall be deemed as discontinued, if after the commencement of work, during any twelve
(12) consecutive month period there is a failure by the permit holder to have at least
one required inspection for the work being conducted under the permit performed and
approved by the Building Inspector. No work authorized by any permit or site plan
that has expired shall be performed until a new site plan or zoning permit has been
approved in conformity with the current provisions of this UDO and a new building
permit issued and all applicable fees paid.
Pursuant to NCGD 160D-403(e), the UDO Administrator and staff assigned by him/her may inspect work undertaken pursuant to any development or regulatory approval authorized by this UDO or the Town Code, to include but not be limited to zoning permits, site plan approvals, special use permits, variances, plat approvals, land disturbance permits, floodplain development permits, temporary use permits, and building permits; the purpose of such inspections shall be to ensure that work is being done in accordance with applicable State and local laws and the terms of the applicable approval(s). In exercising this power, staff are authorized to enter any premises within the jurisdiction of the Town at all reasonable hours for the purposes of inspection or other enforcement action, upon presentation of proper credentials; provided, however, that the appropriate consent has been given for inspection of areas not open to the public or that an appropriate inspection warrant has been secured.
(Ord. No. 21-06-012, Art. III, Pt. V(Att. E), 6-2-2021)
4.21.1. For subdivisions which involve only the recombination or resubdivision of no more than four (4) contiguous lots which are nonconforming lots of record as described in Article 5, Nonconformities, and which do not include the addition of other unsubdivided lands and further, where the proposed lots as recombined or resubdivided fail to meet the current dimensional requirements of the zoning district in which the lots are located, the recombination or resubdivision of such lots may be administratively approved by the UDO Administrator, provided that the following conditions are met:
4.21.1.1. The lands involved in the recombination or resubdivision are all included within lots or portions of lots previously subdivided and recorded in the office of the Dare County Register of Deeds.
4.21.1.2. The total number of lots is not increased.
4.21.1.3. The resultant lots, with the exception of the minimum area and lot width requirements, shall equal to or exceed the standards of the Town as shown in this UDO.
4.21.1.4. All lots involved in the recombination or resubdivision are in single ownership and provided further that all adjoining property is in different ownership.
4.21.1.5. No resultant lot shall be smaller in area nor narrower in lot width than the smallest lot of any of the lots prior to recombination or resubdivision.
4.21.2. All subdivisions for which administrative approval is given herein shall be depicted on a map or plat thereof which shall meet all the requirements of the subdivision regulations and state law for recording in the Dare County Register of Deeds. Upon administrative approval being given, such map or plat shall be filed for record in the office of the Dare County Register of Deeds.
4.22.1. Any owner of land shall, prior to subdividing or resubdividing land, confer with the UDO Administrator. Such conference shall include the submission of a preliminary sketch of the proposed subdivision, which preliminary sketch meets the requirements of this section.
4.22.2. The preliminary sketch shall conform to the minimum requirements in this subsection. It shall be an informal sketch, not necessarily to scale which shows:
4.22.2.1. The location and dimensions of the proposed subdivision and also of future additions of the proposed subdivision which are tentatively planned;
4.22.2.2. The location and dimensions of all lots;
4.22.2.3. Street rights-of-way and street pavement widths;
4.22.2.4. A listing of all proposed improvements;
4.22.2.5. The nearest existing streets and existing and proposed restrictions, including easements, covenants and zoning lines.
4.22.3. The UDO Administrator shall advise whether or not the preliminary sketch and plan of development meets the policy and standards of these regulations and further may make suggestions to the subdivider in order to facilitate such conformity.
4.22.4. The UDO Administrator, after he/she advises that the preliminary sketch conforms to the policy and standards of these regulations shall, in the case of a minor subdivision, authorize the subdivider to prepare a final plat as specified in Section 4.23, Review Procedure for Minor Subdivisions, and submit it to the UDO Administrator. In the case of a major subdivision, the UDO Administrator shall grant authorization to the subdivider to prepare a preliminary plat to be submitted to the Planning Board for consideration in accordance with Section 4.24, Review Procedure for Major Subdivisions.
4.23.1. After the initial preliminary sketch review has been completed, the subdivider or their authorized representative shall prepare a final plat as specified above and submit it to the UDO Administrator. At the time of submission, the subdivider shall pay to the Town an application fee as established by the Board of Commissioners in accordance with Section 1.9, Fees. Refer to Section 10.52, Requirements for and Contents of Final Plat and Supporting Documents for plat requirements.
4.23.2. The UDO Administrator shall approve or disapprove the final plat, as provided in Section 4.4, Applications Reviewed by Staff.
4.23.3. The UDO Administrator shall not approve any minor subdivision which is an integral part of an overall development scheme for a major subdivision. The UDO Administrator, in his/her discretion, when it is deemed necessary for the protection of the public health, safety and welfare, may require that a minor subdivision comply with all or some of the requirements specified for a major subdivision, in which case the subdivider must submit a preliminary plat in accordance with Section 4.24, Review Procedure for Major Subdivisions.
4.23.4. Commencement of Development; Resubmission on Rejection.
Upon final approval of the minor subdivision plat, the subdivider may commence development
consistent with other applicable requirements of the UDO; provided, however, that
the subdivider has met the requirements of other applicable statutes, ordinances and
this Part. A preliminary sketch which is rejected may be resubmitted in accordance
with Section 4.22, Initial Conference; Preliminary Sketch, at the option of the subdivider and after
it has been revised to conform to the regulations of this section.
4.24.1. Preliminary Plat.
4.24.1.1. At the time of submission of the preliminary plat, the subdivider shall pay to the Town an application fee as established by the Board of Commissioners in accordance with Section 1.9, Fees. Refer to Section 10.51, Requirements for and Contents of Preliminary Plat and Supporting Documents, for plat requirements.
4.24.1.2. The subdivider or his or her authorized agent shall submit four (4) hard copies and one (1) digital copy of the preliminary plat to the UDO Administrator who shall evaluate the plan to determine whether or not it meets the requirements of this Ordinance. The UDO Administrator will solicit and receive comments from other persons or agencies before making final recommendations. If the application is complete, the UDO Administrator will submit it to the Planning Board according to the schedule established in Section 4.5, Applications Reviewed by the Planning Board/Board of Commissioners.
4.24.1.3. After the UDO Administrator determines that the preliminary plat is complete, it shall be submitted to the Planning Board for review and recommendation to the Board of Commissioners. At least ten (10) days prior to the Planning Board meeting, the Town shall prominently post a notice on the site proposed for subdivision or on an adjacent public street or highway right-of-way. The Planning Board shall forward its recommendation to the Board of Commissioners within thirty (30) days after first consideration by the Planning Board. If the Planning Board fails to act within the 30-day period, the subdivision will be placed on the next available Board of Commissioners agenda. The Board of Commissioners shall consider the preliminary plat and approve, approve with conditions acceptable to the applicant, or disapprove the plan.
4.24.1.4. The Planning Board shall determine whether the preliminary plat meets the policy, purposes, and standards established by this Part and shall study its practicability, taking into consideration the requirements of the community and the best use of the land being subdivided. Particular attention shall be given to the arrangement, location and width of streets, their relation to the topography of the land, water supply, sewage disposal, drainage, lot sizes and arrangement, the future development of adjoining lands, construction plans, erosion control plans, and the requirements of the master plan and the official map, if such exist, the zoning requirements and this UDO. The Planning Board shall submit its findings and recommendations to the Board of Commissioners at their next regularly scheduled meeting. The Board of Commissioners may approve, reject or grant conditional approval of the preliminary plat. The Planning Board or the Board of Commissioners, in its discretion, if it deems that health and sanitary conditions in the area, the subdivision plans and planned population density warrant, may require percolation tests of the soil by the subdivider and the installation of appropriate sanitary and waste disposal facilities as a condition of approval. For any major subdivisions of land within the Town's SED-80 district, the subdivider shall be required to submit to the Town an environmental assessment in accordance with the terms, guidelines, policies and conditions of G.S. Ch. 113A. If a completed environmental assessment demonstrates to the satisfaction of the Town that the subdivision has the potential to result in a significant adverse effect on the quality of the environment, the developer shall prepare, in accordance with G.S. Ch. 113A, and submit to the Town an environmental impact statement. The Town may submit all documents to the state clearinghouse for review of adequacy and consideration by appropriate state permitting agencies.
4.24.1.5. Conditional Approval. When recommending conditional approval of a preliminary plat, the Planning Board shall state in writing the conditions of such approval, if any, with respect to:
4.24.1.5.1. The specific changes which it will require in the preliminary plat;
4.24.1.5.2. The character and extent of these required changes; and
4.24.1.5.3. The amount of all bonds which will be required as a prerequisite to the approval of the preliminary plat.
Conditional approval of a preliminary plat shall not constitute approval of the final subdivision plat, but rather it shall be deemed an expression of approval of the design submitted on the preliminary plat as a guide to the preparation of the final plat, which will be submitted for approval by the UDO Administrator, and for recording upon fulfillment of the requirements of this Part and the conditions of the conditional approval, if any. The Planning Board or the Board of Commissioners may require additional changes as a result of further study of the subdivision plans or as a result of new information obtained subsequent to the time of conditional approval. The fulfillment of these conditions and the incorporation of these conditions into the preliminary plat shall be determined by the UDO Administrator in accordance with the instructions of the Board of Commissioners. At such time, the Board of Commissioners' approval shall become final, as to the preliminary plat, and the UDO Administrator shall so signify on the plat.
4.24.1.6. Notation of Approval of Preliminary Plat. The date of final preliminary plat approval shall be noted on all copies of the preliminary plat by the UDO Administrator.
4.24.1.7. Certification of Water and Sewer Approval; Erosion Control. As a specific prerequisite to approval of the preliminary plat, the subdivider must exhibit an endorsement showing tentative approval of water and wastewater facilities by the Dare County Health Department or other appropriate agency, and also exhibit plans, satisfactory to the Planning Board, for the control of erosion within the proposed subdivision, particularly as related to the control of shifting sand by winds and water.
4.24.1.8. Commencement of Improvements. Upon final approval of the preliminary plat, the subdivider may commence construction of improvements shown on the preliminary plat; provided, however, that the subdivider has met the requirements of all other applicable statutes, ordinances and this Part.
4.24.1.9. Resubmission After Rejection. A preliminary plat which is rejected may be resubmitted for reconsideration in accordance with Section 4.22, Initial Conference; Preliminary Sketch Plan, at the option of the subdivider and after it has been revised to conform to this Part.
4.24.2. Final Plat.
4.24.2.1. At the time of submission of the final plat, the subdivider or his or her authorized agent shall pay the Town an application fee as established by the Board of Commissioners in accordance with Section 1.9, Fees. Refer to Section 10.52, Requirements for and Contents of Final Plat and Supporting Documents for plat requirements.
4.24.2.2. Within twenty-four (24) months after approval of the preliminary plat by the Board of Commissioners, the subdivider shall submit a final plat showing that the subdivision has been completed according to the preliminary plan and phasing plan (if applicable). The final plat may include all or only a portion of the subdivision as proposed and approved on the preliminary subdivision plat, provided that all required improvements have been installed as called for in the approved preliminary plat or a surety bond or similar financial instrument has been approved by the Board of Commissioners, in accordance with subsection 4.24.6.
4.24.2.2.1. The UDO Administrator shall determine whether or not the final plat substantially agrees with the approved preliminary plat. If the final plat substantially agrees with the preliminary plat, the UDO Administrator shall approve the final plat after the Board of Commissioners has accepted the publicly dedicated improvements or approved a performance bond agreement.
4.24.2.2.2. If substantial differences exist, the UDO Administrator may deny the final plat and require that a new preliminary plat be submitted in accordance with subsection 4.24.1.
4.24.2.2.3 Lots shall be transferred, conveyed, or developed only after the final plat has been approved and recorded at the Dare County Register of Deeds office. No building permits may be issued until final plat approval.
4.24.2.3. Four (4) sets of the final plat on paper with original signatures shall be submitted; in addition to the original sets one (1) digital copy, one (1) mylar copies, and two (2) paper copies of the final plat. One of the copies with original signatures shall be returned to the subdivider, and one mylar copy shall be recorded by the developer at the Dare County Register of Deeds office.
4.24.2.4. The final plat shall be prepared by a surveyor licensed and registered to practice in the state. It shall conform to the provisions of plats, subdivisions, and mapping requirements as set forth in G.S. 47-30, as amended, and the most recent edition of Standards of Practice of Land Surveying in North Carolina.
4.24.2.5. The final plat shall depict or contain the information specified in Section 10.52, Requirements for and Contents of Final Plat and Supporting Documents. Plats not illustrating or containing the information required in Section 10.52 shall be returned to the subdivider or his or her authorized agent for completion and resubmission.
4.24.3. Time Limitation/Approval of Preliminary Plat.
Preliminary plat approval shall be valid for twenty-four (24) months unless a greater
time period is granted through a Vested Rights request. If final plat approval has
not been obtained within the twenty-four (24) month period, preliminary plat approval
is void. A new preliminary plat shall be required to be submitted and such plat shall
be in conformance with all current and applicable standards in this Ordinance. Notwithstanding,
the developer may submit a request to the UDO Administrator for a time extension for
up to one (1) year for final plat submittal. Said request must be submitted to the
UDO Administrator thirty (30) days prior to the original plat expiration date. No
more than one (1) such extension may be granted by the UDO Administrator per subdivision.
The developer may submit a final plat for one or more phases of a subdivision given
preliminary plat approval. Said submission shall extend the expiration date for the
remaining phases of the subdivision for an additional twenty-four (24) months past
the date of said final plat approval or approval of one or more phases.
4.24.4. As-Built Drawing Submittal.
Prior to final plat approval or release of performance guarantees, the subdivider
shall submit the final plat along with as-built drawings of all improvements, the
as-built drawings to be administratively approved.
4.24.5. Property Owners Association Covenants Review.
Prior to approval of any final plat for a major subdivision, the UDO Administrator
shall review the covenants of the Property Owners Association to ensure the covenants
include provisions for the ownership and maintenance of all privately held property
and facilities, including engineered stormwater control measures (SCMs). The UDO Administrator
may refer the covenants to the Town Attorney for review and comment.
4.24.6. Performance Guarantees.
In lieu of requiring the completion, installation, and dedication of all improvements
prior to final plat approval, the Town of Nags Head may enter into an agreement with
the subdivider whereby the subdivider shall agree to complete any remaining required
improvements as specified by the approved preliminary plat for that portion of the
subdivision to be shown on the final plat within a mutually agreed upon specified
time period not to exceed one (1) year. Once agreed upon by both parties and the security
required herein is provided, the final plat may be approved by the Board of Commissioners,
if all other requirements of this Ordinance are met. The Town shall require a certified
cost estimate from a licensed contractor or engineer for the cost of completion of
such improvements. This provision does not apply to stormwater improvements.
4.24.6.1. Upon reaching an agreement with the Town to allow for final plat approval prior to completion of required improvement, the subdivider shall provide its choice of one of the following Performance Guarantees, in the amount required by subsection 4.24.6.3:
4.24.6.1.1. Surety bond issued by any company authorized to do business in this State.
4.24.6.1.2. Letter of credit issued by any financial institution licensed to do business in this State.
4.24.6.1.3. Other form of guarantee that provides equivalent security to a surety bond or letter of credit.
4.24.6.2. The performance guarantee shall be returned or released, as appropriate, within thirty (30) days upon the acknowledgment by the Town that the improvements for which the performance guarantee is being required are complete. If the improvements are not complete and the current performance guarantee is expiring, the performance guarantee shall be extended, or a new performance guarantee issued, for an additional period until such required improvements are complete. A developer shall demonstrate reasonable, good faith progress toward completion of the required improvements that are the subject of the performance guarantee or any extension. The form of any extension shall remain at the election of the developer.
4.24.6.3. The amount of the performance guarantee shall not equal one hundred twenty-five percent (125%) of the reasonably estimated cost of completion at the time the performance guarantee is issued. Any extension of the performance guarantee necessary to complete required improvements shall equal one hundred twenty-five percent (125%) of the reasonably estimated cost of completion of the remaining incomplete improvements still outstanding at the time the extension is obtained.
4.24.6.4. The performance guarantee shall only be used for completion of the required improvements and not for repairs or maintenance after completion.
4.24.6.5. For subdivisions which are underwritten or constructed with federal funds and for which the specifications for facilities or improvements are equal to or of a higher standard than those required by the Town, the bond-posting requirement may be waived and the final plat approved prior to completion of facilities or improvements by the Board of Commissioners following a written request by the subdivider.
4.24.7. Transfer of Lots in Unapproved Subdivision Plats, Conveyance of Unapproved Lot Subject to this Ordinance.
After the effective date of this Ordinance, it shall be illegal for any person being the owner or agent of the owner of any land located within the territorial jurisdiction of this Ordinance, to subdivide land in violation of this Ordinance or to transfer or sell land by reference to, exhibition of, or any other use of a plat showing a subdivision of the land before the plat has been properly approved under the terms of this Ordinance.
The description by metes and bounds in the instrument of transfer or other document used in the process of selling or transferring land shall not exempt the transaction from this Ordinance.
Any person who, being the owner or agent of the owner of any land located within the jurisdiction of the Town, thereafter subdivides land in violation of applicable Town ordinances or transfers or sells land by reference to, exhibition of, or any other use of a plat showing a subdivision of the land before the plat has been properly approved under applicable Town ordinances and recorded in the office of the Dare County Register of Deeds, or who transfers land otherwise subject to this Ordinance by reference to metes-and-bounds description shall be guilty of a Class 1 misdemeanor and in violation of this Ordinance, and are subject, upon conviction, to fine and/or imprisonment as provided by G.S. 14-4.
The Board of Commissioners, through its attorney or other official so designated, may take any action to enforce this Ordinance as provided in Section 1.10, Violation of UDO Provisions. Civil penalties may be issued in accordance with Section 1.10. The Board of Commissioners may direct the enforcement of this Ordinance by any method listed in NCGS 160A-174, including enjoining the transfer or sale of land in an illegal subdivision. Building permits required pursuant to NCGS 160D-1110 may be denied for lots that have been illegally subdivided.
(Ord. No. 21-06-012, Art. III, Pt. V(Att. E), 6-2-2021)
After the effective date of this Ordinance, no subdivision plat of land within the Town's jurisdiction shall be filed or recorded until it has been submitted to and approved by the appropriate agencies, and until this approval is entered in writing on the face of the plat by the chairperson or head of that agency. All publicly dedicated improvements must be accepted by the Board of Commissioners contingent upon final plat recordation or acceptance of an approved performance bond.
A plat shall not be filed or recorded by the Dare County Register of Deeds of any subdivision located within the Town's jurisdiction that has not been approved in accordance with this Ordinance, nor shall the Clerk of Superior Court order or direct the recording of a plat if the recording would be in conflict with the requirements of this Ordinance.
Development permits and building permits may be issued by the Town of Nags Head for the erection of any building on any lot within a proposed subdivision prior to the final plat of said subdivision being approved in a manner as prescribed by this Ordinance and recorded at the Register of Deeds office, provided an improvement permit has been issued by the Dare County Health Department, if required. A certificate of occupancy may not be issued until the final plat has been approved and recorded.
A developer may provide funds to the Town whereby the Town may acquire recreational land or areas to serve the development or subdivision, including the purchase of land that may be used to serve more than one subdivision or development within the immediate area. All funds received by the Town pursuant to this paragraph shall be used only for the acquisition or development of recreation, park, or open space sites. Any formula enacted to determine the amount of funds that are to be provided under this paragraph shall be based on the value of the development or subdivision for property tax purposes. A combination or partial payment of funds and partial dedication of land when the governing body of the Town determines that this combination is in the best interests of the citizens of the area to be served.
4.28.1. Waivers Generally.
Where the Planning Board finds that, due to the special circumstances of a particular
plat, the provision of certain required improvements is not requisite in the interest
of public health, safety and general welfare or is inappropriate because of inadequacy
or lack of connecting facilities adjacent or in proximity to the proposed subdivision,
it may recommend and the Board of Commissioners may waive such requirements subject
to appropriate conditions. Any decision of the Board of Commissioners must be rendered
by a simple majority of those members present and constituting three-fourths of the
total membership of the Board. Waiver requests shall be handled in accordance with
the procedures established in Section 3.13, Procedures for Quasi-Judicial Hearings.
4.28.2. Conditions.
In granting such waivers, the Planning Board may recommend and the Board of Commissioners
may require such conditions as will, in its judgment, secure substantially the objectives
of the standards or requirements so varied or modified.
The Construction Drawings for Minor Site Plans, Major Site Plans, and Major Subdivision Preliminary Plats shall be submitted with the site plan or preliminary plat. The construction drawings shall be reviewed concurrent with the major site plan or major subdivision preliminary plat. Construction drawings shall be approved administratively prior to the issuance of a building permit.
Construction Drawings shall include the information contained in Section 4.9, Purpose and Intent. More detailed information regarding submittal requirements can be found in the Town's Reference Manual, 2019 Edition, for Development Permit Applications.