Minimum Filing Requirements
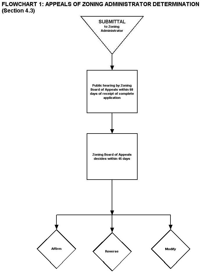
The application must be completed in accordance with the provisions in Section 3.2 of the Zoning Ordinance and Section 4.3 for Appeals of a Zoning Administrator Determination. The application must be accompanied by the following, unless specifically waived by the Zoning Administrator.
1.
Application. Provide all required information and the appropriate signature(s).
2.
Statement. Provide a statement, in accordance with Section 4.3 of the Zoning Ordinance, indicating the nature of the request for appealing a Zoning Administrator determination, as well as the rationale for the request. Statements shall also reference the specific property address, if necessary, and the section(s) of the Ordinance related to the request.
3.
Applicant Disclosure Statement. Complete this statement regarding ownership interest located in the Zoning Ordinance Appendices (based on Municipal Code Article 2, Chapter 24, Section 1).
4.
Other Documents. Provide any other statements, documents or plans deemed necessary to support the request.
5.
Section 3.3 - Notice for Public Hearings. The applicant will prepare a legal notice to be published in the local newspaper between 15 and 30 days prior to the hearing, in accordance with Section 3.3.A, and submit notice to the City. If the appeal is related to a specific subject property, the applicant is required to prepare a mailed notice to send to all properties within 250 feet of the subject property also within 15 to 30 days of the hearing.
6.
Fee. A check for $300, payable to the City of Park Ridge, shall accompany the application
7.
Copies. Submit the original application (with the original signature) and all supporting documents, along with 15 copies of each item submitted with the application. All documents must be on 8.5" × 11" or 11" × 17" paper, except where specified by the Zoning Administrator.
8.
Any other information or documentation, as may be required by the Zoning Administrator.
Minimum Filing Requirements
The application must be completed in accordance with the provisions in Section 3.2 of the Zoning Ordinance and Section 5.0 for Planned Developments. The application must be accompanied by the following, unless specifically waived by the Zoning Administrator.
1.
Application. Provide all required information and the appropriate signature(s).
2.
Statement. Provide a statement, in accordance with Section 5.0 of the Zoning Ordinance, that indicates the following: describe the nature of the planned development request, including the existing and proposed use for the property; list all proposed exceptions and community benefits requested as part of the special use, including references to specific sections of the Zoning Ordinance; and indicate how the planned development supports each of the conclusions in Section 5.5.C.2.b.
3.
Applicant Disclosure Statement. Complete this statement regarding ownership interest located in the Zoning Ordinance Appendices (based on Municipal Code Article 2, Chapter 24, Section 1).
4.
Minimum submittal requirements for a Stage 1 development plan (refer to Section 5.5.C.1):
a.
Plat of Survey. The Plat must be to scale, show all parcels or lots (whether in whole or in part) comprising the subject property), the actual dimensions of the parcel(s) and all existing structures.
b.
Proof of ownership. Applies to the subject property or properties, consisting of a warranty deed, title certificate or title insurance verification (photocopy). If the applicant is not the owner, a signed statement by the owner must be submitted certifying acknowledgement of the application.
c.
Site Location Map. Drawn to scale and show the land use and zoning designation of all properties within 600 feet of the subject property.
d.
Preliminary Site Plan. The plan must be drawn to scale, and show (where applicable): the dimensions of the entire subject property, total lot area, location of all existing and proposed structures, building setback lines, lot coverage calculations, driveways, off-street parking and loading facilities, the total number of dwelling units and bedrooms, and other information relevant to illustrate the site plan.
e.
Building Elevations and Floor Plans. Show the general architectural character and interior layout of all proposed buildings, structures or additions.
f.
Traffic Circulation Plan. Indicate proposed vehicle movements, in and around the site. Include information on pedestrian access and safety.
g.
Traffic generation plan. Provide an analysis prepared by a qualified professional indicating amount of traffic projected by the proposed special use and the expected impact of the proposed special use on existing traffic patterns.
h.
Off-street parking and loading facilities plan (Section 12). Show the location, quantity and dimensions of all parking and loading facilities, including all parking lot lighting (Section 11.3).
i.
Utilities and Stormwater Drainage Plans. Plans and an analysis shall be prepared by a qualified professional showing the locations of existing and proposed water and sewer lines, and stormwater drainage facilities. The analysis shall indicate the adequacy of all utilities to serve the site.
j.
Preliminary Landscape, Screening and Open Space Plans (Section 13). Show the location of all proposed landscaping (indicate species, sizes and quantities of all plantings), existing trees at six inches or more in diameter and proposed trees, fencing (indicate location, dimensions and type of materials), all open space (type, location and calculations), and screening for all refuse storage areas (indicate type of screening and dimensions).
k.
Sign plans (Section 14). Submit plans for all signs used for identification, and include the location, design and dimensions of each sign.
5.
Notice Requirements (Section 3.3). The applicant will prepare a legal notice to be published in the local newspaper between 15 and 30 days prior to the public hearing, in accordance with Section 3.3.A, and will provide a copy of the notice to the City. In addition, the applicant shall comply with Section 3.3.B.1 and 2 and prepare a mailed notice to send to all properties within 250 feet of the subject property between 15 and 30 days prior to the hearing. The applicant shall provide a list of property owners to receive the notice to the Zoning Administrator at least five days prior to the public hearing.
6.
Posted Sign Notice (Section 3.3.C). The applicant shall post a sign (provided by the City) on the subject property for between 15 and 30 days prior to the Zoning Administrator's decision, in the case of an administrative variance, and between 15 and 30 days prior to a public hearing, in the case of a minor or major variance.
7.
Fee. A check for $750 payable to the City of Park Ridge shall accompany each application. This includes a $700 application fee and $50 for a Zoning Sign.
8.
Copies. Submit the original application (with the original signature) and all supporting documents, along with 17 copies of all documents, which must be on 8.5" × 11" or 11" × 17" paper, except where specified by the Zoning Administrator.
9.
Any other information or documentation required by the Zoning Administrator.
Minimum Filing Requirements
The application must be completed in accordance with the provisions in Section 3.2 of the Zoning Ordinance and Section 4.5 for Site Plan Reviews. The application must be accompanied by the following, unless specifically waived by the Zoning Administrator.
1.
Application. Provide all required information and the appropriate signature(s).
2.
Statement. Provide a statement, in accordance with Section 4.5 of the Zoning Ordinance, indicating the nature of the request for a site plan review, including the existing and proposed use for the property.
3.
Proof of ownership. Applies to the subject property or properties, consisting of a warranty deed, title certificate or title insurance verification (photocopy). If the applicant is not the owner, a signed statement by the owner must be submitted certifying acknowledgement of the application.
4.
Applicant Disclosure Statement. Complete this statement regarding ownership interest located in the Zoning Ordinance Appendices (based on Municipal Code Article 2, Chapter 24, Section 1).
5.
Plat of Survey. The Plat must be to scale, show all parcels or lots (whether in whole or in part) comprising the subject property, the actual dimensions of the parcel(s) and all existing structures.
6.
Design Standards for site plan reviews. Submit the following documents, where applicable:
a.
Building elevations and floor plans. Show the general architectural character and interior layout of all proposed buildings, structures or additions.
b.
Site Plan. The plan must be drawn to scale, and show (where applicable): the dimensions of the entire subject property, total lot area, location of all existing and proposed structures, building setback lines, lot coverage calculations, driveways, off-street parking and loading facilities, the total number of dwelling units and bedrooms, and other information relevant to illustrate the site plan.
c.
Off-street Parking and Loading Facilities Plan and Analysis (Section 12). Show the location, quantity and dimensions of all parking and loading facilities, including all parking lot lighting (Section 11.3), as well as an analysis of all required and proposed parking spaces.
d.
Traffic Circulation Plan. Indicate proposed vehicle movements, in and around the site. Include information on pedestrian access and safety.
e.
Landscape, Screening and Open Space Plan (Section 13). Show the location of all proposed landscaping (indicate species, sizes and quantities of all plantings), existing trees at six inches or more in diameter and proposed trees, fencing (indicate location, dimensions and type of materials), all open space (type, location and calculations), and screening for all refuse storage areas (indicate type of screening and dimensions).
f.
Utilities and Stormwater Drainage Plans. Plans and an analysis shall be prepared by a qualified professional showing the locations of existing and proposed water and sewer lines, and stormwater drainage facilities. The analysis shall indicate the adequacy of all utilities to serve the site.
g.
Sign Plans (Section 14). Submit plans for all signs used for identification, and include the location, design and dimensions of each sign.
7.
Posted Sign Notice (Section 3.3.C). The City will post a sign on the subject property between 15 and 30 days prior to the public meeting.
8.
Fee. A check payable to the City of Park Ridge shall accompany each application:
□
Administrative: $100
□
Planning and Zoning Commission: $250 includes $200 fee, plus $50 for a notification sign.
9.
Copies. Submit the original application (with the original signature) and all supporting documents, along with 17 copies of all documents, which must be on 8.5" × 11" or 11" × 17" paper, except where specified by the Zoning Administrator.
10.
Any other information or documentation required by the Zoning Administrator.
Minimum Filing Requirements
The application must be completed in accordance with the provisions in Section 3.2 of the Zoning Ordinance and Section 4.4 for Variances. The application must be accompanied by the following, unless specifically waived by the Zoning Administrator.
1.
Application. Provide all required information and the appropriate signature(s).
2.
Statement. Provide a statement, in accordance with Section 4.6 of the Zoning Ordinance, that contains the following:
a.
Description of the specific variance request, including the specific section of the Zoning Ordinance and the specific modification of minimum requirements of the Zoning Ordinance which would be necessary to permit the proposed use or construction;
b.
The particular requirements of the Zoning Ordinance which prevent the proposed use or construction;
c.
The characteristics of the subject property which prevent compliance with the requirements of the Zoning Ordinance;
d.
A response to Section 4.4.E.I stating that no variance from the provisions of this Ordinance shall be granted unless the Zoning Administrator, Zoning Board of Appeals and/or the City Council make specific written findings of fact based directly on the standards and conditions imposed by this section, which are as follows:
a)
The strict application of the terms of this Zoning Ordinance will result in undue hardship;
b)
The plight of the owner is due to unique circumstances; and
c)
The variance, if granted, will not alter the essential character of the locality.
3.
Proof of ownership. Applies to the subject property or properties, consisting of a warranty deed, title certificate or title insurance verification (photocopy). If the applicant is not the owner, a signed statement by the owner must be submitted certifying acknowledgement of the application.
4.
Applicant Disclosure Statement. Complete this statement regarding ownership interest located in the Zoning Ordinance Appendices (based on Municipal Code Article 2, Chapter 24, Section 1).
5.
Site Location Map. Drawn to scale and show the land use and zoning designation of all properties within 250 feet of the subject property.
6.
Plat of Survey. The Plat must be to scale, show all parcels or lots (whether in whole or in part) comprising the subject property, the actual dimensions of the parcel(s) and all existing structures.
7.
Plans and documents. Submit the following plans and documents, where applicable:
a.
Site plan. The plan must be drawn to scale, show the entire subject property and graphically illustrate the proposed variance request.
b.
Building Elevations and Floor Plans. Show the general architectural character and interior layout of all proposed buildings, structures or additions.
c.
Off-street Parking and Loading Facilities Plan and Analysis. Show the location, quantity and dimensions of all parking and loading facilities, in accordance with Section 12, as well as an analysis of all required and proposed parking spaces.
d.
Traffic Circulation and Generation Study. When changes are proposed in the intensity of use of a subject property, provide a study prepared by a qualified professional indicating the impact of the proposed variance on existing traffic patterns, vehicular circulation patterns, and pedestrian access and safety.
e.
Sign Plans. Submit plans for all signs used for identification, and include the location, design and dimensions of each sign, in accordance with Section 14.
8.
Notice Requirements (Section 3.3). For administrative variances, the applicant shall comply with the notification requirements in Section 3.3 to send notices between 15 and 30 days prior to the Zoning Administrator's decision on the case. For minor and major variances requiring a public hearing, the applicant will prepare a legal notice to be published in the local newspaper between 15 and 30 days prior to the hearing, in accordance with Section 3.3.A, and submit notice to the City. The applicant shall comply with Section 3.3.B.1 and 2 and prepare a mailed notice to send to all properties within 250 feet of the subject property between 15 and 30 days prior to the hearing, return address to Community Preservation and Development, 505 Butler Place, Park Ridge, Illinois 60068. In all cases, the applicant shall provide a list of property owners to receive the notice to the Zoning Administrator at least five days prior to the Zoning Administrator decision in administrative variances or the public hearing, in the case of a minor or major variance.
9.
Posted Sign Notice (Section 3.3.C). The City will post a sign on the subject property between 15 and 30 days prior to the public hearing.
10.
Fee. A check payable to the City of Park Ridge shall accompany each application. The fee is $150 to $400 (depending upon the type of application).
11.
Copies. Submit the original application (with the original signature) and all supporting documents, along with 10 copies of each item submitted with the application. All documents must be on 8.5" × 11" or 11" × 17" paper, except where specified by the Zoning Administrator.
12.
Any other information or documentation required by the Zoning Administrator.
Minimum Filing Requirements
The application must be completed in accordance with the provisions in Section 3.2 of the Zoning Ordinance and Section 4.6 for special uses. The application must be accompanied by the following, unless specifically waived by the Zoning Administrator.
1.
Application. Provide all required information and the appropriate signature(s).
2.
Statement. Provide a statement, in accordance with Section 4.6 of the Zoning Ordinance, that indicates the following: describe the nature of the special use request, including the existing and proposed use for the property; list all proposed exceptions requested as part of the special use, including references to specific sections of the Zoning Ordinance; and indicate how the special use supports each of the following conclusions (refer to Section 4.6.E.1):
a.
The establishment, maintenance and operation of the special use, in the specific location proposed, will not endanger the public health, safety, morals or general welfare of any portion of the community;
b.
The proposed special use is compatible with adjacent peroperties and other property within the immediate vicinity; and
c.
The special use, in the specific location proposed, is consistent with the pirit and intent of this Ordinance and the Comprehensive Plan.
3.
Proof of ownership. Applies to the subject property or properties, consisting of a warranty deed, title certificate or title insurance verification (photocopy). If the applicant is not the owner, a signed statement by the owner must be submitted certifying acknowledgement of the application.
4.
Applicant Disclosure Statement. Complete this statement regarding ownership interest located in the Zoning Ordinance Appendices (based on Municipal Code Article 2, Chapter 24, Section 1).
5.
Plat of Survey. The Plat must be to scale, show all parcels or lots (whether in whole or in part) comprising the subject property, the actual dimensions of the parcel(s) and all existing structures.
6.
Design Standards for special uses. Submit the following documents, where applicable:
a.
Building elevations and floor plans. Show the general architectural character and interior layout of all proposed buildings, structures or additions.
b.
Site Plan. The plan must be drawn to scale, and show (where applicable): the dimensions of the entire subject property, total lot area, location of all existing and proposed structures, building setback lines, lot coverage calculations, driveways, off-street parking and loading facilities, the total number of dwelling units and bedrooms, and other information relevant to illustrate the site plan.
c.
Off-street Parking and Loading Facilities Plan (Section 12). Show the location, quantity and dimensions of all parking and loading facilities, including all parking lot lighting (Section 11.3).
d.
Traffic Circulation Plan. Indicate proposed vehicle movements, in and around the site. Include information on pedestrian access and safety.
e.
Traffic Generation Plan. Provide an analysis prepared by a qualified professional indicating amount of traffic projected by the proposed special use and the expected impact of the proposed special use on existing traffic patterns.
f.
Landscape, Screening and Open Space Plan (Section 13). Show the location of all proposed landscaping (indicate species, sizes and quantities of all plantings), existing trees at six inches or more in diameter and proposed trees, fencing (indicate location, dimensions and type of materials), all open space (type, location and calculations), and screening for all refuse storage areas (indicate type of screening and dimensions).
g.
Utilities and Stormwater Drainage Plans. Plans and an analysis shall be prepared by a qualified professional showing the locations of existing and proposed water and sewer lines, and stormwater drainage facilities. The analysis shall indicate the adequacy of all utilities to serve the site.
h.
Sign Plans (Section 14). Submit plans for all signs used for identification, and include the location, design and dimensions of each sign.
7.
Notice Requirements (Section 3.3). The applicant will prepare a legal notice to be published in the local newspaper between 15 and 30 days prior to the public hearing, in accordance with Section 3.3.A, and will provide a copy of the notice to the City. In addition, the applicant shall comply with Section 3.3.B.1 and 2 and prepare a mailed notice to send to all properties within 250 feet of the subject property between 15 and 30 days prior to the hearing. The applicant shall provide a list of property owners to receive the notice to the Zoning Administrator at least five days prior to the public hearing.
8.
Posted Sign Notice (Section 3.3.C). The applicant shall post a sign (provided by the City) on the subject property for between 15 and 30 days prior to the Zoning Administrator's decision, in the case of an administrative variance, and between 15 and 30 days prior to a public hearing, in the case of a minor or major variance.
9.
Fee. A check for $450 payable to the City of Park Ridge shall accompany each application. This includes a $400 application fee and $50 for a Zoning Sign.
10.
Copies. Submit the original application (with the original signature) and all supporting documents, along with 17 copies of all documents, which must be on 8.5" × 11" or 11" × 17" paper, except where specified by the Zoning Administrator.
11.
Any other information or documentation required by the Zoning Administrator.
Minimum Filing Requirements
The application must be completed in accordance with the provisions in Section 3.2 of the Zoning Ordinance and Section 4.8 for Zoning Map Amendments. The application must be accompanied by the following, unless specifically waived by the Zoning Administrator.
1.
Application. Provide all required information and the appropriate signature(s).
2.
Statement. Provide a statement, in accordance with Section 4.8 of the Zoning Ordinance that indicates the following: describe the nature of the zoning map amendment request, including the existing and proposed use for the property; and indicate how the amendment supports each of the conclusions listed in Section 4.8. E Table 1.
3.
Proof of ownership. Applies to the subject property or properties, consisting of a warranty deed, title certificate or title insurance verification (photocopy). If the applicant is not the owner, a signed statement by the owner must be submitted certifying acknowledgement of the application.
4.
Applicant Disclosure Statement. Complete this statement regarding ownership interest located in the Zoning Ordinance Appendices (based on Municipal Code Article 2, Chapter 24, Section 1).
5.
Site Location Map. Drawn to scale and show the land use and zoning designation of all properties within 600 feet of the subject property.
6.
Plat of Survey. The Plat must be to scale, show all parcels or lots (whether in whole or in part) comprising the subject property, the actual dimensions of the parcel(s) and all existing structures.
7.
Notice Requirements (Section 3.3). The applicant will prepare a legal notice to be published in the local newspaper between 15 and 30 days prior to the public hearing, in accordance with Section 3.3.A, and will provide a copy of the notice to the City. In addition, the applicant shall comply with Section 3.3.B.1 and 2 and prepare a mailed notice to send to all properties within 250 feet of the subject property between 15 and 30 days prior to the hearing. The applicant shall provide a list of property owners to receive the notice to the Zoning Administrator at least five days prior to the public hearing.
8.
Posted Sign Notice (Section 3.3.C). The applicant shall post a sign (provided by the City) on the subject property for between 15 and 30 days prior to the Zoning Administrator's decision, in the case of an administrative variance, and between 15 and 30 days prior to a public hearing, in the case of a minor or major variance.
9.
Fee. A check for $300 to $450 payable to the City of Park Ridge shall accompany each application. This includes a $250 application fee for rezoning requests to the R-1 or R-2 Districts, or $400 for rezonings to all other districts, in addition to $50 for a Zoning Sign.
10.
Copies. Submit the original application (with the original signature) and all supporting documents, along with 17 copies of all documents, which must be on 8.5" × 11" or 11" × 17" paper, except where specified by the Zoning Administrator.
11.
Any other information or documentation required by the Zoning Administrator.
Minimum Filing Requirements
The application must be completed in accordance with the provisions in Section 3.2 of the Zoning Ordinance and Section 4.8 for Zoning Text Amendments. The application must be accompanied by the following, unless specifically waived by the Zoning Administrator.
12.
Application. Provide all required information and the appropriate signature(s).
13.
Statement. Provide a statement, in accordance with Section 4.8 of the Zoning Ordinance that indicates the following: describe the nature of the zoning text amendment request and indicate how the amendment supports each of the conclusions in Section 4.8.E Table 1.
14.
Applicant Disclosure Statement. Complete this statement regarding ownership interest located in the Zoning Ordinance Appendices (based on Municipal Code Article 2, Chapter 24, Section 1).
15.
Disclosure Statement. Complete this statement located in the Appendices of the Zoning Ordinance or Article 2, Chapter 24 of the Municipal Code.
16.
Notice Requirements (Section3.3). The applicant will prepare a legal notice to be published in the local newspaper between 15 and 30 days prior to the public hearing, in accordance with Section 3.3.A, and will provide a copy of the notice to the City.
17.
Fee. A check for $300 payable to the City of Park Ridge shall accompany the application.
18.
Copies. Submit the original application (with the original signature) and all supporting documents, along with 17 copies of all documents, which must be on 8.5" × 11" or 11" × 17" paper, except where specified by the Zoning Administrator.
19.
Any other information or documentation required by the Zoning Administrator.
Minimum Filing Requirements
The application must be completed in accordance with the provisions in Section 3.2 of the Zoning Ordinance and Section 4.2 for Zoning Interpretations. The application must be accompanied by the following, unless specifically waived by the Zoning Administrator.
1.
Application. Provide all required information and the appropriate signature(s).
2.
Statement. Provide a statement, in accordance with Section 4.2 of the Zoning Ordinance, indicating the nature of the request for interpretation, as well as the rationale for the request. Requests must be for the purpose of furthering some actual development, which must be noted in the statement. Statements shall also reference the specific property address, if necessary, and the section(s) of the Ordinance related to the request.
3.
Other Documents. Provide any other statements, documents or plans deemed necessary to support the request.
4.
Fee. A check for $100 payable to the City of Park Ridge shall accompany the application.
5.
Copies. Submit the original application (with the original signature) and all supporting documents, along with one copy of each item submitted with the application. All documents must be on 8.5" × 11" or 11" × 17" paper, except where specified by the Zoning Administrator.
6.
Any other information or documentation, as may be required by the Zoning Administrator.
Minimum Filing Requirements
The application must be completed in accordance with the provisions in Section 3.2 of the Zoning Ordinance and Section 4.3 for Appeals of a Zoning Administrator Determination. The application must be accompanied by the following, unless specifically waived by the Zoning Administrator.
1.
Application. Provide all required information and the appropriate signature(s).
2.
Statement. Provide a statement, in accordance with Section 4.3 of the Zoning Ordinance, indicating the nature of the request for appealing a Zoning Administrator determination, as well as the rationale for the request. Statements shall also reference the specific property address, if necessary, and the section(s) of the Ordinance related to the request.
3.
Applicant Disclosure Statement. Complete this statement regarding ownership interest located in the Zoning Ordinance Appendices (based on Municipal Code Article 2, Chapter 24, Section 1).
4.
Other Documents. Provide any other statements, documents or plans deemed necessary to support the request.
5.
Section 3.3 - Notice for Public Hearings. The applicant will prepare a legal notice to be published in the local newspaper between 15 and 30 days prior to the hearing, in accordance with Section 3.3.A, and submit notice to the City. If the appeal is related to a specific subject property, the applicant is required to prepare a mailed notice to send to all properties within 250 feet of the subject property also within 15 to 30 days of the hearing.
6.
Fee. A check for $300, payable to the City of Park Ridge, shall accompany the application
7.
Copies. Submit the original application (with the original signature) and all supporting documents, along with 15 copies of each item submitted with the application. All documents must be on 8.5" × 11" or 11" × 17" paper, except where specified by the Zoning Administrator.
8.
Any other information or documentation, as may be required by the Zoning Administrator.
Minimum Filing Requirements
The application must be completed in accordance with the provisions in Section 3.2 of the Zoning Ordinance and Section 5.0 for Planned Developments. The application must be accompanied by the following, unless specifically waived by the Zoning Administrator.
1.
Application. Provide all required information and the appropriate signature(s).
2.
Statement. Provide a statement, in accordance with Section 5.0 of the Zoning Ordinance, that indicates the following: describe the nature of the planned development request, including the existing and proposed use for the property; list all proposed exceptions and community benefits requested as part of the special use, including references to specific sections of the Zoning Ordinance; and indicate how the planned development supports each of the conclusions in Section 5.5.C.2.b.
3.
Applicant Disclosure Statement. Complete this statement regarding ownership interest located in the Zoning Ordinance Appendices (based on Municipal Code Article 2, Chapter 24, Section 1).
4.
Minimum submittal requirements for a Stage 1 development plan (refer to Section 5.5.C.1):
a.
Plat of Survey. The Plat must be to scale, show all parcels or lots (whether in whole or in part) comprising the subject property), the actual dimensions of the parcel(s) and all existing structures.
b.
Proof of ownership. Applies to the subject property or properties, consisting of a warranty deed, title certificate or title insurance verification (photocopy). If the applicant is not the owner, a signed statement by the owner must be submitted certifying acknowledgement of the application.
c.
Site Location Map. Drawn to scale and show the land use and zoning designation of all properties within 600 feet of the subject property.
d.
Preliminary Site Plan. The plan must be drawn to scale, and show (where applicable): the dimensions of the entire subject property, total lot area, location of all existing and proposed structures, building setback lines, lot coverage calculations, driveways, off-street parking and loading facilities, the total number of dwelling units and bedrooms, and other information relevant to illustrate the site plan.
e.
Building Elevations and Floor Plans. Show the general architectural character and interior layout of all proposed buildings, structures or additions.
f.
Traffic Circulation Plan. Indicate proposed vehicle movements, in and around the site. Include information on pedestrian access and safety.
g.
Traffic generation plan. Provide an analysis prepared by a qualified professional indicating amount of traffic projected by the proposed special use and the expected impact of the proposed special use on existing traffic patterns.
h.
Off-street parking and loading facilities plan (Section 12). Show the location, quantity and dimensions of all parking and loading facilities, including all parking lot lighting (Section 11.3).
i.
Utilities and Stormwater Drainage Plans. Plans and an analysis shall be prepared by a qualified professional showing the locations of existing and proposed water and sewer lines, and stormwater drainage facilities. The analysis shall indicate the adequacy of all utilities to serve the site.
j.
Preliminary Landscape, Screening and Open Space Plans (Section 13). Show the location of all proposed landscaping (indicate species, sizes and quantities of all plantings), existing trees at six inches or more in diameter and proposed trees, fencing (indicate location, dimensions and type of materials), all open space (type, location and calculations), and screening for all refuse storage areas (indicate type of screening and dimensions).
k.
Sign plans (Section 14). Submit plans for all signs used for identification, and include the location, design and dimensions of each sign.
5.
Notice Requirements (Section 3.3). The applicant will prepare a legal notice to be published in the local newspaper between 15 and 30 days prior to the public hearing, in accordance with Section 3.3.A, and will provide a copy of the notice to the City. In addition, the applicant shall comply with Section 3.3.B.1 and 2 and prepare a mailed notice to send to all properties within 250 feet of the subject property between 15 and 30 days prior to the hearing. The applicant shall provide a list of property owners to receive the notice to the Zoning Administrator at least five days prior to the public hearing.
6.
Posted Sign Notice (Section 3.3.C). The applicant shall post a sign (provided by the City) on the subject property for between 15 and 30 days prior to the Zoning Administrator's decision, in the case of an administrative variance, and between 15 and 30 days prior to a public hearing, in the case of a minor or major variance.
7.
Fee. A check for $750 payable to the City of Park Ridge shall accompany each application. This includes a $700 application fee and $50 for a Zoning Sign.
8.
Copies. Submit the original application (with the original signature) and all supporting documents, along with 17 copies of all documents, which must be on 8.5" × 11" or 11" × 17" paper, except where specified by the Zoning Administrator.
9.
Any other information or documentation required by the Zoning Administrator.
Minimum Filing Requirements
The application must be completed in accordance with the provisions in Section 3.2 of the Zoning Ordinance and Section 4.5 for Site Plan Reviews. The application must be accompanied by the following, unless specifically waived by the Zoning Administrator.
1.
Application. Provide all required information and the appropriate signature(s).
2.
Statement. Provide a statement, in accordance with Section 4.5 of the Zoning Ordinance, indicating the nature of the request for a site plan review, including the existing and proposed use for the property.
3.
Proof of ownership. Applies to the subject property or properties, consisting of a warranty deed, title certificate or title insurance verification (photocopy). If the applicant is not the owner, a signed statement by the owner must be submitted certifying acknowledgement of the application.
4.
Applicant Disclosure Statement. Complete this statement regarding ownership interest located in the Zoning Ordinance Appendices (based on Municipal Code Article 2, Chapter 24, Section 1).
5.
Plat of Survey. The Plat must be to scale, show all parcels or lots (whether in whole or in part) comprising the subject property, the actual dimensions of the parcel(s) and all existing structures.
6.
Design Standards for site plan reviews. Submit the following documents, where applicable:
a.
Building elevations and floor plans. Show the general architectural character and interior layout of all proposed buildings, structures or additions.
b.
Site Plan. The plan must be drawn to scale, and show (where applicable): the dimensions of the entire subject property, total lot area, location of all existing and proposed structures, building setback lines, lot coverage calculations, driveways, off-street parking and loading facilities, the total number of dwelling units and bedrooms, and other information relevant to illustrate the site plan.
c.
Off-street Parking and Loading Facilities Plan and Analysis (Section 12). Show the location, quantity and dimensions of all parking and loading facilities, including all parking lot lighting (Section 11.3), as well as an analysis of all required and proposed parking spaces.
d.
Traffic Circulation Plan. Indicate proposed vehicle movements, in and around the site. Include information on pedestrian access and safety.
e.
Landscape, Screening and Open Space Plan (Section 13). Show the location of all proposed landscaping (indicate species, sizes and quantities of all plantings), existing trees at six inches or more in diameter and proposed trees, fencing (indicate location, dimensions and type of materials), all open space (type, location and calculations), and screening for all refuse storage areas (indicate type of screening and dimensions).
f.
Utilities and Stormwater Drainage Plans. Plans and an analysis shall be prepared by a qualified professional showing the locations of existing and proposed water and sewer lines, and stormwater drainage facilities. The analysis shall indicate the adequacy of all utilities to serve the site.
g.
Sign Plans (Section 14). Submit plans for all signs used for identification, and include the location, design and dimensions of each sign.
7.
Posted Sign Notice (Section 3.3.C). The City will post a sign on the subject property between 15 and 30 days prior to the public meeting.
8.
Fee. A check payable to the City of Park Ridge shall accompany each application:
□
Administrative: $100
□
Planning and Zoning Commission: $250 includes $200 fee, plus $50 for a notification sign.
9.
Copies. Submit the original application (with the original signature) and all supporting documents, along with 17 copies of all documents, which must be on 8.5" × 11" or 11" × 17" paper, except where specified by the Zoning Administrator.
10.
Any other information or documentation required by the Zoning Administrator.
Minimum Filing Requirements
The application must be completed in accordance with the provisions in Section 3.2 of the Zoning Ordinance and Section 4.4 for Variances. The application must be accompanied by the following, unless specifically waived by the Zoning Administrator.
1.
Application. Provide all required information and the appropriate signature(s).
2.
Statement. Provide a statement, in accordance with Section 4.6 of the Zoning Ordinance, that contains the following:
a.
Description of the specific variance request, including the specific section of the Zoning Ordinance and the specific modification of minimum requirements of the Zoning Ordinance which would be necessary to permit the proposed use or construction;
b.
The particular requirements of the Zoning Ordinance which prevent the proposed use or construction;
c.
The characteristics of the subject property which prevent compliance with the requirements of the Zoning Ordinance;
d.
A response to Section 4.4.E.I stating that no variance from the provisions of this Ordinance shall be granted unless the Zoning Administrator, Zoning Board of Appeals and/or the City Council make specific written findings of fact based directly on the standards and conditions imposed by this section, which are as follows:
a)
The strict application of the terms of this Zoning Ordinance will result in undue hardship;
b)
The plight of the owner is due to unique circumstances; and
c)
The variance, if granted, will not alter the essential character of the locality.
3.
Proof of ownership. Applies to the subject property or properties, consisting of a warranty deed, title certificate or title insurance verification (photocopy). If the applicant is not the owner, a signed statement by the owner must be submitted certifying acknowledgement of the application.
4.
Applicant Disclosure Statement. Complete this statement regarding ownership interest located in the Zoning Ordinance Appendices (based on Municipal Code Article 2, Chapter 24, Section 1).
5.
Site Location Map. Drawn to scale and show the land use and zoning designation of all properties within 250 feet of the subject property.
6.
Plat of Survey. The Plat must be to scale, show all parcels or lots (whether in whole or in part) comprising the subject property, the actual dimensions of the parcel(s) and all existing structures.
7.
Plans and documents. Submit the following plans and documents, where applicable:
a.
Site plan. The plan must be drawn to scale, show the entire subject property and graphically illustrate the proposed variance request.
b.
Building Elevations and Floor Plans. Show the general architectural character and interior layout of all proposed buildings, structures or additions.
c.
Off-street Parking and Loading Facilities Plan and Analysis. Show the location, quantity and dimensions of all parking and loading facilities, in accordance with Section 12, as well as an analysis of all required and proposed parking spaces.
d.
Traffic Circulation and Generation Study. When changes are proposed in the intensity of use of a subject property, provide a study prepared by a qualified professional indicating the impact of the proposed variance on existing traffic patterns, vehicular circulation patterns, and pedestrian access and safety.
e.
Sign Plans. Submit plans for all signs used for identification, and include the location, design and dimensions of each sign, in accordance with Section 14.
8.
Notice Requirements (Section 3.3). For administrative variances, the applicant shall comply with the notification requirements in Section 3.3 to send notices between 15 and 30 days prior to the Zoning Administrator's decision on the case. For minor and major variances requiring a public hearing, the applicant will prepare a legal notice to be published in the local newspaper between 15 and 30 days prior to the hearing, in accordance with Section 3.3.A, and submit notice to the City. The applicant shall comply with Section 3.3.B.1 and 2 and prepare a mailed notice to send to all properties within 250 feet of the subject property between 15 and 30 days prior to the hearing, return address to Community Preservation and Development, 505 Butler Place, Park Ridge, Illinois 60068. In all cases, the applicant shall provide a list of property owners to receive the notice to the Zoning Administrator at least five days prior to the Zoning Administrator decision in administrative variances or the public hearing, in the case of a minor or major variance.
9.
Posted Sign Notice (Section 3.3.C). The City will post a sign on the subject property between 15 and 30 days prior to the public hearing.
10.
Fee. A check payable to the City of Park Ridge shall accompany each application. The fee is $150 to $400 (depending upon the type of application).
11.
Copies. Submit the original application (with the original signature) and all supporting documents, along with 10 copies of each item submitted with the application. All documents must be on 8.5" × 11" or 11" × 17" paper, except where specified by the Zoning Administrator.
12.
Any other information or documentation required by the Zoning Administrator.
Minimum Filing Requirements
The application must be completed in accordance with the provisions in Section 3.2 of the Zoning Ordinance and Section 4.6 for special uses. The application must be accompanied by the following, unless specifically waived by the Zoning Administrator.
1.
Application. Provide all required information and the appropriate signature(s).
2.
Statement. Provide a statement, in accordance with Section 4.6 of the Zoning Ordinance, that indicates the following: describe the nature of the special use request, including the existing and proposed use for the property; list all proposed exceptions requested as part of the special use, including references to specific sections of the Zoning Ordinance; and indicate how the special use supports each of the following conclusions (refer to Section 4.6.E.1):
a.
The establishment, maintenance and operation of the special use, in the specific location proposed, will not endanger the public health, safety, morals or general welfare of any portion of the community;
b.
The proposed special use is compatible with adjacent peroperties and other property within the immediate vicinity; and
c.
The special use, in the specific location proposed, is consistent with the pirit and intent of this Ordinance and the Comprehensive Plan.
3.
Proof of ownership. Applies to the subject property or properties, consisting of a warranty deed, title certificate or title insurance verification (photocopy). If the applicant is not the owner, a signed statement by the owner must be submitted certifying acknowledgement of the application.
4.
Applicant Disclosure Statement. Complete this statement regarding ownership interest located in the Zoning Ordinance Appendices (based on Municipal Code Article 2, Chapter 24, Section 1).
5.
Plat of Survey. The Plat must be to scale, show all parcels or lots (whether in whole or in part) comprising the subject property, the actual dimensions of the parcel(s) and all existing structures.
6.
Design Standards for special uses. Submit the following documents, where applicable:
a.
Building elevations and floor plans. Show the general architectural character and interior layout of all proposed buildings, structures or additions.
b.
Site Plan. The plan must be drawn to scale, and show (where applicable): the dimensions of the entire subject property, total lot area, location of all existing and proposed structures, building setback lines, lot coverage calculations, driveways, off-street parking and loading facilities, the total number of dwelling units and bedrooms, and other information relevant to illustrate the site plan.
c.
Off-street Parking and Loading Facilities Plan (Section 12). Show the location, quantity and dimensions of all parking and loading facilities, including all parking lot lighting (Section 11.3).
d.
Traffic Circulation Plan. Indicate proposed vehicle movements, in and around the site. Include information on pedestrian access and safety.
e.
Traffic Generation Plan. Provide an analysis prepared by a qualified professional indicating amount of traffic projected by the proposed special use and the expected impact of the proposed special use on existing traffic patterns.
f.
Landscape, Screening and Open Space Plan (Section 13). Show the location of all proposed landscaping (indicate species, sizes and quantities of all plantings), existing trees at six inches or more in diameter and proposed trees, fencing (indicate location, dimensions and type of materials), all open space (type, location and calculations), and screening for all refuse storage areas (indicate type of screening and dimensions).
g.
Utilities and Stormwater Drainage Plans. Plans and an analysis shall be prepared by a qualified professional showing the locations of existing and proposed water and sewer lines, and stormwater drainage facilities. The analysis shall indicate the adequacy of all utilities to serve the site.
h.
Sign Plans (Section 14). Submit plans for all signs used for identification, and include the location, design and dimensions of each sign.
7.
Notice Requirements (Section 3.3). The applicant will prepare a legal notice to be published in the local newspaper between 15 and 30 days prior to the public hearing, in accordance with Section 3.3.A, and will provide a copy of the notice to the City. In addition, the applicant shall comply with Section 3.3.B.1 and 2 and prepare a mailed notice to send to all properties within 250 feet of the subject property between 15 and 30 days prior to the hearing. The applicant shall provide a list of property owners to receive the notice to the Zoning Administrator at least five days prior to the public hearing.
8.
Posted Sign Notice (Section 3.3.C). The applicant shall post a sign (provided by the City) on the subject property for between 15 and 30 days prior to the Zoning Administrator's decision, in the case of an administrative variance, and between 15 and 30 days prior to a public hearing, in the case of a minor or major variance.
9.
Fee. A check for $450 payable to the City of Park Ridge shall accompany each application. This includes a $400 application fee and $50 for a Zoning Sign.
10.
Copies. Submit the original application (with the original signature) and all supporting documents, along with 17 copies of all documents, which must be on 8.5" × 11" or 11" × 17" paper, except where specified by the Zoning Administrator.
11.
Any other information or documentation required by the Zoning Administrator.
Minimum Filing Requirements
The application must be completed in accordance with the provisions in Section 3.2 of the Zoning Ordinance and Section 4.8 for Zoning Map Amendments. The application must be accompanied by the following, unless specifically waived by the Zoning Administrator.
1.
Application. Provide all required information and the appropriate signature(s).
2.
Statement. Provide a statement, in accordance with Section 4.8 of the Zoning Ordinance that indicates the following: describe the nature of the zoning map amendment request, including the existing and proposed use for the property; and indicate how the amendment supports each of the conclusions listed in Section 4.8. E Table 1.
3.
Proof of ownership. Applies to the subject property or properties, consisting of a warranty deed, title certificate or title insurance verification (photocopy). If the applicant is not the owner, a signed statement by the owner must be submitted certifying acknowledgement of the application.
4.
Applicant Disclosure Statement. Complete this statement regarding ownership interest located in the Zoning Ordinance Appendices (based on Municipal Code Article 2, Chapter 24, Section 1).
5.
Site Location Map. Drawn to scale and show the land use and zoning designation of all properties within 600 feet of the subject property.
6.
Plat of Survey. The Plat must be to scale, show all parcels or lots (whether in whole or in part) comprising the subject property, the actual dimensions of the parcel(s) and all existing structures.
7.
Notice Requirements (Section 3.3). The applicant will prepare a legal notice to be published in the local newspaper between 15 and 30 days prior to the public hearing, in accordance with Section 3.3.A, and will provide a copy of the notice to the City. In addition, the applicant shall comply with Section 3.3.B.1 and 2 and prepare a mailed notice to send to all properties within 250 feet of the subject property between 15 and 30 days prior to the hearing. The applicant shall provide a list of property owners to receive the notice to the Zoning Administrator at least five days prior to the public hearing.
8.
Posted Sign Notice (Section 3.3.C). The applicant shall post a sign (provided by the City) on the subject property for between 15 and 30 days prior to the Zoning Administrator's decision, in the case of an administrative variance, and between 15 and 30 days prior to a public hearing, in the case of a minor or major variance.
9.
Fee. A check for $300 to $450 payable to the City of Park Ridge shall accompany each application. This includes a $250 application fee for rezoning requests to the R-1 or R-2 Districts, or $400 for rezonings to all other districts, in addition to $50 for a Zoning Sign.
10.
Copies. Submit the original application (with the original signature) and all supporting documents, along with 17 copies of all documents, which must be on 8.5" × 11" or 11" × 17" paper, except where specified by the Zoning Administrator.
11.
Any other information or documentation required by the Zoning Administrator.
Minimum Filing Requirements
The application must be completed in accordance with the provisions in Section 3.2 of the Zoning Ordinance and Section 4.8 for Zoning Text Amendments. The application must be accompanied by the following, unless specifically waived by the Zoning Administrator.
12.
Application. Provide all required information and the appropriate signature(s).
13.
Statement. Provide a statement, in accordance with Section 4.8 of the Zoning Ordinance that indicates the following: describe the nature of the zoning text amendment request and indicate how the amendment supports each of the conclusions in Section 4.8.E Table 1.
14.
Applicant Disclosure Statement. Complete this statement regarding ownership interest located in the Zoning Ordinance Appendices (based on Municipal Code Article 2, Chapter 24, Section 1).
15.
Disclosure Statement. Complete this statement located in the Appendices of the Zoning Ordinance or Article 2, Chapter 24 of the Municipal Code.
16.
Notice Requirements (Section3.3). The applicant will prepare a legal notice to be published in the local newspaper between 15 and 30 days prior to the public hearing, in accordance with Section 3.3.A, and will provide a copy of the notice to the City.
17.
Fee. A check for $300 payable to the City of Park Ridge shall accompany the application.
18.
Copies. Submit the original application (with the original signature) and all supporting documents, along with 17 copies of all documents, which must be on 8.5" × 11" or 11" × 17" paper, except where specified by the Zoning Administrator.
19.
Any other information or documentation required by the Zoning Administrator.
Minimum Filing Requirements
The application must be completed in accordance with the provisions in Section 3.2 of the Zoning Ordinance and Section 4.2 for Zoning Interpretations. The application must be accompanied by the following, unless specifically waived by the Zoning Administrator.
1.
Application. Provide all required information and the appropriate signature(s).
2.
Statement. Provide a statement, in accordance with Section 4.2 of the Zoning Ordinance, indicating the nature of the request for interpretation, as well as the rationale for the request. Requests must be for the purpose of furthering some actual development, which must be noted in the statement. Statements shall also reference the specific property address, if necessary, and the section(s) of the Ordinance related to the request.
3.
Other Documents. Provide any other statements, documents or plans deemed necessary to support the request.
4.
Fee. A check for $100 payable to the City of Park Ridge shall accompany the application.
5.
Copies. Submit the original application (with the original signature) and all supporting documents, along with one copy of each item submitted with the application. All documents must be on 8.5" × 11" or 11" × 17" paper, except where specified by the Zoning Administrator.
6.
Any other information or documentation, as may be required by the Zoning Administrator.