THE DOWNTOWN PALM HARBOR FORM-BASED CODE
Article XII must be known as the "Downtown Palm Harbor Form-Based Code." This article may also be referenced herein as the "DPH FBC."
(Ord. No. 21-21, § 5(Exh. B), 8-24-21)
The effective date of the Downtown Palm Harbor Form-Based Code is September 15, 2021.
(Ord. No. 21-21, § 5(Exh. B), 8-24-21)
(a)
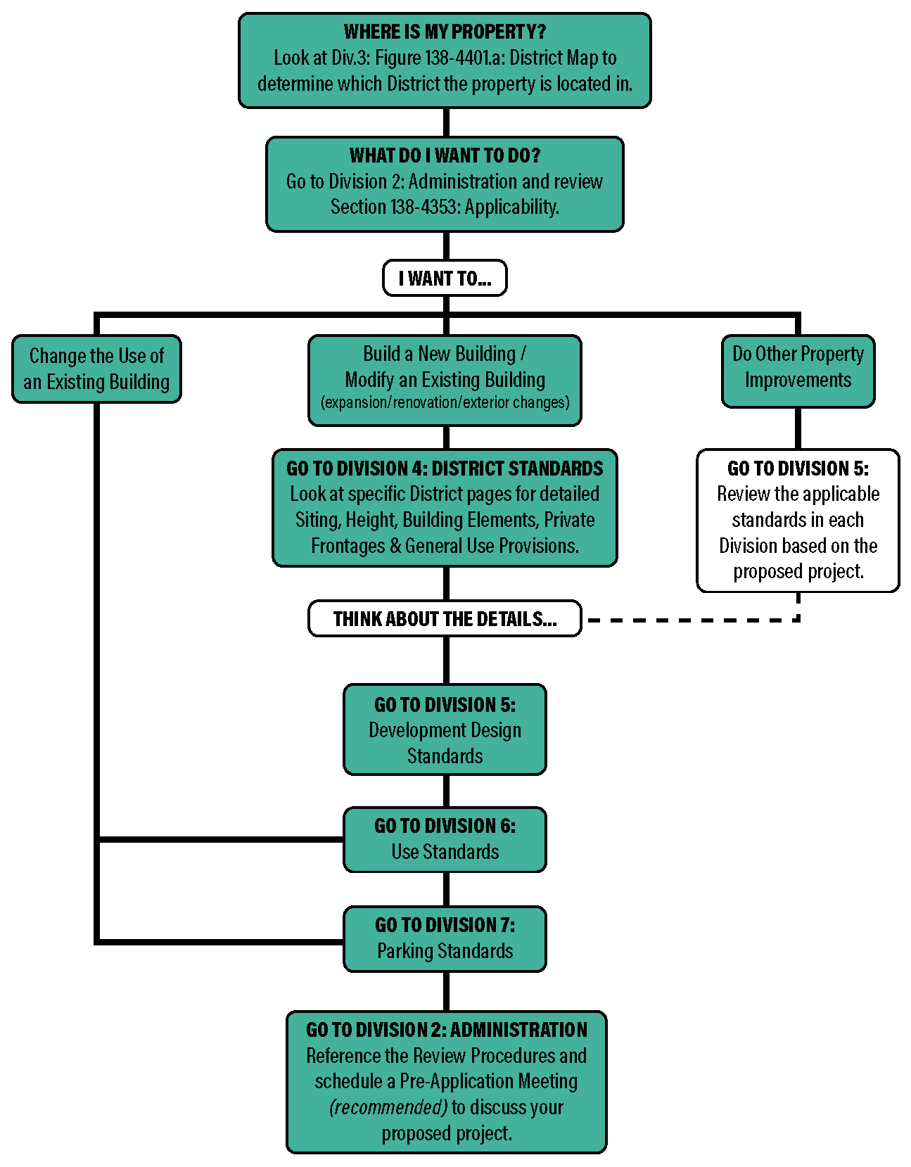
The provisions established within this Form-Based Code shall apply to all development/redevelopment within the Downtown Palm Harbor Neighborhood Activity Center Future Land Use Map designation, which is referred to herein as the Downtown Palm Harbor Form-Based District. Affected parcels are designated on the District Map (DPH FBC Div. 3: Figure 138-4401.a). No development shall be undertaken without prior approval and the issuance of the appropriate permit(s) pursuant to the applicable provisions of the DPH FBC, except as provided herein.
(b)
Provisions of the DPH FBC are expressed as "must or shall" when required; "should" when recommended; and "may" when optional. Provisions of the DPH FBC expressed as "typical" describe normal characteristics, but are not limited to those "typical" descriptions as long as the overall intent of the provision is being met.
(c)
Graphic illustrations, illustrative intents, and photographic images used throughout the DPH FBC are intended to graphically portray the regulatory standards and overall intents established within the DPH FBC. These images shall be considered guidelines as opposed to regulatory standards. Where in conflict, numerical metrics shall take precedence over graphics.
(d)
DPH FBC Div. 5: section 138-4502: Downtown Palm Harbor Historic Properties, recognizes the historic significance and architectural character of the Downtown Palm Harbor Historic District. It includes considerations addressing contributing historic properties, buildings of historical merit, and areas of potential archaeological sensitivity.
(e)
Compliance with the DPH FBC is intended to occur over time, as redevelopment and new development occur. These regulations are intended for new development, expansion, renovation and remodeling. Existing structures and uses are allowed to continue and normal repair and maintenance is encouraged. The County also recognizes that some sites may be difficult to develop in compliance with the provisions of the DPH FBC and therefore provides for Waiver and Adjustment, as described in DPH FBC Div. 2: section 138-4355.
(f)
DPH FBC division 8: Definitions contains regulatory language that is integral to the implementation and intent of the DPH FBC. Those terms not defined in DPH FBC division 8, must be accorded their commonly accepted meanings. In the event of conflicts between these definitions and other definitions of the Pinellas County Land Development Code (LDC), those of the DPH FBC shall take precedence.
(Ord. No. 21-21, § 5(Exh. B), 8-24-21)
(a)
The specific provisions within the DPH FBC supersede those in chapter 138 of the Land Development Code (LDC). For Contributing Historic Properties as described in DPH FBC Div. 5: section 138-4502, such properties must refer primarily to LDC chapter 146: Historic Properties. For all other issues not covered by the DPH FBC, the existing LDC or other applicable County, State, or Federal regulating documents continue to apply.
(b)
Pursuant to F.S. § 163.3202(5)(a), building design elements listed in F.S. § 163.3202(5)(b)(1), and within the DPH FBC, may not be applied to single-family and two-family dwellings located outside of the Downtown Palm Harbor Historic District and in the DPH FBC District.
(Ord. No. 21-21, § 5(Exh. B), 8-24-21)
It is declared to be the intent of the Board of County Commissioners that, if any part, article, division, section, subsection, sentence, clause, phrase, or provision of the DPH FBC is held invalid or unconstitutional, such invalidity or unconstitutionality must not be so construed as to render invalid or unconstitutional the remaining provisions of the DPH FBC.
(Ord. No. 21-21, § 5(Exh. B), 8-24-21)
The DPH FBC places a primary emphasis on physical form and placemaking, with a secondary focus on land uses. The regulatory sections of the DPH FBC are described below:
(a)
Division 2: Administration. Administration describes review processes for development approval within the Downtown Palm Harbor Form-Based District.
(b)
Division 3: District Map. The District Map serves as the principal tool for implementing the DPH FBC. The District Map designates a specific District to every property located within the Downtown Palm Harbor Form-Based District.
(c)
Division 4: District Standards. District standards establish the standards for development/redevelopment of properties within Downtown Palm Harbor, with a focus on building placement, height, and functional elements. The applicable standards for a site are determined by the District in which the site is located, as designated on the District Map.
(d)
Division 5: Development Design Standards. Development Design Standards establish site, building, landscaping, and signage standards for Downtown Palm Harbor properties. These standards are intended to provide a safe, functional, and attractive built environment and circulation pattern for all users and transportation modes.
(e)
Division 6: Use Standards. Use Standards describe provisions for specific land uses and designate allowable uses within each District. The Use Standards are intended to be simplistic, while still acknowledging the relationship between neighboring land uses.
(f)
Division 7: Parking Standards. Parking Standards establish the amount, type, and design elements for vehicle and bicycle parking. These standards are intended to encourage compact development patterns, accommodate redevelopment, and recognize alternative methods of parking and modes of transportation.
(g)
Division 8: Definitions. This section provides a list of terms used throughout the DPH FBC and are integral to the implementation and intent of the DPH FBC. Certain terms are used in very specific ways, often excluding some of the meanings of common usage.
(Ord. No. 21-21, § 5(Exh. B), 8-24-21)
(a)
The code administrator is responsible for administration and enforcement of the DPH FBC.
(b)
The code administrator may designate a county staff member to represent the code administrator in any function assigned by the DPH FBC. The code administrator remains responsible for any final action.
(Ord. No. 21-21, § 5(Exh. B), 8-24-21)
(a)
DPH FBC Div. 2: Table 138-4351.a: Review types, establishes three review types for the purpose of interpreting and applying the provisions of the DPH FBC. These are used in reviewing and recommending, and/or taking final action on land development, land use permits, applications, and other procedures established in the DPH FBC.
(b)
Development, land usage, and/or property modification shall obtain approval through one or more review types as established in DPH FBC Div. 2: Table 138-4351.a: Review types. For contributing historic structures, as designated on the district map, additional review and approval shall be required per LDC chapter 146: Historic preservation.
(Ord. No. 21-21, § 5(Exh. B), 8-24-21; Ord. No. 25-3, § 1, 1-28-25)
(a)
Any development, land usage, or property modification in the Downtown Palm Harbor Form-Based District is subject to the review procedures established in this section, with the exception of Contributing Historic Structures, as designated on the district map.
(b)
Contributing historic structures and their associated properties are subject only to DPH FBC Div. 6: Use standards, along with the accompanying DPH FBC Div. 6: Table 138-4552.a: Permitted Land Uses, of the DPH FBC. Such structures and properties are also and primarily subject to LDC chapter 146: Historical preservation, which includes a required certificate of appropriateness prior to the issuance of development permits. If there is conflict between the DPH FBC and LDC chapter 146, the standards and requirements of LDC chapter 146 take precedent.
(c)
Type 1A review.
(1)
A Type 1A review is an administrative process to ensure that development projects, land use, and activities comply with the minimum provisions of the DPH FBC. The Type 1A process is intended to be a clear and objective review.
(2)
DPH FBC Div. 2: Figure 138-4352.a: Type 1A Review Procedure outlines the general review process for a Type 1A submittal.
(d)
Type 1B review.
(1)
A Type 1B review enables the County Administrator or his or her designee to determine the appropriateness of Type 1B uses/designations, administrative adjustments up to 20 percent, alternative landscape plans, and waivers based on the overall intent of the provisions within the DPH FBC, and when applicable, the context of the subject property.
(2)
DPH FBC Div. 2: Figure 138-4352.b: Type 1B review procedure outlines the general review process for a Type 1B submittal.
(e)
Type 2 review.
(1)
A Type 2 review is a public hearing process to ensure that development projects, land usages, and activities comply with the minimum provisions of the DPH FBC and are consistent with the Pinellas County Comprehensive Plan. A Type 2 process requires the Board of Adjustments and Appeals (BAA) to determine the appropriateness of Type 2 uses/designations established within the DPH FBC and variances from the standards of the DPH FBC.
(2)
DPH FBC Div. 2: Figure 138-4352.c: Type 2 review procedure outlines the general review process for a Type 2 submittal.
(f)
Other requests.
(1)
Re-districting: A request to change a property's district designation, must follow the Type 3 review procedure as described in LDC section 138-83.
(2)
Other applications and requests within the Downtown Palm Harbor Form-Based District that are not covered within this section, such as subdivision plat approvals, must follow the applicable review procedures established in LDC section 138-77.
(3)
Review procedure. Waivers are processed as a Type 1B review.
(Ord. No. 21-21, § 5(Exh. B), 8-24-21; Ord. No. 25-3, § 1, 1-28-25)
(a)
New and infill development. New and infill development includes the construction of a new primary building proposed on a vacant or improved land parcel. The regulations of the DPH FBC, in their entirety, applies to all new and infill development.
(b)
New additions. New additions include the expansion of the building footprint or interior floor area of an existing building, such as the conversion of storage to habitable space. They are subject to all applicable provisions of the DPH FBC relative to new additions, including the standards as established in DPH FBC Div. 5: section 138-4503: Building design standards. New additions may also be subject to the standards and requirements established for exterior remodels, where appropriate.
(c)
Remodels.
(1)
Exterior: Exterior remodels include substantial changes to the exterior appearance of an existing building. They are subject to all applicable provisions of the DPH FBC relative to exterior remodels, including the standards as established in DPH FBC Div. 5: section 138-4503: Building design standards. Exterior remodels may also be subject to the standards and requirements established for new additions, where appropriate.
(2)
Interior: These regulations do not apply to interior remodeling of existing buildings.
(d)
Exterior renovations. Exterior renovations include like-kind repair or replacement of an architectural feature or element in a manner that does not alter or modify the exterior appearance of the building, as determined by the code administrator. A building in the district extant before the adoption of the DPH FBC may retain its existing exterior appearance and continue to serve its useful and functional life as achieved through routine maintenance.
(e)
Change of use.
(1)
When the proposed use type falls within a different land use category or the proposed use requires 25 percent or more parking spaces than are existing on site, the change in use shall comply with DPH FBC Div. 6: Table 138-4552.a: Permitted land uses and the minimum parking standards established in DPH FBC division 7.
(2)
Any proposed site features associated with the land use change must comply with all applicable standards within the DPH FBC.
(3)
All other applicable codes or requirements, such as Florida Building Code requirements for a change of occupancy type or required impact fees, associated with the proposed use continue to apply.
(f)
Exceptions.
(1)
Existing building permits and development orders. The provisions of the DPH FBC do not affect development for which has been issued a building permit or development order on or before the effective date of the DPH FBC, provided that such building permit or development order was lawfully issued and remains in full force and effect. If the building permit or development order expires, any further development on that site must occur only in conformance with the applicable regulations of the DPH FBC.
(2)
Existing buildings and uses. Existing buildings and uses that do not conform to the provisions of the DPH FBC may continue as they are. However, if a non-permitted use ceases (according to DPH FBC Div. 2: section 138-4354: Nonconforming uses and structures) the use cannot be reestablished.
(3)
Repair and maintenance. Normal repair and maintenance may be performed on existing buildings without requiring compliance with the DPH FBC. (For example, repairing a broken window would not require compliance with the building design standards.)
(4)
Development order applications.
a.
Any development order application that was submitted prior to the effective date of the DPH FBC, has six months from the effective date to receive approval under the provisions of the LDC (chapters 138, 154, etc.).
b.
Development order applications submitted within three months after the effective date of the DPH FBC may be processed under the former zoning classification, and all provisions of the LDC.
c.
For either of the above situations, the construction/building permits must be kept active in accordance with the Florida Building Code.
(Ord. No. 21-21, § 5(Exh. B), 8-24-21)
(a)
Nonconforming uses and structures.
(1)
Nonconforming uses and structures are:
a.
Those legally created/established prior to the effective date of the DPH FBC, or
b.
Caused by the adoption and amendment of the Pinellas County Comprehensive Plan, Downtown Palm Harbor Form-Based Code and associated district map, Pinellas County Code, and/or state statutes that make a previously conforming use or structure nonconforming.
(2)
Continuation of nonconformities. Legal nonconforming uses and structures are permitted to continue with normal repair and maintenance. This must not be used as grounds for adding other prohibited uses or structures on the site or in the area, nor enlarging them by means of extension or expansion, except as specifically provided in this section.
(3)
Change of ownership. Change of management, ownership, or tenancy of a nonconforming use or structure does not affect its nonconforming status; provided such uses, intensity does not increase, as determined by the code administrator.
(4)
Loss of nonconforming status.
a.
Nonconforming uses. When a nonconforming use of land or structure has been intentionally discontinued for one year or longer, its future use must conform to the uses permitted in the district in which the site is located.
b.
Nonconforming structures. Nonconforming status terminates if a nonconforming structure is damaged or destroyed as a result of an accident, fire, flood, hurricane, or other act of nature; except as follows:
1.
Fifty percent or less. If the cost of repairing/replacing a damaged structure is equal to 50 percent or less of the appraised value prior to damage (per the Pinellas County Property Appraiser), the structure may be restored to the same footprint (including pre-existing, nonconforming setbacks).
2.
Exceeds 50 percent.
i.
If the cost of repairing or replacing the damaged portion of the structure exceeds 50 percent of the appraised value prior to the damage (per the Pinellas County Property Appraiser), the structure must be restored in full compliance with the DPH FBC.
ii.
If a nonconforming structure is destroyed/damaged in excess of 50 percent of the appraised value within five years of the effective date of the DPH FBC, it may be restored through a Type 2 review procedure, per LDC section 138-208(b) and DPH-FBC Div. 2: Table 138-4351.a. After five years of the effective date of the DPH FBC this provision will no longer apply.
3.
Residential exemptions. An involuntarily damaged or destroyed nonconforming single-or-multi-unit dwelling(s) may be reconstructed or replaced with a new structure with the same number of dwelling units prior to the damage. However, the new structure must conform to the development standards of the DPH FBC and all other current building and fire codes.
(5)
Maintenance and repair. A nonconforming structure may be maintained and repaired subject to the following:
a.
Any physical change to the structure cannot increase the degree of nonconformity unless otherwise permitted by the DPH FBC.
b.
Any nonconforming structure or portion thereof declared to be unsafe, by the county administrator or designee, may be restored to a safe condition. However, if the structure is deemed deteriorated, repairs must occur in accordance to the respective district standards (DPH FBC division 4).
c.
All interior, utility, accessibility, and/or life-safety alterations and repairs are permitted.
(6)
Illegal uses and structures. Nothing in this section must be deemed to allow the use, change in use, repair, alteration, expansion, enlargement, or reconstruction of an illegal use or structure. Any such illegal use must be discontinued, and any such illegal structure must be removed or brought to compliance with the DPH FBC.
(7)
Modification and expansion.
a.
Nonconforming structures may be expanded in a manner that conforms to the district standards and other applicable sections of the DPH FBC and does not increase the degree of nonconformance.
b.
If an existing structure became nonconforming with the adoption of the DPH FBC, it may be expanded in a manner that does not meet the applicable provisions of the DPH FBC through a Type 2 review procedure, per LDC section 138-208(b) and DPH FBC Div. 2: Table 138-4351.a.
(b)
Nonconforming signs. Any sign, lawfully established prior to the effective date of the DPH FBC that no longer meets the development standards is deemed a legal nonconforming sign. For the purposes of this section, a sign includes the sign face and any supports, poles, frames, or other associated lighting, electrical, mechanical, and structural features. The continuation of legal nonconforming signs must be consistent with the following:
(1)
Increases in nonconformity. No nonconforming sign can be enlarged or altered in terms of face area, height, or any other aspect that increases the degree of nonconformity.
(2)
Alterations.Any nonconforming sign that is intentionally altered, moved, or replaced must comply with DPH FBC Div. 5: section 138-4505. Nonconforming signs that are required to be altered due to government action or damaged resulting from fire, flood, or other natural disaster, or a third party act may be restored to their nonconforming condition. Nonconforming signs that are temporarily removed for painting or other maintenance retain their legal nonconforming status, so long as the sign is replaced within a period of 60 days from the date of its removal.
(3)
Sign faces and messages. Sign faces and/or messages on a nonconforming sign may be altered, replaced, repainted, and repaired provided that the degree of nonconformity is not increased.
(c)
Adaptive reuse projects. The purpose of this section is to foster the renovation and reuse of structures that have significant historical, architectural or cultural value to Downtown Palm Harbor. This Section recognizes that many existing structures located within the districts, as established by the DPH FBC, will not conform to all the standards and guidelines in the DPH FBC. The following development standards apply to adaptive reuse projects:
(1)
Applicability.
a.
The provisions of this section apply to the redevelopment and reuse of buildings that pre-date 1980, and have qualities of significance and integrity through either a significant contribution to history, association with significant persons, or embody distinctive characteristics.
b.
To be considered an adaptive reuse project, the existing total building floor area and building height can only be increased up to 20 percent.
(2)
Siting regulations.
a.
Building siting standards do not apply to existing buildings associated with an adaptive reuse project, but do apply to any building additions.
b.
Side/rear setback. For building additions/expansions, the minimum side/ rear setback for an adaptive reuse project may be equal to the existing building setback, or equal to the side/rear setback for the district in which the site is located, whichever is less.
c.
Parking setback. There are no additional requirements for the use of an existing dedicated parking area. New parking areas must meet the requirements of the district in which the site is located.
(3)
Off-street parking.
a.
If a change of use results in more off-street parking spaces being required than already exists, no additional parking spaces are required.
b.
If a change in use results in fewer off-street spaces being required than already exists, then only the number of spaces necessary to fulfill the requirements need to be maintained.
c.
Existing parking in excess of the limits set forth in DPH FBC Div. 7: Parking standards may remain and be used for on-site parking purposes for other property owners, subject to an agreement between the property owners.
(4)
Loading spaces. When utilizing an existing loading space, the provisions of DPH FBC Div. 7: section 138-4604 do not apply.
(5)
Building features. Facades must maintain the architectural integrity of an existing building. If a building facade is replaced or significantly modified it must satisfy the requirements set forth in DPH FBC Div. 2: section 138-4353.
(Ord. No. 21-21, § 5(Exh. B), 8-24-21)
The provisions set forth in the DPH FBC apply to a diverse area. The county recognizes some sites may be difficult to develop in compliance with these regulations. The variance, waivers, and adjustments review processes provide a mechanism for these regulations to be modified to relieve a property owner who, because of property characteristics beyond their control, is unable to meet a requirement. These reviews provide flexibility for unusual situations and allow for alternative ways to meet the purposes of the DPH FBC.
(a)
General.
(1)
A variance, waiver, or adjustment cannot be granted to the following:
a.
Density and intensity limitations of the Pinellas County Comprehensive Plan.
b.
Land usage restrictions of the Pinellas County Comprehensive Plan.
c.
Review and procedural requirements of the DPH FBC.
d.
State and federal rules, regulations, and standards.
(2)
Required information. The following is required to be submitted for these requests:
a.
A proposed site development diagram (concept plan) drawn to scale.
b.
A survey and/or current aerial photograph of the subject site and adjustment properties, including information identifying all existing easements and encumbrances.
c.
A written explanation and justification of the requested variance, waiver, and/or administrative adjustment.
d.
A written response for each of the criteria for granting variances, waivers and/or adjustments as listed in this section.
e.
Other supplemental information as required by the code administrator or designee.
(3)
Initiation of construction. A variance, waiver, or administrative adjustment issued under these provisions automatically expire within two years from the date of granting such approval if construction of the project has not commenced and continued in good faith. All site plans and building permits must be obtained within those two years; the granting of any variance, waiver, and/or administrative adjustment must not be deemed as automatic approval for any such permit or site plan required.
(4)
Extensions. The code administrator may grant an extension of up to one year upon a showing of good cause, provided the request for extension is submitted in writing stating the reason for extension and is received prior to the expiration of the variance, waiver, and/or administrative adjustment.
(b)
Variances.
(1)
A variance is a request to lessen or remove certain dimensional standards of the DPH FBC for a particular property or structure.
(2)
Review procedure. A variance from the DPH FBC must be processed as a Type 2 review, which is in a public hearing setting by the board of adjustments and appeals (BAA). All variances are subject to the criteria established in DPH FBC Div. 2: Table 138-4355.a: Variance, Waivers, and Administrative Adjustments Criteria.
(c)
Waivers.
(1)
A waiver is an approved elimination of a particular technical standard(s) based on a site constraint, and/or the ability to meet the intent by another means. Waivers generally have minimal or no impact on a neighboring property.
(2)
Subject to the criteria established in DPH FBC Div. 2: Table 138-4355.a: Variances, Waivers, and Adjustments Criteria, the approval authority may grant the following waivers to the DPH FBC:
a.
Site access standards and requirements may be waived to respond to site constraints and/or respond to existing development conditions.
b.
Sidewalk connections may be waived to respond to site constraints and/ or respond to existing development conditions that would make the connections impractical or unsafe. Compensatory pedestrian improvements are required within the same district where a sidewalk waiver is granted.
c.
Landscaping and buffering standards may be waived for specific areas on a site when other vegetation is present and provides the same purpose. Landscaping standards may be waived for portions of a site to respond to government security and surveillance mandates.
d.
Other similar technical standards as determined by the code administrator in coordination with the appropriate department(s). However, waivers pertaining to ADA standards are not permitted.
(3)
Review procedure. Waivers are processed as a Type 1B review.
(d)
Administrative adjustments.
(1)
An administrative adjustment is an approved adjustment or reduction to certain dimensional standards and/or technical requirements of the DPH FBC based on a site constraint, and/or the ability to meet the intent by other means. Administrative adjustments may have some impact on a neighboring property.
(2)
Subject to the criteria established in DPH FBC Div. 2: Table 4355.a: Variance, Waivers, and Adjustments Criteria, the standards of the DPH FBC may be adjusted up to 20 percent.
(3)
Review procedure. Administrative adjustments are processed as a Type 1A review for up to ten percent and Type 1B for up to 20 percent adjustments.
(e)
Criteria. The reviewing body must determine the following criteria described in DPH FBC Div. 2: Table 138-4355.a: Variance, Waivers, and Adjustments Criteria, have been satisfied in order to authorize such approval.
(Ord. No. 21-21, § 5(Exh. B), 8-24-21; Ord. No. 25-3, § 1, 1-28-25)
(a)
Zoning clearance.
(1)
A zoning clearance determines if an application is in conformance with the provisions of the DPH FBC or as permitted by special approval. It is required and must be obtained prior to any property use, development activity or land disturbance, zoning clearance is often performed in conjunction with the plan review process for building permits, site plans, and/or pre-application meetings.
(2)
A zoning clearance shall be determined by the code administrator.
a.
The issuance of a zoning clearance does not exempt an applicant from complying with all laws properly affecting the use of development of land.
b.
This clearance is required regardless of any other provision of this section.
c.
Failure to obtain such clearance may be deemed a violation of this section.
(3)
Issuance and conditions.
a.
Zoning clearances are determined as part of the Type 1A and Type 1B review. The resulting determination may require that the applicant make site modifications and/or secure the required review type approval for the requested outcome.
b.
The code administrator or designee may request additional information pertaining to the project in order to conduct a thorough review and ensure full compliance with the DPH FBC.
(b)
DPH FBC interpretation.
(1)
Any member of the public may request a code interpretation of any provision in the DPH FBC, upon filing a written request.
(2)
A DPH FBC interpretation is intended for cases and situations where the standards and requirements are not clear and/or there is opportunity for interpretation.
(3)
Issuance and conditions.
a.
DPH FBC interpretations must be issued by the code administrator as a part of a Type 1A review.
b.
Requests for DPH FBC interpretations must include:
1.
A legal description, address, and/or parcel identification of the property for which the request is made.
2.
A description of the requested interpretation as it relates to a development, review process, and/or use of land.
3.
A conceptual plan or drawing illustrating the request when applicable. Plans must be drawn to scale and show the property boundaries, proposed improvements, and connections to streets.
c.
The code administrator must review the relevant DPH FBC sections and the comprehensive plan in reaching a determination. The code interpretation must not be used to circumvent adopted policy or code requirement.
(4)
Fees. Fees for DPH FBC interpretations shall be established by the board of county commissioners. A schedule of fees is available in the designated county department.
(c)
Site plans.
(1)
Applicability. Site plans are required for the following:
a.
As required per DPH FBC Div. 5: section 138-4503: Building design standards.
b.
All development that requires new or revised stormwater management facilities.
c.
All new roadways and streets.
(2)
Requirements.
a.
Site plans must demonstrate full compliance with the provisions of the DPH FBC and any condition imposed by a decision-making authority for the use.
b.
A site plan must be provided as a site plan set, per county procedures.
c.
Site plan elements must be prepared by:
1.
Surveys and property descriptions shall be prepared by a professional surveyor and mapper licensed in the State of Florida.
2.
Development plans, grading plans, utility plans and similar plans must be prepared by an appropriate professional licensed to conduct work in the State of Florida.
d.
After receiving site plan approval, the applicant must submit updated copies of the site plan, containing all data and information required as follows:
1.
Final site plans, development designs, reports, or similar items that reflect the written approval.
2.
A notice of intent (NOI) issued by the Florida Department of Environmental Protection (FDEP) for activities regulated under the National Pollutant Discharge Elimination System (NPDES) program as amended.
(3)
Time limits.
a.
A site plan approval is only valid for a period of 12 months, unless construction of the project commences within 12 months of such approval and continues in good faith.
b.
The County Administrator or his or her designee shall be authorized to extend any site plan approval for two additional 12-month periods subject to the following:
1.
No changes to the site plan are required when the applicable development standards have not changed since the original approval.
2.
At the County Administrator or his or her designee's discretion, the site plan must be updated to incorporate applicable development standards that have been changed since the original approval.
(4)
Fees. Fees for site plan review shall be established by the board of county commissions. A schedule of fees is available in the designated county department.
(Ord. No. 21-21, § 5(Exh. B), 8-24-21; Ord. No. 25-3, § 1, 1-28-25)
Enforcement of the DPH FBC must comply with the provisions in LDC section 138-54.
(Ord. No. 21-21, § 5(Exh. B), 8-24-21)
(a)
The district map serves as the principal tool for implementing the DPH FBC.
(b)
The district map establishes four districts that have been assigned to each property within the Downtown Palm Harbor Neighborhood Activity Center Future Land Use Map designation.
(Ord. No. 21-21, § 5(Exh. B), 8-24-21)
There are four districts within Downtown Palm Harbor, see the district map (DPH FBC Div. 3: Figure 138-4401.a). Development and redevelopment must comply with the standards and overall intent established for each district.
(a)
Central District (DPH-1).
The 'Central District' serves as the core of the downtown area, promoting a mix of uses that encourage day-and night-time activity. Development within this district is characterized by street-oriented buildings with uses that encourage pedestrian activity. Comfortable pedestrian movement is supported by on-street parking, wide sidewalks, enhanced crosswalks, pedestrian amenities and cohesive wayfinding to help promote a dynamic public realm.
(b)
West District (DPH-2).
The 'West District' serves to connect the waterfront recreation amenities to the Pinellas Trail and the downtown central business district with a mixture of residential housing and neighborhood-supportive uses.
(c)
Neighborhood District (DPH-3).
The 'Neighborhood District' is predominately residential in appearance, but multi-use in function and serves to transition between the Central District and the primarily single-family residential areas outside of the Downtown Palm Harbor Activity Center. This district supports a mix of small to medium building types that allow more definition between public and private areas, as well as, small-scaled neighborhood and civic uses. District standards along Alternate U.S. 19 support the placement of community-scaled commercial uses.
(d)
Boulevard District (DPH-4).
The 'Boulevard District,' fronting along Omaha Street, is predominantly residential in function and serves as a transition between the downtown core to the west, and the primarily single-family residential area to the east. This district supports a mix of residential types, as well as, office uses that fit in with the mostly residential character of the district.
FIGURE 138-4401.a: DISTRICT MAP*
*Figure 138-4401.a serves only as an illustrative representation of the district map and is not regulatory. See the official Pinellas County Zoning Atlas to determine a site's district designation.
(Ord. No. 21-21, § 5(Exh. B), 8-24-21)
(a)
The district standards are intended to shape the physical and functional character of the street-space of the Downtown Palm Harbor Form-Based District, with the goal of creating an active, pedestrian-friendly public realm. The form and function standards for building frontages not only frame the street-space, but also allow for greater flexibility behind the building's facade. The district standards are intended to aim for minimal regulation necessary to achieve this goal.
(b)
The district map identifies the various districts for all properties located within the DPH FBC.
(c)
The district standards establish the standards for development and redevelopment of properties, with a focus on building placement, height, and functional elements, such as fenestration (windows and doors), porches, and stoops.
(Ord. No. 21-21, § 5(Exh. B), 8-24-21)
The following provisions apply to all Districts, unless otherwise specified within the DPH FBC:
(a)
Lots with multiple street frontages.
(1)
For corner and through lots (multiple-frontage lots), each public street (not including alleys) must be treated as a front for the determination of setbacks. (See DPH FBC Div. 4: Figure 138-4421.a)
(2)
For multiple frontage lots, the primary frontage is the street frontage with the highest classified street type.
(3)
Structures may not extend beyond the minimum front setback requirement along any secondary frontage. The maximum setback must be met along any secondary frontage either by a structure, fence/wall, hedge row, or of a similar treatment.
(b)
Building size. The maximum floor area ratio (FAR) for each district is 1.5 as established in the Downtown Palm Harbor Master Plan.
(c)
Neighborhood manners.
(1)
Height. When a non-residential or multi-unit residential lot shares a property line with an existing single-unit, detached residential lot, the maximum height of the non-residential structure must not exceed the permitted by right height of the residential property's district. This limitation only applies to the portions of the non-residential structure within 20 feet of the shared property line. (See DPH FBC Div. 4: Figure 138-4421.b)
Figure 138-4421.b: Neighborhood Manners
(2)
Setback. When a nonresidential or multi-unit residential lot shares a property line with an existing single-unit detached lot, a minimum five-foot building setback is required from the shared property line(s).
(3)
Residential buffer. A buffer, meeting the requirements of DPH FBC Div. 5: section 138-4504(d), must be provided along any shared rear or side property line of a non-residential or multi-unit residential lot and a single-unit, detached residential lot. A buffer is not required between the building facade and an abutting street or any portions that abut an alley. The buffer must be provided entirely on the non-residential property at the time of development/redevelopment. (See DPH FBC Div. 4: Figure 138-4421.b)
(d)
Siting.
(1)
The area between the minimum and maximum front setback, is considered the build-to zone. The minimum building frontage requirement (as established for each District) must be met entirely within the build-to zone along a site's frontage(s). (See DPH FBC Div. 4: Figure 138-4421.c)
Figure 138-4421.c: Build-to Zone
(2)
Setbacks are measured by the shortest dimension, running from the property line to the nearest wall of a structure. (See DPH FBC Div. 4: Figure 138-4421.d)
Figure 138-4421.d: Setback Measurement
(3)
Parking setback line requirements apply to all public street frontages. All parking must be located at/behind the parking setback line (as established for each district), except for the following situations:
a.
When parking is provided below grade or on-street; or
b.
When surface parking is masked by a building wall or streetscreen that is a minimum of three and one-half feet in height. Breaks in the streetscreen may be permitted to allow for pedestrian and vehicular access.
(4)
No part of any building may project beyond a designated minimum setback, except for the following encroachments, allowances, and/or limitations:
a.
Porches and decks are subject to the applicable district front building setback(s).
b.
Overhanging eaves, awning, bay windows, stoops, steps, cornices, chimneys, accessible ramps, or other similar minor appurtenances may project into a required setback no more than three feet and must not extend over adjacent property.
c.
Swimming pools, as measured from the water's edge must either have a side/rear setback of eight feet or the minimum side/rear setback of the district in which the property is located, whichever is less.
d.
Screen-only enclosures and outdoor kitchens are permitted a side and rear setback of five feet or the minimum side or rear setback of the district in which the property is located, whichever is less.
e.
Arbors and pergolas, 100 square feet or less in size, are not subject to setback standards provided that intersection sight visibility standards, per DPH FBC Div. 5: section 138-4501(b)(5) are addressed through structure placement/design. Columns as part of such structures must be reviewed for visibility issues on a case-by-case basis. Such requests must be reviewed for approval by the county engineer.
f.
Mechanical equipment such as air conditioning units, pool equipment and generators must not exceed 75 dB and should be placed adjacent to the structure, however a minimum three-foot separation is required from the property line.
g.
Outside, unenclosed stairways must have a minimum side/rear setback of five feet or the minimum side/rear setback of the District in which the property is located, whichever is less.
(5)
Setback standards cannot supersede or allow easement encroachment. The following shall apply:
a.
No portion of any structure can be located within the area of a recorded public easement, unless authorized by the county and/or other easement holder.
b.
Easement encroachment can not be authorized as a variance.
(6)
Any encroachments into the right of way must be removable (e.g., awnings, benches, tables and chairs, cafe seating etc.) and require a right of way utilization permit.
(e)
Height.
(1)
The height of all buildings is measured in stories, with not to exceed maximum heights measured in feet from the existing grade, unless otherwise stated within the DPH FBC. (See DPH FBC Div. 4: Figure 138-4421.e)
Figure 138-4421.e: Height Measurement Flat & Sloped Sites
(2)
Height is measured based on the following provisions; other exemptions of this section may be allowed:
a.
For flat roofs, height means the vertical distance from the mean (average) elevation of the existing grade to the height of the finished roof structure.
b.
For pitched roofs, height means the vertical distance from the mean (average) elevation of the existing grade to the eave of the roof.
c.
Base flood elevation. When a structure is in an area of special flood hazard, height is measured from the base flood elevation (BFE) including two feet of additional freeboard, as required by local ordinance, based on the following:
1.
When the existing grade is two feet or less than the BFE (see DPH FBC Div. 4: Figure 138-4421.f), the finished floor elevation of the lowest habitable story of the building must be raised to at least the minimum required height, by utilizing the following options:
Figure 138-4421.f: BFE Less than or Equal to 2'
i.
Option 1: Raised site. Fill may be used to raise the building site up to a four-foot maximum height as measured from the existing grade. (See DPH FBC Div. 4: Figure 138-4421.h) Along frontages where a public sidewalk is present or required, a retaining wall must be used where the site is raised.
Figure 138-4421.h: Raised Site
ii.
Option 2: Raised base. A foundation wall may be used to raise the base of the ground (finished) floor up to a maximum of five feet above the existing grade. (See DPH FBC Div. 4: Figure 138-4421.i) (Note that buildings containing ground floor residential uses already require a minimum two-foot raised ground floor elevation. See height tables in district standards.)
iii.
Option 1 and 2 combined: A combination of Options 1 and 2 may be used to achieve at least the minimum required elevation. (Note that buildings containing ground floor residential uses already require a minimum two-foot raised ground floor elevation.) (See height tables in district standards.)
2.
When the existing grade is greater than two feet below the BFE (see DPH FBC Div. 4: Figure 138-4421.g), the finished floor elevation of the lowest habitable story of the building must be raised to at least the minimum height by utilizing the following options:
Figure 138-4421.g: BFE Greater than 2'
i.
Option 1: Raised base. A foundation wall may be used to raise the base of the ground (finished) floor up to a maximum of five feet above the existing grade. (See DPH FBC Div. 4: Figure 138-4421.i) (Note buildings containing ground floor residential uses already require a minimum two-foot minimum raised ground floor elevation. See height tables in district standards.)
Figure 138-4421.i: Raised Base
ii.
Option 2: Sub-Story. A sub-story may be used to raise the finished, habitable building space at or above the required elevation. (See DPH FBC Div. 4: Figure 138-4421.j) A minimum clearance height of eight and maximum of 12 feet, as measured from the ground floor elevation, is permitted. A sub-story may be used as uninhabitable space for vehicular parking, cold storage and similar uses, subject to standards and requirements of the Pinellas County Building Code.
iii.
Option 1 and 2 combined. A combination of Options 1 and 2 may be used to achieve at least the minimum required elevation. (Note buildings containing ground floor residential uses already require a minimum two-foot raised ground floor elevation. (See height tables in district standards.)
(3)
Chimneys, water, fire, radio and television towers, smokestacks, flagpoles and similar structures and their necessary mechanical appurtenances, such as elevator shafts, ventilation equipment, etc., may be erected to a maximum of 20 feet above the height limits established in the DPH FBC.
(4)
Parapet walls constructed on buildings with flat roofs are permitted to extend four feet over the maximum height specified for the district in which the building is located.
(5)
Ground/upper story clearance is measured from the finished floor elevation to the ceiling of each story.
(6)
One-story structures, except for single-unit, detached structures, must have a minimum ground story clearance of 14 feet. For multi-story structures the minimum ground story clearances are addressed in DPH FBC Div. 4: section 138-4424—138-4427.
(7)
Where sidewalks are covered (awnings, arcade, etc.), a minimum interior clearance height of ten feet is required.
(8)
Building heights do not include rooftop gardens, patios, or similar functions without permanent structural covers or elements.
(f)
Elements.
(1)
Fenestration (facade transparency) is measured by the area of all doors and windows of a particular story level, divided by the total facade area of that story level. The total facade area is calculated by the height between finished floors multiplied by the width of the facade. (See DPH FBC Div. 4: Figure 138-4421.k)
Figure 138-4421.k: Fenestration
(2)
Doors, whether opaque or transparent, may be counted towards the minimum fenestration requirement.
(3)
Mullions, muntins, window and door frames may be counted towards the minimum fenestration requirement.
(4)
Sub-stories, when included per DPH FBC Div. 4: section 138-4421(e)(2)c, must be exempt from those requirements.
(Ord. No. 21-21, § 5(Exh. B), 8-24-21)
Frontage types provide the standards of how a building individually shapes and frames the overall streetscape. These frontage types comprise the area between the building facades and the front property lines. For multiple-frontage lots, the private frontage requirement is only applicable to the primary frontage(s). Allowable private frontage types are identified for each district.
(a)
Private frontage objectives. Frontages must be designed and maintained to achieve the following objectives:
(1)
Support the intended physical environment of each district designation.
(2)
Support active and continuous pedestrian-oriented environments of each district designation.
(3)
Provide a physical transition between the public right-of-way and each building that shapes the public realm for each district designation.
(b)
Permitted private frontage types. The permitted private frontages table (DPH FBC Div. 4: Table 138-4422.a) identifies the permitted frontage types for each district designation. Along a lot's primary frontage(s), all buildings must comply with the private frontage types established in this section of the Code. If a building utilizes more than one private frontage type, all types must be permitted, as shown in DPH FBC Div. 4: Table 138-4422.a: Permitted Private Frontage Types. Frontage types not identified as permitted may be permitted under a Type 2 review and approval process as described in DPH FBC Div. 2: section 138-4352(c).
(Ord. No. 21-21, § 5(Exh. B), 8-24-21)
DPH FBC Div. 4: sections 138-4424—138-4427 detail the siting, height, and elements standards; permitted private frontages; and permitted land use categories for each District established by the DPH FBC.
(Ord. No. 21-21, § 5(Exh. B), 8-24-21)
(a)
Intent. The 'Central District' serves as the core of the downtown area, promoting a mix of uses that encourage day- and night-time activity. Development within this district is characterized by street-oriented buildings with uses that encourage pedestrian activity. Comfortable pedestrian movement is supported by on-street parking, wide sidewalks, enhanced crosswalks, pedestrian amenities and cohesive wayfinding to help promote a dynamic public realm.
(b)
Siting.
Table notes:
1. For front setbacks of less than five feet an evaluation of potential utility, infrastructure, and maintenance impacts will be conducted during the site plan review process for approval. Approval will be necessary from the county engineer for front setbacks of less than five feet along with an alternative frontage landscape plan prepared by a licensed Landscape Architect and approved by the code administrator, per DPH FBC Div. 5: section 138-4504(c).
2. When an alley is present, the minimum rear setback is 15 feet, measured from the centerline of the alley.
3. A request for an administrative adjustment to the minimum building frontage requirement may be submitted and reviewed per DPH FBC Div. 2: section 138-4355 (d). If granted, continuation of the façade wall at a minimum height of 8' and a maximum height not to exceed the ground floor elevation height shall be used in lieu of the length of façade reduced through the adjustment. Landscaping, or a similar treatment, is required along the remaining frontage that is not required to be occupied by a structure.
4. Refer to DPH FBC Div. 4: section 138-4421(d)(3) for parking setback standards and exceptions.
(c)
Height.
Table notes:
1. Properties in areas of special flood hazard are exempt from meeting the requirements of G. and H. in DPH FBC Div. 4: Table 138-4424.b and must be subject to the additional height provisions of DPH FBC Div. 4: section 138-4421(e)(2)c.
2. For the purposes of calculating maximum permitted building height in stories, a Sub-Story must be considered a Story. Sub-Stories may be permitted per the provisions of DPH FBC Div. 4: section 138-4421(e)(2)c.
3. Buildings cannot exceed a maximum height of 45 feet.
(d)
Elements.
Table notes:
1. Sub-Stories, when included per DPH FBC Div. 4: section 138-4421(e)(2)c, are exempt from these requirements.
(e)
Private frontage types.
(f)
General use categories. 1
•
Residential 2
•
Lodging
•
Office
•
Retail
•
Automotive Dependent 2
•
Industrial 2
•
Civil Support 2
•
Civic
1. Refer to DPH FBC Div. 6: Table 138-4552.a: Permitted Use Table for a full list of permitted uses within each use category listed.
2. Uses within this category are typically limited.
(Ord. No. 21-21, § 5(Exh. B), 8-24-21)
(a)
Intent.
The 'West District' serves to connect the waterfront recreation amenities to the Pinellas Trail and the downtown central business district with a mixture of residential housing and limited neighborhood-supportive retail and office-type uses.
(b)
Siting.
Table notes:
1. When an alley is present, the minimum rear setback is 15 feet, measured from the centerline of the alley.
2. Refer to DPH FBC Div. 4: section 138-4421(d)(3) for parking setback standards and exceptions.
(c)
Height.
Table notes:
1. Properties in areas of special flood hazard are exempt from meeting the requirements of G. and H. in DPH FBC Div. 4: Table 138-4425.b and must be subject to the additional height provisions of DPH FBC Div. 4: section 138-4421(e)(2)c.
2. For the purposes of calculating maximum permitted building height in stories, a Sub-Story must be considered a Story. Sub-Stories may be permitted per the provisions of DPH FBC Div. 4: section 138-4421(e)(2)c.
3. Buildings cannot exceed a maximum height of 40 feet. Properties with Alt. 19 frontage are permitted a maximum height of 45 feet.
(d)
Elements.
Table notes:
1. Sub-Stories, when included per DPH FBC Div. 4: section 138-4421(e)(2)c, are exempt from these requirements.
(e)
Private frontage types.
(f)
General use categories. 1
•
Residential
•
Lodging 2
•
Office
•
Retail 2
•
Automotive Dependent 2
•
Industrial 2
•
Civil Support
•
Civic
1. Refer to DPH FBC Div. 6: Table 138-4552.a: Permitted Use Table for full list of permitted uses within each use category listed.
2. Uses within this category are typically limited.
(Ord. No. 21-21, § 5(Exh. B), 8-24-21)
(a)
Intent. The 'Neighborhood District' is predominately residential in appearance, but multi-use in function and serves to transition between the Central District and the primarily single-family residential areas outside of the Downtown Palm Harbor Activity Center. This District supports a mix of small to medium building types that allow more definition between public and private areas, as well as, small-scaled neighborhood and civic uses. District standards along Alternate U.S. 19 support the placement of community-scaled commercial uses.
(b)
Siting.
Table notes:
1. When an alley is present, the minimum rear setback is 15 feet, measured from the centerline of the alley.
2. Refer to DPH FBC Div. 4: section 138-4421(d)(3) for parking setback standards and exceptions.
(c)
Height.
Table notes:
1. Buildings cannot exceed a maximum height of 40 feet. Properties with Alt. U.S. 19 frontage are permitted a maximum height of 45 feet.
(d)
Elements.
(e)
Private frontage types.
(f)
General use categories. 1
•
Residential
•
Lodging 2
•
Office
•
Retail 2
•
Automotive Dependent
•
Industrial 2
•
Civil Support 2
•
Civic 2
1. Refer to DPH FBC Div. 6: Table 138-4552.a: Permitted Use Table for full list of permitted uses within each use category listed.
2. Uses within this category are typically limited.
(Ord. No. 21-21, § 5(Exh. B), 8-24-21)
(a)
Intent. The 'Boulevard District,' fronting along Omaha Street, is predominantly residential in function and serves as a transition between the downtown core to the west, and the primarily single-family residential area to the east. This District supports a mix of residential types, as well as, office uses that fit in with the mostly residential character of the District.
(b)
Siting.
Table notes:
1. When an alley is present, the minimum rear setback is 15 feet, measured from the centerline of the alley.
2. Refer to DPH FBC Div. 4: section 138-4421(d)(3) for parking setback standards and exceptions.
(c)
Height.
Table notes:
1. Buildings cannot exceed a maximum height of 40 feet.
(d)
Elements.
(e)
Private frontage types.
(f)
General use categories. 1
•
Residential
•
Lodging 2
•
Office
•
Retail 2
•
Civic 2
1. Refer to DPH FBC Div. 6: Table 138-4552.a: Permitted Use Table for full list of permitted uses within each use category listed.
2. Uses within this category are typically limited.
(Ord. No. 21-21, § 5(Exh. B), 8-24-21)
(a)
The development design standards establish site, building, landscaping, and signage standards for the development/redevelopment of properties.
(b)
These standards are intended to preserve and enhance the existing development pattern and historic architectural character consistent with the Downtown Palm Harbor Historic District as designated under chapter 146, Pinellas County Code.
(c)
The development design standards are further intended to provide a safe, functional, and attractive built environment and circulation pattern that fosters a walkable, pedestrian-focused downtown and neighborhood atmosphere accommodating all users and transportation modes.
(Ord. No. 21-21, § 5(Exh. B), 8-24-21)
The following site design standards apply to all new development and the redevelopment of properties within Downtown Palm Harbor.
(a)
General.
(1)
Existing street preservation. The vacation of public streets and alleys is discouraged in order to preserve the existing street network and the integrity of the 1888 Sutherland Subdivision.
(2)
New streets. New public streets must align with and follow the existing gridded street network wherever possible. Cul-de-sacs must be avoided.
(3)
Blocks and lots.
a.
All lots must front on at least one public street.
b.
All lots and/or contiguous lots that are situated between two parallel public streets are considered a block. No new block created through land assembly can have a length greater than 600 feet without providing pedestrian through-access to another public street, pedestrian pathway, or public space/facility. The required pedestrian connection must be located within the public right-of-way or within a dedicated easement and must be a minimum of ten feet in width. (See DPH FBC Div. 4: Figure 138-4501.a)
Figure 138-4501.a: Block Length
(4)
Outdoor pedestrian areas. Structures, landscaping, and/or other methods are encouraged to be provided around outdoor pedestrian use areas, such as outdoor dining areas, to provide shade and reduce heat island effect.
(5)
Dumpster enclosure. All dumpsters, recycling, and other similar containers must be screened from view of all public streets and adjacent properties. The screening must be a fence/wall that is a minimum of six feet in height and 100 percent opaque. The fence/wall must be constructed of wood (at least 1.5" in thickness), masonry, or of a similar material. Chain link fence with or without interwoven plastic strips or other similar fencing is not permitted.
(6)
Stormwater management.
a.
Regional drainage. Certain properties are located within Downtown Palm Harbor's regional drainage area as depicted on DPH FBC Div. 5: Figure 138-4501.b: Regional Drainage Area Map.
b.
All development must comply with the Pinellas County Stormwater Manual.
c.
Traditional stormwater facilities, such as dry/wet retention/detention ponds are discouraged to be located in front of the primary building on the property. These types of facilities are preferred to be located to the rear and side of buildings. Stormwater detention and retention ponds must be integrated landscape features, rather than single-purpose flood control and stormwater management ponds.
(7)
Floodplain management. All development located within any flood hazard area must comply with LDC chapter 158 for floodplain management.
(8)
Fence/wall standards.
a.
Height. The maximum height for any fence/wall located within the front yard is three feet and six feet in any side or rear yard. Pool enclosures must meet minimum height requirements per the Florida Building Code.
b.
Location. Fences may be constructed up to the property lines, except when there is a sight visibility conflict per DPH FBC Div. 5: section 138-4501(b)(5).
c.
Material.
1.
Fences/walls facing a public street must be constructed of decorative materials, such as wood or aluminum pickets, wrought iron, brick, or of a similar material.
2.
Rear or interior side yard fences/walls must be constructed of wrought iron, brick, wood, or aluminum. Structural elements of the fence/wall, such as posts and rails, must face inward to the subject property.
3.
Materials such as, or similar to, barbed wire, electric, razor, or chicken wire and chain link fencing are prohibited.
(9)
Non-residential outdoor storage of materials. Materials associated with non-residential uses that are stored outdoors are required to be located to the rear/ side of the primary structure and screened per DPH FBC Div. 5: section 138-4504(d), from any public street and/or when located within 50 feet of residential properties.
FIGURE 138-4501.b: REGIONAL DRAINAGE AREA MAP
Note: This map is a graphic depiction of the regional drainage area. Please contact Pinellas County Public Works for official drainage map.
(b)
Access.
(1)
Pedestrian access.
a.
Where public sidewalks are required along a roadway, per LDC Table 154-121.a, but do not exist along a property's frontage(s), they must be constructed within the public right-of-way and/or within an easement dedicated at the time of site development/redevelopment. The width of the new sidewalk must be consistent with the existing network in which it connects, or the widths listed in the Table 138-4501.a: Sidewalk Width Requirements, whichever is greater. Where sidewalks currently exist, but do not meet the standard identified in the table below, they must be expanded within the public right-of-way and/or within an easement dedicated at the time of development/redevelopment. Where, due to environmental or other physical constraints, the sidewalk cannot be constructed to meet the required standard, the code administrator, in coordination with public works, can approve alternative designs as long as the intent of the DPH FBC is met.
b.
Pedestrian walkways must be provided from public sidewalks to building entries, parking areas, and to connect to walkways on adjacent properties in order to create a continuous pedestrian network.
c.
Any pedestrian walkway that crosses a parking or vehicular area, including nonresidential driveways, must be clearly delineated with striping, contrasting pavement materials, textured or raised pavement, or of a similar treatment.
d.
Where properties are adjacent to existing or future trails or an existing transit stop (as identified in the Pinellas County Comprehensive Plan, Long Range Transportation Plan, and/or Capital Improvement Plan), pedestrian and/or bicycle connections must be incorporated into the development/redevelopment project.
(2)
Primary vehicular access.
a.
In the Central District:
1.
Vehicular access is required to be provided from the alleys identified in the improved alley map which is available from the building and development review services department.
2.
If an expansion, new development, or redevelopment in the Central District requires more than five off-site parking spaces per the requirements of DPH FBC Div. 7 Table 138-4601.b and 138-4602(b), the developer/applicant will be required to upgrade the existing alley (for the entire block) to meet the design standards identified in the Transportation Design Manual.
b.
In all other districts, if vehicular access is available to a public alley that has been improved to Pinellas County Engineering standards, vehicular access must be provided from such alley.
c.
When improved alley access is not available, vehicular access must be provided from the lowest classified street type.
d.
Cross access easements are encouraged in order to provide access between adjacent properties. These easements are permitted to provide primary access to a property and must be recorded in official records.
(3)
Access and drive consolidation.
a.
Wherever possible, existing and proposed curb cuts and driveways must be consolidated and located in a way to minimize pedestrian conflicts with vehicular movement. Adjacent properties are encouraged to share drive access to further minimize curb cuts.
b.
If a property gains vehicular access from an existing shared driveway, access must continue to be shared or further consolidated in the event of redevelopment.
(4)
New curb cuts and driveways.
a.
New curb cuts and driveways must be aligned with existing or planned entrances on the opposite side of the street, where possible.
b.
No access point from a property to a public street can exceed 24 feet in total width.
(5)
Intersection sight visibility. To ensure clear visibility and safety, all vehicular access drives must comply with the sight visibility standards set forth in LDC section 138-3508. However, these standards may be modified, with county engineer approval, to meet the overall intent of the DPH FBC and its Districts as a compact, urban built environment, while still maintaining public safety.
(Ord. No. 21-21, § 5(Exh. B), 8-24-21; Ord. No. 25-3, § 1, 1-28-25)
The historic significance and architectural character established in the creation of the Downtown Palm Harbor Historic District must continue to be recognized and must be used as the source and inspiration for site and building improvements as outlined in these development design standards. Historic properties within Downtown Palm Harbor must be considered as follows:
(a)
Contributing historic property.
Existing historic buildings, structures and sites in the Downtown Palm Harbor Historic District designated as a 'Contributing Property' as per LDC chapter 146 and as depicted on the Downtown Palm Harbor District Map, Figure 138-4401.a, retain this status and are not subject to the requirements or procedures outlined in the DPH FBC, with the exception of DPH FBC division 6: Use Standards. certificate of appropriateness requirements and procedures as outlined in LDC chapter 146 remain in effect. New primary and accessory buildings constructed on a "contributing property" that will share the same land parcel must conform to standards and requirements set forth in LDC chapter 146. For the purposes of implementing this section, the phrase "contributing historic property" and "contributing historic structure" is synonymous with the definition of 'contributing property' as defined in LDC chapter 146.
(b)
Building of historical merit.
A building or structure in the DPH-FBC identified as a "building of historical merit" as depicted on the Downtown Palm Harbor District Map, Figure 138-4401.a, must comply with certificate of appropriateness requirements and procedures as outlined in LDC chapter 146, only in the event that demolition of all or part of the historic portion of the building or structure is proposed. Otherwise, said building, structure, and any other new construction are subject to the requirements and procedures outlined in the DPH-FBC.
It is the intent that buildings of historical merit eventually be designated by the board of county commissioners as contributing properties consistent with LDC chapter 146. As of the date of adoption of the DPH FBC, the properties identified as buildings of historical merit are:
(1)
816 11th Street
(2)
875 12th Street
(3)
909 Florida Avenue
(4)
1106 Michigan Avenue
(5)
1112 Michigan Avenue
(c)
Archeologically sensitive areas.
Properties in Downtown Palm Harbor where buildings and structures of historical importance once stood and have since been buried, demolished or removed must be further evaluated for archeological sensitivity. When a project is proposed that involves substantial earth disturbing activity, such as may be associated with demolition, redevelopment, new construction, or the installation of utilities or a pool, the completion of an archeological survey may be requested prior to the start of any other project work. The intent is to document and record significant features and deposits prior to destruction using established archeological best practices and procedures with report made to the Pinellas County Historic Preservation Board.
(Ord. No. 21-21, § 5(Exh. B), 8-24-21)
The following building design standards apply to all buildings and structures located within the Downtown Palm Harbor Form-Based District, except for historic buildings on contributing properties as depicted on the Downtown Palm Harbor District Map, Figure 138-4401.a, whereby the issuance of a certificate of appropriateness consistent with LDC chapter 146 is required. Applicants must also refer to any guidelines adopted by the county identifying appropriate architectural treatments for exterior remodel, renovations, additions, and new development and infill building projects.
(a)
Exterior renovation.
Any building in the district extant before the adoption of the DPH FBC may retain its existing exterior appearance and continue to serve its useful and functional life as achieved through routine maintenance.
(1)
An exterior renovation is defined as the like-kind repair or replacement of an architectural feature or element in a manner that does not alter or modify the exterior appearance of the building.
(2)
Exterior architectural features and elements to be considered as part of the review of proposed work for exterior renovations include roof materials, wall treatments, windows, doors, foundation treatments, trim-work, ornamentation, and other attached appurtenances.
(b)
Exterior remodel.
When substantial changes are proposed to the exterior appearance of an existing building, these improvements must be consistent with the overall historic character of the district and must conform to the building design standards and intent set forth herein.
(1)
An exterior remodel includes the coverage, removal, replacement or addition of any architectural feature or element in a manner that substantially alters or modifies the exterior appearance of the building. The expansion of the footprint or floor area of an existing building is not considered as an exterior remodel.
(2)
Exterior architectural features and elements to be considered as part of the review of proposed work for exterior remodels include roof materials, wall treatments, windows, doors, foundation treatments, trim-work, ornamentation, and other attached appurtenances.
(3)
Additional information may be requested of the applicant beyond what is required for routine permits requested by Pinellas County in order to make a final determination of project compliance with the standards and requirements set forth herein.
(4)
The design intent for an exterior remodel must be compatible with one of the following:
a.
The existing architectural character and features of the building;
b.
Historic buildings on Contributing properties;
c.
Buildings of historical merit; or
d.
Buildings that have existed in the past during the period of significance (1888-1945) for this historic district.
(c)
New addition. When expansion of the building footprint or interior floor area of an existing building is proposed, the exterior appearance of the addition must be consistent with the architectural character and features of the building in which it is part, unless an exterior remodel is also proposed.
(1)
An existing building proposed to be raised above its current base floor elevation must also conform to the requirements of this subsection.
(2)
Exterior architectural features and elements to be considered as part of the review of proposed work for new additions include height, placement, setbacks, roof form, wall treatments, windows, doors, foundation treatments, trim-work, ornamentation, and other attached appurtenances.
(3)
The following information must be submitted by the applicant for the proposed project:
a.
A site plan showing the entire footprint of the existing building and placement of the proposed new addition, with required setbacks depicted;
b.
Existing floor plan and applicable building elevation drawings;
c.
Proposed floor plan and applicable building elevation drawings;
d.
Windows and doors schedule;
e.
Materials description;
f.
Visual representation of the appearance of architectural elements, features and materials such as product cutsheets and samples; and
g.
Any additional information determined necessary to complete the review.
(4)
The design intent for a new addition is that it is subordinate to the existing structure in height, placement and massing.
(d)
New and infill development.
When new construction is proposed on a vacant or improved land parcel, the exterior appearance of the structure(s) must be consistent with the overall historic character of the district and conform to the building design standards and intent set forth herein.
(1)
Plans, drawings and specifications for proposed new and infill development must be reviewed to determine compatibility with contributing historic properties; guidelines prepared by the county; and the standards established in this subsection.
(2)
The following information must be submitted by the applicant for the proposed project:
a.
A site plan showing the footprint of the proposed building(s) with required setbacks depicted and existing buildings on the subject and contiguous land parcels;
b.
Proposed floor plans and drawings for all building elevations;
c.
Windows and doors schedule;
d.
Materials description;
e.
Visual representation of the appearance of architectural elements, features and materials such as product cutsheets and samples; and
f.
Any additional information as may be needed to complete the review.
(3)
The design intent for a new and infill building must include:
a.
Similarity with adjacent buildings in scale and massing;
b.
Compatibility with the architectural character and features of contributing historic properties, buildings of historical merit, or buildings that have existed in the past during the period of significance for this historic district; and
c.
Conformance to one of the following building forms, as depicted in DPH FBC Div. 5: section 138-4503(g):
1.
Front-parapet form (Central District only) with:
i.
Recessed or flush storefront; and
ii.
One-story gallery, two-story gallery, canopy or awning on the facade.
2.
Front-gable form (Central District only) with:
i.
Recessed or flush storefront entrances; and
ii.
One-story gallery, two-story gallery, canopy, or awning on the facade.
3.
Front-gable and tower or side-gable and tower form (Central and Boulevard Districts) with:
i.
Recessed entrance in tower base; or
ii.
One-story gallery or two-story gallery on the facade.
4.
Cross-gable form (all districts) with:
i.
Recessed entrance; or
ii.
Integrated or projecting gallery or full-width porch on the facade.
5.
Clipped-gable form (Boulevard, Neighborhood and West Districts) with:
i.
Projecting partial-width or wraparound porch.
6.
Pyramidal-hipped form (Boulevard, Neighborhood and West Districts) with:
i.
Integrated or projecting wraparound porch; or
ii.
Integrated or projecting full-width porch on the facade.
7.
Gable-on-hip form (all districts) with:
i.
Recessed entrance on the facade; or
ii.
Integrated or projecting full-width porch on the facade.
8.
Front-gable or side-gable form (Boulevard, Neighborhood, and West Districts) with:
i.
Projecting gable entrance porch; or
ii.
Integrated or projecting full-width porch on the facade.
9.
Infill buildings in the West District may be constructed with a first-floor height raised above the ground surface in order to comply with building code requirements for the special flood hazard area. (See also DPH FBC Div. 4: section 138-4421(e))
(e)
Accessory buildings.
(1)
An accessory building is defined in DPH FBC Div. 8: Definitions.
(2)
Exterior architectural features and elements to be considered as part of the review of proposed work for components of an accessory building visible from a street must include roof type, wall treatment, and materials.
(3)
The design intent for components of an accessory building visible from a street is to be compatible with the architectural character and features of the primary building on the property.
(4)
Additional information may be requested of the applicant beyond what is required for routine permits requested by Pinellas County in order to make a final determination of project compliance with the standards and requirements set forth herein.
(f)
Mechanical equipment and utilities.
(1)
All mechanical equipment and utility functions (e.g., electrical conduits, meters, HVAC equipment, etc.) must be located a minimum of ten feet behind the facade of the primary structure where possible.
(2)
Mechanical equipment that could otherwise be visible from a street must be screened with a material that is compatible with the architecture of the primary structure.
(g)
Examples of building forms.
The typical features in DPH FBC Div. 5: Table 138-4503.a: Building Form Examples are intended to generally describe the range in scale and components of each building form and type and are for illustrative purposes. DPH FBC Div. 5: Table 138-4503.a provides an overview of the allowed building forms and identifies which district each is permitted.
(h)
Appeal of code administrator determination.
(1)
At the discretion of the code administrator, if an applicant submits a design that does not conform to the standards outlined in DPH FBC Div. 5: section 138-4503: Building design standards, the building forms as described in DPH FBC Div. 5: Table 138-4503.a: Building Form Examples, or associated design guidelines adopted by the board of county commissioners, the application may be presented to the historic preservation board for a review and final determination of the building design's appropriateness and area compatibility.
(2)
Any challenge to a decision by the historic preservation board under this Code is to a court of competent jurisdiction.
(Ord. No. 21-21, § 5(Exh. B), 8-24-21)
(a)
Intent. The intent of this section is to ensure that appropriate landscaping occurs with development and redevelopment, recognizing the need for flexibility to accommodate unique situations and challenges of urban development. Where specimen trees exist on a site proposed for development, deference shall be given to preserving such trees as integral elements of the overall development. It is also recognized that in the most urban development types buildings may take precedence over tree preservation, other landscaping choices may be preferable to traditional street trees, and that landscaping trees are utilitarian in nature and therefore may need to be replaced more frequently.
(b)
Landscape areas. Landscaping is required within the three areas described below. (See DPH FBC Div. 5: Figure 138-4504.a) Landscape material may be planted anywhere within each of the landscape areas, as long as the minimum required amount is met within each area. All required plant material must comply with DPH FBC Div. 5: Table 138-4504.b: Minimum Plant Specification Requirements and DPH FBC Div. 5: Table 138-4504.a establishes acceptable species of shade trees, accent trees, and palm trees that may be utilized to meet minimum landscaping requirements of this section.
Figure 138-4504.a: Landscape Areas
When units or measurements determining the minimum amount of required landscaping results in a fractional amount, then such fraction equal to or greater than one-half must be rounded up to the next whole number.
(1)
Area #1—Site trees. A minimum of one shade tree must be planted for every 1,500 square feet of lot area, up to 50 percent of the total lot area (excluding any wetlands), in all districts. In the event of site constraints, up to 25 percent of the required shade trees may be replaced by accent or palm trees subject to approval by the code administrator. The amount and type will be determined during the site plan review process. When planned site improvements or existing site constraints make required planting too difficult, the applicant shall contribute to the county tree bank as described in LDC section 166-57, at the discretion of the code administrator.
(2)
Area #2—Frontage landscaping.
a.
Requirement. A minimum of one accent tree and ten shrubs/plants/ornamental grasses must be planted per 50 linear feet along the site's frontage(s). This standard applies to all non-residential and multi-unit residential uses. Planting areas must be a minimum of five feet in width. Alternatively, trees may be permitted within appropriately sized tree wells, at the discretion of the code administrator. When planned site improvements or existing site constraints make required planting too difficult, the applicant shall contribute to the county tree bank as described in LDC section 166-57 at the discretion of the code administrator.
b.
Exceptions. Frontage landscaping is not required along portions of the site where the structure(s) sits closer than five feet to the front property line(s), however alternative use of fixed or movable planters, vines, greenery, etc. are encouraged to soften building facades.
c.
Allowances. Parking lot frontage landscaping, as described in DPH FBC Div. 6: section 138-4504(B)(3)(a) below, can satisfy the frontage landscaping requirements if the overall intent of this sub-section is met, as determined by the code administrator.
(3)
Area #3—Parking lot landscaping.
a.
Parking lot frontage landscaping. Any parking areas adjacent to or visible from a public street (excluding alleys) must be screened by one of the following methods. (See DPH FBC Div. 5: Figure 138-4504.b)
Figure 138-4504.b: Parking Lot Frontage Landscaping
1.
In the Central District a continuous, semi-opaque/opaque wall that compliments the building's design and style and is between three to four feet in height; or,
2.
A hedge row meeting the 'buffer plantings' standards established in DPH FBC Div. 5: Table 138-4504.b; or
3.
A combination of shade trees and shrubs that are evenly distributed along the parking lot frontage. Trees must not exceed 35 feet on center; or,
4.
Other methods may be allowed provided that the resulting situation adequately screens the parking area, as determined by the code administrator.
b.
Interior parking lot landscaping. Interior landscape islands must be provided within parking lots consisting of more than 20 parking spaces.
1.
Landscape islands with a surface area equal to five percent of the entire parking surface area must be provided.
2.
All required landscaped islands must be a minimum of 350 square feet in area, and must have a minimum of one shade tree per island. Appropriately sized tree wells shall be provided in lieu of islands, as determined by the code administrator.
(c)
Alternative landscaping plans. An alternative landscape plan, prepared by a licensed landscape architect, may be submitted for consideration as a Type 1B review in lieu of the minimum standards of this section. Evaluation and approval must be based upon meeting the overall intent of this section, as well as the intent of the district where it is proposed.
(d)
Existing tree preservation.
(1)
Existing non-invasive trees and native palms must be protected or replaced, when determined to be healthy by the applicable county staff or a certified arborist. Any impacts to protected trees must include mitigating actions such as replacement or relocation. Protected trees may count towards the minimum landscaping requirements, as stated in DPH FBC Div. 5: section 138-4504(a). Protected trees must include:
a.
Any existing healthy tree with a diameter breast height (DBH) of four inches or larger, measured at a height of four and one-half feet above the ground (undesirable tree species are exempt);
b.
All healthy sabal/cabbage palms six feet in height or larger;
c.
All buttonwood;
d.
All mangroves.
(2)
The tree removal/replacement standards established in LDC section 138-3654(a)(2)—(5) and Table 138-3654.a apply.
(3)
When replanting or relocation is not possible due to planned site improvements, as an alternative, the applicant shall contribute to the county tree bank as described in LDC section 166-57, or by integrating existing character defining/specimen trees into the proposed development, such alternative may be reviewed and approved at the discretion of the code administrator in consultation with development review services environmental staff.
(e)
Street trees. The planting and removal of street trees shall be as regulated in LDC section 138-3657.
(f)
Buffers. When buffering is required, per the DPH FBC, the property that triggers the requirement shall provide one of the following methods along the shared property line. Ingress/egress drives are permitted to intersect the buffer area.
(1)
A fence or wall per DPH FBC Div. 5: section 138-4501(a)(8).
(2)
A ten-foot wide landscape buffer yard that contains continuous plantings meeting the "Buffer Plantings" standards of DPH FBC Div. 5: Table 138-4504.a: Minimum Plant Specification Requirements; or
(3)
Other screening/buffering methods, including a combination of the above options, may be allowed, as determined by the code administrator.
(g)
Plant specifications.
(1)
Size. All required plant material must meet the minimum size specifications at the time of planting, as specified in DPH FBC Div. 5: Table 138-4504.b: Minimum Plant Specification Requirements.
(2)
Undesirable species. The undesired plant species list, as established in LDC section 138-3653, apply.
(3)
Approved plant list. The approved plant list, as established in LDC section 138-3664, apply.
(Ord. No. 21-21, § 5(Exh. B), 8-24-21)
The following sign design standards apply to all signage for all districts within Downtown Palm Harbor.
(a)
Permitted signs. DPH FBC Div. 5: Table 138-4505.a: Permitted Signs Table identifies the allowable sign types and requirements for each District designation.
(b)
General provisions.
(1)
Sign style. Signage must be scaled and designed for a pedestrian-oriented area and not for high speed automobile traffic.
(2)
Sign setback. The leading edge of a sign must be setback from any public right-of-way a minimum of three feet for any sign equal to or less than 75 square feet in area. No freestanding sign must be placed closer than five feet to any side or rear property line.
(3)
Sign measurement.
a.
Area.
1.
The area of a sign is the smallest square, circle, rectangle, or other geometric figure, or combination thereof, that will encompass the extreme limits of the writing, representation, emblem, or other display, together with any material, color forming and integral part of the display or used to differentiate the sign from the backdrop or structure against which it is placed. The computation of a sign area does not include any bracing, fence or wall that is reasonably necessary to support the sign. (See DPH FBC Div. 5: Figure 138-4505.a)
Figure 138-4505.a: Sign Area Measurement
2.
The area of a sign is computed on a per sign face basis and all requirements with respect to sign area reference the area of a single face of a sign. A double-faced sign is permitted to have the allowed area for a single-faced sign on each of the two faces.
b.
Height. The height of a freestanding sign must be the vertical distance from the base of the sign at ground level to the highest point of the sign structure. In cases where the ground level cannot reasonably be determined, sign height must be derived on the assumption that the elevation of the ground at the base of the sign is equal to the average elevation at the front property line. (See DPH FBC Div. 5: Figure 138-4505.b)
Figure 138-4505.b: Sign Height Measurement
(4)
Sign illumination.
a.
The light from any externally lit illuminated sign must be shaded, shielded, or directed away from adjoining parcels.
b.
No sign can have blinking, flashing, fluttering or colored lights that could be confused with, construed as, or interfere with traffic control devices or emergency vehicles.
c.
Neither the direct nor the reflected light from primary light sources must create a traffic hazard to operators of motor vehicles on public thoroughfares.
(5)
Electronic changeable message signs. Electronic changeable message signs are prohibited.
(6)
Sign location. Signs cannot be located on a property that is separate and distinct from the commercial establishment, product, merchandise, service or entertainment to which they are intended to draw attention. In no instance must this be interpreted as prohibiting a non-commercial message from being displayed on any property.
(c)
Exempt signs. The following types of signs are exempt from the permitting process and other provisions within this section, except relating to construction, illumination, and safety:
(1)
Address numbers.
(2)
Artwork, which includes drawings, pictures, symbols, paintings, or sculptures which in no way identify a product or business and which are not displayed in conjunction with a commercial, for-profit or nonprofit enterprise.
(3)
Government and public signs, including by not limited to, community identity and entrance signs, signs for special community events, commemorative and historic signs, and coordinated countywide trail-blazing signs that provide direction to a place of interest.
(4)
A maximum of three noncommercial flags are permitted on each lot.
(5)
On-site directional signs. No individual sign can exceed four square feet in area.
(Ord. No. 21-21, § 5(Exh. B), 8-24-21)
(a)
The use standards are intended to describe provisions for specific land uses. These standards are further intended to be simplistic, while still acknowledging the relationship between neighboring land uses.
(b)
Allowable land uses are identified for each district, as described in DPH FBC Div. 6: Table 138-4552.a: Permitted Land Uses.
(Ord. No. 21-21, § 5(Exh. B), 8-24-21)
Land use categories have been established in order to sort land uses based on similar characteristics, such as type and amount of activity, type of customers or residents, how goods and services are delivered, site conditions, and impact on surrounding areas. The categories include the following: residential, lodging, office, retail, automotive dependent, industrial, civil support and civic.
(a)
Primary uses.
(1)
A lot may contain more than one primary use.
(2)
Permitted primary uses are listed in the permitted land uses table (DPH FBC Div. 6: Table 138-4552.a) organized by district.
(b)
Accessory uses. Accessory uses are allowed in conjunction with a permitted primary use, if the accessory use:
(1)
Is subordinate to and services the primary use;
(2)
Is subordinate in area, extent, and/or purpose to the primary use;
(3)
Contributes to the comfort, convenience or necessities of the users or occupants of the primary use; and
(4)
Is located on the same lot as the primary use, provided such use is in keeping with the purpose and intent of the district in which it is located.
(c)
Temporary uses. Temporary uses established in combination or separately independent of any permanent use, are permitted in any district, provided that the proposed use is a permitted use. Temporary uses are not permitted within the neighborhood or Boulevard Districts unless the use will be located on the site of a non-residential establishment. All temporary uses are subject to the following standards:
(1)
No parcel can be occupied by a temporary use for more than 60 days in any calendar year.
(2)
No zoning clearance is required for a temporary use, unless a structure will be located on the property.
(3)
Nothing herein relieves an operator of a temporary use from complying with other applicable codes, ordinances, and regulations; such as electricity or plumbing permits.
(Ord. No. 21-21, § 5(Exh. B), 8-24-21)
(a)
Use types.
(1)
Type 1A Uses. Land uses designated as "1A" in DPH FBC Div. 6: Table 138-4552.a, are uses that are permitted by right. Type 1A uses follow a Type 1A review procedure, per DPH FBC Div. 2: section 138-4352(c).
(2)
Type 1B Uses. Land uses designated as "1B" in DPH FBC Div. 6: Table 138-4552.a, are uses that are permitted by warrant. Type 1B uses follow a Type 1B review procedure, per DPH FBC Div. 2: section 138-4352(d), which requires code administrator approval. When reviewing a Type 1B use, the code administrator must consider the following criteria:
a.
The potential impact on surrounding properties.
b.
The overall intent of the district in which the use will be located.
(3)
Type 2 Uses. Land uses designated "2" in DPH FBC Div. 6: Table 138-4552.a, are uses that require a public hearing approval through the Type 2 review procedure, per DPH FBC Div. 2: section 138-4352(e) and LDC section 138-240. In order to authorize a Type 2 use, the reviewing body must determine satisfaction of the following criteria:
a.
The proposed use is consistent with the Pinellas County Comprehensive Plan and with the intent of the applicable DPH FBC district.
b.
There is adequate separation of the proposed use and nearby uses by screening devices, buffers, and/or other appropriate means.
c.
Adequate drives, walkways, and parking are available or proposed so that no vehicular circulation or parking problems are created.
d.
The proposed use will not create excessive vehicular traffic or other traffic problems.
e.
Drainage problems will not be created on the property or nearby properties.
f.
All provisions of the DPH FBC will be met, unless varied by the authorized reviewing body.
(4)
Additional safeguards. In approving a Type 1B or 2 use, the authorized reviewing body may require additional safeguards to protect the surrounding area, such as entry/exit points, buffering, additional setbacks, or capacity of use.
(b)
Unlisted uses. If a proposed use is not listed in DPH FBC Div. 6: Table 138-4552.a, but is similar in character and function to another listed use, the code administrator may treat the proposed use under that use's category. If a proposed use is not listed and is not similar to any other listed use, the use is prohibited. When determining if a proposed use is similar to another listed use, the code administrator must consider the following criteria:
(1)
The characteristics of the proposed use in comparison to other permitted uses and the potential impact on surrounding properties.
(2)
The overall intent of the district in which it is located.
(Ord. No. 21-21, § 5(Exh. B), 8-24-21)
The specific use standards listed within each use category are intended to ensure such uses are consistent with the overall intent of the DPH FBC, while also being compatible with the surrounding neighborhoods in which they are located.
(a)
Residential.
(1)
Single-unit attached and multi-unit residential developments with ground story residential units may fulfill the doors/entries element requirement with a shared internal courtyard that provides the direct access to the primary frontage(s), as opposed to individual access from the street to each individual dwelling unit.
(2)
Multi-unit residential developments, must provide a minimum of ten percent of the site area to be reserved and/or improved as usable open space. Required common open space must be usable for parks, recreation, and/or retained for natural resource protection. Rooftop decks, balconies, porches or similar outdoor spaces may count towards this requirement.
(3)
Accessory dwelling units (ADUs), are intended to provide additional housing that is incidental to a primary dwelling while ensuring that the intended district character is protected. ADUs include, but are not limited to, guest housing, security residence, and/or affordable housing options. ADUs, must be subject to the following:
a.
Accessory dwelling units cannot exceed 750 square feet in area.
b.
Only one ADU per parcel of ownership is permitted.
c.
Either the primary dwelling or the ADU must be owner-occupied.
d.
All applicable district regulations pertaining to setbacks and lot coverage provisions must be met.
e.
Separate metered utility connections for the ADU may be permitted.
f.
Mobile homes and recreational vehicles must not be used as ADUs.
g.
ADUs must meet the minimum requirements for a dwelling unit in accordance with the Florida Building Code.
(4)
Group living facilities, such as an assisted living facility, group home, or congregate care facilities, provide a living environment where various levels of services are provided to assist in an individual's daily needs. Group living facilities are subject to the following:
a.
Facilities must be developed with at least ten percent of the site area to be reserved and/or improved as common open space. Required common open space must be usable for parks, recreation, and/or retained for natural resource protection. Rooftop decks, balconies, porches or similar outdoor spaces may count towards this requirement.
b.
Group living facilities may be constructed/established as a variety of housing types.
c.
Group living facilities are not permitted within a designated coastal high hazard storm area.
(5)
Short term rentals (STRs), are intended to allow for an individual dwelling unit to be rented to an individual or party while protecting the immediate vicinity from associated negative impacts relating to traffic, noise, safety, and maintenance. STRs generally occur in residential units and typically within residential neighborhoods. STRs are permitted in all districts and must comply with the provisions described in LDC section 138-3232.
(b)
Office.
(1)
Live/work.
a.
The residential and commercial space must be occupied by the same tenant, and no portion of the live/work unit may be rented or sold separately.
b.
The commercial component of live/work units are intended for use by the following occupations: accountants; architects; artists and artisans; attorneys; computer software and multimedia related professionals; consultants; engineers; fashion, graphic, interior, and other designers; hair stylists; home-based office workers; insurance, real estate and travel agents; one-on-one instructors; photographers, and similar occupations, as determined by the code administrator.
c.
The commercial component must not detract from, or otherwise be a nuisance to, the residential character or appearance of the dwelling units.
d.
The commercial component must be restricted inside the primary building or within an accessory structure on-site. There must be no exterior storage of products, equipment, employee vehicles, or materials related to the commercial use.
e.
Traffic generated by on-site customers, vendors, or delivery services for the commercial use must not generate vehicular traffic in excess of normal residential traffic.
f.
A maximum of two business vehicles associated with the commercial use are permitted to be parked on-site. These vehicles are limited to standard sized commercial trucks, vans, or other similar vehicles and may not be parked within the front yard, unless they are on a driveway.
g.
The commercial use must not require increased exterior lighting that would detract from the residential character.
h.
The commercial use cannot generate external noise, odor, glare, vibration, or electrical interference detectable to the normal sensory perception by adjacent neighbors.
i.
No explosive, toxic, combustible or flammable materials in excess of what would be allowed incidental to normal residential use can be stored or used on the premises.
(c)
Retail.
(1)
Food/drink establishments, are permitted outside dining/seating areas subject to the following standards:
a.
Seating areas must be delineated and designated on an approved site plan.
b.
Seating areas may only occupy a public sidewalk when a utilization of right-of-way permit or equivalent thereof is obtained from the applicable governing body/authority.
c.
When outdoor seating/dining areas are permitted on the public sidewalk, a minimum five-foot wide walkway clearance area must be provided.
(2)
Vet clinic.
a.
All activities must occur within the building(s).
b.
In the Central District, veterinary offices are limited to 2,500 square feet.
c.
Veterinary facilities must have an appropriate system for the disposal of animal waste. Animal waste is not allowed to collect in areas where it could result in direct discharge into the municipal separate storm sewer systems (MS4).
(d)
Automotive dependent.
(1)
Drive-thru facility (bank only).
a.
Drive-thru service windows must be located to the rear of the primary building on the property.
b.
Minimum stacking spaces = three spaces (per customer kiosk).
c.
Stacking lanes must be configured to ensure queuing vehicles do not block driveways, access to parking, pedestrian walkways/crossings, or extend into the public right-of-way.
d.
Stacking lanes adjacent to pedestrian walkways must be screened by landscaping and/or a decorative wall, with a height of 24 to 36 inches.
(2)
Parking structure. When developed as an accessory use on the ground/1st floor of a building within the Central District, the parking structure must be interior to permitted uses and developed as liner building spaces, effectively screening the ground/1st floor of the parking structure from public frontage viewpoints. (See DPH FBC Div. 6: Figure 138-4553.a)
Figure 138-4553.a: Parking Structure: Accessory Use in Central District
(e)
Industrial.
(1)
Workshop/artisan. Ground/1st floor building uses on Florida Avenue and in the Central District must include a retail sales component.
(f)
Civic.
(1)
Recreation/fitness/civic space (indoor or outdoor).
a.
No outdoor activity area may encroach into the required district setbacks, with the exception of trails and pathways.
b.
Outdoor activity areas, with the exception of passive outdoor areas, must be set back at least 30 feet from any adjacent residential property.
c.
Outdoor lighting must be designed such that direct sources of illumination are not visible beyond the property lines. Lights must be directed away from adjacent residential uses.
(Ord. No. 21-21, § 5(Exh. B), 8-24-21; Ord. No. 25-9, § 1, 3-25-25)
(a)
Residential.
(1)
Accessory dwelling unit. An independently functioning dwelling unit which is an accessory use to the principal use on the same lot and which has a separate kitchen with a cooking stove. These uses are sometimes referred to as "garage apartments," "mother-in-law apartments," and/or "carriage houses."
(2)
Duplex/semi-detached unit. A building that contains two dwelling units on a lot that shares a portion of common walls or common floor/ceiling.
(3)
Group living (includes assisted living facilities, group homes, congregate care facilities). Any building or buildings, section or distinct part of a building, private home, boarding home, home for the aged, or other residential facility, regardless of whether operated for profit, which through its ownership or management provides housing, meals, and one or more personal services for a period exceeding 24 hours to one or more adults who are not relatives of the owner or administrator.
(4)
Multi-unit residential. Three or more dwelling units, attached to each other by a stacking arrangement and with common vertical and horizontal walls, where primary access to those units is shared.
(5)
Short-term vacation rentals. An individual dwelling unit that is rented to an individual or party more than three times per calendar year for a lease term that is no more than 30 consecutive days.
(6)
Single-unit residential, attached. A dwelling unit on a single lot or on multiple lots with zero lot lines, attached to one or more single-unit dwellings by a common vertical wall, where individual primary access is provided to each unit.
(7)
Single-unit residential, detached. A dwelling unit in a single structure, on a single lot, not attached to any other dwelling (with the exception of an accessory dwelling unit) by any means.
(b)
Lodging.
(1)
Bed and breakfast. A residential structure, with no more than 15 sleeping rooms, which has been modified to serve as a transient public lodging establishment, which provides the accommodation and meal services generally offered by a bed and breakfast inn, and which is recognized as a bed and breakfast inn in the community in which it is situated or by the hospitality industry.
(2)
Hotel. A building or group of buildings containing lodging units intended primarily for rental or lease to short-term visitors by the day or week, and which may provide accessory services such as restaurants, meeting rooms and recreation facilities. Does not include condo hotels.
(c)
Office.
(1)
Live/work. A structure or portion of a structure combining residential living space with an integrated workspace intended to be used by one of the residents.
(2)
Office Building. A building or group of buildings utilized for typical office uses, such as administrative, executive, professional, research, doctor, dental, or other similar entities.
(d)
Retail.
(1)
Food/drink establishment. An establishment serving food and/or beverages prepared on the premises, which are generally intended for immediate consumption.
(2)
Greenhouse/urban farming. A structure, primarily of glass, in which temperature and humidity can be controlled for the cultivation or protection of plants that is used for urban farming, which is the growing, processing, and distribution of food and other products.
(3)
Grocery/market. Retailers of food and grocery supplies. May include flower shops, pharmacies, bakeries, branch banks, and other complementary and incidental uses.
(4)
Medical clinic. A facility engaged in the examination, diagnosis, and treatment of medical related conditions. Medical clinics can offer urgent/immediate care services, but do not include overnight facilities for patients.
(5)
Microbrewery/winery/distillery. A facility used for the production and packaging of malt beverages, wine, and/or spirits for the distribution, retail, or wholesale, on or off-premise, with a capacity of not more than 15,000 barrels of beer/cider; 100,000 gallons of wine; or 15,000 gallons of spirits per year. The development may include other uses such as a restaurant, tasting room, or live entertainment.
(6)
Retail building. A building or group of buildings in which business activities customarily provide retail convenience goods and the sale of merchandise to end users.
(7)
Vet clinic. A place designed or prepared to provide medical attention to or care for dogs, cats, and other pets in return for compensation, but do not contain any outdoor kennels for boarding animal containment.
(e)
Automotive dependent.
(1)
Drive-thru facility (bank only). A bank that is designed to enable customers in standing vehicles to transact business with persons inside of the principal building.
(2)
Parking. Surface or structured parking areas that are a primary use on a lot or parcel.
(f)
Industrial.
(1)
Laboratory. A place providing the opportunity for experimentation, observation, or practice in a field of study.
(2)
Warehouse. Establishments that ship, store, and distribute, but do not sell, goods within completely enclosed structures. Warehouse uses may provide a range of services related to the distribution of goods, such as labeling, breaking bulk, inventory control and management, light assembly, order entry and fulfillment, packaging, pick and pack, price marking and ticketing, and transportation arrangement. Bonded warehousing and storage services are included in this category.
(3)
Workshop/artisan. Establishments that typically produce high-quality or distinctive products generally in small quantities, usually by hand or using traditional methods. Examples include, but are not limited to, glass blowing, jewelry making, woodworking, baking and traditional food product making.
(g)
Civil support.
(1)
Public safety. Facilities that provide government services, safety and emergency services, such as police stations, fire departments, or ambulance stations.
(h)
Civic.
(1)
Assembly. Facilities that provide shelter for public gathering and communal activities, including places of worship, or other assembly structures, including community halls, reception halls, wedding halls and other similar facilities that provide a gathering place for community functions.
(2)
Day care (adult/child). Any children's center, day nursery, nursery school, kindergarten, or family day care home as defined by Florida law.
(3)
Library/museum. A civic building utilized for the reading, referencing, or lending of literary and artistic materials and/or devoted to the acquisition, conservation, study exhibition, and educational interpretation of objects having scientific, historical, or artistic value.
(4)
Live theater/cinema. A building, room, or outdoor structure used for the presentation of live plays, films, or other dramatic performances and/or an establishment used for showing movies or motion pictures.
(5)
Passenger terminal. Premises used by an establishment for the boarding or discharge of people being transported by bus, train, or boat. This does not include individual transit shelters, such as a typical bus stop.
(6)
Playground. An open space, generally less than one acre, designed and equipped for the play of children. A playground is usually fenced and may include an open shelter.
(7)
Recreation/fitness (indoor). Privately owned indoor facilities focused on offering amusement, recreation, personal instruction, and/or equipment or facilities for exercising and improving physical fitness; such as schools of dance, gymnastics, martial arts, athletic courts, skating rinks, batting cages, or other similar indoor activities and establishments.
(8)
Recreation/fitness/civic space (outdoor). Privately owned outdoor facilities focused on offering amusement, recreation, personal instruction, and/or equipment or facilities for exercising, public gathering and/or improving physical fitness; such as outdoor swimming pools, skateboard parks, arenas, plazas, parks or other similar activities and establishments.
(9)
School (Pre-K—12). An institution for pre-kindergarten, kindergarten, elementary, middle, and high school education.
(10)
School (trade/college). An institution of higher education and/or for vocational or professional training for trades. Trade/Colleges also include related facilities, such as classroom buildings, libraries, laboratories, dormitories, administration, and dining halls that are incorporated into a unified campus.
(11)
Government facility. Offices and other facilities such as city halls, courts, and similar buildings and structures used for administrative, legislative and judicial governmental functions.
(Ord. No. 21-21, § 5(Exh. B), 8-24-21)
(a)
The parking standards establish the amount, type, and design elements for vehicle and bicycle parking, as well as off-street loading areas.
(b)
These standards are intended to encourage compact development patterns, to accommodate redevelopment, and recognize existing public on-and off-street parking available in the area. These standards are also intended to recognize alternative methods of parking and modes of transportation that in turn can reduce the need for vehicular parking.
(Ord. No. 21-21, § 5(Exh. B), 8-24-21)
(a)
Off-street parking. The minimum number of off-street vehicle parking spaces is listed in DPH FBC Div. 7: Table 138-4601.b: Parking Standards, based on land use.
(b)
Bicycle parking. The minimum number of bicycle parking spaces is listed in DPH FBC Div. 7: Table 138-4601.b: Parking Standards, based on land use. Whenever the table indicates two numerical standards, the larger resulting quantity must apply.
(c)
Accessible parking. The use/development must provide motor vehicle parking quantities as listed in DPH FBC Div. 7: Table 138-4601.a: Accessible Parking Standards. The number of accessible spaces must be a part of required parking for the use/development, not in addition to. Marked on-street parking spaces designed and designated as accessible spaces that have an accessible route to the site and are adjacent to the site and directly accessible to a building entrance may be included in the calculation of required accessible spaces. Refer to DPH FBC Div. 7: Table 138-4603.a for parking stall dimensional standards.
(d)
Existing parking configuration. For properties within the Downtown Palm Harbor Activity Center that have existing buildings, as of September 15, 2021, the off-street parking arrangement in existence on that date for each building must continue to be recognized by the county as meeting the minimum parking requirements of the DPH FBC. Such existing building square foot area may be renovated and redeveloped with a structure that is of similar size to the existing building square foot area without providing any additional off-street parking spaces. However, this recognition of existing parking arrangements does not apply if there is additional building square footage or a change in use that increases the required number of off-street parking spaces. Parking must be provided, as required by the DPH FBC, for any increase in building square foot area, or for the increased number of parking spaces required by a change in use.
(e)
Calculations.
(1)
When computing vehicle/bicycle parking spaces based on usable floor area (UFA), the use areas located inside all building or similar structures must be included in the required parking calculation. UFA excludes any floor area used for incidental service, storage, mechanical equipment rooms, restrooms, motor vehicle parking (e.g., garages) and other similar areas. Where these areas are not yet defined, UFA must be considered to be 85 percent of the gross floor area (GFA).
(2)
The minimum of required vehicle/bicycle parking spaces is based on the primary uses on a site. When there are two or more primary uses on a site, the required vehicle/bicycle parking for the site is the sum of the required spaces for each. Accessory uses are exempt from minimum parking requirements.
(3)
When units or measurements determining the number of required off-street parking spaces result in a fractional space, then such fraction equal to or greater than one-half requires a full off-street parking space.
(Ord. No. 21-21, § 5(Exh. B), 8-24-21; Ord. No. 25-9, § 1, 3-25-25)
(a)
Mixed-use shared parking. When any parking area is used for two or more uses, the minimum total number of required off-street parking spaces is permitted a reduced total amount of required parking spaces based on the following methodology:
(1)
Determine the minimum parking quantities, per use, in accordance with DPH FBC Div. 7: Table 138-4601.b: Parking Standards to get the total minimum parking quantity required.
(2)
Take the total minimum parking quantity required and divide it by the number that intersects with the two applicable, corresponding use functions in DPH FBC Div. 7: Table 138-4602.a: Shared Parking Matrix.
(3)
Use this number as the required minimum number of motor vehicle parking spaces that is required to be provided at any given time. (See DPH FBC Div. 7: Table 138-4602.b for an example of a mixed-use shared parking calculation scenario.) When uses are located on separate lots/parcels from where the parking is located, a legal instrument must be provided to ensure long term legal use of the parking facility by the subject users (e.g., parking agreement, easement or the like). The legal instrument must be approved by the county attorney.
(4)
If there are more than two primary uses on site, the two uses with the highest parking requirement must be used when calculating the mixed-use shared parking reduction.
(b)
Central District.
(1)
Intent. It is intended to provide safe and efficient parking in the Central District while recognizing the unique conditions in Downtown Palm Harbor. The combination of a walkable, pedestrian-scaled, mixed-use downtown within close proximity to residents, the proximity and accessibility of the Pinellas Trail for convenient travel by walking and bicycling, plentiful wide sidewalks and ease of access to businesses, and the availability of public on-street and off-street parking throughout the downtown allow for a reduced off-street parking requirement for comparable uses in conventional zoning districts.
(2)
Minimum parking—Retail. The minimum number of off-street vehicle parking spaces as listed in DPH FBC Div. 7: Table 138-4601.b: Parking Standards, applies to the Central District with the following exceptions for retail:
a.
Retail (buildings with one retail tenant space)
1.
First 2,000 sq ft = 0.0 spaces
2.
Over 2,000 sq ft = 2.0 spaces per 1,000 sq ft
b.
Retail (buildings with two or more retail tenant spaces)
1.
First 4,000 sq ft. = 0.0 spaces
2.
Over 4,000 sq ft = 2.0 spaces per 1,000 sq ft
c.
Outdoor seating (specific to a food/drink establishment)
1.
First 400 sq ft = 0.0 spaces
2.
Over 400 sq ft = 4.0 per 1,000 sq ft
d.
Outdoor display (specific to retail uses)
1.
First 400 sq ft = 0.0 spaces
2.
Over 400 sq ft = 4.0 per 1,000 sq ft
3.
Includes outdoor work, display, and sales for retail goods, wares and merchandise, where permitted.
(3)
Public parking bank—Retail.
a.
Purpose and intent. A public parking bank has been established as a tracking mechanism to facilitate and account for the granting of parking space reductions for retail uses in the Central District, per DPH FBC Div. 7: section 138-4602(b)(2), without compromising the overall parking supply through the application of the minimum retail parking requirements.
b.
Parking utilization study. The public parking bank tracks the supply of surplus public parking spaces typically available in the downtown area during an average peak-hour parking demand time frame, as documented in the 2017-2018 parking utilization study conducted by Pinellas County.
c.
Retail market demand study. The number of parking space reductions available in the public parking bank is far less than the number of spaces that would typically be demanded from additional retail in the Downtown Palm Harbor Central District through year 2030, as determined by the 2018 Retail Market Demand Study. The Study concluded that the area could support approximately 50,000 square feet of (mostly smaller-scale) additional retail through the year 2030. This would equate to a corresponding need for approximately 200 additional parking spaces.
d.
Tracking reductions. As Central District retail use parking space reductions are granted per DPH FBC Div. 7: section 138-4602(b)(2), the county will track such spaces by reducing the overall number of surplus spaces in the public parking bank.
e.
Future reevaluation. When the bank is reduced to 20 percent of the initial total number of spaces, the county will reevaluate retail use parking reduction provisions within the Central District to determine the need for additional regulations on the supply of parking.
(c)
All districts. The minimum vehicle parking space quantity required for each site may be permitted a reduced parking amount with the utilization of one or more of the following (cannot exceed a total of 75 percent reduction in the West District):
(1)
On-street and/or public parking. Properties, with the exception of residential properties, are permitted to count 20 percent of any standard size public spaces located within 600 feet toward meeting the minimum number of required parking spaces subject to a written agreement assuring the continued availability of the spaces.
(2)
Rideshare/drop-off space. For each designated on-site rideshare/drop-off space that is provided, a reduction of three vehicle parking spaces is permitted.
(3)
Valet parking. For sites with designated on-site valet parking service provided, a reduction of three vehicular parking spaces is permitted.
(4)
Tree preservation. Where healthy trees and/or tree stands exist and are preserved within a proposed parking area, the use/development may be permitted up to a 20 percent reduction.
(Ord. No. 21-21, § 5(Exh. B), 8-24-21; Ord. No. 25-3, § 1, 1-28-25)
(a)
On-street parking. On-street parking may be provided along the abutting street(s) when permissible and approved by the roadway facility owner (i.e., local government, developer, or property owners) and subject to the following:
(1)
Street parking spaces must remain available to the general public.
(2)
Certain roadway improvements may be required to accommodate street parking.
(3)
Due to physical constraints or roadway classifications, some roadways may not be suited for street parking.
(b)
Off-street parking.
(1)
Location.
a.
All off-street parking areas must be located at or behind any required parking setback line, as established in DPH FBC Part 4: district standards, except for residential driveways.
b.
All or portions of the required off-street vehicle parking may be provided on a separate site located generally within 600 feet. The off-site location must be either under the same ownership or officially allowed to be used by a lease agreement or other legal instruments. The off-site location must be readily accessible by walking, transit, and/or shuttle service.
c.
The required number of accessible parking spaces must be provided on-site or as designated on-street spaces that are adjacent to the site and directly accessible to a building entrance.
(2)
Size. The minimum dimensional requirements for parking spaces and drive aisles are listed in DPH FBC Div. 7: Table 138-4603.a: Dimensional Requirements. (Also see DPH FBC Div. 7: Figure 138-4603.a)
(3)
Construction requirements.
a.
Surface material.
1.
Permeable surfaces approved by the county, such as grid pavers, grass, gravel, or crushed shell, are encouraged for surface parking lots.
2.
Non-paved surfaces of parking areas and associated drives must be stabilized and provided with appropriate dust control.
3.
All accessible parking spaces and accessways must be paved with asphalt, concrete or similar hard-surface material approved by the county.
b.
Side/rear setback. All parking spaces and driveways adjacent to single-unit residential properties must maintain a minimum setback of five feet from all side and rear property lines. A setback is not required along alleys or for shared parking lots with cross access between separate properties.
c.
Wheel stops. Parking lots should be designed to avoid the use of wheel stops. All landscape areas and pedestrian walkways which are perpendicular to parked vehicles must be protected with boundary controls and curb placement to prevent vehicle overhang. Structural bollards, not less than three feet in height, may be placed in the center of parking stalls as an alternate to wheel stops.
(c)
Residential parking.
(1)
Tandem parking.
a.
Tandem parking is permitted to be used for single-unit residential and multi-unit residential projects.
b.
For multi-unit projects, up to 75 percent of the total off-street parking spaces provided may incorporate tandem parking. A tandem space must be assigned to only one dwelling unit.
(2)
Residential driveway/garage parking. When permitted to access a public street, a residential driveway must comply with the following:
a.
The portions of the driveway that connect to the public right-of-way may not exceed 20 feet in width.
b.
Driveways that are used for parking must provide at least 20 feet of depth, as measured from the adjacent street right-of-way, to prevent vehicles overhanging public sidewalks and/or streets.
c.
The portion of the driveway located within the right-of-way must be constructed of materials approved by the county.
Figure 138-4603.a: Parking Stall Measurement
A = Parking stall angle
B = Minimum stall width
C = Minimum stall depth to aisle
D = Minimum stall curb length
E = Minimum stall aisle width
(d)
Accessible parking.
(1)
Minimum size (diagonal or perpendicular spaces): 12 feet wide × 18 feet deep.
(2)
Access.
a.
All accessible spaces for the disabled must be provided with a curb cut or curb ramp to a pathway, a minimum of 44 inches wide, to provide access to the building served. The stall must be located so that users will not be compelled to maneuver behind parking vehicles. Two accessible parking spaces may share a common access aisle.
b.
All accessible spaces must have an adjacent access aisle measuring at least 60 inches wide. Parking access aisles must be part of the accessible route to the building or facility entrance.
(3)
Location. When considering all of the parking on the site, the designated accessible spaces should be located closest to the primary building entrance. If there are multiple entrances or multiple retail stores, the accessible spaces must be dispersed to provide parking at the nearest building entrance.
(4)
Surface materials and markings.
a.
All accessible spaces and accessways must be paved with asphalt, concrete or similar hard-surface material approved by the county.
b.
Accessible parking spaces must be posted with a permanent above-grade sign bearing the international symbol of accessibility and the caption "parking by disable permit only."
c.
Each such parking space must be prominently outlined in blue paint. The property owner must be responsible to repaint the spaces as necessary.
(e)
Bicycle parking.
(1)
Location.
a.
Bicycle parking must be within 100 feet of a main entrance to the building.
b.
For sites with more than one primary building, the bicycle parking must be distributed evenly amongst the primary buildings and must be within 100 feet of a main entrance.
(2)
Bicycle rack design.
a.
Bicycle racks or similar features must be provided with the primary purpose to allow bicycles to be securely attached to the apparatus. Sign poles, planters, and utility lines must not be considered bicycle parking racks or used to satisfy the bicycle parking requirement.
b.
Bicycle rack design must accommodate a high security, U-shaped lock.
c.
Bicycle racks must be securely anchored to the ground, a building, or a paved surface.
d.
Bicycle racks must be constructed using decorative, durable finishes that are not damaged by the constant abrasion from bicycles.
(Ord. No. 21-21, § 5(Exh. B), 8-24-21)
(a)
General.
(1)
No loading facilities are required.
(2)
Where provided, loading facilities must be located to the rear or side of buildings and screened from view of any public street or space.
(3)
In no case must the use of any loading space hinder the movement of vehicles and pedestrians over a street, alley, or sidewalk.
(Ord. No. 21-21, § 5(Exh. B), 8-24-21)
The terms and definitions expressed below must be applicable to this article.
A
Accessory dwelling unit (ADU). An independently functioning dwelling unit which is accessory to the primary use on the same lot and which has a separate kitchen with a cooking stove. These uses are sometimes referred to as "garage apartments," "mother-in-law apartments," and/or "carriage houses."
Accessory. The term applied to a building, structure, or use which:
(1)
Is subordinate to and serves a primary building or primary use;
(2)
Is subordinate in area, extent, and purpose to the primary building or primary use served;
(3)
Contributes to the comfort, convenience or necessities of the users or occupants of the primary building or primary use; and
(4)
Is located on the same lot as the primary building or primary use and is in keeping with the purpose and intent of the district in which it is located.
Activated public space. An area located within the street-space that provides a place for active public interaction and activity, such as outdoor dining areas, plazas, or civic greens.
Adaptive reuse. The renovation and reuse of pre-existing structures (such as a warehouse or residential home) for new purposes.
Alleys. A route that provides service access behind/along-side individual properties; alleys provide very short access between the property and a higher classified roadway. Alleys also serve as a service route for utilities, parking, and trash collection
Alternative energy facility. Public/private facilities that provide energy services that are alternative to fossil fuels, such as hydroelectric, wind, geothermal, or solar power.
Appurtenance. A minor element of a larger structure, such as a bay window, stairs, or light post.
Architecturally compatible. Being constructed and/or designed to be complimentary to the architectural style and materials of a building.
Arterial street. A route providing service to an urban area that is relatively continuous and of higher traffic volume, long average trip length, and high mobility importance.
Artwork. Drawings, pictures, symbols, paintings or sculptures which in no way identify a product or business and which are not displayed in conjunction with a commercial, for-profit or nonprofit enterprise.
Assembly use. Facilities that provide shelter for public gathering and communal activities, including places of worship, or other assembly structures, including community halls, reception halls, wedding halls, and other similar facilities that provide a gathering place for community functions.
Attached. A building that is structurally connected to another building by a foundation, wall, or roof line.
Automobile sales/rental. Any building and premises which displays, demonstrates, sells, rents, or leases automobiles, motorcycles, pickup trucks, or other similar vehicles which includes a showroom enclosed within a building and open display area.
Automobile service/repair. Any modification, reconditioning, restructuring, rebuilding, or routine service of a motor vehicle or a motor vehicle component.
Awning. A roof-like covering, usually made of canvas or metal, and often adjustable, placed over a sidewalk, windows, or doors to provide protection from sun and rain.
B
Balcony. An exterior platform attached to the upper floors of the building facade.
Bed and breakfast. A residential structure, with no more than 15 sleeping rooms, which has been modified to serve as a transient public lodging establishment, which provides the accommodation and meal service generally offered by a bed and breakfast inn, and which is recognized as a bed and breakfast inn in the community in which it is situated or by the hospitality industry.
Block. An increment of land comprised of lots, alleys, and tracts bounded and not traversed by streets (pedestrian pathways are permitted).
Buffer. A strip of land, a fence/wall, and/or area or landscaping between one land use and another design and intended to separate those uses.
Building. Any structure having a roof supported by columns or walls designed or built for the support, shelter, or protection of persons, animals or property of any kind. When separated by division walls from the ground up and without openings, each portion of such building may be deemed as separate buildings and/or uses.
Build-to area. The area between the designated minimum and maximum front setback requirements of a property, in which the minimum building frontage requirement must be met entirely.
Building articulation. The fragmentation of building form and surface in order to break up large, otherwise featureless spaces, masses or volumes into more human scaled components.
Building frontage. The length of the facade of a building along the front property line(s) located within the build-to area.
Building projection. Any element that extends beyond the front facade of a building, such as a porch, stoop, or awning.
C
Cemetery. Land used or intended to be used for the permanent internment of human or pet remains. A cemetery may contain land or earth internment, mausoleum, vault, or crypt internment; a columbarium, ossuary, scattering garden, or other structure or place used or intended to be used for the internment or disposition of cremated human or pet remains; or any combination of one or more of such structures or places, as defined by Florida law.
Clearance. The area between the finished floor and the ceiling of each story.
Code administrator. The director of building and development review services.
Collector street. A route providing service which is of relatively moderate traffic volume and trip length. Collector roadways also collect and distribute traffic between local and arterial roads and serve as a linkage between land access and mobility needs.
Common lot lines. Lot lines shared by adjacent private lots.
Corner lot. A lot that fronts on two or more streets and is located at the intersection of those streets.
Courtyard. A central portion of a building's facade that is set back, creating an open area typically utilized as a common entrance to multiple business/residences and/or shared open space.
D
Daycare (adult/child). Any children's center, day nursery, nursery school, kindergarten, or family day care home as defined by Florida law.
Detached. A building that has no structural connection with another structure.
Deterioration. A structure which has been damaged or destroyed in excess of 50 percent or more of its appraised valuation for tax purposes.
Development standards. Regulations provided by this Code that provide specific conditions for the development/redevelopment and use of buildings and property. Development standards may also be referred to as development requirements or development regulations.
District map. The implementing site plan for the development/redevelopment of the Downtown Palm Harbor Form-Based District that assigns a district designation to each property. Each designation then provides specific information for the disposition of buildings on a site and how it relates to the adjacent street-spaces, the overall district, and surrounding neighborhoods.
Drive-thru facility. An establishment, such as a bank, designed to enable customers in parked vehicles to transect business with persons inside of the primary building.
Duplex/semi-detached unit. A building that contains two dwelling units on a lot that shares a portion of common walls or common floor/ceiling.
Dwelling unit. Any structure or portion thereof designed for or used for residential purposes as a self-sufficient, individual unit, and having permanently installed sleeping, cooking, and sanitary facilities.
E
Easement. A grant by a property owner to specific persons, the general public, corporations, utilities, or others for the purpose of providing services or access to and/or across the property.
Eave. The part of a roof that meets or overhangs the walls of a building.
F
Facade. The building elevation facing a street. Building walls facing private interior courts, common lot lines, alleys, and common drives are not facades.
Fence. Any structure, solid or otherwise, which is a barrier and is used as a boundary or means of protection, confinement, or concealment.
Fence, decorative. A fence that is made of PVC fence material, wrought iron, or aluminum pickets, or is a painted or stained shadow-box or board-on-board type fence.
Fenestration (facade transparency). Openings in the building wall, including windows and doors, allowing light and views between interior (private realm) and exterior (public realm). Fenestration is the measure of glass area (including mullions and similar window frame elements) and/or open area.
Floor area ratio (FAR). A ratio of square footage of gross building floor area to square footage of land area.
Food/drink establishment. An establishment serving food and/or beverages prepared on the premises, which are generally intended for immediate consumption.
Form-based code. A set of land development regulation that fosters predictable built results and a high-quality public realm by using physical form (rather than separation of uses) as the organizing principle for the code. A form-based code is a regulation, not a mere guideline.
Foundation. The supporting member of a wall or structure.
Freeboard. A factor of safety expressed in feet above a base flood elevation for purposes of floodplain management. "Freeboard" tends to compensate for the many unknown factors that could contribute to flood heights greater than the height calculated for a selected size flood and floodway conditions, such as wave action, bridge openings, and the hydrological effect of urbanization of the watershed.
Frontage. The location where a lot or other parcel abuts a street.
Front setback. The horizontal distance between a structure's facade wall and the adjacent street right-of-way.
Front yard. The horizontal space between the nearest wall of a building to the front lot line, extending to the side lines of the lot, and measured as the shortest distance from the wall to the front lot line.
Fuel station. A structure, building, or premise or any portion thereof where a flammable fluid is stored, housed, and sold for supply to motor vehicles; and does not include any accessory motor vehicle servicing.
G
Greenhouse/urban farming. A structure, primarily of glass, in which temperature and humidity can be controlled for the cultivation or protection of plants that is used for urban farming, which is the growing, processing, and distribution of food and other products.
Government facility. Offices and other facilities such as city halls, courts, and similar buildings and structures used for administration, legislative and judicial governmental functions.
Green infrastructure. Systems and practices that use or mimic natural processes that result in the infiltration, evapotranspiration or use of stormwater in order to protect water quality and associated aquatic habitat. Green infrastructure systems include, but are not limited to, rain gardens, bio-swales, vegetable swales, or porous pavement.
Grocery/market. Retailers of food and grocery supplies, sometimes also including flower shops, pharmacies, bakeries, branch banks, and other complementary and incidental uses.
Ground floor elevation. The elevation of the ground level of a structure above the adjacent finished grade.
Group living. Any building or buildings, section or distinct part of a building, private home, boarding home, home for the aged, or other residential facility, regardless of whether operated for profit, which through its ownership or management provides housing, meals, and one or more personal services for a period exceeding 24 hours to one or more adults who are not relatives of the owner or administrator. Group living includes assisted living facilities (ALFs), group homes, and congregate care facilities.
Gross floor area. The total square footage of all areas within a structure.
H
Hedge row. A continuous arrangement of shrubs for the purpose of screening or dividing spaces which are planted and maintained to create an open space or provide a buffer.
Height, building. Generally, the vertical distance measured up to the eave of the roof on a building from the adjacent grade level.
Historic buildings, structures, and sites. Buildings, structures, and sites designated as a "contributing property" as per Chapter 146 of the Pinellas County Land Development Code.
Home occupation. An accessory use in a residential area consisting of an occupation or activity performed entirely within a dwelling or authorized accessory structure. The home occupation is to be clearly incidental and secondary to the use of the dwelling purposes and must not change the residential character thereof.
Hospital. An establishment, typically operating 24 hours a day, providing medical, diagnostic, and treatment services including physician, nursing, specialized accommodations, emergency medical services, and other health services to in-patients.
Hotel. A building or group of buildings containing lodging units intended primarily for rental or lease to short-term visitors by the day or week, and which may provide accessory services such as restaurants, meeting rooms, and recreation facilities. Does not include condo hotels.
I
Impervious surface. A surface that has been compacted or covered with a layer of material so that it is highly resistant or prevents infiltration by stormwater. It includes surfaces such as compacted sand, limerock, or clay as well as conventionally surfaced streets, sidewalks, parking lots, and other similar surfaces.
Infill. The development of vacant parcels/lots within previously built areas. These areas are already served by public infrastructure, such as transportation, water, wastewater, and other utilities.
Inn. A structure, with no more than 15 sleeping rooms, providing temporary short-term lodging accommodations. Individual rooms must not contain any kitchen facilities, and must be accessed through a central internal lobby, foyer, or office.
J
K
Kennel. Any property where five or more dogs, cats, or other similar animals over the age of four months are kept, raised, cared for, trained, sold, bred, boarded, treated, or groomed for commercial purposes.
L
Laboratory. A place providing the opportunity for experimentation, observation, or practice in a field of study.
Library/museum. A civic building utilized for the reading, referencing, or lending of literary and artistic materials and/or devoted to the acquisition, conservation, study exhibition, and educational interpretation of objects having scientific, historical, or artistic value.
Live theater/cinema. A building, room, or outdoor structure used for the presentation of live plays, films, or other dramatic performances and/or an establishment used for showing movies or motion pictures.
Live/work. A structure or portion of a structure combining residential living space with an integrated workspace intended to be used by one of the residents.
Local street. A route providing service which is of relatively low traffic volume, short average trip length, and high land access for abutting properties. Local roadways are further classified as major or minor.
Local street, major. Major locals provide basic access in higher density residential neighborhoods and commercial and industrial areas.
Local street, minor. Minor locals provide basic access in lower density residential neighborhoods and commercial and industrial areas.
Lot. An area of land designated on a recorded plat as an individual tract.
Lot, corner. A lot that fronts on two or more streets and is located at the intersection of two or more streets.
Lot, through. A lot that fronts on two or more streets, but not at the immediate intersection of those streets.
Lot, multi-frontage. A lot with more than one public street frontage, such as a corner or through lot.
Lot coverage. The portion of any lot occupied by permanent structures and hard, impervious surfaces. Lot coverage does not include permeable surfaces, such as crushed shell, gravel, or grass pavers.
M
Manufacturing/production, heavy. A use engaged in the base processing and manufacturing of materials or products predominately from extracted raw materials, or a use engaged in storage of, or manufacturing processes using flammable or explosive materials, or storage or manufacturing processes that potentially involve hazardous or commonly recognized offensive conditions.
Manufacturing/production, light. Establishments engaged in the manufacturing, compounding, processing, packaging, storage, assembly, production, and/or treatment of finished or semi-finished products from previously prepared materials. Fabrication, assembly, processing, finishing work, or packaging, employing only electric or other substantially noiseless and inoffensive motor power, utilizing hand labor or quiet machinery and processes, and free from neighborhood disturbing agents such as odors, gas, fumes, smoke, cinders, refuse matter, electromagnetic radiation, heat or vibration; and with no outside storage of materials or finished goods.
Medical clinic. A facility engaged in the examination, diagnosis, and treatment of medical related conditions. Medical clinics can offer urgent/immediate care services, but do not include overnight facilities for patients.
Microbrewery/winery/distillery. A facility used for the production and packaging of malt beverages, wine, and/or spirits for the distribution, retail, or wholesale on or off-premise, with a capacity of not more than 15,000 barrels of beer/cider; 100,000 gallons of wine; or 15,000 gallons of spirits per year. The development could include other uses such as a restaurant, tasting room, or live entertainment.
Mixed-use. A combination of uses on a single property.
Multi-frontage lot. A lot with more than one public street frontage, such as a corner or through lot.
Multi-unit residential. Three or more dwelling units, attached to each other by a stacking arrangement and with common vertical and horizontal walls, where primary access to those units is shared.
Multi-use path. A form of infrastructure that supports multiple recreation and transportation opportunities for pedestrians, bicyclists, wheelchair users, joggers, and other non-motorized users. Multi-use paths are physically separated from motor vehicular traffic with an open space or barrier and are either within the public right-of-way or an independent right-of-way. Multiuse paths may also be referred to as trails, shared use paths, or other similar terms.
Mural. Artwork that is executed directly on a wall of a building and are not displayed in conjunction with a commercial, for-profit or nonprofit enterprise.
N
Neighborhood grocery/market. A smaller-scaled facility specializing in the retail sales of food, typically specializing in fresh produce and/or meat products. A neighborhood grocery/ market is distinguished from a grocery store/market in that they typically do not include accessory flower shops, pharmacies, bakeries, branch banks, etc.
Non-conforming. A use, structure, lot or parcel, or combination thereof, that was lawfully established according to the rules and regulations in force at the time of its establishment, but would be prohibited, restricted or further regulated under the terms of this Code.
Non-contributing buildings, structures, and sites. Buildings, structures, and sites not designated as a "contributing property" as per chapter 146 of the Pinellas County Land Development Code.
O
Office building. A building or group of buildings utilized for typical office uses, such as administrative, executive, professional, research, doctor, dental, or other similar entities.
P
Parcel. Any individual tract of land under unified ownership.
Parking, compact space. A parking space dimensionally sized to accommodate a compact motor vehicle.
Parking, rideshare/drop-off space. A designated area and/or parking space(s) solely dedicated for pickup and drop-off of customers and employees.
Parking, tandem space. A single parking space designed to accommodate two motor vehicles parked back to back of one another.
Parking, use. Surface or structured parking areas that are a primary use on a lot or parcel.
Parking setback line. The minimum setback for all on-site parking, as established for each district. No vehicles are permitted to be parked in front of the parking setback line on-site.
Passenger terminal. Premises used by an establishment for the boarding or discharge of people being transported by bus, train, or boat. This does not include individual transit shelters, such as a typical bus stop.
Pedestrian-oriented. Designed and scaled in a way to accommodate and increase the comfort and safety of pedestrians.
Pervious. A surface material that allows water to pass through.
Playground. An open space, generally less than one acre, designed and equipped for the play of children. A playground is usually fenced and may include an open shelter.
Porch. A structure that extends along the outside of a building consisting of a floor that is typically raised above the finished horizontal elevation of the lot. The porch is unenclosed except for a balustrade and the flooring and may be roofed or open to the sky. When located within the front yard, the porch typically provides a primary access into the structure. When provided primary access, the design elements of the porch are typically consistent with those of the attached structure and include the finish materials of any exterior surface, stem wall materials and/or foundation skirting.
Primary. The most dominant use, building, or structure on a lot or parcel.
Primary frontage. The street frontage of a lot with the highest street type classification.
Public realm. The public realm comprises the streets, sidewalks, squares, parks, green spaces and other outdoor places that require no key to access them and are available for everyone to use and enjoy.
Public safety, use. Facilities that provide safety and emergency services, such as police stations, fire departments, or ambulance stations.
Q
R
Rear/side yard. The horizontal space between the nearest wall of a building to the rear or side property line.
Recreation/fitness (indoor). Privately owned indoor facilities focused on offering amusement, recreation, personal instruction, and/or equipment or facilities for exercising and improving physical fitness; such as schools or dance, gymnastics, martial arts, athletic courts, skating rinks, batting cages, or other similar indoor activities and establishments.
Recreation/fitness (outdoor). Privately owned outdoor facilities focused on offering amusement, recreation, personal instruction, and/or equipment or facilities for exercising and improving physical fitness; such as outdoor swimming pools, skateboard parks, arenas, or other similar activities and establishments.
Redevelopment. Includes the reconstruction, conversion, structural alteration, relocation or enlargement of an existing building on a previously developed property.
Retail building. A building or group of buildings in which business activities customarily provide retail convenience goods and the sale of merchandise to end users.
Right-of-way (ROW). Land in which the state, a county, or a municipality owns the fee or has an easement devoted to or required for a transportation facility or other public use.
S
School, Pre-K12. An institution for pre-kindergarten, kindergarten, elementary, middle, and high school education.
School, trade/college. An institution of higher education and/or for vocational or professional training for trades. Trade/colleges also include related facilities, such as classroom buildings, libraries, laboratories, dormitories, administration, and dining halls that are incorporated into a unified campus.
Secondary frontage. Any street frontage adjacent to a lot/parcel other than the primary frontage.
Setback. The horizontal distance between a structure and another structure, a property line, a right-of-way line, a body of water or other specific point.
Setback, front. The horizontal distance between a structure's facade wall and the adjacent street right-of-way.
Setback, side/rear. The horizontal distance between a structure's walls and a rear or side property line.
Shade tree. Typically a deciduous tree, but also may include coniferous trees with spreading canopies such as pine species native to Florida.
Short-term vacation rental. An individual dwelling unit that is rented to an individual or party more than three times per calendar year for a lease term that is no more than 30 consecutive days.
Shrub. A woody plant that is smaller than a tree and has several main stems arising at or near the ground.
Side/rear yard. The horizontal space between the nearest wall of a building to the rear or side property line.
Sign. Any device, fixture, placard, or structure that uses any color, form, graphic, illumination, architectural style or design or writing to advertise, attract attention, announce the purpose of, or identify the purpose of a person or entity, or to communication information of any kind to the public. "Sign" includes the sign structure.
Sign, attached. Any sign attached to, on, or supported by any part of a building (e.g., walls, integral roof, awning, windows, projecting or canopy) which encloses or covers usable space.
Sign, electronic changeable message. A sign or portion of a sign that displays electronic static images, static graphics, static pictures, or non-pictorial text information in which each alphanumeric character, graphic, or symbol is defined by a small number of metric elements using different combinations of light emitting diodes, fiber optics, light bulbs, liquid crystal or any other emerging illumination technology within the display area. Electronic changeable messages include computer programmable, microprocessor-controlled electronic displays. Electronic changeable messages include images or messages with these characteristics projected onto buildings or other objects. Electronic changeable message sign must not include any sign that does not maintain a static image for a minimum dwell time of 60 seconds or such other minimum dwell time that is expressly permitted under this Code.
Sign, freestanding. Any sign supported by structures or supports that are placed on or anchored in the ground and that are independent of any building or other structure.
Sign, projecting. Any sign affixed perpendicularly to a building or wall in such a manner that its leading edge extends more than six inches beyond the surface of such building or wall.
Sign, sandwich board. A portable sign which is ordinarily in the shape of an "A" or some variation thereof.
Sign, temporary. Any sign that is not a permanent sign and must include a sign formerly or commonly associated with a temporary use or structure, a temporary election sign, a temporary political sign, a temporary free expression sign, a temporary real estate sign, a temporary directional sign, a temporary construction sign, a temporary grand opening sign, or any other temporary sign unless otherwise provided herein. The term "temporary sign" must not include any substitution of message on an existing lawful sign or sign structure.
Sign structure. Any structure which is design specifically for the purpose of supporting a sign, has supported or is capable of supporting a sign. This definition must include any decorative covers, braces, wires, supports, or components attached to or placed around the sign structure.
Single-unit residential, attached. A dwelling unit on a single lot or on multiple lots with zero lot lines, attached to one or more single-unit dwellings by a common vertical wall, where individual access is provided to each unit.
Single-unit residential, detached. A dwelling unit in a single structure, on a single lot, not attached to any other dwelling by any means.
Stacking space. The parking spaces within a drive-thru queue to accommodate waiting vehicles.
Stoop. An entry platform on the facade of a building. Stoops may be roofed but are not enclosed.
Stormwater. Any surface runoff and drainage of water from land surfaces, including the surfaces of buildings and other hardened surfaces on the land, but does not include any industrial or commercial process water, sediment or contaminants introduced into water as a result of activities conducted on the site.
Story. That portion of a building (both habitable space and parking areas) included between the surface of any floor and the surface of the floor next above it, or if there is not floor above, the space between the floor and ceiling above it.
Street. A public or private way intended for the use of vehicular and pedestrian traffic.
Street-space. All space between fronting buildings (streets, squares, plazas, pedestrian pathways, civic greens, sidewalks, quadrangles, parks)—including any transit service operator passenger platform—but not garage entries or alleys.
Streetscreen. A freestanding opaque/semi-opaque wall built along the frontage line, or coplanar with the facade, it may mask a parking lot from the street, provide privacy to a side yard and/or strengthen the spatial definition of the public realm.
Street tree. A planted tree that is an element of the street-space.
Structural alteration. Any extension, reduction, enlargement or rebuilding of the structural components of a building or structure. This must not include any routine plumbing, electrical. or mechanical repairs.
Structure. Any building or other object that is constructed or erected that requires location on or under the ground or is attached to something on the ground. Such term includes a movable structure, which it is located on land, which can be used for housing, business, commercial, agriculture, or office purposes, either temporarily or permanently, including all caging designed to contain livestock. This definition must include all decks which exceed one foot in height. Fences a maximum of six feet high, sidewalks, patio slabs, driveways, containers (tanks) covered by other codes, and utility poles are not considered structures except for permit requirements.
T
Temporary. Established for a limited and fixed period of time with the intent to discontinue upon the expiration of the time period.
Through lot. A lot that fronts on two or more streets, but not at the immediate intersection of those streets.
Tree. A woody plant with an expected mature height of 16 feet or more and possessing either a single trunk or multiple trunks. Trees are often described in subcategories by common attributes and the functions they serve, such as: accent tree or shade tree.
Tree, accent. An understory tree planted primarily for its aesthetic value and as a landscape focal point, as opposed to its function of shading or screening even though it may perform all three functions.
Tree, shade. Typically a deciduous tree, but also may include coniferous trees with spreading canopies such as pine species native to Florida.
Truck maintenance/fueling. A facility designed and used to provide services to the trucking industry including, but not limited to, fuel stations, repair shops, truck washes, restaurants, convenience stores, weight scales, and shower facilities, all as part of a unified facility.
U
Urban arterial street. A route providing service to an urban area that is relatively continuous and of higher traffic volume. Urban arterials are characterized by slower traffic speeds with pedestrian infrastructure, such as sidewalks and multimodal paths.
Urban housing. Housing types typically found in urban areas, including, but not limited to upper story apartments, townhomes, rowhouses, mid-rise apartments, and multiplex buildings.
Usable floor area (UFA). All usable areas located within a structure, excluding any floor area used for incidental service, storage, mechanical equipment rooms, restrooms, parking areas (such as garages) and other similar areas. Where these areas have not yet been designated, UFA must be considered to be 85 percent of the gross floor area.
Use, accessory. The term applied to a use that:
(1)
Is subordinate to and serves a primary use;
(2)
Is subordinate in area, extent, and purpose to the primary use served;
(3)
Contributes to the comfort, convenience or necessities of the users or occupants of the primary use; and
(4)
Is located on the same lot as the primary use, provided such use is in keeping with the purpose and intent of the district in which it is located.
Use, primary. The most dominant use on a lot or parcel.
Use, temporary. A land use established for a limited and fixed period of time with the intent to discontinue such use upon the expiration of the time period.
Utility plant/substation. A building, structure, or property used for the distribution or transmission of utilities such as water, gas, electricity, or sewer.
V
Vet clinic. A place designed or prepared to provide medical attention to or care for dogs, cats, and other pets in return for compensation, but do not contain any outdoor kennels for boarding animal containment.
W
Wall, decorative. A wall that is made of masonry with a stucco finish; has a finish of natural materials, such as brick, stone, or glass block; or has a finish which is accepted of use in the industry.
Warehouse. Establishments that ship, store, and distribute, but do not sell goods within completely enclosed structures. Warehouse uses may provide a range of services related to the distribution of goods, such as labeling, breaking bulk, inventory control and management, light assembly, order entry and fulfillment, packaging, pick and pack, price marking and ticketing, and transportation arrangement. Bonded warehousing and storage services are included in this category.
Warrant. A ruling made by the code administrator that is not consistent with a specific provision of the DPH FBC, but is justified by the overall intent of the DPH FBC.
Workshop/arts. Establishments that typically produce high-quality or distinctive products generally in small quantities, usually by hand or using traditional methods. Examples include, but are not limited to, glass blowing, jewelry making, woodworking, baking and traditional food product making.
X
Y
Yard, front. The horizontal space between the nearest wall of a building to the front lot line, extending to the side lines of the lot, and measured as the shortest distance from that wall to the front lot line.
Yard, side/rear. The horizontal space between the nearest wall of a building to the rear or side property line.
Z
(Ord. No. 21-21, § 5(Exh. B), 8-24-21)
THE DOWNTOWN PALM HARBOR FORM-BASED CODE
Article XII must be known as the "Downtown Palm Harbor Form-Based Code." This article may also be referenced herein as the "DPH FBC."
(Ord. No. 21-21, § 5(Exh. B), 8-24-21)
The effective date of the Downtown Palm Harbor Form-Based Code is September 15, 2021.
(Ord. No. 21-21, § 5(Exh. B), 8-24-21)
(a)
The provisions established within this Form-Based Code shall apply to all development/redevelopment within the Downtown Palm Harbor Neighborhood Activity Center Future Land Use Map designation, which is referred to herein as the Downtown Palm Harbor Form-Based District. Affected parcels are designated on the District Map (DPH FBC Div. 3: Figure 138-4401.a). No development shall be undertaken without prior approval and the issuance of the appropriate permit(s) pursuant to the applicable provisions of the DPH FBC, except as provided herein.
(b)
Provisions of the DPH FBC are expressed as "must or shall" when required; "should" when recommended; and "may" when optional. Provisions of the DPH FBC expressed as "typical" describe normal characteristics, but are not limited to those "typical" descriptions as long as the overall intent of the provision is being met.
(c)
Graphic illustrations, illustrative intents, and photographic images used throughout the DPH FBC are intended to graphically portray the regulatory standards and overall intents established within the DPH FBC. These images shall be considered guidelines as opposed to regulatory standards. Where in conflict, numerical metrics shall take precedence over graphics.
(d)
DPH FBC Div. 5: section 138-4502: Downtown Palm Harbor Historic Properties, recognizes the historic significance and architectural character of the Downtown Palm Harbor Historic District. It includes considerations addressing contributing historic properties, buildings of historical merit, and areas of potential archaeological sensitivity.
(e)
Compliance with the DPH FBC is intended to occur over time, as redevelopment and new development occur. These regulations are intended for new development, expansion, renovation and remodeling. Existing structures and uses are allowed to continue and normal repair and maintenance is encouraged. The County also recognizes that some sites may be difficult to develop in compliance with the provisions of the DPH FBC and therefore provides for Waiver and Adjustment, as described in DPH FBC Div. 2: section 138-4355.
(f)
DPH FBC division 8: Definitions contains regulatory language that is integral to the implementation and intent of the DPH FBC. Those terms not defined in DPH FBC division 8, must be accorded their commonly accepted meanings. In the event of conflicts between these definitions and other definitions of the Pinellas County Land Development Code (LDC), those of the DPH FBC shall take precedence.
(Ord. No. 21-21, § 5(Exh. B), 8-24-21)
(a)
The specific provisions within the DPH FBC supersede those in chapter 138 of the Land Development Code (LDC). For Contributing Historic Properties as described in DPH FBC Div. 5: section 138-4502, such properties must refer primarily to LDC chapter 146: Historic Properties. For all other issues not covered by the DPH FBC, the existing LDC or other applicable County, State, or Federal regulating documents continue to apply.
(b)
Pursuant to F.S. § 163.3202(5)(a), building design elements listed in F.S. § 163.3202(5)(b)(1), and within the DPH FBC, may not be applied to single-family and two-family dwellings located outside of the Downtown Palm Harbor Historic District and in the DPH FBC District.
(Ord. No. 21-21, § 5(Exh. B), 8-24-21)
It is declared to be the intent of the Board of County Commissioners that, if any part, article, division, section, subsection, sentence, clause, phrase, or provision of the DPH FBC is held invalid or unconstitutional, such invalidity or unconstitutionality must not be so construed as to render invalid or unconstitutional the remaining provisions of the DPH FBC.
(Ord. No. 21-21, § 5(Exh. B), 8-24-21)
The DPH FBC places a primary emphasis on physical form and placemaking, with a secondary focus on land uses. The regulatory sections of the DPH FBC are described below:
(a)
Division 2: Administration. Administration describes review processes for development approval within the Downtown Palm Harbor Form-Based District.
(b)
Division 3: District Map. The District Map serves as the principal tool for implementing the DPH FBC. The District Map designates a specific District to every property located within the Downtown Palm Harbor Form-Based District.
(c)
Division 4: District Standards. District standards establish the standards for development/redevelopment of properties within Downtown Palm Harbor, with a focus on building placement, height, and functional elements. The applicable standards for a site are determined by the District in which the site is located, as designated on the District Map.
(d)
Division 5: Development Design Standards. Development Design Standards establish site, building, landscaping, and signage standards for Downtown Palm Harbor properties. These standards are intended to provide a safe, functional, and attractive built environment and circulation pattern for all users and transportation modes.
(e)
Division 6: Use Standards. Use Standards describe provisions for specific land uses and designate allowable uses within each District. The Use Standards are intended to be simplistic, while still acknowledging the relationship between neighboring land uses.
(f)
Division 7: Parking Standards. Parking Standards establish the amount, type, and design elements for vehicle and bicycle parking. These standards are intended to encourage compact development patterns, accommodate redevelopment, and recognize alternative methods of parking and modes of transportation.
(g)
Division 8: Definitions. This section provides a list of terms used throughout the DPH FBC and are integral to the implementation and intent of the DPH FBC. Certain terms are used in very specific ways, often excluding some of the meanings of common usage.
(Ord. No. 21-21, § 5(Exh. B), 8-24-21)
(a)
The code administrator is responsible for administration and enforcement of the DPH FBC.
(b)
The code administrator may designate a county staff member to represent the code administrator in any function assigned by the DPH FBC. The code administrator remains responsible for any final action.
(Ord. No. 21-21, § 5(Exh. B), 8-24-21)
(a)
DPH FBC Div. 2: Table 138-4351.a: Review types, establishes three review types for the purpose of interpreting and applying the provisions of the DPH FBC. These are used in reviewing and recommending, and/or taking final action on land development, land use permits, applications, and other procedures established in the DPH FBC.
(b)
Development, land usage, and/or property modification shall obtain approval through one or more review types as established in DPH FBC Div. 2: Table 138-4351.a: Review types. For contributing historic structures, as designated on the district map, additional review and approval shall be required per LDC chapter 146: Historic preservation.
(Ord. No. 21-21, § 5(Exh. B), 8-24-21; Ord. No. 25-3, § 1, 1-28-25)
(a)
Any development, land usage, or property modification in the Downtown Palm Harbor Form-Based District is subject to the review procedures established in this section, with the exception of Contributing Historic Structures, as designated on the district map.
(b)
Contributing historic structures and their associated properties are subject only to DPH FBC Div. 6: Use standards, along with the accompanying DPH FBC Div. 6: Table 138-4552.a: Permitted Land Uses, of the DPH FBC. Such structures and properties are also and primarily subject to LDC chapter 146: Historical preservation, which includes a required certificate of appropriateness prior to the issuance of development permits. If there is conflict between the DPH FBC and LDC chapter 146, the standards and requirements of LDC chapter 146 take precedent.
(c)
Type 1A review.
(1)
A Type 1A review is an administrative process to ensure that development projects, land use, and activities comply with the minimum provisions of the DPH FBC. The Type 1A process is intended to be a clear and objective review.
(2)
DPH FBC Div. 2: Figure 138-4352.a: Type 1A Review Procedure outlines the general review process for a Type 1A submittal.
(d)
Type 1B review.
(1)
A Type 1B review enables the County Administrator or his or her designee to determine the appropriateness of Type 1B uses/designations, administrative adjustments up to 20 percent, alternative landscape plans, and waivers based on the overall intent of the provisions within the DPH FBC, and when applicable, the context of the subject property.
(2)
DPH FBC Div. 2: Figure 138-4352.b: Type 1B review procedure outlines the general review process for a Type 1B submittal.
(e)
Type 2 review.
(1)
A Type 2 review is a public hearing process to ensure that development projects, land usages, and activities comply with the minimum provisions of the DPH FBC and are consistent with the Pinellas County Comprehensive Plan. A Type 2 process requires the Board of Adjustments and Appeals (BAA) to determine the appropriateness of Type 2 uses/designations established within the DPH FBC and variances from the standards of the DPH FBC.
(2)
DPH FBC Div. 2: Figure 138-4352.c: Type 2 review procedure outlines the general review process for a Type 2 submittal.
(f)
Other requests.
(1)
Re-districting: A request to change a property's district designation, must follow the Type 3 review procedure as described in LDC section 138-83.
(2)
Other applications and requests within the Downtown Palm Harbor Form-Based District that are not covered within this section, such as subdivision plat approvals, must follow the applicable review procedures established in LDC section 138-77.
(3)
Review procedure. Waivers are processed as a Type 1B review.
(Ord. No. 21-21, § 5(Exh. B), 8-24-21; Ord. No. 25-3, § 1, 1-28-25)
(a)
New and infill development. New and infill development includes the construction of a new primary building proposed on a vacant or improved land parcel. The regulations of the DPH FBC, in their entirety, applies to all new and infill development.
(b)
New additions. New additions include the expansion of the building footprint or interior floor area of an existing building, such as the conversion of storage to habitable space. They are subject to all applicable provisions of the DPH FBC relative to new additions, including the standards as established in DPH FBC Div. 5: section 138-4503: Building design standards. New additions may also be subject to the standards and requirements established for exterior remodels, where appropriate.
(c)
Remodels.
(1)
Exterior: Exterior remodels include substantial changes to the exterior appearance of an existing building. They are subject to all applicable provisions of the DPH FBC relative to exterior remodels, including the standards as established in DPH FBC Div. 5: section 138-4503: Building design standards. Exterior remodels may also be subject to the standards and requirements established for new additions, where appropriate.
(2)
Interior: These regulations do not apply to interior remodeling of existing buildings.
(d)
Exterior renovations. Exterior renovations include like-kind repair or replacement of an architectural feature or element in a manner that does not alter or modify the exterior appearance of the building, as determined by the code administrator. A building in the district extant before the adoption of the DPH FBC may retain its existing exterior appearance and continue to serve its useful and functional life as achieved through routine maintenance.
(e)
Change of use.
(1)
When the proposed use type falls within a different land use category or the proposed use requires 25 percent or more parking spaces than are existing on site, the change in use shall comply with DPH FBC Div. 6: Table 138-4552.a: Permitted land uses and the minimum parking standards established in DPH FBC division 7.
(2)
Any proposed site features associated with the land use change must comply with all applicable standards within the DPH FBC.
(3)
All other applicable codes or requirements, such as Florida Building Code requirements for a change of occupancy type or required impact fees, associated with the proposed use continue to apply.
(f)
Exceptions.
(1)
Existing building permits and development orders. The provisions of the DPH FBC do not affect development for which has been issued a building permit or development order on or before the effective date of the DPH FBC, provided that such building permit or development order was lawfully issued and remains in full force and effect. If the building permit or development order expires, any further development on that site must occur only in conformance with the applicable regulations of the DPH FBC.
(2)
Existing buildings and uses. Existing buildings and uses that do not conform to the provisions of the DPH FBC may continue as they are. However, if a non-permitted use ceases (according to DPH FBC Div. 2: section 138-4354: Nonconforming uses and structures) the use cannot be reestablished.
(3)
Repair and maintenance. Normal repair and maintenance may be performed on existing buildings without requiring compliance with the DPH FBC. (For example, repairing a broken window would not require compliance with the building design standards.)
(4)
Development order applications.
a.
Any development order application that was submitted prior to the effective date of the DPH FBC, has six months from the effective date to receive approval under the provisions of the LDC (chapters 138, 154, etc.).
b.
Development order applications submitted within three months after the effective date of the DPH FBC may be processed under the former zoning classification, and all provisions of the LDC.
c.
For either of the above situations, the construction/building permits must be kept active in accordance with the Florida Building Code.
(Ord. No. 21-21, § 5(Exh. B), 8-24-21)
(a)
Nonconforming uses and structures.
(1)
Nonconforming uses and structures are:
a.
Those legally created/established prior to the effective date of the DPH FBC, or
b.
Caused by the adoption and amendment of the Pinellas County Comprehensive Plan, Downtown Palm Harbor Form-Based Code and associated district map, Pinellas County Code, and/or state statutes that make a previously conforming use or structure nonconforming.
(2)
Continuation of nonconformities. Legal nonconforming uses and structures are permitted to continue with normal repair and maintenance. This must not be used as grounds for adding other prohibited uses or structures on the site or in the area, nor enlarging them by means of extension or expansion, except as specifically provided in this section.
(3)
Change of ownership. Change of management, ownership, or tenancy of a nonconforming use or structure does not affect its nonconforming status; provided such uses, intensity does not increase, as determined by the code administrator.
(4)
Loss of nonconforming status.
a.
Nonconforming uses. When a nonconforming use of land or structure has been intentionally discontinued for one year or longer, its future use must conform to the uses permitted in the district in which the site is located.
b.
Nonconforming structures. Nonconforming status terminates if a nonconforming structure is damaged or destroyed as a result of an accident, fire, flood, hurricane, or other act of nature; except as follows:
1.
Fifty percent or less. If the cost of repairing/replacing a damaged structure is equal to 50 percent or less of the appraised value prior to damage (per the Pinellas County Property Appraiser), the structure may be restored to the same footprint (including pre-existing, nonconforming setbacks).
2.
Exceeds 50 percent.
i.
If the cost of repairing or replacing the damaged portion of the structure exceeds 50 percent of the appraised value prior to the damage (per the Pinellas County Property Appraiser), the structure must be restored in full compliance with the DPH FBC.
ii.
If a nonconforming structure is destroyed/damaged in excess of 50 percent of the appraised value within five years of the effective date of the DPH FBC, it may be restored through a Type 2 review procedure, per LDC section 138-208(b) and DPH-FBC Div. 2: Table 138-4351.a. After five years of the effective date of the DPH FBC this provision will no longer apply.
3.
Residential exemptions. An involuntarily damaged or destroyed nonconforming single-or-multi-unit dwelling(s) may be reconstructed or replaced with a new structure with the same number of dwelling units prior to the damage. However, the new structure must conform to the development standards of the DPH FBC and all other current building and fire codes.
(5)
Maintenance and repair. A nonconforming structure may be maintained and repaired subject to the following:
a.
Any physical change to the structure cannot increase the degree of nonconformity unless otherwise permitted by the DPH FBC.
b.
Any nonconforming structure or portion thereof declared to be unsafe, by the county administrator or designee, may be restored to a safe condition. However, if the structure is deemed deteriorated, repairs must occur in accordance to the respective district standards (DPH FBC division 4).
c.
All interior, utility, accessibility, and/or life-safety alterations and repairs are permitted.
(6)
Illegal uses and structures. Nothing in this section must be deemed to allow the use, change in use, repair, alteration, expansion, enlargement, or reconstruction of an illegal use or structure. Any such illegal use must be discontinued, and any such illegal structure must be removed or brought to compliance with the DPH FBC.
(7)
Modification and expansion.
a.
Nonconforming structures may be expanded in a manner that conforms to the district standards and other applicable sections of the DPH FBC and does not increase the degree of nonconformance.
b.
If an existing structure became nonconforming with the adoption of the DPH FBC, it may be expanded in a manner that does not meet the applicable provisions of the DPH FBC through a Type 2 review procedure, per LDC section 138-208(b) and DPH FBC Div. 2: Table 138-4351.a.
(b)
Nonconforming signs. Any sign, lawfully established prior to the effective date of the DPH FBC that no longer meets the development standards is deemed a legal nonconforming sign. For the purposes of this section, a sign includes the sign face and any supports, poles, frames, or other associated lighting, electrical, mechanical, and structural features. The continuation of legal nonconforming signs must be consistent with the following:
(1)
Increases in nonconformity. No nonconforming sign can be enlarged or altered in terms of face area, height, or any other aspect that increases the degree of nonconformity.
(2)
Alterations.Any nonconforming sign that is intentionally altered, moved, or replaced must comply with DPH FBC Div. 5: section 138-4505. Nonconforming signs that are required to be altered due to government action or damaged resulting from fire, flood, or other natural disaster, or a third party act may be restored to their nonconforming condition. Nonconforming signs that are temporarily removed for painting or other maintenance retain their legal nonconforming status, so long as the sign is replaced within a period of 60 days from the date of its removal.
(3)
Sign faces and messages. Sign faces and/or messages on a nonconforming sign may be altered, replaced, repainted, and repaired provided that the degree of nonconformity is not increased.
(c)
Adaptive reuse projects. The purpose of this section is to foster the renovation and reuse of structures that have significant historical, architectural or cultural value to Downtown Palm Harbor. This Section recognizes that many existing structures located within the districts, as established by the DPH FBC, will not conform to all the standards and guidelines in the DPH FBC. The following development standards apply to adaptive reuse projects:
(1)
Applicability.
a.
The provisions of this section apply to the redevelopment and reuse of buildings that pre-date 1980, and have qualities of significance and integrity through either a significant contribution to history, association with significant persons, or embody distinctive characteristics.
b.
To be considered an adaptive reuse project, the existing total building floor area and building height can only be increased up to 20 percent.
(2)
Siting regulations.
a.
Building siting standards do not apply to existing buildings associated with an adaptive reuse project, but do apply to any building additions.
b.
Side/rear setback. For building additions/expansions, the minimum side/ rear setback for an adaptive reuse project may be equal to the existing building setback, or equal to the side/rear setback for the district in which the site is located, whichever is less.
c.
Parking setback. There are no additional requirements for the use of an existing dedicated parking area. New parking areas must meet the requirements of the district in which the site is located.
(3)
Off-street parking.
a.
If a change of use results in more off-street parking spaces being required than already exists, no additional parking spaces are required.
b.
If a change in use results in fewer off-street spaces being required than already exists, then only the number of spaces necessary to fulfill the requirements need to be maintained.
c.
Existing parking in excess of the limits set forth in DPH FBC Div. 7: Parking standards may remain and be used for on-site parking purposes for other property owners, subject to an agreement between the property owners.
(4)
Loading spaces. When utilizing an existing loading space, the provisions of DPH FBC Div. 7: section 138-4604 do not apply.
(5)
Building features. Facades must maintain the architectural integrity of an existing building. If a building facade is replaced or significantly modified it must satisfy the requirements set forth in DPH FBC Div. 2: section 138-4353.
(Ord. No. 21-21, § 5(Exh. B), 8-24-21)
The provisions set forth in the DPH FBC apply to a diverse area. The county recognizes some sites may be difficult to develop in compliance with these regulations. The variance, waivers, and adjustments review processes provide a mechanism for these regulations to be modified to relieve a property owner who, because of property characteristics beyond their control, is unable to meet a requirement. These reviews provide flexibility for unusual situations and allow for alternative ways to meet the purposes of the DPH FBC.
(a)
General.
(1)
A variance, waiver, or adjustment cannot be granted to the following:
a.
Density and intensity limitations of the Pinellas County Comprehensive Plan.
b.
Land usage restrictions of the Pinellas County Comprehensive Plan.
c.
Review and procedural requirements of the DPH FBC.
d.
State and federal rules, regulations, and standards.
(2)
Required information. The following is required to be submitted for these requests:
a.
A proposed site development diagram (concept plan) drawn to scale.
b.
A survey and/or current aerial photograph of the subject site and adjustment properties, including information identifying all existing easements and encumbrances.
c.
A written explanation and justification of the requested variance, waiver, and/or administrative adjustment.
d.
A written response for each of the criteria for granting variances, waivers and/or adjustments as listed in this section.
e.
Other supplemental information as required by the code administrator or designee.
(3)
Initiation of construction. A variance, waiver, or administrative adjustment issued under these provisions automatically expire within two years from the date of granting such approval if construction of the project has not commenced and continued in good faith. All site plans and building permits must be obtained within those two years; the granting of any variance, waiver, and/or administrative adjustment must not be deemed as automatic approval for any such permit or site plan required.
(4)
Extensions. The code administrator may grant an extension of up to one year upon a showing of good cause, provided the request for extension is submitted in writing stating the reason for extension and is received prior to the expiration of the variance, waiver, and/or administrative adjustment.
(b)
Variances.
(1)
A variance is a request to lessen or remove certain dimensional standards of the DPH FBC for a particular property or structure.
(2)
Review procedure. A variance from the DPH FBC must be processed as a Type 2 review, which is in a public hearing setting by the board of adjustments and appeals (BAA). All variances are subject to the criteria established in DPH FBC Div. 2: Table 138-4355.a: Variance, Waivers, and Administrative Adjustments Criteria.
(c)
Waivers.
(1)
A waiver is an approved elimination of a particular technical standard(s) based on a site constraint, and/or the ability to meet the intent by another means. Waivers generally have minimal or no impact on a neighboring property.
(2)
Subject to the criteria established in DPH FBC Div. 2: Table 138-4355.a: Variances, Waivers, and Adjustments Criteria, the approval authority may grant the following waivers to the DPH FBC:
a.
Site access standards and requirements may be waived to respond to site constraints and/or respond to existing development conditions.
b.
Sidewalk connections may be waived to respond to site constraints and/ or respond to existing development conditions that would make the connections impractical or unsafe. Compensatory pedestrian improvements are required within the same district where a sidewalk waiver is granted.
c.
Landscaping and buffering standards may be waived for specific areas on a site when other vegetation is present and provides the same purpose. Landscaping standards may be waived for portions of a site to respond to government security and surveillance mandates.
d.
Other similar technical standards as determined by the code administrator in coordination with the appropriate department(s). However, waivers pertaining to ADA standards are not permitted.
(3)
Review procedure. Waivers are processed as a Type 1B review.
(d)
Administrative adjustments.
(1)
An administrative adjustment is an approved adjustment or reduction to certain dimensional standards and/or technical requirements of the DPH FBC based on a site constraint, and/or the ability to meet the intent by other means. Administrative adjustments may have some impact on a neighboring property.
(2)
Subject to the criteria established in DPH FBC Div. 2: Table 4355.a: Variance, Waivers, and Adjustments Criteria, the standards of the DPH FBC may be adjusted up to 20 percent.
(3)
Review procedure. Administrative adjustments are processed as a Type 1A review for up to ten percent and Type 1B for up to 20 percent adjustments.
(e)
Criteria. The reviewing body must determine the following criteria described in DPH FBC Div. 2: Table 138-4355.a: Variance, Waivers, and Adjustments Criteria, have been satisfied in order to authorize such approval.
(Ord. No. 21-21, § 5(Exh. B), 8-24-21; Ord. No. 25-3, § 1, 1-28-25)
(a)
Zoning clearance.
(1)
A zoning clearance determines if an application is in conformance with the provisions of the DPH FBC or as permitted by special approval. It is required and must be obtained prior to any property use, development activity or land disturbance, zoning clearance is often performed in conjunction with the plan review process for building permits, site plans, and/or pre-application meetings.
(2)
A zoning clearance shall be determined by the code administrator.
a.
The issuance of a zoning clearance does not exempt an applicant from complying with all laws properly affecting the use of development of land.
b.
This clearance is required regardless of any other provision of this section.
c.
Failure to obtain such clearance may be deemed a violation of this section.
(3)
Issuance and conditions.
a.
Zoning clearances are determined as part of the Type 1A and Type 1B review. The resulting determination may require that the applicant make site modifications and/or secure the required review type approval for the requested outcome.
b.
The code administrator or designee may request additional information pertaining to the project in order to conduct a thorough review and ensure full compliance with the DPH FBC.
(b)
DPH FBC interpretation.
(1)
Any member of the public may request a code interpretation of any provision in the DPH FBC, upon filing a written request.
(2)
A DPH FBC interpretation is intended for cases and situations where the standards and requirements are not clear and/or there is opportunity for interpretation.
(3)
Issuance and conditions.
a.
DPH FBC interpretations must be issued by the code administrator as a part of a Type 1A review.
b.
Requests for DPH FBC interpretations must include:
1.
A legal description, address, and/or parcel identification of the property for which the request is made.
2.
A description of the requested interpretation as it relates to a development, review process, and/or use of land.
3.
A conceptual plan or drawing illustrating the request when applicable. Plans must be drawn to scale and show the property boundaries, proposed improvements, and connections to streets.
c.
The code administrator must review the relevant DPH FBC sections and the comprehensive plan in reaching a determination. The code interpretation must not be used to circumvent adopted policy or code requirement.
(4)
Fees. Fees for DPH FBC interpretations shall be established by the board of county commissioners. A schedule of fees is available in the designated county department.
(c)
Site plans.
(1)
Applicability. Site plans are required for the following:
a.
As required per DPH FBC Div. 5: section 138-4503: Building design standards.
b.
All development that requires new or revised stormwater management facilities.
c.
All new roadways and streets.
(2)
Requirements.
a.
Site plans must demonstrate full compliance with the provisions of the DPH FBC and any condition imposed by a decision-making authority for the use.
b.
A site plan must be provided as a site plan set, per county procedures.
c.
Site plan elements must be prepared by:
1.
Surveys and property descriptions shall be prepared by a professional surveyor and mapper licensed in the State of Florida.
2.
Development plans, grading plans, utility plans and similar plans must be prepared by an appropriate professional licensed to conduct work in the State of Florida.
d.
After receiving site plan approval, the applicant must submit updated copies of the site plan, containing all data and information required as follows:
1.
Final site plans, development designs, reports, or similar items that reflect the written approval.
2.
A notice of intent (NOI) issued by the Florida Department of Environmental Protection (FDEP) for activities regulated under the National Pollutant Discharge Elimination System (NPDES) program as amended.
(3)
Time limits.
a.
A site plan approval is only valid for a period of 12 months, unless construction of the project commences within 12 months of such approval and continues in good faith.
b.
The County Administrator or his or her designee shall be authorized to extend any site plan approval for two additional 12-month periods subject to the following:
1.
No changes to the site plan are required when the applicable development standards have not changed since the original approval.
2.
At the County Administrator or his or her designee's discretion, the site plan must be updated to incorporate applicable development standards that have been changed since the original approval.
(4)
Fees. Fees for site plan review shall be established by the board of county commissions. A schedule of fees is available in the designated county department.
(Ord. No. 21-21, § 5(Exh. B), 8-24-21; Ord. No. 25-3, § 1, 1-28-25)
Enforcement of the DPH FBC must comply with the provisions in LDC section 138-54.
(Ord. No. 21-21, § 5(Exh. B), 8-24-21)
(a)
The district map serves as the principal tool for implementing the DPH FBC.
(b)
The district map establishes four districts that have been assigned to each property within the Downtown Palm Harbor Neighborhood Activity Center Future Land Use Map designation.
(Ord. No. 21-21, § 5(Exh. B), 8-24-21)
There are four districts within Downtown Palm Harbor, see the district map (DPH FBC Div. 3: Figure 138-4401.a). Development and redevelopment must comply with the standards and overall intent established for each district.
(a)
Central District (DPH-1).
The 'Central District' serves as the core of the downtown area, promoting a mix of uses that encourage day-and night-time activity. Development within this district is characterized by street-oriented buildings with uses that encourage pedestrian activity. Comfortable pedestrian movement is supported by on-street parking, wide sidewalks, enhanced crosswalks, pedestrian amenities and cohesive wayfinding to help promote a dynamic public realm.
(b)
West District (DPH-2).
The 'West District' serves to connect the waterfront recreation amenities to the Pinellas Trail and the downtown central business district with a mixture of residential housing and neighborhood-supportive uses.
(c)
Neighborhood District (DPH-3).
The 'Neighborhood District' is predominately residential in appearance, but multi-use in function and serves to transition between the Central District and the primarily single-family residential areas outside of the Downtown Palm Harbor Activity Center. This district supports a mix of small to medium building types that allow more definition between public and private areas, as well as, small-scaled neighborhood and civic uses. District standards along Alternate U.S. 19 support the placement of community-scaled commercial uses.
(d)
Boulevard District (DPH-4).
The 'Boulevard District,' fronting along Omaha Street, is predominantly residential in function and serves as a transition between the downtown core to the west, and the primarily single-family residential area to the east. This district supports a mix of residential types, as well as, office uses that fit in with the mostly residential character of the district.
FIGURE 138-4401.a: DISTRICT MAP*
*Figure 138-4401.a serves only as an illustrative representation of the district map and is not regulatory. See the official Pinellas County Zoning Atlas to determine a site's district designation.
(Ord. No. 21-21, § 5(Exh. B), 8-24-21)
(a)
The district standards are intended to shape the physical and functional character of the street-space of the Downtown Palm Harbor Form-Based District, with the goal of creating an active, pedestrian-friendly public realm. The form and function standards for building frontages not only frame the street-space, but also allow for greater flexibility behind the building's facade. The district standards are intended to aim for minimal regulation necessary to achieve this goal.
(b)
The district map identifies the various districts for all properties located within the DPH FBC.
(c)
The district standards establish the standards for development and redevelopment of properties, with a focus on building placement, height, and functional elements, such as fenestration (windows and doors), porches, and stoops.
(Ord. No. 21-21, § 5(Exh. B), 8-24-21)
The following provisions apply to all Districts, unless otherwise specified within the DPH FBC:
(a)
Lots with multiple street frontages.
(1)
For corner and through lots (multiple-frontage lots), each public street (not including alleys) must be treated as a front for the determination of setbacks. (See DPH FBC Div. 4: Figure 138-4421.a)
(2)
For multiple frontage lots, the primary frontage is the street frontage with the highest classified street type.
(3)
Structures may not extend beyond the minimum front setback requirement along any secondary frontage. The maximum setback must be met along any secondary frontage either by a structure, fence/wall, hedge row, or of a similar treatment.
(b)
Building size. The maximum floor area ratio (FAR) for each district is 1.5 as established in the Downtown Palm Harbor Master Plan.
(c)
Neighborhood manners.
(1)
Height. When a non-residential or multi-unit residential lot shares a property line with an existing single-unit, detached residential lot, the maximum height of the non-residential structure must not exceed the permitted by right height of the residential property's district. This limitation only applies to the portions of the non-residential structure within 20 feet of the shared property line. (See DPH FBC Div. 4: Figure 138-4421.b)
Figure 138-4421.b: Neighborhood Manners
(2)
Setback. When a nonresidential or multi-unit residential lot shares a property line with an existing single-unit detached lot, a minimum five-foot building setback is required from the shared property line(s).
(3)
Residential buffer. A buffer, meeting the requirements of DPH FBC Div. 5: section 138-4504(d), must be provided along any shared rear or side property line of a non-residential or multi-unit residential lot and a single-unit, detached residential lot. A buffer is not required between the building facade and an abutting street or any portions that abut an alley. The buffer must be provided entirely on the non-residential property at the time of development/redevelopment. (See DPH FBC Div. 4: Figure 138-4421.b)
(d)
Siting.
(1)
The area between the minimum and maximum front setback, is considered the build-to zone. The minimum building frontage requirement (as established for each District) must be met entirely within the build-to zone along a site's frontage(s). (See DPH FBC Div. 4: Figure 138-4421.c)
Figure 138-4421.c: Build-to Zone
(2)
Setbacks are measured by the shortest dimension, running from the property line to the nearest wall of a structure. (See DPH FBC Div. 4: Figure 138-4421.d)
Figure 138-4421.d: Setback Measurement
(3)
Parking setback line requirements apply to all public street frontages. All parking must be located at/behind the parking setback line (as established for each district), except for the following situations:
a.
When parking is provided below grade or on-street; or
b.
When surface parking is masked by a building wall or streetscreen that is a minimum of three and one-half feet in height. Breaks in the streetscreen may be permitted to allow for pedestrian and vehicular access.
(4)
No part of any building may project beyond a designated minimum setback, except for the following encroachments, allowances, and/or limitations:
a.
Porches and decks are subject to the applicable district front building setback(s).
b.
Overhanging eaves, awning, bay windows, stoops, steps, cornices, chimneys, accessible ramps, or other similar minor appurtenances may project into a required setback no more than three feet and must not extend over adjacent property.
c.
Swimming pools, as measured from the water's edge must either have a side/rear setback of eight feet or the minimum side/rear setback of the district in which the property is located, whichever is less.
d.
Screen-only enclosures and outdoor kitchens are permitted a side and rear setback of five feet or the minimum side or rear setback of the district in which the property is located, whichever is less.
e.
Arbors and pergolas, 100 square feet or less in size, are not subject to setback standards provided that intersection sight visibility standards, per DPH FBC Div. 5: section 138-4501(b)(5) are addressed through structure placement/design. Columns as part of such structures must be reviewed for visibility issues on a case-by-case basis. Such requests must be reviewed for approval by the county engineer.
f.
Mechanical equipment such as air conditioning units, pool equipment and generators must not exceed 75 dB and should be placed adjacent to the structure, however a minimum three-foot separation is required from the property line.
g.
Outside, unenclosed stairways must have a minimum side/rear setback of five feet or the minimum side/rear setback of the District in which the property is located, whichever is less.
(5)
Setback standards cannot supersede or allow easement encroachment. The following shall apply:
a.
No portion of any structure can be located within the area of a recorded public easement, unless authorized by the county and/or other easement holder.
b.
Easement encroachment can not be authorized as a variance.
(6)
Any encroachments into the right of way must be removable (e.g., awnings, benches, tables and chairs, cafe seating etc.) and require a right of way utilization permit.
(e)
Height.
(1)
The height of all buildings is measured in stories, with not to exceed maximum heights measured in feet from the existing grade, unless otherwise stated within the DPH FBC. (See DPH FBC Div. 4: Figure 138-4421.e)
Figure 138-4421.e: Height Measurement Flat & Sloped Sites
(2)
Height is measured based on the following provisions; other exemptions of this section may be allowed:
a.
For flat roofs, height means the vertical distance from the mean (average) elevation of the existing grade to the height of the finished roof structure.
b.
For pitched roofs, height means the vertical distance from the mean (average) elevation of the existing grade to the eave of the roof.
c.
Base flood elevation. When a structure is in an area of special flood hazard, height is measured from the base flood elevation (BFE) including two feet of additional freeboard, as required by local ordinance, based on the following:
1.
When the existing grade is two feet or less than the BFE (see DPH FBC Div. 4: Figure 138-4421.f), the finished floor elevation of the lowest habitable story of the building must be raised to at least the minimum required height, by utilizing the following options:
Figure 138-4421.f: BFE Less than or Equal to 2'
i.
Option 1: Raised site. Fill may be used to raise the building site up to a four-foot maximum height as measured from the existing grade. (See DPH FBC Div. 4: Figure 138-4421.h) Along frontages where a public sidewalk is present or required, a retaining wall must be used where the site is raised.
Figure 138-4421.h: Raised Site
ii.
Option 2: Raised base. A foundation wall may be used to raise the base of the ground (finished) floor up to a maximum of five feet above the existing grade. (See DPH FBC Div. 4: Figure 138-4421.i) (Note that buildings containing ground floor residential uses already require a minimum two-foot raised ground floor elevation. See height tables in district standards.)
iii.
Option 1 and 2 combined: A combination of Options 1 and 2 may be used to achieve at least the minimum required elevation. (Note that buildings containing ground floor residential uses already require a minimum two-foot raised ground floor elevation.) (See height tables in district standards.)
2.
When the existing grade is greater than two feet below the BFE (see DPH FBC Div. 4: Figure 138-4421.g), the finished floor elevation of the lowest habitable story of the building must be raised to at least the minimum height by utilizing the following options:
Figure 138-4421.g: BFE Greater than 2'
i.
Option 1: Raised base. A foundation wall may be used to raise the base of the ground (finished) floor up to a maximum of five feet above the existing grade. (See DPH FBC Div. 4: Figure 138-4421.i) (Note buildings containing ground floor residential uses already require a minimum two-foot minimum raised ground floor elevation. See height tables in district standards.)
Figure 138-4421.i: Raised Base
ii.
Option 2: Sub-Story. A sub-story may be used to raise the finished, habitable building space at or above the required elevation. (See DPH FBC Div. 4: Figure 138-4421.j) A minimum clearance height of eight and maximum of 12 feet, as measured from the ground floor elevation, is permitted. A sub-story may be used as uninhabitable space for vehicular parking, cold storage and similar uses, subject to standards and requirements of the Pinellas County Building Code.
iii.
Option 1 and 2 combined. A combination of Options 1 and 2 may be used to achieve at least the minimum required elevation. (Note buildings containing ground floor residential uses already require a minimum two-foot raised ground floor elevation. (See height tables in district standards.)
(3)
Chimneys, water, fire, radio and television towers, smokestacks, flagpoles and similar structures and their necessary mechanical appurtenances, such as elevator shafts, ventilation equipment, etc., may be erected to a maximum of 20 feet above the height limits established in the DPH FBC.
(4)
Parapet walls constructed on buildings with flat roofs are permitted to extend four feet over the maximum height specified for the district in which the building is located.
(5)
Ground/upper story clearance is measured from the finished floor elevation to the ceiling of each story.
(6)
One-story structures, except for single-unit, detached structures, must have a minimum ground story clearance of 14 feet. For multi-story structures the minimum ground story clearances are addressed in DPH FBC Div. 4: section 138-4424—138-4427.
(7)
Where sidewalks are covered (awnings, arcade, etc.), a minimum interior clearance height of ten feet is required.
(8)
Building heights do not include rooftop gardens, patios, or similar functions without permanent structural covers or elements.
(f)
Elements.
(1)
Fenestration (facade transparency) is measured by the area of all doors and windows of a particular story level, divided by the total facade area of that story level. The total facade area is calculated by the height between finished floors multiplied by the width of the facade. (See DPH FBC Div. 4: Figure 138-4421.k)
Figure 138-4421.k: Fenestration
(2)
Doors, whether opaque or transparent, may be counted towards the minimum fenestration requirement.
(3)
Mullions, muntins, window and door frames may be counted towards the minimum fenestration requirement.
(4)
Sub-stories, when included per DPH FBC Div. 4: section 138-4421(e)(2)c, must be exempt from those requirements.
(Ord. No. 21-21, § 5(Exh. B), 8-24-21)
Frontage types provide the standards of how a building individually shapes and frames the overall streetscape. These frontage types comprise the area between the building facades and the front property lines. For multiple-frontage lots, the private frontage requirement is only applicable to the primary frontage(s). Allowable private frontage types are identified for each district.
(a)
Private frontage objectives. Frontages must be designed and maintained to achieve the following objectives:
(1)
Support the intended physical environment of each district designation.
(2)
Support active and continuous pedestrian-oriented environments of each district designation.
(3)
Provide a physical transition between the public right-of-way and each building that shapes the public realm for each district designation.
(b)
Permitted private frontage types. The permitted private frontages table (DPH FBC Div. 4: Table 138-4422.a) identifies the permitted frontage types for each district designation. Along a lot's primary frontage(s), all buildings must comply with the private frontage types established in this section of the Code. If a building utilizes more than one private frontage type, all types must be permitted, as shown in DPH FBC Div. 4: Table 138-4422.a: Permitted Private Frontage Types. Frontage types not identified as permitted may be permitted under a Type 2 review and approval process as described in DPH FBC Div. 2: section 138-4352(c).
(Ord. No. 21-21, § 5(Exh. B), 8-24-21)
DPH FBC Div. 4: sections 138-4424—138-4427 detail the siting, height, and elements standards; permitted private frontages; and permitted land use categories for each District established by the DPH FBC.
(Ord. No. 21-21, § 5(Exh. B), 8-24-21)
(a)
Intent. The 'Central District' serves as the core of the downtown area, promoting a mix of uses that encourage day- and night-time activity. Development within this district is characterized by street-oriented buildings with uses that encourage pedestrian activity. Comfortable pedestrian movement is supported by on-street parking, wide sidewalks, enhanced crosswalks, pedestrian amenities and cohesive wayfinding to help promote a dynamic public realm.
(b)
Siting.
Table notes:
1. For front setbacks of less than five feet an evaluation of potential utility, infrastructure, and maintenance impacts will be conducted during the site plan review process for approval. Approval will be necessary from the county engineer for front setbacks of less than five feet along with an alternative frontage landscape plan prepared by a licensed Landscape Architect and approved by the code administrator, per DPH FBC Div. 5: section 138-4504(c).
2. When an alley is present, the minimum rear setback is 15 feet, measured from the centerline of the alley.
3. A request for an administrative adjustment to the minimum building frontage requirement may be submitted and reviewed per DPH FBC Div. 2: section 138-4355 (d). If granted, continuation of the façade wall at a minimum height of 8' and a maximum height not to exceed the ground floor elevation height shall be used in lieu of the length of façade reduced through the adjustment. Landscaping, or a similar treatment, is required along the remaining frontage that is not required to be occupied by a structure.
4. Refer to DPH FBC Div. 4: section 138-4421(d)(3) for parking setback standards and exceptions.
(c)
Height.
Table notes:
1. Properties in areas of special flood hazard are exempt from meeting the requirements of G. and H. in DPH FBC Div. 4: Table 138-4424.b and must be subject to the additional height provisions of DPH FBC Div. 4: section 138-4421(e)(2)c.
2. For the purposes of calculating maximum permitted building height in stories, a Sub-Story must be considered a Story. Sub-Stories may be permitted per the provisions of DPH FBC Div. 4: section 138-4421(e)(2)c.
3. Buildings cannot exceed a maximum height of 45 feet.
(d)
Elements.
Table notes:
1. Sub-Stories, when included per DPH FBC Div. 4: section 138-4421(e)(2)c, are exempt from these requirements.
(e)
Private frontage types.
(f)
General use categories. 1
•
Residential 2
•
Lodging
•
Office
•
Retail
•
Automotive Dependent 2
•
Industrial 2
•
Civil Support 2
•
Civic
1. Refer to DPH FBC Div. 6: Table 138-4552.a: Permitted Use Table for a full list of permitted uses within each use category listed.
2. Uses within this category are typically limited.
(Ord. No. 21-21, § 5(Exh. B), 8-24-21)
(a)
Intent.
The 'West District' serves to connect the waterfront recreation amenities to the Pinellas Trail and the downtown central business district with a mixture of residential housing and limited neighborhood-supportive retail and office-type uses.
(b)
Siting.
Table notes:
1. When an alley is present, the minimum rear setback is 15 feet, measured from the centerline of the alley.
2. Refer to DPH FBC Div. 4: section 138-4421(d)(3) for parking setback standards and exceptions.
(c)
Height.
Table notes:
1. Properties in areas of special flood hazard are exempt from meeting the requirements of G. and H. in DPH FBC Div. 4: Table 138-4425.b and must be subject to the additional height provisions of DPH FBC Div. 4: section 138-4421(e)(2)c.
2. For the purposes of calculating maximum permitted building height in stories, a Sub-Story must be considered a Story. Sub-Stories may be permitted per the provisions of DPH FBC Div. 4: section 138-4421(e)(2)c.
3. Buildings cannot exceed a maximum height of 40 feet. Properties with Alt. 19 frontage are permitted a maximum height of 45 feet.
(d)
Elements.
Table notes:
1. Sub-Stories, when included per DPH FBC Div. 4: section 138-4421(e)(2)c, are exempt from these requirements.
(e)
Private frontage types.
(f)
General use categories. 1
•
Residential
•
Lodging 2
•
Office
•
Retail 2
•
Automotive Dependent 2
•
Industrial 2
•
Civil Support
•
Civic
1. Refer to DPH FBC Div. 6: Table 138-4552.a: Permitted Use Table for full list of permitted uses within each use category listed.
2. Uses within this category are typically limited.
(Ord. No. 21-21, § 5(Exh. B), 8-24-21)
(a)
Intent. The 'Neighborhood District' is predominately residential in appearance, but multi-use in function and serves to transition between the Central District and the primarily single-family residential areas outside of the Downtown Palm Harbor Activity Center. This District supports a mix of small to medium building types that allow more definition between public and private areas, as well as, small-scaled neighborhood and civic uses. District standards along Alternate U.S. 19 support the placement of community-scaled commercial uses.
(b)
Siting.
Table notes:
1. When an alley is present, the minimum rear setback is 15 feet, measured from the centerline of the alley.
2. Refer to DPH FBC Div. 4: section 138-4421(d)(3) for parking setback standards and exceptions.
(c)
Height.
Table notes:
1. Buildings cannot exceed a maximum height of 40 feet. Properties with Alt. U.S. 19 frontage are permitted a maximum height of 45 feet.
(d)
Elements.
(e)
Private frontage types.
(f)
General use categories. 1
•
Residential
•
Lodging 2
•
Office
•
Retail 2
•
Automotive Dependent
•
Industrial 2
•
Civil Support 2
•
Civic 2
1. Refer to DPH FBC Div. 6: Table 138-4552.a: Permitted Use Table for full list of permitted uses within each use category listed.
2. Uses within this category are typically limited.
(Ord. No. 21-21, § 5(Exh. B), 8-24-21)
(a)
Intent. The 'Boulevard District,' fronting along Omaha Street, is predominantly residential in function and serves as a transition between the downtown core to the west, and the primarily single-family residential area to the east. This District supports a mix of residential types, as well as, office uses that fit in with the mostly residential character of the District.
(b)
Siting.
Table notes:
1. When an alley is present, the minimum rear setback is 15 feet, measured from the centerline of the alley.
2. Refer to DPH FBC Div. 4: section 138-4421(d)(3) for parking setback standards and exceptions.
(c)
Height.
Table notes:
1. Buildings cannot exceed a maximum height of 40 feet.
(d)
Elements.
(e)
Private frontage types.
(f)
General use categories. 1
•
Residential
•
Lodging 2
•
Office
•
Retail 2
•
Civic 2
1. Refer to DPH FBC Div. 6: Table 138-4552.a: Permitted Use Table for full list of permitted uses within each use category listed.
2. Uses within this category are typically limited.
(Ord. No. 21-21, § 5(Exh. B), 8-24-21)
(a)
The development design standards establish site, building, landscaping, and signage standards for the development/redevelopment of properties.
(b)
These standards are intended to preserve and enhance the existing development pattern and historic architectural character consistent with the Downtown Palm Harbor Historic District as designated under chapter 146, Pinellas County Code.
(c)
The development design standards are further intended to provide a safe, functional, and attractive built environment and circulation pattern that fosters a walkable, pedestrian-focused downtown and neighborhood atmosphere accommodating all users and transportation modes.
(Ord. No. 21-21, § 5(Exh. B), 8-24-21)
The following site design standards apply to all new development and the redevelopment of properties within Downtown Palm Harbor.
(a)
General.
(1)
Existing street preservation. The vacation of public streets and alleys is discouraged in order to preserve the existing street network and the integrity of the 1888 Sutherland Subdivision.
(2)
New streets. New public streets must align with and follow the existing gridded street network wherever possible. Cul-de-sacs must be avoided.
(3)
Blocks and lots.
a.
All lots must front on at least one public street.
b.
All lots and/or contiguous lots that are situated between two parallel public streets are considered a block. No new block created through land assembly can have a length greater than 600 feet without providing pedestrian through-access to another public street, pedestrian pathway, or public space/facility. The required pedestrian connection must be located within the public right-of-way or within a dedicated easement and must be a minimum of ten feet in width. (See DPH FBC Div. 4: Figure 138-4501.a)
Figure 138-4501.a: Block Length
(4)
Outdoor pedestrian areas. Structures, landscaping, and/or other methods are encouraged to be provided around outdoor pedestrian use areas, such as outdoor dining areas, to provide shade and reduce heat island effect.
(5)
Dumpster enclosure. All dumpsters, recycling, and other similar containers must be screened from view of all public streets and adjacent properties. The screening must be a fence/wall that is a minimum of six feet in height and 100 percent opaque. The fence/wall must be constructed of wood (at least 1.5" in thickness), masonry, or of a similar material. Chain link fence with or without interwoven plastic strips or other similar fencing is not permitted.
(6)
Stormwater management.
a.
Regional drainage. Certain properties are located within Downtown Palm Harbor's regional drainage area as depicted on DPH FBC Div. 5: Figure 138-4501.b: Regional Drainage Area Map.
b.
All development must comply with the Pinellas County Stormwater Manual.
c.
Traditional stormwater facilities, such as dry/wet retention/detention ponds are discouraged to be located in front of the primary building on the property. These types of facilities are preferred to be located to the rear and side of buildings. Stormwater detention and retention ponds must be integrated landscape features, rather than single-purpose flood control and stormwater management ponds.
(7)
Floodplain management. All development located within any flood hazard area must comply with LDC chapter 158 for floodplain management.
(8)
Fence/wall standards.
a.
Height. The maximum height for any fence/wall located within the front yard is three feet and six feet in any side or rear yard. Pool enclosures must meet minimum height requirements per the Florida Building Code.
b.
Location. Fences may be constructed up to the property lines, except when there is a sight visibility conflict per DPH FBC Div. 5: section 138-4501(b)(5).
c.
Material.
1.
Fences/walls facing a public street must be constructed of decorative materials, such as wood or aluminum pickets, wrought iron, brick, or of a similar material.
2.
Rear or interior side yard fences/walls must be constructed of wrought iron, brick, wood, or aluminum. Structural elements of the fence/wall, such as posts and rails, must face inward to the subject property.
3.
Materials such as, or similar to, barbed wire, electric, razor, or chicken wire and chain link fencing are prohibited.
(9)
Non-residential outdoor storage of materials. Materials associated with non-residential uses that are stored outdoors are required to be located to the rear/ side of the primary structure and screened per DPH FBC Div. 5: section 138-4504(d), from any public street and/or when located within 50 feet of residential properties.
FIGURE 138-4501.b: REGIONAL DRAINAGE AREA MAP
Note: This map is a graphic depiction of the regional drainage area. Please contact Pinellas County Public Works for official drainage map.
(b)
Access.
(1)
Pedestrian access.
a.
Where public sidewalks are required along a roadway, per LDC Table 154-121.a, but do not exist along a property's frontage(s), they must be constructed within the public right-of-way and/or within an easement dedicated at the time of site development/redevelopment. The width of the new sidewalk must be consistent with the existing network in which it connects, or the widths listed in the Table 138-4501.a: Sidewalk Width Requirements, whichever is greater. Where sidewalks currently exist, but do not meet the standard identified in the table below, they must be expanded within the public right-of-way and/or within an easement dedicated at the time of development/redevelopment. Where, due to environmental or other physical constraints, the sidewalk cannot be constructed to meet the required standard, the code administrator, in coordination with public works, can approve alternative designs as long as the intent of the DPH FBC is met.
b.
Pedestrian walkways must be provided from public sidewalks to building entries, parking areas, and to connect to walkways on adjacent properties in order to create a continuous pedestrian network.
c.
Any pedestrian walkway that crosses a parking or vehicular area, including nonresidential driveways, must be clearly delineated with striping, contrasting pavement materials, textured or raised pavement, or of a similar treatment.
d.
Where properties are adjacent to existing or future trails or an existing transit stop (as identified in the Pinellas County Comprehensive Plan, Long Range Transportation Plan, and/or Capital Improvement Plan), pedestrian and/or bicycle connections must be incorporated into the development/redevelopment project.
(2)
Primary vehicular access.
a.
In the Central District:
1.
Vehicular access is required to be provided from the alleys identified in the improved alley map which is available from the building and development review services department.
2.
If an expansion, new development, or redevelopment in the Central District requires more than five off-site parking spaces per the requirements of DPH FBC Div. 7 Table 138-4601.b and 138-4602(b), the developer/applicant will be required to upgrade the existing alley (for the entire block) to meet the design standards identified in the Transportation Design Manual.
b.
In all other districts, if vehicular access is available to a public alley that has been improved to Pinellas County Engineering standards, vehicular access must be provided from such alley.
c.
When improved alley access is not available, vehicular access must be provided from the lowest classified street type.
d.
Cross access easements are encouraged in order to provide access between adjacent properties. These easements are permitted to provide primary access to a property and must be recorded in official records.
(3)
Access and drive consolidation.
a.
Wherever possible, existing and proposed curb cuts and driveways must be consolidated and located in a way to minimize pedestrian conflicts with vehicular movement. Adjacent properties are encouraged to share drive access to further minimize curb cuts.
b.
If a property gains vehicular access from an existing shared driveway, access must continue to be shared or further consolidated in the event of redevelopment.
(4)
New curb cuts and driveways.
a.
New curb cuts and driveways must be aligned with existing or planned entrances on the opposite side of the street, where possible.
b.
No access point from a property to a public street can exceed 24 feet in total width.
(5)
Intersection sight visibility. To ensure clear visibility and safety, all vehicular access drives must comply with the sight visibility standards set forth in LDC section 138-3508. However, these standards may be modified, with county engineer approval, to meet the overall intent of the DPH FBC and its Districts as a compact, urban built environment, while still maintaining public safety.
(Ord. No. 21-21, § 5(Exh. B), 8-24-21; Ord. No. 25-3, § 1, 1-28-25)
The historic significance and architectural character established in the creation of the Downtown Palm Harbor Historic District must continue to be recognized and must be used as the source and inspiration for site and building improvements as outlined in these development design standards. Historic properties within Downtown Palm Harbor must be considered as follows:
(a)
Contributing historic property.
Existing historic buildings, structures and sites in the Downtown Palm Harbor Historic District designated as a 'Contributing Property' as per LDC chapter 146 and as depicted on the Downtown Palm Harbor District Map, Figure 138-4401.a, retain this status and are not subject to the requirements or procedures outlined in the DPH FBC, with the exception of DPH FBC division 6: Use Standards. certificate of appropriateness requirements and procedures as outlined in LDC chapter 146 remain in effect. New primary and accessory buildings constructed on a "contributing property" that will share the same land parcel must conform to standards and requirements set forth in LDC chapter 146. For the purposes of implementing this section, the phrase "contributing historic property" and "contributing historic structure" is synonymous with the definition of 'contributing property' as defined in LDC chapter 146.
(b)
Building of historical merit.
A building or structure in the DPH-FBC identified as a "building of historical merit" as depicted on the Downtown Palm Harbor District Map, Figure 138-4401.a, must comply with certificate of appropriateness requirements and procedures as outlined in LDC chapter 146, only in the event that demolition of all or part of the historic portion of the building or structure is proposed. Otherwise, said building, structure, and any other new construction are subject to the requirements and procedures outlined in the DPH-FBC.
It is the intent that buildings of historical merit eventually be designated by the board of county commissioners as contributing properties consistent with LDC chapter 146. As of the date of adoption of the DPH FBC, the properties identified as buildings of historical merit are:
(1)
816 11th Street
(2)
875 12th Street
(3)
909 Florida Avenue
(4)
1106 Michigan Avenue
(5)
1112 Michigan Avenue
(c)
Archeologically sensitive areas.
Properties in Downtown Palm Harbor where buildings and structures of historical importance once stood and have since been buried, demolished or removed must be further evaluated for archeological sensitivity. When a project is proposed that involves substantial earth disturbing activity, such as may be associated with demolition, redevelopment, new construction, or the installation of utilities or a pool, the completion of an archeological survey may be requested prior to the start of any other project work. The intent is to document and record significant features and deposits prior to destruction using established archeological best practices and procedures with report made to the Pinellas County Historic Preservation Board.
(Ord. No. 21-21, § 5(Exh. B), 8-24-21)
The following building design standards apply to all buildings and structures located within the Downtown Palm Harbor Form-Based District, except for historic buildings on contributing properties as depicted on the Downtown Palm Harbor District Map, Figure 138-4401.a, whereby the issuance of a certificate of appropriateness consistent with LDC chapter 146 is required. Applicants must also refer to any guidelines adopted by the county identifying appropriate architectural treatments for exterior remodel, renovations, additions, and new development and infill building projects.
(a)
Exterior renovation.
Any building in the district extant before the adoption of the DPH FBC may retain its existing exterior appearance and continue to serve its useful and functional life as achieved through routine maintenance.
(1)
An exterior renovation is defined as the like-kind repair or replacement of an architectural feature or element in a manner that does not alter or modify the exterior appearance of the building.
(2)
Exterior architectural features and elements to be considered as part of the review of proposed work for exterior renovations include roof materials, wall treatments, windows, doors, foundation treatments, trim-work, ornamentation, and other attached appurtenances.
(b)
Exterior remodel.
When substantial changes are proposed to the exterior appearance of an existing building, these improvements must be consistent with the overall historic character of the district and must conform to the building design standards and intent set forth herein.
(1)
An exterior remodel includes the coverage, removal, replacement or addition of any architectural feature or element in a manner that substantially alters or modifies the exterior appearance of the building. The expansion of the footprint or floor area of an existing building is not considered as an exterior remodel.
(2)
Exterior architectural features and elements to be considered as part of the review of proposed work for exterior remodels include roof materials, wall treatments, windows, doors, foundation treatments, trim-work, ornamentation, and other attached appurtenances.
(3)
Additional information may be requested of the applicant beyond what is required for routine permits requested by Pinellas County in order to make a final determination of project compliance with the standards and requirements set forth herein.
(4)
The design intent for an exterior remodel must be compatible with one of the following:
a.
The existing architectural character and features of the building;
b.
Historic buildings on Contributing properties;
c.
Buildings of historical merit; or
d.
Buildings that have existed in the past during the period of significance (1888-1945) for this historic district.
(c)
New addition. When expansion of the building footprint or interior floor area of an existing building is proposed, the exterior appearance of the addition must be consistent with the architectural character and features of the building in which it is part, unless an exterior remodel is also proposed.
(1)
An existing building proposed to be raised above its current base floor elevation must also conform to the requirements of this subsection.
(2)
Exterior architectural features and elements to be considered as part of the review of proposed work for new additions include height, placement, setbacks, roof form, wall treatments, windows, doors, foundation treatments, trim-work, ornamentation, and other attached appurtenances.
(3)
The following information must be submitted by the applicant for the proposed project:
a.
A site plan showing the entire footprint of the existing building and placement of the proposed new addition, with required setbacks depicted;
b.
Existing floor plan and applicable building elevation drawings;
c.
Proposed floor plan and applicable building elevation drawings;
d.
Windows and doors schedule;
e.
Materials description;
f.
Visual representation of the appearance of architectural elements, features and materials such as product cutsheets and samples; and
g.
Any additional information determined necessary to complete the review.
(4)
The design intent for a new addition is that it is subordinate to the existing structure in height, placement and massing.
(d)
New and infill development.
When new construction is proposed on a vacant or improved land parcel, the exterior appearance of the structure(s) must be consistent with the overall historic character of the district and conform to the building design standards and intent set forth herein.
(1)
Plans, drawings and specifications for proposed new and infill development must be reviewed to determine compatibility with contributing historic properties; guidelines prepared by the county; and the standards established in this subsection.
(2)
The following information must be submitted by the applicant for the proposed project:
a.
A site plan showing the footprint of the proposed building(s) with required setbacks depicted and existing buildings on the subject and contiguous land parcels;
b.
Proposed floor plans and drawings for all building elevations;
c.
Windows and doors schedule;
d.
Materials description;
e.
Visual representation of the appearance of architectural elements, features and materials such as product cutsheets and samples; and
f.
Any additional information as may be needed to complete the review.
(3)
The design intent for a new and infill building must include:
a.
Similarity with adjacent buildings in scale and massing;
b.
Compatibility with the architectural character and features of contributing historic properties, buildings of historical merit, or buildings that have existed in the past during the period of significance for this historic district; and
c.
Conformance to one of the following building forms, as depicted in DPH FBC Div. 5: section 138-4503(g):
1.
Front-parapet form (Central District only) with:
i.
Recessed or flush storefront; and
ii.
One-story gallery, two-story gallery, canopy or awning on the facade.
2.
Front-gable form (Central District only) with:
i.
Recessed or flush storefront entrances; and
ii.
One-story gallery, two-story gallery, canopy, or awning on the facade.
3.
Front-gable and tower or side-gable and tower form (Central and Boulevard Districts) with:
i.
Recessed entrance in tower base; or
ii.
One-story gallery or two-story gallery on the facade.
4.
Cross-gable form (all districts) with:
i.
Recessed entrance; or
ii.
Integrated or projecting gallery or full-width porch on the facade.
5.
Clipped-gable form (Boulevard, Neighborhood and West Districts) with:
i.
Projecting partial-width or wraparound porch.
6.
Pyramidal-hipped form (Boulevard, Neighborhood and West Districts) with:
i.
Integrated or projecting wraparound porch; or
ii.
Integrated or projecting full-width porch on the facade.
7.
Gable-on-hip form (all districts) with:
i.
Recessed entrance on the facade; or
ii.
Integrated or projecting full-width porch on the facade.
8.
Front-gable or side-gable form (Boulevard, Neighborhood, and West Districts) with:
i.
Projecting gable entrance porch; or
ii.
Integrated or projecting full-width porch on the facade.
9.
Infill buildings in the West District may be constructed with a first-floor height raised above the ground surface in order to comply with building code requirements for the special flood hazard area. (See also DPH FBC Div. 4: section 138-4421(e))
(e)
Accessory buildings.
(1)
An accessory building is defined in DPH FBC Div. 8: Definitions.
(2)
Exterior architectural features and elements to be considered as part of the review of proposed work for components of an accessory building visible from a street must include roof type, wall treatment, and materials.
(3)
The design intent for components of an accessory building visible from a street is to be compatible with the architectural character and features of the primary building on the property.
(4)
Additional information may be requested of the applicant beyond what is required for routine permits requested by Pinellas County in order to make a final determination of project compliance with the standards and requirements set forth herein.
(f)
Mechanical equipment and utilities.
(1)
All mechanical equipment and utility functions (e.g., electrical conduits, meters, HVAC equipment, etc.) must be located a minimum of ten feet behind the facade of the primary structure where possible.
(2)
Mechanical equipment that could otherwise be visible from a street must be screened with a material that is compatible with the architecture of the primary structure.
(g)
Examples of building forms.
The typical features in DPH FBC Div. 5: Table 138-4503.a: Building Form Examples are intended to generally describe the range in scale and components of each building form and type and are for illustrative purposes. DPH FBC Div. 5: Table 138-4503.a provides an overview of the allowed building forms and identifies which district each is permitted.
(h)
Appeal of code administrator determination.
(1)
At the discretion of the code administrator, if an applicant submits a design that does not conform to the standards outlined in DPH FBC Div. 5: section 138-4503: Building design standards, the building forms as described in DPH FBC Div. 5: Table 138-4503.a: Building Form Examples, or associated design guidelines adopted by the board of county commissioners, the application may be presented to the historic preservation board for a review and final determination of the building design's appropriateness and area compatibility.
(2)
Any challenge to a decision by the historic preservation board under this Code is to a court of competent jurisdiction.
(Ord. No. 21-21, § 5(Exh. B), 8-24-21)
(a)
Intent. The intent of this section is to ensure that appropriate landscaping occurs with development and redevelopment, recognizing the need for flexibility to accommodate unique situations and challenges of urban development. Where specimen trees exist on a site proposed for development, deference shall be given to preserving such trees as integral elements of the overall development. It is also recognized that in the most urban development types buildings may take precedence over tree preservation, other landscaping choices may be preferable to traditional street trees, and that landscaping trees are utilitarian in nature and therefore may need to be replaced more frequently.
(b)
Landscape areas. Landscaping is required within the three areas described below. (See DPH FBC Div. 5: Figure 138-4504.a) Landscape material may be planted anywhere within each of the landscape areas, as long as the minimum required amount is met within each area. All required plant material must comply with DPH FBC Div. 5: Table 138-4504.b: Minimum Plant Specification Requirements and DPH FBC Div. 5: Table 138-4504.a establishes acceptable species of shade trees, accent trees, and palm trees that may be utilized to meet minimum landscaping requirements of this section.
Figure 138-4504.a: Landscape Areas
When units or measurements determining the minimum amount of required landscaping results in a fractional amount, then such fraction equal to or greater than one-half must be rounded up to the next whole number.
(1)
Area #1—Site trees. A minimum of one shade tree must be planted for every 1,500 square feet of lot area, up to 50 percent of the total lot area (excluding any wetlands), in all districts. In the event of site constraints, up to 25 percent of the required shade trees may be replaced by accent or palm trees subject to approval by the code administrator. The amount and type will be determined during the site plan review process. When planned site improvements or existing site constraints make required planting too difficult, the applicant shall contribute to the county tree bank as described in LDC section 166-57, at the discretion of the code administrator.
(2)
Area #2—Frontage landscaping.
a.
Requirement. A minimum of one accent tree and ten shrubs/plants/ornamental grasses must be planted per 50 linear feet along the site's frontage(s). This standard applies to all non-residential and multi-unit residential uses. Planting areas must be a minimum of five feet in width. Alternatively, trees may be permitted within appropriately sized tree wells, at the discretion of the code administrator. When planned site improvements or existing site constraints make required planting too difficult, the applicant shall contribute to the county tree bank as described in LDC section 166-57 at the discretion of the code administrator.
b.
Exceptions. Frontage landscaping is not required along portions of the site where the structure(s) sits closer than five feet to the front property line(s), however alternative use of fixed or movable planters, vines, greenery, etc. are encouraged to soften building facades.
c.
Allowances. Parking lot frontage landscaping, as described in DPH FBC Div. 6: section 138-4504(B)(3)(a) below, can satisfy the frontage landscaping requirements if the overall intent of this sub-section is met, as determined by the code administrator.
(3)
Area #3—Parking lot landscaping.
a.
Parking lot frontage landscaping. Any parking areas adjacent to or visible from a public street (excluding alleys) must be screened by one of the following methods. (See DPH FBC Div. 5: Figure 138-4504.b)
Figure 138-4504.b: Parking Lot Frontage Landscaping
1.
In the Central District a continuous, semi-opaque/opaque wall that compliments the building's design and style and is between three to four feet in height; or,
2.
A hedge row meeting the 'buffer plantings' standards established in DPH FBC Div. 5: Table 138-4504.b; or
3.
A combination of shade trees and shrubs that are evenly distributed along the parking lot frontage. Trees must not exceed 35 feet on center; or,
4.
Other methods may be allowed provided that the resulting situation adequately screens the parking area, as determined by the code administrator.
b.
Interior parking lot landscaping. Interior landscape islands must be provided within parking lots consisting of more than 20 parking spaces.
1.
Landscape islands with a surface area equal to five percent of the entire parking surface area must be provided.
2.
All required landscaped islands must be a minimum of 350 square feet in area, and must have a minimum of one shade tree per island. Appropriately sized tree wells shall be provided in lieu of islands, as determined by the code administrator.
(c)
Alternative landscaping plans. An alternative landscape plan, prepared by a licensed landscape architect, may be submitted for consideration as a Type 1B review in lieu of the minimum standards of this section. Evaluation and approval must be based upon meeting the overall intent of this section, as well as the intent of the district where it is proposed.
(d)
Existing tree preservation.
(1)
Existing non-invasive trees and native palms must be protected or replaced, when determined to be healthy by the applicable county staff or a certified arborist. Any impacts to protected trees must include mitigating actions such as replacement or relocation. Protected trees may count towards the minimum landscaping requirements, as stated in DPH FBC Div. 5: section 138-4504(a). Protected trees must include:
a.
Any existing healthy tree with a diameter breast height (DBH) of four inches or larger, measured at a height of four and one-half feet above the ground (undesirable tree species are exempt);
b.
All healthy sabal/cabbage palms six feet in height or larger;
c.
All buttonwood;
d.
All mangroves.
(2)
The tree removal/replacement standards established in LDC section 138-3654(a)(2)—(5) and Table 138-3654.a apply.
(3)
When replanting or relocation is not possible due to planned site improvements, as an alternative, the applicant shall contribute to the county tree bank as described in LDC section 166-57, or by integrating existing character defining/specimen trees into the proposed development, such alternative may be reviewed and approved at the discretion of the code administrator in consultation with development review services environmental staff.
(e)
Street trees. The planting and removal of street trees shall be as regulated in LDC section 138-3657.
(f)
Buffers. When buffering is required, per the DPH FBC, the property that triggers the requirement shall provide one of the following methods along the shared property line. Ingress/egress drives are permitted to intersect the buffer area.
(1)
A fence or wall per DPH FBC Div. 5: section 138-4501(a)(8).
(2)
A ten-foot wide landscape buffer yard that contains continuous plantings meeting the "Buffer Plantings" standards of DPH FBC Div. 5: Table 138-4504.a: Minimum Plant Specification Requirements; or
(3)
Other screening/buffering methods, including a combination of the above options, may be allowed, as determined by the code administrator.
(g)
Plant specifications.
(1)
Size. All required plant material must meet the minimum size specifications at the time of planting, as specified in DPH FBC Div. 5: Table 138-4504.b: Minimum Plant Specification Requirements.
(2)
Undesirable species. The undesired plant species list, as established in LDC section 138-3653, apply.
(3)
Approved plant list. The approved plant list, as established in LDC section 138-3664, apply.
(Ord. No. 21-21, § 5(Exh. B), 8-24-21)
The following sign design standards apply to all signage for all districts within Downtown Palm Harbor.
(a)
Permitted signs. DPH FBC Div. 5: Table 138-4505.a: Permitted Signs Table identifies the allowable sign types and requirements for each District designation.
(b)
General provisions.
(1)
Sign style. Signage must be scaled and designed for a pedestrian-oriented area and not for high speed automobile traffic.
(2)
Sign setback. The leading edge of a sign must be setback from any public right-of-way a minimum of three feet for any sign equal to or less than 75 square feet in area. No freestanding sign must be placed closer than five feet to any side or rear property line.
(3)
Sign measurement.
a.
Area.
1.
The area of a sign is the smallest square, circle, rectangle, or other geometric figure, or combination thereof, that will encompass the extreme limits of the writing, representation, emblem, or other display, together with any material, color forming and integral part of the display or used to differentiate the sign from the backdrop or structure against which it is placed. The computation of a sign area does not include any bracing, fence or wall that is reasonably necessary to support the sign. (See DPH FBC Div. 5: Figure 138-4505.a)
Figure 138-4505.a: Sign Area Measurement
2.
The area of a sign is computed on a per sign face basis and all requirements with respect to sign area reference the area of a single face of a sign. A double-faced sign is permitted to have the allowed area for a single-faced sign on each of the two faces.
b.
Height. The height of a freestanding sign must be the vertical distance from the base of the sign at ground level to the highest point of the sign structure. In cases where the ground level cannot reasonably be determined, sign height must be derived on the assumption that the elevation of the ground at the base of the sign is equal to the average elevation at the front property line. (See DPH FBC Div. 5: Figure 138-4505.b)
Figure 138-4505.b: Sign Height Measurement
(4)
Sign illumination.
a.
The light from any externally lit illuminated sign must be shaded, shielded, or directed away from adjoining parcels.
b.
No sign can have blinking, flashing, fluttering or colored lights that could be confused with, construed as, or interfere with traffic control devices or emergency vehicles.
c.
Neither the direct nor the reflected light from primary light sources must create a traffic hazard to operators of motor vehicles on public thoroughfares.
(5)
Electronic changeable message signs. Electronic changeable message signs are prohibited.
(6)
Sign location. Signs cannot be located on a property that is separate and distinct from the commercial establishment, product, merchandise, service or entertainment to which they are intended to draw attention. In no instance must this be interpreted as prohibiting a non-commercial message from being displayed on any property.
(c)
Exempt signs. The following types of signs are exempt from the permitting process and other provisions within this section, except relating to construction, illumination, and safety:
(1)
Address numbers.
(2)
Artwork, which includes drawings, pictures, symbols, paintings, or sculptures which in no way identify a product or business and which are not displayed in conjunction with a commercial, for-profit or nonprofit enterprise.
(3)
Government and public signs, including by not limited to, community identity and entrance signs, signs for special community events, commemorative and historic signs, and coordinated countywide trail-blazing signs that provide direction to a place of interest.
(4)
A maximum of three noncommercial flags are permitted on each lot.
(5)
On-site directional signs. No individual sign can exceed four square feet in area.
(Ord. No. 21-21, § 5(Exh. B), 8-24-21)
(a)
The use standards are intended to describe provisions for specific land uses. These standards are further intended to be simplistic, while still acknowledging the relationship between neighboring land uses.
(b)
Allowable land uses are identified for each district, as described in DPH FBC Div. 6: Table 138-4552.a: Permitted Land Uses.
(Ord. No. 21-21, § 5(Exh. B), 8-24-21)
Land use categories have been established in order to sort land uses based on similar characteristics, such as type and amount of activity, type of customers or residents, how goods and services are delivered, site conditions, and impact on surrounding areas. The categories include the following: residential, lodging, office, retail, automotive dependent, industrial, civil support and civic.
(a)
Primary uses.
(1)
A lot may contain more than one primary use.
(2)
Permitted primary uses are listed in the permitted land uses table (DPH FBC Div. 6: Table 138-4552.a) organized by district.
(b)
Accessory uses. Accessory uses are allowed in conjunction with a permitted primary use, if the accessory use:
(1)
Is subordinate to and services the primary use;
(2)
Is subordinate in area, extent, and/or purpose to the primary use;
(3)
Contributes to the comfort, convenience or necessities of the users or occupants of the primary use; and
(4)
Is located on the same lot as the primary use, provided such use is in keeping with the purpose and intent of the district in which it is located.
(c)
Temporary uses. Temporary uses established in combination or separately independent of any permanent use, are permitted in any district, provided that the proposed use is a permitted use. Temporary uses are not permitted within the neighborhood or Boulevard Districts unless the use will be located on the site of a non-residential establishment. All temporary uses are subject to the following standards:
(1)
No parcel can be occupied by a temporary use for more than 60 days in any calendar year.
(2)
No zoning clearance is required for a temporary use, unless a structure will be located on the property.
(3)
Nothing herein relieves an operator of a temporary use from complying with other applicable codes, ordinances, and regulations; such as electricity or plumbing permits.
(Ord. No. 21-21, § 5(Exh. B), 8-24-21)
(a)
Use types.
(1)
Type 1A Uses. Land uses designated as "1A" in DPH FBC Div. 6: Table 138-4552.a, are uses that are permitted by right. Type 1A uses follow a Type 1A review procedure, per DPH FBC Div. 2: section 138-4352(c).
(2)
Type 1B Uses. Land uses designated as "1B" in DPH FBC Div. 6: Table 138-4552.a, are uses that are permitted by warrant. Type 1B uses follow a Type 1B review procedure, per DPH FBC Div. 2: section 138-4352(d), which requires code administrator approval. When reviewing a Type 1B use, the code administrator must consider the following criteria:
a.
The potential impact on surrounding properties.
b.
The overall intent of the district in which the use will be located.
(3)
Type 2 Uses. Land uses designated "2" in DPH FBC Div. 6: Table 138-4552.a, are uses that require a public hearing approval through the Type 2 review procedure, per DPH FBC Div. 2: section 138-4352(e) and LDC section 138-240. In order to authorize a Type 2 use, the reviewing body must determine satisfaction of the following criteria:
a.
The proposed use is consistent with the Pinellas County Comprehensive Plan and with the intent of the applicable DPH FBC district.
b.
There is adequate separation of the proposed use and nearby uses by screening devices, buffers, and/or other appropriate means.
c.
Adequate drives, walkways, and parking are available or proposed so that no vehicular circulation or parking problems are created.
d.
The proposed use will not create excessive vehicular traffic or other traffic problems.
e.
Drainage problems will not be created on the property or nearby properties.
f.
All provisions of the DPH FBC will be met, unless varied by the authorized reviewing body.
(4)
Additional safeguards. In approving a Type 1B or 2 use, the authorized reviewing body may require additional safeguards to protect the surrounding area, such as entry/exit points, buffering, additional setbacks, or capacity of use.
(b)
Unlisted uses. If a proposed use is not listed in DPH FBC Div. 6: Table 138-4552.a, but is similar in character and function to another listed use, the code administrator may treat the proposed use under that use's category. If a proposed use is not listed and is not similar to any other listed use, the use is prohibited. When determining if a proposed use is similar to another listed use, the code administrator must consider the following criteria:
(1)
The characteristics of the proposed use in comparison to other permitted uses and the potential impact on surrounding properties.
(2)
The overall intent of the district in which it is located.
(Ord. No. 21-21, § 5(Exh. B), 8-24-21)
The specific use standards listed within each use category are intended to ensure such uses are consistent with the overall intent of the DPH FBC, while also being compatible with the surrounding neighborhoods in which they are located.
(a)
Residential.
(1)
Single-unit attached and multi-unit residential developments with ground story residential units may fulfill the doors/entries element requirement with a shared internal courtyard that provides the direct access to the primary frontage(s), as opposed to individual access from the street to each individual dwelling unit.
(2)
Multi-unit residential developments, must provide a minimum of ten percent of the site area to be reserved and/or improved as usable open space. Required common open space must be usable for parks, recreation, and/or retained for natural resource protection. Rooftop decks, balconies, porches or similar outdoor spaces may count towards this requirement.
(3)
Accessory dwelling units (ADUs), are intended to provide additional housing that is incidental to a primary dwelling while ensuring that the intended district character is protected. ADUs include, but are not limited to, guest housing, security residence, and/or affordable housing options. ADUs, must be subject to the following:
a.
Accessory dwelling units cannot exceed 750 square feet in area.
b.
Only one ADU per parcel of ownership is permitted.
c.
Either the primary dwelling or the ADU must be owner-occupied.
d.
All applicable district regulations pertaining to setbacks and lot coverage provisions must be met.
e.
Separate metered utility connections for the ADU may be permitted.
f.
Mobile homes and recreational vehicles must not be used as ADUs.
g.
ADUs must meet the minimum requirements for a dwelling unit in accordance with the Florida Building Code.
(4)
Group living facilities, such as an assisted living facility, group home, or congregate care facilities, provide a living environment where various levels of services are provided to assist in an individual's daily needs. Group living facilities are subject to the following:
a.
Facilities must be developed with at least ten percent of the site area to be reserved and/or improved as common open space. Required common open space must be usable for parks, recreation, and/or retained for natural resource protection. Rooftop decks, balconies, porches or similar outdoor spaces may count towards this requirement.
b.
Group living facilities may be constructed/established as a variety of housing types.
c.
Group living facilities are not permitted within a designated coastal high hazard storm area.
(5)
Short term rentals (STRs), are intended to allow for an individual dwelling unit to be rented to an individual or party while protecting the immediate vicinity from associated negative impacts relating to traffic, noise, safety, and maintenance. STRs generally occur in residential units and typically within residential neighborhoods. STRs are permitted in all districts and must comply with the provisions described in LDC section 138-3232.
(b)
Office.
(1)
Live/work.
a.
The residential and commercial space must be occupied by the same tenant, and no portion of the live/work unit may be rented or sold separately.
b.
The commercial component of live/work units are intended for use by the following occupations: accountants; architects; artists and artisans; attorneys; computer software and multimedia related professionals; consultants; engineers; fashion, graphic, interior, and other designers; hair stylists; home-based office workers; insurance, real estate and travel agents; one-on-one instructors; photographers, and similar occupations, as determined by the code administrator.
c.
The commercial component must not detract from, or otherwise be a nuisance to, the residential character or appearance of the dwelling units.
d.
The commercial component must be restricted inside the primary building or within an accessory structure on-site. There must be no exterior storage of products, equipment, employee vehicles, or materials related to the commercial use.
e.
Traffic generated by on-site customers, vendors, or delivery services for the commercial use must not generate vehicular traffic in excess of normal residential traffic.
f.
A maximum of two business vehicles associated with the commercial use are permitted to be parked on-site. These vehicles are limited to standard sized commercial trucks, vans, or other similar vehicles and may not be parked within the front yard, unless they are on a driveway.
g.
The commercial use must not require increased exterior lighting that would detract from the residential character.
h.
The commercial use cannot generate external noise, odor, glare, vibration, or electrical interference detectable to the normal sensory perception by adjacent neighbors.
i.
No explosive, toxic, combustible or flammable materials in excess of what would be allowed incidental to normal residential use can be stored or used on the premises.
(c)
Retail.
(1)
Food/drink establishments, are permitted outside dining/seating areas subject to the following standards:
a.
Seating areas must be delineated and designated on an approved site plan.
b.
Seating areas may only occupy a public sidewalk when a utilization of right-of-way permit or equivalent thereof is obtained from the applicable governing body/authority.
c.
When outdoor seating/dining areas are permitted on the public sidewalk, a minimum five-foot wide walkway clearance area must be provided.
(2)
Vet clinic.
a.
All activities must occur within the building(s).
b.
In the Central District, veterinary offices are limited to 2,500 square feet.
c.
Veterinary facilities must have an appropriate system for the disposal of animal waste. Animal waste is not allowed to collect in areas where it could result in direct discharge into the municipal separate storm sewer systems (MS4).
(d)
Automotive dependent.
(1)
Drive-thru facility (bank only).
a.
Drive-thru service windows must be located to the rear of the primary building on the property.
b.
Minimum stacking spaces = three spaces (per customer kiosk).
c.
Stacking lanes must be configured to ensure queuing vehicles do not block driveways, access to parking, pedestrian walkways/crossings, or extend into the public right-of-way.
d.
Stacking lanes adjacent to pedestrian walkways must be screened by landscaping and/or a decorative wall, with a height of 24 to 36 inches.
(2)
Parking structure. When developed as an accessory use on the ground/1st floor of a building within the Central District, the parking structure must be interior to permitted uses and developed as liner building spaces, effectively screening the ground/1st floor of the parking structure from public frontage viewpoints. (See DPH FBC Div. 6: Figure 138-4553.a)
Figure 138-4553.a: Parking Structure: Accessory Use in Central District
(e)
Industrial.
(1)
Workshop/artisan. Ground/1st floor building uses on Florida Avenue and in the Central District must include a retail sales component.
(f)
Civic.
(1)
Recreation/fitness/civic space (indoor or outdoor).
a.
No outdoor activity area may encroach into the required district setbacks, with the exception of trails and pathways.
b.
Outdoor activity areas, with the exception of passive outdoor areas, must be set back at least 30 feet from any adjacent residential property.
c.
Outdoor lighting must be designed such that direct sources of illumination are not visible beyond the property lines. Lights must be directed away from adjacent residential uses.
(Ord. No. 21-21, § 5(Exh. B), 8-24-21; Ord. No. 25-9, § 1, 3-25-25)
(a)
Residential.
(1)
Accessory dwelling unit. An independently functioning dwelling unit which is an accessory use to the principal use on the same lot and which has a separate kitchen with a cooking stove. These uses are sometimes referred to as "garage apartments," "mother-in-law apartments," and/or "carriage houses."
(2)
Duplex/semi-detached unit. A building that contains two dwelling units on a lot that shares a portion of common walls or common floor/ceiling.
(3)
Group living (includes assisted living facilities, group homes, congregate care facilities). Any building or buildings, section or distinct part of a building, private home, boarding home, home for the aged, or other residential facility, regardless of whether operated for profit, which through its ownership or management provides housing, meals, and one or more personal services for a period exceeding 24 hours to one or more adults who are not relatives of the owner or administrator.
(4)
Multi-unit residential. Three or more dwelling units, attached to each other by a stacking arrangement and with common vertical and horizontal walls, where primary access to those units is shared.
(5)
Short-term vacation rentals. An individual dwelling unit that is rented to an individual or party more than three times per calendar year for a lease term that is no more than 30 consecutive days.
(6)
Single-unit residential, attached. A dwelling unit on a single lot or on multiple lots with zero lot lines, attached to one or more single-unit dwellings by a common vertical wall, where individual primary access is provided to each unit.
(7)
Single-unit residential, detached. A dwelling unit in a single structure, on a single lot, not attached to any other dwelling (with the exception of an accessory dwelling unit) by any means.
(b)
Lodging.
(1)
Bed and breakfast. A residential structure, with no more than 15 sleeping rooms, which has been modified to serve as a transient public lodging establishment, which provides the accommodation and meal services generally offered by a bed and breakfast inn, and which is recognized as a bed and breakfast inn in the community in which it is situated or by the hospitality industry.
(2)
Hotel. A building or group of buildings containing lodging units intended primarily for rental or lease to short-term visitors by the day or week, and which may provide accessory services such as restaurants, meeting rooms and recreation facilities. Does not include condo hotels.
(c)
Office.
(1)
Live/work. A structure or portion of a structure combining residential living space with an integrated workspace intended to be used by one of the residents.
(2)
Office Building. A building or group of buildings utilized for typical office uses, such as administrative, executive, professional, research, doctor, dental, or other similar entities.
(d)
Retail.
(1)
Food/drink establishment. An establishment serving food and/or beverages prepared on the premises, which are generally intended for immediate consumption.
(2)
Greenhouse/urban farming. A structure, primarily of glass, in which temperature and humidity can be controlled for the cultivation or protection of plants that is used for urban farming, which is the growing, processing, and distribution of food and other products.
(3)
Grocery/market. Retailers of food and grocery supplies. May include flower shops, pharmacies, bakeries, branch banks, and other complementary and incidental uses.
(4)
Medical clinic. A facility engaged in the examination, diagnosis, and treatment of medical related conditions. Medical clinics can offer urgent/immediate care services, but do not include overnight facilities for patients.
(5)
Microbrewery/winery/distillery. A facility used for the production and packaging of malt beverages, wine, and/or spirits for the distribution, retail, or wholesale, on or off-premise, with a capacity of not more than 15,000 barrels of beer/cider; 100,000 gallons of wine; or 15,000 gallons of spirits per year. The development may include other uses such as a restaurant, tasting room, or live entertainment.
(6)
Retail building. A building or group of buildings in which business activities customarily provide retail convenience goods and the sale of merchandise to end users.
(7)
Vet clinic. A place designed or prepared to provide medical attention to or care for dogs, cats, and other pets in return for compensation, but do not contain any outdoor kennels for boarding animal containment.
(e)
Automotive dependent.
(1)
Drive-thru facility (bank only). A bank that is designed to enable customers in standing vehicles to transact business with persons inside of the principal building.
(2)
Parking. Surface or structured parking areas that are a primary use on a lot or parcel.
(f)
Industrial.
(1)
Laboratory. A place providing the opportunity for experimentation, observation, or practice in a field of study.
(2)
Warehouse. Establishments that ship, store, and distribute, but do not sell, goods within completely enclosed structures. Warehouse uses may provide a range of services related to the distribution of goods, such as labeling, breaking bulk, inventory control and management, light assembly, order entry and fulfillment, packaging, pick and pack, price marking and ticketing, and transportation arrangement. Bonded warehousing and storage services are included in this category.
(3)
Workshop/artisan. Establishments that typically produce high-quality or distinctive products generally in small quantities, usually by hand or using traditional methods. Examples include, but are not limited to, glass blowing, jewelry making, woodworking, baking and traditional food product making.
(g)
Civil support.
(1)
Public safety. Facilities that provide government services, safety and emergency services, such as police stations, fire departments, or ambulance stations.
(h)
Civic.
(1)
Assembly. Facilities that provide shelter for public gathering and communal activities, including places of worship, or other assembly structures, including community halls, reception halls, wedding halls and other similar facilities that provide a gathering place for community functions.
(2)
Day care (adult/child). Any children's center, day nursery, nursery school, kindergarten, or family day care home as defined by Florida law.
(3)
Library/museum. A civic building utilized for the reading, referencing, or lending of literary and artistic materials and/or devoted to the acquisition, conservation, study exhibition, and educational interpretation of objects having scientific, historical, or artistic value.
(4)
Live theater/cinema. A building, room, or outdoor structure used for the presentation of live plays, films, or other dramatic performances and/or an establishment used for showing movies or motion pictures.
(5)
Passenger terminal. Premises used by an establishment for the boarding or discharge of people being transported by bus, train, or boat. This does not include individual transit shelters, such as a typical bus stop.
(6)
Playground. An open space, generally less than one acre, designed and equipped for the play of children. A playground is usually fenced and may include an open shelter.
(7)
Recreation/fitness (indoor). Privately owned indoor facilities focused on offering amusement, recreation, personal instruction, and/or equipment or facilities for exercising and improving physical fitness; such as schools of dance, gymnastics, martial arts, athletic courts, skating rinks, batting cages, or other similar indoor activities and establishments.
(8)
Recreation/fitness/civic space (outdoor). Privately owned outdoor facilities focused on offering amusement, recreation, personal instruction, and/or equipment or facilities for exercising, public gathering and/or improving physical fitness; such as outdoor swimming pools, skateboard parks, arenas, plazas, parks or other similar activities and establishments.
(9)
School (Pre-K—12). An institution for pre-kindergarten, kindergarten, elementary, middle, and high school education.
(10)
School (trade/college). An institution of higher education and/or for vocational or professional training for trades. Trade/Colleges also include related facilities, such as classroom buildings, libraries, laboratories, dormitories, administration, and dining halls that are incorporated into a unified campus.
(11)
Government facility. Offices and other facilities such as city halls, courts, and similar buildings and structures used for administrative, legislative and judicial governmental functions.
(Ord. No. 21-21, § 5(Exh. B), 8-24-21)
(a)
The parking standards establish the amount, type, and design elements for vehicle and bicycle parking, as well as off-street loading areas.
(b)
These standards are intended to encourage compact development patterns, to accommodate redevelopment, and recognize existing public on-and off-street parking available in the area. These standards are also intended to recognize alternative methods of parking and modes of transportation that in turn can reduce the need for vehicular parking.
(Ord. No. 21-21, § 5(Exh. B), 8-24-21)
(a)
Off-street parking. The minimum number of off-street vehicle parking spaces is listed in DPH FBC Div. 7: Table 138-4601.b: Parking Standards, based on land use.
(b)
Bicycle parking. The minimum number of bicycle parking spaces is listed in DPH FBC Div. 7: Table 138-4601.b: Parking Standards, based on land use. Whenever the table indicates two numerical standards, the larger resulting quantity must apply.
(c)
Accessible parking. The use/development must provide motor vehicle parking quantities as listed in DPH FBC Div. 7: Table 138-4601.a: Accessible Parking Standards. The number of accessible spaces must be a part of required parking for the use/development, not in addition to. Marked on-street parking spaces designed and designated as accessible spaces that have an accessible route to the site and are adjacent to the site and directly accessible to a building entrance may be included in the calculation of required accessible spaces. Refer to DPH FBC Div. 7: Table 138-4603.a for parking stall dimensional standards.
(d)
Existing parking configuration. For properties within the Downtown Palm Harbor Activity Center that have existing buildings, as of September 15, 2021, the off-street parking arrangement in existence on that date for each building must continue to be recognized by the county as meeting the minimum parking requirements of the DPH FBC. Such existing building square foot area may be renovated and redeveloped with a structure that is of similar size to the existing building square foot area without providing any additional off-street parking spaces. However, this recognition of existing parking arrangements does not apply if there is additional building square footage or a change in use that increases the required number of off-street parking spaces. Parking must be provided, as required by the DPH FBC, for any increase in building square foot area, or for the increased number of parking spaces required by a change in use.
(e)
Calculations.
(1)
When computing vehicle/bicycle parking spaces based on usable floor area (UFA), the use areas located inside all building or similar structures must be included in the required parking calculation. UFA excludes any floor area used for incidental service, storage, mechanical equipment rooms, restrooms, motor vehicle parking (e.g., garages) and other similar areas. Where these areas are not yet defined, UFA must be considered to be 85 percent of the gross floor area (GFA).
(2)
The minimum of required vehicle/bicycle parking spaces is based on the primary uses on a site. When there are two or more primary uses on a site, the required vehicle/bicycle parking for the site is the sum of the required spaces for each. Accessory uses are exempt from minimum parking requirements.
(3)
When units or measurements determining the number of required off-street parking spaces result in a fractional space, then such fraction equal to or greater than one-half requires a full off-street parking space.
(Ord. No. 21-21, § 5(Exh. B), 8-24-21; Ord. No. 25-9, § 1, 3-25-25)
(a)
Mixed-use shared parking. When any parking area is used for two or more uses, the minimum total number of required off-street parking spaces is permitted a reduced total amount of required parking spaces based on the following methodology:
(1)
Determine the minimum parking quantities, per use, in accordance with DPH FBC Div. 7: Table 138-4601.b: Parking Standards to get the total minimum parking quantity required.
(2)
Take the total minimum parking quantity required and divide it by the number that intersects with the two applicable, corresponding use functions in DPH FBC Div. 7: Table 138-4602.a: Shared Parking Matrix.
(3)
Use this number as the required minimum number of motor vehicle parking spaces that is required to be provided at any given time. (See DPH FBC Div. 7: Table 138-4602.b for an example of a mixed-use shared parking calculation scenario.) When uses are located on separate lots/parcels from where the parking is located, a legal instrument must be provided to ensure long term legal use of the parking facility by the subject users (e.g., parking agreement, easement or the like). The legal instrument must be approved by the county attorney.
(4)
If there are more than two primary uses on site, the two uses with the highest parking requirement must be used when calculating the mixed-use shared parking reduction.
(b)
Central District.
(1)
Intent. It is intended to provide safe and efficient parking in the Central District while recognizing the unique conditions in Downtown Palm Harbor. The combination of a walkable, pedestrian-scaled, mixed-use downtown within close proximity to residents, the proximity and accessibility of the Pinellas Trail for convenient travel by walking and bicycling, plentiful wide sidewalks and ease of access to businesses, and the availability of public on-street and off-street parking throughout the downtown allow for a reduced off-street parking requirement for comparable uses in conventional zoning districts.
(2)
Minimum parking—Retail. The minimum number of off-street vehicle parking spaces as listed in DPH FBC Div. 7: Table 138-4601.b: Parking Standards, applies to the Central District with the following exceptions for retail:
a.
Retail (buildings with one retail tenant space)
1.
First 2,000 sq ft = 0.0 spaces
2.
Over 2,000 sq ft = 2.0 spaces per 1,000 sq ft
b.
Retail (buildings with two or more retail tenant spaces)
1.
First 4,000 sq ft. = 0.0 spaces
2.
Over 4,000 sq ft = 2.0 spaces per 1,000 sq ft
c.
Outdoor seating (specific to a food/drink establishment)
1.
First 400 sq ft = 0.0 spaces
2.
Over 400 sq ft = 4.0 per 1,000 sq ft
d.
Outdoor display (specific to retail uses)
1.
First 400 sq ft = 0.0 spaces
2.
Over 400 sq ft = 4.0 per 1,000 sq ft
3.
Includes outdoor work, display, and sales for retail goods, wares and merchandise, where permitted.
(3)
Public parking bank—Retail.
a.
Purpose and intent. A public parking bank has been established as a tracking mechanism to facilitate and account for the granting of parking space reductions for retail uses in the Central District, per DPH FBC Div. 7: section 138-4602(b)(2), without compromising the overall parking supply through the application of the minimum retail parking requirements.
b.
Parking utilization study. The public parking bank tracks the supply of surplus public parking spaces typically available in the downtown area during an average peak-hour parking demand time frame, as documented in the 2017-2018 parking utilization study conducted by Pinellas County.
c.
Retail market demand study. The number of parking space reductions available in the public parking bank is far less than the number of spaces that would typically be demanded from additional retail in the Downtown Palm Harbor Central District through year 2030, as determined by the 2018 Retail Market Demand Study. The Study concluded that the area could support approximately 50,000 square feet of (mostly smaller-scale) additional retail through the year 2030. This would equate to a corresponding need for approximately 200 additional parking spaces.
d.
Tracking reductions. As Central District retail use parking space reductions are granted per DPH FBC Div. 7: section 138-4602(b)(2), the county will track such spaces by reducing the overall number of surplus spaces in the public parking bank.
e.
Future reevaluation. When the bank is reduced to 20 percent of the initial total number of spaces, the county will reevaluate retail use parking reduction provisions within the Central District to determine the need for additional regulations on the supply of parking.
(c)
All districts. The minimum vehicle parking space quantity required for each site may be permitted a reduced parking amount with the utilization of one or more of the following (cannot exceed a total of 75 percent reduction in the West District):
(1)
On-street and/or public parking. Properties, with the exception of residential properties, are permitted to count 20 percent of any standard size public spaces located within 600 feet toward meeting the minimum number of required parking spaces subject to a written agreement assuring the continued availability of the spaces.
(2)
Rideshare/drop-off space. For each designated on-site rideshare/drop-off space that is provided, a reduction of three vehicle parking spaces is permitted.
(3)
Valet parking. For sites with designated on-site valet parking service provided, a reduction of three vehicular parking spaces is permitted.
(4)
Tree preservation. Where healthy trees and/or tree stands exist and are preserved within a proposed parking area, the use/development may be permitted up to a 20 percent reduction.
(Ord. No. 21-21, § 5(Exh. B), 8-24-21; Ord. No. 25-3, § 1, 1-28-25)
(a)
On-street parking. On-street parking may be provided along the abutting street(s) when permissible and approved by the roadway facility owner (i.e., local government, developer, or property owners) and subject to the following:
(1)
Street parking spaces must remain available to the general public.
(2)
Certain roadway improvements may be required to accommodate street parking.
(3)
Due to physical constraints or roadway classifications, some roadways may not be suited for street parking.
(b)
Off-street parking.
(1)
Location.
a.
All off-street parking areas must be located at or behind any required parking setback line, as established in DPH FBC Part 4: district standards, except for residential driveways.
b.
All or portions of the required off-street vehicle parking may be provided on a separate site located generally within 600 feet. The off-site location must be either under the same ownership or officially allowed to be used by a lease agreement or other legal instruments. The off-site location must be readily accessible by walking, transit, and/or shuttle service.
c.
The required number of accessible parking spaces must be provided on-site or as designated on-street spaces that are adjacent to the site and directly accessible to a building entrance.
(2)
Size. The minimum dimensional requirements for parking spaces and drive aisles are listed in DPH FBC Div. 7: Table 138-4603.a: Dimensional Requirements. (Also see DPH FBC Div. 7: Figure 138-4603.a)
(3)
Construction requirements.
a.
Surface material.
1.
Permeable surfaces approved by the county, such as grid pavers, grass, gravel, or crushed shell, are encouraged for surface parking lots.
2.
Non-paved surfaces of parking areas and associated drives must be stabilized and provided with appropriate dust control.
3.
All accessible parking spaces and accessways must be paved with asphalt, concrete or similar hard-surface material approved by the county.
b.
Side/rear setback. All parking spaces and driveways adjacent to single-unit residential properties must maintain a minimum setback of five feet from all side and rear property lines. A setback is not required along alleys or for shared parking lots with cross access between separate properties.
c.
Wheel stops. Parking lots should be designed to avoid the use of wheel stops. All landscape areas and pedestrian walkways which are perpendicular to parked vehicles must be protected with boundary controls and curb placement to prevent vehicle overhang. Structural bollards, not less than three feet in height, may be placed in the center of parking stalls as an alternate to wheel stops.
(c)
Residential parking.
(1)
Tandem parking.
a.
Tandem parking is permitted to be used for single-unit residential and multi-unit residential projects.
b.
For multi-unit projects, up to 75 percent of the total off-street parking spaces provided may incorporate tandem parking. A tandem space must be assigned to only one dwelling unit.
(2)
Residential driveway/garage parking. When permitted to access a public street, a residential driveway must comply with the following:
a.
The portions of the driveway that connect to the public right-of-way may not exceed 20 feet in width.
b.
Driveways that are used for parking must provide at least 20 feet of depth, as measured from the adjacent street right-of-way, to prevent vehicles overhanging public sidewalks and/or streets.
c.
The portion of the driveway located within the right-of-way must be constructed of materials approved by the county.
Figure 138-4603.a: Parking Stall Measurement
A = Parking stall angle
B = Minimum stall width
C = Minimum stall depth to aisle
D = Minimum stall curb length
E = Minimum stall aisle width
(d)
Accessible parking.
(1)
Minimum size (diagonal or perpendicular spaces): 12 feet wide × 18 feet deep.
(2)
Access.
a.
All accessible spaces for the disabled must be provided with a curb cut or curb ramp to a pathway, a minimum of 44 inches wide, to provide access to the building served. The stall must be located so that users will not be compelled to maneuver behind parking vehicles. Two accessible parking spaces may share a common access aisle.
b.
All accessible spaces must have an adjacent access aisle measuring at least 60 inches wide. Parking access aisles must be part of the accessible route to the building or facility entrance.
(3)
Location. When considering all of the parking on the site, the designated accessible spaces should be located closest to the primary building entrance. If there are multiple entrances or multiple retail stores, the accessible spaces must be dispersed to provide parking at the nearest building entrance.
(4)
Surface materials and markings.
a.
All accessible spaces and accessways must be paved with asphalt, concrete or similar hard-surface material approved by the county.
b.
Accessible parking spaces must be posted with a permanent above-grade sign bearing the international symbol of accessibility and the caption "parking by disable permit only."
c.
Each such parking space must be prominently outlined in blue paint. The property owner must be responsible to repaint the spaces as necessary.
(e)
Bicycle parking.
(1)
Location.
a.
Bicycle parking must be within 100 feet of a main entrance to the building.
b.
For sites with more than one primary building, the bicycle parking must be distributed evenly amongst the primary buildings and must be within 100 feet of a main entrance.
(2)
Bicycle rack design.
a.
Bicycle racks or similar features must be provided with the primary purpose to allow bicycles to be securely attached to the apparatus. Sign poles, planters, and utility lines must not be considered bicycle parking racks or used to satisfy the bicycle parking requirement.
b.
Bicycle rack design must accommodate a high security, U-shaped lock.
c.
Bicycle racks must be securely anchored to the ground, a building, or a paved surface.
d.
Bicycle racks must be constructed using decorative, durable finishes that are not damaged by the constant abrasion from bicycles.
(Ord. No. 21-21, § 5(Exh. B), 8-24-21)
(a)
General.
(1)
No loading facilities are required.
(2)
Where provided, loading facilities must be located to the rear or side of buildings and screened from view of any public street or space.
(3)
In no case must the use of any loading space hinder the movement of vehicles and pedestrians over a street, alley, or sidewalk.
(Ord. No. 21-21, § 5(Exh. B), 8-24-21)
The terms and definitions expressed below must be applicable to this article.
A
Accessory dwelling unit (ADU). An independently functioning dwelling unit which is accessory to the primary use on the same lot and which has a separate kitchen with a cooking stove. These uses are sometimes referred to as "garage apartments," "mother-in-law apartments," and/or "carriage houses."
Accessory. The term applied to a building, structure, or use which:
(1)
Is subordinate to and serves a primary building or primary use;
(2)
Is subordinate in area, extent, and purpose to the primary building or primary use served;
(3)
Contributes to the comfort, convenience or necessities of the users or occupants of the primary building or primary use; and
(4)
Is located on the same lot as the primary building or primary use and is in keeping with the purpose and intent of the district in which it is located.
Activated public space. An area located within the street-space that provides a place for active public interaction and activity, such as outdoor dining areas, plazas, or civic greens.
Adaptive reuse. The renovation and reuse of pre-existing structures (such as a warehouse or residential home) for new purposes.
Alleys. A route that provides service access behind/along-side individual properties; alleys provide very short access between the property and a higher classified roadway. Alleys also serve as a service route for utilities, parking, and trash collection
Alternative energy facility. Public/private facilities that provide energy services that are alternative to fossil fuels, such as hydroelectric, wind, geothermal, or solar power.
Appurtenance. A minor element of a larger structure, such as a bay window, stairs, or light post.
Architecturally compatible. Being constructed and/or designed to be complimentary to the architectural style and materials of a building.
Arterial street. A route providing service to an urban area that is relatively continuous and of higher traffic volume, long average trip length, and high mobility importance.
Artwork. Drawings, pictures, symbols, paintings or sculptures which in no way identify a product or business and which are not displayed in conjunction with a commercial, for-profit or nonprofit enterprise.
Assembly use. Facilities that provide shelter for public gathering and communal activities, including places of worship, or other assembly structures, including community halls, reception halls, wedding halls, and other similar facilities that provide a gathering place for community functions.
Attached. A building that is structurally connected to another building by a foundation, wall, or roof line.
Automobile sales/rental. Any building and premises which displays, demonstrates, sells, rents, or leases automobiles, motorcycles, pickup trucks, or other similar vehicles which includes a showroom enclosed within a building and open display area.
Automobile service/repair. Any modification, reconditioning, restructuring, rebuilding, or routine service of a motor vehicle or a motor vehicle component.
Awning. A roof-like covering, usually made of canvas or metal, and often adjustable, placed over a sidewalk, windows, or doors to provide protection from sun and rain.
B
Balcony. An exterior platform attached to the upper floors of the building facade.
Bed and breakfast. A residential structure, with no more than 15 sleeping rooms, which has been modified to serve as a transient public lodging establishment, which provides the accommodation and meal service generally offered by a bed and breakfast inn, and which is recognized as a bed and breakfast inn in the community in which it is situated or by the hospitality industry.
Block. An increment of land comprised of lots, alleys, and tracts bounded and not traversed by streets (pedestrian pathways are permitted).
Buffer. A strip of land, a fence/wall, and/or area or landscaping between one land use and another design and intended to separate those uses.
Building. Any structure having a roof supported by columns or walls designed or built for the support, shelter, or protection of persons, animals or property of any kind. When separated by division walls from the ground up and without openings, each portion of such building may be deemed as separate buildings and/or uses.
Build-to area. The area between the designated minimum and maximum front setback requirements of a property, in which the minimum building frontage requirement must be met entirely.
Building articulation. The fragmentation of building form and surface in order to break up large, otherwise featureless spaces, masses or volumes into more human scaled components.
Building frontage. The length of the facade of a building along the front property line(s) located within the build-to area.
Building projection. Any element that extends beyond the front facade of a building, such as a porch, stoop, or awning.
C
Cemetery. Land used or intended to be used for the permanent internment of human or pet remains. A cemetery may contain land or earth internment, mausoleum, vault, or crypt internment; a columbarium, ossuary, scattering garden, or other structure or place used or intended to be used for the internment or disposition of cremated human or pet remains; or any combination of one or more of such structures or places, as defined by Florida law.
Clearance. The area between the finished floor and the ceiling of each story.
Code administrator. The director of building and development review services.
Collector street. A route providing service which is of relatively moderate traffic volume and trip length. Collector roadways also collect and distribute traffic between local and arterial roads and serve as a linkage between land access and mobility needs.
Common lot lines. Lot lines shared by adjacent private lots.
Corner lot. A lot that fronts on two or more streets and is located at the intersection of those streets.
Courtyard. A central portion of a building's facade that is set back, creating an open area typically utilized as a common entrance to multiple business/residences and/or shared open space.
D
Daycare (adult/child). Any children's center, day nursery, nursery school, kindergarten, or family day care home as defined by Florida law.
Detached. A building that has no structural connection with another structure.
Deterioration. A structure which has been damaged or destroyed in excess of 50 percent or more of its appraised valuation for tax purposes.
Development standards. Regulations provided by this Code that provide specific conditions for the development/redevelopment and use of buildings and property. Development standards may also be referred to as development requirements or development regulations.
District map. The implementing site plan for the development/redevelopment of the Downtown Palm Harbor Form-Based District that assigns a district designation to each property. Each designation then provides specific information for the disposition of buildings on a site and how it relates to the adjacent street-spaces, the overall district, and surrounding neighborhoods.
Drive-thru facility. An establishment, such as a bank, designed to enable customers in parked vehicles to transect business with persons inside of the primary building.
Duplex/semi-detached unit. A building that contains two dwelling units on a lot that shares a portion of common walls or common floor/ceiling.
Dwelling unit. Any structure or portion thereof designed for or used for residential purposes as a self-sufficient, individual unit, and having permanently installed sleeping, cooking, and sanitary facilities.
E
Easement. A grant by a property owner to specific persons, the general public, corporations, utilities, or others for the purpose of providing services or access to and/or across the property.
Eave. The part of a roof that meets or overhangs the walls of a building.
F
Facade. The building elevation facing a street. Building walls facing private interior courts, common lot lines, alleys, and common drives are not facades.
Fence. Any structure, solid or otherwise, which is a barrier and is used as a boundary or means of protection, confinement, or concealment.
Fence, decorative. A fence that is made of PVC fence material, wrought iron, or aluminum pickets, or is a painted or stained shadow-box or board-on-board type fence.
Fenestration (facade transparency). Openings in the building wall, including windows and doors, allowing light and views between interior (private realm) and exterior (public realm). Fenestration is the measure of glass area (including mullions and similar window frame elements) and/or open area.
Floor area ratio (FAR). A ratio of square footage of gross building floor area to square footage of land area.
Food/drink establishment. An establishment serving food and/or beverages prepared on the premises, which are generally intended for immediate consumption.
Form-based code. A set of land development regulation that fosters predictable built results and a high-quality public realm by using physical form (rather than separation of uses) as the organizing principle for the code. A form-based code is a regulation, not a mere guideline.
Foundation. The supporting member of a wall or structure.
Freeboard. A factor of safety expressed in feet above a base flood elevation for purposes of floodplain management. "Freeboard" tends to compensate for the many unknown factors that could contribute to flood heights greater than the height calculated for a selected size flood and floodway conditions, such as wave action, bridge openings, and the hydrological effect of urbanization of the watershed.
Frontage. The location where a lot or other parcel abuts a street.
Front setback. The horizontal distance between a structure's facade wall and the adjacent street right-of-way.
Front yard. The horizontal space between the nearest wall of a building to the front lot line, extending to the side lines of the lot, and measured as the shortest distance from the wall to the front lot line.
Fuel station. A structure, building, or premise or any portion thereof where a flammable fluid is stored, housed, and sold for supply to motor vehicles; and does not include any accessory motor vehicle servicing.
G
Greenhouse/urban farming. A structure, primarily of glass, in which temperature and humidity can be controlled for the cultivation or protection of plants that is used for urban farming, which is the growing, processing, and distribution of food and other products.
Government facility. Offices and other facilities such as city halls, courts, and similar buildings and structures used for administration, legislative and judicial governmental functions.
Green infrastructure. Systems and practices that use or mimic natural processes that result in the infiltration, evapotranspiration or use of stormwater in order to protect water quality and associated aquatic habitat. Green infrastructure systems include, but are not limited to, rain gardens, bio-swales, vegetable swales, or porous pavement.
Grocery/market. Retailers of food and grocery supplies, sometimes also including flower shops, pharmacies, bakeries, branch banks, and other complementary and incidental uses.
Ground floor elevation. The elevation of the ground level of a structure above the adjacent finished grade.
Group living. Any building or buildings, section or distinct part of a building, private home, boarding home, home for the aged, or other residential facility, regardless of whether operated for profit, which through its ownership or management provides housing, meals, and one or more personal services for a period exceeding 24 hours to one or more adults who are not relatives of the owner or administrator. Group living includes assisted living facilities (ALFs), group homes, and congregate care facilities.
Gross floor area. The total square footage of all areas within a structure.
H
Hedge row. A continuous arrangement of shrubs for the purpose of screening or dividing spaces which are planted and maintained to create an open space or provide a buffer.
Height, building. Generally, the vertical distance measured up to the eave of the roof on a building from the adjacent grade level.
Historic buildings, structures, and sites. Buildings, structures, and sites designated as a "contributing property" as per Chapter 146 of the Pinellas County Land Development Code.
Home occupation. An accessory use in a residential area consisting of an occupation or activity performed entirely within a dwelling or authorized accessory structure. The home occupation is to be clearly incidental and secondary to the use of the dwelling purposes and must not change the residential character thereof.
Hospital. An establishment, typically operating 24 hours a day, providing medical, diagnostic, and treatment services including physician, nursing, specialized accommodations, emergency medical services, and other health services to in-patients.
Hotel. A building or group of buildings containing lodging units intended primarily for rental or lease to short-term visitors by the day or week, and which may provide accessory services such as restaurants, meeting rooms, and recreation facilities. Does not include condo hotels.
I
Impervious surface. A surface that has been compacted or covered with a layer of material so that it is highly resistant or prevents infiltration by stormwater. It includes surfaces such as compacted sand, limerock, or clay as well as conventionally surfaced streets, sidewalks, parking lots, and other similar surfaces.
Infill. The development of vacant parcels/lots within previously built areas. These areas are already served by public infrastructure, such as transportation, water, wastewater, and other utilities.
Inn. A structure, with no more than 15 sleeping rooms, providing temporary short-term lodging accommodations. Individual rooms must not contain any kitchen facilities, and must be accessed through a central internal lobby, foyer, or office.
J
K
Kennel. Any property where five or more dogs, cats, or other similar animals over the age of four months are kept, raised, cared for, trained, sold, bred, boarded, treated, or groomed for commercial purposes.
L
Laboratory. A place providing the opportunity for experimentation, observation, or practice in a field of study.
Library/museum. A civic building utilized for the reading, referencing, or lending of literary and artistic materials and/or devoted to the acquisition, conservation, study exhibition, and educational interpretation of objects having scientific, historical, or artistic value.
Live theater/cinema. A building, room, or outdoor structure used for the presentation of live plays, films, or other dramatic performances and/or an establishment used for showing movies or motion pictures.
Live/work. A structure or portion of a structure combining residential living space with an integrated workspace intended to be used by one of the residents.
Local street. A route providing service which is of relatively low traffic volume, short average trip length, and high land access for abutting properties. Local roadways are further classified as major or minor.
Local street, major. Major locals provide basic access in higher density residential neighborhoods and commercial and industrial areas.
Local street, minor. Minor locals provide basic access in lower density residential neighborhoods and commercial and industrial areas.
Lot. An area of land designated on a recorded plat as an individual tract.
Lot, corner. A lot that fronts on two or more streets and is located at the intersection of two or more streets.
Lot, through. A lot that fronts on two or more streets, but not at the immediate intersection of those streets.
Lot, multi-frontage. A lot with more than one public street frontage, such as a corner or through lot.
Lot coverage. The portion of any lot occupied by permanent structures and hard, impervious surfaces. Lot coverage does not include permeable surfaces, such as crushed shell, gravel, or grass pavers.
M
Manufacturing/production, heavy. A use engaged in the base processing and manufacturing of materials or products predominately from extracted raw materials, or a use engaged in storage of, or manufacturing processes using flammable or explosive materials, or storage or manufacturing processes that potentially involve hazardous or commonly recognized offensive conditions.
Manufacturing/production, light. Establishments engaged in the manufacturing, compounding, processing, packaging, storage, assembly, production, and/or treatment of finished or semi-finished products from previously prepared materials. Fabrication, assembly, processing, finishing work, or packaging, employing only electric or other substantially noiseless and inoffensive motor power, utilizing hand labor or quiet machinery and processes, and free from neighborhood disturbing agents such as odors, gas, fumes, smoke, cinders, refuse matter, electromagnetic radiation, heat or vibration; and with no outside storage of materials or finished goods.
Medical clinic. A facility engaged in the examination, diagnosis, and treatment of medical related conditions. Medical clinics can offer urgent/immediate care services, but do not include overnight facilities for patients.
Microbrewery/winery/distillery. A facility used for the production and packaging of malt beverages, wine, and/or spirits for the distribution, retail, or wholesale on or off-premise, with a capacity of not more than 15,000 barrels of beer/cider; 100,000 gallons of wine; or 15,000 gallons of spirits per year. The development could include other uses such as a restaurant, tasting room, or live entertainment.
Mixed-use. A combination of uses on a single property.
Multi-frontage lot. A lot with more than one public street frontage, such as a corner or through lot.
Multi-unit residential. Three or more dwelling units, attached to each other by a stacking arrangement and with common vertical and horizontal walls, where primary access to those units is shared.
Multi-use path. A form of infrastructure that supports multiple recreation and transportation opportunities for pedestrians, bicyclists, wheelchair users, joggers, and other non-motorized users. Multi-use paths are physically separated from motor vehicular traffic with an open space or barrier and are either within the public right-of-way or an independent right-of-way. Multiuse paths may also be referred to as trails, shared use paths, or other similar terms.
Mural. Artwork that is executed directly on a wall of a building and are not displayed in conjunction with a commercial, for-profit or nonprofit enterprise.
N
Neighborhood grocery/market. A smaller-scaled facility specializing in the retail sales of food, typically specializing in fresh produce and/or meat products. A neighborhood grocery/ market is distinguished from a grocery store/market in that they typically do not include accessory flower shops, pharmacies, bakeries, branch banks, etc.
Non-conforming. A use, structure, lot or parcel, or combination thereof, that was lawfully established according to the rules and regulations in force at the time of its establishment, but would be prohibited, restricted or further regulated under the terms of this Code.
Non-contributing buildings, structures, and sites. Buildings, structures, and sites not designated as a "contributing property" as per chapter 146 of the Pinellas County Land Development Code.
O
Office building. A building or group of buildings utilized for typical office uses, such as administrative, executive, professional, research, doctor, dental, or other similar entities.
P
Parcel. Any individual tract of land under unified ownership.
Parking, compact space. A parking space dimensionally sized to accommodate a compact motor vehicle.
Parking, rideshare/drop-off space. A designated area and/or parking space(s) solely dedicated for pickup and drop-off of customers and employees.
Parking, tandem space. A single parking space designed to accommodate two motor vehicles parked back to back of one another.
Parking, use. Surface or structured parking areas that are a primary use on a lot or parcel.
Parking setback line. The minimum setback for all on-site parking, as established for each district. No vehicles are permitted to be parked in front of the parking setback line on-site.
Passenger terminal. Premises used by an establishment for the boarding or discharge of people being transported by bus, train, or boat. This does not include individual transit shelters, such as a typical bus stop.
Pedestrian-oriented. Designed and scaled in a way to accommodate and increase the comfort and safety of pedestrians.
Pervious. A surface material that allows water to pass through.
Playground. An open space, generally less than one acre, designed and equipped for the play of children. A playground is usually fenced and may include an open shelter.
Porch. A structure that extends along the outside of a building consisting of a floor that is typically raised above the finished horizontal elevation of the lot. The porch is unenclosed except for a balustrade and the flooring and may be roofed or open to the sky. When located within the front yard, the porch typically provides a primary access into the structure. When provided primary access, the design elements of the porch are typically consistent with those of the attached structure and include the finish materials of any exterior surface, stem wall materials and/or foundation skirting.
Primary. The most dominant use, building, or structure on a lot or parcel.
Primary frontage. The street frontage of a lot with the highest street type classification.
Public realm. The public realm comprises the streets, sidewalks, squares, parks, green spaces and other outdoor places that require no key to access them and are available for everyone to use and enjoy.
Public safety, use. Facilities that provide safety and emergency services, such as police stations, fire departments, or ambulance stations.
Q
R
Rear/side yard. The horizontal space between the nearest wall of a building to the rear or side property line.
Recreation/fitness (indoor). Privately owned indoor facilities focused on offering amusement, recreation, personal instruction, and/or equipment or facilities for exercising and improving physical fitness; such as schools or dance, gymnastics, martial arts, athletic courts, skating rinks, batting cages, or other similar indoor activities and establishments.
Recreation/fitness (outdoor). Privately owned outdoor facilities focused on offering amusement, recreation, personal instruction, and/or equipment or facilities for exercising and improving physical fitness; such as outdoor swimming pools, skateboard parks, arenas, or other similar activities and establishments.
Redevelopment. Includes the reconstruction, conversion, structural alteration, relocation or enlargement of an existing building on a previously developed property.
Retail building. A building or group of buildings in which business activities customarily provide retail convenience goods and the sale of merchandise to end users.
Right-of-way (ROW). Land in which the state, a county, or a municipality owns the fee or has an easement devoted to or required for a transportation facility or other public use.
S
School, Pre-K12. An institution for pre-kindergarten, kindergarten, elementary, middle, and high school education.
School, trade/college. An institution of higher education and/or for vocational or professional training for trades. Trade/colleges also include related facilities, such as classroom buildings, libraries, laboratories, dormitories, administration, and dining halls that are incorporated into a unified campus.
Secondary frontage. Any street frontage adjacent to a lot/parcel other than the primary frontage.
Setback. The horizontal distance between a structure and another structure, a property line, a right-of-way line, a body of water or other specific point.
Setback, front. The horizontal distance between a structure's facade wall and the adjacent street right-of-way.
Setback, side/rear. The horizontal distance between a structure's walls and a rear or side property line.
Shade tree. Typically a deciduous tree, but also may include coniferous trees with spreading canopies such as pine species native to Florida.
Short-term vacation rental. An individual dwelling unit that is rented to an individual or party more than three times per calendar year for a lease term that is no more than 30 consecutive days.
Shrub. A woody plant that is smaller than a tree and has several main stems arising at or near the ground.
Side/rear yard. The horizontal space between the nearest wall of a building to the rear or side property line.
Sign. Any device, fixture, placard, or structure that uses any color, form, graphic, illumination, architectural style or design or writing to advertise, attract attention, announce the purpose of, or identify the purpose of a person or entity, or to communication information of any kind to the public. "Sign" includes the sign structure.
Sign, attached. Any sign attached to, on, or supported by any part of a building (e.g., walls, integral roof, awning, windows, projecting or canopy) which encloses or covers usable space.
Sign, electronic changeable message. A sign or portion of a sign that displays electronic static images, static graphics, static pictures, or non-pictorial text information in which each alphanumeric character, graphic, or symbol is defined by a small number of metric elements using different combinations of light emitting diodes, fiber optics, light bulbs, liquid crystal or any other emerging illumination technology within the display area. Electronic changeable messages include computer programmable, microprocessor-controlled electronic displays. Electronic changeable messages include images or messages with these characteristics projected onto buildings or other objects. Electronic changeable message sign must not include any sign that does not maintain a static image for a minimum dwell time of 60 seconds or such other minimum dwell time that is expressly permitted under this Code.
Sign, freestanding. Any sign supported by structures or supports that are placed on or anchored in the ground and that are independent of any building or other structure.
Sign, projecting. Any sign affixed perpendicularly to a building or wall in such a manner that its leading edge extends more than six inches beyond the surface of such building or wall.
Sign, sandwich board. A portable sign which is ordinarily in the shape of an "A" or some variation thereof.
Sign, temporary. Any sign that is not a permanent sign and must include a sign formerly or commonly associated with a temporary use or structure, a temporary election sign, a temporary political sign, a temporary free expression sign, a temporary real estate sign, a temporary directional sign, a temporary construction sign, a temporary grand opening sign, or any other temporary sign unless otherwise provided herein. The term "temporary sign" must not include any substitution of message on an existing lawful sign or sign structure.
Sign structure. Any structure which is design specifically for the purpose of supporting a sign, has supported or is capable of supporting a sign. This definition must include any decorative covers, braces, wires, supports, or components attached to or placed around the sign structure.
Single-unit residential, attached. A dwelling unit on a single lot or on multiple lots with zero lot lines, attached to one or more single-unit dwellings by a common vertical wall, where individual access is provided to each unit.
Single-unit residential, detached. A dwelling unit in a single structure, on a single lot, not attached to any other dwelling by any means.
Stacking space. The parking spaces within a drive-thru queue to accommodate waiting vehicles.
Stoop. An entry platform on the facade of a building. Stoops may be roofed but are not enclosed.
Stormwater. Any surface runoff and drainage of water from land surfaces, including the surfaces of buildings and other hardened surfaces on the land, but does not include any industrial or commercial process water, sediment or contaminants introduced into water as a result of activities conducted on the site.
Story. That portion of a building (both habitable space and parking areas) included between the surface of any floor and the surface of the floor next above it, or if there is not floor above, the space between the floor and ceiling above it.
Street. A public or private way intended for the use of vehicular and pedestrian traffic.
Street-space. All space between fronting buildings (streets, squares, plazas, pedestrian pathways, civic greens, sidewalks, quadrangles, parks)—including any transit service operator passenger platform—but not garage entries or alleys.
Streetscreen. A freestanding opaque/semi-opaque wall built along the frontage line, or coplanar with the facade, it may mask a parking lot from the street, provide privacy to a side yard and/or strengthen the spatial definition of the public realm.
Street tree. A planted tree that is an element of the street-space.
Structural alteration. Any extension, reduction, enlargement or rebuilding of the structural components of a building or structure. This must not include any routine plumbing, electrical. or mechanical repairs.
Structure. Any building or other object that is constructed or erected that requires location on or under the ground or is attached to something on the ground. Such term includes a movable structure, which it is located on land, which can be used for housing, business, commercial, agriculture, or office purposes, either temporarily or permanently, including all caging designed to contain livestock. This definition must include all decks which exceed one foot in height. Fences a maximum of six feet high, sidewalks, patio slabs, driveways, containers (tanks) covered by other codes, and utility poles are not considered structures except for permit requirements.
T
Temporary. Established for a limited and fixed period of time with the intent to discontinue upon the expiration of the time period.
Through lot. A lot that fronts on two or more streets, but not at the immediate intersection of those streets.
Tree. A woody plant with an expected mature height of 16 feet or more and possessing either a single trunk or multiple trunks. Trees are often described in subcategories by common attributes and the functions they serve, such as: accent tree or shade tree.
Tree, accent. An understory tree planted primarily for its aesthetic value and as a landscape focal point, as opposed to its function of shading or screening even though it may perform all three functions.
Tree, shade. Typically a deciduous tree, but also may include coniferous trees with spreading canopies such as pine species native to Florida.
Truck maintenance/fueling. A facility designed and used to provide services to the trucking industry including, but not limited to, fuel stations, repair shops, truck washes, restaurants, convenience stores, weight scales, and shower facilities, all as part of a unified facility.
U
Urban arterial street. A route providing service to an urban area that is relatively continuous and of higher traffic volume. Urban arterials are characterized by slower traffic speeds with pedestrian infrastructure, such as sidewalks and multimodal paths.
Urban housing. Housing types typically found in urban areas, including, but not limited to upper story apartments, townhomes, rowhouses, mid-rise apartments, and multiplex buildings.
Usable floor area (UFA). All usable areas located within a structure, excluding any floor area used for incidental service, storage, mechanical equipment rooms, restrooms, parking areas (such as garages) and other similar areas. Where these areas have not yet been designated, UFA must be considered to be 85 percent of the gross floor area.
Use, accessory. The term applied to a use that:
(1)
Is subordinate to and serves a primary use;
(2)
Is subordinate in area, extent, and purpose to the primary use served;
(3)
Contributes to the comfort, convenience or necessities of the users or occupants of the primary use; and
(4)
Is located on the same lot as the primary use, provided such use is in keeping with the purpose and intent of the district in which it is located.
Use, primary. The most dominant use on a lot or parcel.
Use, temporary. A land use established for a limited and fixed period of time with the intent to discontinue such use upon the expiration of the time period.
Utility plant/substation. A building, structure, or property used for the distribution or transmission of utilities such as water, gas, electricity, or sewer.
V
Vet clinic. A place designed or prepared to provide medical attention to or care for dogs, cats, and other pets in return for compensation, but do not contain any outdoor kennels for boarding animal containment.
W
Wall, decorative. A wall that is made of masonry with a stucco finish; has a finish of natural materials, such as brick, stone, or glass block; or has a finish which is accepted of use in the industry.
Warehouse. Establishments that ship, store, and distribute, but do not sell goods within completely enclosed structures. Warehouse uses may provide a range of services related to the distribution of goods, such as labeling, breaking bulk, inventory control and management, light assembly, order entry and fulfillment, packaging, pick and pack, price marking and ticketing, and transportation arrangement. Bonded warehousing and storage services are included in this category.
Warrant. A ruling made by the code administrator that is not consistent with a specific provision of the DPH FBC, but is justified by the overall intent of the DPH FBC.
Workshop/arts. Establishments that typically produce high-quality or distinctive products generally in small quantities, usually by hand or using traditional methods. Examples include, but are not limited to, glass blowing, jewelry making, woodworking, baking and traditional food product making.
X
Y
Yard, front. The horizontal space between the nearest wall of a building to the front lot line, extending to the side lines of the lot, and measured as the shortest distance from that wall to the front lot line.
Yard, side/rear. The horizontal space between the nearest wall of a building to the rear or side property line.
Z
(Ord. No. 21-21, § 5(Exh. B), 8-24-21)