- Administration.
All development proposals within the city of Salinas may be subject to one or more development application processing procedures contained in this article. The exact application processing procedures applicable to a specific project will be determined by the city planner based on the provisions of the general plan, the Zoning Code, and an understanding of the project specifics.
(Ord. No. 2463 (NCS).)
Table 37-60.10 outlines the primary types of development review applications and review procedures:
Notes:
(1) Provided no protest of the city planner's decision is received prior to or on the date intended for approval.
(2) Unless authority for a decision is specifically assigned to the city planner.
(3) Unless appealed to the appellate body pursuant to Article VI. Administration, Division 17: Appeals.
(4) Requires LAFCO approval.
(5) The city planner reserves the right to refer any decision on an application to the planning commission if the application raises substantial land use issues.
(6) Minor conditional use permit applications for minor exceptions and residential design review shall require a public hearing and decision by the planning commission unless the applicant has provided the written approval of all required property owners in accordance with Section 37-60.490: Minor conditional use permits.
(7) Application and review procedures for parcel maps and tentative maps shall be in accordance with Chapter 31: Subdivisions of the Municipal Code.
(Ord. No. 2463 (NCS).)
(Ord. No. 2532 (NCS), § 18, 11-13-2012)
The following three review bodies shall make decisions on the applications authorized by this Zoning Code as illustrated in Table 37-60.10 and as described in this article and in Sections 37-10.160: City planner authority, 37-10.170: Planning commission authority, and 37-10.180: City council authority of this Zoning Code:
(a)
The city planner;
(b)
The planning commission;
(c)
The city council.
(Ord. No. 2463 (NCS).)
(a)
The presence of a majority of the total appointed members of the planning commission shall constitute a quorum.
(b)
With the exception of the adoption or amendment of the general plan or a specific plan, the affirmative vote of a majority of a quorum of the planning commission shall be required to constitute a decision to approve, conditionally approve, or deny an application authorized by this Zoning Code for which it is the decision-making body. A recommendation of the planning commission to the council on the adoption or amendment of the general plan or a specific plan shall require the affirmative vote of a majority (no less than four votes) of the total membership of the planning commission.
(c)
In the event that a majority of a quorum of the planning commission fails to vote to approve, conditionally approve, or deny an item or application authorized by this Zoning Code for which it is the decision-making body, the result shall be no action taken by the planning commission, and the item or application shall be forwarded without a recommendation directly to the city council with a record of the commission's vote and the commission's proceeding thereon.
(d)
In the event that a majority of the total membership of the planning commission fails to vote in favor of a recommendation to the council on the adoption or amendment of the general plan or a specific plan, the item shall be forwarded without a recommendation directly to city council with a record of the commission's vote and the commission's proceeding thereon.
(Ord. No. 2463 (NCS).)
(a)
A project application that is subject to a discretionary approval and is not statutorily or categorically exempt from the California Environmental Quality Act shall be subject to environmental review prior to consideration of the project by the planning commission or city council, as applicable. As part of the environmental review of a project, the city planner shall determine, based upon the information contained in the initial study whether a negative declaration, a negative declaration with mitigation, or an environmental impact report shall be prepared and may at their discretion, select a private consultant to prepare the appropriate environmental document at the applicant's expense.
(b)
For nondiscretionary project applications, the city planner shall determine if environmental review and documentation is required, in accordance with the California Environmental Quality Act. When required, such review and documentation shall be completed prior to issuance of a building permit for the project.
(Ord. No. 2463 (NCS).)
The official record of a public hearing shall include oral testimony, public hearing notices, the minutes of the meeting, all applications, exhibits and papers submitted, and all staff reports and recommendations. The city planner shall maintain the record of the planning commission, and the city clerk shall maintain the record of the city council.
(Ord. No. 2463 (NCS).)
Applications shall be required on forms provided by community planning and development for all land use actions subject to the provisions of this Zoning Code.
(Ord. No. 2463 (NCS).)
(a)
Development review applications and public review proceedings may be initiated by the city council, planning commission, or by application of any interested party. The city council may also initiate an application on behalf of an interested party upon the interested party's written request. In such case, all application and related costs and expenses, including staff costs, shall be the responsibility of the interested party.
(b)
Applications shall be signed by the interested party, and those applications involving real property (excluding those applications initiated by the city council or planning commission) shall also include the property owner's or their authorized agent's signature except that applications involving three or more properties with different ownerships shall be required to include the signatures of those property owners or their authorized agents who own fifty-one percent or more of the total land area in the application project area. In such case, the interested party, at the time of the application submittal, shall also provide written documentation that all owners of real property (as shown on the latest equalized assessment roll) within the project area have been given notice by certified mail of the interested party's intent to submit the subject application.
(c)
If an application involves multiple real properties with different ownerships, a map identifying the ownership of those properties shall be submitted with the application.
(d)
The authorized agent of any person with a legal or equitable interest may also initiate an application.
(e)
The city planner may require proof of ownership, notice to property owner by certified mail or authorization to apply as required in this section prior to the acceptance of any application.
(Ord. No. 2463 (NCS).)
(Ord. No. 2541 (NCS), § 1, 7-23-2013)
(a)
All applications shall be submitted to community planning and development.
(b)
The city planner shall accept applications made by those persons with standing to make such an application. Applications shall be deemed received upon receipt of fees prescribed by resolution of the city council.
(c)
For discretionary applications subject to California Government Code Section 65943, the city planner shall determine whether the submitted application materials are complete and shall notify the applicant of the decision in writing and identify in writing any additional information required to complete the application, no later than thirty days after an application has been received. No application shall be considered complete until all additional information required by the city planner is received.
(d)
For administrative and all other nondiscretionary applications, an application shall not be considered complete until all additional information required by the city planner is received.
(e)
A determination of completeness shall not constitute a determination of compliance with the regulations of this Zoning Code.
(Ord. No. 2463 (NCS).)
(Ord. No. 2507 (NCS), § 47, 5-18-2010)
(a)
The time for processing applications for development applications or acting on applications established by California law or by this Zoning Code shall commence on the date that the application is deemed complete. Material modifications of any application by the applicant following the filing of the application and prior to the expiration of the period during which the city is required to take action shall extend the period for thirty days following the city planner's determination that the modified application is complete and the application has been refiled.
(b)
Applications that have been deemed incomplete by the city planner and for which there has been no re-submittal of the required materials by the applicant within one hundred eighty days from the date of the incompleteness letter shall be considered withdrawn and a new application and fees shall be required to be submitted to community planning and development to further process the project.
(Ord. No. 2463 (NCS).)
When one or more discretionary actions are required for a single project, all required applications may be filed concurrently. When filed concurrently, the applications will be reviewed and processed concurrently and will be subject to the processing requirements of the application requiring the most stringent review.
(Ord. No. 2463 (NCS).)
The accuracy of all information, maps, and lists submitted shall be the responsibility of the applicant. The city planner may reject as incomplete an application that does not supply the required information or that includes inaccurate or incomplete information.
(Ord. No. 2463 (NCS).)
(a)
Any application or petition for a land use action may be withdrawn at any time prior to a public hearing by filing a written request for withdrawal with the city planner.
(b)
The request for withdrawal shall be signed by all persons who signed the original application, or their designated agents or successors.
(c)
Any such application or petition may be withdrawn after commencement of a hearing thereon, with approval of the appropriate hearing body.
(d)
With a request for withdrawal, the applicant may request a refund of fees; however, the refund of fees shall be less any staff and administrative costs incurred by the city. No refund shall be made where the development application has been noticed for hearing.
(Ord. No. 2463 (NCS).)
The purpose of this division is to provide a process to acquaint the applicant with the applicable city procedures, regulations, and standards, and to identify potential development and environmental issues associated with a proposed or conceptual development project. Preliminary project review shall be an optional review process available to the applicant on a voluntary basis.
(Ord. No. 2463 (NCS).)
An application for a preliminary project review shall be initiated by submitting an application to community planning and development in accordance with Division 2: Application Procedures of this article. The submittal of an application for a preliminary project review does not constitute a formal filing of a project and is intended solely to assist the project applicant and city in the review of conceptual development plans.
(Ord. No. 2463 (NCS).)
Following receipt of a complete preliminary project review application, the city planner will notify the applicant of the date, time, and location of the meeting. No public notice or hearing is required or will be provided in conjunction with such meeting. At the meeting, staff will discuss the proposal with the applicant and provide preliminary comments in regard to the proposal. No approval or denial of the subject application will be provided in conjunction with such meeting.
(Ord. No. 2463 (NCS).)
The purpose of this division is to provide an administrative review process for applications for minor land use actions that:
(a)
Have little potential for affecting surrounding properties;
(b)
Are statutorily or categorically exempt from the California Environmental Quality Act; and
(c)
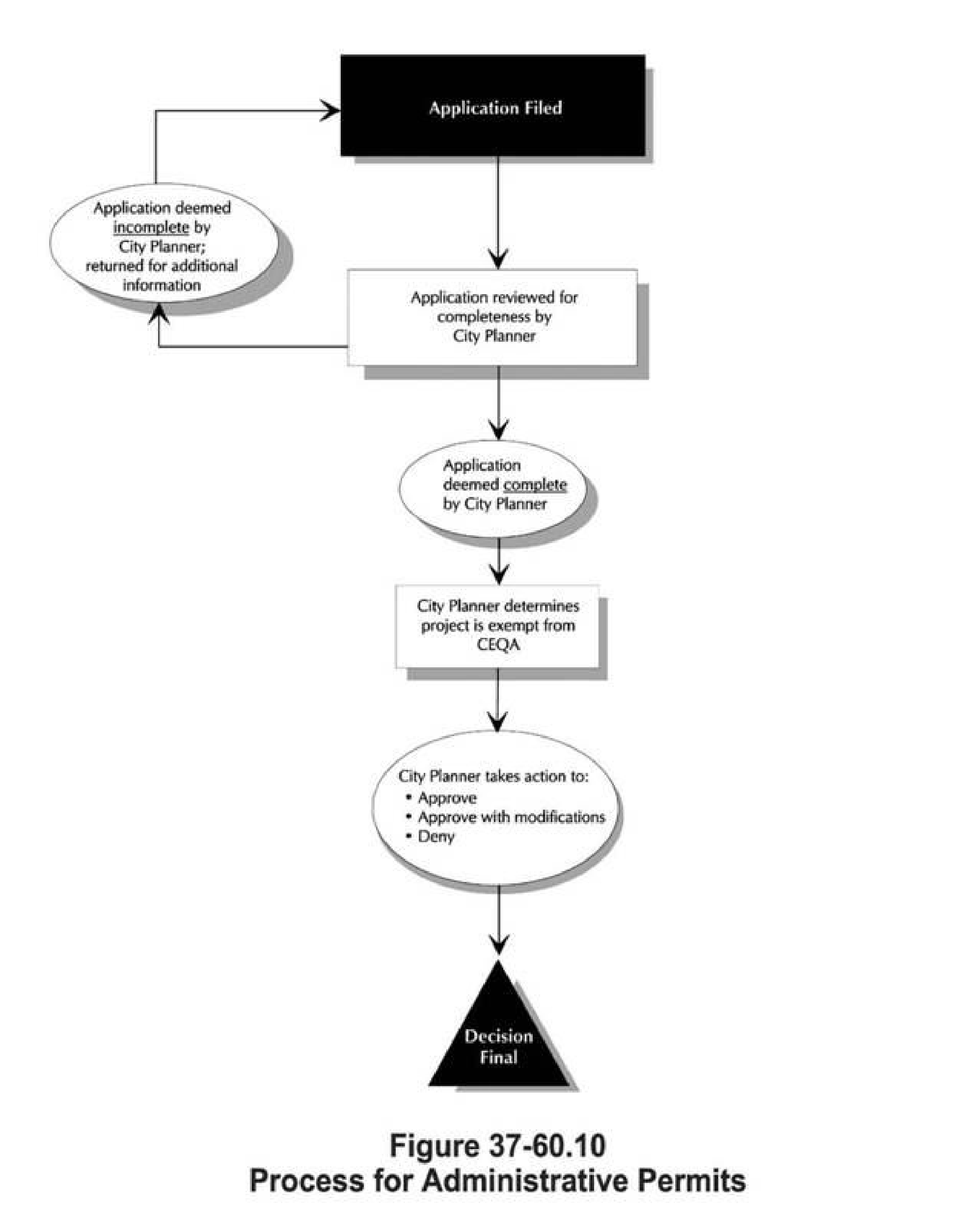
Are not subject to discretionary or review requirements of this article, including home occupation permits, temporary use of land permits, large family day care home permits, master sign plans, sign permits, medium project employee housing, and Type A emergency shelters. Site plan review applications, although administrative in nature, shall be subject to the requirements of Division 5: Site Plan Review. Figure 37-60.10 illustrates the administrative permit process.
(Ord. No. 2463 (NCS).)
(Ord. No. 2532 (NCS), § 19, 11-13-2012)
An application for an administrative permit shall be initiated by submitting an application to community planning and development pursuant to Division 2: Application Procedures of this article.
(Ord. No. 2463 (NCS).)
The city planner shall approve or approve with modifications to comply with applicable regulations, an administrative permit that conforms to the regulations established in this Zoning Code or deny a permit that does not. The city planner shall render a decision on an administrative permit without public notice or hearing.
(Ord. No. 2463 (NCS).)
(a)
Expiration. An administrative permit shall expire one year after its effective date, or at an alternative time as specified in the approval, unless any one of the following occurs first:
(1)
A building permit has been issued and construction diligently pursued;
(2)
A certificate of occupancy has been issued;
(3)
The use is established; or
(4)
The city planner determines that other substantial action has been commenced to carry out the terms and intent of the administrative permit.
(b)
Transferability. An administrative permit shall not be affected by changes in ownership.
(c)
Rescission. The city planner may rescind an administrative permit in accordance with Section 37-60.1340: Rescission of permits.
(d)
Revocation. A revocation of an administrative permit shall be in accordance with Section 37-60.1330: Revocation of permits.
(Ord. No. 2463 (NCS).)
An administrative permit shall become effective on the date of approval by the city planner. Appeals of the city planner's decision shall be in accordance with Division 17: Appeals of this article.
(Ord. No. 2463 (NCS).)
The purpose of this division is to:
(a)
Provide a streamlined administrative review process for verifying a project's compliance with this Zoning Code's development, design, and use standards; and
(b)
Assure landowners, business owners, and developers that proposed uses, structures, and site improvements comply with the provisions of this Zoning Code before preparation of plans for building permits. Figure 37-60.20 illustrates the site plan review process.
(Ord. No. 2463 (NCS).)
Site plan review shall be applicable to the following unless otherwise provided in this Zoning Code:
(a)
All new permitted structures and site improvements subject to the regulations in this Zoning Code;
(b)
The use or reuse of existing structures or land, except as provided in Section 37-60.250: Exceptions to site plan review; or
(c)
The addition of floor area to a site containing an existing structure.
(Ord. No. 2463 (NCS).)
All uses and improvements subject to site plan review as noted in use classification tables shall conform to the regulations established in this Zoning Code.
(Ord. No. 2463 (NCS).)
Site plan review shall not be required for those uses shown in the use classification tables in Article III: Base District Regulations, for any of the following:
(a)
A change of occupancy which does not result in a change of the existing use classification;
(b)
An existing structure which changes from a use classification requiring site plan review to another use classification requiring site plan review, as provided by the use classification table for the district in which it is located, and where no floor area is added and parking demand is not increased by the change in use;
(c)
Changes of use classification on site which meet current development standards; or
(d)
Minor site improvements that do not increase floor area by more than ten percent of the gross floor area, add features that contribute to the use such as, but not limited to, parking lot lighting, loading spaces, loading docks, mechanical equipment, stairs, elevator shafts, carports, recycling and solid waste enclosures
(Ord. No. 2463 (NCS).)
(Ord. No. 2507 (NCS), § 12, 5-18-2010)
An application for a site plan review shall be initiated by submitting an application to community planning and development in accordance with Division 2: Application Procedures of this article.
(Ord. No. 2463 (NCS).)
The city planner shall approve or approve with modifications to comply with applicable provisions of this Zoning Code, a site plan review application that conforms to the regulations established in this Zoning Code or deny an application that does not. The city planner shall render a decision on a site plan review application without public notice or hearing.
(Ord. No. 2463 (NCS).)
(a)
Expiration. Site plan review shall expire one year after its effective date, or at an alternative time as specified in the approval, unless any one of the following occurs first:
(1)
A building permit has been issued and construction diligently pursued;
(2)
A certificate of occupancy has been issued;
(3)
The use is established in conformance with the provisions of this Zoning Code;
(4)
The city planner determines that substantial action has commenced to carry out the terms and intent of the site plan review; or
(5)
The project is one hundred percent very-low or low income or otherwise qualifying pursuant to Civil Code Section 51.3.
(b)
Transferability. Site plan review shall not be affected by changes in ownership.
(c)
Rescission. The city planner may rescind a site plan review approval in accordance with Section 37-60.1340: Rescission of permits.
(d)
Revocation. A revocation of a site plan review approval shall be in accordance with Section 37-60.1330: Revocation of permits.
(Ord. No. 2463 (NCS).)
Improvements required as a result of site plan review may be constructed after the establishment of a permitted use provided all of the following conditions exist:
(a)
Applicability.
(1)
Existing development: applicable only to parcels with existing structures;
(2)
Zoning: parcels within C, I, MU, NU (VC), and PS districts;
(3)
Site size: one acre or more;
(4)
Spaces available for occupancy by tenants: two or more existing;
(5)
Existing level of compliance: lacking fifty percent of any required site improvement.
(b)
Timetable for Improvements.
(1)
Fifty percent of the improvements required to bring the site into conformance shall be completed within one year following certification by the city planner that site plan review has been completed.
(2)
All required improvements shall be completed within two years following certification by the city planner that site plan review has been completed.
(c)
Prohibition to Operate. Any use of property subject to site plan review shall cease if the timetable for improvements is not met.
(d)
Assurances. The city planner shall require the building official to withhold future building, electrical, plumbing, or mechanical permits or certificates of occupancy for the site if any of the improvements required as part of site plan review are not made within the timetables established in this section. Building, electrical, plumbing, mechanical, and other such permits necessary to correct hazardous conditions shall not be affected.
(Ord. No. 2463 (NCS).)
A request for a modification of an approved site plan review shall be subject to the requirements of Division 16: Modification of Approved Plans of this article.
(Ord. No. 2463 (NCS).)
A site plan review shall become effective on the date of approval by the city planner if signed by the permittee(s) and returned to the city planner within ninety days of the approval date. Appeals of the city planner's decision shall be in accordance with Division 17: Appeals of this article.
(Ord. No. 2463 (NCS).)
This division establishes a review process for lot line adjustments (including lot consolidations) in accordance with the Subdivision Map Act. Figure 37-60.30 illustrates the lot line adjustment process.
(Ord. No. 2463 (NCS).)
An application for a lot line adjustment shall be initiated by submitting an application to community planning and development in accordance with Division 2: Application Procedures of this article.
(Ord. No. 2463 (NCS).)
Following acceptance of an application, the city planner shall have the authority to approve, conditionally approve, or disapprove an application for a lot line adjustment without public notice or hearing.
(Ord. No. 2463 (NCS).)
(a)
The city planner shall approve a lot line adjustment if, on the basis of the complete application, all of the following findings can be made:
(1)
The lot line adjustment is consistent with the Salinas general plan and the regulations of this Zoning Code;
(2)
The lot line adjustment shall not impair existing easements or shall facilitate the relocation of existing easements, utilities, or infrastructure serving adjacent lots, parcels, or public lands and streets;
(3)
The lot line adjustment shall not impair existing access or create a need for access to adjacent lots or parcels;
(4)
The lot line adjustment shall not require alteration of existing improvements or buildings, create a need for any building improvements, or otherwise create noncompliance with the Uniform Building Codes; and
(5)
The lot line adjustment shall not adjust or remove the boundary between parcels for which an improvement agreement has been recorded and all required improvements have not been completed, unless the city planner determines that the proposed adjustment or removal will not significantly affect the improvement agreement.
(b)
The city planner may attach conditions of approval on the lot line adjustment in order to:
(1)
Comply with the provisions of the Salinas general plan and this Zoning Code;
(2)
Require pre-payment of real property taxes prior to approval of the lot line adjustment; or
(3)
Facilitate relocation of existing utilities, infrastructure, or easements.
(c)
No record of survey shall be required for a lot line adjustment unless required by Section 8762 of the Business and Professions Code.
(Ord. No. 2463 (NCS).)
Upon a determination by the city planner that the proposed lot line adjustment meets all the requirements or approval or conditional approval, the city planner shall execute a certificate of compliance as provided for in Chapter 31: Subdivisions of the Salinas Municipal Code. The approved lot line adjustment and the certificate of compliance shall be filed by the city planner for recordation with the Monterey County recorder's office.
(Ord. No. 2463 (NCS).)
The purpose of this division is to provide a standard for the conduct of public hearings that complies with state public hearing requirements and afford the public due process through notification and participation in zoning and development proposals.
(Ord. No. 2463 (NCS).)
When a provision of this Zoning Code requires notice of a public hearing pursuant to this article, such notice shall be made at least once in a newspaper of general circulation within Salinas designated by the Salinas city council at least ten calendar days prior to the hearing.
(Ord. No. 2463 (NCS).)
The city planner shall set the date, time, and place for the public hearing.
(Ord. No. 2463 (NCS).)
When a provision of this Zoning Code requires notice of a public hearing pursuant to this article, such notice shall be given in all of the following ways:
(a)
Notice of the public hearing shall be mailed or delivered at least ten calendar days prior to the hearing to the owner of the subject real property or their duly authorized agent, to the project applicant, and to any other person as required by this article;
(b)
Notice of the public hearing shall be mailed or delivered at least ten calendar days prior to the hearing to each local agency expected to provide water, sewage, streets, roads, schools, or other essential facilities or services to the project, whose ability to provide those facilities and services may be significantly affected;
(c)
Notice of the public hearing shall be mailed or delivered at least ten calendar days prior to the hearing to all owners of real property as shown on the latest equalized assessment roll within three hundred feet of the real property that is the subject of the hearing. In lieu of utilizing the assessment roll, records of the county assessor or tax collector (or other reliable method approved by the city council) may also be used. If the number of owners to whom notice would be mailed or delivered is greater than one thousand, notice may be provided by placing a display advertisement of at least one-eighth page in a newspaper of general circulation within Salinas at least ten calendar days prior to the hearing; and
(d)
If the notice of the public hearing is mailed or delivered pursuant to this section, the notice shall also be:
(1)
Published at least once in a newspaper of general circulation within Salinas at least ten calendar days prior to the hearing, and
(2)
Posted at least ten calendar days prior to the hearing in at least three public places within Salinas, including at least one at the subject property, which is the subject of the proceeding. The notice shall meet all posting requirements as established by community planning and development.
(Ord. No. 2463 (NCS).)
When a provision of this Zoning Code requires notice of a public hearing, the notice shall be mailed or delivered at least ten calendar days prior to the hearing to any person who has filed a written request for notice with either the city clerk or with any other person designated by the city council to receive these requests.
(Ord. No. 2463 (NCS).)
Compliance with these provisions shall be deemed sufficient for the city to act regardless of actual receipt of notice.
(Ord. No. 2463 (NCS).)
The failure of any person or entity to receive notice given pursuant to this division shall not constitute grounds for any court to invalidate the actions for which the notice was given. No action, inaction, recommendation, or decision of the city planner, the planning commission, the city council, or any of its officials on any matter subject to this Zoning Code shall be invalid or set aside by reason of any error, irregularity, informality, neglect, or omissions as to any notice or method of procedure pursuant to this Zoning Code unless a finding is made based on substantial evidence in the record that the complaining party suffered substantial injury from that error, irregularity, neglect, or omission, and that a different result would have been probable if the error, irregularity, informality, neglect, or omission had not occurred in accordance with Government Code Section 65010(b).
(Ord. No. 2463 (NCS).)
Any public hearing conducted pursuant to this division may be continued from time to time and shall not require additional notification.
(Ord. No. 2463 (NCS).)
(a)
The purpose of this division is to provide flexibility in the application of land use and development regulations necessary to achieve the purposes of the Zoning Code by establishing procedures for the approval, conditional approval, or disapproval of minor, administrative, and non-administrative conditional use permit applications; and
(b)
To ensure that use classifications that typically have unusual site development features or operating characteristics receive special consideration so that they will be designed, located, and operated in a manner, which is compatible with uses on adjoining properties and in the surrounding area. Figure 37-60.40 illustrates the conditional use permit process.
(Ord. No. 2463 (NCS).)
An application for a conditional use permit (minor, administrative, or non-administrative) shall be initiated by submitting an application to community planning and development in accordance with Division 2: Application Procedures of this article.
(Ord. No. 2463 (NCS).)
The city planner and the planning commission shall have authority to grant minor, administrative, and non-administrative conditional use permits in accordance with the requirements of this division.
(Ord. No. 2463 (NCS).)
(a)
Minor Conditional Use Permits. The city planner shall have the authority to administratively grant conditional use permits for minor exceptions in accordance with the requirements of Section 37-60.490: Minor conditional use permits.
(b)
Administrative Conditional Use Permits. The city planner shall have the authority to administratively grant conditional use permits (including, but not limited to, live entertainment permits and residential design reviews) without the requirement for a public hearing in accordance with Section 37-60.500: Administrative conditional use permits subject to the following:
(1)
In addition to those findings required in Section 37-60.520: Required findings and Section 37-60.500(f): Residential Design Review of this division, the city planner determines in written findings that the proposed use or structure is statutorily or categorically exempt from the California Environmental Quality Act;
(2)
The city planner determines the proposed conditional use permit meets all of the applicable requirements of Section 37-60.500: Administrative conditional use permits; and
(3)
No protest of the city's planner's decision is received prior to or on the date intended for approval as indicated in Section 37-60.500(b): Notice of Intent to Approve of this section.
(c)
Non-administrative Conditional Use Permits. The city planner shall not have the authority to grant non-administrative conditional use permits in accordance with Section 37-60.505: Non-administrative conditional use permits; however, the city planner shall:
(1)
Set the time, date, and location of the planning commission hearing for non-administrative conditional use permits.
(2)
Undertake environmental review in regard to such proposals, and, upon completion of such review, transmit the application, together with a staff report containing a recommendation to the planning commission.
(Ord. No. 2463 (NCS).)
(a)
Conditional Use Permit for a Minor Exception.
(1)
Applicability. An application for a conditional use permit for a minor exception shall apply to development in accordance with the requirements of Section 37-50.160(g): Minor Exceptions.
(2)
Notice of Intent to Approve to Adjacent Property Owners. An application for a conditional use permit for a minor exception shall require a public hearing and decision by the planning commission in accordance with Section 37-60.510: Planning commission duties unless notice of intent to approve a minor exception is provided to all owners of real property abutting the boundaries of the site as shown on the latest equalized assessment roll (or other reliable method as approved by the city council) at the time of the application submittal. The notice shall be mailed or delivered at least ten calendar days prior to the proposed approval date set forth by the city planner. If no response in opposition to a minor exception is received by the city planner prior to the noticing deadline and the application for the conditional use permit for a minor exception conforms to the regulations established in this Zoning Code, the city planner is authorized to approve or approve with conditions or modifications, the application and no public hearing or notice is required unless an appeal is submitted requesting a hearing.
(3)
City Planner's Review and Action. If no hearing is required, the city planner, shall approve, approve with conditions or modifications, or deny the application.
(4)
Findings for Approval. In approving the application, the planning commission or city planner, as applicable, shall establish the findings in Section 37-60.520: Required findings.
(5)
Effective Date—Appeals. A conditional use permit for a minor exception shall be effective ten days after the date of the decision unless appealed in accordance with Article VI, Division 17: Appeals.
(b)
Conditional Use Permit for Driveway Width Increase.
(1)
Applicability. An application for a conditional use permit for residential single family dwelling unit driveway width increase shall apply to development in accordance with the requirements of Section 37-50.450(b)(7).
(2)
Notice of Intent to Approve to Adjacent Property Owners. An application for conditional use permit for residential single family dwelling unit driveway width increase shall require a public hearing and decision by the planning commission in accordance withSection 37-60.510: Planning commission duties unless notice of intent to approve a conditional use permit for residential single family dwelling unit driveway width increase is provided to all owners of real property abutting the boundaries of the site as shown on the latest equalized assessment roll (or other reliable method as approved by the city council) at the time of the application submittal. The notice shall be mailed or delivered at least ten calendar days prior to the proposed approval date set forth by the city planner. If no response in opposition to a conditional use permit for residential single family dwelling unit driveway width increase is received by the city planner prior to the noticing deadline and the application for the conditional use permit for residential single family dwelling unit driveway width increase conforms to the regulations established in this Zoning Code, the city planner is authorized to approve or approve with conditions or modifications, the application and no public hearing or notice is required unless an appeal is submitted requesting a hearing.
(3)
City Planner's Review and Action. If no hearing is required, the city planner, shall approve, approve with conditions or modifications, or deny the application.
(4)
Findings for Approval. In approving the application, the planning commission or city planner, as applicable, shall establish the findings in Section 37-60.520: Required findings.
(5)
Effective Date—Appeals. A conditional use permit for residential single family dwelling unit driveway width increase shall be effective ten days after the date of the decision unless appealed in accordance with Article VI, Division 17: Appeals.
(Ord. No. 2463 (NCS).)
(Ord. No. 2507 (NCS), § 13, 5-18-2010; Ord. No. 2627(NCS), § 1, 11-5-2019)
(a)
City Planner Review of Administrative Conditional Use Permits. The city planner shall have the authority to administratively grant a conditional use permit (including, but not limited to, a live entertainment permit or a residential design review) without a public hearing based on their review of the application, plans, materials, and use if the proposed project meets the following requirements:
(1)
In addition to those findings required by Section 37-60.520: Required findings of this division and subsection (f) below, the city planner determines in written findings that the proposed use or structure is statutorily or categorically exempt from the California Environmental Quality Act; and
(2)
No protest of the city planner's decision is received prior to or on the date intended for approval as indicated in Section 37-60.500(b) of this division.
(b)
Notice of Intent to Approve. Following acceptance of a completed application and the city planner's determination to approve the application without a public hearing, notice shall be mailed or delivered by the city planner to all owners of real property as shown on the latest equalized assessment roll (or other reliable method as approved by the city council) within three hundred feet of the subject property at least ten days prior to the city planner's intended date of approval of the conditional use permit.
(c)
Decision. Following the conclusion of the ten-day notice period and if no protest is received, the city planner shall approve or conditionally approve the application and make written findings supporting the reason for the decision in accordance with Section 37.60-520: Required findings of this division. The city planner's decision shall be subject to a ten-day appeal period in accordance with Division 17: Appeals. The city planner shall have the discretion to refer any decision on an application for a conditional use permit to the planning commission if the city planner determines that a public hearing would better serve the public's interest or if the application raises substantial land use issues.
(d)
Effective Date. The effective date of the conditional use permit shall be in accordance with Section 37-60.530: Effective date—Appeals of this division.
(e)
Live Entertainment Permit. A conditional use permit for a live entertainment permit shall be subject to the review and approval by the city planner in accordance with the requirements of this section.
(f)
Residential Design Review.
(1)
Applicability. A conditional use permit for a residential design review shall be subject to the review and approval by the city planner in accordance with the requirements of this section and Section 37-50.110: Infill residential development in the R-L district.
(2)
Findings for Approval. In approving the application, the city planner or planning commission, as applicable, shall establish the following findings in addition to the findings contained in subsection (a) above and in Section 37-60.520: Required findings:
(A)
The proposed dwelling, addition, or land division will not adversely impact the character of the existing residential neighborhood; and
(B)
The proposed dwelling or addition will be compatible with the scale, bulk, height, and location of existing single-family detached dwellings located on the neighboring block face.
(Ord. No. 2463 (NCS).)
Non-administrative conditional use permits are subject to the review and approval of the planning commission in accordance with Section 37-60.510: Planning commission duties. Non-administrative conditional use permits typically apply to development review proposals that the city planner has determined are not statutorily or categorically exempt from the California Environmental Quality Act (CEQA) and/or may involve substantial land use issues that warrant a public hearing. The city planner is not authorized to grant non-administrative conditional use permits.
(Ord. No. 2463 (NCS).)
(a)
Review of Non-administrative Conditional Use Permits. The planning commission shall approve, approve with conditions or modifications, or deny applications for non-administrative conditional use permits subject to the general purposes of the Salinas general plan, this Zoning Code, the specific purposes of the base or overlay zoning district in which a development site is located, and the provisions of this division, unless authority for a decision on a conditional use permit is specifically assigned to the city planner in accordance with Section 37-60.480: City planner duties of this division.
(b)
Public Hearing Required. Following acceptance of an application, the planning commission shall conduct a public hearing for consideration of the application.
(c)
Notice. Notice of a hearing shall be given in accordance with Division 7: Public Hearing Notice of this article.
(d)
Public Hearing. The planning commission shall conduct the public hearing and hear testimony for and against the application. A public hearing may be continued without additional public notice.
(e)
Decision. Following the conclusion of a public hearing, the planning commission shall approve, approve with conditions or modifications, or deny the application and make written findings supporting the reason for the decision in accordance with Section 37-60.520: Required findings.
(Ord. No. 2463 (NCS).)
The city planner or planning commission, as applicable, shall approve an application for a conditional use permit as it was applied for or in modified form if, on the basis of the application and testimony submitted, all of the following findings can be made:
(a)
That the proposed location of the use is in accordance with the objectives of the Salinas general plan, this Zoning Code, and the purposes of the district in which the site is located;
(b)
That the proposed location of the conditional use and the proposed conditions under which it would be operated or maintained are consistent with the Salinas general plan and will not be detrimental to the public health, safety, or welfare of persons residing or working in or adjacent to the neighborhood of such use, nor detrimental to properties or improvements in the vicinity or to the general welfare of the city; and
(c)
That the proposed conditional use complies with the provisions of this Zoning Code, including any specific conditions required for the proposed use.
(Ord. No. 2463 (NCS).)
A conditional use permit which has been signed by the permittee(s), returned to the city planner within ninety days from the date of approval by the city planner or planning commission, and filed for recordation with the Monterey County recorder's office, shall become effective at the end of the appeal period unless appealed in accordance with Division 17: Appeals of this article.
(Ord. No. 2463 (NCS).)
(a)
Expiration of Approval. A conditional use permit shall expire one year after its effective date, or at an alternative time as specified in the approval, unless any one of the following occurs first:
(1)
A building permit has been issued and construction diligently pursued;
(2)
A certificate of occupancy has been issued;
(3)
The use is established;
(4)
The city planner determines that other substantial action has been commenced to carry out the terms and intent of the conditional use permit; or
(5)
The project is one hundred percent very-low or low income or otherwise qualifying pursuant to Civil Code Section 51.3.
(b)
Transferability. A conditional use permit shall not be affected by changes in ownership.
(c)
Recordation. The city planner shall file a conditional use permit for recordation with the Monterey County recorder's office.
(d)
Rescission. The city planner may rescind a conditional use permit in accordance with Section 37-60.1340: Rescission of permits.
(e)
Revocation. A revocation of a conditional use permit shall be in accordance with Section 37-60.1330: Revocation of permits.
(Ord. No. 2463 (NCS).)
A request for a modification of an approved conditional use permit shall be subject to the requirements of Division 16: Modification of Approved Plans of this article.
(Ord. No. 2463 (NCS).)
The issuance of a conditional use permit shall not relieve the permittee of any requirement to obtain other permits or licensing from the city, or any county, regional, state, or federal agencies.
(Ord. No. 2463 (NCS).)
(a)
The purpose of this division is to establish procedures for the approval, conditional approval, or disapproval of administrative and non-administrative variance applications;
(b)
To achieve flexibility in application of land use and development regulations necessary to achieve the purposes of the Zoning Code; and
(c)
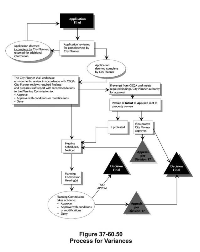
To provide a process for resolving practical difficulties or unusual physical hardships that may result from the size, shape, or dimensions of a site or the location of existing structures thereon; from geographic, topographic, or other physical conditions on the site or in the immediate vicinity; or from street locations or traffic conditions in the immediate vicinity of the site. Figure 37-60.50 illustrates the variance process.
(Ord. No. 2463 (NCS).)
An application for a variance (administrative or non-administrative) shall be initiated by submitting an application to community planning and development in accordance with Division 2: Application Procedures of this article.
(Ord. No. 2463 (NCS).)
The city planner and the planning commission shall have authority to grant administrative and non-administrative variances as provided in this division.
(Ord. No. 2463 (NCS).)
(a)
Administrative Variances. The city planner shall have the authority to administratively grant variances without a public hearing in accordance with the requirement of Section 37-60.605: Administrative variances subject to the following requirements:
(1)
In addition to those findings required by Section 37-60.620: Required findings of this division, the city planner determines in written findings that the proposed use or structure is statutorily or categorically exempt from the California Environmental Quality Act; and
(2)
No protest of the city planner's decision is received prior to or on the date intended for approval as indicated in Section 37-60.605(b) of this division.
(b)
Non-administrative Variances. The city planner shall not have the authority to grant non-administrative variances in accordance with Section 37-60.607: Non-administrative variances; however, the city planner shall:
(1)
Set the time, date, and location of the planning commission hearing.
(2)
Undertake environmental review in regard to the proposal, and, upon completion of such review, transmit the application, together with a staff report containing a recommendation to the planning commission.
(Ord. No. 2463 (NCS).)
(a)
City Planner Review of Administrative Variances. The city planner shall have the authority to administratively grant a variance without a public hearing based on their review of the application, plans, materials, and use if the proposed project meets the following requirements:
(1)
In addition to those findings required by Section 37-60.620: Required findings of this division, the city planner determines in written findings that the proposed uses or structure is statutorily or categorically exempt from the California Environmental Quality Act; and
(2)
No protest of the city planner's decision is received prior to or on the date intended for approval as indicated in Section 37-60.605(b) of this division.
(b)
Notice of Intent to Approve. Following acceptance of a completed application and the city planner's determination to approve the application without a public hearing, notice shall be mailed or delivered by the city planner to all owners of real property as shown on the latest equalized assessment roll (or other reliable method as approved by the city council) within three hundred feet of the subject property at least ten days prior to the city planner's intended date of approval of the variance.
(c)
Decision. Following the conclusion of the ten-day notice period and if no protest is received, the city planner shall approve or approve with conditions or modifications, the application for a variance and shall make written findings supporting the reason for the decision in accordance with Section 37-60.620: Required findings. The city planner's decision shall be subject to a ten-day appeal period in accordance with Division 17: Appeals. The city planner shall have the discretion to refer any decision on an application for a variance to the planning commission if the city planner determines that a public hearing would better serve the public's interest or if the application raises substantial land use issues.
(d)
Effective Date. The effective date of the variance shall be in accordance with Section 37-60.630: Effective date—Appeals of this division.
(Ord. No. 2463 (NCS).)
Non-administrative variances are subject to the review and approval of the planning commission in accordance with Section 37-60.610: Planning commission duties. Non-administrative variances typically apply to development review proposals that the city planner has determined are not statutorily or categorically exempt from the California Environmental Quality Act (CEQA) and/or may involve substantial land use issues that warrant a public hearing. The city planner is not authorized to grant non-administrative variances.
(Ord. No. 2463 (NCS).)
(a)
Planning Commission Authority. The planning commission shall approve, conditionally approve, or deny applications for non-administrative variances subject to the general purposes of this Zoning Code, the specific purposes of the base or overlay zoning district in which the development site is located, and the provisions of this division, unless authority for a decision on a variance is specifically assigned to the city planner in accordance with Section 37-60.600: City planner duties of this division.
(b)
Public Hearing Required. Following acceptance of an application, the planning commission shall conduct a public hearing for consideration of the application.
(c)
Notice. Notice of a hearing shall be given in accordance with Division 7: Public Hearing Notice of this article.
(d)
Public Hearing. The planning commission shall conduct the public hearing and hear testimony for and against the application. A public hearing may be continued without additional public notice.
(e)
Decision. Following the conclusion of a public hearing, the planning commission shall approve, approve with conditions or modifications, or deny the application for a variance and shall make written findings supporting the reason for the decision in accordance with Section 37-60.620: Required findings of this division.
(Ord. No. 2463 (NCS).)
The city planner or planning commission, as applicable, shall approve an application for a variance as it was applied for or in modified form if, on the basis of the application and testimony submitted, all of the following findings can be made:
(a)
That because of special circumstances or conditions applicable to the development site, including size, shape, topography, location, or surroundings, strict application of the requirements of this Zoning Code deprive such property of privileges enjoyed by other property in the vicinity and under identical zoning classification;
(b)
That granting the application will not be detrimental or injurious to property or improvements in the vicinity of the development site, or to the public health, safety, or general welfare;
(c)
That granting the application is consistent with the purposes of the Salinas general plan and this Zoning Code and will not constitute a grant of special privilege inconsistent with limitations on other properties in the vicinity and in the same zoning district;
(d)
That any variance shall not be granted which authorizes a use or activity which is not otherwise expressly authorized within the zoning district;
(e)
That the hardship peculiar to the property was not created by any act of the current owner; and
(f)
That personal, family, or financial difficulties and loss of prospective profits are not hardships or reasons justifying a variance.
(Ord. No. 2463 (NCS).)
A variance which has been signed by the permittee(s), returned to the city planner within ninety days from the date of approval by the city planner or planning commission, and filed for recordation with the Monterey County recorder's office, shall become effective at the end of the appeal period unless appealed in accordance with Division 17: Appeals of this article.
(Ord. No. 2463 (NCS).)
(a)
Expiration of Approval. A variance shall expire one year after its effective date, or at an alternative time as specified in the approval, unless any one of the following occurs first:
(1)
A building permit has been issued and construction diligently pursued;
(2)
A certificate of occupancy has been issued;
(3)
The use is established;
(4)
The city planner determines that other substantial action has been commenced to carry out the terms and intent of the variance; or
(5)
The project is one hundred percent very-low or low income or otherwise qualifying pursuant to Civil Code Section 51.3.
(b)
Transferability. A variance shall not be affected by changes in ownership.
(c)
Recordation. The city planner shall file a variance for recordation with the Monterey County recorder's office.
(d)
Rescission. The city planner may rescind a variance in accordance with Section 37-60.1340: Rescission of permits.
(e)
Revocation. A revocation of a variance shall be in accordance with Section 37-60.1330: Revocation of permits.
(Ord. No. 2463 (NCS).)
A request for a modification of an approved variance shall be subject to the requirements of Division 16: Modification of Approved Plans of this article.
(Ord. No. 2463 (NCS).)
The issuance of a variance shall not relieve the permittee of any requirement to obtain other permits or licensing from the city, or any county, regional, state, or federal agencies.
(Ord. No. 2463 (NCS).)
The purpose of this division is to:
(a)
Assure orderly growth and development, which are essential to the social, fiscal, and economic well-being of the city and its residents;
(1)
Promote the logical formation and determination of city boundaries as an important factor in promoting orderly development,
(2)
Implement the Salinas general plan, and
(3)
Assure that the need for services and facilities are weighed against the total financial resources available for securing such services and facilities;
(b)
Provide a process for the annexation of land into the city limits. Figure 37-60.60 illustrates the annexation process.
(Ord. No. 2463 (NCS).)
An application for an annexation shall be initiated with the city by submission of an application to community planning and development in accordance with Division 2: Application Procedures of this article. The application for annexation shall also include:
(a)
A map and legal description of the boundaries of land proposed to be annexed;
(b)
A plan for providing and financing public services and facilities; and
(c)
Other information deemed applicable by the city planner to facilitate a full and accurate assessment of the proposed annexation.
(Ord. No. 2463 (NCS).)
All areas to be annexed to the city shall be assigned a pre-zoning designation in accordance with Division 14: Rezones/Pre-zones/Zoning Code Amendments of this article.
(Ord. No. 2463 (NCS).)
(a)
The city planner shall set the time, date, and location of public hearings.
(b)
The city planner shall undertake environmental review in regard to the proposal, and, upon completion of such review and a review of the required finding (Section 37-60.730: Required finding of this division), transmit the application, together with a staff report containing a recommendation to the planning commission and city council, as applicable.
(Ord. No. 2463 (NCS).)
(a)
Public Hearing Required. Following acceptance of an application, the planning commission shall conduct a public hearing for consideration of the application.
(b)
Notice. Notice of a hearing shall be given in accordance with Division 7: Public Hearing Notice of this article.
(c)
Public Hearing. The planning commission shall conduct the public hearing and hear testimony for and against the application. A public hearing may be continued without additional public notice.
(d)
Decision.
(1)
Following the conclusion of the public hearing, the planning commission shall make written recommendations to the city council to approve, approve with conditions or modifications, or deny the application as submitted or in modified form and shall make written findings supporting the reason for the recommendation in accordance with Section 37-60.730: Required finding of this division.
(2)
In the event that the planning commission is unable to make a recommendation to the city council on the application because a motion on the application fails to receive majority vote resulting in no action being taken by the planning commission, the application shall be forwarded directly to the city council with a record of the planning commission's vote and the commission proceedings thereon.
(Ord. No. 2463 (NCS).)
(a)
Public Hearing Required. After the planning commission makes a recommendation on the application, the city council shall hold a public hearing on the application.
(b)
Notice. Notice of a hearing shall be given in accordance with Division 7: Public Hearing Notice of this article.
(c)
Public Hearing. The city council shall conduct the public hearing and hear testimony for and against the application. A public hearing may be continued without additional public notice.
(d)
Decision. Following the conclusion of the public hearing, the city council shall approve, modify, or reject the planning commission's recommendation, provided that a substantial modification not previously considered by the planning commission shall be referred to the planning commission for a written recommendation prior to consideration of an amendment (such a modification may require additional environmental review in accordance with CEQA if determined applicable by the city planner). Prior to adoption of an annexation, the city council shall make written findings supporting the reason for the decision in accordance with Section 37-60.730: Required finding of this division. Approval of the annexation shall be by adoption of a resolution of application in accordance with Section 56700 of the Government Code.
(e)
Property Tax Exchange Resolution. If the city council adopts a resolution of application in accordance with Section 56700 of the Government Code, the council shall also adopt a property tax exchange resolution in accordance with Section 99 of the Revenue and Taxation Code establishing the amount of property tax revenues to be exchanged between and among local agencies whose service area or service responsibility will be altered by the amount of, and allocation factors with respect to, property tax revenue estimated from the proposed annexation.
(f)
Filing. The city council shall direct the Salinas city clerk to file a certified copy of the resolution of application and a copy of the property tax exchange resolution with the executive officer of the Monterey County local agency formation commission (LAFCO).
(Ord. No. 2463 (NCS).)
The planning commission, prior to making written recommendations to the city council, and the city council, prior to approving, or approving with modifications a proposed resolution of application for annexation shall on the basis of the application and testimony submitted make the following finding:
(a)
The amendment is consistent with the Salinas general plan and other plans and policies adopted by the Salinas city council.
(Ord. No. 2463 (NCS).)
Following approval of the resolution of application by the city council, the applicant shall submit an application to the Monterey County local agency formation commission in order to initiate annexation proceedings with that agency.
(Ord. No. 2463 (NCS).)
In addition to any and all fees, all property annexed to the city shall be subjected to taxation equally with property within the city, and to pay and bonded indebtedness outstanding or authorized on the effective date of the annexation.
(Ord. No. 2463 (NCS).)
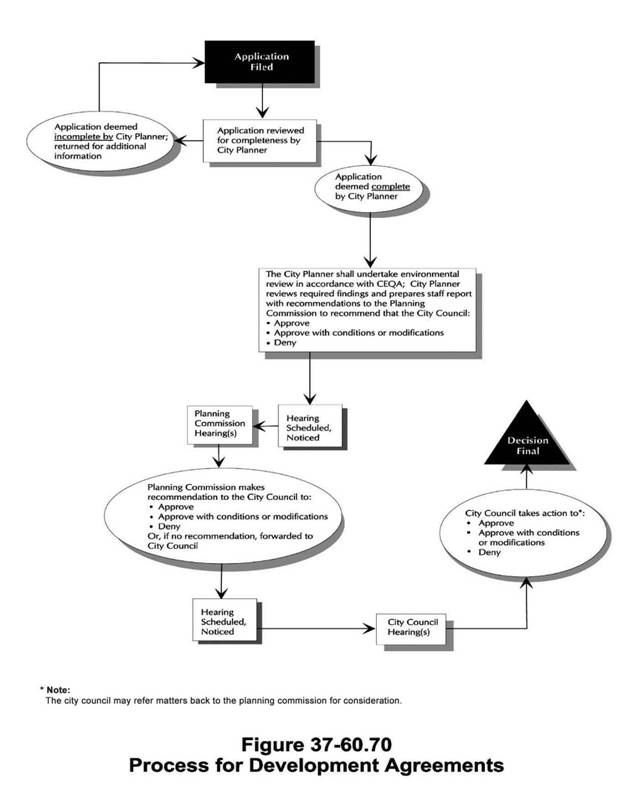
The purpose of this division is to provide a process so that, upon approval of a project, the applicant may proceed with the project in accordance with existing policies, rules, and regulations, subject to the conditions of approval, thus vesting certain development rights in the property. Figure 37-60.70 illustrates the development agreement process.
(Ord. No. 2463 (NCS).)
An applicant may propose that the city consider entering into a development agreement pursuant to Article 2.5, Chapter 4, Title 7 of the Government Code (Section 65864 et seq.), by filing an application with community planning and development in accordance with Division 2: Application Procedures of this article. The completed application form shall be accompanied by the following:
(a)
A proposed agreement, which shall contain the following:
(1)
A legal description of the property sought to be covered by the agreement,
(2)
A statement of concurrence in the application by the owner(s) if the applicant is not the fee owner(s),
(3)
A description of the proposed uses, the maximum height and size of building(s), density or intensity of use, and provision for reservation or dedication of land for public purposes,
(4)
The application may include proposed conditions, terms, restrictions, and requirements for subsequent city discretionary actions, provided that such conditions, terms, restrictions, and requirements shall not prevent development of the land for the uses and to the density or development set forth in the agreement, and
(5)
The duration date for the agreement;
(b)
A written statement documenting how the project is consistent with the Salinas general plan and all applicable adopted plans;
(c)
Such other information as community planning and development may require by policy or to satisfy other requirements of law.
(Ord. No. 2463 (NCS).)
(a)
The city planner shall set the time, date, and location of public hearings.
(b)
The city planner shall undertake environmental review in regard to the proposal, and, upon completion of such review and a review of the required finding (Section 37-60.810: Required finding of this division), transmit the application, together with a staff report containing a recommendation to the planning commission and city council, as applicable.
(Ord. No. 2463 (NCS).)
(a)
Public Hearing Required. Following acceptance of an application, the planning commission shall conduct a public hearing for consideration of the application.
(b)
Notice. Notice of a hearing shall be given in accordance with Division 7: Public Hearing Notice of this article.
(c)
Public Hearing. The planning commission shall conduct the public hearing and hear testimony for and against the application. A public hearing may be continued without additional public notice.
(d)
Decision.
(1)
Following the conclusion of the public hearing, the planning commission shall make written recommendations to the city council to approve, approve with conditions or modifications, or deny the application as submitted or in modified form and shall make written findings supporting the reason for the recommendation in accordance with Section 37-60.810: Required finding of this division.
(2)
In the event that the planning commission is unable to make a recommendation to the city council on the application because a motion on the application fails to receive a majority vote resulting in no action being taken by the planning commission, the application shall be forwarded directly to the city council with a record of the planning commission's vote and the commission proceedings thereon.
(Ord. No. 2463 (NCS).)
(a)
Public Hearing Required. After the planning commission makes a recommendation on the application, the city council shall hold a public hearing on the application.
(b)
Notice. Notice of a hearing shall be given in accordance with Division 7: Public Hearing Notice of this article.
(c)
Public Hearing. The city council shall conduct the public hearing and hear testimony for and against the application. A public hearing may be continued without additional public notice.
(d)
Decision. Following the conclusion of the public hearing, the city council shall approve, modify, or reject the planning commission's recommendation, provided that a substantial modification not previously considered by the planning commission shall be referred to the planning commission for a written recommendation prior to consideration of an amendment (such a modification may require additional environmental review in accordance with CEQA if determined applicable by the city planner). Prior to the adoption of a development agreement, the city council shall make written findings supporting the reason for the recommendation in accordance with Section 37-60.810: Required finding of this division. Any approval of a proposed development agreement shall be made by ordinance. The modification or approval of a development agreement is subject to the approval of the applicant.
(Ord. No. 2463 (NCS).)
The planning commission, prior to making written recommendations to the city council, and the city council, prior to approving, or approving with conditions or modifications a development agreement, shall on the basis of the application and testimony submitted make the following finding:
(a)
The development agreement is consistent with the Salinas general plan, any applicable specific plan, and other applicable plans and policies adopted by the Salinas city council.
(b)
A development agreement that includes a subdivision shall not be approved unless the agreement provided that any tentative map prepared for the subdivision will comply with the provisions of Government Code Section 66473.7.
(Ord. No. 2463 (NCS).)
(a)
Either party may propose an amendment to or cancellation in whole or in part of the development agreement previously entered into. Any such amendment or cancellation shall be by mutual consent of the parties or successors in interest, except as provided in Section 37-60.850: Modification or termination by city, or Section 37-60.860: Modification or suspension to comply with state or federal laws or regulations.
(b)
The procedure for the proposal and adoption of an amendment to or cancellation in whole or in part of the development agreement is the same as the procedure for entering into a development agreement in the first instance.
(Ord. No. 2463 (NCS).)
No later than ten days after the city council enters into the development agreement, the city clerk shall file the agreement for recordation with the Monterey County recorder's office. If parties to the agreement or their successors in interest amend or cancel the agreement, or if the city terminates or modifies the development agreement for failure of the applicant to comply in good faith with the terms or conditions of the agreement, the city clerk shall file such action for recordation with the Monterey County recorder.
(Ord. No. 2463 (NCS).)
The city shall review the development agreement at least every twelve months from the date of the executed agreement. The city planner shall be responsible for such periodic review. If, as a result of such periodic review, the city planner determines, on the basis of substantial evidence, that the applicant or successor in interest has complied in good faith with terms or conditions of the development agreement, the review for that period is concluded.
(Ord. No. 2463 (NCS).)
(a)
If the city planner determines that the applicant or successor in interest has not complied in good faith with terms and conditions of the agreement, the city planner shall cause the matter to be set for a public hearing with the city council to consider termination or modification of the agreement.
(b)
The city council shall conduct a public hearing at which the applicant or successor in interest must demonstrate good faith compliance with the terms of the agreement. The burden of proof on this issue is upon the applicant or successor in interest.
(c)
The city council shall determine upon the basis of substantial evidence whether or not the property owner has, for the period under review, complied in good faith with the terms and conditions of the agreement.
(d)
During the public hearing, the applicant, successor in interest and the public shall be given an opportunity to be heard. The city council may refer the matter to the planning commission for further proceedings or for report and recommendations. The city council may impose those conditions to the action it takes, as it considers necessary to protect the interests of the city. The decision of the city council is final.
(e)
If the city council finds and determines on the basis of substantial evidence that the property owner has complied in good faith with the terms and conditions of the agreement during the period under review, the procedure is concluded.
(f)
Modification or termination of the development agreement by the city council shall be filed by the city clerk for recordation with the Monterey County recorder's office.
(Ord. No. 2463 (NCS).)
In the event that state or federal laws or regulations, enacted after a development agreement has been entered into, prevent, or preclude compliance with one or more provisions of the development agreement, such provisions of the agreement shall be modified or suspended as may be necessary to comply with such state or federal laws or regulations.
(Ord. No. 2463 (NCS).)
The issuance of a development agreement shall not relieve the permittee of any requirement to obtain other permits or licensing from the city, or any county, regional, state, or federal agencies.
(Ord. No. 2463 (NCS).)
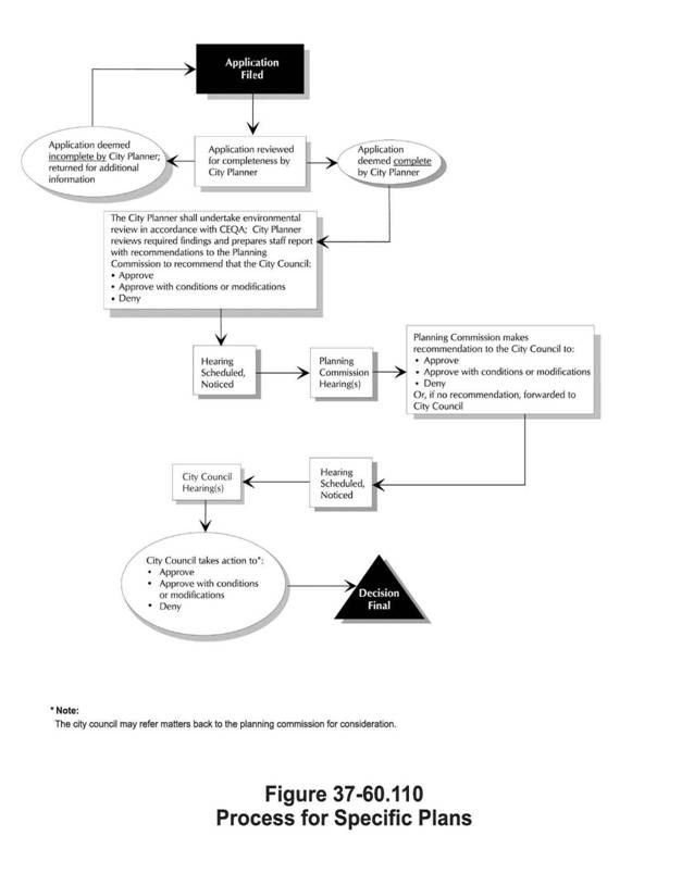
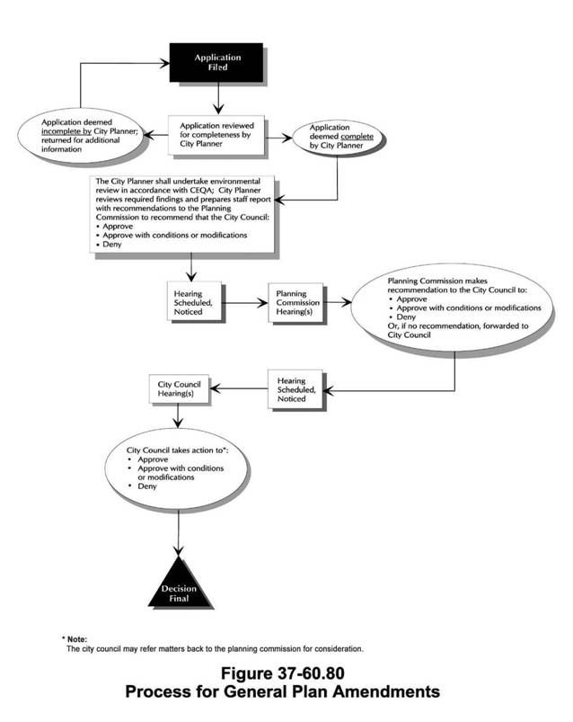
The purpose of this division is to provide a process to amend the city's general plan. Amendments may be considered appropriate in response to changes in city policies, economic conditions, and other factors affecting Salinas. Figure 37-60.80 illustrates the general plan amendment process.
(Ord. No. 2463 (NCS).)
An application for a general plan amendment shall be initiated by submitting an application to community planning and development pursuant to Division 2: Application Procedures of this article.
(Ord. No. 2463 (NCS).)
No mandatory element of the general plan may be amended more frequently than four times during any calendar year. Subject to that limitation, an amendment may be made at any time and may include more than one change to the general plan.
(Ord. No. 2463 (NCS).)
(a)
The city planner shall set the time, date, and location of public hearings.
(b)
The city planner shall undertake environmental review in regard to the proposal, and upon completion of such review and a review of the required findings (Section 37-60.940: Required findings of this division), transmit the application, together with a staff report containing a recommendation to the planning commission and city council, as applicable.
(Ord. No. 2463 (NCS).)
(a)
Public Hearing Required. Following acceptance of an application, the planning commission shall conduct a public hearing for consideration of the application.
(b)
Notice. Notice of a hearing shall be given in accordance with Division 7: Public Hearing Notice of this article.
(c)
Public Hearing. The planning commission shall conduct the public hearing and hear testimony for and against the application. A public hearing may be continued without additional public notice.
(d)
Decision.
(1)
Following the conclusion of the public hearing, the planning commission shall make written recommendations to the city council to approve, approve with conditions or modifications, or deny the application as submitted or in modified form and shall make written findings supporting the reason for the recommendation in accordance with Section 37-60.940: Required findings of this division. An affirmative vote of a majority (not less than four votes) of the planning commission's total membership shall be required to forward the recommendation of the city council.
(2)
In the event that the planning commission is unable to make a recommendation to the city council on the application because a motion on the application fails to receive an affirmative vote of a majority (not less than four votes) of its total membership resulting in no action being taken by the planning commission, the application shall be forwarded directly to the city council with a record of the planning commission's vote and the proceedings thereon.
(Ord. No. 2463 (NCS).)
(a)
Public Hearing Required. After the planning commission makes a recommendation on the application, the city council shall hold a public hearing on the application.
(b)
Notice. Notice of a hearing shall be given in accordance with Division 7: Public Hearing Notice of this article.
(c)
Public Hearing. The city council shall conduct the public hearing and hear testimony for and against the application. A public hearing may be continued without additional public notice.
(d)
Decision. Following the conclusion of the public hearing, the city council shall approve, modify, or reject the planning commission's recommendation, provided that a substantial modification not previously considered by the planning commission shall be referred to the planning commission for a written recommendation prior to consideration of an amendment (such a modification may require additional environmental review in accordance with CEQA if determined applicable by the city planner). Prior to adoption of an amendment, the city council shall make written findings in Section 37-60.940: Required findings of this division. An affirmative vote of not less than four votes of the city council's total membership shall be required for the decision to be final. The failure of the planning commission to report within forty-five days after the referral or within such time as is set by the city council, shall be deemed a recommendation for approval in accordance with Government Code Section 65356.
(Ord. No. 2463 (NCS).)
The planning commission, prior to making written recommendations to the city council, and the city council, prior to approving or approving with conditions or modifications a proposed general plan amendment, shall on the basis of the application and testimony submitted make all of the following findings:
(a)
The proposed general plan amendment is consistent with all other goals, policies, programs, and land uses of applicable elements of the general plan; and
(b)
The proposed general plan amendment promotes the public necessity, convenience, and general welfare.
(Ord. No. 2463 (NCS).)
The planning commission or the city council, as part of their consideration and evaluation of the application, may determine the public interest would be served by:
(a)
Revising the boundaries of an area proposed for a general plan amendment;
(b)
Considering general plan designations not originally presented in a motion, application, or planning commission's recommendation; and
(c)
Considering general plan texts not originally presented in a motion, petition, or planning commission's recommendation.
(Ord. No. 2463 (NCS).)
The purpose of this division is to:
(a)
Provide a process for the development of land in order to reduce design rigidity that otherwise would result from strict application of zoning standards and procedures designed primarily for small parcels;
(b)
Ensure orderly and thorough planning and review procedures that will result in quality urban design;
(c)
Encourage variety and avoid monotony in developments by allowing greater freedom in selecting the means to provide access, light, open space, and amenities;
(d)
Encourage the assembly of properties that might otherwise be developed in unrelated increments to the detriment of surrounding neighborhoods and commercial and industrial areas; and
(e)
Allow freedom of design in order to obtain developments which will be a community asset or environmentally superior by equaling or surpassing the quality required by strict application of the zoning regulations. Figure 37-60.90 illustrates the planned unit development permit process.
(Ord. No. 2463 (NCS).)
(a)
Any use authorized by the underlying zoning district may be included in an approved planned unit development permit consistent with the general plan.
(b)
A planned unit development permit may be granted in combination with any permit authorized by this Zoning Code or subdivision approved in accordance with Chapter 31: Subdivisions of the Salinas Municipal Code.
(Ord. No. 2463 (NCS).)
An application for a planned unit development permit shall be initiated by submitting an application to community planning and development in accordance with Division 2: Application Procedures of this article.
(Ord. No. 2463 (NCS).)
(a)
The city planner shall set the time, date, and location of public hearings.
(b)
The city planner shall undertake environmental review in regard to the proposal, and, upon completion of such review and a review of the required findings (Section 37-60.1030: Required findings of this division), transmit the application, together with a staff report containing a recommendation to the planning commission and city council, as applicable.
(Ord. No. 2463 (NCS).)
(a)
Public Hearing Required. Following acceptance of an application, the planning commission shall conduct a public hearing for consideration of the application.
(b)
Notice. Notice of a hearing shall be given in accordance with Division 7: Public Hearing Notice of this article.
(c)
Public Hearing. The planning commission shall conduct the public hearing and hear testimony for and against the application. A public hearing may be continued without additional public notice.
(d)
Decision.
(1)
Following the conclusion of a public hearing, the planning commission shall make a written recommendation to the city council to approve, approve with conditions or modifications, or deny the application as submitted or in modified form and shall make written findings supporting the reason for the recommendation in accordance with Section 37-60.1030: Required findings of this division.
(2)
In the event that the planning commission is unable to make a recommendation to the city council on the application because a motion on the application fails to receive a majority vote resulting in no action being taken by the planning commission, the application shall be forwarded directly to the city council with a record of the planning commission's vote and the proceedings thereon.
(Ord. No. 2463 (NCS).)
(a)
Public Hearing Required. After the planning commission provides a recommendation on the application for a planned unit development permit, the city council shall hold a public hearing on the application.
(b)
Notice. Notice of a hearing shall be given in accordance with Division 7: Public Hearing Notice of this article.
(c)
Public Hearing. At the time and place set for the public hearing, the city council shall consider the recommendations of the planning commission and shall hear evidence presented for and against the proposed planned unit development permit. The city council may continue a public hearing without additional public notice.
(d)
Decision. Following the conclusion of the public hearing, the city council shall approve, modify, or reject the planning commission's recommendation, provided that a substantial modification not previously considered by the planning commission shall be referred to the planning commission for a written recommendation prior to consideration of an amendment (such a modification may require additional environmental review in accordance with CEQA if determined applicable by the city planner). Prior to the adoption of the planned unit development, the city council written findings supporting the reason for the decision in accordance with Section 37-60.1030: Required findings of this division.
(Ord. No. 2463 (NCS).)
The planning commission, prior to making written recommendations to the city council, and the city council prior to approving or approving with conditions or modifications a planned unit development permit shall, on the basis of the application and testimony submitted, make all of the following findings:
(a)
The location of the planned unit development is in accord with the objectives of this Zoning Code and the purposes of the district in which the site is located;
(b)
The planned unit development and the proposed conditions under which it would be developed or maintained are consistent with the Salinas general plan, applicable specific plan, and other plans and policies adopted by the Salinas city council and will not be detrimental to the public health, safety, or welfare of persons residing or working in or adjacent to the planned unit development, nor detrimental to properties or improvements in the vicinity or to the general welfare of the city; and
(c)
The planned unit development does not represent an exception to the standards of this Zoning Code but rather an alternative resulting in an equal or superior design in comparison to development, which strictly complies with base district property development regulations.
(Ord. No. 2463 (NCS).)
A planned unit development permit, which has been signed by the permittee(s), returned to the city planner within ninety days from the date of approval, and filed for recordation within the Monterey County recorder's office, shall become effective at the end of the appeal period unless appealed in accordance with Division 17: Appeals of this article.
(Ord. No. 2463 (NCS).)
(a)
Expiration of Approval. A planned unit development permit shall expire one year after its effective date, or at an alternative time as specified in the approval, unless any one of the following occurs first:
(1)
A building permit has been issued and construction diligently pursued;
(2)
A certificate of occupancy has been issued;
(3)
The city planner determines that other substantial action has been commenced to carry out the terms and intent of the planned unit development permit; or
(4)
The project is one hundred percent very-low or low income or otherwise qualifying pursuant to Civil Code Section 51.3.
(b)
Transferability. A planned unit development permit shall not be affected by changes in ownership.
(c)
Recordation. The city planner shall file a planned unit development permit for recordation with the Monterey County recorder's office.
(d)
Rescission. The city planner may rescind a planned unit development permit in accordance with Section 37-60.1340: Rescission of permits when the city planner determines the following:
(1)
The project as approved in the planned unit development permit is built-out;
(2)
The structures and improvements will generally conform to and will not be in conflict with the development regulations of the base zoning district;
(3)
The use is not a conditional or nonconforming use;
(4)
There is no mitigation monitoring plan, mitigation measures, or conditions of approval that require on-going monitoring or review that if rescinded would adversely impact the public health, safety, and welfare; and
(5)
The rescission will not have an adverse impact on surrounding land uses.
(e)
Revocation. A revocation of a planned unit development permit shall be in accordance with Section 37-60.1330: Revocation of permits.
(Ord. No. 2463 (NCS).)
A request for modification of an approved planned unit development permit shall be subject to the requirements of Division 16: Modification of Approved Plans of this article.
(Ord. No. 2463 (NCS).)
The purpose of this division is to provide a process to change the boundaries of zoning districts on the zoning map (including the pre-zoning of areas that will be annexed to the city) and to change regulations of this Zoning Code. Figure 37-60.100 illustrates the rezone, pre-zone, and Zoning Code amendment process.
(Ord. No. 2463 (NCS).)
An application for a rezone, pre-zone, or Zoning Code amendment shall be initiated by submitting an application to community planning and development in accordance Division 2: Application Procedures of this article.
(Ord. No. 2463 (NCS).)
(a)
The city planner shall set the time, date, and location of public hearings.
(b)
The city planner shall undertake environmental review in regard to the proposal, and, upon completion of such review and a review of the required findings (Section 37-60.1120: Required findings of this division), transmit the application, together with a staff report containing a recommendation to the planning commission and city council, as applicable.
(Ord. No. 2463 (NCS).)
(a)
Public Hearing Required. Following acceptance of an application, the planning commission shall conduct a public hearing for consideration of the application.
(b)
Notice. Notice of a hearing shall be given in accordance with Division 7: Public Hearing Notice of this article.
(c)
Public Hearing. The planning commission shall conduct the public hearing and hear testimony for and against the application. A public hearing may be continued without additional public notice.
(d)
Decision.
(1)
Following the conclusion of the public hearing, the planning commission shall make written recommendations to the city council to approve or deny the application as submitted or in modified form and shall make written findings supporting the reason for the recommendation in accordance with Section 37-60.1120: Required findings of this division.
(2)
In the event that the planning commission is unable to make a recommendation to the city council on the application because a motion on the application fails to receive a majority vote resulting in no action being taken by the planning commission, the application shall be forwarded directly to the city council with a record of the planning commission's vote and the proceedings thereon.
(3)
Failure of the planning commission to render its report and recommendation within forty days or within the time period designated by the city council, shall be deemed a recommendation for approval in accordance with Government Code Section 65853.
(Ord. No. 2463 (NCS).)
(a)
Public Hearing Required. After the planning commission makes a recommendation on the application, the city council shall hold a public hearing on the application.
(b)
Notice. Notice of a hearing shall be given in accordance with Division 7: Public Hearing Notice of this article.
(c)
Public Hearing. The city council shall conduct the public hearing and hear testimony for and against the application. A public hearing may be continued without additional public notice.
(d)
Decision. Following the conclusion of the public hearing, the city council shall approve, modify, or reject the planning commission's recommendation, provided that a substantial modification not previously considered by the planning commission shall be referred to the planning commission for a written recommendation prior to consideration of an amendment (such a modification may require additional environmental review in accordance with CEQA if determined applicable by the city planner). Prior to adoption of a rezone, pre-zone, or Zoning Code amendment, the city council shall make written findings supporting the reason for the decision in accordance with Section 37-60.1120: Required findings of this division.
(Ord. No. 2463 (NCS).)
The planning commission, prior to making written recommendations to the city council, and the city council, prior to approving or approving with modifications a proposed rezone, pre-zone, or Zoning Code amendment, shall on the basis of the application and testimony submitted make all of the following findings:
(a)
The amendment is consistent with the Salinas general plan, any applicable specific plan, and other plans and policies adopted by the Salinas city council;
(b)
The amendment will not have the effect of reversing the policies of the Salinas general plan, any applicable specific plan, and other plans and policies adopted by the Salinas city council;
(c)
The amendment would not create an isolated district unrelated to adjacent zoning districts; and
(d)
The city has the capability to provide public utilities, roads, and services to serve the uses allowed by the proposed amendment.
(Ord. No. 2463 (NCS).)
The planning commission or the city council, as part of their consideration and evaluation of the application, may determine the public interest would be served by:
(a)
Revising the boundaries of an area proposed for a rezone, pre-zone, or Zoning Code amendment;
(b)
Considering zoning map designations not originally presented in a motion, application, or planning commission's recommendation; and
(c)
Considering zoning regulation amendments not originally presented in a motion, petition, or planning commission's recommendation.
(Ord. No. 2463 (NCS).)
Areas located outside of the city limits shall be assigned pre-zoning designations prior to annexation to the city. Areas annexed into the city limits having a single general plan land use designation shall be pre-zoned in accordance with the general plan designation for the areas. Areas located in the future growth area located generally north of East Boronda Road annexed into the city limits shall be pre-zoned to the NI (new urbanism interim) zoning district with an "SP" (specific plan) overlay district. All other areas annexed into the city having a variety of general plan land use designations shall be pre-zoned to the agricultural (A) zoning district. Upon annexation of the areas to the city, the pre-zoning designation(s) shall become zoning districts for the area. The zoning map shall be amended to show the new city limits and zoning district(s) of the area, as applicable.
(Ord. No. 2463 (NCS).)
The purpose of this division is to provide a process for the development, adoption, and amendment of specific plans and to ensure that the Zoning Code is consistent with state law regulating specific plans, and in particular, Article 8 of Chapter 3 of the California Government Code, commencing with Section 65450 as may be subsequently amended by the state of California. Figure 37-60.110 illustrates the specific plan process.
(Ord. No. 2463 (NCS).)
(a)
A specific plan is required for any areas shown on the zoning map and in Article IV, Division 2: Specific Plan (SP) Overlay District as "specific plan (SP)."
(b)
Specific plans in future growth areas shall be prepared in accordance with the new urbanism design standards contained in Article III, Division 8: New Urbanism (NU) Districts of this Zoning Code.
(Ord. No. 2463 (NCS).)
(a)
An application for a specific plan and a specific plan amendment shall be initiated by submitting an application to community planning and development in accordance with Division 2: Application Procedures of this article.
(b)
As part of the application process, applicants shall inform the city in writing of their intent to prepare a specific plan for an area at least sixty days prior to submittal of an application to community planning and development.
(Ord. No. 2463 (NCS).)
(a)
Specific plans shall be consistent with the general plan.
(b)
Following adoption of a specific plan, developments and uses of land, subdivisions (including tentative tract and parcel maps), public works projects, and development agreements shall be consistent with the specific plan.
(Ord. No. 2463 (NCS).)
(a)
A specific plan shall include a statement of its relationship and consistency with the general plan and compliance with Article 8 of Chapter 3 of the California Government Code, commencing with Section 65450 as may be subsequently amended by the state of California. The city maintains full authority and discretion to determine how a specific plan will be prepared.
(b)
The specific plan must address the following issues:
(1)
The existing uses of land within the planning area must be analyzed to determine the influence the land will have under the specific plan. Existing agriculture, flood plain, environmentally sensitive areas, slopes over ten percent, seismic, sensitive biotic and wildlife communities may substantially affect the type of uses planned for the area. Land uses surrounding the planning area should also be analyzed and connection/transitions/buffers between uses designed to ensure compatibility with those uses identified by the specific plan;
(2)
The proposed distribution, location, intensity, and extent of the uses of land within the planning area, including residential development, economic development, commercial/industrial development, parks, open space, lands to be dedicated for public use, and any easements to accommodate utilities or protect environmental resources;
(3)
The proposed distribution, location, extent, and intensity of major infrastructure components including public and private transportation (including pedestrian ways, bike paths, bus turnouts, parking, public and private rights-of-way, and other transportation systems), parks and recreational facilities (including provision of public access ways), sewage, water, drainage, solid waste disposal, energy, and other essential facilities proposed to be located within the planning area needed to support the land uses described in the plan;
(4)
Development conditions and construction by which development will proceed (including architectural design and landscape concepts), how the project will address the city's new urbanism design concepts, and standards for the conservation, development and use of natural resources (including soils, vegetation and wildlife habitats, water, and energy) where applicable;
(5)
Description of provisions to ensure compatibility with surrounding land uses and resources addressing geologic and fire hazards;
(6)
A program of implementation measures, including regulations, programs, public works projects, and financing measures necessary to carry out the provisions of the preceding requirements; and
(7)
Any other subject that is necessary or desirable for general plan implementation.
(Ord. No. 2463 (NCS).)
(a)
The city planner shall set the time, date, and location of public hearings.
(b)
The city planner shall undertake environmental review in regard to the proposal, and, upon completion of such review and a review of the required findings (Section 37-60.1230: Required findings of this division), transmit the application, together with a staff report containing a recommendation to the planning commission and city council, as applicable.
(Ord. No. 2463 (NCS).)
(a)
Public Hearing Required. Following acceptance of an application, the planning commission shall conduct a public hearing for consideration of the application.
(b)
Notice. Notice of a hearing shall be given in accordance with Division 7: Public Hearing Notice of this article.
(c)
Public Hearing. The planning commission shall conduct the public hearing and hear testimony for and against the application. A public hearing may be continued without additional public notice.
(d)
Decision.
(1)
Following the conclusion of the public hearing, the planning commission shall make written recommendations to the city council to approve, approve with conditions or modifications, or deny the application as submitted or in modified form and shall make written findings supporting the reason for the recommendation in accordance with Section 37-60.1230: Required findings of this division. An affirmative vote of a majority (not less than four votes) shall be required to forward the recommendation to the city council.
(2)
In the event that the planning commission is unable to make a recommendation to the city council on the application because a motion on the application fails to receive an affirmative vote of a majority (not less than four votes) of its total membership resulting in no action being taken by the planning commission, the application shall be forwarded without a recommendation directly to the city council with a record of the planning commission's vote and the proceedings thereon. The failure of the planning commission to report within forty-five days after the referral or within such time as is set by the city council shall be deemed a recommendation of approval in accordance with Government Code Section 65356.
(Ord. No. 2463 (NCS).)
(a)
Public Hearing Required. After the planning commission makes a recommendation on the application, the city council shall hold a public hearing on the application.
(b)
Notice. Notice of a hearing shall be given in accordance with Division 7: Public Hearing Notice of this article.
(c)
Public Hearing. The city council shall conduct the public hearing and hear testimony for and against the application. A public hearing may be continued without additional public notice.
(d)
Decision. Following the conclusion of the public hearing, the city council shall approve, modify, or deny the planning commission's recommendation, provided that a substantial modification not previously considered by the planning commission shall be referred to the planning commission for a written recommendation prior to consideration of the specific plan (such a modification may require additional environmental review in accordance with CEQA as determined by the city planner). Prior to adoption of the specific plan, the city council shall make written findings supporting the reason for the decision in accordance with Section 37-60.1230: Required findings of this division. An affirmative vote of a majority (not less than four votes) of the city council's total membership shall be required for the decision to be final.
(Ord. No. 2463 (NCS).)
The planning commission, prior to making written recommendations to the city council, and the city council prior to approving or approving with conditions or modifications a specific plan or specific plan amendment shall, on the basis of the application and testimony submitted, make all of the following findings:
(a)
The proposed location of the development and proposed conditions under which it will be operated or maintained is consistent with the goals and policies embodied in the Salinas general plan and other applicable plans and policies adopted by the city council.
(b)
The development will not be detrimental to the public health, safety, or welfare of persons residing or working in or adjacent to such a development, nor detrimental to properties or improvements in the vicinity or the general welfare of the city.
(c)
The specific plan and resulting development will be consistent with the provisions of Article 8 of Chapter 3 of the California Government Code, commencing with Section 65450 as may be subsequently amended by the state of California.
(Ord. No. 2463 (NCS).)
(a)
Minor amendments to the specific plan may be approved administratively by the city planner. Minor amendments shall generally be limited to the following:
(1)
An amendment that involves minor changes in building location, design, floor area ratio, floor plan, signage, landscaping, parking, or driveway orientation; and
(2)
Does not involve a change of use, density, or intensity of development (including FAR), or introduction of new or intensified environmental impacts not previously analyzed, and does not change the character of the project.
(b)
All other amendments to the specific plan shall be processed in the same manner as an application for the original approval of the specific plan unless otherwise authorized by the specific plan.
(Ord. No. 2463 (NCS).)
An applicant may initiate a request for a minor modification of an approved development review application by submitting an application to community planning and development in accordance with Division 2: Application Procedures of this article. Minor modifications must be granted in writing by the city planner prior to the issuance of a building permit for any modified plans. To grant the request, the city planner must determine that the requested modification is substantially in compliance with the original approval plans. Minor modifications shall generally be limited to the following:
(a)
A modification that involves minor changes in color, material, signage, design, landscape material, or parking or driveway orientation; or
(b)
A modification that involves minor design changes that represent an improvement to previous engineering, site design, or building practices provided the request does not change the character of the project or result in negative impacts to adjoining properties, drainage facilities, or rights-of-way.
(Ord. No. 2463 (NCS).)
All modifications that do not meet the criteria in Section 37-60.1250: Minor modification shall be considered major modifications and shall be subject to the same review procedures established for the original development review application.
(Ord. No. 2463 (NCS).)
(a)
The purpose of this division is to provide a process to govern the appeals of discretionary decisions of the city planner and planning commission; and
(b)
To avoid results inconsistent with the purposes of this Zoning Code, decisions of the city planner may be appealed to the planning commission, and decisions of the planning commission may be appealed to the city council. Figure 37-60.120 illustrates the appeals process.
(Ord. No. 2463 (NCS).)
(a)
Filing of Appeal. An appeal shall be initiated by submitting an application to community planning and development in accordance with Division 2: Application Procedures of this article. The appeal application shall state, as appropriate, any of the following:
(1)
A determination or interpretation that is not in accord with the purposes of this article;
(2)
There was an error or abuse of discretion;
(3)
The record includes inaccurate information; or
(4)
A decision is not supported by the record.
(b)
Effect on Decisions. Decisions that are appealed shall not become effective until the appeal is resolved.
(Ord. No. 2463 (NCS).)
(a)
Appeals by Applicant or Interested Parties. Appeals of decisions by an applicant or any interested party shall be initiated within ten days of the decision. The city manager may be considered an interested party on behalf of the city of Salinas.
(b)
Time Limits. When the appeal period ends on a day that community planning and development is not open to the public for business, the time limits shall be extended to the next full working day.
(Ord. No. 2463 (NCS).)
(a)
Hearing Date for Appeal. An appeal shall be scheduled for a hearing before the appellate body within sixty days of the city's receipt of an appeal unless both applicant and appellant consent to a later date.
(b)
Notice and Public Hearing. An appeal hearing shall be a public hearing. Notice of the public hearing shall be given in accordance with Division 7: Public Hearing Notice of this article.
(c)
Hearing. The hearing before the appellate body shall be de novo. At a de novo hearing, the appellate body may hear all such testimony and evidence on the entirety of the application as may be presented by any person at that appeal hearing. If relevant new evidence that was not known and could have been known at the original hearing is presented at the appeal hearing the application may be returned to the planning commission. At the appeal hearing, the appellate body shall review the record of the decision and hear testimony of the appellant, the applicant, and any other interested party.
(d)
Decision and Notice.
(1)
The appellate body may reject an appeal for failure of the appellant to present all the evidence available to him or her at the time of the original hearing on the application if the appellant had notice of the original hearing.
(2)
After the hearing, the appellate body shall affirm, affirm with conditions, modify, or reverse the original decision. When a decision is modified or reversed, the appellate body shall state the specific reasons and make findings as necessary to support its decision.
(3)
The appellate body may designate such conditions, as it deems necessary to secure the purposes of this Zoning Code. Such conditions may include monitoring to assure compliance with the conditions set forth in the decision. Other conditions may include, but are not limited to, health and safety requirements, architectural and site approval, time limitations, street dedications, and street and drainage improvements. The appellate body may also require such security and guarantees, as it deems appropriate to assure compliance with the conditions imposed.
(4)
The city planner shall mail notice of a planning commission decision and the city clerk shall mail notice of a city council decision. Such notice shall be mailed within ten working days after the date of the decision to the applicant, the appellant, and any other party requesting such notice.
(5)
In the event that the planning commission is unable to affirm, modify, or reverse the original decision because a motion on the appeal fails to receive majority vote resulting in no action being taken by the planning commission, the appeal shall be forwarded directly to the city council with a record of the planning commission's vote and the proceedings thereon.
(6)
A planning commission decision on an appeal may be appealed to the city council in accordance with the provisions of Sections 37-60.1280: Initiation of appeal and 37-60.1290: Time limits.
(Ord. No. 2463 (NCS).)
A decision by the city council regarding an appeal shall become final on the date the decision is announced to the public. A decision by the planning commission regarding an appeal shall become final on the date the decision is announced to the public, unless appealed to the city council.
(Ord. No. 2463 (NCS).)
All persons empowered by this Zoning Code to grant permits, licenses, certificates, or other approvals shall comply with the regulations of this Zoning Code and grant no permit, license, certificate, or approval in conflict with such regulations. Any permit, license, certificate, or approval granted in conflict with any provision of this Zoning Code shall be null and void.
(Ord. No. 2463 (NCS).)
(a)
Duties of the City Planner. Upon determination by the city planner that there are reasonable grounds for revocation of a conditional use permit, variance, planned unit development permit, administrative permit, or site plan review authorized by this Zoning Code, a revocation hearing shall be scheduled for consideration before the planning commission or the city council, whichever originally took final action on the permit. If the city planner approved the permit, then the hearing shall be scheduled before the planning commission. For purposes of this division, the term "permit" shall include the development review application approvals noted above.
(b)
Notice and Public Hearing. Notice of the revocation hearing for a permit shall be given to the property owners, tenants, lessees, and mortgagees in the subject property as shown in a preliminary title report, any person who has filed a written request for such notice, and any other person required to receive notice in accordance with Division 7: Public Hearing Notice of this article. The notice shall be provided in accordance with Division 7: Public Hearing Notice of this article.
(c)
Hearing. The body conducting the hearing shall hear testimony from the owner or authorized agent of the use or structure for which the permit was granted, if present. At a public hearing, the testimony of any other interested person shall also be heard.
(d)
Required Findings. A permit may be revoked or modified if any one of the following findings can be made:
(1)
That the permit was obtained by misrepresentation or fraud;
(2)
That the terms or conditions of approval of the permit have not been met;
(3)
That the improvement, use, or activity authorized by the permit is in violation of any statue, ordinance, law, or regulation or constitutes a nuisance;
(4)
That the owner or occupant of the property is conducting the use or any associated or other use of the property in violation of any statue, ordinance, law, or regulation or in a manner that constitutes a nuisance; or
(5)
That there has been a discontinuance of the exercise of the entitlement granted by the permit for a period of one hundred eighty days or longer.
(e)
Decision and Notice. After the conclusion of the hearing, the body that conducted the hearing shall announce a decision, and shall mail notice of the decision to the property owners, tenants, lessees, and mortgagees in the subject property as shown in a preliminary title report, and to any person who has filed a written request for such notice. The city planner shall file a notice of the revocation decision for recordation with the Monterey County recorder's office.
(f)
Effective Date—Appeals. A decision to amend or revoke a discretionary permit shall become final ten days after the date of the decision is announced, unless appealed in accordance with Division 17: Appeals of this article.
(g)
Cumulative Rights. The city's right to amend or revoke a discretionary permit, as provided in this section, shall be cumulative to any other remedy allowed by law.
(Ord. No. 2463 (NCS).)
The city planner has the authority to administratively rescind without public notice or public hearing, a conditional use permit, variance, administrative permit, or site plan review authorized by this Zoning Code where the use or activity has been discontinued and where all property owners, tenants, lessees, and mortgagees of the subject property as indicated in a preliminary title report, request rescission of the permit approval. The city planner additionally has the authority to administratively rescind, without public notice or public hearing, a planned unit development permit where all property owners, tenants, lessees, and mortgagees of the subject property, as indicated in a preliminary title report, request rescission of the permit approval, and where the city planner determines that the planned unit development meets the requirements of Section 37-60.1050(d): Rescission. The city planner shall file a notice of the permit rescission for recordation with the Monterey County recorder's office.
(Ord. No. 2463 (NCS).)
A nonconforming use or structure shall be terminated in accordance with the requirements of Section 37-50.160: Nonconforming uses and structures.
(Ord. No. 2463 (NCS).)
(a)
The city attorney shall be authorized to enforce the provisions of the Zoning Code and all related agreements, covenants, resale restrictions, promissory notes, deeds of trust, and other requirements placed on project approvals by civil action and any other proceeding or method permitted by law. The city may, at its discretion, take such enforcement action as is authorized under the Salinas Municipal Code and/or any other action authorized by law or by any regulatory document, restriction, or agreement executed under this Zoning Code.
(b)
Failure of any official or agency to fulfill the requirements of this Zoning Code shall not excuse any applicant or owner from the requirements of this Zoning Code.
(c)
No permit, license, map, or approval or entitlement shall be issued, including without limitation a final inspection of occupancy, until all applicable requirements of the article have been satisfied.
(Ord. No. 2463 (NCS).)
Any building or structure set up, erected, constructed, altered, enlarged, converted, moved, or maintained contrary to the provisions of this Zoning Code, and any use of any land, building or premises established, conducted, operated, or maintained contrary to the provisions of this Zoning Code, shall be declared to be unlawful and a public nuisance. The city attorney shall, upon order of the Salinas city council, immediately commence action or proceedings for the abatement, removal, and enjoinment thereof in the manner provided by law, and shall take such other steps and shall apply to such courts as may have jurisdiction to grant such relief as will abate and remove such building or structure, and restrain and enjoin any person, firm, or corporation from setting up, erecting, building, maintaining, or using any such building, structure, or property contrary to the provisions of this chapter. The remedies provided for in this division shall be cumulative and not exclusive.
(Ord. No. 2463 (NCS).)
Except as otherwise provided, any person, firm, or corporation, whether as principal, agent, employee, or otherwise, violating, causing or maintaining the violation of any of the provisions of this chapter shall be guilty of a misdemeanor or an infraction, as charged. Each person convicted may be deemed guilty of a separate offense for every day during any portion of which any violation of this Zoning Code is committed or permitted. The remedies provided herein shall be cumulative and not exclusive and shall not preclude the city from any other remedy or relief to which it otherwise would be entitled under law or equity including administrative remedies available under the Salinas Municipal Code.
(Ord. No. 2463 (NCS).)
Any violation of this Zoning Code or condition of any permit, certification, license, agreement, or other entitlement granted in accordance with this Zoning Code, may be redressed in accordance with Section 1.8.1: Civil action enforcement and Section 1.8.2: Liability for costs of the Salinas Municipal Code.
(Ord. No. 2463 (NCS).)
The applicant(s) for any permit included in this Zoning Code shall defend, indemnify, and hold harmless the city or any of its boards, commissions, agents, officers, and employees from any claim, action, or proceeding against the city, its boards, commissions, agents, officers, or employees to attack, set aside, void, or annul, the approval of any use, permit, or entitlement provided for in this chapter. The city shall promptly notify the applicant(s) of any such claim, action, or proceeding. The city shall cooperate in the defense. Nothing contained in this section shall prohibit the city from participating in a defense of any claim, action, or proceeding if the city bears its own attorney's fees and costs, and the city defends the action in good faith.
(Ord. No. 2463 (NCS).)
- Administration.
All development proposals within the city of Salinas may be subject to one or more development application processing procedures contained in this article. The exact application processing procedures applicable to a specific project will be determined by the city planner based on the provisions of the general plan, the Zoning Code, and an understanding of the project specifics.
(Ord. No. 2463 (NCS).)
Table 37-60.10 outlines the primary types of development review applications and review procedures:
Notes:
(1) Provided no protest of the city planner's decision is received prior to or on the date intended for approval.
(2) Unless authority for a decision is specifically assigned to the city planner.
(3) Unless appealed to the appellate body pursuant to Article VI. Administration, Division 17: Appeals.
(4) Requires LAFCO approval.
(5) The city planner reserves the right to refer any decision on an application to the planning commission if the application raises substantial land use issues.
(6) Minor conditional use permit applications for minor exceptions and residential design review shall require a public hearing and decision by the planning commission unless the applicant has provided the written approval of all required property owners in accordance with Section 37-60.490: Minor conditional use permits.
(7) Application and review procedures for parcel maps and tentative maps shall be in accordance with Chapter 31: Subdivisions of the Municipal Code.
(Ord. No. 2463 (NCS).)
(Ord. No. 2532 (NCS), § 18, 11-13-2012)
The following three review bodies shall make decisions on the applications authorized by this Zoning Code as illustrated in Table 37-60.10 and as described in this article and in Sections 37-10.160: City planner authority, 37-10.170: Planning commission authority, and 37-10.180: City council authority of this Zoning Code:
(a)
The city planner;
(b)
The planning commission;
(c)
The city council.
(Ord. No. 2463 (NCS).)
(a)
The presence of a majority of the total appointed members of the planning commission shall constitute a quorum.
(b)
With the exception of the adoption or amendment of the general plan or a specific plan, the affirmative vote of a majority of a quorum of the planning commission shall be required to constitute a decision to approve, conditionally approve, or deny an application authorized by this Zoning Code for which it is the decision-making body. A recommendation of the planning commission to the council on the adoption or amendment of the general plan or a specific plan shall require the affirmative vote of a majority (no less than four votes) of the total membership of the planning commission.
(c)
In the event that a majority of a quorum of the planning commission fails to vote to approve, conditionally approve, or deny an item or application authorized by this Zoning Code for which it is the decision-making body, the result shall be no action taken by the planning commission, and the item or application shall be forwarded without a recommendation directly to the city council with a record of the commission's vote and the commission's proceeding thereon.
(d)
In the event that a majority of the total membership of the planning commission fails to vote in favor of a recommendation to the council on the adoption or amendment of the general plan or a specific plan, the item shall be forwarded without a recommendation directly to city council with a record of the commission's vote and the commission's proceeding thereon.
(Ord. No. 2463 (NCS).)
(a)
A project application that is subject to a discretionary approval and is not statutorily or categorically exempt from the California Environmental Quality Act shall be subject to environmental review prior to consideration of the project by the planning commission or city council, as applicable. As part of the environmental review of a project, the city planner shall determine, based upon the information contained in the initial study whether a negative declaration, a negative declaration with mitigation, or an environmental impact report shall be prepared and may at their discretion, select a private consultant to prepare the appropriate environmental document at the applicant's expense.
(b)
For nondiscretionary project applications, the city planner shall determine if environmental review and documentation is required, in accordance with the California Environmental Quality Act. When required, such review and documentation shall be completed prior to issuance of a building permit for the project.
(Ord. No. 2463 (NCS).)
The official record of a public hearing shall include oral testimony, public hearing notices, the minutes of the meeting, all applications, exhibits and papers submitted, and all staff reports and recommendations. The city planner shall maintain the record of the planning commission, and the city clerk shall maintain the record of the city council.
(Ord. No. 2463 (NCS).)
Applications shall be required on forms provided by community planning and development for all land use actions subject to the provisions of this Zoning Code.
(Ord. No. 2463 (NCS).)
(a)
Development review applications and public review proceedings may be initiated by the city council, planning commission, or by application of any interested party. The city council may also initiate an application on behalf of an interested party upon the interested party's written request. In such case, all application and related costs and expenses, including staff costs, shall be the responsibility of the interested party.
(b)
Applications shall be signed by the interested party, and those applications involving real property (excluding those applications initiated by the city council or planning commission) shall also include the property owner's or their authorized agent's signature except that applications involving three or more properties with different ownerships shall be required to include the signatures of those property owners or their authorized agents who own fifty-one percent or more of the total land area in the application project area. In such case, the interested party, at the time of the application submittal, shall also provide written documentation that all owners of real property (as shown on the latest equalized assessment roll) within the project area have been given notice by certified mail of the interested party's intent to submit the subject application.
(c)
If an application involves multiple real properties with different ownerships, a map identifying the ownership of those properties shall be submitted with the application.
(d)
The authorized agent of any person with a legal or equitable interest may also initiate an application.
(e)
The city planner may require proof of ownership, notice to property owner by certified mail or authorization to apply as required in this section prior to the acceptance of any application.
(Ord. No. 2463 (NCS).)
(Ord. No. 2541 (NCS), § 1, 7-23-2013)
(a)
All applications shall be submitted to community planning and development.
(b)
The city planner shall accept applications made by those persons with standing to make such an application. Applications shall be deemed received upon receipt of fees prescribed by resolution of the city council.
(c)
For discretionary applications subject to California Government Code Section 65943, the city planner shall determine whether the submitted application materials are complete and shall notify the applicant of the decision in writing and identify in writing any additional information required to complete the application, no later than thirty days after an application has been received. No application shall be considered complete until all additional information required by the city planner is received.
(d)
For administrative and all other nondiscretionary applications, an application shall not be considered complete until all additional information required by the city planner is received.
(e)
A determination of completeness shall not constitute a determination of compliance with the regulations of this Zoning Code.
(Ord. No. 2463 (NCS).)
(Ord. No. 2507 (NCS), § 47, 5-18-2010)
(a)
The time for processing applications for development applications or acting on applications established by California law or by this Zoning Code shall commence on the date that the application is deemed complete. Material modifications of any application by the applicant following the filing of the application and prior to the expiration of the period during which the city is required to take action shall extend the period for thirty days following the city planner's determination that the modified application is complete and the application has been refiled.
(b)
Applications that have been deemed incomplete by the city planner and for which there has been no re-submittal of the required materials by the applicant within one hundred eighty days from the date of the incompleteness letter shall be considered withdrawn and a new application and fees shall be required to be submitted to community planning and development to further process the project.
(Ord. No. 2463 (NCS).)
When one or more discretionary actions are required for a single project, all required applications may be filed concurrently. When filed concurrently, the applications will be reviewed and processed concurrently and will be subject to the processing requirements of the application requiring the most stringent review.
(Ord. No. 2463 (NCS).)
The accuracy of all information, maps, and lists submitted shall be the responsibility of the applicant. The city planner may reject as incomplete an application that does not supply the required information or that includes inaccurate or incomplete information.
(Ord. No. 2463 (NCS).)
(a)
Any application or petition for a land use action may be withdrawn at any time prior to a public hearing by filing a written request for withdrawal with the city planner.
(b)
The request for withdrawal shall be signed by all persons who signed the original application, or their designated agents or successors.
(c)
Any such application or petition may be withdrawn after commencement of a hearing thereon, with approval of the appropriate hearing body.
(d)
With a request for withdrawal, the applicant may request a refund of fees; however, the refund of fees shall be less any staff and administrative costs incurred by the city. No refund shall be made where the development application has been noticed for hearing.
(Ord. No. 2463 (NCS).)
The purpose of this division is to provide a process to acquaint the applicant with the applicable city procedures, regulations, and standards, and to identify potential development and environmental issues associated with a proposed or conceptual development project. Preliminary project review shall be an optional review process available to the applicant on a voluntary basis.
(Ord. No. 2463 (NCS).)
An application for a preliminary project review shall be initiated by submitting an application to community planning and development in accordance with Division 2: Application Procedures of this article. The submittal of an application for a preliminary project review does not constitute a formal filing of a project and is intended solely to assist the project applicant and city in the review of conceptual development plans.
(Ord. No. 2463 (NCS).)
Following receipt of a complete preliminary project review application, the city planner will notify the applicant of the date, time, and location of the meeting. No public notice or hearing is required or will be provided in conjunction with such meeting. At the meeting, staff will discuss the proposal with the applicant and provide preliminary comments in regard to the proposal. No approval or denial of the subject application will be provided in conjunction with such meeting.
(Ord. No. 2463 (NCS).)
The purpose of this division is to provide an administrative review process for applications for minor land use actions that:
(a)
Have little potential for affecting surrounding properties;
(b)
Are statutorily or categorically exempt from the California Environmental Quality Act; and
(c)
Are not subject to discretionary or review requirements of this article, including home occupation permits, temporary use of land permits, large family day care home permits, master sign plans, sign permits, medium project employee housing, and Type A emergency shelters. Site plan review applications, although administrative in nature, shall be subject to the requirements of Division 5: Site Plan Review. Figure 37-60.10 illustrates the administrative permit process.
(Ord. No. 2463 (NCS).)
(Ord. No. 2532 (NCS), § 19, 11-13-2012)
An application for an administrative permit shall be initiated by submitting an application to community planning and development pursuant to Division 2: Application Procedures of this article.
(Ord. No. 2463 (NCS).)
The city planner shall approve or approve with modifications to comply with applicable regulations, an administrative permit that conforms to the regulations established in this Zoning Code or deny a permit that does not. The city planner shall render a decision on an administrative permit without public notice or hearing.
(Ord. No. 2463 (NCS).)
(a)
Expiration. An administrative permit shall expire one year after its effective date, or at an alternative time as specified in the approval, unless any one of the following occurs first:
(1)
A building permit has been issued and construction diligently pursued;
(2)
A certificate of occupancy has been issued;
(3)
The use is established; or
(4)
The city planner determines that other substantial action has been commenced to carry out the terms and intent of the administrative permit.
(b)
Transferability. An administrative permit shall not be affected by changes in ownership.
(c)
Rescission. The city planner may rescind an administrative permit in accordance with Section 37-60.1340: Rescission of permits.
(d)
Revocation. A revocation of an administrative permit shall be in accordance with Section 37-60.1330: Revocation of permits.
(Ord. No. 2463 (NCS).)
An administrative permit shall become effective on the date of approval by the city planner. Appeals of the city planner's decision shall be in accordance with Division 17: Appeals of this article.
(Ord. No. 2463 (NCS).)
The purpose of this division is to:
(a)
Provide a streamlined administrative review process for verifying a project's compliance with this Zoning Code's development, design, and use standards; and
(b)
Assure landowners, business owners, and developers that proposed uses, structures, and site improvements comply with the provisions of this Zoning Code before preparation of plans for building permits. Figure 37-60.20 illustrates the site plan review process.
(Ord. No. 2463 (NCS).)
Site plan review shall be applicable to the following unless otherwise provided in this Zoning Code:
(a)
All new permitted structures and site improvements subject to the regulations in this Zoning Code;
(b)
The use or reuse of existing structures or land, except as provided in Section 37-60.250: Exceptions to site plan review; or
(c)
The addition of floor area to a site containing an existing structure.
(Ord. No. 2463 (NCS).)
All uses and improvements subject to site plan review as noted in use classification tables shall conform to the regulations established in this Zoning Code.
(Ord. No. 2463 (NCS).)
Site plan review shall not be required for those uses shown in the use classification tables in Article III: Base District Regulations, for any of the following:
(a)
A change of occupancy which does not result in a change of the existing use classification;
(b)
An existing structure which changes from a use classification requiring site plan review to another use classification requiring site plan review, as provided by the use classification table for the district in which it is located, and where no floor area is added and parking demand is not increased by the change in use;
(c)
Changes of use classification on site which meet current development standards; or
(d)
Minor site improvements that do not increase floor area by more than ten percent of the gross floor area, add features that contribute to the use such as, but not limited to, parking lot lighting, loading spaces, loading docks, mechanical equipment, stairs, elevator shafts, carports, recycling and solid waste enclosures
(Ord. No. 2463 (NCS).)
(Ord. No. 2507 (NCS), § 12, 5-18-2010)
An application for a site plan review shall be initiated by submitting an application to community planning and development in accordance with Division 2: Application Procedures of this article.
(Ord. No. 2463 (NCS).)
The city planner shall approve or approve with modifications to comply with applicable provisions of this Zoning Code, a site plan review application that conforms to the regulations established in this Zoning Code or deny an application that does not. The city planner shall render a decision on a site plan review application without public notice or hearing.
(Ord. No. 2463 (NCS).)
(a)
Expiration. Site plan review shall expire one year after its effective date, or at an alternative time as specified in the approval, unless any one of the following occurs first:
(1)
A building permit has been issued and construction diligently pursued;
(2)
A certificate of occupancy has been issued;
(3)
The use is established in conformance with the provisions of this Zoning Code;
(4)
The city planner determines that substantial action has commenced to carry out the terms and intent of the site plan review; or
(5)
The project is one hundred percent very-low or low income or otherwise qualifying pursuant to Civil Code Section 51.3.
(b)
Transferability. Site plan review shall not be affected by changes in ownership.
(c)
Rescission. The city planner may rescind a site plan review approval in accordance with Section 37-60.1340: Rescission of permits.
(d)
Revocation. A revocation of a site plan review approval shall be in accordance with Section 37-60.1330: Revocation of permits.
(Ord. No. 2463 (NCS).)
Improvements required as a result of site plan review may be constructed after the establishment of a permitted use provided all of the following conditions exist:
(a)
Applicability.
(1)
Existing development: applicable only to parcels with existing structures;
(2)
Zoning: parcels within C, I, MU, NU (VC), and PS districts;
(3)
Site size: one acre or more;
(4)
Spaces available for occupancy by tenants: two or more existing;
(5)
Existing level of compliance: lacking fifty percent of any required site improvement.
(b)
Timetable for Improvements.
(1)
Fifty percent of the improvements required to bring the site into conformance shall be completed within one year following certification by the city planner that site plan review has been completed.
(2)
All required improvements shall be completed within two years following certification by the city planner that site plan review has been completed.
(c)
Prohibition to Operate. Any use of property subject to site plan review shall cease if the timetable for improvements is not met.
(d)
Assurances. The city planner shall require the building official to withhold future building, electrical, plumbing, or mechanical permits or certificates of occupancy for the site if any of the improvements required as part of site plan review are not made within the timetables established in this section. Building, electrical, plumbing, mechanical, and other such permits necessary to correct hazardous conditions shall not be affected.
(Ord. No. 2463 (NCS).)
A request for a modification of an approved site plan review shall be subject to the requirements of Division 16: Modification of Approved Plans of this article.
(Ord. No. 2463 (NCS).)
A site plan review shall become effective on the date of approval by the city planner if signed by the permittee(s) and returned to the city planner within ninety days of the approval date. Appeals of the city planner's decision shall be in accordance with Division 17: Appeals of this article.
(Ord. No. 2463 (NCS).)
This division establishes a review process for lot line adjustments (including lot consolidations) in accordance with the Subdivision Map Act. Figure 37-60.30 illustrates the lot line adjustment process.
(Ord. No. 2463 (NCS).)
An application for a lot line adjustment shall be initiated by submitting an application to community planning and development in accordance with Division 2: Application Procedures of this article.
(Ord. No. 2463 (NCS).)
Following acceptance of an application, the city planner shall have the authority to approve, conditionally approve, or disapprove an application for a lot line adjustment without public notice or hearing.
(Ord. No. 2463 (NCS).)
(a)
The city planner shall approve a lot line adjustment if, on the basis of the complete application, all of the following findings can be made:
(1)
The lot line adjustment is consistent with the Salinas general plan and the regulations of this Zoning Code;
(2)
The lot line adjustment shall not impair existing easements or shall facilitate the relocation of existing easements, utilities, or infrastructure serving adjacent lots, parcels, or public lands and streets;
(3)
The lot line adjustment shall not impair existing access or create a need for access to adjacent lots or parcels;
(4)
The lot line adjustment shall not require alteration of existing improvements or buildings, create a need for any building improvements, or otherwise create noncompliance with the Uniform Building Codes; and
(5)
The lot line adjustment shall not adjust or remove the boundary between parcels for which an improvement agreement has been recorded and all required improvements have not been completed, unless the city planner determines that the proposed adjustment or removal will not significantly affect the improvement agreement.
(b)
The city planner may attach conditions of approval on the lot line adjustment in order to:
(1)
Comply with the provisions of the Salinas general plan and this Zoning Code;
(2)
Require pre-payment of real property taxes prior to approval of the lot line adjustment; or
(3)
Facilitate relocation of existing utilities, infrastructure, or easements.
(c)
No record of survey shall be required for a lot line adjustment unless required by Section 8762 of the Business and Professions Code.
(Ord. No. 2463 (NCS).)
Upon a determination by the city planner that the proposed lot line adjustment meets all the requirements or approval or conditional approval, the city planner shall execute a certificate of compliance as provided for in Chapter 31: Subdivisions of the Salinas Municipal Code. The approved lot line adjustment and the certificate of compliance shall be filed by the city planner for recordation with the Monterey County recorder's office.
(Ord. No. 2463 (NCS).)
The purpose of this division is to provide a standard for the conduct of public hearings that complies with state public hearing requirements and afford the public due process through notification and participation in zoning and development proposals.
(Ord. No. 2463 (NCS).)
When a provision of this Zoning Code requires notice of a public hearing pursuant to this article, such notice shall be made at least once in a newspaper of general circulation within Salinas designated by the Salinas city council at least ten calendar days prior to the hearing.
(Ord. No. 2463 (NCS).)
The city planner shall set the date, time, and place for the public hearing.
(Ord. No. 2463 (NCS).)
When a provision of this Zoning Code requires notice of a public hearing pursuant to this article, such notice shall be given in all of the following ways:
(a)
Notice of the public hearing shall be mailed or delivered at least ten calendar days prior to the hearing to the owner of the subject real property or their duly authorized agent, to the project applicant, and to any other person as required by this article;
(b)
Notice of the public hearing shall be mailed or delivered at least ten calendar days prior to the hearing to each local agency expected to provide water, sewage, streets, roads, schools, or other essential facilities or services to the project, whose ability to provide those facilities and services may be significantly affected;
(c)
Notice of the public hearing shall be mailed or delivered at least ten calendar days prior to the hearing to all owners of real property as shown on the latest equalized assessment roll within three hundred feet of the real property that is the subject of the hearing. In lieu of utilizing the assessment roll, records of the county assessor or tax collector (or other reliable method approved by the city council) may also be used. If the number of owners to whom notice would be mailed or delivered is greater than one thousand, notice may be provided by placing a display advertisement of at least one-eighth page in a newspaper of general circulation within Salinas at least ten calendar days prior to the hearing; and
(d)
If the notice of the public hearing is mailed or delivered pursuant to this section, the notice shall also be:
(1)
Published at least once in a newspaper of general circulation within Salinas at least ten calendar days prior to the hearing, and
(2)
Posted at least ten calendar days prior to the hearing in at least three public places within Salinas, including at least one at the subject property, which is the subject of the proceeding. The notice shall meet all posting requirements as established by community planning and development.
(Ord. No. 2463 (NCS).)
When a provision of this Zoning Code requires notice of a public hearing, the notice shall be mailed or delivered at least ten calendar days prior to the hearing to any person who has filed a written request for notice with either the city clerk or with any other person designated by the city council to receive these requests.
(Ord. No. 2463 (NCS).)
Compliance with these provisions shall be deemed sufficient for the city to act regardless of actual receipt of notice.
(Ord. No. 2463 (NCS).)
The failure of any person or entity to receive notice given pursuant to this division shall not constitute grounds for any court to invalidate the actions for which the notice was given. No action, inaction, recommendation, or decision of the city planner, the planning commission, the city council, or any of its officials on any matter subject to this Zoning Code shall be invalid or set aside by reason of any error, irregularity, informality, neglect, or omissions as to any notice or method of procedure pursuant to this Zoning Code unless a finding is made based on substantial evidence in the record that the complaining party suffered substantial injury from that error, irregularity, neglect, or omission, and that a different result would have been probable if the error, irregularity, informality, neglect, or omission had not occurred in accordance with Government Code Section 65010(b).
(Ord. No. 2463 (NCS).)
Any public hearing conducted pursuant to this division may be continued from time to time and shall not require additional notification.
(Ord. No. 2463 (NCS).)
(a)
The purpose of this division is to provide flexibility in the application of land use and development regulations necessary to achieve the purposes of the Zoning Code by establishing procedures for the approval, conditional approval, or disapproval of minor, administrative, and non-administrative conditional use permit applications; and
(b)
To ensure that use classifications that typically have unusual site development features or operating characteristics receive special consideration so that they will be designed, located, and operated in a manner, which is compatible with uses on adjoining properties and in the surrounding area. Figure 37-60.40 illustrates the conditional use permit process.
(Ord. No. 2463 (NCS).)
An application for a conditional use permit (minor, administrative, or non-administrative) shall be initiated by submitting an application to community planning and development in accordance with Division 2: Application Procedures of this article.
(Ord. No. 2463 (NCS).)
The city planner and the planning commission shall have authority to grant minor, administrative, and non-administrative conditional use permits in accordance with the requirements of this division.
(Ord. No. 2463 (NCS).)
(a)
Minor Conditional Use Permits. The city planner shall have the authority to administratively grant conditional use permits for minor exceptions in accordance with the requirements of Section 37-60.490: Minor conditional use permits.
(b)
Administrative Conditional Use Permits. The city planner shall have the authority to administratively grant conditional use permits (including, but not limited to, live entertainment permits and residential design reviews) without the requirement for a public hearing in accordance with Section 37-60.500: Administrative conditional use permits subject to the following:
(1)
In addition to those findings required in Section 37-60.520: Required findings and Section 37-60.500(f): Residential Design Review of this division, the city planner determines in written findings that the proposed use or structure is statutorily or categorically exempt from the California Environmental Quality Act;
(2)
The city planner determines the proposed conditional use permit meets all of the applicable requirements of Section 37-60.500: Administrative conditional use permits; and
(3)
No protest of the city's planner's decision is received prior to or on the date intended for approval as indicated in Section 37-60.500(b): Notice of Intent to Approve of this section.
(c)
Non-administrative Conditional Use Permits. The city planner shall not have the authority to grant non-administrative conditional use permits in accordance with Section 37-60.505: Non-administrative conditional use permits; however, the city planner shall:
(1)
Set the time, date, and location of the planning commission hearing for non-administrative conditional use permits.
(2)
Undertake environmental review in regard to such proposals, and, upon completion of such review, transmit the application, together with a staff report containing a recommendation to the planning commission.
(Ord. No. 2463 (NCS).)
(a)
Conditional Use Permit for a Minor Exception.
(1)
Applicability. An application for a conditional use permit for a minor exception shall apply to development in accordance with the requirements of Section 37-50.160(g): Minor Exceptions.
(2)
Notice of Intent to Approve to Adjacent Property Owners. An application for a conditional use permit for a minor exception shall require a public hearing and decision by the planning commission in accordance with Section 37-60.510: Planning commission duties unless notice of intent to approve a minor exception is provided to all owners of real property abutting the boundaries of the site as shown on the latest equalized assessment roll (or other reliable method as approved by the city council) at the time of the application submittal. The notice shall be mailed or delivered at least ten calendar days prior to the proposed approval date set forth by the city planner. If no response in opposition to a minor exception is received by the city planner prior to the noticing deadline and the application for the conditional use permit for a minor exception conforms to the regulations established in this Zoning Code, the city planner is authorized to approve or approve with conditions or modifications, the application and no public hearing or notice is required unless an appeal is submitted requesting a hearing.
(3)
City Planner's Review and Action. If no hearing is required, the city planner, shall approve, approve with conditions or modifications, or deny the application.
(4)
Findings for Approval. In approving the application, the planning commission or city planner, as applicable, shall establish the findings in Section 37-60.520: Required findings.
(5)
Effective Date—Appeals. A conditional use permit for a minor exception shall be effective ten days after the date of the decision unless appealed in accordance with Article VI, Division 17: Appeals.
(b)
Conditional Use Permit for Driveway Width Increase.
(1)
Applicability. An application for a conditional use permit for residential single family dwelling unit driveway width increase shall apply to development in accordance with the requirements of Section 37-50.450(b)(7).
(2)
Notice of Intent to Approve to Adjacent Property Owners. An application for conditional use permit for residential single family dwelling unit driveway width increase shall require a public hearing and decision by the planning commission in accordance withSection 37-60.510: Planning commission duties unless notice of intent to approve a conditional use permit for residential single family dwelling unit driveway width increase is provided to all owners of real property abutting the boundaries of the site as shown on the latest equalized assessment roll (or other reliable method as approved by the city council) at the time of the application submittal. The notice shall be mailed or delivered at least ten calendar days prior to the proposed approval date set forth by the city planner. If no response in opposition to a conditional use permit for residential single family dwelling unit driveway width increase is received by the city planner prior to the noticing deadline and the application for the conditional use permit for residential single family dwelling unit driveway width increase conforms to the regulations established in this Zoning Code, the city planner is authorized to approve or approve with conditions or modifications, the application and no public hearing or notice is required unless an appeal is submitted requesting a hearing.
(3)
City Planner's Review and Action. If no hearing is required, the city planner, shall approve, approve with conditions or modifications, or deny the application.
(4)
Findings for Approval. In approving the application, the planning commission or city planner, as applicable, shall establish the findings in Section 37-60.520: Required findings.
(5)
Effective Date—Appeals. A conditional use permit for residential single family dwelling unit driveway width increase shall be effective ten days after the date of the decision unless appealed in accordance with Article VI, Division 17: Appeals.
(Ord. No. 2463 (NCS).)
(Ord. No. 2507 (NCS), § 13, 5-18-2010; Ord. No. 2627(NCS), § 1, 11-5-2019)
(a)
City Planner Review of Administrative Conditional Use Permits. The city planner shall have the authority to administratively grant a conditional use permit (including, but not limited to, a live entertainment permit or a residential design review) without a public hearing based on their review of the application, plans, materials, and use if the proposed project meets the following requirements:
(1)
In addition to those findings required by Section 37-60.520: Required findings of this division and subsection (f) below, the city planner determines in written findings that the proposed use or structure is statutorily or categorically exempt from the California Environmental Quality Act; and
(2)
No protest of the city planner's decision is received prior to or on the date intended for approval as indicated in Section 37-60.500(b) of this division.
(b)
Notice of Intent to Approve. Following acceptance of a completed application and the city planner's determination to approve the application without a public hearing, notice shall be mailed or delivered by the city planner to all owners of real property as shown on the latest equalized assessment roll (or other reliable method as approved by the city council) within three hundred feet of the subject property at least ten days prior to the city planner's intended date of approval of the conditional use permit.
(c)
Decision. Following the conclusion of the ten-day notice period and if no protest is received, the city planner shall approve or conditionally approve the application and make written findings supporting the reason for the decision in accordance with Section 37.60-520: Required findings of this division. The city planner's decision shall be subject to a ten-day appeal period in accordance with Division 17: Appeals. The city planner shall have the discretion to refer any decision on an application for a conditional use permit to the planning commission if the city planner determines that a public hearing would better serve the public's interest or if the application raises substantial land use issues.
(d)
Effective Date. The effective date of the conditional use permit shall be in accordance with Section 37-60.530: Effective date—Appeals of this division.
(e)
Live Entertainment Permit. A conditional use permit for a live entertainment permit shall be subject to the review and approval by the city planner in accordance with the requirements of this section.
(f)
Residential Design Review.
(1)
Applicability. A conditional use permit for a residential design review shall be subject to the review and approval by the city planner in accordance with the requirements of this section and Section 37-50.110: Infill residential development in the R-L district.
(2)
Findings for Approval. In approving the application, the city planner or planning commission, as applicable, shall establish the following findings in addition to the findings contained in subsection (a) above and in Section 37-60.520: Required findings:
(A)
The proposed dwelling, addition, or land division will not adversely impact the character of the existing residential neighborhood; and
(B)
The proposed dwelling or addition will be compatible with the scale, bulk, height, and location of existing single-family detached dwellings located on the neighboring block face.
(Ord. No. 2463 (NCS).)
Non-administrative conditional use permits are subject to the review and approval of the planning commission in accordance with Section 37-60.510: Planning commission duties. Non-administrative conditional use permits typically apply to development review proposals that the city planner has determined are not statutorily or categorically exempt from the California Environmental Quality Act (CEQA) and/or may involve substantial land use issues that warrant a public hearing. The city planner is not authorized to grant non-administrative conditional use permits.
(Ord. No. 2463 (NCS).)
(a)
Review of Non-administrative Conditional Use Permits. The planning commission shall approve, approve with conditions or modifications, or deny applications for non-administrative conditional use permits subject to the general purposes of the Salinas general plan, this Zoning Code, the specific purposes of the base or overlay zoning district in which a development site is located, and the provisions of this division, unless authority for a decision on a conditional use permit is specifically assigned to the city planner in accordance with Section 37-60.480: City planner duties of this division.
(b)
Public Hearing Required. Following acceptance of an application, the planning commission shall conduct a public hearing for consideration of the application.
(c)
Notice. Notice of a hearing shall be given in accordance with Division 7: Public Hearing Notice of this article.
(d)
Public Hearing. The planning commission shall conduct the public hearing and hear testimony for and against the application. A public hearing may be continued without additional public notice.
(e)
Decision. Following the conclusion of a public hearing, the planning commission shall approve, approve with conditions or modifications, or deny the application and make written findings supporting the reason for the decision in accordance with Section 37-60.520: Required findings.
(Ord. No. 2463 (NCS).)
The city planner or planning commission, as applicable, shall approve an application for a conditional use permit as it was applied for or in modified form if, on the basis of the application and testimony submitted, all of the following findings can be made:
(a)
That the proposed location of the use is in accordance with the objectives of the Salinas general plan, this Zoning Code, and the purposes of the district in which the site is located;
(b)
That the proposed location of the conditional use and the proposed conditions under which it would be operated or maintained are consistent with the Salinas general plan and will not be detrimental to the public health, safety, or welfare of persons residing or working in or adjacent to the neighborhood of such use, nor detrimental to properties or improvements in the vicinity or to the general welfare of the city; and
(c)
That the proposed conditional use complies with the provisions of this Zoning Code, including any specific conditions required for the proposed use.
(Ord. No. 2463 (NCS).)
A conditional use permit which has been signed by the permittee(s), returned to the city planner within ninety days from the date of approval by the city planner or planning commission, and filed for recordation with the Monterey County recorder's office, shall become effective at the end of the appeal period unless appealed in accordance with Division 17: Appeals of this article.
(Ord. No. 2463 (NCS).)
(a)
Expiration of Approval. A conditional use permit shall expire one year after its effective date, or at an alternative time as specified in the approval, unless any one of the following occurs first:
(1)
A building permit has been issued and construction diligently pursued;
(2)
A certificate of occupancy has been issued;
(3)
The use is established;
(4)
The city planner determines that other substantial action has been commenced to carry out the terms and intent of the conditional use permit; or
(5)
The project is one hundred percent very-low or low income or otherwise qualifying pursuant to Civil Code Section 51.3.
(b)
Transferability. A conditional use permit shall not be affected by changes in ownership.
(c)
Recordation. The city planner shall file a conditional use permit for recordation with the Monterey County recorder's office.
(d)
Rescission. The city planner may rescind a conditional use permit in accordance with Section 37-60.1340: Rescission of permits.
(e)
Revocation. A revocation of a conditional use permit shall be in accordance with Section 37-60.1330: Revocation of permits.
(Ord. No. 2463 (NCS).)
A request for a modification of an approved conditional use permit shall be subject to the requirements of Division 16: Modification of Approved Plans of this article.
(Ord. No. 2463 (NCS).)
The issuance of a conditional use permit shall not relieve the permittee of any requirement to obtain other permits or licensing from the city, or any county, regional, state, or federal agencies.
(Ord. No. 2463 (NCS).)
(a)
The purpose of this division is to establish procedures for the approval, conditional approval, or disapproval of administrative and non-administrative variance applications;
(b)
To achieve flexibility in application of land use and development regulations necessary to achieve the purposes of the Zoning Code; and
(c)
To provide a process for resolving practical difficulties or unusual physical hardships that may result from the size, shape, or dimensions of a site or the location of existing structures thereon; from geographic, topographic, or other physical conditions on the site or in the immediate vicinity; or from street locations or traffic conditions in the immediate vicinity of the site. Figure 37-60.50 illustrates the variance process.
(Ord. No. 2463 (NCS).)
An application for a variance (administrative or non-administrative) shall be initiated by submitting an application to community planning and development in accordance with Division 2: Application Procedures of this article.
(Ord. No. 2463 (NCS).)
The city planner and the planning commission shall have authority to grant administrative and non-administrative variances as provided in this division.
(Ord. No. 2463 (NCS).)
(a)
Administrative Variances. The city planner shall have the authority to administratively grant variances without a public hearing in accordance with the requirement of Section 37-60.605: Administrative variances subject to the following requirements:
(1)
In addition to those findings required by Section 37-60.620: Required findings of this division, the city planner determines in written findings that the proposed use or structure is statutorily or categorically exempt from the California Environmental Quality Act; and
(2)
No protest of the city planner's decision is received prior to or on the date intended for approval as indicated in Section 37-60.605(b) of this division.
(b)
Non-administrative Variances. The city planner shall not have the authority to grant non-administrative variances in accordance with Section 37-60.607: Non-administrative variances; however, the city planner shall:
(1)
Set the time, date, and location of the planning commission hearing.
(2)
Undertake environmental review in regard to the proposal, and, upon completion of such review, transmit the application, together with a staff report containing a recommendation to the planning commission.
(Ord. No. 2463 (NCS).)
(a)
City Planner Review of Administrative Variances. The city planner shall have the authority to administratively grant a variance without a public hearing based on their review of the application, plans, materials, and use if the proposed project meets the following requirements:
(1)
In addition to those findings required by Section 37-60.620: Required findings of this division, the city planner determines in written findings that the proposed uses or structure is statutorily or categorically exempt from the California Environmental Quality Act; and
(2)
No protest of the city planner's decision is received prior to or on the date intended for approval as indicated in Section 37-60.605(b) of this division.
(b)
Notice of Intent to Approve. Following acceptance of a completed application and the city planner's determination to approve the application without a public hearing, notice shall be mailed or delivered by the city planner to all owners of real property as shown on the latest equalized assessment roll (or other reliable method as approved by the city council) within three hundred feet of the subject property at least ten days prior to the city planner's intended date of approval of the variance.
(c)
Decision. Following the conclusion of the ten-day notice period and if no protest is received, the city planner shall approve or approve with conditions or modifications, the application for a variance and shall make written findings supporting the reason for the decision in accordance with Section 37-60.620: Required findings. The city planner's decision shall be subject to a ten-day appeal period in accordance with Division 17: Appeals. The city planner shall have the discretion to refer any decision on an application for a variance to the planning commission if the city planner determines that a public hearing would better serve the public's interest or if the application raises substantial land use issues.
(d)
Effective Date. The effective date of the variance shall be in accordance with Section 37-60.630: Effective date—Appeals of this division.
(Ord. No. 2463 (NCS).)
Non-administrative variances are subject to the review and approval of the planning commission in accordance with Section 37-60.610: Planning commission duties. Non-administrative variances typically apply to development review proposals that the city planner has determined are not statutorily or categorically exempt from the California Environmental Quality Act (CEQA) and/or may involve substantial land use issues that warrant a public hearing. The city planner is not authorized to grant non-administrative variances.
(Ord. No. 2463 (NCS).)
(a)
Planning Commission Authority. The planning commission shall approve, conditionally approve, or deny applications for non-administrative variances subject to the general purposes of this Zoning Code, the specific purposes of the base or overlay zoning district in which the development site is located, and the provisions of this division, unless authority for a decision on a variance is specifically assigned to the city planner in accordance with Section 37-60.600: City planner duties of this division.
(b)
Public Hearing Required. Following acceptance of an application, the planning commission shall conduct a public hearing for consideration of the application.
(c)
Notice. Notice of a hearing shall be given in accordance with Division 7: Public Hearing Notice of this article.
(d)
Public Hearing. The planning commission shall conduct the public hearing and hear testimony for and against the application. A public hearing may be continued without additional public notice.
(e)
Decision. Following the conclusion of a public hearing, the planning commission shall approve, approve with conditions or modifications, or deny the application for a variance and shall make written findings supporting the reason for the decision in accordance with Section 37-60.620: Required findings of this division.
(Ord. No. 2463 (NCS).)
The city planner or planning commission, as applicable, shall approve an application for a variance as it was applied for or in modified form if, on the basis of the application and testimony submitted, all of the following findings can be made:
(a)
That because of special circumstances or conditions applicable to the development site, including size, shape, topography, location, or surroundings, strict application of the requirements of this Zoning Code deprive such property of privileges enjoyed by other property in the vicinity and under identical zoning classification;
(b)
That granting the application will not be detrimental or injurious to property or improvements in the vicinity of the development site, or to the public health, safety, or general welfare;
(c)
That granting the application is consistent with the purposes of the Salinas general plan and this Zoning Code and will not constitute a grant of special privilege inconsistent with limitations on other properties in the vicinity and in the same zoning district;
(d)
That any variance shall not be granted which authorizes a use or activity which is not otherwise expressly authorized within the zoning district;
(e)
That the hardship peculiar to the property was not created by any act of the current owner; and
(f)
That personal, family, or financial difficulties and loss of prospective profits are not hardships or reasons justifying a variance.
(Ord. No. 2463 (NCS).)
A variance which has been signed by the permittee(s), returned to the city planner within ninety days from the date of approval by the city planner or planning commission, and filed for recordation with the Monterey County recorder's office, shall become effective at the end of the appeal period unless appealed in accordance with Division 17: Appeals of this article.
(Ord. No. 2463 (NCS).)
(a)
Expiration of Approval. A variance shall expire one year after its effective date, or at an alternative time as specified in the approval, unless any one of the following occurs first:
(1)
A building permit has been issued and construction diligently pursued;
(2)
A certificate of occupancy has been issued;
(3)
The use is established;
(4)
The city planner determines that other substantial action has been commenced to carry out the terms and intent of the variance; or
(5)
The project is one hundred percent very-low or low income or otherwise qualifying pursuant to Civil Code Section 51.3.
(b)
Transferability. A variance shall not be affected by changes in ownership.
(c)
Recordation. The city planner shall file a variance for recordation with the Monterey County recorder's office.
(d)
Rescission. The city planner may rescind a variance in accordance with Section 37-60.1340: Rescission of permits.
(e)
Revocation. A revocation of a variance shall be in accordance with Section 37-60.1330: Revocation of permits.
(Ord. No. 2463 (NCS).)
A request for a modification of an approved variance shall be subject to the requirements of Division 16: Modification of Approved Plans of this article.
(Ord. No. 2463 (NCS).)
The issuance of a variance shall not relieve the permittee of any requirement to obtain other permits or licensing from the city, or any county, regional, state, or federal agencies.
(Ord. No. 2463 (NCS).)
The purpose of this division is to:
(a)
Assure orderly growth and development, which are essential to the social, fiscal, and economic well-being of the city and its residents;
(1)
Promote the logical formation and determination of city boundaries as an important factor in promoting orderly development,
(2)
Implement the Salinas general plan, and
(3)
Assure that the need for services and facilities are weighed against the total financial resources available for securing such services and facilities;
(b)
Provide a process for the annexation of land into the city limits. Figure 37-60.60 illustrates the annexation process.
(Ord. No. 2463 (NCS).)
An application for an annexation shall be initiated with the city by submission of an application to community planning and development in accordance with Division 2: Application Procedures of this article. The application for annexation shall also include:
(a)
A map and legal description of the boundaries of land proposed to be annexed;
(b)
A plan for providing and financing public services and facilities; and
(c)
Other information deemed applicable by the city planner to facilitate a full and accurate assessment of the proposed annexation.
(Ord. No. 2463 (NCS).)
All areas to be annexed to the city shall be assigned a pre-zoning designation in accordance with Division 14: Rezones/Pre-zones/Zoning Code Amendments of this article.
(Ord. No. 2463 (NCS).)
(a)
The city planner shall set the time, date, and location of public hearings.
(b)
The city planner shall undertake environmental review in regard to the proposal, and, upon completion of such review and a review of the required finding (Section 37-60.730: Required finding of this division), transmit the application, together with a staff report containing a recommendation to the planning commission and city council, as applicable.
(Ord. No. 2463 (NCS).)
(a)
Public Hearing Required. Following acceptance of an application, the planning commission shall conduct a public hearing for consideration of the application.
(b)
Notice. Notice of a hearing shall be given in accordance with Division 7: Public Hearing Notice of this article.
(c)
Public Hearing. The planning commission shall conduct the public hearing and hear testimony for and against the application. A public hearing may be continued without additional public notice.
(d)
Decision.
(1)
Following the conclusion of the public hearing, the planning commission shall make written recommendations to the city council to approve, approve with conditions or modifications, or deny the application as submitted or in modified form and shall make written findings supporting the reason for the recommendation in accordance with Section 37-60.730: Required finding of this division.
(2)
In the event that the planning commission is unable to make a recommendation to the city council on the application because a motion on the application fails to receive majority vote resulting in no action being taken by the planning commission, the application shall be forwarded directly to the city council with a record of the planning commission's vote and the commission proceedings thereon.
(Ord. No. 2463 (NCS).)
(a)
Public Hearing Required. After the planning commission makes a recommendation on the application, the city council shall hold a public hearing on the application.
(b)
Notice. Notice of a hearing shall be given in accordance with Division 7: Public Hearing Notice of this article.
(c)
Public Hearing. The city council shall conduct the public hearing and hear testimony for and against the application. A public hearing may be continued without additional public notice.
(d)
Decision. Following the conclusion of the public hearing, the city council shall approve, modify, or reject the planning commission's recommendation, provided that a substantial modification not previously considered by the planning commission shall be referred to the planning commission for a written recommendation prior to consideration of an amendment (such a modification may require additional environmental review in accordance with CEQA if determined applicable by the city planner). Prior to adoption of an annexation, the city council shall make written findings supporting the reason for the decision in accordance with Section 37-60.730: Required finding of this division. Approval of the annexation shall be by adoption of a resolution of application in accordance with Section 56700 of the Government Code.
(e)
Property Tax Exchange Resolution. If the city council adopts a resolution of application in accordance with Section 56700 of the Government Code, the council shall also adopt a property tax exchange resolution in accordance with Section 99 of the Revenue and Taxation Code establishing the amount of property tax revenues to be exchanged between and among local agencies whose service area or service responsibility will be altered by the amount of, and allocation factors with respect to, property tax revenue estimated from the proposed annexation.
(f)
Filing. The city council shall direct the Salinas city clerk to file a certified copy of the resolution of application and a copy of the property tax exchange resolution with the executive officer of the Monterey County local agency formation commission (LAFCO).
(Ord. No. 2463 (NCS).)
The planning commission, prior to making written recommendations to the city council, and the city council, prior to approving, or approving with modifications a proposed resolution of application for annexation shall on the basis of the application and testimony submitted make the following finding:
(a)
The amendment is consistent with the Salinas general plan and other plans and policies adopted by the Salinas city council.
(Ord. No. 2463 (NCS).)
Following approval of the resolution of application by the city council, the applicant shall submit an application to the Monterey County local agency formation commission in order to initiate annexation proceedings with that agency.
(Ord. No. 2463 (NCS).)
In addition to any and all fees, all property annexed to the city shall be subjected to taxation equally with property within the city, and to pay and bonded indebtedness outstanding or authorized on the effective date of the annexation.
(Ord. No. 2463 (NCS).)
The purpose of this division is to provide a process so that, upon approval of a project, the applicant may proceed with the project in accordance with existing policies, rules, and regulations, subject to the conditions of approval, thus vesting certain development rights in the property. Figure 37-60.70 illustrates the development agreement process.
(Ord. No. 2463 (NCS).)
An applicant may propose that the city consider entering into a development agreement pursuant to Article 2.5, Chapter 4, Title 7 of the Government Code (Section 65864 et seq.), by filing an application with community planning and development in accordance with Division 2: Application Procedures of this article. The completed application form shall be accompanied by the following:
(a)
A proposed agreement, which shall contain the following:
(1)
A legal description of the property sought to be covered by the agreement,
(2)
A statement of concurrence in the application by the owner(s) if the applicant is not the fee owner(s),
(3)
A description of the proposed uses, the maximum height and size of building(s), density or intensity of use, and provision for reservation or dedication of land for public purposes,
(4)
The application may include proposed conditions, terms, restrictions, and requirements for subsequent city discretionary actions, provided that such conditions, terms, restrictions, and requirements shall not prevent development of the land for the uses and to the density or development set forth in the agreement, and
(5)
The duration date for the agreement;
(b)
A written statement documenting how the project is consistent with the Salinas general plan and all applicable adopted plans;
(c)
Such other information as community planning and development may require by policy or to satisfy other requirements of law.
(Ord. No. 2463 (NCS).)
(a)
The city planner shall set the time, date, and location of public hearings.
(b)
The city planner shall undertake environmental review in regard to the proposal, and, upon completion of such review and a review of the required finding (Section 37-60.810: Required finding of this division), transmit the application, together with a staff report containing a recommendation to the planning commission and city council, as applicable.
(Ord. No. 2463 (NCS).)
(a)
Public Hearing Required. Following acceptance of an application, the planning commission shall conduct a public hearing for consideration of the application.
(b)
Notice. Notice of a hearing shall be given in accordance with Division 7: Public Hearing Notice of this article.
(c)
Public Hearing. The planning commission shall conduct the public hearing and hear testimony for and against the application. A public hearing may be continued without additional public notice.
(d)
Decision.
(1)
Following the conclusion of the public hearing, the planning commission shall make written recommendations to the city council to approve, approve with conditions or modifications, or deny the application as submitted or in modified form and shall make written findings supporting the reason for the recommendation in accordance with Section 37-60.810: Required finding of this division.
(2)
In the event that the planning commission is unable to make a recommendation to the city council on the application because a motion on the application fails to receive a majority vote resulting in no action being taken by the planning commission, the application shall be forwarded directly to the city council with a record of the planning commission's vote and the commission proceedings thereon.
(Ord. No. 2463 (NCS).)
(a)
Public Hearing Required. After the planning commission makes a recommendation on the application, the city council shall hold a public hearing on the application.
(b)
Notice. Notice of a hearing shall be given in accordance with Division 7: Public Hearing Notice of this article.
(c)
Public Hearing. The city council shall conduct the public hearing and hear testimony for and against the application. A public hearing may be continued without additional public notice.
(d)
Decision. Following the conclusion of the public hearing, the city council shall approve, modify, or reject the planning commission's recommendation, provided that a substantial modification not previously considered by the planning commission shall be referred to the planning commission for a written recommendation prior to consideration of an amendment (such a modification may require additional environmental review in accordance with CEQA if determined applicable by the city planner). Prior to the adoption of a development agreement, the city council shall make written findings supporting the reason for the recommendation in accordance with Section 37-60.810: Required finding of this division. Any approval of a proposed development agreement shall be made by ordinance. The modification or approval of a development agreement is subject to the approval of the applicant.
(Ord. No. 2463 (NCS).)
The planning commission, prior to making written recommendations to the city council, and the city council, prior to approving, or approving with conditions or modifications a development agreement, shall on the basis of the application and testimony submitted make the following finding:
(a)
The development agreement is consistent with the Salinas general plan, any applicable specific plan, and other applicable plans and policies adopted by the Salinas city council.
(b)
A development agreement that includes a subdivision shall not be approved unless the agreement provided that any tentative map prepared for the subdivision will comply with the provisions of Government Code Section 66473.7.
(Ord. No. 2463 (NCS).)
(a)
Either party may propose an amendment to or cancellation in whole or in part of the development agreement previously entered into. Any such amendment or cancellation shall be by mutual consent of the parties or successors in interest, except as provided in Section 37-60.850: Modification or termination by city, or Section 37-60.860: Modification or suspension to comply with state or federal laws or regulations.
(b)
The procedure for the proposal and adoption of an amendment to or cancellation in whole or in part of the development agreement is the same as the procedure for entering into a development agreement in the first instance.
(Ord. No. 2463 (NCS).)
No later than ten days after the city council enters into the development agreement, the city clerk shall file the agreement for recordation with the Monterey County recorder's office. If parties to the agreement or their successors in interest amend or cancel the agreement, or if the city terminates or modifies the development agreement for failure of the applicant to comply in good faith with the terms or conditions of the agreement, the city clerk shall file such action for recordation with the Monterey County recorder.
(Ord. No. 2463 (NCS).)
The city shall review the development agreement at least every twelve months from the date of the executed agreement. The city planner shall be responsible for such periodic review. If, as a result of such periodic review, the city planner determines, on the basis of substantial evidence, that the applicant or successor in interest has complied in good faith with terms or conditions of the development agreement, the review for that period is concluded.
(Ord. No. 2463 (NCS).)
(a)
If the city planner determines that the applicant or successor in interest has not complied in good faith with terms and conditions of the agreement, the city planner shall cause the matter to be set for a public hearing with the city council to consider termination or modification of the agreement.
(b)
The city council shall conduct a public hearing at which the applicant or successor in interest must demonstrate good faith compliance with the terms of the agreement. The burden of proof on this issue is upon the applicant or successor in interest.
(c)
The city council shall determine upon the basis of substantial evidence whether or not the property owner has, for the period under review, complied in good faith with the terms and conditions of the agreement.
(d)
During the public hearing, the applicant, successor in interest and the public shall be given an opportunity to be heard. The city council may refer the matter to the planning commission for further proceedings or for report and recommendations. The city council may impose those conditions to the action it takes, as it considers necessary to protect the interests of the city. The decision of the city council is final.
(e)
If the city council finds and determines on the basis of substantial evidence that the property owner has complied in good faith with the terms and conditions of the agreement during the period under review, the procedure is concluded.
(f)
Modification or termination of the development agreement by the city council shall be filed by the city clerk for recordation with the Monterey County recorder's office.
(Ord. No. 2463 (NCS).)
In the event that state or federal laws or regulations, enacted after a development agreement has been entered into, prevent, or preclude compliance with one or more provisions of the development agreement, such provisions of the agreement shall be modified or suspended as may be necessary to comply with such state or federal laws or regulations.
(Ord. No. 2463 (NCS).)
The issuance of a development agreement shall not relieve the permittee of any requirement to obtain other permits or licensing from the city, or any county, regional, state, or federal agencies.
(Ord. No. 2463 (NCS).)
The purpose of this division is to provide a process to amend the city's general plan. Amendments may be considered appropriate in response to changes in city policies, economic conditions, and other factors affecting Salinas. Figure 37-60.80 illustrates the general plan amendment process.
(Ord. No. 2463 (NCS).)
An application for a general plan amendment shall be initiated by submitting an application to community planning and development pursuant to Division 2: Application Procedures of this article.
(Ord. No. 2463 (NCS).)
No mandatory element of the general plan may be amended more frequently than four times during any calendar year. Subject to that limitation, an amendment may be made at any time and may include more than one change to the general plan.
(Ord. No. 2463 (NCS).)
(a)
The city planner shall set the time, date, and location of public hearings.
(b)
The city planner shall undertake environmental review in regard to the proposal, and upon completion of such review and a review of the required findings (Section 37-60.940: Required findings of this division), transmit the application, together with a staff report containing a recommendation to the planning commission and city council, as applicable.
(Ord. No. 2463 (NCS).)
(a)
Public Hearing Required. Following acceptance of an application, the planning commission shall conduct a public hearing for consideration of the application.
(b)
Notice. Notice of a hearing shall be given in accordance with Division 7: Public Hearing Notice of this article.
(c)
Public Hearing. The planning commission shall conduct the public hearing and hear testimony for and against the application. A public hearing may be continued without additional public notice.
(d)
Decision.
(1)
Following the conclusion of the public hearing, the planning commission shall make written recommendations to the city council to approve, approve with conditions or modifications, or deny the application as submitted or in modified form and shall make written findings supporting the reason for the recommendation in accordance with Section 37-60.940: Required findings of this division. An affirmative vote of a majority (not less than four votes) of the planning commission's total membership shall be required to forward the recommendation of the city council.
(2)
In the event that the planning commission is unable to make a recommendation to the city council on the application because a motion on the application fails to receive an affirmative vote of a majority (not less than four votes) of its total membership resulting in no action being taken by the planning commission, the application shall be forwarded directly to the city council with a record of the planning commission's vote and the proceedings thereon.
(Ord. No. 2463 (NCS).)
(a)
Public Hearing Required. After the planning commission makes a recommendation on the application, the city council shall hold a public hearing on the application.
(b)
Notice. Notice of a hearing shall be given in accordance with Division 7: Public Hearing Notice of this article.
(c)
Public Hearing. The city council shall conduct the public hearing and hear testimony for and against the application. A public hearing may be continued without additional public notice.
(d)
Decision. Following the conclusion of the public hearing, the city council shall approve, modify, or reject the planning commission's recommendation, provided that a substantial modification not previously considered by the planning commission shall be referred to the planning commission for a written recommendation prior to consideration of an amendment (such a modification may require additional environmental review in accordance with CEQA if determined applicable by the city planner). Prior to adoption of an amendment, the city council shall make written findings in Section 37-60.940: Required findings of this division. An affirmative vote of not less than four votes of the city council's total membership shall be required for the decision to be final. The failure of the planning commission to report within forty-five days after the referral or within such time as is set by the city council, shall be deemed a recommendation for approval in accordance with Government Code Section 65356.
(Ord. No. 2463 (NCS).)
The planning commission, prior to making written recommendations to the city council, and the city council, prior to approving or approving with conditions or modifications a proposed general plan amendment, shall on the basis of the application and testimony submitted make all of the following findings:
(a)
The proposed general plan amendment is consistent with all other goals, policies, programs, and land uses of applicable elements of the general plan; and
(b)
The proposed general plan amendment promotes the public necessity, convenience, and general welfare.
(Ord. No. 2463 (NCS).)
The planning commission or the city council, as part of their consideration and evaluation of the application, may determine the public interest would be served by:
(a)
Revising the boundaries of an area proposed for a general plan amendment;
(b)
Considering general plan designations not originally presented in a motion, application, or planning commission's recommendation; and
(c)
Considering general plan texts not originally presented in a motion, petition, or planning commission's recommendation.
(Ord. No. 2463 (NCS).)
The purpose of this division is to:
(a)
Provide a process for the development of land in order to reduce design rigidity that otherwise would result from strict application of zoning standards and procedures designed primarily for small parcels;
(b)
Ensure orderly and thorough planning and review procedures that will result in quality urban design;
(c)
Encourage variety and avoid monotony in developments by allowing greater freedom in selecting the means to provide access, light, open space, and amenities;
(d)
Encourage the assembly of properties that might otherwise be developed in unrelated increments to the detriment of surrounding neighborhoods and commercial and industrial areas; and
(e)
Allow freedom of design in order to obtain developments which will be a community asset or environmentally superior by equaling or surpassing the quality required by strict application of the zoning regulations. Figure 37-60.90 illustrates the planned unit development permit process.
(Ord. No. 2463 (NCS).)
(a)
Any use authorized by the underlying zoning district may be included in an approved planned unit development permit consistent with the general plan.
(b)
A planned unit development permit may be granted in combination with any permit authorized by this Zoning Code or subdivision approved in accordance with Chapter 31: Subdivisions of the Salinas Municipal Code.
(Ord. No. 2463 (NCS).)
An application for a planned unit development permit shall be initiated by submitting an application to community planning and development in accordance with Division 2: Application Procedures of this article.
(Ord. No. 2463 (NCS).)
(a)
The city planner shall set the time, date, and location of public hearings.
(b)
The city planner shall undertake environmental review in regard to the proposal, and, upon completion of such review and a review of the required findings (Section 37-60.1030: Required findings of this division), transmit the application, together with a staff report containing a recommendation to the planning commission and city council, as applicable.
(Ord. No. 2463 (NCS).)
(a)
Public Hearing Required. Following acceptance of an application, the planning commission shall conduct a public hearing for consideration of the application.
(b)
Notice. Notice of a hearing shall be given in accordance with Division 7: Public Hearing Notice of this article.
(c)
Public Hearing. The planning commission shall conduct the public hearing and hear testimony for and against the application. A public hearing may be continued without additional public notice.
(d)
Decision.
(1)
Following the conclusion of a public hearing, the planning commission shall make a written recommendation to the city council to approve, approve with conditions or modifications, or deny the application as submitted or in modified form and shall make written findings supporting the reason for the recommendation in accordance with Section 37-60.1030: Required findings of this division.
(2)
In the event that the planning commission is unable to make a recommendation to the city council on the application because a motion on the application fails to receive a majority vote resulting in no action being taken by the planning commission, the application shall be forwarded directly to the city council with a record of the planning commission's vote and the proceedings thereon.
(Ord. No. 2463 (NCS).)
(a)
Public Hearing Required. After the planning commission provides a recommendation on the application for a planned unit development permit, the city council shall hold a public hearing on the application.
(b)
Notice. Notice of a hearing shall be given in accordance with Division 7: Public Hearing Notice of this article.
(c)
Public Hearing. At the time and place set for the public hearing, the city council shall consider the recommendations of the planning commission and shall hear evidence presented for and against the proposed planned unit development permit. The city council may continue a public hearing without additional public notice.
(d)
Decision. Following the conclusion of the public hearing, the city council shall approve, modify, or reject the planning commission's recommendation, provided that a substantial modification not previously considered by the planning commission shall be referred to the planning commission for a written recommendation prior to consideration of an amendment (such a modification may require additional environmental review in accordance with CEQA if determined applicable by the city planner). Prior to the adoption of the planned unit development, the city council written findings supporting the reason for the decision in accordance with Section 37-60.1030: Required findings of this division.
(Ord. No. 2463 (NCS).)
The planning commission, prior to making written recommendations to the city council, and the city council prior to approving or approving with conditions or modifications a planned unit development permit shall, on the basis of the application and testimony submitted, make all of the following findings:
(a)
The location of the planned unit development is in accord with the objectives of this Zoning Code and the purposes of the district in which the site is located;
(b)
The planned unit development and the proposed conditions under which it would be developed or maintained are consistent with the Salinas general plan, applicable specific plan, and other plans and policies adopted by the Salinas city council and will not be detrimental to the public health, safety, or welfare of persons residing or working in or adjacent to the planned unit development, nor detrimental to properties or improvements in the vicinity or to the general welfare of the city; and
(c)
The planned unit development does not represent an exception to the standards of this Zoning Code but rather an alternative resulting in an equal or superior design in comparison to development, which strictly complies with base district property development regulations.
(Ord. No. 2463 (NCS).)
A planned unit development permit, which has been signed by the permittee(s), returned to the city planner within ninety days from the date of approval, and filed for recordation within the Monterey County recorder's office, shall become effective at the end of the appeal period unless appealed in accordance with Division 17: Appeals of this article.
(Ord. No. 2463 (NCS).)
(a)
Expiration of Approval. A planned unit development permit shall expire one year after its effective date, or at an alternative time as specified in the approval, unless any one of the following occurs first:
(1)
A building permit has been issued and construction diligently pursued;
(2)
A certificate of occupancy has been issued;
(3)
The city planner determines that other substantial action has been commenced to carry out the terms and intent of the planned unit development permit; or
(4)
The project is one hundred percent very-low or low income or otherwise qualifying pursuant to Civil Code Section 51.3.
(b)
Transferability. A planned unit development permit shall not be affected by changes in ownership.
(c)
Recordation. The city planner shall file a planned unit development permit for recordation with the Monterey County recorder's office.
(d)
Rescission. The city planner may rescind a planned unit development permit in accordance with Section 37-60.1340: Rescission of permits when the city planner determines the following:
(1)
The project as approved in the planned unit development permit is built-out;
(2)
The structures and improvements will generally conform to and will not be in conflict with the development regulations of the base zoning district;
(3)
The use is not a conditional or nonconforming use;
(4)
There is no mitigation monitoring plan, mitigation measures, or conditions of approval that require on-going monitoring or review that if rescinded would adversely impact the public health, safety, and welfare; and
(5)
The rescission will not have an adverse impact on surrounding land uses.
(e)
Revocation. A revocation of a planned unit development permit shall be in accordance with Section 37-60.1330: Revocation of permits.
(Ord. No. 2463 (NCS).)
A request for modification of an approved planned unit development permit shall be subject to the requirements of Division 16: Modification of Approved Plans of this article.
(Ord. No. 2463 (NCS).)
The purpose of this division is to provide a process to change the boundaries of zoning districts on the zoning map (including the pre-zoning of areas that will be annexed to the city) and to change regulations of this Zoning Code. Figure 37-60.100 illustrates the rezone, pre-zone, and Zoning Code amendment process.
(Ord. No. 2463 (NCS).)
An application for a rezone, pre-zone, or Zoning Code amendment shall be initiated by submitting an application to community planning and development in accordance Division 2: Application Procedures of this article.
(Ord. No. 2463 (NCS).)
(a)
The city planner shall set the time, date, and location of public hearings.
(b)
The city planner shall undertake environmental review in regard to the proposal, and, upon completion of such review and a review of the required findings (Section 37-60.1120: Required findings of this division), transmit the application, together with a staff report containing a recommendation to the planning commission and city council, as applicable.
(Ord. No. 2463 (NCS).)
(a)
Public Hearing Required. Following acceptance of an application, the planning commission shall conduct a public hearing for consideration of the application.
(b)
Notice. Notice of a hearing shall be given in accordance with Division 7: Public Hearing Notice of this article.
(c)
Public Hearing. The planning commission shall conduct the public hearing and hear testimony for and against the application. A public hearing may be continued without additional public notice.
(d)
Decision.
(1)
Following the conclusion of the public hearing, the planning commission shall make written recommendations to the city council to approve or deny the application as submitted or in modified form and shall make written findings supporting the reason for the recommendation in accordance with Section 37-60.1120: Required findings of this division.
(2)
In the event that the planning commission is unable to make a recommendation to the city council on the application because a motion on the application fails to receive a majority vote resulting in no action being taken by the planning commission, the application shall be forwarded directly to the city council with a record of the planning commission's vote and the proceedings thereon.
(3)
Failure of the planning commission to render its report and recommendation within forty days or within the time period designated by the city council, shall be deemed a recommendation for approval in accordance with Government Code Section 65853.
(Ord. No. 2463 (NCS).)
(a)
Public Hearing Required. After the planning commission makes a recommendation on the application, the city council shall hold a public hearing on the application.
(b)
Notice. Notice of a hearing shall be given in accordance with Division 7: Public Hearing Notice of this article.
(c)
Public Hearing. The city council shall conduct the public hearing and hear testimony for and against the application. A public hearing may be continued without additional public notice.
(d)
Decision. Following the conclusion of the public hearing, the city council shall approve, modify, or reject the planning commission's recommendation, provided that a substantial modification not previously considered by the planning commission shall be referred to the planning commission for a written recommendation prior to consideration of an amendment (such a modification may require additional environmental review in accordance with CEQA if determined applicable by the city planner). Prior to adoption of a rezone, pre-zone, or Zoning Code amendment, the city council shall make written findings supporting the reason for the decision in accordance with Section 37-60.1120: Required findings of this division.
(Ord. No. 2463 (NCS).)
The planning commission, prior to making written recommendations to the city council, and the city council, prior to approving or approving with modifications a proposed rezone, pre-zone, or Zoning Code amendment, shall on the basis of the application and testimony submitted make all of the following findings:
(a)
The amendment is consistent with the Salinas general plan, any applicable specific plan, and other plans and policies adopted by the Salinas city council;
(b)
The amendment will not have the effect of reversing the policies of the Salinas general plan, any applicable specific plan, and other plans and policies adopted by the Salinas city council;
(c)
The amendment would not create an isolated district unrelated to adjacent zoning districts; and
(d)
The city has the capability to provide public utilities, roads, and services to serve the uses allowed by the proposed amendment.
(Ord. No. 2463 (NCS).)
The planning commission or the city council, as part of their consideration and evaluation of the application, may determine the public interest would be served by:
(a)
Revising the boundaries of an area proposed for a rezone, pre-zone, or Zoning Code amendment;
(b)
Considering zoning map designations not originally presented in a motion, application, or planning commission's recommendation; and
(c)
Considering zoning regulation amendments not originally presented in a motion, petition, or planning commission's recommendation.
(Ord. No. 2463 (NCS).)
Areas located outside of the city limits shall be assigned pre-zoning designations prior to annexation to the city. Areas annexed into the city limits having a single general plan land use designation shall be pre-zoned in accordance with the general plan designation for the areas. Areas located in the future growth area located generally north of East Boronda Road annexed into the city limits shall be pre-zoned to the NI (new urbanism interim) zoning district with an "SP" (specific plan) overlay district. All other areas annexed into the city having a variety of general plan land use designations shall be pre-zoned to the agricultural (A) zoning district. Upon annexation of the areas to the city, the pre-zoning designation(s) shall become zoning districts for the area. The zoning map shall be amended to show the new city limits and zoning district(s) of the area, as applicable.
(Ord. No. 2463 (NCS).)
The purpose of this division is to provide a process for the development, adoption, and amendment of specific plans and to ensure that the Zoning Code is consistent with state law regulating specific plans, and in particular, Article 8 of Chapter 3 of the California Government Code, commencing with Section 65450 as may be subsequently amended by the state of California. Figure 37-60.110 illustrates the specific plan process.
(Ord. No. 2463 (NCS).)
(a)
A specific plan is required for any areas shown on the zoning map and in Article IV, Division 2: Specific Plan (SP) Overlay District as "specific plan (SP)."
(b)
Specific plans in future growth areas shall be prepared in accordance with the new urbanism design standards contained in Article III, Division 8: New Urbanism (NU) Districts of this Zoning Code.
(Ord. No. 2463 (NCS).)
(a)
An application for a specific plan and a specific plan amendment shall be initiated by submitting an application to community planning and development in accordance with Division 2: Application Procedures of this article.
(b)
As part of the application process, applicants shall inform the city in writing of their intent to prepare a specific plan for an area at least sixty days prior to submittal of an application to community planning and development.
(Ord. No. 2463 (NCS).)
(a)
Specific plans shall be consistent with the general plan.
(b)
Following adoption of a specific plan, developments and uses of land, subdivisions (including tentative tract and parcel maps), public works projects, and development agreements shall be consistent with the specific plan.
(Ord. No. 2463 (NCS).)
(a)
A specific plan shall include a statement of its relationship and consistency with the general plan and compliance with Article 8 of Chapter 3 of the California Government Code, commencing with Section 65450 as may be subsequently amended by the state of California. The city maintains full authority and discretion to determine how a specific plan will be prepared.
(b)
The specific plan must address the following issues:
(1)
The existing uses of land within the planning area must be analyzed to determine the influence the land will have under the specific plan. Existing agriculture, flood plain, environmentally sensitive areas, slopes over ten percent, seismic, sensitive biotic and wildlife communities may substantially affect the type of uses planned for the area. Land uses surrounding the planning area should also be analyzed and connection/transitions/buffers between uses designed to ensure compatibility with those uses identified by the specific plan;
(2)
The proposed distribution, location, intensity, and extent of the uses of land within the planning area, including residential development, economic development, commercial/industrial development, parks, open space, lands to be dedicated for public use, and any easements to accommodate utilities or protect environmental resources;
(3)
The proposed distribution, location, extent, and intensity of major infrastructure components including public and private transportation (including pedestrian ways, bike paths, bus turnouts, parking, public and private rights-of-way, and other transportation systems), parks and recreational facilities (including provision of public access ways), sewage, water, drainage, solid waste disposal, energy, and other essential facilities proposed to be located within the planning area needed to support the land uses described in the plan;
(4)
Development conditions and construction by which development will proceed (including architectural design and landscape concepts), how the project will address the city's new urbanism design concepts, and standards for the conservation, development and use of natural resources (including soils, vegetation and wildlife habitats, water, and energy) where applicable;
(5)
Description of provisions to ensure compatibility with surrounding land uses and resources addressing geologic and fire hazards;
(6)
A program of implementation measures, including regulations, programs, public works projects, and financing measures necessary to carry out the provisions of the preceding requirements; and
(7)
Any other subject that is necessary or desirable for general plan implementation.
(Ord. No. 2463 (NCS).)
(a)
The city planner shall set the time, date, and location of public hearings.
(b)
The city planner shall undertake environmental review in regard to the proposal, and, upon completion of such review and a review of the required findings (Section 37-60.1230: Required findings of this division), transmit the application, together with a staff report containing a recommendation to the planning commission and city council, as applicable.
(Ord. No. 2463 (NCS).)
(a)
Public Hearing Required. Following acceptance of an application, the planning commission shall conduct a public hearing for consideration of the application.
(b)
Notice. Notice of a hearing shall be given in accordance with Division 7: Public Hearing Notice of this article.
(c)
Public Hearing. The planning commission shall conduct the public hearing and hear testimony for and against the application. A public hearing may be continued without additional public notice.
(d)
Decision.
(1)
Following the conclusion of the public hearing, the planning commission shall make written recommendations to the city council to approve, approve with conditions or modifications, or deny the application as submitted or in modified form and shall make written findings supporting the reason for the recommendation in accordance with Section 37-60.1230: Required findings of this division. An affirmative vote of a majority (not less than four votes) shall be required to forward the recommendation to the city council.
(2)
In the event that the planning commission is unable to make a recommendation to the city council on the application because a motion on the application fails to receive an affirmative vote of a majority (not less than four votes) of its total membership resulting in no action being taken by the planning commission, the application shall be forwarded without a recommendation directly to the city council with a record of the planning commission's vote and the proceedings thereon. The failure of the planning commission to report within forty-five days after the referral or within such time as is set by the city council shall be deemed a recommendation of approval in accordance with Government Code Section 65356.
(Ord. No. 2463 (NCS).)
(a)
Public Hearing Required. After the planning commission makes a recommendation on the application, the city council shall hold a public hearing on the application.
(b)
Notice. Notice of a hearing shall be given in accordance with Division 7: Public Hearing Notice of this article.
(c)
Public Hearing. The city council shall conduct the public hearing and hear testimony for and against the application. A public hearing may be continued without additional public notice.
(d)
Decision. Following the conclusion of the public hearing, the city council shall approve, modify, or deny the planning commission's recommendation, provided that a substantial modification not previously considered by the planning commission shall be referred to the planning commission for a written recommendation prior to consideration of the specific plan (such a modification may require additional environmental review in accordance with CEQA as determined by the city planner). Prior to adoption of the specific plan, the city council shall make written findings supporting the reason for the decision in accordance with Section 37-60.1230: Required findings of this division. An affirmative vote of a majority (not less than four votes) of the city council's total membership shall be required for the decision to be final.
(Ord. No. 2463 (NCS).)
The planning commission, prior to making written recommendations to the city council, and the city council prior to approving or approving with conditions or modifications a specific plan or specific plan amendment shall, on the basis of the application and testimony submitted, make all of the following findings:
(a)
The proposed location of the development and proposed conditions under which it will be operated or maintained is consistent with the goals and policies embodied in the Salinas general plan and other applicable plans and policies adopted by the city council.
(b)
The development will not be detrimental to the public health, safety, or welfare of persons residing or working in or adjacent to such a development, nor detrimental to properties or improvements in the vicinity or the general welfare of the city.
(c)
The specific plan and resulting development will be consistent with the provisions of Article 8 of Chapter 3 of the California Government Code, commencing with Section 65450 as may be subsequently amended by the state of California.
(Ord. No. 2463 (NCS).)
(a)
Minor amendments to the specific plan may be approved administratively by the city planner. Minor amendments shall generally be limited to the following:
(1)
An amendment that involves minor changes in building location, design, floor area ratio, floor plan, signage, landscaping, parking, or driveway orientation; and
(2)
Does not involve a change of use, density, or intensity of development (including FAR), or introduction of new or intensified environmental impacts not previously analyzed, and does not change the character of the project.
(b)
All other amendments to the specific plan shall be processed in the same manner as an application for the original approval of the specific plan unless otherwise authorized by the specific plan.
(Ord. No. 2463 (NCS).)
An applicant may initiate a request for a minor modification of an approved development review application by submitting an application to community planning and development in accordance with Division 2: Application Procedures of this article. Minor modifications must be granted in writing by the city planner prior to the issuance of a building permit for any modified plans. To grant the request, the city planner must determine that the requested modification is substantially in compliance with the original approval plans. Minor modifications shall generally be limited to the following:
(a)
A modification that involves minor changes in color, material, signage, design, landscape material, or parking or driveway orientation; or
(b)
A modification that involves minor design changes that represent an improvement to previous engineering, site design, or building practices provided the request does not change the character of the project or result in negative impacts to adjoining properties, drainage facilities, or rights-of-way.
(Ord. No. 2463 (NCS).)
All modifications that do not meet the criteria in Section 37-60.1250: Minor modification shall be considered major modifications and shall be subject to the same review procedures established for the original development review application.
(Ord. No. 2463 (NCS).)
(a)
The purpose of this division is to provide a process to govern the appeals of discretionary decisions of the city planner and planning commission; and
(b)
To avoid results inconsistent with the purposes of this Zoning Code, decisions of the city planner may be appealed to the planning commission, and decisions of the planning commission may be appealed to the city council. Figure 37-60.120 illustrates the appeals process.
(Ord. No. 2463 (NCS).)
(a)
Filing of Appeal. An appeal shall be initiated by submitting an application to community planning and development in accordance with Division 2: Application Procedures of this article. The appeal application shall state, as appropriate, any of the following:
(1)
A determination or interpretation that is not in accord with the purposes of this article;
(2)
There was an error or abuse of discretion;
(3)
The record includes inaccurate information; or
(4)
A decision is not supported by the record.
(b)
Effect on Decisions. Decisions that are appealed shall not become effective until the appeal is resolved.
(Ord. No. 2463 (NCS).)
(a)
Appeals by Applicant or Interested Parties. Appeals of decisions by an applicant or any interested party shall be initiated within ten days of the decision. The city manager may be considered an interested party on behalf of the city of Salinas.
(b)
Time Limits. When the appeal period ends on a day that community planning and development is not open to the public for business, the time limits shall be extended to the next full working day.
(Ord. No. 2463 (NCS).)
(a)
Hearing Date for Appeal. An appeal shall be scheduled for a hearing before the appellate body within sixty days of the city's receipt of an appeal unless both applicant and appellant consent to a later date.
(b)
Notice and Public Hearing. An appeal hearing shall be a public hearing. Notice of the public hearing shall be given in accordance with Division 7: Public Hearing Notice of this article.
(c)
Hearing. The hearing before the appellate body shall be de novo. At a de novo hearing, the appellate body may hear all such testimony and evidence on the entirety of the application as may be presented by any person at that appeal hearing. If relevant new evidence that was not known and could have been known at the original hearing is presented at the appeal hearing the application may be returned to the planning commission. At the appeal hearing, the appellate body shall review the record of the decision and hear testimony of the appellant, the applicant, and any other interested party.
(d)
Decision and Notice.
(1)
The appellate body may reject an appeal for failure of the appellant to present all the evidence available to him or her at the time of the original hearing on the application if the appellant had notice of the original hearing.
(2)
After the hearing, the appellate body shall affirm, affirm with conditions, modify, or reverse the original decision. When a decision is modified or reversed, the appellate body shall state the specific reasons and make findings as necessary to support its decision.
(3)
The appellate body may designate such conditions, as it deems necessary to secure the purposes of this Zoning Code. Such conditions may include monitoring to assure compliance with the conditions set forth in the decision. Other conditions may include, but are not limited to, health and safety requirements, architectural and site approval, time limitations, street dedications, and street and drainage improvements. The appellate body may also require such security and guarantees, as it deems appropriate to assure compliance with the conditions imposed.
(4)
The city planner shall mail notice of a planning commission decision and the city clerk shall mail notice of a city council decision. Such notice shall be mailed within ten working days after the date of the decision to the applicant, the appellant, and any other party requesting such notice.
(5)
In the event that the planning commission is unable to affirm, modify, or reverse the original decision because a motion on the appeal fails to receive majority vote resulting in no action being taken by the planning commission, the appeal shall be forwarded directly to the city council with a record of the planning commission's vote and the proceedings thereon.
(6)
A planning commission decision on an appeal may be appealed to the city council in accordance with the provisions of Sections 37-60.1280: Initiation of appeal and 37-60.1290: Time limits.
(Ord. No. 2463 (NCS).)
A decision by the city council regarding an appeal shall become final on the date the decision is announced to the public. A decision by the planning commission regarding an appeal shall become final on the date the decision is announced to the public, unless appealed to the city council.
(Ord. No. 2463 (NCS).)
All persons empowered by this Zoning Code to grant permits, licenses, certificates, or other approvals shall comply with the regulations of this Zoning Code and grant no permit, license, certificate, or approval in conflict with such regulations. Any permit, license, certificate, or approval granted in conflict with any provision of this Zoning Code shall be null and void.
(Ord. No. 2463 (NCS).)
(a)
Duties of the City Planner. Upon determination by the city planner that there are reasonable grounds for revocation of a conditional use permit, variance, planned unit development permit, administrative permit, or site plan review authorized by this Zoning Code, a revocation hearing shall be scheduled for consideration before the planning commission or the city council, whichever originally took final action on the permit. If the city planner approved the permit, then the hearing shall be scheduled before the planning commission. For purposes of this division, the term "permit" shall include the development review application approvals noted above.
(b)
Notice and Public Hearing. Notice of the revocation hearing for a permit shall be given to the property owners, tenants, lessees, and mortgagees in the subject property as shown in a preliminary title report, any person who has filed a written request for such notice, and any other person required to receive notice in accordance with Division 7: Public Hearing Notice of this article. The notice shall be provided in accordance with Division 7: Public Hearing Notice of this article.
(c)
Hearing. The body conducting the hearing shall hear testimony from the owner or authorized agent of the use or structure for which the permit was granted, if present. At a public hearing, the testimony of any other interested person shall also be heard.
(d)
Required Findings. A permit may be revoked or modified if any one of the following findings can be made:
(1)
That the permit was obtained by misrepresentation or fraud;
(2)
That the terms or conditions of approval of the permit have not been met;
(3)
That the improvement, use, or activity authorized by the permit is in violation of any statue, ordinance, law, or regulation or constitutes a nuisance;
(4)
That the owner or occupant of the property is conducting the use or any associated or other use of the property in violation of any statue, ordinance, law, or regulation or in a manner that constitutes a nuisance; or
(5)
That there has been a discontinuance of the exercise of the entitlement granted by the permit for a period of one hundred eighty days or longer.
(e)
Decision and Notice. After the conclusion of the hearing, the body that conducted the hearing shall announce a decision, and shall mail notice of the decision to the property owners, tenants, lessees, and mortgagees in the subject property as shown in a preliminary title report, and to any person who has filed a written request for such notice. The city planner shall file a notice of the revocation decision for recordation with the Monterey County recorder's office.
(f)
Effective Date—Appeals. A decision to amend or revoke a discretionary permit shall become final ten days after the date of the decision is announced, unless appealed in accordance with Division 17: Appeals of this article.
(g)
Cumulative Rights. The city's right to amend or revoke a discretionary permit, as provided in this section, shall be cumulative to any other remedy allowed by law.
(Ord. No. 2463 (NCS).)
The city planner has the authority to administratively rescind without public notice or public hearing, a conditional use permit, variance, administrative permit, or site plan review authorized by this Zoning Code where the use or activity has been discontinued and where all property owners, tenants, lessees, and mortgagees of the subject property as indicated in a preliminary title report, request rescission of the permit approval. The city planner additionally has the authority to administratively rescind, without public notice or public hearing, a planned unit development permit where all property owners, tenants, lessees, and mortgagees of the subject property, as indicated in a preliminary title report, request rescission of the permit approval, and where the city planner determines that the planned unit development meets the requirements of Section 37-60.1050(d): Rescission. The city planner shall file a notice of the permit rescission for recordation with the Monterey County recorder's office.
(Ord. No. 2463 (NCS).)
A nonconforming use or structure shall be terminated in accordance with the requirements of Section 37-50.160: Nonconforming uses and structures.
(Ord. No. 2463 (NCS).)
(a)
The city attorney shall be authorized to enforce the provisions of the Zoning Code and all related agreements, covenants, resale restrictions, promissory notes, deeds of trust, and other requirements placed on project approvals by civil action and any other proceeding or method permitted by law. The city may, at its discretion, take such enforcement action as is authorized under the Salinas Municipal Code and/or any other action authorized by law or by any regulatory document, restriction, or agreement executed under this Zoning Code.
(b)
Failure of any official or agency to fulfill the requirements of this Zoning Code shall not excuse any applicant or owner from the requirements of this Zoning Code.
(c)
No permit, license, map, or approval or entitlement shall be issued, including without limitation a final inspection of occupancy, until all applicable requirements of the article have been satisfied.
(Ord. No. 2463 (NCS).)
Any building or structure set up, erected, constructed, altered, enlarged, converted, moved, or maintained contrary to the provisions of this Zoning Code, and any use of any land, building or premises established, conducted, operated, or maintained contrary to the provisions of this Zoning Code, shall be declared to be unlawful and a public nuisance. The city attorney shall, upon order of the Salinas city council, immediately commence action or proceedings for the abatement, removal, and enjoinment thereof in the manner provided by law, and shall take such other steps and shall apply to such courts as may have jurisdiction to grant such relief as will abate and remove such building or structure, and restrain and enjoin any person, firm, or corporation from setting up, erecting, building, maintaining, or using any such building, structure, or property contrary to the provisions of this chapter. The remedies provided for in this division shall be cumulative and not exclusive.
(Ord. No. 2463 (NCS).)
Except as otherwise provided, any person, firm, or corporation, whether as principal, agent, employee, or otherwise, violating, causing or maintaining the violation of any of the provisions of this chapter shall be guilty of a misdemeanor or an infraction, as charged. Each person convicted may be deemed guilty of a separate offense for every day during any portion of which any violation of this Zoning Code is committed or permitted. The remedies provided herein shall be cumulative and not exclusive and shall not preclude the city from any other remedy or relief to which it otherwise would be entitled under law or equity including administrative remedies available under the Salinas Municipal Code.
(Ord. No. 2463 (NCS).)
Any violation of this Zoning Code or condition of any permit, certification, license, agreement, or other entitlement granted in accordance with this Zoning Code, may be redressed in accordance with Section 1.8.1: Civil action enforcement and Section 1.8.2: Liability for costs of the Salinas Municipal Code.
(Ord. No. 2463 (NCS).)
The applicant(s) for any permit included in this Zoning Code shall defend, indemnify, and hold harmless the city or any of its boards, commissions, agents, officers, and employees from any claim, action, or proceeding against the city, its boards, commissions, agents, officers, or employees to attack, set aside, void, or annul, the approval of any use, permit, or entitlement provided for in this chapter. The city shall promptly notify the applicant(s) of any such claim, action, or proceeding. The city shall cooperate in the defense. Nothing contained in this section shall prohibit the city from participating in a defense of any claim, action, or proceeding if the city bears its own attorney's fees and costs, and the city defends the action in good faith.
(Ord. No. 2463 (NCS).)