DECISION-MAKING AUTHORITIES, APPLICATION REVIEW AND PERMITTING
The following sections contain provisions for review and decision-making authorities who will administer and implement the regulations of this chapter.
(Ord. No. 17-O-13, 8-8-2017)
(a)
Powers and duties. The town council shall have the powers and duties specified in Code of Virginia tit. 15.2, ch. 22 and the Town Charter, as well as the following powers and duties under this chapter:
(1)
Application review. The town council shall review and decide applications for:
a.
Amendments to the official zoning map;
b.
Amendments to the zoning text;
c.
Special exception;
d.
Proffer condition amendment;
e.
Comprehensive plan amendment;
(2)
Appeals. The town council shall review and decide appeals from:
a.
Reserved.
b.
Determinations of the zoning administrator on interpreting proffers (section 78-150.6);
c.
Final decisions of the historic district review board (HDRB) on certificates of appropriateness (section 78-60.3(g));
d.
Final decisions of the Architectural Review Board (ARB) (section 58-79).
(3)
Historic designation. The town council shall review and decide whether or not to designate any site, building or structure as an historic landmark or an area as a historic district overlay.
(4)
Implementation authority not otherwise delegated. The town council shall have the authority to take any other action not delegated to the planning commission, board of zoning appeals, architectural review board, historic district review board, town manager, town attorney, zoning administrator, or heads of town departments, as the town council may deem desirable and necessary to implement the provisions of this chapter.
(b)
Training. Newly elected members of the town council shall obtain, training and certification by Citizens Planning Education Association of Virginia or similar certification to be completed within two years of election.
(Ord. No. 17-O-13, 8-8-2017; Ord. No. 20-O-61, § 1, 11-17-2020; Ord. No. 25-O-21, § 1, 11-12-2025)
(a)
Powers and duties. The planning commission shall have the powers and duties specified in Code of Virginia tit. 15.2, ch. 22, as well as the powers and duties under this chapter.
(1)
Application review. The planning commission shall review and make recommendations to the town council to approve or disapprove applications for:
a.
Amendments to the official zoning map;
b.
Amendments to the zoning text;
c.
Special exception;
d.
Proffer condition amendment;
e.
Comprehensive plan amendment;
f.
Designation of any site, building or structure as an historic landmark or an area as a historic district overlay.
(2)
Knowledge and expertise. The planning commission shall make its special knowledge and expertise available upon written request and authorization of the town council to any official, department, board, commission, or agency of the town.
(3)
Training. Newly appointed members of the planning commission shall be offered training and certification by the Citizens Planning Education Association of Virginia or similar certification to be completed within two years of appointment.
(b)
Membership and procedures. The membership and procedures for the planning commission are established in sections 2-36 through 2-44 of the Herndon Town Code.
(c)
Bylaws and standards. The planning commission may establish bylaws and other standards to carry out its duties.
(Ord. No. 17-O-13, 8-8-2017; Ord. No. 20-O-61, § 1, 11-17-2020)
(a)
Powers and duties. The board of zoning appeals shall have the following powers and duties under this chapter:
(1)
Variances. The board of zoning appeals shall review and decide applications for variances (section 78-155.4).
(2)
Appeals. The board of zoning appeals shall review and decide appeals taken from any final decision of the zoning administrator or other administrative officer on:
a.
Administrative adjustments (section 78-155.5);
b.
Temporary use site plans (section 78-155.6);
c.
Zoning inspection permits (section 78-155.7);
d.
Zoning appropriateness permits (section 78-155.8);
e.
Other determinations and decisions of the zoning administrator (section 78-150.60(f)).
(3)
Knowledge and expertise. The board of zoning appeals shall make its special knowledge and expertise available upon written request and authorization of the town council to any official, department, board, commission or agency of the town.
(b)
Membership. The membership of the board of zoning appeals shall be established as follows.
(1)
Number. The board of zoning appeals shall consist of five members.
(2)
Qualified voter. Each member shall be a qualified voter of the town.
(3)
Limitations. No member of the board shall hold any other position, whether elected, appointed or employed, with the town.
(4)
Appointment. Each member shall be appointed by the town council by majority vote of those present and voting.
(5)
Training. Newly appointed members of the board of zoning appeals shall be offered training and certification by the Virginia Commonwealth University Center for Urban and Regional Analysis Land Use Education Program or similar certification to be completed within two years of appointment.
(6)
Term. The term of office of members of the board of zoning appeals shall be five years, staggered so that one term begins each year. A member shall continue to serve until reappointed or replaced.
(7)
Resignation. Any member who resigns from the board of zoning appeals prior to the end of the member's term shall do so in writing to the chair.
(8)
Removal. Any member of the board of zoning appeals may be removed by the town council from office for malfeasance, misfeasance or nonfeasance in office.
(9)
Vacancies. Vacancies occurring for reasons other than expiration of terms shall be filled for the period of the unexpired term in the same manner as the original appointment.
(10)
Compensation. Members' compensation, if any, shall be fixed by resolution of the town council.
(c)
Officers. Officers of the board of zoning appeals shall be established as follows:
(1)
Chair and vice-chair. The board of zoning appeals shall choose annually a chair and a vice-chair.
(2)
Terms. The term of office of the chair and the vice-chair of the board of zoning appeals shall be one year.
(3)
General duties of officers. The duties of the chair and vice-chair of the board of zoning appeals shall be as follows:
a.
The chair shall preside at meetings of the board of zoning appeals, decide points of order on procedure, and take such action as shall be necessary to preserve the order and integrity of proceedings before the board.
b.
In the absence of the chair, the vice-chair shall act as chair and shall have powers of the chair.
c.
In the absence of the chair and vice-chair, the most senior board member shall act as chair and shall have powers of the chair.
(d)
Staff. The zoning administrator or designee shall serve as the professional staff to the board of zoning appeals and provide it with administrative support. For the purposes of this section, "non-legal staff of the town" means any staff who is not in the office of the attorney for the town, or for the board, or who is appointed by special law or pursuant to Code of Virginia § 15.2-1542.
(e)
Communications and distribution of materials.
(1)
Ex parte communications. The non-legal staff of the town may have ex parte communications with a member of the board prior to the hearing but may not discuss the facts or law relative to a particular case. The applicant, landowner or his or her agent or attorney may have ex parte communications with a member of the board prior to the hearing but may not discuss the facts or law relative to a particular case. If any ex parte discussion of facts or law in fact occurs, the party engaging in such communication shall inform the other party as soon as practicable and advise the other party of the substance of such communication. For purposes of this subsection, regardless of whether all parties participate, ex parte communications shall not include (i) discussions as part of a public meeting or (ii) discussions prior to a public meeting to which staff of the town, the applicant, landowner or his or her agent or attorney are all invited.
(2)
Ex Parte communications with attorney or attorney's staff. Nothing in this section shall preclude the board from having ex parte communications with any attorney or staff of any attorney where such communication is protected by the attorney-client privilege or other similar privilege or protection of confidentiality.
(3)
Availability materials related to case. Any materials relating to a particular case, including a staff recommendation or report furnished to a member of the board, shall be made available without cost to such applicant, appellant or other person aggrieved under Code of Virginia § 15.2-2314 as soon as practicable thereafter, but in no event more than three business days of providing such materials to a member of the board. If the applicant, appellant or other person aggrieved under Code of Virginia § 15.2-2314 requests additional documents or materials be provided by the locality other than those materials provided to the board, such request shall be made pursuant to Code of Virginia § 2.2-3704. Any such materials furnished to a member of the board shall also be made available for public inspection pursuant to subsection F of Code of Virginia § 2.2-3707.
(f)
Meetings, hearings and procedures. Meetings of the board of zoning appeals ordinarily shall be held monthly and at such other times as a quorum of the board may determine.
(1)
Quorum. Three members of the board of zoning appeals shall constitute a quorum. No official business of the board shall be conducted without a quorum present.
(2)
Necessary vote. No action of the board shall be valid unless authorized by a majority vote of those present and voting except as otherwise provided in the next sentence. A favorable vote of at least three members of the board shall be necessary to reverse any determination of the zoning administrator on appeal, or to approve a variance.
(3)
Witnesses and oaths. The chair may administer oaths and compel the attendance of witnesses.
(4)
Rules and record of proceedings. The board of zoning appeals shall document proceedings as follows:
a.
The board of zoning appeals shall keep minutes of its proceedings, showing the vote of each member upon each question or, if absent or abstaining from a vote, indicating such fact.
b.
The board of zoning appeals shall keep records of its official actions, which shall be immediately filed in the office of the zoning administrator and shall be a public record.
(5)
Bylaws. The board of zoning appeals may, by a majority vote of the entire membership, draft and approve such additional bylaws governing its procedure as it may deem necessary or advisable.
(Ord. No. 17-O-13, 8-8-2017; Ord. No. 23-O-14, § 1, 6-13-2023)
(a)
Establishment. There hereby is established a historic district review board (HDRB).
(b)
Powers and duties. The HDRB shall have the following powers and duties under this chapter:
(1)
Recommendations. The HDRB shall provide recommendations to the planning commission and the town council on the establishment, expansion, reduction, or elimination of the historic district overlay.
(2)
Application review. The HDRB shall review and decide applications for properties within the historic district overlay for:
a.
Certificates of appropriateness.
b.
Sign licenses that do not conform to the uniform standards adopted by the Board.
c.
Master sign plans.
d.
Modification for master sign plan for individual establishment.
e.
Appeals of administratively approved certificates of appropriateness.
(3)
Special knowledge and expertise. The HDRB shall make its special knowledge and expertise available upon its own initiative or upon request by the town council or any official, department, board, commission or agency of the town.
(c)
Membership. The membership of the HDRB shall be established as follows:
(1)
Number. The HDRB shall consist of seven members. It shall be comprised of the five members of the town's architectural review board (ARB), along with two additional members.
(2)
Qualifications. The two additional members of the HDRB who are not on the ARB shall meet the following minimum qualifications:
a.
At least one member shall have a demonstrated interest, competence or knowledge in historic preservation.
b.
At least one member shall be an architect or an architectural historian, and have appropriate professional qualifications to qualify as an expert in the area of historic preservation.
(3)
Residency. No more than two of the members on the combined ARB/HDRB with the required professional qualifications for an architect or an architectural historian may be nonresidents of the town. The other members on the combined ARB/HDRB shall be town residents.
(4)
Appointment. The ARB members serving on the HDRB shall be appointed pursuant to Part I, Charter, of the Code of Ordinances, section 7.4:1(b). The two additional members shall be appointed by a majority of the town council.
(5)
Term. The term of office of the ARB members serving on the HDRB shall be concurrent with their membership on the ARB. The terms of the two additional HDRB members shall be three years.
(6)
Removal. Any member of the HDRB may be removed from office by the town council for malfeasance, misfeasance or nonfeasance in office.
(7)
Vacancies. Vacancies occurring for reasons other than expiration of terms shall be filled for the period of the unexpired term in the same manner as the original appointment.
(8)
Compensation. Members' compensation, if any, shall be fixed by resolution of the town council.
(9)
Training. Newly appointed members of the HDRB shall be offered training by the Virginia Department of Historic Resources within two years of appointment.
(d)
Officers. Officers of the HDRB shall be established as follows:
(1)
Chair and vice-chair. The HDRB shall elect from its members a chair and a vice-chair.
(2)
Terms. The term of office of the chair and vice-chair shall be one year.
(3)
General duties of officers. The duties of the chair and vice-chair of the HDRB shall be as follows:
a.
The chair shall preside at meetings of the HDRB, decide points of order on procedure, and take such action as shall be necessary to preserve the order and integrity of proceedings before the HDRB.
b.
In the absence of the chair, the vice-chair shall act as chair and shall have powers of the chair.
c.
In the absence of the chair and vice-chair, the most senior HDRB member shall act as chair and shall have powers of the chair.
(e)
Staff. The zoning administrator or the zoning administrator's designee shall serve as the professional staff to the HDRB and provide it with administrative support.
(f)
Meetings, hearings and procedures. Meetings of the HDRB ordinarily shall be held monthly and at such other times as a quorum of the HDRB may determine subject to the following:
(1)
Open meetings. All meetings of the HDRB shall be open to the public.
(2)
Quorum and necessary vote. Four members of the HDRB shall constitute a quorum, and no action of the HDRB shall be valid unless authorized by a majority vote of those present and voting.
(3)
Rules and records of proceedings. The HDRB shall document proceedings as follows:
a.
The HDRB shall keep minutes of its proceedings, showing the vote of each member upon each question or, if absent or abstaining from a vote, indicating that fact.
b.
The HDRB shall keep records of its official actions, which shall be immediately filed in the office of the zoning administrator and shall be a public record.
c.
The HDRB may, by a majority vote of the entire membership, draft and approve such additional bylaws governing its procedure as it may deem necessary or advisable.
(Ord. No. 17-O-13, 8-8-2017; Ord. No. 18-O-20, § 1, 7-10-2018; Ord. No. 20-O-61, § 1, 11-17-2020)
(a)
Establishment. The provisions of the Town Charter section 7.4:1 and Chapter 58 of the Herndon Town Code establish and govern the architectural review board (ARB) and its powers and duties.
(b)
Powers and duties. The ARB shall have the following powers and duties under this chapter:
(1)
Review and approval. Generally, the ARB is empowered by the Town Charter and the town council to review and approve structures, buildings, signs, major landscape features and other improvements for development excluding: (i) the historic district overlay, (ii) single-family detached residences in the R-15 and R-10 zoning districts, and (iii) single-family detached residences in planned development districts after initial construction.
(2)
Application review. For the purposes of this chapter, the ARB is authorized to review and make decisions on sign licenses that do not conform to the uniform standards adopted by the board and master sign plans (section 78-140.5(b).
(3)
Knowledge and expertise. The ARB shall make its special knowledge and expertise available upon written request and authorization of the town council to any official, department, board, commission, or agency of the town.
(c)
Training. Newly appointed members of the ARB shall be offered training and certification by the Citizens Planning Education Association of Virginia or similar certification to be completed within two years of appointment.
(Ord. No. 17-O-13, 8-8-2017; Ord. No. 18-O-20, § 1, 7-10-2018; Ord. No. 20-O-61, § 1, 11-17-2020)
(a)
Authority. The zoning administrator is designated by the town manager to administer and enforce this chapter. The zoning administrator may appoint one or more deputies (designees) to carry out the assigned duties of the zoning administrator. In this chapter, any reference to "zoning administrator" shall include deputies (designees.)
(b)
Powers and duties. The zoning administrator or an appropriate designee acting as zoning administrator shall have the following jurisdiction, powers, and duties under this chapter:
(1)
Application review. The zoning administrator shall review and decide applications for:
a.
Reserved.
b.
Temporary use site plans (section 78-155.6(e)(4)).
c.
Administrative adjustments (section 78-155.5).
d.
Administrative sign conformance permit for signs that are part of an approved master sign plan or that conform to the adopted requirements of the ARB or HDRB, whichever applies (section 78-140.5(b).
e.
Temporary sign approvals (section 78-140.5(b)).
f.
Zoning inspection permit (section 78-155.7).
g.
Zoning appropriateness permit (section 78-155.8).
h.
Building location survey (section 78-155.6(e)(1)).
i.
Single lot development plan (section 78-155.6(e)(2)).
j.
Administrative certificates of appropriateness pursuant to section 78-60.3(3)(g).
(2)
Determinations and interpretations. The zoning administrator shall make determinations about interpreting this chapter, proffers and the official zoning map (section 78-150.6(e)).
(3)
Application. The zoning administrator shall establish application requirements and schedules for review of applications and appeals, to review and make recommendations to the town council, planning commission, HDRB, and ARB on applications for development permits and approvals, and take any other action necessary to administer the provisions of this chapter.
(4)
Enforcement. The zoning administrator shall enforce the provisions of this chapter in accordance with Article XVII, Enforcement, Violations and Remedies.
(5)
Official map and records. The zoning administrator shall maintain the official zoning map and other such records and official materials as they relate to the adoption, amendment, enforcement, or administration of this chapter.
(6)
Expertise and technical assistance. The zoning administrator shall provide expertise and technical assistance to the town council, planning commission, BZA, HDRB, and ARB, upon request.
(7)
Training. The zoning administrator shall obtain training, education and appropriate certifications in order to develop and maintain necessary knowledge and skills, under the town's sponsorship.
(c)
Power to request subpoena for suspected violation of occupancy limits. Whenever the zoning administrator has reasonable cause to believe that any person has engaged in or is engaging in any violation of this chapter that limits occupancy in a residential dwelling unit, which is subject to a civil penalty that may be imposed in accordance with the provisions of this chapter, and the zoning administrator, after a good faith effort to obtain the data or information necessary to determine whether a violation has occurred, has been unable to obtain such information, the zoning administrator may request that the town attorney petition the judge of the general district court for Fairfax County for a subpoena duces tecum against any such person refusing to produce such data or information. The judge of the court, upon good cause shown, may cause the subpoena to be issued. Any person failing to comply with such subpoena shall be subject to punishment for contempt by the court issuing the subpoena. Any person so subpoenaed may apply to the judge who issued the subpoena to quash it.
(d)
Power to request warrant for inspection of property for probable zoning violation. This subsection provides for the issuance of inspection warrants by a magistrate or court of competent jurisdiction. The zoning administrator or his or her agent may present sworn testimony to a magistrate or court of competent jurisdiction and if such sworn testimony establishes probable cause that a zoning ordinance violation has occurred, request that the magistrate or court grant the zoning administrator or his or her agent an inspection warrant to enable the zoning administrator or his or her agent to enter the subject dwelling for the purpose of determining whether violations of the zoning ordinance exist. The zoning administrator or his or her agent shall make a reasonable effort to obtain consent from the owner or tenant of the subject dwelling prior to seeking the issuance of an inspection warrant under this subsection.
(e)
Determination requests. Determinations interpreting this chapter shall be made, upon application, in writing by the zoning administrator, including determinations about interpreting: the text of this chapter; the location of zoning district boundaries; whether or not an unspecified use falls within a use category or use type allowed in a zoning district; and previously approved special exceptions, site plans, single lot development plan, variances, or proffers associated with an amendment to the zoning map in accordance with the following:
(1)
Initiation. A written determination may be requested by the town council, the planning commission, any resident or landowner, or any person having a contractual interest in land in the town.
(2)
Procedure. The procedure for a formal written determination by the zoning administrator shall be as follows:
a.
Written request to be submitted. Before a written determination shall be provided by the zoning administrator, a request for determination shall be submitted to the zoning administrator in writing along with the applicable items required in section 78-155.2(c), submittal requirements.
b.
Sufficiency. After a request for determination has been submitted, the zoning administrator shall determine whether or not it is sufficient.
1.
If the zoning administrator determines the request is not sufficient, a notice shall be provided to the applicant specifying the deficiencies. The zoning administrator shall take no further action on the request for determination until the deficiencies are remedied. If the applicant fails to respond to the deficiencies within 30 days of the zoning administrator's notice, the request for determination shall be considered withdrawn.
2.
When the request for determination is determined sufficient, the zoning administrator shall review the request and render a determination pursuant to this section.
c.
Review standards. After the request for determination has been determined sufficient, the zoning administrator shall review the request and render a determination, based on the following standards:
1.
When the request is for a determination about the location of zoning district boundaries on the official zoning map, the zoning administrator shall apply the following standards:
(a)
Unless otherwise specified, zoning district boundary lines are lot lines or the centerlines of streets, alleys, or W.&O.D. right-of-way, or such lines, fixed by dimensions, or otherwise clearly shown or designated.
(b)
Where district boundaries are indicated as approximately following or being at right angles to the centerlines of streets, highways, alleys, or W.&O.D. alignment, and those centerlines shall be construed to be the boundaries. Any significant relocation of a centerline shall result in a shift of the boundary.
(c)
Where a district boundary follows a river, creek, or branch, or other body of water, the boundary shall be construed to follow the centerline at low water, or at the limit of the jurisdiction, and in the event of change in the shoreline, the boundary shall be construed as moving with the actual shoreline.
(d)
If no distance, angle, curvature, description, or other means is given to determine a boundary line accurately and the provisions of this section do not apply, the boundary line shall be determined by the zoning administrator by using the scale shown on the official zoning map.
2.
When the request is for a determination about whether or not an unspecified use falls within a use classification, use category, or use type allowed in a zoning district, the zoning administrator shall apply the standards of section 78-150.6(e) in making the determination.
3.
For other determinations, the zoning administrator shall evaluate the request in light of the comprehensive plan, this chapter, the official zoning map, other relevant codes and statutes, and any previously approved permits (if applicable).
4.
When making determinations, the zoning administrator shall consult with the town attorney and other affected town staff before rendering the determination.
d.
Review time. The zoning administrator shall respond within 90 days of a request for a decision or determination on zoning matters within the scope of the zoning administrator's authority unless the requester has agreed to a longer period.
e.
Determination decision and notification requirements.
1.
The determination shall be in writing, approved as to form by the town attorney, and sent to the applicant and property owners adjacent to the subject property by mail after the zoning administrator has made the determination.
2.
In addition, the determination shall be posted on the town's web site and published in a newspaper of general circulation in the town. The published determination shall:
(a)
Identify the application or application number, and the name of the applicant or the applicant's agent.
(b)
Indicate the date of the determination.
(c)
Describe the land involved by its complete street address and by county tax map reference number, nearest cross street, and land area.
(d)
Identify the current zoning district designation of the land subject to the application.
(e)
Describe the nature of the applicant's request.
(f)
Describe in which department the public may inspect the request, the zoning administrator's decision, and related materials, and state that these materials are available for public inspection during normal business hours.
(g)
Include a statement that aggrieved parties may file an appeal pursuant to section 78-150.6(f) and provide the time frame in which an appeal may be filed.
f.
Official record. The zoning administrator shall maintain a record of written determinations that shall be available for public inspection in the office of the zoning administrator, upon reasonable request, during normal business hours.
(f)
Appeal of zoning administrator decision or determination. Any person aggrieved by a written determination from the zoning administrator including determinations about interpreting: the text of this chapter; the location of zoning district boundaries; whether or not an unspecified use falls within a use category or use type allowed in a zoning district; and approved special exceptions, site plans, single lot development plans or variances may appeal the determination to the board of zoning appeals pursuant to this section as follows:
(1)
Procedure. An appeal of a decision or determination made by the zoning administrator shall be subject to the following provisions:
a.
Time limit for filing appeal. An appeal of a decision by the zoning administrator must be initiated by filing a written notice of appeal, along with a fee established pursuant to section 78-152.2(b) within 30 days after the decision. However, for cases involving maximum occupancy limitations of a residential dwelling unit, the period in which to file such an appeal is 15 days after the decision.
b.
Required information for written notice of appeal. The written notice of appeal shall include a statement of the error or improper decision or determination, the date of that decision, the grounds for the appeal, and related support materials.
c.
Transmission of notice to BZA and record of appeal. Upon receiving the written notice of appeal, the zoning administrator shall transmit it and papers, documents and other materials relating to the decision or determination that is being appealed, to the board of zoning appeals. This material shall constitute the record on the appeal.
d.
Public hearing schedule and notice provisions. The zoning administrator shall schedule a hearing on the matter at the earliest feasible board of zoning appeals meeting by which time notice can be provided consistent with the requirements of section 78-153.2(h)(2), written (mailed) notice. The hearing shall be scheduled and notice provided so the board can make a decision on the appeal within 90 days of the date of the filing of the written notice of appeal.
e.
Public hearing process. At the hearing on the appeal, the zoning administrator shall present the staff report on the appeal. The appellant or the appellant's agent shall state the grounds for the appeal and identify any materials or evidence from the record to support the appeal. The zoning administrator shall be given an opportunity to respond, as shall any other person(s) the board deems necessary and appropriate.
f.
BZA decision and decision deadline. After the conclusion of the hearing, the board of zoning appeals shall affirm, partly affirm, modify, reverse, or partly reverse the decision or determination, based on the standards in section 78-150.6(f)(2), review standards for appeals. The decision shall be made on the appeal within 90 days of the date of the filing of the written notice of appeal.
(2)
Review standards for appeal. A decision or determination by the zoning administrator shall not be reversed or modified unless there is evidence in the record that the decision or determination is not correct, based on the relevant procedures and review standards in this chapter. The board or council shall consider the purpose and intent of any applicable provisions of this chapter and other relevant ordinances, laws, and regulations in making its decision.
(3)
Stay of administrative actions during appeal. An appeal shall stay all administrative proceedings by the town in furtherance of the action appealed from, unless the zoning administrator certifies to the board of zoning appeals that by reason of facts stated in the certificate a stay would cause imminent peril to life or property, in which case the administrative proceedings shall not be stayed unless a restraining order is granted by the board of zoning appeals or a court of law, on application and notice to the zoning administrator and for good cause shown.
(g)
Proffer determination appeal. In accordance with Code of Virginia § 15.2-2301, any zoning applicant or any other person who is aggrieved by a decision of the zoning administrator made regarding a proffered amendment to the zoning map may petition the town council for review of the decision of the zoning administrator.
(1)
Filing deadline for petition. Petitions for review shall be filed with the zoning administrator and with the town clerk within 30 days from the date of the decision for which review is sought and shall specify the grounds upon which the petitioner is aggrieved.
(2)
Procedure. An appeal of a decision or determination about a proffered amendment to the zoning map made by the zoning administrator shall be subject to the following provisions:
a.
Time limit for filing appeal. A petition to the town council on a decision by the zoning administrator must be initiated by filing a written notice of appeal, along with a fee established pursuant to section 78-152.2, within 30 days of the date the decision is provided pursuant to section 78-154.2, notification of decision.
b.
Required information for written notice of appeal. The written notice of appeal shall include a statement of the error or improper decision or determination, the date of that decision, the grounds for the appeal, and related support materials.
c.
Transmission of notice to town council and record of appeal. Upon receiving the written notice of appeal, the zoning administrator shall transmit it and papers, documents and other materials relating to the decision or determination that is being appealed to the town council if the appeal pertains to a proffered zoning map amendment. This material shall constitute the record on the appeal.
d.
Public hearing schedule and notice provisions. The zoning administrator shall schedule a public hearing on the matter at the earliest feasible town council meeting by which time notice can be provided consistent with the requirements of section 78-153.2(h)(5), written/mailed notice. The hearing shall be scheduled and notice provided so the council can make a decision on the appeal within 90 days of the date of the filing of the written notice of appeal.
e.
Public hearing process. At the hearing on the appeal, the appellant or the appellant's agent shall state the grounds for the appeal and identify any materials or evidence from the record to support the appeal. The zoning administrator shall be given an opportunity to respond, as shall any other person(s) the council deems necessary and appropriate.
f.
Town council decision and decision deadline. After the conclusion of the hearing, the town council shall affirm, partly affirm, modify, reverse, or partly reverse the decision or determination, based on the standards in section 78-150.6(g)(3), review standards for appeals, and based on a majority vote. The decision shall be made on the appeal within 90 days of the date of the filing of the written notice of appeal.
(3)
Review standards for appeals. A decision or determination by the zoning administrator regarding a proffered zoning map amendment shall not be reversed or modified unless there is evidence in the record that the decision or determination is not correct, based on the relevant procedures and review standards in this chapter. The council shall consider the purpose and intent of any applicable provisions of this chapter and other relevant ordinances, laws, and regulations in making its decision.
(4)
Stay of administrative actions during appeal. An appeal shall stay all administrative proceedings by the town in furtherance of the action appealed from. If the zoning administrator certifies to the town council that by reason of facts a stay would cause imminent peril to life or property the administrative proceedings shall not be stayed.
(Ord. No. 17-O-13, 8-8-2017; Ord. No. 18-O-20, § 1, 7-10-2018; Ord. No. 20-O-61, § 1, 11-17-2020; Ord. No. 25-O-21, § 1, 11-12-2025)
1 Appeals are limited to technical determinations. Appeals to the uniform standards shall be heard by the HDRB/ARB.
(Ord. No. 17-O-13, 8-8-2017; Ord. No. 18-O-20, § 1, 7-10-2018; Ord. No. 20-O-61, § 1, 11-17-2020; Ord. No. 25-O-21, § 1, 11-12-2025)
The general provisions of the following sections shall apply to applications for development approval and permit requests under this chapter, unless otherwise stated.
(Ord. No. 17-O-13, 8-8-2017)
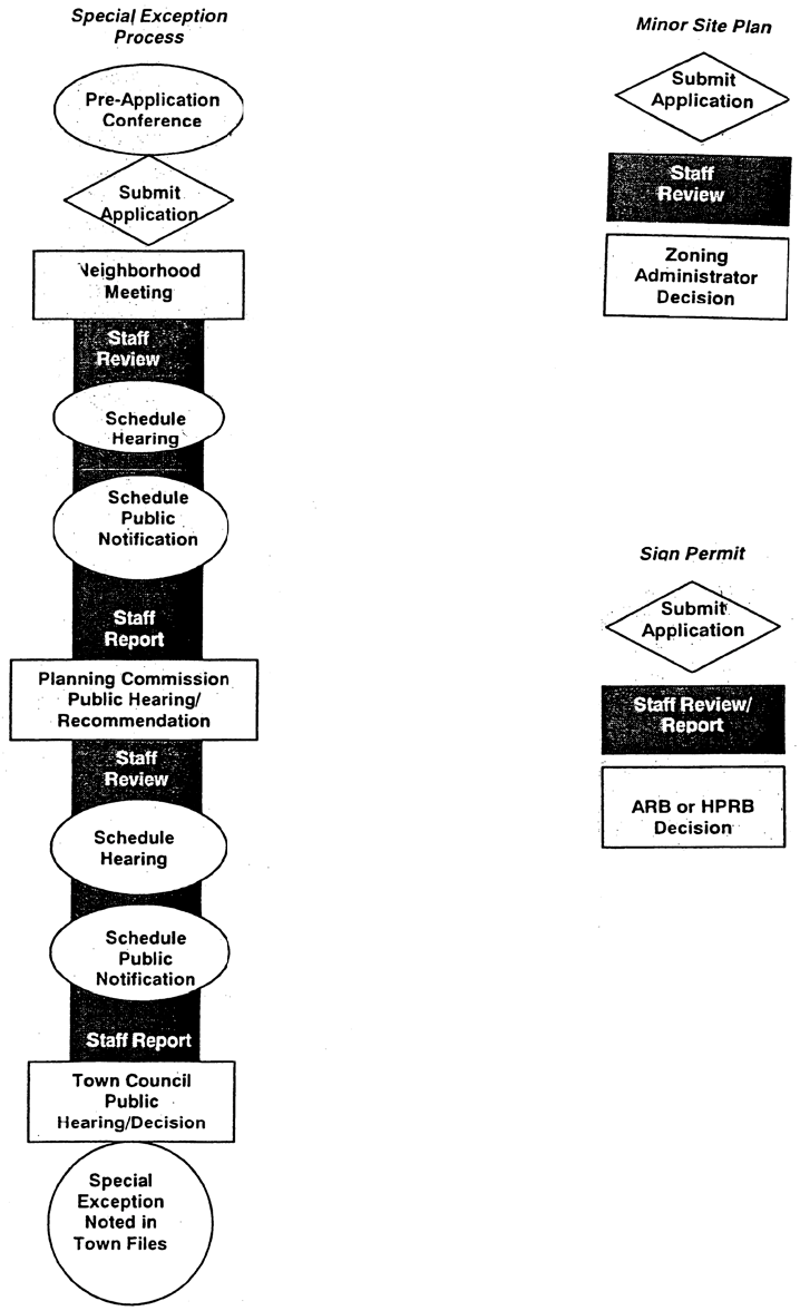
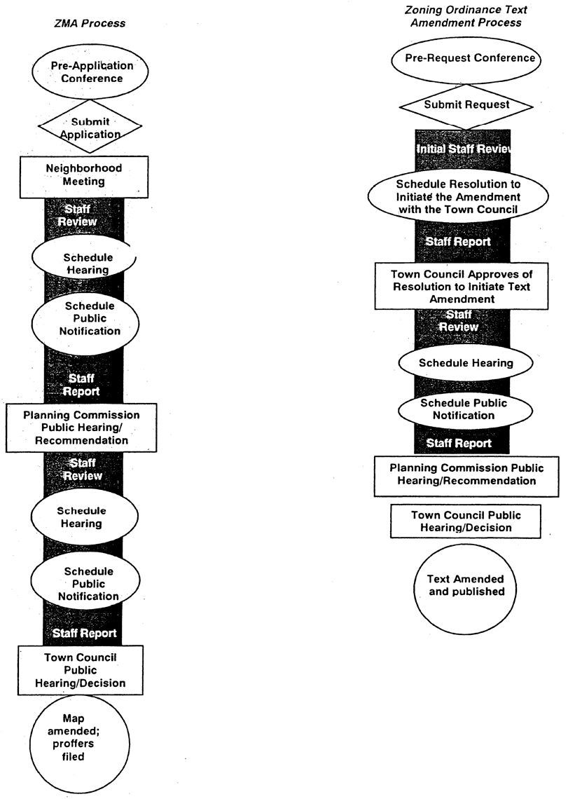
(a)
Pre-application conference. A pre-application meeting with staff is available to all applicants and required for certain types of applications as follows.
(1)
Purpose. The purpose of a pre-application conference is to familiarize the applicant and the town staff with the applicable provisions of this chapter for the proposed development, to inform the applicant about the preparation of the application, and the application process.
(2)
Applicability. A pre-application conference is mandatory prior to submittal of a special exception and any application for an amendment to the official zoning map, including changes to the zoning classification, proffer condition amendments, PD-TOC and PD-TRG development plans, and generalized development plan (GDP) revisions. A pre-application conference is optional but strongly encouraged prior to submittal of any other application for development approval under this chapter.
(3)
Non-binding. The pre-application conference is intended to facilitate the review of development applications and identify potential modification requests. Discussions held pursuant to this section are not binding on the town or applicant. Processing times for review of development applications do not begin until a formal, complete application is submitted and determined to be complete.
(4)
Procedure. The procedure for the pre-application conference request and meeting is as follows:
a.
Any applicant subject to a mandatory pre-application conference or any other applicant requesting a pre-application conference shall submit an application on a form approved by the zoning administrator. Along with the request, the applicant shall provide a description of the character, location, and magnitude or scale of the proposed development, and any other appropriate supporting information and documents, such as a sketch or concept plan (if appropriate).
b.
Upon receipt of the request, the zoning administrator may waive this pre-application requirement if it is determined that the nature and magnitude of the project do not make it necessary for the applicant to be familiar with the application provisions of this chapter, or for the staff to be familiar with the project proposal prior to the application submittal.
c.
The zoning administrator shall schedule promptly a pre-application conference after receipt of the request and the appropriate submittal materials. The zoning administrator shall review the materials and forward them to other members of the town staff, and to any local, regional, state, and federal agency officials the zoning administrator determines should participate in the pre-application conference.
d.
At the pre-application conference the applicant, the zoning administrator, and any other town staff and local, regional, state, or federal representatives the zoning administrator determines appropriate, shall discuss the proposed development, and based upon the information provided by the applicant, identify in general what provisions apply to the proposed development. The zoning administrator shall generally inform the applicant regarding necessary application materials and provide estimates of the timing of review.
(b)
Neighborhood meeting. A neighborhood meeting is strongly encouraged prior to filing certain types of development applications, as follows.
(1)
Purpose. Neighborhood meetings are opportunities for informal communication between landowners, applicants, and residents who may be affected by development proposals. The purposes of the neighborhood meeting are to:
a.
Educate neighbors about the proposed development and application,
b.
Receive neighborhood comments,
c.
Address concerns about the development proposal and,
d.
Resolve conflicts and outstanding issues, where possible.
(2)
Timing of meeting for zoning map amendments (rezonings). At least one neighborhood meeting is strongly encouraged for a zoning map amendment application prior to filing the application if any part of the property proposed for zoning map amendment is abutting or across the street from existing residences. The applicant shall file a report of the neighborhood meeting with the application for zoning map amendment.
(3)
Timing of meeting for other applications requiring public hearings. Neighborhood meetings generally are encouraged prior to, or shortly after, submittal of other applications requiring a public hearing. The town council, planning commission, architectural review board or historic district review board may encourage an applicant to conduct a neighborhood meeting on an application if, in the determination of the review board, the proposed development could affect neighboring properties.
(Ord. No. 17-O-13, 8-8-2017; Ord. No. 20-O-61, § 1, 11-17-2020; Ord. No. 25-O-20, § 1, 10-28-2025)
(a)
Authority to file applications. The following provisions apply to the filing of applications:
(1)
Submission to zoning administrator. Applications required pursuant to this chapter shall be submitted to the zoning administrator by the land owner or contract purchaser of the land upon which the development is proposed, an authorized agent, or any other person authorized by state law.
(2)
Non-owner applicant. If the applicant is an agent of the owner or a contract purchaser of the land, a letter signed by the owner consenting to the submittal of the application shall be submitted.
(3)
Multiple owners. If the applicant is not the sole owner of the land, the other owners or an entity representing the owners shall sign and submit a letter indicating their consent for the application and their role in the application.
(b)
Application requirements, schedule, and fees. The following standards are established for the acceptance of applications.
(1)
Application contents. The zoning administrator shall establish reasonable requirements for the content and form of applications for development approval and permits required under this chapter, and may update those requirements from time to time.
(2)
Submittal schedule. The zoning administrator shall establish a schedule that controls the timing for submittal of applications, and may amend and update those requirements from time to time. The schedule shall be in accordance with the provisions of this article and shall be kept on file in the department of community development.
(3)
Fees. The town council shall, by ordinance, establish application fees and may amend and update those fees from time to time and fees shall be assessed at the time of application as follows:
a.
The fee amount shall defray some or all the estimated cost of processing the application.
b.
A filing fee as required in this subsection shall be paid as part of the submission of an application or element thereof.
TABLE 78-152.2(b)(3): FEES FOR DEVELOPMENT APPLICATIONS
(c)
Submittal requirements, generally. In most cases, any application for a development approval or other permit shall include the following items. Additional requirements are described in section 78-155, application specific requirements and review procedures:
(1)
Signed application. A completed application form provided by the town and signed by the owner(s) or owner's agent(s).
(2)
Payment. Payment of required fee(s) as indicated in the Town of Herndon Fee Schedule.
(3)
Statement of authorization. A statement of authorization from a landowner or other party authorizing an agent to act upon their behalf (if applicable).
(4)
Pre-application conference statement. A statement indicating the date and time a pre-application conference was held with the town, as well as a list of participants in the conference.
(5)
Neighborhood meeting statement. A statement indicating the date, time, location, invitation list, number of attendees, and outcome of a neighborhood meeting if one was held prior to application submittal.
(6)
Development plan or drawing. If the application requires a plan or drawing, it shall be prepared in accordance with the following standards:
a.
Site plans, single lot development plans, generalized development plans, preliminary subdivision plans, and subdivision site plans, plats, surveys, or any portion thereof, involving engineering, architecture, landscape architecture or land surveying, shall be prepared and certified respectively by an engineer, architect, landscape architect or land surveyor duly authorized by the state to practice as such.
b.
Plans may be prepared in one or more sheets to show clearly the information required by this section and to facilitate the review and approval of the plan. If prepared in more than one sheet, match lines shall clearly indicate where the several sheets join.
c.
The number of plans or drawings required for each type of application shall be determined by the zoning administrator.
d.
Plans shall be prepared with the following scales:
1.
Generalized development plans and preliminary subdivision plan: one inch equals 50 feet or larger.
2.
Single lot development plans, site plans and subdivision site plans: one inch equals 30 feet or larger.
3.
Other plans (such as temporary use site plans, or administrative adjustment plans) shall be drawn to scale and signed by the preparer.
e.
Sheet size shall not exceed 24 by 36 inches. Profiles must be submitted on standard plan profile sheets.
f.
All lettering on plans shall be not less than one-tenth of an inch in height.
g.
All horizontal distances shown on plans shall be in feet and decimals of a foot to the closest 1/100 of a foot, and all bearings in degrees, minutes and seconds to the nearest ten seconds.
h.
All copies shall be clearly legible blue or black line copies.
(7)
Contents of plans. Plans submitted with applications for a zoning map amendment, site plan (major and minor) subdivision site plan, single lot development plan, temporary use site plan, shall contain the information listed in the plan content tables found in the development application manual, as maintained by the zoning administrator.
(8)
Taxes and other fees must be paid. Prior to the initiation of an application by the owner of the subject property, the owner's agent, or any entity in which the owner holds an ownership interest greater than 50 percent, for a special exception, variance, rezoning or other land disturbing permit, including building permits and erosion and sediment control permits; or prior to the issuance of final approval, the applicant must produce satisfactory evidence that any delinquent real estate taxes, nuisance charges, stormwater management utility fees, or any other charges that constitute a lien on the subject property, that are owed to the town and have been properly assessed against the subject property, have been paid.
(9)
Stormwater management submittal requirements. In addition to the requirements of section 26-326, stormwater management plan contents for land disturbance in excess of 2,500 square feet, as listed in the plan content tables found in the development application manual.
(10)
Other submittal requirements. The plan content tables found in the development application manual include a list of additional materials that may be required when plans are submitted.
(Ord. No. 17-O-13, 8-8-2017; Ord. No. 19-O-43, § 1, 12-10-2019; Ord. No. 20-O-01, § 1, 1-14-2020; Ord. No. 20-O-61, § 1, 11-17-2020; Ord. No. 24-O-15, § 1, 5-14-2024; Ord. No. 25-O-03, § 1, 3-25-2025)
Original and revised applications shall be submitted to the zoning administrator pursuant to the application submittal schedule (section 78-152.2(b)) in the form established by the zoning administrator (section 78-152.2(a)), along with a fee established pursuant to section 78-152.2(b)(3). It shall be the responsibility of the applicant to ensure that the application is complete and meets applicable submittal requirements. If, during the review process, the staff discovers that the application does not meet the requirements of sections 78-152.2(a)(c) and any additional submittal requirements in the applicable section of section 78-155, application specific submission requirements and review procedures, the application shall be considered insufficient and shall be returned to the applicant. Time limits for review of the application shall become void.
(Ord. No. 17-O-13, 8-8-2017)
Whenever two or more forms of review and approval are required under this chapter, the applications for those permits or development approvals may, at the option of the zoning administrator, be processed simultaneously, so long as applicable state and local requirements are satisfied. Each application is subject to review and decision on its own merits, and the simultaneous processing of the applications does not constitute any representation that the individual applications will be approved or reviewed more favorably than if they had occurred separately. Simultaneous processing may result in additional costs for the applicant; for example, substantive changes in one application may necessitate the re-drawing of plans in a related application.
(Ord. No. 17-O-13, 8-8-2017)
Applications shall be diligently pursued by the applicant. If a period of 90 days elapses following the town's written request for additional information or disapproval of an application for failure to comply with the relevant review standards, or following the town's invitation to proceed to the next stage of review without a substantive response from the applicant, the zoning administrator may terminate the application. Termination shall occur by letter to the applicant.
(Ord. No. 17-O-13, 8-8-2017; Ord. No. 25-O-20, § 1, 10-28-2025)
(a)
Deferral of application. Applications for development may be deferred by the applicant subject to the following provisions.
(1)
Submittal of request for deferral. Any request for deferral of an application shall be either submitted in writing to the zoning administrator, or made through an oral request during a public hearing.
(2)
Deferral prior to notice of public hearing. The zoning administrator shall approve a request for deferral of an application if it has been submitted prior to notification of a public hearing on the application pursuant to section 78-153.2(h), public hearing notification.
(3)
Deferral subsequent to notice of public hearing. If the request for deferral of an application is submitted subsequent to notification of a public hearing pursuant to section 78-153.2(h), public hearing notification, the request for deferral shall be placed on the public hearing agenda and acted upon by the advisory or decision-making body.
(4)
Request for deferral at a public hearing. If the request for deferral of an application is made either orally or in writing subsequent to the beginning of the scheduled public hearing, the request for deferral may be considered and acted upon by the advisory or decision-making body.
(5)
New date for public hearing. The date of the public hearing at which the application will be heard shall be set at the time the deferral is granted. The date of the public hearing shall be appropriate to allow compliance with section 78-153.2(h), public hearing notification. Except as noted in section 78-153.2(i), public hearing procedures, any time limits set forth in the Code of Virginia for the review of the application shall begin anew on the date of the public hearing at which the application will be heard.
(b)
Withdrawal of application. Applications for development may be withdrawn by the applicant subject to the following provisions.
(1)
Submittal of request for withdrawal. Any request for withdrawal of an application shall be either submitted in writing to the zoning administrator, or made through a verbal request during a public hearing.
(2)
Withdrawal prior to notice of public hearing. The zoning administrator shall approve a request for withdrawal of an application if it has been submitted prior to notification of a public hearing on the application pursuant to 78-153.2(h).
(3)
Withdrawal subsequent to notice of public hearing. If the request for withdrawal of an application is submitted subsequent to notification of a public hearing pursuant to section 78-153.2(h), public notification, the request for withdrawal shall be placed on the public hearing agenda and acted upon by the advisory or decision-making body.
(Ord. No. 17-O-13, 8-8-2017)
In accordance with the provisions of Code of Virginia § 2.2-3700, at any time upon reasonable request and during normal business hours, any person may examine an application, a staff report, and materials submitted in support of or in opposition to an application in the office of the zoning administrator. Copies of such materials shall be made available at a reasonable cost.
(Ord. No. 17-O-13, 8-8-2017)
Editor's note— See subsequent sections, §§ 78-153.1 and 78-153.2 for provisions pertaining to development application review procedures.
Review and decision of applications for development approval conducted by the zoning administrator shall comply with the following procedures.
(a)
General review. After the application is deemed complete (section 78-152.3), the zoning administrator shall review the application and determine whether or not the application complies with the applicable review standards. The zoning administrator may refer any application to other members of the town staff for recommendations.
(b)
Approval. If the zoning administrator determines the application complies with the applicable review standards, the application shall be approved or approved with conditions (if appropriate), and a notice of decision provided to the applicant.
(c)
Applications requiring revision prior to approval.
(1)
Identification of deficiencies. If the zoning administrator determines the application fails to comply with the applicable review standards, the zoning administrator shall identify why the application fails to comply, and provide this information to the applicant. At the applicant's request, the zoning administrator will schedule a meeting with the applicant to discuss the application.
(2)
Submittal of revised application and time limit for resubmission. The applicant shall have an opportunity to re-submit a revised application subject to section 78-152.5.
(3)
Review of revised application. A revised application shall be reviewed by the zoning administrator after its re-submittal and approved, approved with conditions, or disapproved, based on the applicable review standards.
(4)
Time limit for action. Any time limits for action shall begin anew upon the acceptance of the revised application.
(Ord. No. 25-O-20, § 1, 10-28-2025)
(a)
Initial staff review. The zoning administrator shall refer the application to the appropriate staff and any other review agencies for comment and review of the application. After the review comments have been returned to the zoning administrator, the zoning administrator shall determine whether or not the application is suitable to be presented for consideration by the relevant reviewing board, council or commission.
(b)
Notification of deficiencies. If the zoning administrator finds that the application does not comply with applicable regulations, standards, or policies of the comprehensive plan (where applicable), the applicant shall be notified of the deficiencies, in writing.
(c)
Applicant response to staff comments/deficiencies. After initial review of the application, review of the development application shall proceed as determined by the applicant and zoning administrator subject to the following provisions.
(1)
Submittal of revised application. The applicant may correct the deficiencies and resubmit the application for compliance review.
(2)
Continuation with original application. The applicant may request in writing that the application go forward without change to a public hearing before the applicable board, commission or council.
(3)
Time limit for applicant response. The applicant shall have an opportunity to re-submit a revised application subject to section 78-152.5.
(d)
Subsequent staff review. If the applicant re-submits the application, the zoning administrator shall refer the application to the appropriate staff and any other review agencies for comment. After comments have been returned to the zoning administrator, the zoning administrator shall determine whether or not the application is suitable to be presented for consideration by the relevant reviewing board, council or commission.
(e)
Referral to decision making body public hearing. If the zoning administrator finds that the application is suitable to be presented for consideration by the relevant reviewing body, or upon receipt of a request from the applicant to take the application forward without further revision, the zoning administrator shall refer the application to the appropriate reviewing body, schedule a public hearing, and notify the applicant of the hearing date. The public hearing(s) on the application shall be scheduled so there is sufficient time for preparation of the staff report and public notification.
(f)
Staff report. The staff shall prepare a report for the reviewing body or bodies as follows:
(1)
Staff report contents. The staff report shall state whether or not the application complies with appropriate standards of this chapter. The staff report shall include a recommendation that the reviewing body approve, approve with changes, approve with conditions (if approval with conditions is applicable to the particular application), or disapprove the application. If approval with conditions is applicable, the staff report may recommend that conditions for approval be applied to mitigate adverse effects of the development proposal. The staff report may also recommend changes to the application that will result in compliance with the relevant review standards and policies of the comprehensive plan (where applicable).
(2)
Staff report availability. The staff report shall be available to the applicant and the public at the same time the agenda packet and all other materials are furnished to members of the public body for applications to the board of zoning appeals, architectural review board, historic district review board, planning commission and town council.
(g)
Public hearing requirements. The appropriate decision-making authority shall hold a minimum of one public hearing for a development application as follows:
(1)
Zoning text amendment, zoning map amendment, PD District classification, special exception, comprehensive plan amendment, and proffer condition amendment. The town shall conduct at least two public hearings (one hearing at the planning commission level and one hearing at the town council level) for applications for text amendments, amendments to the official zoning map, planned development (PD) zoning district classifications, special exceptions, comprehensive plan amendments, and proffer condition amendments. When unusual circumstances warrant, the public hearing of the planning commission and the public hearing of the town council may be combined into a joint public hearing, at the direction of the town council.
(2)
Certificate of appropriateness. The historic district review board shall conduct at least one public hearing for applications for certificates of appropriateness that are subject to historic district board review. A public hearing is not required for certificates of appropriateness administratively reviewed under the provisions of section 78-60.3(g)(4)(a).
(3)
Variance and appeal of determination. The board of zoning appeals shall conduct at least one public hearing for applications for variances, and appeals from determinations by of the zoning administrator.
(4)
Applications to the ARB (except sign permits). The architectural review board shall hold public hearings as provided in Chapter 58 of the Herndon Town Code.
(h)
Public hearing notification. All applications requiring public hearing(s), shall comply with the Code of Virginia and the other provisions of this section with regard to public notification.
(1)
Public notice content. All notices for public hearings, unless expressly noted otherwise by this chapter, whether done by mail (written notice), publication (publishing in a newspaper of general circulation in the town), or posting shall:
a.
Identify the application or application number, and the name of the applicant or the applicant's agent (except posted notice).
b.
Indicate the date, time and place of the public hearing(s).
c.
Describe the land involved by its complete street address and by county tax map reference number, nearest cross street, and land area (except posted notice).
1.
When a proposed amendment of the zoning ordinance involves a change in the zoning map classification of more than 25 parcels of land, or a change to the applicable zoning ordinance text regulations that decreases the allowed dwelling unit density of any parcel of land, then, the written notice shall also include the approximate acreage subject to the action.
2.
When a proposed amendment of the zoning ordinance involves a change in the zoning map classification of more than 100 parcels of land, the advertisement may instead include a description of the boundaries of the area subject to the changes and a link to a map of the subject area.
d.
Identify the current zoning district designation of the land subject to the application.
e.
Applications need not be advertised in full, but may be advertised by reference with a brief summary of the nature, scope, and purpose of the application or proposal.
f.
Describe in which department the public may examine the application, the staff report, and related materials, and state that these materials are available for public inspection during normal business hours.
g.
Include a statement describing where interested members of the public and adjoining property owners may submit written comments or evidence prior to the public hearing(s).
h.
Include a statement that interested members of the public and adjoining property owners may appear at the public hearing, be heard, and submit evidence and written comments with respect to the application.
i.
Identify the owner of the land involved and the name of the applicant if different than the owner.
(2)
Written/mailed notice. When the provisions of this chapter (see section 78-153.2(h)(5)) require that written or mailed notice be provided, the preparation and transmittal of the written notice shall comply with this section, unless expressly stated otherwise.
a.
Notice shall be mailed at least 15 days prior to the associated public hearing.
b.
Notice shall be mailed to:
1.
The owner of the property that is the subject of the application (if different from the applicant) including:
(a)
If any portion of the property in the case is within a planned development, to the homeowner's association.
(b)
In the case of a condominium, written notice may be mailed to the unit owner's association in lieu of each individual unit owner.
2.
The owners of abutting property, which shall mean property (whether inside or outside the town) that touches the property that is the subject of the application and any property directly across the street or road and, in the case of a corner lot, diagonally faces the property that is the subject of the application, including:
(a)
If any portion of the abutting property is within a planned development, to the homeowner's association.
(b)
In the case of a condominium, written notice may be mailed to the unit owner's association in lieu of each individual unit owner.
3.
Owner, owners, or their agent of each parcel of land involved in cases where a zoning map amendment or text amendment to this chapter (in accordance with the Code of Virginia, § 15.2-2204):
(a)
Involves a change in the zoning map classification of 25 or fewer parcels of land; or
(b)
Involves a change in the zoning map classification of more than 25 parcels of land, except such written notice shall not be required if the subject lots are less than 11,500 square feet in size.
(c)
Would decrease the allowed dwelling unit density of any parcel of land, except such written notice shall not be required if the subject lots are less than 11,500 square feet in size.
4.
The chief administrative officer of adjacent jurisdictions within one-half mile of property subject to a proposed change in zoning map classification; or an application for special exception to increase the height or bulk of an existing structure by more than 50 percent.
5.
The applicant shall be responsible for providing written notice when the public hearing is before the planning commission or town council. In identifying the persons to whom written notice is required to be provided pursuant to section 78-153.2(h)(5), the applicant shall use the records and maps maintained by the Fairfax County Department of Tax Administration, and reliance upon these records shall constitute sufficient compliance with the requirements of this section. The applicant shall certify, in a form prescribed by the zoning administrator, that notice meeting the requirements of section 78-153.2(h)(5), has been given pursuant to the requirements of this section.
(a)
In cases where 25 or fewer parcels of land are subject to an application to amend the official zoning map, certification shall be made by furnishing the certified or registered mail receipts for persons to whom notice has been sent if applicable, along with an affidavit with affirmation that notice meeting the content requirements of section 78-153.2(h)(1), was mailed either via first class mail, certified or registered mail, pursuant to this section and a list of the persons, property identification numbers, and addresses, to which notice was sent, to the zoning administrator at least five days prior to the first hearing.
(b)
In cases where more than 25 parcels of land are subject to an application to amend the official zoning map, certification shall be made by furnishing an affidavit affirming that notice meeting the content requirements of section 78-153.2(h)(1), was mailed via first class mail pursuant to this section and a list of the persons, property identification numbers, and addresses, to which notice was sent, to the zoning administrator at least five days prior to the first hearing.
6.
The zoning administrator shall be responsible for providing written notice when the public hearing is before the board of zoning appeals, the historic district review board, or the architectural review board. The zoning administrator shall prepare a list of property owners and registrants to whom notice was mailed via first class mail and an affidavit affirming that notice meeting the content requirements of section 78-153.2(h)(1) was mailed pursuant to this section. The affidavit shall be conclusive that notice has been given pursuant to the terms of this section. A copy of the mailed notice shall be maintained in the office of the zoning administrator for public inspection during normal business hours.
7.
Notice shall be deemed mailed by its deposit in the United States mail, first class, properly addressed, postage paid, except for an amendment to the zoning map for an application involving 25 or fewer parcels of land, for which notice shall be made by certified or registered mail.
c.
Any person entitled to notice may waive such right by submitting a written waiver of notification filed with the zoning administrator prior to the public hearing(s).
(3)
Published notice. When the provisions of this chapter (see section 78-153.2(h)(5)) require that notice be published, the preparation and form of the notice shall be in accordance with this section, unless expressly noted otherwise. The zoning administrator shall be responsible for preparing the content of the notice and publishing the notice in a newspaper of general circulation in the town. The content and form of the published notice shall be consistent with the requirements of Code of Virginia, § 15.2-2204.
(4)
Posted/placard notice. When the provisions of section 78-153.2(h)(5), require that notice be posted on the land subject to the application, notice for applications other than those pertaining to the architectural review board or the historic district review board (which do not require placard notice) shall comply with the following requirements:
a.
Notice shall be posted on sign(s) in a form established by the zoning administrator.
b.
The signs shall be placed by the zoning administrator on the property that is subject to the application, along each street frontage that abuts or runs through the property.
c.
The zoning administrator shall prepare an affidavit certifying that posted notice has been provided pursuant to the requirements of this section. The affidavit shall be conclusive that notice has been given in accordance with the terms of this section.
d.
It shall be unlawful for any person to destroy, deface, or remove posted notice. Any person taking such action shall be subject to the penalties set forth in Article XVII, Enforcement, Penalties and Remedies.
(5)
Required notice and timing. Notice shall be provided as required in the Code of Virginia, § 15.2-2204. Such notice shall not be required for sign permit applications before the architectural review board or historic district review board.
(6)
Registration to receive notice. Any individual, business, or organization in the town may register with the town clerk to receive either written notice of applications pursuant to section 78-153.2(h)(5), or notice by e-mail at approximately the same time that written notice as described in section 78-153.2(h)(5), is placed in the United States Mail. To be eligible for registration, the applicant shall provide the town clerk information in the form required by the town clerk to ensure notification can be made to the requester, along with a fee to cover the costs of the written notification. To continue to receive notice, an organization shall re-register every two years.
(i)
Public hearing procedures. All public hearings for applications held pursuant to this chapter shall comply with the following procedures.
(1)
General procedures and findings at public hearing. The body conducting the hearing shall act in accord with any time limits established in this chapter. Action shall be taken as promptly as possible in consideration of the interests of the applicant, and the citizens of the town, and shall include a statement of a recommendation or decision of approval, approval with conditions, or disapproval (whichever is appropriate).
(2)
Continuation of public hearing. A public hearing may be continued as follows:
a.
The body conducting the public hearing may, on its own motion or at the request of any person, continue the public hearing to a fixed date, time, and place. An applicant shall have the right to request and be granted one continuation. However, subsequent continuations shall be granted at the discretion of the body conducting the public hearing.
b.
A request received by the zoning administrator for delay of a public hearing following public notification of the public hearing shall be considered as a request for a continuation, and may be granted by the advisory or decision-making body.
c.
The new date of the continued public hearing shall be set at the time the continuation is granted.
d.
If the applicant requests or concurs in the continuation, any time limits set forth in the Code of Virginia for acting on an application shall be reinstated on the date of the work session (if applicable) associated with the continued public hearing.
1.
If no revised submittal is offered by the applicant, the time limits for review shall begin on the date of the work session (if applicable) associated with the continued public hearing;
2.
If the applicant chooses to submit a revised application, the time limits for review shall begin upon submittal of the revision in accordance with section 78-152.3, application completeness.
e.
Any time limits set forth in the Code of Virginia for acting on an application shall not be reinstated if the applicant concurs in the continuation for the specific purpose of addressing comments by the reviewing board, council or commission.
f.
A public hearing for which proper notice was given may be continued to a later date without again complying with the notice requirements of this section, provided that the continuation is set for a date within 45 days of the advertised public hearing, and the date and time of the continued hearing is announced at the time of the continuation.
g.
Additional notice is required:
1.
If the advisory or decision-making body considering an application for which notice is provided pursuant to this section has not made a decision on the application within 45 days of the public hearing for which the application is noticed, public notification shall be repeated consistent with the procedures and standards for its original notification before the review body considers and makes a decision on the application.
2.
If the town council refers any matter to the planning commission, public notification shall be repeated in accordance with section 78-153.2(h), public notification.
(j)
Time in which to act on application. Development applications subject to public hearing shall be acted upon in accordance with the following timing provisions:
(1)
Reserved.
(2)
Zoning map amendment, special exception. The town council shall have one year from the initial planning commission public hearing to make a final decision on a zoning map amendment or special exception application.
(3)
Revisions to applications. Any change or revision to an application submitted by the applicant in writing, or orally at a public hearing before the planning commission or town council, shall constitute a new application with respect to the time in which to act.
(4)
Extension of time by agreement of applicant. For any of the above time limits, the applicant may agree to additional time.
(k)
Limitations on resubmission of similar applications after disapproval.
(1)
Zoning map amendment and special exception time limit. Whenever any application for a zoning map amendment or special exception is disapproved, another application which is substantially the same for all or a part of the same land shall not be considered for a period of one year after the date of disapproval unless a waiver of time limit is approved by the town council, pursuant to the requirements of this section.
(2)
Waiver of time limit for reapplication. The procedure to for obtaining a waiver of the time limit for reapplication of a substantially similar application for a zoning map amendment or special exception shall be as follows:
a.
The owner or the owner's authorized agent may initiate a request by submitting a request for waiver of time limit to the zoning administrator, along with a fee pursuant to section 78-152.2(b)(3), fees.
b.
After receipt of a request for waiver of time limit, the zoning administrator shall prepare a staff report on the request (which includes copies of the minutes and vote on the previous application) and schedule the matter for the next regularly scheduled meeting of the town council.
c.
At the meeting for which the request for waiver of time limit is scheduled, the town council shall consider the request, the staff report (including the minutes and vote on the previous application), other relevant support materials, statements made by the applicant or the applicant's representative and the public.
d.
The waiver of time limit may be approved upon a finding by two-thirds of the membership of the town council that, based on information submitted by the applicant:
1.
There is a substantial change in circumstances relevant to the issues or facts considered during review of the application that might reasonably affect the town council's application of the relevant review standards to the development proposed in the application; or
2.
New or additional information is available that was not available at the time of the review that might reasonably affect the town council's application of the relevant review standards to the development proposed; or
3.
A new application is proposed to be submitted that is materially different from the prior application; or
4.
The final decision on the application was based on a material mistake of fact.
(Ord. No. 17-O-13, 8-8-2017; Ord. No. 20-O-61, § 1, 11-17-2020; Ord. No. 25-O-20, § 1, 10-28-2025; Ord. No. 25-O-21, § 1, 11-12-2025)
Editor's note— See subsequent sections, §§ 78-154.1—78.154.3, for provisions pertaining to development application decisions and notification.
(a)
Approvals may include conditions. Where a review board or town official may, according to the express terms of the Code of Virginia and this chapter, approve a permit or development with conditions (such as special exceptions and (variances), the board or official may impose restrictions or conditions on the approval, the proposed use, and the premises to be developed or used pursuant to such approval as are required to prevent or minimize adverse effects from the proposed development on surrounding lands.
(b)
Approval conditions must be stated and directly related to proposed development. The restrictions and conditions imposed must be related in both type and amount to the impact that the proposed development would have on the public and surrounding development. Conditions imposed shall be expressly set forth in the permit approval.
(Ord. No. 17-O-13, 8-8-2017)
Following a decision on an application, the decision-making officials, advisory or decision-making body, or the staff from that body shall notify the applicant of the decision in writing by mail.
(Ord. No. 17-O-13, 8-8-2017)
Lapse of approval shall occur as provided by this chapter for the various types of development permits and approvals.
(Ord. No. 17-O-13, 8-8-2017)
The following sections provide specific standards and other requirements for development approvals for each type of application. These provisions apply in addition the general procedures in section 78-152 through 78-154. In the case of a conflict, the more detailed standards shall apply.
(Ord. No. 17-O-13, 8-8-2017)
(a)
Purpose and intent. The purpose and intent of this section is to provide a means for making an amendment to the official zoning map.
(b)
Authority. The town council may adopt an ordinance amending the official zoning map upon compliance with the provisions of this section.
(c)
Initiation. An application to amend the official zoning map may be initiated as follows, subject to the limitations defined herein:
(1)
Initiating action. An amendment to the official zoning map may be initiated by the town council by resolution, the planning commission by motion, or a person or entity who may submit applications pursuant to section 78-152.2(a), authority to file applications.
(2)
Public purpose. If the town council or planning commission initiates an amendment, the resolution or motion (whichever is appropriate) shall state the statutory public purpose for the proposed amendment found in Code of Virginia § 15.2-2286(A)(7) (as amended).
(3)
Reserved.
(d)
Submittal requirements. All applications for amendments to the official zoning map shall include the items required in section 78-152.2(c), submittal requirements, as well as the following:
(1)
Affidavit. One copy of an affidavit by the applicant stating whether or not any member of the planning commission or the town council or any member of the immediate household of any member of the planning commission or town council has any interest on the subject property, either individually, by ownership of stock in a corporation or partnership;
(2)
Statement regarding proffered conditions. All statements, plans, profiles, elevations, and other demonstrative materials submitted with an application for an amendment to the official zoning map shall include a statement indicating whether or not such items are proffered as conditions of the application. Items that are proffered shall utilize the following statement: "The undersigned proffers that the development of the property that is the subject of this application shall be in substantial conformity with the conditions set forth in this submittal."
(3)
Copies of plan. All zoning map amendments, PD-TOC, and PD-TRG development plans shall include three hard copies and electronic file(s) of a generalized development plan for the land subject to the amendment and showing information as indicated in section 78-152.2(c)(7), contents of plans.
(4)
Modification requests in PD districts. In certain circumstances in planned development districts, "modifications" as described in section 78-50.2(d) may be sought by an applicant for a zoning map amendment. For such a request to be properly considered, the application submittal shall include a statement of modifications sought, the specific Code citations of the sections from which modifications are sought, and the justification for the modification.
(e)
Conditional and general amendments distinctions. Applications to amend the official zoning map may be either "general" applications, or may be "conditional" applications subject to voluntary proffers proposed by the applicant requesting the amendment. No review or decision-making body shall apply conditions of approval on a general application to amend the official zoning map. Application for a planned development (PD) district shall be a "conditional" application.
(f)
Conditional applications to amend the official zoning map. Applications to amend the official zoning map proposed by the applicant, a "conditional" application and subject to voluntary proffers shall comply with the requirements in this section.
(1)
Proffered conditions. Proffered conditions, if offered by the applicant as part of an amendment to the official zoning map, shall be subject to the following requirements:
a.
A statement of proposed proffers shall be submitted with the application to amend the official zoning map.
b.
The town council may accept proffered conditions provided such conditions comply with Code of Virginia § 15.2-2303 (as amended), and the following criteria:
1.
The proposal to amend the official zoning map necessitates the proposed conditions, and the proposed conditions are reasonably related to the amendment request.
2.
The proposed conditions are in addition to and are no less stringent than the standards of the proposed zoning district or existing overlay district.
3.
The proposed conditions are consistent with the comprehensive plan and any other applicable long-range planning document.
(2)
Proffer revisions by the applicant. Before town council approval, proffer statements included with an application may be revised, deleted, or amended with additional proffers during the review process, with these requirements:
a.
All voluntary proffered conditions or substantially amended proffers shall be submitted in writing to the zoning administrator by 5:00 p.m. on the Wednesday preceding the public hearing before the town council.
b.
The submittal of proffers or substantially amended proffers after that deadline shall require, at the town council's discretion, either the referral of the application to the planning commission for further review, or the postponement of town council action on the application until council's next public hearing on the application. The public hearing on the application shall either be continued or rescheduled.
c.
For the purpose of this chapter, a substantially amended proffer includes one that expands the scope of the application or increases the density, height, traffic, or other feature that affects the operation of the development or its impact on the community. The town council shall resolve whether or not a proffer amendment is substantial.
d.
If the general nature of the substantially amended proffer was not the subject of earlier consideration at the planning commission's public hearing, as evidenced by information in the staff report, testimony of the applicant or public or statements by planning commission members, then the town council shall refer the application to the planning commission for review and recommendation following another public hearing, prior to rescheduling its public hearing.
e.
Any amendment to proffered conditions submitted by the applicant shall cause the time limit for action by the planning commission or town council to begin anew on the date on which the amendment is submitted.
(3)
Procedures following approval of a "conditional" zoning map amendment. After approval of zoning map amendments with proffered conditions the following provisions shall apply.
a.
Following approval of an ordinance for a zoning map amendment with proffered conditions, the zoning administrator shall amend the official zoning map to show the new zoning district classification with an annotation on the official zoning map to reflect that additional conditions apply to the subject land; and the property and conditions proffered shall be indexed and recorded in the office of the zoning administrator as required by law.
b.
When a zoning map amendment is approved subject to the conditions proffered by the applicant, such conditions shall become a part of the zoning regulations applicable to the property in question unless subsequently changed by an amendment to the official zoning map. Such conditions shall be in addition to the specific regulations set forth in this chapter for the zoning district in question.
c.
Any site plan, subdivision plat or development plan submitted for the development of the property in question shall be in substantial conformity with proffered statements, plans, profiles, elevations or other demonstrative materials.
d.
For the purpose of this section, substantial conformity shall mean that conformity which leaves a reasonable margin for adjustment due to final engineering and site condition data and conforms to the general nature of the development, the specific uses, and the general layout depicted by the proffered plans, profiles, elevations and other demonstrative materials.
e.
Once conditions have been approved, and there is cause for an amendment to the conditions due to proposed development that is not in substantial conformity with the conditions, then an application shall be filed for a zoning map amendment.
f.
In order to ensure compliance with the requirements proffered by the applicant and owner under this section, the zoning administrator shall be vested with necessary authority on behalf of the town council to administer and enforce conditions attached to the zoning map amendment, including:
1.
The ordering in writing of the remedy of noncompliance with such conditions.
2.
The bringing of legal action to ensure compliance with such conditions including injunction, abatement or other appropriate action or proceeding.
3.
The requirement of a guarantee satisfactory to the town council of a performance bond in the amount sufficient for and conditioned upon the construction of any physical improvements required by the conditions or a contract for the construction of such improvements and the contractor's bond in like amount and so conditioned, which guarantee shall be reduced or released by the town council or zoning administrator upon submittal of satisfactory evidence that construction of such improvements has been completed. Failure to meet all conditions shall constitute cause to deny issuance of any of the required use, occupancy or zoning permits as may be appropriate.
4.
Any zoning applicant or any other person who is aggrieved by a decision of the zoning administrator made pursuant to the provisions of this subsection 78-155.1(f)(3)f. may petition the town council for review of the decision of the zoning administrator. All petitions for review shall be filed with the zoning administrator and with the town clerk within 30 days from the date of the decision for which review is sought and shall specify the grounds upon which the petitioner is aggrieved. A decision by the town council on an appeal taken pursuant to this subsection shall be binding upon the owner of the property which is the subject of such appeal only if the owner of such property has been provided written notice of the zoning violation, written determination, or other appealable decision. An aggrieved party may petition the county circuit court for review of the decision of the town council on an appeal taken pursuant to this section. The provisions of subsection F of Code of Virginia § 15.2-2285 shall apply to such petitions to the circuit court, mutatis mutandis.
(g)
Reserved.
(h)
Procedures for zoning map amendments.
(1)
Application submittal, review, public hearing schedule and notification. The procedures and requirements for submittal and review of an application, public notification and scheduling the public hearings are established in section 78-153.
(2)
Proffer review by ARB or HDRB prior to planning commission public hearing (if applicable). If an application for a zoning map amendment includes a proffer or proffers dealing with a building's exterior appearance or materials, the application and proffers shall be reviewed by the architectural review board, or historic district review board if within the historic district overlay, as follows:
a.
The review of proffers related to building materials or exterior appearance shall be informal and shall take place at a regularly scheduled work session of the appropriate board prior to the planning commission's public hearing on the application.
b.
The chairman of the reviewing board shall submit a written report to the planning commission containing the board's preliminary comments and recommendations on the application and the applicable proffers.
(3)
Planning commission public hearing, review and action. After public notification and the scheduling of a public hearing, the planning commission shall conduct a public hearing on the application and review the application as follows:
a.
At the public hearing, the planning commission shall consider the application, the relevant support materials, the staff report, and the public testimony and evidence given at the hearing.
b.
After the close of the public hearing, the planning commission shall recommend to the town council either to approve or disapprove the application based on the standards in section 78-155.1(i), standards for official zoning map amendments, or, if the applicant proposes to proffer certain conditions as an amendment to the official zoning map, either approve, or disapprove the application based on the standards in section 78-155.1(i), standards for official zoning map amendments.
c.
The report of the planning commission's recommendations shall be forwarded to the town council no later than 100 days after the application was referred to the planning commission, unless a continuance is requested by the applicant.
(4)
Town council public hearing and review. After receipt of the recommendation from the planning commission, public notification, and scheduling a public hearing, the town council shall conduct a public hearing on the application and review the application as follows:
a.
At the public hearing, the town council shall consider the application, the relevant support materials, the staff report, the direct recommendation of the planning commission, and the public testimony and evidence given at the hearing.
b.
After the close of the public hearing, and based on section 78-155.1(i), standards for official zoning map amendments, the town council, by a majority vote of those present and voting, may adopt an ordinance amending the official zoning map, or continue the public hearing pursuant to section 78-153.2(j), time in which to act. Otherwise, the application may be referred back to the planning commission pursuant to section 78-152.6(a), deferred pursuant to section 78-153.2(j), time in which to act, or disapproved.
(5)
Time limit for town council action. The town council shall have one year from the acceptance of the initial application to make a final decision on a zoning map amendment. Any change or revision to an application submitted by the applicant in writing, or orally at a public hearing before the planning commission or town council, shall constitute a new application with respect to the time in which to act. For any of the above time limits, the applicant may agree to additional time.
(i)
Standards for official zoning map amendments. The advisability of amending the official zoning map is a matter committed to the legislative discretion of the town council and is not controlled by any one factor. The following shall be considered by the town council as it evaluates proposed amendments.
(1)
Reserved.
(2)
Review criteria. In determining whether to adopt or disapprove the proposed amendment, or, where appropriate, to accept proffered conditions, the planning commission and the town council shall determine whether and to what extent the proposed amendment satisfies the following standards:
a.
Consistent with the comprehensive plan.
b.
There are changed conditions that justify an amendment.
c.
Addresses a demonstrated community need.
d.
Compatible with existing and proposed uses surrounding the subject land, and is the appropriate zoning district for the land.
e.
Results in a logical and orderly development pattern, or deviate from logical and orderly development patterns. Accepted or emerging planning practices may be considered.
f.
Avoids the creation of an isolated zoning district unrelated to adjacent and surrounding zoning districts.
g.
Avoids adverse impact on the property values of surrounding lands.
h.
Avoids adverse impact on the natural environment, including but not limited to water, air, noise, stormwater management, wildlife, vegetation, wetlands, and the natural functioning of the environment.
i.
Results in development that is adequately served by transportation facilities, including whether or not a substantial deterioration of the level of service on the town's transportation network would occur.
j.
Results in development that is adequately served by other public facilities (potable water and sewage, schools, parks, police, and fire and emergency medical facilities).
k.
If considered infill and redevelopment, is consistent with the redevelopment criteria and other applicable guidelines as stated in the Herndon 2030 Comprehensive Plan (adopted August 12, 2008), as amended.
(Ord. No. 17-O-13, 8-8-2017; Ord. No. 20-O-61, § 1, 11-17-2020; Ord. No. 25-O-20, § 1, 10-28-2025)
(a)
Purpose and intent. The purpose and intent of this section is to provide a means for amending the text of this chapter.
(b)
Authority. The town council may adopt an ordinance amending the text of this chapter upon compliance with the provisions of this section.
(c)
Initiation. An application to amend the text of this chapter may be initiated by the town council: by resolution on its own initiative or following receipt of a petition from the planning commission or other board, or citizen.
(d)
Public purpose. The town council shall state the public purpose for the proposed amendment and refer it to the planning commission for public hearing and a recommendation.
(e)
Submittal requirements. The applicant shall submit:
(1)
Specific text. A specific proposal for amending the text of the zoning ordinance.
(2)
Affidavit. The applicant shall submit a conflict of interest affidavit. The affidavit shall be signed by the applicant and state whether or not any member of the planning commission or the town council or any member of the immediate household of any member of the planning commission or town council has any interest in the property directly affected by the proposed amendment, either individually, by ownership of stock in a corporation or partnership.
(3)
Statement of justification. The applicant shall submit a statement supporting the requested amendment to the zoning ordinance text.
(f)
Procedures for zoning text amendments.
(1)
Planning commission public hearing, review and action. If the town council adopts a resolution referring the proposed amendment to the planning commission, the planning commission shall conduct a public hearing on the application and review the proposed amendment as follows:
a.
At the public hearing, the planning commission shall consider the application, the relevant support materials, the staff report, and the public testimony and evidence given at the hearing.
b.
After the close of the public hearing, the planning commission shall recommend to the town council either to approve, disapprove or change the proposed amendment based on the standards in section 78-155.2(g). The report of the planning commission's recommendations shall be forwarded to the town council.
(2)
Town council public hearing, review and action. After receipt of the recommendation from the planning commission, public notification and scheduling a public hearing, the town council shall conduct a public hearing on the proposed amendment and review the proposed amendment as follows:
a.
At the public hearing, the town council shall consider the proposal, the relevant support materials, the staff report, the recommendation of the planning commission, and the public testimony and evidence given at the hearing.
b.
After the close of the public hearing, and based on section 78-155.2(g), the town council, by a majority vote of those present and voting, shall adopt an ordinance amending the text of this chapter, continue the public hearing, refer the application back to the planning commission, or disapprove the application.
c.
During consideration of an application, the town council may make appropriate changes or corrections to the proposed amendment.
(3)
Effective date of amendment. Zoning ordinance text amendments shall take effect on the date specified in the associated ordinance approved by the town council and shall continue in effect until a subsequent amendment of the zoning ordinance text changes the associated zoning provisions.
(g)
Standards for zoning text amendments. The advisability of amending the text of this chapter is a matter committed to the legislative discretion of the town council and is not controlled by any one factor. In determining whether to adopt or disapprove the proposed amendment, the town council may consider whether and to what extent the proposed amendment meets any of the following standards:
(1)
Comprehensive plan compliance. Consistent with the comprehensive plan.
(2)
Meets regulations. Free of conflict with any provision of this chapter, related town regulations, or any other applicable local, state, or federal laws and regulations.
(3)
Change in conditions. Changed conditions justify an amendment.
(4)
Demonstrated community need. Addresses a demonstrated community need.
(5)
Consistent with purpose and intent of districts. Consistent with the purpose and intent of the zoning districts in this chapter, or will improve compatibility among uses and will ensure efficient development within the town.
(6)
Promotes orderly development. Results in a logical and orderly development pattern consistent with accepted or emerging planning practices.
(7)
Avoids adverse impacts. Avoids adverse impacts on the natural environment, including but not limited to water, air, noise, stormwater management, wildlife, vegetation, wetlands, and the natural functioning of the environment.
(8)
Adequate facilities and utilities. Results in development that is adequately served by public facilities (roads, potable water and sewage, schools, parks, police, and fire and emergency medical facilities).
(Ord. No. 17-O-13, 8-8-2017)
(a)
Purpose and intent. The special exception is utilized for a use that is potentially compatible with the other uses permitted in a zoning district, but requires individual review of location, design, configuration, and density and intensity of use and usually requires the imposition of conditions to ensure the appropriateness of the use at a particular location. The purpose and intent of this section is to establish procedures and standards for review of special exceptions.
(b)
Authority. The town council is authorized to review and approve, approve with conditions, or disapprove an application for a special exception pursuant to this section following review and recommendation by the planning commission subject to the following:
(1)
Specified uses only. Only those uses identified as special exception uses in section 78-70.2(d), table of principal permitted and allowed uses or Table 78-70.2(c), Table of Permitted and Allowed Accessory Uses, may be considered for a special exception under this section.
(2)
Special exception uses must be evaluated for compliance with specific standards. The designation of a use as a special exception in section 78-70.2(d), table of principal permitted and allowed uses or Table 78-70.2(c), Table of Permitted and Allowed Accessory Uses, does not constitute authorization that such use shall be approved as a special exception pursuant to this section. Rather, each proposed special exception use shall be evaluated by the town council for compliance with the standards set forth in this section, the standards for the use in section 78-71, principal uses, categories and types, and any other relevant considerations.
(c)
Submittal requirements. All applications for a special exception shall include all the items required in section 78-152.2, application submission requirements, and the following, as applicable:
(1)
Zoning administrator may waive certain information requirements. All information as indicated in section 78-152(c)(7), contents of plans, shall be included with the special exception application except that the zoning administrator may waive one or more of the required information elements if not needed to evaluate the application.
(2)
Additional requirements for applications in floodplain overlay district. Applications for development in the floodplain overlay district also shall incorporate the following information:
a.
For structures that have been elevated, the elevation of the lowest floor, including the basement.
b.
For structures that have been flood proofed (nonresidential only), the elevation to which the structure has been flood proofed and the method of elevation.
c.
For single-family detached dwellings that are being restored or replaced as a result of casualty damage, any flood proofing methods used;
d.
A flood study performed by an engineer or other qualified person or agency evaluating the proposed project in relation to flood heights and velocities, the adequacy of the plans for protection and other related matters. Such study shall include the elevation of the 100-year flood before and after the proposed development and any additional information as may be deemed necessary by the zoning administrator, to include but not be limited to an engineering study or detailed calculation on any proposed drainage improvement.
e.
Topographic information showing existing and proposed ground elevations.
(d)
Procedures for special exceptions. The procedures and requirements for submittal and review of an application, public notification and scheduling the public hearing are established in section 78-152, review procedures. In addition:
(1)
Additional procedure for special exception applications in the floodplain overlay district. Within five days after an application for a special exception in the floodplain overlay district is accepted by the town, the zoning administrator shall notify the applicant, in writing, that the issuance of a special exception to develop a structure within the floodplain overlay district may increase the risks to life and property and will result in increased premium rates for flood insurance.
(2)
Planning commission public hearing, review and action. After public notification and the scheduling of a public hearing on the application, the planning commission shall conduct a public hearing on the application and review the application as follows:
a.
At the public hearing, the planning commission shall consider the application, the relevant support materials, the staff report, and the public testimony and evidence given at the hearing.
b.
After the close of the public hearing, the planning commission shall recommend to the town council either to approve, approve with conditions or disapprove the application based on the standards in section 78-155.3(e), standards.
c.
The recommendation shall be forwarded to the town council.
(3)
Town council public hearing, review and action. After receipt of the recommendation from the planning commission, and public notification and the scheduling of a public hearing the town council shall conduct a public hearing on the application and review the application as follows:
a.
At the public hearing, the town council shall consider the application, the relevant support materials, the staff report, the recommendation of the planning commission, and the public testimony and evidence given at the hearing.
b.
After the close of the public hearing, and based on the standards in section 78-155.3(e), standards, as well as any other information deemed to be relevant, the town council shall either approve, approve with conditions, or disapprove the application.
(e)
Review standards for special exceptions.
(1)
General standards for all special exceptions uses. A special exception may be approved upon a determination by the planning commission and town council, respectively, as to whether, and the extent to which, the proposed use(s) meet the following standards:
a.
Is consistent with the comprehensive plan.
b.
Is free of conflict with any provision of this chapter and related town regulations or any other applicable local, state, or federal laws and regulations.
c.
Does not adversely affect the health or safety of persons residing or working in the neighborhood of the proposed use.
d.
Consistent with the purpose and intent of the zoning district in which it is located, or will improve compatibility among uses and will ensure efficient development within the town.
e.
Minimizes adverse visual impact of the proposed use on adjacent lands.
f.
Contributes to a logical and orderly development pattern consistent with accepted or emerging planning practices.
g.
Minimizes adverse impact on surrounding lands regarding service delivery, parking and loading, odors, noise, glare, and vibration, and should not create a nuisance.
h.
Avoids significant adverse impacts on the property values of surrounding lands or substantially and permanently injures the use of neighboring property for those uses that are permitted in the zoning district.
i.
Does not significantly and adversely impact the natural environment, including but not limited to water, air, noise, stormwater management, wildlife, vegetation, wetlands, and the natural functioning of the environment.
j.
Results in development that is adequately served by transportation facilities, including whether or not a substantial deterioration of the level of service on the town's transportation network would occur and whether or not the proposed use is designed to ensure safe ingress and egress onto the site and safe road conditions on and around the site.
k.
Results in development that is adequately served by public facilities (roads, potable water and sewage, schools, parks, police, and fire and emergency medical facilities).
l.
If infill and redevelopment is consistent with the redevelopment criteria and other applicable guidelines as stated in the Herndon 2030 Comprehensive Plan (adopted August 12, 2008), as amended.
m.
If located in the floodplain overlay district, meets floodplain overlay standards.
(2)
Special review standards for floodplain overlay district:
a.
Findings: If the land subject to the special exception is in the floodplain overlay district, the special exception shall be approved upon a finding by the planning commission and town council, respectively, that granting of the permit for the proposed structure, use or both shall not result in:
1.
Any increase in the established 100-year flood levels in the flood insurance study;
2.
Other unacceptable or prohibited increases in flood heights;
3.
Additional threats to public safety;
4.
Extraordinary public expense;
5.
Creation of a nuisance;
6.
Fraud or victimization of the public; or
7.
Conflict with other town, state, or federal laws and regulations.
b.
Technical assistance: The planning commission and town council may refer any application and accompanying documentation pertaining to any request for a special exception to any engineer or other qualified person or agency for technical assistance in evaluating the proposed project in relation to flood heights and velocities, the adequacy of the plans for protection and other related matters.
c.
Factors to be considered: The planning commission and town council shall consider the following factors in making the findings in section 78-155.3(e)(2)a. 1. through 7.
1.
The danger to life and property due to increased flood heights or velocities caused by encroachments.
2.
The danger that materials may be swept on to other lands or downstream to the injury of others.
3.
The proposed water supply and sanitation systems and the ability of these systems to prevent disease, contamination, and unsanitary conditions.
4.
The susceptibility of the proposed facility and its contents to flood damage and the effect of such damage on the individual owners.
5.
The requirements of the facility for a waterfront location.
6.
The availability of alternative locations not subject to flooding for the proposed use.
7.
The compatibility of the proposed use with existing development and development anticipated in the foreseeable future.
8.
The relationship of the proposed use to the comprehensive plan and floodplain management program for the area.
9.
The safety of access to the property in time of flood by ordinary and emergency vehicles.
10.
The expected heights, velocity, duration, rate rise, and sediment transport of floodwaters expected at the site.
11.
The repair or rehabilitation of historic structures upon a determination that the proposed repair or rehabilitation will not preclude the structure's continued designation as a historic structure and the variance is the minimum necessary to preserve the historic character and design of the structure.
12.
Such other factors which are relevant to the purposes of this article.
(3)
Special standards for density and height in the residential multi-family (RM) district. The town council may permit an increase in the height and density for multi-family structures in the RM district with a special exception if the proposed RM development meets the following standards:
a.
The gross density does not exceed 20 dwellings per acre.
b.
The height of buildings does not exceed 50 feet.
c.
The development boundaries do not abut any established subdivision containing single-family detached homes.
d.
The proposed development meets standards (other than height and density) in Article III, Residential Zoning Districts, and Article VII, Use Regulations, and other provisions in this chapter.
e.
Additional open space (common or dedicated) above that required by Table 78-30.4(g): Table of Dimensional Standards in the RM Zoning Districts, part two, is provided in proportion to the requested increase in dwelling unit density.
f.
Additional common recreation space (developed) above that required by section 78-113.3, privately provided recreation areas, is provided in proportion to the requested increase in dwelling unit density.
(4)
Special review standards for condominium conversions on nonconforming properties. Condominium and cooperative conversions may occur in accordance with section 78-71.1(d)(4), residential condominium and cooperative conversions. The town council may permit the conversion of a non-condominium development that does not conform with currently-adopted zoning regulations to a condominium or cooperative regime with a special exception if the development meets the following standards:
a.
The applicant has submitted an analysis clearly showing the nonconforming features on the property;
b.
The applicant has presented preferred remedies to either correct or to mitigate each nonconforming feature to the extent possible, using as a guide all applicable standards contained in this chapter and other chapters of the Herndon Town Code;
c.
Nonconformities that cannot be mitigated are not likely to be adversely affected by the proposed conversion;
d.
For residential land uses, the application meets the requirements of section 78-71.4, residential condominiums, condominium and cooperative conversions.
(f)
Effect of special exception approval. Issuance of a special exception shall authorize the particular use that is so approved for the subject lot or parcel subject to the following:
(1)
Time limitation. The town council, based on the land use standards as appropriate and set out in section 78-155.3(e), of this chapter, may limit the duration of the special exception.
(2)
Approval linked to land. Except for a special exception for a childcare center or daycare center, the town council, based on the land use standards as appropriate and set out in section 78-155.3(e), of this chapter, may ordain that a special exception, including any conditions, shall run with the land and not be affected by a change in ownership of the subject land.
(3)
Approval linked to owner of property, not land. In the absence of an approval expressly stating that a special exception is not affected by a change of ownership, the special exception shall not run with the land and shall terminate by:
a.
A change in substantial ownership or possession of the subject land, or
b.
Discontinuing the use for which the special exception was granted for a continuous period of two years or more; or
c.
Expiration of the duration of such special exception approval as prescribed by the town council at the time of initial approval.
d.
In case of conflict, such duration prescribed by the town council shall prevail.
(g)
Expiration of special exception approval for inaction.
(1)
One year timeframe to file site plan. Unless specified otherwise by the town council, a building permit must be issued for the development approved by the special exception within one year from the date of approval, and development shall be completed within the time allowed under the town's building regulations, or the special exception shall expire and become void.
(2)
Extension request procedures. Upon written application submitted at least 30 days prior to the expiration of the special exception by the applicant, and upon a showing of good cause, the town council may grant an extension not to exceed six months. The approval shall be deemed extended until the town council has acted upon the request for extension.
(h)
Revocation of special exception approval. If a use requiring a special exception is found by the zoning administrator to be constructed or to be operating other than as required by the conditions in the approved special exception or in violation of any other section of the Herndon Town Code, the zoning administrator, following reasonable attempts to bring the property into conformance, shall prepare a report and submit it to the town council, detailing the nature of the violations. The town council may, following a duly advertised public hearing, revoke the special exception.
(i)
Termination of special exception.
(1)
Request by owner. A special exception may be terminated by the submittal of a notarized letter from the current owner(s) of the property, addressed to the zoning administrator. Upon receipt and verification of such letter, the special exception shall be terminated by the zoning administrator.
(2)
Zoning administrator action. If a use permitted by a special exception is terminated for a period of two years, the zoning administrator may terminate the special exception.
(j)
Amendment of special exception. A special exception may be amended, extended, or eliminated in accordance with the procedures and standards established for its original approval.
(k)
Reapplication time limit. No application for a special exception for the same lot shall be considered by the town council within a period of one year from its last consideration. This section, however, shall not impair the right of the town council to propose a special exception on its own motion.
(Ord. No. 17-O-13, 8-8-2017)
(a)
Purpose and intent. The purpose and intent of this section is to establish procedures for the review of variances, as authorized pursuant to the Code of Virginia.
(b)
Authority. Notwithstanding any other provision of law, general or special, the board of zoning appeals is authorized to grant upon appeal, or original application in specific cases, a variance as defined in article XVIII. The burden of proof shall be on the applicant for a variance to prove by a preponderance of the evidence that his or her application meets the standards for a variance as defined and according to the criteria set out in this section.
(c)
Variance procedures.
(1)
Application submission, public notice and public hearing schedule. The procedures and requirements for submittal of an application, public notification and scheduling the public hearing are established in section 78-153, Development application and review procedures. An application for a variance must include the relevant items listed in section 78-152.2(c), submittal requirements as well as copies of a statement of support for the requested variance.
(2)
Board of zoning appeals public hearing, review and action. After public notification and scheduling a public hearing, the zoning administrator shall transmit a copy of the application to the board of zoning appeals, which shall conduct a public hearing on the application and review the application as follows:
a.
At the public hearing, the board of zoning appeals shall consider the application, the relevant support materials, the staff report, and the public testimony and evidence given at the hearing.
b.
After the close of the public hearing, the board of zoning appeals shall approve, approve with conditions, or disapprove the application based on the standards in section 78-155.4(d), Variance review standards, and Code of Virginia, § 15.2-2309(2).
(d)
Variance review standards.
(1)
Variance criteria. Notwithstanding any other provision of law, general or special, a variance shall be granted if the evidence shows that the strict application of the terms of the ordinance would unreasonably restrict the utilization of the property or that the granting of the variance would alleviate a hardship due to a physical condition relating to the property or improvements thereon at the time of the effective date of the applicable provision of this chapter, or alleviate a hardship by granting a reasonable modification to a property or improvements thereon requested by, or on behalf of, a person with a disability, and all of the following:
a.
The property interest for which the variance is being requested was acquired in good faith and any hardship was not created by the applicant for the variance;
b.
The granting of the variance will not be of substantial detriment to adjacent property and nearby properties in the proximity of that geographical area;
c.
The condition or situation of the property concerned is not of so general or recurring nature as to make reasonably practicable the formulation of a general regulation to be adopted as an amendment to the zoning ordinance;
d.
The granting of the variance does not result in a use that is not otherwise permitted on such property or a change in the zoning classification of the property;
e.
The relief or remedy sought by the variance application is not available through a special exception process or the process for modification of a zoning ordinance at the time of the filing of the variance application.
(2)
Variances in the floodplain overlay district. In the floodplain overlay district, variances shall be issued only in accord with the standards above and evaluated and processed as follows:
a.
In passing upon applications for variances related to floodplain districts, the board of zoning appeals shall satisfy all relevant factors and procedures specified in other sections of the zoning ordinance and consider the following additional factors:
1.
The danger to life and property due to increased flood heights or velocities caused by encroachments. No variance shall be granted for any proposed use, development, or activity within any floodway district that will cause any increase in the 100-year flood elevation.
2.
The danger that materials may be swept on to other lands or downstream to the injury of others.
3.
The proposed water supply and sanitation systems and the ability of these systems to prevent disease, contamination, and unsanitary conditions.
4.
The susceptibility of the proposed facility and its contents to flood damage and the effect of such damage on the individual owners.
5.
The importance of the services provided by the proposed facility to the community.
6.
The requirements of the facility for a waterfront location.
7.
The availability of alternative locations not subject to flooding for the proposed use.
8.
The compatibility of the proposed use with existing development and development anticipated in the foreseeable future.
9.
The relationship of the proposed use to the comprehensive plan and floodplain management program for the area.
10.
The safety of access by ordinary and emergency vehicles to the property in time of flood.
11.
The expected heights, velocity, duration, rate of rise, and sediment transport of the flood waters expected at the site.
12.
The historic nature of a structure. Variances related to floodplain districts for repair or rehabilitation of historic structures may be granted upon a determination that the proposed repair or rehabilitation will not preclude the structure's continued designation as a historic structure and the variance is the minimum necessary to preserve the historic character and design of the structure.
13.
Variances will not be issued for any accessory structure with the SFHA.
14.
Such other factors which are relevant to the purposes of this section.
b.
The board of zoning appeals may refer any application and accompanying documentation pertaining to any request for a variance to any engineer or other qualified person or agency for technical assistance in evaluating the proposed project in relation to flood heights and velocities, and the adequacy of the plans for flood protection and other related matters.
c.
The board of zoning appeals shall notify the applicant for such a variance, in writing and signed by the zoning administrator, that the issuance of a variance to construct a structure below the 100-year flood elevation (i) increases the risks to life and property and (ii) will result in increased premium rates for flood insurance.
d.
A record shall be maintained of the above notification as well as all variance actions, including justification for the issuance of the variances. Any such variances that are issued shall be noted in the annual or biennial report submitted to the Federal Insurance Administrator.
(3)
Any variance granted to provide a reasonable modification to a property or improvements thereon requested by, or on behalf of, a person with a disability may expire when the person benefited by it is no longer in need of the modification to such property or improvements provided by the variance, subject to the provisions of state and federal fair housing laws, or the Americans with disabilities Act of 1990 (42 U.S.C. § 12131 et seq.), as applicable.
(e)
Limitations on expansions once variance is granted. Notwithstanding any other provision of law, the property upon which a property owner has been granted a variance on or after July 1, 2006 shall be treated as conforming for all purposes under state law and town ordinance; however, the use or the structure permitted by variance may not be expanded unless the expansion is within an area of the site or part of the structure for which no variance is required under the zoning ordinance. Where the expansion is proposed within an area of the site or part of the structure for which a variance is required, the approval of an additional variance shall be required.
(f)
Conditions of approval. In granting a variance, the board of zoning appeals may impose appropriate conditions on the permit approval pursuant to section 78-154.1, conditions of approval, to ensure the standards of this section are met. The conditions may include conditions upon the location, character, and other features of the proposed structure or use as the board of zoning appeals may deem necessary in the public interest. The board of zoning appeals may require a guarantee or bond to ensure that the conditions imposed are being and will continue to be complied with. The conditions shall be included as part of the permit approval.
(g)
Appeal to circuit court. Any person jointly or severally aggrieved by any decision of the board of zoning appeals, or any aggrieved taxpayer or any officer, department, board, or agency of Fairfax County or the town, may file a petition with the clerk of the Circuit Court of Fairfax County that shall be styled "In Re: date Decision of the Board of Zoning Appeals of Town of Herndon" pursuant to, and within the time limits specified in, Code of Virginia § 15.2-2314.
(1)
If appealed, the petition shall specify the grounds on which the petitioner is aggrieved and be received by the clerk of the Circuit Court of Fairfax County within 30 days after the final decision of the board.
(h)
Subsequent development. Development authorized by the variance shall not be carried out until the applicant has secured other permits required by this chapter or any other applicable provisions of the town. A variance, in itself, shall not ensure that the development approved as a variance shall receive subsequent approval for other applications for development approval.
(i)
Effect. Issuance of a variance shall authorize the particular variance that is approved in the permit. A variance, including any conditions, shall run with the land and not be affected by a change in ownership.
(j)
Amendment. A variance may be amended, extended, or eliminated in accordance with the procedures and standards established for its original approval.
(Ord. No. 17-O-13, 8-8-2017; Ord. No. 23-O-14, § 1, 6-13-2023)
(a)
Purpose and intent. The purpose and intent of this section is to establish the procedures and standards for administrative adjustments.
(b)
Authority. The zoning administrator is authorized to review and approve, approve with conditions, or disapprove an application for an administrative adjustment pursuant to this section.
(c)
List of permitted administrative adjustments. An administrative adjustment may be considered under certain circumstances:
(1)
Building setback in case of error. An administrative adjustment may be considered for a building setback dimensional standard to accommodate an error in the siting of a building;
(2)
Required setback to accommodate existing tree. An administrative adjustment may be considered for a required setback as a way to accommodate healthy existing trees and their root zones (see section 78-111.5(a));
(3)
Wall or fence in secondary front setback on certain lots. An administrative adjustment may be considered for a fence or wall in excess of four feet in height in a secondary front setback on a corner or through residential lot. (See section 78-115.2); and
(4)
Security fence or wall up to nine feet in commercial zoning district. An administrative adjustment may be considered for a security fence or wall in a commercial zoning district up to and including nine feet in height. (See section 78-115.2.)
(d)
Submittal requirements for administrative appeals. All applications for an administrative adjustment shall meet the following standards as applicable:
(1)
For adjustment of a building setback or required setback. An application for an administrative adjustment for items (1) and (2) shall include the applicable items required in section 78-152.2(c), submittal requirements, as well as the following:
a.
A boundary survey of the property;
b.
A plan showing the:
1.
Name and address of the owner and developer;
2.
Tax map reference number and street address of the subject property;
3.
Town, county, state;
4.
North point;
5.
Date;
6.
Scale of drawing;
7.
Number of sheets;
8.
A blank space three inches wide and five inches high for the use of the approving authority;
9.
Existing building(s) and use(s);
10.
Proposed building or addition;
11.
Dimensions and height of structures;
12.
Changes in physical improvements;
13.
Changes in setback lines;
14.
Lot area, zoning district designation, and present record owner of plat; and
15.
Any additional information the zoning administrator deems appropriate.
(2)
Submittal requirements for walls, fences and security fences. All applications for an administrative adjustment for items (2) and (3) shall include:
a.
A boundary survey of the property showing the:
1.
Name and address of the property owner and applicant;
2.
Tax map reference number and street address of the subject property;
3.
Date;
4.
Scale of drawing;
5.
A blank space three inches wide and five inches high for the use of the approving authority;
6.
Property lines;
7.
Existing building(s) and use(s);
8.
Proposed fence or wall location;
9.
Height of the proposed fence or wall;
10.
Location of the architectural front of the principal structure on the lot; and
11.
Location of the architectural front of the principal structures on abutting parcels.
b.
Photographs of all sides of the property and the streets abutting the property;
c.
A detailed written description of what the applicant is proposing and why; and
d.
Any additional information the zoning administrator deems appropriate.
(3)
Administrative adjustment application submission and review procedures.
a.
The procedures and requirements for submittal and review of an application are established in section 78-152, application process and procedures.
b.
The zoning administrator shall review the application pursuant to the requirements of section 78-153.1, development application review procedures, review process for applications not requiring a public hearing.
(4)
Standards. An administrative adjustment may be approved upon a finding that no other requirement of this chapter is adversely affected and:
1.
The building or structure encroaches no more than 18 inches into a yard or setback; and
2.
The building or structure does not exceed any setback or yard requirement by more than five percent.
b.
For an adjustment to a required setback:
1.
The encroachment in a required building setback is no greater than five percent; and
2.
The community forester has verified that the adjustment would help accommodate healthy existing trees and their root zones.
c.
For an adjustment to permit a fence or wall:
1.
The sight distance requirements of section 78-21(e), visibility clearance, are met; and
2.
The applicable standards found in section 78-115, walls, fencing, and hedge standards, are met.
(5)
Subsequent development. Development authorized by the administrative adjustment shall not be carried out until the applicant has secured other permits required by this chapter or any other applicable provisions of the town. An administrative adjustment, in itself, shall not ensure that the development approved as an administrative adjustment shall receive subsequent approval for other applications for development permit or approval.
(6)
Effect of approval. Issuance of an administrative adjustment shall authorize the particular administrative adjustment that is approved in the permit. An administrative adjustment, including any conditions, shall run with the land and not be affected by a change in ownership.
(7)
Amendment to an administrative adjustment. An administrative adjustment may be amended, extended, or modified in accordance with the procedures and standards established for its original approval.
(a)
Purpose and intent. This section establishes procedures and standards for review of subdivision plans, site plans, single lot development plans and building location surveys to ensure development complies with the development standards of this chapter and other related town ordinances and regulations, and state and federal regulations. These review procedures and standards are intended to:
(1)
Ensure the layout and general design of proposed development is compatible with surrounding land uses and complies with applicable provisions of this chapter;
(2)
Foster consultation and cooperation between neighborhoods and developers proposing to develop land and the town;
(3)
Balance rights of the property owner with the development goals of the town and the rights of adjacent landowners;
(4)
Minimize the adverse impacts of development on the investments of surrounding landowners;
(5)
Ensure site design minimizes negative impacts on the environment, drainage, soil erosion, and stormwater control;
(6)
Ensure the arrangement, location, and design of development is consistent with the character of the area and the goals of the comprehensive plan including but not limited to aesthetics, the environment, historic resources, property values, quality of life, and other public health, safety and welfare objectives;
(7)
Ensure site design minimizes negative impacts on roadway capacity, the safety of motorists and pedestrians, utilities, and community facilities and services;
(8)
Ensure safe and efficient circulation for motorized and non-motorized traffic and pedestrians within and adjacent to sites; and
(9)
Provide for the gradual upgrade of existing sites that do not conform with existing standards.
(b)
Applicability. All development, unless exempted pursuant to section 78-155.6, exemptions, shall have a subdivision plan, site plan, single lot development plan or building location survey reviewed and approved pursuant to the procedures and standards of this section and prior to issuance of a building permit. Any such approved plan may be amended or extended in accordance with the procedures in this section.
(c)
Exemptions. The following development is exempt from the requirements of this section. Other portions of this chapter or the Herndon Town Code may apply.
(1)
Certain satellite dishes. Roof-mounted satellite dishes.
(2)
Certain internal construction. The internal construction or alteration of the floor area of a development which does not increase gross floor area, increase the intensity of use, or increase the number of parking spaces required.
(3)
Land disturbance under 2,500 square feet, generally. Land disturbance not otherwise associated with a site plan or subdivision plan within an area of less than 2,500 square feet, except review shall be accomplished as may be otherwise required in accordance with the provisions of section 78-60.4, Chesapeake Bay preservation overlay district.
(4)
Certain temporary uses. Certain temporary uses in accordance with Article IX, Temporary Uses and Structures.
(d)
General procedures for development applications approved administratively.
(1)
Applications subject to administrative review. The following are development applications that may be approved administratively:
a.
Building location survey;
b.
Single lot development plan;
c.
Minor site plan and plan revision;
d.
Temporary use site plan;
e.
Subdivision plan;
f.
Major site plan and plan revision.
(2)
General application, review and approval procedures. Applications that require administrative approval shall be subject to the following provisions:
a.
The basic procedures and requirements for submittal and review of an application are established in section 78-153, development application review procedures.
b.
The zoning administrator shall review the application pursuant to the requirements of section 78-153, development application review procedures and Code of Virginia §§ 15.2-2259 and 15.2-2260.
(e)
Specific development application standards for development applications approved administratively.
(1)
Building location survey. An application for a building location survey shall be subject to the following provisions:
a.
Residential development, other than construction of decks, that requires a building permit and that does not require a subdivision plan, site plan, or single lot development plan must submit an application for review and approval of a building location survey prior to applying for a building permit.
b.
A building location survey must be prepared to scale and must show:
1.
Boundary survey of the property based on record data and containing the seal of a licensed preparer;
2.
Size and location of existing and proposed structures with dimensions;
3.
Distances from all structures to all lot lines;
4.
Height and number of stories of existing and proposed buildings;
5.
Existing and proposed easements;
6.
Existing and proposed impervious surfaces with dimensions;
7.
Any structures proposed for demolition as part of the building permit;
(2)
Single lot development plan. An application for a single lot development plan shall be subject to the following provisions:
a.
The following development on individual residential lots (single-family detached or duplex lot-by-lot development) shall be in accordance with the requirements of this section and all other applicable sections of this chapter:
1.
Land disturbance of 2,500 square feet or more, with or without any other construction.
2.
Construction or replacement of a dwelling.
3.
Construction, replacement or enlargement of an accessory building when the alteration is 750 square feet of floor area or more.
4.
Enlargement of a dwelling when the footprint of the enlargement is 750 square feet or more, measured from the exterior walls of the proposed addition.
b.
Certain public improvements are required when a single lot development plan is submitted.
1.
Development and redevelopment of lots shall include the provision of curb, gutter, sidewalk and on-site drainage improvements. A waiver from the zoning administrator may be requested and considered for the curb, gutter and sidewalk improvements if at least one of the following criteria is met:
(a)
Provision of curb and gutter along the street would cause the subject property to become the only lot in the neighborhood with curb and gutter; or
(b)
The street on which the subject property fronts is not on the town's plan for installation of curb and gutters.
2.
In lieu of providing the curb, gutter, and sidewalk improvements, the applicant shall, unless this requirement is waived by the zoning administrator in accordance with subsection 78-155.6(e)(1)b.1, make a cash contribution to the town's street improvement program equivalent in value to the cost of installing the improvements. After consultation with other town staff, the zoning administrator shall determine the value of the cash contribution using recognized standards.
3.
Neither the cost of installing the improvements nor the value of the cash contribution shall exceed five percent of the value of the sum of all other lot improvements.
4.
Development shall comply with the town's public facilities manual (section 1-16, standards for public improvements adopted by reference.)
c.
Prior to issuance of a certificate of occupancy for any new or replacement dwelling built in accordance with a single lot development plan, the applicant shall submit for approval a house location survey on sheets of eight and one-half inches by 14 inches prepared in accordance with the rules and regulations adopted by the Commonwealth of Virginia, board for Architects, Professional Engineers, Land Surveyors and Landscape Architects (APELSLA) and shall also show the following:
1.
The distance from all structures to all lot lines;
2.
The elevation of the floor plate and the height of the building;
3.
The deed book and page number for the easements and conveyances shown on the plat.
(3)
Minor site plan and minor site plan revision (for uses other than single-family detached or duplex dwellings). The following development constitutes a minor site plan and shall be reviewed pursuant to the review procedures for applications that do not require a public hearing in section 78-153.1:
a.
Additions to existing buildings, other than single-family detached or duplex dwellings, when the addition does not exceed one-quarter of the gross floor area of the original building or 1,500 square feet, whichever is smaller;
b.
Accessory buildings appurtenant to nonresidential uses and containing less than 1,500 square feet;
c.
Land disturbance of 2,500 or more square feet, including: any grading, excavation, filling, soil removal, clearing of trees, or paving, without any other site improvements;
d.
Walls above seven feet in height;
e.
Permanent outdoor display areas, permanent outdoor seating areas for 25 or fewer seats, additional sidewalks, parking spaces, landscaping, and similar minor changes;
f.
Revisions which in the judgment of the zoning administrator contain minor changes in the physical improvements of a previously approved site development plan; or
g.
Site plans not otherwise described in this chapter and which in the judgment of the zoning administrator contain minor changes to the subject property.
(4)
Temporary use site plans. The provisions of this section shall apply to proposed temporary uses as set forth in Article IX, Temporary Uses or Structures as follows.
a.
Applications for a temporary use shall include the applicable requirements of section 78-155.2(c), submittal requirements, the information listed in the plan contents tables found in the development application manual and the following:
1.
Contact information for a party who has agreed to be responsible in the event that the temporary use is found to be in violation of this chapter, including phone number, street address, permanent residence, and adequate proof of the validity of the contact information provided.
2.
A letter signed by the owner or owner's agent consenting to the submittal of the application shall be submitted. If the letter included with the application is faxed or photocopied, the letter containing the original signature shall be submitted to the town within five business days of application submittal.
3.
A written description of the proposed activity, including an analysis of any noise that may not comply with the noise provisions in the Herndon Town Code; and associated signage.
b.
The procedures and requirements for submittal and review of an application are established in section 78-153, review procedures. The zoning administrator shall review the application consistent with the requirements of section 78-153.1, administrative approval procedures. Site plans for temporary uses may be approved administratively unless a public hearing is specifically required for a particular use as described in section Article IX. A zoning inspection permit is required for temporary uses for which a temporary use permit is required.
(f)
Major site plans and major site plan revisions. The provisions of this section shall apply to major site plans and major site plan revisions.
(1)
Application requirements. Applications for a site plan shall include the items required in section 78-152.2, application submission requirements and the plan contents tables found in the development application manual, as maintained by the zoning administrator.
(g)
Standards for development applications. Development applications may be approved upon a determination by the decision-making authority that the development and uses proposed and the general layout and design comply with:
(1)
Principal use provisions. Applications must comply with section 78-71 use regulations: principal use categories, characteristics and types.
(2)
Development standards. Applications must comply with all appropriate standards in Article XI, Development Standards.
(3)
Safe ingress and egress. Applications must demonstrate compliance with conventional practices for providing safe ingress and egress onto the site and safe road conditions around the site.
(4)
Other applicable standards. Applications must comply with all other applicable standards, provisions and regulations of this chapter, other chapters of the Herndon Town Code, and any applicable federal, state or local laws.
(h)
Performance guarantees. Performance guarantees shall be posted in accordance with the standards in Article XII, Performance Guarantees.
(i)
Required improvements. All improvements shall be shown on the site plan (excluding a single lot development plan) and installed at the cost of the applicant in accordance with the Town of Herndon Public Facilities Manual (1997), as amended, as described in section 1-16 of the Herndon Town Code, and the following standards:
(1)
Pedestrian walkways. Designation of pedestrian walkways so that patrons may walk safely and conveniently on such walkways from store to store or building to building within the site and to adjacent sites, and to the public right-of-way;
(2)
Adequate vehicular access. Provision of adequate vehicular access facilities to and within the site and between adjacent sites, given consideration to the nature of the site, the proposed use, adjacent sites and uses, and the nature of roadways serving the site, and with the overall objective of providing optimal vehicular access and circulation to and within the site, while minimizing interference with through traffic on the road network. In furthering this objective, the following improvements may be required:
a.
Construction and dedication of an interparcel access drive or drives to provide vehicular travel to and from adjacent parking areas and property, constructed according to town specifications. The setback requirements shall be no greater if the access drive is dedicated than without the dedication; and
b.
Any additional requirements for access as required by the fire marshal.
(3)
Stormwater management. Stormwater management provisions in accordance with chapter 26 of the town code, environment, and section plan shall meet the content requirements of section 78-152.2(c)(9), stormwater management plan submittal requirements.
(4)
Landscaping, screening and open space. Screening, landscaping and open space as required by the provisions of this chapter.
(5)
Public easements and rights-of-way. Easements or rights-of-way, clearly defined for the purposes intended, for facilities to be publicly maintained.
(6)
Curb and gutter. Curb and gutter provisions are as follows:
a.
Curb and gutter shall be required:
1.
For travel lanes or driveways that provide vehicular travel to and from adjacent parking areas or adjacent property for the purpose of separating same from parking areas and walkways.
2.
Around the perimeter of all parking areas. Such curb and gutter shall meet the requirements of the public facilities manual adopted by the town.
3.
Along the street frontage of the subject property and along any streets to be constructed as part of the subject development.
b.
Curb and gutter may be waived
1.
Upon a determination by the reviewing authority that such waiver will be of benefit for the natural environment and stormwater management practices; will not have an adverse impact on the site and on the surrounding area; and upon consideration of the following items:
(a)
Stated reasons for the request for the waiver;
(b)
Size of the parking and loading area(s) and the percentage of these areas proposed for the waiver.
(c)
Resultant effect of the modification or waiver on the natural environment, storm drainage, water quality and E&S based upon information, including an engineering study if requested by the reviewing authority, provided by the applicant or other sources.
(d)
Type of vehicles that will use the facility and frequency of use.
2.
The reviewing authority may approve or deny such request and may impose such conditions, restrictions and time limitations as may be deemed necessary to assure that the streets, travel lanes, driveways and off-street parking and/or loading areas will be compatible with and will not adversely impact the adjacent area. Such conditions and restrictions may include but need not be limited to, the following:
(a)
A detail of the edge of pavement conditions shall be shown on the site plan in the area where the waiver is requested.
(b)
The location subject to the waiver of curb and gutter may be restricted.
(c)
The waiver of curb and gutter may be revoked upon a change in the use of the site, site conditions or adjacent properties if the change warrants the provision of curb and gutter.
(d)
Where a special typical section is approved, details shall be provided on plans.
(7)
Site lighting. Adequate site lighting as required by this chapter and other relevant town regulations and policies.
(8)
Utilities. New and existing utilities placed below ground, in accordance with accepted standards of utility practice for underground construction. The developer shall be responsible for arranging with the appropriate utility so that new, existing, or relocated distribution and customer service utility facilities, carrying or used in connection with water, sanitary sewer, electric power, communications, cable television, petroleum, gas or steam, installed within the boundaries of the site, or within the adjacent public right-of-way shall be placed below the surface of the ground. The following equipment may be installed above ground on the site, and shall be shown on the site plan:
a.
Equipment such as electric distribution transformers, switchgear, meter pedestals, and telephone pedestals which is normally installed above ground in accordance with accepted utility practices for underground distribution;
b.
Meters, service connections, and similar equipment normally attached to the outside wall of the premises they serve; and
c.
Temporary overhead facilities required for construction purposes.
(9)
Road improvements. Where allowed by law, dedication, construction, and improvement of an abutting street, highway, or portion thereof when the subject property of a site plan abuts a public street or any other street appearing on the comprehensive plan map adopted by the town council, or any street which may be required for the general welfare and safety in conformance with established criteria, construction standards, and specifications of the town.
(10)
Dedication requirements. The dedication requirements for public streets shall apply to internal streets needed to serve the development proposed in a site plan except in cases where the internal streets are to remain private. Private streets and driveways in residential developments shall be built to public street standards.
(11)
Other required improvements. Provision of any other required improvements identified in this chapter or the subdivision ordinance.
(j)
Expiration of approval. Approved site plan, subdivision plans, and single lot development plans shall be subject to the following time limitations.
(1)
Five year approval period. Site plan, subdivision plan, and single lot development plan approval shall automatically expire at the end of a five-year period following the date of its final approval by the zoning administrator for any phase or part of an approved site plan for which a building permit has not been approved.
(2)
Development limitations after expiration of approval. No building permit shall be approved and no site development shall be commenced after the expiration of the five-year period of validity. Thereafter, any undeveloped portion of the site can be developed only in accordance with a new site plan approved according to standards in effect at the time of the subsequent approval. A change in ownership of the property does not affect this provision.
(3)
Extension requests prior to expiration. Upon written application submitted at least 30 days prior to the expiration of the validity period by the applicant and upon a showing of good cause, the reviewing authority that approved the site plan or single lot development plan may grant an extension not to exceed six months. The approval shall be deemed extended until reviewing authority has acted upon the request for extension.
(k)
Revision, change, or erasure. No revision, change, or erasure shall be made on any approved single lot development plan, subdivision plan, site plan or accompanying data sheets unless the reviewing authority that approved the plan has approved the change, except as otherwise provided.
(l)
Waiver. The zoning administrator may waive any requirements of this section in specific cases where such requirement is found to be unreasonable and such waiver will not be adverse to the intent of this chapter.
(m)
Minor or technical changes. The zoning administrator may approve minor or technical changes to an approved plan.
(n)
Finality. A site plan or single lot development plan shall be deemed final once it has been reviewed and approved by the town, including the recordation of associated plats and acceptance by the town of any performance guarantees (Article XII). The zoning administrator's signature on the final site plan or single lot development plan shall indicate that all requirements, including the posting of performance guarantees, have been met and that the final site plan or single lot development plan is approved.
(o)
Inspection and supervision during installation. Improvements required as part of an approved plan shall be subject to the following provisions:
(1)
Improvements to conform to town standards. Unless specifically provided for in this chapter, the construction standards for off-site public improvements and on-site public improvements required by this section shall conform to the town design and construction standards. The public works director shall approve the plans and specifications for required improvements and shall inspect the construction of such improvements to ensure conformity thereto.
(2)
Inspections. Inspections during the installation of the off-site public improvements and required on-site public improvements shall be made by the department responsible for such improvements as required to certify compliance with the approved site plan or single lot development plan and applicable standards.
(3)
Advanced notification. The owner, owner's agent, or developer shall notify the public works director, in writing, three days prior to the beginning of street or storm sewer work shown to be constructed on the site plan or single lot development plan.
(4)
Supervision of work. The owner, owner's agent, or developer shall provide adequate supervision on the site during the installation of required public improvements and have a responsible superintendent or foreman, together with one set of approved plans, profiles, and specifications available at the site at all times when work is being performed.
(5)
Acceptance of improvements. The installation of improvements as required in this chapter shall in no case serve to bind the town to accept such improvements for the maintenance, repair, or operation thereof, but such acceptance shall be subject to the existing regulations concerning the acceptance of each type of improvement. [Formerly section 78-202.6(m)(5).]
(p)
As-built plan. Upon completion of development associated with a site plan (major or minor) or subdivision plan, an "as-built" plan shall be submitted in accordance with following provisions.
(1)
Copies of as-built plans to be provided to town. Upon completion of the development, three copies of a certified "as-built" plan prepared by a licensed professional engineer or licensed land surveyor registered in the state, shall be submitted to the town for verification of features shown. Revision and resubmittal may be needed to obtain the staff's verification of the "as-built" plan. Once verification has been affirmed, the subdivider shall submit:
a.
Three copies of the final certified "as-built" plan prepared by a licensed professional engineer or licensed land surveyor registered in the state;
b.
A "read only" version of the "as-built" site plan in an electronic format approved by the director of public works.
(2)
As-built plans controls development. Following approval of the "as-built" plan, it shall control development on the property unless the plan is amended or replaced.
(3)
Contents of as-built plan. In addition to reflecting all specifications and features shown on the approved plan, the certified "as-built" plan shall include the following:
a.
Pages corresponding with all pages in the approved plan set;
b.
Boundary of the site as shown on the approved site plan or final plat of record. The "as-built" plan shall show any geodetic reference points located on the site.
c.
Locations of all storm sewer, sanitary sewer, fire hydrants and associated easements including all waterline easements. For storm and sanitary sewers, the pipe sizes, lengths, top and invert elevations and percent grade of pipes as computed shall also be shown.
d.
Ponds, including detention, retention and best management practice (BMP) ponds, showing elevations of tops of embankments, toes of embankments, weirs, spillways, drainage structures, access easements and capacities of such ponds. Capacities shall be shown both volumetrically and topographically with sufficient elevations to calculate the capacities.
e.
Rain gardens, drainage swales and detention trenches.
f.
Description of location and type of alien, invasive plant species removed from the site in accordance with section 78-110.2.
g.
Deed book and page number(s) of the recordation in the land records of Fairfax County of dedications and easements reflected on the approved site plan.
h.
All utility locations, except building and service connections, with the notation "from available records." The applicant shall obtain such plans and records from the appropriate utility companies.
i.
A statement of certification by a licensed professional engineer or land surveyor registered in the state, certifying that the "as-built" plan conforms with the criteria listed above and represents actual conditions on the site for those items only, and bearing the engineer's or surveyor's seal, signature and Virginia registration number.
(q)
Maintenance of site improvements. Following approval of the "as-built" plan, it shall control the maintenance of site improvements unless the site plan is amended. All improvements shown on the site plan shall be maintained in a manner that protects the safety and convenience of persons using the site as well as surrounding property values. All required installation for stormwater management shall be maintained in working order by the property owner unless otherwise agreed by the town in writing. All required landscaping, parking spaces and other features shall be adequately maintained in good condition.
(Ord. No. 17-O-13, 8-8-2017; Ord. No. 25-O-21, § 1, 11-12-2025)
(a)
Applicability. A zoning inspection permit (ZIP) is required prior to occupancy or operation of the following developments and uses:
(1)
Home-based businesses.
(2)
Bed and breakfast establishments, in accordance with the conditions of section 78-80.4(d), permits and inspections.
(3)
Temporary uses for which a temporary use permit is required.
(4)
The keeping of fowl, in accordance with the standards of section 78-80.4(l).
(b)
Procedure. Application for a ZIP shall be made to the zoning administrator on forms provided by the zoning administrator as follows:
(1)
Occupancy permit required. An application for a ZIP shall not be approved until the building official has issued an occupancy permit for the subject use, if a building permit is required.
(2)
Submission requirements. All applications for a ZIP shall include the applicable items required in section 78-152.2, application submission requirements.
(3)
Review and inspection. After the application is accepted by the town, the zoning administrator shall review the application, inspect the subject property and take action on the application.
(4)
Approval. A ZIP may be approved upon a finding that the development that is the subject of the application complies with applicable standards of this chapter.
(Ord. No. 17-O-13, 8-8-2017)
(a)
Applicability. To ensure the proposed use of structures, buildings, and land complies with the standards of this chapter, a zoning appropriateness permit (ZAP) is required, prior to issuance of a business license for each individual establishment that is a new, renamed, or relocated nonresidential use within the town, excluding any home-based business and multi-family development;
(b)
Procedure. Application for a ZAP shall be made to the zoning administrator on forms provided by the zoning administrator as follows:
(1)
Information required. Where an applicant for a ZAP is engaged in two or more businesses, trades, or occupations at the same location, each business, profession, trade, or occupation shall be listed on the application for the ZAP.
(2)
Submission requirements. All applications for a zoning appropriateness permit shall include the applicable items required in section 78-152.2, application submission requirements.
(3)
Review and inspection (if appropriate). After the application is accepted by the town, the zoning administrator shall review and take action on the application. Inspection of the subject property by the zoning administrator is not required for a zoning appropriateness permit, but may occur if deemed appropriate by the zoning administrator.
(4)
Approval. A zoning appropriateness permit may be approved upon a finding that the proposed use of the structure, building, and land is allowed in the applicable zoning district and meets applicable requirements and standards in this chapter and the Herndon Town Code.
(c)
Expiration/extension of permit. A zoning appropriateness permit shall expire at the end of six months after the date of its initial approval if a business license or business license relocation has not been approved, or the establishment has not opened to the public. Upon written request, the zoning administrator may grant one six-month extension of the zoning appropriateness permit for good cause shown.
(d)
Amendment of permit. A zoning appropriateness permit may be amended, extended, or modified in accordance with the procedures and standards established for its original approval.
(Ord. No. 17-O-13, 8-8-2017)
(a)
Density/intensity credit. In cases where fee simple title to real estate within a lot or parcel is needed by the town for a public purpose, and the landowner, through police power or through condemnation power, dedicates or conveys this real estate to the town, the town shall provide a density or intensity (floor area ratio), or both credit to the landowner proportional to that area conveyed for the public purpose to the remaining otherwise still developable land. Where the remaining land is not otherwise still developable, the town must, under condemnation law, acquire the whole lot or parcel. In other such cases, where none of a parcel to be acquired is developable, no density/intensity credit shall be granted. No such dedication or conveyance results in or increases a nonconformity of the lot or parcel or structure on the land retained by the landowner. Any resulting setback or yard determinations shall be measured from the post-conveyance land configuration with necessary changes to carry out the principle in the previous sentence. The town grants the credit in accordance with the following standards:
(1)
Approval and recordation. There is approval of density/intensity credit prior to the recordation of the deed, dedication, or conveyance among the county's land records by:
a.
The town council in approving a rezoning or special exception application when dedication or conveyance is part of such application; or
b.
The subdivision administrator in approving a subdivision plat in accordance with the subdivision ordinance or the zoning administrator in approving a site plan in accordance with this chapter, when dedication or conveyance is part of such subdivision plat or site plan; or
c.
The town manager or designee when such dedication or conveyance is not proposed as part of the approval of a rezoning, special exception, subdivision plat, or site plan.
(2)
Computation of credit. The density/intensity credit shall be computed by determining the (i) density or intensity for the lot or parcel that by right or by accepted proffer would be available to the landowner without the dedication, conveyance, or condemnation and the (ii) density or intensity for the lot or parcel that would be available to the landowner after the dedication, conveyance, or condemnation. The difference between element (i) and (ii) in the previous sentence represents the density/intensity credit allocated to the lot or parcel. The zoning administrator shall determine and certify in writing the density/intensity credit for the lot or parcel and shall file this certificate in the office of the town clerk.
(3)
Required plat. Prior to dedication, conveyance, or condemnation, the landowner shall submit to the town a plat of dedication, prepared by the town in case of use of condemnation powers. The plat shall show the land area to be dedicated, conveyed, or condemned, the resultant lot or parcel and the appropriate density/intensity allocations by the town council, zoning administrator, subdivision administrator, or town manager, as appropriate. Such plat and an accompanying deed or other instrument providing for a dedication or conveyance to the town for public use shall be recorded among the land records of the county, and shall specifically reserve the density/intensity credit to the remainder of the lot or parcel. Thereafter, any reallocation of such density/intensity credit shall require a resubmission to and approval by the town council, zoning administrator, subdivision administrator, or town manager, as appropriate.
(4)
No monetary compensation if density/intensity credit accepted. The area to be dedicated or conveyed will be deeded to the town and such dedication or conveyance will not be in exchange for monetary compensation. Nothing in this section shall diminish or affect a landowner's right to reject the provisions of this section and to seek to receive just compensation for real estate taken or acquired by the town using powers of condemnation.
(5)
Credit runs with the land. A density/intensity credit in accordance with this paragraph shall run with the land remaining after such dedication, conveyance, or condemnation.
(6)
Not a subdivision or lot line adjustment. Unless growing out of a formal subdivision or lot line adjustment, such dedication or conveyance shall not be treated as a subdivision or lot line adjustment.
(7)
Effective after January 1, 2011. A density/intensity credit in accordance with this paragraph shall be applicable to lots or parcels having dedicated, conveyed, or through condemnation provided real estate to the town from January 1, 2011 and afterwards.
(Ord. No. 17-O-13, 8-8-2017)
(a)
Intent. The purpose of a certificate of appropriateness is to ensure proposed changes to a building or site within the historic district overlay comply with the Historic District Guidelines and this chapter.
(b)
Applicability. A certificate of appropriateness is required for any development within the historic district overlay unless exempted pursuant to section 78-60.3(g)(2).
(Ord. No. 20-O-61, § 1, 11-17-2020)
Certain development applications and proposed uses require additional information for review of development impacts. Where required per this chapter or by the zoning administrator, such supplemental information shall meet the following standards.
(Ord. No. 17-O-13, 8-8-2017)
(a)
Purpose and intent. The traffic impact study assesses the impact likely to be created on capacity and level of service by a proposed development. Traffic studies shall identify what improvements, if any, are needed to ensure safe ingress to and egress from a site, maintain adequate street capacity on public streets serving the development, ensure safe and reasonable traffic operating conditions on streets and at intersections in the vicinity of a proposed development, avoid creation of or mitigate existing hazardous traffic conditions, minimize the impact of nonresidential traffic on residential neighborhoods in the community; and protect the substantial public investment in the existing street system.
(b)
Applicability. A traffic impact study is required as follows:
(1)
Certain development applications and uses. A traffic impact study is required for a preliminary subdivision plan, subdivision site plan when a preliminary plan is not submitted, special exception, or official zoning district map application for the following proposed developments:
a.
Residential proposals in excess of 20 dwelling units.
b.
Nonresidential proposals in excess of 10,000 square feet of floor area.
c.
Any commercial drive-through service proposal.
d.
Uses other than residential single lot development with proposed direct vehicular access to Elden Street or Herndon Parkway.
e.
Any expansion of an existing use exceeding 5,000 square feet if no traffic impact study has been approved for the use in the five-year period preceding the application for expansion.
(2)
PD-TOC development plan application. A traffic impact study is required in conjunction with a PD-TOC development plan application.
(c)
Preparation and submission. When required, applicants shall submit a traffic impact study prepared and containing information in accordance with the town's administrative guidelines and policies for traffic impact studies at the time of application. Applications that require a traffic study but do not include a traffic study shall be found insufficient and returned to the applicant, in accordance with section 78-152.3.
(d)
Level of service (LOS) criteria. Prior to approval of proposed development, the
(1)
Standard met. The proposed development does not cause the level of service for any signalized intersection located within the traffic impact area to be lower than "LOS D."; and no individual turning movement level of service at an intersection falls below "LOS E."
(2)
Standard not met and remedy proposed. The proposed development does cause an intersection or intersections within the designated traffic impact area to fall below "LOS D," or an individual turning movement level of service does fall below "LOS E." In such case, to address the level of service, the applicant provides guarantees that associated street improvements will be constructed or in place to bring the affected intersections to "LOS D" by the time the impacts from the development occur.
(3)
Existing level of service. The traffic impact study shall identify those improvements needed to maintain the existing level of service, and what additional improvements would be needed to raise the level of service to the standards indicated.
(Ord. No. 17-O-13, 8-8-2017)
DECISION-MAKING AUTHORITIES, APPLICATION REVIEW AND PERMITTING
The following sections contain provisions for review and decision-making authorities who will administer and implement the regulations of this chapter.
(Ord. No. 17-O-13, 8-8-2017)
(a)
Powers and duties. The town council shall have the powers and duties specified in Code of Virginia tit. 15.2, ch. 22 and the Town Charter, as well as the following powers and duties under this chapter:
(1)
Application review. The town council shall review and decide applications for:
a.
Amendments to the official zoning map;
b.
Amendments to the zoning text;
c.
Special exception;
d.
Proffer condition amendment;
e.
Comprehensive plan amendment;
(2)
Appeals. The town council shall review and decide appeals from:
a.
Reserved.
b.
Determinations of the zoning administrator on interpreting proffers (section 78-150.6);
c.
Final decisions of the historic district review board (HDRB) on certificates of appropriateness (section 78-60.3(g));
d.
Final decisions of the Architectural Review Board (ARB) (section 58-79).
(3)
Historic designation. The town council shall review and decide whether or not to designate any site, building or structure as an historic landmark or an area as a historic district overlay.
(4)
Implementation authority not otherwise delegated. The town council shall have the authority to take any other action not delegated to the planning commission, board of zoning appeals, architectural review board, historic district review board, town manager, town attorney, zoning administrator, or heads of town departments, as the town council may deem desirable and necessary to implement the provisions of this chapter.
(b)
Training. Newly elected members of the town council shall obtain, training and certification by Citizens Planning Education Association of Virginia or similar certification to be completed within two years of election.
(Ord. No. 17-O-13, 8-8-2017; Ord. No. 20-O-61, § 1, 11-17-2020; Ord. No. 25-O-21, § 1, 11-12-2025)
(a)
Powers and duties. The planning commission shall have the powers and duties specified in Code of Virginia tit. 15.2, ch. 22, as well as the powers and duties under this chapter.
(1)
Application review. The planning commission shall review and make recommendations to the town council to approve or disapprove applications for:
a.
Amendments to the official zoning map;
b.
Amendments to the zoning text;
c.
Special exception;
d.
Proffer condition amendment;
e.
Comprehensive plan amendment;
f.
Designation of any site, building or structure as an historic landmark or an area as a historic district overlay.
(2)
Knowledge and expertise. The planning commission shall make its special knowledge and expertise available upon written request and authorization of the town council to any official, department, board, commission, or agency of the town.
(3)
Training. Newly appointed members of the planning commission shall be offered training and certification by the Citizens Planning Education Association of Virginia or similar certification to be completed within two years of appointment.
(b)
Membership and procedures. The membership and procedures for the planning commission are established in sections 2-36 through 2-44 of the Herndon Town Code.
(c)
Bylaws and standards. The planning commission may establish bylaws and other standards to carry out its duties.
(Ord. No. 17-O-13, 8-8-2017; Ord. No. 20-O-61, § 1, 11-17-2020)
(a)
Powers and duties. The board of zoning appeals shall have the following powers and duties under this chapter:
(1)
Variances. The board of zoning appeals shall review and decide applications for variances (section 78-155.4).
(2)
Appeals. The board of zoning appeals shall review and decide appeals taken from any final decision of the zoning administrator or other administrative officer on:
a.
Administrative adjustments (section 78-155.5);
b.
Temporary use site plans (section 78-155.6);
c.
Zoning inspection permits (section 78-155.7);
d.
Zoning appropriateness permits (section 78-155.8);
e.
Other determinations and decisions of the zoning administrator (section 78-150.60(f)).
(3)
Knowledge and expertise. The board of zoning appeals shall make its special knowledge and expertise available upon written request and authorization of the town council to any official, department, board, commission or agency of the town.
(b)
Membership. The membership of the board of zoning appeals shall be established as follows.
(1)
Number. The board of zoning appeals shall consist of five members.
(2)
Qualified voter. Each member shall be a qualified voter of the town.
(3)
Limitations. No member of the board shall hold any other position, whether elected, appointed or employed, with the town.
(4)
Appointment. Each member shall be appointed by the town council by majority vote of those present and voting.
(5)
Training. Newly appointed members of the board of zoning appeals shall be offered training and certification by the Virginia Commonwealth University Center for Urban and Regional Analysis Land Use Education Program or similar certification to be completed within two years of appointment.
(6)
Term. The term of office of members of the board of zoning appeals shall be five years, staggered so that one term begins each year. A member shall continue to serve until reappointed or replaced.
(7)
Resignation. Any member who resigns from the board of zoning appeals prior to the end of the member's term shall do so in writing to the chair.
(8)
Removal. Any member of the board of zoning appeals may be removed by the town council from office for malfeasance, misfeasance or nonfeasance in office.
(9)
Vacancies. Vacancies occurring for reasons other than expiration of terms shall be filled for the period of the unexpired term in the same manner as the original appointment.
(10)
Compensation. Members' compensation, if any, shall be fixed by resolution of the town council.
(c)
Officers. Officers of the board of zoning appeals shall be established as follows:
(1)
Chair and vice-chair. The board of zoning appeals shall choose annually a chair and a vice-chair.
(2)
Terms. The term of office of the chair and the vice-chair of the board of zoning appeals shall be one year.
(3)
General duties of officers. The duties of the chair and vice-chair of the board of zoning appeals shall be as follows:
a.
The chair shall preside at meetings of the board of zoning appeals, decide points of order on procedure, and take such action as shall be necessary to preserve the order and integrity of proceedings before the board.
b.
In the absence of the chair, the vice-chair shall act as chair and shall have powers of the chair.
c.
In the absence of the chair and vice-chair, the most senior board member shall act as chair and shall have powers of the chair.
(d)
Staff. The zoning administrator or designee shall serve as the professional staff to the board of zoning appeals and provide it with administrative support. For the purposes of this section, "non-legal staff of the town" means any staff who is not in the office of the attorney for the town, or for the board, or who is appointed by special law or pursuant to Code of Virginia § 15.2-1542.
(e)
Communications and distribution of materials.
(1)
Ex parte communications. The non-legal staff of the town may have ex parte communications with a member of the board prior to the hearing but may not discuss the facts or law relative to a particular case. The applicant, landowner or his or her agent or attorney may have ex parte communications with a member of the board prior to the hearing but may not discuss the facts or law relative to a particular case. If any ex parte discussion of facts or law in fact occurs, the party engaging in such communication shall inform the other party as soon as practicable and advise the other party of the substance of such communication. For purposes of this subsection, regardless of whether all parties participate, ex parte communications shall not include (i) discussions as part of a public meeting or (ii) discussions prior to a public meeting to which staff of the town, the applicant, landowner or his or her agent or attorney are all invited.
(2)
Ex Parte communications with attorney or attorney's staff. Nothing in this section shall preclude the board from having ex parte communications with any attorney or staff of any attorney where such communication is protected by the attorney-client privilege or other similar privilege or protection of confidentiality.
(3)
Availability materials related to case. Any materials relating to a particular case, including a staff recommendation or report furnished to a member of the board, shall be made available without cost to such applicant, appellant or other person aggrieved under Code of Virginia § 15.2-2314 as soon as practicable thereafter, but in no event more than three business days of providing such materials to a member of the board. If the applicant, appellant or other person aggrieved under Code of Virginia § 15.2-2314 requests additional documents or materials be provided by the locality other than those materials provided to the board, such request shall be made pursuant to Code of Virginia § 2.2-3704. Any such materials furnished to a member of the board shall also be made available for public inspection pursuant to subsection F of Code of Virginia § 2.2-3707.
(f)
Meetings, hearings and procedures. Meetings of the board of zoning appeals ordinarily shall be held monthly and at such other times as a quorum of the board may determine.
(1)
Quorum. Three members of the board of zoning appeals shall constitute a quorum. No official business of the board shall be conducted without a quorum present.
(2)
Necessary vote. No action of the board shall be valid unless authorized by a majority vote of those present and voting except as otherwise provided in the next sentence. A favorable vote of at least three members of the board shall be necessary to reverse any determination of the zoning administrator on appeal, or to approve a variance.
(3)
Witnesses and oaths. The chair may administer oaths and compel the attendance of witnesses.
(4)
Rules and record of proceedings. The board of zoning appeals shall document proceedings as follows:
a.
The board of zoning appeals shall keep minutes of its proceedings, showing the vote of each member upon each question or, if absent or abstaining from a vote, indicating such fact.
b.
The board of zoning appeals shall keep records of its official actions, which shall be immediately filed in the office of the zoning administrator and shall be a public record.
(5)
Bylaws. The board of zoning appeals may, by a majority vote of the entire membership, draft and approve such additional bylaws governing its procedure as it may deem necessary or advisable.
(Ord. No. 17-O-13, 8-8-2017; Ord. No. 23-O-14, § 1, 6-13-2023)
(a)
Establishment. There hereby is established a historic district review board (HDRB).
(b)
Powers and duties. The HDRB shall have the following powers and duties under this chapter:
(1)
Recommendations. The HDRB shall provide recommendations to the planning commission and the town council on the establishment, expansion, reduction, or elimination of the historic district overlay.
(2)
Application review. The HDRB shall review and decide applications for properties within the historic district overlay for:
a.
Certificates of appropriateness.
b.
Sign licenses that do not conform to the uniform standards adopted by the Board.
c.
Master sign plans.
d.
Modification for master sign plan for individual establishment.
e.
Appeals of administratively approved certificates of appropriateness.
(3)
Special knowledge and expertise. The HDRB shall make its special knowledge and expertise available upon its own initiative or upon request by the town council or any official, department, board, commission or agency of the town.
(c)
Membership. The membership of the HDRB shall be established as follows:
(1)
Number. The HDRB shall consist of seven members. It shall be comprised of the five members of the town's architectural review board (ARB), along with two additional members.
(2)
Qualifications. The two additional members of the HDRB who are not on the ARB shall meet the following minimum qualifications:
a.
At least one member shall have a demonstrated interest, competence or knowledge in historic preservation.
b.
At least one member shall be an architect or an architectural historian, and have appropriate professional qualifications to qualify as an expert in the area of historic preservation.
(3)
Residency. No more than two of the members on the combined ARB/HDRB with the required professional qualifications for an architect or an architectural historian may be nonresidents of the town. The other members on the combined ARB/HDRB shall be town residents.
(4)
Appointment. The ARB members serving on the HDRB shall be appointed pursuant to Part I, Charter, of the Code of Ordinances, section 7.4:1(b). The two additional members shall be appointed by a majority of the town council.
(5)
Term. The term of office of the ARB members serving on the HDRB shall be concurrent with their membership on the ARB. The terms of the two additional HDRB members shall be three years.
(6)
Removal. Any member of the HDRB may be removed from office by the town council for malfeasance, misfeasance or nonfeasance in office.
(7)
Vacancies. Vacancies occurring for reasons other than expiration of terms shall be filled for the period of the unexpired term in the same manner as the original appointment.
(8)
Compensation. Members' compensation, if any, shall be fixed by resolution of the town council.
(9)
Training. Newly appointed members of the HDRB shall be offered training by the Virginia Department of Historic Resources within two years of appointment.
(d)
Officers. Officers of the HDRB shall be established as follows:
(1)
Chair and vice-chair. The HDRB shall elect from its members a chair and a vice-chair.
(2)
Terms. The term of office of the chair and vice-chair shall be one year.
(3)
General duties of officers. The duties of the chair and vice-chair of the HDRB shall be as follows:
a.
The chair shall preside at meetings of the HDRB, decide points of order on procedure, and take such action as shall be necessary to preserve the order and integrity of proceedings before the HDRB.
b.
In the absence of the chair, the vice-chair shall act as chair and shall have powers of the chair.
c.
In the absence of the chair and vice-chair, the most senior HDRB member shall act as chair and shall have powers of the chair.
(e)
Staff. The zoning administrator or the zoning administrator's designee shall serve as the professional staff to the HDRB and provide it with administrative support.
(f)
Meetings, hearings and procedures. Meetings of the HDRB ordinarily shall be held monthly and at such other times as a quorum of the HDRB may determine subject to the following:
(1)
Open meetings. All meetings of the HDRB shall be open to the public.
(2)
Quorum and necessary vote. Four members of the HDRB shall constitute a quorum, and no action of the HDRB shall be valid unless authorized by a majority vote of those present and voting.
(3)
Rules and records of proceedings. The HDRB shall document proceedings as follows:
a.
The HDRB shall keep minutes of its proceedings, showing the vote of each member upon each question or, if absent or abstaining from a vote, indicating that fact.
b.
The HDRB shall keep records of its official actions, which shall be immediately filed in the office of the zoning administrator and shall be a public record.
c.
The HDRB may, by a majority vote of the entire membership, draft and approve such additional bylaws governing its procedure as it may deem necessary or advisable.
(Ord. No. 17-O-13, 8-8-2017; Ord. No. 18-O-20, § 1, 7-10-2018; Ord. No. 20-O-61, § 1, 11-17-2020)
(a)
Establishment. The provisions of the Town Charter section 7.4:1 and Chapter 58 of the Herndon Town Code establish and govern the architectural review board (ARB) and its powers and duties.
(b)
Powers and duties. The ARB shall have the following powers and duties under this chapter:
(1)
Review and approval. Generally, the ARB is empowered by the Town Charter and the town council to review and approve structures, buildings, signs, major landscape features and other improvements for development excluding: (i) the historic district overlay, (ii) single-family detached residences in the R-15 and R-10 zoning districts, and (iii) single-family detached residences in planned development districts after initial construction.
(2)
Application review. For the purposes of this chapter, the ARB is authorized to review and make decisions on sign licenses that do not conform to the uniform standards adopted by the board and master sign plans (section 78-140.5(b).
(3)
Knowledge and expertise. The ARB shall make its special knowledge and expertise available upon written request and authorization of the town council to any official, department, board, commission, or agency of the town.
(c)
Training. Newly appointed members of the ARB shall be offered training and certification by the Citizens Planning Education Association of Virginia or similar certification to be completed within two years of appointment.
(Ord. No. 17-O-13, 8-8-2017; Ord. No. 18-O-20, § 1, 7-10-2018; Ord. No. 20-O-61, § 1, 11-17-2020)
(a)
Authority. The zoning administrator is designated by the town manager to administer and enforce this chapter. The zoning administrator may appoint one or more deputies (designees) to carry out the assigned duties of the zoning administrator. In this chapter, any reference to "zoning administrator" shall include deputies (designees.)
(b)
Powers and duties. The zoning administrator or an appropriate designee acting as zoning administrator shall have the following jurisdiction, powers, and duties under this chapter:
(1)
Application review. The zoning administrator shall review and decide applications for:
a.
Reserved.
b.
Temporary use site plans (section 78-155.6(e)(4)).
c.
Administrative adjustments (section 78-155.5).
d.
Administrative sign conformance permit for signs that are part of an approved master sign plan or that conform to the adopted requirements of the ARB or HDRB, whichever applies (section 78-140.5(b).
e.
Temporary sign approvals (section 78-140.5(b)).
f.
Zoning inspection permit (section 78-155.7).
g.
Zoning appropriateness permit (section 78-155.8).
h.
Building location survey (section 78-155.6(e)(1)).
i.
Single lot development plan (section 78-155.6(e)(2)).
j.
Administrative certificates of appropriateness pursuant to section 78-60.3(3)(g).
(2)
Determinations and interpretations. The zoning administrator shall make determinations about interpreting this chapter, proffers and the official zoning map (section 78-150.6(e)).
(3)
Application. The zoning administrator shall establish application requirements and schedules for review of applications and appeals, to review and make recommendations to the town council, planning commission, HDRB, and ARB on applications for development permits and approvals, and take any other action necessary to administer the provisions of this chapter.
(4)
Enforcement. The zoning administrator shall enforce the provisions of this chapter in accordance with Article XVII, Enforcement, Violations and Remedies.
(5)
Official map and records. The zoning administrator shall maintain the official zoning map and other such records and official materials as they relate to the adoption, amendment, enforcement, or administration of this chapter.
(6)
Expertise and technical assistance. The zoning administrator shall provide expertise and technical assistance to the town council, planning commission, BZA, HDRB, and ARB, upon request.
(7)
Training. The zoning administrator shall obtain training, education and appropriate certifications in order to develop and maintain necessary knowledge and skills, under the town's sponsorship.
(c)
Power to request subpoena for suspected violation of occupancy limits. Whenever the zoning administrator has reasonable cause to believe that any person has engaged in or is engaging in any violation of this chapter that limits occupancy in a residential dwelling unit, which is subject to a civil penalty that may be imposed in accordance with the provisions of this chapter, and the zoning administrator, after a good faith effort to obtain the data or information necessary to determine whether a violation has occurred, has been unable to obtain such information, the zoning administrator may request that the town attorney petition the judge of the general district court for Fairfax County for a subpoena duces tecum against any such person refusing to produce such data or information. The judge of the court, upon good cause shown, may cause the subpoena to be issued. Any person failing to comply with such subpoena shall be subject to punishment for contempt by the court issuing the subpoena. Any person so subpoenaed may apply to the judge who issued the subpoena to quash it.
(d)
Power to request warrant for inspection of property for probable zoning violation. This subsection provides for the issuance of inspection warrants by a magistrate or court of competent jurisdiction. The zoning administrator or his or her agent may present sworn testimony to a magistrate or court of competent jurisdiction and if such sworn testimony establishes probable cause that a zoning ordinance violation has occurred, request that the magistrate or court grant the zoning administrator or his or her agent an inspection warrant to enable the zoning administrator or his or her agent to enter the subject dwelling for the purpose of determining whether violations of the zoning ordinance exist. The zoning administrator or his or her agent shall make a reasonable effort to obtain consent from the owner or tenant of the subject dwelling prior to seeking the issuance of an inspection warrant under this subsection.
(e)
Determination requests. Determinations interpreting this chapter shall be made, upon application, in writing by the zoning administrator, including determinations about interpreting: the text of this chapter; the location of zoning district boundaries; whether or not an unspecified use falls within a use category or use type allowed in a zoning district; and previously approved special exceptions, site plans, single lot development plan, variances, or proffers associated with an amendment to the zoning map in accordance with the following:
(1)
Initiation. A written determination may be requested by the town council, the planning commission, any resident or landowner, or any person having a contractual interest in land in the town.
(2)
Procedure. The procedure for a formal written determination by the zoning administrator shall be as follows:
a.
Written request to be submitted. Before a written determination shall be provided by the zoning administrator, a request for determination shall be submitted to the zoning administrator in writing along with the applicable items required in section 78-155.2(c), submittal requirements.
b.
Sufficiency. After a request for determination has been submitted, the zoning administrator shall determine whether or not it is sufficient.
1.
If the zoning administrator determines the request is not sufficient, a notice shall be provided to the applicant specifying the deficiencies. The zoning administrator shall take no further action on the request for determination until the deficiencies are remedied. If the applicant fails to respond to the deficiencies within 30 days of the zoning administrator's notice, the request for determination shall be considered withdrawn.
2.
When the request for determination is determined sufficient, the zoning administrator shall review the request and render a determination pursuant to this section.
c.
Review standards. After the request for determination has been determined sufficient, the zoning administrator shall review the request and render a determination, based on the following standards:
1.
When the request is for a determination about the location of zoning district boundaries on the official zoning map, the zoning administrator shall apply the following standards:
(a)
Unless otherwise specified, zoning district boundary lines are lot lines or the centerlines of streets, alleys, or W.&O.D. right-of-way, or such lines, fixed by dimensions, or otherwise clearly shown or designated.
(b)
Where district boundaries are indicated as approximately following or being at right angles to the centerlines of streets, highways, alleys, or W.&O.D. alignment, and those centerlines shall be construed to be the boundaries. Any significant relocation of a centerline shall result in a shift of the boundary.
(c)
Where a district boundary follows a river, creek, or branch, or other body of water, the boundary shall be construed to follow the centerline at low water, or at the limit of the jurisdiction, and in the event of change in the shoreline, the boundary shall be construed as moving with the actual shoreline.
(d)
If no distance, angle, curvature, description, or other means is given to determine a boundary line accurately and the provisions of this section do not apply, the boundary line shall be determined by the zoning administrator by using the scale shown on the official zoning map.
2.
When the request is for a determination about whether or not an unspecified use falls within a use classification, use category, or use type allowed in a zoning district, the zoning administrator shall apply the standards of section 78-150.6(e) in making the determination.
3.
For other determinations, the zoning administrator shall evaluate the request in light of the comprehensive plan, this chapter, the official zoning map, other relevant codes and statutes, and any previously approved permits (if applicable).
4.
When making determinations, the zoning administrator shall consult with the town attorney and other affected town staff before rendering the determination.
d.
Review time. The zoning administrator shall respond within 90 days of a request for a decision or determination on zoning matters within the scope of the zoning administrator's authority unless the requester has agreed to a longer period.
e.
Determination decision and notification requirements.
1.
The determination shall be in writing, approved as to form by the town attorney, and sent to the applicant and property owners adjacent to the subject property by mail after the zoning administrator has made the determination.
2.
In addition, the determination shall be posted on the town's web site and published in a newspaper of general circulation in the town. The published determination shall:
(a)
Identify the application or application number, and the name of the applicant or the applicant's agent.
(b)
Indicate the date of the determination.
(c)
Describe the land involved by its complete street address and by county tax map reference number, nearest cross street, and land area.
(d)
Identify the current zoning district designation of the land subject to the application.
(e)
Describe the nature of the applicant's request.
(f)
Describe in which department the public may inspect the request, the zoning administrator's decision, and related materials, and state that these materials are available for public inspection during normal business hours.
(g)
Include a statement that aggrieved parties may file an appeal pursuant to section 78-150.6(f) and provide the time frame in which an appeal may be filed.
f.
Official record. The zoning administrator shall maintain a record of written determinations that shall be available for public inspection in the office of the zoning administrator, upon reasonable request, during normal business hours.
(f)
Appeal of zoning administrator decision or determination. Any person aggrieved by a written determination from the zoning administrator including determinations about interpreting: the text of this chapter; the location of zoning district boundaries; whether or not an unspecified use falls within a use category or use type allowed in a zoning district; and approved special exceptions, site plans, single lot development plans or variances may appeal the determination to the board of zoning appeals pursuant to this section as follows:
(1)
Procedure. An appeal of a decision or determination made by the zoning administrator shall be subject to the following provisions:
a.
Time limit for filing appeal. An appeal of a decision by the zoning administrator must be initiated by filing a written notice of appeal, along with a fee established pursuant to section 78-152.2(b) within 30 days after the decision. However, for cases involving maximum occupancy limitations of a residential dwelling unit, the period in which to file such an appeal is 15 days after the decision.
b.
Required information for written notice of appeal. The written notice of appeal shall include a statement of the error or improper decision or determination, the date of that decision, the grounds for the appeal, and related support materials.
c.
Transmission of notice to BZA and record of appeal. Upon receiving the written notice of appeal, the zoning administrator shall transmit it and papers, documents and other materials relating to the decision or determination that is being appealed, to the board of zoning appeals. This material shall constitute the record on the appeal.
d.
Public hearing schedule and notice provisions. The zoning administrator shall schedule a hearing on the matter at the earliest feasible board of zoning appeals meeting by which time notice can be provided consistent with the requirements of section 78-153.2(h)(2), written (mailed) notice. The hearing shall be scheduled and notice provided so the board can make a decision on the appeal within 90 days of the date of the filing of the written notice of appeal.
e.
Public hearing process. At the hearing on the appeal, the zoning administrator shall present the staff report on the appeal. The appellant or the appellant's agent shall state the grounds for the appeal and identify any materials or evidence from the record to support the appeal. The zoning administrator shall be given an opportunity to respond, as shall any other person(s) the board deems necessary and appropriate.
f.
BZA decision and decision deadline. After the conclusion of the hearing, the board of zoning appeals shall affirm, partly affirm, modify, reverse, or partly reverse the decision or determination, based on the standards in section 78-150.6(f)(2), review standards for appeals. The decision shall be made on the appeal within 90 days of the date of the filing of the written notice of appeal.
(2)
Review standards for appeal. A decision or determination by the zoning administrator shall not be reversed or modified unless there is evidence in the record that the decision or determination is not correct, based on the relevant procedures and review standards in this chapter. The board or council shall consider the purpose and intent of any applicable provisions of this chapter and other relevant ordinances, laws, and regulations in making its decision.
(3)
Stay of administrative actions during appeal. An appeal shall stay all administrative proceedings by the town in furtherance of the action appealed from, unless the zoning administrator certifies to the board of zoning appeals that by reason of facts stated in the certificate a stay would cause imminent peril to life or property, in which case the administrative proceedings shall not be stayed unless a restraining order is granted by the board of zoning appeals or a court of law, on application and notice to the zoning administrator and for good cause shown.
(g)
Proffer determination appeal. In accordance with Code of Virginia § 15.2-2301, any zoning applicant or any other person who is aggrieved by a decision of the zoning administrator made regarding a proffered amendment to the zoning map may petition the town council for review of the decision of the zoning administrator.
(1)
Filing deadline for petition. Petitions for review shall be filed with the zoning administrator and with the town clerk within 30 days from the date of the decision for which review is sought and shall specify the grounds upon which the petitioner is aggrieved.
(2)
Procedure. An appeal of a decision or determination about a proffered amendment to the zoning map made by the zoning administrator shall be subject to the following provisions:
a.
Time limit for filing appeal. A petition to the town council on a decision by the zoning administrator must be initiated by filing a written notice of appeal, along with a fee established pursuant to section 78-152.2, within 30 days of the date the decision is provided pursuant to section 78-154.2, notification of decision.
b.
Required information for written notice of appeal. The written notice of appeal shall include a statement of the error or improper decision or determination, the date of that decision, the grounds for the appeal, and related support materials.
c.
Transmission of notice to town council and record of appeal. Upon receiving the written notice of appeal, the zoning administrator shall transmit it and papers, documents and other materials relating to the decision or determination that is being appealed to the town council if the appeal pertains to a proffered zoning map amendment. This material shall constitute the record on the appeal.
d.
Public hearing schedule and notice provisions. The zoning administrator shall schedule a public hearing on the matter at the earliest feasible town council meeting by which time notice can be provided consistent with the requirements of section 78-153.2(h)(5), written/mailed notice. The hearing shall be scheduled and notice provided so the council can make a decision on the appeal within 90 days of the date of the filing of the written notice of appeal.
e.
Public hearing process. At the hearing on the appeal, the appellant or the appellant's agent shall state the grounds for the appeal and identify any materials or evidence from the record to support the appeal. The zoning administrator shall be given an opportunity to respond, as shall any other person(s) the council deems necessary and appropriate.
f.
Town council decision and decision deadline. After the conclusion of the hearing, the town council shall affirm, partly affirm, modify, reverse, or partly reverse the decision or determination, based on the standards in section 78-150.6(g)(3), review standards for appeals, and based on a majority vote. The decision shall be made on the appeal within 90 days of the date of the filing of the written notice of appeal.
(3)
Review standards for appeals. A decision or determination by the zoning administrator regarding a proffered zoning map amendment shall not be reversed or modified unless there is evidence in the record that the decision or determination is not correct, based on the relevant procedures and review standards in this chapter. The council shall consider the purpose and intent of any applicable provisions of this chapter and other relevant ordinances, laws, and regulations in making its decision.
(4)
Stay of administrative actions during appeal. An appeal shall stay all administrative proceedings by the town in furtherance of the action appealed from. If the zoning administrator certifies to the town council that by reason of facts a stay would cause imminent peril to life or property the administrative proceedings shall not be stayed.
(Ord. No. 17-O-13, 8-8-2017; Ord. No. 18-O-20, § 1, 7-10-2018; Ord. No. 20-O-61, § 1, 11-17-2020; Ord. No. 25-O-21, § 1, 11-12-2025)
1 Appeals are limited to technical determinations. Appeals to the uniform standards shall be heard by the HDRB/ARB.
(Ord. No. 17-O-13, 8-8-2017; Ord. No. 18-O-20, § 1, 7-10-2018; Ord. No. 20-O-61, § 1, 11-17-2020; Ord. No. 25-O-21, § 1, 11-12-2025)
The general provisions of the following sections shall apply to applications for development approval and permit requests under this chapter, unless otherwise stated.
(Ord. No. 17-O-13, 8-8-2017)
(a)
Pre-application conference. A pre-application meeting with staff is available to all applicants and required for certain types of applications as follows.
(1)
Purpose. The purpose of a pre-application conference is to familiarize the applicant and the town staff with the applicable provisions of this chapter for the proposed development, to inform the applicant about the preparation of the application, and the application process.
(2)
Applicability. A pre-application conference is mandatory prior to submittal of a special exception and any application for an amendment to the official zoning map, including changes to the zoning classification, proffer condition amendments, PD-TOC and PD-TRG development plans, and generalized development plan (GDP) revisions. A pre-application conference is optional but strongly encouraged prior to submittal of any other application for development approval under this chapter.
(3)
Non-binding. The pre-application conference is intended to facilitate the review of development applications and identify potential modification requests. Discussions held pursuant to this section are not binding on the town or applicant. Processing times for review of development applications do not begin until a formal, complete application is submitted and determined to be complete.
(4)
Procedure. The procedure for the pre-application conference request and meeting is as follows:
a.
Any applicant subject to a mandatory pre-application conference or any other applicant requesting a pre-application conference shall submit an application on a form approved by the zoning administrator. Along with the request, the applicant shall provide a description of the character, location, and magnitude or scale of the proposed development, and any other appropriate supporting information and documents, such as a sketch or concept plan (if appropriate).
b.
Upon receipt of the request, the zoning administrator may waive this pre-application requirement if it is determined that the nature and magnitude of the project do not make it necessary for the applicant to be familiar with the application provisions of this chapter, or for the staff to be familiar with the project proposal prior to the application submittal.
c.
The zoning administrator shall schedule promptly a pre-application conference after receipt of the request and the appropriate submittal materials. The zoning administrator shall review the materials and forward them to other members of the town staff, and to any local, regional, state, and federal agency officials the zoning administrator determines should participate in the pre-application conference.
d.
At the pre-application conference the applicant, the zoning administrator, and any other town staff and local, regional, state, or federal representatives the zoning administrator determines appropriate, shall discuss the proposed development, and based upon the information provided by the applicant, identify in general what provisions apply to the proposed development. The zoning administrator shall generally inform the applicant regarding necessary application materials and provide estimates of the timing of review.
(b)
Neighborhood meeting. A neighborhood meeting is strongly encouraged prior to filing certain types of development applications, as follows.
(1)
Purpose. Neighborhood meetings are opportunities for informal communication between landowners, applicants, and residents who may be affected by development proposals. The purposes of the neighborhood meeting are to:
a.
Educate neighbors about the proposed development and application,
b.
Receive neighborhood comments,
c.
Address concerns about the development proposal and,
d.
Resolve conflicts and outstanding issues, where possible.
(2)
Timing of meeting for zoning map amendments (rezonings). At least one neighborhood meeting is strongly encouraged for a zoning map amendment application prior to filing the application if any part of the property proposed for zoning map amendment is abutting or across the street from existing residences. The applicant shall file a report of the neighborhood meeting with the application for zoning map amendment.
(3)
Timing of meeting for other applications requiring public hearings. Neighborhood meetings generally are encouraged prior to, or shortly after, submittal of other applications requiring a public hearing. The town council, planning commission, architectural review board or historic district review board may encourage an applicant to conduct a neighborhood meeting on an application if, in the determination of the review board, the proposed development could affect neighboring properties.
(Ord. No. 17-O-13, 8-8-2017; Ord. No. 20-O-61, § 1, 11-17-2020; Ord. No. 25-O-20, § 1, 10-28-2025)
(a)
Authority to file applications. The following provisions apply to the filing of applications:
(1)
Submission to zoning administrator. Applications required pursuant to this chapter shall be submitted to the zoning administrator by the land owner or contract purchaser of the land upon which the development is proposed, an authorized agent, or any other person authorized by state law.
(2)
Non-owner applicant. If the applicant is an agent of the owner or a contract purchaser of the land, a letter signed by the owner consenting to the submittal of the application shall be submitted.
(3)
Multiple owners. If the applicant is not the sole owner of the land, the other owners or an entity representing the owners shall sign and submit a letter indicating their consent for the application and their role in the application.
(b)
Application requirements, schedule, and fees. The following standards are established for the acceptance of applications.
(1)
Application contents. The zoning administrator shall establish reasonable requirements for the content and form of applications for development approval and permits required under this chapter, and may update those requirements from time to time.
(2)
Submittal schedule. The zoning administrator shall establish a schedule that controls the timing for submittal of applications, and may amend and update those requirements from time to time. The schedule shall be in accordance with the provisions of this article and shall be kept on file in the department of community development.
(3)
Fees. The town council shall, by ordinance, establish application fees and may amend and update those fees from time to time and fees shall be assessed at the time of application as follows:
a.
The fee amount shall defray some or all the estimated cost of processing the application.
b.
A filing fee as required in this subsection shall be paid as part of the submission of an application or element thereof.
TABLE 78-152.2(b)(3): FEES FOR DEVELOPMENT APPLICATIONS
(c)
Submittal requirements, generally. In most cases, any application for a development approval or other permit shall include the following items. Additional requirements are described in section 78-155, application specific requirements and review procedures:
(1)
Signed application. A completed application form provided by the town and signed by the owner(s) or owner's agent(s).
(2)
Payment. Payment of required fee(s) as indicated in the Town of Herndon Fee Schedule.
(3)
Statement of authorization. A statement of authorization from a landowner or other party authorizing an agent to act upon their behalf (if applicable).
(4)
Pre-application conference statement. A statement indicating the date and time a pre-application conference was held with the town, as well as a list of participants in the conference.
(5)
Neighborhood meeting statement. A statement indicating the date, time, location, invitation list, number of attendees, and outcome of a neighborhood meeting if one was held prior to application submittal.
(6)
Development plan or drawing. If the application requires a plan or drawing, it shall be prepared in accordance with the following standards:
a.
Site plans, single lot development plans, generalized development plans, preliminary subdivision plans, and subdivision site plans, plats, surveys, or any portion thereof, involving engineering, architecture, landscape architecture or land surveying, shall be prepared and certified respectively by an engineer, architect, landscape architect or land surveyor duly authorized by the state to practice as such.
b.
Plans may be prepared in one or more sheets to show clearly the information required by this section and to facilitate the review and approval of the plan. If prepared in more than one sheet, match lines shall clearly indicate where the several sheets join.
c.
The number of plans or drawings required for each type of application shall be determined by the zoning administrator.
d.
Plans shall be prepared with the following scales:
1.
Generalized development plans and preliminary subdivision plan: one inch equals 50 feet or larger.
2.
Single lot development plans, site plans and subdivision site plans: one inch equals 30 feet or larger.
3.
Other plans (such as temporary use site plans, or administrative adjustment plans) shall be drawn to scale and signed by the preparer.
e.
Sheet size shall not exceed 24 by 36 inches. Profiles must be submitted on standard plan profile sheets.
f.
All lettering on plans shall be not less than one-tenth of an inch in height.
g.
All horizontal distances shown on plans shall be in feet and decimals of a foot to the closest 1/100 of a foot, and all bearings in degrees, minutes and seconds to the nearest ten seconds.
h.
All copies shall be clearly legible blue or black line copies.
(7)
Contents of plans. Plans submitted with applications for a zoning map amendment, site plan (major and minor) subdivision site plan, single lot development plan, temporary use site plan, shall contain the information listed in the plan content tables found in the development application manual, as maintained by the zoning administrator.
(8)
Taxes and other fees must be paid. Prior to the initiation of an application by the owner of the subject property, the owner's agent, or any entity in which the owner holds an ownership interest greater than 50 percent, for a special exception, variance, rezoning or other land disturbing permit, including building permits and erosion and sediment control permits; or prior to the issuance of final approval, the applicant must produce satisfactory evidence that any delinquent real estate taxes, nuisance charges, stormwater management utility fees, or any other charges that constitute a lien on the subject property, that are owed to the town and have been properly assessed against the subject property, have been paid.
(9)
Stormwater management submittal requirements. In addition to the requirements of section 26-326, stormwater management plan contents for land disturbance in excess of 2,500 square feet, as listed in the plan content tables found in the development application manual.
(10)
Other submittal requirements. The plan content tables found in the development application manual include a list of additional materials that may be required when plans are submitted.
(Ord. No. 17-O-13, 8-8-2017; Ord. No. 19-O-43, § 1, 12-10-2019; Ord. No. 20-O-01, § 1, 1-14-2020; Ord. No. 20-O-61, § 1, 11-17-2020; Ord. No. 24-O-15, § 1, 5-14-2024; Ord. No. 25-O-03, § 1, 3-25-2025)
Original and revised applications shall be submitted to the zoning administrator pursuant to the application submittal schedule (section 78-152.2(b)) in the form established by the zoning administrator (section 78-152.2(a)), along with a fee established pursuant to section 78-152.2(b)(3). It shall be the responsibility of the applicant to ensure that the application is complete and meets applicable submittal requirements. If, during the review process, the staff discovers that the application does not meet the requirements of sections 78-152.2(a)(c) and any additional submittal requirements in the applicable section of section 78-155, application specific submission requirements and review procedures, the application shall be considered insufficient and shall be returned to the applicant. Time limits for review of the application shall become void.
(Ord. No. 17-O-13, 8-8-2017)
Whenever two or more forms of review and approval are required under this chapter, the applications for those permits or development approvals may, at the option of the zoning administrator, be processed simultaneously, so long as applicable state and local requirements are satisfied. Each application is subject to review and decision on its own merits, and the simultaneous processing of the applications does not constitute any representation that the individual applications will be approved or reviewed more favorably than if they had occurred separately. Simultaneous processing may result in additional costs for the applicant; for example, substantive changes in one application may necessitate the re-drawing of plans in a related application.
(Ord. No. 17-O-13, 8-8-2017)
Applications shall be diligently pursued by the applicant. If a period of 90 days elapses following the town's written request for additional information or disapproval of an application for failure to comply with the relevant review standards, or following the town's invitation to proceed to the next stage of review without a substantive response from the applicant, the zoning administrator may terminate the application. Termination shall occur by letter to the applicant.
(Ord. No. 17-O-13, 8-8-2017; Ord. No. 25-O-20, § 1, 10-28-2025)
(a)
Deferral of application. Applications for development may be deferred by the applicant subject to the following provisions.
(1)
Submittal of request for deferral. Any request for deferral of an application shall be either submitted in writing to the zoning administrator, or made through an oral request during a public hearing.
(2)
Deferral prior to notice of public hearing. The zoning administrator shall approve a request for deferral of an application if it has been submitted prior to notification of a public hearing on the application pursuant to section 78-153.2(h), public hearing notification.
(3)
Deferral subsequent to notice of public hearing. If the request for deferral of an application is submitted subsequent to notification of a public hearing pursuant to section 78-153.2(h), public hearing notification, the request for deferral shall be placed on the public hearing agenda and acted upon by the advisory or decision-making body.
(4)
Request for deferral at a public hearing. If the request for deferral of an application is made either orally or in writing subsequent to the beginning of the scheduled public hearing, the request for deferral may be considered and acted upon by the advisory or decision-making body.
(5)
New date for public hearing. The date of the public hearing at which the application will be heard shall be set at the time the deferral is granted. The date of the public hearing shall be appropriate to allow compliance with section 78-153.2(h), public hearing notification. Except as noted in section 78-153.2(i), public hearing procedures, any time limits set forth in the Code of Virginia for the review of the application shall begin anew on the date of the public hearing at which the application will be heard.
(b)
Withdrawal of application. Applications for development may be withdrawn by the applicant subject to the following provisions.
(1)
Submittal of request for withdrawal. Any request for withdrawal of an application shall be either submitted in writing to the zoning administrator, or made through a verbal request during a public hearing.
(2)
Withdrawal prior to notice of public hearing. The zoning administrator shall approve a request for withdrawal of an application if it has been submitted prior to notification of a public hearing on the application pursuant to 78-153.2(h).
(3)
Withdrawal subsequent to notice of public hearing. If the request for withdrawal of an application is submitted subsequent to notification of a public hearing pursuant to section 78-153.2(h), public notification, the request for withdrawal shall be placed on the public hearing agenda and acted upon by the advisory or decision-making body.
(Ord. No. 17-O-13, 8-8-2017)
In accordance with the provisions of Code of Virginia § 2.2-3700, at any time upon reasonable request and during normal business hours, any person may examine an application, a staff report, and materials submitted in support of or in opposition to an application in the office of the zoning administrator. Copies of such materials shall be made available at a reasonable cost.
(Ord. No. 17-O-13, 8-8-2017)
Editor's note— See subsequent sections, §§ 78-153.1 and 78-153.2 for provisions pertaining to development application review procedures.
Review and decision of applications for development approval conducted by the zoning administrator shall comply with the following procedures.
(a)
General review. After the application is deemed complete (section 78-152.3), the zoning administrator shall review the application and determine whether or not the application complies with the applicable review standards. The zoning administrator may refer any application to other members of the town staff for recommendations.
(b)
Approval. If the zoning administrator determines the application complies with the applicable review standards, the application shall be approved or approved with conditions (if appropriate), and a notice of decision provided to the applicant.
(c)
Applications requiring revision prior to approval.
(1)
Identification of deficiencies. If the zoning administrator determines the application fails to comply with the applicable review standards, the zoning administrator shall identify why the application fails to comply, and provide this information to the applicant. At the applicant's request, the zoning administrator will schedule a meeting with the applicant to discuss the application.
(2)
Submittal of revised application and time limit for resubmission. The applicant shall have an opportunity to re-submit a revised application subject to section 78-152.5.
(3)
Review of revised application. A revised application shall be reviewed by the zoning administrator after its re-submittal and approved, approved with conditions, or disapproved, based on the applicable review standards.
(4)
Time limit for action. Any time limits for action shall begin anew upon the acceptance of the revised application.
(Ord. No. 25-O-20, § 1, 10-28-2025)
(a)
Initial staff review. The zoning administrator shall refer the application to the appropriate staff and any other review agencies for comment and review of the application. After the review comments have been returned to the zoning administrator, the zoning administrator shall determine whether or not the application is suitable to be presented for consideration by the relevant reviewing board, council or commission.
(b)
Notification of deficiencies. If the zoning administrator finds that the application does not comply with applicable regulations, standards, or policies of the comprehensive plan (where applicable), the applicant shall be notified of the deficiencies, in writing.
(c)
Applicant response to staff comments/deficiencies. After initial review of the application, review of the development application shall proceed as determined by the applicant and zoning administrator subject to the following provisions.
(1)
Submittal of revised application. The applicant may correct the deficiencies and resubmit the application for compliance review.
(2)
Continuation with original application. The applicant may request in writing that the application go forward without change to a public hearing before the applicable board, commission or council.
(3)
Time limit for applicant response. The applicant shall have an opportunity to re-submit a revised application subject to section 78-152.5.
(d)
Subsequent staff review. If the applicant re-submits the application, the zoning administrator shall refer the application to the appropriate staff and any other review agencies for comment. After comments have been returned to the zoning administrator, the zoning administrator shall determine whether or not the application is suitable to be presented for consideration by the relevant reviewing board, council or commission.
(e)
Referral to decision making body public hearing. If the zoning administrator finds that the application is suitable to be presented for consideration by the relevant reviewing body, or upon receipt of a request from the applicant to take the application forward without further revision, the zoning administrator shall refer the application to the appropriate reviewing body, schedule a public hearing, and notify the applicant of the hearing date. The public hearing(s) on the application shall be scheduled so there is sufficient time for preparation of the staff report and public notification.
(f)
Staff report. The staff shall prepare a report for the reviewing body or bodies as follows:
(1)
Staff report contents. The staff report shall state whether or not the application complies with appropriate standards of this chapter. The staff report shall include a recommendation that the reviewing body approve, approve with changes, approve with conditions (if approval with conditions is applicable to the particular application), or disapprove the application. If approval with conditions is applicable, the staff report may recommend that conditions for approval be applied to mitigate adverse effects of the development proposal. The staff report may also recommend changes to the application that will result in compliance with the relevant review standards and policies of the comprehensive plan (where applicable).
(2)
Staff report availability. The staff report shall be available to the applicant and the public at the same time the agenda packet and all other materials are furnished to members of the public body for applications to the board of zoning appeals, architectural review board, historic district review board, planning commission and town council.
(g)
Public hearing requirements. The appropriate decision-making authority shall hold a minimum of one public hearing for a development application as follows:
(1)
Zoning text amendment, zoning map amendment, PD District classification, special exception, comprehensive plan amendment, and proffer condition amendment. The town shall conduct at least two public hearings (one hearing at the planning commission level and one hearing at the town council level) for applications for text amendments, amendments to the official zoning map, planned development (PD) zoning district classifications, special exceptions, comprehensive plan amendments, and proffer condition amendments. When unusual circumstances warrant, the public hearing of the planning commission and the public hearing of the town council may be combined into a joint public hearing, at the direction of the town council.
(2)
Certificate of appropriateness. The historic district review board shall conduct at least one public hearing for applications for certificates of appropriateness that are subject to historic district board review. A public hearing is not required for certificates of appropriateness administratively reviewed under the provisions of section 78-60.3(g)(4)(a).
(3)
Variance and appeal of determination. The board of zoning appeals shall conduct at least one public hearing for applications for variances, and appeals from determinations by of the zoning administrator.
(4)
Applications to the ARB (except sign permits). The architectural review board shall hold public hearings as provided in Chapter 58 of the Herndon Town Code.
(h)
Public hearing notification. All applications requiring public hearing(s), shall comply with the Code of Virginia and the other provisions of this section with regard to public notification.
(1)
Public notice content. All notices for public hearings, unless expressly noted otherwise by this chapter, whether done by mail (written notice), publication (publishing in a newspaper of general circulation in the town), or posting shall:
a.
Identify the application or application number, and the name of the applicant or the applicant's agent (except posted notice).
b.
Indicate the date, time and place of the public hearing(s).
c.
Describe the land involved by its complete street address and by county tax map reference number, nearest cross street, and land area (except posted notice).
1.
When a proposed amendment of the zoning ordinance involves a change in the zoning map classification of more than 25 parcels of land, or a change to the applicable zoning ordinance text regulations that decreases the allowed dwelling unit density of any parcel of land, then, the written notice shall also include the approximate acreage subject to the action.
2.
When a proposed amendment of the zoning ordinance involves a change in the zoning map classification of more than 100 parcels of land, the advertisement may instead include a description of the boundaries of the area subject to the changes and a link to a map of the subject area.
d.
Identify the current zoning district designation of the land subject to the application.
e.
Applications need not be advertised in full, but may be advertised by reference with a brief summary of the nature, scope, and purpose of the application or proposal.
f.
Describe in which department the public may examine the application, the staff report, and related materials, and state that these materials are available for public inspection during normal business hours.
g.
Include a statement describing where interested members of the public and adjoining property owners may submit written comments or evidence prior to the public hearing(s).
h.
Include a statement that interested members of the public and adjoining property owners may appear at the public hearing, be heard, and submit evidence and written comments with respect to the application.
i.
Identify the owner of the land involved and the name of the applicant if different than the owner.
(2)
Written/mailed notice. When the provisions of this chapter (see section 78-153.2(h)(5)) require that written or mailed notice be provided, the preparation and transmittal of the written notice shall comply with this section, unless expressly stated otherwise.
a.
Notice shall be mailed at least 15 days prior to the associated public hearing.
b.
Notice shall be mailed to:
1.
The owner of the property that is the subject of the application (if different from the applicant) including:
(a)
If any portion of the property in the case is within a planned development, to the homeowner's association.
(b)
In the case of a condominium, written notice may be mailed to the unit owner's association in lieu of each individual unit owner.
2.
The owners of abutting property, which shall mean property (whether inside or outside the town) that touches the property that is the subject of the application and any property directly across the street or road and, in the case of a corner lot, diagonally faces the property that is the subject of the application, including:
(a)
If any portion of the abutting property is within a planned development, to the homeowner's association.
(b)
In the case of a condominium, written notice may be mailed to the unit owner's association in lieu of each individual unit owner.
3.
Owner, owners, or their agent of each parcel of land involved in cases where a zoning map amendment or text amendment to this chapter (in accordance with the Code of Virginia, § 15.2-2204):
(a)
Involves a change in the zoning map classification of 25 or fewer parcels of land; or
(b)
Involves a change in the zoning map classification of more than 25 parcels of land, except such written notice shall not be required if the subject lots are less than 11,500 square feet in size.
(c)
Would decrease the allowed dwelling unit density of any parcel of land, except such written notice shall not be required if the subject lots are less than 11,500 square feet in size.
4.
The chief administrative officer of adjacent jurisdictions within one-half mile of property subject to a proposed change in zoning map classification; or an application for special exception to increase the height or bulk of an existing structure by more than 50 percent.
5.
The applicant shall be responsible for providing written notice when the public hearing is before the planning commission or town council. In identifying the persons to whom written notice is required to be provided pursuant to section 78-153.2(h)(5), the applicant shall use the records and maps maintained by the Fairfax County Department of Tax Administration, and reliance upon these records shall constitute sufficient compliance with the requirements of this section. The applicant shall certify, in a form prescribed by the zoning administrator, that notice meeting the requirements of section 78-153.2(h)(5), has been given pursuant to the requirements of this section.
(a)
In cases where 25 or fewer parcels of land are subject to an application to amend the official zoning map, certification shall be made by furnishing the certified or registered mail receipts for persons to whom notice has been sent if applicable, along with an affidavit with affirmation that notice meeting the content requirements of section 78-153.2(h)(1), was mailed either via first class mail, certified or registered mail, pursuant to this section and a list of the persons, property identification numbers, and addresses, to which notice was sent, to the zoning administrator at least five days prior to the first hearing.
(b)
In cases where more than 25 parcels of land are subject to an application to amend the official zoning map, certification shall be made by furnishing an affidavit affirming that notice meeting the content requirements of section 78-153.2(h)(1), was mailed via first class mail pursuant to this section and a list of the persons, property identification numbers, and addresses, to which notice was sent, to the zoning administrator at least five days prior to the first hearing.
6.
The zoning administrator shall be responsible for providing written notice when the public hearing is before the board of zoning appeals, the historic district review board, or the architectural review board. The zoning administrator shall prepare a list of property owners and registrants to whom notice was mailed via first class mail and an affidavit affirming that notice meeting the content requirements of section 78-153.2(h)(1) was mailed pursuant to this section. The affidavit shall be conclusive that notice has been given pursuant to the terms of this section. A copy of the mailed notice shall be maintained in the office of the zoning administrator for public inspection during normal business hours.
7.
Notice shall be deemed mailed by its deposit in the United States mail, first class, properly addressed, postage paid, except for an amendment to the zoning map for an application involving 25 or fewer parcels of land, for which notice shall be made by certified or registered mail.
c.
Any person entitled to notice may waive such right by submitting a written waiver of notification filed with the zoning administrator prior to the public hearing(s).
(3)
Published notice. When the provisions of this chapter (see section 78-153.2(h)(5)) require that notice be published, the preparation and form of the notice shall be in accordance with this section, unless expressly noted otherwise. The zoning administrator shall be responsible for preparing the content of the notice and publishing the notice in a newspaper of general circulation in the town. The content and form of the published notice shall be consistent with the requirements of Code of Virginia, § 15.2-2204.
(4)
Posted/placard notice. When the provisions of section 78-153.2(h)(5), require that notice be posted on the land subject to the application, notice for applications other than those pertaining to the architectural review board or the historic district review board (which do not require placard notice) shall comply with the following requirements:
a.
Notice shall be posted on sign(s) in a form established by the zoning administrator.
b.
The signs shall be placed by the zoning administrator on the property that is subject to the application, along each street frontage that abuts or runs through the property.
c.
The zoning administrator shall prepare an affidavit certifying that posted notice has been provided pursuant to the requirements of this section. The affidavit shall be conclusive that notice has been given in accordance with the terms of this section.
d.
It shall be unlawful for any person to destroy, deface, or remove posted notice. Any person taking such action shall be subject to the penalties set forth in Article XVII, Enforcement, Penalties and Remedies.
(5)
Required notice and timing. Notice shall be provided as required in the Code of Virginia, § 15.2-2204. Such notice shall not be required for sign permit applications before the architectural review board or historic district review board.
(6)
Registration to receive notice. Any individual, business, or organization in the town may register with the town clerk to receive either written notice of applications pursuant to section 78-153.2(h)(5), or notice by e-mail at approximately the same time that written notice as described in section 78-153.2(h)(5), is placed in the United States Mail. To be eligible for registration, the applicant shall provide the town clerk information in the form required by the town clerk to ensure notification can be made to the requester, along with a fee to cover the costs of the written notification. To continue to receive notice, an organization shall re-register every two years.
(i)
Public hearing procedures. All public hearings for applications held pursuant to this chapter shall comply with the following procedures.
(1)
General procedures and findings at public hearing. The body conducting the hearing shall act in accord with any time limits established in this chapter. Action shall be taken as promptly as possible in consideration of the interests of the applicant, and the citizens of the town, and shall include a statement of a recommendation or decision of approval, approval with conditions, or disapproval (whichever is appropriate).
(2)
Continuation of public hearing. A public hearing may be continued as follows:
a.
The body conducting the public hearing may, on its own motion or at the request of any person, continue the public hearing to a fixed date, time, and place. An applicant shall have the right to request and be granted one continuation. However, subsequent continuations shall be granted at the discretion of the body conducting the public hearing.
b.
A request received by the zoning administrator for delay of a public hearing following public notification of the public hearing shall be considered as a request for a continuation, and may be granted by the advisory or decision-making body.
c.
The new date of the continued public hearing shall be set at the time the continuation is granted.
d.
If the applicant requests or concurs in the continuation, any time limits set forth in the Code of Virginia for acting on an application shall be reinstated on the date of the work session (if applicable) associated with the continued public hearing.
1.
If no revised submittal is offered by the applicant, the time limits for review shall begin on the date of the work session (if applicable) associated with the continued public hearing;
2.
If the applicant chooses to submit a revised application, the time limits for review shall begin upon submittal of the revision in accordance with section 78-152.3, application completeness.
e.
Any time limits set forth in the Code of Virginia for acting on an application shall not be reinstated if the applicant concurs in the continuation for the specific purpose of addressing comments by the reviewing board, council or commission.
f.
A public hearing for which proper notice was given may be continued to a later date without again complying with the notice requirements of this section, provided that the continuation is set for a date within 45 days of the advertised public hearing, and the date and time of the continued hearing is announced at the time of the continuation.
g.
Additional notice is required:
1.
If the advisory or decision-making body considering an application for which notice is provided pursuant to this section has not made a decision on the application within 45 days of the public hearing for which the application is noticed, public notification shall be repeated consistent with the procedures and standards for its original notification before the review body considers and makes a decision on the application.
2.
If the town council refers any matter to the planning commission, public notification shall be repeated in accordance with section 78-153.2(h), public notification.
(j)
Time in which to act on application. Development applications subject to public hearing shall be acted upon in accordance with the following timing provisions:
(1)
Reserved.
(2)
Zoning map amendment, special exception. The town council shall have one year from the initial planning commission public hearing to make a final decision on a zoning map amendment or special exception application.
(3)
Revisions to applications. Any change or revision to an application submitted by the applicant in writing, or orally at a public hearing before the planning commission or town council, shall constitute a new application with respect to the time in which to act.
(4)
Extension of time by agreement of applicant. For any of the above time limits, the applicant may agree to additional time.
(k)
Limitations on resubmission of similar applications after disapproval.
(1)
Zoning map amendment and special exception time limit. Whenever any application for a zoning map amendment or special exception is disapproved, another application which is substantially the same for all or a part of the same land shall not be considered for a period of one year after the date of disapproval unless a waiver of time limit is approved by the town council, pursuant to the requirements of this section.
(2)
Waiver of time limit for reapplication. The procedure to for obtaining a waiver of the time limit for reapplication of a substantially similar application for a zoning map amendment or special exception shall be as follows:
a.
The owner or the owner's authorized agent may initiate a request by submitting a request for waiver of time limit to the zoning administrator, along with a fee pursuant to section 78-152.2(b)(3), fees.
b.
After receipt of a request for waiver of time limit, the zoning administrator shall prepare a staff report on the request (which includes copies of the minutes and vote on the previous application) and schedule the matter for the next regularly scheduled meeting of the town council.
c.
At the meeting for which the request for waiver of time limit is scheduled, the town council shall consider the request, the staff report (including the minutes and vote on the previous application), other relevant support materials, statements made by the applicant or the applicant's representative and the public.
d.
The waiver of time limit may be approved upon a finding by two-thirds of the membership of the town council that, based on information submitted by the applicant:
1.
There is a substantial change in circumstances relevant to the issues or facts considered during review of the application that might reasonably affect the town council's application of the relevant review standards to the development proposed in the application; or
2.
New or additional information is available that was not available at the time of the review that might reasonably affect the town council's application of the relevant review standards to the development proposed; or
3.
A new application is proposed to be submitted that is materially different from the prior application; or
4.
The final decision on the application was based on a material mistake of fact.
(Ord. No. 17-O-13, 8-8-2017; Ord. No. 20-O-61, § 1, 11-17-2020; Ord. No. 25-O-20, § 1, 10-28-2025; Ord. No. 25-O-21, § 1, 11-12-2025)
Editor's note— See subsequent sections, §§ 78-154.1—78.154.3, for provisions pertaining to development application decisions and notification.
(a)
Approvals may include conditions. Where a review board or town official may, according to the express terms of the Code of Virginia and this chapter, approve a permit or development with conditions (such as special exceptions and (variances), the board or official may impose restrictions or conditions on the approval, the proposed use, and the premises to be developed or used pursuant to such approval as are required to prevent or minimize adverse effects from the proposed development on surrounding lands.
(b)
Approval conditions must be stated and directly related to proposed development. The restrictions and conditions imposed must be related in both type and amount to the impact that the proposed development would have on the public and surrounding development. Conditions imposed shall be expressly set forth in the permit approval.
(Ord. No. 17-O-13, 8-8-2017)
Following a decision on an application, the decision-making officials, advisory or decision-making body, or the staff from that body shall notify the applicant of the decision in writing by mail.
(Ord. No. 17-O-13, 8-8-2017)
Lapse of approval shall occur as provided by this chapter for the various types of development permits and approvals.
(Ord. No. 17-O-13, 8-8-2017)
The following sections provide specific standards and other requirements for development approvals for each type of application. These provisions apply in addition the general procedures in section 78-152 through 78-154. In the case of a conflict, the more detailed standards shall apply.
(Ord. No. 17-O-13, 8-8-2017)
(a)
Purpose and intent. The purpose and intent of this section is to provide a means for making an amendment to the official zoning map.
(b)
Authority. The town council may adopt an ordinance amending the official zoning map upon compliance with the provisions of this section.
(c)
Initiation. An application to amend the official zoning map may be initiated as follows, subject to the limitations defined herein:
(1)
Initiating action. An amendment to the official zoning map may be initiated by the town council by resolution, the planning commission by motion, or a person or entity who may submit applications pursuant to section 78-152.2(a), authority to file applications.
(2)
Public purpose. If the town council or planning commission initiates an amendment, the resolution or motion (whichever is appropriate) shall state the statutory public purpose for the proposed amendment found in Code of Virginia § 15.2-2286(A)(7) (as amended).
(3)
Reserved.
(d)
Submittal requirements. All applications for amendments to the official zoning map shall include the items required in section 78-152.2(c), submittal requirements, as well as the following:
(1)
Affidavit. One copy of an affidavit by the applicant stating whether or not any member of the planning commission or the town council or any member of the immediate household of any member of the planning commission or town council has any interest on the subject property, either individually, by ownership of stock in a corporation or partnership;
(2)
Statement regarding proffered conditions. All statements, plans, profiles, elevations, and other demonstrative materials submitted with an application for an amendment to the official zoning map shall include a statement indicating whether or not such items are proffered as conditions of the application. Items that are proffered shall utilize the following statement: "The undersigned proffers that the development of the property that is the subject of this application shall be in substantial conformity with the conditions set forth in this submittal."
(3)
Copies of plan. All zoning map amendments, PD-TOC, and PD-TRG development plans shall include three hard copies and electronic file(s) of a generalized development plan for the land subject to the amendment and showing information as indicated in section 78-152.2(c)(7), contents of plans.
(4)
Modification requests in PD districts. In certain circumstances in planned development districts, "modifications" as described in section 78-50.2(d) may be sought by an applicant for a zoning map amendment. For such a request to be properly considered, the application submittal shall include a statement of modifications sought, the specific Code citations of the sections from which modifications are sought, and the justification for the modification.
(e)
Conditional and general amendments distinctions. Applications to amend the official zoning map may be either "general" applications, or may be "conditional" applications subject to voluntary proffers proposed by the applicant requesting the amendment. No review or decision-making body shall apply conditions of approval on a general application to amend the official zoning map. Application for a planned development (PD) district shall be a "conditional" application.
(f)
Conditional applications to amend the official zoning map. Applications to amend the official zoning map proposed by the applicant, a "conditional" application and subject to voluntary proffers shall comply with the requirements in this section.
(1)
Proffered conditions. Proffered conditions, if offered by the applicant as part of an amendment to the official zoning map, shall be subject to the following requirements:
a.
A statement of proposed proffers shall be submitted with the application to amend the official zoning map.
b.
The town council may accept proffered conditions provided such conditions comply with Code of Virginia § 15.2-2303 (as amended), and the following criteria:
1.
The proposal to amend the official zoning map necessitates the proposed conditions, and the proposed conditions are reasonably related to the amendment request.
2.
The proposed conditions are in addition to and are no less stringent than the standards of the proposed zoning district or existing overlay district.
3.
The proposed conditions are consistent with the comprehensive plan and any other applicable long-range planning document.
(2)
Proffer revisions by the applicant. Before town council approval, proffer statements included with an application may be revised, deleted, or amended with additional proffers during the review process, with these requirements:
a.
All voluntary proffered conditions or substantially amended proffers shall be submitted in writing to the zoning administrator by 5:00 p.m. on the Wednesday preceding the public hearing before the town council.
b.
The submittal of proffers or substantially amended proffers after that deadline shall require, at the town council's discretion, either the referral of the application to the planning commission for further review, or the postponement of town council action on the application until council's next public hearing on the application. The public hearing on the application shall either be continued or rescheduled.
c.
For the purpose of this chapter, a substantially amended proffer includes one that expands the scope of the application or increases the density, height, traffic, or other feature that affects the operation of the development or its impact on the community. The town council shall resolve whether or not a proffer amendment is substantial.
d.
If the general nature of the substantially amended proffer was not the subject of earlier consideration at the planning commission's public hearing, as evidenced by information in the staff report, testimony of the applicant or public or statements by planning commission members, then the town council shall refer the application to the planning commission for review and recommendation following another public hearing, prior to rescheduling its public hearing.
e.
Any amendment to proffered conditions submitted by the applicant shall cause the time limit for action by the planning commission or town council to begin anew on the date on which the amendment is submitted.
(3)
Procedures following approval of a "conditional" zoning map amendment. After approval of zoning map amendments with proffered conditions the following provisions shall apply.
a.
Following approval of an ordinance for a zoning map amendment with proffered conditions, the zoning administrator shall amend the official zoning map to show the new zoning district classification with an annotation on the official zoning map to reflect that additional conditions apply to the subject land; and the property and conditions proffered shall be indexed and recorded in the office of the zoning administrator as required by law.
b.
When a zoning map amendment is approved subject to the conditions proffered by the applicant, such conditions shall become a part of the zoning regulations applicable to the property in question unless subsequently changed by an amendment to the official zoning map. Such conditions shall be in addition to the specific regulations set forth in this chapter for the zoning district in question.
c.
Any site plan, subdivision plat or development plan submitted for the development of the property in question shall be in substantial conformity with proffered statements, plans, profiles, elevations or other demonstrative materials.
d.
For the purpose of this section, substantial conformity shall mean that conformity which leaves a reasonable margin for adjustment due to final engineering and site condition data and conforms to the general nature of the development, the specific uses, and the general layout depicted by the proffered plans, profiles, elevations and other demonstrative materials.
e.
Once conditions have been approved, and there is cause for an amendment to the conditions due to proposed development that is not in substantial conformity with the conditions, then an application shall be filed for a zoning map amendment.
f.
In order to ensure compliance with the requirements proffered by the applicant and owner under this section, the zoning administrator shall be vested with necessary authority on behalf of the town council to administer and enforce conditions attached to the zoning map amendment, including:
1.
The ordering in writing of the remedy of noncompliance with such conditions.
2.
The bringing of legal action to ensure compliance with such conditions including injunction, abatement or other appropriate action or proceeding.
3.
The requirement of a guarantee satisfactory to the town council of a performance bond in the amount sufficient for and conditioned upon the construction of any physical improvements required by the conditions or a contract for the construction of such improvements and the contractor's bond in like amount and so conditioned, which guarantee shall be reduced or released by the town council or zoning administrator upon submittal of satisfactory evidence that construction of such improvements has been completed. Failure to meet all conditions shall constitute cause to deny issuance of any of the required use, occupancy or zoning permits as may be appropriate.
4.
Any zoning applicant or any other person who is aggrieved by a decision of the zoning administrator made pursuant to the provisions of this subsection 78-155.1(f)(3)f. may petition the town council for review of the decision of the zoning administrator. All petitions for review shall be filed with the zoning administrator and with the town clerk within 30 days from the date of the decision for which review is sought and shall specify the grounds upon which the petitioner is aggrieved. A decision by the town council on an appeal taken pursuant to this subsection shall be binding upon the owner of the property which is the subject of such appeal only if the owner of such property has been provided written notice of the zoning violation, written determination, or other appealable decision. An aggrieved party may petition the county circuit court for review of the decision of the town council on an appeal taken pursuant to this section. The provisions of subsection F of Code of Virginia § 15.2-2285 shall apply to such petitions to the circuit court, mutatis mutandis.
(g)
Reserved.
(h)
Procedures for zoning map amendments.
(1)
Application submittal, review, public hearing schedule and notification. The procedures and requirements for submittal and review of an application, public notification and scheduling the public hearings are established in section 78-153.
(2)
Proffer review by ARB or HDRB prior to planning commission public hearing (if applicable). If an application for a zoning map amendment includes a proffer or proffers dealing with a building's exterior appearance or materials, the application and proffers shall be reviewed by the architectural review board, or historic district review board if within the historic district overlay, as follows:
a.
The review of proffers related to building materials or exterior appearance shall be informal and shall take place at a regularly scheduled work session of the appropriate board prior to the planning commission's public hearing on the application.
b.
The chairman of the reviewing board shall submit a written report to the planning commission containing the board's preliminary comments and recommendations on the application and the applicable proffers.
(3)
Planning commission public hearing, review and action. After public notification and the scheduling of a public hearing, the planning commission shall conduct a public hearing on the application and review the application as follows:
a.
At the public hearing, the planning commission shall consider the application, the relevant support materials, the staff report, and the public testimony and evidence given at the hearing.
b.
After the close of the public hearing, the planning commission shall recommend to the town council either to approve or disapprove the application based on the standards in section 78-155.1(i), standards for official zoning map amendments, or, if the applicant proposes to proffer certain conditions as an amendment to the official zoning map, either approve, or disapprove the application based on the standards in section 78-155.1(i), standards for official zoning map amendments.
c.
The report of the planning commission's recommendations shall be forwarded to the town council no later than 100 days after the application was referred to the planning commission, unless a continuance is requested by the applicant.
(4)
Town council public hearing and review. After receipt of the recommendation from the planning commission, public notification, and scheduling a public hearing, the town council shall conduct a public hearing on the application and review the application as follows:
a.
At the public hearing, the town council shall consider the application, the relevant support materials, the staff report, the direct recommendation of the planning commission, and the public testimony and evidence given at the hearing.
b.
After the close of the public hearing, and based on section 78-155.1(i), standards for official zoning map amendments, the town council, by a majority vote of those present and voting, may adopt an ordinance amending the official zoning map, or continue the public hearing pursuant to section 78-153.2(j), time in which to act. Otherwise, the application may be referred back to the planning commission pursuant to section 78-152.6(a), deferred pursuant to section 78-153.2(j), time in which to act, or disapproved.
(5)
Time limit for town council action. The town council shall have one year from the acceptance of the initial application to make a final decision on a zoning map amendment. Any change or revision to an application submitted by the applicant in writing, or orally at a public hearing before the planning commission or town council, shall constitute a new application with respect to the time in which to act. For any of the above time limits, the applicant may agree to additional time.
(i)
Standards for official zoning map amendments. The advisability of amending the official zoning map is a matter committed to the legislative discretion of the town council and is not controlled by any one factor. The following shall be considered by the town council as it evaluates proposed amendments.
(1)
Reserved.
(2)
Review criteria. In determining whether to adopt or disapprove the proposed amendment, or, where appropriate, to accept proffered conditions, the planning commission and the town council shall determine whether and to what extent the proposed amendment satisfies the following standards:
a.
Consistent with the comprehensive plan.
b.
There are changed conditions that justify an amendment.
c.
Addresses a demonstrated community need.
d.
Compatible with existing and proposed uses surrounding the subject land, and is the appropriate zoning district for the land.
e.
Results in a logical and orderly development pattern, or deviate from logical and orderly development patterns. Accepted or emerging planning practices may be considered.
f.
Avoids the creation of an isolated zoning district unrelated to adjacent and surrounding zoning districts.
g.
Avoids adverse impact on the property values of surrounding lands.
h.
Avoids adverse impact on the natural environment, including but not limited to water, air, noise, stormwater management, wildlife, vegetation, wetlands, and the natural functioning of the environment.
i.
Results in development that is adequately served by transportation facilities, including whether or not a substantial deterioration of the level of service on the town's transportation network would occur.
j.
Results in development that is adequately served by other public facilities (potable water and sewage, schools, parks, police, and fire and emergency medical facilities).
k.
If considered infill and redevelopment, is consistent with the redevelopment criteria and other applicable guidelines as stated in the Herndon 2030 Comprehensive Plan (adopted August 12, 2008), as amended.
(Ord. No. 17-O-13, 8-8-2017; Ord. No. 20-O-61, § 1, 11-17-2020; Ord. No. 25-O-20, § 1, 10-28-2025)
(a)
Purpose and intent. The purpose and intent of this section is to provide a means for amending the text of this chapter.
(b)
Authority. The town council may adopt an ordinance amending the text of this chapter upon compliance with the provisions of this section.
(c)
Initiation. An application to amend the text of this chapter may be initiated by the town council: by resolution on its own initiative or following receipt of a petition from the planning commission or other board, or citizen.
(d)
Public purpose. The town council shall state the public purpose for the proposed amendment and refer it to the planning commission for public hearing and a recommendation.
(e)
Submittal requirements. The applicant shall submit:
(1)
Specific text. A specific proposal for amending the text of the zoning ordinance.
(2)
Affidavit. The applicant shall submit a conflict of interest affidavit. The affidavit shall be signed by the applicant and state whether or not any member of the planning commission or the town council or any member of the immediate household of any member of the planning commission or town council has any interest in the property directly affected by the proposed amendment, either individually, by ownership of stock in a corporation or partnership.
(3)
Statement of justification. The applicant shall submit a statement supporting the requested amendment to the zoning ordinance text.
(f)
Procedures for zoning text amendments.
(1)
Planning commission public hearing, review and action. If the town council adopts a resolution referring the proposed amendment to the planning commission, the planning commission shall conduct a public hearing on the application and review the proposed amendment as follows:
a.
At the public hearing, the planning commission shall consider the application, the relevant support materials, the staff report, and the public testimony and evidence given at the hearing.
b.
After the close of the public hearing, the planning commission shall recommend to the town council either to approve, disapprove or change the proposed amendment based on the standards in section 78-155.2(g). The report of the planning commission's recommendations shall be forwarded to the town council.
(2)
Town council public hearing, review and action. After receipt of the recommendation from the planning commission, public notification and scheduling a public hearing, the town council shall conduct a public hearing on the proposed amendment and review the proposed amendment as follows:
a.
At the public hearing, the town council shall consider the proposal, the relevant support materials, the staff report, the recommendation of the planning commission, and the public testimony and evidence given at the hearing.
b.
After the close of the public hearing, and based on section 78-155.2(g), the town council, by a majority vote of those present and voting, shall adopt an ordinance amending the text of this chapter, continue the public hearing, refer the application back to the planning commission, or disapprove the application.
c.
During consideration of an application, the town council may make appropriate changes or corrections to the proposed amendment.
(3)
Effective date of amendment. Zoning ordinance text amendments shall take effect on the date specified in the associated ordinance approved by the town council and shall continue in effect until a subsequent amendment of the zoning ordinance text changes the associated zoning provisions.
(g)
Standards for zoning text amendments. The advisability of amending the text of this chapter is a matter committed to the legislative discretion of the town council and is not controlled by any one factor. In determining whether to adopt or disapprove the proposed amendment, the town council may consider whether and to what extent the proposed amendment meets any of the following standards:
(1)
Comprehensive plan compliance. Consistent with the comprehensive plan.
(2)
Meets regulations. Free of conflict with any provision of this chapter, related town regulations, or any other applicable local, state, or federal laws and regulations.
(3)
Change in conditions. Changed conditions justify an amendment.
(4)
Demonstrated community need. Addresses a demonstrated community need.
(5)
Consistent with purpose and intent of districts. Consistent with the purpose and intent of the zoning districts in this chapter, or will improve compatibility among uses and will ensure efficient development within the town.
(6)
Promotes orderly development. Results in a logical and orderly development pattern consistent with accepted or emerging planning practices.
(7)
Avoids adverse impacts. Avoids adverse impacts on the natural environment, including but not limited to water, air, noise, stormwater management, wildlife, vegetation, wetlands, and the natural functioning of the environment.
(8)
Adequate facilities and utilities. Results in development that is adequately served by public facilities (roads, potable water and sewage, schools, parks, police, and fire and emergency medical facilities).
(Ord. No. 17-O-13, 8-8-2017)
(a)
Purpose and intent. The special exception is utilized for a use that is potentially compatible with the other uses permitted in a zoning district, but requires individual review of location, design, configuration, and density and intensity of use and usually requires the imposition of conditions to ensure the appropriateness of the use at a particular location. The purpose and intent of this section is to establish procedures and standards for review of special exceptions.
(b)
Authority. The town council is authorized to review and approve, approve with conditions, or disapprove an application for a special exception pursuant to this section following review and recommendation by the planning commission subject to the following:
(1)
Specified uses only. Only those uses identified as special exception uses in section 78-70.2(d), table of principal permitted and allowed uses or Table 78-70.2(c), Table of Permitted and Allowed Accessory Uses, may be considered for a special exception under this section.
(2)
Special exception uses must be evaluated for compliance with specific standards. The designation of a use as a special exception in section 78-70.2(d), table of principal permitted and allowed uses or Table 78-70.2(c), Table of Permitted and Allowed Accessory Uses, does not constitute authorization that such use shall be approved as a special exception pursuant to this section. Rather, each proposed special exception use shall be evaluated by the town council for compliance with the standards set forth in this section, the standards for the use in section 78-71, principal uses, categories and types, and any other relevant considerations.
(c)
Submittal requirements. All applications for a special exception shall include all the items required in section 78-152.2, application submission requirements, and the following, as applicable:
(1)
Zoning administrator may waive certain information requirements. All information as indicated in section 78-152(c)(7), contents of plans, shall be included with the special exception application except that the zoning administrator may waive one or more of the required information elements if not needed to evaluate the application.
(2)
Additional requirements for applications in floodplain overlay district. Applications for development in the floodplain overlay district also shall incorporate the following information:
a.
For structures that have been elevated, the elevation of the lowest floor, including the basement.
b.
For structures that have been flood proofed (nonresidential only), the elevation to which the structure has been flood proofed and the method of elevation.
c.
For single-family detached dwellings that are being restored or replaced as a result of casualty damage, any flood proofing methods used;
d.
A flood study performed by an engineer or other qualified person or agency evaluating the proposed project in relation to flood heights and velocities, the adequacy of the plans for protection and other related matters. Such study shall include the elevation of the 100-year flood before and after the proposed development and any additional information as may be deemed necessary by the zoning administrator, to include but not be limited to an engineering study or detailed calculation on any proposed drainage improvement.
e.
Topographic information showing existing and proposed ground elevations.
(d)
Procedures for special exceptions. The procedures and requirements for submittal and review of an application, public notification and scheduling the public hearing are established in section 78-152, review procedures. In addition:
(1)
Additional procedure for special exception applications in the floodplain overlay district. Within five days after an application for a special exception in the floodplain overlay district is accepted by the town, the zoning administrator shall notify the applicant, in writing, that the issuance of a special exception to develop a structure within the floodplain overlay district may increase the risks to life and property and will result in increased premium rates for flood insurance.
(2)
Planning commission public hearing, review and action. After public notification and the scheduling of a public hearing on the application, the planning commission shall conduct a public hearing on the application and review the application as follows:
a.
At the public hearing, the planning commission shall consider the application, the relevant support materials, the staff report, and the public testimony and evidence given at the hearing.
b.
After the close of the public hearing, the planning commission shall recommend to the town council either to approve, approve with conditions or disapprove the application based on the standards in section 78-155.3(e), standards.
c.
The recommendation shall be forwarded to the town council.
(3)
Town council public hearing, review and action. After receipt of the recommendation from the planning commission, and public notification and the scheduling of a public hearing the town council shall conduct a public hearing on the application and review the application as follows:
a.
At the public hearing, the town council shall consider the application, the relevant support materials, the staff report, the recommendation of the planning commission, and the public testimony and evidence given at the hearing.
b.
After the close of the public hearing, and based on the standards in section 78-155.3(e), standards, as well as any other information deemed to be relevant, the town council shall either approve, approve with conditions, or disapprove the application.
(e)
Review standards for special exceptions.
(1)
General standards for all special exceptions uses. A special exception may be approved upon a determination by the planning commission and town council, respectively, as to whether, and the extent to which, the proposed use(s) meet the following standards:
a.
Is consistent with the comprehensive plan.
b.
Is free of conflict with any provision of this chapter and related town regulations or any other applicable local, state, or federal laws and regulations.
c.
Does not adversely affect the health or safety of persons residing or working in the neighborhood of the proposed use.
d.
Consistent with the purpose and intent of the zoning district in which it is located, or will improve compatibility among uses and will ensure efficient development within the town.
e.
Minimizes adverse visual impact of the proposed use on adjacent lands.
f.
Contributes to a logical and orderly development pattern consistent with accepted or emerging planning practices.
g.
Minimizes adverse impact on surrounding lands regarding service delivery, parking and loading, odors, noise, glare, and vibration, and should not create a nuisance.
h.
Avoids significant adverse impacts on the property values of surrounding lands or substantially and permanently injures the use of neighboring property for those uses that are permitted in the zoning district.
i.
Does not significantly and adversely impact the natural environment, including but not limited to water, air, noise, stormwater management, wildlife, vegetation, wetlands, and the natural functioning of the environment.
j.
Results in development that is adequately served by transportation facilities, including whether or not a substantial deterioration of the level of service on the town's transportation network would occur and whether or not the proposed use is designed to ensure safe ingress and egress onto the site and safe road conditions on and around the site.
k.
Results in development that is adequately served by public facilities (roads, potable water and sewage, schools, parks, police, and fire and emergency medical facilities).
l.
If infill and redevelopment is consistent with the redevelopment criteria and other applicable guidelines as stated in the Herndon 2030 Comprehensive Plan (adopted August 12, 2008), as amended.
m.
If located in the floodplain overlay district, meets floodplain overlay standards.
(2)
Special review standards for floodplain overlay district:
a.
Findings: If the land subject to the special exception is in the floodplain overlay district, the special exception shall be approved upon a finding by the planning commission and town council, respectively, that granting of the permit for the proposed structure, use or both shall not result in:
1.
Any increase in the established 100-year flood levels in the flood insurance study;
2.
Other unacceptable or prohibited increases in flood heights;
3.
Additional threats to public safety;
4.
Extraordinary public expense;
5.
Creation of a nuisance;
6.
Fraud or victimization of the public; or
7.
Conflict with other town, state, or federal laws and regulations.
b.
Technical assistance: The planning commission and town council may refer any application and accompanying documentation pertaining to any request for a special exception to any engineer or other qualified person or agency for technical assistance in evaluating the proposed project in relation to flood heights and velocities, the adequacy of the plans for protection and other related matters.
c.
Factors to be considered: The planning commission and town council shall consider the following factors in making the findings in section 78-155.3(e)(2)a. 1. through 7.
1.
The danger to life and property due to increased flood heights or velocities caused by encroachments.
2.
The danger that materials may be swept on to other lands or downstream to the injury of others.
3.
The proposed water supply and sanitation systems and the ability of these systems to prevent disease, contamination, and unsanitary conditions.
4.
The susceptibility of the proposed facility and its contents to flood damage and the effect of such damage on the individual owners.
5.
The requirements of the facility for a waterfront location.
6.
The availability of alternative locations not subject to flooding for the proposed use.
7.
The compatibility of the proposed use with existing development and development anticipated in the foreseeable future.
8.
The relationship of the proposed use to the comprehensive plan and floodplain management program for the area.
9.
The safety of access to the property in time of flood by ordinary and emergency vehicles.
10.
The expected heights, velocity, duration, rate rise, and sediment transport of floodwaters expected at the site.
11.
The repair or rehabilitation of historic structures upon a determination that the proposed repair or rehabilitation will not preclude the structure's continued designation as a historic structure and the variance is the minimum necessary to preserve the historic character and design of the structure.
12.
Such other factors which are relevant to the purposes of this article.
(3)
Special standards for density and height in the residential multi-family (RM) district. The town council may permit an increase in the height and density for multi-family structures in the RM district with a special exception if the proposed RM development meets the following standards:
a.
The gross density does not exceed 20 dwellings per acre.
b.
The height of buildings does not exceed 50 feet.
c.
The development boundaries do not abut any established subdivision containing single-family detached homes.
d.
The proposed development meets standards (other than height and density) in Article III, Residential Zoning Districts, and Article VII, Use Regulations, and other provisions in this chapter.
e.
Additional open space (common or dedicated) above that required by Table 78-30.4(g): Table of Dimensional Standards in the RM Zoning Districts, part two, is provided in proportion to the requested increase in dwelling unit density.
f.
Additional common recreation space (developed) above that required by section 78-113.3, privately provided recreation areas, is provided in proportion to the requested increase in dwelling unit density.
(4)
Special review standards for condominium conversions on nonconforming properties. Condominium and cooperative conversions may occur in accordance with section 78-71.1(d)(4), residential condominium and cooperative conversions. The town council may permit the conversion of a non-condominium development that does not conform with currently-adopted zoning regulations to a condominium or cooperative regime with a special exception if the development meets the following standards:
a.
The applicant has submitted an analysis clearly showing the nonconforming features on the property;
b.
The applicant has presented preferred remedies to either correct or to mitigate each nonconforming feature to the extent possible, using as a guide all applicable standards contained in this chapter and other chapters of the Herndon Town Code;
c.
Nonconformities that cannot be mitigated are not likely to be adversely affected by the proposed conversion;
d.
For residential land uses, the application meets the requirements of section 78-71.4, residential condominiums, condominium and cooperative conversions.
(f)
Effect of special exception approval. Issuance of a special exception shall authorize the particular use that is so approved for the subject lot or parcel subject to the following:
(1)
Time limitation. The town council, based on the land use standards as appropriate and set out in section 78-155.3(e), of this chapter, may limit the duration of the special exception.
(2)
Approval linked to land. Except for a special exception for a childcare center or daycare center, the town council, based on the land use standards as appropriate and set out in section 78-155.3(e), of this chapter, may ordain that a special exception, including any conditions, shall run with the land and not be affected by a change in ownership of the subject land.
(3)
Approval linked to owner of property, not land. In the absence of an approval expressly stating that a special exception is not affected by a change of ownership, the special exception shall not run with the land and shall terminate by:
a.
A change in substantial ownership or possession of the subject land, or
b.
Discontinuing the use for which the special exception was granted for a continuous period of two years or more; or
c.
Expiration of the duration of such special exception approval as prescribed by the town council at the time of initial approval.
d.
In case of conflict, such duration prescribed by the town council shall prevail.
(g)
Expiration of special exception approval for inaction.
(1)
One year timeframe to file site plan. Unless specified otherwise by the town council, a building permit must be issued for the development approved by the special exception within one year from the date of approval, and development shall be completed within the time allowed under the town's building regulations, or the special exception shall expire and become void.
(2)
Extension request procedures. Upon written application submitted at least 30 days prior to the expiration of the special exception by the applicant, and upon a showing of good cause, the town council may grant an extension not to exceed six months. The approval shall be deemed extended until the town council has acted upon the request for extension.
(h)
Revocation of special exception approval. If a use requiring a special exception is found by the zoning administrator to be constructed or to be operating other than as required by the conditions in the approved special exception or in violation of any other section of the Herndon Town Code, the zoning administrator, following reasonable attempts to bring the property into conformance, shall prepare a report and submit it to the town council, detailing the nature of the violations. The town council may, following a duly advertised public hearing, revoke the special exception.
(i)
Termination of special exception.
(1)
Request by owner. A special exception may be terminated by the submittal of a notarized letter from the current owner(s) of the property, addressed to the zoning administrator. Upon receipt and verification of such letter, the special exception shall be terminated by the zoning administrator.
(2)
Zoning administrator action. If a use permitted by a special exception is terminated for a period of two years, the zoning administrator may terminate the special exception.
(j)
Amendment of special exception. A special exception may be amended, extended, or eliminated in accordance with the procedures and standards established for its original approval.
(k)
Reapplication time limit. No application for a special exception for the same lot shall be considered by the town council within a period of one year from its last consideration. This section, however, shall not impair the right of the town council to propose a special exception on its own motion.
(Ord. No. 17-O-13, 8-8-2017)
(a)
Purpose and intent. The purpose and intent of this section is to establish procedures for the review of variances, as authorized pursuant to the Code of Virginia.
(b)
Authority. Notwithstanding any other provision of law, general or special, the board of zoning appeals is authorized to grant upon appeal, or original application in specific cases, a variance as defined in article XVIII. The burden of proof shall be on the applicant for a variance to prove by a preponderance of the evidence that his or her application meets the standards for a variance as defined and according to the criteria set out in this section.
(c)
Variance procedures.
(1)
Application submission, public notice and public hearing schedule. The procedures and requirements for submittal of an application, public notification and scheduling the public hearing are established in section 78-153, Development application and review procedures. An application for a variance must include the relevant items listed in section 78-152.2(c), submittal requirements as well as copies of a statement of support for the requested variance.
(2)
Board of zoning appeals public hearing, review and action. After public notification and scheduling a public hearing, the zoning administrator shall transmit a copy of the application to the board of zoning appeals, which shall conduct a public hearing on the application and review the application as follows:
a.
At the public hearing, the board of zoning appeals shall consider the application, the relevant support materials, the staff report, and the public testimony and evidence given at the hearing.
b.
After the close of the public hearing, the board of zoning appeals shall approve, approve with conditions, or disapprove the application based on the standards in section 78-155.4(d), Variance review standards, and Code of Virginia, § 15.2-2309(2).
(d)
Variance review standards.
(1)
Variance criteria. Notwithstanding any other provision of law, general or special, a variance shall be granted if the evidence shows that the strict application of the terms of the ordinance would unreasonably restrict the utilization of the property or that the granting of the variance would alleviate a hardship due to a physical condition relating to the property or improvements thereon at the time of the effective date of the applicable provision of this chapter, or alleviate a hardship by granting a reasonable modification to a property or improvements thereon requested by, or on behalf of, a person with a disability, and all of the following:
a.
The property interest for which the variance is being requested was acquired in good faith and any hardship was not created by the applicant for the variance;
b.
The granting of the variance will not be of substantial detriment to adjacent property and nearby properties in the proximity of that geographical area;
c.
The condition or situation of the property concerned is not of so general or recurring nature as to make reasonably practicable the formulation of a general regulation to be adopted as an amendment to the zoning ordinance;
d.
The granting of the variance does not result in a use that is not otherwise permitted on such property or a change in the zoning classification of the property;
e.
The relief or remedy sought by the variance application is not available through a special exception process or the process for modification of a zoning ordinance at the time of the filing of the variance application.
(2)
Variances in the floodplain overlay district. In the floodplain overlay district, variances shall be issued only in accord with the standards above and evaluated and processed as follows:
a.
In passing upon applications for variances related to floodplain districts, the board of zoning appeals shall satisfy all relevant factors and procedures specified in other sections of the zoning ordinance and consider the following additional factors:
1.
The danger to life and property due to increased flood heights or velocities caused by encroachments. No variance shall be granted for any proposed use, development, or activity within any floodway district that will cause any increase in the 100-year flood elevation.
2.
The danger that materials may be swept on to other lands or downstream to the injury of others.
3.
The proposed water supply and sanitation systems and the ability of these systems to prevent disease, contamination, and unsanitary conditions.
4.
The susceptibility of the proposed facility and its contents to flood damage and the effect of such damage on the individual owners.
5.
The importance of the services provided by the proposed facility to the community.
6.
The requirements of the facility for a waterfront location.
7.
The availability of alternative locations not subject to flooding for the proposed use.
8.
The compatibility of the proposed use with existing development and development anticipated in the foreseeable future.
9.
The relationship of the proposed use to the comprehensive plan and floodplain management program for the area.
10.
The safety of access by ordinary and emergency vehicles to the property in time of flood.
11.
The expected heights, velocity, duration, rate of rise, and sediment transport of the flood waters expected at the site.
12.
The historic nature of a structure. Variances related to floodplain districts for repair or rehabilitation of historic structures may be granted upon a determination that the proposed repair or rehabilitation will not preclude the structure's continued designation as a historic structure and the variance is the minimum necessary to preserve the historic character and design of the structure.
13.
Variances will not be issued for any accessory structure with the SFHA.
14.
Such other factors which are relevant to the purposes of this section.
b.
The board of zoning appeals may refer any application and accompanying documentation pertaining to any request for a variance to any engineer or other qualified person or agency for technical assistance in evaluating the proposed project in relation to flood heights and velocities, and the adequacy of the plans for flood protection and other related matters.
c.
The board of zoning appeals shall notify the applicant for such a variance, in writing and signed by the zoning administrator, that the issuance of a variance to construct a structure below the 100-year flood elevation (i) increases the risks to life and property and (ii) will result in increased premium rates for flood insurance.
d.
A record shall be maintained of the above notification as well as all variance actions, including justification for the issuance of the variances. Any such variances that are issued shall be noted in the annual or biennial report submitted to the Federal Insurance Administrator.
(3)
Any variance granted to provide a reasonable modification to a property or improvements thereon requested by, or on behalf of, a person with a disability may expire when the person benefited by it is no longer in need of the modification to such property or improvements provided by the variance, subject to the provisions of state and federal fair housing laws, or the Americans with disabilities Act of 1990 (42 U.S.C. § 12131 et seq.), as applicable.
(e)
Limitations on expansions once variance is granted. Notwithstanding any other provision of law, the property upon which a property owner has been granted a variance on or after July 1, 2006 shall be treated as conforming for all purposes under state law and town ordinance; however, the use or the structure permitted by variance may not be expanded unless the expansion is within an area of the site or part of the structure for which no variance is required under the zoning ordinance. Where the expansion is proposed within an area of the site or part of the structure for which a variance is required, the approval of an additional variance shall be required.
(f)
Conditions of approval. In granting a variance, the board of zoning appeals may impose appropriate conditions on the permit approval pursuant to section 78-154.1, conditions of approval, to ensure the standards of this section are met. The conditions may include conditions upon the location, character, and other features of the proposed structure or use as the board of zoning appeals may deem necessary in the public interest. The board of zoning appeals may require a guarantee or bond to ensure that the conditions imposed are being and will continue to be complied with. The conditions shall be included as part of the permit approval.
(g)
Appeal to circuit court. Any person jointly or severally aggrieved by any decision of the board of zoning appeals, or any aggrieved taxpayer or any officer, department, board, or agency of Fairfax County or the town, may file a petition with the clerk of the Circuit Court of Fairfax County that shall be styled "In Re: date Decision of the Board of Zoning Appeals of Town of Herndon" pursuant to, and within the time limits specified in, Code of Virginia § 15.2-2314.
(1)
If appealed, the petition shall specify the grounds on which the petitioner is aggrieved and be received by the clerk of the Circuit Court of Fairfax County within 30 days after the final decision of the board.
(h)
Subsequent development. Development authorized by the variance shall not be carried out until the applicant has secured other permits required by this chapter or any other applicable provisions of the town. A variance, in itself, shall not ensure that the development approved as a variance shall receive subsequent approval for other applications for development approval.
(i)
Effect. Issuance of a variance shall authorize the particular variance that is approved in the permit. A variance, including any conditions, shall run with the land and not be affected by a change in ownership.
(j)
Amendment. A variance may be amended, extended, or eliminated in accordance with the procedures and standards established for its original approval.
(Ord. No. 17-O-13, 8-8-2017; Ord. No. 23-O-14, § 1, 6-13-2023)
(a)
Purpose and intent. The purpose and intent of this section is to establish the procedures and standards for administrative adjustments.
(b)
Authority. The zoning administrator is authorized to review and approve, approve with conditions, or disapprove an application for an administrative adjustment pursuant to this section.
(c)
List of permitted administrative adjustments. An administrative adjustment may be considered under certain circumstances:
(1)
Building setback in case of error. An administrative adjustment may be considered for a building setback dimensional standard to accommodate an error in the siting of a building;
(2)
Required setback to accommodate existing tree. An administrative adjustment may be considered for a required setback as a way to accommodate healthy existing trees and their root zones (see section 78-111.5(a));
(3)
Wall or fence in secondary front setback on certain lots. An administrative adjustment may be considered for a fence or wall in excess of four feet in height in a secondary front setback on a corner or through residential lot. (See section 78-115.2); and
(4)
Security fence or wall up to nine feet in commercial zoning district. An administrative adjustment may be considered for a security fence or wall in a commercial zoning district up to and including nine feet in height. (See section 78-115.2.)
(d)
Submittal requirements for administrative appeals. All applications for an administrative adjustment shall meet the following standards as applicable:
(1)
For adjustment of a building setback or required setback. An application for an administrative adjustment for items (1) and (2) shall include the applicable items required in section 78-152.2(c), submittal requirements, as well as the following:
a.
A boundary survey of the property;
b.
A plan showing the:
1.
Name and address of the owner and developer;
2.
Tax map reference number and street address of the subject property;
3.
Town, county, state;
4.
North point;
5.
Date;
6.
Scale of drawing;
7.
Number of sheets;
8.
A blank space three inches wide and five inches high for the use of the approving authority;
9.
Existing building(s) and use(s);
10.
Proposed building or addition;
11.
Dimensions and height of structures;
12.
Changes in physical improvements;
13.
Changes in setback lines;
14.
Lot area, zoning district designation, and present record owner of plat; and
15.
Any additional information the zoning administrator deems appropriate.
(2)
Submittal requirements for walls, fences and security fences. All applications for an administrative adjustment for items (2) and (3) shall include:
a.
A boundary survey of the property showing the:
1.
Name and address of the property owner and applicant;
2.
Tax map reference number and street address of the subject property;
3.
Date;
4.
Scale of drawing;
5.
A blank space three inches wide and five inches high for the use of the approving authority;
6.
Property lines;
7.
Existing building(s) and use(s);
8.
Proposed fence or wall location;
9.
Height of the proposed fence or wall;
10.
Location of the architectural front of the principal structure on the lot; and
11.
Location of the architectural front of the principal structures on abutting parcels.
b.
Photographs of all sides of the property and the streets abutting the property;
c.
A detailed written description of what the applicant is proposing and why; and
d.
Any additional information the zoning administrator deems appropriate.
(3)
Administrative adjustment application submission and review procedures.
a.
The procedures and requirements for submittal and review of an application are established in section 78-152, application process and procedures.
b.
The zoning administrator shall review the application pursuant to the requirements of section 78-153.1, development application review procedures, review process for applications not requiring a public hearing.
(4)
Standards. An administrative adjustment may be approved upon a finding that no other requirement of this chapter is adversely affected and:
1.
The building or structure encroaches no more than 18 inches into a yard or setback; and
2.
The building or structure does not exceed any setback or yard requirement by more than five percent.
b.
For an adjustment to a required setback:
1.
The encroachment in a required building setback is no greater than five percent; and
2.
The community forester has verified that the adjustment would help accommodate healthy existing trees and their root zones.
c.
For an adjustment to permit a fence or wall:
1.
The sight distance requirements of section 78-21(e), visibility clearance, are met; and
2.
The applicable standards found in section 78-115, walls, fencing, and hedge standards, are met.
(5)
Subsequent development. Development authorized by the administrative adjustment shall not be carried out until the applicant has secured other permits required by this chapter or any other applicable provisions of the town. An administrative adjustment, in itself, shall not ensure that the development approved as an administrative adjustment shall receive subsequent approval for other applications for development permit or approval.
(6)
Effect of approval. Issuance of an administrative adjustment shall authorize the particular administrative adjustment that is approved in the permit. An administrative adjustment, including any conditions, shall run with the land and not be affected by a change in ownership.
(7)
Amendment to an administrative adjustment. An administrative adjustment may be amended, extended, or modified in accordance with the procedures and standards established for its original approval.
(a)
Purpose and intent. This section establishes procedures and standards for review of subdivision plans, site plans, single lot development plans and building location surveys to ensure development complies with the development standards of this chapter and other related town ordinances and regulations, and state and federal regulations. These review procedures and standards are intended to:
(1)
Ensure the layout and general design of proposed development is compatible with surrounding land uses and complies with applicable provisions of this chapter;
(2)
Foster consultation and cooperation between neighborhoods and developers proposing to develop land and the town;
(3)
Balance rights of the property owner with the development goals of the town and the rights of adjacent landowners;
(4)
Minimize the adverse impacts of development on the investments of surrounding landowners;
(5)
Ensure site design minimizes negative impacts on the environment, drainage, soil erosion, and stormwater control;
(6)
Ensure the arrangement, location, and design of development is consistent with the character of the area and the goals of the comprehensive plan including but not limited to aesthetics, the environment, historic resources, property values, quality of life, and other public health, safety and welfare objectives;
(7)
Ensure site design minimizes negative impacts on roadway capacity, the safety of motorists and pedestrians, utilities, and community facilities and services;
(8)
Ensure safe and efficient circulation for motorized and non-motorized traffic and pedestrians within and adjacent to sites; and
(9)
Provide for the gradual upgrade of existing sites that do not conform with existing standards.
(b)
Applicability. All development, unless exempted pursuant to section 78-155.6, exemptions, shall have a subdivision plan, site plan, single lot development plan or building location survey reviewed and approved pursuant to the procedures and standards of this section and prior to issuance of a building permit. Any such approved plan may be amended or extended in accordance with the procedures in this section.
(c)
Exemptions. The following development is exempt from the requirements of this section. Other portions of this chapter or the Herndon Town Code may apply.
(1)
Certain satellite dishes. Roof-mounted satellite dishes.
(2)
Certain internal construction. The internal construction or alteration of the floor area of a development which does not increase gross floor area, increase the intensity of use, or increase the number of parking spaces required.
(3)
Land disturbance under 2,500 square feet, generally. Land disturbance not otherwise associated with a site plan or subdivision plan within an area of less than 2,500 square feet, except review shall be accomplished as may be otherwise required in accordance with the provisions of section 78-60.4, Chesapeake Bay preservation overlay district.
(4)
Certain temporary uses. Certain temporary uses in accordance with Article IX, Temporary Uses and Structures.
(d)
General procedures for development applications approved administratively.
(1)
Applications subject to administrative review. The following are development applications that may be approved administratively:
a.
Building location survey;
b.
Single lot development plan;
c.
Minor site plan and plan revision;
d.
Temporary use site plan;
e.
Subdivision plan;
f.
Major site plan and plan revision.
(2)
General application, review and approval procedures. Applications that require administrative approval shall be subject to the following provisions:
a.
The basic procedures and requirements for submittal and review of an application are established in section 78-153, development application review procedures.
b.
The zoning administrator shall review the application pursuant to the requirements of section 78-153, development application review procedures and Code of Virginia §§ 15.2-2259 and 15.2-2260.
(e)
Specific development application standards for development applications approved administratively.
(1)
Building location survey. An application for a building location survey shall be subject to the following provisions:
a.
Residential development, other than construction of decks, that requires a building permit and that does not require a subdivision plan, site plan, or single lot development plan must submit an application for review and approval of a building location survey prior to applying for a building permit.
b.
A building location survey must be prepared to scale and must show:
1.
Boundary survey of the property based on record data and containing the seal of a licensed preparer;
2.
Size and location of existing and proposed structures with dimensions;
3.
Distances from all structures to all lot lines;
4.
Height and number of stories of existing and proposed buildings;
5.
Existing and proposed easements;
6.
Existing and proposed impervious surfaces with dimensions;
7.
Any structures proposed for demolition as part of the building permit;
(2)
Single lot development plan. An application for a single lot development plan shall be subject to the following provisions:
a.
The following development on individual residential lots (single-family detached or duplex lot-by-lot development) shall be in accordance with the requirements of this section and all other applicable sections of this chapter:
1.
Land disturbance of 2,500 square feet or more, with or without any other construction.
2.
Construction or replacement of a dwelling.
3.
Construction, replacement or enlargement of an accessory building when the alteration is 750 square feet of floor area or more.
4.
Enlargement of a dwelling when the footprint of the enlargement is 750 square feet or more, measured from the exterior walls of the proposed addition.
b.
Certain public improvements are required when a single lot development plan is submitted.
1.
Development and redevelopment of lots shall include the provision of curb, gutter, sidewalk and on-site drainage improvements. A waiver from the zoning administrator may be requested and considered for the curb, gutter and sidewalk improvements if at least one of the following criteria is met:
(a)
Provision of curb and gutter along the street would cause the subject property to become the only lot in the neighborhood with curb and gutter; or
(b)
The street on which the subject property fronts is not on the town's plan for installation of curb and gutters.
2.
In lieu of providing the curb, gutter, and sidewalk improvements, the applicant shall, unless this requirement is waived by the zoning administrator in accordance with subsection 78-155.6(e)(1)b.1, make a cash contribution to the town's street improvement program equivalent in value to the cost of installing the improvements. After consultation with other town staff, the zoning administrator shall determine the value of the cash contribution using recognized standards.
3.
Neither the cost of installing the improvements nor the value of the cash contribution shall exceed five percent of the value of the sum of all other lot improvements.
4.
Development shall comply with the town's public facilities manual (section 1-16, standards for public improvements adopted by reference.)
c.
Prior to issuance of a certificate of occupancy for any new or replacement dwelling built in accordance with a single lot development plan, the applicant shall submit for approval a house location survey on sheets of eight and one-half inches by 14 inches prepared in accordance with the rules and regulations adopted by the Commonwealth of Virginia, board for Architects, Professional Engineers, Land Surveyors and Landscape Architects (APELSLA) and shall also show the following:
1.
The distance from all structures to all lot lines;
2.
The elevation of the floor plate and the height of the building;
3.
The deed book and page number for the easements and conveyances shown on the plat.
(3)
Minor site plan and minor site plan revision (for uses other than single-family detached or duplex dwellings). The following development constitutes a minor site plan and shall be reviewed pursuant to the review procedures for applications that do not require a public hearing in section 78-153.1:
a.
Additions to existing buildings, other than single-family detached or duplex dwellings, when the addition does not exceed one-quarter of the gross floor area of the original building or 1,500 square feet, whichever is smaller;
b.
Accessory buildings appurtenant to nonresidential uses and containing less than 1,500 square feet;
c.
Land disturbance of 2,500 or more square feet, including: any grading, excavation, filling, soil removal, clearing of trees, or paving, without any other site improvements;
d.
Walls above seven feet in height;
e.
Permanent outdoor display areas, permanent outdoor seating areas for 25 or fewer seats, additional sidewalks, parking spaces, landscaping, and similar minor changes;
f.
Revisions which in the judgment of the zoning administrator contain minor changes in the physical improvements of a previously approved site development plan; or
g.
Site plans not otherwise described in this chapter and which in the judgment of the zoning administrator contain minor changes to the subject property.
(4)
Temporary use site plans. The provisions of this section shall apply to proposed temporary uses as set forth in Article IX, Temporary Uses or Structures as follows.
a.
Applications for a temporary use shall include the applicable requirements of section 78-155.2(c), submittal requirements, the information listed in the plan contents tables found in the development application manual and the following:
1.
Contact information for a party who has agreed to be responsible in the event that the temporary use is found to be in violation of this chapter, including phone number, street address, permanent residence, and adequate proof of the validity of the contact information provided.
2.
A letter signed by the owner or owner's agent consenting to the submittal of the application shall be submitted. If the letter included with the application is faxed or photocopied, the letter containing the original signature shall be submitted to the town within five business days of application submittal.
3.
A written description of the proposed activity, including an analysis of any noise that may not comply with the noise provisions in the Herndon Town Code; and associated signage.
b.
The procedures and requirements for submittal and review of an application are established in section 78-153, review procedures. The zoning administrator shall review the application consistent with the requirements of section 78-153.1, administrative approval procedures. Site plans for temporary uses may be approved administratively unless a public hearing is specifically required for a particular use as described in section Article IX. A zoning inspection permit is required for temporary uses for which a temporary use permit is required.
(f)
Major site plans and major site plan revisions. The provisions of this section shall apply to major site plans and major site plan revisions.
(1)
Application requirements. Applications for a site plan shall include the items required in section 78-152.2, application submission requirements and the plan contents tables found in the development application manual, as maintained by the zoning administrator.
(g)
Standards for development applications. Development applications may be approved upon a determination by the decision-making authority that the development and uses proposed and the general layout and design comply with:
(1)
Principal use provisions. Applications must comply with section 78-71 use regulations: principal use categories, characteristics and types.
(2)
Development standards. Applications must comply with all appropriate standards in Article XI, Development Standards.
(3)
Safe ingress and egress. Applications must demonstrate compliance with conventional practices for providing safe ingress and egress onto the site and safe road conditions around the site.
(4)
Other applicable standards. Applications must comply with all other applicable standards, provisions and regulations of this chapter, other chapters of the Herndon Town Code, and any applicable federal, state or local laws.
(h)
Performance guarantees. Performance guarantees shall be posted in accordance with the standards in Article XII, Performance Guarantees.
(i)
Required improvements. All improvements shall be shown on the site plan (excluding a single lot development plan) and installed at the cost of the applicant in accordance with the Town of Herndon Public Facilities Manual (1997), as amended, as described in section 1-16 of the Herndon Town Code, and the following standards:
(1)
Pedestrian walkways. Designation of pedestrian walkways so that patrons may walk safely and conveniently on such walkways from store to store or building to building within the site and to adjacent sites, and to the public right-of-way;
(2)
Adequate vehicular access. Provision of adequate vehicular access facilities to and within the site and between adjacent sites, given consideration to the nature of the site, the proposed use, adjacent sites and uses, and the nature of roadways serving the site, and with the overall objective of providing optimal vehicular access and circulation to and within the site, while minimizing interference with through traffic on the road network. In furthering this objective, the following improvements may be required:
a.
Construction and dedication of an interparcel access drive or drives to provide vehicular travel to and from adjacent parking areas and property, constructed according to town specifications. The setback requirements shall be no greater if the access drive is dedicated than without the dedication; and
b.
Any additional requirements for access as required by the fire marshal.
(3)
Stormwater management. Stormwater management provisions in accordance with chapter 26 of the town code, environment, and section plan shall meet the content requirements of section 78-152.2(c)(9), stormwater management plan submittal requirements.
(4)
Landscaping, screening and open space. Screening, landscaping and open space as required by the provisions of this chapter.
(5)
Public easements and rights-of-way. Easements or rights-of-way, clearly defined for the purposes intended, for facilities to be publicly maintained.
(6)
Curb and gutter. Curb and gutter provisions are as follows:
a.
Curb and gutter shall be required:
1.
For travel lanes or driveways that provide vehicular travel to and from adjacent parking areas or adjacent property for the purpose of separating same from parking areas and walkways.
2.
Around the perimeter of all parking areas. Such curb and gutter shall meet the requirements of the public facilities manual adopted by the town.
3.
Along the street frontage of the subject property and along any streets to be constructed as part of the subject development.
b.
Curb and gutter may be waived
1.
Upon a determination by the reviewing authority that such waiver will be of benefit for the natural environment and stormwater management practices; will not have an adverse impact on the site and on the surrounding area; and upon consideration of the following items:
(a)
Stated reasons for the request for the waiver;
(b)
Size of the parking and loading area(s) and the percentage of these areas proposed for the waiver.
(c)
Resultant effect of the modification or waiver on the natural environment, storm drainage, water quality and E&S based upon information, including an engineering study if requested by the reviewing authority, provided by the applicant or other sources.
(d)
Type of vehicles that will use the facility and frequency of use.
2.
The reviewing authority may approve or deny such request and may impose such conditions, restrictions and time limitations as may be deemed necessary to assure that the streets, travel lanes, driveways and off-street parking and/or loading areas will be compatible with and will not adversely impact the adjacent area. Such conditions and restrictions may include but need not be limited to, the following:
(a)
A detail of the edge of pavement conditions shall be shown on the site plan in the area where the waiver is requested.
(b)
The location subject to the waiver of curb and gutter may be restricted.
(c)
The waiver of curb and gutter may be revoked upon a change in the use of the site, site conditions or adjacent properties if the change warrants the provision of curb and gutter.
(d)
Where a special typical section is approved, details shall be provided on plans.
(7)
Site lighting. Adequate site lighting as required by this chapter and other relevant town regulations and policies.
(8)
Utilities. New and existing utilities placed below ground, in accordance with accepted standards of utility practice for underground construction. The developer shall be responsible for arranging with the appropriate utility so that new, existing, or relocated distribution and customer service utility facilities, carrying or used in connection with water, sanitary sewer, electric power, communications, cable television, petroleum, gas or steam, installed within the boundaries of the site, or within the adjacent public right-of-way shall be placed below the surface of the ground. The following equipment may be installed above ground on the site, and shall be shown on the site plan:
a.
Equipment such as electric distribution transformers, switchgear, meter pedestals, and telephone pedestals which is normally installed above ground in accordance with accepted utility practices for underground distribution;
b.
Meters, service connections, and similar equipment normally attached to the outside wall of the premises they serve; and
c.
Temporary overhead facilities required for construction purposes.
(9)
Road improvements. Where allowed by law, dedication, construction, and improvement of an abutting street, highway, or portion thereof when the subject property of a site plan abuts a public street or any other street appearing on the comprehensive plan map adopted by the town council, or any street which may be required for the general welfare and safety in conformance with established criteria, construction standards, and specifications of the town.
(10)
Dedication requirements. The dedication requirements for public streets shall apply to internal streets needed to serve the development proposed in a site plan except in cases where the internal streets are to remain private. Private streets and driveways in residential developments shall be built to public street standards.
(11)
Other required improvements. Provision of any other required improvements identified in this chapter or the subdivision ordinance.
(j)
Expiration of approval. Approved site plan, subdivision plans, and single lot development plans shall be subject to the following time limitations.
(1)
Five year approval period. Site plan, subdivision plan, and single lot development plan approval shall automatically expire at the end of a five-year period following the date of its final approval by the zoning administrator for any phase or part of an approved site plan for which a building permit has not been approved.
(2)
Development limitations after expiration of approval. No building permit shall be approved and no site development shall be commenced after the expiration of the five-year period of validity. Thereafter, any undeveloped portion of the site can be developed only in accordance with a new site plan approved according to standards in effect at the time of the subsequent approval. A change in ownership of the property does not affect this provision.
(3)
Extension requests prior to expiration. Upon written application submitted at least 30 days prior to the expiration of the validity period by the applicant and upon a showing of good cause, the reviewing authority that approved the site plan or single lot development plan may grant an extension not to exceed six months. The approval shall be deemed extended until reviewing authority has acted upon the request for extension.
(k)
Revision, change, or erasure. No revision, change, or erasure shall be made on any approved single lot development plan, subdivision plan, site plan or accompanying data sheets unless the reviewing authority that approved the plan has approved the change, except as otherwise provided.
(l)
Waiver. The zoning administrator may waive any requirements of this section in specific cases where such requirement is found to be unreasonable and such waiver will not be adverse to the intent of this chapter.
(m)
Minor or technical changes. The zoning administrator may approve minor or technical changes to an approved plan.
(n)
Finality. A site plan or single lot development plan shall be deemed final once it has been reviewed and approved by the town, including the recordation of associated plats and acceptance by the town of any performance guarantees (Article XII). The zoning administrator's signature on the final site plan or single lot development plan shall indicate that all requirements, including the posting of performance guarantees, have been met and that the final site plan or single lot development plan is approved.
(o)
Inspection and supervision during installation. Improvements required as part of an approved plan shall be subject to the following provisions:
(1)
Improvements to conform to town standards. Unless specifically provided for in this chapter, the construction standards for off-site public improvements and on-site public improvements required by this section shall conform to the town design and construction standards. The public works director shall approve the plans and specifications for required improvements and shall inspect the construction of such improvements to ensure conformity thereto.
(2)
Inspections. Inspections during the installation of the off-site public improvements and required on-site public improvements shall be made by the department responsible for such improvements as required to certify compliance with the approved site plan or single lot development plan and applicable standards.
(3)
Advanced notification. The owner, owner's agent, or developer shall notify the public works director, in writing, three days prior to the beginning of street or storm sewer work shown to be constructed on the site plan or single lot development plan.
(4)
Supervision of work. The owner, owner's agent, or developer shall provide adequate supervision on the site during the installation of required public improvements and have a responsible superintendent or foreman, together with one set of approved plans, profiles, and specifications available at the site at all times when work is being performed.
(5)
Acceptance of improvements. The installation of improvements as required in this chapter shall in no case serve to bind the town to accept such improvements for the maintenance, repair, or operation thereof, but such acceptance shall be subject to the existing regulations concerning the acceptance of each type of improvement. [Formerly section 78-202.6(m)(5).]
(p)
As-built plan. Upon completion of development associated with a site plan (major or minor) or subdivision plan, an "as-built" plan shall be submitted in accordance with following provisions.
(1)
Copies of as-built plans to be provided to town. Upon completion of the development, three copies of a certified "as-built" plan prepared by a licensed professional engineer or licensed land surveyor registered in the state, shall be submitted to the town for verification of features shown. Revision and resubmittal may be needed to obtain the staff's verification of the "as-built" plan. Once verification has been affirmed, the subdivider shall submit:
a.
Three copies of the final certified "as-built" plan prepared by a licensed professional engineer or licensed land surveyor registered in the state;
b.
A "read only" version of the "as-built" site plan in an electronic format approved by the director of public works.
(2)
As-built plans controls development. Following approval of the "as-built" plan, it shall control development on the property unless the plan is amended or replaced.
(3)
Contents of as-built plan. In addition to reflecting all specifications and features shown on the approved plan, the certified "as-built" plan shall include the following:
a.
Pages corresponding with all pages in the approved plan set;
b.
Boundary of the site as shown on the approved site plan or final plat of record. The "as-built" plan shall show any geodetic reference points located on the site.
c.
Locations of all storm sewer, sanitary sewer, fire hydrants and associated easements including all waterline easements. For storm and sanitary sewers, the pipe sizes, lengths, top and invert elevations and percent grade of pipes as computed shall also be shown.
d.
Ponds, including detention, retention and best management practice (BMP) ponds, showing elevations of tops of embankments, toes of embankments, weirs, spillways, drainage structures, access easements and capacities of such ponds. Capacities shall be shown both volumetrically and topographically with sufficient elevations to calculate the capacities.
e.
Rain gardens, drainage swales and detention trenches.
f.
Description of location and type of alien, invasive plant species removed from the site in accordance with section 78-110.2.
g.
Deed book and page number(s) of the recordation in the land records of Fairfax County of dedications and easements reflected on the approved site plan.
h.
All utility locations, except building and service connections, with the notation "from available records." The applicant shall obtain such plans and records from the appropriate utility companies.
i.
A statement of certification by a licensed professional engineer or land surveyor registered in the state, certifying that the "as-built" plan conforms with the criteria listed above and represents actual conditions on the site for those items only, and bearing the engineer's or surveyor's seal, signature and Virginia registration number.
(q)
Maintenance of site improvements. Following approval of the "as-built" plan, it shall control the maintenance of site improvements unless the site plan is amended. All improvements shown on the site plan shall be maintained in a manner that protects the safety and convenience of persons using the site as well as surrounding property values. All required installation for stormwater management shall be maintained in working order by the property owner unless otherwise agreed by the town in writing. All required landscaping, parking spaces and other features shall be adequately maintained in good condition.
(Ord. No. 17-O-13, 8-8-2017; Ord. No. 25-O-21, § 1, 11-12-2025)
(a)
Applicability. A zoning inspection permit (ZIP) is required prior to occupancy or operation of the following developments and uses:
(1)
Home-based businesses.
(2)
Bed and breakfast establishments, in accordance with the conditions of section 78-80.4(d), permits and inspections.
(3)
Temporary uses for which a temporary use permit is required.
(4)
The keeping of fowl, in accordance with the standards of section 78-80.4(l).
(b)
Procedure. Application for a ZIP shall be made to the zoning administrator on forms provided by the zoning administrator as follows:
(1)
Occupancy permit required. An application for a ZIP shall not be approved until the building official has issued an occupancy permit for the subject use, if a building permit is required.
(2)
Submission requirements. All applications for a ZIP shall include the applicable items required in section 78-152.2, application submission requirements.
(3)
Review and inspection. After the application is accepted by the town, the zoning administrator shall review the application, inspect the subject property and take action on the application.
(4)
Approval. A ZIP may be approved upon a finding that the development that is the subject of the application complies with applicable standards of this chapter.
(Ord. No. 17-O-13, 8-8-2017)
(a)
Applicability. To ensure the proposed use of structures, buildings, and land complies with the standards of this chapter, a zoning appropriateness permit (ZAP) is required, prior to issuance of a business license for each individual establishment that is a new, renamed, or relocated nonresidential use within the town, excluding any home-based business and multi-family development;
(b)
Procedure. Application for a ZAP shall be made to the zoning administrator on forms provided by the zoning administrator as follows:
(1)
Information required. Where an applicant for a ZAP is engaged in two or more businesses, trades, or occupations at the same location, each business, profession, trade, or occupation shall be listed on the application for the ZAP.
(2)
Submission requirements. All applications for a zoning appropriateness permit shall include the applicable items required in section 78-152.2, application submission requirements.
(3)
Review and inspection (if appropriate). After the application is accepted by the town, the zoning administrator shall review and take action on the application. Inspection of the subject property by the zoning administrator is not required for a zoning appropriateness permit, but may occur if deemed appropriate by the zoning administrator.
(4)
Approval. A zoning appropriateness permit may be approved upon a finding that the proposed use of the structure, building, and land is allowed in the applicable zoning district and meets applicable requirements and standards in this chapter and the Herndon Town Code.
(c)
Expiration/extension of permit. A zoning appropriateness permit shall expire at the end of six months after the date of its initial approval if a business license or business license relocation has not been approved, or the establishment has not opened to the public. Upon written request, the zoning administrator may grant one six-month extension of the zoning appropriateness permit for good cause shown.
(d)
Amendment of permit. A zoning appropriateness permit may be amended, extended, or modified in accordance with the procedures and standards established for its original approval.
(Ord. No. 17-O-13, 8-8-2017)
(a)
Density/intensity credit. In cases where fee simple title to real estate within a lot or parcel is needed by the town for a public purpose, and the landowner, through police power or through condemnation power, dedicates or conveys this real estate to the town, the town shall provide a density or intensity (floor area ratio), or both credit to the landowner proportional to that area conveyed for the public purpose to the remaining otherwise still developable land. Where the remaining land is not otherwise still developable, the town must, under condemnation law, acquire the whole lot or parcel. In other such cases, where none of a parcel to be acquired is developable, no density/intensity credit shall be granted. No such dedication or conveyance results in or increases a nonconformity of the lot or parcel or structure on the land retained by the landowner. Any resulting setback or yard determinations shall be measured from the post-conveyance land configuration with necessary changes to carry out the principle in the previous sentence. The town grants the credit in accordance with the following standards:
(1)
Approval and recordation. There is approval of density/intensity credit prior to the recordation of the deed, dedication, or conveyance among the county's land records by:
a.
The town council in approving a rezoning or special exception application when dedication or conveyance is part of such application; or
b.
The subdivision administrator in approving a subdivision plat in accordance with the subdivision ordinance or the zoning administrator in approving a site plan in accordance with this chapter, when dedication or conveyance is part of such subdivision plat or site plan; or
c.
The town manager or designee when such dedication or conveyance is not proposed as part of the approval of a rezoning, special exception, subdivision plat, or site plan.
(2)
Computation of credit. The density/intensity credit shall be computed by determining the (i) density or intensity for the lot or parcel that by right or by accepted proffer would be available to the landowner without the dedication, conveyance, or condemnation and the (ii) density or intensity for the lot or parcel that would be available to the landowner after the dedication, conveyance, or condemnation. The difference between element (i) and (ii) in the previous sentence represents the density/intensity credit allocated to the lot or parcel. The zoning administrator shall determine and certify in writing the density/intensity credit for the lot or parcel and shall file this certificate in the office of the town clerk.
(3)
Required plat. Prior to dedication, conveyance, or condemnation, the landowner shall submit to the town a plat of dedication, prepared by the town in case of use of condemnation powers. The plat shall show the land area to be dedicated, conveyed, or condemned, the resultant lot or parcel and the appropriate density/intensity allocations by the town council, zoning administrator, subdivision administrator, or town manager, as appropriate. Such plat and an accompanying deed or other instrument providing for a dedication or conveyance to the town for public use shall be recorded among the land records of the county, and shall specifically reserve the density/intensity credit to the remainder of the lot or parcel. Thereafter, any reallocation of such density/intensity credit shall require a resubmission to and approval by the town council, zoning administrator, subdivision administrator, or town manager, as appropriate.
(4)
No monetary compensation if density/intensity credit accepted. The area to be dedicated or conveyed will be deeded to the town and such dedication or conveyance will not be in exchange for monetary compensation. Nothing in this section shall diminish or affect a landowner's right to reject the provisions of this section and to seek to receive just compensation for real estate taken or acquired by the town using powers of condemnation.
(5)
Credit runs with the land. A density/intensity credit in accordance with this paragraph shall run with the land remaining after such dedication, conveyance, or condemnation.
(6)
Not a subdivision or lot line adjustment. Unless growing out of a formal subdivision or lot line adjustment, such dedication or conveyance shall not be treated as a subdivision or lot line adjustment.
(7)
Effective after January 1, 2011. A density/intensity credit in accordance with this paragraph shall be applicable to lots or parcels having dedicated, conveyed, or through condemnation provided real estate to the town from January 1, 2011 and afterwards.
(Ord. No. 17-O-13, 8-8-2017)
(a)
Intent. The purpose of a certificate of appropriateness is to ensure proposed changes to a building or site within the historic district overlay comply with the Historic District Guidelines and this chapter.
(b)
Applicability. A certificate of appropriateness is required for any development within the historic district overlay unless exempted pursuant to section 78-60.3(g)(2).
(Ord. No. 20-O-61, § 1, 11-17-2020)
Certain development applications and proposed uses require additional information for review of development impacts. Where required per this chapter or by the zoning administrator, such supplemental information shall meet the following standards.
(Ord. No. 17-O-13, 8-8-2017)
(a)
Purpose and intent. The traffic impact study assesses the impact likely to be created on capacity and level of service by a proposed development. Traffic studies shall identify what improvements, if any, are needed to ensure safe ingress to and egress from a site, maintain adequate street capacity on public streets serving the development, ensure safe and reasonable traffic operating conditions on streets and at intersections in the vicinity of a proposed development, avoid creation of or mitigate existing hazardous traffic conditions, minimize the impact of nonresidential traffic on residential neighborhoods in the community; and protect the substantial public investment in the existing street system.
(b)
Applicability. A traffic impact study is required as follows:
(1)
Certain development applications and uses. A traffic impact study is required for a preliminary subdivision plan, subdivision site plan when a preliminary plan is not submitted, special exception, or official zoning district map application for the following proposed developments:
a.
Residential proposals in excess of 20 dwelling units.
b.
Nonresidential proposals in excess of 10,000 square feet of floor area.
c.
Any commercial drive-through service proposal.
d.
Uses other than residential single lot development with proposed direct vehicular access to Elden Street or Herndon Parkway.
e.
Any expansion of an existing use exceeding 5,000 square feet if no traffic impact study has been approved for the use in the five-year period preceding the application for expansion.
(2)
PD-TOC development plan application. A traffic impact study is required in conjunction with a PD-TOC development plan application.
(c)
Preparation and submission. When required, applicants shall submit a traffic impact study prepared and containing information in accordance with the town's administrative guidelines and policies for traffic impact studies at the time of application. Applications that require a traffic study but do not include a traffic study shall be found insufficient and returned to the applicant, in accordance with section 78-152.3.
(d)
Level of service (LOS) criteria. Prior to approval of proposed development, the
(1)
Standard met. The proposed development does not cause the level of service for any signalized intersection located within the traffic impact area to be lower than "LOS D."; and no individual turning movement level of service at an intersection falls below "LOS E."
(2)
Standard not met and remedy proposed. The proposed development does cause an intersection or intersections within the designated traffic impact area to fall below "LOS D," or an individual turning movement level of service does fall below "LOS E." In such case, to address the level of service, the applicant provides guarantees that associated street improvements will be constructed or in place to bring the affected intersections to "LOS D" by the time the impacts from the development occur.
(3)
Existing level of service. The traffic impact study shall identify those improvements needed to maintain the existing level of service, and what additional improvements would be needed to raise the level of service to the standards indicated.
(Ord. No. 17-O-13, 8-8-2017)