- SIGNS
This article is intended to:
A.
Regulate existing and proposed signs of all types;
B.
Implement the Comprehensive Plan;
C.
Protect the public health, safety and general welfare;
D.
Protect state and federal constitutional rights to free speech;
E.
Protect property values;
F.
Create a more attractive economic and business climate;
G.
Enhance and protect the physical appearance of Lee's Summit;
H.
Preserve the scenic and natural beauty of Lee's Summit and provide a more enjoyable and pleasing community; and
I.
Promote attractive signs which clearly present the visual message in a manner that is compatible with their surroundings.
A.
General findings. The City finds that the standards and procedures in this article:
1.
Implement the goals and policies of the Comprehensive Plan by establishing uniform standards and procedures to control the size, type, number, design, placement, illumination and maintenance of signs;
2.
Protect public health and safety by:
a.
Minimizing visual distractions and obstructions that contribute to traffic accidents,
b.
Prohibiting signs that constitute a traffic hazard or obstruct the visibility of motorists, bicyclists or pedestrians, or cause confusion by virtue of visual similarity to traffic control signs,
c.
Reducing hazards that are caused by signs that overhang or project over public rights-of-way,
d.
Providing more visual open space, and
e.
Preventing potential deterioration of the community's appearance and attractiveness that would create a blighting influence;
3.
Encourage signs that are attractive and functional for the type of establishment to which they pertain, and that are in scale and architectural harmony with the project site, project building(s), adjacent buildings and development in the district or neighborhood in which they are located;
4.
Reduce visual clutter and physical obstructions caused by a proliferation of signs that could diminish the City's image, property values and quality of life;
5.
Keep signs within a reasonable scale with respect to the building(s) to which they relate;
6.
Encourage the upgrading, updating or removal of signs that are poorly maintained, out of character with their surroundings, or do not conform to this article; and
7.
Prevent signs that are potentially dangerous to the public due to structural deficiencies and disrepair.
B.
Design. The appearance, character and quality of a community are affected by the location, size, construction and graphic design of its signs. Therefore, signs should convey their messages clearly and simply to be compatible with their surroundings.
A.
This article applies to all signs that are visible from a public right-of-way, adjacent property, or outdoor areas of public property.
B.
No signs shall be erected, placed, displayed, or maintained in any district within the City of Lee's Summit, except as specifically allowed in this article.
A.
This article regulates signs in a manner which is consistent with the speech freedoms of both the United States and Missouri Constitutions and the Missouri Statutes, and is content neutral.
B.
Notwithstanding any other provision of this article, no sign is subject to any limitation based on its content. Any sign authorized in this chapter may contain any non-commercial copy in lieu of any other copy.
A.
This article does not apply to the following:
1.
Architectural features;
2.
Flags, government;
3.
Governmental signs and legal notices;
4.
Historical markers;
5.
Holiday decorations which would not otherwise meet the definition of any type of sign set forth herein;
6.
Incidental signs that are attached to a building or window and do not exceed one square foot;
7.
Interior signs, including interior window signs;
8.
Manufacturer's marks;
9.
Property address sign, not exceeding two square feet;
10.
Warning signs, that are posted on private property and do not exceed three square feet in area;
11.
Signs preempted from regulation by state or federal law.
B.
See Section 9.110 for signs that are regulated by this article, but exempt from sign permits.
The following signs are prohibited as stated below, except as otherwise provided in this article:
A.
Abandoned sign;
B.
Animated or moving sign;
C.
Attention attracting device;
D.
Beacon;
E.
Flag, commercial;
F.
Home occupation sign;
G.
Human sign; costumed characters;
H.
Inflatable display;
I.
Internally illuminated signs with white background;
J.
Obscene sign;
K.
Off-premise sign, excluding billboards;
L.
Painted wall sign;
M.
Painted and/or architectural wood sign (except as approved by planning commission);
N.
Pennant/streamer;
O.
Pole sign;
P.
Portable sign;
Q.
Private sign, placed on public property;
R.
Projection sign;
S.
Raceway, except as further provided in this article;
T.
Roof sign;
U.
Snipe sign;
V.
Sound or smoke emitting sign;
W.
Window sign, exterior;
X.
Any sign or sign structure determined by the Director to be structurally unsafe or a hazard to safety or health by reason of inadequate maintenance, dilapidation, or abandonment;
Y.
Any sign which obstructs the vision of drivers, or unduly distracts attention of drivers, or obstructs the visibility of any traffic sign or traffic control device by reason of size, location, coloring, or illumination;
Z.
Any sign which obstructs free ingress and egress from a required door, window, fire escape, or other exitway, and any other sign prohibited by the building code;
AA.
Any sign unlawfully installed, erected, or maintained;
BB.
Signs in the right-of-way, excluding governmental signs and traffic signs;
CC.
Signs that are directed to incite or produce imminent lawless action and are likely to incite or produce such action, as determined by the Director;
DD.
Signs that convey threats of violence that are directed at a person or group of persons that have the intent of placing the target at risk of bodily harm.
A.
This article contains numerous graphics, pictures, illustrations, and drawings in order to assist the reader in understanding and applying the sign requirements. However, to the extent that there is any inconsistency between the text of this article and any graphic, picture, illustration, or drawing, the text controls unless otherwise provided in the specific section.
B.
The following words and terms as used in this article have the meanings stated in this section:
1.
Abandoned sign. Any sign remaining in place or not maintained for a period 90 days after it no longer advertises or identifies an ongoing business, product or service available on the establishment premises where the display is located.
2.
Abandoned sign structure. A sign structure which:
a.
By reason of neglect, damage or deterioration, requires repair, and
b.
The owner, or other party responsible for maintaining the sign, fails to undertake and complete the repairs within 30 days after written notice to do so from the City.
3.
Address. A sign that displays the official address of the property or building.
4.
Animated or moving sign. A sign depicting motion, the act of motion, action, light or color changes through environmental, mechanical, or electrical means or through patterned illusionary movement. This definition includes a person or figure, whether costumed or not, located outside a building or use, for the purpose of attracting attention to said business or use. This definition does not include electronic message boards, as defined herein and further regulated in Division VI of this article.
5.
Architectural features. Decorative materials, embellishments, attachments, or other elements of buildings that do not contain letters, trademarks, moving parts or lights. Examples include columns, cornices, arches, dormers, public and private art, and sculptures attached to the building.
6.
Architectural support structure. A structure that serves as the base of a sign, or the structural members supporting sign, containing architectural features or designs to provide a decorative finish or covering over the supporting members.
7.
Attention attracting device. Any flasher, blinker, animation, banner, clock or other object designed or intended to attract the attention of the public to an establishment or to a sign.
8.
Attached sign. An "attached sign" is a sign that is attached to a building. The term "attached sign" includes any awning sign, canopy sign, marquee sign, over canopy sign, painted wall sign, projecting sign, under canopy sign, or wall sign, defined as follows:
a.
Appliqué sign. A commercial sign made of flexible film material similar to a decal that is applied to a wall surface in a manner that can also be easily removed without damaging the wall surface. Such signs are usually applied by heat and adhere to wall surfaces without the use of any other means.
Awning Sign
b.
Awning sign. A sign that is painted, stenciled or attached to the surface of an awning. An "awning" means an overhead covering that projects from and is supported by the wall of a building to shield a doorway, walkway, or window from inclement weather or the sun. Awnings are slanted, sloped, or rounded; are often made of non-rigid material such as fabric or flexible plastic, supported by a rigid frame; or can be constructed with rigid materials, such as metal. An awning may be retractable into the face of the building.
Awning Sign
c.
Canopy sign. A sign attached to the surface of a canopy. A "canopy" means an overhead structure made of rigid material, parallel to the ground, which is either: 1) attached perpendicular to a building wall and extends at least 12 inches from the face of the building, or 2) a freestanding overhead structure supported by posts. A canopy may also be referred to as a "marquee."
Canopy or Marquee Sign
d.
Marquee sign. See "Canopy sign."
e.
Over canopy sign. A sign on the top of a canopy over a covered porch or walkway, to identify the tenant of the adjoining space.
Over Canopy Sign
f.
Painted wall sign. Any sign painted, drawn or sculpted on the exterior surface of a building or other structure depicting any business, service or product.
Painted Wall Sign
g.
Projecting sign. A sign which is supported by a building wall or column, and which has its copy area oriented perpendicular to the building wall or column supporting it; or secondly, a sign, any part of which extends more than 12 inches from the building wall. (Note: A sign extending less than 12 inches from the building wall is considered a wall sign.)
Projecting Sign
h.
Under canopy sign. A sign suspended from the underside of a canopy, a covered porch or a walkway.
Under Canopy Sign
i.
Wall sign. A sign that is fastened directly to the exterior wall of a building and extends from the surface of the wall no more than 12 inches. (Note: A sign extending more than 12 inches from the building wall is considered a projecting sign.)
Wall Sign
9.
Awning sign. See "Attached sign."
10.
Banner. A sign made of fabric, plastic, or vinyl or similar non-rigid material, and is either: 1) attached to a building or structure or 2) attached to posts, stakes or other temporary framing mechanism. A banner may be rectangular, or in the shape of a quill, sail, feather, blade or teardrop, mounted on a solid or flexible pole or cord. This definition does not include flags, pennants or streamers.
Banner Attached to Wall
Banner, ground mounted
11.
Beacon. Any stationary or revolving light which flashes, projects or directs one or more beams of single or multiple colored light, in any manner which, intended or not, attracts or diverts attention.
12.
Billboard. Large outdoor advertising sign (usually 12 feet by 25 feet or greater) erected alongside a highway. A billboard is a specific type of off-premises sign.
13.
Canopy sign. See "Attached sign."
14.
Changeable copy. Characters, letters, numbers, or illustrations that can be manually replaced or altered through the placement of letters or symbols on a panel mounted in or on a track system.
15.
Construction sign. See "Temporary sign."
16.
Directional sign. Sign designed to provide direction to pedestrian and vehicular traffic within a facility.
17.
Directory sign. See "Multi-tenant sign" under "Freestanding sign."
18.
Digital display. A sign which uses electronic means to display changeable or intermittent images, such as by turning on or off various lighting elements. This includes any illuminated sign on which the illumination is not kept stationary or constant in intensity and color at all times when the sign is in use. The term includes display technology such as LED (light emitting diode) or digital displays which can vary in color or intensity, or any functionally equivalent system. This sign type is also known as a "changeable electronic variable message" sign. A digital sign is a form of electronic message board (EMB).
19.
Electronic message board (EMB). A sign or portion of a sign with a fixed or changing display/message which can be electronically changed or rearranged without altering the face or the surface of the sign.
20.
Elevation. A two-dimensional drawing, drawn to scale, showing horizontal and vertical elements of a building or structure, including, but not limited to, walls, roof lines and other architectural features.
21.
Event sign. See "Temporary sign."
22.
External indirect lighting. See "Illumination, external indirect."
23.
Façade. That portion of any exterior elevation of a building extending vertically from grade to the top of the parapet wall or eaves and horizontally across the entire width of the building elevation, including slanted wall surfaces sometimes referred to as a mansard.
24.
Façade, multi-tenant. Same as Façade except applies only to individual tenant leased space.
25.
Flag, commercial. A piece of fabric or other flexible material, usually rectangular in shape, with distinctive colors and patterns that displays the symbol(s) of a company, or that advertises a product or service.
26.
Flag, government. A piece of fabric or other flexible material, usually rectangular in shape, with distinctive colors and patterns that displays the symbol(s) of a nation, state, or local government.
27.
Foot candle. A measure of illuminance. Illuminance is the amount of light coming from a lit object and striking an unlit object at a given distance away. One foot candle is the equivalent light coming from a wax candle and striking an unlit object at a distance of one foot away.
28.
Freestanding sign. A "freestanding sign" means a sign that is permanently attached to the ground and that is wholly independent of any building or other structure. The term "freestanding sign" includes, but is not limited to, any ground sign, hanging sign, landscape wall sign, menu board, monument sign, multi-tenant monument sign, pillar sign, pole sign, sandwich board, or subdivision monument sign, defined as follows:
a.
Ground sign. A freestanding sign, other than a pole sign, which is: (1) supported by at least two architectural support structures, (2) pedestrian scale or low to the ground, and (3) not directly in contact with the ground.
Ground Sign
b.
Hanging sign. A sign which is suspended from the underside or attached to the side of a wooden or iron post.
Hanging Sign
c.
Landscape wall sign. A sign consisting of individual letters mounted on a screen (as defined in Section 8.710), perimeter wall or retaining wall.
Landscape Wall Sign
d.
Drive-through facility sign. An outdoor sign which is part of drive-through or drive-in facilities. This type of sign may include, but is not limited to, a changeable point of purchase advertising display that allows the retailer to list products and prices, for example, the bill of fare for a fast food restaurant.
Drive-through Facility Sign
e.
Monument sign. A freestanding sign in which the entire bottom of the sign is in contact with the ground, or which is mounted on a solid base at least two-thirds of the width of the sign face, providing a solid and continuous background for the sign face from the ground to the top of the sign.
Monument Sign
f.
Multi-tenant sign. A sign structure designed with two or more removable panels to identify the tenants in a building with more than one tenant, or in a development with more than building.
Multi-tenant Sign
g.
Pillar sign. A slender, three-dimensional freestanding vertical sign.
Pillar Sign
h.
Sandwich board. A portable sign not secured or attached to the ground or surface upon which it is located, but supported by its own frame and forms the cross-sectional shape of the letter "A" when viewed from the side.
Sandwich Board
i.
Subdivision monument sign. A monument sign that is located at an entrance of a residential subdivision and is associated with identification of the subdivision.
Subdivision Monument Sign
29.
Glare. Glare results from areas of high brightness in the visual field and can cause discomfort, irritation and obscuration of the message.
30.
Governmental sign. Any sign placed by any city, county, state or federal governmental agency.
31.
Ground sign. See "Freestanding sign."
32.
Halo-lighting. See "Illumination, internal indirect."
33.
Hanging sign. See "Freestanding sign."
34.
Historical marker. A plaque or sign to commemorate a person, place or event of historic interest. These markers are generally placed by the city, county, state or national historical organization.
35.
Home occupation sign. A sign which identifies, advertises, or attracts attention to any home occupation as defined in this chapter.
36.
Human sign. See "Animated or moving sign."
37.
Illuminated sign. A sign lighted by or exposed to artificial lighting either by lights on or in the sign or directed toward the sign.
38.
Illumination, external indirect. A source of external illumination located away from the sign, which lights the sign, but the direct light source is not obviously visible to persons viewing the sign from any street, sidewalk or adjacent property.
39.
Illumination, internal. A source of illumination contained entirely within the sign which makes the contents of the sign visible at night by means of light being transmitted through a translucent material, but wherein the source of the light is not visible.
40.
Illumination, internal indirect. A source of illumination entirely within an individual letter, cabinet or structure which makes the sign visible at night by means of lighting the background upon which the individual letters are mounted. The letters are typically opaque, and thus are silhouetted against the background. The source of illumination is not visible. Also called "halo" or "reverse channel" lighting.
41.
Incidental sign. An announcement or other display providing information about the occupancy or conduct of business permitted on a premises, such as logos of credit cards accepted on the premises, hours of operation, a "closed" or "open" sign, emergency contact person name and telephone number, street address, "help wanted," "no loitering or solicitations," security system notices, notices required by law, and similar information.
42.
Inflatable display. A display, object or sign that is intended to be filled with air or other gas that depicts any container, figure, product, object or message.
Inflatable Displays
43.
Interior sign. Any sign placed within a building, including interior window signs and interior window displays.
44.
Internal lighting. See "Illumination, internal."
45.
Landscape wall sign. See "Freestanding sign."
46.
Legal notice. A sign furnished by the City for the purpose of informing the general public of the time and place of the public hearing on a development application associated with the property or properties.
47.
Manufacturer's marks. Brand names, logos, or instructions on products, product containers, structures, or dispensers that are an integral part of the product or the product's packaging that customarily remain attached to the product or product's packaging.
48.
Marquee sign. See "Attached sign."
49.
Menu board. See Drive-through facility sign under "Freestanding sign."
50.
Model home sign. See "Temporary sign."
51.
Monument sign. See "Freestanding sign."
52.
Multi-faced sign. A sign structure that contains two or more sign face surfaces that are located on different sides of the structure and are connected or separated from each other at their nearest point by no more than three feet.
Multi-faced Sign
53.
Multi-tenant sign. See "Freestanding sign."
54.
Multi-tenant non-residential development. A single office, commercial or industrial property that is designed or intended for occupancy by two or more businesses.
55.
Neon sign. An internally illuminated sign containing glass tube lighting in which a gas and phosphors are used in combination to create a colored light. A neon sign is either:
a.
An illuminated sign where a neon glass tube provides the illumination but the lighting tube is not visible; or
b.
Exposed neon, where the glass tube lighting is meant to be visibly seen and creates the signage.
56.
Obscene sign. A sign which contains material that when taken as a whole (i) applying contemporary community standards, its predominant appeal is to prurient interest in sex; and (ii) the average person, applying contemporary community standards, would find the material depicts or describes sexual conduct in a patently offensive way; and (iii) a reasonable person would find the material lacks serious literary, artistic, political or scientific value.
57.
Off-premises sign. A sign directing attention to a specific business, product, service, entertainment event or activity, or other commercial activity that is not sold, produced, manufactured, furnished or conducted at the property upon which the sign is located. A billboard is a specific type of off-premises sign; see "billboard" definition.
58.
On-premises sign. Any sign that identifies, advertises or attracts attention to a business, product, service, event or activity sold, existing or offered upon the same property or land use where the sign is displayed.
59.
Over canopy sign. See "Attached sign."
60.
Painted wall sign. See "Attached sign."
61.
Pennant/streamer. Any small strips of lightweight plastic, fabric, or similar material shaped triangularly or rectangularly, suspended from a rope, wire, or string, usually in a series. The term "pennant" shall not include a "banner" or an "official or personal flag" as regulated herein.
Pennant/Streamer
62.
Pillar sign. See "Freestanding sign."
63.
Pole sign. A freestanding sign that is mounted on a pole, tube, or other fabricated member without any architectural covering of the support structure.
Pole Sign
64.
Political sign. See "Temporary sign."
65.
Portable sign. A sign that is not permanently affixed to one location and has the capability of being moved from one site to the next site, including any vehicle or trailer containing any advertising matter, words, symbols, or pictures, that is parked on public or private property, for the primary purpose of advertising or directing attention to a business. This definition does not include sandwich sign or permitted temporary sign.
Portable Sign
66.
Private sign on public property. Any sign for a specific business, product, service, entertainment event or activity, or other commercial activity that is located on property owned by any city, county, state or federal governmental agencies.
67.
Projection sign. A sign which is projected onto a building or structure.
68.
Projecting sign. See "Attached sign."
69.
Public right-of-way. A strip of land acquired by reservation, dedication, forced dedication, prescription, or condemnation, and used or intended to be used, wholly or in part, as a public street, alley, walkway, drain or public utility line.
70.
Raceway. A metal conduit or channel containing the electrical power lines for illuminated signs.
Raceway
71.
Real estate sign. See "Temporary sign."
72.
Roofline. The fascia, soffits, guttering, bargeboards and cladding that form the frontage immediately below the roof and the eaves of a building. Essentially it's where the roof meets the wall material of the building.
73.
Roof sign. A sign that is mounted on the roof of a building; is located above the roofline; or is attached to a structure located on a roof. This definition does not include a sign attached to a wall located below the uppermost roofline of a building, or to an over canopy sign which is located below the roofline; or to a sign mounted on a vertical, or nearly vertical, parapet or mansard.
Roof Sign
74.
Sandwich board. See "Freestanding sign."
75.
Sight triangle. The triangular area for sight distance preservation defined by the American Association of State Highway and Transportation Officials (AASHTO) "Green Book." This sight triangle is normally formed by lines at least 25 feet in length along the edges of the pavement of intersecting streets or a driveway intersecting a street, from their point of intersection.
Sight Triangle
76.
Sign. Any object, device, display, or structure, or part thereof, that is used to advertise, identify, display, or attract attention to an object, person, institution, organization, business, product, service, event, or location by any means, including words, letters, figures, design, symbols, fixtures, colors, illumination, or projected images.
77.
Sign face. The area or display surface used for the message.
78.
Sign height. The vertical distance to the highest point of a sign structure, as measured from the average grade at the base of the structure or the lowest vertical point of a projecting structure.
79.
Sign structure. All elements of a freestanding sign, including the sign face, background or decorative elements related to the presentation of the sign's message, and the structural supports.
80.
Snipe sign. Any sign of a material such as cardboard, paper, pressed wood, plastic or metal that is attached to a fence, tree, utility pole or temporary structure or located within a public right-of-way.
81.
Sound or smoke emitting sign. A sign that emits or utilizes in any manner any sound capable of being detected by a person with normal hearing; or a sign that emits smoke, vapor, particles, or odors.
82.
Special event sign. See "Temporary sign."
83.
Stake sign. A non-illuminated temporary sign that is mounted to either a wooden or wire stake that is secured in place by pushing it into the ground.
84.
Streamer. See "Pennant/streamer."
85.
Subdivision monument sign. See "Freestanding sign."
86.
Temporary sign. A sign that is posted for a limited period of time or not permanently attached to the ground, a building, or a load-bearing structure.
87.
Tenant. One who possesses or occupies land or buildings by title, under a lease, or through payment of rent; an occupant, inhabitant, or dweller of a place.
88.
Under canopy sign. See "Attached sign."
89.
Uniform sign plan. Coordinated drawings and specifications that establish a unified design concept with regard to the location, materials, size, letter style, and color of all signs to be placed on a property or series of adjacent properties.
90.
Wall sign. See "Attached sign."
91.
Warning sign. A non-advertising sign that conveys a message of caution, warning, or danger. Examples of warning signs include, but not limited to, "Danger High Voltage," "No Dumping," and "No Trespassing."
92.
Window sign, exterior. Any sign posted, painted, placed, affixed to or over the exterior of any window.
93.
Window sign, interior. Any sign posted, painted, placed, affixed to or over the interior of any window.
94.
Window display, interior. The display of merchandise or objects associated with a business or institution that is located interior to a building, and that is not posted, painted, placed, or affixed to a window.
C.
New signs not listed. Any new sign not identified above shall be interpreted by the Director with appeal to Planning Commission.
(Ord. No. 9922, § 1(Att. A), 6-11-2024)
A.
Sign area. To determine compliance with the maximum allowable sign areas permitted under this article, the area of a sign shall be considered the area of the sign face unless otherwise stated.
1.
Sign face area.
a.
The area of a sign face is computed as the area within the smallest rectangle enclosing the limits of a sign face, or the combination of the areas of all such rectangles delimiting each sign face, together with any frame or material, texture, or color forming an integral part of the sign face or used to differentiate the sign face from the structure upon which it is placed.
b.
The sign face area does not include any of the following elements outside of the rectangle that delimits the sign face:
(1)
The structure, supports or uprights on which the sign face is placed, and
(2)
Any part of the sign structure that does not contain any message or idea and is purely structural or decorative in nature. This includes any base or frame of a monument sign.
Measuring Sign Face Area and Sign Height
Measuring Sign Face Area
c.
If the sign includes words, letters, figures, symbols, logos, fixtures, colors, or other design elements that routinely change from time to time, the sign face area includes the entire area within which:
(1)
The changeable copy is place;, and
(2)
Any frame or material, texture, or color forming an integral part of the sign face or used to differentiate the sign face from the structure upon which it is placed.
d.
Any open space contained within the limits of the rectangle delimiting the sign face is included in computing the area of the sign face, sign face module, or sign structure.
e.
For multi-faced signs, when the sign face surfaces are parallel (back-to-back), or where the interior angle formed by the faces is 45 degrees or less, the area of the sign is the area of the largest side. For all other multi-faced signs, the area of the sign is the total area on all sides that can be viewed at one time from any angle.
B.
For purposes of calculating permitted sign area as a percentage of building facade, the following measurements apply:
1.
The area of a building façade shall be computed as width times height of the building, not including the roof.
2.
If the building façade has one or more offsets of less than five feet, the entire façade, without regard for the offsets, may be counted as a single plane of the building. If the building façade has an offset of five feet or greater, each plane of the building shall be counted as a separate façade.
Measuring Façade Area
3.
For multi-tenant buildings, the building façade area shall be the width times height of the tenant space occupied by the business.
Measuring Façade Area
4.
For attached awning and canopy signs, the building façade area shall be the width of the awning or canopy times height of the building.
C.
Sign structure area. For freestanding signs, the sign structure area includes every part of the sign, including the sign area, as defined above, plus all other elements of the sign, including supports, uprights, base, frame, decorative and design elements, and any open space contained within the limits of the rectangle delimiting the sign structure.
(Ord. No. 9922, § 1(Att. A), 6-11-2024)
A.
Attached sign. For attached signs, sign height is the vertical distance from the furthest points along the top and the bottom of the sign area.
B.
Freestanding sign. For freestanding signs, sign height is the vertical distance from grade adjacent to the sign footing, to the top of the sign, including the support structure and any design elements.
Measuring Sign Face and Sign Height
(Ord. No. 9922, § 1(Att. A), 6-11-2024)
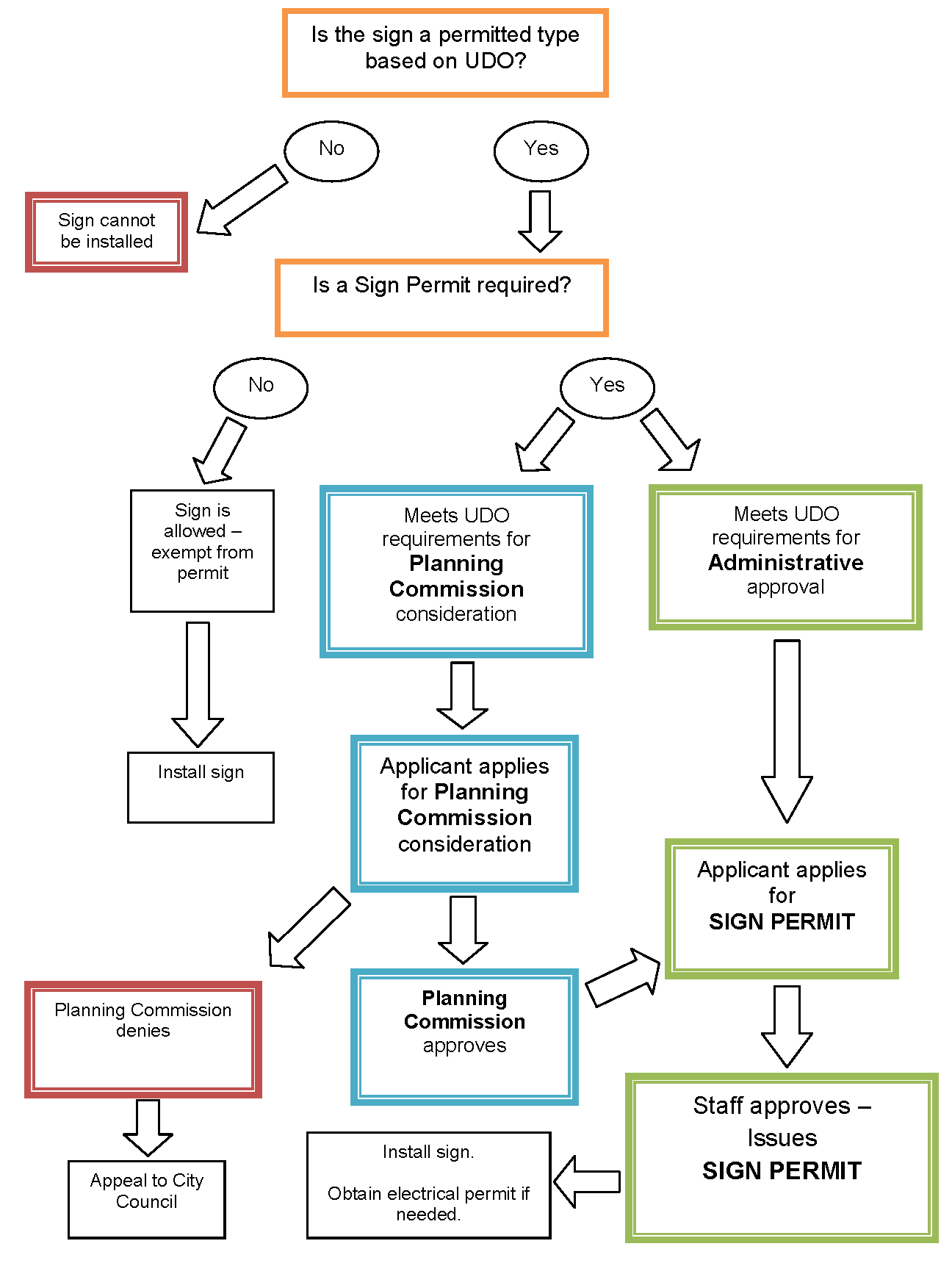
A.
Sign permit required. No person shall install, erect, display, alter, move or replace any non-exempt sign without first obtaining a sign permit issued by the Director in accordance with this division. This section does not apply if the sign is exempt from sign permits as provided below.
A.
Electrical permit. An electrical permit shall be obtained, in addition to a sign permit, if required under Chapter 7 of the Code of Ordinances.
B.
Business license requirement. The Director shall issue sign permits only to:
1.
Individuals, companies or organizations that possess a valid occupation license in the City, or
2.
Persons or entities that are exempt from an occupation license.
A.
This article does not require sign permits for:
1.
Changing the message in a changeable copy sign.
2.
Exempted signs listed in this article.
3.
Sign panel replacement on multi-tenant sign, provided the panel to be replaced does not exceed six square feet.
4.
Temporary signs, non-commercial, including, but not limited to, construction signs, garage sale signs, home parade signs, political signs, real estate signs, and opinion signs.
5.
Special event signs, which are approved as part of a special event permit, per Article 6, Division V.
6.
Repainting, cleaning or other normal maintenance of sign or sign structure for which a permit has previously been issued so long as the sign display or sign structure is not modified or enlarged in any way. The replacement of a sign panel, except as noted above, is considered a structural change that requires a sign permit.
B.
While the signs listed in Subsection A. are exempt from the sign permit requirements, they are subject to all other applicable requirements of this article.
A.
Sign permit requirements. An application for a sign permit shall be made in writing upon a form provided by the Planning and Development Department. The application is to be accompanied by the written consent of the owner, lessee, agent, or trustee having charge of the property on which the sign is proposed to be located, and the following information:
1.
Accurate and scaled site plan showing the location of the property lines, buildings, parking areas, driveways, landscaped areas, utility lines, and the existing and proposed freestanding signs on the site.
2.
Accurate and scaled building elevation(s) showing existing and proposed attached sign(s) (exempt signs need not be shown).
3.
Accurate and scaled plans, details and samples showing the location, dimensions, materials and illumination of each proposed sign.
4.
Photographs of the proposed sign location and the existing signs.
5.
Any electrical permit required and issued for the sign.
6.
Any other information that the Director determines is needed to determine whether the proposed sign complies with the intent of this article.
B.
Fees and penalties.
1.
Every applicant shall, before the issuance of a sign permit, pay to the City the sign permit fee(s) as established by the latest Schedule of Fees and Charges, adopted by the City Council.
2.
Any person who commences any work on a sign or sign structure prior to obtaining the necessary sign permit(s) shall pay an additional penalty equal to the amount of the permit fee as established on the adopted Schedule of Fees and Charges. The payment of this additional penalty does not exempt any person from compliance with all other provisions of this code nor any penalty prescribed by law.
A.
If the sign permit application is complete, the Director shall review the sign permit application.
B.
If the sign permit complies with all applicable requirements of this article, the Director shall issue the permit.
C.
If the required Planning Commission approval has been obtained (see below), the Director shall issue the permit.
D.
The Director may issue the permit with conditions needed to ensure compliance with the requirements of this article.
A.
Planning Commission approval shall be required for any sign(s) for which a sign permit cannot be granted administratively without further authorization.
B.
Planning Commission approval is not required for any sign(s) that can be approved administratively.
C.
A Planning Commission sign application is not required when approval of a sign modification is granted by the City Council as part of a Preliminary Development Plan, in accordance with Article 2.
D.
The Planning Commission shall not grant approval for a prohibited sign, as identified in this article.
E.
When required, a Planning Commission sign application shall be submitted in accordance with the general application requirements and plan submission requirements in Section 2.040, including the fee(s), as established by the latest Schedule of Fees and Charges, adopted by the City Council.
F.
If a sign application is approved by the Planning Commission, the applicant shall apply for a sign permit for each sign so approved, which shall be issued by the Director upon satisfaction of the sign permit requirements.
A.
The Commission may consider sign applications for permitted permanent sign types listed in Table 9-3 which exceed the maximum number of signs permitted, maximum sign area, or maximum height. In reviewing the sign application, the Commission may consider:
1.
The purpose and intent of this article,
2.
Use of the facility,
3.
Size of the site,
4.
Height of the building,
5.
Number, size and height of signs on surrounding properties,
6.
Number, size and height of signs previously approved for similar uses within the community,
7.
Surrounding zoning and land uses,
8.
Topography of the site, and
9.
Any other factor relating to:
a.
The physical character of the sign, excluding content except for obscenity,
b.
Its physical relationship to the principal building and site, and
c.
Any unique visibility considerations.
A.
A sign permit becomes null and void unless:
1.
The work on the site authorized by that permit is commenced within 180 days after its issuance, or
2.
The work authorized on the site by that permit is suspended or abandoned for a period of 180 days after the time the work is commenced.
B.
If a permit becomes null and void, the applicant shall not commence the activities authorized by the permit until a new sign permit is obtained.
C.
A sign permit does not authorize any violations of any provisions of this code or of any other City ordinance. The Director may stop any sign or advertising structure installation which violates this article, or any other City ordinance.
D.
The Director may suspend or revoke a permit issued in error or based on incorrect, inaccurate, or incomplete information, or in violation of any City ordinance or regulation. The applicant may appeal a revocation with the Board of Zoning Adjustment pursuant to Article 14.
A.
An applicant may appeal the failure to issue a sign permit.
B.
A permit holder may appeal the revocation of an issued sign permit.
C.
Appeals are filed with the Board of Zoning Adjustment pursuant to Articles 2 and 14.
A.
On-premise requirement. All signs shall be located on the same premises where the product or merchandise being advertised is located. This restriction does not apply to:
1.
Situations where this article allows off-premise advertising, or
2.
Non-commercial speech.
B.
Signs in the right-of-way prohibited. No sign shall be erected in, located in, extend into or over, a public right-of-way, except where specifically allowed by this article.
C.
Interference with safety provisions. No sign shall interfere with the free ingress or egress of any fire escape, exit, standpipe, or window, or obstruct any required ventilator or door stairway.
D.
Sight triangle. No sign shall be located within a sight triangle, as defined herein.
E.
Conformance to building codes.
1.
Signs shall be designed to conform to all structural and wind-load resistive standards of the Building Code (Chapter 7 of the City Code).
2.
All signs involving internal lights or other electrical devices or circuits shall display a label certifying it as being approved by the Underwriter's Laboratories, Inc.
3.
All electrical service to a sign shall comply with the Electrical Code (Chapter 7 of the City Code).
4.
Clearance from all electrical power lines shall conform to the requirements of the Electrical Code (Chapter 7 of the City Code).
F.
Attachments to freestanding signs. No guys, braces, attachments, banners, flags, inflatable display or other similar devices shall be attached to any freestanding sign.
G.
Sign maintenance. All signs, together with all their supports, braces, guys, and anchors, shall be kept in good repair and, unless constructed of galvanized or noncorroding metal, shall be given a protective coating as necessary to maintain a clean appearance an safe condition. All signs shall be maintained in accordance with all City ordinances, including ordinances concerning nuisances and vegetation.
A.
Applicability. Attached signs shall conform to the standards in Table 9-3.
B.
Appliqué signs.
1.
See wall signs, Subsection H.1.
2.
Appliqué signs shall be maintained in good repair and removed at the time the advertised business is no longer associated with the sign.
a.
The appliqué shall be kept in good condition for the life of the sign. An appliqué shall be deemed to be in a state of disrepair when 25 percent or more of the display surface area contains peeling or flaking surface, or is otherwise not preserved in the manner in which it was originally created.
b.
The display surface shall be kept clean and neatly painted and free from corrosion.
c.
Any appliqué that is not maintained according to the maintenance standards herein established may be ordered removed by the Director, or his/her designee.
C.
Awning signs.
1.
May either be attached to or incorporated into the material of the awning.
2.
When the maximum sign area is a percentage of building facade, the calculation shall be based on the width of the awning times the height of the building.
D.
Canopy signs.
1.
On attached canopies, if the sign area is a percentage of building façade, the calculation shall be based upon the width of the canopy times the height of the building.
2.
On freestanding canopies, the sign area shall be calculated as a percentage of the canopy fascia to which the sign is attached.
3.
On freestanding canopies, canopy signs shall not extend above or below the top or bottom of the canopy fascia.
E.
Over canopy signs.
1.
Are permitted on canopies attached to a building.
2.
Are not allowed on freestanding canopies.
3.
Shall not extend above the roofline of the building.
F.
Projecting signs.
1.
Shall not project more than five and one-half feet beyond the face of the building.
2.
Shall be a minimum of ten feet above the level of any sidewalk from the bottom of the sign.
G.
Under canopy signs.
1.
Shall be rigidly mounted if greater than four square feet in area.
2.
Shall have eight feet of clearance between the base of a rigidly mounted under canopy sign and the sidewalk.
H.
Wall signs.
1.
Shall not obscure window or door openings, other open areas within a building facade, or architectural features such as arches, columns, eaves, cornices, moldings, dormers, pediments, or ornamental materials such as metal, glass or woodwork.
2.
Shall be fastened directly to the exterior wall of a building and extend from the surface of the wall no more than 12 inches.
3.
Shall not have visible exterior raceways or conduit. Exception: Visible exterior raceways or conduit may be permitted for a new electrical sign on an existing structure when considered and approved by the Director of Planning and Development or his/her designee.
I.
Attached signs on multi-tenant buildings.
1.
An attached sign for a particular tenant shall only be permitted on the portion of the building façade corresponding to the space occupied by that tenant.
Façade Area per Tenant
2.
A multi-tenant advertising sign shall not be permitted as an attached sign. This does not apply to building directories at the entrance to a building.
A.
Applicability. Permanent freestanding signs shall conform to Table 9-3, below. Sign permits are required for all permanent freestanding signs, unless otherwise specified below.
B.
General.
1.
Lighting. Any lighting shall be designed to minimize glare in all directions to the greatest extent possible. High intensity lights, such as floodlights, shall not be used to illuminate the sign, except when the light source is shielded or hidden from view at the property or street right-of-way line.
2.
Landscaping. A minimum of 25 square feet of landscaped area, exclusive of the sign structure, shall be located at the base of each principal freestanding sign. The landscaping shall contain living landscape materials consisting of shrubs, and/or perennial ground cover plants spaced throughout the required landscape area.
3.
Spacing. Each freestanding sign shall be located at least 75 feet from any other freestanding sign on the same side of the street. This distance may be reduced upon approval by the Director if it cannot be met due to the location of existing signs on separate but adjoining lots. This reduction shall be the minimum required to maintain the greatest separation possible from existing signs.
4.
Setbacks. There shall be no setback requirement from any property line, provided there is no encroachment on any utility easement or sight triangle, as defined herein.
C.
Driveway/parking lot signs.
1.
In addition to freestanding signs permitted in Table 9-3, freestanding driveway signs shall be permitted as follows:
a.
Maximum of two per driveway entrance.
b.
Maximum area: Six square feet.
c.
Maximum height: Two and one-half feet or 30 inches.
d.
Internal lighting is permitted.
2.
Additional driveway/parking lot signs within the site do not require sign permits.
D.
Ground signs.
1.
The bottom of the sign face of a ground sign shall be no more than four feet above the ground.
E.
Hanging signs.
1.
Hanging signs shall be landscaped as provided above, but are exempt from the minimum landscaped area.
F.
Landscape wall signs.
1.
Signs placed on a landscape wall shall be considered freestanding signs.
2.
The area of a landscape wall sign shall be the sign face area, as described in Section 9.080, Measurement of sign area.
3.
A landscape wall shall not be considered a sign structure for purposes of the maximum sign structure area, provided the landscape wall serves the function of a screening wall, perimeter wall, or retaining wall, as determined by the Director.
G.
Drive-through facility signs.
1.
Additional freestanding signs than those permitted in Table 9-3 are permitted for drive-through and drive-up facilities.
2.
Size, number and placement of drive-through facility signs shall be subject to review by the Director as part of a Final Development Plan.
3.
Drive-through facility signs shall not be counted toward the maximum number of permanent signs in Table 9-3.
4.
Drive-through Facility signs may be internally illuminated or externally illuminated, subject to the lighting condition in Subsection B.1. above.
H.
Monument signs.
1.
Monument sign base. The sign base of a monument sign shall have a width of at least two-thirds of the width of the sign face or cabinet.
2.
Monument sign base materials. The monument sign base shall have a masonry or concrete substructure with an exterior base consisting of durable masonry materials and include brick, split or scored concrete masonry units (CMU), natural or synthetic stone, or other architectural material(s) that, in the opinion of the Director, meet the intent of this section. Painted surfaces and wood shall not be used.
I.
Pillar signs.
1.
Maximum width of each sign face is three and one-half feet.
2.
Shall be mounted on a masonry base with a maximum height of two feet. Overall maximum permitted height is 20 feet.
J.
Sandwich boards.
1.
Sandwich boards are permitted in all commercial districts.
2.
One sandwich board is allowed per tenant space, in addition to other permitted signs.
3.
Sandwich boards shall be placed in front of the tenant space being advertised. If multiple tenants are advertised on one sign, the sandwich board shall be placed in front of one of the businesses being advertised.
K.
Subdivision monument signs.
1.
Subdivision monument signs are allowed in any district.
2.
Up to two subdivision monument signs are allowed at the entrance of a subdivision to an arterial or collector street.
A.
Applicability. Temporary signs shall conform to the standards and requirements within this article unless the sign is associated with a special event and special event permit in accordance with Division V, Article 6.1580.
B.
General.
1.
Duration.
a.
Temporary signs are permitted for a maximum of 90 days unless otherwise authorized within this article or Table 9-2.
b.
Temporary signs associated with an event must be removed no later than five days after the event to which the sign is associated.
2.
Location. Temporary signs shall not be placed:
a.
On public rights-of-way or public property.
b.
Within 11 feet to the paved portion of a street.
c.
Within five feet from another property line.
3.
Temporary signs must only be placed by the property owner or with permission of the property owner.
4.
Illumination of a temporary sign is not permitted.
5.
Properties for sale or rent. When a property is actively listed for sale or rent, one additional temporary stake sign is permitted on the property. Said sign shall not exceed six square feet in size.
6.
Temporary signs on vacant property will be removed upon issuance of any certificate of occupancy or approval for connection to electric power for the work authorized by the building permit.
C.
Banners.
1.
Banners shall not be hung as canopy signs, flown as flags, or used as any other form of permanent signage.
2.
Banner materials shall be weather resistant fabric, plastic or vinyl.
3.
Banners may be either attached to a building or freestanding.
D.
Temporary signs—Residential uses and districts. The following table applies to all properties zoned to a residential district or used for residential use in the Agricultural, NFO or TNZ District. The following table also applies to properties zoned PMIX which are solely used for residential uses (not a mixed-use property or structure).
Table 9-1 Permitted Temporary Signs
• The total cumulative number of temporary signs permitted on a property at any given time is four.
E.
Temporary signs—Commercial, industrial, and non-residential uses in residential districts or the agriculture district. The following table applies to all properties zoned to a commercial or industrial district or used for non-residential use in any Residential, Agricultural, NFO or TNZ District. The following table also applies to properties that are zoned PMIX which contain a mix of uses or all non-residential uses.
Table 9-2 Permitted Temporary Signs
• The total cumulative number of temporary signs permitted on a property at any given time is four.
F.
2026 FIFA World Cup Temporary performance standards for temporary signs. For the time period of June 1, 2026 to July 31, 2026, in addition to other regulations within this division, the following performance standards apply:
1.
A temporary sign permit shall not be required for the erection of a temporary sign.
2.
The total number of signs allowed on a property at a given time shall not be restricted.
(Ord. No. 9922, § 1(Att. B), 6-11-2024; Ord. No. 10229, § 1, 10-21-2025)
A.
All freestanding signs with electronic message boards (EMBs) shall be monument signs, except billboards as provided in this article.
B.
All attached EMBs shall be canopy signs for drive through facilities such as banks, gas stations or convenience stores.
C.
Monument signs with electronic message boards shall have a sign base, consisting of a masonry or concrete substructure with an exterior base consisting of durable masonry materials and include brick, split or scored concrete masonry units (CMU), natural or synthetic stone, or other architectural material(s) that, in the opinion of the Director, meet the intent of this section. Painted surfaces and wood shall not be used
D.
In order to minimize glare, electronic message boards shall not have a white background. EMBs may display images other than text, as long as all conditions in this article are met.
E.
For all signs except billboards, the digital display shall change messages immediately from one message to another, with a minimum of eight seconds for each message to be displayed between changes, so as not to simulate a moving display. For digital billboards, see Division VII, Section 9.240.
F.
There shall be no flashing, moving, scrolling, or intermittent displays of text or images.
G.
Brightness. Signs shall utilize automatic dimming technology to adjust the brightness of the sign relative to ambient light so that at no time shall a sign exceed a brightness level of three-tenths foot candle above ambient light, as measured using a foot candle (lux) meter calibrated within the past 12 months and in conformance with the following process:
1.
Light measurements shall be taken with the meter aimed perpendicular to the sign message face or at the area of the sign emitting the brightest light if that area is not the sign message face, at a preset distance depending on sign size. Distance shall be determined by taking the square root of the product of the sign area and 100. Example using a 12 square foot sign: √(12 × 100)= 34.6 feet measuring distance.
2.
An ambient light measurement shall be taken using a foot candle meter at some point between the period of time between 30 minutes past sunset and 30 minutes before sunrise with the sign turned off to a black screen.
3.
Immediately following the ambient light measurement taken in the manner required by this subsection, an operating sign light measurement shall be taken with the sign turned on to full white copy.
4.
The brightness of a sign conforms with the brightness requirements of this subsection if the difference between the ambient light measurement and the operating sign light measurement is three-tenths foot candle or less.
H.
Documentation by manufacturer. Prior to permitting the applicant shall submit a signed letter from the EMB manufacturer stating that the sign in question is equipped with the ability to comply with all applicable regulations of this section. The applicant shall also submit a letter from the sign owner and/or operator stating that they have read and understand the applicable regulations pertaining to their sign and that they will not violate the ordinance.
I.
Auto dimming. All permitted EMBs shall be equipped with a sensor or other device that automatically determines the ambient illumination and programmed to automatically dim according to ambient light conditions, not to exceed 0.3 foot candles above ambient light.
J.
Size of electronic message boards:
1.
EMBs within monument signs shall be subject to the sign area limitation set forth in Table 9-3.
2.
EMBs on a canopy shall not exceed five percent of the canopy façade on which located, and may not extend above or below the canopy edge.
A.
Purpose and findings.
1.
Billboards targeting messages at drivers on the interstate and primary highways within the City have a significant adverse impact on the safety of the traveling public when their size, lighting, spacing, location, height or design distract or confuse travelers, interfere with vision, or obscure traffic signs or signals.
2.
Billboards targeting messages at drivers on the interstate and primary highways within the City also have a significant adverse aesthetic impact on the City when they dominate the surrounding environment both visually and physically with their large sizes, bright lighting, close spacing, intrusive locations, and great heights. The adverse aesthetic impact of billboards can be especially harmful at entryways to the City, which are a visitor's first impression of the community.
3.
Therefore, the erection and placement of billboards along the interstate and primary highways within the City are subject to reasonable regulations relative to size, lighting, spacing, location and height to avoid adverse safety and aesthetic impacts.
4.
These regulations further the substantial public interest in protecting private investment in adjoining properties and public investment in the interstates and highways, promote the recreational value of public travel, preserve the natural beauty of the community, provide a favorable first impression of the community and promote the safety of public travel.
B.
Special use permit required for a billboard. In addition to complying with the terms of this article, a special use permit must be obtained in accordance with the procedures set forth in Article 6, Division III of this chapter prior to the erection of a billboard or erection of a digital screen, sign or face on an existing billboard.
C.
Placement of billboards.
1.
Generally. Billboards shall be located on private property.
2.
Spacing. A billboard shall not be located closer than 1,500 feet from any other billboard or 3,000 feet between digital billboards.
3.
Measurement.
a.
Spacing shall be determined based on signs that have received a special use permit or that are signs established as legal non-conforming uses.
b.
Signs having received prior authorization or that are a legal non-conforming use shall have priority over a later applicant in determining compliance with the spacing restrictions.
c.
Where two different applications conflict with each other, so that only one of the applications may be granted, the first application received by the Department will be the first considered for approval. The second application shall remain pending until resolution of the first application. The second applicant shall be advised in writing if the first application considered is granted, and the second application shall be automatically denied. If the first application is denied, the second application shall then be considered.
4.
To preserve the natural beauty and promote the recreational value of public travel in the City, billboards shall not be located within 1,500 feet of a corporate boundary of the City.
5.
Billboards shall not be located adjacent to or within 1,500 feet of any interchange, intersection at grade or safety rest area that is existing or approved for construction. This 1,500 feet shall be measured from the beginning or ending of the pavement widening at the exit from or entrance to the main traveled way or if there is no pavement widening, then from the midpoint of the intersection.
6.
To preserve adjoining property values and avoid adverse aesthetic impacts, billboards shall not be located within 1,500 feet of land zoned for residential purposes.
7.
Billboards shall be permitted only within 660 feet of the nearest edge of the rights-of-way of the following interstate or primary highways: U.S. Highway 50, Missouri 350 and Federal Interstate I-470.
8.
Billboards shall be permitted only in the following zoning districts: B-P, PI-1 and PI-2 with a special use permit.
9.
No billboard shall be permitted to be mounted, attached or affixed to a building rooftop or the walls of any building.
D.
Size of billboards. Billboards shall not exceed a maximum area for any one sign of 1,200 square feet with a maximum height of 30 feet and a maximum length of 60 feet, inclusive of border and trim but excluding the base or apron, supports and other structural members. The maximum size limitations shall apply to each side of a sign structure, and signs may be placed back to back, double faced, or in a V-type construction with not more than two displays to each facing, but the sign structure shall be considered as one sign.
E.
Setbacks and height of billboards.
1.
To provide a safety zone to prevent injury or property damage from collapse caused by acts of nature or other causes, billboards shall meet the following minimum setback requirements from all points of the sign:
a.
At least 90 feet from its nearest edge to the rights-of-way of any interstate or primary highway;
b.
At least 90 feet from all property lines and all roofed structures; and
c.
At least 90 feet from any other structure that would require a building permit for its construction.
2.
To provide a further safety zone to prevent injury or property damage from collapse of billboards caused by acts of nature or other causes, billboards shall, not exceed 30 feet in height above the grade of the rights-of-way from which it is viewed. In cases where the grade at the location of the proposed billboard is higher than the grade of the right-of-way adjacent to which it is located, the City may require the overall height of the sign to be lowered as a condition of granting a permit to prevent the sign from unreasonably detracting from the visibility of other neighboring signs or properties.
3.
The application for the billboard sign permit shall contain documentation to the satisfaction of the Director that the applicant has secured the legally enforceable right to prevent the erection of structures within the setback zones. No building permit shall be issued for construction of any structure within the setback clearance zone.
F.
Service drives to billboards. Billboards shall be accessible by means of a paved drive that is internal to the lot or parcel on which the sign is located. All vehicles, equipment, and people used to build, service, maintain, and repair the signs must confine their activity so as not to interfere with pedestrian or vehicular traffic on public roads.
G.
Digital billboards. In addition to those regulations established for general billboards in this article, the following regulations shall also apply to digital electronic billboards:
1.
Digital billboards may utilize the multiple advertisement display format that allows the digital sign face to change, immediately, from one scene, message, image and/or advertisement to another. Transitions between each message, image and/or advertisement shall be immediate and shall occur simultaneously on the entire display area. Each scene or advertisement shall be displayed for a minimum of eight seconds before changing to another so as not to simulate a moving display.
2.
No digital billboard shall display light of such intensity or brilliance as to cause glare or otherwise impair the vision of a driver or result in a nuisance. No digital billboard shall be of such intensity or brilliance that it interferes with the effectiveness of an official traffic sign, device or signal. To that end, digital billboard intensity of illumination shall be established by the Director at the time of installation and may be adjusted periodically upon the Director's request so as not to interfere with the enjoyment of adjacent uses, impair the vision of the driver of a motor vehicle on any portion of the traveled way, or interfere with the effectiveness of an official traffic sign, device, or signal. The Director's decisions under this subsection may be appealed to the Board of Zoning Adjustments in accordance with Article 14 of this chapter.
H.
Additional information required prior to permitting of a billboard.
1.
The Director will not accept a sign permit application for a billboard until a permit has been issued by the Missouri Highway and Transportation Commission.
2.
Billboards shall not be permitted before the applicant has submitted the following certifications from the appropriate professionals registered in Missouri:
a.
Certification from a professional engineer registered in the State of Missouri that the soil and subsoil surface is capable of accepting the projected loads;
b.
Certification from a professional engineer registered in the State of Missouri as to the electrical portion of the sign;
c.
Certification from a professional engineer registered in the State of Missouri as to the structural strength of the sign; and
d.
A certified boundary survey from a surveyor registered in the State of Missouri, of the site and its setback/clearance zones.
3.
Billboards shall not be permitted before the applicant has submitted a sign survey to indicate the relative vertical and horizontal distances between the proposed sign and all principal freestanding signs within 1,500 feet or, for digital billboards, within 3,000 feet. If by reason of height, size or spacing, the proposed sign creates a significant disharmony with a principal freestanding sign within 1,500 feet or unreasonably detracts from the visibility of other neighboring signs or properties, the City may require reasonable modification of the billboard's dimensions to cure these deficiencies as a condition to granting a permit.
4.
Billboards shall not be permitted before the applicant has submitted to the City financial security in the form of a bond, letter of credit, or other financial security as approved by the Director; a right of access; and any other measures necessary and sufficient to ensure removal of signs that are not validly permitted or that constitute a nuisance.
I.
Annual inspection of billboards.
Owners of all billboards erected after the effective date of this chapter shall be required to submit an annual inspection report from a Missouri Licensed engineer concerning to the sign's structural integrity. The certification shall be done on or before July 1 of each year. Failure to submit a report shall result in the immediate revocation of the sign's permit.
A.
Abandonment defined.
1.
Any sign that provides notice of a special event or a temporary event or any other temporary purpose that has occurred shall be deemed to have been abandoned.
2.
Any sign that fails to meet the maintenance requirements of this article shall be deemed to be abandoned.
B.
Sign removal.
1.
Prohibited signs may be removed immediately by an order of the Director.
2.
Signs that are deemed to be abandoned shall be removed by the owner of the sign or owner of the premises within 30 days from the written notice by the Building Official. The Building Official shall have the discretion to grant an additional 30 days for the required improvements to be made provided substantial progress is being made to correct the deficiencies and a written request for an extension is received at least five working days before the end of the original notice. Any signs not removed within the time period required by this subsection may be removed by the City and all costs charged to the owner of the premises upon which the sign was located, or the owner of the sign itself.
3.
Should any sign become insecure or in danger of falling or otherwise unsafe in the opinion of the Building Official, the owner or person or firm maintaining the sign shall, upon written notice from the Building Official, forthwith in the case of immediate danger and in any case within ten days, remove such sign or secure it in a manner approved by the Building Official. Any sign not removed or secured within ten days from the written notice may be removed by the City and all costs charged to the owner, agent, or person having beneficial interest of the building or premises upon which the sign was located, or in the sign itself.
4.
If any sign is installed, erected, or constructed in violation of this article, the owner or person or firm maintaining the sign shall, upon written notice from the Building Official, within ten days, remove the sign or bring it into compliance with this article. Any sign not removed or properly altered within ten days from the written notice may be removed by the City and all costs charged to the owner, agent, or person having beneficial interest of the building or premises upon which the sign was located, or in the sign itself.
Table 9-3. Permitted Permanent Signs
(Ord. No. 9429, § 1, 5-31-2022; Ord. No. 9922, § 1(Att. C), 6-11-2024)
- SIGNS
This article is intended to:
A.
Regulate existing and proposed signs of all types;
B.
Implement the Comprehensive Plan;
C.
Protect the public health, safety and general welfare;
D.
Protect state and federal constitutional rights to free speech;
E.
Protect property values;
F.
Create a more attractive economic and business climate;
G.
Enhance and protect the physical appearance of Lee's Summit;
H.
Preserve the scenic and natural beauty of Lee's Summit and provide a more enjoyable and pleasing community; and
I.
Promote attractive signs which clearly present the visual message in a manner that is compatible with their surroundings.
A.
General findings. The City finds that the standards and procedures in this article:
1.
Implement the goals and policies of the Comprehensive Plan by establishing uniform standards and procedures to control the size, type, number, design, placement, illumination and maintenance of signs;
2.
Protect public health and safety by:
a.
Minimizing visual distractions and obstructions that contribute to traffic accidents,
b.
Prohibiting signs that constitute a traffic hazard or obstruct the visibility of motorists, bicyclists or pedestrians, or cause confusion by virtue of visual similarity to traffic control signs,
c.
Reducing hazards that are caused by signs that overhang or project over public rights-of-way,
d.
Providing more visual open space, and
e.
Preventing potential deterioration of the community's appearance and attractiveness that would create a blighting influence;
3.
Encourage signs that are attractive and functional for the type of establishment to which they pertain, and that are in scale and architectural harmony with the project site, project building(s), adjacent buildings and development in the district or neighborhood in which they are located;
4.
Reduce visual clutter and physical obstructions caused by a proliferation of signs that could diminish the City's image, property values and quality of life;
5.
Keep signs within a reasonable scale with respect to the building(s) to which they relate;
6.
Encourage the upgrading, updating or removal of signs that are poorly maintained, out of character with their surroundings, or do not conform to this article; and
7.
Prevent signs that are potentially dangerous to the public due to structural deficiencies and disrepair.
B.
Design. The appearance, character and quality of a community are affected by the location, size, construction and graphic design of its signs. Therefore, signs should convey their messages clearly and simply to be compatible with their surroundings.
A.
This article applies to all signs that are visible from a public right-of-way, adjacent property, or outdoor areas of public property.
B.
No signs shall be erected, placed, displayed, or maintained in any district within the City of Lee's Summit, except as specifically allowed in this article.
A.
This article regulates signs in a manner which is consistent with the speech freedoms of both the United States and Missouri Constitutions and the Missouri Statutes, and is content neutral.
B.
Notwithstanding any other provision of this article, no sign is subject to any limitation based on its content. Any sign authorized in this chapter may contain any non-commercial copy in lieu of any other copy.
A.
This article does not apply to the following:
1.
Architectural features;
2.
Flags, government;
3.
Governmental signs and legal notices;
4.
Historical markers;
5.
Holiday decorations which would not otherwise meet the definition of any type of sign set forth herein;
6.
Incidental signs that are attached to a building or window and do not exceed one square foot;
7.
Interior signs, including interior window signs;
8.
Manufacturer's marks;
9.
Property address sign, not exceeding two square feet;
10.
Warning signs, that are posted on private property and do not exceed three square feet in area;
11.
Signs preempted from regulation by state or federal law.
B.
See Section 9.110 for signs that are regulated by this article, but exempt from sign permits.
The following signs are prohibited as stated below, except as otherwise provided in this article:
A.
Abandoned sign;
B.
Animated or moving sign;
C.
Attention attracting device;
D.
Beacon;
E.
Flag, commercial;
F.
Home occupation sign;
G.
Human sign; costumed characters;
H.
Inflatable display;
I.
Internally illuminated signs with white background;
J.
Obscene sign;
K.
Off-premise sign, excluding billboards;
L.
Painted wall sign;
M.
Painted and/or architectural wood sign (except as approved by planning commission);
N.
Pennant/streamer;
O.
Pole sign;
P.
Portable sign;
Q.
Private sign, placed on public property;
R.
Projection sign;
S.
Raceway, except as further provided in this article;
T.
Roof sign;
U.
Snipe sign;
V.
Sound or smoke emitting sign;
W.
Window sign, exterior;
X.
Any sign or sign structure determined by the Director to be structurally unsafe or a hazard to safety or health by reason of inadequate maintenance, dilapidation, or abandonment;
Y.
Any sign which obstructs the vision of drivers, or unduly distracts attention of drivers, or obstructs the visibility of any traffic sign or traffic control device by reason of size, location, coloring, or illumination;
Z.
Any sign which obstructs free ingress and egress from a required door, window, fire escape, or other exitway, and any other sign prohibited by the building code;
AA.
Any sign unlawfully installed, erected, or maintained;
BB.
Signs in the right-of-way, excluding governmental signs and traffic signs;
CC.
Signs that are directed to incite or produce imminent lawless action and are likely to incite or produce such action, as determined by the Director;
DD.
Signs that convey threats of violence that are directed at a person or group of persons that have the intent of placing the target at risk of bodily harm.
A.
This article contains numerous graphics, pictures, illustrations, and drawings in order to assist the reader in understanding and applying the sign requirements. However, to the extent that there is any inconsistency between the text of this article and any graphic, picture, illustration, or drawing, the text controls unless otherwise provided in the specific section.
B.
The following words and terms as used in this article have the meanings stated in this section:
1.
Abandoned sign. Any sign remaining in place or not maintained for a period 90 days after it no longer advertises or identifies an ongoing business, product or service available on the establishment premises where the display is located.
2.
Abandoned sign structure. A sign structure which:
a.
By reason of neglect, damage or deterioration, requires repair, and
b.
The owner, or other party responsible for maintaining the sign, fails to undertake and complete the repairs within 30 days after written notice to do so from the City.
3.
Address. A sign that displays the official address of the property or building.
4.
Animated or moving sign. A sign depicting motion, the act of motion, action, light or color changes through environmental, mechanical, or electrical means or through patterned illusionary movement. This definition includes a person or figure, whether costumed or not, located outside a building or use, for the purpose of attracting attention to said business or use. This definition does not include electronic message boards, as defined herein and further regulated in Division VI of this article.
5.
Architectural features. Decorative materials, embellishments, attachments, or other elements of buildings that do not contain letters, trademarks, moving parts or lights. Examples include columns, cornices, arches, dormers, public and private art, and sculptures attached to the building.
6.
Architectural support structure. A structure that serves as the base of a sign, or the structural members supporting sign, containing architectural features or designs to provide a decorative finish or covering over the supporting members.
7.
Attention attracting device. Any flasher, blinker, animation, banner, clock or other object designed or intended to attract the attention of the public to an establishment or to a sign.
8.
Attached sign. An "attached sign" is a sign that is attached to a building. The term "attached sign" includes any awning sign, canopy sign, marquee sign, over canopy sign, painted wall sign, projecting sign, under canopy sign, or wall sign, defined as follows:
a.
Appliqué sign. A commercial sign made of flexible film material similar to a decal that is applied to a wall surface in a manner that can also be easily removed without damaging the wall surface. Such signs are usually applied by heat and adhere to wall surfaces without the use of any other means.
Awning Sign
b.
Awning sign. A sign that is painted, stenciled or attached to the surface of an awning. An "awning" means an overhead covering that projects from and is supported by the wall of a building to shield a doorway, walkway, or window from inclement weather or the sun. Awnings are slanted, sloped, or rounded; are often made of non-rigid material such as fabric or flexible plastic, supported by a rigid frame; or can be constructed with rigid materials, such as metal. An awning may be retractable into the face of the building.
Awning Sign
c.
Canopy sign. A sign attached to the surface of a canopy. A "canopy" means an overhead structure made of rigid material, parallel to the ground, which is either: 1) attached perpendicular to a building wall and extends at least 12 inches from the face of the building, or 2) a freestanding overhead structure supported by posts. A canopy may also be referred to as a "marquee."
Canopy or Marquee Sign
d.
Marquee sign. See "Canopy sign."
e.
Over canopy sign. A sign on the top of a canopy over a covered porch or walkway, to identify the tenant of the adjoining space.
Over Canopy Sign
f.
Painted wall sign. Any sign painted, drawn or sculpted on the exterior surface of a building or other structure depicting any business, service or product.
Painted Wall Sign
g.
Projecting sign. A sign which is supported by a building wall or column, and which has its copy area oriented perpendicular to the building wall or column supporting it; or secondly, a sign, any part of which extends more than 12 inches from the building wall. (Note: A sign extending less than 12 inches from the building wall is considered a wall sign.)
Projecting Sign
h.
Under canopy sign. A sign suspended from the underside of a canopy, a covered porch or a walkway.
Under Canopy Sign
i.
Wall sign. A sign that is fastened directly to the exterior wall of a building and extends from the surface of the wall no more than 12 inches. (Note: A sign extending more than 12 inches from the building wall is considered a projecting sign.)
Wall Sign
9.
Awning sign. See "Attached sign."
10.
Banner. A sign made of fabric, plastic, or vinyl or similar non-rigid material, and is either: 1) attached to a building or structure or 2) attached to posts, stakes or other temporary framing mechanism. A banner may be rectangular, or in the shape of a quill, sail, feather, blade or teardrop, mounted on a solid or flexible pole or cord. This definition does not include flags, pennants or streamers.
Banner Attached to Wall
Banner, ground mounted
11.
Beacon. Any stationary or revolving light which flashes, projects or directs one or more beams of single or multiple colored light, in any manner which, intended or not, attracts or diverts attention.
12.
Billboard. Large outdoor advertising sign (usually 12 feet by 25 feet or greater) erected alongside a highway. A billboard is a specific type of off-premises sign.
13.
Canopy sign. See "Attached sign."
14.
Changeable copy. Characters, letters, numbers, or illustrations that can be manually replaced or altered through the placement of letters or symbols on a panel mounted in or on a track system.
15.
Construction sign. See "Temporary sign."
16.
Directional sign. Sign designed to provide direction to pedestrian and vehicular traffic within a facility.
17.
Directory sign. See "Multi-tenant sign" under "Freestanding sign."
18.
Digital display. A sign which uses electronic means to display changeable or intermittent images, such as by turning on or off various lighting elements. This includes any illuminated sign on which the illumination is not kept stationary or constant in intensity and color at all times when the sign is in use. The term includes display technology such as LED (light emitting diode) or digital displays which can vary in color or intensity, or any functionally equivalent system. This sign type is also known as a "changeable electronic variable message" sign. A digital sign is a form of electronic message board (EMB).
19.
Electronic message board (EMB). A sign or portion of a sign with a fixed or changing display/message which can be electronically changed or rearranged without altering the face or the surface of the sign.
20.
Elevation. A two-dimensional drawing, drawn to scale, showing horizontal and vertical elements of a building or structure, including, but not limited to, walls, roof lines and other architectural features.
21.
Event sign. See "Temporary sign."
22.
External indirect lighting. See "Illumination, external indirect."
23.
Façade. That portion of any exterior elevation of a building extending vertically from grade to the top of the parapet wall or eaves and horizontally across the entire width of the building elevation, including slanted wall surfaces sometimes referred to as a mansard.
24.
Façade, multi-tenant. Same as Façade except applies only to individual tenant leased space.
25.
Flag, commercial. A piece of fabric or other flexible material, usually rectangular in shape, with distinctive colors and patterns that displays the symbol(s) of a company, or that advertises a product or service.
26.
Flag, government. A piece of fabric or other flexible material, usually rectangular in shape, with distinctive colors and patterns that displays the symbol(s) of a nation, state, or local government.
27.
Foot candle. A measure of illuminance. Illuminance is the amount of light coming from a lit object and striking an unlit object at a given distance away. One foot candle is the equivalent light coming from a wax candle and striking an unlit object at a distance of one foot away.
28.
Freestanding sign. A "freestanding sign" means a sign that is permanently attached to the ground and that is wholly independent of any building or other structure. The term "freestanding sign" includes, but is not limited to, any ground sign, hanging sign, landscape wall sign, menu board, monument sign, multi-tenant monument sign, pillar sign, pole sign, sandwich board, or subdivision monument sign, defined as follows:
a.
Ground sign. A freestanding sign, other than a pole sign, which is: (1) supported by at least two architectural support structures, (2) pedestrian scale or low to the ground, and (3) not directly in contact with the ground.
Ground Sign
b.
Hanging sign. A sign which is suspended from the underside or attached to the side of a wooden or iron post.
Hanging Sign
c.
Landscape wall sign. A sign consisting of individual letters mounted on a screen (as defined in Section 8.710), perimeter wall or retaining wall.
Landscape Wall Sign
d.
Drive-through facility sign. An outdoor sign which is part of drive-through or drive-in facilities. This type of sign may include, but is not limited to, a changeable point of purchase advertising display that allows the retailer to list products and prices, for example, the bill of fare for a fast food restaurant.
Drive-through Facility Sign
e.
Monument sign. A freestanding sign in which the entire bottom of the sign is in contact with the ground, or which is mounted on a solid base at least two-thirds of the width of the sign face, providing a solid and continuous background for the sign face from the ground to the top of the sign.
Monument Sign
f.
Multi-tenant sign. A sign structure designed with two or more removable panels to identify the tenants in a building with more than one tenant, or in a development with more than building.
Multi-tenant Sign
g.
Pillar sign. A slender, three-dimensional freestanding vertical sign.
Pillar Sign
h.
Sandwich board. A portable sign not secured or attached to the ground or surface upon which it is located, but supported by its own frame and forms the cross-sectional shape of the letter "A" when viewed from the side.
Sandwich Board
i.
Subdivision monument sign. A monument sign that is located at an entrance of a residential subdivision and is associated with identification of the subdivision.
Subdivision Monument Sign
29.
Glare. Glare results from areas of high brightness in the visual field and can cause discomfort, irritation and obscuration of the message.
30.
Governmental sign. Any sign placed by any city, county, state or federal governmental agency.
31.
Ground sign. See "Freestanding sign."
32.
Halo-lighting. See "Illumination, internal indirect."
33.
Hanging sign. See "Freestanding sign."
34.
Historical marker. A plaque or sign to commemorate a person, place or event of historic interest. These markers are generally placed by the city, county, state or national historical organization.
35.
Home occupation sign. A sign which identifies, advertises, or attracts attention to any home occupation as defined in this chapter.
36.
Human sign. See "Animated or moving sign."
37.
Illuminated sign. A sign lighted by or exposed to artificial lighting either by lights on or in the sign or directed toward the sign.
38.
Illumination, external indirect. A source of external illumination located away from the sign, which lights the sign, but the direct light source is not obviously visible to persons viewing the sign from any street, sidewalk or adjacent property.
39.
Illumination, internal. A source of illumination contained entirely within the sign which makes the contents of the sign visible at night by means of light being transmitted through a translucent material, but wherein the source of the light is not visible.
40.
Illumination, internal indirect. A source of illumination entirely within an individual letter, cabinet or structure which makes the sign visible at night by means of lighting the background upon which the individual letters are mounted. The letters are typically opaque, and thus are silhouetted against the background. The source of illumination is not visible. Also called "halo" or "reverse channel" lighting.
41.
Incidental sign. An announcement or other display providing information about the occupancy or conduct of business permitted on a premises, such as logos of credit cards accepted on the premises, hours of operation, a "closed" or "open" sign, emergency contact person name and telephone number, street address, "help wanted," "no loitering or solicitations," security system notices, notices required by law, and similar information.
42.
Inflatable display. A display, object or sign that is intended to be filled with air or other gas that depicts any container, figure, product, object or message.
Inflatable Displays
43.
Interior sign. Any sign placed within a building, including interior window signs and interior window displays.
44.
Internal lighting. See "Illumination, internal."
45.
Landscape wall sign. See "Freestanding sign."
46.
Legal notice. A sign furnished by the City for the purpose of informing the general public of the time and place of the public hearing on a development application associated with the property or properties.
47.
Manufacturer's marks. Brand names, logos, or instructions on products, product containers, structures, or dispensers that are an integral part of the product or the product's packaging that customarily remain attached to the product or product's packaging.
48.
Marquee sign. See "Attached sign."
49.
Menu board. See Drive-through facility sign under "Freestanding sign."
50.
Model home sign. See "Temporary sign."
51.
Monument sign. See "Freestanding sign."
52.
Multi-faced sign. A sign structure that contains two or more sign face surfaces that are located on different sides of the structure and are connected or separated from each other at their nearest point by no more than three feet.
Multi-faced Sign
53.
Multi-tenant sign. See "Freestanding sign."
54.
Multi-tenant non-residential development. A single office, commercial or industrial property that is designed or intended for occupancy by two or more businesses.
55.
Neon sign. An internally illuminated sign containing glass tube lighting in which a gas and phosphors are used in combination to create a colored light. A neon sign is either:
a.
An illuminated sign where a neon glass tube provides the illumination but the lighting tube is not visible; or
b.
Exposed neon, where the glass tube lighting is meant to be visibly seen and creates the signage.
56.
Obscene sign. A sign which contains material that when taken as a whole (i) applying contemporary community standards, its predominant appeal is to prurient interest in sex; and (ii) the average person, applying contemporary community standards, would find the material depicts or describes sexual conduct in a patently offensive way; and (iii) a reasonable person would find the material lacks serious literary, artistic, political or scientific value.
57.
Off-premises sign. A sign directing attention to a specific business, product, service, entertainment event or activity, or other commercial activity that is not sold, produced, manufactured, furnished or conducted at the property upon which the sign is located. A billboard is a specific type of off-premises sign; see "billboard" definition.
58.
On-premises sign. Any sign that identifies, advertises or attracts attention to a business, product, service, event or activity sold, existing or offered upon the same property or land use where the sign is displayed.
59.
Over canopy sign. See "Attached sign."
60.
Painted wall sign. See "Attached sign."
61.
Pennant/streamer. Any small strips of lightweight plastic, fabric, or similar material shaped triangularly or rectangularly, suspended from a rope, wire, or string, usually in a series. The term "pennant" shall not include a "banner" or an "official or personal flag" as regulated herein.
Pennant/Streamer
62.
Pillar sign. See "Freestanding sign."
63.
Pole sign. A freestanding sign that is mounted on a pole, tube, or other fabricated member without any architectural covering of the support structure.
Pole Sign
64.
Political sign. See "Temporary sign."
65.
Portable sign. A sign that is not permanently affixed to one location and has the capability of being moved from one site to the next site, including any vehicle or trailer containing any advertising matter, words, symbols, or pictures, that is parked on public or private property, for the primary purpose of advertising or directing attention to a business. This definition does not include sandwich sign or permitted temporary sign.
Portable Sign
66.
Private sign on public property. Any sign for a specific business, product, service, entertainment event or activity, or other commercial activity that is located on property owned by any city, county, state or federal governmental agencies.
67.
Projection sign. A sign which is projected onto a building or structure.
68.
Projecting sign. See "Attached sign."
69.
Public right-of-way. A strip of land acquired by reservation, dedication, forced dedication, prescription, or condemnation, and used or intended to be used, wholly or in part, as a public street, alley, walkway, drain or public utility line.
70.
Raceway. A metal conduit or channel containing the electrical power lines for illuminated signs.
Raceway
71.
Real estate sign. See "Temporary sign."
72.
Roofline. The fascia, soffits, guttering, bargeboards and cladding that form the frontage immediately below the roof and the eaves of a building. Essentially it's where the roof meets the wall material of the building.
73.
Roof sign. A sign that is mounted on the roof of a building; is located above the roofline; or is attached to a structure located on a roof. This definition does not include a sign attached to a wall located below the uppermost roofline of a building, or to an over canopy sign which is located below the roofline; or to a sign mounted on a vertical, or nearly vertical, parapet or mansard.
Roof Sign
74.
Sandwich board. See "Freestanding sign."
75.
Sight triangle. The triangular area for sight distance preservation defined by the American Association of State Highway and Transportation Officials (AASHTO) "Green Book." This sight triangle is normally formed by lines at least 25 feet in length along the edges of the pavement of intersecting streets or a driveway intersecting a street, from their point of intersection.
Sight Triangle
76.
Sign. Any object, device, display, or structure, or part thereof, that is used to advertise, identify, display, or attract attention to an object, person, institution, organization, business, product, service, event, or location by any means, including words, letters, figures, design, symbols, fixtures, colors, illumination, or projected images.
77.
Sign face. The area or display surface used for the message.
78.
Sign height. The vertical distance to the highest point of a sign structure, as measured from the average grade at the base of the structure or the lowest vertical point of a projecting structure.
79.
Sign structure. All elements of a freestanding sign, including the sign face, background or decorative elements related to the presentation of the sign's message, and the structural supports.
80.
Snipe sign. Any sign of a material such as cardboard, paper, pressed wood, plastic or metal that is attached to a fence, tree, utility pole or temporary structure or located within a public right-of-way.
81.
Sound or smoke emitting sign. A sign that emits or utilizes in any manner any sound capable of being detected by a person with normal hearing; or a sign that emits smoke, vapor, particles, or odors.
82.
Special event sign. See "Temporary sign."
83.
Stake sign. A non-illuminated temporary sign that is mounted to either a wooden or wire stake that is secured in place by pushing it into the ground.
84.
Streamer. See "Pennant/streamer."
85.
Subdivision monument sign. See "Freestanding sign."
86.
Temporary sign. A sign that is posted for a limited period of time or not permanently attached to the ground, a building, or a load-bearing structure.
87.
Tenant. One who possesses or occupies land or buildings by title, under a lease, or through payment of rent; an occupant, inhabitant, or dweller of a place.
88.
Under canopy sign. See "Attached sign."
89.
Uniform sign plan. Coordinated drawings and specifications that establish a unified design concept with regard to the location, materials, size, letter style, and color of all signs to be placed on a property or series of adjacent properties.
90.
Wall sign. See "Attached sign."
91.
Warning sign. A non-advertising sign that conveys a message of caution, warning, or danger. Examples of warning signs include, but not limited to, "Danger High Voltage," "No Dumping," and "No Trespassing."
92.
Window sign, exterior. Any sign posted, painted, placed, affixed to or over the exterior of any window.
93.
Window sign, interior. Any sign posted, painted, placed, affixed to or over the interior of any window.
94.
Window display, interior. The display of merchandise or objects associated with a business or institution that is located interior to a building, and that is not posted, painted, placed, or affixed to a window.
C.
New signs not listed. Any new sign not identified above shall be interpreted by the Director with appeal to Planning Commission.
(Ord. No. 9922, § 1(Att. A), 6-11-2024)
A.
Sign area. To determine compliance with the maximum allowable sign areas permitted under this article, the area of a sign shall be considered the area of the sign face unless otherwise stated.
1.
Sign face area.
a.
The area of a sign face is computed as the area within the smallest rectangle enclosing the limits of a sign face, or the combination of the areas of all such rectangles delimiting each sign face, together with any frame or material, texture, or color forming an integral part of the sign face or used to differentiate the sign face from the structure upon which it is placed.
b.
The sign face area does not include any of the following elements outside of the rectangle that delimits the sign face:
(1)
The structure, supports or uprights on which the sign face is placed, and
(2)
Any part of the sign structure that does not contain any message or idea and is purely structural or decorative in nature. This includes any base or frame of a monument sign.
Measuring Sign Face Area and Sign Height
Measuring Sign Face Area
c.
If the sign includes words, letters, figures, symbols, logos, fixtures, colors, or other design elements that routinely change from time to time, the sign face area includes the entire area within which:
(1)
The changeable copy is place;, and
(2)
Any frame or material, texture, or color forming an integral part of the sign face or used to differentiate the sign face from the structure upon which it is placed.
d.
Any open space contained within the limits of the rectangle delimiting the sign face is included in computing the area of the sign face, sign face module, or sign structure.
e.
For multi-faced signs, when the sign face surfaces are parallel (back-to-back), or where the interior angle formed by the faces is 45 degrees or less, the area of the sign is the area of the largest side. For all other multi-faced signs, the area of the sign is the total area on all sides that can be viewed at one time from any angle.
B.
For purposes of calculating permitted sign area as a percentage of building facade, the following measurements apply:
1.
The area of a building façade shall be computed as width times height of the building, not including the roof.
2.
If the building façade has one or more offsets of less than five feet, the entire façade, without regard for the offsets, may be counted as a single plane of the building. If the building façade has an offset of five feet or greater, each plane of the building shall be counted as a separate façade.
Measuring Façade Area
3.
For multi-tenant buildings, the building façade area shall be the width times height of the tenant space occupied by the business.
Measuring Façade Area
4.
For attached awning and canopy signs, the building façade area shall be the width of the awning or canopy times height of the building.
C.
Sign structure area. For freestanding signs, the sign structure area includes every part of the sign, including the sign area, as defined above, plus all other elements of the sign, including supports, uprights, base, frame, decorative and design elements, and any open space contained within the limits of the rectangle delimiting the sign structure.
(Ord. No. 9922, § 1(Att. A), 6-11-2024)
A.
Attached sign. For attached signs, sign height is the vertical distance from the furthest points along the top and the bottom of the sign area.
B.
Freestanding sign. For freestanding signs, sign height is the vertical distance from grade adjacent to the sign footing, to the top of the sign, including the support structure and any design elements.
Measuring Sign Face and Sign Height
(Ord. No. 9922, § 1(Att. A), 6-11-2024)
A.
Sign permit required. No person shall install, erect, display, alter, move or replace any non-exempt sign without first obtaining a sign permit issued by the Director in accordance with this division. This section does not apply if the sign is exempt from sign permits as provided below.
A.
Electrical permit. An electrical permit shall be obtained, in addition to a sign permit, if required under Chapter 7 of the Code of Ordinances.
B.
Business license requirement. The Director shall issue sign permits only to:
1.
Individuals, companies or organizations that possess a valid occupation license in the City, or
2.
Persons or entities that are exempt from an occupation license.
A.
This article does not require sign permits for:
1.
Changing the message in a changeable copy sign.
2.
Exempted signs listed in this article.
3.
Sign panel replacement on multi-tenant sign, provided the panel to be replaced does not exceed six square feet.
4.
Temporary signs, non-commercial, including, but not limited to, construction signs, garage sale signs, home parade signs, political signs, real estate signs, and opinion signs.
5.
Special event signs, which are approved as part of a special event permit, per Article 6, Division V.
6.
Repainting, cleaning or other normal maintenance of sign or sign structure for which a permit has previously been issued so long as the sign display or sign structure is not modified or enlarged in any way. The replacement of a sign panel, except as noted above, is considered a structural change that requires a sign permit.
B.
While the signs listed in Subsection A. are exempt from the sign permit requirements, they are subject to all other applicable requirements of this article.
A.
Sign permit requirements. An application for a sign permit shall be made in writing upon a form provided by the Planning and Development Department. The application is to be accompanied by the written consent of the owner, lessee, agent, or trustee having charge of the property on which the sign is proposed to be located, and the following information:
1.
Accurate and scaled site plan showing the location of the property lines, buildings, parking areas, driveways, landscaped areas, utility lines, and the existing and proposed freestanding signs on the site.
2.
Accurate and scaled building elevation(s) showing existing and proposed attached sign(s) (exempt signs need not be shown).
3.
Accurate and scaled plans, details and samples showing the location, dimensions, materials and illumination of each proposed sign.
4.
Photographs of the proposed sign location and the existing signs.
5.
Any electrical permit required and issued for the sign.
6.
Any other information that the Director determines is needed to determine whether the proposed sign complies with the intent of this article.
B.
Fees and penalties.
1.
Every applicant shall, before the issuance of a sign permit, pay to the City the sign permit fee(s) as established by the latest Schedule of Fees and Charges, adopted by the City Council.
2.
Any person who commences any work on a sign or sign structure prior to obtaining the necessary sign permit(s) shall pay an additional penalty equal to the amount of the permit fee as established on the adopted Schedule of Fees and Charges. The payment of this additional penalty does not exempt any person from compliance with all other provisions of this code nor any penalty prescribed by law.
A.
If the sign permit application is complete, the Director shall review the sign permit application.
B.
If the sign permit complies with all applicable requirements of this article, the Director shall issue the permit.
C.
If the required Planning Commission approval has been obtained (see below), the Director shall issue the permit.
D.
The Director may issue the permit with conditions needed to ensure compliance with the requirements of this article.
A.
Planning Commission approval shall be required for any sign(s) for which a sign permit cannot be granted administratively without further authorization.
B.
Planning Commission approval is not required for any sign(s) that can be approved administratively.
C.
A Planning Commission sign application is not required when approval of a sign modification is granted by the City Council as part of a Preliminary Development Plan, in accordance with Article 2.
D.
The Planning Commission shall not grant approval for a prohibited sign, as identified in this article.
E.
When required, a Planning Commission sign application shall be submitted in accordance with the general application requirements and plan submission requirements in Section 2.040, including the fee(s), as established by the latest Schedule of Fees and Charges, adopted by the City Council.
F.
If a sign application is approved by the Planning Commission, the applicant shall apply for a sign permit for each sign so approved, which shall be issued by the Director upon satisfaction of the sign permit requirements.
A.
The Commission may consider sign applications for permitted permanent sign types listed in Table 9-3 which exceed the maximum number of signs permitted, maximum sign area, or maximum height. In reviewing the sign application, the Commission may consider:
1.
The purpose and intent of this article,
2.
Use of the facility,
3.
Size of the site,
4.
Height of the building,
5.
Number, size and height of signs on surrounding properties,
6.
Number, size and height of signs previously approved for similar uses within the community,
7.
Surrounding zoning and land uses,
8.
Topography of the site, and
9.
Any other factor relating to:
a.
The physical character of the sign, excluding content except for obscenity,
b.
Its physical relationship to the principal building and site, and
c.
Any unique visibility considerations.
A.
A sign permit becomes null and void unless:
1.
The work on the site authorized by that permit is commenced within 180 days after its issuance, or
2.
The work authorized on the site by that permit is suspended or abandoned for a period of 180 days after the time the work is commenced.
B.
If a permit becomes null and void, the applicant shall not commence the activities authorized by the permit until a new sign permit is obtained.
C.
A sign permit does not authorize any violations of any provisions of this code or of any other City ordinance. The Director may stop any sign or advertising structure installation which violates this article, or any other City ordinance.
D.
The Director may suspend or revoke a permit issued in error or based on incorrect, inaccurate, or incomplete information, or in violation of any City ordinance or regulation. The applicant may appeal a revocation with the Board of Zoning Adjustment pursuant to Article 14.
A.
An applicant may appeal the failure to issue a sign permit.
B.
A permit holder may appeal the revocation of an issued sign permit.
C.
Appeals are filed with the Board of Zoning Adjustment pursuant to Articles 2 and 14.
A.
On-premise requirement. All signs shall be located on the same premises where the product or merchandise being advertised is located. This restriction does not apply to:
1.
Situations where this article allows off-premise advertising, or
2.
Non-commercial speech.
B.
Signs in the right-of-way prohibited. No sign shall be erected in, located in, extend into or over, a public right-of-way, except where specifically allowed by this article.
C.
Interference with safety provisions. No sign shall interfere with the free ingress or egress of any fire escape, exit, standpipe, or window, or obstruct any required ventilator or door stairway.
D.
Sight triangle. No sign shall be located within a sight triangle, as defined herein.
E.
Conformance to building codes.
1.
Signs shall be designed to conform to all structural and wind-load resistive standards of the Building Code (Chapter 7 of the City Code).
2.
All signs involving internal lights or other electrical devices or circuits shall display a label certifying it as being approved by the Underwriter's Laboratories, Inc.
3.
All electrical service to a sign shall comply with the Electrical Code (Chapter 7 of the City Code).
4.
Clearance from all electrical power lines shall conform to the requirements of the Electrical Code (Chapter 7 of the City Code).
F.
Attachments to freestanding signs. No guys, braces, attachments, banners, flags, inflatable display or other similar devices shall be attached to any freestanding sign.
G.
Sign maintenance. All signs, together with all their supports, braces, guys, and anchors, shall be kept in good repair and, unless constructed of galvanized or noncorroding metal, shall be given a protective coating as necessary to maintain a clean appearance an safe condition. All signs shall be maintained in accordance with all City ordinances, including ordinances concerning nuisances and vegetation.
A.
Applicability. Attached signs shall conform to the standards in Table 9-3.
B.
Appliqué signs.
1.
See wall signs, Subsection H.1.
2.
Appliqué signs shall be maintained in good repair and removed at the time the advertised business is no longer associated with the sign.
a.
The appliqué shall be kept in good condition for the life of the sign. An appliqué shall be deemed to be in a state of disrepair when 25 percent or more of the display surface area contains peeling or flaking surface, or is otherwise not preserved in the manner in which it was originally created.
b.
The display surface shall be kept clean and neatly painted and free from corrosion.
c.
Any appliqué that is not maintained according to the maintenance standards herein established may be ordered removed by the Director, or his/her designee.
C.
Awning signs.
1.
May either be attached to or incorporated into the material of the awning.
2.
When the maximum sign area is a percentage of building facade, the calculation shall be based on the width of the awning times the height of the building.
D.
Canopy signs.
1.
On attached canopies, if the sign area is a percentage of building façade, the calculation shall be based upon the width of the canopy times the height of the building.
2.
On freestanding canopies, the sign area shall be calculated as a percentage of the canopy fascia to which the sign is attached.
3.
On freestanding canopies, canopy signs shall not extend above or below the top or bottom of the canopy fascia.
E.
Over canopy signs.
1.
Are permitted on canopies attached to a building.
2.
Are not allowed on freestanding canopies.
3.
Shall not extend above the roofline of the building.
F.
Projecting signs.
1.
Shall not project more than five and one-half feet beyond the face of the building.
2.
Shall be a minimum of ten feet above the level of any sidewalk from the bottom of the sign.
G.
Under canopy signs.
1.
Shall be rigidly mounted if greater than four square feet in area.
2.
Shall have eight feet of clearance between the base of a rigidly mounted under canopy sign and the sidewalk.
H.
Wall signs.
1.
Shall not obscure window or door openings, other open areas within a building facade, or architectural features such as arches, columns, eaves, cornices, moldings, dormers, pediments, or ornamental materials such as metal, glass or woodwork.
2.
Shall be fastened directly to the exterior wall of a building and extend from the surface of the wall no more than 12 inches.
3.
Shall not have visible exterior raceways or conduit. Exception: Visible exterior raceways or conduit may be permitted for a new electrical sign on an existing structure when considered and approved by the Director of Planning and Development or his/her designee.
I.
Attached signs on multi-tenant buildings.
1.
An attached sign for a particular tenant shall only be permitted on the portion of the building façade corresponding to the space occupied by that tenant.
Façade Area per Tenant
2.
A multi-tenant advertising sign shall not be permitted as an attached sign. This does not apply to building directories at the entrance to a building.
A.
Applicability. Permanent freestanding signs shall conform to Table 9-3, below. Sign permits are required for all permanent freestanding signs, unless otherwise specified below.
B.
General.
1.
Lighting. Any lighting shall be designed to minimize glare in all directions to the greatest extent possible. High intensity lights, such as floodlights, shall not be used to illuminate the sign, except when the light source is shielded or hidden from view at the property or street right-of-way line.
2.
Landscaping. A minimum of 25 square feet of landscaped area, exclusive of the sign structure, shall be located at the base of each principal freestanding sign. The landscaping shall contain living landscape materials consisting of shrubs, and/or perennial ground cover plants spaced throughout the required landscape area.
3.
Spacing. Each freestanding sign shall be located at least 75 feet from any other freestanding sign on the same side of the street. This distance may be reduced upon approval by the Director if it cannot be met due to the location of existing signs on separate but adjoining lots. This reduction shall be the minimum required to maintain the greatest separation possible from existing signs.
4.
Setbacks. There shall be no setback requirement from any property line, provided there is no encroachment on any utility easement or sight triangle, as defined herein.
C.
Driveway/parking lot signs.
1.
In addition to freestanding signs permitted in Table 9-3, freestanding driveway signs shall be permitted as follows:
a.
Maximum of two per driveway entrance.
b.
Maximum area: Six square feet.
c.
Maximum height: Two and one-half feet or 30 inches.
d.
Internal lighting is permitted.
2.
Additional driveway/parking lot signs within the site do not require sign permits.
D.
Ground signs.
1.
The bottom of the sign face of a ground sign shall be no more than four feet above the ground.
E.
Hanging signs.
1.
Hanging signs shall be landscaped as provided above, but are exempt from the minimum landscaped area.
F.
Landscape wall signs.
1.
Signs placed on a landscape wall shall be considered freestanding signs.
2.
The area of a landscape wall sign shall be the sign face area, as described in Section 9.080, Measurement of sign area.
3.
A landscape wall shall not be considered a sign structure for purposes of the maximum sign structure area, provided the landscape wall serves the function of a screening wall, perimeter wall, or retaining wall, as determined by the Director.
G.
Drive-through facility signs.
1.
Additional freestanding signs than those permitted in Table 9-3 are permitted for drive-through and drive-up facilities.
2.
Size, number and placement of drive-through facility signs shall be subject to review by the Director as part of a Final Development Plan.
3.
Drive-through facility signs shall not be counted toward the maximum number of permanent signs in Table 9-3.
4.
Drive-through Facility signs may be internally illuminated or externally illuminated, subject to the lighting condition in Subsection B.1. above.
H.
Monument signs.
1.
Monument sign base. The sign base of a monument sign shall have a width of at least two-thirds of the width of the sign face or cabinet.
2.
Monument sign base materials. The monument sign base shall have a masonry or concrete substructure with an exterior base consisting of durable masonry materials and include brick, split or scored concrete masonry units (CMU), natural or synthetic stone, or other architectural material(s) that, in the opinion of the Director, meet the intent of this section. Painted surfaces and wood shall not be used.
I.
Pillar signs.
1.
Maximum width of each sign face is three and one-half feet.
2.
Shall be mounted on a masonry base with a maximum height of two feet. Overall maximum permitted height is 20 feet.
J.
Sandwich boards.
1.
Sandwich boards are permitted in all commercial districts.
2.
One sandwich board is allowed per tenant space, in addition to other permitted signs.
3.
Sandwich boards shall be placed in front of the tenant space being advertised. If multiple tenants are advertised on one sign, the sandwich board shall be placed in front of one of the businesses being advertised.
K.
Subdivision monument signs.
1.
Subdivision monument signs are allowed in any district.
2.
Up to two subdivision monument signs are allowed at the entrance of a subdivision to an arterial or collector street.
A.
Applicability. Temporary signs shall conform to the standards and requirements within this article unless the sign is associated with a special event and special event permit in accordance with Division V, Article 6.1580.
B.
General.
1.
Duration.
a.
Temporary signs are permitted for a maximum of 90 days unless otherwise authorized within this article or Table 9-2.
b.
Temporary signs associated with an event must be removed no later than five days after the event to which the sign is associated.
2.
Location. Temporary signs shall not be placed:
a.
On public rights-of-way or public property.
b.
Within 11 feet to the paved portion of a street.
c.
Within five feet from another property line.
3.
Temporary signs must only be placed by the property owner or with permission of the property owner.
4.
Illumination of a temporary sign is not permitted.
5.
Properties for sale or rent. When a property is actively listed for sale or rent, one additional temporary stake sign is permitted on the property. Said sign shall not exceed six square feet in size.
6.
Temporary signs on vacant property will be removed upon issuance of any certificate of occupancy or approval for connection to electric power for the work authorized by the building permit.
C.
Banners.
1.
Banners shall not be hung as canopy signs, flown as flags, or used as any other form of permanent signage.
2.
Banner materials shall be weather resistant fabric, plastic or vinyl.
3.
Banners may be either attached to a building or freestanding.
D.
Temporary signs—Residential uses and districts. The following table applies to all properties zoned to a residential district or used for residential use in the Agricultural, NFO or TNZ District. The following table also applies to properties zoned PMIX which are solely used for residential uses (not a mixed-use property or structure).
Table 9-1 Permitted Temporary Signs
• The total cumulative number of temporary signs permitted on a property at any given time is four.
E.
Temporary signs—Commercial, industrial, and non-residential uses in residential districts or the agriculture district. The following table applies to all properties zoned to a commercial or industrial district or used for non-residential use in any Residential, Agricultural, NFO or TNZ District. The following table also applies to properties that are zoned PMIX which contain a mix of uses or all non-residential uses.
Table 9-2 Permitted Temporary Signs
• The total cumulative number of temporary signs permitted on a property at any given time is four.
F.
2026 FIFA World Cup Temporary performance standards for temporary signs. For the time period of June 1, 2026 to July 31, 2026, in addition to other regulations within this division, the following performance standards apply:
1.
A temporary sign permit shall not be required for the erection of a temporary sign.
2.
The total number of signs allowed on a property at a given time shall not be restricted.
(Ord. No. 9922, § 1(Att. B), 6-11-2024; Ord. No. 10229, § 1, 10-21-2025)
A.
All freestanding signs with electronic message boards (EMBs) shall be monument signs, except billboards as provided in this article.
B.
All attached EMBs shall be canopy signs for drive through facilities such as banks, gas stations or convenience stores.
C.
Monument signs with electronic message boards shall have a sign base, consisting of a masonry or concrete substructure with an exterior base consisting of durable masonry materials and include brick, split or scored concrete masonry units (CMU), natural or synthetic stone, or other architectural material(s) that, in the opinion of the Director, meet the intent of this section. Painted surfaces and wood shall not be used
D.
In order to minimize glare, electronic message boards shall not have a white background. EMBs may display images other than text, as long as all conditions in this article are met.
E.
For all signs except billboards, the digital display shall change messages immediately from one message to another, with a minimum of eight seconds for each message to be displayed between changes, so as not to simulate a moving display. For digital billboards, see Division VII, Section 9.240.
F.
There shall be no flashing, moving, scrolling, or intermittent displays of text or images.
G.
Brightness. Signs shall utilize automatic dimming technology to adjust the brightness of the sign relative to ambient light so that at no time shall a sign exceed a brightness level of three-tenths foot candle above ambient light, as measured using a foot candle (lux) meter calibrated within the past 12 months and in conformance with the following process:
1.
Light measurements shall be taken with the meter aimed perpendicular to the sign message face or at the area of the sign emitting the brightest light if that area is not the sign message face, at a preset distance depending on sign size. Distance shall be determined by taking the square root of the product of the sign area and 100. Example using a 12 square foot sign: √(12 × 100)= 34.6 feet measuring distance.
2.
An ambient light measurement shall be taken using a foot candle meter at some point between the period of time between 30 minutes past sunset and 30 minutes before sunrise with the sign turned off to a black screen.
3.
Immediately following the ambient light measurement taken in the manner required by this subsection, an operating sign light measurement shall be taken with the sign turned on to full white copy.
4.
The brightness of a sign conforms with the brightness requirements of this subsection if the difference between the ambient light measurement and the operating sign light measurement is three-tenths foot candle or less.
H.
Documentation by manufacturer. Prior to permitting the applicant shall submit a signed letter from the EMB manufacturer stating that the sign in question is equipped with the ability to comply with all applicable regulations of this section. The applicant shall also submit a letter from the sign owner and/or operator stating that they have read and understand the applicable regulations pertaining to their sign and that they will not violate the ordinance.
I.
Auto dimming. All permitted EMBs shall be equipped with a sensor or other device that automatically determines the ambient illumination and programmed to automatically dim according to ambient light conditions, not to exceed 0.3 foot candles above ambient light.
J.
Size of electronic message boards:
1.
EMBs within monument signs shall be subject to the sign area limitation set forth in Table 9-3.
2.
EMBs on a canopy shall not exceed five percent of the canopy façade on which located, and may not extend above or below the canopy edge.
A.
Purpose and findings.
1.
Billboards targeting messages at drivers on the interstate and primary highways within the City have a significant adverse impact on the safety of the traveling public when their size, lighting, spacing, location, height or design distract or confuse travelers, interfere with vision, or obscure traffic signs or signals.
2.
Billboards targeting messages at drivers on the interstate and primary highways within the City also have a significant adverse aesthetic impact on the City when they dominate the surrounding environment both visually and physically with their large sizes, bright lighting, close spacing, intrusive locations, and great heights. The adverse aesthetic impact of billboards can be especially harmful at entryways to the City, which are a visitor's first impression of the community.
3.
Therefore, the erection and placement of billboards along the interstate and primary highways within the City are subject to reasonable regulations relative to size, lighting, spacing, location and height to avoid adverse safety and aesthetic impacts.
4.
These regulations further the substantial public interest in protecting private investment in adjoining properties and public investment in the interstates and highways, promote the recreational value of public travel, preserve the natural beauty of the community, provide a favorable first impression of the community and promote the safety of public travel.
B.
Special use permit required for a billboard. In addition to complying with the terms of this article, a special use permit must be obtained in accordance with the procedures set forth in Article 6, Division III of this chapter prior to the erection of a billboard or erection of a digital screen, sign or face on an existing billboard.
C.
Placement of billboards.
1.
Generally. Billboards shall be located on private property.
2.
Spacing. A billboard shall not be located closer than 1,500 feet from any other billboard or 3,000 feet between digital billboards.
3.
Measurement.
a.
Spacing shall be determined based on signs that have received a special use permit or that are signs established as legal non-conforming uses.
b.
Signs having received prior authorization or that are a legal non-conforming use shall have priority over a later applicant in determining compliance with the spacing restrictions.
c.
Where two different applications conflict with each other, so that only one of the applications may be granted, the first application received by the Department will be the first considered for approval. The second application shall remain pending until resolution of the first application. The second applicant shall be advised in writing if the first application considered is granted, and the second application shall be automatically denied. If the first application is denied, the second application shall then be considered.
4.
To preserve the natural beauty and promote the recreational value of public travel in the City, billboards shall not be located within 1,500 feet of a corporate boundary of the City.
5.
Billboards shall not be located adjacent to or within 1,500 feet of any interchange, intersection at grade or safety rest area that is existing or approved for construction. This 1,500 feet shall be measured from the beginning or ending of the pavement widening at the exit from or entrance to the main traveled way or if there is no pavement widening, then from the midpoint of the intersection.
6.
To preserve adjoining property values and avoid adverse aesthetic impacts, billboards shall not be located within 1,500 feet of land zoned for residential purposes.
7.
Billboards shall be permitted only within 660 feet of the nearest edge of the rights-of-way of the following interstate or primary highways: U.S. Highway 50, Missouri 350 and Federal Interstate I-470.
8.
Billboards shall be permitted only in the following zoning districts: B-P, PI-1 and PI-2 with a special use permit.
9.
No billboard shall be permitted to be mounted, attached or affixed to a building rooftop or the walls of any building.
D.
Size of billboards. Billboards shall not exceed a maximum area for any one sign of 1,200 square feet with a maximum height of 30 feet and a maximum length of 60 feet, inclusive of border and trim but excluding the base or apron, supports and other structural members. The maximum size limitations shall apply to each side of a sign structure, and signs may be placed back to back, double faced, or in a V-type construction with not more than two displays to each facing, but the sign structure shall be considered as one sign.
E.
Setbacks and height of billboards.
1.
To provide a safety zone to prevent injury or property damage from collapse caused by acts of nature or other causes, billboards shall meet the following minimum setback requirements from all points of the sign:
a.
At least 90 feet from its nearest edge to the rights-of-way of any interstate or primary highway;
b.
At least 90 feet from all property lines and all roofed structures; and
c.
At least 90 feet from any other structure that would require a building permit for its construction.
2.
To provide a further safety zone to prevent injury or property damage from collapse of billboards caused by acts of nature or other causes, billboards shall, not exceed 30 feet in height above the grade of the rights-of-way from which it is viewed. In cases where the grade at the location of the proposed billboard is higher than the grade of the right-of-way adjacent to which it is located, the City may require the overall height of the sign to be lowered as a condition of granting a permit to prevent the sign from unreasonably detracting from the visibility of other neighboring signs or properties.
3.
The application for the billboard sign permit shall contain documentation to the satisfaction of the Director that the applicant has secured the legally enforceable right to prevent the erection of structures within the setback zones. No building permit shall be issued for construction of any structure within the setback clearance zone.
F.
Service drives to billboards. Billboards shall be accessible by means of a paved drive that is internal to the lot or parcel on which the sign is located. All vehicles, equipment, and people used to build, service, maintain, and repair the signs must confine their activity so as not to interfere with pedestrian or vehicular traffic on public roads.
G.
Digital billboards. In addition to those regulations established for general billboards in this article, the following regulations shall also apply to digital electronic billboards:
1.
Digital billboards may utilize the multiple advertisement display format that allows the digital sign face to change, immediately, from one scene, message, image and/or advertisement to another. Transitions between each message, image and/or advertisement shall be immediate and shall occur simultaneously on the entire display area. Each scene or advertisement shall be displayed for a minimum of eight seconds before changing to another so as not to simulate a moving display.
2.
No digital billboard shall display light of such intensity or brilliance as to cause glare or otherwise impair the vision of a driver or result in a nuisance. No digital billboard shall be of such intensity or brilliance that it interferes with the effectiveness of an official traffic sign, device or signal. To that end, digital billboard intensity of illumination shall be established by the Director at the time of installation and may be adjusted periodically upon the Director's request so as not to interfere with the enjoyment of adjacent uses, impair the vision of the driver of a motor vehicle on any portion of the traveled way, or interfere with the effectiveness of an official traffic sign, device, or signal. The Director's decisions under this subsection may be appealed to the Board of Zoning Adjustments in accordance with Article 14 of this chapter.
H.
Additional information required prior to permitting of a billboard.
1.
The Director will not accept a sign permit application for a billboard until a permit has been issued by the Missouri Highway and Transportation Commission.
2.
Billboards shall not be permitted before the applicant has submitted the following certifications from the appropriate professionals registered in Missouri:
a.
Certification from a professional engineer registered in the State of Missouri that the soil and subsoil surface is capable of accepting the projected loads;
b.
Certification from a professional engineer registered in the State of Missouri as to the electrical portion of the sign;
c.
Certification from a professional engineer registered in the State of Missouri as to the structural strength of the sign; and
d.
A certified boundary survey from a surveyor registered in the State of Missouri, of the site and its setback/clearance zones.
3.
Billboards shall not be permitted before the applicant has submitted a sign survey to indicate the relative vertical and horizontal distances between the proposed sign and all principal freestanding signs within 1,500 feet or, for digital billboards, within 3,000 feet. If by reason of height, size or spacing, the proposed sign creates a significant disharmony with a principal freestanding sign within 1,500 feet or unreasonably detracts from the visibility of other neighboring signs or properties, the City may require reasonable modification of the billboard's dimensions to cure these deficiencies as a condition to granting a permit.
4.
Billboards shall not be permitted before the applicant has submitted to the City financial security in the form of a bond, letter of credit, or other financial security as approved by the Director; a right of access; and any other measures necessary and sufficient to ensure removal of signs that are not validly permitted or that constitute a nuisance.
I.
Annual inspection of billboards.
Owners of all billboards erected after the effective date of this chapter shall be required to submit an annual inspection report from a Missouri Licensed engineer concerning to the sign's structural integrity. The certification shall be done on or before July 1 of each year. Failure to submit a report shall result in the immediate revocation of the sign's permit.
A.
Abandonment defined.
1.
Any sign that provides notice of a special event or a temporary event or any other temporary purpose that has occurred shall be deemed to have been abandoned.
2.
Any sign that fails to meet the maintenance requirements of this article shall be deemed to be abandoned.
B.
Sign removal.
1.
Prohibited signs may be removed immediately by an order of the Director.
2.
Signs that are deemed to be abandoned shall be removed by the owner of the sign or owner of the premises within 30 days from the written notice by the Building Official. The Building Official shall have the discretion to grant an additional 30 days for the required improvements to be made provided substantial progress is being made to correct the deficiencies and a written request for an extension is received at least five working days before the end of the original notice. Any signs not removed within the time period required by this subsection may be removed by the City and all costs charged to the owner of the premises upon which the sign was located, or the owner of the sign itself.
3.
Should any sign become insecure or in danger of falling or otherwise unsafe in the opinion of the Building Official, the owner or person or firm maintaining the sign shall, upon written notice from the Building Official, forthwith in the case of immediate danger and in any case within ten days, remove such sign or secure it in a manner approved by the Building Official. Any sign not removed or secured within ten days from the written notice may be removed by the City and all costs charged to the owner, agent, or person having beneficial interest of the building or premises upon which the sign was located, or in the sign itself.
4.
If any sign is installed, erected, or constructed in violation of this article, the owner or person or firm maintaining the sign shall, upon written notice from the Building Official, within ten days, remove the sign or bring it into compliance with this article. Any sign not removed or properly altered within ten days from the written notice may be removed by the City and all costs charged to the owner, agent, or person having beneficial interest of the building or premises upon which the sign was located, or in the sign itself.
Table 9-3. Permitted Permanent Signs
(Ord. No. 9429, § 1, 5-31-2022; Ord. No. 9922, § 1(Att. C), 6-11-2024)