08 - Administration
(a)
Consistency requirements. The State Government Code requires that all City zoning codes, zone changes, subdivisions, and public works projects be consistent with the City's General Plan. Except as otherwise required pursuant to State law, no public or private development project shall be approved which is inconsistent with the City's General Plan. This Section sets forth procedures for determining the consistency of proposed projects with the General Plan.
(b)
Procedures for determining consistency.
(1)
The Development Services Director shall make a preliminary finding whether a proposed zone change, subdivision, or other land use or development application is consistent with the General Plan. This finding shall be considered by the applicable decision-making authority when the proposal is scheduled for normal development application processing for approval or denial. The appropriate decision-making authority shall make a final determination of General Plan consistency prior to or concurrent with approval or denial of the application in question.
(2)
In all cases, if the final decision-making authority finds that a proposal is not consistent with the General Plan, the proposal shall be denied.
(3)
Determinations regarding General Plan consistency may be appealed in accordance with the provisions of Section 9.08.100.
(c)
Criteria for determining consistency. The Development Services Director or the applicable decision-making authority shall utilize the following criteria in determining whether a proposed project is consistent with the General Plan:
(1)
The proposal is compatible with the goals, policies, programs, and land uses of applicable elements of the General Plan. In order to satisfy this criterion, a proposal must meet the overall intent of such goals and policies.
(2)
The base zoning district required to accommodate the proposal is consistent with the applicable General Plan land use designation shown on the General Plan land use policy map. Such zoning consistency shall be determined by consulting the zoning consistency matrix (Table 9.03.1) which depicts which zoning districts are consistent with the various General Plan designations.
(3)
For residential projects, the number of project dwelling units is consistent with the density allowed by the General Plan land use designation and the latest adopted Housing Element.
(Ord. No. 07-03, § 4(Exh. A), 4-11-2007; Ord. No. 07-07, § 2, 11-14-2007; Ord. No. 24-07, § 25, 9-11-2024)
The maximum residential density for a specific property is designated on the General Plan Land Use Policy Map. The actual density, net dwelling units and floor area ratio (FAR) may be less than the maximum designated on the General Plan in order to meet the development standards of Chapter 9.03 and other applicable regulations. The City Council has the final authority, through the administration of this Title, to determine the appropriate density and FAR for each site.
(Ord. No. 07-03, § 4(Exh. A), 4-11-2007)
All development proposals may be subject to one or more development application processing procedures contained in this Chapter. The exact application processing procedures that apply to a specific project will be determined by the Development Services Director based on the project characteristics. Table 9.08.1 outlines the primary types of development applications and review procedures.
Table 9.08.1
Application Types, Review Bodies and Responsibilities
Notes:
1. May be submitted by City staff, Planning Commission or City Council only.
2. When an application for a site development permit proposes a building addition that would increase by ten percent or less the gross square feet of non-residential building area approved on the original site development permit, up to a maximum of 6,500 square feet, or which involves temporary uses and structures and not performed in conjunction with another discretionary permit review that requires action by the Planning Commission.
3. When an application for a site development permit proposes a building addition that would increase by more than ten percent of the gross square feet approved on the original site development permit non-residential building area, or any increase above 6,500 square feet, and/or performed in conjunction with another discretionary permit review that requires action by the Planning Commission. A site development permit alone does not require a public hearing.
4. The Planning Commission is board of appeals for Development Services Director decisions, and its decision on the appeal is final. A Planning Commission public hearing is required only when the original application required a public hearing. The City Council is board of appeals for Planning Commission decisions, and its decision on the appeal is final.
5. No public hearing required. Consent calendar item on City Council agenda.
6. In accordance with Chapter 9.14, Housing Development Project Special Regulations.
(Ord. No. 07-03, § 4(Exh. A), 4-11-2007; Ord. No. 07-07, § 2, 11-14-2007; Ord. No. 16-03, § 4, 4-13-2016; Ord. No. 18-01, § 12, 2-14-2018; Ord. No. 24-07, § 24, 9-11-2024)
(a)
Authority of the Development Services Director. The Development Services Director has the authority to approve or deny the following applications, subject to specific findings and procedures, including, but not limited to:
(1)
Amateur radio antennas in compliance with the provisions of Section 9.4.020(g);
(2)
Building additions not to exceed ten percent of the gross floor area of the non-residential building area approved on the original site development permit, up to a maximum of 6,500 square feet, or involves temporary uses and structures. A finding of consistency with the existing building architectural style, materials, colors, and other provisions of the Code shall be made;
(3)
Changed plan—Minor. An applicant may initiate a request for a modification of an approved development application upon the submittal of the applicable form, materials, and fees. Minor modifications must be granted in writing by the Development Services Director prior to the issuance of a building permit for any changed plans. To grant the request, the Development Services Director must find that the requested modification is substantially in compliance with the original approval plans, and conditions shall be limited to the following:
a.
A modification that involves ten percent or less of the building area or project site area, up to a maximum of 6,500 square feet; or
b.
A modification that involves minor changes in color, material, signage, design, landscape material, or parking or driveway orientation; or
c.
A modification that involves minor design changes that represent improvements to previous engineering, site design, or building practices provided the request does not change the character of the project or result in negative impacts to adjoining properties, drainage facilities, or rights-of-way.
All modifications that do not meet the criteria in Subsections a., b., and c. above shall be considered major changes and shall be subject to the same review procedures established for the original development review application.
(4)
Color changes, windows, and door relocation and/or additions that are compatible with the existing building architectural style;
(5)
Exterior lighting as permitted in individual zoning districts in compliance with the provisions of Section 9.05.080;
(6)
Fences exceeding six feet in height in compliance with the provisions of Section 9.04.070;
(7)
Home occupation permit applications which comply with the provisions of Section 9.05.230;
(8)
Outdoor display of merchandise and product display for an existing building that complies with the provisions under Sections 9.04.110 and 9.05.110;
(9)
Outdoor storage as permitted in individual zoning districts in compliance with the provisions under Section 9.04.110;
(10)
Roof eaves and gables on accessory structures in excess of 12 inches, measured from the vertical side of the unit, in compliance with Section 9.04.020; and
(11)
Sign permit applications in compliance with the provisions of Chapter 9.07; and
(12)
Any other items delegated to the Development Services Director for review and approval.
(Ord. No. 07-03, § 4(Exh. A), 4-11-2007; Ord. No. 07-07, § 2, 11-14-2007; Ord. No. 09-03, § 10, 3-25-2009; Ord. No. 16-03, § 5, 4-13-2016)
(a)
Purpose. The development standards of this Title may be modified by the Planning Commission to permit development on property that is constrained due to lot size, shape, location, access restrictions, or other constraints. Alternative development standards are intended to be used only when deviations from the standards in this Code are truly minor and no potential negative impact associated with the health, safety, and welfare of adjacent persons or properties will occur.
(b)
Applicability. Once an alternative development standard has been approved for a project, another alternative development standard of the same type (e.g., parking requirements, height, setbacks) may not be granted. More specifically, if one alternative development standard is granted for a certain standard, any future change to that same standard that is not in conformance with the requirements of this Zoning Code shall require a variance.
Additionally, after the first certificate of use and occupancy of an individual residential dwelling unit has been issued, the site development standards contained within this Title shall apply to that dwelling unit and shall only be modified subject to the variance procedure contained in Section 9.08.210. No alternative development standard may be granted for any residential dwelling unit after the first certificate of use and occupancy has been issued.
An alternative development standard may not be combined with or granted in conjunction with any other exception, waiver or modification of a development standard, including, but not limited to, a waiver or reduction of a development standard requested pursuant to Section 9.14.040 (Residential Density Bonus) and/or Government Code Section 65915.
(c)
Decision-making authority. The Planning Commission shall have the authority to approve, conditionally approve, or deny an application for an alternative development standard pursuant to the following limitations:
(1)
Reduction by not more than ten percent of the required lot area, minimum floor area, and setback standard identified in the Code. Where ten percent is less than one foot, up to a one foot variation from the original standard may be allowed.
Notwithstanding, nothing in this provision prevents the Development Services Director from having the discretion to approve minor deviations of up to 20 percent encroachment within the rear setback area of residential developments.
(2)
Increases in the height of both retaining and non-retaining side or rear yard fences, walls, or hedges by not more than one foot over the maximum permitted height. No alternative development standard may be granted for any fence, wall, or hedge that is located in the required front yard setback.
(3)
Increases in non-residential building height for architectural features by not more than ten feet in excess of the permitted building height.
(4)
Variations from landscaping and screening requirements if the project design or improvement is in substantial compliance with the intent of Sections 9.05.070 and 9.08.140.
(5)
Variations from sign standards and regulations if the sign is in substantial compliance with the intent of Chapter 9.07.
(6)
Variations from the parking standards and regulations by not more than ten percent of the standard outlined in the Chapter 9.06.
(d)
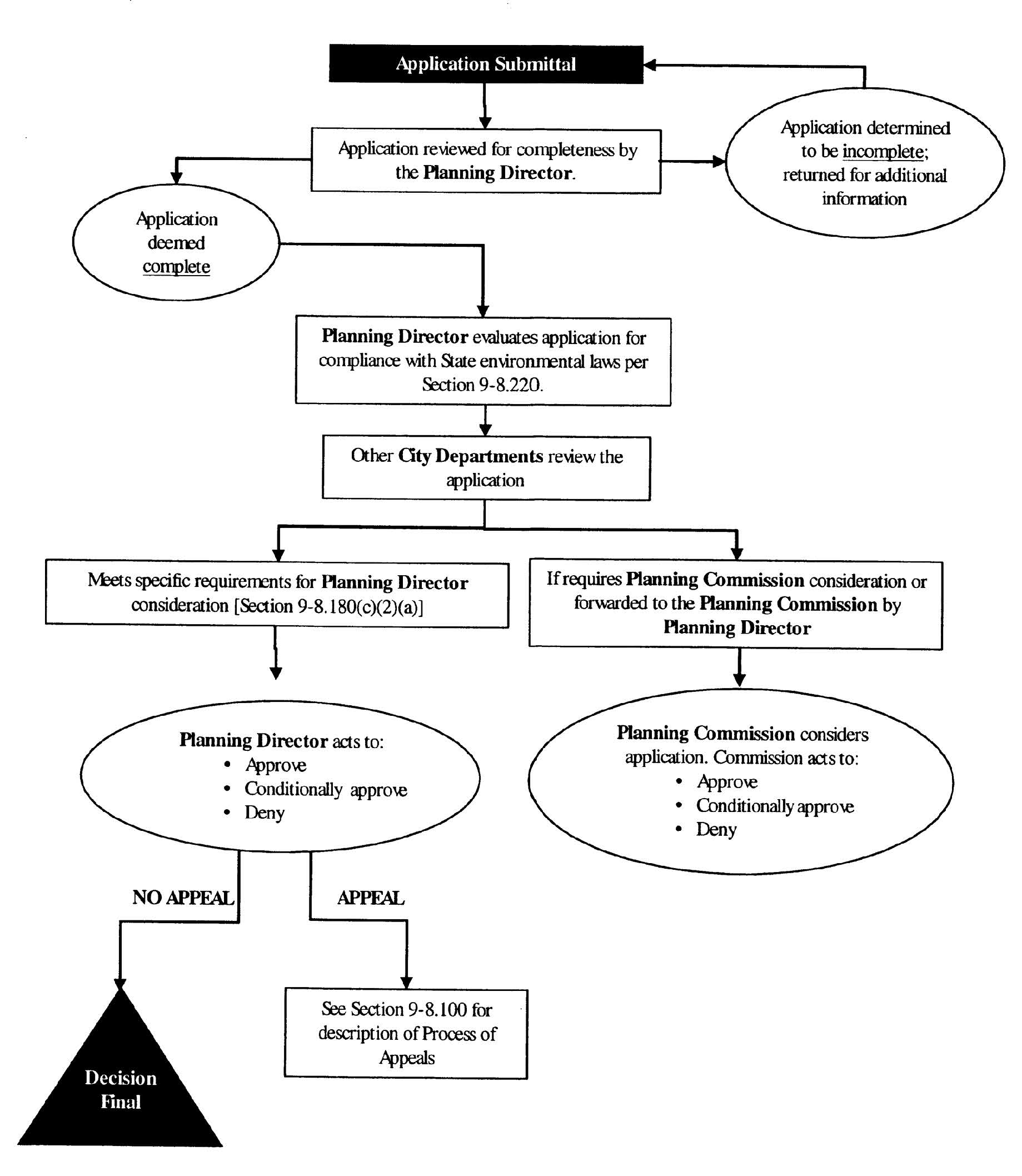
Alternative development standard process. Figure 9.08.1 illustrates the process described below:
(1)
An application shall be filed with the Development Services Director.
(2)
The Development Services Director shall review the application and shall determine whether the application is complete and whether the proposal qualifies as an alternative development standard within 30 days of the application date. If the application does not qualify as an alternative development standard request, the Development Services Director shall notify the applicant, and the application is considered withdrawn.
(3)
If the application qualifies as an alternative development standard request and is deemed complete, the Development Services Department and other relevant City departments shall evaluate the request, and a public hearing with the Planning Commission shall be held pursuant to the public hearing procedures established in Section 9.08.150.
(4)
Written notice of the alternative development standard request shall be provided to owners of adjacent and abutting properties at least ten days prior to the public hearing as contained in Section 9.08.150.
(5)
Appeal of the Planning Commission's decision may be made pursuant to Section 9.08.100.
(e)
Findings required. Approval of an alternative development standard shall require the following findings by the Planning Commission:
(1)
That the proposed alternative development standard will better serve the public interest by the establishment of the proposed alternative development standard;
(2)
That the proposed alternative development standard will be consistent with the objectives, policies and general land uses and programs specified in the City's General Plan;
(3)
That the proposed alternative development standard is consistent with other provisions of this Title;
(4)
That the location, size, design and operating characteristics of the proposed alternative development standard will not create unusual noise, traffic or other conditions or situations that may be objectionable, detrimental, or incompatible with other permitted uses in the vicinity; and
(5)
That the proposed alternative development standard will not result in conditions or circumstances contrary to the public health and safety and the general welfare.
(f)
Consistency of working drawings with approved plans. Alternative development standard approval shall pertain only to those plans reviewed and approved with the alternative development standard. Further, all plans approved with an alternative development standard shall be considered an integral part of the alternative development standard approval. The Development Services Director shall ensure that any final working drawings for grading or construction authorized by an alternative development standard approval are consistent with said previously-reviewed plans prior to release of working drawings for plan check. The Development Services Director may approve minor variations from previously-reviewed plans if he/she determines that the original plan concepts are being carried out. If the Development Services Director does not make such a determination, the subject working drawings shall be referred to the decision-making authority for review and action.
(Ord. No. 07-03, § 4(Exh. A), 4-11-2007; Ord. No. 07-07, §§ 2, 3, 11-14-2007; Ord. No. 08-03, § 6, 8-27-2008; Ord. No. 24-07, § 26, 9-11-2024)
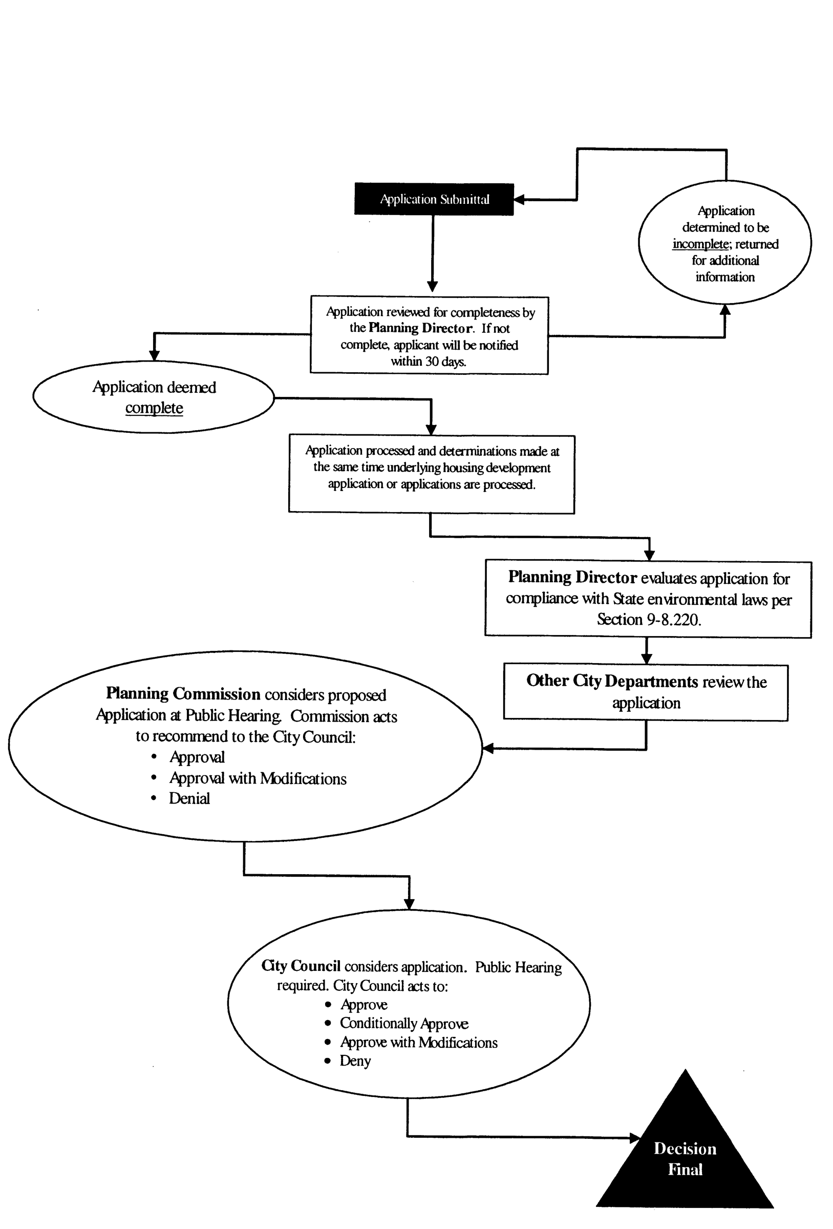
(a)
Authority. Government Code § 65358 allows for amendments and modifications to the City's General Plan.
(b)
Initiation of amendment. General Plan amendment may be initiated in any one of the following manners as described in Figure 9.08.2:
(1)
Upon application by a property owner or owners of any parcel subject to the General Plan.
(2)
The City Council, Planning Commission, or City Manager may also initiate consideration of a proposed General Plan amendment.
(c)
Frequency of General Plan amendment. Pursuant to Government Code § 65358, no mandatory element of the General Plan may be amended more frequently than four times during any calendar year. Subject to that limitation, an amendment may be made at any time and may include more than one change to the General Plan.
(d)
Proceedings. Applications for a General Plan amendment shall be processed in accordance with the standard processing provisions of this Chapter and as depicted in Figure 9.08.2. The following additional standards also apply:
(1)
Planning Commission recommendation. The Planning Commission recommendation to City Council on all General Plan text and/or map amendment applications shall be in the form of an adopted Resolution recommending approval, approval with modifications, or denial of the application.
(2)
Major modifications. If the City Council proposes any substantial modification to the General Plan amendment not previously considered by the Planning Commission, the City Council shall refer the matter back to the Planning Commission for consideration. Failure of the Planning Commission to act within 45 days of receiving the City Council's request shall be considered a Planning Commission recommendation for approval and the City Council may act without their recommendation.
(e)
Required findings for General Plan amendment. In acting to approve an amendment to the General Plan, the City Council shall be required to make the following findings:
(1)
That the proposed General Plan amendment is consistent with all other goals, policies, programs, and land uses of applicable elements of the General Plan;
(2)
That the proposed General Plan amendment will not adversely affect surrounding properties or the surrounding environment;
(3)
That the proposed General Plan amendment promotes public health, safety, and general welfare and serves the goals and purposes of this Title;
(4)
That the proposed Amendment will not conflict with provisions of this Title, including the City's subdivision regulations; and
(5)
If the proposed Amendment will reduce, or require or permit the reduction of, the allowable residential density for any property identified in the latest adopted Housing Element as a site to accommodate a portion of the City's regional housing needs allocation, the "no net loss" findings required pursuant to Government Code Section 65863 and Subsection 9.14.030(d) must also be made.
(f)
Action/adoption. Adoption of the General Plan amendment shall be by Resolution of the City Council and shall constitute final action and approval of the amendment.
Figure 9.08.2 Process for Amendment of the General Plan
(Ord. No. 07-03, § 4(Exh. A), 4-11-2007; Ord. No. 24-07, § 27, 9-11-2024)
(a)
Purpose. Government Code § 65853 allows changes to the zoning district on any parcel(s) within the City. This Section identifies the process required for changes to the official zoning map.
(b)
Initiation of amendment. Amendments to the official zoning map may be initiated by any of the following as described in Figure 9.08.3:
(1)
For a given parcel, by the recorded owner of that parcel or the owner's authorized agent; or
(2)
The City Council, Planning Commission, City Manager, or other interested parties may also initiate consideration of a proposed change of a zoning district.
(c)
Proceedings. Applications for a Zoning Code map amendment shall be processed in accordance with the standard processing provisions of this Chapter and the process illustrated in Figure 9.08.3.
(1)
Applications for zone changes may be filed with the Development Services Department. The Development Services Director shall prescribe the form of application and the supporting information required to initiate the Zoning Code map amendment.
(2)
Once an application is received by the Development Services Department, the application will be reviewed for completeness. If the Development Services Director finds the application to be complete, then the application shall be processed per the process described in Figure 9.08.3. If the application is found to be incomplete, the Development Services Director will notify the applicant in writing within 30 days what additional information is required, and the application will not be processed until that information is received by the Development Services Department.
(3)
The Planning Commission shall hold a public hearing to consider the application. The Planning Commission recommendation to City Council on all Zoning Code map amendment applications shall be in the form of an adopted Resolution recommending approval, approval with modifications, or denial of the application. All Planning Commission Resolutions regarding a Zoning Code map amendment shall be forwarded to the City Council.
(4)
The City Council shall hold a public hearing to consider the application and the Planning Commission's Resolution. The City Council shall act to approve, approve with modifications, or deny an application. If the City Council proposes any substantial modification to the amendment not previously considered by the Planning Commission, the City Council shall refer the matter back to the Planning Commission for consideration. Failure of the Planning Commission to act within 45 days of receiving the City Council's request shall be considered a Planning Commission recommendation for approval and the City Council may act without their recommendation.
Figure 9.08.3 Process for Zoning Code Map Amend./Change of Zoning District
(d)
Required findings. In acting to approve an amendment to the Zoning Code map, the City Council shall be required to make the following findings:
(1)
That the proposed Zoning Code map amendment is consistent with the goals, policies, programs, and land uses of applicable elements of the General Plan;
(2)
That the proposed Zoning Code map amendment will not adversely affect surrounding properties or the surrounding environment;
(3)
That the proposed Zoning Code map amendment promotes public health, safety, and general welfare and serves the goals and purposes of this Title; and
(4)
If the proposed amendment will reduce, or require or permit the reduction of, the allowable residential density for any property identified in the latest adopted Housing Element as a site to accommodate a portion of the City's regional housing needs allocation, the "no net loss" findings required pursuant to Government Code Section 65863 and Subsection 9.14.030(d) must also be made.
(e)
Adoption. Zoning Code map amendments shall be adopted by Ordinance of the City Council, which constitutes final action.
(Ord. No. 07-03, § 4(Exh. A), 4-11-2007; Ord. No. 07-07, §§ 2—4, 11-14-2007; Ord. No. 24-07, § 28, 9-11-2024)
Editor's note— Ord. No. 07-07, § 4, adopted November 14, 2007, changed the title of § 9.08.070 from "Zoning ordinance map amendment/change of zone district" to "Zoning code map amendment/change of zone district."
(a)
Purpose. Government Code § 65853 allows amendments to any provisions of this Title, including the adoption of new regulations or deletion of existing regulations.
(b)
Initiation of amendment. Amendments to the provisions of this Title may be initiated in any one of the following manners as described in Figure 9.08.4:
(1)
Upon direction of the City Council or Planning Commission; or
(2)
Upon recommendation of the City Manager.
(c)
Proceedings.
(1)
The Planning Commission shall hold a public hearing in accordance with Section 9.08.150 to consider the amendment. The Planning Commission recommendation to City Council on all Zoning Code text amendment applications shall be in the form of an adopted Resolution recommending approval, approval with modifications, or denial of the application.
(2)
The City Council shall hold a public hearing in accordance with Section 9.08.150 to consider the application and the Planning Commission's Resolution. The City Council shall act to approve, approve with modifications, or deny an application. If the City Council proposes any substantial modification to the amendment not previously considered by the Planning Commission, the City Council shall refer the matter back to the Planning Commission for consideration. Failure of the Planning Commission to act within 45 days of receiving the City Council's request shall be considered a Planning Commission recommendation for approval and the City Council may act without their recommendation.
Figure 9.08.04 Process for Zoning Text Amendment
(d)
Required findings for Zoning Code text amendment. In acting to approve an amendment to the Zoning Code text, the City Council shall be required to make the following findings:
(1)
That the proposed Zoning Code text amendment is consistent with the goals, policies, programs, and land uses of applicable elements of the General Plan;
(2)
That the proposed Zoning Code text amendment will not adversely affect surrounding properties or the surrounding environment;
(3)
That the proposed Zoning Code text amendment promotes public health, safety, and general welfare and serves the goals and purposes of this Title; and
(4)
If the proposed amendment will reduce, or require or permit the reduction of, the allowable residential density for any property identified in the latest adopted Housing Element as a site to accommodate a portion of the City's regional housing needs allocation, the "no net loss" findings required pursuant to Government Code Section 65863 and Subsection 9.14.030(d) must also be made.
(e)
Adoption. Zoning Code text amendments shall be adopted by Ordinance of the City Council, which constitutes final action.
(Ord. No. 07-03, § 4(Exh. A), 4-11-2007; Ord. No. 07-07, § 4, 11-14-2007; Ord. No. 24-07, § 29, 9-11-2024)
Editor's note— Ord. No. 07-07, § 4, adopted November 14, 2007, changed the title of § 9.08.080 from "Zoning ordinance text amendment" to "Zoning code text amendment."
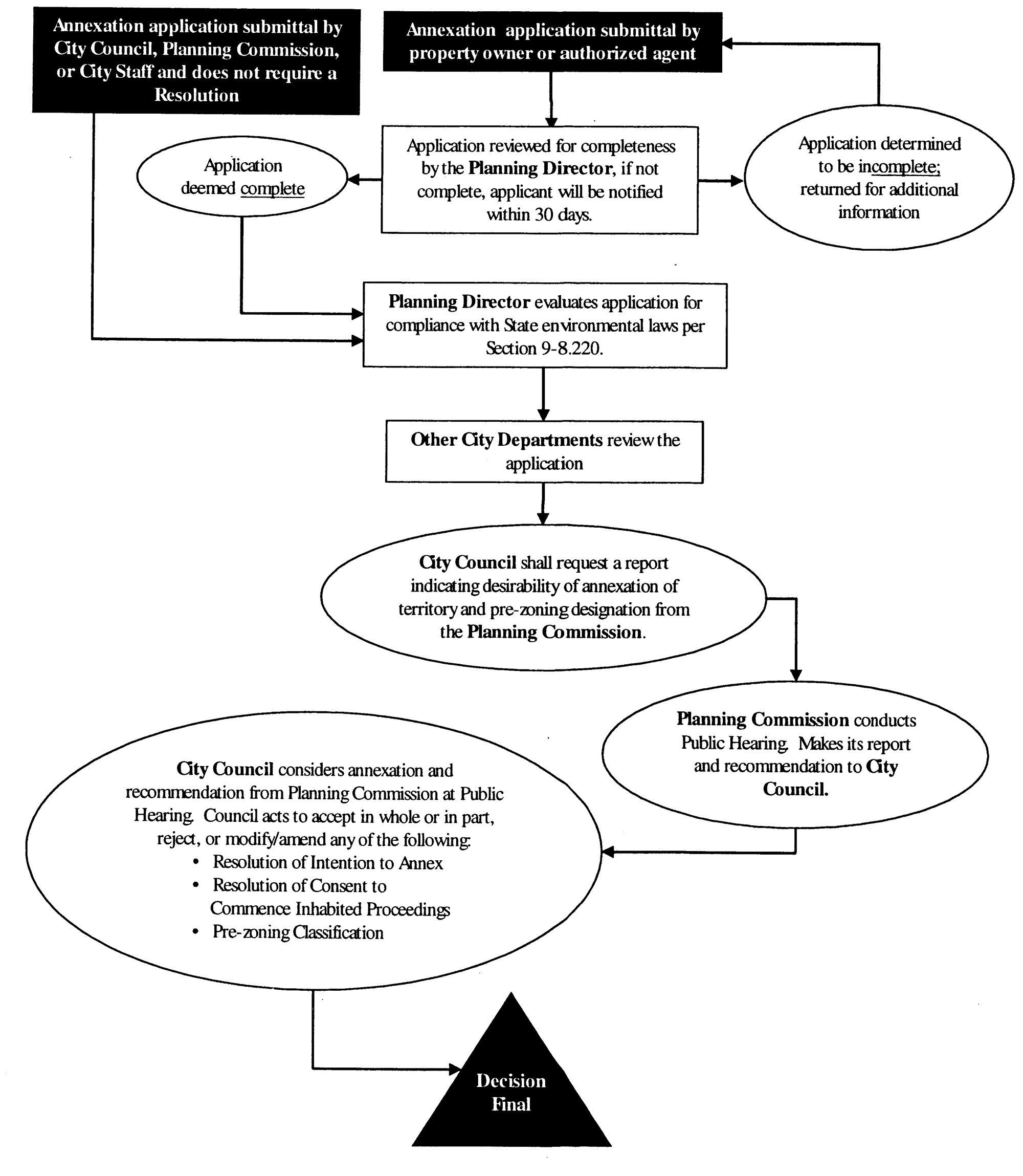
(a)
Procedure.
(1)
Prior to City Council adoption of a Resolution of intention to annex uninhabited territory or a Resolution of consent to commence annexation of inhabited territory proceedings, the City Council shall request a report from the Planning Commission. The Planning Commission shall consider the desirability of annexing the territory and the zoning (prezoning prior to annexation) to be placed thereon in the event of annexation to the City. Upon completion of such consideration, the Planning Commission shall, after holding a public hearing, make its report and recommendation to the City Council (Figure 9.08.5).
(2)
Upon receipt of the Planning Commission report, the City Council may accept in whole or in part or reject, modify or amend any recommendation as to pre-zoning classification and the Resolution of Intention or Resolution of Consent shall specify the proposed pre-zoning classification for the territory as the City Council determines. The City Council shall include any such pre-zone classification consideration within any notice of hearing concerning the annexation of the property involved, and a hearing on the matter of the proposed pre-zoning classification shall be held in conjunction with any public hearing required by law to be held by the City Council in connection with the annexation proceeding.
(3)
Concurrently with final annexation of the territory, the City Council may, by Ordinance, classify the property for zoning purposes in accordance with its determination made in Subsection (a)(2).
(b)
Temporary classification. In the event the City Council does not determine or adopt a zoning classification for the territory to be annexed as provided in Subsections (a)(2) and (3), the territory shall be classified in the future planned community (FPC) zone until a change is initiated and adopted.
Figure 9.08.5 Process for Annexation and Pre-Zoning
(c)
Pre-zoning prior to annexation procedures.
(1)
Introduction. The City, by Ordinance, may pre-zone certain contiguous areas outside the City which, in the opinion of the City Council, bear relationship to the General Plan and sphere of influence. When pre-zoning maps of properties outside the incorporated area have been adopted by Ordinance, any such territory, upon becoming a part of the City, shall possess the classification indicated on the detailed pre-zoning map. Such pre-zoning maps shall then become a part of the official zoning map of the City, and the subject properties shall thereafter be subject to all the provisions of this Title.
(2)
Decision-making authority. The City Council may amend the official zoning map to pre-zone certain contiguous areas outside the City which, in the opinion of the City Council bear relationship to the General Plan and sphere of influence, prior to annexation by adoption of an amending Ordinance in accordance with the procedures set forth in this Section.
(3)
Initiation of application. Consideration of pre-zoning certain contiguous areas outside the City prior to annexation, may be initiated for a given parcel by the City Council or by the record owner of that parcel or the owner's authorized agent.
Applications for pre-zoning may be filed with the Development Services Director. The Development Services Director shall prescribe the form of application and the supporting information required to initiate both environmental review (pursuant to Section 9.08.220) and the pre-zoning application review. Once an application is received by the Development Services Director, the application will be reviewed for completeness.
If the Development Services Director finds the application to be complete, then the application shall be processed in accordance to the procedure described herein. If the application is found to be incomplete, the Development Services Director will notify the applicant in writing within 30 days what additional information is required, and the application will not be processed until that information is received by the Development Services Director.
Pre-zoning applications shall be considered only if found consistent with the City's General Plan in accordance with Section 9.08.010 and Table 9.03.1 zoning consistency matrix found in Chapter 9.03.
(Ord. No. 07-03, § 4(Exh. A), 4-11-2007; Ord. No. 07-07, § 2, 11-14-2007)
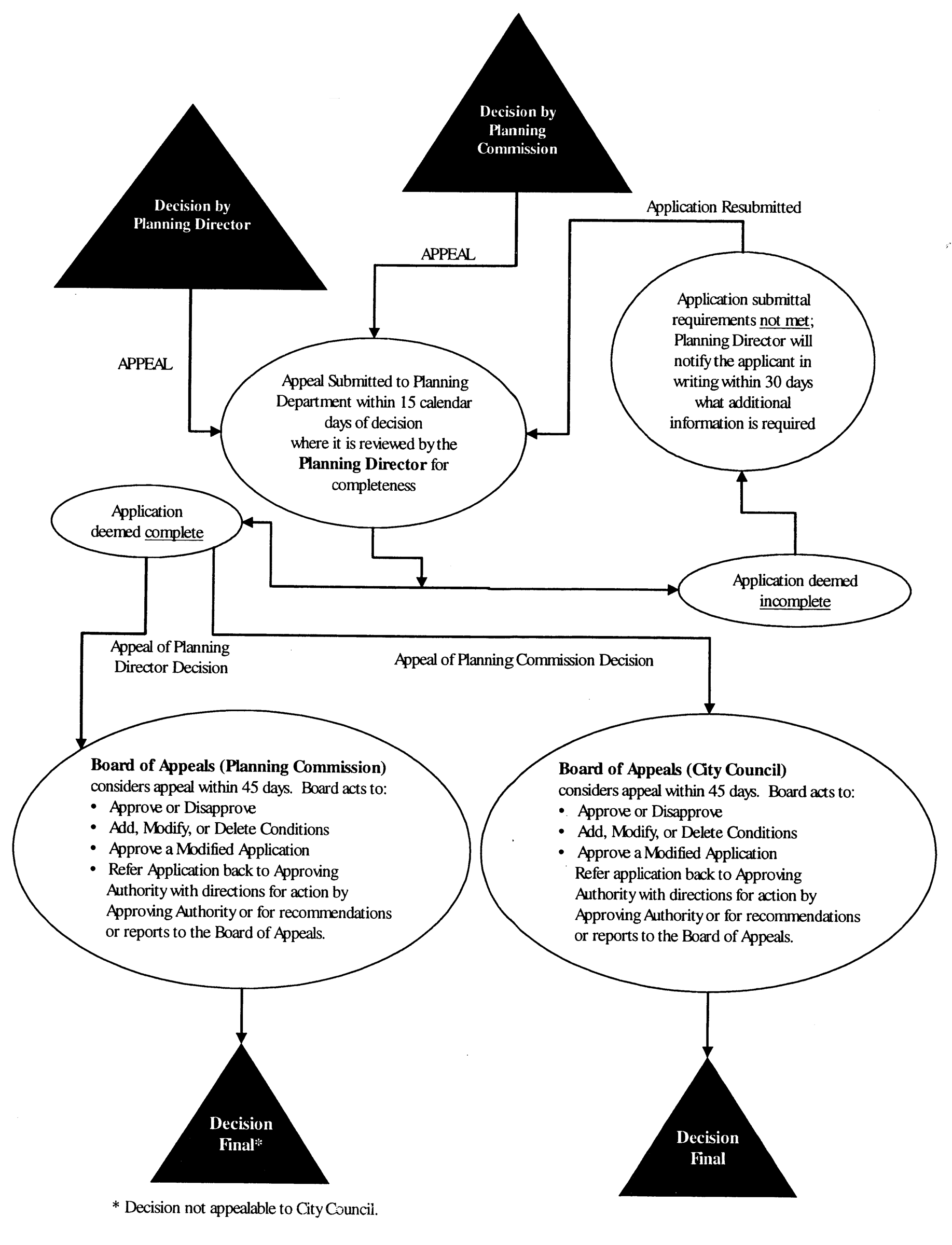
(a)
Introduction and purpose. With the exception of the City Council, all decisions by City commissions, boards, committees, staff, or other City bodies regulated by this Title where authority has been granted to take a final action or decision regulated by this Chapter are subject to appeal. This Section describes the appeals process.
(b)
Who may initiate an appeal. An applicant, any resident of the City, any owner of real property in the City, or a tenant or leaseholder of property which is located adjacent to/or within 300 feet of the property boundaries of the application being appealed, or an individual or entity that may be affected by the decision on the application may file an appeal. The filing of a valid appeal shall stay all further actions/decisions on the matter being appealed.
(c)
Time period for submission of appeal. An appeal shall be filed in writing within 15 calendar days following an action or decision by a City commission, board, committees, staff or other City body other than the City Council. No appeal shall be accepted after the appeal period has expired.
(d)
Required documents. Each appeal shall be submitted in writing to the Development Services Director. Each appeal shall be accompanied by the applicable appeal fee and such other documents and information as the Development Services Director deems necessary to adequately explain and to provide proper notification of the appeal. Each appeal shall set forth specifically and in detail the grounds for the appeal. The Board of Appeals may refuse to consider issues not raised in the written appeal.
(e)
Board of appeals.
(1)
The Planning Commission shall constitute the Board of Appeals for decisions by the Development Services Director. The Planning Commission's decisions on such appeals shall be final.
(2)
The City Council shall constitute the Board of Appeals for decisions by the Planning Commission. Only matters originally heard by the Planning Commission shall be appealable to the City Council. Appeals heard and decided by the Planning Commission are not appealable to the City Council.
(f)
Process. Figure 9.08.6 illustrates the process described below:
(1)
Each petitioner for an appeal shall submit information deemed necessary to complete the review and consideration of the appeal as described in Subsection 9.08.100(d). The Development Services Director shall prescribe the type and form of information required and shall ensure that it is of sufficient detail to allow adequate analysis of each appeal.
(2)
Once an appeal is received by the Development Services Director, the appeal application will be reviewed for completeness.
(3)
If the Development Services Director finds the application to be complete, then the application will be processed no later than 45 days after the Development Services Director has accepted the appeal as complete according to the procedure described in Figure 9.08.6.
If the application is found to be incomplete, the Development Services Director will notify the applicant in writing within 30 days what additional information is required, and the appeal will not be processed until that information is received by the Development Services Director.
Figure 9.08.6 Process for Appeals
(4)
Once the appeal has been accepted as complete, the Development Services Director shall forward to the Board of Appeals all documents and information on file pertinent to the appeal, together with the minutes or official action of the approving authority, and a report on the basis of the decision and the appropriateness of the appeal.
(5)
The Board of Appeals shall consider the appeal at an appropriate meeting or public hearing as described in Subsection 9.08.100(g).
(6)
The action of the Board of Appeals shall be one or more of the following in compliance with the same procedures and requirements applicable to the approving authority:
a.
Approve or disapprove the application;
b.
Add, modify, or delete conditions;
c.
Approve a modified application; or
d.
Refer the application back to the approving authority with directions for action by the approving authority or for recommendations or reports to the Board of Appeals.
(g)
Public hearing requirements. The appeal of an approving authority's determination that required a public hearing shall also require a public hearing. Notice and schedule requirements for an appeal hearing shall be identical as those for the original hearing.
(Ord. No. 07-03, § 4(Exh. A), 4-11-2007; Ord. No. 07-07, § 2, 11-14-2007)
(a)
Introduction.Chapter 9.03 contains listings of land uses that are permitted within the different zoning districts upon approval of a conditional use permit. Such uses require approval of a conditional use permit for their establishment because, although deemed consistent with the purpose and intent of the zoning district, they typically have characteristics that require special regulation in order to avoid or minimize potential adverse impacts on surrounding properties.
(b)
Listings of conditional uses. Only those uses listed in the zoning district regulations of Chapter 9.03 as conditional uses or those uses added to such listing as described in Section 9.03.050 may be approved within a given zoning district by means of a conditional use permit.
(c)
Decision-making authority. The Planning Commission shall have the authority to approve, deny, or approve with conditions those applications for a conditional use permit as specified in Subsection 9.01.030(e).
(d)
Initiation of application. Applications for conditional use permits may be filed with the Development Services Department by a recorded owner of the property in question or by the owner's authorized agent. The Development Services Director shall prescribe the form of application and the supporting information required to initiate both environmental review (pursuant to Section 9.08.220) and the conditional use permit application review.
(e)
Conditional use permit process. Conditional use permit applications shall be processed in accordance with the procedure depicted in Figure 9.08.7. Once an application is received by the Development Services Director, the application will be reviewed for completeness. If the Development Services Director finds the application to be complete, then the application shall be processed in accordance with the process illustrated in Figure 9.08.7. If the application is found to be incomplete, the Development Services Director will notify the applicant in writing within 30 days what additional information is required, and the application will not be processed until that information is received by the Development Services Department.
(f)
Findings and conditions of approval.
(1)
The following findings must be made prior to approval of a conditional use permit:
a.
That the use proposed conditional use permit will be consistent with the objectives, policies and general land uses and programs specified in the City's General Plan;
b.
That the proposed conditional use permit is consistent with the provisions of this Title;
c.
That the location, size, design and operating characteristics of the proposed conditional use permit will not create unusual noise, traffic or other conditions or situations that may be objectionable, detrimental, or incompatible with other permitted uses in the vicinity; and
d.
That the proposed conditional use permit will not result in conditions or circumstances contrary to the public health and safety and the general welfare.
(2)
In order to mitigate the possible adverse impact of a proposed project on surrounding properties and to ensure overall consistency of the use with the Zoning Code and the General Plan, specific conditions may be imposed on any conditional use permit approval.
(g)
Establishment of use. Conditional use permits, when approved, authorize the establishment and operation of a particular land use at a particular location. The project must be established at the approved location within one year of the final approval of the conditional use permit unless extended by the Planning Commission or City Council for up to one additional year. Additional conditions may be imposed on a conditional use permit in conjunction with a time extension. Such establishment shall consist of the satisfaction of all relevant conditional use permit conditions of approval and one of the following three actions:
(1)
The issuance of a building permit for new construction (if said permit expires, approval of conditional use permit shall become null and void);
(2)
The issuance of a certificate of use and occupancy for the establishment of a comparable project in an existing structure; or
(3)
The commencement of operation of the comparable project in cases where no construction or existing structure is involved.
If the preceding requirements are not met within one year of final conditional use permit approval unless otherwise extended by the Planning Commission or City Council, the conditional use permit shall be null and void.
(h)
Consistency of working drawings with approved plans. A conditional use permit approval shall pertain only to those plans reviewed and approved with the conditional use permit. Further, all plans approved with a conditional use permit shall be considered an integral part of the conditional use permit approval. The Development Services Director shall ensure that any final working drawings for grading or construction authorized by a conditional use permit approval are consistent with said previously-reviewed plans prior to release of working drawings for plan check. The Development Services Director may approve minor variations from previously-reviewed plans if he/she determines that the original plan concepts are being carried out. If the Development Services Director does not make such a determination, the subject working drawings shall be referred to the decision-making authority for review and action.
The Planning Commission may extend the time period for meeting the preceding requirements for establishment of the use up to one additional year. The Planning Commission shall hold a public hearing prior to action on such a time extension.
Additional conditions may be imposed on a conditional use permit in conjunction with a time extension. However, such new conditions may only be imposed following a public hearing to receive testimony on the proposed additional conditions.
(i)
Discontinuance of conditional use. Whenever any use of land, building or premises established under a conditional use permit is discontinued for a cumulative period of 90 days within a one-year period, it shall be unlawful to reestablish such use unless a new conditional use permit is approved in accordance with the provisions of this Section.
(j)
Appeals. Decisions on conditional use permit applications may be appealed to the City Council by the applicant or other interested party in accordance with Section 9.08.100.
(k)
Revocation. A conditional use permit may be revoked or modified (including the imposition of additional conditions) by the approving body upon finding by said authority that the conditions of approval of the conditional use permit have not been met or that the land use is being operated in violation of other provisions of this Title. A public hearing shall be held in accordance with Section 9.08.150 prior to action on revocation or modification. The Development Services Director may schedule such a hearing upon his or her preliminary finding of noncompliance with any of the preceding requirements.
Figure 9.08.7 Process for Conditional Use Permit
(Ord. No. 07-03, § 4(Exh. A), 4-11-2007; Ord. No. 07-07, §§ 2—4, 11-14-2007)
Density bonus applications shall be processed per the following requirements and Figure 9.08.8.
(1)
Application requirements.
a.
At the time a developer of a proposed housing development seeks a density bonus and an additional regulatory concession per Government Code § 65915, the developer must file a density bonus application with the Development Services Department.
b.
The density bonus application shall require the following information in addition to the requirements for a public hearing as contained in Section 9.08.150:
1.
Identification of the kind and number of the targeted units as set forth in Government Code § 65915 under which the proposed housing development qualifies for a density bonus and an additional regulatory concession. The developer shall identify the location of the targeted units.
2.
The location, acreage, and maximum number of base units allowed under the zoning district and General Plan land use designation.
3.
Identification of the additional regulatory concession that is requested by the developer and a list of any alternative regulatory concessions that would provide, in the developer's opinion, incentives of equivalent financial value to the concession requested.
4.
The specific financial information and data relied upon by the developer that establishes the monetary value of the regulatory concessions requested by the developer and a concise statement of how such value was calculated. A clear statement of how the requested additional concession is necessary to make the proposed housing development economically feasible, sufficiently detailed to enable City staff to examine the conclusions reached by the developer.
5.
Such other pertinent information as the Development Services Director may require to enable the City to adequately analyze the economic feasibility of the proposed housing development with respect to the requested additional concession and other concessions that may be made available.
(2)
Density bonus application process.
a.
Applications shall be filed with the Development Services Director.
b.
Once an application is received by the Development Services Director, the application will be reviewed for completeness.
1.
If the Development Services Director finds the application to be complete, then the application shall be processed and determinations made at the same time that the underlying housing development application or applications are processed.
Figure 9.08.8 Process for Density Bonus
2.
If the application is found to be incomplete, the Development Services Director will notify the applicant in writing within 30 days what additional information is required, and the application will not be processed until that information is received by the Director.
c.
All density bonus applications shall be considered by the Planning Commission at a noticed public hearing. The Planning Commission shall, by Resolution, recommend to the City Council that the application be approved, conditionally approved, approved with changes to the regulatory concessions/incentives, or denied.
d.
All density bonus applications shall be considered by the City Council at a noticed public hearing. The City Council shall, by resolution, determine all matters with respect to the granting of a density bonus, an additional regulatory concession, or direct financial incentive. The Council shall approve, conditionally approve, approve with changes to the regulatory concessions/incentives, or deny the application.
(Ord. No. 07-03, § 4(Exh. A), 4-11-2007; Ord. No. 07-07, §§ 2, 3, 11-14-2007)
Editor's note— Ord. No. 07-03, § 4(Exh. A), adopted April 11, 2007, enacted provisions intended for use as Subsections A. and B. To preserve the style of this Code, and at the discretion of the editor, said provisions have been redesignated as Subsections (1) and (2).
(a)
Introduction. Development agreements are authorized pursuant to Government Code §§ 65864 et seq. as a means of providing both the City and property owners with assurances that development projects can be completed under the terms, conditions, and regulations in effect at the time that authority to proceed with a project is granted.
(b)
Authority to apply. Pursuant to Government Code § 65865, the City may enter into a development agreement with a property owner or any person having a legal or equitable interest in real property for the development of such property. Applications shall be filed with the Development Services Director and all required application fees shall be paid.
(c)
Agreement contents.
(1)
All draft and final development agreements shall contain at a minimum the following information:
a.
The duration of the agreement.
b.
The permitted uses of the property.
c.
The density or intensity of permitted uses.
d.
The maximum height and size of proposed buildings.
e.
Provisions for reservation or dedication of lands for public purpose.
f.
Any other information determined by the City to be necessary.
(2)
The development agreement may also contain the following information:
a.
Conditions, terms, restrictions, and requirements for subsequent discretionary actions, provided such conditions, terms, provisions, and requirements do not prevent development of land for the purposes and level of use set forth in the agreement.
b.
Requirements that construction be commenced within a specified time period, and that the project or any phase thereof be completed within a specified time frame.
(d)
Proceedings.
(1)
Upon receiving a development agreement application, the Development Services Director shall make a determination as to whether the application is complete. If deemed incomplete, the application shall be returned to the applicant for further information. If deemed complete, the Development Services Director shall review the application and determine the additional requirements necessary to complete the agreement.
(2)
The Development Services Director shall prepare a report outlining facts and recommendations relative to the application. The report shall be provided to the Planning Commission and City Council and the applicant prior to any scheduled public hearing on the application.
(3)
A public hearing before the Planning Commission shall be noticed and conducted pursuant to the provisions of Section 9.08.150.
(4)
At the public hearing, the Planning Commission shall review the application and proposal and may receive evidence as to how or why the proposed development agreement is consistent with the overall objectives of the General Plan and development policies of the City. The Planning Commission shall adopt a Resolution making a recommendation to the City Council.
(5)
A public hearing before the City Council shall be noticed and conducted pursuant to the provisions of Section 9.08.150.
(6)
At the public hearing, the City Council shall review the application and proposal and may receive evidence as to how or why the proposed development agreement is consistent with the overall objectives the General Plan and development policies of the City.
(7)
Within 21 days following the close of the public hearing, the City Council shall act to approve, approve in modified form, or deny the application.
(e)
Findings and decision.
(1)
Findings required. When acting to approve a development agreement application, or approved in modified form, the City Council shall be required to make the following findings:
a.
That the agreement is consistent with the goals, policies, general land uses, and programs specified in the General Plan and any applicable specific plan;
b.
That the agreement is compatible with the uses authorized in, and the regulations prescribed for, the land use district in which the real property is located;
c.
That the agreement is in conformity with public convenience, general welfare, and good land use practice; and
d.
That the agreement will not be detrimental to the public health, safety, and general welfare.
(2)
Adoption by Ordinance. If the City Council approves the development agreement, it shall do so by the adoption of an Ordinance. After the Ordinance approving the development agreement takes effect, the City may enter into the agreement.
(f)
Amendment or cancellation.
(1)
Initiation of amendment or cancellation. Either the City or other parties to a development agreement may propose an amendment to or cancellation in whole or in part of an agreement approved.
(2)
Procedure. The procedure for proposing and adopting an amendment to or canceling in whole or in part a development agreement is the same as the procedure for entering into an agreement as set forth in Subsections (d) and (e). However, when the City initiates the proposed change, at least 30 days prior to the hearing to consider the amendment or cancellation, the City shall give notice to the parties to the agreement of the City's intention to initiate such proceedings.
(3)
Recordation required. Within ten days after the City enters into a development agreement, the City Clerk shall have the agreement recorded with the County Recorder. If the parties to the agreement, or their successors in interest, amend or cancel the agreement by mutual consent as provided in Government Code § 65868, or if the City terminates or modifies the agreement as provided in Government Code § 65865.1 for failure of the applicant to comply in good faith with the terms or conditions of the agreement, the City Clerk shall have notice of such action recorded with the County Recorder.
(g)
Periodic review.
(1)
Time for and initiation of review. The City shall review the development agreement at least once every 12 months from the date of approval.
(2)
Notice of periodic review. The Development Services Director shall begin the review proceedings by giving notice to the property owner that the City intends to undertake a periodic review of the development agreement. The Director shall give the notice at least ten days in advance of the time at which the matter will be considered by the City.
(3)
Delegation to Development Services Director. The periodic review provided for in this Subsection shall be conducted by the Development Services Director unless the Development Services Director chooses to pass the matter to the Planning Commission. If the Planning Commission decides upon the matter, a public hearing pursuant to the provisions of Section 9.08.150 shall be held.
(4)
Burden on property owner. During the annual review of the development agreement, whether administratively through the Development Services Director or through a public hearing before the Planning Commission, the property owner must demonstrate good faith compliance with the terms of the agreement. The burden of proof on this issue shall be upon the property owner.
(5)
Findings. The City shall determine upon the basis of substantial evidence whether or not the property owner has, for the period under review, complied in good faith with the terms and conditions of the agreement.
(6)
Procedures upon findings.
a.
If the City finds and determines on the basis of substantial evidence that the property owner has complied in good faith with the terms and conditions of the agreement during the period under review, the review for that period shall be concluded.
b.
If the City finds and determines on the basis of substantial evidence that the property owner has not complied in good faith with the terms and conditions of the agreement during the period under review, the City may modify or terminate the agreement.
c.
In the course of a public hearing to consider a modification or termination, the City Council may refer the matter back to the Development Services Director or Planning Commission for further proceedings or require a report and recommendation from the Development Services Director or Planning Commission. The City Council may impose conditions to its action as it sees necessary to protect the interests of the City.
(Ord. No. 07-03, § 4(Exh. A), 4-11-2007; Ord. No. 07-07, § 2, 11-14-2007)
(a)
Purpose. This Section establishes a process to encourage high quality landscape design and improvements in the City pursuant to Section 9.05.070.
(b)
Modification from minimum landscape standards. The Planning Commission may authorize modification to any of the design and improvement standards in this Section pursuant to Section 9.08.050. Such modifications may be granted if the Planning Commission finds that the proposed design or improvement is in substantial compliance with the purpose and intent of this Section.
(c)
Applicability.
(1)
The minimum standards of this Section shall apply to all new construction, expansion, renovation, conversion, and alteration of existing uses or structures in all zoning districts and land uses.
(2)
Landscaping requirements shall be provided at the time of commencement of the use of the land or construction of the building, or at the time of renovation, conversion, alteration, or expansion by adding floor area, dwelling units, or rooms to a structure.
(d)
Landscape plan process. Detailed landscape and irrigation plans shall be required for all development subject to the provisions of Section 9.05.070. Such plans shall be submitted to and approved by the Development Services Director and City Engineer prior to the issuance of building permits. The submittal, review, revision, and approval of all required landscape and irrigation plans shall be in compliance with the following provisions:
(1)
All required landscape and irrigation plans shall be prepared by a registered landscape architect.
(2)
Detailed landscape and irrigation plans shall be submitted for review, and approved, by the Development Services Director and City Engineer prior to the issuance of grading permits or building permits, whichever occurs first.
(3)
Detailed landscape and irrigation plans shall be in substantial compliance with the approved conceptual landscape and irrigation plans.
(4)
Any modification to an approved detailed landscape or irrigation plan must first be approved by the Development Services Director and City Engineer prior to the installation of the subject landscaping or irrigation.
(5)
The City Engineer shall be notified at least two workdays prior to commencing the proposed use. Failure to obtain inspection prior to commencing use shall void the permit.
(e)
Consistency of working drawings with approved plans. A landscape plan approval shall pertain only to those plans reviewed and approved with the landscape plan. Further, all plans approved with a landscape plan shall be considered an integral part of the landscape plan approval. The Development Services Director shall ensure that any final working drawings for grading or construction authorized by a landscape plan approval are consistent with said previously-reviewed plans prior to release of working drawings for plan check. The Development Services Director may approve minor variations from previously-reviewed plans if he/she determines that the original plan concepts are being carried out. If the Development Services Director does not make such a determination, the subject working drawings shall be referred to the decision-making authority for review and action.
(Ord. No. 07-03, § 4(Exh. A), 4-11-2007; Ord. No. 07-07, § 2, 11-14-2007)
(a)
Introduction. Whenever a public hearing is required by provisions of this Title, at least one of the following procedures set forth in Subsections (b), (c), and (d) shall be followed, unless another code, Ordinance, or regulation requires additional public notification requirements.
(b)
Posting of notice. Notice of the time and place of the public hearing, a general explanation of the matter to be considered, and a general description of the area affected and the place where further information on the application may be obtained shall be given at least ten calendar days before the hearing by posting at three public places in the City. Said public places shall be as designated by City Council Resolution.
(c)
Mailing. Notice containing the information specified in Subsection (b) shall also be given by mail or delivered to the applicant and to any other person who has filed a written request with the City for such notice.
In addition, in cases where the public hearing concerns a specific parcel or parcels of land, such notice shall be mailed or delivered to the owner(s) of the parcel(s) in question (if different from the applicant) and to all other owners of real property, as shown on the last equalized assessment roll, within 300 feet of the boundaries, whether public or private.
(d)
Publication. Notice of the time and place of the public hearing, a general explanation of the matter to be considered, and a general description of the area affected and the place where further information on the application may be obtained shall be published in a local newspaper of general circulation at least ten calendar days before the hearing.
(e)
Alternative publication. Pursuant to Government Code § 65091, in the event that the number of property owners to whom notice would be mailed pursuant to Subsection (c) is greater than 1,000, the City may instead provide notice at least ten calendar days before the public hearing by placing a display advertisement of at least one-eighth page in a local newspaper.
(f)
Additional notification. In addition to the preceding methods, the City may give notice of a public hearing by such other methods as it may deem necessary, such as the posting of notices on or near property affected by the subject application or expanding the area of notification beyond 300 feet from the project boundaries to include those areas that may be affected by a development application.
(g)
Conduct of public hearing. Prior to action on the application, the decision-making body shall hold the public hearing and take testimony in accordance with procedures adopted by said body. The decision-making authority may continue a public hearing to a subsequent meeting provided action on the application is taken within the time periods specified in this Title. If a duly-noticed public hearing is continued from one public meeting to a specific subsequent public meeting, no additional public notice shall be required.
(Ord. No. 07-03, § 4(Exh. A), 4-11-2007)
(a)
Introduction. The sign regulations in the City are set forth in the Chapter 9.07. A sign program shall be required for all signs located within an integrated center, including individual buildings, building complexes, commercial centers or business parks, and which are not specifically exempt in Chapter 9.07. Said sign program shall be approved prior to the placing, erecting, moving, reconstructing, altering, or displaying of any sign, whether permanent or temporary,.
(b)
Sign program process. The sign program process is depicted in Figure 9.08.9.
(1)
Applications for a sign program or sign program amendment shall be filed with the Development Services Director.
(2)
The Development Services Director shall review the proposed sign program or sign program amendment for consistency with any applicable sign regulations established within Chapter 9.07.
(3)
If the proposed sign program or sign program amendment is found to be consistent with the requirements of Chapter 9.07, the Development Services Director shall approve the sign program or sign program amendment, or may forward the sign program or sign program amendment to the Planning Commission. If the sign program or sign program amendment is forwarded to the Planning Commission, no public hearing is required, and the Planning Commission's decision is final, unless appealed to the City Council as outlined in Section 9.08.100.
(4)
If the sign program or sign program amendment is inconsistent with the requirements of Chapter 9.07, the sign program or sign program amendment application must be processed according to Section 9.08.050 (Figure 9.08.1).
(c)
Findings required. The Development Services Director or Planning Commission may approve and/or modify a sign program as described in this Section in whole or in part, with or without conditions, only if the following findings are made:
(1)
The sign program or sign program amendment is permitted within the zoning district and complies with all applicable provisions of Chapter 9.07 and any other applicable standards.
(2)
The sign program or sign program amendment is in proper proportion to the structure or site on which it is located and, as an identification device, does not excessively compete for the public's attention.
(3)
The signs' materials, color, texture, size, shape, height, and placement are harmonious with the design of the structure, property, and neighborhood of which it is a part.
(4)
The signs' illumination is at the lowest reasonable level as determined by the Development Services Director or Planning Commission, which ensures adequate identification and readability, and is directed solely at the sign or is internal to the sign.
(5)
The signs are not detrimental to the public interest, health, safety, or welfare.
(d)
Consistency of working drawings with approved plans. A sign program approval shall pertain only to those plans reviewed and approved with the sign program. Further, all plans approved with a sign program shall be considered an integral part of the sign program approval. The Development Services Director shall ensure that any final working drawings for grading or construction authorized by a sign program approval are consistent with said previously-reviewed plans prior to release of working drawings for plan check. The Development Services Director may approve minor variations from previously-reviewed plans if he/she determines that the original plan concepts are being carried out. If the Development Services Director does not make such a determination, the subject working drawings shall be referred to the decision-making authority for review and action.
Figure 9.08.9 Process for Sign Program or Sign Program Amdmt.
(Ord. No. 07-03, § 4(Exh. A), 4-11-2007; Ord. No. 07-07, § 2, 11-14-2007)
(a)
Introduction. This Section establishes a process to promote superior aesthetics, design compatibility, and high quality site planning. The site development permit process provides for the effective and efficient review of development proposals to ensure compatible and enhanced site and building design throughout the community. Through the site development permit the City can achieve excellence and innovation in the design of development projects.
(b)
Site development permit required.
(1)
When no other discretionary permit is required, a site development permit shall be required for all new residential development projects, and non-residential development projects involving new construction, reconstruction, building additions (see Section 9.08.040(a)(2)), or structural or site modifications as defined herein.
(2)
Modifications: Any person holding a permit granted under this Title may request a changed plan or amendment to that permit. For the purpose of this Section, the modification of a permit may include modification of the terms of the permit itself, project design, or the waiver or alteration of conditions imposed in the granting of the permit.
(3)
If the Development Services Director determines that a proposed project action is not in substantial conformance with the original approval, the Development Services Director shall notify the property owner of the requirement to submit a site development permit application for consideration and action by the same approving authority as the original permit.
(4)
The Development Services Director may require that a site development permit be filed for any proposal determined by the Director not to be in clear compliance with General Plan policies and/or this Title as described in Section 9.08.010.
(c)
Initiation of application. Applications for site development permits may be filed with the Development Services Department by a recorded owner of the property in question or by the owner's authorized agent. The Development Services Director shall prescribe the form of application and the supporting information required to initiate both environmental review (pursuant to Section 9.08.220) and the site development permit application review.
(d)
Site development permit process.
(1)
Application for site development permits shall be processed in accordance with Table 9.08.1 and the procedure depicted in Figure 9.08.10. Once an application is received by the Development Services Director, the application will be reviewed for completeness. If the Development Services Director finds the application to be complete, then the application shall be processed in accordance with the process illustrated in Figure 9.08.10. If the application is found to be incomplete, the Development Services Director will notify the applicant in writing within 30 days what additional information is required, and the application will not be processed until that information is received by the Development Services Department.
(2)
When a site development permit is required in the absence of any other discretionary permit, the Development Services Director or the Planning Commission shall, review and take action upon the application in accordance with the following procedures:
a.
Decision by the Development Services Director. When an application for a site development permit proposes a building addition that would increase by 10 percent or less the gross square feet of non-residential building area approved on the original site development permit, up to a maximum of 6,500 square feet, or which involves temporary uses and structures, the Development Services Director shall have the authority to approve, conditionally approve, or deny the project. All decisions of the Development Services Director are subject to appeal to the Planning Commission, pursuant to Section 9.08.100. The Development Services Director may refer any application for a site development permit to the Planning Commission for consideration.
b.
Decision by the Planning Commission. When an application for a site development permit proposes a building addition that would increase by more than ten percent of the gross square feet approved on the original site development permit of non-residential building area, or any increase above 6,500 square feet, or any new residential development, the application must be reviewed by the Planning Commission. The Planning Commission shall have the authority to approve, conditionally approve, or deny the project. Decisions of the Planning Commission are subject to appeal to the City Council, pursuant to Section 9.08.100. No public hearing is required.
c.
If a site development permit proposes a development standard different than those identified by this Title for the proposed use or zoning district, such site development permit shall always require a public hearing before the Planning Commission and findings be made pursuant to Section 9.08.050 (Alternative Development Standards).
d.
If an application for a site development permit proposes a use not specifically identified as permitted by this Title, such site development permit shall be considered by the Planning Commission as described in Section 9.03.050 (Use Determination).
e.
If a site development permit is processed in conjunction with a conditional use permit, alternative development standard, variance, or other discretionary permit, additional findings may be required.
(3)
If a site development permit application is submitted in conjunction with another discretionary permit, the Development Services Director shall conduct the review and shall make a recommendation to the Planning Commission.
(e)
Findings and conditions of approval.
(1)
The following findings must be made prior to approval of a site development permit:
a.
In acting to approve a site development permit, the Development Services Director or Planning Commission shall be required to make the following findings:
b.
That the proposed site development permit will be consistent with the objectives, policies and general land uses and programs specified in the City's General Plan;
c.
That the proposed site development permit is consistent with the provisions of this Title;
d.
That the location, size, design and operating characteristics of the proposed site development permit will not create unusual noise, traffic or other conditions or situations that may be objectionable, detrimental, or incompatible with other permitted uses in the vicinity; and
e.
That the proposed site development permit will not result in conditions or circumstances contrary to the public health and safety and the general welfare.
(2)
In order to mitigate the possible adverse impact of a proposed project on surrounding properties and to ensure overall consistency of the development project with the Zoning Code and the General Plan, specific conditions may be imposed on any site development permit approval.
(f)
Establishment of development. Site development permits, when approved, authorize new construction, reconstruction, building additions, or structural or site modifications at a particular location. Projects approved by site development permits must be established at the approved location within the time frame set by the approval authority. Time extensions to establish development may be granted by the Planning Commission. Site development permits shall expire and become null and void if any of the following activities do not occur within the timeframes established by the permit:
(1)
The issuance of a building permit for new construction (if said building permit expires, approval of site development permit shall become null and void);
(2)
The issuance of a certificate of use and occupancy for the establishment of the approved development; or
(3)
The commencement of operation of the use in cases where no construction or existing structure is involved.
(g)
Consistency of working drawings with approved plans. A site development permit approval shall pertain only to those plans reviewed and approved with the site development permit. Further, all plans approved with a site development permit shall be considered an integral part of the site development permit approval. The Development Services Director shall ensure that any final working drawings for grading or construction authorized by a site development permit approval are consistent with said previously-reviewed plans prior to release of working drawings for plan check. The Development Services Director may approve minor variations from previously-reviewed plans if he/she determines that the original plan concepts are being carried out. If the Development Services Director does not make such a determination, the subject working drawings shall be referred to the decision-making authority for review and action.
The Planning Commission may extend the time period for meeting the preceding requirements for establishment of development. The Planning Commission shall hold a public hearing prior to action on such a time extension. Additional conditions may be imposed on a site development permit in conjunction with a time extension. However, such new conditions may only be imposed following a public hearing to receive testimony on the proposed additional conditions.
Figure 9.8.10
Process for Site Development Permit
(Ord. No. 07-03, § 4(Exh. A), 4-11-2007; Ord. No. 07-07, § 2, 11-14-2007; Ord. No. 16-03, § 3, 4-13-2016)
(a)
Introduction. The permit process for special events are established to allow certain events to take place for limited, defined periods at locations throughout the City, provided the uses are regulated so as to avoid adverse impacts on the communities in which they locate and are subject to the regulations established within Section 9.05.110. To ensure the mitigation of any adverse impact, even though temporary, a special event shall not be held unless the necessary permit has been obtained from the Development Services Department and received clearances from the necessary City departments and other appropriate agencies (e.g., Orange County Fire Authority, Alcoholic Beverage Control, Orange County Health Care Agency, etc.).
(b)
Special event permit process.
(1)
An application for a special event permit may be initiated by any person who is able to demonstrate a legal vested interest in the proposed application. The authorized agent of any person with a legal vested interest may also initiate an application. The Development Services Director may request proof of ownership or authorization to apply prior to the acceptance of any application.
(2)
Events involving over 500 people may also require a site development permit pursuant to the provisions of Section 9.08.180. An application shall be filed pursuant to the provisions of Section 9.08.040.
(3)
An application for a special event permit shall be submitted no less than 30 days prior to the proposed first day of the event.
(4)
The special event may not commence until an indemnification agreement is signed by the applicant and submitted to the Development Services Director. The applicant shall also submit any other insurance requirements deemed necessary by the City Attorney.
(Ord. No. 07-03, § 4(Exh. A), 4-11-2007; Ord. No. 07-07, §§ 2, 3, 11-14-2007)
(a)
Introduction. The specific plan provides a means to establish more specific land use regulations and design standards for properties requiring special attention and treatment (see Government Code §§ 65450—65457). A specific plan serves as a policy and regulatory document, with policy direction and project development concepts consistent with the General Plan.
(b)
Specific plan initiation. The City Council shall identify those portions of the City where a specific plan is appropriate to meet the purposes of this specific plan designation. At the discretion of the City Council, specific plans may be prepared by the City or by persons representing affected property owners (Figure 9.08.11).
(c)
Specific plan requirements.
(1)
Relationship to other adopted regulations. Specific plans may either supplement or supersede all land use regulations applicable to the subject property, including all previously adopted ordinances, standards, and guidelines. In the event an inconsistency or conflict exists between standards adopted within a specific plan and comparable provisions of this Title, adopted infrastructure master plans, or development standards, the standards and regulations made part of the specific plan shall prevail.
(2)
Scope of a specific plan. Each specific plan shall identify specific land uses, standards, and criteria necessary for the development, maintenance, and use of the subject property in compliance with the policies and programs of the General Plan. Each specific plan shall clearly specify how and to what extent the plan is to improve upon, supplement, or supersede any adopted ordinance, regulations, and standards. Where not otherwise specifically referenced and addressed by a specific plan, all adopted ordinances, regulations, standards, and guidelines of the City shall apply.
(3)
Content.
a.
In addition to the minimum content requirements specified in Government Code § 65451, the following shall be included in all specific plans:
1.
Statement of the relationship of the specific plan to the General Plan.
2.
Policies for development and standards for regulating development within the plan area.
3.
The proposed land uses for all areas covered by the plan.
4.
General site design standards and guidelines for all developments.
5.
The location of and types of streets.
6.
Public facilities and infrastructure required to serve developments within the plan area.
7.
Landscaping and parking lot treatments.
8.
Proposed conservation, open space and/or recreation areas, if any.
9.
Any other programs, guidelines or standards appropriate for the area covered by the plan.
(4)
If the land use regulations of the specific plan allow a site development permit or specific plan to authorize a development standard different than those identified by this Title for the proposed use or zoning district, such site development permit or specific plan shall always require a public hearing before the Planning Commission and findings be made pursuant to Section 9.08.050.
(d)
Proceedings. Except as provided below, specific plan applications shall be processed in accordance with the standard processing provisions of this Chapter (Figure 9.08.11):
(1)
Planning Commission recommendation. The Planning Commission recommendation to City Council on all specific plan applications shall be in the form of an adopted Resolution recommending approval, approval with modifications, or denial of the application.
Figure 9.08.11 Process for Specific Plan
(2)
Following receipt of the Planning Commission recommendation, the City Council may approve the specific plan with or without modifications by adopting an Ordinance. The City Council may also deny the application.
(3)
Modifications. If the City Council proposes any substantial modification to the specific plan not previously considered by the Planning Commission, the City Council shall refer the matter back to the Planning Commission for consideration. Failure of the Planning Commission to act within 45 days of receiving the City Council's request shall provide the City Council with the authority to act without the recommendation.
(e)
Findings required. The City Council shall be required to make the following findings in acting to approve a specific plan and any amendment thereto:
(1)
The proposed specific plan is consistent with and provides for the orderly, systematic, and specific implementation of the General Plan.
(2)
The land use and development regulations within the specific plan are comparable in breadth and depth to similar zoning regulations contained in this title.
(f)
Specific plan amendment. Any specific plan may be amended by the same procedure as the specific plan (or portion thereof) is adopted. The City may initiate amendments to any portion of a specific plan. The following changes to a specific plan shall require a specific plan amendment:
(1)
Changes to the text or maps other than the addition of information that does not change the effect of any regulation.
(2)
Changes in any specific plan boundary.
(3)
Increase or decrease in the specified density for any area.
(4)
Changes in standards or regulations, including landscaping and design standards.
(Ord. No. 07-03, § 4(Exh. A), 4-11-2007)
All subdivision plans, including but not limited to, tentative tract maps and tentative parcel maps, shall adhere to the requirements and regulations established within Chapter 9.10, Chapter 9.12 and the Subdivision Map Act established in Government Code §§ 66410 et seq.
The Planning Commission shall consider all subdivisions, including tentative tract maps and tentative parcel maps, for discretionary review through a public hearing, pursuant to Section 9.08.150. The City Council shall approve the final tract map or final parcel map once all conditions have been met.
(Ord. No. 07-03, § 4(Exh. A), 4-11-2007; Ord. No. 20-01, § 3, 1-8-2020)
(a)
Introduction. This Section provides for the consideration of variances and exceptions to the regulations of this Title.
(b)
Variance to regulations.
(1)
Variances may be approved only when the City determines that, because of special circumstances applicable to the property, including size, shape, topography, location, or surroundings, the strict application of this Title deprives such property of privileges enjoyed by other properties in the vicinity under identical zoning classification.
(2)
Any variance granted shall be subject to such conditions as will assure that the adjustment thereby authorized will not constitute a grant of special privileges inconsistent with the limitations upon other properties in the vicinity and zone in which such property is situated.
(3)
A variance shall not be granted to authorize a use or activity which is not otherwise expressly authorized in the zoning district (Chapter 9.03) governing the parcel.
(c)
Decision-making authority. The Planning Commission shall have the authority to approve, deny, or approve with conditions the variance application as shown in Figure 9.08.12. Application for a variance shall be filed with the Development Services Department. The Development Services Director shall prescribe the form of application and the supporting information required to initiate the variance application review. If the application is found to be incomplete, the Development Services Department will notify the applicant in writing within 30 days what additional information is required, and the application will not be processed until that information is received by the Development Services Department.
(d)
Findings required. No variance shall be approved unless the decision-making authority makes all of the following findings:
(1)
That there are special circumstances applicable to the property, including size, shape, topography, location, or surroundings such that the strict application of this Title would deprive such property of privileges enjoyed by other properties in the vicinity and under identical zoning classification. Economic hardship is not an appropriate special circumstance for making this finding.
(2)
That the granting of the variance will not constitute a grant of special privileges inconsistent with the limitations upon other properties in the vicinity and zoning district in which such property is situated.
(3)
That the variance will not result in development which is otherwise inconsistent with the provisions of this Title.
(4)
That the variance will not result in development which is inconsistent with the goals, policies and objectives of the General Plan.
(5)
That the variance will be consistent with the objectives, policies and general land uses and programs specified in the City's General Plan;
(6)
That the variance is consistent with the provisions of this Title;
(7)
That the variance will not create unusual noise, traffic or other conditions or situations that may be objectionable, detrimental, or incompatible with other permitted uses in the vicinity; and
(8)
That the variance will not result in conditions or circumstances contrary to the public health and safety and the general welfare.
(e)
Appeals. Decisions on variance applications may be appealed by the applicant or other interested party to the City Council in accordance with Section 9.08.100.
(f)
Expiration of variance. If construction (or other entitlement) authorized by an approved variance has not been commenced within one year of variance approval, the variance shall be null and void.
(g)
Consistency of working drawings with approved plans. A variance approval shall pertain only to those plans reviewed and approved with the variance. Further, all plans approved with a variance shall be considered an integral part of the variance approval. The Development Services Director shall ensure that any final working drawings for grading or construction authorized by a variance approval are consistent with said previously-reviewed plans prior to release of working drawings for plan check. The Development Services Director may approve minor variations from previously-reviewed plans if he/she determines that the original plan concepts are being carried out. If the Development Services Director does not make such a determination, the subject working drawings shall be referred to the decision-making authority for review and action.
(h)
Revocation. A variance may be revoked or modified, including the imposition of additional conditions, by the approving body upon a finding that the conditions of approval of the variance have not been met or that the land use is being operated in violation of other provisions of this Title. A public hearing shall be held in accordance with Section 9.08.150 prior to action on revocation or modification. The Development Services Director may schedule such a hearing upon his/her preliminary finding of noncompliance with any of the preceding requirements.
Figure 9.08.12 Process for Variance
(Ord. No. 07-03, § 4(Exh. A), 4-11-2007; Ord. No. 07-07, §§ 2, 3, 11-14-2007)
All land use and development review applications referenced in this Chapter (such as zone changes, conditional use permits, subdivisions, etc.) and all public works and other public projects shall undergo environmental review as an integral part of the process for such applications prior to consideration by the decision-making authority. Environmental review shall be carried out in accordance with the California Environmental Quality Act, State Environmental Impact Report Guidelines, City's Environmental Guidelines, and other applicable regulations.
(Ord. No. 07-03, § 4(Exh. A), 4-11-2007)
(a)
Introduction. The certificate of use and occupancy approves residential and non-residential properties and structures to occupy a structure or lot with a specific use.
(b)
Applicability/requirements. No vacant land in any zoning district established under the provisions of this Title shall hereafter be occupied or used, and no building hereafter erected, structurally altered or moved in any such zoning district shall be occupied or used until a certificate of use and occupancy has been issued by the Development Services Director and Building Official.
(c)
Certificate of use and occupancy process. The applicant shall submit a signed certificate of use and occupancy application to the Building Department.
The Development Services Director and Building Official will review the application for completeness and shall either approve or deny the application within 30 days.
Decisions of the Development Services Director and the Building Official may be appealed to the Planning Commission within 15 days pursuant to Section 9.06.100.
(d)
Findings required for a certificate of use and occupancy. Prior to approval of a certificate of use and occupancy, the Development Services Director shall make findings that the proposed use is able to meet the general requirements contained within this Title.
(e)
Issuance. Signature of the Development Services Director and the Building Official on the completed certificate of use and occupancy shall signify issuance of the permit. Such permit shall only become valid after the designated 15-day appeal period has expired.
(Ord. No. 07-03, § 4(Exh. A), 4-11-2007; Ord. No. 07-07, § 2, 11-14-2007)
(a)
A permit application filed under this Title 9 shall be considered inactive and closed if the applicant fails to submit, resubmit, or respond to a request for materials, or additional information within 180 calendar days from the date the application was deemed incomplete. Once closed, the application materials will be archived by the Development Services Director in accordance with the City's records retention policies. To reapply, the applicant shall submit a new permit application with required submittal materials and applicable fees in effect on the date the new application is submitted.
(b)
The provisions of this Section shall apply to all pending permit applications on file with the Development Services Department as of the effective date of this Section.
(Ord. No. 21-01, § 2, 5-12-2021)
08 - Administration
(a)
Consistency requirements. The State Government Code requires that all City zoning codes, zone changes, subdivisions, and public works projects be consistent with the City's General Plan. Except as otherwise required pursuant to State law, no public or private development project shall be approved which is inconsistent with the City's General Plan. This Section sets forth procedures for determining the consistency of proposed projects with the General Plan.
(b)
Procedures for determining consistency.
(1)
The Development Services Director shall make a preliminary finding whether a proposed zone change, subdivision, or other land use or development application is consistent with the General Plan. This finding shall be considered by the applicable decision-making authority when the proposal is scheduled for normal development application processing for approval or denial. The appropriate decision-making authority shall make a final determination of General Plan consistency prior to or concurrent with approval or denial of the application in question.
(2)
In all cases, if the final decision-making authority finds that a proposal is not consistent with the General Plan, the proposal shall be denied.
(3)
Determinations regarding General Plan consistency may be appealed in accordance with the provisions of Section 9.08.100.
(c)
Criteria for determining consistency. The Development Services Director or the applicable decision-making authority shall utilize the following criteria in determining whether a proposed project is consistent with the General Plan:
(1)
The proposal is compatible with the goals, policies, programs, and land uses of applicable elements of the General Plan. In order to satisfy this criterion, a proposal must meet the overall intent of such goals and policies.
(2)
The base zoning district required to accommodate the proposal is consistent with the applicable General Plan land use designation shown on the General Plan land use policy map. Such zoning consistency shall be determined by consulting the zoning consistency matrix (Table 9.03.1) which depicts which zoning districts are consistent with the various General Plan designations.
(3)
For residential projects, the number of project dwelling units is consistent with the density allowed by the General Plan land use designation and the latest adopted Housing Element.
(Ord. No. 07-03, § 4(Exh. A), 4-11-2007; Ord. No. 07-07, § 2, 11-14-2007; Ord. No. 24-07, § 25, 9-11-2024)
The maximum residential density for a specific property is designated on the General Plan Land Use Policy Map. The actual density, net dwelling units and floor area ratio (FAR) may be less than the maximum designated on the General Plan in order to meet the development standards of Chapter 9.03 and other applicable regulations. The City Council has the final authority, through the administration of this Title, to determine the appropriate density and FAR for each site.
(Ord. No. 07-03, § 4(Exh. A), 4-11-2007)
All development proposals may be subject to one or more development application processing procedures contained in this Chapter. The exact application processing procedures that apply to a specific project will be determined by the Development Services Director based on the project characteristics. Table 9.08.1 outlines the primary types of development applications and review procedures.
Table 9.08.1
Application Types, Review Bodies and Responsibilities
Notes:
1. May be submitted by City staff, Planning Commission or City Council only.
2. When an application for a site development permit proposes a building addition that would increase by ten percent or less the gross square feet of non-residential building area approved on the original site development permit, up to a maximum of 6,500 square feet, or which involves temporary uses and structures and not performed in conjunction with another discretionary permit review that requires action by the Planning Commission.
3. When an application for a site development permit proposes a building addition that would increase by more than ten percent of the gross square feet approved on the original site development permit non-residential building area, or any increase above 6,500 square feet, and/or performed in conjunction with another discretionary permit review that requires action by the Planning Commission. A site development permit alone does not require a public hearing.
4. The Planning Commission is board of appeals for Development Services Director decisions, and its decision on the appeal is final. A Planning Commission public hearing is required only when the original application required a public hearing. The City Council is board of appeals for Planning Commission decisions, and its decision on the appeal is final.
5. No public hearing required. Consent calendar item on City Council agenda.
6. In accordance with Chapter 9.14, Housing Development Project Special Regulations.
(Ord. No. 07-03, § 4(Exh. A), 4-11-2007; Ord. No. 07-07, § 2, 11-14-2007; Ord. No. 16-03, § 4, 4-13-2016; Ord. No. 18-01, § 12, 2-14-2018; Ord. No. 24-07, § 24, 9-11-2024)
(a)
Authority of the Development Services Director. The Development Services Director has the authority to approve or deny the following applications, subject to specific findings and procedures, including, but not limited to:
(1)
Amateur radio antennas in compliance with the provisions of Section 9.4.020(g);
(2)
Building additions not to exceed ten percent of the gross floor area of the non-residential building area approved on the original site development permit, up to a maximum of 6,500 square feet, or involves temporary uses and structures. A finding of consistency with the existing building architectural style, materials, colors, and other provisions of the Code shall be made;
(3)
Changed plan—Minor. An applicant may initiate a request for a modification of an approved development application upon the submittal of the applicable form, materials, and fees. Minor modifications must be granted in writing by the Development Services Director prior to the issuance of a building permit for any changed plans. To grant the request, the Development Services Director must find that the requested modification is substantially in compliance with the original approval plans, and conditions shall be limited to the following:
a.
A modification that involves ten percent or less of the building area or project site area, up to a maximum of 6,500 square feet; or
b.
A modification that involves minor changes in color, material, signage, design, landscape material, or parking or driveway orientation; or
c.
A modification that involves minor design changes that represent improvements to previous engineering, site design, or building practices provided the request does not change the character of the project or result in negative impacts to adjoining properties, drainage facilities, or rights-of-way.
All modifications that do not meet the criteria in Subsections a., b., and c. above shall be considered major changes and shall be subject to the same review procedures established for the original development review application.
(4)
Color changes, windows, and door relocation and/or additions that are compatible with the existing building architectural style;
(5)
Exterior lighting as permitted in individual zoning districts in compliance with the provisions of Section 9.05.080;
(6)
Fences exceeding six feet in height in compliance with the provisions of Section 9.04.070;
(7)
Home occupation permit applications which comply with the provisions of Section 9.05.230;
(8)
Outdoor display of merchandise and product display for an existing building that complies with the provisions under Sections 9.04.110 and 9.05.110;
(9)
Outdoor storage as permitted in individual zoning districts in compliance with the provisions under Section 9.04.110;
(10)
Roof eaves and gables on accessory structures in excess of 12 inches, measured from the vertical side of the unit, in compliance with Section 9.04.020; and
(11)
Sign permit applications in compliance with the provisions of Chapter 9.07; and
(12)
Any other items delegated to the Development Services Director for review and approval.
(Ord. No. 07-03, § 4(Exh. A), 4-11-2007; Ord. No. 07-07, § 2, 11-14-2007; Ord. No. 09-03, § 10, 3-25-2009; Ord. No. 16-03, § 5, 4-13-2016)
(a)
Purpose. The development standards of this Title may be modified by the Planning Commission to permit development on property that is constrained due to lot size, shape, location, access restrictions, or other constraints. Alternative development standards are intended to be used only when deviations from the standards in this Code are truly minor and no potential negative impact associated with the health, safety, and welfare of adjacent persons or properties will occur.
(b)
Applicability. Once an alternative development standard has been approved for a project, another alternative development standard of the same type (e.g., parking requirements, height, setbacks) may not be granted. More specifically, if one alternative development standard is granted for a certain standard, any future change to that same standard that is not in conformance with the requirements of this Zoning Code shall require a variance.
Additionally, after the first certificate of use and occupancy of an individual residential dwelling unit has been issued, the site development standards contained within this Title shall apply to that dwelling unit and shall only be modified subject to the variance procedure contained in Section 9.08.210. No alternative development standard may be granted for any residential dwelling unit after the first certificate of use and occupancy has been issued.
An alternative development standard may not be combined with or granted in conjunction with any other exception, waiver or modification of a development standard, including, but not limited to, a waiver or reduction of a development standard requested pursuant to Section 9.14.040 (Residential Density Bonus) and/or Government Code Section 65915.
(c)
Decision-making authority. The Planning Commission shall have the authority to approve, conditionally approve, or deny an application for an alternative development standard pursuant to the following limitations:
(1)
Reduction by not more than ten percent of the required lot area, minimum floor area, and setback standard identified in the Code. Where ten percent is less than one foot, up to a one foot variation from the original standard may be allowed.
Notwithstanding, nothing in this provision prevents the Development Services Director from having the discretion to approve minor deviations of up to 20 percent encroachment within the rear setback area of residential developments.
(2)
Increases in the height of both retaining and non-retaining side or rear yard fences, walls, or hedges by not more than one foot over the maximum permitted height. No alternative development standard may be granted for any fence, wall, or hedge that is located in the required front yard setback.
(3)
Increases in non-residential building height for architectural features by not more than ten feet in excess of the permitted building height.
(4)
Variations from landscaping and screening requirements if the project design or improvement is in substantial compliance with the intent of Sections 9.05.070 and 9.08.140.
(5)
Variations from sign standards and regulations if the sign is in substantial compliance with the intent of Chapter 9.07.
(6)
Variations from the parking standards and regulations by not more than ten percent of the standard outlined in the Chapter 9.06.
(d)
Alternative development standard process. Figure 9.08.1 illustrates the process described below:
(1)
An application shall be filed with the Development Services Director.
(2)
The Development Services Director shall review the application and shall determine whether the application is complete and whether the proposal qualifies as an alternative development standard within 30 days of the application date. If the application does not qualify as an alternative development standard request, the Development Services Director shall notify the applicant, and the application is considered withdrawn.
(3)
If the application qualifies as an alternative development standard request and is deemed complete, the Development Services Department and other relevant City departments shall evaluate the request, and a public hearing with the Planning Commission shall be held pursuant to the public hearing procedures established in Section 9.08.150.
(4)
Written notice of the alternative development standard request shall be provided to owners of adjacent and abutting properties at least ten days prior to the public hearing as contained in Section 9.08.150.
(5)
Appeal of the Planning Commission's decision may be made pursuant to Section 9.08.100.
(e)
Findings required. Approval of an alternative development standard shall require the following findings by the Planning Commission:
(1)
That the proposed alternative development standard will better serve the public interest by the establishment of the proposed alternative development standard;
(2)
That the proposed alternative development standard will be consistent with the objectives, policies and general land uses and programs specified in the City's General Plan;
(3)
That the proposed alternative development standard is consistent with other provisions of this Title;
(4)
That the location, size, design and operating characteristics of the proposed alternative development standard will not create unusual noise, traffic or other conditions or situations that may be objectionable, detrimental, or incompatible with other permitted uses in the vicinity; and
(5)
That the proposed alternative development standard will not result in conditions or circumstances contrary to the public health and safety and the general welfare.
(f)
Consistency of working drawings with approved plans. Alternative development standard approval shall pertain only to those plans reviewed and approved with the alternative development standard. Further, all plans approved with an alternative development standard shall be considered an integral part of the alternative development standard approval. The Development Services Director shall ensure that any final working drawings for grading or construction authorized by an alternative development standard approval are consistent with said previously-reviewed plans prior to release of working drawings for plan check. The Development Services Director may approve minor variations from previously-reviewed plans if he/she determines that the original plan concepts are being carried out. If the Development Services Director does not make such a determination, the subject working drawings shall be referred to the decision-making authority for review and action.
(Ord. No. 07-03, § 4(Exh. A), 4-11-2007; Ord. No. 07-07, §§ 2, 3, 11-14-2007; Ord. No. 08-03, § 6, 8-27-2008; Ord. No. 24-07, § 26, 9-11-2024)
(a)
Authority. Government Code § 65358 allows for amendments and modifications to the City's General Plan.
(b)
Initiation of amendment. General Plan amendment may be initiated in any one of the following manners as described in Figure 9.08.2:
(1)
Upon application by a property owner or owners of any parcel subject to the General Plan.
(2)
The City Council, Planning Commission, or City Manager may also initiate consideration of a proposed General Plan amendment.
(c)
Frequency of General Plan amendment. Pursuant to Government Code § 65358, no mandatory element of the General Plan may be amended more frequently than four times during any calendar year. Subject to that limitation, an amendment may be made at any time and may include more than one change to the General Plan.
(d)
Proceedings. Applications for a General Plan amendment shall be processed in accordance with the standard processing provisions of this Chapter and as depicted in Figure 9.08.2. The following additional standards also apply:
(1)
Planning Commission recommendation. The Planning Commission recommendation to City Council on all General Plan text and/or map amendment applications shall be in the form of an adopted Resolution recommending approval, approval with modifications, or denial of the application.
(2)
Major modifications. If the City Council proposes any substantial modification to the General Plan amendment not previously considered by the Planning Commission, the City Council shall refer the matter back to the Planning Commission for consideration. Failure of the Planning Commission to act within 45 days of receiving the City Council's request shall be considered a Planning Commission recommendation for approval and the City Council may act without their recommendation.
(e)
Required findings for General Plan amendment. In acting to approve an amendment to the General Plan, the City Council shall be required to make the following findings:
(1)
That the proposed General Plan amendment is consistent with all other goals, policies, programs, and land uses of applicable elements of the General Plan;
(2)
That the proposed General Plan amendment will not adversely affect surrounding properties or the surrounding environment;
(3)
That the proposed General Plan amendment promotes public health, safety, and general welfare and serves the goals and purposes of this Title;
(4)
That the proposed Amendment will not conflict with provisions of this Title, including the City's subdivision regulations; and
(5)
If the proposed Amendment will reduce, or require or permit the reduction of, the allowable residential density for any property identified in the latest adopted Housing Element as a site to accommodate a portion of the City's regional housing needs allocation, the "no net loss" findings required pursuant to Government Code Section 65863 and Subsection 9.14.030(d) must also be made.
(f)
Action/adoption. Adoption of the General Plan amendment shall be by Resolution of the City Council and shall constitute final action and approval of the amendment.
Figure 9.08.2 Process for Amendment of the General Plan
(Ord. No. 07-03, § 4(Exh. A), 4-11-2007; Ord. No. 24-07, § 27, 9-11-2024)
(a)
Purpose. Government Code § 65853 allows changes to the zoning district on any parcel(s) within the City. This Section identifies the process required for changes to the official zoning map.
(b)
Initiation of amendment. Amendments to the official zoning map may be initiated by any of the following as described in Figure 9.08.3:
(1)
For a given parcel, by the recorded owner of that parcel or the owner's authorized agent; or
(2)
The City Council, Planning Commission, City Manager, or other interested parties may also initiate consideration of a proposed change of a zoning district.
(c)
Proceedings. Applications for a Zoning Code map amendment shall be processed in accordance with the standard processing provisions of this Chapter and the process illustrated in Figure 9.08.3.
(1)
Applications for zone changes may be filed with the Development Services Department. The Development Services Director shall prescribe the form of application and the supporting information required to initiate the Zoning Code map amendment.
(2)
Once an application is received by the Development Services Department, the application will be reviewed for completeness. If the Development Services Director finds the application to be complete, then the application shall be processed per the process described in Figure 9.08.3. If the application is found to be incomplete, the Development Services Director will notify the applicant in writing within 30 days what additional information is required, and the application will not be processed until that information is received by the Development Services Department.
(3)
The Planning Commission shall hold a public hearing to consider the application. The Planning Commission recommendation to City Council on all Zoning Code map amendment applications shall be in the form of an adopted Resolution recommending approval, approval with modifications, or denial of the application. All Planning Commission Resolutions regarding a Zoning Code map amendment shall be forwarded to the City Council.
(4)
The City Council shall hold a public hearing to consider the application and the Planning Commission's Resolution. The City Council shall act to approve, approve with modifications, or deny an application. If the City Council proposes any substantial modification to the amendment not previously considered by the Planning Commission, the City Council shall refer the matter back to the Planning Commission for consideration. Failure of the Planning Commission to act within 45 days of receiving the City Council's request shall be considered a Planning Commission recommendation for approval and the City Council may act without their recommendation.
Figure 9.08.3 Process for Zoning Code Map Amend./Change of Zoning District
(d)
Required findings. In acting to approve an amendment to the Zoning Code map, the City Council shall be required to make the following findings:
(1)
That the proposed Zoning Code map amendment is consistent with the goals, policies, programs, and land uses of applicable elements of the General Plan;
(2)
That the proposed Zoning Code map amendment will not adversely affect surrounding properties or the surrounding environment;
(3)
That the proposed Zoning Code map amendment promotes public health, safety, and general welfare and serves the goals and purposes of this Title; and
(4)
If the proposed amendment will reduce, or require or permit the reduction of, the allowable residential density for any property identified in the latest adopted Housing Element as a site to accommodate a portion of the City's regional housing needs allocation, the "no net loss" findings required pursuant to Government Code Section 65863 and Subsection 9.14.030(d) must also be made.
(e)
Adoption. Zoning Code map amendments shall be adopted by Ordinance of the City Council, which constitutes final action.
(Ord. No. 07-03, § 4(Exh. A), 4-11-2007; Ord. No. 07-07, §§ 2—4, 11-14-2007; Ord. No. 24-07, § 28, 9-11-2024)
Editor's note— Ord. No. 07-07, § 4, adopted November 14, 2007, changed the title of § 9.08.070 from "Zoning ordinance map amendment/change of zone district" to "Zoning code map amendment/change of zone district."
(a)
Purpose. Government Code § 65853 allows amendments to any provisions of this Title, including the adoption of new regulations or deletion of existing regulations.
(b)
Initiation of amendment. Amendments to the provisions of this Title may be initiated in any one of the following manners as described in Figure 9.08.4:
(1)
Upon direction of the City Council or Planning Commission; or
(2)
Upon recommendation of the City Manager.
(c)
Proceedings.
(1)
The Planning Commission shall hold a public hearing in accordance with Section 9.08.150 to consider the amendment. The Planning Commission recommendation to City Council on all Zoning Code text amendment applications shall be in the form of an adopted Resolution recommending approval, approval with modifications, or denial of the application.
(2)
The City Council shall hold a public hearing in accordance with Section 9.08.150 to consider the application and the Planning Commission's Resolution. The City Council shall act to approve, approve with modifications, or deny an application. If the City Council proposes any substantial modification to the amendment not previously considered by the Planning Commission, the City Council shall refer the matter back to the Planning Commission for consideration. Failure of the Planning Commission to act within 45 days of receiving the City Council's request shall be considered a Planning Commission recommendation for approval and the City Council may act without their recommendation.
Figure 9.08.04 Process for Zoning Text Amendment
(d)
Required findings for Zoning Code text amendment. In acting to approve an amendment to the Zoning Code text, the City Council shall be required to make the following findings:
(1)
That the proposed Zoning Code text amendment is consistent with the goals, policies, programs, and land uses of applicable elements of the General Plan;
(2)
That the proposed Zoning Code text amendment will not adversely affect surrounding properties or the surrounding environment;
(3)
That the proposed Zoning Code text amendment promotes public health, safety, and general welfare and serves the goals and purposes of this Title; and
(4)
If the proposed amendment will reduce, or require or permit the reduction of, the allowable residential density for any property identified in the latest adopted Housing Element as a site to accommodate a portion of the City's regional housing needs allocation, the "no net loss" findings required pursuant to Government Code Section 65863 and Subsection 9.14.030(d) must also be made.
(e)
Adoption. Zoning Code text amendments shall be adopted by Ordinance of the City Council, which constitutes final action.
(Ord. No. 07-03, § 4(Exh. A), 4-11-2007; Ord. No. 07-07, § 4, 11-14-2007; Ord. No. 24-07, § 29, 9-11-2024)
Editor's note— Ord. No. 07-07, § 4, adopted November 14, 2007, changed the title of § 9.08.080 from "Zoning ordinance text amendment" to "Zoning code text amendment."
(a)
Procedure.
(1)
Prior to City Council adoption of a Resolution of intention to annex uninhabited territory or a Resolution of consent to commence annexation of inhabited territory proceedings, the City Council shall request a report from the Planning Commission. The Planning Commission shall consider the desirability of annexing the territory and the zoning (prezoning prior to annexation) to be placed thereon in the event of annexation to the City. Upon completion of such consideration, the Planning Commission shall, after holding a public hearing, make its report and recommendation to the City Council (Figure 9.08.5).
(2)
Upon receipt of the Planning Commission report, the City Council may accept in whole or in part or reject, modify or amend any recommendation as to pre-zoning classification and the Resolution of Intention or Resolution of Consent shall specify the proposed pre-zoning classification for the territory as the City Council determines. The City Council shall include any such pre-zone classification consideration within any notice of hearing concerning the annexation of the property involved, and a hearing on the matter of the proposed pre-zoning classification shall be held in conjunction with any public hearing required by law to be held by the City Council in connection with the annexation proceeding.
(3)
Concurrently with final annexation of the territory, the City Council may, by Ordinance, classify the property for zoning purposes in accordance with its determination made in Subsection (a)(2).
(b)
Temporary classification. In the event the City Council does not determine or adopt a zoning classification for the territory to be annexed as provided in Subsections (a)(2) and (3), the territory shall be classified in the future planned community (FPC) zone until a change is initiated and adopted.
Figure 9.08.5 Process for Annexation and Pre-Zoning
(c)
Pre-zoning prior to annexation procedures.
(1)
Introduction. The City, by Ordinance, may pre-zone certain contiguous areas outside the City which, in the opinion of the City Council, bear relationship to the General Plan and sphere of influence. When pre-zoning maps of properties outside the incorporated area have been adopted by Ordinance, any such territory, upon becoming a part of the City, shall possess the classification indicated on the detailed pre-zoning map. Such pre-zoning maps shall then become a part of the official zoning map of the City, and the subject properties shall thereafter be subject to all the provisions of this Title.
(2)
Decision-making authority. The City Council may amend the official zoning map to pre-zone certain contiguous areas outside the City which, in the opinion of the City Council bear relationship to the General Plan and sphere of influence, prior to annexation by adoption of an amending Ordinance in accordance with the procedures set forth in this Section.
(3)
Initiation of application. Consideration of pre-zoning certain contiguous areas outside the City prior to annexation, may be initiated for a given parcel by the City Council or by the record owner of that parcel or the owner's authorized agent.
Applications for pre-zoning may be filed with the Development Services Director. The Development Services Director shall prescribe the form of application and the supporting information required to initiate both environmental review (pursuant to Section 9.08.220) and the pre-zoning application review. Once an application is received by the Development Services Director, the application will be reviewed for completeness.
If the Development Services Director finds the application to be complete, then the application shall be processed in accordance to the procedure described herein. If the application is found to be incomplete, the Development Services Director will notify the applicant in writing within 30 days what additional information is required, and the application will not be processed until that information is received by the Development Services Director.
Pre-zoning applications shall be considered only if found consistent with the City's General Plan in accordance with Section 9.08.010 and Table 9.03.1 zoning consistency matrix found in Chapter 9.03.
(Ord. No. 07-03, § 4(Exh. A), 4-11-2007; Ord. No. 07-07, § 2, 11-14-2007)
(a)
Introduction and purpose. With the exception of the City Council, all decisions by City commissions, boards, committees, staff, or other City bodies regulated by this Title where authority has been granted to take a final action or decision regulated by this Chapter are subject to appeal. This Section describes the appeals process.
(b)
Who may initiate an appeal. An applicant, any resident of the City, any owner of real property in the City, or a tenant or leaseholder of property which is located adjacent to/or within 300 feet of the property boundaries of the application being appealed, or an individual or entity that may be affected by the decision on the application may file an appeal. The filing of a valid appeal shall stay all further actions/decisions on the matter being appealed.
(c)
Time period for submission of appeal. An appeal shall be filed in writing within 15 calendar days following an action or decision by a City commission, board, committees, staff or other City body other than the City Council. No appeal shall be accepted after the appeal period has expired.
(d)
Required documents. Each appeal shall be submitted in writing to the Development Services Director. Each appeal shall be accompanied by the applicable appeal fee and such other documents and information as the Development Services Director deems necessary to adequately explain and to provide proper notification of the appeal. Each appeal shall set forth specifically and in detail the grounds for the appeal. The Board of Appeals may refuse to consider issues not raised in the written appeal.
(e)
Board of appeals.
(1)
The Planning Commission shall constitute the Board of Appeals for decisions by the Development Services Director. The Planning Commission's decisions on such appeals shall be final.
(2)
The City Council shall constitute the Board of Appeals for decisions by the Planning Commission. Only matters originally heard by the Planning Commission shall be appealable to the City Council. Appeals heard and decided by the Planning Commission are not appealable to the City Council.
(f)
Process. Figure 9.08.6 illustrates the process described below:
(1)
Each petitioner for an appeal shall submit information deemed necessary to complete the review and consideration of the appeal as described in Subsection 9.08.100(d). The Development Services Director shall prescribe the type and form of information required and shall ensure that it is of sufficient detail to allow adequate analysis of each appeal.
(2)
Once an appeal is received by the Development Services Director, the appeal application will be reviewed for completeness.
(3)
If the Development Services Director finds the application to be complete, then the application will be processed no later than 45 days after the Development Services Director has accepted the appeal as complete according to the procedure described in Figure 9.08.6.
If the application is found to be incomplete, the Development Services Director will notify the applicant in writing within 30 days what additional information is required, and the appeal will not be processed until that information is received by the Development Services Director.
Figure 9.08.6 Process for Appeals
(4)
Once the appeal has been accepted as complete, the Development Services Director shall forward to the Board of Appeals all documents and information on file pertinent to the appeal, together with the minutes or official action of the approving authority, and a report on the basis of the decision and the appropriateness of the appeal.
(5)
The Board of Appeals shall consider the appeal at an appropriate meeting or public hearing as described in Subsection 9.08.100(g).
(6)
The action of the Board of Appeals shall be one or more of the following in compliance with the same procedures and requirements applicable to the approving authority:
a.
Approve or disapprove the application;
b.
Add, modify, or delete conditions;
c.
Approve a modified application; or
d.
Refer the application back to the approving authority with directions for action by the approving authority or for recommendations or reports to the Board of Appeals.
(g)
Public hearing requirements. The appeal of an approving authority's determination that required a public hearing shall also require a public hearing. Notice and schedule requirements for an appeal hearing shall be identical as those for the original hearing.
(Ord. No. 07-03, § 4(Exh. A), 4-11-2007; Ord. No. 07-07, § 2, 11-14-2007)
(a)
Introduction.Chapter 9.03 contains listings of land uses that are permitted within the different zoning districts upon approval of a conditional use permit. Such uses require approval of a conditional use permit for their establishment because, although deemed consistent with the purpose and intent of the zoning district, they typically have characteristics that require special regulation in order to avoid or minimize potential adverse impacts on surrounding properties.
(b)
Listings of conditional uses. Only those uses listed in the zoning district regulations of Chapter 9.03 as conditional uses or those uses added to such listing as described in Section 9.03.050 may be approved within a given zoning district by means of a conditional use permit.
(c)
Decision-making authority. The Planning Commission shall have the authority to approve, deny, or approve with conditions those applications for a conditional use permit as specified in Subsection 9.01.030(e).
(d)
Initiation of application. Applications for conditional use permits may be filed with the Development Services Department by a recorded owner of the property in question or by the owner's authorized agent. The Development Services Director shall prescribe the form of application and the supporting information required to initiate both environmental review (pursuant to Section 9.08.220) and the conditional use permit application review.
(e)
Conditional use permit process. Conditional use permit applications shall be processed in accordance with the procedure depicted in Figure 9.08.7. Once an application is received by the Development Services Director, the application will be reviewed for completeness. If the Development Services Director finds the application to be complete, then the application shall be processed in accordance with the process illustrated in Figure 9.08.7. If the application is found to be incomplete, the Development Services Director will notify the applicant in writing within 30 days what additional information is required, and the application will not be processed until that information is received by the Development Services Department.
(f)
Findings and conditions of approval.
(1)
The following findings must be made prior to approval of a conditional use permit:
a.
That the use proposed conditional use permit will be consistent with the objectives, policies and general land uses and programs specified in the City's General Plan;
b.
That the proposed conditional use permit is consistent with the provisions of this Title;
c.
That the location, size, design and operating characteristics of the proposed conditional use permit will not create unusual noise, traffic or other conditions or situations that may be objectionable, detrimental, or incompatible with other permitted uses in the vicinity; and
d.
That the proposed conditional use permit will not result in conditions or circumstances contrary to the public health and safety and the general welfare.
(2)
In order to mitigate the possible adverse impact of a proposed project on surrounding properties and to ensure overall consistency of the use with the Zoning Code and the General Plan, specific conditions may be imposed on any conditional use permit approval.
(g)
Establishment of use. Conditional use permits, when approved, authorize the establishment and operation of a particular land use at a particular location. The project must be established at the approved location within one year of the final approval of the conditional use permit unless extended by the Planning Commission or City Council for up to one additional year. Additional conditions may be imposed on a conditional use permit in conjunction with a time extension. Such establishment shall consist of the satisfaction of all relevant conditional use permit conditions of approval and one of the following three actions:
(1)
The issuance of a building permit for new construction (if said permit expires, approval of conditional use permit shall become null and void);
(2)
The issuance of a certificate of use and occupancy for the establishment of a comparable project in an existing structure; or
(3)
The commencement of operation of the comparable project in cases where no construction or existing structure is involved.
If the preceding requirements are not met within one year of final conditional use permit approval unless otherwise extended by the Planning Commission or City Council, the conditional use permit shall be null and void.
(h)
Consistency of working drawings with approved plans. A conditional use permit approval shall pertain only to those plans reviewed and approved with the conditional use permit. Further, all plans approved with a conditional use permit shall be considered an integral part of the conditional use permit approval. The Development Services Director shall ensure that any final working drawings for grading or construction authorized by a conditional use permit approval are consistent with said previously-reviewed plans prior to release of working drawings for plan check. The Development Services Director may approve minor variations from previously-reviewed plans if he/she determines that the original plan concepts are being carried out. If the Development Services Director does not make such a determination, the subject working drawings shall be referred to the decision-making authority for review and action.
The Planning Commission may extend the time period for meeting the preceding requirements for establishment of the use up to one additional year. The Planning Commission shall hold a public hearing prior to action on such a time extension.
Additional conditions may be imposed on a conditional use permit in conjunction with a time extension. However, such new conditions may only be imposed following a public hearing to receive testimony on the proposed additional conditions.
(i)
Discontinuance of conditional use. Whenever any use of land, building or premises established under a conditional use permit is discontinued for a cumulative period of 90 days within a one-year period, it shall be unlawful to reestablish such use unless a new conditional use permit is approved in accordance with the provisions of this Section.
(j)
Appeals. Decisions on conditional use permit applications may be appealed to the City Council by the applicant or other interested party in accordance with Section 9.08.100.
(k)
Revocation. A conditional use permit may be revoked or modified (including the imposition of additional conditions) by the approving body upon finding by said authority that the conditions of approval of the conditional use permit have not been met or that the land use is being operated in violation of other provisions of this Title. A public hearing shall be held in accordance with Section 9.08.150 prior to action on revocation or modification. The Development Services Director may schedule such a hearing upon his or her preliminary finding of noncompliance with any of the preceding requirements.
Figure 9.08.7 Process for Conditional Use Permit
(Ord. No. 07-03, § 4(Exh. A), 4-11-2007; Ord. No. 07-07, §§ 2—4, 11-14-2007)
Density bonus applications shall be processed per the following requirements and Figure 9.08.8.
(1)
Application requirements.
a.
At the time a developer of a proposed housing development seeks a density bonus and an additional regulatory concession per Government Code § 65915, the developer must file a density bonus application with the Development Services Department.
b.
The density bonus application shall require the following information in addition to the requirements for a public hearing as contained in Section 9.08.150:
1.
Identification of the kind and number of the targeted units as set forth in Government Code § 65915 under which the proposed housing development qualifies for a density bonus and an additional regulatory concession. The developer shall identify the location of the targeted units.
2.
The location, acreage, and maximum number of base units allowed under the zoning district and General Plan land use designation.
3.
Identification of the additional regulatory concession that is requested by the developer and a list of any alternative regulatory concessions that would provide, in the developer's opinion, incentives of equivalent financial value to the concession requested.
4.
The specific financial information and data relied upon by the developer that establishes the monetary value of the regulatory concessions requested by the developer and a concise statement of how such value was calculated. A clear statement of how the requested additional concession is necessary to make the proposed housing development economically feasible, sufficiently detailed to enable City staff to examine the conclusions reached by the developer.
5.
Such other pertinent information as the Development Services Director may require to enable the City to adequately analyze the economic feasibility of the proposed housing development with respect to the requested additional concession and other concessions that may be made available.
(2)
Density bonus application process.
a.
Applications shall be filed with the Development Services Director.
b.
Once an application is received by the Development Services Director, the application will be reviewed for completeness.
1.
If the Development Services Director finds the application to be complete, then the application shall be processed and determinations made at the same time that the underlying housing development application or applications are processed.
Figure 9.08.8 Process for Density Bonus
2.
If the application is found to be incomplete, the Development Services Director will notify the applicant in writing within 30 days what additional information is required, and the application will not be processed until that information is received by the Director.
c.
All density bonus applications shall be considered by the Planning Commission at a noticed public hearing. The Planning Commission shall, by Resolution, recommend to the City Council that the application be approved, conditionally approved, approved with changes to the regulatory concessions/incentives, or denied.
d.
All density bonus applications shall be considered by the City Council at a noticed public hearing. The City Council shall, by resolution, determine all matters with respect to the granting of a density bonus, an additional regulatory concession, or direct financial incentive. The Council shall approve, conditionally approve, approve with changes to the regulatory concessions/incentives, or deny the application.
(Ord. No. 07-03, § 4(Exh. A), 4-11-2007; Ord. No. 07-07, §§ 2, 3, 11-14-2007)
Editor's note— Ord. No. 07-03, § 4(Exh. A), adopted April 11, 2007, enacted provisions intended for use as Subsections A. and B. To preserve the style of this Code, and at the discretion of the editor, said provisions have been redesignated as Subsections (1) and (2).
(a)
Introduction. Development agreements are authorized pursuant to Government Code §§ 65864 et seq. as a means of providing both the City and property owners with assurances that development projects can be completed under the terms, conditions, and regulations in effect at the time that authority to proceed with a project is granted.
(b)
Authority to apply. Pursuant to Government Code § 65865, the City may enter into a development agreement with a property owner or any person having a legal or equitable interest in real property for the development of such property. Applications shall be filed with the Development Services Director and all required application fees shall be paid.
(c)
Agreement contents.
(1)
All draft and final development agreements shall contain at a minimum the following information:
a.
The duration of the agreement.
b.
The permitted uses of the property.
c.
The density or intensity of permitted uses.
d.
The maximum height and size of proposed buildings.
e.
Provisions for reservation or dedication of lands for public purpose.
f.
Any other information determined by the City to be necessary.
(2)
The development agreement may also contain the following information:
a.
Conditions, terms, restrictions, and requirements for subsequent discretionary actions, provided such conditions, terms, provisions, and requirements do not prevent development of land for the purposes and level of use set forth in the agreement.
b.
Requirements that construction be commenced within a specified time period, and that the project or any phase thereof be completed within a specified time frame.
(d)
Proceedings.
(1)
Upon receiving a development agreement application, the Development Services Director shall make a determination as to whether the application is complete. If deemed incomplete, the application shall be returned to the applicant for further information. If deemed complete, the Development Services Director shall review the application and determine the additional requirements necessary to complete the agreement.
(2)
The Development Services Director shall prepare a report outlining facts and recommendations relative to the application. The report shall be provided to the Planning Commission and City Council and the applicant prior to any scheduled public hearing on the application.
(3)
A public hearing before the Planning Commission shall be noticed and conducted pursuant to the provisions of Section 9.08.150.
(4)
At the public hearing, the Planning Commission shall review the application and proposal and may receive evidence as to how or why the proposed development agreement is consistent with the overall objectives of the General Plan and development policies of the City. The Planning Commission shall adopt a Resolution making a recommendation to the City Council.
(5)
A public hearing before the City Council shall be noticed and conducted pursuant to the provisions of Section 9.08.150.
(6)
At the public hearing, the City Council shall review the application and proposal and may receive evidence as to how or why the proposed development agreement is consistent with the overall objectives the General Plan and development policies of the City.
(7)
Within 21 days following the close of the public hearing, the City Council shall act to approve, approve in modified form, or deny the application.
(e)
Findings and decision.
(1)
Findings required. When acting to approve a development agreement application, or approved in modified form, the City Council shall be required to make the following findings:
a.
That the agreement is consistent with the goals, policies, general land uses, and programs specified in the General Plan and any applicable specific plan;
b.
That the agreement is compatible with the uses authorized in, and the regulations prescribed for, the land use district in which the real property is located;
c.
That the agreement is in conformity with public convenience, general welfare, and good land use practice; and
d.
That the agreement will not be detrimental to the public health, safety, and general welfare.
(2)
Adoption by Ordinance. If the City Council approves the development agreement, it shall do so by the adoption of an Ordinance. After the Ordinance approving the development agreement takes effect, the City may enter into the agreement.
(f)
Amendment or cancellation.
(1)
Initiation of amendment or cancellation. Either the City or other parties to a development agreement may propose an amendment to or cancellation in whole or in part of an agreement approved.
(2)
Procedure. The procedure for proposing and adopting an amendment to or canceling in whole or in part a development agreement is the same as the procedure for entering into an agreement as set forth in Subsections (d) and (e). However, when the City initiates the proposed change, at least 30 days prior to the hearing to consider the amendment or cancellation, the City shall give notice to the parties to the agreement of the City's intention to initiate such proceedings.
(3)
Recordation required. Within ten days after the City enters into a development agreement, the City Clerk shall have the agreement recorded with the County Recorder. If the parties to the agreement, or their successors in interest, amend or cancel the agreement by mutual consent as provided in Government Code § 65868, or if the City terminates or modifies the agreement as provided in Government Code § 65865.1 for failure of the applicant to comply in good faith with the terms or conditions of the agreement, the City Clerk shall have notice of such action recorded with the County Recorder.
(g)
Periodic review.
(1)
Time for and initiation of review. The City shall review the development agreement at least once every 12 months from the date of approval.
(2)
Notice of periodic review. The Development Services Director shall begin the review proceedings by giving notice to the property owner that the City intends to undertake a periodic review of the development agreement. The Director shall give the notice at least ten days in advance of the time at which the matter will be considered by the City.
(3)
Delegation to Development Services Director. The periodic review provided for in this Subsection shall be conducted by the Development Services Director unless the Development Services Director chooses to pass the matter to the Planning Commission. If the Planning Commission decides upon the matter, a public hearing pursuant to the provisions of Section 9.08.150 shall be held.
(4)
Burden on property owner. During the annual review of the development agreement, whether administratively through the Development Services Director or through a public hearing before the Planning Commission, the property owner must demonstrate good faith compliance with the terms of the agreement. The burden of proof on this issue shall be upon the property owner.
(5)
Findings. The City shall determine upon the basis of substantial evidence whether or not the property owner has, for the period under review, complied in good faith with the terms and conditions of the agreement.
(6)
Procedures upon findings.
a.
If the City finds and determines on the basis of substantial evidence that the property owner has complied in good faith with the terms and conditions of the agreement during the period under review, the review for that period shall be concluded.
b.
If the City finds and determines on the basis of substantial evidence that the property owner has not complied in good faith with the terms and conditions of the agreement during the period under review, the City may modify or terminate the agreement.
c.
In the course of a public hearing to consider a modification or termination, the City Council may refer the matter back to the Development Services Director or Planning Commission for further proceedings or require a report and recommendation from the Development Services Director or Planning Commission. The City Council may impose conditions to its action as it sees necessary to protect the interests of the City.
(Ord. No. 07-03, § 4(Exh. A), 4-11-2007; Ord. No. 07-07, § 2, 11-14-2007)
(a)
Purpose. This Section establishes a process to encourage high quality landscape design and improvements in the City pursuant to Section 9.05.070.
(b)
Modification from minimum landscape standards. The Planning Commission may authorize modification to any of the design and improvement standards in this Section pursuant to Section 9.08.050. Such modifications may be granted if the Planning Commission finds that the proposed design or improvement is in substantial compliance with the purpose and intent of this Section.
(c)
Applicability.
(1)
The minimum standards of this Section shall apply to all new construction, expansion, renovation, conversion, and alteration of existing uses or structures in all zoning districts and land uses.
(2)
Landscaping requirements shall be provided at the time of commencement of the use of the land or construction of the building, or at the time of renovation, conversion, alteration, or expansion by adding floor area, dwelling units, or rooms to a structure.
(d)
Landscape plan process. Detailed landscape and irrigation plans shall be required for all development subject to the provisions of Section 9.05.070. Such plans shall be submitted to and approved by the Development Services Director and City Engineer prior to the issuance of building permits. The submittal, review, revision, and approval of all required landscape and irrigation plans shall be in compliance with the following provisions:
(1)
All required landscape and irrigation plans shall be prepared by a registered landscape architect.
(2)
Detailed landscape and irrigation plans shall be submitted for review, and approved, by the Development Services Director and City Engineer prior to the issuance of grading permits or building permits, whichever occurs first.
(3)
Detailed landscape and irrigation plans shall be in substantial compliance with the approved conceptual landscape and irrigation plans.
(4)
Any modification to an approved detailed landscape or irrigation plan must first be approved by the Development Services Director and City Engineer prior to the installation of the subject landscaping or irrigation.
(5)
The City Engineer shall be notified at least two workdays prior to commencing the proposed use. Failure to obtain inspection prior to commencing use shall void the permit.
(e)
Consistency of working drawings with approved plans. A landscape plan approval shall pertain only to those plans reviewed and approved with the landscape plan. Further, all plans approved with a landscape plan shall be considered an integral part of the landscape plan approval. The Development Services Director shall ensure that any final working drawings for grading or construction authorized by a landscape plan approval are consistent with said previously-reviewed plans prior to release of working drawings for plan check. The Development Services Director may approve minor variations from previously-reviewed plans if he/she determines that the original plan concepts are being carried out. If the Development Services Director does not make such a determination, the subject working drawings shall be referred to the decision-making authority for review and action.
(Ord. No. 07-03, § 4(Exh. A), 4-11-2007; Ord. No. 07-07, § 2, 11-14-2007)
(a)
Introduction. Whenever a public hearing is required by provisions of this Title, at least one of the following procedures set forth in Subsections (b), (c), and (d) shall be followed, unless another code, Ordinance, or regulation requires additional public notification requirements.
(b)
Posting of notice. Notice of the time and place of the public hearing, a general explanation of the matter to be considered, and a general description of the area affected and the place where further information on the application may be obtained shall be given at least ten calendar days before the hearing by posting at three public places in the City. Said public places shall be as designated by City Council Resolution.
(c)
Mailing. Notice containing the information specified in Subsection (b) shall also be given by mail or delivered to the applicant and to any other person who has filed a written request with the City for such notice.
In addition, in cases where the public hearing concerns a specific parcel or parcels of land, such notice shall be mailed or delivered to the owner(s) of the parcel(s) in question (if different from the applicant) and to all other owners of real property, as shown on the last equalized assessment roll, within 300 feet of the boundaries, whether public or private.
(d)
Publication. Notice of the time and place of the public hearing, a general explanation of the matter to be considered, and a general description of the area affected and the place where further information on the application may be obtained shall be published in a local newspaper of general circulation at least ten calendar days before the hearing.
(e)
Alternative publication. Pursuant to Government Code § 65091, in the event that the number of property owners to whom notice would be mailed pursuant to Subsection (c) is greater than 1,000, the City may instead provide notice at least ten calendar days before the public hearing by placing a display advertisement of at least one-eighth page in a local newspaper.
(f)
Additional notification. In addition to the preceding methods, the City may give notice of a public hearing by such other methods as it may deem necessary, such as the posting of notices on or near property affected by the subject application or expanding the area of notification beyond 300 feet from the project boundaries to include those areas that may be affected by a development application.
(g)
Conduct of public hearing. Prior to action on the application, the decision-making body shall hold the public hearing and take testimony in accordance with procedures adopted by said body. The decision-making authority may continue a public hearing to a subsequent meeting provided action on the application is taken within the time periods specified in this Title. If a duly-noticed public hearing is continued from one public meeting to a specific subsequent public meeting, no additional public notice shall be required.
(Ord. No. 07-03, § 4(Exh. A), 4-11-2007)
(a)
Introduction. The sign regulations in the City are set forth in the Chapter 9.07. A sign program shall be required for all signs located within an integrated center, including individual buildings, building complexes, commercial centers or business parks, and which are not specifically exempt in Chapter 9.07. Said sign program shall be approved prior to the placing, erecting, moving, reconstructing, altering, or displaying of any sign, whether permanent or temporary,.
(b)
Sign program process. The sign program process is depicted in Figure 9.08.9.
(1)
Applications for a sign program or sign program amendment shall be filed with the Development Services Director.
(2)
The Development Services Director shall review the proposed sign program or sign program amendment for consistency with any applicable sign regulations established within Chapter 9.07.
(3)
If the proposed sign program or sign program amendment is found to be consistent with the requirements of Chapter 9.07, the Development Services Director shall approve the sign program or sign program amendment, or may forward the sign program or sign program amendment to the Planning Commission. If the sign program or sign program amendment is forwarded to the Planning Commission, no public hearing is required, and the Planning Commission's decision is final, unless appealed to the City Council as outlined in Section 9.08.100.
(4)
If the sign program or sign program amendment is inconsistent with the requirements of Chapter 9.07, the sign program or sign program amendment application must be processed according to Section 9.08.050 (Figure 9.08.1).
(c)
Findings required. The Development Services Director or Planning Commission may approve and/or modify a sign program as described in this Section in whole or in part, with or without conditions, only if the following findings are made:
(1)
The sign program or sign program amendment is permitted within the zoning district and complies with all applicable provisions of Chapter 9.07 and any other applicable standards.
(2)
The sign program or sign program amendment is in proper proportion to the structure or site on which it is located and, as an identification device, does not excessively compete for the public's attention.
(3)
The signs' materials, color, texture, size, shape, height, and placement are harmonious with the design of the structure, property, and neighborhood of which it is a part.
(4)
The signs' illumination is at the lowest reasonable level as determined by the Development Services Director or Planning Commission, which ensures adequate identification and readability, and is directed solely at the sign or is internal to the sign.
(5)
The signs are not detrimental to the public interest, health, safety, or welfare.
(d)
Consistency of working drawings with approved plans. A sign program approval shall pertain only to those plans reviewed and approved with the sign program. Further, all plans approved with a sign program shall be considered an integral part of the sign program approval. The Development Services Director shall ensure that any final working drawings for grading or construction authorized by a sign program approval are consistent with said previously-reviewed plans prior to release of working drawings for plan check. The Development Services Director may approve minor variations from previously-reviewed plans if he/she determines that the original plan concepts are being carried out. If the Development Services Director does not make such a determination, the subject working drawings shall be referred to the decision-making authority for review and action.
Figure 9.08.9 Process for Sign Program or Sign Program Amdmt.
(Ord. No. 07-03, § 4(Exh. A), 4-11-2007; Ord. No. 07-07, § 2, 11-14-2007)
(a)
Introduction. This Section establishes a process to promote superior aesthetics, design compatibility, and high quality site planning. The site development permit process provides for the effective and efficient review of development proposals to ensure compatible and enhanced site and building design throughout the community. Through the site development permit the City can achieve excellence and innovation in the design of development projects.
(b)
Site development permit required.
(1)
When no other discretionary permit is required, a site development permit shall be required for all new residential development projects, and non-residential development projects involving new construction, reconstruction, building additions (see Section 9.08.040(a)(2)), or structural or site modifications as defined herein.
(2)
Modifications: Any person holding a permit granted under this Title may request a changed plan or amendment to that permit. For the purpose of this Section, the modification of a permit may include modification of the terms of the permit itself, project design, or the waiver or alteration of conditions imposed in the granting of the permit.
(3)
If the Development Services Director determines that a proposed project action is not in substantial conformance with the original approval, the Development Services Director shall notify the property owner of the requirement to submit a site development permit application for consideration and action by the same approving authority as the original permit.
(4)
The Development Services Director may require that a site development permit be filed for any proposal determined by the Director not to be in clear compliance with General Plan policies and/or this Title as described in Section 9.08.010.
(c)
Initiation of application. Applications for site development permits may be filed with the Development Services Department by a recorded owner of the property in question or by the owner's authorized agent. The Development Services Director shall prescribe the form of application and the supporting information required to initiate both environmental review (pursuant to Section 9.08.220) and the site development permit application review.
(d)
Site development permit process.
(1)
Application for site development permits shall be processed in accordance with Table 9.08.1 and the procedure depicted in Figure 9.08.10. Once an application is received by the Development Services Director, the application will be reviewed for completeness. If the Development Services Director finds the application to be complete, then the application shall be processed in accordance with the process illustrated in Figure 9.08.10. If the application is found to be incomplete, the Development Services Director will notify the applicant in writing within 30 days what additional information is required, and the application will not be processed until that information is received by the Development Services Department.
(2)
When a site development permit is required in the absence of any other discretionary permit, the Development Services Director or the Planning Commission shall, review and take action upon the application in accordance with the following procedures:
a.
Decision by the Development Services Director. When an application for a site development permit proposes a building addition that would increase by 10 percent or less the gross square feet of non-residential building area approved on the original site development permit, up to a maximum of 6,500 square feet, or which involves temporary uses and structures, the Development Services Director shall have the authority to approve, conditionally approve, or deny the project. All decisions of the Development Services Director are subject to appeal to the Planning Commission, pursuant to Section 9.08.100. The Development Services Director may refer any application for a site development permit to the Planning Commission for consideration.
b.
Decision by the Planning Commission. When an application for a site development permit proposes a building addition that would increase by more than ten percent of the gross square feet approved on the original site development permit of non-residential building area, or any increase above 6,500 square feet, or any new residential development, the application must be reviewed by the Planning Commission. The Planning Commission shall have the authority to approve, conditionally approve, or deny the project. Decisions of the Planning Commission are subject to appeal to the City Council, pursuant to Section 9.08.100. No public hearing is required.
c.
If a site development permit proposes a development standard different than those identified by this Title for the proposed use or zoning district, such site development permit shall always require a public hearing before the Planning Commission and findings be made pursuant to Section 9.08.050 (Alternative Development Standards).
d.
If an application for a site development permit proposes a use not specifically identified as permitted by this Title, such site development permit shall be considered by the Planning Commission as described in Section 9.03.050 (Use Determination).
e.
If a site development permit is processed in conjunction with a conditional use permit, alternative development standard, variance, or other discretionary permit, additional findings may be required.
(3)
If a site development permit application is submitted in conjunction with another discretionary permit, the Development Services Director shall conduct the review and shall make a recommendation to the Planning Commission.
(e)
Findings and conditions of approval.
(1)
The following findings must be made prior to approval of a site development permit:
a.
In acting to approve a site development permit, the Development Services Director or Planning Commission shall be required to make the following findings:
b.
That the proposed site development permit will be consistent with the objectives, policies and general land uses and programs specified in the City's General Plan;
c.
That the proposed site development permit is consistent with the provisions of this Title;
d.
That the location, size, design and operating characteristics of the proposed site development permit will not create unusual noise, traffic or other conditions or situations that may be objectionable, detrimental, or incompatible with other permitted uses in the vicinity; and
e.
That the proposed site development permit will not result in conditions or circumstances contrary to the public health and safety and the general welfare.
(2)
In order to mitigate the possible adverse impact of a proposed project on surrounding properties and to ensure overall consistency of the development project with the Zoning Code and the General Plan, specific conditions may be imposed on any site development permit approval.
(f)
Establishment of development. Site development permits, when approved, authorize new construction, reconstruction, building additions, or structural or site modifications at a particular location. Projects approved by site development permits must be established at the approved location within the time frame set by the approval authority. Time extensions to establish development may be granted by the Planning Commission. Site development permits shall expire and become null and void if any of the following activities do not occur within the timeframes established by the permit:
(1)
The issuance of a building permit for new construction (if said building permit expires, approval of site development permit shall become null and void);
(2)
The issuance of a certificate of use and occupancy for the establishment of the approved development; or
(3)
The commencement of operation of the use in cases where no construction or existing structure is involved.
(g)
Consistency of working drawings with approved plans. A site development permit approval shall pertain only to those plans reviewed and approved with the site development permit. Further, all plans approved with a site development permit shall be considered an integral part of the site development permit approval. The Development Services Director shall ensure that any final working drawings for grading or construction authorized by a site development permit approval are consistent with said previously-reviewed plans prior to release of working drawings for plan check. The Development Services Director may approve minor variations from previously-reviewed plans if he/she determines that the original plan concepts are being carried out. If the Development Services Director does not make such a determination, the subject working drawings shall be referred to the decision-making authority for review and action.
The Planning Commission may extend the time period for meeting the preceding requirements for establishment of development. The Planning Commission shall hold a public hearing prior to action on such a time extension. Additional conditions may be imposed on a site development permit in conjunction with a time extension. However, such new conditions may only be imposed following a public hearing to receive testimony on the proposed additional conditions.
Figure 9.8.10
Process for Site Development Permit
(Ord. No. 07-03, § 4(Exh. A), 4-11-2007; Ord. No. 07-07, § 2, 11-14-2007; Ord. No. 16-03, § 3, 4-13-2016)
(a)
Introduction. The permit process for special events are established to allow certain events to take place for limited, defined periods at locations throughout the City, provided the uses are regulated so as to avoid adverse impacts on the communities in which they locate and are subject to the regulations established within Section 9.05.110. To ensure the mitigation of any adverse impact, even though temporary, a special event shall not be held unless the necessary permit has been obtained from the Development Services Department and received clearances from the necessary City departments and other appropriate agencies (e.g., Orange County Fire Authority, Alcoholic Beverage Control, Orange County Health Care Agency, etc.).
(b)
Special event permit process.
(1)
An application for a special event permit may be initiated by any person who is able to demonstrate a legal vested interest in the proposed application. The authorized agent of any person with a legal vested interest may also initiate an application. The Development Services Director may request proof of ownership or authorization to apply prior to the acceptance of any application.
(2)
Events involving over 500 people may also require a site development permit pursuant to the provisions of Section 9.08.180. An application shall be filed pursuant to the provisions of Section 9.08.040.
(3)
An application for a special event permit shall be submitted no less than 30 days prior to the proposed first day of the event.
(4)
The special event may not commence until an indemnification agreement is signed by the applicant and submitted to the Development Services Director. The applicant shall also submit any other insurance requirements deemed necessary by the City Attorney.
(Ord. No. 07-03, § 4(Exh. A), 4-11-2007; Ord. No. 07-07, §§ 2, 3, 11-14-2007)
(a)
Introduction. The specific plan provides a means to establish more specific land use regulations and design standards for properties requiring special attention and treatment (see Government Code §§ 65450—65457). A specific plan serves as a policy and regulatory document, with policy direction and project development concepts consistent with the General Plan.
(b)
Specific plan initiation. The City Council shall identify those portions of the City where a specific plan is appropriate to meet the purposes of this specific plan designation. At the discretion of the City Council, specific plans may be prepared by the City or by persons representing affected property owners (Figure 9.08.11).
(c)
Specific plan requirements.
(1)
Relationship to other adopted regulations. Specific plans may either supplement or supersede all land use regulations applicable to the subject property, including all previously adopted ordinances, standards, and guidelines. In the event an inconsistency or conflict exists between standards adopted within a specific plan and comparable provisions of this Title, adopted infrastructure master plans, or development standards, the standards and regulations made part of the specific plan shall prevail.
(2)
Scope of a specific plan. Each specific plan shall identify specific land uses, standards, and criteria necessary for the development, maintenance, and use of the subject property in compliance with the policies and programs of the General Plan. Each specific plan shall clearly specify how and to what extent the plan is to improve upon, supplement, or supersede any adopted ordinance, regulations, and standards. Where not otherwise specifically referenced and addressed by a specific plan, all adopted ordinances, regulations, standards, and guidelines of the City shall apply.
(3)
Content.
a.
In addition to the minimum content requirements specified in Government Code § 65451, the following shall be included in all specific plans:
1.
Statement of the relationship of the specific plan to the General Plan.
2.
Policies for development and standards for regulating development within the plan area.
3.
The proposed land uses for all areas covered by the plan.
4.
General site design standards and guidelines for all developments.
5.
The location of and types of streets.
6.
Public facilities and infrastructure required to serve developments within the plan area.
7.
Landscaping and parking lot treatments.
8.
Proposed conservation, open space and/or recreation areas, if any.
9.
Any other programs, guidelines or standards appropriate for the area covered by the plan.
(4)
If the land use regulations of the specific plan allow a site development permit or specific plan to authorize a development standard different than those identified by this Title for the proposed use or zoning district, such site development permit or specific plan shall always require a public hearing before the Planning Commission and findings be made pursuant to Section 9.08.050.
(d)
Proceedings. Except as provided below, specific plan applications shall be processed in accordance with the standard processing provisions of this Chapter (Figure 9.08.11):
(1)
Planning Commission recommendation. The Planning Commission recommendation to City Council on all specific plan applications shall be in the form of an adopted Resolution recommending approval, approval with modifications, or denial of the application.
Figure 9.08.11 Process for Specific Plan
(2)
Following receipt of the Planning Commission recommendation, the City Council may approve the specific plan with or without modifications by adopting an Ordinance. The City Council may also deny the application.
(3)
Modifications. If the City Council proposes any substantial modification to the specific plan not previously considered by the Planning Commission, the City Council shall refer the matter back to the Planning Commission for consideration. Failure of the Planning Commission to act within 45 days of receiving the City Council's request shall provide the City Council with the authority to act without the recommendation.
(e)
Findings required. The City Council shall be required to make the following findings in acting to approve a specific plan and any amendment thereto:
(1)
The proposed specific plan is consistent with and provides for the orderly, systematic, and specific implementation of the General Plan.
(2)
The land use and development regulations within the specific plan are comparable in breadth and depth to similar zoning regulations contained in this title.
(f)
Specific plan amendment. Any specific plan may be amended by the same procedure as the specific plan (or portion thereof) is adopted. The City may initiate amendments to any portion of a specific plan. The following changes to a specific plan shall require a specific plan amendment:
(1)
Changes to the text or maps other than the addition of information that does not change the effect of any regulation.
(2)
Changes in any specific plan boundary.
(3)
Increase or decrease in the specified density for any area.
(4)
Changes in standards or regulations, including landscaping and design standards.
(Ord. No. 07-03, § 4(Exh. A), 4-11-2007)
All subdivision plans, including but not limited to, tentative tract maps and tentative parcel maps, shall adhere to the requirements and regulations established within Chapter 9.10, Chapter 9.12 and the Subdivision Map Act established in Government Code §§ 66410 et seq.
The Planning Commission shall consider all subdivisions, including tentative tract maps and tentative parcel maps, for discretionary review through a public hearing, pursuant to Section 9.08.150. The City Council shall approve the final tract map or final parcel map once all conditions have been met.
(Ord. No. 07-03, § 4(Exh. A), 4-11-2007; Ord. No. 20-01, § 3, 1-8-2020)
(a)
Introduction. This Section provides for the consideration of variances and exceptions to the regulations of this Title.
(b)
Variance to regulations.
(1)
Variances may be approved only when the City determines that, because of special circumstances applicable to the property, including size, shape, topography, location, or surroundings, the strict application of this Title deprives such property of privileges enjoyed by other properties in the vicinity under identical zoning classification.
(2)
Any variance granted shall be subject to such conditions as will assure that the adjustment thereby authorized will not constitute a grant of special privileges inconsistent with the limitations upon other properties in the vicinity and zone in which such property is situated.
(3)
A variance shall not be granted to authorize a use or activity which is not otherwise expressly authorized in the zoning district (Chapter 9.03) governing the parcel.
(c)
Decision-making authority. The Planning Commission shall have the authority to approve, deny, or approve with conditions the variance application as shown in Figure 9.08.12. Application for a variance shall be filed with the Development Services Department. The Development Services Director shall prescribe the form of application and the supporting information required to initiate the variance application review. If the application is found to be incomplete, the Development Services Department will notify the applicant in writing within 30 days what additional information is required, and the application will not be processed until that information is received by the Development Services Department.
(d)
Findings required. No variance shall be approved unless the decision-making authority makes all of the following findings:
(1)
That there are special circumstances applicable to the property, including size, shape, topography, location, or surroundings such that the strict application of this Title would deprive such property of privileges enjoyed by other properties in the vicinity and under identical zoning classification. Economic hardship is not an appropriate special circumstance for making this finding.
(2)
That the granting of the variance will not constitute a grant of special privileges inconsistent with the limitations upon other properties in the vicinity and zoning district in which such property is situated.
(3)
That the variance will not result in development which is otherwise inconsistent with the provisions of this Title.
(4)
That the variance will not result in development which is inconsistent with the goals, policies and objectives of the General Plan.
(5)
That the variance will be consistent with the objectives, policies and general land uses and programs specified in the City's General Plan;
(6)
That the variance is consistent with the provisions of this Title;
(7)
That the variance will not create unusual noise, traffic or other conditions or situations that may be objectionable, detrimental, or incompatible with other permitted uses in the vicinity; and
(8)
That the variance will not result in conditions or circumstances contrary to the public health and safety and the general welfare.
(e)
Appeals. Decisions on variance applications may be appealed by the applicant or other interested party to the City Council in accordance with Section 9.08.100.
(f)
Expiration of variance. If construction (or other entitlement) authorized by an approved variance has not been commenced within one year of variance approval, the variance shall be null and void.
(g)
Consistency of working drawings with approved plans. A variance approval shall pertain only to those plans reviewed and approved with the variance. Further, all plans approved with a variance shall be considered an integral part of the variance approval. The Development Services Director shall ensure that any final working drawings for grading or construction authorized by a variance approval are consistent with said previously-reviewed plans prior to release of working drawings for plan check. The Development Services Director may approve minor variations from previously-reviewed plans if he/she determines that the original plan concepts are being carried out. If the Development Services Director does not make such a determination, the subject working drawings shall be referred to the decision-making authority for review and action.
(h)
Revocation. A variance may be revoked or modified, including the imposition of additional conditions, by the approving body upon a finding that the conditions of approval of the variance have not been met or that the land use is being operated in violation of other provisions of this Title. A public hearing shall be held in accordance with Section 9.08.150 prior to action on revocation or modification. The Development Services Director may schedule such a hearing upon his/her preliminary finding of noncompliance with any of the preceding requirements.
Figure 9.08.12 Process for Variance
(Ord. No. 07-03, § 4(Exh. A), 4-11-2007; Ord. No. 07-07, §§ 2, 3, 11-14-2007)
All land use and development review applications referenced in this Chapter (such as zone changes, conditional use permits, subdivisions, etc.) and all public works and other public projects shall undergo environmental review as an integral part of the process for such applications prior to consideration by the decision-making authority. Environmental review shall be carried out in accordance with the California Environmental Quality Act, State Environmental Impact Report Guidelines, City's Environmental Guidelines, and other applicable regulations.
(Ord. No. 07-03, § 4(Exh. A), 4-11-2007)
(a)
Introduction. The certificate of use and occupancy approves residential and non-residential properties and structures to occupy a structure or lot with a specific use.
(b)
Applicability/requirements. No vacant land in any zoning district established under the provisions of this Title shall hereafter be occupied or used, and no building hereafter erected, structurally altered or moved in any such zoning district shall be occupied or used until a certificate of use and occupancy has been issued by the Development Services Director and Building Official.
(c)
Certificate of use and occupancy process. The applicant shall submit a signed certificate of use and occupancy application to the Building Department.
The Development Services Director and Building Official will review the application for completeness and shall either approve or deny the application within 30 days.
Decisions of the Development Services Director and the Building Official may be appealed to the Planning Commission within 15 days pursuant to Section 9.06.100.
(d)
Findings required for a certificate of use and occupancy. Prior to approval of a certificate of use and occupancy, the Development Services Director shall make findings that the proposed use is able to meet the general requirements contained within this Title.
(e)
Issuance. Signature of the Development Services Director and the Building Official on the completed certificate of use and occupancy shall signify issuance of the permit. Such permit shall only become valid after the designated 15-day appeal period has expired.
(Ord. No. 07-03, § 4(Exh. A), 4-11-2007; Ord. No. 07-07, § 2, 11-14-2007)
(a)
A permit application filed under this Title 9 shall be considered inactive and closed if the applicant fails to submit, resubmit, or respond to a request for materials, or additional information within 180 calendar days from the date the application was deemed incomplete. Once closed, the application materials will be archived by the Development Services Director in accordance with the City's records retention policies. To reapply, the applicant shall submit a new permit application with required submittal materials and applicable fees in effect on the date the new application is submitted.
(b)
The provisions of this Section shall apply to all pending permit applications on file with the Development Services Department as of the effective date of this Section.
(Ord. No. 21-01, § 2, 5-12-2021)