- CORRIDOR REDEVELOPMENT AREA PLANNING DISTRICT
The Corridor Redevelopment Plan was adopted by the Stillwater City Council on June 4, 2012 (Resolution No. CC-2012-5). The purpose of the plan is to encourage innovative development and re-development in the area immediately south and east of the Oklahoma State University Main Campus (Map 1). This "corridor" historically presents planning challenges because a wide variety of land uses must be contained in a relatively compact geographic area to serve the adjoining university community.
The Corridor Redevelopment Plan identifies utilization of "Form Based Codes" (FBC) as an appropriate means to create a built environment that achieves the vision of the Plan. In this context, Form Based Codes:
•
Allow for a mix of land uses
•
Take advantage of compact building design
•
Create a range of housing opportunities and choices
•
Create pedestrian friendly neighborhoods and destinations
•
Foster distinctive, attractive development with a sense of place
•
Preserve open space
•
Strengthen and direct development towards existing infrastructure and destination points
•
Provide a variety of transportation connections
•
Make development decisions predictable, fair and cost effective
•
Encourage community and stakeholder collaboration in development decisions.
(Ord. No. 3300, § 1, 5-18-2015, eff. 7-1-2015)
There is hereby created the Corridor Redevelopment Area Planning District (Area).
The Corridor Redevelopment Area Planning District shall consist of all areas within the corporate limits of the City of Stillwater situated within the legal description set forth below and as depicted on Map 1:
The area generally bounded by 6th Avenue (Highway 51) on the South; Washington Street on the West; Hall of Fame Avenue on the North; and Main Street on the East, including properties located in the following:
Norwood Addition;
College Heights Addition;
East College Addition;
North Central Addition;
Central Addition;
North Stillwater Addition;
Sutton Addition;
Watson Addition;
Selph Addition;
Original Town of Stillwater;
College Addition;
Smith's Subdivision College Addition;
College Campus Addition;
Kings Block Subdivision;
Millers Block Subdivision;
Hoyts Block Subdivision;
Rogers Block Subdivision;
Ransom Subdivision;
Berry Block Subdivision;
West College Addition;
Tinkers Subdivision West College;
Miscellaneous Tracts in Section 14, Township 19 North, Range 2 East of the I.M., City of Stillwater;
Lots 1, 2, 3, 4, 5, Block 2, North Stillwater Addition; and
Lot 1, Block 2, Watson Addition.
(Ord. No. 3300, § 1, 5-18-2015, eff. 7-1-2015; Ord. No. 3430, § 1, 2-11-2019)
The provisions set forth in this article and accompanying Appendix I shall apply exclusively to land located within the boundaries of the Corridor Redevelopment Area Planning District. All other sections of the Stillwater City Code, including adopted codes, shall remain applicable in said area. Whenever there is a conflict between this article and other sections of this Code, including adopted regulations, this article shall prevail.
(Ord. No. 3300, § 1, 5-18-2015, eff. 7-1-2015)
Any of the following changes to properties within a Corridor Redevelopment Area Planning District shall trigger the requirement of constructing additional improvements to the public realm:
(a)
Construction of a new building or structure on the property;
(b)
A change of use of the property, such as residential to commercial, office to retail, etc.;
(c)
An increase in population density or dwelling unit density on the property;
(d)
Construction of an addition to a multi-family residential structure which is greater than 20 percent of the existing number of dwelling units;
(e)
An addition to a commercial structure which is greater than ten percent of the existing square footage; or
(f)
An increase in off-street parking which is greater than ten percent of the existing number of parking spaces.
(Ord. No. 3396, § 1, 4-16-2018)
When the following changes to a property within a Corridor Redevelopment Area Planning District are proposed, the property shall be exempt from the requirement of constructing improvements to the public realm:
(a)
Maintenance, repair and preservation of the property as it continues to exist;
(b)
A single, existing lot or parcel which is used for single or two-family dwelling shall only be required to comply with the sidewalk and landscaping requirements of the applicable street cross-section.
(c)
An existing lot or parcel or a combination of lots or parcels, having a total combined area of 20,000 sq. ft. or less, which are to be converted to a commercial use or are to be remodeled to continue or expand an existing commercial use shall be only required to comply with the sidewalk and landscaping requirements of the applicable street cross-section, including pedestrian lighting, when located on a pedestrian corridor street.
(Ord. No. 3396, § 1, 4-16-2018)
The city council shall by ordinance adopt a "Regulating Plan" in the form of a map establishing the location of specific transects within the Corridor Redevelopment Area.
(Ord. No. 3300, § 1, 5-18-2015, eff. 7-1-2015)
The map amendment notification and hearing process set forth in sections 23-58 and 23-59 shall apply to any amendment to this article, the Appendix I, and the regulating plan.
(Ord. No. 3300, § 1, 5-18-2015, eff. 7-1-2015)
The development services application and review process is summarized in Table 1 set forth in this section. The table sets forth the appropriate review level for each application process authorized by this article. Specific requirements for each identified action are further set forth in this article.
(Ord. No. 3300, § 1, 5-18-2015, eff. 7-1-2015)
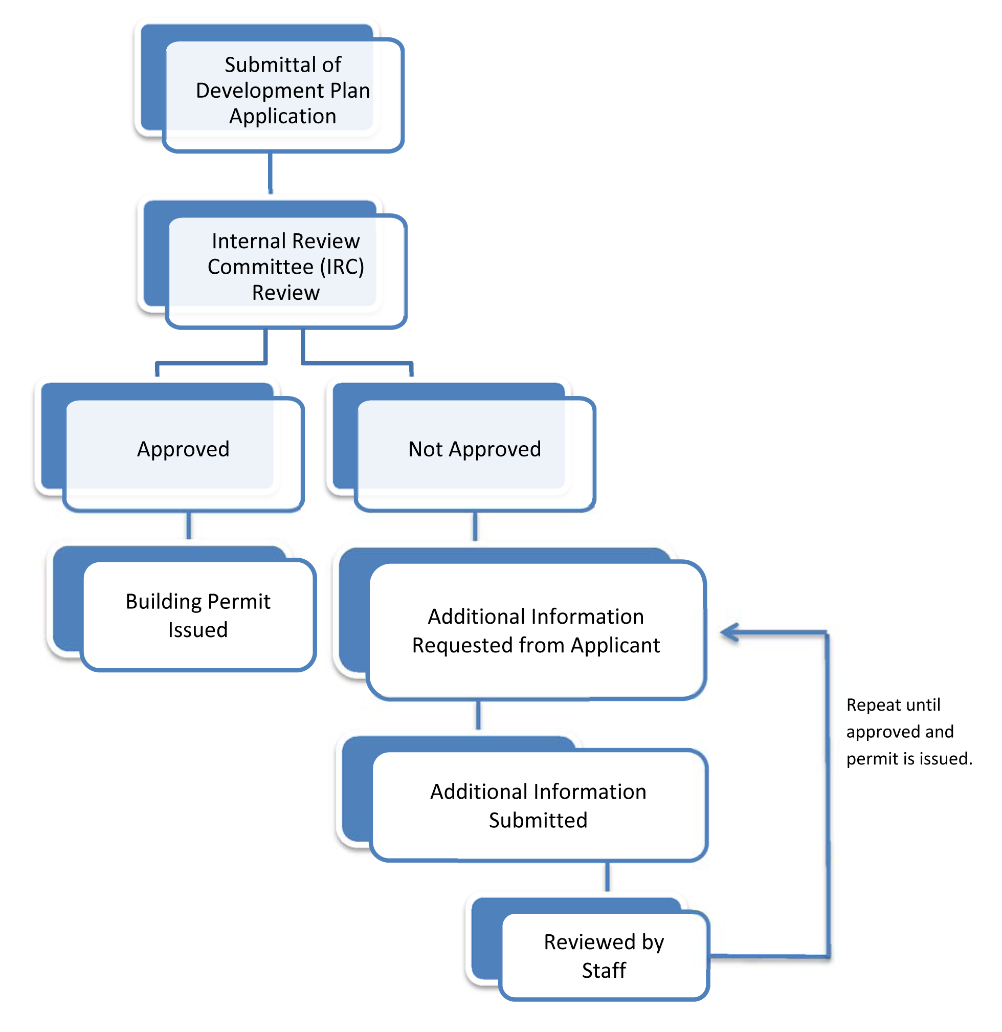
Chart 1 graphically depicts the development plan process under this article. Chart 2 graphically depicts the process for alternative compliance, variance, special exceptions, appeals, minor site plan amendment and warrants.
Map 1. Corridor Redevelopment Area
Chart 1. Development Plan Process (Does Not Include Pre-Application Conference)
Chart 2. Process for Alternative Compliance, Variance, Special Exceptions, Appeals,
Minor Site Plan Amendment and Warrants
(Ord. No. 3300, § 1, 5-18-2015, eff. 7-1-2015)
Prior to submittal of a development plan application for review, the applicant shall schedule a pre-application conference with the development services department to discuss procedures, standards, regulations and expectations for development within the area. The applicant shall provide the following information for use at the pre-application meeting:
•
Name and contact information for the owner, applicant, engineer, architect;
•
Sketch or conceptual drawing of the development project;
•
Location of the development property;
•
Written acknowledgement that the Corridor Redevelopment Plan and Form-Based Codes have been reviewed with regard to this proposed development; and
•
Any other known information that would benefit the initial discussion of the project.
(Ord. No. 3300, § 1, 5-18-2015, eff. 7-1-2015)
The development process within the area shall formally commence with the filing of a development plan consistent with the requirements set forth in the Appendix I. A completed development plan shall be reviewed for code compliance by an internal review committee consisting of city staff from development services (planning, development review engineer, building official, and stormwater), police department, fire department/fire marshal, Stillwater utilities (electric, waste water, and water), and transportation. A development plan meeting all code requirements shall be approved by the internal review committee, the plan stamped "reviewed for code compliance," and a building permit issued. A development plan not meeting all code requirements as determined by the internal review committee shall be returned to the applicant with comments and recommendations. A returned plan may be resubmitted to the internal review committee for further review after revision or amendment consistent with any comments and recommendations, or redesign, if appropriate.
(Ord. No. 3300, § 1, 5-18-2015, eff. 7-1-2015)
The provisions of this article are not intended to prevent the use of an alternative design, method of construction or material not specifically prescribed herein. The planning commission may, upon written application, authorize the use of such alternative design, method of construction, or material, after consideration of the following factors:
•
Consistency with adopted area plan;
•
Compliance with applicable City Code requirements;
•
The effect of the development on the neighborhood, traffic conditions, parking, public infrastructure, and public health and safety;
•
Compatible construction and operation of the development with the neighborhood;
•
Adequacy of public facilities serving the development; and
•
The preservation of natural, scenic or historical sites and features.
The planning commission shall not be authorized to waive or otherwise excuse compliance with any provision of this article. An applicant seeking relief from the literal application of the requirements of this article may make application to the board of adjustment.
(Ord. No. 3300, § 1, 5-18-2015, eff. 7-1-2015)
The development services director may, upon written application, authorize a minor modification to an approved development plan or alternative compliance approval, as follows:
•
A change of less than 5% in the gross habitable floor area
•
A change of less than 10% of the number of dwelling units
•
A change of less than 10% in the number of parking spaces
•
A decrease of 10% in open space
•
A relocation on the same site, while keeping within these regulations, any approved structure, fence, parking area, or driving aisle
•
A relocation on the same site of any amenity
All other modifications shall require application and review as a development plan.
(Ord. No. 3300, § 1, 5-18-2015, eff. 7-1-2015)
Single story (1-story) structures are allowed in the T5 - Urban Center Zone from July 1, 2015 until June 30, 2018. Thereafter, structures will comply with the T5 - Urban Center Zone described in [Appendix I,] Table 3.
(Ord. No. 3300, § 1, 5-18-2015, eff. 7-1-2015)
1.
The owner of property(ies) adjacent to the Corridor Redevelopment Area Planning District may petition to be annexed into the Corridor Redevelopment Area Planning District by submitting the following:
a.
A written request including the desired Form Based Code transect district and the reasons for modification of the Planning Area boundaries.
b.
Map amendment application.
The Corridor Redevelopment Area Map, legal description, and Regulating Plan Map shall be revised as an appendix to reflect the revised boundaries of the Corridor Redevelopment Area Planning District upon approval of the City Council.
(Ord. No. 3341, § 1, 6-6-2016)
- CORRIDOR REDEVELOPMENT AREA PLANNING DISTRICT
The Corridor Redevelopment Plan was adopted by the Stillwater City Council on June 4, 2012 (Resolution No. CC-2012-5). The purpose of the plan is to encourage innovative development and re-development in the area immediately south and east of the Oklahoma State University Main Campus (Map 1). This "corridor" historically presents planning challenges because a wide variety of land uses must be contained in a relatively compact geographic area to serve the adjoining university community.
The Corridor Redevelopment Plan identifies utilization of "Form Based Codes" (FBC) as an appropriate means to create a built environment that achieves the vision of the Plan. In this context, Form Based Codes:
•
Allow for a mix of land uses
•
Take advantage of compact building design
•
Create a range of housing opportunities and choices
•
Create pedestrian friendly neighborhoods and destinations
•
Foster distinctive, attractive development with a sense of place
•
Preserve open space
•
Strengthen and direct development towards existing infrastructure and destination points
•
Provide a variety of transportation connections
•
Make development decisions predictable, fair and cost effective
•
Encourage community and stakeholder collaboration in development decisions.
(Ord. No. 3300, § 1, 5-18-2015, eff. 7-1-2015)
There is hereby created the Corridor Redevelopment Area Planning District (Area).
The Corridor Redevelopment Area Planning District shall consist of all areas within the corporate limits of the City of Stillwater situated within the legal description set forth below and as depicted on Map 1:
The area generally bounded by 6th Avenue (Highway 51) on the South; Washington Street on the West; Hall of Fame Avenue on the North; and Main Street on the East, including properties located in the following:
Norwood Addition;
College Heights Addition;
East College Addition;
North Central Addition;
Central Addition;
North Stillwater Addition;
Sutton Addition;
Watson Addition;
Selph Addition;
Original Town of Stillwater;
College Addition;
Smith's Subdivision College Addition;
College Campus Addition;
Kings Block Subdivision;
Millers Block Subdivision;
Hoyts Block Subdivision;
Rogers Block Subdivision;
Ransom Subdivision;
Berry Block Subdivision;
West College Addition;
Tinkers Subdivision West College;
Miscellaneous Tracts in Section 14, Township 19 North, Range 2 East of the I.M., City of Stillwater;
Lots 1, 2, 3, 4, 5, Block 2, North Stillwater Addition; and
Lot 1, Block 2, Watson Addition.
(Ord. No. 3300, § 1, 5-18-2015, eff. 7-1-2015; Ord. No. 3430, § 1, 2-11-2019)
The provisions set forth in this article and accompanying Appendix I shall apply exclusively to land located within the boundaries of the Corridor Redevelopment Area Planning District. All other sections of the Stillwater City Code, including adopted codes, shall remain applicable in said area. Whenever there is a conflict between this article and other sections of this Code, including adopted regulations, this article shall prevail.
(Ord. No. 3300, § 1, 5-18-2015, eff. 7-1-2015)
Any of the following changes to properties within a Corridor Redevelopment Area Planning District shall trigger the requirement of constructing additional improvements to the public realm:
(a)
Construction of a new building or structure on the property;
(b)
A change of use of the property, such as residential to commercial, office to retail, etc.;
(c)
An increase in population density or dwelling unit density on the property;
(d)
Construction of an addition to a multi-family residential structure which is greater than 20 percent of the existing number of dwelling units;
(e)
An addition to a commercial structure which is greater than ten percent of the existing square footage; or
(f)
An increase in off-street parking which is greater than ten percent of the existing number of parking spaces.
(Ord. No. 3396, § 1, 4-16-2018)
When the following changes to a property within a Corridor Redevelopment Area Planning District are proposed, the property shall be exempt from the requirement of constructing improvements to the public realm:
(a)
Maintenance, repair and preservation of the property as it continues to exist;
(b)
A single, existing lot or parcel which is used for single or two-family dwelling shall only be required to comply with the sidewalk and landscaping requirements of the applicable street cross-section.
(c)
An existing lot or parcel or a combination of lots or parcels, having a total combined area of 20,000 sq. ft. or less, which are to be converted to a commercial use or are to be remodeled to continue or expand an existing commercial use shall be only required to comply with the sidewalk and landscaping requirements of the applicable street cross-section, including pedestrian lighting, when located on a pedestrian corridor street.
(Ord. No. 3396, § 1, 4-16-2018)
The city council shall by ordinance adopt a "Regulating Plan" in the form of a map establishing the location of specific transects within the Corridor Redevelopment Area.
(Ord. No. 3300, § 1, 5-18-2015, eff. 7-1-2015)
The map amendment notification and hearing process set forth in sections 23-58 and 23-59 shall apply to any amendment to this article, the Appendix I, and the regulating plan.
(Ord. No. 3300, § 1, 5-18-2015, eff. 7-1-2015)
The development services application and review process is summarized in Table 1 set forth in this section. The table sets forth the appropriate review level for each application process authorized by this article. Specific requirements for each identified action are further set forth in this article.
(Ord. No. 3300, § 1, 5-18-2015, eff. 7-1-2015)
Chart 1 graphically depicts the development plan process under this article. Chart 2 graphically depicts the process for alternative compliance, variance, special exceptions, appeals, minor site plan amendment and warrants.
Map 1. Corridor Redevelopment Area
Chart 1. Development Plan Process (Does Not Include Pre-Application Conference)
Chart 2. Process for Alternative Compliance, Variance, Special Exceptions, Appeals,
Minor Site Plan Amendment and Warrants
(Ord. No. 3300, § 1, 5-18-2015, eff. 7-1-2015)
Prior to submittal of a development plan application for review, the applicant shall schedule a pre-application conference with the development services department to discuss procedures, standards, regulations and expectations for development within the area. The applicant shall provide the following information for use at the pre-application meeting:
•
Name and contact information for the owner, applicant, engineer, architect;
•
Sketch or conceptual drawing of the development project;
•
Location of the development property;
•
Written acknowledgement that the Corridor Redevelopment Plan and Form-Based Codes have been reviewed with regard to this proposed development; and
•
Any other known information that would benefit the initial discussion of the project.
(Ord. No. 3300, § 1, 5-18-2015, eff. 7-1-2015)
The development process within the area shall formally commence with the filing of a development plan consistent with the requirements set forth in the Appendix I. A completed development plan shall be reviewed for code compliance by an internal review committee consisting of city staff from development services (planning, development review engineer, building official, and stormwater), police department, fire department/fire marshal, Stillwater utilities (electric, waste water, and water), and transportation. A development plan meeting all code requirements shall be approved by the internal review committee, the plan stamped "reviewed for code compliance," and a building permit issued. A development plan not meeting all code requirements as determined by the internal review committee shall be returned to the applicant with comments and recommendations. A returned plan may be resubmitted to the internal review committee for further review after revision or amendment consistent with any comments and recommendations, or redesign, if appropriate.
(Ord. No. 3300, § 1, 5-18-2015, eff. 7-1-2015)
The provisions of this article are not intended to prevent the use of an alternative design, method of construction or material not specifically prescribed herein. The planning commission may, upon written application, authorize the use of such alternative design, method of construction, or material, after consideration of the following factors:
•
Consistency with adopted area plan;
•
Compliance with applicable City Code requirements;
•
The effect of the development on the neighborhood, traffic conditions, parking, public infrastructure, and public health and safety;
•
Compatible construction and operation of the development with the neighborhood;
•
Adequacy of public facilities serving the development; and
•
The preservation of natural, scenic or historical sites and features.
The planning commission shall not be authorized to waive or otherwise excuse compliance with any provision of this article. An applicant seeking relief from the literal application of the requirements of this article may make application to the board of adjustment.
(Ord. No. 3300, § 1, 5-18-2015, eff. 7-1-2015)
The development services director may, upon written application, authorize a minor modification to an approved development plan or alternative compliance approval, as follows:
•
A change of less than 5% in the gross habitable floor area
•
A change of less than 10% of the number of dwelling units
•
A change of less than 10% in the number of parking spaces
•
A decrease of 10% in open space
•
A relocation on the same site, while keeping within these regulations, any approved structure, fence, parking area, or driving aisle
•
A relocation on the same site of any amenity
All other modifications shall require application and review as a development plan.
(Ord. No. 3300, § 1, 5-18-2015, eff. 7-1-2015)
Single story (1-story) structures are allowed in the T5 - Urban Center Zone from July 1, 2015 until June 30, 2018. Thereafter, structures will comply with the T5 - Urban Center Zone described in [Appendix I,] Table 3.
(Ord. No. 3300, § 1, 5-18-2015, eff. 7-1-2015)
1.
The owner of property(ies) adjacent to the Corridor Redevelopment Area Planning District may petition to be annexed into the Corridor Redevelopment Area Planning District by submitting the following:
a.
A written request including the desired Form Based Code transect district and the reasons for modification of the Planning Area boundaries.
b.
Map amendment application.
The Corridor Redevelopment Area Map, legal description, and Regulating Plan Map shall be revised as an appendix to reflect the revised boundaries of the Corridor Redevelopment Area Planning District upon approval of the City Council.
(Ord. No. 3341, § 1, 6-6-2016)