PETITIONS, PERMITS, AND PROCEDURES
This Chapter contains procedures for processing petitions and permits required for development.
1)
PETITIONS AND PERMITS. The petitions and permits include:
a)
Development Plan Approval
b)
Development Standards Variance
c)
Special Exception Permit
d)
Administrative Appeal
e)
Zoning Map Amendment ("rezoning")
f)
Comprehensive Plan Amendments, including amendment to the Future Development Map
g)
Land Disturbance Permit (note: a building permit may also be required consistent with the provisions of the Villa Rica Building Code)
h)
Zoning Compliance Certificate
i)
Certificate of Occupancy
j)
Sign Permit
k)
Sexually Oriented Business Permit
2)
APPLICATION MATERIALS. All applications may be obtained from the Community Development department. Fees shall be paid at the time all petition applications are submitted and at the time all permits are issued as specified in each individual procedure.
a)
All applications shall be made on forms provided by the Community Development department. Copies, necessary plans, and attachments shall be submitted as required by the adopted policies of the Director and the applicable rules of Procedure, as amended, of the Planning & Zoning Commission and City Council.
b)
Scheduling. All applications shall be assigned reference and/or docket numbers by the Director, or designee.
i)
Petition Applications. Petition applications shall be scheduled by the Director, or designee, for the appropriate public hearings based on the completeness of the application consistent with the requirements of this Chapter and the appropriate adopted Calendars of Filing and Meeting dates for the Council and/or Planning & Zoning Commission.
ii)
Order of Action Taken. Action shall be taken on all applications in the order in which they were received.
1)
PURPOSE. The purpose of this Chapter is to identify a procedure for the review and approval of development plans.
2)
APPLICABILITY. With the exception of a request to rezone, the Development Plan Review process may occur concurrently with any other Planning & Zoning Commission review process. This review shall be completed within the procedures set forth in this Section and all other applicable sections of this Ordinance.
a)
Conceptual Development Plan Review Required. The following list identifies the types of projects that require development plan review:
i)
New construction and site development for multifamily, commercial, institutional or industrial uses, non-residential subdivision (shopping center or office park), or a project involving a planned unit development (PUD) that does not require a plat.
ii)
A project where the conversion of a structure to a permitted use is being considered and where no exterior construction or site development is planned. Use conversions requiring Development Plan Review include changes from one of the following categories to another:
(1)
Residential to commercial or industrial;
(2)
Commercial to multifamily or industrial;
(3)
Industrial to multifamily or commercial; and
(4)
Single or two-family to multifamily or commercial.
iii)
A project where an existing multifamily, commercial, or industrial use is proposing an addition or expansion of the structure or the site that will have at least one or more of the following effects:
(1)
Alteration of traffic flows and/or volumes because of changes in ingress or egress or changes within the site;
(2)
Alteration of on-site parking facilities by more than thirty-five (35%) percent; and
(3)
Addition to a structure that increases the floor area thirty-five (35%) percent or more of the existing structure.
iv)
The construction of public or private off-street parking areas in districts where they are permitted as set forth in this Ordinance.
b)
Modifications. The Director shall have the authority to exempt requirements for a development plan, or exempt the development plan all together, if no physical or minimal change to property or structures on the property is occurring.
3)
GENERAL STANDARDS OF REVIEW. Development plans shall be reviewed taking into account the following standards:
a)
Compatibility with surrounding land uses.
b)
Consistency with the Comprehensive Plan.
c)
Compliance with all applicable requirements of this Ordinance.
d)
Availability of sanitary sewer, water, storm water drainage, and any other utilities as deemed necessary.
e)
Management of traffic in a manner favorable to the health, safety, convenience, and harmonious development of the community, with particular emphasis on the following factors:
i)
The design and location of proposed street and highway access points and sidewalks to minimize safety hazards and congestion.
ii)
The capacity of adjacent existing streets and highways and sidewalks to safely and efficiently handle traffic projected to be generated by the proposed development.
iii)
The coordination of entrances, streets, sidewalks, and internal traffic circulation facilities in the development plan with existing and planned streets and adjacent developments.
iv)
Other factors provided for in this Ordinance.
4)
CONCEPTUAL DEVELOPMENT PLAN REVIEW PROCEDURE.
a)
Overview. The Development Plan Review Process consists of five (5) major steps in the following order:
i)
Preliminary meeting with staff;
ii)
Submittal of the Conceptual Development Plan;
iii)
Technical Advisory Committee (TAC) review;
iv)
Planning & Zoning Commission approval; and
v)
Submission of the Final Plat which serves as the construction drawings and administrative approval.
b)
Application and Meeting with Staff. The applicant shall first set up a meeting with staff to discuss submittal of a Preliminary and to obtain a schedule, guidance and requirements for submittal.
c)
Conceptual Development Plan Application. The Conceptual Development Plan submittal shall include the following items:
i)
Application Form. This application form, when completed will contain general information including the name and location of the proposed development, as well as the identification of all the property owners, the parcel number (part of or all of the parcel), and must be signed by the property owner(s) or include written authorization for an agent.
ii)
Application Fee. The Conceptual and Final Plat applications must be accompanied by the payment of a fee as established by Section 11.15 - Fees. No application will be considered complete unless accompanied by a fee payment. All fees are nonrefundable, regardless of the outcome of the application.
iii)
Application Material Format. All drawings shall be provided in both hard copy and digital format in a manner specified on the application or by the Director.
iv)
Conceptual Development Plan Contents. The applicant shall submit the required number of copies as specified in the application and the applicant shall follow procedures for distribution of required plans to the Technical Advisory Committee (TAC) members prior to the regularly scheduled meeting. The plan shall include:
(1)
An accurate, up-to-date and certified survey of the property on which the project is to be built.
(2)
A vicinity map showing the property in relation to the general area of the City in which it is located.
(3)
The name of the proposed project.
(4)
Name, address, phone number, and fax number of the owner, the developer and the designer who prepared the plan.
(5)
Graphic scale, north arrow, and date of preparation.
(6)
Zoning of the property with required setbacks shown.
(7)
Zoning, use, and ownership of all adjoining property.
(8)
Total area of the site and the area of the site proposed to be devoted to impervious surfaces.
(9)
Approximate topography of the site.
(10)
Significant natural features on and adjacent to the site, including the 100-year flood-plain, if appropriate.
(11)
Existing man-made features on the site.
(12)
Proposed site layout including buildings, drives, parking, walkways, landscaped areas, buffer easements, utilities and any other features necessary to properly present the concept.
(13)
Proposed off-site improvements which may be necessary to properly develop site.
(14)
Architectural elevations to show the intended architectural character of the proposed building and the nature of the materials to be used.
(15)
If the site plan is for an addition to or change in an existing site plan, the drawings must clearly show the changes that are being proposed.
(16)
Provide vehicular use area landscaping requirements.
v)
Special Studies Required. In the event that the Planning & Zoning Commission feels that additional information is necessary in order to make its decision, it may instruct the applicant or City Staff to conduct additional studies or seek expert advice. The cost of such studies shall be the responsibility of the applicant.
(1)
Transportation Impact Studies. If a traffic study is necessary, it shall address the impact of the proposed development on all adjacent streets and intersections. The applicant shall reference the Georgia Department of Transportation Design Traffic Forecasting Manual, Revision 1.4, as may be amended from time to time in the development of the traffic study.
(2)
Fiscal Impact Analysis. New residential development of more than one-hundred fifty (150) units shall be required to submit a Fiscal Impact Analysis to determine the impact of new residents on the area with regard to police protection, fire protection, utility service, educational facilities, and other applicable factors.
(3)
Any necessary approval by federal, state, or other local agencies shall be included on their official forms and signed by the proper authority. These approvals may include, but are not limited to the following:
(a)
Federal Agencies
(i)
Federal Communications Commission
(ii)
Federal Aviation Administration
(iii)
Federal Emergency Management Agency
(iv)
Army Corps of Engineers
(v)
Environmental Protection Agency
(b)
State Agencies
(i)
Georgia Environmental Protection Division
(ii)
Georgia Department of Natural Resources
(iii)
Georgia Department of Transportation
(iv)
Georgia State Department of Health
(c)
Local Agencies
(i)
County Fire Rescue
(ii)
County Health Department
(d)
Utility Companies
(i)
Public or private utilities for power, sanitary sewer or water services
vi)
If applicable, include a letter of intent indicating that the applicant wishes to construct a model home prior to recording. The letter of intent must include the proposed lot number on which the model home will be constructed. a maximum of five (5) model homes may be permitted per development for single-family residential development and a maximum of four (4) units per multifamily development and a Certificate of Occupancy will not be issued for the model home until the subdivision or section thereof has been properly recorded. Certain necessary improvements may be required of the developer prior to issuance of the building permit.
d)
Technical Advisory Committee (TAC) Review. Once the submittal for the conceptual development plan is deemed complete, the applicant shall appear at the regularly scheduled Technical Advisory Committee (TAC) to discuss the proposed project and receive comments from several City departments on the proposed project. The applicant may be required to submit a revised Development Plan prior to the preparation of packets for Planning & Zoning Commission members. The TAC shall review the Preliminary Plan to determine if it is:
i)
Consistent with the intent and purpose of this Ordinance;
ii)
Whether the proposed development advances the general welfare of the community and neighborhood; and
iii)
Whether the benefits, combination of various land uses, and the interrelationship with the land uses in the surrounding area justify the deviation from standard district regulations.
iv)
The TAC shall prepare a summary of project compliance with the ordinance for presentation at the Planning & Zoning Commission hearing.
e)
Planning & ZoningCommission Hearing. The Planning & Zoning Commission hearing shall be conducted in accordance with the Planning & Zoning Commission Rules of Procedure, as amended.
i)
Possible Action. Action by the Planning & Zoning Commission shall comply with the Planning & Zoning Commission Rules of Procedure, as amended. The Planning & Zoning Commission shall approve, approve with modifications, deny, or continue the Development Plan application.
(1)
The Planning & Zoning Commission may impose conditions on the approval of a Development Plan if the conditions are necessary to satisfy the requirements and intent of this Ordinance. Accepted conditions shall become written commitments which shall be recorded by the applicant before any construction activity commences.
f)
Final Plat Submittal. The Planning & Zoning Commission's approval of the Conceptual Development Plan shall be necessary before an applicant may obtain a Final Plat approval. The Director and the Technical Advisory Committee shall be responsible for review of the Final Plat (construction drawings) submittal which shall include the following items:
i)
General vicinity map;
ii)
Property boundary lines including any easements and a legal description;
iii)
Elevation marks and contours as appropriate;
iv)
Benchmarks;
v)
Traffic and circulation plan;
vi)
Pedestrian circulation plan or trail plan, if applicable.
vii)
Adjacent streets;
viii)
Parking and loading plan in accordance with Section 7.02 - Off-Street Parking and Loading;
ix)
Utilities plan showing existing and proposed location and sizes;
x)
Landscape plan indicating plant types, number, location, size and method of installation and in accordance with Section 7.05 - Landscaping Standards;
xi)
Grading and surface drainage plan in accordance with the requirements of the Subdivision Control ordinance and the Stormwater ordinance;
xii)
Signage plan showing location, sign faces, representations, and size in accordance with the Villa Rica Sign Ordinance;
xiii)
Final lighting plan in accordance with Section 7.12 - Outdoor Lighting;
xiv)
Open space and recreation plan;
xv)
Refuse/trash storage areas;
xvi)
Proposed improvements showing location, dimensions and configuration of existing and proposed buildings/structures and uses.
xvii)
Architectural Plan. The applicant must submit one (1) copy of an architectural plan of the proposed project showing exterior elevations, floor plans and building materials used (facade and roof). If exterior elevations are not available, reasonable graphic representations may be submitted;
xviii)
A State Plan release is also required for multifamily, residential and non-residential (commercial and industrial) projects. In no way will a Development Plan review be construed as a substitute or a waiver for these other required permits.
xix)
Plat-like Dedication Sheet, if necessary. The following information shall be submitted for easements and rights-of-way if deemed necessary by the Planning & Zoning Commission or its authorized designee:
(1)
Parcels of land proposed to be dedicated or reserved for public use, or reserved for common use of all property owners within the project, with the proposed conditions and maintenance requirements, if any, shall be designated as such and clearly labeled on the plans;
(2)
Radii, internal angles, points of curvature; tangent bearings and lengths of all arcs, chord, and chord bearings; and
(3)
Accurate location of all survey monuments erected, corners and other points established in the field in their proper places;
xx)
The schedule of any phasing of the project; and
xxi)
A development summary indicating lot area, building square footage, lot coverage, building height, size of dwelling units/structures, area of hard surface provided, and the number of parking spaces required and provided;
xxii)
All drawings prepared for submission under this Section must be prepared by a professional engineer, architect, or surveyor and must bear a professional seal from the State of Georgia. If, however, the Director determines that due to the simplicity of the project, a professional seal may not be required, then this requirement may be waived.
g)
Approval. After review of the Final Plat, the Director and the Technical Advisory Committee, shall make a recommendation to approve or deny the Final Plat. The Final Plat is subject to the adoption of the City Council, which may only be appealed to Superior Court in the County for which the development is located. An applicant shall have two (2) years from the date of approval to obtain a Land Disturbance Permit/Building Permit. This permit must be obtained in accordance with Section 11.12 - Land Disturbance Permit. Should this two (2) year period elapse without the applicant having obtained the appropriate permit, the Development Plan approval will become null and void. Should this become the case, the applicant may resubmit the application in conformance with the requirements of this Chapter.
5)
PERFORMANCE GUARANTEE. A performance guarantee shall be provided for any exceptions granted. A performance guarantee may be provided for certain erosion control measures as determined by the City Council.
a)
The types of performance guarantees allowed are as follows:
i)
Completion of Improvements. All improvements not covered by a performance guarantee shall be installed in accordance with the design standards, principles, and specifications contained in these regulations and shall be inspected at such times during construction as required by these regulations;
ii)
Performance Bond. For those improvements granted an exception from installation prior to recording, a performance bond payable to the Council in the amount equivalent to one-hundred ten (110%) percent of the estimated completion costs shall be posted by the developer prior to recording the final plat. This estimate shall be prepared by the design engineer and reviewed by the City Engineer. This performance bond shall comply with all statutory requirements and shall be satisfactory to the City Attorney as to form, sufficiency, and manner of execution;
iii)
Cashier's Check. In lieu of such a bond, the developer may submit a cashier's check made payable to the City Council. The alternative is only available in the amount of less than ten-thousand dollars ($10,000.00).
b)
Any performance guarantee submitted under this Section shall be for a period not to exceed two (2) years. The Council may grant an extension of up to one (1) year for the completion of the improvements, based upon a request by the developer and evidence justifying the request. The Council may secure a new estimate of the cost of the improvements from the City Engineer. If the estimate has increased, the Council shall require an increase in the amount of the performance guarantee.
c)
A performance guarantee shall be deemed by the Council to be in full force and effect until the time the guarantee is released by written notice by the Council.
d)
It shall be the responsibility of the developer to keep the performance guarantee current and not allow it to expire until all improvements have been accepted by the Council. If the performance guarantee does expire, no building permits will be issued to those lots within the subdivision or section thereof which required the performance guarantee until a new guarantee is provided.
e)
Upon completion of the improvements for which a performance guarantee has been provided, the developer shall request a release of the performance guarantee from the Villa Rica Community Development department. The Community Development department will conduct an inspection of the completed improvements. If the improvements have been completed to the satisfaction of the Community Development department and if a suitable maintenance guarantee has been provided, then the Council shall release the performance guarantee. appeals of Villa Rica Community Development department decisions shall be made to the City Council.
f)
As a condition of acceptance of this improvement on release of the performance guarantee, the Council shall require the developer to post a maintenance guarantee in an amount equal to twenty-five (25%) percent of the cost of the improvements.
i)
the maintenance guarantee shall be one (1) of the following forms:
(1)
Maintenance Bond. This bond shall comply with all statutory requirements and shall be satisfactory to the City Attorney as to form, sufficiency and manner of execution; or
(2)
Irrevocable Letter of Credit. In lieu of such bond, the developer may submit an Irrevocable Letter of Credit. In the event an Irrevocable Letter of Credit is used, it shall be written for a minimum length of one (1) year.
ii)
The maintenance guarantee shall be for a period of three (3) years.
6)
CONFORMANCE WITH DEVELOPMENT PLAN APPROVAL. The Planning & Zoning Commission may consider the revocation of a Development Plan approval in the event that a proposed development, which occupancy permit has not been issued, is found to be in violation of the requirements of this Ordinance for the conditions attached to the approval by the Planning & Zoning Commission. Should revocation be considered, the Planning & Zoning Commission must schedule a meeting in which to consider the revocation and shall notify the original applicant or project representative of the date, time and place of the hearing at least fifteen (15) days in advance of the meeting by certified mail. In the event that the Planning & Zoning Commission decides to revoke approval, the occupancy permit may not be issued until the Planning & Zoning Commission certifies that the violation has been corrected. Where a violation involves a project where an occupancy permit has been issued, the violation shall be treated as a violation to this Ordinance and be subject to the penalty as specified in Chapter XII: Violations and Enforcement.
7)
STAGED DEVELOPMENT. Where a proposed Development Plan indicates a staged site development approach, the later stages of the proposed development may be constructed within ten (10) years of
8)
The initial approval providing that the initial stage is completed in conformance with the Development Plan and that the application commenced shall be subject to the application and review requirements stated within this Chapter and any additional amendments.
1)
RULES GOVERNING COMMITMENTS. In accordance with the Georgia Planning Act (O.C.G.A. ยงยง 45-12-200 et seq. and 50-8-1 et seq.), during the time when a proposal is being considered by the Planning & Zoning Commission or the City Council, the owner of a parcel of land may make a new Commitment or modify the terms of a Commitment made when the proposal was before the Planning & Zoning Commission or City Council. No further action of the Planning & Zoning Commission or Council is required for a new Commitment to be effective. If a Commitment made when the proposal was before the area Planning & Zoning Commission or Council is modified and the effect of the modification is to make the Commitment more stringent, no further action of the Planning & Zoning Commission or Council is required for the modified Commitment to be effective; however, if the effect of such a modification is to make the Commitment less stringent, then the modified Commitment must be ratified by the Planning & Zoning Commission or Council to be effective. A Commitment made or modified under this provision is subject to the following rules:
a)
Form. A commitment shall be documented on a Planning & Zoning Commission-approved Commitment Recording Form.
b)
Recording, Copies. A Commitment shall be signed by the applicant and be recorded by the Community Development department in the office of the Carroll or Douglas County recorder. It shall take effect upon the adoption of the proposal to which it relates within thirty (30) days of approval.
c)
Persons Bound. Unless it is modified or terminated by the area Planning & Zoning Commission or Council in accordance with Subsection 11.04(1)(e) below, a recorded Commitment is binding on the owner of the parcel, a subsequent owner of the parcel, and any other person who acquires an interest in the parcel. An unrecorded Commitment is binding on the owner of the parcel who makes the Commitment. an unrecorded Commitment is binding on a subsequent owner of the parcel or a person acquiring an interest in the parcel only if the subsequent owner or person acquiring the interest has actual notice of the Commitment.
d)
Enforcement. Refer to Section 12.02 - Zoning Violations.
e)
A commitment automatically terminates if the zoning map applicable to the parcel which the commitment relates is changed.
f)
Modification or Termination by Commission or Council. Except for a commitment automatically terminated under Subsection 11.04(1)(e), a Commitment may be modified or terminated only by a decision of the Planning & Zoning Commission or City Council made at a public hearing after notice of the hearing has been given under the Planning & Zoning Commission's or City Council rules of Procedure, as amended.
g)
During the time a rezoning proposal is being considered by the City Council, the applicant may make a new commitment or modify the terms of a commitment that was made when the proposal was being considered by the Planning & Zoning Commission.
1)
TEXT AMENDMENTS. The following procedure, in accordance with the Georgia Planning Act (O.C.G.A. ยงยง 45-12-200 et seq. and 50-8-1 et seq.), applies to a proposal to amend or partially repeal the text of the Zoning Ordinance:
a)
Initiation of Proposal. The proposal may be initiated by either:
i)
The City Council; or
ii)
The Planning & Zoning Commission.
b)
Contents of Application. Applications for text amendments to the Zoning Ordinance shall contain the following information:
i)
Name, address, and phone number of applicant;
ii)
Proposed amending ordinance, approved as to form by the City Attorney;
iii)
A statement on how the proposed amendment relates to the comprehensive plan; and
iv)
A fee as established by the City Council.
c)
Notice. The Planning & Zoning Commission shall give notice of a public hearing in accordance with the Planning & Zoning Commission Rules of Procedure, as amended.
d)
Public Hearing by Planning & Zoning Commission. The Planning & Zoning Commission shall schedule a public hearing within sixty (60) days after a petition is received. The hearing shall be held in accordance with the Planning & Zoning Commission Rules of Procedure, as amended.
e)
Recommendation by Planning & Zoning Commission. Within ten (10) business days after the Planning & Zoning Commission determines its recommendation, the Commission shall certify the proposal to the City Council with a favorable, unfavorable, or no recommendation (O.C.G.A. ยง 50-8-1).
f)
Action by City Council. The City Council shall vote on the proposal within ninety (90) days after the Planning & Zoning Commission certifies their recommendation. The City Council may adopt, deny, or recommend a modification of the text amendment proposal. If a modification is recommended, the proposal must be returned to the Planning & Zoning Commission for a final vote of approval. If the modification is disapproved by the Planning & Zoning Commission, the proposal with modification may be adopted only after a final confirming vote by the City Council (O.C.G.A. ยง 36-66-3).
g)
Effective Date and Referendum. Amendments adopted by the City Council shall become effective upon adoption.
2)
ZONING MAP AND FUTURE DEVELOPMENT MAP AMENDMENTS.
a)
General. Whenever the public necessity, convenience, general welfare, or good zoning practices require, the City Council may, by ordinance, after receipt of recommendation from the Planning & Zoning Commission, and, where necessary, the Joint City/School District Committee, and subject to the procedures provided by law, amend, supplement, change or repeal the regulations, restrictions, and boundaries or classification of property.
b)
Consideration of Amendments. in accordance with O.C.G.A. ยงยง 45-12-200 et seq. and 50-8-1, when preparing and considering proposed amendments, the Planning & Zoning Commission and the legislative body shall pay reasonable regard to:
i)
The Comprehensive Plan;
ii)
Current conditions and the character of current structures and uses in each district;
iii)
The most desirable use for which the land in each district is adapted;
iv)
The conservation of property values throughout the jurisdiction; and
v)
Responsible development and growth.
c)
Consideration of Amendments by Joint Committee. In accordance with O.C.G.A. ยงยง 45-12-200 et seq. and 50-8-1 and the terms of the Intergovernmental Agreement between the City of Villa Rica and The Carroll County School District for the Eastside Tax Allocation District, the Joint Committee and the legislative body shall pay reasonable regard to:
i)
The Comprehensive Plan;
ii)
Current conditions and the character of uses in each district;
iii)
The most desirable use for which the land in each district is adapted;
iv)
The impact of the proposed amendment upon the School District; and
v)
Responsible development and growth as it impacts the City and the School District.
d)
Procedure. The following procedure, in accordance with O.C.G.A. ยง 36-66-1, applies to a proposal to change the zone maps (whether by incorporating an additional map or by amending or deleting a map) incorporated by reference into the ordinance:
i)
Initiation of Proposal. The proposal may be initiated either:
(1)
By the City Council;
(2)
By the Planning & Zoning Commission; or
(3)
By a petition signed by property owners who own at least fifty (50%) percent or more of the land involved.
ii)
Contents of Application. Applications for amendments to the Official Zoning Map adopted as part of the Zoning Ordinance shall contain the following information:
(1)
Name, address, and phone number of applicant;
(2)
Proposed amending ordinance, approved as to form by the City attorney;
(3)
Present use;
(4)
Present zoning classification;
(5)
Proposed use;
(6)
Proposed zoning classification;
(7)
A vicinity map showing property lines, thoroughfares, existing and proposed zoning, and such other items as may be required;
(8)
A parcel map and list identifying all property owners and their mailing addresses;
(9)
A statement on how the proposed amendment relates to the comprehensive plan;
(10)
A fee as established by the City Council; and
(11)
Signature of property owner(s) or agent.
iii)
Additional Information. At the discretion of the Planning & Zoning Commission or the Joint Committee, the applicant may be required to provide additional information or studies to demonstrate the impact that will occur as a result of the proposed development associated with the amendment (rezoning) in question. The additional information may include:
(1)
Transportation Impact Studies. If a traffic study is necessary, it shall address the impact of the proposed development on all adjacent streets and intersections. The applicant shall reference the GDOT "Design Traffic Forecasting Manual, Revision 1.4", dated 10/24/2018, as may be amended from time to time in the development of the traffic study.
(2)
Fiscal Impact Analysis. New residential development of more than one-hundred fifty (150) units may be required to submit a Fiscal Impact Analysis to determine the impact of new residents on the area with regard to police protection, fire protection, utility service, educational facilities, and other applicable factors.
iv)
Notice. The Planning & Zoning Commission shall give notice of a public hearing in accordance with Georgia's Zoning Procedures Act (O.C.G.A. ยง 36-66) and the Planning & Zoning Commission Rules of Procedure, as amended.
v)
Public Hearing by Planning & Zoning Commission. The Planning & Zoning Commission shall schedule a public hearing within sixty (60) days after a petition is received. The hearing shall be held in accordance with the Planning & Zoning Commission Rules of Procedure, as amended.
vi)
Recommendation by Planning & Zoning Commission. Within ten (10) business days after the Planning & Zoning Commission determines its recommendation, the Commission shall certify the proposal to the City Council with a favorable, unfavorable, or no recommendation (O.C.G.A. ยง 50-8-1).
vii)
Recommendation by Joint Committee. Within ten (10) business days after the Joint Committee determines its recommendation, the Committee shall certify the proposal to the City Council with a favorable, unfavorable, or no recommendation (O.C.G.A. ยง 50-8-1).
viii)
Action by City Council. The City Council shall, within ninety (90) days after the Planning & Zoning Commission and the Joint Committee certifies their recommendation, either adopt or deny the recommendation of the Planning & Zoning Commission (O.C.G.A. ยง 36-66-1) and the Joint Committee.
ix)
Effective Date and Referendum. Amendments adopted by the City Council shall become effective upon adoption.
e)
Lapse of Rezoning. Failure to establish the proposed use or initiate development within one (1) year of the rezoning approval or other time period established by the City Council at the time of the rezoning shall constitute consent by the property owner for the City to initiate the process to revert the zoning through the zoning map amendment process established in this Code. The City Council, at its sole discretion may choose to revert the zoning, retain the existing zoning or grant a limited extension of the zoning for lapsed uses.
f)
Lapse of Zoning Conditions. Should a use for which conditions of zoning or a special exception be discontinued or abandoned for twelve (12) months or more, said conditions of zoning or special exception shall be revoked. The City Council, at its sole discretion may choose to revert, retain, or grant a limited extension of the zoning conditions or special exception for lapsed uses.
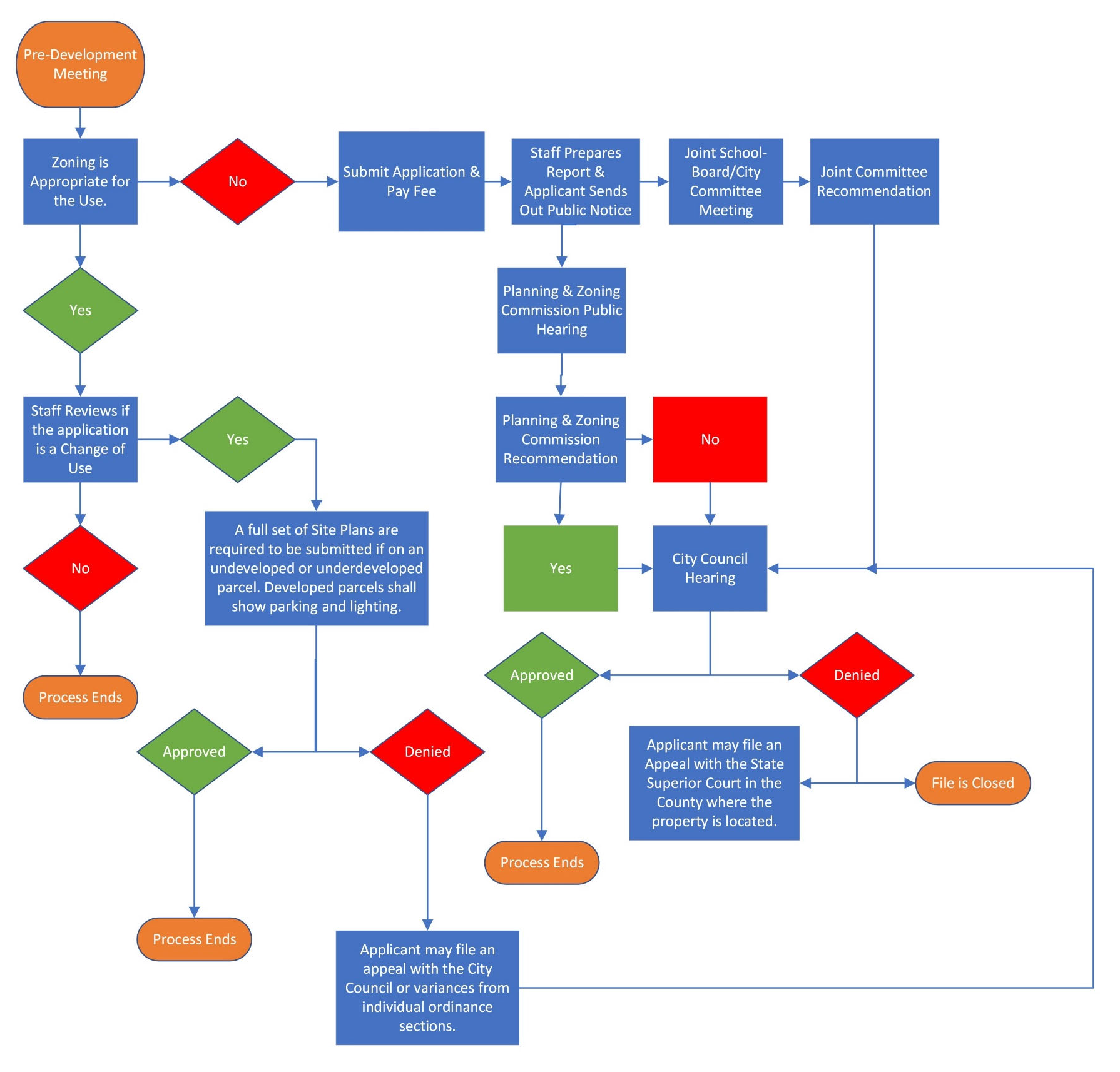
Figure 11.1: Zoning Process Flow Chart

(Ord. of 8-8-2023)
1)
DEPENDENT ON CITY COUNCIL APPROVAL. In no case shall any variance to the terms of this Ordinance be authorized without the approval of the Council. Further, no decisions on previous applications shall serve to set a precedent for any other application before the Council. The procedure within this Section shall apply to all variance applications.
2)
APPLICATION. The applicant shall submit a complete variance application, affidavit and consent of property owner (if the owner is someone other than the applicant), the required filing fee, and required supporting information. Supporting information shall include, but not be limited to, the following:
a)
Plot or Development Plan. A plot plan, as described in Subsection 11.12(3), or a Development Plan prepared in accordance with the procedures set forth in Section 11.03 - Development Plan Review and Approval and including such other information as the Council may be required to determine if the proposed variance request meets the intent and requirements of this Ordinance.
b)
Letter of Intent. A letter of intent to the Council describing the details of the variance request including but not limited to:
i)
The ways in which the variance shall be consistent with the intent of the applicable section(s) of the Zoning Ordinance; and
ii)
Any written commitments being made by the petitioner.
c)
Such other information as may be required by the City Council.
d)
A fee as established by ordinance.
3)
PUBLIC NOTICE AND PUBIC HEARING BY THE CITY COUNCIL. Notice of and procedures pertaining to the Public Hearing by the City Council shall be in conformance with the procedures set forth in the City Council rules of Procedure, as amended, and O.C.G.A. ยง 36-66-4.
4)
DECISION CRITERIA. In taking action on all variance requests, the Council shall use the following decision criteria, consistent with the requirements of the Georgia Code.
a)
Development Standards Variance. The Council may grant a variance from the development standards of this Ordinance (such as height, bulk, area) if, after a public hearing, it makes a determination in writing (consistent with O.C.G.A. ยง 36-66-1), that:
i)
General Welfare. The approval will not be injurious to the public health, safety, morals, and general welfare of the community;
ii)
Adjacent Property. The use and value of the area adjacent to the property included in the variance will not be affected in a substantially adverse manner; and
iii)
Practical Difficulty. The strict application of the terms of this Ordinance will result in a practical difficulty in the use of the property. This situation shall not be self-imposed, nor be based on a perceived reduction of, or restriction on, economic gain.
5)
CONDITIONS. The Council may impose such reasonable conditions upon its approval as it deems necessary.
6)
COMMITMENTS. The Council may require the owner of the property to make written commitments concerning the use or development of the property. Such commitments shall be recorded in the County recorder's office. A copy of the recorded commitments shall be provided to the Director for inclusion in the petition file at the time of application for a Land Disturbance Permit. No Land Disturbance Permit shall be issued for a permit application which does not comply with the recorded commitments.
1)
MINOR SUBDIVISION
a)
Those subdivisions meeting the definition of "SUBDIVISION, MINOR," contained in this Ordinance may be considered under the provisions of this Section. Re-subdivisions meeting the conditions of eligibility contained herein also may be considered under the provisions of this Chapter. After a subdivision request has been filed, the Community Development Director shall determine whether the petition may be considered as a minor subdivision. The Director's decision may be appealed to the Planning Commission. Minor subdivisions may receive approval by the In-house Plat Committee or Planning Commission.
b)
Conditions of Eligibility โ Before determining that a subdivision is eligible to be considered under this Article, the Community Development Director shall find that all of the following criteria are satisfied:
i)
Orderly Development - The subdivision will not impede orderly development of land or the provision of public services and improvements.
ii)
Comprehensive Plan - The subdivision will be consistent with the Comprehensive Plan.
iii)
Streets - The subdivision will not interfere with the provision of streets to provide access to adjoining or nearby property in the event that such property is developed in the future.
iv)
Utilities and Drainage - All parcels in the subdivision will have adequate utilities and drainage.
(1)
Sewage - All lots shall be served by a sanitary sewer system or other on-site sewage system approved by the International Private Sewage Disposal Code 2018, and/or the Douglas or Carroll County Health Department.
(2)
Water - All lots shall be served by a public or quasi-public water system or shall have the capability to contain a well that complies with all requirements of the Georgia Department of Public Health and/or the Douglas or Carroll County Health Department.
(3)
Drainage - All lots shall be provided with drainage improvements as necessary to comply with the requirements of Georgia Department of Natural Resources, Environmental Protection Division and the Villa Rica Unified Development Code.
v)
Access - All parcels in the subdivision and adjacent land will have adequate ingress and egress without the construction of any new streets or substantial improvement to existing streets.
(1)
Legal Access โ All lots will have legal access to the City of Villa Rica, or has been continuously maintained for a period of ten (10) years immediately preceding the filing of the subdivision, by a public agency regularly having responsibility for such maintenance. Such public street shall have a hard surface suitable for vehicular traffic which is at least sixteen (16) feet in width, is in good repair, and has a geometry which is suitable for the traffic which it will carry after the proposed subdivision.
(2)
Driveway Permit - If any lot in a subdivision is to receive access from a State highway, in addition to a waiver from Access Limited the applicant must obtain a driveway permit from the Georgia Department of Transportation.
(a)
Access Limited - Individual lots in residential subdivisions shall not have driveway access from an arterial or collector road.
(3)
Limited Access Streets - Frontage on limited access streets on which driveways cannot open shall not constitute legal access.
(4)
New Street - If by reason of topography, natural or man-made features, or other conditions relating to the property requested for subdivision, better access can be provided through construction of a new street, the petition shall be considered as a major subdivision.
(5)
Driveway Standards - All lots will have driveway locations that will provide for adequate sight distance and will be properly spaced according to city standards.
vi)
Suitability - All lots in the subdivision will provide suitable building sites for the purpose for which the land is to be used. Land suitability shall be determined by the criteria contained in this Ordinance.
vii)
Endangerment - The subdivision will not be detrimental to nor endanger the public health, safety, or general welfare.
2)
EXPIRATION OF APPROVAL
a)
Approval for a minor subdivision shall be valid for two years from the date of approval, unless an extension is granted by the In-house Plat Committee or the Planning Commission. If not granted before the expiration of two years, the approval shall be null and void.
3)
MINOR RESIDENTIAL SUBDIVISION
a)
Those subdivision meeting the definition of "SUBDIVISION, MINOR RESIDENTIAL," contained in this Ordinance contained in this Ordinance may be considered under the provisions of this Section. After a subdivision request has been filed, the Community Development Director shall determine whether the petition may be considered as a minor residential subdivision. The Director's decision may be appealed to the Planning Commission. Minor residential subdivisions typically receive approval by the In-house Plat Committee, but could be forwarded to the Planning Commission by staff or the Plat Committee.
b)
Conditions of Eligibility - Before determining that an application is eligible to be considered as a minor residential subdivision, the Community Development Director shall find that all of the following criteria are satisfied:
i)
Orderly Development - The subdivision will not impede orderly development of land or the provision of public services and improvements.
ii)
Comprehensive Plan - The subdivision will be consistent with the Comprehensive Plan.
iii)
Suitability - The lot will provide a suitable residential building site. Land suitability shall be determined by the criteria contained in this Ordinance.
iv)
Endangerment - The subdivision will not be detrimental to nor endanger the public health, safety, or general welfare.
v)
Residential Zoning - Property must be zoned to allow residential development as a permitted use.
vi)
Minimum Frontage and Acreage Requirements - All lots shall meet the minimum road frontage and acreage requirements listed in the zoning ordinance.
vii)
Drainage - Corrective measures for drainage concerns of the site;
viii)
Sewage and Water - Proof that sewage disposal is acceptable to the Villa Rica Public Utilities Department and that a safe water source exists;
ix)
Right-of-way - Right-of-way dedication pursuant to the Villa Rica Transportation Master Plan or Unified Development Code where appropriate;
x)
Shoulder - A seven (7) foot shoulder and adequate roadside ditch; and
xi)
Sidewalks - Commitment to participate in the installation of sidewalks across the frontage of the tract whenever sidewalks adjoin the tract.
xii)
Additional Requirements for an Unimproved Lot - An unimproved lot shall meet the following additional standards:
(1)
Site Distance - Proper sight distance at the proposed driveway location.
(2)
Perimeter Drain - Adequate drainage outlet for the septic system subsurface perimeter drain.
c)
Limit of One Minor Residential Subdivision Plat - Only one (1) minor residential subdivision plat, containing one (1) lot, may be created from a parent tract. Creating any additional lots from the same parent tract will require either a major or minor plat, as determined by the Community Development Director or In-house Plat Committee, based on the standards of the Villa Rica Zoning Ordinance and Unified Development Code.
4)
SUBMITTAL REQUIREMENTS.
5)
One (1) copy of the application materials and five (5) copies of the plans must be submitted to the Villa Rica Community Development Department.
6)
Application Materials
a)
The application materials shall include the following:
b)
Application
c)
Copy of the parent tract deed
d)
Fee
e)
Subdivision Plat Drawing
f)
Drainage Narrative/Calculations
7)
Subdivision Plat Drawing - The subdivision plat drawing for a minor residential subdivision shall include the following:
a)
Lot Number
b)
North Arrow
c)
Graphical Scale
d)
Parent tract (drawn from the deed) and labeled as "remainder"
e)
Proposed Lot including the following:
i)
Boundary lines and acreage thereof, based upon an accurate traverse
ii)
Right-of-way
iii)
Building setback lines
iv)
All easements and property address
f)
Section Corners monumentation found and tied to the subject tract
g)
Cross-reference to a recorded survey per O.C.G.A ยง 43-15-1, professional engineers and land surveyors.
h)
Legal Description
i)
Certificate of dedication
j)
Certificate of ownership
k)
Surveyors certification
l)
Certificate of the Planning Commission (where required) including signature location for the Director or the Community Development Department
m)
Street classification
n)
Sidewalk commitment (if applicable)
o)
Legal drain statement - The following statement shall be placed on the plot plan:
i)
"This Minor Residential Subdivision application has been filed with the Villa Rica Department of Community Redevelopment requesting approval of a residential lot created from the parent tract. This lot may be within the watershed of a legal drain, therefore, a drainage assessment may be assessed by the City of Villa Rica under the authority of Chapter 11 of the Georgia State Minimum Standard Plumbing Code, and so the said Department may exercise all the powers and duties as provide for in said code. This lot contains _____ ft. of existing legal drain tiles and _____ ft. of existing open ditch legal drains."
p)
Sheet size
i)
Minimum 17"x22"
ii)
Maximum 18"x24"
8)
Subdivision Plat Requirements - The minor residential subdivision plat application must contain the following information, which may be located on a separate sheet:
a)
Lot boundaries
b)
Dimensions
c)
Easements
d)
Building setback lines
e)
Waterways
f)
Floodways
g)
Floodway fringe
h)
Street the location to which the property has access
i)
House layout and location
j)
Driveway location
k)
Shoulder & Roadside Ditch Details
i)
7' shoulder
ii)
Adequate roadside ditch
9)
Drainage Improvement
10)
Sewage disposal systems details (per the Villa Rica Unified Development Code and/or Douglas/Carroll County Health Department Requirements)
11)
Water supply system details
12)
Erosion and sedimentation control measures
13)
EXPIRATION OF APPROVAL.
a)
Approval for a minor residential subdivision shall be valid for two years from the date of approval, unless the In-house Plat Committee or the Planning Commission grants an extension. If not granted before the expiration of two (2) years, the approval shall be null and void.
14)
EXEMPT SUBDIVISION.
a)
Exempt Subdivision procedure applies only to divisions of land for the purpose of splitting off an existing legally conforming residence and accessory structures from a parent tract of land, provided that (1) the new residential parcel meets all current development standards applicable to a residential parcel in the relevant zoning district, and (2) the remaining parent parcel is at least twenty (20) acres in size.
b)
Conditions of Eligibility - Before determining that an application is eligible to be considered as an exempt subdivision, the planning director shall find that all of the following criteria are satisfied:
i)
Orderly Development - The subdivision will not impede orderly development of land or the provision of public services and improvements.
ii)
Comprehensive Plan - The subdivision will be consistent with the Comprehensive Plan.
iii)
Suitability - The lot will provide a suitable residential building site. Land suitability shall be determined by the criteria contained in this Ordinance.
iv)
Endangerment - the exempt subdivision will not be detrimental to, nor endanger, the public health, safety, or general welfare.
v)
Residential Zoning - The property must be zoned to allow residential development as a permitted use.
vi)
Right-of-Way - Right-of-way dedication pursuant to the Villa Rica Transportation Master Plan.
vii)
Development Standards - The lot shall meet all current development standards applicable to a residential parcel in the relevant zoning district. h. Parent Parcel - The remaining parent parcel shall be at least twenty (20) acres in size.
c)
Submittal Requirements
i)
Application Materials. The application shall include the following:
(1)
Completed application form
(2)
Copy of the parent tract deed
(3)
Subdivision plat drawing
(4)
Fee
ii)
Subdivision Plat Drawing - The subdivision plat drawing for an exempt subdivision shall include the following:
(1)
North arrow
(2)
Graphical scale
(3)
Parent tract labeled "Remainder"
(4)
Proposed lot with the following:
(a)
Boundary lines and acreage thereof (proposed lot and remainder)
(b)
Right-of-way
(c)
Building setback lines
(d)
Easements
(e)
Property address
(5)
Legal description
(6)
Surveyor's certification
(7)
Plat drawings shall be a minimum of 8.5" x 14" in size, and a maximum of 18" x 24" in size.
iii)
Exempt Subdivision Requirements - The exempts subdivision application must contain the following information, which may be located on a separate sheet:
(1)
Lot boundaries
(2)
Dimensions
(3)
Easements
(4)
Building setback lines
(5)
Street on which the proposed parcel has access/frontage
(6)
Location of residence and all accessory structures
(7)
Location of driveway
d)
Review and Approval
i)
Review of an exempt subdivision application shall be completed within fourteen (14) calendar days of the submission of a complete application.
ii)
Review shall be carried out by Community Development Department staff.
iii)
Review shall consist exclusively of determining if the proposed exempt subdivision complies with the relevant development standards of the Zoning Ordinance and Unified Development Code.
iv)
An application fee shall be paid.
e)
Limit of One Exempt Subdivision Per Parent Tract - Only one (1) exempt subdivision may be created from a parent tract.
f)
Disclaimer - The intent of the exempt subdivision process is to provide a low-cost, administrative means of splitting off an existing, legally established residence from a larger parent tract. The cost of the process is kept low by limiting the subdivision review to conformance with zoning ordinance and subdivision control ordinance development standards only. Conformance with other standards, such as (but not limited to) septic system design, well location regulations, roadside ditch design, and adequate site drainage, are not part of the review. Consequently, approval of an exempt subdivision does not guarantee that the resulting lot is in complete conformance with all Villa Rica development standards.
15)
EXPIRATION OF APPROVAL
a)
Approval of an exempt subdivision shall be valid for two (2) years from the date of approval unless the In-house Plat Committee or the Planning Commission grants an extension. If not granted before the expiration of two (2) years, the approval shall be null and void.
1)
AUTHORITY. The Community Development Director, or a designee, shall have authority to issue administrative adjustments, but only in accordance with the provisions of this Section.
2)
PURPOSE. For purposes of this Section, carrying out the strict letter of a provision of this Chapter may cause a practical difficulty and an administrative adjustment is permitted to alleviate these practical difficulties.
3)
ADMINISTRATIVE ADJUSTMENT STANDARDS. To approve an application for an administrative adjustment, the Community Development Director shall make an affirmative finding that the following standards are met:
a)
The benefits to the applicant of the approval of the administrative adjustment outweigh any detriments to the health, safety and welfare of the neighborhood or community by such approval.
b)
There are no means other than the requested administrative adjustment by which the difficulty can be avoided or remedied to a degree sufficient to permit a reasonable use of the subject lot or parcel.
c)
Strict compliance with the standard would unreasonably prevent the landowner from using the property for a permitted use, or would render conformity necessarily burdensome;
d)
The particular request, or a lesser relaxation of ordinance standard, would provide substantial justice to the landowner and neighbors;
e)
The plight is due to unique circumstances of property and is not shared by neighboring properties in the same zone; and
f)
The problem is not self-created.
4)
EXTENT OF ADJUSTMENTS
a)
The Community Development Director shall have the authority to approve an administrative adjustment for no more than fifteen (15%) percent of the specified mathematical measurement of the Chart of Dimensional Requirements, Table 7.3: Minimum Parking Space Requirements, and Tables 9.01 and 9.02 of the Villa Rica Sign Ordinance. Use variances are not permissible under this code section.
5)
PROCEDURES.
a)
Application. An application for an administrative adjustment shall include a brief description of the requirement to be varied and any other material necessary to ensure the criteria in this Section.
i)
Applications for Administrative Adjustments should be submitted electronically, saved in .pdf format with a maximum 50 MB file size, to the Department of Community Development. No hard copies are required to be submitted. Fees for the administrative adjustment shall be the same as a Variance application.
ii)
Application Processing. An application shall be considered complete and ready for processing only if it is submitted in the required format, includes all required information and supporting documentation, and is accompanied by the application filing fee. Applications deemed complete by the Community Development Director will be considered to be in the processing cycle and will be reviewed by City Staff. The Director shall make a decision for the application.
b)
Action by Community Development Director. Within forty-five (45) days, the Community Development Director shall review the application and approve, approve with conditions or deny the application based upon the criteria below. A written decision including affirmative findings on the criteria set forth below shall be mailed to the applicant.
c)
Approval or Denial.
i)
The decision of the Development Director regarding an administrative variance shall state the reasons for approval or denial and shall be considered the final decision.
d)
Limitations on administrative adjustments. An administrative adjustment shall become null and void unless a certificate of zoning compliance and/or building permit is obtained and work is commenced within one year from the date of approval.
e)
Appeals.
i)
Appeal of a decision by the Community Development Director on an administrative adjustment shall be taken to the City Council within sixty (60) days of the date of the Community Development Director 's decision.
ii)
An appeal from any final decision of the Community Development Director as to any matter regarding the administrative adjustment may be taken within thirty (30) days of the filing of such decision by any person aggrieved or by any authorized officer, department, bureau, board or commission of the City.
1)
GENERAL. This Section addresses the approval procedure for uses designated as Special Exception Uses (aka. Conditional Uses) in a particular zoning district, according to Table 4.3: Permitted and Special Exception Land Uses. Such particular use may be permitted and desirable in certain districts, but not without consideration in each case of the effect of the use upon neighboring land or the effect the neighboring land will have on the use. The determination is made by the City Council.
2)
CONTENTS OF APPLICATION FOR SPECIAL EXCEPTION PERMIT. An application for a Special Exception permit shall be filed with the Community Development department by at least one (1) owner or agent of the owner of property for which such Special Exception is proposed. At a minimum, the application shall contain the following information:
a)
Plot or Development Plan. A plot plan, as described in Subsection 11.12(3), or a Development Plan prepared in accordance with the procedures set forth in Section 11.03 - Development Plan Review and Approval and including such other information as the Council may be required to determine if the proposed Special Exception use meets the intent and requirements of this Ordinance.
b)
Letter of Intent. A letter of intent to the Council describing the details of the Special Exception request including but not limited to:
i)
The ways in which the Special Exception shall comply with the applicable Development Standards of this Ordinance;
ii)
The ways in which the Special Exception shall be consistent with the intent of the applicable section(s) of the Zoning Ordinance; and
iii)
Any written commitments being made by the petitioner.
c)
Such other information as may be required by the City Council.
d)
a fee as established by ordinance.
3)
PUBLIC NOTICE AND PUBIC HEARING BY THE CITY COUNCIL. Notice of and procedures pertaining to the Public Hearing by the City Council shall be in conformance with the procedures set forth in the City Council Rules of Procedure, as amended.
4)
DECISION CRITERIA.
a)
The City Council shall review the particular facts and circumstances of each proposed use in terms of the following standards and shall find adequate evidence showing that the use at the proposed location:
i)
Is in fact a permitted Special Exception use as listed in each zoning district and appears on Table 4.3: Permitted and Special Exception Land Uses of Chapter IV: Zoning Districts for the zoning district involved;
ii)
Will be harmonious and consistent with the character of the zoning district and in accordance with the general objectives, or with any specific objective of the City's Comprehensive Plan and the Zoning Ordinance;
iii)
Will be designed, constructed, operated, and maintained so as to be harmonious and appropriate in appearance with the existing or intended character of the general vicinity and that such use will not change the essential character of the same area;
iv)
Will be served adequately by essential public facilities and services such as highways, streets, police and fire protection, drainage structures, refuse disposal, water and sewer, and schools; or that the persons or agencies responsible for the establishment of the proposed use shall be able to provide adequately any such services;
v)
Will not create excessive additional requirements at public cost for public facilities and services and will not be detrimental to the economic welfare of the community;
vi)
Will not involve uses, activities, processes, materials, equipment and conditions of operation that will be detrimental to any persons, property, or the general welfare by reason of excessive production of traffic, noise, smoke, fumes, glare, or odors;
vii)
Will have vehicular approaches to the property, which shall be so designed as not to create an interference with traffic on surrounding public thoroughfares; and
viii)
Will not result in the destruction, loss, or damage of a natural, scenic, or historic feature of major importance.
b)
Other Considerations. When considering a Special Exception use request the City Council may examine the following items as they relate to the proposed use:
i)
Topography and other natural site features;
ii)
Zoning of the site and surrounding properties;
iii)
Driveway locations, street access, and vehicular and pedestrian traffic circulation;
iv)
Parking (including amount, location, and design);
v)
Landscaping, screening, and buffering of adjacent properties;
vi)
Open space and other site amenities;
vii)
Noise, loading areas, odor, and other characteristics of a business or industrial operation;
viii)
Design and placement of any structures;
ix)
Placement, design, intensity, height, and shielding of lights;
x)
Traffic generation; and
xi)
General site layout as it relates to its surroundings.
c)
All Special Exception uses shall comply with the development standards applicable to the zoning district in which they are located. In addition, the City Council may, as a condition of approval, identify additional development standards on a case-by-case basis. The Council may use those development standards that apply to districts in which the Special Exception use is a permitted use as a guide for identifying appropriate additional development standards.
d)
Expiration of Special Exception Permit. A Special Exception Permit shall be deemed to authorize only one (1) particular Special Exception Use and the Permit shall automatically expire if, for any reason, the use shall cease for more than one (1) year.
1)
GENERAL. For all public hearings, the notice shall be provided to the public consistent with the requirements of this Section and the Rules of Procedure, as amended, of the City Council and the Planning & Zoning Commission. Public notification shall comply with State Law - O.C.G.A. ยง 36-66-4.
1)
INTENT. it is the intent of this Ordinance that all questions of interpretations and enforcement shall be first presented to the Director.
a)
The Council may grant an appeal of any decision, interpretation, or determination made by the Director, other City staff members, or any other administrative official or Board charged with the duty of enforcing and interpreting this Ordinance.
b)
The decisions of the Council shall be appealed to the courts as provided by Georgia law.
c)
It is further the intent of this Ordinance that the duties of the City Council in connection with this Ordinance shall not include hearing and deciding questions or interpretation and enforcement that may arise. The procedure for deciding those questions shall be as stated in this Section and this Ordinance. Under this Ordinance, the City Council shall have only the duties of considering and adopting or rejecting proposed amendments or the repeal of this Ordinance as provided by law, and of establishing a schedule of fees and charges as stated in Section 11.15 - Fees.
2)
PROCEDURE AND REQUIREMENTS FOR APPEALS AND VARIANCES
a)
Appeals. Appeals to the City Council concerning interpretation or administration of this Ordinance may be taken by any person or government entity aggrieved or by any officer or bureau of the legislative authority of the City affected by any decision of the Director. An appeal shall be filed with the Director and with the City Council; such notice of appeal specifying the grounds upon which the appeal is being taken. The Director shall transmit to the Council all the papers constituting the record upon which the action appealed was taken.
i)
The appellant shall submit an administrative appeal application within ten (10) days of the Director's decision along with the required supporting information. Supporting information shall include, but not be limited to, the following:
(1)
Original Submittals. Copies of all materials upon which the decision being appealed was based.
(2)
Written Decisions. Copies of any written decisions that are the subject of the appeal.
(3)
Appeal Basis. A letter describing the reasons for the appeal noting specific sections of this Ordinance and other standards applicable in the City of Villa Rica upon which the appeal is based.
b)
Stay of Proceedings. An appeal stays all further proceedings of the action appealed, unless the Director from whom the appeal is taken certifies to the Council after the Notice of Appeal is filed with him/her, that by reason of facts stated in the application, a stay would, in his/her opinion, cause imminent peril to life and property. In this case, proceedings shall not be stayed other than by a restraining order which may be granted by the Council or by a court of record on application, on notice to the Director from whom the appeal is taken on due cause shown.
c)
Council Review and Action. The Council will then, at a meeting scheduled consistent with the adopted Calendar of Filing and Meeting Dates, review the Administrative Appeal application and supporting information.
i)
Representation. The appellant and any representative of the appellant must be present at the meeting to present the appeal.
ii)
Testimony. The Council shall consider a report from the Director and testimony from the applicant at the meeting and/or witnesses.
iii)
Procedures. The presentation of reports and testimony and all other aspects of the meeting shall be consistent with the City Council Rules of Procedure, as amended.
iv)
Possible Action. Action by the Council shall be consistent with the City Council Rules of Procedure, as amended.
d)
Decision Criteria. The Council shall only grant an appeal of such an administrative decision based on a determination in writing that the decision of the administrative person or Council was inconsistent with the provisions of this Ordinance.
1)
LAND DISTURBANCE PERMITS REQUIRED. No building or other structure shall be erected, demolished, moved, added to, or altered, changed, placed, or be established or changed in use, on platted or un-platted lands without a permit issued by the Director. The Land Disturbance Permit shall be issued only in conformity with the provisions of this Ordinance, the Comprehensive Plan, Subdivision Control Ordinance, Building Code and any other applicable ordinance unless the Director receives a written order from the Council deciding an appeal, Special Exception, or variance.
a)
Agricultural Structures. All agricultural structures shall require a Land Disturbance Permit but shall be exempt from building code inspections and building inspection fees. Review of exempt agricultural structure Land Disturbance Permits shall require the following:
i)
A signed and recorded affidavit affirming that the applicant is, in fact, building an exempt agricultural structure.
ii)
A plot plan as described in Subsection 11.12(3) to ensure that encroachment into designated floodplains, easements, public rights-of-way, or other non-buildable areas does not occur.
iii)
Building plans to ensure compliance with Zoning Ordinance development standards.
iv)
An on-site inspection for compliance with all applicable ordinances.
v)
Issuance of a Certificate of Compliance before occupancy of the structure.
2)
APPLICATION FOR LAND DISTURBANCE PERMIT
a)
The Director shall issue a Land Disturbance Permit upon written application when the proposed structure, improvement, or use and its location conform in all respects to the Comprehensive Plan, Zoning Ordinance, Subdivision Control Ordinance, Storm Drainage, Erosion and Sediment Control Ordinance, Building Code, and any other applicable ordinances of the City of Villa Rica.
b)
An application for a Land Disturbance Permit can be obtained from the Villa Rica Community Development department. The application shall be signed by the owner or agent attesting to the truth and exactness of all information supplied on the application. Each application shall clearly state that the permit shall expire and may be revoked if work has not begun within one (1) year or completed within two (2) years.
c)
Every application for a Land Disturbance Permit shall be accompanied by one (1) copy of a plot plan, drawn to scale
3)
PLOT PLANS. Where applicable, a plot plan shall be signed and sealed by a professional engineer or licensed land surveyor. A plot plan shall show, at a minimum:
a)
Name, address, and phone number of applicant;
b)
The location of the structure, improvement, or use to be altered, demolished, changed, placed, erected, or located;
c)
Legal description of property;
d)
Existing and proposed streets and alleys adjoining or within the lot and the manner in which the location is to be improved; and
e)
Use of proposed structure;
f)
Existing zoning district;
g)
Plans drawn to scale, showing the actual dimensions and the shape of the lot to be built upon, the exact size and location of existing buildings on the lot, and the location and dimensions of the proposed building or alteration and other requirements as established by resolution by the Planning & Zoning Commission;
h)
The size of the yards and open spaces;
i)
Type of structure, type of structural work, and structural plans in accordance with the requirements of the Villa Rica Building Code ordinance;
j)
Building height;
k)
Number of off-street parking spaces and loading spaces;
l)
Type and source of sewage disposal, and type and source of water supply;
m)
Number of dwelling units; and
n)
Such other matters as may be necessary to determine conformance with, and provide for the enforcement of this Ordinance.
o)
Submittal of a development plan will be required for certain structures, including the requirements as established by resolution by the Planning & Zoning Commission, certified by a land surveyor or engineer registered in the State of Georgia. A record shall be kept of all applications in the office of Community Development.
4)
APPROVAL OF LAND DISTURBANCE PERMIT. Within thirty (30) days after the receipt of an application, the Director shall either approve, approve with modifications, or disapprove the application in conformance with the provisions of this Ordinance. an applicant that has submitted a permit application containing any defect shall be notified of the defect. Any application that is not approved within thirty (30) days of the notice shall be disapproved. After, the Director shall have marked the copy either as approved, approved with modifications, or disapproved and attested to same by his signature on the copy. One (1) copy of plans, similarly marked, shall be retained by the Director. the Director shall issue a placard, to be posted in a conspicuous place on the property in question, attesting to the fact that the use or alteration is in conformance with the provisions of this Ordinance. Any decision of the Director concerning the issuance of a Land Disturbance Permit may be appealed to the City Council by any person claiming to be adversely affected by the decision.
5)
EXPIRATION OF LAND DISTURBANCE PERMIT. If the work described in any Land Disturbance Permit has not been completed within two (2) years from the date of issuance, the permit shall expire. If the first required inspection has not been approved for the work described in any Land Disturbance Permit within one (1) year from the date of issuance, the permit shall expire. One (1) extension, for either the start or completion time frame, may be granted by the Director for good cause shown by the applicant. The extension shall not exceed six (6) months in time.
6)
RECORD OF LAND DISTURBANCE PERMIT. The Director shall maintain a record of all Land Disturbance Permits.
7)
FAILURE TO OBTAIN A LAND DISTURBANCE PERMIT. Failure to obtain a Land Disturbance Permit shall be a violation of this Ordinance and punishable under Chapter XII: Violations and Enforcement.
8)
CONSTRUCTION AND USE TO BE AS PROVIDED IN APPLICATION, PLAN, PERMIT, AND CERTIFICATE. Land Disturbance Permits and Certificates of Occupancy issued on the basis of plans and applications approved by the Director authorized only the use and arrangement, set forth in the approved plans and applications or amendments, and no other use, arrangement, or construction. Use, arrangement, or construction contrary to that authorized shall be deemed a violation of this Ordinance, and punishable as provided in Chapter XII: Violations and Enforcement.
1)
CERTIFICATE REQUIREMENTS. No land shall be occupied or used and no structure or building erected, reconstructed or structurally altered shall be occupied or used, in whole or in part, for any (non-exempt) purpose whatsoever, until a Certificate of Occupancy shall have been issued by the Director stating that the building and use comply with all of the provisions of this Ordinance applicable to the building or premises or the use in the district in which it is to be located.
a)
No change shall be made in any building, structure, or part erected, reconstructed, or structurally altered without a Land Disturbance Permit having been issued by the Director.
b)
No permit shall be issued to make a change unless it is in conformance with the provisions of this Ordinance.
c)
A Certificate of Occupancy shall be applied for coincidentally with the application for a Land Disturbance Permit and shall be issued within ten (10) days after the lawful erection, reconstruction, or structural alteration of a building or structure shall have been completed.
2)
TEMPORARY CERTIFICATE OF OCCUPANCY. A temporary Certificate of Occupancy may be issued by the Director for a period of six (6) months during alterations or partial occupancy of a building or structure pending its completion. The temporary Certificate of Occupancy may be renewed by the Director for a period not to exceed six (6) months for good cause shown by the applicant.
3)
RECORD OF CERTIFICATE OF OCCUPANCY. The Director shall maintain a record of all Certificates of Occupancy.
4)
FAILURE TO OBTAIN A CERTIFICATE OF OCCUPANCY. Failure to obtain a Certificate of Occupancy shall be a violation of this Ordinance and punishable under Chapter XII: Violations and Enforcement.
5)
CONSTRUCTION AND USE TO BE AS PROVIDED IN APPLICATION, PLAN, AND CERTIFICATE. Certificates of Occupancy issued on the basis of plans and applications approved by the Director authorized only the use and arrangement set forth in the approved plans and applications or amendments and no other use, arrangement, or construction. use, arrangement, or construction contrary to that authorized shall be deemed a violation of this Ordinance and punishable as provided in Chapter XII: Violations and Enforcement.
6)
CERTIFICATE OF COMPLETION. For structures that are not intended to be inhabited, such as pools and similar structures, a Certificate of Completion is required. The procedures and standards for a Certificate of Completion shall be the same as those for a Certificate of Occupancy, set forth in Subsections 11.13(1) through (5).
1)
GENERAL PERMIT PROCEDURES. The following procedures shall govern the application for, and issuance of, all sign permits under this Ordinance, and the submission and review of Signage Plans under the Development Plan review as established in Section 11.03 - Development Plan Review and Approval.
a)
Applications. All applications for sign permits of any kind and for approval of Signage Plans shall be submitted to the Director on an application form, as part of the Development Plan review process, or in accordance with the application specifications published by the Director.
b)
Fees. Applicable fees for a sign permit, as established by the fee schedule, shall be paid upon issuance of the permit.
c)
Completeness. Within fourteen (14) working days (excluding Saturday, Sunday, and holidays) of receiving an application for a sign permit or for a Signage Plan the Director shall review it for completeness. if the Director finds that it is complete, the application shall then be processed. if the Director finds that it is incomplete, the Director shall, within such five (5) day period, notify the applicant of the specific ways in which the application is deficient, with appropriate references to the applicable sections of the ordinance.
d)
Action. Within fourteen (14) working days (excluding Saturday, Sunday, and holidays) of the submission of a complete application for a sign permit, the Director shall either:
i)
Issue the sign permit if the sign that is the subject of the application conforms in every respect with the requirements of this Ordinance; or
ii)
Reject the sign permit if the sign that is the subject of the application fails in any way to conform with the requirements of this Ordinance.
2)
PERMITS TO CONSTRUCT OR MODIFY SIGNS. Permanent signs shall be erected, installed, modified or created only in accordance with a duly issued and valid sign construction permit from the Director. Such permits shall be issued only in accordance with the following requirements and procedures:
a)
Permit for new Sign or for Sign Modification. An application for construction, creation, or installation of a new sign or for modification of an existing sign shall be accompanied by detailed drawings to show the dimensions, design, structure, and location of each particular sign, including the location of right-of-way. One (1) application and permit may include multiple signs on the same property.
b)
Inspection. The Director shall cause an inspection of the property for which each permit for a new sign or for modification of an existing sign is issued. If the construction is complete and in full compliance with this Ordinance and with the building and electrical codes, the Director shall issue a Certificate of Completion. If the construction is substantially complete but not in full compliance with this Ordinance and applicable codes, the Director shall give the owner or applicant notice of the deficiencies and shall allow an additional thirty (30) days from the date of inspection for the deficiencies to be corrected. If the deficiencies are not corrected by that date, the Director shall take appropriate action. If the construction is then complete, the Director shall issue a Certificate of Completion.
3)
MASTER PLAN. No permit shall be issued for an individual sign requiring a permit unless and until a Master Signage Plan for the lot or parcel on which the sign will be erected has been submitted to the Director and approved by the Director as conforming with this Section.
a)
Individual Sign Permit and Master Signage Plan. For any lot or parcel on which the owner proposes to erect one or more signs requiring a permit, the owner shall submit to the Community Development department a Master Signage Plan containing the following:
i)
An accurate plot plan of the lot or parcel, at such scale as the Director may reasonably require;
ii)
Location of buildings, parking lots, driveways, and landscaped areas on such lot or parcel;
iii)
Computation of the maximum total sign area, the maximum area for individual signs, the height of signs and the number of freestanding signs allowed on the lots or parcels included in the plan under this Chapter; and
iv)
An accurate indication on the plot plan of the proposed location of each present and future sign of any type, whether requiring a permit or not, except that incidental signs need not be shown.
v)
Dimensions of lot including setbacks from right-of-way.
b)
Showing Window Signs on Master Signage Plan. A Master Signage Plan including window signs may simply indicate the areas of the windows to be covered by window signs and the general type of the window signs (e.g., paper-affixed, painted, etched on glass, or some other material hung inside window) and need not specify the exact dimension or nature of every window sign.
c)
Limit on Number of Freestanding Signs under Master Signage Plan. The Master Signage Plan, for all lots or parcels with multiple uses or multiple users, shall limit the number of freestanding signs to a total of one (1) for each street on which the lots or parcels included in the plan have frontage and shall provide for shared or common usage of such signs.
d)
Other Provisions of Master Signage Plans. The Master Signage Plan may contain such other restrictions as the owners of the lots or parcels may reasonably determine.
e)
Consent. The Master Signage Plan shall be signed by all owners or their authorized agents on such form as the Director shall require.
f)
Procedures. A Master Signage Plan shall be included in any Development Plan, planned unit Development Plan, or other official plan required by the City for the proposed development and shall be processed simultaneously with such other plan.
g)
Amendments. A Master Signage Plan may be amended by filing a new Master Signage Plan that conforms with all requirements of this Section then in effect.
h)
Existing Signs Not Conforming to Master Signage Plan. Existing nonconforming signs shall be made conforming to current standards if new signage is proposed.
i)
Binding Effects. After approval of a Master Signage Plan, no sign shall be erected, placed, painted, or maintained, except in conformance with such plan, and such plan may be enforced in the same way as any provision of this Section. In case of any conflict between the provisions of such a plan and any other provision of this Ordinance, this Ordinance shall control.
4)
TIME LIMIT OF PERMIT. A sign permit shall expire one (1) year after issuance unless construction has begun.
5)
ASSIGNMENT OF SIGN PERMITS. A current and valid sign permit shall be freely transferable to a successor as owner of the property or holder of a business license for the same premises if there are no changes of any kind to the sign.
1)
GENERAL PROVISIONS
a)
A valid sexually oriented business permit issued by the City for the particular type of business shall be obtained prior to the establishment of or operation of a sexually oriented business.
b)
An application for a permit must be made on a form provided by the Villa Rica Community Development department. The application must be accompanied by a sketch or diagram showing the configuration of the premises, including a statement of total floor space occupied by the business. The sketch or diagram need not be professionally prepared, but must be drawn to a designated scale or drawn with marked dimensions of the interior of the premises to an accuracy of plus or minus six (6) inches.
c)
The applicant must be qualified according to the provisions of this Section and the premises must be inspected and found to be in compliance with the law by the health department, fire department, and the Community Development department.
d)
The permittee shall, within thirty (30) days after the issuance of the permit referred to herein, deliver to the Community Development department a list containing the names and addresses of all employees. The permittee shall update the list within thirty (30) days of any change or addition of employees. This list, or update, shall be signed, under oath, by the permittee.
e)
If a person who wishes to operate a sexually oriented business is an individual, he/she must sign the application for a permit as applicant. If a person who wishes to operate a sexually oriented business is other than an individual, each individual who has a ten (10) percent or greater interest in the business must sign the application for a permit as applicant.
f)
The fact that a person possesses other types of state, county, or city permits does not exempt him/her from the requirement of obtaining a sexually oriented business permit.
2)
ISSUANCE OF PERMIT
a)
The Director shall approve the issuance of a permit to an applicant within thirty (30) days after receipt of an application unless he finds one or more of the following to be true:
i)
An applicant is under eighteen (18) years of age.
ii)
An applicant or an applicant's spouse is overdue in his payment to the City of taxes, fees, fines, or penalties assessed against or imposed upon him in relation to a sexually oriented business.
iii)
An applicant has failed to provide information reasonably necessary for issuance of the permit or has falsely answered a question or request for information on the application form.
iv)
An applicant is residing with a person who has been denied a permit by the City to operate a sexually oriented business within the preceding twelve (12) months, or is residing with a person whose permit to operate a sexually oriented business has been revoked within the preceding twelve (12) months.
v)
The premises to be used for the sexually oriented business have not been approved by the health department, fire department, and the Community Development department as being in compliance with applicable laws and ordinance.
vi)
The permit fee required by this Ordinance has not been paid.
vii)
An applicant of the proposed establishment is in violation of, or is not in compliance with any of the provisions of this Ordinance.
b)
The permit, if granted, shall state on its face the name of the person or persons to whom it is granted, the expiration date, and the address of the sexually oriented business. The permit shall be posted in a conspicuous place at or near the entrance to the sexually oriented business so that it may be easily read at any time.
c)
Regulations Pertaining to Exhibition of Sexually Explicit Films or Videos
i)
A person who operates or causes to be operated a sexually oriented business, other than an adult motel, which exhibits on the premises in a viewing room, a film, video cassette, or other video reproduction which depicts specified sexual activities or specified anatomical areas, shall comply with the following requirements:
(1)
Upon application for a sexually oriented permit, the application shall be accompanied by a diagram of the premises showing a plan thereof specifying the location of one or more manager's stations and the location of all overhead lighting fixtures and designating any portion of the premises in which patrons will not be permitted. A manager's station may not exceed thirty-two (32) square feet of floor area. The diagram shall also designate the place at which the permit will be conspicuously posted, if granted. A professionally prepared diagram in the nature of an engineer's or architect's blueprint shall not be required; however, each diagram should be oriented to the north or to some designated street or object and should be drawn to a designated scale or with marked dimensions sufficient to show the various internal dimensions of all areas of the interior of the premises to an accuracy of plus or minus six (6) inches. The Director may waive the foregoing diagram for renewal applications if the applicant adopts a diagram that was previously submitted and certifies that the configuration of the premises has not been altered since it was prepared;
(2)
The application shall be sworn to be true and correct by the applicant;
(3)
No alteration in the configuration or location of a manager's station may be made without the prior approval of the Director or his/her designee;
(4)
It is the duty of the owners and operators of the premises to ensure that at least one (1) employee is on duty and situated in each manager's station at all times that any patron is present inside the premises;
(5)
The interior of the premises shall be configured in such a manner that there is an unobstructed view from a manager's station of every area of the premises to which any patron is permitted access for any purpose excluding restrooms. Restrooms may not contain video reproduction equipment. If the premises has two (2) or more manager's stations designated, then the interior of the premises shall be configured in such a manner that there is an unobstructed view of each area of the premises to which any patron is permitted access for any purpose from at least one (1) of the manager's stations. The view required in this subsection must be by direct line of sight from the manager's station;
(6)
It shall be the duty of the owners and operator, and it shall also be the duty of any agents and employees present in the premises to ensure that the view area specified in Subsection (5) remains unobstructed by any doors, walls, merchandise, display racks or other materials at all times and to ensure that no patron is permitted access to any area of the premises which has been designated as an area in which patrons will not be permitted in the application filled pursuant to Subsection (1) of this Section;
(7)
No viewing room may be occupied by more than one (1) person at any time;
(8)
The premises shall be equipped with overhead lighting fixtures of sufficient intensity to illuminate every place to which patrons are permitted access at an illumination of not less than one (1) foot-candle as measured at the floor level; and
(9)
It shall be the duty of the owners and operator and it shall also be the duty of any agents and employees present in the premises to ensure that the illumination described above is maintained at all times that any patron is present in the premises.
d)
A person having a duty under Subsection 11.15(2)(c)(i)(1-9) above commits a violation if he/she knowingly fails to fulfill that duty.
3)
EXEMPTIONS. A modeling class operated in accordance with the requirements below shall be exempt from the issuance of a sexually oriented business permit ofSection 11.15 - Sexually Oriented Business Permit and shall not constitute a "sexually-oriented business" or an "adult use." The modeling class shall be operated:
a)
By a school, licensed by the State of Georgia; a college, junior college, or university supported entirely or partly by taxation;
b)
By a private college or university which maintains and operates educational programs in which credits are transferable to a college, junior college, or university supported entirely or partly by taxation; or
c)
In a structure:
i)
Which has no sign visible from the exterior of the structure and no other advertising that indicates a nude person is available for viewing;
ii)
Where in order to participate in a class a student must enroll at least three (3) days in advance of the class; and
iii)
Where no more than one (1) nude model is on the premises at any one time.
4)
INSPECTION.
a)
An applicant or permittee shall permit representatives of the City police department, and any local fire department, Villa Rica Community Development department, or other City departments or agencies to inspect the premises of a sexually oriented business for the purpose of insuring compliance with the law at any time it is occupied or open for business.
b)
A person who operates a sexually oriented business or his agent or employee commits a violation of this Ordinance if he refuses to permit such lawful inspection of the premises at any time it is occupied or open for business.
5)
EXPIRATION OF PERMIT
a)
Each permit shall expire one (1) year from the date of issuance and may be renewed only by making application as provided in Subsection 11.15(2). Application for renewal should be made at least thirty (30) days before the expiration date, and when made less than thirty (30) days before the expiration date, the expiration of the permit will not be affected.
b)
When the Director denies renewal of a permit, the applicant shall not be issued a permit for one (1) year from the date of denial. if, subsequent to denial, the Director finds that the basis for denial of a renewal permit has been corrected or abated, the applicant may be granted a permit if at least ninety (90) days have elapsed since the date the denial became final.
6)
SUSPENSION. the Director shall suspend a permit for a period not to exceed thirty (30) days if he determines that a permittee or an employee of a permittee has:
a)
Violated or is not in compliance with any section of this Ordinance;
b)
Engaged in excessive use of alcoholic beverages while on the sexually oriented business premises;
c)
Refused to allow an inspection of the sexually oriented business premises as authorized by this Chapter; and
d)
Knowingly permitted gambling by any person on the sexually oriented business premises.
7)
REVOCATION
a)
The Director shall revoke a permit if a cause of suspension in Subsection 11.54(6) occurs and the permit has been suspended with the preceding twelve (12) months.
b)
The Director shall revoke a permit if he/she determines that:
i)
A permittee gave false or misleading information in the material submitted to the Community Development department during the application process;
ii)
A permittee or an employee has knowingly allowed possession, use or sale of controlled substances on the premises;
iii)
A permittee or an employee has knowingly allowed prostitution on the premises;
iv)
A permittee or an employee has knowingly operated the sexually oriented business during a period of time when the permittee's permit was suspended;
v)
A permittee or an employee has knowingly allowed any act of sexual intercourse, sodomy, oral copulation, masturbation, or other sexual conduct to occur in or on the permitted premises; or
vi)
A permittee is delinquent in payment to the City, County, or State for any taxes or fees past due.
c)
When the Director revokes a permit, the revocation shall continue for one (1) year, and the permittee shall not be issued a sexually oriented business permit for one (1) year from the date revocation became effective. If, subsequent to revocation, the Director finds that the basis for the revocation has been corrected or abated, the applicant may be granted a permit if at least ninety (90) days have elapsed since the date the revocation became effective.
8)
TRANSFER PERMIT. A permittee shall not transfer his permit to another, nor shall a permittee operate a sexually oriented business under the authority of a permit any place other than the address designated in the application.
9)
VIOLATIONS; SEXUALLY ORIENTED BUSINESS INJUNCTION. A person who owns real estate upon which a sexually oriented business is located, operates, or causes to be operated a sexually oriented business without a valid permit or in violation of Section 11.15 - Sexually Oriented Business Permit is subject to a suit for injunction as well as prosecution for violations. Such violations shall be punishable by a fine of two-thousand five-hundred dollars ($2,500.00) per violation. Each day that a violation exists shall constitute a separate offense. Suit may be commenced by the Villa Rica City Attorney or the Prosecuting Attorney of the 5th Circuit Superior Court District of Georgia.
1)
ESTABLISHMENT OF FEES
a)
The fees for all applicant costs incurred in this Ordinance shall be established by the Villa Rica City Council. Furthermore, no plan shall be accepted for filing and processing, as provided in this Ordinance, unless and until a filing fee is paid to the City and the application is deemed complete by the City.
b)
The applicant shall be responsible for unforeseen expenses incurred by the City in reviewing the plan or any modifications to the plan. Such expenses may include items such as the cost of professional services including expenses and legal fees in connection with reviewing the plan, prepared reports, inspections, the publication and mailing of public notice in connection therewith, and any other reasonable expenses directly attributable thereon.
c)
Failure to pay the above costs within thirty (30) days of invoice shall stop all processing and review of the site development Plans or shall cause suspension of all development activities on the site.
2)
SCHEDULE OF FEES
a)
The City of Villa Rica shall establish a schedule of fees for Land Disturbance Permits, amendments, appeals, variances, Special Exception use permits, plan approvals, and other matters pertaining to the administration and enforcement of this Ordinance requiring investigations, inspections, legal advertising, postage, and other expenses. Such expenses may include items such as the cost of using professional services to review plans or applications.
b)
The schedule of fees shall be posted in the office of the Community Development department.
c)
Until all applicable fees have been paid in full, no action shall be taken on any application or appeal. Upon the finding of a zoning ordinance violation by a court of competent jurisdiction, the Court may award the City a reasonable attorney fee for the prosecution of said action.
d)
All application and filing fees are nonrefundable regardless of the outcome of the application. This can be waived by the Director.
1)
PURPOSE. The purpose of this Chapter is to identify a procedure for the review and approval of Special events.
2)
APPLICABILITY. See Section8.03(4) - Special Events
3)
BY RIGHT PERMISSION. All activities with no components exceeding the 'By right Permission' line of Table 8.01 are permitted to hold the event without any additional review.
4)
APPLICATION REQUIREMENTS. a complete submittal will include the following items:
a)
One (1) application Form
i)
This application form, when completed will contain general information including primary contact information, the name and location of the event, identification of all the property owners and event operators, the parcel number(s), existing zoning district, and must be signed by the property owner(s) or include written authorization for an agent.
b)
One (1) letter of intent. This letter shall describe, in sufficient detail, the proposed event and all activities associated with the event.
c)
One (1) Plan which shall contain:
i)
The location of all existing buildings and features
ii)
The location of all proposed buildings and features
iii)
Existing streets and alleys adjoining or within the lot
iv)
The distance between activities and property lines
v)
The number and location of off-street parking and loading spaces
vi)
The type and source of sewage disposal, and type and source of water supply
vii)
Such matters as may be necessary to determine conformance with and provide for the enforcement of this Ordinance
viii)
The size, type, and location of all temporary signage
d)
In addition, the city or any of its departments may require any other information deemed reasonably necessary to determine that the permit meets the requirements of this article. The following standards shall be considered in reviewing the application:
i)
A special event permit may be issued only after an adequate plan for crowd and traffic control, as well as security has been presented, and, when deemed necessary, employment of off-duty, uniformed Villa Rica Police Officer(s) shall be utilized. If Villa Rica Police Officer(s) are not available, then a P.O.S.T. certified police officer(s) may be utilized after they have been verified by the city and obtained by the producer.
ii)
A special event permit may be issued only after an adequate plan for fire inspection/prevention and/or fire code enforcement and, when deemed necessary, employment of off-duty, uniformed fire personnel has been verified by the city and obtained by the producer.
iii)
A special event permit may be issued only after an adequate EMS plan and, when deemed necessary, employment of off-duty medics who are state-certified EMT or paramedics has been verified by the city and obtained by the producer.
iv)
A special event permit may be issued only after adequate waste disposal facilities have been determined by the city and obtained by the producer. The producer shall be required to clean the right-of-way or public property of rubbish and debris, returning it to its pre-special event condition, within 24 hours of the conclusion of the special event. If the producer fails to clean up such refuse, cleanup shall be arranged by the city, and the costs incurred for this service shall be charged to the applicant.
v)
A special event permit granted by the city may provide for the city to close designated streets and intersections to allow use of the public right-of-way for the special event during designated hours and days.
vi)
The sound level of any special event must comply with the city noise ordinance.
e)
Application Fee. the Special event application must be accompanied by the payment of a fee as established by Section 11.15 - Fees. No application will be considered complete unless accompanied by a fee payment. All fees are nonrefundable, regardless of the outcome of the application.
5)
SPECIAL EVENT REVIEW PROCEDURE.
a)
Special event administrative review. An event with at least one (1) component meeting the 'administrative review' line of Table 8.1, must submit an application as described in Subsection 4) above, in addition to an application fee as required by the City of Villa Rica Fee ordinance:
i)
The Planning Staff will approve or deny the request, or determine that Planning & Zoning Commission review is necessary.
(1)
All decisions in this Chapter are subject to the appeals process in Section 11.11 - Administrative Appeals Procedure.
b)
Special Event Planning & Zoning Commission Review: an event with at least one (1) component meeting the 'Planning & Zoning Commission' line of Table 8.1, must submit an application as described in Subsection 4) above, in addition to an application fee as required by the City of Villa Rica Fee ordinance:
i)
Planning & Zoning Commission Review. The Planning & Zoning Commission shall review the particular facts and circumstances of each proposed use in terms of the following standards and shall find adequate evidence showing that the use as the proposed location:
(1)
Will not be a lasting negative on the community at the conclusion of the event;
(2)
Will be served adequately by essential public facilities and services such as highways, streets, police and fire protection, drainage structures, refuse disposal, water and sewer, and schools; or that the persons or agencies responsible for the establishment of the proposed use shall be able to provide adequately any such services;
(3)
Will not create excessive additional requirements at a public cost for public facilities and services, and will not be detrimental to the economic welfare of the community;
(4)
Will not involve uses, activities, processes, materials, equipment, and conditions of operation that will be detrimental to any persons, property, or general welfare by reason of excessive production of traffic, noise, smoke, fumes, glare, or odors;
(5)
Will have vehicular approaches to the property, which shall be so designed as not to create an interference with traffic on surrounding public thoroughfares;
(6)
Will not result in the destruction, loss, or damage or a natural, scenic, or historic feature of major importance; and
(7)
Will be temporary and not be an alternative to a more stringent approval.
ii)
In the event that the Planning & Zoning Commission feels that additional information is necessary in order to make its decision, it may instruct the applicant or the Planning & Zoning Commission staff to conduct additional studies or seek expert advice.
iii)
A Public hearing shall be conducted in accordance with the Planning & Zoning Commission Rules of Procedure as amended.
(1)
Action by the Planning & Zoning Commission shall comply with the Planning & Zoning Commission Rules of Procedure, as amended. The Planning & Zoning Commission shall approve, approve with modifications, deny, or continue the Special event request application.
(2)
The Planning & Zoning Commission may impose conditions on the approval of a Special Event request if the conditions are necessary to satisfy the requirements and intent of this Ordinance. Accepted conditions shall become part of the record of approval.
6)
RECORD OF APPROVAL. The Director shall maintain a record of all administrative and Planning & Zoning Commission approvals.
7)
FAILURE TO OBTAIN AN APPROVAL. Failure to obtain an approval shall be a violation of this Ordinance and punishable under Chapter XII: Violations and Enforcement.
8)
EVENT TO BE AS PROVIDED IN APPLICATION, PLAN, AND PERMIT. Special event permits issued on the basis of plans and applications approved by the Planning & Zoning Commission authorize only the activity and arrangement set forth in the approval, and no other arrangement or activity. Activity or arrangement contrary to that authorized shall be deemed a violation of this Ordinance, and punishable as provided in Chapter XII: Violations and Enforcement.
1)
GUIDELINES
a)
Mobile food vendors (a mobile food dispensing vehicle that sells prepared food products) and mobile units that sell agricultural produce may be permitted, subject to the approval of a mobile food vendor permit by the Mayor and City Council and the presentation of written permission from the property owner on whose property the mobile food vendor is to be located. All mobile food vending businesses shall be subject to the following criteria:
i)
A mobile food vending business shall be treated and permitted as a Peddler and subject to the regulations thereof.
ii)
All mobile food units shall be self-contained.
iii)
All required Georgia Department of Public Health permits must be obtained and copies provided.
iv)
No mobile food vendor shall be allowed to operate in excess of four (4) consecutive days in any one location, unless they have the Mayor or City Council's written approval to operate at one location for an extended period of time related to a special event lasting more than four days. During days of non-operation, the mobile food vendor and all associated vehicles, etc. must be removed from the premises.
v)
Only one mobile food unit shall be permitted on a site smaller than a quarter (ยผ) acre. A maximum of five mobile food units shall be permitted within a "mobile food unit park" - a.k.a. "food truck court" site larger than quarter (ยผ) acre but smaller than a ยฝ acre, unless approved otherwise in writing by the Mayor and City Council for a special event, community event or festival.
vi)
Mobile food vendors shall only be located and operated in areas or districts zoned non-residential unless they are temporarily operated for specific events held at an institution (i.e. church, school, etc.) that is located on a parcel zoned for residential.
vii)
No more than one mobile food vendor shall operate on the same site per day unless they have the Mayor and City Council's written approval related to a special event or the site is permitted as a "mobile food unit park" - a.k.a. "food truck court."
viii)
Signage will be limited to signage located on the mobile food unit. No portable signage is allowed, with the exception of a sandwich board style sign.
ix)
Property owners renting space to one or more mobile food units (constituting a "mobile food unit park" - a.k.a. "food truck court") shall be considered lessors and shall be required to pay the same annual business license rate per rental space as required of other landlords.
x)
Vending structures shall not be left unattended or stored at any time on the open vending site when vending is not taking place or during restricted hours of operation.
b)
A minimum of four parking spaces per site shall be required for the use of the mobile vendor patrons. Mobile food vendors may not occupy parking spaces required to fulfill the minimum requirements of the principal use, unless they have written approval of the Mayor or City Council.
c)
No mobile vendor shall operate in the following areas:
i)
Within ten feet from the right-of-way of any public street or roadway.
ii)
Within a required landscape buffer or improvement setback.
iii)
Within ten feet of any street intersection or cross walk.
iv)
Within ten feet of any driveway or other curb cut access, loading zone, or designated transit stop.
v)
In any area within fifteen (15) feet of a building entrance.
vi)
On the median strip of a divided roadway.
vii)
In front of display windows of a fixed location business.
viii)
Within ten feet of a fire hydrant or fire escape.
ix)
Within ten feet of any parking space or access ramp designated for persons with disabilities.
x)
On unpaved surfaces, or City property unless otherwise permitted by the Villa Rica City Council.
d)
No vending cart or stand, or any other item related to the operation of a mobile vendor use, shall be located on any city sidewalk or other public way during non-vending hours. Nor shall any vehicle be parked, stored or left overnight on any city sidewalk or other public way.
e)
Vendors shall keep the sidewalks, roadways and other spaces adjacent to their vending sites or locations clean and free of paper, peelings, and refuse of any kind generated from their business. All trash or debris accumulating within twenty-five (25) feet of any vending stand shall be collected by the vendor and deposited in a trash container provided by the vendor. The trash container shall be emptied regularly and marked as being for litter.
f)
Mobile vendors may not do any of the following:
i)
Obstruct pedestrian or motor vehicle traffic flow.
ii)
Obstruct traffic signals or regulatory signs.
iii)
Obstruct adequate access to emergency and sanitation vehicles.
iv)
Interfere with access to abutting properties.
v)
Sound any device that produces a loud noise or operate any loudspeaker, public address system, radio, sound amplifier, or similar device to attract public attention.
2)
LICENSE REQUIRED.
a)
It shall be unlawful for any person to sell, or offer for sale, food of any type from a commissary, mobile retail food establishment, pushcart or temporary food establishment without a license first having been granted under this Section, except for city-sponsored events.
b)
An application for a license or a permit hereunder shall be submitted to the community development director or his or her designee setting forth all information required hereunder and in compliance with this article. The community development director or his or her designee shall develop a form of application for the purpose of compliance with this article.
c)
The following information shall be provided with each application for a food truck vendor permit:
i)
Name of the food truck vendor;
ii)
Make, model, and license plate number of vending unit;
iii)
Owner's contact information;
iv)
Operator's contact information;
v)
Type of vendor (street vending unit or sidewalk vending unit);
vi)
Copy of approved permit from the Carroll County or Douglas County Health Department;
vii)
List of operating locations and times;
viii)
Signatures from property owners indicating consent for the use of their property;
ix)
Signature of applicant indicating agreement to the listed requirements.
d)
No sale or offer for sale shall be made from a food truck vendor unless the vehicle is marked, in letter and numbers at least three inches in height, with the name and address of the food truck vendor licensee.
e)
The food truck vendor shall comply with all state, federal and local health and safety regulations and requirements and shall obtain and maintain any and all licenses required by any other health organization or governmental organization having jurisdiction over this subject matter.
3)
PENALTIES
a)
Any person violating any provision of this article may be issued a citation by the Villa Rica Police Department or summons and shall be required to appear in the Villa Rica Municipal Court. Upon conviction, any person shall be subject to any fines and other applicable court costs which may be assessed by the Villa Rica Municipal Court.
4)
EXCEPTIONS
a)
The Mayor and City Council may provide written approval, related to a special event, of the following exceptions: duration, location, and hours of operation.
5)
INDEMNITY
a)
As part of the permitting process set forth herein, any person or entity receiving a permit set forth herein shall execute an indemnity agreement indemnifying and releasing the City of Villa Rica, its agents, employees and elected officials from any and all liability against any and all claims, actions and suits of any type whatsoever.
6)
REVOCATION AND SUSPENSION
a)
The city shall have the right to revoke or suspend any license granted hereunder.
7)
FEE
a)
The fee for every application for license under this Section shall be set by the city council.
PETITIONS, PERMITS, AND PROCEDURES
This Chapter contains procedures for processing petitions and permits required for development.
1)
PETITIONS AND PERMITS. The petitions and permits include:
a)
Development Plan Approval
b)
Development Standards Variance
c)
Special Exception Permit
d)
Administrative Appeal
e)
Zoning Map Amendment ("rezoning")
f)
Comprehensive Plan Amendments, including amendment to the Future Development Map
g)
Land Disturbance Permit (note: a building permit may also be required consistent with the provisions of the Villa Rica Building Code)
h)
Zoning Compliance Certificate
i)
Certificate of Occupancy
j)
Sign Permit
k)
Sexually Oriented Business Permit
2)
APPLICATION MATERIALS. All applications may be obtained from the Community Development department. Fees shall be paid at the time all petition applications are submitted and at the time all permits are issued as specified in each individual procedure.
a)
All applications shall be made on forms provided by the Community Development department. Copies, necessary plans, and attachments shall be submitted as required by the adopted policies of the Director and the applicable rules of Procedure, as amended, of the Planning & Zoning Commission and City Council.
b)
Scheduling. All applications shall be assigned reference and/or docket numbers by the Director, or designee.
i)
Petition Applications. Petition applications shall be scheduled by the Director, or designee, for the appropriate public hearings based on the completeness of the application consistent with the requirements of this Chapter and the appropriate adopted Calendars of Filing and Meeting dates for the Council and/or Planning & Zoning Commission.
ii)
Order of Action Taken. Action shall be taken on all applications in the order in which they were received.
1)
PURPOSE. The purpose of this Chapter is to identify a procedure for the review and approval of development plans.
2)
APPLICABILITY. With the exception of a request to rezone, the Development Plan Review process may occur concurrently with any other Planning & Zoning Commission review process. This review shall be completed within the procedures set forth in this Section and all other applicable sections of this Ordinance.
a)
Conceptual Development Plan Review Required. The following list identifies the types of projects that require development plan review:
i)
New construction and site development for multifamily, commercial, institutional or industrial uses, non-residential subdivision (shopping center or office park), or a project involving a planned unit development (PUD) that does not require a plat.
ii)
A project where the conversion of a structure to a permitted use is being considered and where no exterior construction or site development is planned. Use conversions requiring Development Plan Review include changes from one of the following categories to another:
(1)
Residential to commercial or industrial;
(2)
Commercial to multifamily or industrial;
(3)
Industrial to multifamily or commercial; and
(4)
Single or two-family to multifamily or commercial.
iii)
A project where an existing multifamily, commercial, or industrial use is proposing an addition or expansion of the structure or the site that will have at least one or more of the following effects:
(1)
Alteration of traffic flows and/or volumes because of changes in ingress or egress or changes within the site;
(2)
Alteration of on-site parking facilities by more than thirty-five (35%) percent; and
(3)
Addition to a structure that increases the floor area thirty-five (35%) percent or more of the existing structure.
iv)
The construction of public or private off-street parking areas in districts where they are permitted as set forth in this Ordinance.
b)
Modifications. The Director shall have the authority to exempt requirements for a development plan, or exempt the development plan all together, if no physical or minimal change to property or structures on the property is occurring.
3)
GENERAL STANDARDS OF REVIEW. Development plans shall be reviewed taking into account the following standards:
a)
Compatibility with surrounding land uses.
b)
Consistency with the Comprehensive Plan.
c)
Compliance with all applicable requirements of this Ordinance.
d)
Availability of sanitary sewer, water, storm water drainage, and any other utilities as deemed necessary.
e)
Management of traffic in a manner favorable to the health, safety, convenience, and harmonious development of the community, with particular emphasis on the following factors:
i)
The design and location of proposed street and highway access points and sidewalks to minimize safety hazards and congestion.
ii)
The capacity of adjacent existing streets and highways and sidewalks to safely and efficiently handle traffic projected to be generated by the proposed development.
iii)
The coordination of entrances, streets, sidewalks, and internal traffic circulation facilities in the development plan with existing and planned streets and adjacent developments.
iv)
Other factors provided for in this Ordinance.
4)
CONCEPTUAL DEVELOPMENT PLAN REVIEW PROCEDURE.
a)
Overview. The Development Plan Review Process consists of five (5) major steps in the following order:
i)
Preliminary meeting with staff;
ii)
Submittal of the Conceptual Development Plan;
iii)
Technical Advisory Committee (TAC) review;
iv)
Planning & Zoning Commission approval; and
v)
Submission of the Final Plat which serves as the construction drawings and administrative approval.
b)
Application and Meeting with Staff. The applicant shall first set up a meeting with staff to discuss submittal of a Preliminary and to obtain a schedule, guidance and requirements for submittal.
c)
Conceptual Development Plan Application. The Conceptual Development Plan submittal shall include the following items:
i)
Application Form. This application form, when completed will contain general information including the name and location of the proposed development, as well as the identification of all the property owners, the parcel number (part of or all of the parcel), and must be signed by the property owner(s) or include written authorization for an agent.
ii)
Application Fee. The Conceptual and Final Plat applications must be accompanied by the payment of a fee as established by Section 11.15 - Fees. No application will be considered complete unless accompanied by a fee payment. All fees are nonrefundable, regardless of the outcome of the application.
iii)
Application Material Format. All drawings shall be provided in both hard copy and digital format in a manner specified on the application or by the Director.
iv)
Conceptual Development Plan Contents. The applicant shall submit the required number of copies as specified in the application and the applicant shall follow procedures for distribution of required plans to the Technical Advisory Committee (TAC) members prior to the regularly scheduled meeting. The plan shall include:
(1)
An accurate, up-to-date and certified survey of the property on which the project is to be built.
(2)
A vicinity map showing the property in relation to the general area of the City in which it is located.
(3)
The name of the proposed project.
(4)
Name, address, phone number, and fax number of the owner, the developer and the designer who prepared the plan.
(5)
Graphic scale, north arrow, and date of preparation.
(6)
Zoning of the property with required setbacks shown.
(7)
Zoning, use, and ownership of all adjoining property.
(8)
Total area of the site and the area of the site proposed to be devoted to impervious surfaces.
(9)
Approximate topography of the site.
(10)
Significant natural features on and adjacent to the site, including the 100-year flood-plain, if appropriate.
(11)
Existing man-made features on the site.
(12)
Proposed site layout including buildings, drives, parking, walkways, landscaped areas, buffer easements, utilities and any other features necessary to properly present the concept.
(13)
Proposed off-site improvements which may be necessary to properly develop site.
(14)
Architectural elevations to show the intended architectural character of the proposed building and the nature of the materials to be used.
(15)
If the site plan is for an addition to or change in an existing site plan, the drawings must clearly show the changes that are being proposed.
(16)
Provide vehicular use area landscaping requirements.
v)
Special Studies Required. In the event that the Planning & Zoning Commission feels that additional information is necessary in order to make its decision, it may instruct the applicant or City Staff to conduct additional studies or seek expert advice. The cost of such studies shall be the responsibility of the applicant.
(1)
Transportation Impact Studies. If a traffic study is necessary, it shall address the impact of the proposed development on all adjacent streets and intersections. The applicant shall reference the Georgia Department of Transportation Design Traffic Forecasting Manual, Revision 1.4, as may be amended from time to time in the development of the traffic study.
(2)
Fiscal Impact Analysis. New residential development of more than one-hundred fifty (150) units shall be required to submit a Fiscal Impact Analysis to determine the impact of new residents on the area with regard to police protection, fire protection, utility service, educational facilities, and other applicable factors.
(3)
Any necessary approval by federal, state, or other local agencies shall be included on their official forms and signed by the proper authority. These approvals may include, but are not limited to the following:
(a)
Federal Agencies
(i)
Federal Communications Commission
(ii)
Federal Aviation Administration
(iii)
Federal Emergency Management Agency
(iv)
Army Corps of Engineers
(v)
Environmental Protection Agency
(b)
State Agencies
(i)
Georgia Environmental Protection Division
(ii)
Georgia Department of Natural Resources
(iii)
Georgia Department of Transportation
(iv)
Georgia State Department of Health
(c)
Local Agencies
(i)
County Fire Rescue
(ii)
County Health Department
(d)
Utility Companies
(i)
Public or private utilities for power, sanitary sewer or water services
vi)
If applicable, include a letter of intent indicating that the applicant wishes to construct a model home prior to recording. The letter of intent must include the proposed lot number on which the model home will be constructed. a maximum of five (5) model homes may be permitted per development for single-family residential development and a maximum of four (4) units per multifamily development and a Certificate of Occupancy will not be issued for the model home until the subdivision or section thereof has been properly recorded. Certain necessary improvements may be required of the developer prior to issuance of the building permit.
d)
Technical Advisory Committee (TAC) Review. Once the submittal for the conceptual development plan is deemed complete, the applicant shall appear at the regularly scheduled Technical Advisory Committee (TAC) to discuss the proposed project and receive comments from several City departments on the proposed project. The applicant may be required to submit a revised Development Plan prior to the preparation of packets for Planning & Zoning Commission members. The TAC shall review the Preliminary Plan to determine if it is:
i)
Consistent with the intent and purpose of this Ordinance;
ii)
Whether the proposed development advances the general welfare of the community and neighborhood; and
iii)
Whether the benefits, combination of various land uses, and the interrelationship with the land uses in the surrounding area justify the deviation from standard district regulations.
iv)
The TAC shall prepare a summary of project compliance with the ordinance for presentation at the Planning & Zoning Commission hearing.
e)
Planning & ZoningCommission Hearing. The Planning & Zoning Commission hearing shall be conducted in accordance with the Planning & Zoning Commission Rules of Procedure, as amended.
i)
Possible Action. Action by the Planning & Zoning Commission shall comply with the Planning & Zoning Commission Rules of Procedure, as amended. The Planning & Zoning Commission shall approve, approve with modifications, deny, or continue the Development Plan application.
(1)
The Planning & Zoning Commission may impose conditions on the approval of a Development Plan if the conditions are necessary to satisfy the requirements and intent of this Ordinance. Accepted conditions shall become written commitments which shall be recorded by the applicant before any construction activity commences.
f)
Final Plat Submittal. The Planning & Zoning Commission's approval of the Conceptual Development Plan shall be necessary before an applicant may obtain a Final Plat approval. The Director and the Technical Advisory Committee shall be responsible for review of the Final Plat (construction drawings) submittal which shall include the following items:
i)
General vicinity map;
ii)
Property boundary lines including any easements and a legal description;
iii)
Elevation marks and contours as appropriate;
iv)
Benchmarks;
v)
Traffic and circulation plan;
vi)
Pedestrian circulation plan or trail plan, if applicable.
vii)
Adjacent streets;
viii)
Parking and loading plan in accordance with Section 7.02 - Off-Street Parking and Loading;
ix)
Utilities plan showing existing and proposed location and sizes;
x)
Landscape plan indicating plant types, number, location, size and method of installation and in accordance with Section 7.05 - Landscaping Standards;
xi)
Grading and surface drainage plan in accordance with the requirements of the Subdivision Control ordinance and the Stormwater ordinance;
xii)
Signage plan showing location, sign faces, representations, and size in accordance with the Villa Rica Sign Ordinance;
xiii)
Final lighting plan in accordance with Section 7.12 - Outdoor Lighting;
xiv)
Open space and recreation plan;
xv)
Refuse/trash storage areas;
xvi)
Proposed improvements showing location, dimensions and configuration of existing and proposed buildings/structures and uses.
xvii)
Architectural Plan. The applicant must submit one (1) copy of an architectural plan of the proposed project showing exterior elevations, floor plans and building materials used (facade and roof). If exterior elevations are not available, reasonable graphic representations may be submitted;
xviii)
A State Plan release is also required for multifamily, residential and non-residential (commercial and industrial) projects. In no way will a Development Plan review be construed as a substitute or a waiver for these other required permits.
xix)
Plat-like Dedication Sheet, if necessary. The following information shall be submitted for easements and rights-of-way if deemed necessary by the Planning & Zoning Commission or its authorized designee:
(1)
Parcels of land proposed to be dedicated or reserved for public use, or reserved for common use of all property owners within the project, with the proposed conditions and maintenance requirements, if any, shall be designated as such and clearly labeled on the plans;
(2)
Radii, internal angles, points of curvature; tangent bearings and lengths of all arcs, chord, and chord bearings; and
(3)
Accurate location of all survey monuments erected, corners and other points established in the field in their proper places;
xx)
The schedule of any phasing of the project; and
xxi)
A development summary indicating lot area, building square footage, lot coverage, building height, size of dwelling units/structures, area of hard surface provided, and the number of parking spaces required and provided;
xxii)
All drawings prepared for submission under this Section must be prepared by a professional engineer, architect, or surveyor and must bear a professional seal from the State of Georgia. If, however, the Director determines that due to the simplicity of the project, a professional seal may not be required, then this requirement may be waived.
g)
Approval. After review of the Final Plat, the Director and the Technical Advisory Committee, shall make a recommendation to approve or deny the Final Plat. The Final Plat is subject to the adoption of the City Council, which may only be appealed to Superior Court in the County for which the development is located. An applicant shall have two (2) years from the date of approval to obtain a Land Disturbance Permit/Building Permit. This permit must be obtained in accordance with Section 11.12 - Land Disturbance Permit. Should this two (2) year period elapse without the applicant having obtained the appropriate permit, the Development Plan approval will become null and void. Should this become the case, the applicant may resubmit the application in conformance with the requirements of this Chapter.
5)
PERFORMANCE GUARANTEE. A performance guarantee shall be provided for any exceptions granted. A performance guarantee may be provided for certain erosion control measures as determined by the City Council.
a)
The types of performance guarantees allowed are as follows:
i)
Completion of Improvements. All improvements not covered by a performance guarantee shall be installed in accordance with the design standards, principles, and specifications contained in these regulations and shall be inspected at such times during construction as required by these regulations;
ii)
Performance Bond. For those improvements granted an exception from installation prior to recording, a performance bond payable to the Council in the amount equivalent to one-hundred ten (110%) percent of the estimated completion costs shall be posted by the developer prior to recording the final plat. This estimate shall be prepared by the design engineer and reviewed by the City Engineer. This performance bond shall comply with all statutory requirements and shall be satisfactory to the City Attorney as to form, sufficiency, and manner of execution;
iii)
Cashier's Check. In lieu of such a bond, the developer may submit a cashier's check made payable to the City Council. The alternative is only available in the amount of less than ten-thousand dollars ($10,000.00).
b)
Any performance guarantee submitted under this Section shall be for a period not to exceed two (2) years. The Council may grant an extension of up to one (1) year for the completion of the improvements, based upon a request by the developer and evidence justifying the request. The Council may secure a new estimate of the cost of the improvements from the City Engineer. If the estimate has increased, the Council shall require an increase in the amount of the performance guarantee.
c)
A performance guarantee shall be deemed by the Council to be in full force and effect until the time the guarantee is released by written notice by the Council.
d)
It shall be the responsibility of the developer to keep the performance guarantee current and not allow it to expire until all improvements have been accepted by the Council. If the performance guarantee does expire, no building permits will be issued to those lots within the subdivision or section thereof which required the performance guarantee until a new guarantee is provided.
e)
Upon completion of the improvements for which a performance guarantee has been provided, the developer shall request a release of the performance guarantee from the Villa Rica Community Development department. The Community Development department will conduct an inspection of the completed improvements. If the improvements have been completed to the satisfaction of the Community Development department and if a suitable maintenance guarantee has been provided, then the Council shall release the performance guarantee. appeals of Villa Rica Community Development department decisions shall be made to the City Council.
f)
As a condition of acceptance of this improvement on release of the performance guarantee, the Council shall require the developer to post a maintenance guarantee in an amount equal to twenty-five (25%) percent of the cost of the improvements.
i)
the maintenance guarantee shall be one (1) of the following forms:
(1)
Maintenance Bond. This bond shall comply with all statutory requirements and shall be satisfactory to the City Attorney as to form, sufficiency and manner of execution; or
(2)
Irrevocable Letter of Credit. In lieu of such bond, the developer may submit an Irrevocable Letter of Credit. In the event an Irrevocable Letter of Credit is used, it shall be written for a minimum length of one (1) year.
ii)
The maintenance guarantee shall be for a period of three (3) years.
6)
CONFORMANCE WITH DEVELOPMENT PLAN APPROVAL. The Planning & Zoning Commission may consider the revocation of a Development Plan approval in the event that a proposed development, which occupancy permit has not been issued, is found to be in violation of the requirements of this Ordinance for the conditions attached to the approval by the Planning & Zoning Commission. Should revocation be considered, the Planning & Zoning Commission must schedule a meeting in which to consider the revocation and shall notify the original applicant or project representative of the date, time and place of the hearing at least fifteen (15) days in advance of the meeting by certified mail. In the event that the Planning & Zoning Commission decides to revoke approval, the occupancy permit may not be issued until the Planning & Zoning Commission certifies that the violation has been corrected. Where a violation involves a project where an occupancy permit has been issued, the violation shall be treated as a violation to this Ordinance and be subject to the penalty as specified in Chapter XII: Violations and Enforcement.
7)
STAGED DEVELOPMENT. Where a proposed Development Plan indicates a staged site development approach, the later stages of the proposed development may be constructed within ten (10) years of
8)
The initial approval providing that the initial stage is completed in conformance with the Development Plan and that the application commenced shall be subject to the application and review requirements stated within this Chapter and any additional amendments.
1)
RULES GOVERNING COMMITMENTS. In accordance with the Georgia Planning Act (O.C.G.A. ยงยง 45-12-200 et seq. and 50-8-1 et seq.), during the time when a proposal is being considered by the Planning & Zoning Commission or the City Council, the owner of a parcel of land may make a new Commitment or modify the terms of a Commitment made when the proposal was before the Planning & Zoning Commission or City Council. No further action of the Planning & Zoning Commission or Council is required for a new Commitment to be effective. If a Commitment made when the proposal was before the area Planning & Zoning Commission or Council is modified and the effect of the modification is to make the Commitment more stringent, no further action of the Planning & Zoning Commission or Council is required for the modified Commitment to be effective; however, if the effect of such a modification is to make the Commitment less stringent, then the modified Commitment must be ratified by the Planning & Zoning Commission or Council to be effective. A Commitment made or modified under this provision is subject to the following rules:
a)
Form. A commitment shall be documented on a Planning & Zoning Commission-approved Commitment Recording Form.
b)
Recording, Copies. A Commitment shall be signed by the applicant and be recorded by the Community Development department in the office of the Carroll or Douglas County recorder. It shall take effect upon the adoption of the proposal to which it relates within thirty (30) days of approval.
c)
Persons Bound. Unless it is modified or terminated by the area Planning & Zoning Commission or Council in accordance with Subsection 11.04(1)(e) below, a recorded Commitment is binding on the owner of the parcel, a subsequent owner of the parcel, and any other person who acquires an interest in the parcel. An unrecorded Commitment is binding on the owner of the parcel who makes the Commitment. an unrecorded Commitment is binding on a subsequent owner of the parcel or a person acquiring an interest in the parcel only if the subsequent owner or person acquiring the interest has actual notice of the Commitment.
d)
Enforcement. Refer to Section 12.02 - Zoning Violations.
e)
A commitment automatically terminates if the zoning map applicable to the parcel which the commitment relates is changed.
f)
Modification or Termination by Commission or Council. Except for a commitment automatically terminated under Subsection 11.04(1)(e), a Commitment may be modified or terminated only by a decision of the Planning & Zoning Commission or City Council made at a public hearing after notice of the hearing has been given under the Planning & Zoning Commission's or City Council rules of Procedure, as amended.
g)
During the time a rezoning proposal is being considered by the City Council, the applicant may make a new commitment or modify the terms of a commitment that was made when the proposal was being considered by the Planning & Zoning Commission.
1)
TEXT AMENDMENTS. The following procedure, in accordance with the Georgia Planning Act (O.C.G.A. ยงยง 45-12-200 et seq. and 50-8-1 et seq.), applies to a proposal to amend or partially repeal the text of the Zoning Ordinance:
a)
Initiation of Proposal. The proposal may be initiated by either:
i)
The City Council; or
ii)
The Planning & Zoning Commission.
b)
Contents of Application. Applications for text amendments to the Zoning Ordinance shall contain the following information:
i)
Name, address, and phone number of applicant;
ii)
Proposed amending ordinance, approved as to form by the City Attorney;
iii)
A statement on how the proposed amendment relates to the comprehensive plan; and
iv)
A fee as established by the City Council.
c)
Notice. The Planning & Zoning Commission shall give notice of a public hearing in accordance with the Planning & Zoning Commission Rules of Procedure, as amended.
d)
Public Hearing by Planning & Zoning Commission. The Planning & Zoning Commission shall schedule a public hearing within sixty (60) days after a petition is received. The hearing shall be held in accordance with the Planning & Zoning Commission Rules of Procedure, as amended.
e)
Recommendation by Planning & Zoning Commission. Within ten (10) business days after the Planning & Zoning Commission determines its recommendation, the Commission shall certify the proposal to the City Council with a favorable, unfavorable, or no recommendation (O.C.G.A. ยง 50-8-1).
f)
Action by City Council. The City Council shall vote on the proposal within ninety (90) days after the Planning & Zoning Commission certifies their recommendation. The City Council may adopt, deny, or recommend a modification of the text amendment proposal. If a modification is recommended, the proposal must be returned to the Planning & Zoning Commission for a final vote of approval. If the modification is disapproved by the Planning & Zoning Commission, the proposal with modification may be adopted only after a final confirming vote by the City Council (O.C.G.A. ยง 36-66-3).
g)
Effective Date and Referendum. Amendments adopted by the City Council shall become effective upon adoption.
2)
ZONING MAP AND FUTURE DEVELOPMENT MAP AMENDMENTS.
a)
General. Whenever the public necessity, convenience, general welfare, or good zoning practices require, the City Council may, by ordinance, after receipt of recommendation from the Planning & Zoning Commission, and, where necessary, the Joint City/School District Committee, and subject to the procedures provided by law, amend, supplement, change or repeal the regulations, restrictions, and boundaries or classification of property.
b)
Consideration of Amendments. in accordance with O.C.G.A. ยงยง 45-12-200 et seq. and 50-8-1, when preparing and considering proposed amendments, the Planning & Zoning Commission and the legislative body shall pay reasonable regard to:
i)
The Comprehensive Plan;
ii)
Current conditions and the character of current structures and uses in each district;
iii)
The most desirable use for which the land in each district is adapted;
iv)
The conservation of property values throughout the jurisdiction; and
v)
Responsible development and growth.
c)
Consideration of Amendments by Joint Committee. In accordance with O.C.G.A. ยงยง 45-12-200 et seq. and 50-8-1 and the terms of the Intergovernmental Agreement between the City of Villa Rica and The Carroll County School District for the Eastside Tax Allocation District, the Joint Committee and the legislative body shall pay reasonable regard to:
i)
The Comprehensive Plan;
ii)
Current conditions and the character of uses in each district;
iii)
The most desirable use for which the land in each district is adapted;
iv)
The impact of the proposed amendment upon the School District; and
v)
Responsible development and growth as it impacts the City and the School District.
d)
Procedure. The following procedure, in accordance with O.C.G.A. ยง 36-66-1, applies to a proposal to change the zone maps (whether by incorporating an additional map or by amending or deleting a map) incorporated by reference into the ordinance:
i)
Initiation of Proposal. The proposal may be initiated either:
(1)
By the City Council;
(2)
By the Planning & Zoning Commission; or
(3)
By a petition signed by property owners who own at least fifty (50%) percent or more of the land involved.
ii)
Contents of Application. Applications for amendments to the Official Zoning Map adopted as part of the Zoning Ordinance shall contain the following information:
(1)
Name, address, and phone number of applicant;
(2)
Proposed amending ordinance, approved as to form by the City attorney;
(3)
Present use;
(4)
Present zoning classification;
(5)
Proposed use;
(6)
Proposed zoning classification;
(7)
A vicinity map showing property lines, thoroughfares, existing and proposed zoning, and such other items as may be required;
(8)
A parcel map and list identifying all property owners and their mailing addresses;
(9)
A statement on how the proposed amendment relates to the comprehensive plan;
(10)
A fee as established by the City Council; and
(11)
Signature of property owner(s) or agent.
iii)
Additional Information. At the discretion of the Planning & Zoning Commission or the Joint Committee, the applicant may be required to provide additional information or studies to demonstrate the impact that will occur as a result of the proposed development associated with the amendment (rezoning) in question. The additional information may include:
(1)
Transportation Impact Studies. If a traffic study is necessary, it shall address the impact of the proposed development on all adjacent streets and intersections. The applicant shall reference the GDOT "Design Traffic Forecasting Manual, Revision 1.4", dated 10/24/2018, as may be amended from time to time in the development of the traffic study.
(2)
Fiscal Impact Analysis. New residential development of more than one-hundred fifty (150) units may be required to submit a Fiscal Impact Analysis to determine the impact of new residents on the area with regard to police protection, fire protection, utility service, educational facilities, and other applicable factors.
iv)
Notice. The Planning & Zoning Commission shall give notice of a public hearing in accordance with Georgia's Zoning Procedures Act (O.C.G.A. ยง 36-66) and the Planning & Zoning Commission Rules of Procedure, as amended.
v)
Public Hearing by Planning & Zoning Commission. The Planning & Zoning Commission shall schedule a public hearing within sixty (60) days after a petition is received. The hearing shall be held in accordance with the Planning & Zoning Commission Rules of Procedure, as amended.
vi)
Recommendation by Planning & Zoning Commission. Within ten (10) business days after the Planning & Zoning Commission determines its recommendation, the Commission shall certify the proposal to the City Council with a favorable, unfavorable, or no recommendation (O.C.G.A. ยง 50-8-1).
vii)
Recommendation by Joint Committee. Within ten (10) business days after the Joint Committee determines its recommendation, the Committee shall certify the proposal to the City Council with a favorable, unfavorable, or no recommendation (O.C.G.A. ยง 50-8-1).
viii)
Action by City Council. The City Council shall, within ninety (90) days after the Planning & Zoning Commission and the Joint Committee certifies their recommendation, either adopt or deny the recommendation of the Planning & Zoning Commission (O.C.G.A. ยง 36-66-1) and the Joint Committee.
ix)
Effective Date and Referendum. Amendments adopted by the City Council shall become effective upon adoption.
e)
Lapse of Rezoning. Failure to establish the proposed use or initiate development within one (1) year of the rezoning approval or other time period established by the City Council at the time of the rezoning shall constitute consent by the property owner for the City to initiate the process to revert the zoning through the zoning map amendment process established in this Code. The City Council, at its sole discretion may choose to revert the zoning, retain the existing zoning or grant a limited extension of the zoning for lapsed uses.
f)
Lapse of Zoning Conditions. Should a use for which conditions of zoning or a special exception be discontinued or abandoned for twelve (12) months or more, said conditions of zoning or special exception shall be revoked. The City Council, at its sole discretion may choose to revert, retain, or grant a limited extension of the zoning conditions or special exception for lapsed uses.
Figure 11.1: Zoning Process Flow Chart

(Ord. of 8-8-2023)
1)
DEPENDENT ON CITY COUNCIL APPROVAL. In no case shall any variance to the terms of this Ordinance be authorized without the approval of the Council. Further, no decisions on previous applications shall serve to set a precedent for any other application before the Council. The procedure within this Section shall apply to all variance applications.
2)
APPLICATION. The applicant shall submit a complete variance application, affidavit and consent of property owner (if the owner is someone other than the applicant), the required filing fee, and required supporting information. Supporting information shall include, but not be limited to, the following:
a)
Plot or Development Plan. A plot plan, as described in Subsection 11.12(3), or a Development Plan prepared in accordance with the procedures set forth in Section 11.03 - Development Plan Review and Approval and including such other information as the Council may be required to determine if the proposed variance request meets the intent and requirements of this Ordinance.
b)
Letter of Intent. A letter of intent to the Council describing the details of the variance request including but not limited to:
i)
The ways in which the variance shall be consistent with the intent of the applicable section(s) of the Zoning Ordinance; and
ii)
Any written commitments being made by the petitioner.
c)
Such other information as may be required by the City Council.
d)
A fee as established by ordinance.
3)
PUBLIC NOTICE AND PUBIC HEARING BY THE CITY COUNCIL. Notice of and procedures pertaining to the Public Hearing by the City Council shall be in conformance with the procedures set forth in the City Council rules of Procedure, as amended, and O.C.G.A. ยง 36-66-4.
4)
DECISION CRITERIA. In taking action on all variance requests, the Council shall use the following decision criteria, consistent with the requirements of the Georgia Code.
a)
Development Standards Variance. The Council may grant a variance from the development standards of this Ordinance (such as height, bulk, area) if, after a public hearing, it makes a determination in writing (consistent with O.C.G.A. ยง 36-66-1), that:
i)
General Welfare. The approval will not be injurious to the public health, safety, morals, and general welfare of the community;
ii)
Adjacent Property. The use and value of the area adjacent to the property included in the variance will not be affected in a substantially adverse manner; and
iii)
Practical Difficulty. The strict application of the terms of this Ordinance will result in a practical difficulty in the use of the property. This situation shall not be self-imposed, nor be based on a perceived reduction of, or restriction on, economic gain.
5)
CONDITIONS. The Council may impose such reasonable conditions upon its approval as it deems necessary.
6)
COMMITMENTS. The Council may require the owner of the property to make written commitments concerning the use or development of the property. Such commitments shall be recorded in the County recorder's office. A copy of the recorded commitments shall be provided to the Director for inclusion in the petition file at the time of application for a Land Disturbance Permit. No Land Disturbance Permit shall be issued for a permit application which does not comply with the recorded commitments.
1)
MINOR SUBDIVISION
a)
Those subdivisions meeting the definition of "SUBDIVISION, MINOR," contained in this Ordinance may be considered under the provisions of this Section. Re-subdivisions meeting the conditions of eligibility contained herein also may be considered under the provisions of this Chapter. After a subdivision request has been filed, the Community Development Director shall determine whether the petition may be considered as a minor subdivision. The Director's decision may be appealed to the Planning Commission. Minor subdivisions may receive approval by the In-house Plat Committee or Planning Commission.
b)
Conditions of Eligibility โ Before determining that a subdivision is eligible to be considered under this Article, the Community Development Director shall find that all of the following criteria are satisfied:
i)
Orderly Development - The subdivision will not impede orderly development of land or the provision of public services and improvements.
ii)
Comprehensive Plan - The subdivision will be consistent with the Comprehensive Plan.
iii)
Streets - The subdivision will not interfere with the provision of streets to provide access to adjoining or nearby property in the event that such property is developed in the future.
iv)
Utilities and Drainage - All parcels in the subdivision will have adequate utilities and drainage.
(1)
Sewage - All lots shall be served by a sanitary sewer system or other on-site sewage system approved by the International Private Sewage Disposal Code 2018, and/or the Douglas or Carroll County Health Department.
(2)
Water - All lots shall be served by a public or quasi-public water system or shall have the capability to contain a well that complies with all requirements of the Georgia Department of Public Health and/or the Douglas or Carroll County Health Department.
(3)
Drainage - All lots shall be provided with drainage improvements as necessary to comply with the requirements of Georgia Department of Natural Resources, Environmental Protection Division and the Villa Rica Unified Development Code.
v)
Access - All parcels in the subdivision and adjacent land will have adequate ingress and egress without the construction of any new streets or substantial improvement to existing streets.
(1)
Legal Access โ All lots will have legal access to the City of Villa Rica, or has been continuously maintained for a period of ten (10) years immediately preceding the filing of the subdivision, by a public agency regularly having responsibility for such maintenance. Such public street shall have a hard surface suitable for vehicular traffic which is at least sixteen (16) feet in width, is in good repair, and has a geometry which is suitable for the traffic which it will carry after the proposed subdivision.
(2)
Driveway Permit - If any lot in a subdivision is to receive access from a State highway, in addition to a waiver from Access Limited the applicant must obtain a driveway permit from the Georgia Department of Transportation.
(a)
Access Limited - Individual lots in residential subdivisions shall not have driveway access from an arterial or collector road.
(3)
Limited Access Streets - Frontage on limited access streets on which driveways cannot open shall not constitute legal access.
(4)
New Street - If by reason of topography, natural or man-made features, or other conditions relating to the property requested for subdivision, better access can be provided through construction of a new street, the petition shall be considered as a major subdivision.
(5)
Driveway Standards - All lots will have driveway locations that will provide for adequate sight distance and will be properly spaced according to city standards.
vi)
Suitability - All lots in the subdivision will provide suitable building sites for the purpose for which the land is to be used. Land suitability shall be determined by the criteria contained in this Ordinance.
vii)
Endangerment - The subdivision will not be detrimental to nor endanger the public health, safety, or general welfare.
2)
EXPIRATION OF APPROVAL
a)
Approval for a minor subdivision shall be valid for two years from the date of approval, unless an extension is granted by the In-house Plat Committee or the Planning Commission. If not granted before the expiration of two years, the approval shall be null and void.
3)
MINOR RESIDENTIAL SUBDIVISION
a)
Those subdivision meeting the definition of "SUBDIVISION, MINOR RESIDENTIAL," contained in this Ordinance contained in this Ordinance may be considered under the provisions of this Section. After a subdivision request has been filed, the Community Development Director shall determine whether the petition may be considered as a minor residential subdivision. The Director's decision may be appealed to the Planning Commission. Minor residential subdivisions typically receive approval by the In-house Plat Committee, but could be forwarded to the Planning Commission by staff or the Plat Committee.
b)
Conditions of Eligibility - Before determining that an application is eligible to be considered as a minor residential subdivision, the Community Development Director shall find that all of the following criteria are satisfied:
i)
Orderly Development - The subdivision will not impede orderly development of land or the provision of public services and improvements.
ii)
Comprehensive Plan - The subdivision will be consistent with the Comprehensive Plan.
iii)
Suitability - The lot will provide a suitable residential building site. Land suitability shall be determined by the criteria contained in this Ordinance.
iv)
Endangerment - The subdivision will not be detrimental to nor endanger the public health, safety, or general welfare.
v)
Residential Zoning - Property must be zoned to allow residential development as a permitted use.
vi)
Minimum Frontage and Acreage Requirements - All lots shall meet the minimum road frontage and acreage requirements listed in the zoning ordinance.
vii)
Drainage - Corrective measures for drainage concerns of the site;
viii)
Sewage and Water - Proof that sewage disposal is acceptable to the Villa Rica Public Utilities Department and that a safe water source exists;
ix)
Right-of-way - Right-of-way dedication pursuant to the Villa Rica Transportation Master Plan or Unified Development Code where appropriate;
x)
Shoulder - A seven (7) foot shoulder and adequate roadside ditch; and
xi)
Sidewalks - Commitment to participate in the installation of sidewalks across the frontage of the tract whenever sidewalks adjoin the tract.
xii)
Additional Requirements for an Unimproved Lot - An unimproved lot shall meet the following additional standards:
(1)
Site Distance - Proper sight distance at the proposed driveway location.
(2)
Perimeter Drain - Adequate drainage outlet for the septic system subsurface perimeter drain.
c)
Limit of One Minor Residential Subdivision Plat - Only one (1) minor residential subdivision plat, containing one (1) lot, may be created from a parent tract. Creating any additional lots from the same parent tract will require either a major or minor plat, as determined by the Community Development Director or In-house Plat Committee, based on the standards of the Villa Rica Zoning Ordinance and Unified Development Code.
4)
SUBMITTAL REQUIREMENTS.
5)
One (1) copy of the application materials and five (5) copies of the plans must be submitted to the Villa Rica Community Development Department.
6)
Application Materials
a)
The application materials shall include the following:
b)
Application
c)
Copy of the parent tract deed
d)
Fee
e)
Subdivision Plat Drawing
f)
Drainage Narrative/Calculations
7)
Subdivision Plat Drawing - The subdivision plat drawing for a minor residential subdivision shall include the following:
a)
Lot Number
b)
North Arrow
c)
Graphical Scale
d)
Parent tract (drawn from the deed) and labeled as "remainder"
e)
Proposed Lot including the following:
i)
Boundary lines and acreage thereof, based upon an accurate traverse
ii)
Right-of-way
iii)
Building setback lines
iv)
All easements and property address
f)
Section Corners monumentation found and tied to the subject tract
g)
Cross-reference to a recorded survey per O.C.G.A ยง 43-15-1, professional engineers and land surveyors.
h)
Legal Description
i)
Certificate of dedication
j)
Certificate of ownership
k)
Surveyors certification
l)
Certificate of the Planning Commission (where required) including signature location for the Director or the Community Development Department
m)
Street classification
n)
Sidewalk commitment (if applicable)
o)
Legal drain statement - The following statement shall be placed on the plot plan:
i)
"This Minor Residential Subdivision application has been filed with the Villa Rica Department of Community Redevelopment requesting approval of a residential lot created from the parent tract. This lot may be within the watershed of a legal drain, therefore, a drainage assessment may be assessed by the City of Villa Rica under the authority of Chapter 11 of the Georgia State Minimum Standard Plumbing Code, and so the said Department may exercise all the powers and duties as provide for in said code. This lot contains _____ ft. of existing legal drain tiles and _____ ft. of existing open ditch legal drains."
p)
Sheet size
i)
Minimum 17"x22"
ii)
Maximum 18"x24"
8)
Subdivision Plat Requirements - The minor residential subdivision plat application must contain the following information, which may be located on a separate sheet:
a)
Lot boundaries
b)
Dimensions
c)
Easements
d)
Building setback lines
e)
Waterways
f)
Floodways
g)
Floodway fringe
h)
Street the location to which the property has access
i)
House layout and location
j)
Driveway location
k)
Shoulder & Roadside Ditch Details
i)
7' shoulder
ii)
Adequate roadside ditch
9)
Drainage Improvement
10)
Sewage disposal systems details (per the Villa Rica Unified Development Code and/or Douglas/Carroll County Health Department Requirements)
11)
Water supply system details
12)
Erosion and sedimentation control measures
13)
EXPIRATION OF APPROVAL.
a)
Approval for a minor residential subdivision shall be valid for two years from the date of approval, unless the In-house Plat Committee or the Planning Commission grants an extension. If not granted before the expiration of two (2) years, the approval shall be null and void.
14)
EXEMPT SUBDIVISION.
a)
Exempt Subdivision procedure applies only to divisions of land for the purpose of splitting off an existing legally conforming residence and accessory structures from a parent tract of land, provided that (1) the new residential parcel meets all current development standards applicable to a residential parcel in the relevant zoning district, and (2) the remaining parent parcel is at least twenty (20) acres in size.
b)
Conditions of Eligibility - Before determining that an application is eligible to be considered as an exempt subdivision, the planning director shall find that all of the following criteria are satisfied:
i)
Orderly Development - The subdivision will not impede orderly development of land or the provision of public services and improvements.
ii)
Comprehensive Plan - The subdivision will be consistent with the Comprehensive Plan.
iii)
Suitability - The lot will provide a suitable residential building site. Land suitability shall be determined by the criteria contained in this Ordinance.
iv)
Endangerment - the exempt subdivision will not be detrimental to, nor endanger, the public health, safety, or general welfare.
v)
Residential Zoning - The property must be zoned to allow residential development as a permitted use.
vi)
Right-of-Way - Right-of-way dedication pursuant to the Villa Rica Transportation Master Plan.
vii)
Development Standards - The lot shall meet all current development standards applicable to a residential parcel in the relevant zoning district. h. Parent Parcel - The remaining parent parcel shall be at least twenty (20) acres in size.
c)
Submittal Requirements
i)
Application Materials. The application shall include the following:
(1)
Completed application form
(2)
Copy of the parent tract deed
(3)
Subdivision plat drawing
(4)
Fee
ii)
Subdivision Plat Drawing - The subdivision plat drawing for an exempt subdivision shall include the following:
(1)
North arrow
(2)
Graphical scale
(3)
Parent tract labeled "Remainder"
(4)
Proposed lot with the following:
(a)
Boundary lines and acreage thereof (proposed lot and remainder)
(b)
Right-of-way
(c)
Building setback lines
(d)
Easements
(e)
Property address
(5)
Legal description
(6)
Surveyor's certification
(7)
Plat drawings shall be a minimum of 8.5" x 14" in size, and a maximum of 18" x 24" in size.
iii)
Exempt Subdivision Requirements - The exempts subdivision application must contain the following information, which may be located on a separate sheet:
(1)
Lot boundaries
(2)
Dimensions
(3)
Easements
(4)
Building setback lines
(5)
Street on which the proposed parcel has access/frontage
(6)
Location of residence and all accessory structures
(7)
Location of driveway
d)
Review and Approval
i)
Review of an exempt subdivision application shall be completed within fourteen (14) calendar days of the submission of a complete application.
ii)
Review shall be carried out by Community Development Department staff.
iii)
Review shall consist exclusively of determining if the proposed exempt subdivision complies with the relevant development standards of the Zoning Ordinance and Unified Development Code.
iv)
An application fee shall be paid.
e)
Limit of One Exempt Subdivision Per Parent Tract - Only one (1) exempt subdivision may be created from a parent tract.
f)
Disclaimer - The intent of the exempt subdivision process is to provide a low-cost, administrative means of splitting off an existing, legally established residence from a larger parent tract. The cost of the process is kept low by limiting the subdivision review to conformance with zoning ordinance and subdivision control ordinance development standards only. Conformance with other standards, such as (but not limited to) septic system design, well location regulations, roadside ditch design, and adequate site drainage, are not part of the review. Consequently, approval of an exempt subdivision does not guarantee that the resulting lot is in complete conformance with all Villa Rica development standards.
15)
EXPIRATION OF APPROVAL
a)
Approval of an exempt subdivision shall be valid for two (2) years from the date of approval unless the In-house Plat Committee or the Planning Commission grants an extension. If not granted before the expiration of two (2) years, the approval shall be null and void.
1)
AUTHORITY. The Community Development Director, or a designee, shall have authority to issue administrative adjustments, but only in accordance with the provisions of this Section.
2)
PURPOSE. For purposes of this Section, carrying out the strict letter of a provision of this Chapter may cause a practical difficulty and an administrative adjustment is permitted to alleviate these practical difficulties.
3)
ADMINISTRATIVE ADJUSTMENT STANDARDS. To approve an application for an administrative adjustment, the Community Development Director shall make an affirmative finding that the following standards are met:
a)
The benefits to the applicant of the approval of the administrative adjustment outweigh any detriments to the health, safety and welfare of the neighborhood or community by such approval.
b)
There are no means other than the requested administrative adjustment by which the difficulty can be avoided or remedied to a degree sufficient to permit a reasonable use of the subject lot or parcel.
c)
Strict compliance with the standard would unreasonably prevent the landowner from using the property for a permitted use, or would render conformity necessarily burdensome;
d)
The particular request, or a lesser relaxation of ordinance standard, would provide substantial justice to the landowner and neighbors;
e)
The plight is due to unique circumstances of property and is not shared by neighboring properties in the same zone; and
f)
The problem is not self-created.
4)
EXTENT OF ADJUSTMENTS
a)
The Community Development Director shall have the authority to approve an administrative adjustment for no more than fifteen (15%) percent of the specified mathematical measurement of the Chart of Dimensional Requirements, Table 7.3: Minimum Parking Space Requirements, and Tables 9.01 and 9.02 of the Villa Rica Sign Ordinance. Use variances are not permissible under this code section.
5)
PROCEDURES.
a)
Application. An application for an administrative adjustment shall include a brief description of the requirement to be varied and any other material necessary to ensure the criteria in this Section.
i)
Applications for Administrative Adjustments should be submitted electronically, saved in .pdf format with a maximum 50 MB file size, to the Department of Community Development. No hard copies are required to be submitted. Fees for the administrative adjustment shall be the same as a Variance application.
ii)
Application Processing. An application shall be considered complete and ready for processing only if it is submitted in the required format, includes all required information and supporting documentation, and is accompanied by the application filing fee. Applications deemed complete by the Community Development Director will be considered to be in the processing cycle and will be reviewed by City Staff. The Director shall make a decision for the application.
b)
Action by Community Development Director. Within forty-five (45) days, the Community Development Director shall review the application and approve, approve with conditions or deny the application based upon the criteria below. A written decision including affirmative findings on the criteria set forth below shall be mailed to the applicant.
c)
Approval or Denial.
i)
The decision of the Development Director regarding an administrative variance shall state the reasons for approval or denial and shall be considered the final decision.
d)
Limitations on administrative adjustments. An administrative adjustment shall become null and void unless a certificate of zoning compliance and/or building permit is obtained and work is commenced within one year from the date of approval.
e)
Appeals.
i)
Appeal of a decision by the Community Development Director on an administrative adjustment shall be taken to the City Council within sixty (60) days of the date of the Community Development Director 's decision.
ii)
An appeal from any final decision of the Community Development Director as to any matter regarding the administrative adjustment may be taken within thirty (30) days of the filing of such decision by any person aggrieved or by any authorized officer, department, bureau, board or commission of the City.
1)
GENERAL. This Section addresses the approval procedure for uses designated as Special Exception Uses (aka. Conditional Uses) in a particular zoning district, according to Table 4.3: Permitted and Special Exception Land Uses. Such particular use may be permitted and desirable in certain districts, but not without consideration in each case of the effect of the use upon neighboring land or the effect the neighboring land will have on the use. The determination is made by the City Council.
2)
CONTENTS OF APPLICATION FOR SPECIAL EXCEPTION PERMIT. An application for a Special Exception permit shall be filed with the Community Development department by at least one (1) owner or agent of the owner of property for which such Special Exception is proposed. At a minimum, the application shall contain the following information:
a)
Plot or Development Plan. A plot plan, as described in Subsection 11.12(3), or a Development Plan prepared in accordance with the procedures set forth in Section 11.03 - Development Plan Review and Approval and including such other information as the Council may be required to determine if the proposed Special Exception use meets the intent and requirements of this Ordinance.
b)
Letter of Intent. A letter of intent to the Council describing the details of the Special Exception request including but not limited to:
i)
The ways in which the Special Exception shall comply with the applicable Development Standards of this Ordinance;
ii)
The ways in which the Special Exception shall be consistent with the intent of the applicable section(s) of the Zoning Ordinance; and
iii)
Any written commitments being made by the petitioner.
c)
Such other information as may be required by the City Council.
d)
a fee as established by ordinance.
3)
PUBLIC NOTICE AND PUBIC HEARING BY THE CITY COUNCIL. Notice of and procedures pertaining to the Public Hearing by the City Council shall be in conformance with the procedures set forth in the City Council Rules of Procedure, as amended.
4)
DECISION CRITERIA.
a)
The City Council shall review the particular facts and circumstances of each proposed use in terms of the following standards and shall find adequate evidence showing that the use at the proposed location:
i)
Is in fact a permitted Special Exception use as listed in each zoning district and appears on Table 4.3: Permitted and Special Exception Land Uses of Chapter IV: Zoning Districts for the zoning district involved;
ii)
Will be harmonious and consistent with the character of the zoning district and in accordance with the general objectives, or with any specific objective of the City's Comprehensive Plan and the Zoning Ordinance;
iii)
Will be designed, constructed, operated, and maintained so as to be harmonious and appropriate in appearance with the existing or intended character of the general vicinity and that such use will not change the essential character of the same area;
iv)
Will be served adequately by essential public facilities and services such as highways, streets, police and fire protection, drainage structures, refuse disposal, water and sewer, and schools; or that the persons or agencies responsible for the establishment of the proposed use shall be able to provide adequately any such services;
v)
Will not create excessive additional requirements at public cost for public facilities and services and will not be detrimental to the economic welfare of the community;
vi)
Will not involve uses, activities, processes, materials, equipment and conditions of operation that will be detrimental to any persons, property, or the general welfare by reason of excessive production of traffic, noise, smoke, fumes, glare, or odors;
vii)
Will have vehicular approaches to the property, which shall be so designed as not to create an interference with traffic on surrounding public thoroughfares; and
viii)
Will not result in the destruction, loss, or damage of a natural, scenic, or historic feature of major importance.
b)
Other Considerations. When considering a Special Exception use request the City Council may examine the following items as they relate to the proposed use:
i)
Topography and other natural site features;
ii)
Zoning of the site and surrounding properties;
iii)
Driveway locations, street access, and vehicular and pedestrian traffic circulation;
iv)
Parking (including amount, location, and design);
v)
Landscaping, screening, and buffering of adjacent properties;
vi)
Open space and other site amenities;
vii)
Noise, loading areas, odor, and other characteristics of a business or industrial operation;
viii)
Design and placement of any structures;
ix)
Placement, design, intensity, height, and shielding of lights;
x)
Traffic generation; and
xi)
General site layout as it relates to its surroundings.
c)
All Special Exception uses shall comply with the development standards applicable to the zoning district in which they are located. In addition, the City Council may, as a condition of approval, identify additional development standards on a case-by-case basis. The Council may use those development standards that apply to districts in which the Special Exception use is a permitted use as a guide for identifying appropriate additional development standards.
d)
Expiration of Special Exception Permit. A Special Exception Permit shall be deemed to authorize only one (1) particular Special Exception Use and the Permit shall automatically expire if, for any reason, the use shall cease for more than one (1) year.
1)
GENERAL. For all public hearings, the notice shall be provided to the public consistent with the requirements of this Section and the Rules of Procedure, as amended, of the City Council and the Planning & Zoning Commission. Public notification shall comply with State Law - O.C.G.A. ยง 36-66-4.
1)
INTENT. it is the intent of this Ordinance that all questions of interpretations and enforcement shall be first presented to the Director.
a)
The Council may grant an appeal of any decision, interpretation, or determination made by the Director, other City staff members, or any other administrative official or Board charged with the duty of enforcing and interpreting this Ordinance.
b)
The decisions of the Council shall be appealed to the courts as provided by Georgia law.
c)
It is further the intent of this Ordinance that the duties of the City Council in connection with this Ordinance shall not include hearing and deciding questions or interpretation and enforcement that may arise. The procedure for deciding those questions shall be as stated in this Section and this Ordinance. Under this Ordinance, the City Council shall have only the duties of considering and adopting or rejecting proposed amendments or the repeal of this Ordinance as provided by law, and of establishing a schedule of fees and charges as stated in Section 11.15 - Fees.
2)
PROCEDURE AND REQUIREMENTS FOR APPEALS AND VARIANCES
a)
Appeals. Appeals to the City Council concerning interpretation or administration of this Ordinance may be taken by any person or government entity aggrieved or by any officer or bureau of the legislative authority of the City affected by any decision of the Director. An appeal shall be filed with the Director and with the City Council; such notice of appeal specifying the grounds upon which the appeal is being taken. The Director shall transmit to the Council all the papers constituting the record upon which the action appealed was taken.
i)
The appellant shall submit an administrative appeal application within ten (10) days of the Director's decision along with the required supporting information. Supporting information shall include, but not be limited to, the following:
(1)
Original Submittals. Copies of all materials upon which the decision being appealed was based.
(2)
Written Decisions. Copies of any written decisions that are the subject of the appeal.
(3)
Appeal Basis. A letter describing the reasons for the appeal noting specific sections of this Ordinance and other standards applicable in the City of Villa Rica upon which the appeal is based.
b)
Stay of Proceedings. An appeal stays all further proceedings of the action appealed, unless the Director from whom the appeal is taken certifies to the Council after the Notice of Appeal is filed with him/her, that by reason of facts stated in the application, a stay would, in his/her opinion, cause imminent peril to life and property. In this case, proceedings shall not be stayed other than by a restraining order which may be granted by the Council or by a court of record on application, on notice to the Director from whom the appeal is taken on due cause shown.
c)
Council Review and Action. The Council will then, at a meeting scheduled consistent with the adopted Calendar of Filing and Meeting Dates, review the Administrative Appeal application and supporting information.
i)
Representation. The appellant and any representative of the appellant must be present at the meeting to present the appeal.
ii)
Testimony. The Council shall consider a report from the Director and testimony from the applicant at the meeting and/or witnesses.
iii)
Procedures. The presentation of reports and testimony and all other aspects of the meeting shall be consistent with the City Council Rules of Procedure, as amended.
iv)
Possible Action. Action by the Council shall be consistent with the City Council Rules of Procedure, as amended.
d)
Decision Criteria. The Council shall only grant an appeal of such an administrative decision based on a determination in writing that the decision of the administrative person or Council was inconsistent with the provisions of this Ordinance.
1)
LAND DISTURBANCE PERMITS REQUIRED. No building or other structure shall be erected, demolished, moved, added to, or altered, changed, placed, or be established or changed in use, on platted or un-platted lands without a permit issued by the Director. The Land Disturbance Permit shall be issued only in conformity with the provisions of this Ordinance, the Comprehensive Plan, Subdivision Control Ordinance, Building Code and any other applicable ordinance unless the Director receives a written order from the Council deciding an appeal, Special Exception, or variance.
a)
Agricultural Structures. All agricultural structures shall require a Land Disturbance Permit but shall be exempt from building code inspections and building inspection fees. Review of exempt agricultural structure Land Disturbance Permits shall require the following:
i)
A signed and recorded affidavit affirming that the applicant is, in fact, building an exempt agricultural structure.
ii)
A plot plan as described in Subsection 11.12(3) to ensure that encroachment into designated floodplains, easements, public rights-of-way, or other non-buildable areas does not occur.
iii)
Building plans to ensure compliance with Zoning Ordinance development standards.
iv)
An on-site inspection for compliance with all applicable ordinances.
v)
Issuance of a Certificate of Compliance before occupancy of the structure.
2)
APPLICATION FOR LAND DISTURBANCE PERMIT
a)
The Director shall issue a Land Disturbance Permit upon written application when the proposed structure, improvement, or use and its location conform in all respects to the Comprehensive Plan, Zoning Ordinance, Subdivision Control Ordinance, Storm Drainage, Erosion and Sediment Control Ordinance, Building Code, and any other applicable ordinances of the City of Villa Rica.
b)
An application for a Land Disturbance Permit can be obtained from the Villa Rica Community Development department. The application shall be signed by the owner or agent attesting to the truth and exactness of all information supplied on the application. Each application shall clearly state that the permit shall expire and may be revoked if work has not begun within one (1) year or completed within two (2) years.
c)
Every application for a Land Disturbance Permit shall be accompanied by one (1) copy of a plot plan, drawn to scale
3)
PLOT PLANS. Where applicable, a plot plan shall be signed and sealed by a professional engineer or licensed land surveyor. A plot plan shall show, at a minimum:
a)
Name, address, and phone number of applicant;
b)
The location of the structure, improvement, or use to be altered, demolished, changed, placed, erected, or located;
c)
Legal description of property;
d)
Existing and proposed streets and alleys adjoining or within the lot and the manner in which the location is to be improved; and
e)
Use of proposed structure;
f)
Existing zoning district;
g)
Plans drawn to scale, showing the actual dimensions and the shape of the lot to be built upon, the exact size and location of existing buildings on the lot, and the location and dimensions of the proposed building or alteration and other requirements as established by resolution by the Planning & Zoning Commission;
h)
The size of the yards and open spaces;
i)
Type of structure, type of structural work, and structural plans in accordance with the requirements of the Villa Rica Building Code ordinance;
j)
Building height;
k)
Number of off-street parking spaces and loading spaces;
l)
Type and source of sewage disposal, and type and source of water supply;
m)
Number of dwelling units; and
n)
Such other matters as may be necessary to determine conformance with, and provide for the enforcement of this Ordinance.
o)
Submittal of a development plan will be required for certain structures, including the requirements as established by resolution by the Planning & Zoning Commission, certified by a land surveyor or engineer registered in the State of Georgia. A record shall be kept of all applications in the office of Community Development.
4)
APPROVAL OF LAND DISTURBANCE PERMIT. Within thirty (30) days after the receipt of an application, the Director shall either approve, approve with modifications, or disapprove the application in conformance with the provisions of this Ordinance. an applicant that has submitted a permit application containing any defect shall be notified of the defect. Any application that is not approved within thirty (30) days of the notice shall be disapproved. After, the Director shall have marked the copy either as approved, approved with modifications, or disapproved and attested to same by his signature on the copy. One (1) copy of plans, similarly marked, shall be retained by the Director. the Director shall issue a placard, to be posted in a conspicuous place on the property in question, attesting to the fact that the use or alteration is in conformance with the provisions of this Ordinance. Any decision of the Director concerning the issuance of a Land Disturbance Permit may be appealed to the City Council by any person claiming to be adversely affected by the decision.
5)
EXPIRATION OF LAND DISTURBANCE PERMIT. If the work described in any Land Disturbance Permit has not been completed within two (2) years from the date of issuance, the permit shall expire. If the first required inspection has not been approved for the work described in any Land Disturbance Permit within one (1) year from the date of issuance, the permit shall expire. One (1) extension, for either the start or completion time frame, may be granted by the Director for good cause shown by the applicant. The extension shall not exceed six (6) months in time.
6)
RECORD OF LAND DISTURBANCE PERMIT. The Director shall maintain a record of all Land Disturbance Permits.
7)
FAILURE TO OBTAIN A LAND DISTURBANCE PERMIT. Failure to obtain a Land Disturbance Permit shall be a violation of this Ordinance and punishable under Chapter XII: Violations and Enforcement.
8)
CONSTRUCTION AND USE TO BE AS PROVIDED IN APPLICATION, PLAN, PERMIT, AND CERTIFICATE. Land Disturbance Permits and Certificates of Occupancy issued on the basis of plans and applications approved by the Director authorized only the use and arrangement, set forth in the approved plans and applications or amendments, and no other use, arrangement, or construction. Use, arrangement, or construction contrary to that authorized shall be deemed a violation of this Ordinance, and punishable as provided in Chapter XII: Violations and Enforcement.
1)
CERTIFICATE REQUIREMENTS. No land shall be occupied or used and no structure or building erected, reconstructed or structurally altered shall be occupied or used, in whole or in part, for any (non-exempt) purpose whatsoever, until a Certificate of Occupancy shall have been issued by the Director stating that the building and use comply with all of the provisions of this Ordinance applicable to the building or premises or the use in the district in which it is to be located.
a)
No change shall be made in any building, structure, or part erected, reconstructed, or structurally altered without a Land Disturbance Permit having been issued by the Director.
b)
No permit shall be issued to make a change unless it is in conformance with the provisions of this Ordinance.
c)
A Certificate of Occupancy shall be applied for coincidentally with the application for a Land Disturbance Permit and shall be issued within ten (10) days after the lawful erection, reconstruction, or structural alteration of a building or structure shall have been completed.
2)
TEMPORARY CERTIFICATE OF OCCUPANCY. A temporary Certificate of Occupancy may be issued by the Director for a period of six (6) months during alterations or partial occupancy of a building or structure pending its completion. The temporary Certificate of Occupancy may be renewed by the Director for a period not to exceed six (6) months for good cause shown by the applicant.
3)
RECORD OF CERTIFICATE OF OCCUPANCY. The Director shall maintain a record of all Certificates of Occupancy.
4)
FAILURE TO OBTAIN A CERTIFICATE OF OCCUPANCY. Failure to obtain a Certificate of Occupancy shall be a violation of this Ordinance and punishable under Chapter XII: Violations and Enforcement.
5)
CONSTRUCTION AND USE TO BE AS PROVIDED IN APPLICATION, PLAN, AND CERTIFICATE. Certificates of Occupancy issued on the basis of plans and applications approved by the Director authorized only the use and arrangement set forth in the approved plans and applications or amendments and no other use, arrangement, or construction. use, arrangement, or construction contrary to that authorized shall be deemed a violation of this Ordinance and punishable as provided in Chapter XII: Violations and Enforcement.
6)
CERTIFICATE OF COMPLETION. For structures that are not intended to be inhabited, such as pools and similar structures, a Certificate of Completion is required. The procedures and standards for a Certificate of Completion shall be the same as those for a Certificate of Occupancy, set forth in Subsections 11.13(1) through (5).
1)
GENERAL PERMIT PROCEDURES. The following procedures shall govern the application for, and issuance of, all sign permits under this Ordinance, and the submission and review of Signage Plans under the Development Plan review as established in Section 11.03 - Development Plan Review and Approval.
a)
Applications. All applications for sign permits of any kind and for approval of Signage Plans shall be submitted to the Director on an application form, as part of the Development Plan review process, or in accordance with the application specifications published by the Director.
b)
Fees. Applicable fees for a sign permit, as established by the fee schedule, shall be paid upon issuance of the permit.
c)
Completeness. Within fourteen (14) working days (excluding Saturday, Sunday, and holidays) of receiving an application for a sign permit or for a Signage Plan the Director shall review it for completeness. if the Director finds that it is complete, the application shall then be processed. if the Director finds that it is incomplete, the Director shall, within such five (5) day period, notify the applicant of the specific ways in which the application is deficient, with appropriate references to the applicable sections of the ordinance.
d)
Action. Within fourteen (14) working days (excluding Saturday, Sunday, and holidays) of the submission of a complete application for a sign permit, the Director shall either:
i)
Issue the sign permit if the sign that is the subject of the application conforms in every respect with the requirements of this Ordinance; or
ii)
Reject the sign permit if the sign that is the subject of the application fails in any way to conform with the requirements of this Ordinance.
2)
PERMITS TO CONSTRUCT OR MODIFY SIGNS. Permanent signs shall be erected, installed, modified or created only in accordance with a duly issued and valid sign construction permit from the Director. Such permits shall be issued only in accordance with the following requirements and procedures:
a)
Permit for new Sign or for Sign Modification. An application for construction, creation, or installation of a new sign or for modification of an existing sign shall be accompanied by detailed drawings to show the dimensions, design, structure, and location of each particular sign, including the location of right-of-way. One (1) application and permit may include multiple signs on the same property.
b)
Inspection. The Director shall cause an inspection of the property for which each permit for a new sign or for modification of an existing sign is issued. If the construction is complete and in full compliance with this Ordinance and with the building and electrical codes, the Director shall issue a Certificate of Completion. If the construction is substantially complete but not in full compliance with this Ordinance and applicable codes, the Director shall give the owner or applicant notice of the deficiencies and shall allow an additional thirty (30) days from the date of inspection for the deficiencies to be corrected. If the deficiencies are not corrected by that date, the Director shall take appropriate action. If the construction is then complete, the Director shall issue a Certificate of Completion.
3)
MASTER PLAN. No permit shall be issued for an individual sign requiring a permit unless and until a Master Signage Plan for the lot or parcel on which the sign will be erected has been submitted to the Director and approved by the Director as conforming with this Section.
a)
Individual Sign Permit and Master Signage Plan. For any lot or parcel on which the owner proposes to erect one or more signs requiring a permit, the owner shall submit to the Community Development department a Master Signage Plan containing the following:
i)
An accurate plot plan of the lot or parcel, at such scale as the Director may reasonably require;
ii)
Location of buildings, parking lots, driveways, and landscaped areas on such lot or parcel;
iii)
Computation of the maximum total sign area, the maximum area for individual signs, the height of signs and the number of freestanding signs allowed on the lots or parcels included in the plan under this Chapter; and
iv)
An accurate indication on the plot plan of the proposed location of each present and future sign of any type, whether requiring a permit or not, except that incidental signs need not be shown.
v)
Dimensions of lot including setbacks from right-of-way.
b)
Showing Window Signs on Master Signage Plan. A Master Signage Plan including window signs may simply indicate the areas of the windows to be covered by window signs and the general type of the window signs (e.g., paper-affixed, painted, etched on glass, or some other material hung inside window) and need not specify the exact dimension or nature of every window sign.
c)
Limit on Number of Freestanding Signs under Master Signage Plan. The Master Signage Plan, for all lots or parcels with multiple uses or multiple users, shall limit the number of freestanding signs to a total of one (1) for each street on which the lots or parcels included in the plan have frontage and shall provide for shared or common usage of such signs.
d)
Other Provisions of Master Signage Plans. The Master Signage Plan may contain such other restrictions as the owners of the lots or parcels may reasonably determine.
e)
Consent. The Master Signage Plan shall be signed by all owners or their authorized agents on such form as the Director shall require.
f)
Procedures. A Master Signage Plan shall be included in any Development Plan, planned unit Development Plan, or other official plan required by the City for the proposed development and shall be processed simultaneously with such other plan.
g)
Amendments. A Master Signage Plan may be amended by filing a new Master Signage Plan that conforms with all requirements of this Section then in effect.
h)
Existing Signs Not Conforming to Master Signage Plan. Existing nonconforming signs shall be made conforming to current standards if new signage is proposed.
i)
Binding Effects. After approval of a Master Signage Plan, no sign shall be erected, placed, painted, or maintained, except in conformance with such plan, and such plan may be enforced in the same way as any provision of this Section. In case of any conflict between the provisions of such a plan and any other provision of this Ordinance, this Ordinance shall control.
4)
TIME LIMIT OF PERMIT. A sign permit shall expire one (1) year after issuance unless construction has begun.
5)
ASSIGNMENT OF SIGN PERMITS. A current and valid sign permit shall be freely transferable to a successor as owner of the property or holder of a business license for the same premises if there are no changes of any kind to the sign.
1)
GENERAL PROVISIONS
a)
A valid sexually oriented business permit issued by the City for the particular type of business shall be obtained prior to the establishment of or operation of a sexually oriented business.
b)
An application for a permit must be made on a form provided by the Villa Rica Community Development department. The application must be accompanied by a sketch or diagram showing the configuration of the premises, including a statement of total floor space occupied by the business. The sketch or diagram need not be professionally prepared, but must be drawn to a designated scale or drawn with marked dimensions of the interior of the premises to an accuracy of plus or minus six (6) inches.
c)
The applicant must be qualified according to the provisions of this Section and the premises must be inspected and found to be in compliance with the law by the health department, fire department, and the Community Development department.
d)
The permittee shall, within thirty (30) days after the issuance of the permit referred to herein, deliver to the Community Development department a list containing the names and addresses of all employees. The permittee shall update the list within thirty (30) days of any change or addition of employees. This list, or update, shall be signed, under oath, by the permittee.
e)
If a person who wishes to operate a sexually oriented business is an individual, he/she must sign the application for a permit as applicant. If a person who wishes to operate a sexually oriented business is other than an individual, each individual who has a ten (10) percent or greater interest in the business must sign the application for a permit as applicant.
f)
The fact that a person possesses other types of state, county, or city permits does not exempt him/her from the requirement of obtaining a sexually oriented business permit.
2)
ISSUANCE OF PERMIT
a)
The Director shall approve the issuance of a permit to an applicant within thirty (30) days after receipt of an application unless he finds one or more of the following to be true:
i)
An applicant is under eighteen (18) years of age.
ii)
An applicant or an applicant's spouse is overdue in his payment to the City of taxes, fees, fines, or penalties assessed against or imposed upon him in relation to a sexually oriented business.
iii)
An applicant has failed to provide information reasonably necessary for issuance of the permit or has falsely answered a question or request for information on the application form.
iv)
An applicant is residing with a person who has been denied a permit by the City to operate a sexually oriented business within the preceding twelve (12) months, or is residing with a person whose permit to operate a sexually oriented business has been revoked within the preceding twelve (12) months.
v)
The premises to be used for the sexually oriented business have not been approved by the health department, fire department, and the Community Development department as being in compliance with applicable laws and ordinance.
vi)
The permit fee required by this Ordinance has not been paid.
vii)
An applicant of the proposed establishment is in violation of, or is not in compliance with any of the provisions of this Ordinance.
b)
The permit, if granted, shall state on its face the name of the person or persons to whom it is granted, the expiration date, and the address of the sexually oriented business. The permit shall be posted in a conspicuous place at or near the entrance to the sexually oriented business so that it may be easily read at any time.
c)
Regulations Pertaining to Exhibition of Sexually Explicit Films or Videos
i)
A person who operates or causes to be operated a sexually oriented business, other than an adult motel, which exhibits on the premises in a viewing room, a film, video cassette, or other video reproduction which depicts specified sexual activities or specified anatomical areas, shall comply with the following requirements:
(1)
Upon application for a sexually oriented permit, the application shall be accompanied by a diagram of the premises showing a plan thereof specifying the location of one or more manager's stations and the location of all overhead lighting fixtures and designating any portion of the premises in which patrons will not be permitted. A manager's station may not exceed thirty-two (32) square feet of floor area. The diagram shall also designate the place at which the permit will be conspicuously posted, if granted. A professionally prepared diagram in the nature of an engineer's or architect's blueprint shall not be required; however, each diagram should be oriented to the north or to some designated street or object and should be drawn to a designated scale or with marked dimensions sufficient to show the various internal dimensions of all areas of the interior of the premises to an accuracy of plus or minus six (6) inches. The Director may waive the foregoing diagram for renewal applications if the applicant adopts a diagram that was previously submitted and certifies that the configuration of the premises has not been altered since it was prepared;
(2)
The application shall be sworn to be true and correct by the applicant;
(3)
No alteration in the configuration or location of a manager's station may be made without the prior approval of the Director or his/her designee;
(4)
It is the duty of the owners and operators of the premises to ensure that at least one (1) employee is on duty and situated in each manager's station at all times that any patron is present inside the premises;
(5)
The interior of the premises shall be configured in such a manner that there is an unobstructed view from a manager's station of every area of the premises to which any patron is permitted access for any purpose excluding restrooms. Restrooms may not contain video reproduction equipment. If the premises has two (2) or more manager's stations designated, then the interior of the premises shall be configured in such a manner that there is an unobstructed view of each area of the premises to which any patron is permitted access for any purpose from at least one (1) of the manager's stations. The view required in this subsection must be by direct line of sight from the manager's station;
(6)
It shall be the duty of the owners and operator, and it shall also be the duty of any agents and employees present in the premises to ensure that the view area specified in Subsection (5) remains unobstructed by any doors, walls, merchandise, display racks or other materials at all times and to ensure that no patron is permitted access to any area of the premises which has been designated as an area in which patrons will not be permitted in the application filled pursuant to Subsection (1) of this Section;
(7)
No viewing room may be occupied by more than one (1) person at any time;
(8)
The premises shall be equipped with overhead lighting fixtures of sufficient intensity to illuminate every place to which patrons are permitted access at an illumination of not less than one (1) foot-candle as measured at the floor level; and
(9)
It shall be the duty of the owners and operator and it shall also be the duty of any agents and employees present in the premises to ensure that the illumination described above is maintained at all times that any patron is present in the premises.
d)
A person having a duty under Subsection 11.15(2)(c)(i)(1-9) above commits a violation if he/she knowingly fails to fulfill that duty.
3)
EXEMPTIONS. A modeling class operated in accordance with the requirements below shall be exempt from the issuance of a sexually oriented business permit ofSection 11.15 - Sexually Oriented Business Permit and shall not constitute a "sexually-oriented business" or an "adult use." The modeling class shall be operated:
a)
By a school, licensed by the State of Georgia; a college, junior college, or university supported entirely or partly by taxation;
b)
By a private college or university which maintains and operates educational programs in which credits are transferable to a college, junior college, or university supported entirely or partly by taxation; or
c)
In a structure:
i)
Which has no sign visible from the exterior of the structure and no other advertising that indicates a nude person is available for viewing;
ii)
Where in order to participate in a class a student must enroll at least three (3) days in advance of the class; and
iii)
Where no more than one (1) nude model is on the premises at any one time.
4)
INSPECTION.
a)
An applicant or permittee shall permit representatives of the City police department, and any local fire department, Villa Rica Community Development department, or other City departments or agencies to inspect the premises of a sexually oriented business for the purpose of insuring compliance with the law at any time it is occupied or open for business.
b)
A person who operates a sexually oriented business or his agent or employee commits a violation of this Ordinance if he refuses to permit such lawful inspection of the premises at any time it is occupied or open for business.
5)
EXPIRATION OF PERMIT
a)
Each permit shall expire one (1) year from the date of issuance and may be renewed only by making application as provided in Subsection 11.15(2). Application for renewal should be made at least thirty (30) days before the expiration date, and when made less than thirty (30) days before the expiration date, the expiration of the permit will not be affected.
b)
When the Director denies renewal of a permit, the applicant shall not be issued a permit for one (1) year from the date of denial. if, subsequent to denial, the Director finds that the basis for denial of a renewal permit has been corrected or abated, the applicant may be granted a permit if at least ninety (90) days have elapsed since the date the denial became final.
6)
SUSPENSION. the Director shall suspend a permit for a period not to exceed thirty (30) days if he determines that a permittee or an employee of a permittee has:
a)
Violated or is not in compliance with any section of this Ordinance;
b)
Engaged in excessive use of alcoholic beverages while on the sexually oriented business premises;
c)
Refused to allow an inspection of the sexually oriented business premises as authorized by this Chapter; and
d)
Knowingly permitted gambling by any person on the sexually oriented business premises.
7)
REVOCATION
a)
The Director shall revoke a permit if a cause of suspension in Subsection 11.54(6) occurs and the permit has been suspended with the preceding twelve (12) months.
b)
The Director shall revoke a permit if he/she determines that:
i)
A permittee gave false or misleading information in the material submitted to the Community Development department during the application process;
ii)
A permittee or an employee has knowingly allowed possession, use or sale of controlled substances on the premises;
iii)
A permittee or an employee has knowingly allowed prostitution on the premises;
iv)
A permittee or an employee has knowingly operated the sexually oriented business during a period of time when the permittee's permit was suspended;
v)
A permittee or an employee has knowingly allowed any act of sexual intercourse, sodomy, oral copulation, masturbation, or other sexual conduct to occur in or on the permitted premises; or
vi)
A permittee is delinquent in payment to the City, County, or State for any taxes or fees past due.
c)
When the Director revokes a permit, the revocation shall continue for one (1) year, and the permittee shall not be issued a sexually oriented business permit for one (1) year from the date revocation became effective. If, subsequent to revocation, the Director finds that the basis for the revocation has been corrected or abated, the applicant may be granted a permit if at least ninety (90) days have elapsed since the date the revocation became effective.
8)
TRANSFER PERMIT. A permittee shall not transfer his permit to another, nor shall a permittee operate a sexually oriented business under the authority of a permit any place other than the address designated in the application.
9)
VIOLATIONS; SEXUALLY ORIENTED BUSINESS INJUNCTION. A person who owns real estate upon which a sexually oriented business is located, operates, or causes to be operated a sexually oriented business without a valid permit or in violation of Section 11.15 - Sexually Oriented Business Permit is subject to a suit for injunction as well as prosecution for violations. Such violations shall be punishable by a fine of two-thousand five-hundred dollars ($2,500.00) per violation. Each day that a violation exists shall constitute a separate offense. Suit may be commenced by the Villa Rica City Attorney or the Prosecuting Attorney of the 5th Circuit Superior Court District of Georgia.
1)
ESTABLISHMENT OF FEES
a)
The fees for all applicant costs incurred in this Ordinance shall be established by the Villa Rica City Council. Furthermore, no plan shall be accepted for filing and processing, as provided in this Ordinance, unless and until a filing fee is paid to the City and the application is deemed complete by the City.
b)
The applicant shall be responsible for unforeseen expenses incurred by the City in reviewing the plan or any modifications to the plan. Such expenses may include items such as the cost of professional services including expenses and legal fees in connection with reviewing the plan, prepared reports, inspections, the publication and mailing of public notice in connection therewith, and any other reasonable expenses directly attributable thereon.
c)
Failure to pay the above costs within thirty (30) days of invoice shall stop all processing and review of the site development Plans or shall cause suspension of all development activities on the site.
2)
SCHEDULE OF FEES
a)
The City of Villa Rica shall establish a schedule of fees for Land Disturbance Permits, amendments, appeals, variances, Special Exception use permits, plan approvals, and other matters pertaining to the administration and enforcement of this Ordinance requiring investigations, inspections, legal advertising, postage, and other expenses. Such expenses may include items such as the cost of using professional services to review plans or applications.
b)
The schedule of fees shall be posted in the office of the Community Development department.
c)
Until all applicable fees have been paid in full, no action shall be taken on any application or appeal. Upon the finding of a zoning ordinance violation by a court of competent jurisdiction, the Court may award the City a reasonable attorney fee for the prosecution of said action.
d)
All application and filing fees are nonrefundable regardless of the outcome of the application. This can be waived by the Director.
1)
PURPOSE. The purpose of this Chapter is to identify a procedure for the review and approval of Special events.
2)
APPLICABILITY. See Section8.03(4) - Special Events
3)
BY RIGHT PERMISSION. All activities with no components exceeding the 'By right Permission' line of Table 8.01 are permitted to hold the event without any additional review.
4)
APPLICATION REQUIREMENTS. a complete submittal will include the following items:
a)
One (1) application Form
i)
This application form, when completed will contain general information including primary contact information, the name and location of the event, identification of all the property owners and event operators, the parcel number(s), existing zoning district, and must be signed by the property owner(s) or include written authorization for an agent.
b)
One (1) letter of intent. This letter shall describe, in sufficient detail, the proposed event and all activities associated with the event.
c)
One (1) Plan which shall contain:
i)
The location of all existing buildings and features
ii)
The location of all proposed buildings and features
iii)
Existing streets and alleys adjoining or within the lot
iv)
The distance between activities and property lines
v)
The number and location of off-street parking and loading spaces
vi)
The type and source of sewage disposal, and type and source of water supply
vii)
Such matters as may be necessary to determine conformance with and provide for the enforcement of this Ordinance
viii)
The size, type, and location of all temporary signage
d)
In addition, the city or any of its departments may require any other information deemed reasonably necessary to determine that the permit meets the requirements of this article. The following standards shall be considered in reviewing the application:
i)
A special event permit may be issued only after an adequate plan for crowd and traffic control, as well as security has been presented, and, when deemed necessary, employment of off-duty, uniformed Villa Rica Police Officer(s) shall be utilized. If Villa Rica Police Officer(s) are not available, then a P.O.S.T. certified police officer(s) may be utilized after they have been verified by the city and obtained by the producer.
ii)
A special event permit may be issued only after an adequate plan for fire inspection/prevention and/or fire code enforcement and, when deemed necessary, employment of off-duty, uniformed fire personnel has been verified by the city and obtained by the producer.
iii)
A special event permit may be issued only after an adequate EMS plan and, when deemed necessary, employment of off-duty medics who are state-certified EMT or paramedics has been verified by the city and obtained by the producer.
iv)
A special event permit may be issued only after adequate waste disposal facilities have been determined by the city and obtained by the producer. The producer shall be required to clean the right-of-way or public property of rubbish and debris, returning it to its pre-special event condition, within 24 hours of the conclusion of the special event. If the producer fails to clean up such refuse, cleanup shall be arranged by the city, and the costs incurred for this service shall be charged to the applicant.
v)
A special event permit granted by the city may provide for the city to close designated streets and intersections to allow use of the public right-of-way for the special event during designated hours and days.
vi)
The sound level of any special event must comply with the city noise ordinance.
e)
Application Fee. the Special event application must be accompanied by the payment of a fee as established by Section 11.15 - Fees. No application will be considered complete unless accompanied by a fee payment. All fees are nonrefundable, regardless of the outcome of the application.
5)
SPECIAL EVENT REVIEW PROCEDURE.
a)
Special event administrative review. An event with at least one (1) component meeting the 'administrative review' line of Table 8.1, must submit an application as described in Subsection 4) above, in addition to an application fee as required by the City of Villa Rica Fee ordinance:
i)
The Planning Staff will approve or deny the request, or determine that Planning & Zoning Commission review is necessary.
(1)
All decisions in this Chapter are subject to the appeals process in Section 11.11 - Administrative Appeals Procedure.
b)
Special Event Planning & Zoning Commission Review: an event with at least one (1) component meeting the 'Planning & Zoning Commission' line of Table 8.1, must submit an application as described in Subsection 4) above, in addition to an application fee as required by the City of Villa Rica Fee ordinance:
i)
Planning & Zoning Commission Review. The Planning & Zoning Commission shall review the particular facts and circumstances of each proposed use in terms of the following standards and shall find adequate evidence showing that the use as the proposed location:
(1)
Will not be a lasting negative on the community at the conclusion of the event;
(2)
Will be served adequately by essential public facilities and services such as highways, streets, police and fire protection, drainage structures, refuse disposal, water and sewer, and schools; or that the persons or agencies responsible for the establishment of the proposed use shall be able to provide adequately any such services;
(3)
Will not create excessive additional requirements at a public cost for public facilities and services, and will not be detrimental to the economic welfare of the community;
(4)
Will not involve uses, activities, processes, materials, equipment, and conditions of operation that will be detrimental to any persons, property, or general welfare by reason of excessive production of traffic, noise, smoke, fumes, glare, or odors;
(5)
Will have vehicular approaches to the property, which shall be so designed as not to create an interference with traffic on surrounding public thoroughfares;
(6)
Will not result in the destruction, loss, or damage or a natural, scenic, or historic feature of major importance; and
(7)
Will be temporary and not be an alternative to a more stringent approval.
ii)
In the event that the Planning & Zoning Commission feels that additional information is necessary in order to make its decision, it may instruct the applicant or the Planning & Zoning Commission staff to conduct additional studies or seek expert advice.
iii)
A Public hearing shall be conducted in accordance with the Planning & Zoning Commission Rules of Procedure as amended.
(1)
Action by the Planning & Zoning Commission shall comply with the Planning & Zoning Commission Rules of Procedure, as amended. The Planning & Zoning Commission shall approve, approve with modifications, deny, or continue the Special event request application.
(2)
The Planning & Zoning Commission may impose conditions on the approval of a Special Event request if the conditions are necessary to satisfy the requirements and intent of this Ordinance. Accepted conditions shall become part of the record of approval.
6)
RECORD OF APPROVAL. The Director shall maintain a record of all administrative and Planning & Zoning Commission approvals.
7)
FAILURE TO OBTAIN AN APPROVAL. Failure to obtain an approval shall be a violation of this Ordinance and punishable under Chapter XII: Violations and Enforcement.
8)
EVENT TO BE AS PROVIDED IN APPLICATION, PLAN, AND PERMIT. Special event permits issued on the basis of plans and applications approved by the Planning & Zoning Commission authorize only the activity and arrangement set forth in the approval, and no other arrangement or activity. Activity or arrangement contrary to that authorized shall be deemed a violation of this Ordinance, and punishable as provided in Chapter XII: Violations and Enforcement.
1)
GUIDELINES
a)
Mobile food vendors (a mobile food dispensing vehicle that sells prepared food products) and mobile units that sell agricultural produce may be permitted, subject to the approval of a mobile food vendor permit by the Mayor and City Council and the presentation of written permission from the property owner on whose property the mobile food vendor is to be located. All mobile food vending businesses shall be subject to the following criteria:
i)
A mobile food vending business shall be treated and permitted as a Peddler and subject to the regulations thereof.
ii)
All mobile food units shall be self-contained.
iii)
All required Georgia Department of Public Health permits must be obtained and copies provided.
iv)
No mobile food vendor shall be allowed to operate in excess of four (4) consecutive days in any one location, unless they have the Mayor or City Council's written approval to operate at one location for an extended period of time related to a special event lasting more than four days. During days of non-operation, the mobile food vendor and all associated vehicles, etc. must be removed from the premises.
v)
Only one mobile food unit shall be permitted on a site smaller than a quarter (ยผ) acre. A maximum of five mobile food units shall be permitted within a "mobile food unit park" - a.k.a. "food truck court" site larger than quarter (ยผ) acre but smaller than a ยฝ acre, unless approved otherwise in writing by the Mayor and City Council for a special event, community event or festival.
vi)
Mobile food vendors shall only be located and operated in areas or districts zoned non-residential unless they are temporarily operated for specific events held at an institution (i.e. church, school, etc.) that is located on a parcel zoned for residential.
vii)
No more than one mobile food vendor shall operate on the same site per day unless they have the Mayor and City Council's written approval related to a special event or the site is permitted as a "mobile food unit park" - a.k.a. "food truck court."
viii)
Signage will be limited to signage located on the mobile food unit. No portable signage is allowed, with the exception of a sandwich board style sign.
ix)
Property owners renting space to one or more mobile food units (constituting a "mobile food unit park" - a.k.a. "food truck court") shall be considered lessors and shall be required to pay the same annual business license rate per rental space as required of other landlords.
x)
Vending structures shall not be left unattended or stored at any time on the open vending site when vending is not taking place or during restricted hours of operation.
b)
A minimum of four parking spaces per site shall be required for the use of the mobile vendor patrons. Mobile food vendors may not occupy parking spaces required to fulfill the minimum requirements of the principal use, unless they have written approval of the Mayor or City Council.
c)
No mobile vendor shall operate in the following areas:
i)
Within ten feet from the right-of-way of any public street or roadway.
ii)
Within a required landscape buffer or improvement setback.
iii)
Within ten feet of any street intersection or cross walk.
iv)
Within ten feet of any driveway or other curb cut access, loading zone, or designated transit stop.
v)
In any area within fifteen (15) feet of a building entrance.
vi)
On the median strip of a divided roadway.
vii)
In front of display windows of a fixed location business.
viii)
Within ten feet of a fire hydrant or fire escape.
ix)
Within ten feet of any parking space or access ramp designated for persons with disabilities.
x)
On unpaved surfaces, or City property unless otherwise permitted by the Villa Rica City Council.
d)
No vending cart or stand, or any other item related to the operation of a mobile vendor use, shall be located on any city sidewalk or other public way during non-vending hours. Nor shall any vehicle be parked, stored or left overnight on any city sidewalk or other public way.
e)
Vendors shall keep the sidewalks, roadways and other spaces adjacent to their vending sites or locations clean and free of paper, peelings, and refuse of any kind generated from their business. All trash or debris accumulating within twenty-five (25) feet of any vending stand shall be collected by the vendor and deposited in a trash container provided by the vendor. The trash container shall be emptied regularly and marked as being for litter.
f)
Mobile vendors may not do any of the following:
i)
Obstruct pedestrian or motor vehicle traffic flow.
ii)
Obstruct traffic signals or regulatory signs.
iii)
Obstruct adequate access to emergency and sanitation vehicles.
iv)
Interfere with access to abutting properties.
v)
Sound any device that produces a loud noise or operate any loudspeaker, public address system, radio, sound amplifier, or similar device to attract public attention.
2)
LICENSE REQUIRED.
a)
It shall be unlawful for any person to sell, or offer for sale, food of any type from a commissary, mobile retail food establishment, pushcart or temporary food establishment without a license first having been granted under this Section, except for city-sponsored events.
b)
An application for a license or a permit hereunder shall be submitted to the community development director or his or her designee setting forth all information required hereunder and in compliance with this article. The community development director or his or her designee shall develop a form of application for the purpose of compliance with this article.
c)
The following information shall be provided with each application for a food truck vendor permit:
i)
Name of the food truck vendor;
ii)
Make, model, and license plate number of vending unit;
iii)
Owner's contact information;
iv)
Operator's contact information;
v)
Type of vendor (street vending unit or sidewalk vending unit);
vi)
Copy of approved permit from the Carroll County or Douglas County Health Department;
vii)
List of operating locations and times;
viii)
Signatures from property owners indicating consent for the use of their property;
ix)
Signature of applicant indicating agreement to the listed requirements.
d)
No sale or offer for sale shall be made from a food truck vendor unless the vehicle is marked, in letter and numbers at least three inches in height, with the name and address of the food truck vendor licensee.
e)
The food truck vendor shall comply with all state, federal and local health and safety regulations and requirements and shall obtain and maintain any and all licenses required by any other health organization or governmental organization having jurisdiction over this subject matter.
3)
PENALTIES
a)
Any person violating any provision of this article may be issued a citation by the Villa Rica Police Department or summons and shall be required to appear in the Villa Rica Municipal Court. Upon conviction, any person shall be subject to any fines and other applicable court costs which may be assessed by the Villa Rica Municipal Court.
4)
EXCEPTIONS
a)
The Mayor and City Council may provide written approval, related to a special event, of the following exceptions: duration, location, and hours of operation.
5)
INDEMNITY
a)
As part of the permitting process set forth herein, any person or entity receiving a permit set forth herein shall execute an indemnity agreement indemnifying and releasing the City of Villa Rica, its agents, employees and elected officials from any and all liability against any and all claims, actions and suits of any type whatsoever.
6)
REVOCATION AND SUSPENSION
a)
The city shall have the right to revoke or suspend any license granted hereunder.
7)
FEE
a)
The fee for every application for license under this Section shall be set by the city council.