Use Application Procedures
Land Use Applications and Application review procedures are provided to achieve the purposes of the General Plan and the City’s Land Use Ordinances, including this Ordinance.
A Land Use Application and/or Building Permit Application, as applicable, shall be required for the establishment of all uses, expansion of uses, and construction or modifications for all buildings and structures located within the city, unless exempt, as provided by the Land Use Ordinances or adopted Building Codes. All Land Use and Building Permit Applications shall be presented to the city on the applicable Application(s), provided by the city. The type of Application presented is at the sole discretion of the Applicant.
The Council and/or Planner shall provide Application Forms and may identify submittal requirements and processing procedures for the acceptance and filing of all Applications required by the Land Use Ordinances and adopted Building Codes.
The procedures for any required Approval, Permit, or License shall be initiated by submitting the appropriate Land Use Application to the Planner.
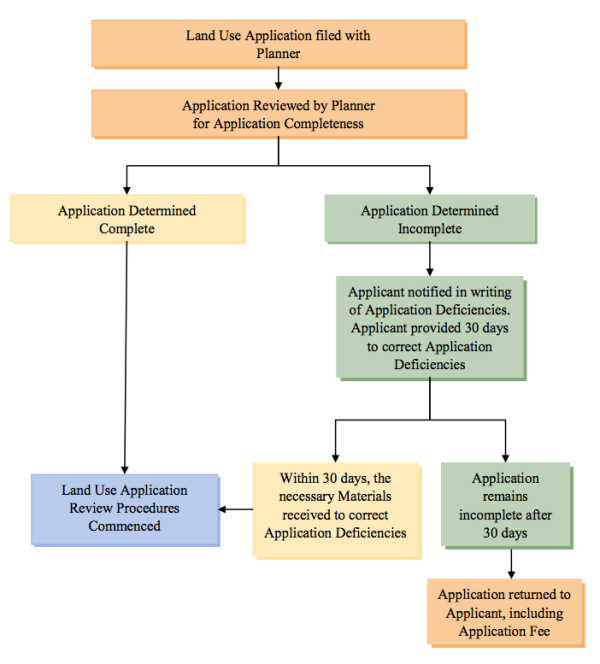
After the receipt of a Land Use Application, the Planner shall determine if the Application is complete (Figure 12-1). If the Planner determines the Application complete, the Application review procedures may be commenced. If the Planner determines that the Application is incomplete, the Planner shall notify the Applicant in writing, identifying the Application deficiencies, and advising the Applicant that no action will be taken by the Land Use Authority, as applicable, until all Application deficiencies have been corrected (Figure 12-1).
FIGURE 12-1 Procedures for Determination of Application Completeness 
If the Applicant fails to correct any and all Land Use Application deficiencies within thirty (30) days from the date of written notification by the Planner, the Application shall be deemed withdrawn and shall be returned to the Applicant by the Planner. Any Application Fees paid shall also be returned to the Applicant.
All Approvals, Permits, or Licenses may be conditioned by the Land Use Authority, as applicable, so that no Approval, Permit, or License is issued, or becomes effective, until all delinquent taxes and charges have been paid to the date of approval.
An Applicant may withdraw a Land Use Application at any time prior to a Land Use Authority decision on the Application. Application fees shall not be refundable if prior to withdrawal:
Amendments to any existing Approval, Permit, or License issued under the authority of the City’s Land Use Ordinances and Building Codes shall be reviewed in accordance with the procedures established for the review of the Approval, Permit, or License in the first instance.
If a Land Use Application is denied for failure to meet the requirements of the Land Use Ordinances and Building Codes, a Land Use Application for all or any part of the same property shall not be considered by a Land Use Authority for a period of at least one (1) year from the date of denial, unless the subsequent Land Use Application is substantially different from the previously denied Application, the prior denial was based upon a mistake of fact, or on a motion duly passed by the Council to act immediately and identifying a valid public purpose.
In order to review information relevant to an Application, a Land Use Authority, the Planner, and/or other City Staff may enter upon any land at reasonable times to make examinations and surveys related to the Application.
The Council shall establish, by resolution, a fee schedule for the processing and review of all Land Use Applications required by the City’s Land Use Ordinances, and designed to recover the actual or anticipated costs for the processing of the Land Use Application, which fee schedule may be amended from time to time by resolution of the Council. The fee schedule for the processing and review of all Land Use Applications may include a Processing Fee and an Application Fee. Processing and Application Fees shall not be required for Land Use Applications initiated by a Land Use Authority.
Use Application Procedures
Land Use Applications and Application review procedures are provided to achieve the purposes of the General Plan and the City’s Land Use Ordinances, including this Ordinance.
A Land Use Application and/or Building Permit Application, as applicable, shall be required for the establishment of all uses, expansion of uses, and construction or modifications for all buildings and structures located within the city, unless exempt, as provided by the Land Use Ordinances or adopted Building Codes. All Land Use and Building Permit Applications shall be presented to the city on the applicable Application(s), provided by the city. The type of Application presented is at the sole discretion of the Applicant.
The Council and/or Planner shall provide Application Forms and may identify submittal requirements and processing procedures for the acceptance and filing of all Applications required by the Land Use Ordinances and adopted Building Codes.
The procedures for any required Approval, Permit, or License shall be initiated by submitting the appropriate Land Use Application to the Planner.
After the receipt of a Land Use Application, the Planner shall determine if the Application is complete (Figure 12-1). If the Planner determines the Application complete, the Application review procedures may be commenced. If the Planner determines that the Application is incomplete, the Planner shall notify the Applicant in writing, identifying the Application deficiencies, and advising the Applicant that no action will be taken by the Land Use Authority, as applicable, until all Application deficiencies have been corrected (Figure 12-1).
FIGURE 12-1 Procedures for Determination of Application Completeness 
If the Applicant fails to correct any and all Land Use Application deficiencies within thirty (30) days from the date of written notification by the Planner, the Application shall be deemed withdrawn and shall be returned to the Applicant by the Planner. Any Application Fees paid shall also be returned to the Applicant.
All Approvals, Permits, or Licenses may be conditioned by the Land Use Authority, as applicable, so that no Approval, Permit, or License is issued, or becomes effective, until all delinquent taxes and charges have been paid to the date of approval.
An Applicant may withdraw a Land Use Application at any time prior to a Land Use Authority decision on the Application. Application fees shall not be refundable if prior to withdrawal:
Amendments to any existing Approval, Permit, or License issued under the authority of the City’s Land Use Ordinances and Building Codes shall be reviewed in accordance with the procedures established for the review of the Approval, Permit, or License in the first instance.
If a Land Use Application is denied for failure to meet the requirements of the Land Use Ordinances and Building Codes, a Land Use Application for all or any part of the same property shall not be considered by a Land Use Authority for a period of at least one (1) year from the date of denial, unless the subsequent Land Use Application is substantially different from the previously denied Application, the prior denial was based upon a mistake of fact, or on a motion duly passed by the Council to act immediately and identifying a valid public purpose.
In order to review information relevant to an Application, a Land Use Authority, the Planner, and/or other City Staff may enter upon any land at reasonable times to make examinations and surveys related to the Application.
The Council shall establish, by resolution, a fee schedule for the processing and review of all Land Use Applications required by the City’s Land Use Ordinances, and designed to recover the actual or anticipated costs for the processing of the Land Use Application, which fee schedule may be amended from time to time by resolution of the Council. The fee schedule for the processing and review of all Land Use Applications may include a Processing Fee and an Application Fee. Processing and Application Fees shall not be required for Land Use Applications initiated by a Land Use Authority.