Permits and Procedures
This Article consolidates and standardizes the City's development approval procedures.
A.
Generally. All procedures for obtaining approvals pursuant to this LDC, and for appealing decisions of the Director or Planning and Zoning Commission, are set out in this Article. Approvals and permits that result in entitlements to develop or use land are called "development orders."
B.
Required Permits and Approvals. Articles 1 through 11 establish the requirements for land development in the City of Centennial. Division 14-2, Required Development Orders, sets out the development orders that are required for land development, and which of the bodies that are described in Article 13, Administrative Bodies, are responsible for deciding whether the required development orders will be issued.
C.
Development Review Process.Division 14-3, Standardized Development Approval Procedures, sets out a standard procedural framework for considering and deciding applications for development orders. Division 14-5, Administrative Processes, and Division 14-6, Public Hearing Processes, sets out the specific requirements for processing each type of application using the standardized approval procedures. Division 14-7, Subdivision Procedures, sets out the process for platting subdivisions.
D.
Amendments of Development Orders.Division 14-4, Amendment of Development Orders, establishes standards for administrative amendments to development orders (issued permits), and for major changes to development orders.
E.
Variances, Appeals, and Interpretations.Division 14-8, Variances, Appeals, and Interpretations, establishes the standards and procedures for variances to the terms of this LDC, appeals from decisions of the Director or the Planning and Zoning Commission, and providing interpretations of this LDC.
F.
Other Procedures.Division 14-9, Miscellaneous Procedures, sets out procedures for granting approval of:
1.
Reasonable accommodations for persons with disabilities;
2.
Regulating plans (which are used to implement the form-based standards for the UC district) which are set out in Division 2-3, Form Standards for UC District;
3.
Planned Unit Developments; and
4.
Legislative rezoning of property.
(Ord. 2025-O-14, §2)
Development orders are required for development in the City of Centennial unless specifically exempted by this LDC. The required development orders are set out in this Division.
A.
Generally. Processing fees are required in order to offset the cost of processing applications for development approval.
B.
Fee Required. No application for development approval shall be determined to be complete pursuant to Section 12-14-307, Completeness Review, unless the processing fee is paid or waived according to subsection D., below.
C.
Fee Amounts. Processing fees shall be established for each permit type by the City Council, which shall establish the fees by resolution.
D.
Fee Waivers. An applicant may submit a written request to the Director for the waiver of all or a portion of fees. The letter shall set forth the extent of the waiver requested and the reasons for requesting the waiver. The Director will review the request and make a recommendation to the City Council. The City Council will approve or deny the request based on a review of the evidence and the recommendation of the Director.
A.
Generally. Administrative development orders are permits that are issued by the Director without a requirement for public hearing.
B.
Administrative Development Orders Established. The administrative development orders required by this LDC are set out in Table 12-14-203, Administrative Development Orders. Other permits may also be required by State or Federal law, or the building code. In addition, permits for activities in public rights-of-way are required by the Centennial Municipal Code.
(Ord. 2023-O-10 §7; Ord. 2024-O-07 §5; Ord. 2024-O-08 §6; Ord. 2024-O-14 §68)
A.
Generally. Public hearing development orders are permits that are issued by the City after compliance with the requirements of this LDC is determined at a public hearing.
B.
Public Hearing Permits Established. The public hearing development orders that are required by this LDC are set out in Table 12-14-204, Public Hearing Development Orders. Other development permits may also be required by City Ordinance, State or Federal law, the building code, SEMSWA, or applicable water and sanitation district. Permits for activities in public rights-of-way are required by the Centennial Municipal Code.
(Ord. 2024-O-07 §6; Ord. 2024-O-08 §7; Ord. 2024-O-14 §69; Ord. 2025-O-14, §3)
A.
Generally. Effective with the adoption of these Regulations, all development shall be required to apply for a floodplain determination prior to beginning any work, for the sole purpose of determining whether, and the extent to which, the floodplain regulations of Article 7, Open Space, Floodplain Management, and Environmental Quality, restrict or regulate development on the applicant's property.
B.
Building Permits.
1.
Development that requires a building permit shall obtain this determination from the Floodplain Administrator in connection with the building permit application process.
2.
All other development shall obtain this determination from the Floodplain Administrator.
C.
Fees. All persons obtaining a floodplain determination shall pay the fee established by SEMSWA for that service in addition to such other fees as may be required in the processing of the particular development application with which the Floodplain Determination is associated.
D.
No City Liability. A floodplain determination is only intended to guide the City of Centennial in its application of the floodplain regulations and cannot be relied upon for any other purpose. Property owners who wish for a reliable determination of whether their property is affected by the floodplain or exposed to flood risks must obtain their own determination from qualified professionals. No City employees are authorized to make floodplain determinations that may be relied upon by any person for any purpose other than a determination of the extent to which the floodplain regulations shall restrict or regulate development on parcels of property.
A.
Applicability. All development proposed within a floodplain and all development constructed, installed, commenced, improved or maintained within a floodplain (to the extent permitted by this LDC), is required to obtain a Floodplain Development Permit from the Floodplain Administrator in accordance with the procedures established in this Section, and the applicant for approval of such development shall pay the fee established by the City Council or SEMSWA.
B.
When Required. For any disturbance of the floodplain, a floodplain development permit shall be obtained from the Floodplain Administrator before start of construction or the beginning of development within any floodplain. The floodplain development permit is required prior to issuance of building permit, a street cut or right-of-way use permit, a grading permit, and any other development, use or change of the use of land located in the floodplain. The floodplain development permit is required in addition to other permits or review processes, which may be associated with an underlying zone district. All activities, regardless of impact, are required to be permitted.
C.
Floodplain Development Permit Requirements. Sufficient information must be provided with a floodplain development permit application to determine the impact of the proposed activities within the floodplain. At a minimum, the following will be required:
1.
Floodplain Delineation and Mapping. Accurate mapping that shows all of the applicable floodplain delineations that affect the property. Base flood elevation information, if available, must be shown. Effective/existing and proposed delineations are required at a minimum. For floodplains that do not have base flood information available, the applicant may need to provide a hydraulic analysis.
2.
Description and Drawings of Activities. The permit application should provide a complete description and applicable drawings of the activities that are proposed. The drawings should include an accurate representation of the location and extent of the proposed floodplain activities. Construction drawings, or other representation of the work to be completed, must be provided.
3.
Engineer's Certification of No Impact. If there is no impact to the floodplain from the proposed development then the application must provide a certification by a registered Colorado Professional Engineer of no impact of the proposed activity with regard to the extents of the floodplain and the base flood elevation.
4.
Floodplain Easement. Evidence that the floodplain areas of the property are contained within a floodplain easement must be provided. If the property is not within a designated floodplain easement, one may be required to be dedicated prior to final approval of the floodplain development permit. If the proposed activity modifies the existing floodplain and results in additional property being placed within the floodplain, additional easements will be required. It will be the applicant's responsibility to provide this easement, and to obtain this easement from other property owners when affected.
5.
Floodplain Modification Study (when applicable). If it is determined that the proposed activities will modify and/or impact the existing SFHA a floodplain modification study certified by a registered Colorado Professional Engineer will be required prior to approval of the floodplain development permit. The scope and extent of this study will be in accordance with the mapping designation of the floodplain and determined by the Floodplain Administrator. For floodplain modifications that require FEMA approval, an approved CLOMR will be required prior to the issuance of the floodplain development permit.
6.
GESC Report and Plan. For floodplain activities that involve grading or land disturbances, an approved GESC report and plan will be required prior to approval of the floodplain development permit.
7.
LOMR Collateral. For projects where there is a significant floodplain modification including a LOMR, then collateral in the appropriate amount to guarantee that applicant's performance of the permit will be required.
8.
Additional Information. The Floodplain Administrator may also require any additional information as specified in the SEMSWA Stormwater Management Manual.
D.
Standards.
1.
The Floodplain Administrator shall review all floodplain development permits to determine whether they comply with the standards set out in Division 7-2, Use of Designated Open Space and Division 7-3, Floodplain management and Floodplain Damage Prevention.
2.
The Floodplain Administrator shall review all floodplain development permits to determine if the proposed development impacts the floodplain. Permits shall be granted or denied based on the following criteria:
a.
If it is determined that there is no adverse impact and the development is not a building, then the permit shall be granted with an Engineer's Certification of No Impact from a registered Colorado Professional Engineer.
b.
If it is determined that there is an impact, then technical justification (i.e., a Floodplain Modification Study) for the proposed development is required following the SEMSWA Stormwater Management Manual and associated checklists.
c.
If the proposed development is a structure, then the provisions of Section 12-7-304, Provisions for Flood Hazard Reduction (Standards) apply.
d.
If a CLOMR is required, the CLOMR application must be accepted by FEMA prior to permit approval.
e.
If a LOMR is required to remove property from the floodplain prior to development, the LOMR must be accepted by FEMA and through the appeal period prior to permit approval.
3.
At the time of issuance of building permits, the applicant shall certify that the proposed structure(s) are outside the floodplain as outlined in Section 12-7-304, Standards for Flood Hazard Reduction.
4.
Building permits shall not be issued for any new structures within the boundaries of the floodplain.
5.
Building permits for the renovation or substantial improvement of existing structures within the floodplain shall not be issued unless it is shown through certification (Elevation Certificate) that the structure is not in the floodway, meets freeboard criteria and the footprint within the floodplain has not increased.
E.
Other Permits and Approvals. All necessary state, local and federal permits shall be secured before building permits will be issued.
F.
Violations. Whenever a violation of these regulations has occurred, may occur, or is threatened, the Director shall be responsible for placing a temporary or permanent hold on further development orders, permits, approvals and actions (including building permits, rezoning actions, subdivision actions, grading permits, and the like) to the extent necessary to prevent or remedy the violation, and for notifying affected City departments of this action. The hold shall remain in place until the property owner complies with these Regulations.
A.
Generally. Applications for development orders may require the provision of public improvements to serve the proposed development or land on which development is to occur, pursuant to the requirements of this LDC.
B.
Public Improvements Determination. The City Manager or his or her designee shall determine whether the dedication, acquisition, relocation, installation or construction of public improvements shall be required for a particular development or property based on the standards set out in Article 10, Dedications, Fees-in-Lieu, and Public Improvements.
C.
Public Improvement Agreement. If the provision of public improvements is required, the applicant (and landowner, if different) shall be required to enter into a public improvement agreement in a form approved by the City Attorney and executed by the City Manager or his or her designee.
1.
Terms. The public improvement agreement shall identify the public and private improvements required to be constructed, and shall provide assurances that the necessary public improvements will be constructed to the City's established standards in a timely manner and subject to applicable warranty periods. Except as otherwise agreed by the City, all mortgagees shall be required to subordinate their liens and interest in the property to the covenants and the restrictions of the public improvement agreement.
2.
Phasing. The public improvement agreement may, if approved by the City Manager or his or her designee, provide that the installation, construction, or reconstruction of public improvements be in phases. Any phase of development approved through the public improvement agreement must be an integrated, self-contained project consisting of all public improvements necessary to serve the portion of property to be developed as part of such phase. The City Manager may impose reasonable conditions on the phasing of development in order to preserve the integrity of the development or the public health, safety and welfare of the community and adjacent properties.
3.
Security. The public improvement agreement shall require the applicant to submit financial security for the required public improvements in accordance with the provisions of the public improvement agreement and in an amount and form sufficient to adequately ensure timely completion of the public improvements in accordance with the City's adopted codes, ordinances, regulations and standards. Financial security shall be provided to the City prior to and as a condition of the issuance of a development order or permit.
D.
Construction Plans. Prior to issuance of any development order or permit, construction plans and specifications must be submitted to the City for review and approval. Construction of any public or private improvements shall not commence until the appropriate plan approvals and development orders or permits have been obtained from the City in accordance with this LDC and all other applicable City codes, ordinances and regulations. Cost estimates to be used for purposes of determining the required financial security for the required public improvements shall be based upon final construction plans approved by the City. The public improvements must be constructed in accordance with the construction plans approved by the City.
A.
Generally. The standardized approval procedures of this Division apply to all applications for development approval that are set out in Section 12-14-203, Administrative Development Orders and Section 12-14-204, Public Hearing Development Orders.
B.
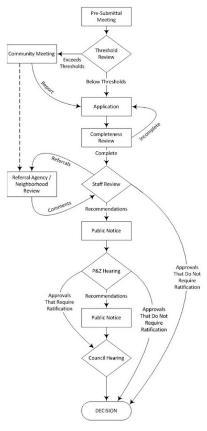
Development Approval Process. In general, the approval procedures set out in this Division are undertaken in sequence until the application is considered and decided by the decision-maker identified in Section 12-14-203, Administrative Development Orders, or Section 12-14-204, Public Hearing Development Orders. Figure 12-14-301, Development Review Flowchart, illustrates the general flow of applications for development approval through the review process, and is provided for illustrative purposes only.
(Ord. 2024-O-08 §8)
A.
Generally. Ex parte communications are communications between applicants or others (including, but not limited to, City residents) and Planning and Zoning Commissioners and/or City Council members about the merits of an application for development approval or appeal outside of a noticed public hearing. It is the policy and practice of the City of Centennial to decide applications only on the merits presented in the application, in on-record public comments, and at public hearings (if public hearings are required). Therefore, ex parte communications are not allowed.
B.
Timing. The prohibition on ex parte communications begins on the date of application and ends when the appeal period for an issued development order has expired.
C.
Inadvertent Communications. It is not always possible to prevent ex parte communications. Planning and Zoning Commissioners and City Council members shall not privately discuss the merits of a pending application or appeal. If a communication is received outside of the record (e.g., it is not in the application, agency comments, or public comments, nor was it presented at a noticed public hearing) then the member shall disclose the communication, including the speaker and the substance of the communication, on the record of the public hearing before the application is heard. The decision-maker or recommending body must base its decision only on the evidence presented on the record. The contents of the ex parte communication shall not be considered part of the record for decision-making unless the information in the communication is also presented at the hearing (other than through the required disclosure).
A.
Generally.
1.
A pre-submittal meeting is required for all applications for development approval except applications for building permits for single-family detached dwellings or two-family dwellings, residential accessory buildings or structures (excluding ADUs), and signs. At the pre-submittal meeting, the responsible official and other members of City Staff, as appropriate, will meet with the applicant to review preliminary materials, identify issues, and advise the applicant regarding which applications and approvals will be required from the City, what information will have to be provided, and what fees will be due.
2.
Informal meetings may be scheduled prior to a pre-submittal meeting, at the discretion of the applicant and the Director. Such meetings are recommended prior to the development of site plans and plats.
B.
Conference Logistics.
1.
The Director is authorized to establish a regular schedule for pre-submittal meetings.
2.
Pre-submittal meetings may be conducted in person or by telephone, by agreement among the applicant and the Director.
C.
Meeting Materials.
1.
The applicant shall bring to (or submit prior to) the pre-submittal meeting sufficient supporting materials to explain:
a.
The location of the project;
b.
The proposed uses (in general terms);
c.
The proposed arrangement of buildings, parking, access points, open spaces, and drainage facilities (including water quality and stormwater detention facilities);
d.
The relationship to existing development;
e.
Generally, the presence of natural resources, open water, floodplains, and floodways on the parcel proposed for development;
f.
Any other conditions or items that the applicant believes are relevant to the processing of the application.
2.
The responsible official may request that the applicant bring completed application forms (in draft form) for the types of permits being sought.
(Ord. 2024-O-03 §8)
A.
Generally. Threshold review is required in order to determine whether an application for development approval will require a community meeting pursuant to Section 12-14-305, Community Meeting. However, nothing in this Section shall be interpreted to waive standard notice requirements for applications that do not meet the thresholds.
B.
Timing of Threshold Review. The Director shall conduct a threshold review determination at the pre-submittal meeting.
C.
Thresholds. A community meeting shall be conducted pursuant to Section 12-14-305, Community Meeting, if:
1.
The application is for a Site Plan for New Development or Redevelopment, as set forth in Section 12-12-402, Sliding Scale Compliance Requirements; or
2.
The application is for a Site Plan on a parcel proposed for development within 200 feet of a residential zone district and the development involves:
a.
Expansion that results in an increase of 30 percent and up to 50 percent of the existing Building Gross Floor Area on a Parcel Proposed for Development; or
b.
Major Expansion of Parking Lots, Circulation, and Vehicular Infrastructure, as set forth in Section 12-12-402, Sliding Scale Compliance Requirements; or
3.
The application is for one or more of the following application types, except for Administrative or Minor Amendments to these applications:
a.
Major amendment of a Planned Unit Development; or
b.
New Regulating Plan, including Major Amendment of a Regulating Plan;
c.
Rezoning, including rezoning to a Planned Unit Development; or
d.
Conditional Use Permit/WCF Conditional Use Permit.
(Ord. 2024-O-08 §9; Ord. 2025-O-03 §9)
A.
Generally. If the thresholds established by Section 12-14-304, Threshold Review, are met, then the applicant shall conduct a community meeting pursuant to this Section. A community meeting shall be held between the pre-submittal meeting and the submittal of the application.
B.
Purposes.
1.
The purpose of the community meeting is to inform the affected neighborhoods about the proposed development and seek comments about its design and potential impacts on the neighborhood which could reasonably be mitigated.
2.
The purpose of citizen participation is:
a.
To educate and inform City residents of pending development proposals in and near their neighborhood;
b.
To encourage applicants to pursue early and effective communications with the affected residents in conjunction with applications, giving the applicant an opportunity to understand and attempt to mitigate any documentable adverse impact of the proposed project on the adjoining community;
c.
Provide citizens and property owners a forum to work together to resolve potential concerns at an early stage of the process; and
d.
Facilitate ongoing communication between the applicant, interested citizens and property owners, the Director, and City officials throughout the application review process.
3.
Community meetings are intended to be forums in which the applicant and City residents work together in good faith. However, they are not required to generate complete consensus on all aspects of the applications, nor to supplant or add to the standards of this LDC.
C.
Applicability. This Section applies to any application that meets a threshold established by Section 12-14-304, Threshold Review.
D.
Notice of Meetings.
1.
Required Notice to Registered Neighborhoods and Adjacent Property Owners. Notice of a community meeting shall be provided to CenCON, registered neighborhoods within the threshold distances established by Section 12-14-304, Threshold Review, and adjacent property owners within two hundred feet (200) of the parcel proposed for development (measured from lot line to lot line). For wireless communication facility permits in the public right-of-way, required notice shall be sent to adjacent property owners within 200 feet of the leased or licensed area. The City is entitled to rely on the registration information provided by the neighborhoods for purposes of preparing any notices or otherwise contacting neighborhood associations. Accordingly, neighborhoods that do not provide current registration information may not receive notice of community meetings.
2.
Timing of Notice. Notice must be provided not less than two weeks, and not more than four weeks, prior to the date of the community meeting.
3.
Courtesy Notice. As a courtesy, the City shall endeavor to send a notice of community meetings to any occupants or tenants of adjacent properties required to receive notice pursuant to Section (D)(1) above. However, failure to either send or receive such a courtesy notice shall not constitute grounds to challenge or invalidate the holding or results of any community meeting.
E.
Conduct of Meetings.
1.
Community meetings shall be conducted according to a meeting plan approved by the Director, and at least one Community Development staff member shall participate in a community meeting. Notice of the community meeting shall be prepared by the City per the requirements of Section 12-14-305(D), Notice of Meetings.
2.
The applicant's materials for a community meeting shall include all of the following information:
a.
The address/location of the Subject Property;
b.
Contact information for the applicant and/or developer;
c.
Contact information for the property owner of the Subject Property;
d.
The acreage and current zone district of the Subject Property, and if rezoning, to which zone district;
e.
A description of the proposed use(s);
f.
The approval process required for the application;
g.
A description or elevation drawings of the existing or proposed building(s), including height, square footage, and building materials;
h.
A description or conceptual plan that indicates the existing or proposed landscaping and buffering within and along the perimeter of the Subject Property;
i.
A description or conceptual plan that indicates how vehicles will access the Subject Property and where parking will be provided;
j.
A description or conceptual plan that indicates how pedestrians will access the Subject Property and the existing or proposed building(s) within the Subject Property;
k.
A description or conceptual plan that indicates how stormwater will be managed, if required;
l.
A description of potential traffic impacts and traffic mitigation measures;
m.
Information regarding when the applicant or developer anticipates beginning site construction, if applicable; and
n.
Any other relevant information determined by the applicant or Director which community meeting participants may find pertinent to the proposed development.
Required community meeting materials may be modified by the Director upon a finding of inapplicability.
3.
Participants in the meeting shall be invited to provide contact information on a sign-in sheet or by other means approved by the Director and shall be notified that providing contact information will give them the opportunity to provide formal comments on the application at a later date.
F.
Community Participation Report. The applicant shall include a written Community Participation Report on the results of their citizen participation effort, which shall be reviewed and confirmed by the Director. The Community Participation Report will be attached to the Director's recommendation on the application. At a minimum, the Community Participation Report shall include the following information:
1.
Dates and locations of all meetings where residents were invited to discuss the applicant's proposal;
2.
Copies of the sign-in sheets and/or attendance summary;
3.
A summary of concerns or questions expressed by participants, including:
a.
How the applicant has addressed the concerns or questions identified; and
b.
A statement regarding concerns or questions that cannot or should not be addressed and why they cannot or should not be addressed.
4.
If the applicant proposes to conduct additional meetings, a proposed schedule for notices, meetings, and additional Community Participation Reports.
(Ord. 2024-O-08 §§10—12)
A.
Generally. Every application for development approval required by this LDC shall be submitted on a form approved by the Director, along with the corresponding application fee. Applications shall include electronic versions of all attachments in a format approved by the Director.
B.
Forms.
1.
The responsible official shall promulgate and periodically revise forms for each type of application required by this LDC.
2.
Application forms shall include the specific information that is required to process each type of application. The specific information requirements shall be established and periodically revised by the Director, and have the purpose of facilitating:
a.
The evaluation of applications for compliance with the standards of this LDC; and
b.
The administration of this LDC.
C.
Schedule. The Director is authorized, but not required, to establish regular intake days for any or all classifications of applications for development approval, except appeals.
A.
General. Within five business days after an application is submitted, the Director shall review the application to verify that it is complete.
B.
Incomplete Applications.
1.
Incomplete applications shall be returned to the applicant, along with any fee included with the application, with a written explanation that describes in general terms the materials that must be submitted in order to complete the application.
2.
An application that does not include the applicable processing fee shall not be considered complete.
3.
Incomplete applications are not considered filed.
C.
Complete Applications. Complete applications shall be processed according to the applicable procedures of this Article.
D.
Waiver of Application Requirements. The Director may waive any of the above requirements, except application fees, if it is obvious that they do not relate to the processing of the application for which the waiver is requested.
A.
Generally. It is understood that applications for development approval will be diligently pursued by the applicant. This section is intended to extinguish applications that become stale due to inaction by the applicant.
B.
Expiration of Stale Applications. When an action by the applicant is required for further processing of an application (for example, if revisions are requested after agency referrals), the application shall become void six months after the date that the action is requested if the applicant either fails to take action or fails to request an extension of time pursuant to subsection C., below.
C.
Extension of Time. The time for expiration of an application may be extended by up to six additional months upon written request of the applicant before the end of the period set out in subsection B., above.
A.
Generally. Upon determination that an application is complete, the Director shall cause the application to be reviewed for technical compliance with all applicable requirements of this LDC, as follows:
1.
Appropriate City staff shall review the application;
2.
The application shall be promptly referred to applicable referral agencies for review and comment pursuant to Section 12-14-310, Referrals; and
3.
Participants in community meetings who provided contact information on sign-in sheets shall be notified of the application, provided with an opportunity to receive an electronic version of the application or review the application at the Centennial Civic Center, and given 21 days from the date of notice to provide review and comment.
B.
Recommended Revisions.
1.
The Director shall provide comments from City staff, referral agencies, and community meeting participants to the applicant, who shall revise and resubmit the application with appropriate changes. The Director may refer the resubmittal to referral agencies again if the changes substantially affect the interests of the agency in ways not anticipated by the agency's original comments (or lack thereof), or require the agency's technical expertise for adequate review.
2.
The resubmittal shall not require an application fee unless both of the following conditions are met:
a.
The revisions are inappropriate or incomplete; and
b.
Repeated failure to address comments requires more than three rounds of revisions.
C.
Administrative Recommendation or Decision. Promptly after submittal of a complete application that addresses City, referral agency, and community comments (if provided):
1.
If the application is for an administrative development order, the Director shall approve, approve with conditions, or deny the application, as appropriate. Sign permits shall be decided within five business days of the date of submittal.
2.
If the application is for an administrative development order that requires ratification, the Director shall approve, approve with conditions, or deny the application, as appropriate, and decisions of approval or approval with conditions shall be placed on the next available consent agenda of the Planning and Zoning Commission.
3.
If the application is for any other type of development order, the Director shall make a recommendation regarding the application and forward the recommendation to the next body that will consider it for further recommendation or approval. The recommendation shall include the comments of the referral agencies (including those of participants in community meetings, if applicable), and any community participation report provided pursuant to Section 12-14-305, Community Meeting.
D.
Meeting Logistics.
1.
If the application is for a public hearing development order, the Director shall set the application on the next available agenda of the next body that will consider the application, consistent with the legal requirements for public notice.
2.
The Director shall coordinate with recommending and decision-making bodies to fix reasonable times for hearings.
3.
The Director shall notify the applicant regarding the time and place of the public hearings.
A.
Generally. As part of the review process, referral agencies are notified and have the opportunity to respond in writing. The applicant may be required to pay any fees assessed by these referral agencies in advance of their review. This referral period is 21 days, which can be extended by up to 30 additional days by mutual consent of the applicant and the Director. Failure of an agency to respond within the prescribed time period (or extended period) shall indicate consent by that agency to the contents of the application.
B.
Parcels Proposed for Development in an Airport Influence Area. If the parcel proposed for development is within an Airport Influence Area (see Division 3-9, Airport Influence Area), then all applications for development approval shall be referred to the airport operator for review and comment at the time the proposal is referred to other agencies.
A.
Generally. Public notice of public hearings required by this LDC shall be provided as required by Table 12-14-311, Required Notice.
B.
Technical Requirements for Notice. All notices shall describe the action proposed to be taken and the date, time, and place of the public hearing. In addition, the following requirements apply based on the type of required notice:
1.
Posted Notice.
a.
Signs shall be of a size and design established by the Director, which shall be readily visible to passersby.
b.
A minimum of one sign along each public thoroughfare bordering the property that is subject to the application shall be required. The Director may require additional signs at his or her discretion to provide adequate notice to the public of such application.
2.
Publication Notice. Where publication is required, notice shall be published by posting on the City's official website. Time requirements are based on the first day of notice is posted.
3.
Mailed Notice. Mailed notices shall be sent by the City via First Class mail at the applicant's expense.
(Ord. 2024-O-08 §13; Ord. 2024-O-14 §70; Ord. 2024-O-17 §§5, 6; Ord. 2025-O-14, §4)
A.
Generally. All public hearing approvals require a public hearing before the Planning and Zoning Commission, City Council, or Hearing Officer (see Section 12-14-204, Public Hearing Development Orders).
B.
Hearing Procedures. The Planning and Zoning Commission, City Council, and Hearing Officer shall adopt rules of procedure for the conduct of public hearings. The following general procedures shall be reflected in the adopted rules of procedure.
1.
Any person may appear at a public hearing, submit evidence, and be heard.
2.
If a speaker represents an organization, the body conducting the hearing may request written evidence of that person's authority to speak on behalf of the group in regard to the matter under consideration.
3.
Persons appearing at a public hearing shall identify themselves and state their address and similar information about any organization they represent.
4.
Citizens, applicants, and the City shall have the right to present expert witnesses.
C.
Decision or Recommendation.
1.
If the hearing is before the Planning and Zoning Commission, the Planning and Zoning Commission shall, as required by Section 12-14-204, Public Hearing Development Orders:
a.
Approve the application;
b.
Approve the application with conditions;
c.
Deny the application;
d.
Continue the hearing on the application; or
e.
Make a corresponding recommendation to the City Council on the application.
2.
If the hearing is before the City Council or Hearing Officer, the City Council or Hearing Officer shall:
a.
Approve the application;
b.
Approve the application with conditions; or
c.
Deny the application.
d.
Continue the hearing on the application; or
e.
Refer the application back to the Planning and Zoning Commission for further review and recommendation.
(Ord. 2024-O-08 §§14, 15; Ord. 2025-O-06 §17)
A.
Continuances. Requests for continuance of any proceeding called for herein may be granted at the discretion of the body holding the public hearing. If granted, the applicant shall pay all additional costs associated with the rescheduling of the proceeding.
B.
Withdrawal. Any application may be withdrawn, either in writing or on the record during the proceeding before the recommendation or decision is made.
A.
Generally. It is the policy of the City of Centennial not to hear successive applications for the same approval after an application is denied. The limitations of this Section prevent the consideration of successive applications.
B.
Time Required Between Substantially Similar Applications. The City shall not accept any application that is substantially similar to an application that was denied within the period set out below:
1.
Generally. 12 months shall elapse between the date an application is denied and the date a substantially similar application is filed.
2.
Rezonings. Rezonings follow the general rule of subsection B.1., above, except that if substantially similar rezoning applications are denied twice, two years shall elapse from the last date of denial before a new substantially similar application is accepted for processing.
C.
Appeal and Waiver of Restrictions.
1.
The Director's determination that an application is substantially similar to a denied application is subject to administrative appeal.
2.
In the alternative to an appeal, the applicant may seek a waiver of the successive application rules from the City Council, which may grant the waiver for good cause shown.
A.
Generally. All development orders except building, sign, and fence permits, shall be recorded as provided in this Section.
B.
Plats. Approved plats are not effective until they are recorded in the Office of the Arapahoe County Clerk and Recorder.
C.
Documentation.
1.
Within 60 days of approval of a development order, unless stated otherwise in such approval, the applicant shall submit:
a.
A photographic mylar or equivalent of the approved site plan or plat, which shall be ready for recordation except for the signatures of the Director. An original drawing in black ink on mylar is also acceptable.
b.
All required documentation, recordation fees, and a certificate of taxes paid;
c.
A warranty deed for off-site City land dedication, if required as a condition of approval of the plat.
d.
Certification that the owner of the property is the true owner and consents to the subdivision of the property.
e.
For subdivision plats, an address plat mylar in accordance with Section 12-14-705, Address Plat.
2.
If required by the development order, the applicant shall submit an executed public improvement agreement on a form approved by the City Attorney and terms approved by the City Manager. If the public improvement agreement is required, no development order or building permit shall be issued until the document is received and executed by the City.
D.
Execution and Recording. The Director shall cause plats to be executed and recorded within 30 days of submittal of all of the documentation that is required by subsection C.1., above. Development agreements shall be recorded upon execution by the City Manager.
A.
Generally. The City shall have the authority to inspect work and materials furnished as part of the work associated with construction of the public improvements. Inspections made by the City are for the sole benefit of the City and do not relieve the contractor, owner or developer of any obligations or liabilities.
B.
Effect on Certificate of Occupancy. Except as otherwise agreed by the City, no certificate of occupancy for any habitable structure shall be issued until all required public improvements have been completed and finally accepted for maintenance and/or ownership by the City or other applicable public agency.
Editor's note— Ord. 2024-O-08 §16, adopted August 20, 2024, repealed §12-14-401, which pertained to administrative amendments and derived from Ord. 2021-O-13 §§38—41.
A.
Generally. This section applies to any change to a development order that does not qualify for an administrative amendment pursuant to Section 12-14-602, Site Plans, or Section 12-14-903, Planned Unit Developments. Such changes are considered "major changes" for the purposes of this Section.
B.
Required Approval. A major change requires approval in accordance with Section 12-14-203, Administrative Development Orders or Section 12-14-204, Public Hearing Development Orders.
C.
Application Materials.
1.
A major change requires resubmittal of the original documents. The Director may waive any of the original submittal items if they do not affect the changes to the application.
2.
When possible, the development standards should appear in a chart format comparing the approved and proposed standards.
(Ord. 2021-O-13 §42; Ord. 2024-O-08 §17)
A.
Zoning Clearance. Zoning clearance is an administrative procedure in which the Director verifies that an application for development approval of a permitted or limited use, or a building or structure that is permitted without site plan approval, complies with the requirements of this LDC. Zoning clearance permits may be issued simultaneously with building permits or other required permits.
B.
Fence Permits. Fence permits are administrative permits that are used to authorize the construction and repair of fences or garden walls when any of the following activities are involved:
1.
Any part of the fence or garden wall is replaced with different materials (e.g., wood is replaced with masonry); or
2.
The fence or garden wall is reconfigured in any way; or
3.
The height of the fence or garden wall is increased.
C.
Sign Permits. Sign permits are an administrative procedure in which the Director verifies that an application for approval of a sign complies with the requirements of this LDC or an approved sign design program. Sign permits may be issued simultaneously with building permits or other required permits.
GESC permits are required for all land disturbing activities, prior to the disturbance. The permits are issued by SEMSWA according to the criteria of the GESC Manual. See Section 12-11-403, Grading, Erosion, and Sediment Control Manual.
A.
Generally. A floodplain development permit is required for all development within a floodplain area. It is issued by SEMSWA.
B.
Applications. Applications shall be on a form approved by the Floodplain Administrator.
C.
Referrals. All applications for floodplain development permits shall be referred to SEMSWA.
A.
Generally. The Director may require a plat be accompanied by a site plan to demonstrate compatibility between the plat and layout of the parcel proposed for development. The site plan may be approved either after or concurrently with the plat. Site plans may require approval by the Planning and Zoning Commission (see Section 12-14-602, Site Plans) or Director (pursuant to Subsection B., below), but plats are approved by the Director.
1.
Site plans establish the layout of the following features on the parcel proposed for development:
a.
Infrastructure (including but not limited to access, street rights-of-way, potable water lines, sewer lines, and stormwater facilities);
b.
Utility easements;
c.
Drainage systems;
d.
Open spaces;
e.
Lot lines (if the site is being subdivided for the purposes of ownership); and
f.
In the case of nonresidential, mixed-use, and multifamily development:
i.
Landscape areas;
ii.
Building pads;
iii.
Service areas; and
iv.
Parking areas.
2.
Plats are used to describe land ownership and easement locations. They indicate individual lots for development, areas dedicated for rights-of-way, easements, and servitudes, and areas set aside for common open space.
B.
Administrative Approval.
1.
Site plans may be administratively approved by the Director pursuant to the site plan approval standards set forth in Section 12-14-602(D), Approval Standards, if:
a.
The Parcel(s) Proposed for Development is 200 feet or more from a residential zoning district boundary in the City and the site plan is for New Development or Redevelopment, as set forth in Section 12-12-402, Sliding Scale Compliance Requirements; or
b.
The site plan is for any type of improvement, other than New Development or Redevelopment, as set forth in Section 12-12-402, Sliding Scale Compliance Requirements; or
c.
They implement an approved Master Development Plan or Preliminary Development Plan that has not been converted, sunsetted, or abandoned; or
d.
The City Council delegated authority to the Director to administratively approve pursuant to a valid development agreement.
C.
Application Requirements. Applications for approval of a site plan shall be on a form approved by the Director. A Submittal Requirements Matrix is available from the Community Development Department outlining the complete list of submittal items and the proper number of documents. Other submittal requirements may be required based on the Community Development Department review. A site plan application must include the following information:
1.
A Site Plan Exhibit.
2.
Name of proposed use or development.
3.
Sworn proof of ownership and a notarized letter of authorization from the landowner permitting a representative to process the application.
4.
The land area and legal description.
5.
The proposed land use and the area of each use in square feet.
6.
A chart comparing all of the regulations and requirements of the proposed development with those of the zoning district for proposed use(s), building heights, minimum lot area, lot width, setbacks, street frontage, building coverage, lot area proposed for development, open space ratio and/or landscape surface ratio (LSR), scale, gross floor area, gross floor area ratios, setbacks, and density.
7.
The existing zoning of the property.
8.
The zoning and residential density of all adjacent properties.
9.
Public and private utility service lines and/or main lines with appurtenances.
10.
Title certificate or abstract of titles covering all lands to be conveyed to the City.
11.
Treasurer's Certificate of Taxes due.
12.
If the application involves public improvements:
a.
Preliminary construction plans for the proposed public improvements including street plan and profile sheets, storm drainage improvements plans and other improvements, prepared in accordance with the Roadway Design & Construction Standards Manual.
b.
A preliminary pavement design report, prepared in accordance with the Roadway Design & Construction Standards Manual.
13.
A Traffic Study prepared in accordance with the City of Centennial Guidelines for Traffic Impact Studies, if required by Section 12-10-202, Traffic Studies.
14.
Applicable notes and certifications approved by the City Attorney that regulate the development (Airport Influence Area note, off-site improvements note, etc.).
15.
Signature block for the Director and Planning and Zoning Commission chair.
16.
A material board providing examples of all exterior materials of all proposed Buildings.
17.
If the application is for a Site Plan for new development or redevelopment as defined in Table 12-12-402, Sliding Scale Compliance Requirements: a Digital Architectural Scaling Model depicting the proposed Building or Buildings in three dimensions, in a file format approved by the Director.
D.
Site Plan Expiration.
1.
Expiration. A site plan shall expire and be of no further force and effect three (3) years following the date of Director approval or through the establishment of vested property rights unless, prior to the date of expiration: (1) A building permit(s) is issued and construction has been diligently pursued towards completion of the project, or (2) Approval has been extended in accordance with subsection 2 below.
2.
Extension. Prior to the expiration of a site plan, a one (1) year extension of the plan may be authorized by the Director upon a written request by the property owner in accordance with applicable procedures and application fees. There is no limit to the number of one (1) year extensions that may be requested or granted. An extension may be granted if a review of the site plan shows that no major changes in the City's development or zoning regulations or in the development pattern of the surrounding properties has occurred, as determined by the Director. If a site plan expires, no further development of the property may occur until a new application is submitted, reviewed and approved in accordance with this LDC and subject to all application and processing fees.
(Ord. 2021-O-13 §43; Ord. 2024-O-05 §33; Ord. 2024-O-08 §§18—20)
Applications for temporary use certificates are issued by the Director upon a finding that a permitted temporary use complies with the requirements of this LDC.
A certificate of occupancy is issued by the Chief Building Official after a zoning clearance has been issued and the Chief Building Official determines that all Building Code requirements for issuance of a certificate of occupancy have been met. The certificate of occupancy certifies that occupancy of the building is permitted.
A.
Intent and Purpose. This Section creates a process for the issuance of a Public School Development Permit. Issuance of a Development Permit will authorize a local exemption for public schools from provisions of the LDC that may restrict the location of public schools and provisions of the LDC that may govern the physical design of school buildings and school building facades. Through the Public School Development Permit process, the City will conduct a review of certain limited elements of a proposed new public school, or the redevelopment or expansion plan for an existing public school, to ensure that the public school will not unreasonably and adversely impact the health, safety, and welfare of the City in terms of the following matters of concern:
Matters of Concern:
•
Vehicular traffic impacts on public streets serving the public school;
•
Pedestrian or bicycle transportation;
•
Parking impacts on surrounding properties due to parking lot location or inadequate capacity of on-site parking for school purposes;
•
Vehicular traffic conflicts on public streets resulting from the location and capacity of loading and unloading areas within the school site;
•
Exterior lighting and noise impacts upon adjacent properties and streets;
•
Size and location of signs including illuminated signs and electronic message signs; and
•
Drainage impacts on adjacent properties.
B.
Applicability and Enforcement.
1.
This Section 12-14-507 applies to the following forms of development undertaken on property owned by a public school as defined by Article 16 of the LDC.
a.
Any creation or development of a new public school on property owned by a public school district; and
b.
Any redevelopment or expansion of an existing public school.
Compliance with this section 12-14-507, and the issuance of a School District Development Permit or a Finding of No Impact, will exempt a proposed new development, redevelopment, or expansion of a public school from restrictions imposed by the applicable zone district and any requirements imposed on the design or façade of a public school building.
2.
The Director is authorized to administratively issue a Finding of No Impact concluding that a public school redevelopment or expansion proposal for an existing school (but not for a new public school) will not substantially affect or impact any one or more Matters of Concern stated in Section A above. The administrative review and determination shall require that the school district provide such information the Director deems necessary to understand the full scope and extent of the proposed redevelopment or expansion including a written description of the project and site plans and illustrations. The Director's Finding of No Impact shall exempt the proposed redevelopment or expansion of an existing school from the requirements of this Section 12-14-507 as to those matters determined by the Director to have no impact. Failure to conform with the proposal for redevelopment or expansion of an existing school upon which a Finding of No Impact was issued shall void the finding and exemption and require compliance with this Section 12-14-507.
3.
Nothing in this Section 12-14-507 shall exempt or waive any requirement of a public school to seek subdivision approval required by state law and this LDC.
4.
Nothing in this Section 12-14-507 shall exempt or waive any requirement of a public school to meet requirements imposed by, or obtain approvals from, special districts, authorities, or other providers of public services including, but not limited to, water, sanitary sewer, and stormwater services.
5.
It shall be unlawful and a violation of the Centennial Municipal Code for any public school to be established, a development, redevelopment, or expansion to be undertaken, or any building or structure associated with a public school to be constructed, unless a Public School Development Permit is first issued in accordance with this Section 12-14-507. It shall be unlawful and a violation of the Centennial Municipal Code for any public school to be undertaken or constructed in a manner that fails to conform to this Section 12-14-507 or any condition of approval imposed by the Director on the public school. It shall be unlawful and a violation of the Centennial Municipal Code for any public school to be established, a redevelopment or expansion to be undertaken, or any building or structure associated with a public school to be constructed, except in compliance with the representations presented in an application (and supporting materials) which formed the basis for issuance of a Public School Development Permit. All violations shall be subject to the General Penalty provision of Section 1-4-10 in addition to any other remedies that may be available by law.
C.
Application.
1.
Pre-submittal Meeting Encouraged. School Districts seeking a Public School Development Permit are encouraged to contact the Director as early in the school planning process as possible for the purpose of conducting a pre-submittal meeting. Such meeting enables the School District to explore the purpose, scope and timing of the process and to determine the potential for seeking a Finding of No Impact.
2.
Application. An application for a Public School Development Permit shall be submitted to the Director and shall contain the following information:
a.
A completed Application for Public School Development Permit. There shall be no application fee for review of the application.
b.
A site plan exhibit that establishes the layour and location of the following features on the parcel proposed for development, redevelopment, or expansion:
i.
Lot lines.
ii.
Existing and proposed building pads.
iii.
Playground areas.
iv.
Landscaped areas.
v.
Stormwater detention or retention areas.
vi.
Exterior sports and recreational areas.
vii.
Exterior electronic message center signs.
viii.
Parking areas and drive aisles.
ix.
Bus drop-off/pick-up/parking areas.
x.
Student drop-off and pick-up areas.
xi.
Delivery and service areas.
xii.
Sidewalks.
xiii.
Pedestrian and bicycle routes and facilities internal and external to the site.
xiv.
Streets external and internal to the site, points of access to the site from public streets.
c.
For all new public school development, and redevelopment and expansions of an existing public school, the following information is required:
i.
Current and projected enrollment by grade level;
ii.
Current and projected employment;
iii.
School schedules;
iv.
Estimated breakdown of students arriving/departing by travel mode, including car, bus, bicycle, and pedestrian;
v.
Staging and circulation plans for the school parking lots and the adjacent streets to the school;
vi.
Estimated bus traffic and routes;
vii.
Estimated utilization of drop-off and pick-up areas;
viii.
Description of pick-up and drop-off procedures;
ix.
Projection of the number of vehicles using the pick-up and drop-off locations by time of day;
x.
A description of the open enrollment policy and trip origins; and
xi.
Description of any traffic conditions that the school district requests the City to review.
d.
For new public school development, a traffic study prepared in accordance with the City of Centennial guidelines for traffic impact studies, if required by Section 12-10-202, Traffic Studies.
e.
For any proposed outdoor sports and recreational fields:
i.
A description of the proposed scope of use, possible types of events, and hours of operation to be conducted on the sports and recreation fields;
ii.
Total capacity of areas designated for spectator seating (stadium or bleacher seating areas, grass seating areas, and standing areas); and
iii.
Plans for the management of traffic and parking during events.
f.
For any proposed exterior lighting of outdoor sports and recreational fields:
i.
Information showing the location and mounting height above grade of all light fixtures;
ii.
Information denoting the type of each light fixture;
iii.
Pictures, cutsheets or line drawings of the proposed light fixtures;
iv.
A photometric plan showing horizontal illuminance calculated at grade using a grid of points no more than 10 feet apart and extending a minimum of 10 feet beyond the lot or parcel property line where sports or recreational lighting is proposed adjacent to another property or where the horizontal illuminance extends beyond a lot or parcel property line; and
v.
Aiming angles and diagrams.
g.
For proposed outdoor amplified sound systems associated with sports and recreational fields, a description of any proposed sound amplification equipment, including the proposed location, intended use, and limitations on hours of operation (e.g., no amplified sound after 10:00 p.m.).
h.
For exterior signs located within 50 feet of any public street:
i.
Identification of proposed location of all signs; and
ii.
Identification of the size of all signs.
iii.
For exterior electronic message center signs:
a.
Identification of proposed location of all exterior electronic message center signs;
b.
Description of the electronic message center display components, including color and pixel pitch resolution; and
c.
Description of the operational specifications, including dimming capabilities and other illumination controls.
3.
Community Meeting. The Director shall require a community meeting for a Public School Development Permit application for proposed new development or redevelopment. When the Director requires a community meeting, the community meeting shall be held prior to a decision on a Public School Development Permit application and shall be subject to the notice and conduct requirements of Section 12-14-305, Community Meeting, of this LDC.
D.
Review.
1.
Upon receipt of a completed application and materials and information required by this Section 12-14-507, the Director shall undertake an administrative review of the proposal and reach a decision on each of the following Matters of Concern by applying the identified standard:
•
Vehicular traffic impacts on public streets serving the public school.
Standard: Will the school layout and plan result in one or more unreasonable and adverse impacts to public streets adjacent to and serving the public school?
•
Pedestrian or bicycle transportation.
Standard: Will the school layout and plan result in one or more unreasonable and adverse impacts to pedestrian or bicycle access and safety?
•
Parking impacts on surrounding properties due to parking lot location or inadequate capacity of on-site parking for school purposes.
Standard: Will the school layout and plan, given the projected and represented use of the school facility (including the use of any outdoor sports and recreation fields), result in one or more unreasonable and adverse parking impacts to surrounding properties?
•
Vehicular traffic conflicts on public streets resulting from the location and capacity of loading and unloading areas within the school site.
Standard: Will the school layout, plan, and policies for loading and unloading areas within the school site result in one or more unreasonable and adverse impacts to surrounding properties?
•
Exterior lighting and noise impacts upon adjacent properties and streets.
Standard: Will the school layout and plan for exterior lighting and noise result in one or more unreasonable and adverse impacts to surrounding properties or streets?
•
Size and location of signs including illuminated signs and electronic message signs.
Standard: Will the proposed exterior signs generally comply with the applicable height and size standards established by the LDC and will the proposed location of the signs maintain sight triangles and sight distances for vehicles entering and exiting the public school property as required by Section 12-11-208, Sight Triangle and Sight Distance Requirements? Will any proposed electronic message sign comply with the requirements of Section 12-6-605(B)(2), Operational Requirements and comply with the illumination standards of Section 12-6-605(B)(3), Illumination Standards?
•
Drainage impacts on adjacent properties.
Standard: Will the public school comply with all applicable regulations governing stormwater drainage within the school site and will the public school receive all necessary approvals and permits prior to commencing development or redevelopment of the proposed public school?
2.
In reaching a conclusion on any Matter of Concern, the Director is authorized to work with the school district in modifying the public school plan to mitigate adverse impacts and, in addition, the Director may impose reasonable conditions on the public school plan to ensure that the Matters of Concern are adequately addressed.
E.
Timing of Decision and Findings. Upon the submission of a completed application for a Public School Development Permit, the Director shall render a decision within thirty (30) days from the date of receipt of a complete Public School Development Permit application. The Director's decision shall be made in writing and promptly delivered to the applicant.
F.
Appeal to City Council. The applicant for a Public School Development Permit may appeal an administrative determination of the Director to the City Council by notifying the Director within fifteen (15) days following the date of issuance of the Director's decision. Such appeal shall be timely made in writing identifying with specificity the Director's decision and the basis and support justifying the appeal. Upon receipt of a notice of appeal, the Director shall schedule the public hearing before the City Council and such hearing shall be conducted at the earliest opportunity on a regular or special agenda of the City Council. The hearing shall be considered as a quasi-judicial matter at which the sole and exclusive issue(s) will be whether the Director's decision, based on the information available to the Director, was arbitrary or capricious and without basis or support in the record before the Director.
(Ord. 2024-O-15 §28; Ord. 2025-O-03 §10)
A.
Intent and Purpose. This Section creates a process for the issuance of a Dog Park Development Permit. Through the Dog Park Development Permit process, the City will conduct a review of certain limited elements of a proposed new dog park, or the redevelopment or expansion plan for an existing dog park, to ensure that the dog park will not unreasonably and adversely impact the health, safety, and welfare of the City in terms of the following matters of concern:
Matters of Concern:
•
Impacts related to size of dog park and proximity of dog park to residential, commercial and/or public amenities;
•
Parking impacts on surrounding properties due to parking lot location or inadequate capacity of on-site parking for dog park purposes;
•
Exterior lighting and noise impacts upon adjacent properties;
•
Proposed security (e.g., fencing height, double gates) to mitigate potential risk of dogs at large;
•
Visual impacts related to proposed dog park fence or enclosure;
•
Impacts related to operations of dog park such as hours of operation and waste removal plan;
•
Size and location of signs including sign displaying dog park rules;
•
Drainage and erosion impacts on adjacent properties; and
•
Potential impacts to existing wildlife and vegetation on proposed site of dog park.
B.
Applicability and Enforcement.
1.
This Section 12-14-508 applies to the following forms of dog parks as defined by Article 16 of the LDC.
a.
Any creation or development of a new dog park; and
b.
Any redevelopment or expansion of an existing dog park.
Compliance with this section 12-14-508, and the issuance of a Dog Park Development Permit will exempt a proposed new development, redevelopment, or expansion of a dog park from restrictions imposed by the applicable zone district.
2.
A dog park shall be allowed, subject to the issuance of a Dog Park Development Permit, within any zone district as long as such dog park is not directly abutting any arterial or collector streets. All dog parks which are a principal permitted use must be a minimum of one-half (.5) acre in size.
3.
A dog park shall be allowed, subject to the issuance of a Dog Park Development Permit, as an accessory use within any zone district. Dog parks which are an accessory use to another use such as a multi-family residential building may be smaller than one-half (.5) acre in size.
4.
A dog park permitted in accordance with this Section 12-14-508 shall be exempt from the fencing standards within LDC Sections 12-3-602 and 12-3-802 as the Director shall review proposed security as a matter of concern pursuant to this Section 12-14-508.
5.
Nothing in this Section 12-14-508 shall exempt or waive any requirement for subdivision approval which may be required by state law and this LDC.
6.
Nothing in this Section 12-14-508 shall exempt or waive any requirement of a dog park to meet requirements imposed by, or obtain approvals from, special districts, authorities, or other providers of public services including, but not limited to, water, sanitary sewer, and stormwater services.
7.
It shall be unlawful and a violation of the Centennial Municipal Code for any dog park to be established, a development, redevelopment, or expansion to be undertaken, or any building or structure associated with a dog park to be constructed, unless a Dog Park Development Permit is first issued in accordance with this Section 12-14-508. It shall be unlawful and a violation of the Centennial Municipal Code for any dog park to be undertaken or constructed in a manner that fails to conform to this Section 12-14-508 or any condition of approval imposed by the Director on the dog park. It shall be unlawful and a violation of the Centennial Municipal Code for any dog park to be established, a redevelopment or expansion to be undertaken, or any building or structure associated with a dog park to be constructed, except in compliance with the representations presented in an application (and supporting materials) which formed the basis for issuance of a Dog Park Development Permit. All violations shall be subject to the General Penalty provision of Section 1-4-10 in addition to any other remedies that may be available by law.
C.
Application.
1.
Pre-submittal Meeting Encouraged. Applicants seeking a Dog Park Development Permit are encouraged to contact the Director as early in the dog park planning process as possible for the purpose of conducting a pre-submittal meeting. Such meeting enables the applicant to explore the purpose, scope and timing of the process.
2.
Application. An application for a Dog Park Development Permit shall be submitted to the Director and shall contain the following information:
a.
A completed Application for Dog Park Development Permit. There shall be no application fee for review of the application.
b.
A site plan exhibit that establishes the layout and location of the following features on the parcel proposed for development, redevelopment, or expansion of a dog park:
i.
Lot lines/proposed parcel size.
ii.
Setbacks including distance from residential areas.
iii.
Water source.
iv.
Drainage/stormwater detention or retention areas.
v.
Parking areas and drive aisles.
vi.
Sidewalks.
vii.
Site amenities (including shade, benches).
viii.
Enclosure specifications including fencing (height and type) and access points including gates.
ix.
Waste disposal/trash containers.
x.
Surface materials.
xi.
Streets external and internal to the site, points of access to the site from public streets.
xii.
Signage.
c.
A list of proposed rules for the dog park including hours of operation.
d.
Information on how the proposed dog park will be managed and maintained and designation of responsible party for management and maintenance.
e.
For any proposed exterior lighting of dog park:
i.
Information showing the location and mounting height above grade of all light fixtures;
ii.
Information denoting the type of each light fixture;
iii.
Pictures, cutsheets or line drawings of the proposed light fixtures; and
iv.
A photometric plan showing horizontal illuminance calculated at grade using a grid of points no more than 10 feet apart and extending a minimum of 10 feet beyond the lot or parcel property line.
f.
For exterior signs located within 50 feet of any public street:
i.
Identification of proposed location of all signs; and
ii.
Identification of the size of all signs.
3.
Community Meeting. The Director shall require a community meeting for a Dog Park Development Permit application for proposed new dog park when the Director determines that potential impacts of the proposed dog park will significantly affect residential properties directly adjacent to the proposed dog park site. When the Director requires a community meeting, the community meeting shall be held prior to a decision on a Dog Park Development Permit application and shall be subject to the notice and conduct requirements of Section 12-14-305, Community Meeting of this LDC.
D.
Review.
1.
Upon receipt of a completed application and materials and information required by this Section 12-14-508, the Director shall undertake an administrative review of the proposal and reach a decision on each of the following Matters of Concern by applying the identified standard:
•
Impacts related to size of dog park and proximity of dog park to residential, commercial and/or public amenities.
Standard: Will the dog park size, location and plan likely result in one or more unreasonable and adverse impacts to residential, commercial, or public amenities adjacent to or within the vicinity of the proposed dog park?
•
Parking impacts on surrounding properties due to parking lot location or inadequate capacity of on-site parking for dog park purposes.
Standard: Will the dog park's proposed parking lot capacity adequately serve the projected use of the dog park and will the parking location likely result in one or more unreasonable and adverse impacts to surrounding properties?
•
Exterior lighting and noise impacts upon adjacent properties.
Standard: Will the dog park proposed lighting and the location of the dog park likely result in one or more unreasonable and adverse impacts to residential, commercial, or public amenities adjacent to or within the vicinity of the proposed dog park?
•
Proposed security (e.g., fencing height, double-gates) to mitigate potential risk of dogs at-large.
Standard: Will the dog park's proposed security measures, design, and features likely prevent circumstances where dogs will be at-large?
•
Visual impacts related to proposed dog park fence or enclosure.
Standard: Will the dog park's proposed fencing or enclosure create a negative visual impact to residential, commercial, or public amenities adjacent to or within the vicinity of the proposed dog park?
•
Impacts related to operations of dog park such as hours of operation and waste removal plan.
Standard: Will the dog park's proposed operational plan likely result in one or more unreasonable and adverse conditions?
•
Size and location of signs including sign of dog park rules.
Standard: Will the dog park signs and location of signs adequately advise dog park users of the requirements for use of the park, avoid sign clutter, and present an attractive appearance to users of the dog park?
•
Drainage and erosion impacts on adjacent properties.
Standard: Will the dog park's proposed design reasonably mitigate the potential for drainage and erosion impacts on adjacent properties?
•
Potential impacts to existing wildlife and vegetation on proposed site of dog park.
Standard: Will the dog park reasonably mitigate the potential for conflicts with existing wildlife and vegetation on the site?
2.
In reaching a conclusion on any Matter of Concern, the Director is authorized to work with the applicant in modifying the dog park plan to mitigate adverse impacts and, in addition, the Director may impose reasonable conditions on the dog park plan to ensure that the Matters of Concern are adequately addressed.
E.
Timing of Decision and Findings. Upon the submission of a completed application for a Dog Park Development Permit, the Director shall render a decision within thirty (30) days from the date of receipt of a complete Dog Park Development Permit application. The Director's decision shall be made in writing and promptly delivered to the applicant.
F.
Appeal to City Council. The applicant for a Dog Park Development Permit may appeal an administrative determination of the Director to the City Council by notifying the Director within fifteen (15) days following the date of issuance of the Director's decision. Such appeal shall be timely made in writing identifying with specificity the Director's decision and the basis and support justifying the appeal. Upon receipt of a notice of appeal, the Director shall schedule the public hearing before the City Council and such hearing shall be conducted at the earliest opportunity on a regular or special agenda of the City Council. The hearing shall be considered as a quasi-judicial matter at which the sole and exclusive issue(s) will be whether the Director's decision, based on the information available to the Director, was arbitrary or capricious and without basis or support in the record before the Director.
A.
Intent and Purpose. This Section creates a process for the issuance of a Pickleball Court Permit for a Permanent Outdoor Pickleball Court. Through the Permanent Outdoor Pickleball Court Permit process, the City will conduct a review of certain limited elements of a proposed new Outdoor Pickleball Court, or the redevelopment, expansion, or conversion of an existing Outdoor Pickleball Court or a facility previously used for other activities (e.g., tennis court). The principal purpose of this Section is to ensure that the Permanent Outdoor Pickleball Court will not unreasonably and adversely impact the health, safety, and welfare of adjacent residential properties or the City.
B.
Applicability and Enforcement.
1.
This Section 12-14-509 applies to a Permanent Outdoor Pickleball Court as defined by Article 16 of the LDC and as regulated by Section 12-2-409.
a.
Any creation or development of a new Permanent Outdoor Pickleball Court;
b.
Any redevelopment or expansion of an existing Permanent Outdoor Pickleball Court; and
c.
Any conversion of an existing court or other facility to provide for a Permanent Outdoor Pickleball Court (e.g., converting a tennis court to a Permanent Outdoor Pickleball Court or converting a Temporary Outdoor Pickleball Court to a Permanent Outdoor Pickleball Court).
2.
Nothing in this Section 12-14-509 shall exempt or waive any requirement for zoning, site plan, subdivision approval, or other approvals or permits which may be required by state law or this LDC.
3.
Nothing in this Section 12-14-509 shall exempt or waive any requirement of a Permanent Outdoor Pickleball Court to meet requirements imposed by, or obtain approvals from, special districts, authorities, or other providers of public services including, but not limited to, water, sanitary sewer, and stormwater services.
C.
Meetings.
1.
Pre-submittal Meeting Encouraged. Applicants seeking a Permanent Outdoor Pickleball Court Permit are encouraged to contact the Director as early in the court planning process as possible for the purpose of conducting a pre-submittal meeting. Such meeting enables the applicant to explore the purpose, scope and timing of the process.
2.
Community Meeting. The Director shall require a community meeting for a Permanent Outdoor Pickleball Court Permit application when the Director determines that potential impacts of the proposed Outdoor Pickleball Court will significantly affect residential properties directly adjacent to the proposed Outdoor Pickleball Court site. When the Director requires a community meeting, the community meeting shall be held prior to a decision on a Permanent Outdoor Pickleball Court Permit application and shall be subject to the notice and conduct requirements of Section 12-14-305, Community Meeting of this LDC.
D.
Application.
1.
Application. An application for a Permanent Outdoor Pickleball Court Permit shall be submitted to the Director and shall contain the following information and may be submitted as a part of an applicable land use planning or permitting process (e.g., site plan, site plan amendment, building permit, or other form of application for land use):
a.
A completed application for a Permanent Outdoor Pickleball Court Permit.
b.
Payment of all fees and charges for the application.
c.
Noise Impact Assessment. A Noise Impact Assessment performed by a professional acoustical engineer shall confirm that the decibel levels of the proposed Outdoor Pickleball Court(s) will not exceed forty-seven (47) decibels at all surrounding property lines for properties zoned for residential use or used for residential purposes and shall also take into account the impacts of environmental factors such as topography and elevation, sight lines to residential buildings, reflective surfaces, and other built environmental conditions. Averaging techniques such as equivalent-continuous and maximum fast exponential time weighted sound pressure levels (LAeq and LAmax) are not permitted for the Noise Impact Assessment. Measurement procedures based on the adjusted equivalent-continuous sound pressure level according to ANSI S12.9 (Quantities And Procedures For Description And Measurement Of Environmental Sound), Part 4 (Noise Assessment and Prediction of Long-Term Community Response) shall be used to assess the noise impact of Pickleball. The adjustment for ball and paddle impacts shall be twelve (12) decibels. The background corrected sound exposure levels of each impact event may be used to calculate the adjusted equivalent-continuous sound pressure level of the paddle impacts.
d.
A site plan exhibit that establishes the layout and location of the following features on the parcel proposed for development, redevelopment, expansion, or conversion of a Permanent Outdoor Pickleball Court:
i.
Lot lines/proposed parcel size.
ii.
Setbacks including distance from edge of court to nearest property zoned residential or used for residential purpose.
iii.
Enclosure specifications (height and type) and types of materials including any proposed fencing, noise barrier, and access points including gates.
iv.
Surface materials.
v.
Streets external and internal to the site, points of access to the site from public streets.
vi.
Location, type, and fixture of all sources of lighting details including proposed hours of illumination.
vii.
A list of proposed rules for the Outdoor Pickleball Court including hours of operation.
viii.
A plan for techniques, infrastructure, improvements, and/or noise barriers to mitigate or prevent noise from the Outdoor Pickleball Court from exceeding the noise standard set forth in Section 12-2-409G.. Such plan shall incorporate recommendations or requirements provided by the accepted Noise Impact Assessment prepared in accordance with Section 12-14-509D.1.c.
ix.
Operational methods and practices to ensure compliance with Section 12-2-409G. including methods and practices to ensure compliance with hours of operation and limitation on illumination.
x.
Information on how the proposed Outdoor Pickleball Court will be managed, maintained, and programmed together with the designation of the responsible party for management, maintenance and programming.
E.
City Authority.
1.
The City may, at its discretion and cost, refer a Noise Impact Assessment and any other materials associated with the application to a City-selected consultant for review of the contents, conclusions, and recommendations related to the management or mitigation of noise anticipated from the proposed Permanent Outdoor Pickleball Court. Such review may identify errors, deficiencies, or necessary corrections in the assessment and provide or recommend alternative materials, measures, or actions for the proposed Permanent Outdoor Pickleball Court.
2.
The City may, at its discretion and cost, commission the preparation of one or more additional Noise Impact Assessment(s) by a City-selected consultant for use in the review of the proposed Permanent Outdoor Pickleball Court.
F.
Review and Criteria for Approval.
1.
Upon receipt of a completed application and materials and information required by this Section 12-14-509, the Director shall undertake an administrative review of the application.
2.
The Director may impose reasonable conditions upon the approval of the permit deemed necessary to address and manage anticipated noise associated with the proposed Outdoor Pickleball Court and to ensure compliance with Section 12-2-409 and this Section 12-14-509.
3.
An application for a Permanent Outdoor Pickleball Court shall be approved only upon a finding by the Director that the proposed court meets, or will meet, all of the following criteria:
a.
Meets all requirements of Section 12-2-409G. and H.; and
b.
Meets all applicable requirements of the LDC; and
c.
Meets all applicable requirements of the Centennial Municipal Code; and
d.
Will conform to the recommendations and requirements of an applicable and City-accepted Noise Impact Assessment or, where more than one Noise Impact Assessment is available and accepted by the City, will meet the most stringent requirements or recommendations of an assessment; and
e.
Will be operated in accordance with any conditions of approval of the application; and
f.
Based on review of all available Noise Impact Assessments deemed complete and accurate by the City, and any City reviews of assessments, the Pickleball Court is not anticipated to produce noise in excess of 47 decibels at the nearest adjacent property lines for properties zoned for residential use or used for residential purposes; and
g.
Following creation, the Outdoor Pickleball Court will not produce noise in excess of 47 decibels at the nearest adjacent property lines for properties zoned for residential use or used for residential purposes; and
h.
Will be subject to immediate cessation of use for Pickleball when a determination is made by the City that the permitted Outdoor Pickleball Court fails to meet the criteria for approval, including any conditions of approval.
G.
Presumption Concerning Pickleball Noise for a Permitted Court. A presumption shall exist that a Permanent Outdoor Pickleball Court which is operated in full compliance with a City-issued Outdoor Pickleball Court Permit, does not produce noise in excess of the requirements of Section 12-2-409G.5. Such presumption shall be rebuttable upon the presentation of credible evidence to the Director which demonstrates the operation of the Outdoor Pickleball Court exceeds the noise limitation of Section 12-2-409G.5.
H.
Appeal to City Council. The applicant for a Permanent Outdoor Pickleball Court Permit may appeal an administrative determination of the Director to the City Council by notifying the Director within fifteen (15) days following the date of issuance of the Director's decision. Such appeal shall be timely made in writing identifying with specificity the Director's decision and the basis and support justifying the appeal. Upon receipt of a notice of appeal, the Director shall schedule the public hearing before the City Council and such hearing shall be conducted at the earliest opportunity on a regular or special agenda of the City Council. The hearing shall be considered as a quasi-judicial matter at which the sole and exclusive issue will be whether the Director's decision, based on the information available to the Director, was arbitrary or capricious and without basis or support in the record reviewed by the Director.
(Ord. 2023-O-10 §10; Ord. 2024-O-05 §34)
A.
Generally. A conditional use is a use that is allowed within a zoning district, but which is subject to specific standards and a public hearing process in order to reduce the potential for incompatibility with other uses within the district. These uses commonly have the potential for various adverse impacts such as traffic congestion, noise, visual and aesthetic impacts, which if unmitigated, could undermine the integrity of the zoning district. The designation of a use as a conditional use means that it is only allowed in a proposed location if all of the conditions applicable to the use, set out in Division 2-4, Limited and Conditional Use Standards, the general standards of subsection C., below, and all of the other applicable requirements of this LDC, are met.
B.
Required Approval. Conditional use and temporary conditional use applications are decided by the Planning and Zoning Commission.
C.
General Standards for Conditional Use and Temporary Conditional Approval. In addition to the applicable standards of this LDC, including those set out in Division 2-4, Limited and Conditional Use Standards, and Division 2-5, Temporary Uses, as applicable, all conditional uses shall comply with the all of the following general standards:
1.
The conditional use shall not be of a type that would tend to undermine the implementation of an adopted Sub-Area Plan for the location of the parcel proposed for development.
2.
The conditional use shall be compatible with surrounding land uses and the natural environment and will not materially detract from the character of the immediate area or negatively affect the anticipated development or redevelopment trajectory.
3.
There is no practicable alternative location where the use is permitted as-of-right within one-quarter mile of the parcel proposed for development, or, if such a location exists, the proposed location is more favorable in terms of:
a.
Providing a needed community service;
b.
Providing a critical mass of jobs that are likely to pay more than the median wages for the region;
c.
Providing a balance of land uses, ensuring that appropriate supporting activities, such as employment, housing, leisure-time, and retail centers are in close proximity to one another; or
d.
Making more efficient use of public infrastructure, such as off-peak street capacity.
4.
The approval of the conditional use will not create a critical mass of similar conditional uses that is likely to tend to discourage permitted uses by making the vicinity less desirable for them.
5.
The conditional use and any conditions of development shall adequately protect public health and safety against natural and man-made hazards which include, but are not limited to, traffic noise, water pollution, airport hazards, and flooding.
6.
The conditional use will not use an unfairly disproportionate share of public services that would compromise the delivery of those services to other uses in the vicinity. Applicable public services include, but are not limited to, utilities, police protection, fire protection, schools, parks, and libraries.
7.
The proposed development minimizes disruption to existing physiographic features, including vegetation, streams, lakes, soil types and other relevant topographical elements.
8.
The height and orientation of structures shall allow necessary snow and ice melt from adjacent streets and sidewalks (for example, structures located on the south side of streets or highways may be required to provide additional building setbacks).
9.
The conditional use shall be conducted in a manner that is not materially more disruptive to adjacent properties than other permitted uses in the district, unless the conditional use is temporary and the duration of the use is limited to minimize the impact. Planning and Zoning Commission may attach conditions of approval to the conditional use to ensure that this requirement is satisfied.
D.
Application Materials. Applications for approval of a conditional use permit shall be on a form approved by the Director. At a minimum, the application must include:
1.
Letter of intent requesting the conditional use and fully describing the intended use of the property. The letter must explain, justify and validate the request, stating all facts relied upon and providing documentation where possible. The letter must be signed by the property owner and applicant (if different from property owner), and a copy of the owner's deed must be included in the submittal.
2.
The required application fee.
3.
A site plan.
4.
Drainage report, pursuant to the Stormwater Management Manual, except for re-use of existing buildings or temporary conditional uses.
5.
Traffic study, if required by the standards of Article 2, Land Use, the thresholds of Section 12-10-202, Traffic Studies, or by the City Engineer due to the particular circumstances of the site upon which the proposed use is to be located.
6.
Cost estimate of public improvements, if required, such as sidewalks, roadway and/or drainage improvements, etc.
7.
An appropriate number of 11 × 17 inch reductions of the required site plan.
8.
Letter from the appropriate water and sanitation district(s) and fire protection district, stating the availability to serve the proposal.
9.
Structures located on the south side of streets or highways may be required to provide additional building setbacks, depending on structure heights, to allow necessary snow and ice melt from adjacent streets and sidewalks.
10.
Additional information may be required by the Director as appropriate to the request, and information required above may be waived by the Director if it is deemed to be inappropriate to the request.
E.
Expiration and Extension.
1.
Expiration. A Conditional Use approval shall expire and be of no further force and effect three (3) years following the date of City approval or through the establishment of vested property rights unless, prior to the date of expiration: (1) The approved Conditional Use has commenced and has consistently remained in operation, or (2) approval has been extended in accordance with subsection E.2 below. If a Conditional Use is discontinued for a period of 6 months, for any reason, it shall not be resumed and the Conditional Use approval shall be considered expired
2.
Extension. Prior to the expiration of a Conditional Use approval, a one (1) year extension of the plan may be authorized by the Director upon a written request by the property owner in accordance with applicable procedures and application fees. There is no limit to the number of one (1) year extensions that may be requested or granted. An extension may be granted if a review of the Conditional Use approval shows that no major changes in the City's development or zoning regulations or in the development pattern of the surrounding properties has occurred, as determined by the Director. If a Conditional Use approval expires, no further development of the property may occur until a new application is submitted, reviewed and approved in accordance with the applicable development process in this LDC and subject to all application and processing fees.
(Ord. 2021-O-13 §44; Ord. 2024-O-08 §§21, 22; Ord. 2025-O-06 §19)
A.
Generally. Site plans establish the layout of development (see Section 12-14-504, Site Plans and Plats, subsection A.1.). Site plans are also required after final plat approval for subdivisions (see Section 12-14-504, Site Plans and Plats). Site plans require approval after public hearing as provided in this Section.
B.
Applicability. Site plans are decided by the Planning and Zoning Commission if they are not eligible for administrative review pursuant to Section 12-14-504, Site Plans and Plats.
C.
Application Materials. Application materials shall be provided as set out in Section 12-14-504, Site Plans and Plats, Subsection C.
D.
Approval Criteria for Site Plans. A site plan shall be approved upon the finding that it is a benefit to the health, safety, and welfare of the community and meets the following criteria:
1.
The site plan complies with all applicable requirements of the LDC (height, parking, setbacks, landscaping, bufferyards, site lighting, design standards, etc.).
2.
The proposed site plan aligns with and implements any applicable Sub-Area Plans.
3.
The proposed site plan complies with any applicable zoning document (Regulating Plan, Preliminary Development Plan, Master Development Plan, Development Agreement, etc.).
4.
The proposed site plan is compatible, as defined by this LDC, with the surrounding area.
5.
The proposed site plan is adequately supported by applicable existing/proposed infrastructure and services (water, sewer, drainage, transportation, parks, schools, emergency services, etc.).
E.
Reserved.
F.
Administrative Amendments.
1.
Generally. The purpose of the administrative amendment is to provide an efficient process for minor modifications to development orders that do not substantially alter the approved development standards. The administrative amendment must preserve the intent of the development order that it modifies.
2.
Range of Administrative Flexibility. A site plan qualifies for an administrative amendment if it will 1) modify or amend an existing site plan, and 2) involve any type of improvement other than New Development or Redevelopment as set forth in Section 12-12-402, Sliding Scale Compliance Requirements.
3.
Approval Standards. The Director shall consider the approval criteria in Section 12-14-602 (D), Approval Standards, for approval of an administrative site plan amendment.
4.
Site Plan Not Required. If a proposed site improvement is so minor in terms of the overall development (e.g., addition of a generator, addition of outdoor patio space) as to have no impact or de minimis impact on the other elements of the approved site plan, including but not limited to minimum landscape surface ratio, general parking quantities and parking lot design, site access, drainage plans, lighting design, architectural treatment elements, and landscaping, as determined by the Director, such site improvement shall not require an Administrative Amendment to the approved site plan, though building permits and external agency review and permitting may be required.
G.
Expiration and Extension.
1.
Expiration. A site plan shall expire and be of no further force and effect three (3) years following the date of City approval or through the establishment of vested property rights unless, prior to the date of expiration: (1) A building permit(s) is issued and construction has been diligently pursued towards completion of the project, or (2) Approval has been extended in accordance with subsection F.2 below.
2.
Extension. Prior to the expiration of a site plan, a one (1) year extension of the plan may be authorized by the Director upon a written request by the property owner in accordance with applicable procedures and application fees. There is no limit to the number of one (1) year extensions that may be requested or granted. An extension may be granted if a review of the site plan shows that no major changes in the City's development or zoning regulations or in the development pattern of the surrounding properties has occurred, as determined by the Director. If a site plan expires, no further development of the property may occur until a new application is submitted, reviewed and approved in accordance with the applicable development process in this LDC and subject to all application and processing fees.
(Ord. 2021-O-13 §45; Ord. 2024-O-08 §§23—26; Ord. 2025-O-14, §5)
A.
Generally. A pattern book is a design guide for a specific development to address the design and arrangement of individual buildings or dwellings. A pattern book ensures that the development will be attractive and harmonious. A pattern book:
1.
Provides a palette of development styles and materials (as such, it addresses the design elements and not the use or intensity of development);
2.
Provides details of streetscape design and landscaping; and,
3.
May provide for specific modifications of the requirements of this LDC in order to ensure that the development is a cohesive whole and meets stated design objectives.
B.
Applicability. As of November 2, 2024, applications for the approval of a pattern book shall not be accepted or considered by the City. A pattern book approved by the City prior to November 2, 2024, shall govern the development of the property that is subject to an approved pattern book. There shall be no process for amendments to an approved pattern book; instead, an applicant seeking to modify or otherwise change provisions of an approved pattern book must apply for a Site Plan Amendment which will incorporate the desired elements of the approved pattern book, including any proposed modifications to development or design standards. Specific development or design standards contained in an approved pattern book shall be recognized by the City as acceptable in the proposed Site Plan Amendment. Any proposed modifications or changes to development or design standards contained in an approved pattern book shall not have the effect of creating a nonconformity with the property's underlying zone district or increasing a nonconformity with the property's underlying zone district that was authorized by an approved pattern book. The Site Plan Amendment shall meet the Site Plan approval criteria pursuant to Section 12-14-602(D). Upon approval of a Site Plan Amendment which incorporates a previously approved pattern book and any proposed modifications or changes, the pattern book shall be considered void and of no further effect. Converting an approved pattern book to a site plan as described in this subsection shall be required for any request to rezone a property that is subject to an approved pattern book.
(Ord. 2024-O-14 §71)
A.
Generally. This section establishes a quasi-judicial process for rezoning (amending the Zoning Map) for a specific property.
B.
Applicability. This section applies to the change in zoning district classification of a lot, parcel, or property proposed for development.
C.
Required Approval. A rezoning requires a recommendation by the Planning and Zoning Commission and approval by the City Council.
D.
Application Materials. The following application materials are required for an application for rezoning:
1.
Request. A rezoning request statement, which shall include:
a.
The current zoning classification of the subject property and the zoning classification requested;
b.
Analysis of how the proposed new zone district designation meets the Approval Criteria of Section 12-14-604(F).
2.
Legal Description. An appropriate legal description of the parcel proposed for rezoning, along with the area of the parcel in acres or square feet.
3.
Rezoning Exhibit. A rezoning exhibit shall be prepared on a sheet measuring not less than 8.5 x 11 inches and not greater than 24 x 36 inches. The exhibit shall provide a graphic representation of the subject property and the adjacent streets and properties, showing all of the following:
a.
The boundaries of the parcel proposed for rezoning, based on the legal description;
b.
Adjacent properties and parcels, including information on their existing zoning, existing land use(s), and existing project/ property names, if known;
c.
Adjacent streets, including street names, street classification, and right-of-way widths, if known;
d.
A title block that contains the following items (items in brackets shall be replaced with the information for the individual project that is described in the brackets): [NAME OF DEVELOPMENT] REZONING PLAN City of Centennial, County of Arapahoe, State of Colorado, A part of Section [section number], Township [township number] South, Range [range number] West of the 6th P.M.;
e.
A location/vicinity map at a scale of one inch equals 2,000 feet, with a north arrow and an emphasis on the major roadway network within one mile of the parcel proposed for development, Centennial Airport if applicable, and any adjacent jurisdictions and municipalities;
f.
Standard certifications to include a Planning and Zoning Commission recommendation block and City Council approval block; and
g.
A case number block in the lower left-hand corner of the rezoning map sheet.
4.
Other Items. Other items as required by the Director, in order to ensure compliance with standards in subsection F, below.
E.
Approval Criterion for Legislative Rezonings. In the review of Small-Scale or Large-Scale Legislative Rezonings as defined by this LDC, the Planning and Zoning Commission and City Council shall consider whether the proposed Legislative Rezoning directly implements the Comprehensive Plan, which includes the Future Land Use Map, and any applicable Sub-Area Plan.
F.
Approval Criteria for all other Rezonings. The criteria listed below shall be considered by the Planning and Zoning Commission and City Council in the review of rezoning applications. A proposed rezoning shall be approved upon the finding that it is a benefit to the health, safety, and welfare of the community and meets the following criteria:
1.
The proposed rezoning aligns with and implements the Comprehensive Plan, including the Future Land Use Map, and applicable Sub-Area Plans. Alternatively, there are specific conditions not contemplated by the Comprehensive Plan or Future Land Use Map that significantly impact the Subject Property and/or the surrounding area that justify deviating from the Comprehensive Plan or Future Land Use Map; and
2.
The permitted land uses and development standards of the proposed zone district are compatible, as defined by this LDC, with the surrounding area.
(Ord. 2021-O-13 §46; Ord. 2025-O-06 §20; Ord. 2025-O-14, §6)
A.
Generally. This section establishes procedures to amend any provision of this LDC (a text amendment).
B.
Applicability. The City Council may amend any provision of this LDC in its sole legislative discretion.
C.
Required Approval. A text amendment requires City Council approval. A proposed text amendment shall be the subject of a recommendation (for or against) to the City Council by the Planning and Zoning Commission.
D.
Process. A recommendation by the Planning and Zoning Commission is required and shall be delivered to the City Council. In all other respects, text amendments are processed as ordinances pursuant to the Home Rule Charter.
E.
Approval Standards. Text amendments are at the sole discretion of the City Council, subject to the limitations of the Colorado Statutes that affect Home Rule municipalities and the Colorado and United States Constitutions.
(Ord. 2025-O-06 §21; Ord. 2025-O-14, §7)
A.
Purpose. The purpose of this Section is to provide procedures necessary to implement the provisions of Article 68 of Title 24, C.R.S., as amended.
B.
Vested Property Right Created.
1.
A vested property right shall be deemed to have been created only upon the approval of a site specific development plan in accordance with this Section.
2.
Any approval of a site specific development plan, or amendment to an existing site specific development plan, that creates vested property rights shall be adopted by ordinance as a legislative act and shall be subject to referendum. When creating a vested property right, City Council may expressly exempt, in whole or in part, administrative amendments to a site specific development plan from additional review and approval by City Council under this Section.
3.
The establishment of a vested property right shall not preclude the application of ordinances or regulations which are general in nature and which are applicable to all property subject to land use regulation by the City, including but not limited to the regulations concerning uniform building codes, uniform design standards, regulations concerning subdivision improvements and right-of-way dedications, and regulations establishing requirements and specifications for any public improvements.
4.
The establishment of a vested property right shall not preclude the application of any legislatively adopted fees which are general in nature, uniform in character and applicable to all properties or a similarly situated class of properties.
5.
The City may approve a site specific development plan subject to such terms and conditions as may reasonably be necessary to protect the public health, safety and welfare of the City and its residents.
6.
Any site specific development plan for a multiple-phase development may have separate vesting periods created for each phase. The vesting for any subsequent phase may be contingent upon completion of the preceding phase and review by the City Council. Such review shall include but not be limited to whether the landowner or developer is in compliance with its obligations to the City, including but not limited to the site specific development plan, the development agreement and any other agreements between the landowner and the City, as they may have been amended from time to time.
C.
Notice and Hearing. Consideration of a site specific development plan for creation of vested property rights must be preceded by notice and public hearing in compliance with Division 14-3, Standardized Development Approval Procedures.
D.
Notice of Approval.
1.
Each document constituting a site specific development plan shall contain the following language: "Approval of this plan or agreement constitutes a vested property right pursuant to Article 68 of Title 24, C.R.S., as amended, and Section 12-14-606 of the Centennial Land Development Code as amended."
2.
The failure of the document constituting a site specific development plan to contain the language specified in subsection D.1., above, shall invalidate and void the creation of the vested property right. A notice stating that a vested property right has been created shall be published once by the City in a newspaper of general circulation in the City not more than 14 days after final adoption of the ordinance approving the site specific development plan. The notice shall include the following information:
a.
A statement advising the public of the site specific development plan approval, including the name of the project and general location of the specific property or development parcels affected;
b.
A statement that a vested property right has been created in accordance with Article 68 of Title 24, Colorado Revised Statutes, and Section 12-14-606 of the Centennial Land Development Code.
E.
Duration of Vested Right. A property right vested pursuant to this Section shall remain vested for a period of three years. City Council, in its legislative discretion, may approve a period of vested property rights exceeding three years and in so determining may consider the following criteria.
1.
The size and phasing of the development, and specifically but not limited to, whether the development can be reasonably completed within the vested rights period;
2.
Economic cycles (including, local, regional, and state economic cycles, and national economic cycles);
3.
Market conditions, and specifically but not limited to, absorption rates for leasing and sales of similar development projects;
4.
Compliance with the City of Centennial Comprehensive Plan and other community planning documents;
5.
Proposed public amenities and benefits that enhance the project and the overall attractiveness of the community, including the degree to which such public amenities and benefits are defined in terms of design, timeframe, and phasing with development;
6.
Projected public financial benefits or costs estimated to be caused by the development project, including the timeframe for realization by the City or other public entities and potential costs for operation and maintenance of any new public amenities or infrastructure dedicated to the City or other public entities;
7.
The breadth and scope of the requested vested property right, including but not limited to, the extent to which such vested property right restricts the City's ability to apply future legislatively adopted fees and regulations for the purpose of providing public infrastructure, public services and public facilities and for the purpose of meeting evolving community needs;
8.
Any proposed modifications to previously approved vested property rights to address changed conditions within the City, compliance with the Comprehensive Plan and other community planning documents, or performance of previously approved site specific development plans; and
9.
Any other factors deemed relevant by City Council when determining to grant a vested property right for a period greater than three years.
F.
Extension of Vested Property Rights. A landowner may request an extension of vested property rights by submitting an application for extension of vested property rights at least 120 days prior to the expiration of the period of vested property rights. The extension request shall be processed in accordance with the procedural requirements of this Article, including but not limited to notice, public hearing, adoption by ordinance, and post-approval publication. The criteria in subsection E., above, shall be considered by City Council when determining whether to grant an extension to a vested property right.
G.
Forfeiture of Vested Property Rights.
1.
Failure to abide by the terms and conditions of a site specific development plan may result in a forfeiture of the vested property rights in accordance with the procedures set forth herein.
2.
The process to consider forfeiture of vested property rights shall be initiated by passage of a resolution by the City Council stating the grounds therefore.
3.
No vested property right shall be deemed forfeited until after providing notice and conducting a public hearing. Notice shall be provided at least 30 days prior to the date of the public hearing, by publishing notice in a newspaper of general circulation in the City of Centennial and by mailing notice to the property owner(s), sent to the address of record according the County Assessor's records via first class United States mail. A copy of the resolution initiating the process to consider forfeiture of the vested property right shall be included with the mailed notice to the property owner(s).
4.
At the hearing, the City Council shall consider all evidence and testimony presented concerning any failure to abide by the terms and conditions of a site specific development plan. The City Council may continue the public hearing to allow additional evidence to be presented.
5.
If City Council finds a failure to abide by the terms and conditions of an approved site specific development plan, the City Council may take action by ordinance to declare the vested property rights forfeited. The forfeiture of a vested property right shall have no effect upon public streets, alleys, rights-of-way, or other lands or easements previously dedicated or conveyed to the City or other public entities pursuant to the terms of a site specific development plan. Upon forfeiture of vested property rights, the site specific development plan shall be subject to all zoning, land use, and general regulations in effect at the time of forfeiture and as such may be amended from time to time thereafter.
A.
Generally. A Wireless Communications Facilities Conditional Use is a use that is allowed within a zoning district, but which is subject to specific standards and a public hearing process in order to reduce the potential for incompatibility with other uses within the district. These uses commonly have the potential for various adverse impacts such as noise, visual and aesthetic impacts, which if unmitigated, could undermine the integrity of the zoning district. The designation of a Wireless Communications Facility as a conditional use means that it is only allowed in a proposed location if all of the conditions applicable to the use, set out in Division 2-4, Limited and Conditional Use Standards, the general standards of subsection C., below, and all of the other applicable requirements of this LDC, are met.
B.
Required Approval. Wireless Communications Facilities Conditional Use applications are decided by the Planning and Zoning Commission.
C.
General Standards for Wireless Communications Facilities Conditional Use Approval. In addition to the applicable standards of this LDC, including those set out in Division 2-4, Limited and Conditional Use Standards, and Division 2-5, Temporary Uses, as applicable, all Wireless Communications Facilities designated as a conditional use shall comply with the all of the following general standards:
1.
The Wireless Communications Facilities Conditional Use shall not be of a type that would tend to undermine the implementation of the Comprehensive Plan, including an adopted Sub-Area Plan, for the location of the proposed conditional use.
2.
The Wireless Communications Facilities Conditional Use shall be compatible with surrounding land uses and the natural environment and shall not materially detract from the character of the immediate area or negatively affect the anticipated development or redevelopment trajectory.
3.
No Wireless Communications Facilities Conditional Use shall be permitted unless the Applicant demonstrates to the reasonable satisfaction of the City that no existing Wireless Communications Facility can accommodate the needs that the Applicant proposes to address with its application. Evidence submitted to demonstrate that no existing Wireless Communications Facility can accommodate these needs may consist of one or more of the following:
a.
No existing Wireless Communications Facilities with a suitable height are located within the geographic area required to meet the Applicant's engineering requirements;
b.
Existing Wireless Communications Facilities do not have sufficient structural strength to support the Applicant's proposed Wireless Communications Facility;
c.
The Applicant's proposed Wireless Communications Facility would cause electromagnetic interference with the equipment on the existing Wireless Communications Facility or the existing Wireless Communications Facility would cause interference with the Applicant's proposed Wireless Communications Facility; or
d.
The Applicant demonstrates that there are other limiting factors that render existing Wireless Communications Facilities unsuitable or unavailable for co-location.
4.
Approval of the Wireless Communications Facilities Conditional Use will not create a critical mass of similar conditional uses that is likely to discourage permitted uses by making the vicinity less desirable for said permitted uses.
5.
The Wireless Communications Facilities Conditional Use minimizes disruption to existing physiographic features, including vegetation, streams, lakes, soil types and other relevant topographical elements.
6.
The Wireless Communications Facilities Conditional Use shall be conducted in a manner that is not materially more disruptive to adjacent properties than other permitted uses in the district. The Planning and Zoning Commission may attach conditions of approval to the conditional use to ensure that this requirement is satisfied.
D.
Application Materials. Applications for approval of a Wireless Communications Facilities Conditional Use permit shall be on a form approved by the Director. At a minimum, the application must include:
1.
A complete application for a Wireless Communications Facility as specified in Section 12-2-425(H), Application Materials for Wireless Communications Facilities.
2.
A letter of intent requesting the Wireless Communications Facilities Conditional Use and fully describing the intended use of the property. The letter must explain, justify and validate the request, stating all facts relied upon and providing documentation where possible. The letter must be signed by the property owner and applicant (if different from property owner), and a copy of the owner's deed must be included in the submittal.
3.
The required application fee for a Wireless Communications Facilities Conditional Use.
4.
Additional information may be required by the Director if it is deemed to be appropriate to the request.
(Ord. 2024-O-08 §27; Ord. 2025-O-06 §22)
A.
Generally. The subdivision of land is a process by which tracts of property are split into lots for development resale with reference to a recorded plat. Plats are also used to make and map dedications of public rights-of-way, open space areas, and easements.
B.
Relationship to Other Approvals. Subdivision plats map lots and dedications that are shown on approved site plans. If a subdivision plat is required for a development, it shall be recorded before building permits are issued.
A.
Generally. This section applies to any parcel of land which is to be used for condominiums, apartments, or any other multiple-dwellings units, unless such land was previously subdivided and the filing accompanying such subdivision complied with municipal regulations applicable to subdivisions of substantially the same density, or the division of a lot, tract, or parcel of land into two or more lots, plats, sites, or other divisions of land for the purpose, whether immediate or future, of sale or of building development. It includes resubdivision and, when appropriate to the context, relates to the process of subdividing or to the land or territory subdivided.
B.
Applicability. No development shall commence, nor shall any building permit, utility connection permit, electrical connection permit or similar permit be issued, for any development or land division that is subject to this Division, until a plat has been approved and submitted to the City for recording with the Office of the Arapahoe County Clerk and Recorder.
C.
Exempt Transactions. The following are exempt from City review and approval:
1.
Sale of one or more lots of record in their entirety;
2.
Subdivisions that are created by court ordered partition, but not re-subdivision of partitioned property; or
3.
Development on an unplatted parcel that is not intended for future division and separate conveyance.
D.
Building Permits. No building permit shall be issued unless all of the property within the plat is covered by an approved site plan or, one of the following development orders, granted before the effective date of this LDC and not extinguished at the time the building permit is sought: a final development plan, administrative site plan, or subdivision development plan.
A.
Generally. The plat is one of the documents used to finalize land ownership and related interests within the proposed subdivision boundaries. At this stage of development, the subdivider is responsible for finalizing right-of-way and other public land dedications, if applicable, lot and block configurations and easement dedications. In addition, all public improvements associated with the proposed subdivision are identified and quantified. The subdivider may be required to enter into a public improvement agreement with the City, which guarantees that the appropriate improvement costs are borne by the subdivider. The plat shall include one contiguous parcel of land owned and proposed for development. Special circumstances, such as a road rights-of-way, may exist regarding the contiguity requirement, and are reviewed on a case-by-case basis.
B.
Approval Required. Subdivisions are approved by the Director.
C.
Subdivision Application Requirements. Applications for subdivision approval shall include, at a minimum, the following general information in addition to the reports required by subsection D., below, the demonstrations and documentation required by subsection E., below, and the plat exhibit required by subsection F., below.
1.
Completed land use application.
2.
Application fee (Fee Schedule available in the Community Development Department).
3.
Written letter of intent that explains, justifies and validates the request, stating all facts relied upon and providing documentation where possible.
4.
Sworn proof of ownership and a notarized letter of authorization from the landowner permitting a representative to process the application, with a disclaimer that no other party's consent is required.
5.
Title certificate or an abstract of titles covering all public lands to be dedicated.
6.
Treasurer's certificate of taxes due.
7.
Traverse closure computations corresponding to the plat's legal description and monument records.
D.
Technical Reports. The following technical reports and plans are required:
1.
Construction plans for the proposed subdivision's public improvements including street plan and profile sheets, stormwater drainage improvements plans and other improvements, prepared in accordance with the appropriate standards manuals.
2.
Preliminary pavement design report.
3.
Phase III drainage report and drainage construction drawings as defined in the Stormwater Management Manual.
4.
A traffic study update prepared in accordance with the City of Centennial Guidelines for Traffic Impact Studies, if required by Section 12-10-202, Traffic Studies.
5.
Evidence that sufficient regional infrastructure, facilities, network or systems are or will be available to serve the development proposal as set out in Division 10-2, Adequacy of Regional Facilities.
6.
Final street construction plans prepared in accordance with the requirements of the City of Centennial Roadway Design & Construction Standards Manual, when applicable.
E.
Utility Services.
1.
The subdivider shall provide evidence of the ability of applicable special service districts or other general governments to service the proposed development, and shall also furnish the following:
a.
Estimated total number of gallons per day of sewage to be treated where a central sewage treatment facility is proposed, or sewage disposal means and soils suitability where no central sewage treatment facility is proposed; and
b.
Estimated total number of gallons per day of water system requirements where a distribution system is proposed.
2.
A signed general warranty deed must be provided for all dedicated land conveying tracts, or the development rights to such tracts, to the appropriate entity.
3.
General warranty deeds to the City of Centennial shall be provided for rights-of-way that are off-site and associated with the subdivision reflecting widths as required by the City of Centennial. The plat shall not be recorded until all warranty deeds are executed and accepted by the City.
F.
Plat Exhibit. The plat exhibit shall include the following format and information:
1.
The boundaries of all lots, common open space parcels, streets, alleys, utility easements, drainage easements, and pedestrian easements, and any other boundaries required to be described by this LDC.
2.
The format for all plans and plats shall be in upper-case sans serif. Font size shall be readable when reduced to an 11 × 17 inch size. No plans or plats shall include copyright restrictions.
3.
The plat that is submitted for recording shall be an original drawing in black ink on 24 × 36 inch single/double matte mylar or photographic blackline positive mylar of the same, or equivalent, and shall contain the information described below:
a.
The drawing and any revision dates shall be shown on the cover sheet.
b.
At the top of each sheet, the title of the subdivision, as dedicated, and a subtitle, in smaller lettering, that indicates:
i.
The quarter section(s), section, township and range in which the subdivision is located;
ii.
The phrase "City of Centennial, County of Arapahoe, Colorado."
iii.
If the subdivision is a replatting of a previously approved subdivision, the replatting information.
c.
Each sheet shall display the case number in the bottom left-hand corner, in the following way: "Case No. XX-XXX."
d.
Each sheet of the plat shall show the date of the survey; a North arrow, and the written and graphic scale. The minimum scale of the drawing shall be one inch to 100 feet. Enough sheets shall be used to accomplish this end. Acceptable larger scales are one inch to 20 feet, 30 feet, 40 feet, 50 feet, and 60 feet. The sheet number and the relation of each adjoining sheet shall be clearly shown by a small key map on each sheet.
e.
Vicinity map (scale of 1 in. =2000 ft. preferred) showing the subdivision in relation to section lines and existing or proposed streets within one mile.
f.
An accurate and complete monumented land survey pursuant to paragraph 13 of C.R.S. 38-51-102, shall be made of the land to be subdivided. A traverse of boundaries when computed from field measurements on the ground must have a minimum unadjusted ratio of closure of one part in 15,000. The monumented land survey shall be an accurate reflection of the legal description (see subsection G., below).
G.
Legal Description of the Subdivision.
1.
The method of description shall be by use of metes and bounds, except that in a replatting, the subdivision, block, tract, and/or lot may be used.
2.
The legal description shall be in the following format: "A parcel of land in the ¼ of Section, Township ___ South, Range ___ West, of the Sixth Principal Meridian, City of Centennial, County of Arapahoe, State of Colorado, more particularly described as follows: …"
a.
The description that follows this introduction may be by one of the following two means:
(1)
by metes and bounds, incorporating a complete traverse and the accuracy standards as described in subsection 6, above. The area to the nearest one-hundredth of an acre (.01) more or less shall be included.
(2)
By subdivision, block and lot numbers. This method may only be used if the area being subdivided encompasses one contiguous area within one existing subdivision and does not include any existing right-of-way. This method may only be used if the parcel being replatted is a part of a subdivision recorded after July 1, 1975. The area to the nearest one-hundredth of an acre (.01) more or less shall be included.
b.
The Point of Beginning of the subdivision or one corner of a replat shall be tied to two (2) or more section or quarter section corners. Two of the corners shall be adjacent. The monument found/set at the section or quarter section corners must be described on the plat.
3.
The surveyor shall rehabilitate or upgrade any section or quarter section corner used to control the survey of the subdivision as required by the rules of procedure promulgated by the State Board of Registration for Professional Engineers and Professional Land Surveyors.
H.
Standards. The Director shall not approve a plat unless all of the following are demonstrated:
1.
It conforms to a site plan or meets all of the standards of this LDC and all conditions of approval of said site plan;
2.
At the time of the subdivision approval, the subdivider provides the certification of the County Treasurer's office that all ad valorem taxes applicable to such subdivided land, for all years prior to that year in which approval is granted, are paid; and
3.
If the plat includes subdivision improvements, the City Council has approved, one or more public improvement agreements to ensure that the improvements will be constructed to City specifications at the applicant's expense.
4.
If applicable, it substantially conforms to a City-approved Concept Plan pursuant to Section 12-9-206, Concept Plans.
I.
Waiver of Requirements. The Director may waive information and documentation requirements as appropriate to the type and scale of plat submitted. By way of example, plats that do not involve dedications of streets do not require information pertaining to street construction.
A.
Generally. Failure of the applicant to submit all required documentation within six months of approval shall render approval of a plat voidable and may result in the necessity for a new submittal of the plat. Resubmittals are subject to all processing fees, submittal requirements and review standards in effect at the time the resubmittal is accepted by the Director.
B.
Extensions.
1.
The Director may grant extensions of time up to 12 months, upon a written request by the applicant or staff for good cause being shown. Good cause may include but not be limited to:
a.
Required signatories are out of state or country or otherwise unavailable; or
b.
A major change was requested by the City.
2.
An extension request shall include a fee established by resolution of the City Council, and a narrative stating the reasons for the applicant's inability to comply with the specified deadlines. It shall list any changes in the character of the neighborhood, any changes in the City's Comprehensive Plan or applicable Sub-Area Plans, or this LDC that have occurred since approval of the plat. These changes may affect the plat and the anticipated time schedule for completing the platting process.
A.
Generally. The address plat is an exact duplicate of the plat exhibit with the addition of a label that reads "address plat" and labels the addresses for each lot or tract in the subdivision. The Engineering Division assigns the addresses and street names.
B.
Applicability. An address plat is required with the submittal of the final plat mylars.
C.
Required Approval. An address plat is reviewed by the Engineering Division for correctness and adherence to City and emergency service provider standards.
D.
Process.
1.
The address plat must be signed by the owner(s) of the property and the signature(s) need to be notarized).
2.
The address plat mylar is routed the same as the plat mylar but is not recorded with the plat.
3.
When multiple sheets are needed, a cover sheet may be required which shows a composite of the subdivision.
A.
Generally.
1.
To provide a review process for vacation of a public roadway; public easement; or recorded plat in order to vacate the City's interest without harm to the public health, safety and welfare.
2.
The City Council is authorized to vacate roadways, which include any platted or designated public street, alley, lane, parkway, avenue, road or other public way designated or dedicated on a plat, conveyed by deed, recorded easement, acquired by prescriptive use or other legal instrument whether or not it has ever been used as such, pursuant to Article 2 of Title 43 as amended.
B.
Vesting of Title of Roadways. Vesting of title upon vacation shall be in accordance with Section 43-2-302 C.R.S., as amended.
C.
Application Requirements. The following documentation shall be submitted with an application for vacation of a plat, easement, or right-of-way:
a.
Completed land use application.
b.
Application fee.
c.
Letter of intent that explains, justifies and validates the request, stating all facts relied upon and providing documentation where possible.
d.
A vacation exhibit that is an original drawing in black ink on 8½ × 14 inch paper or other size as required by Director, and shall contain information deemed appropriate by the Director.
e.
A legal description of the right-of-way to be vacated, which is signed and sealed by a Professional Land Surveyor registered in the State of Colorado.
f.
A vicinity map showing the location of the right-of-way or easement in relation to the lots, or the area surrounding the right-of-way or easement within a one mile radius.
g.
Letters from the following stating their recommendation regarding the vacation and any existing facility they have over, under or across the land:
i.
All special districts providing maintenance of infrastructure within the rights-of-way;
ii.
All known easement beneficiaries, cable providers, fiber optic companies and/or utility providers; and
iii.
All landowners abutting or using an access proposed for vacation.
D.
Approval Standards. A vacation may be approved upon the finding that:
1.
For Street or Public Rights-of-Way.
a.
The vacation is in accordance with adopted standards and criteria, and the original conditions of approval;
b.
The vacation is in keeping with the spirit and intent of the Comprehensive Plan, applicable Sub-Area Plans, and the standards of this LDC;
c.
A platted or deeded roadway or portion thereof or unplatted or undefined roadways which have arisen by public usage shall not be vacated so as to leave any land abutting said roadway without an established public road or private access easement connecting said land with another established public street; and
d.
If the vacation is a State Highway, the Colorado Department of Transportation ("CDOT") approves.
2.
For Plats of Private Property.
a.
All of the platted property is under single ownership and streets to be vacated within the plat are entirely internal to the parcel; or
b.
The vacation affects only part of a plat, but:
i.
The remaining owners consent to the vacation;
ii.
The vacation of streets within the plat, if requested, conforms to the requirements of subsection D.1., above; and
iii.
All easement holders consent to the vacation.
3.
For Public Easements.
a.
The vacation is in accordance with adopted standards and criteria, and the original conditions of approval;
b.
The vacation is in keeping with the standards of the City's Subdivision Regulations, Article 9, Subdivision and Land Development Design; and
c.
The easement to be vacated is no longer necessary to serve the benefitted property.
A.
Generally. This section provides a process to correct errors and/or omissions on a recorded plat. Depending upon the nature of the corrections, there are two processes that may be used to correct a plat: the affidavit of correction or the correction plat:
1.
The affidavit of correction is used to correct minor errors and/or omissions on a plat. These would include minor typographical errors and errors in distances, angles or bearings.
2.
A correction plat is used to correct a recorded subdivision plat when the errors and/or omissions are too numerous or substantial to be corrected by an affidavit of correction.
B.
Applicability. The surveyor who prepared the subdivision plat or the surveyor's representative must initiate the plat correction process. The plat correction process cannot be used if the surveyor of record either cannot change the plat due to death, retirement or relocation or will not correct the errors on the plat.
C.
Required Approval. Plat corrections are approved by the Director.
D.
Application Materials. A complete application for an affidavit of correction or correction plat includes the following:
1.
Completed land use application.
2.
Application fee.
3.
A written statement that explains, justifies and validates the request, stating all facts relied upon and providing documentation where possible.
4.
Sworn proof of ownership and a sworn, notarized letter of authorization from all of the affected landowners, permitting a representative to process the application, with a disclaimer that no other party's consent is required.
5.
Treasurer's certificate of taxes due.
6.
A correction plat application must include a corrected plat.
7.
An affidavit of correction application must include the affidavit of correction.
E.
Process for Correction Plat. The process for a correction plat or affidavit of correction shall be a standard administrative approval process, except that the time for receipt of referral agency comments shall be limited to 14 days.
F.
Approval Standards. An affidavit of correction or correction plat may be approved upon finding that:
1.
The corrections are in accordance with the site plan, or, for plats approved before the effective date, preliminary plat, or planned unit development approvals;
2.
The corrections are in keeping with the spirit and intent of this LDC; and
3.
The approval will not adversely affect the public health, safety and welfare of the residents and property owners in the City of Centennial.
A.
Generally. Variances are variations from the strict application of the requirements of the LDC.
B.
Applicability. Variances are granted only in the exceptional circumstances that are set out in Subsection F. An applicant for a variance is not required to have an application denied before seeking the variance.
C.
Required Approval. A variance requires the approval of the Planning and Zoning Commission.
D.
Application Materials. Applications for variances to the terms of this LDC shall be submitted on a form approved by the Director. The application form shall include, at a minimum, the following substantive information:
1.
The name of the applicant and contact information, including mailing address and telephone number;
2.
Sworn proof of ownership and a notarized letter of authorization from the landowner;
3.
The address of the property for which the variance is sought;
4.
The legal description of the property for which the variance is sought;
5.
The nature and purpose of the requested variance (including specific reference to the Code sections from which variance is sought), and the grounds on which the variance is requested; and
6.
A statement regarding how the proposed variance meets the standards set out in Subsection F.
E.
Decision. The Planning and Zoning Commission shall conduct a public hearing and shall approve, approve with conditions, or deny the variance. Decisions regarding variances shall be reduced to writing, and executed by the Chair of the Planning and Zoning Commission. The written decisions shall include the factual basis for the decision and a record of the vote on the decision by the Planning and Zoning Commission.
F.
Approval Standards. A variance shall be granted only if it is demonstrated that all of the following conditions exist:
1.
The existence of extraordinary conditions or circumstances, such as size, shape, location, topography or surroundings of the land, structure or building involved, which deprive the applicant of privileges enjoyed by other properties in the same zone district and in the vicinity;
2.
The extraordinary conditions or circumstances did not result from the present or prior actions or inactions of the applicant;
3.
Granting of the variance will be in harmony with the general purpose, intent and character of the zone district, will not substantially or permanently injure the appropriate use of adjacent property, and is not otherwise detrimental to the public health, safety and welfare;
4.
The variance requested is the minimum action needed that will permit the reasonable use of the land, building, or structure with the least modification possible to the requirements of this LDC;
5.
The variance will not permit a use that is prohibited in the zone district; and
6.
No other relief is available through the application of alternative development standards or an alternative development configuration that is allowed by this LDC.
G.
Conditions of Approval. The Planning and Zoning Commission may condition approval of the variance as necessary to protect the public health, safety, and welfare.
H.
Record of Approved Variances. The Community Development Department shall maintain a record of approved variances.
I.
Expiration of Variances. Any variance automatically expires one year after the date the variance was granted or within such other time as the Planning and Zoning Commission prescribes, unless a building permit for the variance is obtained within such one year period for the improvement contemplated by the application. The Director may grant extensions of time for good cause shown, but only if an application for such extension is made prior to the expiration of the variance.
(Ord. 2025-O-06 §23)
A.
Generally.
1.
The purpose of administrative appeals is to provide an opportunity for the Applicant to seek appellate review of certain decisions of the Director or the Planning and Zoning Commission in a timely and inexpensive way.
2.
Administrative appeals are decided by the City Council.
3.
For purposes of this Section, an underlying decision of the Director or the Planning and Zoning Commission that is subject to appeal shall be limited to the following:
a.
Site Plan;
b.
Variance;
c.
Conditional Use Permit/WCF Conditional Use Permit; and
d.
Temporary Use Certificate for Temporary Conditional Uses.
B.
Standards to be Reviewed. The City Council will decide appeals according to the same standards that the decision-maker was to apply to the application.
C.
Scope of Review. The City Council will review the application in the same manner as the decision-maker. However:
1.
No evidence shall be presented to the City Council that was not considered by the decision-maker;
2.
No issues shall be considered by the City Council that were not presented to the decision-maker; and
3.
No public comment will be permitted.
D.
Appeal Petition. An administrative appeal is initiated by filing a petition, along with the required fee, with the Director. The notice of appeal shall include the following information:
1.
The name, address, and telephone number of the Applicant;
2.
A short statement indicating the nature of the application, the application number, the date of hearing, and the decision; and
3.
A short but specific statement regarding how the decision appealed violates this LDC. The statement shall refer to the particular section numbers upon which the Applicant relies, and shall not make a general reference to noncompliance with this LDC (i.e., "the application did not comply with the LDC," without more, is not a sufficient statement of the issues and will be rejected).
E.
Timing of Appeal. Appeal petitions shall be filed within 14 days of the date of the decision being appealed. Failure to file within 14 days shall cut off the right of appeal.
F.
Hearing. The City Council shall hold a hearing on the appeal according to the following procedures:
1.
Order of Presentation. The appeal hearing shall be ordered as follows:
a.
The Applicant shall present the appeal.
b.
The City shall present a response.
c.
The Applicant may question the City.
d.
The City may question the Applicant.
e.
The Applicant may make a summary statement.
f.
The City may make a summary statement.
2.
Questions of Participants. City Council may ask questions of participants at any time.
G.
Decision.
1.
The City Council may affirm, reverse, modify, or amend any underlying decision.
2.
Decisions regarding appeals shall be reduced to writing which shall include the material factual basis for the decision and shall be approved by City Council.
H.
Standards. The City Council will affirm the underlying decision unless it finds that:
1.
The underlying decision was an abuse of discretion; or
2.
The underlying decision was not supported by the facts.
I.
Review of Appellate Body's Decision. The City Council's final decision is reviewable pursuant to Rule 106 of the Colorado Rules of Civil Procedure.
(Ord. 2025-O-06 §24)
A.
Generally. The City Council may grant a variance from the strict requirements of the regulations set out in Division 3-9, Centennial AIA, after conducting a public hearing and following receipt of a recommendation from the Planning and Zoning Commission.
B.
Initiation of Application. The variance process may be initiated by application of the property owner, upon the request of the Community Development Director, or may be included within an application for development approval.
C.
Application. Application for a variance shall be submitted on forms promulgated by the Community Development Department which forms shall require the applicant to submit evidence to support the justification of the variance and demonstrate compliance with the variance standards.
D.
Standards for Grant of Variance. The granting of a variance shall require the City Council to find, based on evidence presented at a public hearing, that one or more of the following standards are met:
1.
A unique, unnecessary or unreasonable hardship would result from the restrictions imposed by Division 3-9, Airport Influence Area, and such hardship cannot be satisfactorily mitigated through other means, including rezoning or site design. Where rezoning or site design may, if approved by the City, satisfactorily mitigate the cited hardship, applicants may request and shall be afforded postponement of the consideration of the variance application in order to apply for and pursue such approval.
2.
A marginal benefit to the public health safety and welfare would result by the strict enforcement of the regulations that is disproportionate to the magnitude of the burdens imposed on the property owner.
3.
The variance will directly and substantially advance established policies of the City such as but not limited to goals and objectives of the comprehensive plan or applicable subarea plan.
E.
Grant of Variance. Variances granted pursuant to this Section shall be granted by resolution of the City Council. The City Council is authorized to grant the requested variance in whole or in part and the Council may impose conditions upon the variance to reasonably ensure that the development authorized by the variance will best balance airport operations and function with the health, safety, and welfare of the residences and businesses within the proposed development. Variances to permit noise sensitive uses within the 60 or 65 DNL noise contour zones or the Restricted Development Area shall, at a minimum, require compliance with the noise mitigation construction techniques required in Division 3-9 of the LDC and Chapter 18, Article 13, of the Centennial Municipal Code. Variances shall expire and be of no further effect upon the third anniversary of the effective date of the resolution in the event that the development proposed by the application for variance is not commenced as evidenced by the issuance of building permit(s) authorizing above grade construction. Extensions of the variance expiration may be administratively granted by the Director upon a showing that the owner has undertaken reasonable efforts toward the commencement of the development described in the application for variance.
F.
Successive Applications. Only one application for a variance for the same or substantially the same property may be submitted in any 12 month period; provided, however, that the Community Development Director may authorize the submission of a second application upon a showing by the applicant that the property which is subject to a second variance application is located (in whole or in part) in a different zone or subarea due to changes in boundaries of the AIA occurring subsequent to the first application.
A.
Generally. The Technical Review Committee (TRC), as defined in the SEMSWA Stormwater Management Manual, shall hear and decide appeals and requests for variances from Sections 12-7-202, Use of Floodplains and 12-7-304, Standards for Flood Hazard Reduction. The application for variance need only be referred to SEMSWA for review and comment.
1.
The Floodplain Administrator shall maintain a record of all actions involving an appeal and shall report variances, upon request, to FEMA.
2.
Variances may be issued for the repair or rehabilitation of historic structures upon a determination that the proposed repair or rehabilitation will not preclude the structure's continued designation as a historic structure and the variance is the minimum necessary to preserve the historic character and design of the structure.
3.
Upon consideration of the factors noted above and the intent of this ordinance, the TRC may attach such conditions to the granting of variances as it deems necessary to further purpose and objectives of Division 7-3, Floodplain Management and Flood Damage Prevention and Division 7-2, Use of Designated Open Space.
4.
Variances shall not be issued within any floodway if any increase in flood levels during the base flood discharge would result unless an approved CLOMR that addresses the 44 CFR Part 65, Section 12 requirements or a City approved Floodplain Modification study is obtained.
B.
Prerequisites for Granting Variances.
1.
Variances shall only be issued upon a determination that the variance is the minimum necessary, considering the flood hazard, to afford relief.
2.
Variances shall only be issued upon:
a.
Showing a good and sufficient cause;
b.
A determination that failure to grant the variance would result in exceptional hardship to the applicant, and
c.
A determination that the granting of a variance will not result in increased flood heights, unless:
i.
There is an approved Floodplain Modification Study or CLOMR that meets the standards of 44 CFR Part 65, Section 12 are met;
ii.
There are no additional threats to public safety;
iii.
There will be no extraordinary public expense;
iv.
The variance will not create a public nuisance;
v.
There is no fraud on or victimization of the public; and
vi.
There is no conflict with other applicable laws or ordinances.
3.
Any applicant to whom a variance is granted shall be given written notice of the consequence to the variance (e.g., increase in flood insurance requirements, FEMA map revision, and/or easements from other property owners).
4.
Variances may be issued for construction of replacement structures and substantial improvements or damage repairs in the floodplain provided that:
a.
The criteria outlined in Division 7-3, Floodplain Management and Flood Damage Prevention, are met.
b.
The structure or other development is protected by methods that minimize flood damages (e.g., freeboard requirements) during the base flood and create no additional threats to public safety
c.
There is no increase in footprint from the existing structure for requests related to substantial improvement/damage request in the floodplain.
d.
No new habitable structures are placed within the floodplain.
e.
The footprint of the replacement structure, is not located in the floodway and if relocated is as far out of the floodplain as the lot configuration allows, for requests related to substantial improvement/damage in the floodplain.
C.
Standards for Floodplain Variances.
1.
In passing upon such applications, the TRC shall consider all technical evaluations, all relevant factors, standards specified in other sections of Division 7-2, Use of Designated Open Space and Division 7-3, Floodplain Management and Flood Damage Prevention, and all of the following:
a.
The danger that materials may be swept onto other lands to the injury of others;
b.
The danger to life and property due to flooding or erosion damage;
c.
The susceptibility of the proposed facility and its contents to flood damage and the effect of such damage on the individual owner;
d.
The importance of the services provided by the proposed facility to the community;
e.
The necessity to the facility of a waterfront location, where applicable;
f.
The availability of alternative locations, for the proposed use that are not subject to flooding or erosion damage;
g.
The compatibility of the proposed use with existing and anticipated development;
h.
The relationship of the proposed use to the Comprehensive Plan and floodplain management program for that area;
i.
The safety of access to the property in times of flood for ordinary and emergency vehicles;
j.
The impacts of such requests on other properties.
A.
Generally. Any person may request an administrative interpretation of the terms, provisions, or requirements of this LDC if the application of the terms, provisions, or requirements are not obvious.
B.
Applicability. This section applies to any request to interpret a provision of this LDC.
C.
Application Fee. It is the intent of the City Council that this LDC be accessible and clear to the residents, business owners, and landowners in the City. However, it is not the intent of the City Council that this provision be used to allocate the Director to evaluate the full development potential of individual properties or resolve other such general inquiries without reimbursement to the City. Accordingly, the Director is authorized to waive the application fee for specific inquiries that do not involve material time commitments, and to charge an hourly research fee for broad inquires that are likely to involve material time commitments.
D.
Required Approval. The interpretation is made by the official charged with administering the provision for which an interpretation is requested (the "responsible official"). The responsible official and the City are not obligated to render an interpretation. The interpretation is not subject to appeal unless it is requested as part of the approval or denial of a development order or permit.
E.
Application Materials.
1.
Applications shall be submitted on a form approved by the Director.
2.
The applicant shall cite the code provision for which interpretation is sought, a description of the situation or scenario to which the application of this LDC is in question, and a statement of the nature of the interpretation sought.
F.
Decision.
1.
Within a reasonable period after the application for an interpretation is filed, the responsible official shall make a good faith effort to interpret the provision that is the subject of the application.
2.
The responsible official shall respond to the applicant in writing, and shall keep a copy of the response in a record of interpretations.
3.
The responsible official may consult with the Director in drafting the interpretation.
G.
Guidelines. The interpretation shall be based on:
1.
The materials or scenario posed by the applicant;
2.
The plain and ordinary meaning of the terms that are subject to the application for an interpretation as set out in Webster's Third New International Dictionary or other current and authoritative dictionaries;
3.
The purpose statement for the LDC section that is subject to interpretation;
4.
Any other provision of the Comprehensive Plan, an applicable Sub-Area Plan, the Centennial Municipal Code, state law, or federal law that are related to the same subject matter;
5.
Any technical meanings of the words used in the provision subject to interpretation;
6.
Other interpretations rendered by the City relating to the same or related provisions of this LDC;
7.
The consequences of the interpretation;
8.
The legislative history;
9.
The problem addressed by the provision subject to interpretation; and
10.
Sources outside of the LDC provision that provide a related source for the definition, such as technical or professional literature.
H.
No Legal Advice. Legal interpretations by the City Attorney shall not be provided to private parties without the consent of the City Council. No interpretation provided by other City staff pursuant to this Section shall be construed as legal advice.
I.
No Binding Effect. It is the policy of the City to evaluate applications for development approval comprehensively on their individual merits. Therefore, the interpretation of the responsible official is persuasive to decision-making bodies, but is not binding on the City.
A.
Generally. The Federal Fair Housing Act, 42 U.S.C. §3601, et seq., requires that local governments be prepared to make "reasonable accommodations" in order to permit housing for certain protected individuals to be located in residential areas. This section sets out the process for approval of a "reasonable accommodation."
B.
Authorization. In order to provide reasonable accommodations without the need for an additional approval process, the City Manager or designee, in consultation with the Director, is authorized to approve minor modifications of:
1.
Building setbacks;
2.
Building height;
3.
Spacing of group homes;
4.
Building coverage; or
5.
Occupancy limits.
C.
Resolution of Accommodation. The City Manager or designee may approve a type of or degree of reasonable accommodation that is different from that requested by the applicant if the City Manager finds that a different form or degree of accommodation would satisfy the requirements of the Federal Fair Housing Act with fewer impacts on the neighborhood in which the parcel proposed for development is located.
D.
Application. An application for reasonable accommodations shall include the name and address of the applicant, the address of the parcel proposed for development, the type of housing being provided, and an explanation of the request, including the portions of the Fair Housing Act that require reasonable accommodations to be made.
E.
Decision. The decision of the City Manager shall be accompanied by written findings of fact as to the applicability of the Fair Housing Act, the need for reasonable accommodations, and the authority for any reasonable accommodations approved.
A.
Generally. Regulating plans are required for development in the Urban Center (UC) zone district. Regulating plans are similar to site plans in that they provide a schematic diagram of development. However, Regulating Plans are more general, principally showing how the UC district form-based code standards will be applied. The Regulating Plan shall be the basis for approval of subsequent site plans, which are required prior to the issuance of building permits.
B.
Regulating Plan Application Requirements. A Regulating Plan application must include the following information:
1.
Letter of Intent.
2.
Regulating Plan Document. The Regulating Plan shall establish the following:
a.
Subdistrict boundaries;
b.
Network and types of streets in the development;
c.
Building types and frontage types within each subdistrict and block;
d.
Building height ranges on each block face;
e.
Number, general location, and types of residential units including a development phasing plan to phase the construction of residential uses to coordinate and coincide with the construction of non-residential uses to ensure a mixed-use project;
f.
Designation of public spaces; and
g.
Maximum gross floor area for each of the three districts: Center Subdistrict, General Subdistrict, and Edge Subdistrict.
3.
Name of proposed development.
4.
Sworn proof of ownership and a notarized letter of authorization from the landowner permitting a representative to process the application.
5.
Legal Description. An appropriate legal description of the parcel(s) proposed within the Regulating Plan, along with the area of the parcel(s) in acres or square feet.
6.
The existing zoning of the property.
7.
Public and private utility service lines and/or main lines with appurtenances.
8.
Title certificate or abstract of titles covering all lands to be conveyed to the City.
9.
Treasurer's Certificate of Taxes due.
10.
Drainage report, pursuant to the Stormwater Management Manual.
11.
A Traffic Study prepared in accordance with the City of Centennial Guidelines for Traffic Impact Studies, if required by Section 12-10-202, Traffic Studies.
12.
Applicable notes and certifications approved by the City Attorney that regulate the development (Airport Influence Area note, off-site improvements note, etc.).
13.
Certifications. Standard certifications to include:
a.
Owner's signature block, with date line and title line;
b.
Planning and Zoning Commission recommendation block; and
c.
City Council approval block.
14.
Case Number Block. A case number block in the lower left-hand corner of the rezoning map sheet.
C.
Approval of Regulating Plan. Regulating plans shall be approved by the City Council after recommendation by the Planning and Zoning Commission, and shall be developed using community meetings as described in Section 12-14-305, Community Meeting. Regulating plans shall meet the following criteria:
1.
The development will comply with the standards of Division 4-3, Form Standards for UC District, fulfill all requirements as listed in Section B above, and the other applicable standards of this LDC; and
2.
The proposed development will implement the City's comprehensive plan and any applicable Sub-Area Plan.
D.
Amendment of Regulating Plan. Modifications to illustrative elements of the Regulating Plan may be approved as part of a site plan application and do not require an amendment to the Regulating Plan. Modifications to any required element of the Regulating Plan shall be processed as either a "Major Amendment" or a "Minor Amendment" in accordance with the following procedures:
1.
Major Amendment: An application for a major amendment to the Regulating Plan shall be submitted to the Community Development Department and processed in accordance with Section 12-14-402, Major Changes. A major amendment to the regulating plan shall mean and include any of the following:
a.
A change to the subdistrict boundaries shown on the regulating plan, to either include additional parcels of land as part of the UC zoning district or to modify the internal subdistrict boundary shown on the regulating plan;
b.
An amendment to the types of subdistricts contained within the regulating plan;
c.
An amendment to add alternative building, frontage, parking, and street typologies as permitted in Section 12-4-301(C), Flexibility;
d.
An amendment to modify the ranges of building heights applicable to a block face as shown on the regulating plan;
e.
An amendment to the number, type, and location of residential uses shown on the regulating plan;
f.
A change to the street network that has the effect of increasing the perimeter block dimensions of any block by more than 10 percent from the approved regulating plan; or
g.
Any modification to the area of the public space which would result in a reduction, by 30 percent or greater, of the total area of the public space.
2.
Minor Amendment: Any proposed modification or amendment that is not a major amendment as defined in Section 12-14-902(D)(1) above is deemed to be a minor amendment. An application for a minor amendment to the Regulating Plan shall be submitted to the Community Development Department and may be approved by the Director in accordance with applicable provisions of the LDC, including Section 12-14-309(C)(1), Administrative Review.
a.
A change to the building, frontage, or parking type within a block, provided that the type is permitted within the subdistrict;
b.
A change to the designation of a street function as primary or secondary or to the street type, provided that the resulting change does not have the effect of increasing the perimeter block dimensions of any block by more than 10 percent;
c.
Except as determined Section 12-14-902(E)(1)(g) above, an amendment to the designation of public space or attached public spaces and minimum required ground floor retail as specified in Division 4-3 of the LDC;
d.
Any other proposed modification that is determined by the Director to constitute a minor change in the regulating plan based on the intent of the regulating plan and UC zoning district and at the discretion of the Director.
E.
Development Prior to Approved Regulating Plan. Any vacant parcels in the Urban Center (UC) zone district not governed by an approved Regulating Plan are permitted to develop according to Division 2-3, Land Use. Any development of Limited Uses must comply with all applicable development standards for the General Commercial (CG) zone district and any applicable provisions of this LDC.
(Ord. 2021-O-13 §47; Ord. 2022-O-31 §8; Ord. 2025-O-06 §25)
A.
Generally. A Planned Unit Development ("PUD") is an area of land controlled by one or more landowners to be developed under unified control or unified plan of development for a number of residential, institutional, commercial, educational, recreational, industrial or other uses or any combination of the foregoing, the plan of which may not correspond to lot size, bulk or type of use, lot coverage, open space and/or other restrictions of the existing land use regulations applicable to other zone districts in this LDC. This Section establishes a procedure to:
1.
Allow existing PUDs to continue to develop under the plans in effect as of the effective date of this LDC; and,
2.
Allow the amendment or termination of existing PUD approvals; and,
3.
Allow for the creation of new PUDs for the development of substantial parcels of land for large-scale or unique development concepts not otherwise permitted within a standard zone district.
B.
Applicability. This Section applies to all new PUDs and to all existing PUDs in effect before the effective date (except where terminated pursuant to subsection G., below).
C.
Minimum Requirements. A parcel of land may be zoned PUD only where the proposed development meets or exceeds the following minimum requirements:
1.
Provides above-average open space and recreational amenities;
2.
Incorporates creative and superior quality and design aesthetics that exceeds the City's current design standards or other land use regulations set forth in this LDC;
3.
Provides a greater efficiency in layout and provision of roads, utilities and other infrastructure;
4.
Implements the Comprehensive Plan or an adopted Sub-Area Plan, or supports the implementation of such plans; and
5.
For nonresidential development, adds new and unique tenants or employment opportunities to the City.
D.
General Process. The standard PUD process requires the approval and execution of both a Preliminary Development Plan (PDP) and a site plan.
1.
Preliminary Development Plan (PDP).
a.
A PDP establishes land uses and siting restrictions for a parcel of land. The uses and siting restrictions permitted by the PDP set the general parameters with which the development must comply. The uses, minimums and maximums provided in the PDP will be reviewed at the site plan stage to further determine the appropriateness for the particular site and neighborhood.
b.
Once a PDP has been approved, a site plan which complies with the terms, conditions and requirements of the approved PDP must be submitted and approved prior to the issuance of building permits for improvements to any site or sites within the project covered by the PDP.
2.
Site Plan.
a.
Site plans establish the layout of development (see Section 12-14-504, Site Plans and Plats, subsection Al).
b.
Site plans may require approval by the Planning and Zoning Commission (see Section 12-14-602, Site Plans) or Director (see Section 12-14-504, Site Plans and Plats).
E.
Required Approval. All new PUD applications require a recommendation by the Planning and Zoning Commission and approval by the City Council.
F.
Minor Changes/Administrative Amendment. A minor change to an existing PUD, for which the development order has not expired by way of conversion, sunset, or abandonment, may be processed as an administrative amendment pursuant to this subsection.
1.
Permitted Uses. An administrative amendment may clarify or define a permitted use in a Planned Unit Development.
2.
Gross Floor Area. Up to a ten (10) percent increase may be allowed by administrative amendment.
3.
Internal Lot Line Setbacks. The Director may authorize setback decreases that are proposed from internal lot lines and/or between structures, up to 50 percent of the original setback distance.
4.
External Lot Line Setbacks. The Director may authorize setback decreases from external lot lines, up to 10 percent of the original setback distance. However, a requested decrease shall not change the final setback to less than 25 feet from public rights-of-way and 20 feet from all other external lot lines.
5.
Distance Between Buildings. The Director may authorize a reduction up to 10 percent for the minimum distance between buildings. However, the reduction shall not authorize spacing of less than 10 feet.
6.
Building Envelopes and Footprints. The Director may authorize:
a.
Increase. A ten (10) percent increase in the area of building footprints.
b.
Reduction. Building footprints may be administratively reduced.
7.
Location of Buildings. The Director may authorize relocation of building envelopes and/or footprints on site, but shall not change and/or alter any of the approved development restrictions as set forth in the development order.
8.
Heights. The Director may authorize up to a five (5) foot or five (5) percent increase in building heights, whichever is less.
9.
Open Space. The Director may authorize a reduction of open space of up to 10 percent of the original requirement. Increases in open space do not require an amendment to the approved development order.
10.
Parking. The Director may authorize reductions in required parking according to the requirements of Section 12-5-204, Special Studies.
11.
Access. The Director may authorize changes to the number or type of access locations, access design, and/or internal circulation design pursuant to the standards in the Roadway Design & Construction Standards Manual.
12.
Drainage. The Director may authorize changes to drainage routing and/or facility designs pursuant to the standards in the Stormwater Management Manual even if the changes affect an approved design standard on the development order (e.g., open space, setbacks, etc.).
13.
Public Improvements. The Director may authorize changes to the specifications of public improvements, pursuant to Section 12-14-207, Public Improvement Agreement, provided that the modifications are consistent with the requirements of this LDC and the Roadway Design & Construction Standards Manual or other applicable standards manual.
14.
Signage, Lighting, Landscaping, Trash Disposal Areas, Architectural Treatment. The Director may authorize changes to signage, lighting, landscaping, trash disposal areas, and architectural treatment requirements of a Planned Unit Development.
G.
Major Changes/Termination.
1.
A major change includes any change to an existing PUD approval that does not qualify as a minor change pursuant to the standards in subsection F above.
2.
Major changes to existing PUD approvals require a recommendation by the Planning and Zoning Commission and approval by the City Council.
3.
Termination of existing PUD approvals requires a recommendation by the Planning and Zoning Commission and approval by the City Council and shall be processed simultaneously with a rezoning request to a standard zone district (see Section 12-14-604, Rezoning).
H.
Application Materials. The following application materials are required for an application for a PUD:
1.
A detailed letter of intent describing the request, which shall include:
a.
The current zoning classification of the subject property and justification for the establishment of a PUD zone district in lieu of a standard zone district.
b.
Justification for the request in terms of Comprehensive Plan or Sub-Area Plan consistency or implementation.
c.
A detailed narrative describing how the proposed PUD will meet or exceed the minimum requirements set forth in Section 12-14-903(C) and the other approval standards of this Section.
2.
A Preliminary Development Plan exhibit (original drawing in 24" x 36" format) that provides general parameters with which the development must comply, showing all of the following:
a.
Project name, type of proposal (Preliminary Development Plan, PUD Amendment etc.), legal description of the total land area, date of the drawing, scale and north arrow.
b.
A location/vicinity map at a scale of one inch equals 2,000 feet, with a north arrow and an emphasis on the major roadway network within one mile of the parcel proposed for development, and any adjacent jurisdictions and municipalities.
c.
Both existing and proposed zoning of the site. Existing zoning and densities (or, in the case of non-residential zoned properties, approved floor area ratios) of adjacent properties.
d.
An appropriate legal description of the parcel proposed for development, along with the area of the parcel in acres and square feet.
e.
Existing land uses and densities which are requested to continue until development. Specify requested duration of existing uses.
f.
Proposed densities of the development at full build-out in residential units per gross acre and/or non-residential gross floor area ratios (F.A.R.).
g.
Proposed land uses for the entire plan, the total square footage and acreage of each use, and the percentage of the entire plan of each use.
h.
Proposed site development criteria, including setbacks, distances between structures, maximum building heights, unobstructed open space, maximum lot coverage of structures, parking ratios and any other criteria, as appropriate.
i.
If the application is a PUD Amendment, a chart comparing the criteria on the latest approved Preliminary Development Plan with the criteria proposed by the PUD Amendment, including uses permitted, maximum building heights, unobstructed open space, maximum lot coverage of structures, setbacks, distances between structures, parking ratios and any other criteria, as appropriate.
j.
Proposed general locations of structures and parking, if known.
k.
Proposed criteria for signage types, locations and maximum dimensions, if known. (If not stated, Article 6, Signs and Lighting, shall govern through an administrative determination by the Director of the closest equivalent standard zone district).
l.
Estimated size and general location of public sites.
m.
Existing and proposed right(s)-of-way widths for all existing/proposed internal and external roadways.
n.
Existing and proposed public and/or private roadways and their conceptual points of access to adjacent and/or external roadways.
o.
Existing topography with contour intervals of two feet (2') or less, tied to U.S.G.S. or other acceptable datum.
p.
Structures located on the south side of streets or highways may be required to provide additional building setbacks, depending on structure height, to allow necessary snow and ice melt from adjacent streets and sidewalks.
q.
Applicable notes approved by the City Council which regulate the development (Airport Influence Area note, off-site improvements note, etc.).
r.
All Standard Notes, Certificates and dedications required by the City of Centennial staff shall be included on the plan. Any modifications to these notes must be approved by the City Attorney. All Standard Notes not meeting these specifications shall be removed.
s.
Standard certifications to include:
i.
Owner's signature block, with date line and title line;
ii.
Planning and Zoning Commission recommendation block; and
iii.
City Council approval block.
t.
A case number block in the lower left-hand corner of all pages.
u.
Lettering for all plans shall be upper case sans serif.
v.
The City will not accept any plans that have copyright restrictions.
w.
Other items as required by the Director, in order to ensure compliance with the approval standards in subsection I., below.
3.
Sworn proof of ownership and a notarized letter of authorization from the landowner permitting a representative to process the application.
4.
Title certificate or abstract of titles covering all lands to be conveyed to the City.
5.
Treasurer's Certificate of Taxes due.
6.
If the application involves public improvements:
a.
Preliminary construction plans for the proposed public improvements including street plan and profile sheets, storm drainage improvements plans and other improvements, prepared in accordance with the Roadway Design & Construction Standards Manual.
b.
A preliminary pavement design report, prepared in accordance with the Roadway Design & Construction Standards Manual.
7.
A Traffic Study prepared in accordance with the City of Centennial Guidelines for Traffic Impact Studies, if required by Section 12-10-202, Traffic Studies.
I.
Approval Standards. The criteria listed below shall be considered by the Planning and Zoning Commission and City Council in the review of all PUD applications. All PUD applications shall meet the criteria set forth in Section 12-14-604(E) and further all of the following policy criteria:
1.
The development shown and described in the PDP will have a significant positive fiscal and economic impact to the City;
2.
The PUD promotes a higher and better use of the property or improves the financial performance and viability of the property;
3.
The PUD meets or exceeds the minimum requirements set forth in Section 12-14-903(C); and
4.
As applicable, the development shown and described in the PDP will provide quality employment opportunities for the City and the region.
J.
Conditions of Approval. Conditions of approval may be imposed as set forth in Section 12-14-604(F).
(Ord. 2024-O-08 §28; Ord. 2025-O-06 §26)
A.
Generally. Rezonings, including the establishment of, or addition to or exclusion from any overlay district, may be initiated by the Planning and Zoning Commission or City Council.
B.
Legislative Rezoning of Property.
1.
Small Scale Rezoning. Zone changes which will rezone less than fifty (50) parcels of land shall be deemed small scale legislative rezoning. The property owners of record shall be notified of the intended zone change by first class mail, sent to the owner's address as it appears in the records of the County Assessor, at least fourteen (14) days in advance of the public hearings before the Planning and Zoning Commission and City Council. In addition, notice shall be published by posting on the City's official website and mailing notice to adjacent property owners as set forth in Article 14, Division 3 of this LDC. Sign posting of the subject properties or parcels shall not be required.
2.
Large Scale Rezoning. Zone changes which will rezone fifty (50) or more parcels of land shall be deemed a large scale legislative rezoning. Notice shall be provided by posting on the City's official website. Mailed and posted notice of individual parcels or properties is not required, although the City may, at its discretion, provide notice by other methods in addition to website publication as a courtesy to the public.
(Ord. 2024-O-17 §7; Ord. 2025-O-14, §9)
Permits and Procedures
This Article consolidates and standardizes the City's development approval procedures.
A.
Generally. All procedures for obtaining approvals pursuant to this LDC, and for appealing decisions of the Director or Planning and Zoning Commission, are set out in this Article. Approvals and permits that result in entitlements to develop or use land are called "development orders."
B.
Required Permits and Approvals. Articles 1 through 11 establish the requirements for land development in the City of Centennial. Division 14-2, Required Development Orders, sets out the development orders that are required for land development, and which of the bodies that are described in Article 13, Administrative Bodies, are responsible for deciding whether the required development orders will be issued.
C.
Development Review Process.Division 14-3, Standardized Development Approval Procedures, sets out a standard procedural framework for considering and deciding applications for development orders. Division 14-5, Administrative Processes, and Division 14-6, Public Hearing Processes, sets out the specific requirements for processing each type of application using the standardized approval procedures. Division 14-7, Subdivision Procedures, sets out the process for platting subdivisions.
D.
Amendments of Development Orders.Division 14-4, Amendment of Development Orders, establishes standards for administrative amendments to development orders (issued permits), and for major changes to development orders.
E.
Variances, Appeals, and Interpretations.Division 14-8, Variances, Appeals, and Interpretations, establishes the standards and procedures for variances to the terms of this LDC, appeals from decisions of the Director or the Planning and Zoning Commission, and providing interpretations of this LDC.
F.
Other Procedures.Division 14-9, Miscellaneous Procedures, sets out procedures for granting approval of:
1.
Reasonable accommodations for persons with disabilities;
2.
Regulating plans (which are used to implement the form-based standards for the UC district) which are set out in Division 2-3, Form Standards for UC District;
3.
Planned Unit Developments; and
4.
Legislative rezoning of property.
(Ord. 2025-O-14, §2)
Development orders are required for development in the City of Centennial unless specifically exempted by this LDC. The required development orders are set out in this Division.
A.
Generally. Processing fees are required in order to offset the cost of processing applications for development approval.
B.
Fee Required. No application for development approval shall be determined to be complete pursuant to Section 12-14-307, Completeness Review, unless the processing fee is paid or waived according to subsection D., below.
C.
Fee Amounts. Processing fees shall be established for each permit type by the City Council, which shall establish the fees by resolution.
D.
Fee Waivers. An applicant may submit a written request to the Director for the waiver of all or a portion of fees. The letter shall set forth the extent of the waiver requested and the reasons for requesting the waiver. The Director will review the request and make a recommendation to the City Council. The City Council will approve or deny the request based on a review of the evidence and the recommendation of the Director.
A.
Generally. Administrative development orders are permits that are issued by the Director without a requirement for public hearing.
B.
Administrative Development Orders Established. The administrative development orders required by this LDC are set out in Table 12-14-203, Administrative Development Orders. Other permits may also be required by State or Federal law, or the building code. In addition, permits for activities in public rights-of-way are required by the Centennial Municipal Code.
(Ord. 2023-O-10 §7; Ord. 2024-O-07 §5; Ord. 2024-O-08 §6; Ord. 2024-O-14 §68)
A.
Generally. Public hearing development orders are permits that are issued by the City after compliance with the requirements of this LDC is determined at a public hearing.
B.
Public Hearing Permits Established. The public hearing development orders that are required by this LDC are set out in Table 12-14-204, Public Hearing Development Orders. Other development permits may also be required by City Ordinance, State or Federal law, the building code, SEMSWA, or applicable water and sanitation district. Permits for activities in public rights-of-way are required by the Centennial Municipal Code.
(Ord. 2024-O-07 §6; Ord. 2024-O-08 §7; Ord. 2024-O-14 §69; Ord. 2025-O-14, §3)
A.
Generally. Effective with the adoption of these Regulations, all development shall be required to apply for a floodplain determination prior to beginning any work, for the sole purpose of determining whether, and the extent to which, the floodplain regulations of Article 7, Open Space, Floodplain Management, and Environmental Quality, restrict or regulate development on the applicant's property.
B.
Building Permits.
1.
Development that requires a building permit shall obtain this determination from the Floodplain Administrator in connection with the building permit application process.
2.
All other development shall obtain this determination from the Floodplain Administrator.
C.
Fees. All persons obtaining a floodplain determination shall pay the fee established by SEMSWA for that service in addition to such other fees as may be required in the processing of the particular development application with which the Floodplain Determination is associated.
D.
No City Liability. A floodplain determination is only intended to guide the City of Centennial in its application of the floodplain regulations and cannot be relied upon for any other purpose. Property owners who wish for a reliable determination of whether their property is affected by the floodplain or exposed to flood risks must obtain their own determination from qualified professionals. No City employees are authorized to make floodplain determinations that may be relied upon by any person for any purpose other than a determination of the extent to which the floodplain regulations shall restrict or regulate development on parcels of property.
A.
Applicability. All development proposed within a floodplain and all development constructed, installed, commenced, improved or maintained within a floodplain (to the extent permitted by this LDC), is required to obtain a Floodplain Development Permit from the Floodplain Administrator in accordance with the procedures established in this Section, and the applicant for approval of such development shall pay the fee established by the City Council or SEMSWA.
B.
When Required. For any disturbance of the floodplain, a floodplain development permit shall be obtained from the Floodplain Administrator before start of construction or the beginning of development within any floodplain. The floodplain development permit is required prior to issuance of building permit, a street cut or right-of-way use permit, a grading permit, and any other development, use or change of the use of land located in the floodplain. The floodplain development permit is required in addition to other permits or review processes, which may be associated with an underlying zone district. All activities, regardless of impact, are required to be permitted.
C.
Floodplain Development Permit Requirements. Sufficient information must be provided with a floodplain development permit application to determine the impact of the proposed activities within the floodplain. At a minimum, the following will be required:
1.
Floodplain Delineation and Mapping. Accurate mapping that shows all of the applicable floodplain delineations that affect the property. Base flood elevation information, if available, must be shown. Effective/existing and proposed delineations are required at a minimum. For floodplains that do not have base flood information available, the applicant may need to provide a hydraulic analysis.
2.
Description and Drawings of Activities. The permit application should provide a complete description and applicable drawings of the activities that are proposed. The drawings should include an accurate representation of the location and extent of the proposed floodplain activities. Construction drawings, or other representation of the work to be completed, must be provided.
3.
Engineer's Certification of No Impact. If there is no impact to the floodplain from the proposed development then the application must provide a certification by a registered Colorado Professional Engineer of no impact of the proposed activity with regard to the extents of the floodplain and the base flood elevation.
4.
Floodplain Easement. Evidence that the floodplain areas of the property are contained within a floodplain easement must be provided. If the property is not within a designated floodplain easement, one may be required to be dedicated prior to final approval of the floodplain development permit. If the proposed activity modifies the existing floodplain and results in additional property being placed within the floodplain, additional easements will be required. It will be the applicant's responsibility to provide this easement, and to obtain this easement from other property owners when affected.
5.
Floodplain Modification Study (when applicable). If it is determined that the proposed activities will modify and/or impact the existing SFHA a floodplain modification study certified by a registered Colorado Professional Engineer will be required prior to approval of the floodplain development permit. The scope and extent of this study will be in accordance with the mapping designation of the floodplain and determined by the Floodplain Administrator. For floodplain modifications that require FEMA approval, an approved CLOMR will be required prior to the issuance of the floodplain development permit.
6.
GESC Report and Plan. For floodplain activities that involve grading or land disturbances, an approved GESC report and plan will be required prior to approval of the floodplain development permit.
7.
LOMR Collateral. For projects where there is a significant floodplain modification including a LOMR, then collateral in the appropriate amount to guarantee that applicant's performance of the permit will be required.
8.
Additional Information. The Floodplain Administrator may also require any additional information as specified in the SEMSWA Stormwater Management Manual.
D.
Standards.
1.
The Floodplain Administrator shall review all floodplain development permits to determine whether they comply with the standards set out in Division 7-2, Use of Designated Open Space and Division 7-3, Floodplain management and Floodplain Damage Prevention.
2.
The Floodplain Administrator shall review all floodplain development permits to determine if the proposed development impacts the floodplain. Permits shall be granted or denied based on the following criteria:
a.
If it is determined that there is no adverse impact and the development is not a building, then the permit shall be granted with an Engineer's Certification of No Impact from a registered Colorado Professional Engineer.
b.
If it is determined that there is an impact, then technical justification (i.e., a Floodplain Modification Study) for the proposed development is required following the SEMSWA Stormwater Management Manual and associated checklists.
c.
If the proposed development is a structure, then the provisions of Section 12-7-304, Provisions for Flood Hazard Reduction (Standards) apply.
d.
If a CLOMR is required, the CLOMR application must be accepted by FEMA prior to permit approval.
e.
If a LOMR is required to remove property from the floodplain prior to development, the LOMR must be accepted by FEMA and through the appeal period prior to permit approval.
3.
At the time of issuance of building permits, the applicant shall certify that the proposed structure(s) are outside the floodplain as outlined in Section 12-7-304, Standards for Flood Hazard Reduction.
4.
Building permits shall not be issued for any new structures within the boundaries of the floodplain.
5.
Building permits for the renovation or substantial improvement of existing structures within the floodplain shall not be issued unless it is shown through certification (Elevation Certificate) that the structure is not in the floodway, meets freeboard criteria and the footprint within the floodplain has not increased.
E.
Other Permits and Approvals. All necessary state, local and federal permits shall be secured before building permits will be issued.
F.
Violations. Whenever a violation of these regulations has occurred, may occur, or is threatened, the Director shall be responsible for placing a temporary or permanent hold on further development orders, permits, approvals and actions (including building permits, rezoning actions, subdivision actions, grading permits, and the like) to the extent necessary to prevent or remedy the violation, and for notifying affected City departments of this action. The hold shall remain in place until the property owner complies with these Regulations.
A.
Generally. Applications for development orders may require the provision of public improvements to serve the proposed development or land on which development is to occur, pursuant to the requirements of this LDC.
B.
Public Improvements Determination. The City Manager or his or her designee shall determine whether the dedication, acquisition, relocation, installation or construction of public improvements shall be required for a particular development or property based on the standards set out in Article 10, Dedications, Fees-in-Lieu, and Public Improvements.
C.
Public Improvement Agreement. If the provision of public improvements is required, the applicant (and landowner, if different) shall be required to enter into a public improvement agreement in a form approved by the City Attorney and executed by the City Manager or his or her designee.
1.
Terms. The public improvement agreement shall identify the public and private improvements required to be constructed, and shall provide assurances that the necessary public improvements will be constructed to the City's established standards in a timely manner and subject to applicable warranty periods. Except as otherwise agreed by the City, all mortgagees shall be required to subordinate their liens and interest in the property to the covenants and the restrictions of the public improvement agreement.
2.
Phasing. The public improvement agreement may, if approved by the City Manager or his or her designee, provide that the installation, construction, or reconstruction of public improvements be in phases. Any phase of development approved through the public improvement agreement must be an integrated, self-contained project consisting of all public improvements necessary to serve the portion of property to be developed as part of such phase. The City Manager may impose reasonable conditions on the phasing of development in order to preserve the integrity of the development or the public health, safety and welfare of the community and adjacent properties.
3.
Security. The public improvement agreement shall require the applicant to submit financial security for the required public improvements in accordance with the provisions of the public improvement agreement and in an amount and form sufficient to adequately ensure timely completion of the public improvements in accordance with the City's adopted codes, ordinances, regulations and standards. Financial security shall be provided to the City prior to and as a condition of the issuance of a development order or permit.
D.
Construction Plans. Prior to issuance of any development order or permit, construction plans and specifications must be submitted to the City for review and approval. Construction of any public or private improvements shall not commence until the appropriate plan approvals and development orders or permits have been obtained from the City in accordance with this LDC and all other applicable City codes, ordinances and regulations. Cost estimates to be used for purposes of determining the required financial security for the required public improvements shall be based upon final construction plans approved by the City. The public improvements must be constructed in accordance with the construction plans approved by the City.
A.
Generally. The standardized approval procedures of this Division apply to all applications for development approval that are set out in Section 12-14-203, Administrative Development Orders and Section 12-14-204, Public Hearing Development Orders.
B.
Development Approval Process. In general, the approval procedures set out in this Division are undertaken in sequence until the application is considered and decided by the decision-maker identified in Section 12-14-203, Administrative Development Orders, or Section 12-14-204, Public Hearing Development Orders. Figure 12-14-301, Development Review Flowchart, illustrates the general flow of applications for development approval through the review process, and is provided for illustrative purposes only.
(Ord. 2024-O-08 §8)
A.
Generally. Ex parte communications are communications between applicants or others (including, but not limited to, City residents) and Planning and Zoning Commissioners and/or City Council members about the merits of an application for development approval or appeal outside of a noticed public hearing. It is the policy and practice of the City of Centennial to decide applications only on the merits presented in the application, in on-record public comments, and at public hearings (if public hearings are required). Therefore, ex parte communications are not allowed.
B.
Timing. The prohibition on ex parte communications begins on the date of application and ends when the appeal period for an issued development order has expired.
C.
Inadvertent Communications. It is not always possible to prevent ex parte communications. Planning and Zoning Commissioners and City Council members shall not privately discuss the merits of a pending application or appeal. If a communication is received outside of the record (e.g., it is not in the application, agency comments, or public comments, nor was it presented at a noticed public hearing) then the member shall disclose the communication, including the speaker and the substance of the communication, on the record of the public hearing before the application is heard. The decision-maker or recommending body must base its decision only on the evidence presented on the record. The contents of the ex parte communication shall not be considered part of the record for decision-making unless the information in the communication is also presented at the hearing (other than through the required disclosure).
A.
Generally.
1.
A pre-submittal meeting is required for all applications for development approval except applications for building permits for single-family detached dwellings or two-family dwellings, residential accessory buildings or structures (excluding ADUs), and signs. At the pre-submittal meeting, the responsible official and other members of City Staff, as appropriate, will meet with the applicant to review preliminary materials, identify issues, and advise the applicant regarding which applications and approvals will be required from the City, what information will have to be provided, and what fees will be due.
2.
Informal meetings may be scheduled prior to a pre-submittal meeting, at the discretion of the applicant and the Director. Such meetings are recommended prior to the development of site plans and plats.
B.
Conference Logistics.
1.
The Director is authorized to establish a regular schedule for pre-submittal meetings.
2.
Pre-submittal meetings may be conducted in person or by telephone, by agreement among the applicant and the Director.
C.
Meeting Materials.
1.
The applicant shall bring to (or submit prior to) the pre-submittal meeting sufficient supporting materials to explain:
a.
The location of the project;
b.
The proposed uses (in general terms);
c.
The proposed arrangement of buildings, parking, access points, open spaces, and drainage facilities (including water quality and stormwater detention facilities);
d.
The relationship to existing development;
e.
Generally, the presence of natural resources, open water, floodplains, and floodways on the parcel proposed for development;
f.
Any other conditions or items that the applicant believes are relevant to the processing of the application.
2.
The responsible official may request that the applicant bring completed application forms (in draft form) for the types of permits being sought.
(Ord. 2024-O-03 §8)
A.
Generally. Threshold review is required in order to determine whether an application for development approval will require a community meeting pursuant to Section 12-14-305, Community Meeting. However, nothing in this Section shall be interpreted to waive standard notice requirements for applications that do not meet the thresholds.
B.
Timing of Threshold Review. The Director shall conduct a threshold review determination at the pre-submittal meeting.
C.
Thresholds. A community meeting shall be conducted pursuant to Section 12-14-305, Community Meeting, if:
1.
The application is for a Site Plan for New Development or Redevelopment, as set forth in Section 12-12-402, Sliding Scale Compliance Requirements; or
2.
The application is for a Site Plan on a parcel proposed for development within 200 feet of a residential zone district and the development involves:
a.
Expansion that results in an increase of 30 percent and up to 50 percent of the existing Building Gross Floor Area on a Parcel Proposed for Development; or
b.
Major Expansion of Parking Lots, Circulation, and Vehicular Infrastructure, as set forth in Section 12-12-402, Sliding Scale Compliance Requirements; or
3.
The application is for one or more of the following application types, except for Administrative or Minor Amendments to these applications:
a.
Major amendment of a Planned Unit Development; or
b.
New Regulating Plan, including Major Amendment of a Regulating Plan;
c.
Rezoning, including rezoning to a Planned Unit Development; or
d.
Conditional Use Permit/WCF Conditional Use Permit.
(Ord. 2024-O-08 §9; Ord. 2025-O-03 §9)
A.
Generally. If the thresholds established by Section 12-14-304, Threshold Review, are met, then the applicant shall conduct a community meeting pursuant to this Section. A community meeting shall be held between the pre-submittal meeting and the submittal of the application.
B.
Purposes.
1.
The purpose of the community meeting is to inform the affected neighborhoods about the proposed development and seek comments about its design and potential impacts on the neighborhood which could reasonably be mitigated.
2.
The purpose of citizen participation is:
a.
To educate and inform City residents of pending development proposals in and near their neighborhood;
b.
To encourage applicants to pursue early and effective communications with the affected residents in conjunction with applications, giving the applicant an opportunity to understand and attempt to mitigate any documentable adverse impact of the proposed project on the adjoining community;
c.
Provide citizens and property owners a forum to work together to resolve potential concerns at an early stage of the process; and
d.
Facilitate ongoing communication between the applicant, interested citizens and property owners, the Director, and City officials throughout the application review process.
3.
Community meetings are intended to be forums in which the applicant and City residents work together in good faith. However, they are not required to generate complete consensus on all aspects of the applications, nor to supplant or add to the standards of this LDC.
C.
Applicability. This Section applies to any application that meets a threshold established by Section 12-14-304, Threshold Review.
D.
Notice of Meetings.
1.
Required Notice to Registered Neighborhoods and Adjacent Property Owners. Notice of a community meeting shall be provided to CenCON, registered neighborhoods within the threshold distances established by Section 12-14-304, Threshold Review, and adjacent property owners within two hundred feet (200) of the parcel proposed for development (measured from lot line to lot line). For wireless communication facility permits in the public right-of-way, required notice shall be sent to adjacent property owners within 200 feet of the leased or licensed area. The City is entitled to rely on the registration information provided by the neighborhoods for purposes of preparing any notices or otherwise contacting neighborhood associations. Accordingly, neighborhoods that do not provide current registration information may not receive notice of community meetings.
2.
Timing of Notice. Notice must be provided not less than two weeks, and not more than four weeks, prior to the date of the community meeting.
3.
Courtesy Notice. As a courtesy, the City shall endeavor to send a notice of community meetings to any occupants or tenants of adjacent properties required to receive notice pursuant to Section (D)(1) above. However, failure to either send or receive such a courtesy notice shall not constitute grounds to challenge or invalidate the holding or results of any community meeting.
E.
Conduct of Meetings.
1.
Community meetings shall be conducted according to a meeting plan approved by the Director, and at least one Community Development staff member shall participate in a community meeting. Notice of the community meeting shall be prepared by the City per the requirements of Section 12-14-305(D), Notice of Meetings.
2.
The applicant's materials for a community meeting shall include all of the following information:
a.
The address/location of the Subject Property;
b.
Contact information for the applicant and/or developer;
c.
Contact information for the property owner of the Subject Property;
d.
The acreage and current zone district of the Subject Property, and if rezoning, to which zone district;
e.
A description of the proposed use(s);
f.
The approval process required for the application;
g.
A description or elevation drawings of the existing or proposed building(s), including height, square footage, and building materials;
h.
A description or conceptual plan that indicates the existing or proposed landscaping and buffering within and along the perimeter of the Subject Property;
i.
A description or conceptual plan that indicates how vehicles will access the Subject Property and where parking will be provided;
j.
A description or conceptual plan that indicates how pedestrians will access the Subject Property and the existing or proposed building(s) within the Subject Property;
k.
A description or conceptual plan that indicates how stormwater will be managed, if required;
l.
A description of potential traffic impacts and traffic mitigation measures;
m.
Information regarding when the applicant or developer anticipates beginning site construction, if applicable; and
n.
Any other relevant information determined by the applicant or Director which community meeting participants may find pertinent to the proposed development.
Required community meeting materials may be modified by the Director upon a finding of inapplicability.
3.
Participants in the meeting shall be invited to provide contact information on a sign-in sheet or by other means approved by the Director and shall be notified that providing contact information will give them the opportunity to provide formal comments on the application at a later date.
F.
Community Participation Report. The applicant shall include a written Community Participation Report on the results of their citizen participation effort, which shall be reviewed and confirmed by the Director. The Community Participation Report will be attached to the Director's recommendation on the application. At a minimum, the Community Participation Report shall include the following information:
1.
Dates and locations of all meetings where residents were invited to discuss the applicant's proposal;
2.
Copies of the sign-in sheets and/or attendance summary;
3.
A summary of concerns or questions expressed by participants, including:
a.
How the applicant has addressed the concerns or questions identified; and
b.
A statement regarding concerns or questions that cannot or should not be addressed and why they cannot or should not be addressed.
4.
If the applicant proposes to conduct additional meetings, a proposed schedule for notices, meetings, and additional Community Participation Reports.
(Ord. 2024-O-08 §§10—12)
A.
Generally. Every application for development approval required by this LDC shall be submitted on a form approved by the Director, along with the corresponding application fee. Applications shall include electronic versions of all attachments in a format approved by the Director.
B.
Forms.
1.
The responsible official shall promulgate and periodically revise forms for each type of application required by this LDC.
2.
Application forms shall include the specific information that is required to process each type of application. The specific information requirements shall be established and periodically revised by the Director, and have the purpose of facilitating:
a.
The evaluation of applications for compliance with the standards of this LDC; and
b.
The administration of this LDC.
C.
Schedule. The Director is authorized, but not required, to establish regular intake days for any or all classifications of applications for development approval, except appeals.
A.
General. Within five business days after an application is submitted, the Director shall review the application to verify that it is complete.
B.
Incomplete Applications.
1.
Incomplete applications shall be returned to the applicant, along with any fee included with the application, with a written explanation that describes in general terms the materials that must be submitted in order to complete the application.
2.
An application that does not include the applicable processing fee shall not be considered complete.
3.
Incomplete applications are not considered filed.
C.
Complete Applications. Complete applications shall be processed according to the applicable procedures of this Article.
D.
Waiver of Application Requirements. The Director may waive any of the above requirements, except application fees, if it is obvious that they do not relate to the processing of the application for which the waiver is requested.
A.
Generally. It is understood that applications for development approval will be diligently pursued by the applicant. This section is intended to extinguish applications that become stale due to inaction by the applicant.
B.
Expiration of Stale Applications. When an action by the applicant is required for further processing of an application (for example, if revisions are requested after agency referrals), the application shall become void six months after the date that the action is requested if the applicant either fails to take action or fails to request an extension of time pursuant to subsection C., below.
C.
Extension of Time. The time for expiration of an application may be extended by up to six additional months upon written request of the applicant before the end of the period set out in subsection B., above.
A.
Generally. Upon determination that an application is complete, the Director shall cause the application to be reviewed for technical compliance with all applicable requirements of this LDC, as follows:
1.
Appropriate City staff shall review the application;
2.
The application shall be promptly referred to applicable referral agencies for review and comment pursuant to Section 12-14-310, Referrals; and
3.
Participants in community meetings who provided contact information on sign-in sheets shall be notified of the application, provided with an opportunity to receive an electronic version of the application or review the application at the Centennial Civic Center, and given 21 days from the date of notice to provide review and comment.
B.
Recommended Revisions.
1.
The Director shall provide comments from City staff, referral agencies, and community meeting participants to the applicant, who shall revise and resubmit the application with appropriate changes. The Director may refer the resubmittal to referral agencies again if the changes substantially affect the interests of the agency in ways not anticipated by the agency's original comments (or lack thereof), or require the agency's technical expertise for adequate review.
2.
The resubmittal shall not require an application fee unless both of the following conditions are met:
a.
The revisions are inappropriate or incomplete; and
b.
Repeated failure to address comments requires more than three rounds of revisions.
C.
Administrative Recommendation or Decision. Promptly after submittal of a complete application that addresses City, referral agency, and community comments (if provided):
1.
If the application is for an administrative development order, the Director shall approve, approve with conditions, or deny the application, as appropriate. Sign permits shall be decided within five business days of the date of submittal.
2.
If the application is for an administrative development order that requires ratification, the Director shall approve, approve with conditions, or deny the application, as appropriate, and decisions of approval or approval with conditions shall be placed on the next available consent agenda of the Planning and Zoning Commission.
3.
If the application is for any other type of development order, the Director shall make a recommendation regarding the application and forward the recommendation to the next body that will consider it for further recommendation or approval. The recommendation shall include the comments of the referral agencies (including those of participants in community meetings, if applicable), and any community participation report provided pursuant to Section 12-14-305, Community Meeting.
D.
Meeting Logistics.
1.
If the application is for a public hearing development order, the Director shall set the application on the next available agenda of the next body that will consider the application, consistent with the legal requirements for public notice.
2.
The Director shall coordinate with recommending and decision-making bodies to fix reasonable times for hearings.
3.
The Director shall notify the applicant regarding the time and place of the public hearings.
A.
Generally. As part of the review process, referral agencies are notified and have the opportunity to respond in writing. The applicant may be required to pay any fees assessed by these referral agencies in advance of their review. This referral period is 21 days, which can be extended by up to 30 additional days by mutual consent of the applicant and the Director. Failure of an agency to respond within the prescribed time period (or extended period) shall indicate consent by that agency to the contents of the application.
B.
Parcels Proposed for Development in an Airport Influence Area. If the parcel proposed for development is within an Airport Influence Area (see Division 3-9, Airport Influence Area), then all applications for development approval shall be referred to the airport operator for review and comment at the time the proposal is referred to other agencies.
A.
Generally. Public notice of public hearings required by this LDC shall be provided as required by Table 12-14-311, Required Notice.
B.
Technical Requirements for Notice. All notices shall describe the action proposed to be taken and the date, time, and place of the public hearing. In addition, the following requirements apply based on the type of required notice:
1.
Posted Notice.
a.
Signs shall be of a size and design established by the Director, which shall be readily visible to passersby.
b.
A minimum of one sign along each public thoroughfare bordering the property that is subject to the application shall be required. The Director may require additional signs at his or her discretion to provide adequate notice to the public of such application.
2.
Publication Notice. Where publication is required, notice shall be published by posting on the City's official website. Time requirements are based on the first day of notice is posted.
3.
Mailed Notice. Mailed notices shall be sent by the City via First Class mail at the applicant's expense.
(Ord. 2024-O-08 §13; Ord. 2024-O-14 §70; Ord. 2024-O-17 §§5, 6; Ord. 2025-O-14, §4)
A.
Generally. All public hearing approvals require a public hearing before the Planning and Zoning Commission, City Council, or Hearing Officer (see Section 12-14-204, Public Hearing Development Orders).
B.
Hearing Procedures. The Planning and Zoning Commission, City Council, and Hearing Officer shall adopt rules of procedure for the conduct of public hearings. The following general procedures shall be reflected in the adopted rules of procedure.
1.
Any person may appear at a public hearing, submit evidence, and be heard.
2.
If a speaker represents an organization, the body conducting the hearing may request written evidence of that person's authority to speak on behalf of the group in regard to the matter under consideration.
3.
Persons appearing at a public hearing shall identify themselves and state their address and similar information about any organization they represent.
4.
Citizens, applicants, and the City shall have the right to present expert witnesses.
C.
Decision or Recommendation.
1.
If the hearing is before the Planning and Zoning Commission, the Planning and Zoning Commission shall, as required by Section 12-14-204, Public Hearing Development Orders:
a.
Approve the application;
b.
Approve the application with conditions;
c.
Deny the application;
d.
Continue the hearing on the application; or
e.
Make a corresponding recommendation to the City Council on the application.
2.
If the hearing is before the City Council or Hearing Officer, the City Council or Hearing Officer shall:
a.
Approve the application;
b.
Approve the application with conditions; or
c.
Deny the application.
d.
Continue the hearing on the application; or
e.
Refer the application back to the Planning and Zoning Commission for further review and recommendation.
(Ord. 2024-O-08 §§14, 15; Ord. 2025-O-06 §17)
A.
Continuances. Requests for continuance of any proceeding called for herein may be granted at the discretion of the body holding the public hearing. If granted, the applicant shall pay all additional costs associated with the rescheduling of the proceeding.
B.
Withdrawal. Any application may be withdrawn, either in writing or on the record during the proceeding before the recommendation or decision is made.
A.
Generally. It is the policy of the City of Centennial not to hear successive applications for the same approval after an application is denied. The limitations of this Section prevent the consideration of successive applications.
B.
Time Required Between Substantially Similar Applications. The City shall not accept any application that is substantially similar to an application that was denied within the period set out below:
1.
Generally. 12 months shall elapse between the date an application is denied and the date a substantially similar application is filed.
2.
Rezonings. Rezonings follow the general rule of subsection B.1., above, except that if substantially similar rezoning applications are denied twice, two years shall elapse from the last date of denial before a new substantially similar application is accepted for processing.
C.
Appeal and Waiver of Restrictions.
1.
The Director's determination that an application is substantially similar to a denied application is subject to administrative appeal.
2.
In the alternative to an appeal, the applicant may seek a waiver of the successive application rules from the City Council, which may grant the waiver for good cause shown.
A.
Generally. All development orders except building, sign, and fence permits, shall be recorded as provided in this Section.
B.
Plats. Approved plats are not effective until they are recorded in the Office of the Arapahoe County Clerk and Recorder.
C.
Documentation.
1.
Within 60 days of approval of a development order, unless stated otherwise in such approval, the applicant shall submit:
a.
A photographic mylar or equivalent of the approved site plan or plat, which shall be ready for recordation except for the signatures of the Director. An original drawing in black ink on mylar is also acceptable.
b.
All required documentation, recordation fees, and a certificate of taxes paid;
c.
A warranty deed for off-site City land dedication, if required as a condition of approval of the plat.
d.
Certification that the owner of the property is the true owner and consents to the subdivision of the property.
e.
For subdivision plats, an address plat mylar in accordance with Section 12-14-705, Address Plat.
2.
If required by the development order, the applicant shall submit an executed public improvement agreement on a form approved by the City Attorney and terms approved by the City Manager. If the public improvement agreement is required, no development order or building permit shall be issued until the document is received and executed by the City.
D.
Execution and Recording. The Director shall cause plats to be executed and recorded within 30 days of submittal of all of the documentation that is required by subsection C.1., above. Development agreements shall be recorded upon execution by the City Manager.
A.
Generally. The City shall have the authority to inspect work and materials furnished as part of the work associated with construction of the public improvements. Inspections made by the City are for the sole benefit of the City and do not relieve the contractor, owner or developer of any obligations or liabilities.
B.
Effect on Certificate of Occupancy. Except as otherwise agreed by the City, no certificate of occupancy for any habitable structure shall be issued until all required public improvements have been completed and finally accepted for maintenance and/or ownership by the City or other applicable public agency.
Editor's note— Ord. 2024-O-08 §16, adopted August 20, 2024, repealed §12-14-401, which pertained to administrative amendments and derived from Ord. 2021-O-13 §§38—41.
A.
Generally. This section applies to any change to a development order that does not qualify for an administrative amendment pursuant to Section 12-14-602, Site Plans, or Section 12-14-903, Planned Unit Developments. Such changes are considered "major changes" for the purposes of this Section.
B.
Required Approval. A major change requires approval in accordance with Section 12-14-203, Administrative Development Orders or Section 12-14-204, Public Hearing Development Orders.
C.
Application Materials.
1.
A major change requires resubmittal of the original documents. The Director may waive any of the original submittal items if they do not affect the changes to the application.
2.
When possible, the development standards should appear in a chart format comparing the approved and proposed standards.
(Ord. 2021-O-13 §42; Ord. 2024-O-08 §17)
A.
Zoning Clearance. Zoning clearance is an administrative procedure in which the Director verifies that an application for development approval of a permitted or limited use, or a building or structure that is permitted without site plan approval, complies with the requirements of this LDC. Zoning clearance permits may be issued simultaneously with building permits or other required permits.
B.
Fence Permits. Fence permits are administrative permits that are used to authorize the construction and repair of fences or garden walls when any of the following activities are involved:
1.
Any part of the fence or garden wall is replaced with different materials (e.g., wood is replaced with masonry); or
2.
The fence or garden wall is reconfigured in any way; or
3.
The height of the fence or garden wall is increased.
C.
Sign Permits. Sign permits are an administrative procedure in which the Director verifies that an application for approval of a sign complies with the requirements of this LDC or an approved sign design program. Sign permits may be issued simultaneously with building permits or other required permits.
GESC permits are required for all land disturbing activities, prior to the disturbance. The permits are issued by SEMSWA according to the criteria of the GESC Manual. See Section 12-11-403, Grading, Erosion, and Sediment Control Manual.
A.
Generally. A floodplain development permit is required for all development within a floodplain area. It is issued by SEMSWA.
B.
Applications. Applications shall be on a form approved by the Floodplain Administrator.
C.
Referrals. All applications for floodplain development permits shall be referred to SEMSWA.
A.
Generally. The Director may require a plat be accompanied by a site plan to demonstrate compatibility between the plat and layout of the parcel proposed for development. The site plan may be approved either after or concurrently with the plat. Site plans may require approval by the Planning and Zoning Commission (see Section 12-14-602, Site Plans) or Director (pursuant to Subsection B., below), but plats are approved by the Director.
1.
Site plans establish the layout of the following features on the parcel proposed for development:
a.
Infrastructure (including but not limited to access, street rights-of-way, potable water lines, sewer lines, and stormwater facilities);
b.
Utility easements;
c.
Drainage systems;
d.
Open spaces;
e.
Lot lines (if the site is being subdivided for the purposes of ownership); and
f.
In the case of nonresidential, mixed-use, and multifamily development:
i.
Landscape areas;
ii.
Building pads;
iii.
Service areas; and
iv.
Parking areas.
2.
Plats are used to describe land ownership and easement locations. They indicate individual lots for development, areas dedicated for rights-of-way, easements, and servitudes, and areas set aside for common open space.
B.
Administrative Approval.
1.
Site plans may be administratively approved by the Director pursuant to the site plan approval standards set forth in Section 12-14-602(D), Approval Standards, if:
a.
The Parcel(s) Proposed for Development is 200 feet or more from a residential zoning district boundary in the City and the site plan is for New Development or Redevelopment, as set forth in Section 12-12-402, Sliding Scale Compliance Requirements; or
b.
The site plan is for any type of improvement, other than New Development or Redevelopment, as set forth in Section 12-12-402, Sliding Scale Compliance Requirements; or
c.
They implement an approved Master Development Plan or Preliminary Development Plan that has not been converted, sunsetted, or abandoned; or
d.
The City Council delegated authority to the Director to administratively approve pursuant to a valid development agreement.
C.
Application Requirements. Applications for approval of a site plan shall be on a form approved by the Director. A Submittal Requirements Matrix is available from the Community Development Department outlining the complete list of submittal items and the proper number of documents. Other submittal requirements may be required based on the Community Development Department review. A site plan application must include the following information:
1.
A Site Plan Exhibit.
2.
Name of proposed use or development.
3.
Sworn proof of ownership and a notarized letter of authorization from the landowner permitting a representative to process the application.
4.
The land area and legal description.
5.
The proposed land use and the area of each use in square feet.
6.
A chart comparing all of the regulations and requirements of the proposed development with those of the zoning district for proposed use(s), building heights, minimum lot area, lot width, setbacks, street frontage, building coverage, lot area proposed for development, open space ratio and/or landscape surface ratio (LSR), scale, gross floor area, gross floor area ratios, setbacks, and density.
7.
The existing zoning of the property.
8.
The zoning and residential density of all adjacent properties.
9.
Public and private utility service lines and/or main lines with appurtenances.
10.
Title certificate or abstract of titles covering all lands to be conveyed to the City.
11.
Treasurer's Certificate of Taxes due.
12.
If the application involves public improvements:
a.
Preliminary construction plans for the proposed public improvements including street plan and profile sheets, storm drainage improvements plans and other improvements, prepared in accordance with the Roadway Design & Construction Standards Manual.
b.
A preliminary pavement design report, prepared in accordance with the Roadway Design & Construction Standards Manual.
13.
A Traffic Study prepared in accordance with the City of Centennial Guidelines for Traffic Impact Studies, if required by Section 12-10-202, Traffic Studies.
14.
Applicable notes and certifications approved by the City Attorney that regulate the development (Airport Influence Area note, off-site improvements note, etc.).
15.
Signature block for the Director and Planning and Zoning Commission chair.
16.
A material board providing examples of all exterior materials of all proposed Buildings.
17.
If the application is for a Site Plan for new development or redevelopment as defined in Table 12-12-402, Sliding Scale Compliance Requirements: a Digital Architectural Scaling Model depicting the proposed Building or Buildings in three dimensions, in a file format approved by the Director.
D.
Site Plan Expiration.
1.
Expiration. A site plan shall expire and be of no further force and effect three (3) years following the date of Director approval or through the establishment of vested property rights unless, prior to the date of expiration: (1) A building permit(s) is issued and construction has been diligently pursued towards completion of the project, or (2) Approval has been extended in accordance with subsection 2 below.
2.
Extension. Prior to the expiration of a site plan, a one (1) year extension of the plan may be authorized by the Director upon a written request by the property owner in accordance with applicable procedures and application fees. There is no limit to the number of one (1) year extensions that may be requested or granted. An extension may be granted if a review of the site plan shows that no major changes in the City's development or zoning regulations or in the development pattern of the surrounding properties has occurred, as determined by the Director. If a site plan expires, no further development of the property may occur until a new application is submitted, reviewed and approved in accordance with this LDC and subject to all application and processing fees.
(Ord. 2021-O-13 §43; Ord. 2024-O-05 §33; Ord. 2024-O-08 §§18—20)
Applications for temporary use certificates are issued by the Director upon a finding that a permitted temporary use complies with the requirements of this LDC.
A certificate of occupancy is issued by the Chief Building Official after a zoning clearance has been issued and the Chief Building Official determines that all Building Code requirements for issuance of a certificate of occupancy have been met. The certificate of occupancy certifies that occupancy of the building is permitted.
A.
Intent and Purpose. This Section creates a process for the issuance of a Public School Development Permit. Issuance of a Development Permit will authorize a local exemption for public schools from provisions of the LDC that may restrict the location of public schools and provisions of the LDC that may govern the physical design of school buildings and school building facades. Through the Public School Development Permit process, the City will conduct a review of certain limited elements of a proposed new public school, or the redevelopment or expansion plan for an existing public school, to ensure that the public school will not unreasonably and adversely impact the health, safety, and welfare of the City in terms of the following matters of concern:
Matters of Concern:
•
Vehicular traffic impacts on public streets serving the public school;
•
Pedestrian or bicycle transportation;
•
Parking impacts on surrounding properties due to parking lot location or inadequate capacity of on-site parking for school purposes;
•
Vehicular traffic conflicts on public streets resulting from the location and capacity of loading and unloading areas within the school site;
•
Exterior lighting and noise impacts upon adjacent properties and streets;
•
Size and location of signs including illuminated signs and electronic message signs; and
•
Drainage impacts on adjacent properties.
B.
Applicability and Enforcement.
1.
This Section 12-14-507 applies to the following forms of development undertaken on property owned by a public school as defined by Article 16 of the LDC.
a.
Any creation or development of a new public school on property owned by a public school district; and
b.
Any redevelopment or expansion of an existing public school.
Compliance with this section 12-14-507, and the issuance of a School District Development Permit or a Finding of No Impact, will exempt a proposed new development, redevelopment, or expansion of a public school from restrictions imposed by the applicable zone district and any requirements imposed on the design or façade of a public school building.
2.
The Director is authorized to administratively issue a Finding of No Impact concluding that a public school redevelopment or expansion proposal for an existing school (but not for a new public school) will not substantially affect or impact any one or more Matters of Concern stated in Section A above. The administrative review and determination shall require that the school district provide such information the Director deems necessary to understand the full scope and extent of the proposed redevelopment or expansion including a written description of the project and site plans and illustrations. The Director's Finding of No Impact shall exempt the proposed redevelopment or expansion of an existing school from the requirements of this Section 12-14-507 as to those matters determined by the Director to have no impact. Failure to conform with the proposal for redevelopment or expansion of an existing school upon which a Finding of No Impact was issued shall void the finding and exemption and require compliance with this Section 12-14-507.
3.
Nothing in this Section 12-14-507 shall exempt or waive any requirement of a public school to seek subdivision approval required by state law and this LDC.
4.
Nothing in this Section 12-14-507 shall exempt or waive any requirement of a public school to meet requirements imposed by, or obtain approvals from, special districts, authorities, or other providers of public services including, but not limited to, water, sanitary sewer, and stormwater services.
5.
It shall be unlawful and a violation of the Centennial Municipal Code for any public school to be established, a development, redevelopment, or expansion to be undertaken, or any building or structure associated with a public school to be constructed, unless a Public School Development Permit is first issued in accordance with this Section 12-14-507. It shall be unlawful and a violation of the Centennial Municipal Code for any public school to be undertaken or constructed in a manner that fails to conform to this Section 12-14-507 or any condition of approval imposed by the Director on the public school. It shall be unlawful and a violation of the Centennial Municipal Code for any public school to be established, a redevelopment or expansion to be undertaken, or any building or structure associated with a public school to be constructed, except in compliance with the representations presented in an application (and supporting materials) which formed the basis for issuance of a Public School Development Permit. All violations shall be subject to the General Penalty provision of Section 1-4-10 in addition to any other remedies that may be available by law.
C.
Application.
1.
Pre-submittal Meeting Encouraged. School Districts seeking a Public School Development Permit are encouraged to contact the Director as early in the school planning process as possible for the purpose of conducting a pre-submittal meeting. Such meeting enables the School District to explore the purpose, scope and timing of the process and to determine the potential for seeking a Finding of No Impact.
2.
Application. An application for a Public School Development Permit shall be submitted to the Director and shall contain the following information:
a.
A completed Application for Public School Development Permit. There shall be no application fee for review of the application.
b.
A site plan exhibit that establishes the layour and location of the following features on the parcel proposed for development, redevelopment, or expansion:
i.
Lot lines.
ii.
Existing and proposed building pads.
iii.
Playground areas.
iv.
Landscaped areas.
v.
Stormwater detention or retention areas.
vi.
Exterior sports and recreational areas.
vii.
Exterior electronic message center signs.
viii.
Parking areas and drive aisles.
ix.
Bus drop-off/pick-up/parking areas.
x.
Student drop-off and pick-up areas.
xi.
Delivery and service areas.
xii.
Sidewalks.
xiii.
Pedestrian and bicycle routes and facilities internal and external to the site.
xiv.
Streets external and internal to the site, points of access to the site from public streets.
c.
For all new public school development, and redevelopment and expansions of an existing public school, the following information is required:
i.
Current and projected enrollment by grade level;
ii.
Current and projected employment;
iii.
School schedules;
iv.
Estimated breakdown of students arriving/departing by travel mode, including car, bus, bicycle, and pedestrian;
v.
Staging and circulation plans for the school parking lots and the adjacent streets to the school;
vi.
Estimated bus traffic and routes;
vii.
Estimated utilization of drop-off and pick-up areas;
viii.
Description of pick-up and drop-off procedures;
ix.
Projection of the number of vehicles using the pick-up and drop-off locations by time of day;
x.
A description of the open enrollment policy and trip origins; and
xi.
Description of any traffic conditions that the school district requests the City to review.
d.
For new public school development, a traffic study prepared in accordance with the City of Centennial guidelines for traffic impact studies, if required by Section 12-10-202, Traffic Studies.
e.
For any proposed outdoor sports and recreational fields:
i.
A description of the proposed scope of use, possible types of events, and hours of operation to be conducted on the sports and recreation fields;
ii.
Total capacity of areas designated for spectator seating (stadium or bleacher seating areas, grass seating areas, and standing areas); and
iii.
Plans for the management of traffic and parking during events.
f.
For any proposed exterior lighting of outdoor sports and recreational fields:
i.
Information showing the location and mounting height above grade of all light fixtures;
ii.
Information denoting the type of each light fixture;
iii.
Pictures, cutsheets or line drawings of the proposed light fixtures;
iv.
A photometric plan showing horizontal illuminance calculated at grade using a grid of points no more than 10 feet apart and extending a minimum of 10 feet beyond the lot or parcel property line where sports or recreational lighting is proposed adjacent to another property or where the horizontal illuminance extends beyond a lot or parcel property line; and
v.
Aiming angles and diagrams.
g.
For proposed outdoor amplified sound systems associated with sports and recreational fields, a description of any proposed sound amplification equipment, including the proposed location, intended use, and limitations on hours of operation (e.g., no amplified sound after 10:00 p.m.).
h.
For exterior signs located within 50 feet of any public street:
i.
Identification of proposed location of all signs; and
ii.
Identification of the size of all signs.
iii.
For exterior electronic message center signs:
a.
Identification of proposed location of all exterior electronic message center signs;
b.
Description of the electronic message center display components, including color and pixel pitch resolution; and
c.
Description of the operational specifications, including dimming capabilities and other illumination controls.
3.
Community Meeting. The Director shall require a community meeting for a Public School Development Permit application for proposed new development or redevelopment. When the Director requires a community meeting, the community meeting shall be held prior to a decision on a Public School Development Permit application and shall be subject to the notice and conduct requirements of Section 12-14-305, Community Meeting, of this LDC.
D.
Review.
1.
Upon receipt of a completed application and materials and information required by this Section 12-14-507, the Director shall undertake an administrative review of the proposal and reach a decision on each of the following Matters of Concern by applying the identified standard:
•
Vehicular traffic impacts on public streets serving the public school.
Standard: Will the school layout and plan result in one or more unreasonable and adverse impacts to public streets adjacent to and serving the public school?
•
Pedestrian or bicycle transportation.
Standard: Will the school layout and plan result in one or more unreasonable and adverse impacts to pedestrian or bicycle access and safety?
•
Parking impacts on surrounding properties due to parking lot location or inadequate capacity of on-site parking for school purposes.
Standard: Will the school layout and plan, given the projected and represented use of the school facility (including the use of any outdoor sports and recreation fields), result in one or more unreasonable and adverse parking impacts to surrounding properties?
•
Vehicular traffic conflicts on public streets resulting from the location and capacity of loading and unloading areas within the school site.
Standard: Will the school layout, plan, and policies for loading and unloading areas within the school site result in one or more unreasonable and adverse impacts to surrounding properties?
•
Exterior lighting and noise impacts upon adjacent properties and streets.
Standard: Will the school layout and plan for exterior lighting and noise result in one or more unreasonable and adverse impacts to surrounding properties or streets?
•
Size and location of signs including illuminated signs and electronic message signs.
Standard: Will the proposed exterior signs generally comply with the applicable height and size standards established by the LDC and will the proposed location of the signs maintain sight triangles and sight distances for vehicles entering and exiting the public school property as required by Section 12-11-208, Sight Triangle and Sight Distance Requirements? Will any proposed electronic message sign comply with the requirements of Section 12-6-605(B)(2), Operational Requirements and comply with the illumination standards of Section 12-6-605(B)(3), Illumination Standards?
•
Drainage impacts on adjacent properties.
Standard: Will the public school comply with all applicable regulations governing stormwater drainage within the school site and will the public school receive all necessary approvals and permits prior to commencing development or redevelopment of the proposed public school?
2.
In reaching a conclusion on any Matter of Concern, the Director is authorized to work with the school district in modifying the public school plan to mitigate adverse impacts and, in addition, the Director may impose reasonable conditions on the public school plan to ensure that the Matters of Concern are adequately addressed.
E.
Timing of Decision and Findings. Upon the submission of a completed application for a Public School Development Permit, the Director shall render a decision within thirty (30) days from the date of receipt of a complete Public School Development Permit application. The Director's decision shall be made in writing and promptly delivered to the applicant.
F.
Appeal to City Council. The applicant for a Public School Development Permit may appeal an administrative determination of the Director to the City Council by notifying the Director within fifteen (15) days following the date of issuance of the Director's decision. Such appeal shall be timely made in writing identifying with specificity the Director's decision and the basis and support justifying the appeal. Upon receipt of a notice of appeal, the Director shall schedule the public hearing before the City Council and such hearing shall be conducted at the earliest opportunity on a regular or special agenda of the City Council. The hearing shall be considered as a quasi-judicial matter at which the sole and exclusive issue(s) will be whether the Director's decision, based on the information available to the Director, was arbitrary or capricious and without basis or support in the record before the Director.
(Ord. 2024-O-15 §28; Ord. 2025-O-03 §10)
A.
Intent and Purpose. This Section creates a process for the issuance of a Dog Park Development Permit. Through the Dog Park Development Permit process, the City will conduct a review of certain limited elements of a proposed new dog park, or the redevelopment or expansion plan for an existing dog park, to ensure that the dog park will not unreasonably and adversely impact the health, safety, and welfare of the City in terms of the following matters of concern:
Matters of Concern:
•
Impacts related to size of dog park and proximity of dog park to residential, commercial and/or public amenities;
•
Parking impacts on surrounding properties due to parking lot location or inadequate capacity of on-site parking for dog park purposes;
•
Exterior lighting and noise impacts upon adjacent properties;
•
Proposed security (e.g., fencing height, double gates) to mitigate potential risk of dogs at large;
•
Visual impacts related to proposed dog park fence or enclosure;
•
Impacts related to operations of dog park such as hours of operation and waste removal plan;
•
Size and location of signs including sign displaying dog park rules;
•
Drainage and erosion impacts on adjacent properties; and
•
Potential impacts to existing wildlife and vegetation on proposed site of dog park.
B.
Applicability and Enforcement.
1.
This Section 12-14-508 applies to the following forms of dog parks as defined by Article 16 of the LDC.
a.
Any creation or development of a new dog park; and
b.
Any redevelopment or expansion of an existing dog park.
Compliance with this section 12-14-508, and the issuance of a Dog Park Development Permit will exempt a proposed new development, redevelopment, or expansion of a dog park from restrictions imposed by the applicable zone district.
2.
A dog park shall be allowed, subject to the issuance of a Dog Park Development Permit, within any zone district as long as such dog park is not directly abutting any arterial or collector streets. All dog parks which are a principal permitted use must be a minimum of one-half (.5) acre in size.
3.
A dog park shall be allowed, subject to the issuance of a Dog Park Development Permit, as an accessory use within any zone district. Dog parks which are an accessory use to another use such as a multi-family residential building may be smaller than one-half (.5) acre in size.
4.
A dog park permitted in accordance with this Section 12-14-508 shall be exempt from the fencing standards within LDC Sections 12-3-602 and 12-3-802 as the Director shall review proposed security as a matter of concern pursuant to this Section 12-14-508.
5.
Nothing in this Section 12-14-508 shall exempt or waive any requirement for subdivision approval which may be required by state law and this LDC.
6.
Nothing in this Section 12-14-508 shall exempt or waive any requirement of a dog park to meet requirements imposed by, or obtain approvals from, special districts, authorities, or other providers of public services including, but not limited to, water, sanitary sewer, and stormwater services.
7.
It shall be unlawful and a violation of the Centennial Municipal Code for any dog park to be established, a development, redevelopment, or expansion to be undertaken, or any building or structure associated with a dog park to be constructed, unless a Dog Park Development Permit is first issued in accordance with this Section 12-14-508. It shall be unlawful and a violation of the Centennial Municipal Code for any dog park to be undertaken or constructed in a manner that fails to conform to this Section 12-14-508 or any condition of approval imposed by the Director on the dog park. It shall be unlawful and a violation of the Centennial Municipal Code for any dog park to be established, a redevelopment or expansion to be undertaken, or any building or structure associated with a dog park to be constructed, except in compliance with the representations presented in an application (and supporting materials) which formed the basis for issuance of a Dog Park Development Permit. All violations shall be subject to the General Penalty provision of Section 1-4-10 in addition to any other remedies that may be available by law.
C.
Application.
1.
Pre-submittal Meeting Encouraged. Applicants seeking a Dog Park Development Permit are encouraged to contact the Director as early in the dog park planning process as possible for the purpose of conducting a pre-submittal meeting. Such meeting enables the applicant to explore the purpose, scope and timing of the process.
2.
Application. An application for a Dog Park Development Permit shall be submitted to the Director and shall contain the following information:
a.
A completed Application for Dog Park Development Permit. There shall be no application fee for review of the application.
b.
A site plan exhibit that establishes the layout and location of the following features on the parcel proposed for development, redevelopment, or expansion of a dog park:
i.
Lot lines/proposed parcel size.
ii.
Setbacks including distance from residential areas.
iii.
Water source.
iv.
Drainage/stormwater detention or retention areas.
v.
Parking areas and drive aisles.
vi.
Sidewalks.
vii.
Site amenities (including shade, benches).
viii.
Enclosure specifications including fencing (height and type) and access points including gates.
ix.
Waste disposal/trash containers.
x.
Surface materials.
xi.
Streets external and internal to the site, points of access to the site from public streets.
xii.
Signage.
c.
A list of proposed rules for the dog park including hours of operation.
d.
Information on how the proposed dog park will be managed and maintained and designation of responsible party for management and maintenance.
e.
For any proposed exterior lighting of dog park:
i.
Information showing the location and mounting height above grade of all light fixtures;
ii.
Information denoting the type of each light fixture;
iii.
Pictures, cutsheets or line drawings of the proposed light fixtures; and
iv.
A photometric plan showing horizontal illuminance calculated at grade using a grid of points no more than 10 feet apart and extending a minimum of 10 feet beyond the lot or parcel property line.
f.
For exterior signs located within 50 feet of any public street:
i.
Identification of proposed location of all signs; and
ii.
Identification of the size of all signs.
3.
Community Meeting. The Director shall require a community meeting for a Dog Park Development Permit application for proposed new dog park when the Director determines that potential impacts of the proposed dog park will significantly affect residential properties directly adjacent to the proposed dog park site. When the Director requires a community meeting, the community meeting shall be held prior to a decision on a Dog Park Development Permit application and shall be subject to the notice and conduct requirements of Section 12-14-305, Community Meeting of this LDC.
D.
Review.
1.
Upon receipt of a completed application and materials and information required by this Section 12-14-508, the Director shall undertake an administrative review of the proposal and reach a decision on each of the following Matters of Concern by applying the identified standard:
•
Impacts related to size of dog park and proximity of dog park to residential, commercial and/or public amenities.
Standard: Will the dog park size, location and plan likely result in one or more unreasonable and adverse impacts to residential, commercial, or public amenities adjacent to or within the vicinity of the proposed dog park?
•
Parking impacts on surrounding properties due to parking lot location or inadequate capacity of on-site parking for dog park purposes.
Standard: Will the dog park's proposed parking lot capacity adequately serve the projected use of the dog park and will the parking location likely result in one or more unreasonable and adverse impacts to surrounding properties?
•
Exterior lighting and noise impacts upon adjacent properties.
Standard: Will the dog park proposed lighting and the location of the dog park likely result in one or more unreasonable and adverse impacts to residential, commercial, or public amenities adjacent to or within the vicinity of the proposed dog park?
•
Proposed security (e.g., fencing height, double-gates) to mitigate potential risk of dogs at-large.
Standard: Will the dog park's proposed security measures, design, and features likely prevent circumstances where dogs will be at-large?
•
Visual impacts related to proposed dog park fence or enclosure.
Standard: Will the dog park's proposed fencing or enclosure create a negative visual impact to residential, commercial, or public amenities adjacent to or within the vicinity of the proposed dog park?
•
Impacts related to operations of dog park such as hours of operation and waste removal plan.
Standard: Will the dog park's proposed operational plan likely result in one or more unreasonable and adverse conditions?
•
Size and location of signs including sign of dog park rules.
Standard: Will the dog park signs and location of signs adequately advise dog park users of the requirements for use of the park, avoid sign clutter, and present an attractive appearance to users of the dog park?
•
Drainage and erosion impacts on adjacent properties.
Standard: Will the dog park's proposed design reasonably mitigate the potential for drainage and erosion impacts on adjacent properties?
•
Potential impacts to existing wildlife and vegetation on proposed site of dog park.
Standard: Will the dog park reasonably mitigate the potential for conflicts with existing wildlife and vegetation on the site?
2.
In reaching a conclusion on any Matter of Concern, the Director is authorized to work with the applicant in modifying the dog park plan to mitigate adverse impacts and, in addition, the Director may impose reasonable conditions on the dog park plan to ensure that the Matters of Concern are adequately addressed.
E.
Timing of Decision and Findings. Upon the submission of a completed application for a Dog Park Development Permit, the Director shall render a decision within thirty (30) days from the date of receipt of a complete Dog Park Development Permit application. The Director's decision shall be made in writing and promptly delivered to the applicant.
F.
Appeal to City Council. The applicant for a Dog Park Development Permit may appeal an administrative determination of the Director to the City Council by notifying the Director within fifteen (15) days following the date of issuance of the Director's decision. Such appeal shall be timely made in writing identifying with specificity the Director's decision and the basis and support justifying the appeal. Upon receipt of a notice of appeal, the Director shall schedule the public hearing before the City Council and such hearing shall be conducted at the earliest opportunity on a regular or special agenda of the City Council. The hearing shall be considered as a quasi-judicial matter at which the sole and exclusive issue(s) will be whether the Director's decision, based on the information available to the Director, was arbitrary or capricious and without basis or support in the record before the Director.
A.
Intent and Purpose. This Section creates a process for the issuance of a Pickleball Court Permit for a Permanent Outdoor Pickleball Court. Through the Permanent Outdoor Pickleball Court Permit process, the City will conduct a review of certain limited elements of a proposed new Outdoor Pickleball Court, or the redevelopment, expansion, or conversion of an existing Outdoor Pickleball Court or a facility previously used for other activities (e.g., tennis court). The principal purpose of this Section is to ensure that the Permanent Outdoor Pickleball Court will not unreasonably and adversely impact the health, safety, and welfare of adjacent residential properties or the City.
B.
Applicability and Enforcement.
1.
This Section 12-14-509 applies to a Permanent Outdoor Pickleball Court as defined by Article 16 of the LDC and as regulated by Section 12-2-409.
a.
Any creation or development of a new Permanent Outdoor Pickleball Court;
b.
Any redevelopment or expansion of an existing Permanent Outdoor Pickleball Court; and
c.
Any conversion of an existing court or other facility to provide for a Permanent Outdoor Pickleball Court (e.g., converting a tennis court to a Permanent Outdoor Pickleball Court or converting a Temporary Outdoor Pickleball Court to a Permanent Outdoor Pickleball Court).
2.
Nothing in this Section 12-14-509 shall exempt or waive any requirement for zoning, site plan, subdivision approval, or other approvals or permits which may be required by state law or this LDC.
3.
Nothing in this Section 12-14-509 shall exempt or waive any requirement of a Permanent Outdoor Pickleball Court to meet requirements imposed by, or obtain approvals from, special districts, authorities, or other providers of public services including, but not limited to, water, sanitary sewer, and stormwater services.
C.
Meetings.
1.
Pre-submittal Meeting Encouraged. Applicants seeking a Permanent Outdoor Pickleball Court Permit are encouraged to contact the Director as early in the court planning process as possible for the purpose of conducting a pre-submittal meeting. Such meeting enables the applicant to explore the purpose, scope and timing of the process.
2.
Community Meeting. The Director shall require a community meeting for a Permanent Outdoor Pickleball Court Permit application when the Director determines that potential impacts of the proposed Outdoor Pickleball Court will significantly affect residential properties directly adjacent to the proposed Outdoor Pickleball Court site. When the Director requires a community meeting, the community meeting shall be held prior to a decision on a Permanent Outdoor Pickleball Court Permit application and shall be subject to the notice and conduct requirements of Section 12-14-305, Community Meeting of this LDC.
D.
Application.
1.
Application. An application for a Permanent Outdoor Pickleball Court Permit shall be submitted to the Director and shall contain the following information and may be submitted as a part of an applicable land use planning or permitting process (e.g., site plan, site plan amendment, building permit, or other form of application for land use):
a.
A completed application for a Permanent Outdoor Pickleball Court Permit.
b.
Payment of all fees and charges for the application.
c.
Noise Impact Assessment. A Noise Impact Assessment performed by a professional acoustical engineer shall confirm that the decibel levels of the proposed Outdoor Pickleball Court(s) will not exceed forty-seven (47) decibels at all surrounding property lines for properties zoned for residential use or used for residential purposes and shall also take into account the impacts of environmental factors such as topography and elevation, sight lines to residential buildings, reflective surfaces, and other built environmental conditions. Averaging techniques such as equivalent-continuous and maximum fast exponential time weighted sound pressure levels (LAeq and LAmax) are not permitted for the Noise Impact Assessment. Measurement procedures based on the adjusted equivalent-continuous sound pressure level according to ANSI S12.9 (Quantities And Procedures For Description And Measurement Of Environmental Sound), Part 4 (Noise Assessment and Prediction of Long-Term Community Response) shall be used to assess the noise impact of Pickleball. The adjustment for ball and paddle impacts shall be twelve (12) decibels. The background corrected sound exposure levels of each impact event may be used to calculate the adjusted equivalent-continuous sound pressure level of the paddle impacts.
d.
A site plan exhibit that establishes the layout and location of the following features on the parcel proposed for development, redevelopment, expansion, or conversion of a Permanent Outdoor Pickleball Court:
i.
Lot lines/proposed parcel size.
ii.
Setbacks including distance from edge of court to nearest property zoned residential or used for residential purpose.
iii.
Enclosure specifications (height and type) and types of materials including any proposed fencing, noise barrier, and access points including gates.
iv.
Surface materials.
v.
Streets external and internal to the site, points of access to the site from public streets.
vi.
Location, type, and fixture of all sources of lighting details including proposed hours of illumination.
vii.
A list of proposed rules for the Outdoor Pickleball Court including hours of operation.
viii.
A plan for techniques, infrastructure, improvements, and/or noise barriers to mitigate or prevent noise from the Outdoor Pickleball Court from exceeding the noise standard set forth in Section 12-2-409G.. Such plan shall incorporate recommendations or requirements provided by the accepted Noise Impact Assessment prepared in accordance with Section 12-14-509D.1.c.
ix.
Operational methods and practices to ensure compliance with Section 12-2-409G. including methods and practices to ensure compliance with hours of operation and limitation on illumination.
x.
Information on how the proposed Outdoor Pickleball Court will be managed, maintained, and programmed together with the designation of the responsible party for management, maintenance and programming.
E.
City Authority.
1.
The City may, at its discretion and cost, refer a Noise Impact Assessment and any other materials associated with the application to a City-selected consultant for review of the contents, conclusions, and recommendations related to the management or mitigation of noise anticipated from the proposed Permanent Outdoor Pickleball Court. Such review may identify errors, deficiencies, or necessary corrections in the assessment and provide or recommend alternative materials, measures, or actions for the proposed Permanent Outdoor Pickleball Court.
2.
The City may, at its discretion and cost, commission the preparation of one or more additional Noise Impact Assessment(s) by a City-selected consultant for use in the review of the proposed Permanent Outdoor Pickleball Court.
F.
Review and Criteria for Approval.
1.
Upon receipt of a completed application and materials and information required by this Section 12-14-509, the Director shall undertake an administrative review of the application.
2.
The Director may impose reasonable conditions upon the approval of the permit deemed necessary to address and manage anticipated noise associated with the proposed Outdoor Pickleball Court and to ensure compliance with Section 12-2-409 and this Section 12-14-509.
3.
An application for a Permanent Outdoor Pickleball Court shall be approved only upon a finding by the Director that the proposed court meets, or will meet, all of the following criteria:
a.
Meets all requirements of Section 12-2-409G. and H.; and
b.
Meets all applicable requirements of the LDC; and
c.
Meets all applicable requirements of the Centennial Municipal Code; and
d.
Will conform to the recommendations and requirements of an applicable and City-accepted Noise Impact Assessment or, where more than one Noise Impact Assessment is available and accepted by the City, will meet the most stringent requirements or recommendations of an assessment; and
e.
Will be operated in accordance with any conditions of approval of the application; and
f.
Based on review of all available Noise Impact Assessments deemed complete and accurate by the City, and any City reviews of assessments, the Pickleball Court is not anticipated to produce noise in excess of 47 decibels at the nearest adjacent property lines for properties zoned for residential use or used for residential purposes; and
g.
Following creation, the Outdoor Pickleball Court will not produce noise in excess of 47 decibels at the nearest adjacent property lines for properties zoned for residential use or used for residential purposes; and
h.
Will be subject to immediate cessation of use for Pickleball when a determination is made by the City that the permitted Outdoor Pickleball Court fails to meet the criteria for approval, including any conditions of approval.
G.
Presumption Concerning Pickleball Noise for a Permitted Court. A presumption shall exist that a Permanent Outdoor Pickleball Court which is operated in full compliance with a City-issued Outdoor Pickleball Court Permit, does not produce noise in excess of the requirements of Section 12-2-409G.5. Such presumption shall be rebuttable upon the presentation of credible evidence to the Director which demonstrates the operation of the Outdoor Pickleball Court exceeds the noise limitation of Section 12-2-409G.5.
H.
Appeal to City Council. The applicant for a Permanent Outdoor Pickleball Court Permit may appeal an administrative determination of the Director to the City Council by notifying the Director within fifteen (15) days following the date of issuance of the Director's decision. Such appeal shall be timely made in writing identifying with specificity the Director's decision and the basis and support justifying the appeal. Upon receipt of a notice of appeal, the Director shall schedule the public hearing before the City Council and such hearing shall be conducted at the earliest opportunity on a regular or special agenda of the City Council. The hearing shall be considered as a quasi-judicial matter at which the sole and exclusive issue will be whether the Director's decision, based on the information available to the Director, was arbitrary or capricious and without basis or support in the record reviewed by the Director.
(Ord. 2023-O-10 §10; Ord. 2024-O-05 §34)
A.
Generally. A conditional use is a use that is allowed within a zoning district, but which is subject to specific standards and a public hearing process in order to reduce the potential for incompatibility with other uses within the district. These uses commonly have the potential for various adverse impacts such as traffic congestion, noise, visual and aesthetic impacts, which if unmitigated, could undermine the integrity of the zoning district. The designation of a use as a conditional use means that it is only allowed in a proposed location if all of the conditions applicable to the use, set out in Division 2-4, Limited and Conditional Use Standards, the general standards of subsection C., below, and all of the other applicable requirements of this LDC, are met.
B.
Required Approval. Conditional use and temporary conditional use applications are decided by the Planning and Zoning Commission.
C.
General Standards for Conditional Use and Temporary Conditional Approval. In addition to the applicable standards of this LDC, including those set out in Division 2-4, Limited and Conditional Use Standards, and Division 2-5, Temporary Uses, as applicable, all conditional uses shall comply with the all of the following general standards:
1.
The conditional use shall not be of a type that would tend to undermine the implementation of an adopted Sub-Area Plan for the location of the parcel proposed for development.
2.
The conditional use shall be compatible with surrounding land uses and the natural environment and will not materially detract from the character of the immediate area or negatively affect the anticipated development or redevelopment trajectory.
3.
There is no practicable alternative location where the use is permitted as-of-right within one-quarter mile of the parcel proposed for development, or, if such a location exists, the proposed location is more favorable in terms of:
a.
Providing a needed community service;
b.
Providing a critical mass of jobs that are likely to pay more than the median wages for the region;
c.
Providing a balance of land uses, ensuring that appropriate supporting activities, such as employment, housing, leisure-time, and retail centers are in close proximity to one another; or
d.
Making more efficient use of public infrastructure, such as off-peak street capacity.
4.
The approval of the conditional use will not create a critical mass of similar conditional uses that is likely to tend to discourage permitted uses by making the vicinity less desirable for them.
5.
The conditional use and any conditions of development shall adequately protect public health and safety against natural and man-made hazards which include, but are not limited to, traffic noise, water pollution, airport hazards, and flooding.
6.
The conditional use will not use an unfairly disproportionate share of public services that would compromise the delivery of those services to other uses in the vicinity. Applicable public services include, but are not limited to, utilities, police protection, fire protection, schools, parks, and libraries.
7.
The proposed development minimizes disruption to existing physiographic features, including vegetation, streams, lakes, soil types and other relevant topographical elements.
8.
The height and orientation of structures shall allow necessary snow and ice melt from adjacent streets and sidewalks (for example, structures located on the south side of streets or highways may be required to provide additional building setbacks).
9.
The conditional use shall be conducted in a manner that is not materially more disruptive to adjacent properties than other permitted uses in the district, unless the conditional use is temporary and the duration of the use is limited to minimize the impact. Planning and Zoning Commission may attach conditions of approval to the conditional use to ensure that this requirement is satisfied.
D.
Application Materials. Applications for approval of a conditional use permit shall be on a form approved by the Director. At a minimum, the application must include:
1.
Letter of intent requesting the conditional use and fully describing the intended use of the property. The letter must explain, justify and validate the request, stating all facts relied upon and providing documentation where possible. The letter must be signed by the property owner and applicant (if different from property owner), and a copy of the owner's deed must be included in the submittal.
2.
The required application fee.
3.
A site plan.
4.
Drainage report, pursuant to the Stormwater Management Manual, except for re-use of existing buildings or temporary conditional uses.
5.
Traffic study, if required by the standards of Article 2, Land Use, the thresholds of Section 12-10-202, Traffic Studies, or by the City Engineer due to the particular circumstances of the site upon which the proposed use is to be located.
6.
Cost estimate of public improvements, if required, such as sidewalks, roadway and/or drainage improvements, etc.
7.
An appropriate number of 11 × 17 inch reductions of the required site plan.
8.
Letter from the appropriate water and sanitation district(s) and fire protection district, stating the availability to serve the proposal.
9.
Structures located on the south side of streets or highways may be required to provide additional building setbacks, depending on structure heights, to allow necessary snow and ice melt from adjacent streets and sidewalks.
10.
Additional information may be required by the Director as appropriate to the request, and information required above may be waived by the Director if it is deemed to be inappropriate to the request.
E.
Expiration and Extension.
1.
Expiration. A Conditional Use approval shall expire and be of no further force and effect three (3) years following the date of City approval or through the establishment of vested property rights unless, prior to the date of expiration: (1) The approved Conditional Use has commenced and has consistently remained in operation, or (2) approval has been extended in accordance with subsection E.2 below. If a Conditional Use is discontinued for a period of 6 months, for any reason, it shall not be resumed and the Conditional Use approval shall be considered expired
2.
Extension. Prior to the expiration of a Conditional Use approval, a one (1) year extension of the plan may be authorized by the Director upon a written request by the property owner in accordance with applicable procedures and application fees. There is no limit to the number of one (1) year extensions that may be requested or granted. An extension may be granted if a review of the Conditional Use approval shows that no major changes in the City's development or zoning regulations or in the development pattern of the surrounding properties has occurred, as determined by the Director. If a Conditional Use approval expires, no further development of the property may occur until a new application is submitted, reviewed and approved in accordance with the applicable development process in this LDC and subject to all application and processing fees.
(Ord. 2021-O-13 §44; Ord. 2024-O-08 §§21, 22; Ord. 2025-O-06 §19)
A.
Generally. Site plans establish the layout of development (see Section 12-14-504, Site Plans and Plats, subsection A.1.). Site plans are also required after final plat approval for subdivisions (see Section 12-14-504, Site Plans and Plats). Site plans require approval after public hearing as provided in this Section.
B.
Applicability. Site plans are decided by the Planning and Zoning Commission if they are not eligible for administrative review pursuant to Section 12-14-504, Site Plans and Plats.
C.
Application Materials. Application materials shall be provided as set out in Section 12-14-504, Site Plans and Plats, Subsection C.
D.
Approval Criteria for Site Plans. A site plan shall be approved upon the finding that it is a benefit to the health, safety, and welfare of the community and meets the following criteria:
1.
The site plan complies with all applicable requirements of the LDC (height, parking, setbacks, landscaping, bufferyards, site lighting, design standards, etc.).
2.
The proposed site plan aligns with and implements any applicable Sub-Area Plans.
3.
The proposed site plan complies with any applicable zoning document (Regulating Plan, Preliminary Development Plan, Master Development Plan, Development Agreement, etc.).
4.
The proposed site plan is compatible, as defined by this LDC, with the surrounding area.
5.
The proposed site plan is adequately supported by applicable existing/proposed infrastructure and services (water, sewer, drainage, transportation, parks, schools, emergency services, etc.).
E.
Reserved.
F.
Administrative Amendments.
1.
Generally. The purpose of the administrative amendment is to provide an efficient process for minor modifications to development orders that do not substantially alter the approved development standards. The administrative amendment must preserve the intent of the development order that it modifies.
2.
Range of Administrative Flexibility. A site plan qualifies for an administrative amendment if it will 1) modify or amend an existing site plan, and 2) involve any type of improvement other than New Development or Redevelopment as set forth in Section 12-12-402, Sliding Scale Compliance Requirements.
3.
Approval Standards. The Director shall consider the approval criteria in Section 12-14-602 (D), Approval Standards, for approval of an administrative site plan amendment.
4.
Site Plan Not Required. If a proposed site improvement is so minor in terms of the overall development (e.g., addition of a generator, addition of outdoor patio space) as to have no impact or de minimis impact on the other elements of the approved site plan, including but not limited to minimum landscape surface ratio, general parking quantities and parking lot design, site access, drainage plans, lighting design, architectural treatment elements, and landscaping, as determined by the Director, such site improvement shall not require an Administrative Amendment to the approved site plan, though building permits and external agency review and permitting may be required.
G.
Expiration and Extension.
1.
Expiration. A site plan shall expire and be of no further force and effect three (3) years following the date of City approval or through the establishment of vested property rights unless, prior to the date of expiration: (1) A building permit(s) is issued and construction has been diligently pursued towards completion of the project, or (2) Approval has been extended in accordance with subsection F.2 below.
2.
Extension. Prior to the expiration of a site plan, a one (1) year extension of the plan may be authorized by the Director upon a written request by the property owner in accordance with applicable procedures and application fees. There is no limit to the number of one (1) year extensions that may be requested or granted. An extension may be granted if a review of the site plan shows that no major changes in the City's development or zoning regulations or in the development pattern of the surrounding properties has occurred, as determined by the Director. If a site plan expires, no further development of the property may occur until a new application is submitted, reviewed and approved in accordance with the applicable development process in this LDC and subject to all application and processing fees.
(Ord. 2021-O-13 §45; Ord. 2024-O-08 §§23—26; Ord. 2025-O-14, §5)
A.
Generally. A pattern book is a design guide for a specific development to address the design and arrangement of individual buildings or dwellings. A pattern book ensures that the development will be attractive and harmonious. A pattern book:
1.
Provides a palette of development styles and materials (as such, it addresses the design elements and not the use or intensity of development);
2.
Provides details of streetscape design and landscaping; and,
3.
May provide for specific modifications of the requirements of this LDC in order to ensure that the development is a cohesive whole and meets stated design objectives.
B.
Applicability. As of November 2, 2024, applications for the approval of a pattern book shall not be accepted or considered by the City. A pattern book approved by the City prior to November 2, 2024, shall govern the development of the property that is subject to an approved pattern book. There shall be no process for amendments to an approved pattern book; instead, an applicant seeking to modify or otherwise change provisions of an approved pattern book must apply for a Site Plan Amendment which will incorporate the desired elements of the approved pattern book, including any proposed modifications to development or design standards. Specific development or design standards contained in an approved pattern book shall be recognized by the City as acceptable in the proposed Site Plan Amendment. Any proposed modifications or changes to development or design standards contained in an approved pattern book shall not have the effect of creating a nonconformity with the property's underlying zone district or increasing a nonconformity with the property's underlying zone district that was authorized by an approved pattern book. The Site Plan Amendment shall meet the Site Plan approval criteria pursuant to Section 12-14-602(D). Upon approval of a Site Plan Amendment which incorporates a previously approved pattern book and any proposed modifications or changes, the pattern book shall be considered void and of no further effect. Converting an approved pattern book to a site plan as described in this subsection shall be required for any request to rezone a property that is subject to an approved pattern book.
(Ord. 2024-O-14 §71)
A.
Generally. This section establishes a quasi-judicial process for rezoning (amending the Zoning Map) for a specific property.
B.
Applicability. This section applies to the change in zoning district classification of a lot, parcel, or property proposed for development.
C.
Required Approval. A rezoning requires a recommendation by the Planning and Zoning Commission and approval by the City Council.
D.
Application Materials. The following application materials are required for an application for rezoning:
1.
Request. A rezoning request statement, which shall include:
a.
The current zoning classification of the subject property and the zoning classification requested;
b.
Analysis of how the proposed new zone district designation meets the Approval Criteria of Section 12-14-604(F).
2.
Legal Description. An appropriate legal description of the parcel proposed for rezoning, along with the area of the parcel in acres or square feet.
3.
Rezoning Exhibit. A rezoning exhibit shall be prepared on a sheet measuring not less than 8.5 x 11 inches and not greater than 24 x 36 inches. The exhibit shall provide a graphic representation of the subject property and the adjacent streets and properties, showing all of the following:
a.
The boundaries of the parcel proposed for rezoning, based on the legal description;
b.
Adjacent properties and parcels, including information on their existing zoning, existing land use(s), and existing project/ property names, if known;
c.
Adjacent streets, including street names, street classification, and right-of-way widths, if known;
d.
A title block that contains the following items (items in brackets shall be replaced with the information for the individual project that is described in the brackets): [NAME OF DEVELOPMENT] REZONING PLAN City of Centennial, County of Arapahoe, State of Colorado, A part of Section [section number], Township [township number] South, Range [range number] West of the 6th P.M.;
e.
A location/vicinity map at a scale of one inch equals 2,000 feet, with a north arrow and an emphasis on the major roadway network within one mile of the parcel proposed for development, Centennial Airport if applicable, and any adjacent jurisdictions and municipalities;
f.
Standard certifications to include a Planning and Zoning Commission recommendation block and City Council approval block; and
g.
A case number block in the lower left-hand corner of the rezoning map sheet.
4.
Other Items. Other items as required by the Director, in order to ensure compliance with standards in subsection F, below.
E.
Approval Criterion for Legislative Rezonings. In the review of Small-Scale or Large-Scale Legislative Rezonings as defined by this LDC, the Planning and Zoning Commission and City Council shall consider whether the proposed Legislative Rezoning directly implements the Comprehensive Plan, which includes the Future Land Use Map, and any applicable Sub-Area Plan.
F.
Approval Criteria for all other Rezonings. The criteria listed below shall be considered by the Planning and Zoning Commission and City Council in the review of rezoning applications. A proposed rezoning shall be approved upon the finding that it is a benefit to the health, safety, and welfare of the community and meets the following criteria:
1.
The proposed rezoning aligns with and implements the Comprehensive Plan, including the Future Land Use Map, and applicable Sub-Area Plans. Alternatively, there are specific conditions not contemplated by the Comprehensive Plan or Future Land Use Map that significantly impact the Subject Property and/or the surrounding area that justify deviating from the Comprehensive Plan or Future Land Use Map; and
2.
The permitted land uses and development standards of the proposed zone district are compatible, as defined by this LDC, with the surrounding area.
(Ord. 2021-O-13 §46; Ord. 2025-O-06 §20; Ord. 2025-O-14, §6)
A.
Generally. This section establishes procedures to amend any provision of this LDC (a text amendment).
B.
Applicability. The City Council may amend any provision of this LDC in its sole legislative discretion.
C.
Required Approval. A text amendment requires City Council approval. A proposed text amendment shall be the subject of a recommendation (for or against) to the City Council by the Planning and Zoning Commission.
D.
Process. A recommendation by the Planning and Zoning Commission is required and shall be delivered to the City Council. In all other respects, text amendments are processed as ordinances pursuant to the Home Rule Charter.
E.
Approval Standards. Text amendments are at the sole discretion of the City Council, subject to the limitations of the Colorado Statutes that affect Home Rule municipalities and the Colorado and United States Constitutions.
(Ord. 2025-O-06 §21; Ord. 2025-O-14, §7)
A.
Purpose. The purpose of this Section is to provide procedures necessary to implement the provisions of Article 68 of Title 24, C.R.S., as amended.
B.
Vested Property Right Created.
1.
A vested property right shall be deemed to have been created only upon the approval of a site specific development plan in accordance with this Section.
2.
Any approval of a site specific development plan, or amendment to an existing site specific development plan, that creates vested property rights shall be adopted by ordinance as a legislative act and shall be subject to referendum. When creating a vested property right, City Council may expressly exempt, in whole or in part, administrative amendments to a site specific development plan from additional review and approval by City Council under this Section.
3.
The establishment of a vested property right shall not preclude the application of ordinances or regulations which are general in nature and which are applicable to all property subject to land use regulation by the City, including but not limited to the regulations concerning uniform building codes, uniform design standards, regulations concerning subdivision improvements and right-of-way dedications, and regulations establishing requirements and specifications for any public improvements.
4.
The establishment of a vested property right shall not preclude the application of any legislatively adopted fees which are general in nature, uniform in character and applicable to all properties or a similarly situated class of properties.
5.
The City may approve a site specific development plan subject to such terms and conditions as may reasonably be necessary to protect the public health, safety and welfare of the City and its residents.
6.
Any site specific development plan for a multiple-phase development may have separate vesting periods created for each phase. The vesting for any subsequent phase may be contingent upon completion of the preceding phase and review by the City Council. Such review shall include but not be limited to whether the landowner or developer is in compliance with its obligations to the City, including but not limited to the site specific development plan, the development agreement and any other agreements between the landowner and the City, as they may have been amended from time to time.
C.
Notice and Hearing. Consideration of a site specific development plan for creation of vested property rights must be preceded by notice and public hearing in compliance with Division 14-3, Standardized Development Approval Procedures.
D.
Notice of Approval.
1.
Each document constituting a site specific development plan shall contain the following language: "Approval of this plan or agreement constitutes a vested property right pursuant to Article 68 of Title 24, C.R.S., as amended, and Section 12-14-606 of the Centennial Land Development Code as amended."
2.
The failure of the document constituting a site specific development plan to contain the language specified in subsection D.1., above, shall invalidate and void the creation of the vested property right. A notice stating that a vested property right has been created shall be published once by the City in a newspaper of general circulation in the City not more than 14 days after final adoption of the ordinance approving the site specific development plan. The notice shall include the following information:
a.
A statement advising the public of the site specific development plan approval, including the name of the project and general location of the specific property or development parcels affected;
b.
A statement that a vested property right has been created in accordance with Article 68 of Title 24, Colorado Revised Statutes, and Section 12-14-606 of the Centennial Land Development Code.
E.
Duration of Vested Right. A property right vested pursuant to this Section shall remain vested for a period of three years. City Council, in its legislative discretion, may approve a period of vested property rights exceeding three years and in so determining may consider the following criteria.
1.
The size and phasing of the development, and specifically but not limited to, whether the development can be reasonably completed within the vested rights period;
2.
Economic cycles (including, local, regional, and state economic cycles, and national economic cycles);
3.
Market conditions, and specifically but not limited to, absorption rates for leasing and sales of similar development projects;
4.
Compliance with the City of Centennial Comprehensive Plan and other community planning documents;
5.
Proposed public amenities and benefits that enhance the project and the overall attractiveness of the community, including the degree to which such public amenities and benefits are defined in terms of design, timeframe, and phasing with development;
6.
Projected public financial benefits or costs estimated to be caused by the development project, including the timeframe for realization by the City or other public entities and potential costs for operation and maintenance of any new public amenities or infrastructure dedicated to the City or other public entities;
7.
The breadth and scope of the requested vested property right, including but not limited to, the extent to which such vested property right restricts the City's ability to apply future legislatively adopted fees and regulations for the purpose of providing public infrastructure, public services and public facilities and for the purpose of meeting evolving community needs;
8.
Any proposed modifications to previously approved vested property rights to address changed conditions within the City, compliance with the Comprehensive Plan and other community planning documents, or performance of previously approved site specific development plans; and
9.
Any other factors deemed relevant by City Council when determining to grant a vested property right for a period greater than three years.
F.
Extension of Vested Property Rights. A landowner may request an extension of vested property rights by submitting an application for extension of vested property rights at least 120 days prior to the expiration of the period of vested property rights. The extension request shall be processed in accordance with the procedural requirements of this Article, including but not limited to notice, public hearing, adoption by ordinance, and post-approval publication. The criteria in subsection E., above, shall be considered by City Council when determining whether to grant an extension to a vested property right.
G.
Forfeiture of Vested Property Rights.
1.
Failure to abide by the terms and conditions of a site specific development plan may result in a forfeiture of the vested property rights in accordance with the procedures set forth herein.
2.
The process to consider forfeiture of vested property rights shall be initiated by passage of a resolution by the City Council stating the grounds therefore.
3.
No vested property right shall be deemed forfeited until after providing notice and conducting a public hearing. Notice shall be provided at least 30 days prior to the date of the public hearing, by publishing notice in a newspaper of general circulation in the City of Centennial and by mailing notice to the property owner(s), sent to the address of record according the County Assessor's records via first class United States mail. A copy of the resolution initiating the process to consider forfeiture of the vested property right shall be included with the mailed notice to the property owner(s).
4.
At the hearing, the City Council shall consider all evidence and testimony presented concerning any failure to abide by the terms and conditions of a site specific development plan. The City Council may continue the public hearing to allow additional evidence to be presented.
5.
If City Council finds a failure to abide by the terms and conditions of an approved site specific development plan, the City Council may take action by ordinance to declare the vested property rights forfeited. The forfeiture of a vested property right shall have no effect upon public streets, alleys, rights-of-way, or other lands or easements previously dedicated or conveyed to the City or other public entities pursuant to the terms of a site specific development plan. Upon forfeiture of vested property rights, the site specific development plan shall be subject to all zoning, land use, and general regulations in effect at the time of forfeiture and as such may be amended from time to time thereafter.
A.
Generally. A Wireless Communications Facilities Conditional Use is a use that is allowed within a zoning district, but which is subject to specific standards and a public hearing process in order to reduce the potential for incompatibility with other uses within the district. These uses commonly have the potential for various adverse impacts such as noise, visual and aesthetic impacts, which if unmitigated, could undermine the integrity of the zoning district. The designation of a Wireless Communications Facility as a conditional use means that it is only allowed in a proposed location if all of the conditions applicable to the use, set out in Division 2-4, Limited and Conditional Use Standards, the general standards of subsection C., below, and all of the other applicable requirements of this LDC, are met.
B.
Required Approval. Wireless Communications Facilities Conditional Use applications are decided by the Planning and Zoning Commission.
C.
General Standards for Wireless Communications Facilities Conditional Use Approval. In addition to the applicable standards of this LDC, including those set out in Division 2-4, Limited and Conditional Use Standards, and Division 2-5, Temporary Uses, as applicable, all Wireless Communications Facilities designated as a conditional use shall comply with the all of the following general standards:
1.
The Wireless Communications Facilities Conditional Use shall not be of a type that would tend to undermine the implementation of the Comprehensive Plan, including an adopted Sub-Area Plan, for the location of the proposed conditional use.
2.
The Wireless Communications Facilities Conditional Use shall be compatible with surrounding land uses and the natural environment and shall not materially detract from the character of the immediate area or negatively affect the anticipated development or redevelopment trajectory.
3.
No Wireless Communications Facilities Conditional Use shall be permitted unless the Applicant demonstrates to the reasonable satisfaction of the City that no existing Wireless Communications Facility can accommodate the needs that the Applicant proposes to address with its application. Evidence submitted to demonstrate that no existing Wireless Communications Facility can accommodate these needs may consist of one or more of the following:
a.
No existing Wireless Communications Facilities with a suitable height are located within the geographic area required to meet the Applicant's engineering requirements;
b.
Existing Wireless Communications Facilities do not have sufficient structural strength to support the Applicant's proposed Wireless Communications Facility;
c.
The Applicant's proposed Wireless Communications Facility would cause electromagnetic interference with the equipment on the existing Wireless Communications Facility or the existing Wireless Communications Facility would cause interference with the Applicant's proposed Wireless Communications Facility; or
d.
The Applicant demonstrates that there are other limiting factors that render existing Wireless Communications Facilities unsuitable or unavailable for co-location.
4.
Approval of the Wireless Communications Facilities Conditional Use will not create a critical mass of similar conditional uses that is likely to discourage permitted uses by making the vicinity less desirable for said permitted uses.
5.
The Wireless Communications Facilities Conditional Use minimizes disruption to existing physiographic features, including vegetation, streams, lakes, soil types and other relevant topographical elements.
6.
The Wireless Communications Facilities Conditional Use shall be conducted in a manner that is not materially more disruptive to adjacent properties than other permitted uses in the district. The Planning and Zoning Commission may attach conditions of approval to the conditional use to ensure that this requirement is satisfied.
D.
Application Materials. Applications for approval of a Wireless Communications Facilities Conditional Use permit shall be on a form approved by the Director. At a minimum, the application must include:
1.
A complete application for a Wireless Communications Facility as specified in Section 12-2-425(H), Application Materials for Wireless Communications Facilities.
2.
A letter of intent requesting the Wireless Communications Facilities Conditional Use and fully describing the intended use of the property. The letter must explain, justify and validate the request, stating all facts relied upon and providing documentation where possible. The letter must be signed by the property owner and applicant (if different from property owner), and a copy of the owner's deed must be included in the submittal.
3.
The required application fee for a Wireless Communications Facilities Conditional Use.
4.
Additional information may be required by the Director if it is deemed to be appropriate to the request.
(Ord. 2024-O-08 §27; Ord. 2025-O-06 §22)
A.
Generally. The subdivision of land is a process by which tracts of property are split into lots for development resale with reference to a recorded plat. Plats are also used to make and map dedications of public rights-of-way, open space areas, and easements.
B.
Relationship to Other Approvals. Subdivision plats map lots and dedications that are shown on approved site plans. If a subdivision plat is required for a development, it shall be recorded before building permits are issued.
A.
Generally. This section applies to any parcel of land which is to be used for condominiums, apartments, or any other multiple-dwellings units, unless such land was previously subdivided and the filing accompanying such subdivision complied with municipal regulations applicable to subdivisions of substantially the same density, or the division of a lot, tract, or parcel of land into two or more lots, plats, sites, or other divisions of land for the purpose, whether immediate or future, of sale or of building development. It includes resubdivision and, when appropriate to the context, relates to the process of subdividing or to the land or territory subdivided.
B.
Applicability. No development shall commence, nor shall any building permit, utility connection permit, electrical connection permit or similar permit be issued, for any development or land division that is subject to this Division, until a plat has been approved and submitted to the City for recording with the Office of the Arapahoe County Clerk and Recorder.
C.
Exempt Transactions. The following are exempt from City review and approval:
1.
Sale of one or more lots of record in their entirety;
2.
Subdivisions that are created by court ordered partition, but not re-subdivision of partitioned property; or
3.
Development on an unplatted parcel that is not intended for future division and separate conveyance.
D.
Building Permits. No building permit shall be issued unless all of the property within the plat is covered by an approved site plan or, one of the following development orders, granted before the effective date of this LDC and not extinguished at the time the building permit is sought: a final development plan, administrative site plan, or subdivision development plan.
A.
Generally. The plat is one of the documents used to finalize land ownership and related interests within the proposed subdivision boundaries. At this stage of development, the subdivider is responsible for finalizing right-of-way and other public land dedications, if applicable, lot and block configurations and easement dedications. In addition, all public improvements associated with the proposed subdivision are identified and quantified. The subdivider may be required to enter into a public improvement agreement with the City, which guarantees that the appropriate improvement costs are borne by the subdivider. The plat shall include one contiguous parcel of land owned and proposed for development. Special circumstances, such as a road rights-of-way, may exist regarding the contiguity requirement, and are reviewed on a case-by-case basis.
B.
Approval Required. Subdivisions are approved by the Director.
C.
Subdivision Application Requirements. Applications for subdivision approval shall include, at a minimum, the following general information in addition to the reports required by subsection D., below, the demonstrations and documentation required by subsection E., below, and the plat exhibit required by subsection F., below.
1.
Completed land use application.
2.
Application fee (Fee Schedule available in the Community Development Department).
3.
Written letter of intent that explains, justifies and validates the request, stating all facts relied upon and providing documentation where possible.
4.
Sworn proof of ownership and a notarized letter of authorization from the landowner permitting a representative to process the application, with a disclaimer that no other party's consent is required.
5.
Title certificate or an abstract of titles covering all public lands to be dedicated.
6.
Treasurer's certificate of taxes due.
7.
Traverse closure computations corresponding to the plat's legal description and monument records.
D.
Technical Reports. The following technical reports and plans are required:
1.
Construction plans for the proposed subdivision's public improvements including street plan and profile sheets, stormwater drainage improvements plans and other improvements, prepared in accordance with the appropriate standards manuals.
2.
Preliminary pavement design report.
3.
Phase III drainage report and drainage construction drawings as defined in the Stormwater Management Manual.
4.
A traffic study update prepared in accordance with the City of Centennial Guidelines for Traffic Impact Studies, if required by Section 12-10-202, Traffic Studies.
5.
Evidence that sufficient regional infrastructure, facilities, network or systems are or will be available to serve the development proposal as set out in Division 10-2, Adequacy of Regional Facilities.
6.
Final street construction plans prepared in accordance with the requirements of the City of Centennial Roadway Design & Construction Standards Manual, when applicable.
E.
Utility Services.
1.
The subdivider shall provide evidence of the ability of applicable special service districts or other general governments to service the proposed development, and shall also furnish the following:
a.
Estimated total number of gallons per day of sewage to be treated where a central sewage treatment facility is proposed, or sewage disposal means and soils suitability where no central sewage treatment facility is proposed; and
b.
Estimated total number of gallons per day of water system requirements where a distribution system is proposed.
2.
A signed general warranty deed must be provided for all dedicated land conveying tracts, or the development rights to such tracts, to the appropriate entity.
3.
General warranty deeds to the City of Centennial shall be provided for rights-of-way that are off-site and associated with the subdivision reflecting widths as required by the City of Centennial. The plat shall not be recorded until all warranty deeds are executed and accepted by the City.
F.
Plat Exhibit. The plat exhibit shall include the following format and information:
1.
The boundaries of all lots, common open space parcels, streets, alleys, utility easements, drainage easements, and pedestrian easements, and any other boundaries required to be described by this LDC.
2.
The format for all plans and plats shall be in upper-case sans serif. Font size shall be readable when reduced to an 11 × 17 inch size. No plans or plats shall include copyright restrictions.
3.
The plat that is submitted for recording shall be an original drawing in black ink on 24 × 36 inch single/double matte mylar or photographic blackline positive mylar of the same, or equivalent, and shall contain the information described below:
a.
The drawing and any revision dates shall be shown on the cover sheet.
b.
At the top of each sheet, the title of the subdivision, as dedicated, and a subtitle, in smaller lettering, that indicates:
i.
The quarter section(s), section, township and range in which the subdivision is located;
ii.
The phrase "City of Centennial, County of Arapahoe, Colorado."
iii.
If the subdivision is a replatting of a previously approved subdivision, the replatting information.
c.
Each sheet shall display the case number in the bottom left-hand corner, in the following way: "Case No. XX-XXX."
d.
Each sheet of the plat shall show the date of the survey; a North arrow, and the written and graphic scale. The minimum scale of the drawing shall be one inch to 100 feet. Enough sheets shall be used to accomplish this end. Acceptable larger scales are one inch to 20 feet, 30 feet, 40 feet, 50 feet, and 60 feet. The sheet number and the relation of each adjoining sheet shall be clearly shown by a small key map on each sheet.
e.
Vicinity map (scale of 1 in. =2000 ft. preferred) showing the subdivision in relation to section lines and existing or proposed streets within one mile.
f.
An accurate and complete monumented land survey pursuant to paragraph 13 of C.R.S. 38-51-102, shall be made of the land to be subdivided. A traverse of boundaries when computed from field measurements on the ground must have a minimum unadjusted ratio of closure of one part in 15,000. The monumented land survey shall be an accurate reflection of the legal description (see subsection G., below).
G.
Legal Description of the Subdivision.
1.
The method of description shall be by use of metes and bounds, except that in a replatting, the subdivision, block, tract, and/or lot may be used.
2.
The legal description shall be in the following format: "A parcel of land in the ¼ of Section, Township ___ South, Range ___ West, of the Sixth Principal Meridian, City of Centennial, County of Arapahoe, State of Colorado, more particularly described as follows: …"
a.
The description that follows this introduction may be by one of the following two means:
(1)
by metes and bounds, incorporating a complete traverse and the accuracy standards as described in subsection 6, above. The area to the nearest one-hundredth of an acre (.01) more or less shall be included.
(2)
By subdivision, block and lot numbers. This method may only be used if the area being subdivided encompasses one contiguous area within one existing subdivision and does not include any existing right-of-way. This method may only be used if the parcel being replatted is a part of a subdivision recorded after July 1, 1975. The area to the nearest one-hundredth of an acre (.01) more or less shall be included.
b.
The Point of Beginning of the subdivision or one corner of a replat shall be tied to two (2) or more section or quarter section corners. Two of the corners shall be adjacent. The monument found/set at the section or quarter section corners must be described on the plat.
3.
The surveyor shall rehabilitate or upgrade any section or quarter section corner used to control the survey of the subdivision as required by the rules of procedure promulgated by the State Board of Registration for Professional Engineers and Professional Land Surveyors.
H.
Standards. The Director shall not approve a plat unless all of the following are demonstrated:
1.
It conforms to a site plan or meets all of the standards of this LDC and all conditions of approval of said site plan;
2.
At the time of the subdivision approval, the subdivider provides the certification of the County Treasurer's office that all ad valorem taxes applicable to such subdivided land, for all years prior to that year in which approval is granted, are paid; and
3.
If the plat includes subdivision improvements, the City Council has approved, one or more public improvement agreements to ensure that the improvements will be constructed to City specifications at the applicant's expense.
4.
If applicable, it substantially conforms to a City-approved Concept Plan pursuant to Section 12-9-206, Concept Plans.
I.
Waiver of Requirements. The Director may waive information and documentation requirements as appropriate to the type and scale of plat submitted. By way of example, plats that do not involve dedications of streets do not require information pertaining to street construction.
A.
Generally. Failure of the applicant to submit all required documentation within six months of approval shall render approval of a plat voidable and may result in the necessity for a new submittal of the plat. Resubmittals are subject to all processing fees, submittal requirements and review standards in effect at the time the resubmittal is accepted by the Director.
B.
Extensions.
1.
The Director may grant extensions of time up to 12 months, upon a written request by the applicant or staff for good cause being shown. Good cause may include but not be limited to:
a.
Required signatories are out of state or country or otherwise unavailable; or
b.
A major change was requested by the City.
2.
An extension request shall include a fee established by resolution of the City Council, and a narrative stating the reasons for the applicant's inability to comply with the specified deadlines. It shall list any changes in the character of the neighborhood, any changes in the City's Comprehensive Plan or applicable Sub-Area Plans, or this LDC that have occurred since approval of the plat. These changes may affect the plat and the anticipated time schedule for completing the platting process.
A.
Generally. The address plat is an exact duplicate of the plat exhibit with the addition of a label that reads "address plat" and labels the addresses for each lot or tract in the subdivision. The Engineering Division assigns the addresses and street names.
B.
Applicability. An address plat is required with the submittal of the final plat mylars.
C.
Required Approval. An address plat is reviewed by the Engineering Division for correctness and adherence to City and emergency service provider standards.
D.
Process.
1.
The address plat must be signed by the owner(s) of the property and the signature(s) need to be notarized).
2.
The address plat mylar is routed the same as the plat mylar but is not recorded with the plat.
3.
When multiple sheets are needed, a cover sheet may be required which shows a composite of the subdivision.
A.
Generally.
1.
To provide a review process for vacation of a public roadway; public easement; or recorded plat in order to vacate the City's interest without harm to the public health, safety and welfare.
2.
The City Council is authorized to vacate roadways, which include any platted or designated public street, alley, lane, parkway, avenue, road or other public way designated or dedicated on a plat, conveyed by deed, recorded easement, acquired by prescriptive use or other legal instrument whether or not it has ever been used as such, pursuant to Article 2 of Title 43 as amended.
B.
Vesting of Title of Roadways. Vesting of title upon vacation shall be in accordance with Section 43-2-302 C.R.S., as amended.
C.
Application Requirements. The following documentation shall be submitted with an application for vacation of a plat, easement, or right-of-way:
a.
Completed land use application.
b.
Application fee.
c.
Letter of intent that explains, justifies and validates the request, stating all facts relied upon and providing documentation where possible.
d.
A vacation exhibit that is an original drawing in black ink on 8½ × 14 inch paper or other size as required by Director, and shall contain information deemed appropriate by the Director.
e.
A legal description of the right-of-way to be vacated, which is signed and sealed by a Professional Land Surveyor registered in the State of Colorado.
f.
A vicinity map showing the location of the right-of-way or easement in relation to the lots, or the area surrounding the right-of-way or easement within a one mile radius.
g.
Letters from the following stating their recommendation regarding the vacation and any existing facility they have over, under or across the land:
i.
All special districts providing maintenance of infrastructure within the rights-of-way;
ii.
All known easement beneficiaries, cable providers, fiber optic companies and/or utility providers; and
iii.
All landowners abutting or using an access proposed for vacation.
D.
Approval Standards. A vacation may be approved upon the finding that:
1.
For Street or Public Rights-of-Way.
a.
The vacation is in accordance with adopted standards and criteria, and the original conditions of approval;
b.
The vacation is in keeping with the spirit and intent of the Comprehensive Plan, applicable Sub-Area Plans, and the standards of this LDC;
c.
A platted or deeded roadway or portion thereof or unplatted or undefined roadways which have arisen by public usage shall not be vacated so as to leave any land abutting said roadway without an established public road or private access easement connecting said land with another established public street; and
d.
If the vacation is a State Highway, the Colorado Department of Transportation ("CDOT") approves.
2.
For Plats of Private Property.
a.
All of the platted property is under single ownership and streets to be vacated within the plat are entirely internal to the parcel; or
b.
The vacation affects only part of a plat, but:
i.
The remaining owners consent to the vacation;
ii.
The vacation of streets within the plat, if requested, conforms to the requirements of subsection D.1., above; and
iii.
All easement holders consent to the vacation.
3.
For Public Easements.
a.
The vacation is in accordance with adopted standards and criteria, and the original conditions of approval;
b.
The vacation is in keeping with the standards of the City's Subdivision Regulations, Article 9, Subdivision and Land Development Design; and
c.
The easement to be vacated is no longer necessary to serve the benefitted property.
A.
Generally. This section provides a process to correct errors and/or omissions on a recorded plat. Depending upon the nature of the corrections, there are two processes that may be used to correct a plat: the affidavit of correction or the correction plat:
1.
The affidavit of correction is used to correct minor errors and/or omissions on a plat. These would include minor typographical errors and errors in distances, angles or bearings.
2.
A correction plat is used to correct a recorded subdivision plat when the errors and/or omissions are too numerous or substantial to be corrected by an affidavit of correction.
B.
Applicability. The surveyor who prepared the subdivision plat or the surveyor's representative must initiate the plat correction process. The plat correction process cannot be used if the surveyor of record either cannot change the plat due to death, retirement or relocation or will not correct the errors on the plat.
C.
Required Approval. Plat corrections are approved by the Director.
D.
Application Materials. A complete application for an affidavit of correction or correction plat includes the following:
1.
Completed land use application.
2.
Application fee.
3.
A written statement that explains, justifies and validates the request, stating all facts relied upon and providing documentation where possible.
4.
Sworn proof of ownership and a sworn, notarized letter of authorization from all of the affected landowners, permitting a representative to process the application, with a disclaimer that no other party's consent is required.
5.
Treasurer's certificate of taxes due.
6.
A correction plat application must include a corrected plat.
7.
An affidavit of correction application must include the affidavit of correction.
E.
Process for Correction Plat. The process for a correction plat or affidavit of correction shall be a standard administrative approval process, except that the time for receipt of referral agency comments shall be limited to 14 days.
F.
Approval Standards. An affidavit of correction or correction plat may be approved upon finding that:
1.
The corrections are in accordance with the site plan, or, for plats approved before the effective date, preliminary plat, or planned unit development approvals;
2.
The corrections are in keeping with the spirit and intent of this LDC; and
3.
The approval will not adversely affect the public health, safety and welfare of the residents and property owners in the City of Centennial.
A.
Generally. Variances are variations from the strict application of the requirements of the LDC.
B.
Applicability. Variances are granted only in the exceptional circumstances that are set out in Subsection F. An applicant for a variance is not required to have an application denied before seeking the variance.
C.
Required Approval. A variance requires the approval of the Planning and Zoning Commission.
D.
Application Materials. Applications for variances to the terms of this LDC shall be submitted on a form approved by the Director. The application form shall include, at a minimum, the following substantive information:
1.
The name of the applicant and contact information, including mailing address and telephone number;
2.
Sworn proof of ownership and a notarized letter of authorization from the landowner;
3.
The address of the property for which the variance is sought;
4.
The legal description of the property for which the variance is sought;
5.
The nature and purpose of the requested variance (including specific reference to the Code sections from which variance is sought), and the grounds on which the variance is requested; and
6.
A statement regarding how the proposed variance meets the standards set out in Subsection F.
E.
Decision. The Planning and Zoning Commission shall conduct a public hearing and shall approve, approve with conditions, or deny the variance. Decisions regarding variances shall be reduced to writing, and executed by the Chair of the Planning and Zoning Commission. The written decisions shall include the factual basis for the decision and a record of the vote on the decision by the Planning and Zoning Commission.
F.
Approval Standards. A variance shall be granted only if it is demonstrated that all of the following conditions exist:
1.
The existence of extraordinary conditions or circumstances, such as size, shape, location, topography or surroundings of the land, structure or building involved, which deprive the applicant of privileges enjoyed by other properties in the same zone district and in the vicinity;
2.
The extraordinary conditions or circumstances did not result from the present or prior actions or inactions of the applicant;
3.
Granting of the variance will be in harmony with the general purpose, intent and character of the zone district, will not substantially or permanently injure the appropriate use of adjacent property, and is not otherwise detrimental to the public health, safety and welfare;
4.
The variance requested is the minimum action needed that will permit the reasonable use of the land, building, or structure with the least modification possible to the requirements of this LDC;
5.
The variance will not permit a use that is prohibited in the zone district; and
6.
No other relief is available through the application of alternative development standards or an alternative development configuration that is allowed by this LDC.
G.
Conditions of Approval. The Planning and Zoning Commission may condition approval of the variance as necessary to protect the public health, safety, and welfare.
H.
Record of Approved Variances. The Community Development Department shall maintain a record of approved variances.
I.
Expiration of Variances. Any variance automatically expires one year after the date the variance was granted or within such other time as the Planning and Zoning Commission prescribes, unless a building permit for the variance is obtained within such one year period for the improvement contemplated by the application. The Director may grant extensions of time for good cause shown, but only if an application for such extension is made prior to the expiration of the variance.
(Ord. 2025-O-06 §23)
A.
Generally.
1.
The purpose of administrative appeals is to provide an opportunity for the Applicant to seek appellate review of certain decisions of the Director or the Planning and Zoning Commission in a timely and inexpensive way.
2.
Administrative appeals are decided by the City Council.
3.
For purposes of this Section, an underlying decision of the Director or the Planning and Zoning Commission that is subject to appeal shall be limited to the following:
a.
Site Plan;
b.
Variance;
c.
Conditional Use Permit/WCF Conditional Use Permit; and
d.
Temporary Use Certificate for Temporary Conditional Uses.
B.
Standards to be Reviewed. The City Council will decide appeals according to the same standards that the decision-maker was to apply to the application.
C.
Scope of Review. The City Council will review the application in the same manner as the decision-maker. However:
1.
No evidence shall be presented to the City Council that was not considered by the decision-maker;
2.
No issues shall be considered by the City Council that were not presented to the decision-maker; and
3.
No public comment will be permitted.
D.
Appeal Petition. An administrative appeal is initiated by filing a petition, along with the required fee, with the Director. The notice of appeal shall include the following information:
1.
The name, address, and telephone number of the Applicant;
2.
A short statement indicating the nature of the application, the application number, the date of hearing, and the decision; and
3.
A short but specific statement regarding how the decision appealed violates this LDC. The statement shall refer to the particular section numbers upon which the Applicant relies, and shall not make a general reference to noncompliance with this LDC (i.e., "the application did not comply with the LDC," without more, is not a sufficient statement of the issues and will be rejected).
E.
Timing of Appeal. Appeal petitions shall be filed within 14 days of the date of the decision being appealed. Failure to file within 14 days shall cut off the right of appeal.
F.
Hearing. The City Council shall hold a hearing on the appeal according to the following procedures:
1.
Order of Presentation. The appeal hearing shall be ordered as follows:
a.
The Applicant shall present the appeal.
b.
The City shall present a response.
c.
The Applicant may question the City.
d.
The City may question the Applicant.
e.
The Applicant may make a summary statement.
f.
The City may make a summary statement.
2.
Questions of Participants. City Council may ask questions of participants at any time.
G.
Decision.
1.
The City Council may affirm, reverse, modify, or amend any underlying decision.
2.
Decisions regarding appeals shall be reduced to writing which shall include the material factual basis for the decision and shall be approved by City Council.
H.
Standards. The City Council will affirm the underlying decision unless it finds that:
1.
The underlying decision was an abuse of discretion; or
2.
The underlying decision was not supported by the facts.
I.
Review of Appellate Body's Decision. The City Council's final decision is reviewable pursuant to Rule 106 of the Colorado Rules of Civil Procedure.
(Ord. 2025-O-06 §24)
A.
Generally. The City Council may grant a variance from the strict requirements of the regulations set out in Division 3-9, Centennial AIA, after conducting a public hearing and following receipt of a recommendation from the Planning and Zoning Commission.
B.
Initiation of Application. The variance process may be initiated by application of the property owner, upon the request of the Community Development Director, or may be included within an application for development approval.
C.
Application. Application for a variance shall be submitted on forms promulgated by the Community Development Department which forms shall require the applicant to submit evidence to support the justification of the variance and demonstrate compliance with the variance standards.
D.
Standards for Grant of Variance. The granting of a variance shall require the City Council to find, based on evidence presented at a public hearing, that one or more of the following standards are met:
1.
A unique, unnecessary or unreasonable hardship would result from the restrictions imposed by Division 3-9, Airport Influence Area, and such hardship cannot be satisfactorily mitigated through other means, including rezoning or site design. Where rezoning or site design may, if approved by the City, satisfactorily mitigate the cited hardship, applicants may request and shall be afforded postponement of the consideration of the variance application in order to apply for and pursue such approval.
2.
A marginal benefit to the public health safety and welfare would result by the strict enforcement of the regulations that is disproportionate to the magnitude of the burdens imposed on the property owner.
3.
The variance will directly and substantially advance established policies of the City such as but not limited to goals and objectives of the comprehensive plan or applicable subarea plan.
E.
Grant of Variance. Variances granted pursuant to this Section shall be granted by resolution of the City Council. The City Council is authorized to grant the requested variance in whole or in part and the Council may impose conditions upon the variance to reasonably ensure that the development authorized by the variance will best balance airport operations and function with the health, safety, and welfare of the residences and businesses within the proposed development. Variances to permit noise sensitive uses within the 60 or 65 DNL noise contour zones or the Restricted Development Area shall, at a minimum, require compliance with the noise mitigation construction techniques required in Division 3-9 of the LDC and Chapter 18, Article 13, of the Centennial Municipal Code. Variances shall expire and be of no further effect upon the third anniversary of the effective date of the resolution in the event that the development proposed by the application for variance is not commenced as evidenced by the issuance of building permit(s) authorizing above grade construction. Extensions of the variance expiration may be administratively granted by the Director upon a showing that the owner has undertaken reasonable efforts toward the commencement of the development described in the application for variance.
F.
Successive Applications. Only one application for a variance for the same or substantially the same property may be submitted in any 12 month period; provided, however, that the Community Development Director may authorize the submission of a second application upon a showing by the applicant that the property which is subject to a second variance application is located (in whole or in part) in a different zone or subarea due to changes in boundaries of the AIA occurring subsequent to the first application.
A.
Generally. The Technical Review Committee (TRC), as defined in the SEMSWA Stormwater Management Manual, shall hear and decide appeals and requests for variances from Sections 12-7-202, Use of Floodplains and 12-7-304, Standards for Flood Hazard Reduction. The application for variance need only be referred to SEMSWA for review and comment.
1.
The Floodplain Administrator shall maintain a record of all actions involving an appeal and shall report variances, upon request, to FEMA.
2.
Variances may be issued for the repair or rehabilitation of historic structures upon a determination that the proposed repair or rehabilitation will not preclude the structure's continued designation as a historic structure and the variance is the minimum necessary to preserve the historic character and design of the structure.
3.
Upon consideration of the factors noted above and the intent of this ordinance, the TRC may attach such conditions to the granting of variances as it deems necessary to further purpose and objectives of Division 7-3, Floodplain Management and Flood Damage Prevention and Division 7-2, Use of Designated Open Space.
4.
Variances shall not be issued within any floodway if any increase in flood levels during the base flood discharge would result unless an approved CLOMR that addresses the 44 CFR Part 65, Section 12 requirements or a City approved Floodplain Modification study is obtained.
B.
Prerequisites for Granting Variances.
1.
Variances shall only be issued upon a determination that the variance is the minimum necessary, considering the flood hazard, to afford relief.
2.
Variances shall only be issued upon:
a.
Showing a good and sufficient cause;
b.
A determination that failure to grant the variance would result in exceptional hardship to the applicant, and
c.
A determination that the granting of a variance will not result in increased flood heights, unless:
i.
There is an approved Floodplain Modification Study or CLOMR that meets the standards of 44 CFR Part 65, Section 12 are met;
ii.
There are no additional threats to public safety;
iii.
There will be no extraordinary public expense;
iv.
The variance will not create a public nuisance;
v.
There is no fraud on or victimization of the public; and
vi.
There is no conflict with other applicable laws or ordinances.
3.
Any applicant to whom a variance is granted shall be given written notice of the consequence to the variance (e.g., increase in flood insurance requirements, FEMA map revision, and/or easements from other property owners).
4.
Variances may be issued for construction of replacement structures and substantial improvements or damage repairs in the floodplain provided that:
a.
The criteria outlined in Division 7-3, Floodplain Management and Flood Damage Prevention, are met.
b.
The structure or other development is protected by methods that minimize flood damages (e.g., freeboard requirements) during the base flood and create no additional threats to public safety
c.
There is no increase in footprint from the existing structure for requests related to substantial improvement/damage request in the floodplain.
d.
No new habitable structures are placed within the floodplain.
e.
The footprint of the replacement structure, is not located in the floodway and if relocated is as far out of the floodplain as the lot configuration allows, for requests related to substantial improvement/damage in the floodplain.
C.
Standards for Floodplain Variances.
1.
In passing upon such applications, the TRC shall consider all technical evaluations, all relevant factors, standards specified in other sections of Division 7-2, Use of Designated Open Space and Division 7-3, Floodplain Management and Flood Damage Prevention, and all of the following:
a.
The danger that materials may be swept onto other lands to the injury of others;
b.
The danger to life and property due to flooding or erosion damage;
c.
The susceptibility of the proposed facility and its contents to flood damage and the effect of such damage on the individual owner;
d.
The importance of the services provided by the proposed facility to the community;
e.
The necessity to the facility of a waterfront location, where applicable;
f.
The availability of alternative locations, for the proposed use that are not subject to flooding or erosion damage;
g.
The compatibility of the proposed use with existing and anticipated development;
h.
The relationship of the proposed use to the Comprehensive Plan and floodplain management program for that area;
i.
The safety of access to the property in times of flood for ordinary and emergency vehicles;
j.
The impacts of such requests on other properties.
A.
Generally. Any person may request an administrative interpretation of the terms, provisions, or requirements of this LDC if the application of the terms, provisions, or requirements are not obvious.
B.
Applicability. This section applies to any request to interpret a provision of this LDC.
C.
Application Fee. It is the intent of the City Council that this LDC be accessible and clear to the residents, business owners, and landowners in the City. However, it is not the intent of the City Council that this provision be used to allocate the Director to evaluate the full development potential of individual properties or resolve other such general inquiries without reimbursement to the City. Accordingly, the Director is authorized to waive the application fee for specific inquiries that do not involve material time commitments, and to charge an hourly research fee for broad inquires that are likely to involve material time commitments.
D.
Required Approval. The interpretation is made by the official charged with administering the provision for which an interpretation is requested (the "responsible official"). The responsible official and the City are not obligated to render an interpretation. The interpretation is not subject to appeal unless it is requested as part of the approval or denial of a development order or permit.
E.
Application Materials.
1.
Applications shall be submitted on a form approved by the Director.
2.
The applicant shall cite the code provision for which interpretation is sought, a description of the situation or scenario to which the application of this LDC is in question, and a statement of the nature of the interpretation sought.
F.
Decision.
1.
Within a reasonable period after the application for an interpretation is filed, the responsible official shall make a good faith effort to interpret the provision that is the subject of the application.
2.
The responsible official shall respond to the applicant in writing, and shall keep a copy of the response in a record of interpretations.
3.
The responsible official may consult with the Director in drafting the interpretation.
G.
Guidelines. The interpretation shall be based on:
1.
The materials or scenario posed by the applicant;
2.
The plain and ordinary meaning of the terms that are subject to the application for an interpretation as set out in Webster's Third New International Dictionary or other current and authoritative dictionaries;
3.
The purpose statement for the LDC section that is subject to interpretation;
4.
Any other provision of the Comprehensive Plan, an applicable Sub-Area Plan, the Centennial Municipal Code, state law, or federal law that are related to the same subject matter;
5.
Any technical meanings of the words used in the provision subject to interpretation;
6.
Other interpretations rendered by the City relating to the same or related provisions of this LDC;
7.
The consequences of the interpretation;
8.
The legislative history;
9.
The problem addressed by the provision subject to interpretation; and
10.
Sources outside of the LDC provision that provide a related source for the definition, such as technical or professional literature.
H.
No Legal Advice. Legal interpretations by the City Attorney shall not be provided to private parties without the consent of the City Council. No interpretation provided by other City staff pursuant to this Section shall be construed as legal advice.
I.
No Binding Effect. It is the policy of the City to evaluate applications for development approval comprehensively on their individual merits. Therefore, the interpretation of the responsible official is persuasive to decision-making bodies, but is not binding on the City.
A.
Generally. The Federal Fair Housing Act, 42 U.S.C. §3601, et seq., requires that local governments be prepared to make "reasonable accommodations" in order to permit housing for certain protected individuals to be located in residential areas. This section sets out the process for approval of a "reasonable accommodation."
B.
Authorization. In order to provide reasonable accommodations without the need for an additional approval process, the City Manager or designee, in consultation with the Director, is authorized to approve minor modifications of:
1.
Building setbacks;
2.
Building height;
3.
Spacing of group homes;
4.
Building coverage; or
5.
Occupancy limits.
C.
Resolution of Accommodation. The City Manager or designee may approve a type of or degree of reasonable accommodation that is different from that requested by the applicant if the City Manager finds that a different form or degree of accommodation would satisfy the requirements of the Federal Fair Housing Act with fewer impacts on the neighborhood in which the parcel proposed for development is located.
D.
Application. An application for reasonable accommodations shall include the name and address of the applicant, the address of the parcel proposed for development, the type of housing being provided, and an explanation of the request, including the portions of the Fair Housing Act that require reasonable accommodations to be made.
E.
Decision. The decision of the City Manager shall be accompanied by written findings of fact as to the applicability of the Fair Housing Act, the need for reasonable accommodations, and the authority for any reasonable accommodations approved.
A.
Generally. Regulating plans are required for development in the Urban Center (UC) zone district. Regulating plans are similar to site plans in that they provide a schematic diagram of development. However, Regulating Plans are more general, principally showing how the UC district form-based code standards will be applied. The Regulating Plan shall be the basis for approval of subsequent site plans, which are required prior to the issuance of building permits.
B.
Regulating Plan Application Requirements. A Regulating Plan application must include the following information:
1.
Letter of Intent.
2.
Regulating Plan Document. The Regulating Plan shall establish the following:
a.
Subdistrict boundaries;
b.
Network and types of streets in the development;
c.
Building types and frontage types within each subdistrict and block;
d.
Building height ranges on each block face;
e.
Number, general location, and types of residential units including a development phasing plan to phase the construction of residential uses to coordinate and coincide with the construction of non-residential uses to ensure a mixed-use project;
f.
Designation of public spaces; and
g.
Maximum gross floor area for each of the three districts: Center Subdistrict, General Subdistrict, and Edge Subdistrict.
3.
Name of proposed development.
4.
Sworn proof of ownership and a notarized letter of authorization from the landowner permitting a representative to process the application.
5.
Legal Description. An appropriate legal description of the parcel(s) proposed within the Regulating Plan, along with the area of the parcel(s) in acres or square feet.
6.
The existing zoning of the property.
7.
Public and private utility service lines and/or main lines with appurtenances.
8.
Title certificate or abstract of titles covering all lands to be conveyed to the City.
9.
Treasurer's Certificate of Taxes due.
10.
Drainage report, pursuant to the Stormwater Management Manual.
11.
A Traffic Study prepared in accordance with the City of Centennial Guidelines for Traffic Impact Studies, if required by Section 12-10-202, Traffic Studies.
12.
Applicable notes and certifications approved by the City Attorney that regulate the development (Airport Influence Area note, off-site improvements note, etc.).
13.
Certifications. Standard certifications to include:
a.
Owner's signature block, with date line and title line;
b.
Planning and Zoning Commission recommendation block; and
c.
City Council approval block.
14.
Case Number Block. A case number block in the lower left-hand corner of the rezoning map sheet.
C.
Approval of Regulating Plan. Regulating plans shall be approved by the City Council after recommendation by the Planning and Zoning Commission, and shall be developed using community meetings as described in Section 12-14-305, Community Meeting. Regulating plans shall meet the following criteria:
1.
The development will comply with the standards of Division 4-3, Form Standards for UC District, fulfill all requirements as listed in Section B above, and the other applicable standards of this LDC; and
2.
The proposed development will implement the City's comprehensive plan and any applicable Sub-Area Plan.
D.
Amendment of Regulating Plan. Modifications to illustrative elements of the Regulating Plan may be approved as part of a site plan application and do not require an amendment to the Regulating Plan. Modifications to any required element of the Regulating Plan shall be processed as either a "Major Amendment" or a "Minor Amendment" in accordance with the following procedures:
1.
Major Amendment: An application for a major amendment to the Regulating Plan shall be submitted to the Community Development Department and processed in accordance with Section 12-14-402, Major Changes. A major amendment to the regulating plan shall mean and include any of the following:
a.
A change to the subdistrict boundaries shown on the regulating plan, to either include additional parcels of land as part of the UC zoning district or to modify the internal subdistrict boundary shown on the regulating plan;
b.
An amendment to the types of subdistricts contained within the regulating plan;
c.
An amendment to add alternative building, frontage, parking, and street typologies as permitted in Section 12-4-301(C), Flexibility;
d.
An amendment to modify the ranges of building heights applicable to a block face as shown on the regulating plan;
e.
An amendment to the number, type, and location of residential uses shown on the regulating plan;
f.
A change to the street network that has the effect of increasing the perimeter block dimensions of any block by more than 10 percent from the approved regulating plan; or
g.
Any modification to the area of the public space which would result in a reduction, by 30 percent or greater, of the total area of the public space.
2.
Minor Amendment: Any proposed modification or amendment that is not a major amendment as defined in Section 12-14-902(D)(1) above is deemed to be a minor amendment. An application for a minor amendment to the Regulating Plan shall be submitted to the Community Development Department and may be approved by the Director in accordance with applicable provisions of the LDC, including Section 12-14-309(C)(1), Administrative Review.
a.
A change to the building, frontage, or parking type within a block, provided that the type is permitted within the subdistrict;
b.
A change to the designation of a street function as primary or secondary or to the street type, provided that the resulting change does not have the effect of increasing the perimeter block dimensions of any block by more than 10 percent;
c.
Except as determined Section 12-14-902(E)(1)(g) above, an amendment to the designation of public space or attached public spaces and minimum required ground floor retail as specified in Division 4-3 of the LDC;
d.
Any other proposed modification that is determined by the Director to constitute a minor change in the regulating plan based on the intent of the regulating plan and UC zoning district and at the discretion of the Director.
E.
Development Prior to Approved Regulating Plan. Any vacant parcels in the Urban Center (UC) zone district not governed by an approved Regulating Plan are permitted to develop according to Division 2-3, Land Use. Any development of Limited Uses must comply with all applicable development standards for the General Commercial (CG) zone district and any applicable provisions of this LDC.
(Ord. 2021-O-13 §47; Ord. 2022-O-31 §8; Ord. 2025-O-06 §25)
A.
Generally. A Planned Unit Development ("PUD") is an area of land controlled by one or more landowners to be developed under unified control or unified plan of development for a number of residential, institutional, commercial, educational, recreational, industrial or other uses or any combination of the foregoing, the plan of which may not correspond to lot size, bulk or type of use, lot coverage, open space and/or other restrictions of the existing land use regulations applicable to other zone districts in this LDC. This Section establishes a procedure to:
1.
Allow existing PUDs to continue to develop under the plans in effect as of the effective date of this LDC; and,
2.
Allow the amendment or termination of existing PUD approvals; and,
3.
Allow for the creation of new PUDs for the development of substantial parcels of land for large-scale or unique development concepts not otherwise permitted within a standard zone district.
B.
Applicability. This Section applies to all new PUDs and to all existing PUDs in effect before the effective date (except where terminated pursuant to subsection G., below).
C.
Minimum Requirements. A parcel of land may be zoned PUD only where the proposed development meets or exceeds the following minimum requirements:
1.
Provides above-average open space and recreational amenities;
2.
Incorporates creative and superior quality and design aesthetics that exceeds the City's current design standards or other land use regulations set forth in this LDC;
3.
Provides a greater efficiency in layout and provision of roads, utilities and other infrastructure;
4.
Implements the Comprehensive Plan or an adopted Sub-Area Plan, or supports the implementation of such plans; and
5.
For nonresidential development, adds new and unique tenants or employment opportunities to the City.
D.
General Process. The standard PUD process requires the approval and execution of both a Preliminary Development Plan (PDP) and a site plan.
1.
Preliminary Development Plan (PDP).
a.
A PDP establishes land uses and siting restrictions for a parcel of land. The uses and siting restrictions permitted by the PDP set the general parameters with which the development must comply. The uses, minimums and maximums provided in the PDP will be reviewed at the site plan stage to further determine the appropriateness for the particular site and neighborhood.
b.
Once a PDP has been approved, a site plan which complies with the terms, conditions and requirements of the approved PDP must be submitted and approved prior to the issuance of building permits for improvements to any site or sites within the project covered by the PDP.
2.
Site Plan.
a.
Site plans establish the layout of development (see Section 12-14-504, Site Plans and Plats, subsection Al).
b.
Site plans may require approval by the Planning and Zoning Commission (see Section 12-14-602, Site Plans) or Director (see Section 12-14-504, Site Plans and Plats).
E.
Required Approval. All new PUD applications require a recommendation by the Planning and Zoning Commission and approval by the City Council.
F.
Minor Changes/Administrative Amendment. A minor change to an existing PUD, for which the development order has not expired by way of conversion, sunset, or abandonment, may be processed as an administrative amendment pursuant to this subsection.
1.
Permitted Uses. An administrative amendment may clarify or define a permitted use in a Planned Unit Development.
2.
Gross Floor Area. Up to a ten (10) percent increase may be allowed by administrative amendment.
3.
Internal Lot Line Setbacks. The Director may authorize setback decreases that are proposed from internal lot lines and/or between structures, up to 50 percent of the original setback distance.
4.
External Lot Line Setbacks. The Director may authorize setback decreases from external lot lines, up to 10 percent of the original setback distance. However, a requested decrease shall not change the final setback to less than 25 feet from public rights-of-way and 20 feet from all other external lot lines.
5.
Distance Between Buildings. The Director may authorize a reduction up to 10 percent for the minimum distance between buildings. However, the reduction shall not authorize spacing of less than 10 feet.
6.
Building Envelopes and Footprints. The Director may authorize:
a.
Increase. A ten (10) percent increase in the area of building footprints.
b.
Reduction. Building footprints may be administratively reduced.
7.
Location of Buildings. The Director may authorize relocation of building envelopes and/or footprints on site, but shall not change and/or alter any of the approved development restrictions as set forth in the development order.
8.
Heights. The Director may authorize up to a five (5) foot or five (5) percent increase in building heights, whichever is less.
9.
Open Space. The Director may authorize a reduction of open space of up to 10 percent of the original requirement. Increases in open space do not require an amendment to the approved development order.
10.
Parking. The Director may authorize reductions in required parking according to the requirements of Section 12-5-204, Special Studies.
11.
Access. The Director may authorize changes to the number or type of access locations, access design, and/or internal circulation design pursuant to the standards in the Roadway Design & Construction Standards Manual.
12.
Drainage. The Director may authorize changes to drainage routing and/or facility designs pursuant to the standards in the Stormwater Management Manual even if the changes affect an approved design standard on the development order (e.g., open space, setbacks, etc.).
13.
Public Improvements. The Director may authorize changes to the specifications of public improvements, pursuant to Section 12-14-207, Public Improvement Agreement, provided that the modifications are consistent with the requirements of this LDC and the Roadway Design & Construction Standards Manual or other applicable standards manual.
14.
Signage, Lighting, Landscaping, Trash Disposal Areas, Architectural Treatment. The Director may authorize changes to signage, lighting, landscaping, trash disposal areas, and architectural treatment requirements of a Planned Unit Development.
G.
Major Changes/Termination.
1.
A major change includes any change to an existing PUD approval that does not qualify as a minor change pursuant to the standards in subsection F above.
2.
Major changes to existing PUD approvals require a recommendation by the Planning and Zoning Commission and approval by the City Council.
3.
Termination of existing PUD approvals requires a recommendation by the Planning and Zoning Commission and approval by the City Council and shall be processed simultaneously with a rezoning request to a standard zone district (see Section 12-14-604, Rezoning).
H.
Application Materials. The following application materials are required for an application for a PUD:
1.
A detailed letter of intent describing the request, which shall include:
a.
The current zoning classification of the subject property and justification for the establishment of a PUD zone district in lieu of a standard zone district.
b.
Justification for the request in terms of Comprehensive Plan or Sub-Area Plan consistency or implementation.
c.
A detailed narrative describing how the proposed PUD will meet or exceed the minimum requirements set forth in Section 12-14-903(C) and the other approval standards of this Section.
2.
A Preliminary Development Plan exhibit (original drawing in 24" x 36" format) that provides general parameters with which the development must comply, showing all of the following:
a.
Project name, type of proposal (Preliminary Development Plan, PUD Amendment etc.), legal description of the total land area, date of the drawing, scale and north arrow.
b.
A location/vicinity map at a scale of one inch equals 2,000 feet, with a north arrow and an emphasis on the major roadway network within one mile of the parcel proposed for development, and any adjacent jurisdictions and municipalities.
c.
Both existing and proposed zoning of the site. Existing zoning and densities (or, in the case of non-residential zoned properties, approved floor area ratios) of adjacent properties.
d.
An appropriate legal description of the parcel proposed for development, along with the area of the parcel in acres and square feet.
e.
Existing land uses and densities which are requested to continue until development. Specify requested duration of existing uses.
f.
Proposed densities of the development at full build-out in residential units per gross acre and/or non-residential gross floor area ratios (F.A.R.).
g.
Proposed land uses for the entire plan, the total square footage and acreage of each use, and the percentage of the entire plan of each use.
h.
Proposed site development criteria, including setbacks, distances between structures, maximum building heights, unobstructed open space, maximum lot coverage of structures, parking ratios and any other criteria, as appropriate.
i.
If the application is a PUD Amendment, a chart comparing the criteria on the latest approved Preliminary Development Plan with the criteria proposed by the PUD Amendment, including uses permitted, maximum building heights, unobstructed open space, maximum lot coverage of structures, setbacks, distances between structures, parking ratios and any other criteria, as appropriate.
j.
Proposed general locations of structures and parking, if known.
k.
Proposed criteria for signage types, locations and maximum dimensions, if known. (If not stated, Article 6, Signs and Lighting, shall govern through an administrative determination by the Director of the closest equivalent standard zone district).
l.
Estimated size and general location of public sites.
m.
Existing and proposed right(s)-of-way widths for all existing/proposed internal and external roadways.
n.
Existing and proposed public and/or private roadways and their conceptual points of access to adjacent and/or external roadways.
o.
Existing topography with contour intervals of two feet (2') or less, tied to U.S.G.S. or other acceptable datum.
p.
Structures located on the south side of streets or highways may be required to provide additional building setbacks, depending on structure height, to allow necessary snow and ice melt from adjacent streets and sidewalks.
q.
Applicable notes approved by the City Council which regulate the development (Airport Influence Area note, off-site improvements note, etc.).
r.
All Standard Notes, Certificates and dedications required by the City of Centennial staff shall be included on the plan. Any modifications to these notes must be approved by the City Attorney. All Standard Notes not meeting these specifications shall be removed.
s.
Standard certifications to include:
i.
Owner's signature block, with date line and title line;
ii.
Planning and Zoning Commission recommendation block; and
iii.
City Council approval block.
t.
A case number block in the lower left-hand corner of all pages.
u.
Lettering for all plans shall be upper case sans serif.
v.
The City will not accept any plans that have copyright restrictions.
w.
Other items as required by the Director, in order to ensure compliance with the approval standards in subsection I., below.
3.
Sworn proof of ownership and a notarized letter of authorization from the landowner permitting a representative to process the application.
4.
Title certificate or abstract of titles covering all lands to be conveyed to the City.
5.
Treasurer's Certificate of Taxes due.
6.
If the application involves public improvements:
a.
Preliminary construction plans for the proposed public improvements including street plan and profile sheets, storm drainage improvements plans and other improvements, prepared in accordance with the Roadway Design & Construction Standards Manual.
b.
A preliminary pavement design report, prepared in accordance with the Roadway Design & Construction Standards Manual.
7.
A Traffic Study prepared in accordance with the City of Centennial Guidelines for Traffic Impact Studies, if required by Section 12-10-202, Traffic Studies.
I.
Approval Standards. The criteria listed below shall be considered by the Planning and Zoning Commission and City Council in the review of all PUD applications. All PUD applications shall meet the criteria set forth in Section 12-14-604(E) and further all of the following policy criteria:
1.
The development shown and described in the PDP will have a significant positive fiscal and economic impact to the City;
2.
The PUD promotes a higher and better use of the property or improves the financial performance and viability of the property;
3.
The PUD meets or exceeds the minimum requirements set forth in Section 12-14-903(C); and
4.
As applicable, the development shown and described in the PDP will provide quality employment opportunities for the City and the region.
J.
Conditions of Approval. Conditions of approval may be imposed as set forth in Section 12-14-604(F).
(Ord. 2024-O-08 §28; Ord. 2025-O-06 §26)
A.
Generally. Rezonings, including the establishment of, or addition to or exclusion from any overlay district, may be initiated by the Planning and Zoning Commission or City Council.
B.
Legislative Rezoning of Property.
1.
Small Scale Rezoning. Zone changes which will rezone less than fifty (50) parcels of land shall be deemed small scale legislative rezoning. The property owners of record shall be notified of the intended zone change by first class mail, sent to the owner's address as it appears in the records of the County Assessor, at least fourteen (14) days in advance of the public hearings before the Planning and Zoning Commission and City Council. In addition, notice shall be published by posting on the City's official website and mailing notice to adjacent property owners as set forth in Article 14, Division 3 of this LDC. Sign posting of the subject properties or parcels shall not be required.
2.
Large Scale Rezoning. Zone changes which will rezone fifty (50) or more parcels of land shall be deemed a large scale legislative rezoning. Notice shall be provided by posting on the City's official website. Mailed and posted notice of individual parcels or properties is not required, although the City may, at its discretion, provide notice by other methods in addition to website publication as a courtesy to the public.
(Ord. 2024-O-17 §7; Ord. 2025-O-14, §9)