- PROCEDURES AND ADMINISTRATION
2.1.1 Purpose. This chapter describes the procedures for review of applications for all development activity (zoning, subdivision, signs, grading, etc.) in the City of Fate. This chapter is intended to ensure consistency and efficiency in the administration of this Ordinance.
2.1.2 Summary of Article's Organization.
(a)
Section 2.2, Review Authorities, describes the duties and membership of the boards, commissions, and other bodies that have review and decision-making authority under this Ordinance.
(b)
Section 2.3, Summary of Review Procedures, includes a summary table listing the zoning and subdivision approval procedures in this Ordinance.
(c)
Section 2.4, Common Review Procedures, describes standard procedures that are applicable to most types of applications.
(d)
Section 2.5, Specific Review Procedures, describes additional procedures unique to specific Policy Related Application types including annexations, amendments to the zoning map or this Ordinance, approval of Planned Developments (PDs), and zoning of annexed territory.
(e)
Section 2.6, Enforcement and Penalties, describes procedures through which the City will ensure compliance with the provisions of this Ordinance and sets forth the remedies and penalties that apply to violations.
(Ord. No. O-2023-003, § 3(Exh. A), 1-3-2023)
2.2.1 City Council of the City of Fate.
(1)
POWERS AND DUTIES: In addition to any authority granted to the City Council by State law, City Charter, or other City ordinances, the City Council of the City of Fate may:
(a)
Adopt, make modifications to, and implement the comprehensive plan and supporting studies;
(b)
Amend, supplement, or change the regulations established in this Ordinance;
(c)
Amend, supplement, or change the zoning district boundaries;
(d)
Establish fees for processing development applications, zoning verification letters, zoning maps, or other applications required by this Ordinance;
(e)
Grant, deny, or impose conditions for, a Specific Use Permit consistent with the purposes stated in Article II;
(f)
Take final action on certain plats as set forth in Article II of this Code; and
(g)
Appoint and remove members of the Planning and Zoning Commission, Zoning Board of Adjustment, Parks and Recreation Board, and any other Board or Commission of the City.
2.2.2 Planning and Zoning Commission.
(1)
POWERS AND DUTIES: The Planning and Zoning Commission shall have all powers, discretion, and duties established by the V.T.C.A., Local Government Code chs. 211 and 212. The Planning and Zoning Commission shall have the powers and duties set forth in Section 2.3, Summary of Review Procedures, to be carried out in accordance with the terms of this Ordinance. In addition, the Planning and Zoning Commission shall have the following responsibilities, also to be carried out in accordance with the terms of this Ordinance:
(a)
Provide analysis and recommendations to the City Council regarding the Comprehensive Plan and other plans related to land use, thoroughfares, infrastructure, open space and recreation and related long-range growth policy per City Council's direction; and amendments to this Ordinance and to the zoning map.
(b)
Provide guidance to the City Council in accomplishing coordinated, adjusted, and harmonious development of the City of Fate and its environs that will, in accordance with the present and future needs, best promote health, safety, order, convenience, and general welfare, as well as efficiency and economy in the process of development.
(c)
At the request of City Council, the ability to conduct studies, analysis, and public hearings regarding amendments to relevant sections of this Ordinance; the zoning map; the zoning districts; the City of Fate's Comprehensive Plan; any other applicable plans; or portion thereof for the purpose of recommending revision or adoption by the City Council as required or permitted by TXLGC.
(d)
In carrying out their duties the Planning and Zoning Commission considerations may include, but are not limited to surveys of present conditions; projections of future growth of the City of Fate; Site Plans of individual projects; the relationship of developments to the surrounding environment and the community; adequate provision for vehicular and pedestrian circulation; the promotion of safety from fire, floodwaters and other dangers; adequate provision for light, air and solar access; the promotion of healthful distribution of population; the promotion of good and financially solvent civic design and arrangement; wise and efficient expenditure of public funds; the promotion of energy conservation; the protection of environmentally sensitive areas; the adequate provision of public utilities, open space and other public requirements; provisions of this Ordinance; and input from the staff, the applicant, and the general public.
(2)
ORGANIZATION AND MEMBERSHIP:
(a)
The Planning and Zoning Commission shall consist of seven members appointed by the City Council.
(b)
The term of office of the members of the Planning and Zoning Commission shall be for staggered two-year terms. All terms of the members shall commence from the time of appointment by the City Council except in cases of a mid-term appointment to fill a vacancy. The standard appointment date for new terms shall be July 1 st of each calendar year.
(c)
Vacancies due to other reasons than from the expiration of a Commissioner's term shall be filled for the remainder of the unexpired term by the appointment of the City Council. The appointment procedure for vacancies is the same as for an original appointment.
(d)
The Planning and Zoning Commission shall elect from its membership a chair, a vice-chair and such other officers as it may deem necessary or required by the City's home-rule Charter during the first commission meeting after City Council appointment.
(e)
Members shall serve at the will and pleasure of the City Council. Any member of the Planning and Zoning Commission may be removed by majority vote of the City Council. The position of a Planning and Zoning Commission member shall become vacant upon death, resignation, forfeiture of, or removal from the Planning and Zoning Commission by the City Council or in any manner provided by law.
(f)
Any member of the Planning and Zoning Commission shall forfeit his or her position and the position shall be considered vacant if that person:
1.
Ceases to possess the required qualifications for board membership; or
2.
Is absent for more than 25% of the regular Planning and Zoning Commission meetings in the preceding twelve (12) months unless excused by the City Manager; or
3.
Fails to attend three consecutive meetings unless excused by the City Manager.
(g)
The appointments of existing members and alternates to the Planning and Zoning Commission are hereby ratified, and such terms shall continue until a successor lawfully takes office, until the expiration of the terms ratified by this subsection, or until the member resigns or is removed.
(3)
MEETINGS, HEARINGS, AND PROCEDURES:
(a)
All meetings and hearings of the Planning and Zoning Commission are subject to State laws governing open meetings.
(b)
Any action calling for a formal vote shall take place only at a public meeting.
(c)
Executive sessions shall not be open to the public and shall be conducted in accordance with the procedures consistent with the statutes of the State of Texas.
(d)
The Planning and Zoning Commission may adopt its own rules of procedure consistent with Texas law and City ordinances. All meetings and hearings of the Planning and Zoning Commission shall be conducted in accordance with the procedures set forth in these regulations and rules of procedure.
(e)
The Planning and Zoning Commission shall keep a written record of all of its proceedings. The City Secretary or a representative designated by the Commission shall serve ex officio as secretary of the Commission but shall have no vote.
(f)
The Planning and Zoning Commission shall hold regular meetings and shall designate the time and place of the meetings. The Planning and Zoning Commission may hold special meetings as provided in its rules of procedure.
2.2.3 Zoning Board of Adjustment.
(1)
POWERS AND DUTIES: The Zoning Board of Adjustment (ZBA) has the powers assigned in V.T.C.A., Local Government Code § 211.009 and in Section 2.5.8, Zoning Variances and Appeals, Section 2.5.11 Special Exceptions; and Section 11.2.4, Loss of Legal Nonconformity Status of this Ordinance.
(2)
ORGANIZATION AND MEMBERSHIP:
(a)
The Zoning Board of Adjustment consists of five members and two alternate members appointed by the City Council. The alternate members shall act in the absence of any regular member at the request of the Chair.
(b)
The term of office of the members of the Zoning Board of Adjustment shall be renewable terms of two consecutive years. All terms of the members and alternates shall commence from the time of appointment by the City Council. The standard appointment date for new terms shall be July 1 st of each calendar year.
(c)
Vacancies due to other reasons than from the expiration of a Board member's term shall be filled for the remainder of the unexpired term by the appointment of the City Council. The appointment procedure for vacancies is the same as for an original appointment.
(d)
The Zoning Board of Adjustment shall elect from its membership a chair, a vice-chair and such officers as it may deem necessary during the first Board meeting after City Council appointment.
(e)
Board members shall serve at the will and pleasure of the City Council. Any member of the Zoning Board of Adjustment may be removed by majority vote of the City Council, after public hearing for absence, inefficiency, neglect of duty, or malfeasance in office. The Zoning Board of Adjustment may request that the City Council remove members who fail to attend three consecutive meetings without excuse from the Chair of the Board. Excuse requests shall be submitted in writing to the Chair or his designee no later than seven days prior to a meeting, to allow time to notify alternate members. The requests shall be forwarded to the Board for review and any recommendations to the City Council regarding the Board's Commission's membership shall be by majority vote of the Board. If the City Council removes a member of the Board, it shall file with the minutes of the hearing a written statement of the reasons for such removal.
(f)
The appointments of existing members and alternates to the Board of Adjustment are hereby ratified, and such terms shall continue until a successor lawfully takes office, until the expiration of the terms ratified by this subsection, or until the member resigns or is removed.
(3)
MEETINGS, HEARINGS AND PROCEDURES:
(a)
All meetings, hearings, and procedures of the ZBA are subject to V.T.C.A., Local Government Code ch. 211, the Board's rules of procedure, and this section.
(b)
Any case before the Zoning Board of Adjustment must be heard by at least 75 percent of its members.
(c)
The ZBA shall adopt rules governing its proceedings, consistent with this section and the TXLGC.
(d)
All meetings and hearings of the Board of Adjustment shall be open to the public.
(e)
The Board shall keep minutes of its proceedings that indicate the vote of each member on each question or the fact that a member is absent or fails to vote. The Board shall keep records of its examinations and other official actions. The minutes shall be filed immediately in the board's office and are public records.
2.2.4 Administrator.
(1)
POWERS AND DUTIES:
(a)
The Administrator shall maintain and have the duty of care, custody, and control of the records of the Planning and Zoning Commission and the Zoning Board of Adjustment.
(b)
The Administrator shall attend meetings and make recommendations on all matters pertaining to planning, zoning, and land development.
(c)
The Administrator may approve minor modifications to development standards and to minor changes to approved plans or PD Development Plans where indicated in Section 2.5, Specific Review Procedures.
(d)
The Administrator shall determine whether an application substantially complies with this Ordinance or conditions of approval, where authorized by Section 2.4, Common Review Procedures and Section 2.5, Specific Review Procedures.
(e)
The Administrator shall interpret this Ordinance and the Official Zoning Map, unless the authority to interpret a particular provision of this Ordinance is assigned to another agency. All interpretations by the Administrator are subject to appeal to the Zoning Board of Adjustment.
(f)
The Administrator may approve certain categories of subdivision plats where provided in Section 2.3, Summary of Review Procedures.
(g)
The Administrator may be the Director of Planning and Development Services or a designee of the City Manager.
(Ord. No. O-2019-021, § 2, 7-15-2019; Ord. No. O-2023-003, § 3(Exh. A), 1-3-2023; Ord. No. O-2024-037, § 2, 8-5-2024; Ord. No. O-2025-049, § 2, 12-1-2025)
The following table (2.3-1) summarizes the major procedures for review of applications for land use and development activity. Not all procedures addressed in this chapter are summarized in this table; see the subsequent sections of this chapter for additional details on each procedure.
1 Applicant may appeal the decision of the Administrator to the City Manager, whose decision shall be final.
(Ord. No. O-2023-003, § 3(Exh. A), 1-3-2023; Ord. No. O-2024-037, §§ 3(Exh. A), 7, 8-5-2024)
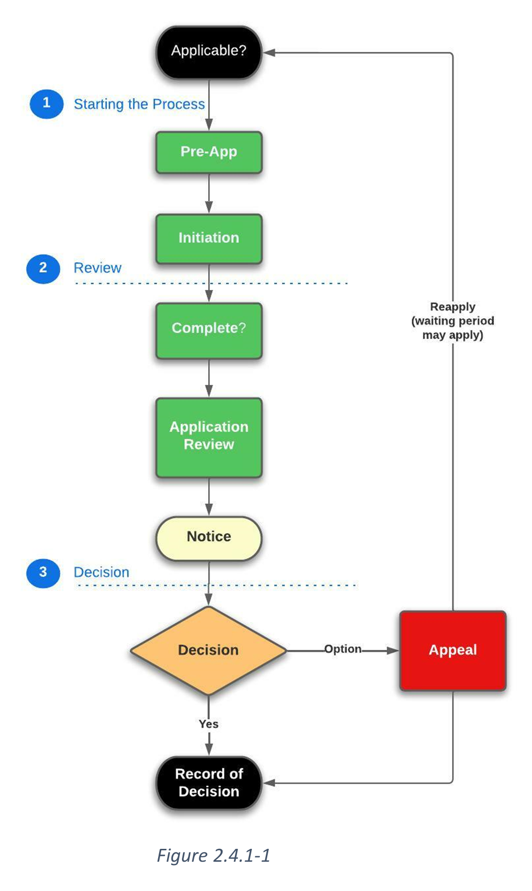
2.4.1 Applicability. This section describes the procedural elements common to all applications. Additional procedures that apply to specific applications are provided in Section 2.5, Specific Review Procedures. Generally, the procedures for all applications have the common elements described in Table 2.4-1 below:
Table 2.4-1 Common Procedural Elements
2.4.2 Compliance with State and Federal Law. All procedures and requirements for approvals under this UDO shall comply with the Texas Local Government Code and other applicable state or federal laws, rules, or regulations. If these requirements conflict with the Texas Local Government Code, the Texas Local Government Code requirements control.
2.4.3 Pre-Application Meeting.
PURPOSE: The pre-application meeting provides an opportunity for an informal evaluation of an applicant's proposal and for the applicant to become familiar with the City of Fate's submittal requirements, development standards, and approval criteria. The Administrator or designee may provide recommendations and/or inform the applicant of any potential issues that might be presented to the applicable decision-making body. This provides an opportunity to address any major issues before the applicant and the city spend substantial time and expense on the application.
(1)
APPLICABILITY: A pre-application meeting is required prior to certain types of applications, as listed in Table 2.3-1 and Section 2.5, Specific Review Procedures. Applications for these types of approvals are not accepted until a pre-application meeting is completed.
(2)
INITIATION: The applicant shall submit a written request for a pre-application meeting on a form prescribed by the Administrator.
(3)
MEETING PROCESS: City staff shall coordinate with the applicant and facilitate the meeting, including scheduling the time and location of the meeting. At the meeting, city staff may:
(a)
Determine the required application(s) and the timing of multiple application submittals (i.e., whether they may be processed concurrently or must be processed sequentially);
(b)
Provide the applicant with application materials and inform the applicant of submittal requirements and procedures;
(c)
Provide the applicant with an estimated time frame for the review process;
(d)
Based on a conceptual plan of the proposal (if required), generally discuss compliance with the Ordinance's zoning, use, density, and design and development standards, and attempt to identify any potentially significant issues regarding compliance;
(e)
Refer the applicant to other departments or agencies to discuss any potential significant issues prior to application submittal; and
(f)
Consider or answer questions by the applicant relating to the application process, the standards established in this Ordinance, required documents, fees, and any other inquiries relating to the application.
(4)
EVALUATION/RECOMMENDATIONS NOT BINDING: The informal evaluation and recommendations provided by the staff during a pre-application meeting are not and shall not be considered binding upon the applicant or the City.
2.4.4 Application Submittal and Completeness Determination.
(1)
APPLICABILITY: This section applies to any application that is subject to this Ordinance.
(2)
APPLICATION MATERIALS: The applicant shall submit to the Administrator all of the information required in the application packet, along with any information identified in any pre-application meeting and all required information stated elsewhere in this Ordinance for the type of application.
(a)
No application is complete unless all of the information required by Section 2.5, Specific Review Procedures, and any application materials required by the Administrator are included, and all required application fees are paid. An application is not considered filed until it is complete.
(b)
The applicant shall file an application in advance of any required public hearing or public meeting where the application is considered. The Administrator may establish a schedule for filing and reviewing any application that requires action by the City Council, Planning and Zoning Commission, Zoning Board of Adjustment, or Administrator. The schedule shall provide adequate time for review, notice and/or publication consistent with the applicable Statutes and this Ordinance. Completed applications shall be filed according to any published schedule.
(3)
COMPLETENESS DETERMINATION:
(a)
The Administrator shall make a determination of application completeness within ten (10) business days of application filing. If the application is determined to be complete, the application shall then be processed according to the procedures set forth in this Ordinance.
(b)
An application will be considered complete if it is submitted in the required form, includes all mandatory information and supporting materials specified in the application packet, this Ordinance, and is accompanied by the applicable fee. The Administrator may allow the applicant to submit any required information later in the review process to complete final action on the application.
(c)
If the application is determined to be incomplete, the Administrator shall provide notice to the applicant that includes an explanation of the application deficiencies. No further processing of an incomplete application shall occur until the deficiencies are corrected in a new application.
(d)
If any false or misleading information is submitted or supplied by an applicant on an application, that application will be deemed void and a new application must be submitted together with payment of applicable development review fees.
(e)
Whenever this Ordinance establishes a time period for processing an application, the time period does not begin until the Administrator reviews the application for completeness and determines it to be complete, and if necessary, the applicant corrects all deficiencies in the application.
2.4.5 Application Review.
(1)
Following a determination that an application is complete, the Administrator shall circulate the application to staff and appropriate City departments and other entities for review.
(2)
In addition to the reviews summarized in Table 2.3-1, the Administrator may also refer applications to other boards, commissions, government agencies, and non-governmental agencies not referenced in this Article.
(3)
The Administrator may request a meeting with the applicant to discuss the application and any written comments. Based on the written comments, the applicant shall have an opportunity to revise the application prior to further processing. Additional submittals and reviews may be subject to additional fees as determined by the Administrator.
(4)
If a public hearing is required for an application, the Administrator shall prepare a staff report once written comments have been adequately addressed according to the Administrator. The staff report shall be made available to the applicant and to the public prior to the scheduled public hearing on the application. The staff report shall indicate whether, in the opinion of the Administrator, the application complies with all applicable standards of this Ordinance.
2.4.6 Public Notice.
(1)
TYPES OF NOTICES REQUIRED: All public hearings before the City Council, Planning and Zoning Commission, or Board of Adjustment shall be preceded by the following notices and as required by Table 2.4-2:
(a)
Written Notice: The Administration shall send written notice by prepaid first-class mail postage, not less than 10 days prior to the hearing, to the applicant and to all property owners within 200 feet (measured from property boundaries) of the subject property in the most recently approved tax roll of the city.
(b)
Published Notice: When published notice is required, the Administrator shall prepare the content of the notice and publish the notice in an official newspaper or a newspaper of general circulation in the City, not less than 15 days prior to the hearing. The content and form of the published notice shall be consistent with V.T.C.A., Local Government Code ch. 211.
(2)
CONTENT OF THE NOTICE: Notices, whether by publication or mail (written notice), shall, at minimum contain:
(a)
The time, date, and place of the hearing;
(b)
The address or description of the property involved (if any);
(c)
The purpose of the hearing, including the nature and scope of the proposed action;
(d)
The name of the board or commission to hold the hearing;
(e)
Where additional information on the matter may be obtained.
2.4.7 Public Hearing and Approval Procedures. This section identifies public hearing and approval procedures for applications that are subject to this Ordinance. Additional procedures and criteria for specific types of applications are located in Section 2.5, Specific Review Procedures. All approval procedures shall comply with the Texas Local Government Code and this Ordinance. If these requirements conflict with the Local Government Code, the Local Government Code controls.
(1)
PUBLIC HEARINGS:
(a)
Testimony: Any person may appear at a public hearing and give testimony or submit written materials, either individually or as a representative of an organization.
(b)
Staff Report: The Administrator shall submit a written report to the recommending or decision-making authority. The Administrator's report shall include the reports and recommendations of other City departments, as applicable.
(c)
Postponement: An applicant may request, but is not entitled to receive, a postponement of the scheduled public hearing. If any publication or notice is provided by the City, the applicant is responsible for any costs or fees associated with the postponement.
(d)
Continuance: The decision-making body may continue a hearing to a specified date, time, and place. Such a date shall be made part of the motion and publicly announced at the public hearing. The Administrator shall ensure that notice of the continuance is posted at least 72 hours before the continued public hearing date in the same manner as originally posted. Publication or property owner notification of the continued date is not required, unless required by state law or recommended by the decision-making body or the Administrator.
(e)
Tabling a Decision: A decision-making body may close a public hearing and table the decision. The decision to table shall appear on each subsequent agenda unless the decision is deferred to a specific date.
(f)
Decision: After consideration of the application, the staff report, and the evidence from the public hearing (as applicable), the decision-making body shall approve, approve with conditions, or deny the application based on the applicable approval criteria. Written notification of the decision may be provided by the City Manager or his designee to the applicant within 14 business days following the decision.
(2)
APPROVAL CRITERIA:
(a)
All applications shall comply with all applicable standards in this Ordinance and other adopted City ordinances and conform to design requirements and construction standards as set forth in the most current version of the City's Design Criteria and Construction Standards.
(b)
The proposed provision and configuration of public improvements shall be adequate to serve the development and conform to the City's adopted master plans.
(c)
All applications shall comply with any applicable federal or State relevant jurisdictions' regulations. This includes, but is not limited to, Department of Transportation (DOT), wetlands, water quality, erosion control, and wastewater regulations.
(d)
All applications shall comply with any adopted or approved interlocal agreements with Rockwall County or Collin County, any other affected public entities, and any applicable Municipal Utility District (MUD) agreements.
(e)
The decision-making body may impose conditions reasonably calculated to achieve or maintain compliance with all applicable criteria.
(f)
The decision-making body may incorporate or require, as part of a condition of approval, a written agreement between the applicant and the City that enforces the conditions.
(g)
The application shall also be generally consistent with the Comprehensive Plan and any adopted policy document.
(3)
FISCAL IMPACT ANALYSIS ("FIA"):
(a)
Purpose: this subsection is designed to ensure that new development in the City is fiscally resilient and does not impose undue cost or maintenance obligations due to inefficient development patterns. The zoning districts, and in particular the MUC, MUT, NT and OTC zones, generally reflect patterns of development that are fiscally sustainable. This section ensures that, where development is proposed that does not align with these principles, the City is able to make an informed decision about modifications or conditions that mitigate the impacts of those costs.
(b)
Applicability: A fiscal impact analysis ("FIA") is required for any:
(i)
Request for a zoning map change;
(ii)
Request for a specific use permit in any zone;
(iii)
Preliminary plat;
(iv)
Planned development;
(v)
Concept Plan;
(vi)
Any application that does not comply with a district dimensional standard, street connectivity, or that provides parking spaces that are at least 20% in excess of the minimum requirements; or
(vii)
Application where a specific provision of this Chapter requires a FIA.
(c)
Contents of FIA:
(i)
A fiscal impact analysis shall compare the projected tax revenue generated by the proposed development to the cost of providing and maintaining public services and infrastructure for the proposed development.
(ii)
The FIA shall document the costs and benefits from the proposed development on an annual basis over a 40-year period beginning at the completion of construction. Where a project contains multiple phases, this may be considered in the FIA.
(iii)
The analysis shall specifically identify the square footage and acreage of proposed uses, projected property values, and the projected number and value of each residential type.
(d)
Methodology: The Administrator shall publish a methodology for preparing an FIA, projecting development costs and revenues based on development patterns, and any other provisions needed to assess the fiscal impact of development.
2.4.8 Withdrawal and Reapplication.
(1)
GENERALLY:
(a)
An applicant may withdraw an application, without prejudice, at any time, before it is placed on the agenda of a public hearing or meeting.
(b)
The applicant shall submit a written withdrawal request to the Administrator.
(c)
After it is withdrawn, the City shall not take further action on the application.
(d)
To re-initiate review, the applicant shall submit a new application and fee.
(2)
REAPPLICATION:
(a)
When an application submitted pursuant to this Ordinance is denied, no new application for the same or substantially the same request, as determined by the Administrator, shall be submitted or accepted within one year of the date of the denial unless:
(i)
The Administrator determines that the resubmitted application corrects any deficiencies identified in the original application, and
(ii)
Resubmittal of the application complies with applicable Texas law.
(b)
The City Council, in making a motion to deny an application, may upon its own initiative deny the application "without prejudice," thereby exempting the application from the one-year reapplication waiting period.
(c)
Resubmittals are subject to all processing fees, submittal requirements, and review standards in effect at the time the resubmittal is accepted by the Administrator.
2.4.9 Modifications. Unless otherwise provided in this Ordinance for a particular type of application, any modifications of approved plans, permits, or conditions of approval shall require a new application that is submitted and reviewed in accordance with the full procedure and fee requirements applicable to the particular type of the original application.
2.4.10 Expirations.
(1)
Any approved concept plan, development plan, or site plan shall be deemed expired if, after two years from the date of approval of the plan construction is not substantially underway.
(2)
A preliminary plat shall be deemed expired if, after two years from the date of the plat approval, a final plat has not been filed.
(a)
In a phased development, filing of a final plat for a single phase shall reset the two-year expiration deadline. Failure to file a final plat within two years from the filing of the previous final plat shall deem the preliminary plat expired.
(b)
Filing a final plat is defined as submitting a complete final plat application for City review and approval.
(3)
A final plat, replat, minor plat, or amending plat shall be deemed expired if it is not recorded within one year from the date of the plat approval.
(4)
Should any project type listed above expire the Administrator the applicant shall resubmit the application, subject to any published submittal schedules, and the application shall be reviewed in accordance with the procedures and requirements of this ordinance in effect at the time of the resubmittal.
(5)
Where applicable, the Administrator may extend the lapse of approval time frames established by this Ordinance, due to inactivity on the project, up to twice in one-year increments if:
(a)
An extension request is filed before the applicable lapse-of-approval deadline;
(b)
The extension request is in writing and includes reasonable justification evidencing extraordinary circumstances; and
(c)
No requirements or standards of this Ordinance are significantly altered as to affect the original approval.
(6)
Any extension beyond the two increments of one-year each may only be granted by the decision-making body that granted the original approval.
(Ord. No. O-2023-003, § 3(Exh. A), 1-3-2023; Ord. No. O-2024-037, §§ 4—6, 8-5-2024)
2.5.1 Future Land Use Plan Amendment Procedures
(1)
APPLICABILITY. This section applies to all amendments to the Future Land Use Plan ("FLUP amendments"). FLUP amendments require a public review process that includes public hearings at the Planning and Zoning Commission and City Council. The City Council shall be the final authority for approval of these applications after a recommendation from the Planning and Zoning Commission. See Figure 2.5.1-1 for a summary of procedures.
(2)
PRE-APPLICATION. Required (see Section 2.4.3).
(3)
INITIATION. Any of the following parties may initiate a FLUP amendment (see Section 2.4.4):
(a)
The City Council on its own motion, or on petition of an interested property owner, or
(b)
The Administrator.
(4)
COMPLETENESS DETERMINATION. See Section 2.4.4.
(5)
APPLICATION REVIEW. See Section 2.4.5.
(6)
NOTICE. See Section 2.4.6 (also see Table 2.4-2).
(7)
DECISION. Approval Procedure:
(a)
Planning and Zoning Commission Recommendation: The Planning and Zoning Commission shall hold a public hearing on any FLUP amendment application.
(i)
The Commission shall forward a report with a recommendation for approval, approval with conditions, denial, or no recommendation of the application to the City Council.
(ii)
If the Commission is unable to reach a decision the report shall summarize the Commission's deliberations.
(b)
Action by City Council: The City Council has final authority to approve, approve with conditions, or deny any proposed FLUP amendment.
(8)
CRITERIA. Table 2.5-1 establishes review and approval criteria for FLUP amendments.
(9)
WAITING PERIOD. See Section 2.4.8.
(10)
APPEAL. Not applicable.
(11)
SCOPE OF APPROVAL. A FLUP amendment does not authorize development. After a FLUP amendment is approved, the applicant or property owners may request a zoning change, plat, or other applicable permits.
(12)
RECORDKEEPING. An approved FLUP amendment becomes part of the official Future Land Use Plan.
2.5.2 Zoning Change and UDO Text Amendment Procedure
(1)
APPLICABILITY. This section applies to all zoning-related amendments ("zoning amendments"). Zoning amendments require a public review process that includes public hearings at the Planning and Zoning Commission and City Council. The City Council shall be the final authority for approval of these applications after a recommendation from the Planning and Zoning Commission. See Figure 2.5.2-1 for a summary of procedures.
(2)
PRE-APPLICATION. Optional (see Section 2.4.3).
(3)
INITIATION. Any of the following parties may initiate a zoning amendment (see Section 2.4.4):
(a)
The City Council on its own motion, or on petition of an interested property owner; or
(b)
The Administrator;
(c)
A Concept Plan is required with any zoning change request to either the MU Mixed Use, MUT Mixed Use Transition, or PD Planned Development Districts.
(4)
COMPLETENESS DETERMINATION. See Section 2.4.4.
(5)
APPLICATION REVIEW. See Section 2.4.5.
(6)
NOTICE. See Section 2.4.6 (see Table 2.4-2).
(7)
DECISION. Approval Procedure:
(a)
Planning and Zoning Commission Recommendation: The Planning and Zoning Commission shall hold a public hearing on any zoning change or zoning-related application.
(i)
The Commission shall forward a report with a recommendation for approval, approval with conditions, denial, or no recommendation of the application to the City Council.
(ii)
If the Commission is unable to reach a decision the report shall summarize the Commission's deliberations.
(b)
Action by City Council: The City Council has final authority to approve, approve with conditions, or deny any proposed zoning amendment.
(8)
CRITERIA. Table 2.5-1 establishes review and approval criteria for zoning amendments.
(9)
WAITING PERIOD. See Section 2.4.8.
(10)
APPEAL. Not applicable.
(11)
SCOPE OF APPROVAL. A zoning amendment does not authorize development. After a zoning amendment is approved, the applicant or property owners may request site plans, development plans, specific use permits, building permits, or certificates of occupancy required for the proposed use or development.
(12)
RECORDKEEPING. A zoning amendment that involves the UDO text becomes part of the Municipal Code. A zoning map change becomes part of the official Zoning Map.
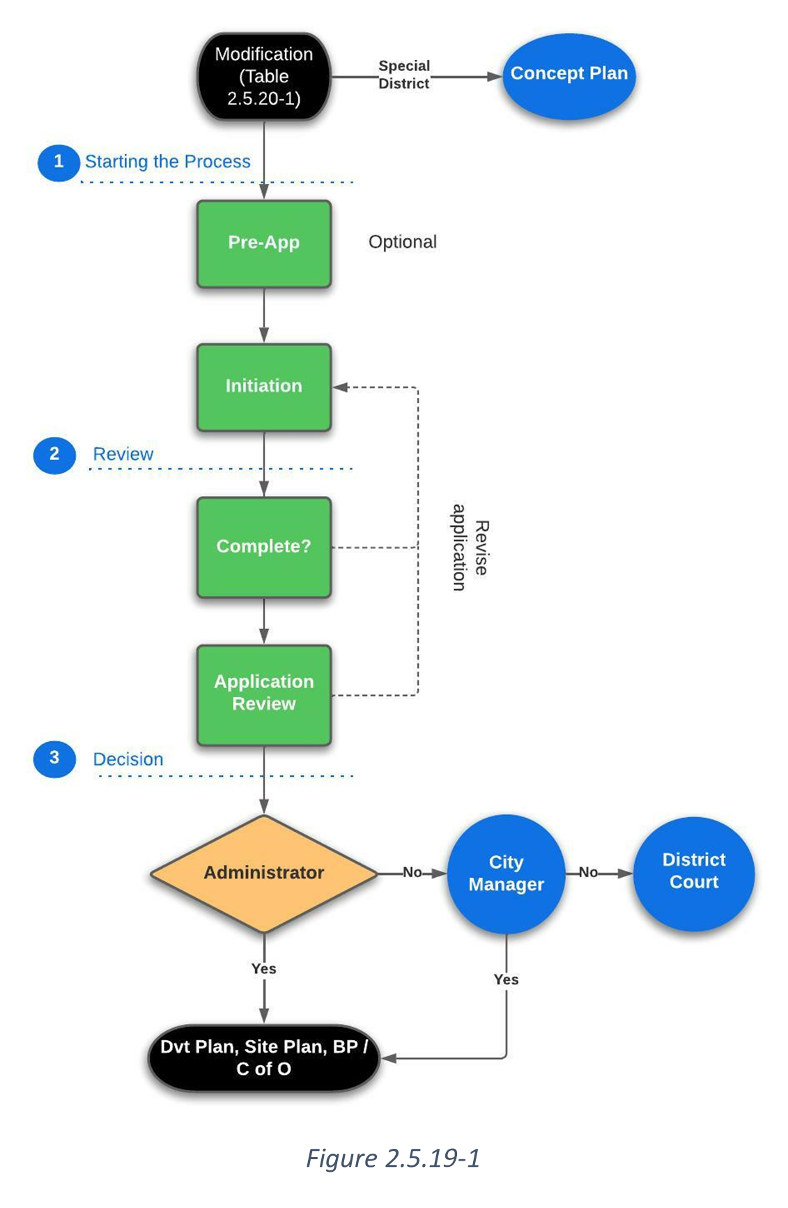
2.5.3 Concept Plan Procedures.
PURPOSE: The Concept Plan allows the Planning and Zoning Commission to preview various development-related aspects of a project, including proposed major street patterns; land use and development patterns; environmental issues and constraints; development character and design standards; conformance to the Comprehensive Plan and other adopted plans, the UDO, and other applicable plans and guidelines; and the property's relationship to adjoining areas. Review of a Concept Plan also assists the City in evaluating the possible impacts of the proposed development in terms of provision of essential public facilities and services, respecting, and preserving important natural features and the environment, provision of open space and recreational opportunities, and protecting the general health, safety and welfare of the community.
(1)
APPLICABILITY.
(a)
Generally. Submission and approval of a Concept Plan is the first step in the approval process for all development within the MU Mixed Use, MUT Mixed Use Transition, and PD Planned Development Districts. See Figure 2.5.3-1 for a summary of procedures.
(b)
Minimum Acreage Required.
(i)
All applications for new Concept Plans shall include the subject property, plus all properties in their current or planned condition within a 500-foot radius from the subject property's boundary. The area displayed in the Concept Plan shall show the proposed development and any nearby properties and development to comprise the whole, though any approvals will apply solely to the subject property under review and shall not apply to any other properties illustrated in the Concept Plan.
(ii)
Any amendments to Concept Plans beyond administrative modifications shall be brought back through the public process for the entire acreage included in the originally approved Concept Plan. See Table 2.5-2.
Minimum acreage for any additions to previously approved Concept Plans is 10 acres within the MU or MUT District. The additional acreage shall be contiguous with the originally approved Concept Plan. There is no minimum additional acreage for PD Districts.
(2)
PRE-APPLICATION. In addition to the procedures established in Section 2.4.3, at a pre-application meeting with staff, the potential applicant shall provide a preliminary conceptual plan that includes at a minimum: Proposed uses within the district (based on the zoning district standards) and their location:
(a)
Number and type of dwelling units, as applicable;
(b)
Square footage and heights of proposed nonresidential uses, as applicable;
(c)
Proposed parking capacity and configuration;
(d)
Conceptual drawings of proposed structures, internal circulation systems, street and block layout of the development, and other site information required by the City;
(e)
An assessment of the compatibility of the uses, building configuration and design of the proposed project with the surrounding area and future uses in the Comprehensive Plan. Include specific discussion on how land use transitions between existing and proposed development are addressed (transition uses, buffers, screening, etc.); and
(f)
INITIATION. Only an interested property owner may file a Concept Plan. A Concept Plan application shall include the following:
(i)
A statement indicating the ownership of all interest in the property included in the Concept Plan, with the written consent of all owners and evidence of title.
(ii)
A master plan indicating the broad concept of the proposed development, its conformance to the zoning district standards, any sub-districts, the location of different land uses and the location of major streets, blocks, or other area devoted to each use. The Concept Plan may show the area proposed to be subdivided and platted as allowed for in this Ordinance. The plan shall indicate.
(iii)
Generally, where each type of use will be located in the development and the total acreage devoted to each use. Label proposed uses on the plan appropriately.
(iv)
Major internal circulation systems including locations of roadways, locations of shared use paths, bike lanes and trails.
(v)
Areas designated for residential uses shall indicate the maximum number of dwelling units per gross acre to be permitted for each residential area proposed including sizes of building lots and types of dwelling units anticipated.
(vi)
Acreage and location of any open space, civic spaces and school sites including whether each open/civic space will be privately owned (common area for residents only) or dedicated to public use.
(vii)
A parking demand analysis for the mix of uses proposed to support the on-street and off-street parking proposed in the development.
(viii)
Illustrations depicting the general development character of the project including architectural renderings and elevations.
(ix)
Provision for public (water, sewer, stormwater) and private utilities (telecommunications, natural gas, electric) as required by other articles in this Ordinance, adopted master plans and the most current version of the City's Design Criteria and Construction Standards.
(x)
In the case of Concept Plan for a PD, if the applicant is proposing to create different development standards than the ones specified in this Ordinance, in addition to the above standards, the application shall include:
1.
Development standards and other restrictions proposed by the applicant to be applied to each sub-district or proposed use or specific area similar to standards in the zoning districts contained in this Ordinance including: building setbacks, height limits, access requirements and grade or slope restrictions, special provisions addressing floodplain and environmentally sensitive areas (wetlands, endangered habitat, etc.), parking requirements, landscape requirements, architectural design standards, street graphic regulations, impervious surface and floor area ratios.
2.
Demonstrate through written explanation and graphic material, how the character of the development as a result of the modified standards will be superior in terms of mixed use, walkability, and landscape quality to that produced by the existing standards. Graphic material shall include building elevations, renderings, and sketches to illustrate development character and quality.
3.
Graphic illustrations and written explanations of how the revised PD addresses the specific constraints and opportunities of the site and surrounding area in a superior manner to what might be accomplished without the PD standards.
4.
A regional location map showing the relationship of the site to connecting roadways, public utilities, and adjoining land uses.
5.
A site map illustrating site boundaries, acreage, any existing structures, and existing zoning.
6.
A site topographic map showing any steep slopes (slopes over 10% grade at an appropriate scale), major vegetation elements, streams, rivers, ditches, and areas subject to one-hundred-year flooding.
7.
A non-binding development schedule indicating the improvements included in each phase and the approximate dates when construction of the various stages of the development is anticipated to begin and be completed.
8.
If applicable or available at time of concept plan submittal, copies of any special private covenants, conditions and restrictions which will govern any use or occupancy within the development. The applicant may also impose additional covenants, conditions, and restrictions on any particular area during the subdivision process.
9.
A daily and peak hour trip generation and directional distribution report (traffic impact analysis) by use unless the City Manager or his designee finds that the traffic to be generated by the proposed district does not warrant the preparation and submission of a study or agrees to an alternative methodology that is acceptable to the City.
10.
The applicant may submit any other information or exhibits pertinent to the evaluation of the proposed Concept Plan.
(g)
COMPLETENESS DETERMINATION: The applicant shall submit a complete Concept Plan described in Section 2.5.3(3)(b) above, information outlined in Section 2.4.4, and a completed application form provided by the Administrator. The Administrator shall make a completeness determination within 10 days of the date of the Submittal.
(h)
APPLICATION REVIEW: See Section 2.4.5.
(i)
NOTICE: See Section 2.4.6 (see table 2.4-2).
(j)
DECISION:
(i)
Planning and Zoning Commission: The Planning and Zoning Commission shall hold a public hearing on any Concept Plan and forward its report and recommendation to the City Council. The Commission shall recommend approval, approval with conditions, or denial. If the Concept Plan is submitted with a zoning change application, the public hearing for the Concept Plan may be combined with the public hearing for the zoning change.
(ii)
City Council: The City Council will approve, approve with conditions, or deny the Concept Plan.
(k)
CRITERIA: General criteria in Section 2.4.5 and this Section establish the review and approval criteria for a Concept Plan.
(i)
The Concept Plan meets the recommendations in the Comprehensive Plan and the specific zoning district purpose.
(ii)
The Concept Plan addresses a unique situation, confers a substantial benefit to the City, or incorporates creative site design such that it achieves the purposes of this Ordinance and represents an improvement in quality over what could have been accomplished through strict application of the otherwise applicable district or development standards. Improvements in quality include but are not limited to: improvements in open space and trail provisions and access; environmental protection; tree/vegetation preservation; efficient provision of streets, roads, and other utilities and services; and/or mix of uses or innovative housing types.
(iii)
The development shall have appropriate transitions to the surrounding area, with adequate standards to mitigate any potentially negative impacts.
(iv)
Streets within the development shall provide adequate internal circulation for a variety of modes of transportation as well as connect to the city's overall system to provide a seamless, multi-modal network.
(v)
Streets shall create a pleasant walking and biking environment with on-street parking where appropriate and streetscape enhancements.
(vi)
Cul-de-sacs shall be prohibited unless features such as railroads, major roadways, topography, or stream corridors prevent a connection as determined by the Administrator.
(vii)
Stub streets are required where a street is likely to extend into adjoining undeveloped property.
(viii)
The Concept Plan shall provide common open space per the requirements of the zoning district standards and adequate in terms of location, accessibility, and usability, area, and type of the common open space, and in terms of the uses permitted in the development. The development shall ensure optimum preservation of the natural features of the terrain, including floodplain, wetlands, and established tree canopies.
(l)
WAITING PERIOD: See Section 2.4.8.
(m)
APPEAL: Not applicable.
(n)
SCOPE OF APPROVAL:
(i)
After the Concept Plan is approved, the applicant may apply for a Development Plan or Site Plan.
(ii)
The approved Concept Plan with all the associated exhibits shall be tied to the zoning application for the MU, MUT, or PD Districts. The approved PD or zoning district, the approved Concept Plan, all exhibits, and any associated development agreements together establish the uses permitted, character of the development, and any applicable modifications to the zoning regulations.
(o)
RECORDKEEPING. The Administrator and applicant shall maintain copies of the approved Concept Plan.
2.5.4 Specific Use Permit (SUP) Procedures
PURPOSE: The Specific Use Permit (SUP) provides a means to develop certain uses in a manner that is compatible with adjacent property and consistent with the character of the neighborhood or district.
(1)
APPLICABILITY: The City Council may grant, repeal, or amend Specific Use Permits (SUP's) for certain uses, but only where specified in Article IV of this Ordinance. Approval of an SUP occurs by ordinance. In addition, a Specific Use Permit may modify the lot dimension, lot coverage, setback, height, or block perimeter requirements.
(2)
PRE-APPLICATION: In addition to the procedures established in Section 2.4.3, the applicant shall provide a Preliminary Site Plan at a pre-application meeting that includes, at a minimum:
(3)
Details of the SUP request;
(a)
Location of buildings and other site improvements that include parking, landscaping, lighting, fencing, sidewalks and trails, open spaces, detention and retention areas and any other elements on the site;
(b)
Elevations and architectural drawings of the buildings and site improvements;
(c)
Justification or narrative on how the SUP application meets the review and approval criteria for SUPs;
(d)
Any other information that is relevant to the application or that may be requested by the Administrator.
(4)
INITIATION: Any of the following parties can initiate an SUP request: Only an interested property owner can initiate an SUP request. See Section 2.4.4 for application submittal requirements.
(5)
COMPLETENESS DETERMINATION: See Section 2.4.4.
(6)
APPLICATION REVIEW: see Section 2.4.5 and criteria in this Section.
(7)
NOTICE: Published and written notice required. See Section 2.4.6 and Table 2.4-2.
(8)
APPROVAL PROCEDURES:
a.
Planning and Zoning Commission Action: The Planning and Zoning Commission shall hold a public hearing and make a recommendation to the City Council. The Planning and Zoning Commission shall forward its recommendation to approve, approve with conditions, or deny the application to the City Council. If a recommendation cannot be made, the Planning and Zoning Commission shall submit a Report documenting their explanation.
b.
City Council Action:
(i)
The City Council shall hold a public hearing and approve, approve with conditions, deny, or remand the application.
(ii)
The granting of an SUP has no effect on the uses permitted as of right and does not waive the regulations of the underlying zoning district.
(iii)
The City Council shall approve an SUP by ordinance. The ordinance may approve more than one specific use. The City Council may approve or deny all or part of the uses requested in the SUP application.
(9)
CRITERIA: In addition to the general criteria in Section 2.4.7(2), the Planning and Zoning Commission and City Council shall base their decision on their findings of the extent to which the proposed use:
(a)
Meets the purpose of the zone district in which it will be located, and all of the criteria and regulations specified for the use in that zone district, including but not limited to height, setbacks and lot coverage;
(b)
Complements or is compatible with the surrounding uses, character, and community facilities;
(c)
Adequately mitigates traffic impacts;
(d)
Contributes to, enhances, and promotes the quality of life for residents of the development and adjacent properties;
(e)
Is in scale with the existing neighborhood or the neighborhood as it develops in the immediate future; and
(f)
Mitigates any adverse impacts due to access, parking, service areas, and traffic on adjoining properties and the street network in an adequate manner.
(10)
WAITING PERIOD: See Section 2.4.8.
(11)
APPEAL: Not applicable.
(12)
SCOPE OF APPROVAL:
(a)
A Specific Use Permit does not authorize development. After a Specific Use Permit is approved, the applicant or property owner may request site plans, development plans, building permits, or certificates of occupancy required for the proposed use or development.
An ordinance approving an SUP may impose development standards and safeguards over and above those contained in the corresponding zoning district regulations. The City Council may, in the interest of the public welfare and to ensure compliance with this Ordinance, establish reasonable conditions on the operation, location, arrangement, type, character, and manner of construction of any use for which an SUP is authorized. Consideration is given based on the existing and planned conditions and location with regard to the welfare and protection of adjacent property from noise, vibration, dust, dirt, smoke, fumes, gas, odor, explosion, glare, offensive view, traffic, or other undesirable or hazardous conditions.
(13)
RECORDKEEPING: The Administrator and applicant shall maintain copies of the approved Specific Use Permit.
(14)
REVOCATION: An SUP may be revoked or modified after notice to the property owner and a hearing before the City Council for any of the following reasons:
(a)
The SUP was obtained by fraud or deception;
(b)
One or more conditions of approval imposed on the SUP have not been met or have been violated; or
(c)
At the time of change of ownership or condition indicated in the original SUP approval.
2.5.5 Type I Development Plan.
PURPOSE: The purpose of the Development Plan is to ensure compliance with the development and design standards of this Ordinance, approved PDs, Concept Plans, and SUPs prior to the issuance of required permits, and to encourage quality development that reflects the goals and objectives of the comprehensive plan. Development Plans illustrate intended development at different scales and level of detail, and they may be approved by the Administrator.
(1)
APPLICABILITY: A Development Plan is required for any development subject to a Concept Plan or SUP. A Type I Development Plan process is allowed if application strictly complies with the development and design standards of this Ordinance and any approved PD, Concept Plan, or SUP. See Figure 2.5.5-1 for a summary of procedures.
(2)
PRE-APPLICATION: Required (see Section 2.4.3).
(3)
INITIATION: In addition to the submittal requirements in Section 2.4.4, the following apply:
(a)
The applicant shall submit to the Administrator all of the information required in the application packet, along with any information identified in the pre-application meeting (if applicable) and all required information stated elsewhere in this Ordinance for Development Plan review.
(b)
At minimum, the application shall include plans and supporting documents that include the following:
(i)
A location map showing the property's relative regional location;
(ii)
Details of the site location and dimensions;
(iii)
Existing adjoining land uses, building footprints (if any) and ownership;
(iv)
General layout of the development including proposed public and private street network, connectivity to the City's thoroughfare system, and general location of buildings, parking, sidewalks, trails, open/civic space, drainage facilities and other elements of the built environment;
(v)
Compliance with any approved Concept Plan for the property;
(vi)
Conceptual elevations showing intended architectural and urban character of different uses and building types;
(vii)
Concepts for public and private landscaping, buffering, and screening (if any); and
(viii)
Any other information the Administrator determines is needed to determine compliance with the standards for Development Plan approval.
(4)
COMPLETENESS DETERMINATION: In addition to Section 2.4.4, the application shall meet the requirements of this ordinance or any approved Concept Plan or SUP.
(5)
APPLICATION REVIEW: The Administrator reviews complete applications for Development Plans based on the requirements of this ordinance and/or any approved Concept Plans or SUPs as applicable.
(6)
NOTICE: Not applicable.
(7)
DECISION: The Administrator shall approve Development Plans and may attach appropriate conditions.
(8)
CRITERIA: A Development Plan shall meet the requirements of this ordinance and/or any applicable Concept Plans or SUPs.
(9)
WAITING PERIOD: See Section 2.4.8.
(10)
APPEALS: Any applications for Development Plans that do not meet this ordinance and/or any approved plans are processed as Type III Development Plans.
(11)
SCOPE OF APPROVAL: After the Development Plan is approved, the applicant may apply for a Site Plan.
(12)
RECORDKEEPING: The Administrator and applicant shall maintain copies of the approved Development Plan.
2.5.6 Type I Site Plan
PURPOSE: The purpose of the Site Plan is to ensure compliance with the development and design standards of this Ordinance, approved PDs, Concept Plans, and SUPs prior to the issuance of required permits, and to encourage quality development that reflects the goals and objectives of the comprehensive plan. Site Plans illustrate intended development at different scales and level of detail, and they may be approved by the Administrator.
(1)
APPLICABILITY: Site Plans are the lot and building level plans and are required for individual lots and/or buildings prior to Building Permit approval for all uses except single-family detached residential. See Figure 2.5.6-1 for a summary of procedures.
(2)
PRE-APPLICATION: Optional for Site Plans (see Section 2.4.3).
(3)
INITIATION: In addition to the submittal requirements in Section 2.4.4, the following apply:
(a)
The applicant shall submit to the Administrator all of the information required in the application packet, along with any information identified in the pre-application meeting (if applicable) and all required information stated elsewhere in this Ordinance for an administrative Site Plan review.
(b)
At minimum, the application shall include plans and supporting documents that include:
(i)
Location and dimensions of the site relative to adjoining properties and any approved concept or Development Plans;
(ii)
Location of adjoining streets, alleys, and other public improvements;
(iii)
Location of all existing and proposed buildings and structures, parking areas, driveways, trails, sidewalks, and exterior signs;
(iv)
Location of all proposed landscaping, fencing, buffering, and walls;
(v)
Location of all existing and proposed drainage and other public and private utilities (water, sewer, telecommunications, etc.) including new and proposed easements;
(vi)
Location of service functions such as garbage collection, loading/unloading facilities, and other utility meters and equipment;
(vii)
Building elevations showing compliance with any building design standards (exterior materials, fenestration, entrances, architectural details, articulation, etc.) in this Ordinance or any approved concept and Development Plans;
(viii)
Illustrate how the proposed Site Plan meets the requirements of the approved Concept Plan or Development Plan including any administrative modifications with corresponding justifications requested;
(ix)
Site data summary including:
1.
Total square footage of development by proposed use or number, type, and sizes of dwelling units;
2.
Lot size and dimensions;
3.
Setbacks or build to zone/lines and building frontage requirements (if any);
4.
Required parking, loading/unloading, and landscaping calculations;
5.
Calculations of any required open space/sidewalks/trails, lot coverage, or impervious coverage ratios.
(4)
COMPLETENESS DETERMINATION: In addition to Section 2.4.4, the application shall meet the requirements of this ordinance or any approved Concept Plan, SUP, or Development Plan.
(5)
APPLICATION REVIEW: The Administrator reviews complete applications for Site Plans based on the requirements of this ordinance and/or any approved Concept Plans, SUPs or Development Plans as applicable.
(6)
NOTICE: Not applicable.
(7)
DECISION: The Administrator shall approve Site Plans and may attach appropriate conditions.
(8)
CRITERIA: A Site Plan shall meet the requirements of this ordinance and/or any applicable Concept Plans, SUPs or Development Plans.
(9)
WAITING PERIOD: See Section 2.4.8.
(10)
APPEALS: Any applications for Site Plans that do not meet this ordinance and/or any approved plans are processed as Type III Site Plans.
(11)
SCOPE OF APPROVAL: After the Site Plan is approved, the applicant may apply for building permits or certificates of occupancy.
(12)
RECORDKEEPING: The Administrator and applicant shall maintain copies of the approved Site Plan.
2.5.7 Type III Development Plan and Type III Site Plan Procedures.
PURPOSE: The purpose of the Type III Development Plan and Type III Site Plan process is to allow for applications that do not strictly comply with the development and design standards of this Ordinance, approved PDs, Concept Plans, and SUPs. These applications may have specific issues or opportunities that require an alternative set of standards and criteria.
(1)
APPLICABILITY: A Type III Development Plan or Type III Site Plan is required if:
(2)
The applicant for a Development Plan or Site Plan requests a modification of any condition of PD, rezoning, or SUP approval, or this Ordinance; or
(3)
The Administrator determines that a Type I application does not comply with this Ordinance or a condition of PD, rezoning, or SUP approval. See Figure 2.5.7-1 for a summary of procedures.
(4)
PRE-APPLICATION: Required (see Section 2.4.3).
(5)
INITIATION: In addition to the submittal requirements in Section 2.4.4, the following apply:
(a)
The applicant shall submit to the Administrator all of the information required in the application packet, along with any information identified in the pre-application meeting (if applicable) and all required information stated elsewhere in this Ordinance for an administrative Site Plan review.
(b)
At minimum, the application shall include plans and supporting documents that include:
(i)
Location and dimensions of the site relative to adjoining properties and any approved concept or Development Plans;
(ii)
Location of adjoining streets, alleys, and other public improvements;
(iii)
Location of all existing and proposed buildings and structures, parking areas, driveways, trails, sidewalks, and exterior signs;
(iv)
Location of all proposed landscaping, fencing, buffering, and walls;
(v)
Location of all existing and proposed drainage and other public and private utilities (water, sewer, telecommunications, etc.) including new and proposed easements;
(vi)
Location of service functions such as garbage collection, loading/unloading facilities, and other utility meters and equipment;
(vii)
Building elevations showing compliance with any building design standards (exterior materials, fenestration, entrances, architectural details, articulation, etc.) in this Ordinance or any approved concept and Development Plans;
(viii)
Illustrate how the proposed Site Plan meets the requirements of the approved Concept Plan or Development Plan including any administrative modifications with corresponding justifications requested;
(ix)
Site data summary including:
1.
Total square footage of development by proposed use or number, type, and sizes of dwelling units;
2.
Lot size and dimensions;
3.
Setbacks or build to zone/lines and building frontage requirements (if any);
4.
Required parking, loading/unloading, and landscaping calculations;
5.
Calculations of any required open space/sidewalks/trails, lot coverage, or impervious coverage ratios.
(6)
APPLICATION CONTENTS: A Type III application shall provide:
(a)
The same information as a Type I application, and
(b)
A revised Concept Plan application (for a Type III Development Plan) or revised Development Plan application (for a Type III Site Plan) that illustrates how the Type III Development Plan impacts the different elements of the approved Concept Plan including any changes to the street network, adjoining sub-districts, and other elements of the approved Concept Plan or Development Plan.
(c)
Justification: The applicant shall also provide the detailed reason(s) for the request to modify any existing standards and how the modification impacts adjoining land uses and street network, especially if the request is for a portion of a previously approved Concept Plan or Development Plan.
(7)
COMPLETENESS DETERMINATION: See Section 2.4.4.
(8)
APPLICATION REVIEW: See Section 2.4.5.
(9)
NOTICE: Published and written notice required. See Section 2.4.6 and Table 2.4-2.
(10)
DECISION:
(a)
Planning and Zoning Commission: The Planning and Zoning Commission shall hold a public hearing on any Type III Development Plan or Type III Site Plan. The Commission shall recommend approval, approval with conditions, or denial of the application and forward its report and recommendation to the City Council. If the Type III Development Plan of Type III Site Plan is submitted with a zoning change application, the public hearing for the Type III Development Plan and Type III Site Plan may be combined with the public hearing for the zoning change.
(b)
City Council: The City Council has final authority to approve, approve with conditions, or deny any Type III Development Plan or Type III Site Plan applications.
(11)
CRITERIA: Type III Development Plans shall meet the general criteria in Section 2.4.5 and approval criteria for Concept Plans (Section 2.5.3) Type III Site Plans shall meet the general criteria in Section 2.4.5 and the requirements of this Ordinance and/or any applicable requirements for Concept Plans, SUPs, or Development Plans.
(12)
WAITING PERIOD: See Section 2.4.8.
(13)
APPEAL: Not applicable.
(14)
SCOPE OF APPROVAL:
(a)
After a Type III Development Plan is approved, the applicant may apply for:
(i)
A Type I Site Plan if no further modifications are requested, or
(ii)
A Type III Site Plan if further modifications are requested.
(b)
After a Type III Site Plan is approved, the applicant may apply for building permits or certificates of occupancy.
(15)
RECORDKEEPING: The Administrator and applicant shall maintain copies of the approved Type III Plan.
2.5.8 Zoning Variances and Appeals of Administrative Decisions.
PURPOSE: This section provides a process to gain relief from the strict application of the zoning provisions of this Ordinance where it is alleged the property cannot reasonably be developed or to appeal a decision of the Administrator.
(1)
APPLICABILITY:
(a)
The Zoning Board of Adjustment may grant a variance from any provision in Article III and Article IV of this Ordinance, unless the variance does not involve a zoning requirement or is assigned to another body or the Administrator.
(b)
The Zoning Board of Adjustment may grant an appeal of any decision of the Administrator under this Ordinance that alleges error in an order, requirement, decision, or determination made by the Administrator. See Figure 2.5.8-1 for a summary of procedures.
(2)
PRE-APPLICATION: Optional (see Section 2.4.3).
(3)
INITIATION: Time limit on appeals:
(a)
An appeal must be filed with the Board (via the City Secretary) and the official from whom the appeal is sought not later than the 20th day after the decision is rendered.
(b)
It shall be filed by submitting a notice of appeal that specifies the grounds for the appeal.
(4)
APPLICATION: Applications for a variance or appeal shall be submitted to the Administrator by the following parties, unless otherwise indicated by this article:
(a)
Any owner of the property subject to the application,
(b)
An agent, representative, lessee, or contract purchaser specifically authorized by the owner to file the application, or
(c)
A person who is aggrieved by the decision and is the owner of the property that is within 200 feet of the property that is the subject of the Administrator's decision, for appeals.
(5)
COMPLETENESS: See Section 2.4.4.
(6)
APPLICATION REVIEW: See Section 2.4.5.
(7)
NOTICE: Published and written notice is required for appeals. See Section 2.4.6 and Table 2.4-2.
(8)
DECISION:
(a)
The Zoning Board of Adjustment shall review the application and the recommendation of the Administrator and shall conduct a public hearing.
(b)
The testimony of witnesses shall be sworn, and cross-examination of witnesses is permitted.
(c)
The public hearing shall comply with V.T.C.A., Local Government Code § 211.008 and any rules of procedure adopted by the Zoning Board of Adjustment and with the approval of the City Council.
(d)
After the hearing is closed, the Zoning Board of Adjustment shall:
(i)
approve, approve with conditions, or deny the variance application.
(ii)
reverse or affirm, in whole or in part, or modify the Administrator's decision and make the correct order, requirement, decision, or determination.
(9)
CRITERIA: The Zoning Board of Adjustment shall not approve a variance unless it finds that the criteria in V.T.C.A., Local Government Code § 211.009(a)(3) are met. In addition to the authority granted by V.T.C.A., Local Government Code § 211.009, the Zoning Board of Adjustment may:
(a)
Authorize in specific cases, and subject to appropriate conditions and safeguards, such variances from any numerical zoning standard beyond what is allowed through Administrative Modifications, where the literal enforcement of the provisions of this ordinance would result in an unnecessary hardship, and so that the spirit of the ordinance shall be observed and substantial justice done. The variance must be necessary to permit development of a specific parcel of land which differs from other parcels of land by being of such a restrictive area, shape, or slope that it cannot be developed in a manner commensurate with the development of other parcels of land in districts with the same zoning. A variance may not be granted to relieve a self-created or personal hardship, nor for financial reasons only, nor may a variance be granted to permit a person a privilege in developing a parcel of land not permitted by this Ordinance to other parcels of land in districts with the same zoning district or to be developed in a manner inconsistent with the rights of properties similarly zoned.
(10)
WAITING PERIOD: See Section 2.4.8.
(11)
APPEALS FROM ZONING BOARD OF ADJUSTMENT: Any appeal from a Zoning Board of Adjustment decision must be made to a court of record in Rockwall or Collin County, Texas, depending on the location of the subject property, within 10 days after the decision is filed in the Zoning Board of Adjustment's office.
(12)
SCOPE OF APPROVAL: After a variance or appeal is approved, the applicant may apply for Development Plans, Site Plans, building permits, or certificates of occupancy, as applicable.
(13)
RECORDKEEPING: The Administrator and applicant shall maintain copies of the decision on appeal or a variance.
2.5.9 Sign and Landscape Variances and Appeals.
PURPOSE: This section provides a process to gain relief from provisions in Articles VIII and IX of this Ordinance due to specific circumstances or to appeal a decision of the Administrator.
(1)
APPLICABILITY: The City Council may grant a variance to or consider an appeal of any decision of the Administrator under Articles VIII and IX of this Ordinance. See Figure 2.5.9-1 for a summary of procedures.
(2)
PRE-APPLICATION: Optional (see Section 2.4.3).
(3)
INITIATION: See Section 2.4.4.
(4)
APPEALS:
(a)
An appeal must be filed with the City Council (via the City Secretary) and the official from whom the appeal is sought not later than 14 days after the decision is rendered.
(b)
An appeal is filed by submitting a notice of appeal that specifies the grounds for the appeal.
(c)
Applications: The following parties may file applications for variances or notices of appeal with the Administrator, unless otherwise indicated by this section:
(i)
Any owner of the property subject to the application, or
(ii)
An agent, representative, lessee, or contract purchaser specifically authorized by the owner to file the application.
(5)
COMPLETENESS: See Section 2.4.4.
(6)
APPLICATION REVIEW: See Section 2.4.5.
(7)
NOTICE: Not required.
(8)
DECISION:
(a)
The City Council shall review the application and the recommendation of the Administrator and shall conduct a public hearing.
(b)
The public hearing shall comply with V.T.C.A., Local Government Code ch. 211 and any rules of procedure adopted by the City Council.
(c)
After the hearing is closed, the City Council shall approve, approve with conditions, or deny the application.
(d)
The City Council may attach such conditions to granting any sign or landscape variance necessary to achieve the purpose and intent of Articles VIII and IX of this ordinance.
(e)
The City Council's decision is final.
(9)
CRITERIA: In granting any variance to provisions in Articles VIII and IX, the City Council shall determine that:
(a)
A literal enforcement of the provisions in those articles will create an unnecessary hardship or a practical difficulty on the applicant,
(b)
That the situation causing the unnecessary hardship or practical difficulty is unique to the affected property and is not self-imposed,
(c)
That the sign or landscape variance will not injure and will be wholly compatible with the use and permitted development of adjacent properties, and
(d)
That the variance is in harmony with the spirit and purpose of Articles VIII and IX.
(10)
WAITING PERIOD: See Section 2.4.8.
(11)
APPEALS: Any appeal from a City Council decision must be made to a court of record in Rockwall or Collin County, Texas, depending on the location of the subject property, within 10 days of the decision or as specified in the TXLGC.
(12)
SCOPE OF APPROVAL: After a variance or appeal is approved, the applicant may apply for Development Plans, Site Plans, building permits or certificates of occupancy, as applicable.
(13)
RECORDKEEPING: The Administrator and applicant shall maintain copies of the decision on appeal or a variance.
2.5.10 Park Dedication Variances.
PURPOSE: This section provides a process to gain relief from provisions in Article X, Park Dedication of this Ordinance due to specific circumstances.
(1)
APPLICABILITY: This section applies to any request for a variance from Article X, Park Dedication. See Figure 2.5-10-1 for a summary of procedures.
(2)
PRE-APPLICATION: Optional (see Section 2.4.3).
(3)
INITIATION: The applicant shall file a Park Dedication Variance application with the Administrator.
(4)
APPLICATION:
(a)
Initiation: Only the following parties, unless otherwise indicated by this section, may submit a Park Dedication Variance application:
(i)
Any owner of the property subject to the application, or
(ii)
An agent, representative, lessee, or contract purchaser specifically authorized by the owner to file the application.
(5)
COMPLETENESS DETERMINATION: See Section 2.4.4.
(6)
APPLICATION REVIEW: See Section 2.4.5.
(7)
NOTICE: Not required.
(8)
DECISION:
(a)
The Parks and Recreation Board and City Council shall review the application and the recommendation of the Administrator and shall conduct a public hearing. After the hearing is closed, the Parks and Recreation Board submit its a recommendation on the application to the City Council.
(b)
The City shall conduct a public hearing and will approve, approve with conditions, or deny the application.
(c)
The City Council may attach any conditions to granting any Park Dedication Variance necessary to achieve the purpose and intent of Article X, Park Dedication.
(d)
The City Council's decision is final.
(9)
CRITERIA: In approving any variance to provisions Article X, Park Dedication, the Parks and Recreation Board and City Council shall determine that:
(a)
A literal enforcement of the provisions of Article X will create an unnecessary hardship or a practical difficulty on the applicant, and
(b)
Alternative provisions to meet the purpose and intent of Article X, Park Dedication have been made.
(10)
WAITING PERIOD: See Section 2.4.8.
(11)
APPEALS: Any appeal from a City Council decision must be made to a court of record in Rockwall or Collin County, Texas, depending on the location of the subject property, within 10 days of the decision or as specified in the TXLGC.
(12)
SCOPE OF APPROVAL: After a variance or appeal is approved, the applicant may apply for subdivision plats, Development Plans, Site Plans, building permits, or certificates of occupancy, as applicable.
(13)
RECORDKEEPING: The Administrator and applicant shall maintain copies of the decision.
2.5.11 Special Exceptions.
PURPOSE: This section provides a process for Special Exception review.
(1)
APPLICABILITY: Special Exceptions may be used to:
(a)
Permit a public utility or public service building or structure in any district, or a public utility or public service building of a ground area and of a height otherwise in conflict with the standards provided for in the district in which such public utility or public service building is permitted to be located, when found reasonably necessary for the public health, convenience, safety, or general welfare;
(b)
Permit the extension of a use, height, and/or area regulation into an adjoining zoning district, where the boundary line of the zoning district divides a lot in a single ownership on the effective date of the ordinance from which this section is derived;
(c)
Permit the reconstruction of a legal nonconforming building that has been damaged by explosion, fire, the elements, the public enemy, or any other cause, to the extent of more than 50 percent of its fair market value, where the Board finds some compelling necessity requiring a continuance of the nonconforming use;
(d)
A Special Exception may also be granted for certain fences or portions of a fence that meet all of the requirements set out in Article IX: Landscape, Screening, and Tree Preservation. A hardship for fences may be found regardless of when the unusual condition was created; and
(e)
Hear and decide Special Exceptions to the terms of the Fate Unified Development Ordinance when this Ordinance requires the Board to do so.
(2)
PRE-APPLICATION: Optional (see Section 2.4.3).
(3)
INITIATION: The applicant shall file a Special Exception application with the Administrator.
(4)
APPLICATION:
(a)
Initiation: Only the following parties, unless otherwise indicated by this section, may submit a Park Dedication Variance application:
(i)
Any owner of the property subject to the application, or
(ii)
An agent, representative, lessee, or contract purchaser specifically authorized by the owner to file the application.
(5)
COMPLETENESS DETERMINATION: See Section 2.4.4.
(6)
APPLICATION REVIEW: See Section 2.4.5.
(7)
NOTICE: Not required.
(8)
DECISION:
(a)
The Zoning Board of Adjustment shall review the application and the recommendation of the Administrator and shall conduct a public hearing.
(b)
The public hearing shall comply with V.T.C.A., Local Government Code § 211.008 and any rules of procedure adopted by the Zoning Board of Adjustment.
(c)
After the hearing is closed, the Zoning Board of Adjustment shall approve, approve with conditions, or deny the application.
(d)
The Zoning Board of Adjustment may impose reasonable conditions upon the approval of a Special Exception within the purposes stated in this Ordinance.
(9)
CRITERIA: In approving any Special Exception, the Zoning Board of Adjustment shall determine that:
(a)
The request is not contrary to the public interest or otherwise injurious to adjacent property owners;
(b)
The use conforms in all other respects to regulations and standards in this Ordinance; and
(c)
The use takes adequate measures to control or eliminate smoke, dust, glare, hazardous materials, noise, or vibration caused by the operation.
(10)
WAITING PERIOD: See Section 2.4.8.
(11)
APPEALS: The decision of the Board of Adjustment shall be final. Any further appeals shall be made to the state courts of Rockwall or Collin County, Texas, depending on the location of the subject property, in accordance with state law.
(12)
EXPIRATION: A Special Exception shall expire and have no further effect one year after approval, unless a building permit has been issued or if no building permit is required, a certificate of occupancy is issued, or the Administrator has granted a one-time extension for a maximum of 180 days upon written request of the applicant prior to the original expiration date. Any Special Exception shall terminate automatically when the period of use specified in the Zoning Board of Adjustment's order has expired or when the use ceases to be in full compliance with any condition imposed by the Zoning Board of Adjustment.
(13)
RECORDKEEPING: The Administrator and applicant shall maintain copies of the decision.
2.5.12 Preliminary Plat.
PURPOSE: A Preliminary Plat shall be to determine the general layout of a subdivision, the adequacy of public facilities needed to serve the intended development, and the overall compliance of the land division with applicable requirements of this Ordinance. Preliminary plats are approved prior to any land division and commencement of any new development or construction project.
(1)
APPLICABILITY:
(a)
A preliminary plat is required before the applicant submits a formal application for subdivision plat approval. See Figure 2.5.12-1 for a summary of procedures.
(b)
Exceptions:
(i)
A Preliminary Plat is not required when a Minor Plat is submitted. Refer to Section 2.5.14.
(ii)
A Final Plat in accordance with Section 2.5.13, along with Construction Plans, may be submitted in lieu of a Preliminary Plat if a Development Agreement and appropriate surety are submitted along with the application (requires approval from City Council).
(iii)
If the Preliminary Plat is submitted with a zoning change application, the public hearing for the zoning change may be combined with the application for the Preliminary Plat.
(2)
PRE-APPLICATION MEETING: Required (see Section 2.4.3 and Table 2.3-1).
(3)
INITIATION: In addition to submittal requirements in Section 2.4.4, the application submittal shall include the items and information outlined in the City's most current "Preliminary Plat Checklist", including, but not limited to:
(a)
A preliminary plat prepared by a licensed professional engineer or registered professional land surveyor.
(i)
Additional engineering plans and studies prepared by a licensed professional engineer, including:
1.
Preliminary Drainage Plan;
2.
Preliminary Water and Sewer Utility Plans;
3.
Traffic Impact Analysis (as required by City Engineer);
4.
Floodplain Reclamation Concept Plan, if applicable;
(b)
Other plans may be required by the Administrator to ensure compliance with the criteria in subsection (8) below. Current title commitment issued by a title insurance company authorized to do business in Texas, a title opinion letter from an attorney licensed to practice in Texas, or some other acceptable proof of ownership, identifying all persons having an ownership interest in the property subject to the Preliminary Plat.
(4)
COMPLETENESS DETERMINATION: See Section 2.4.4.
(5)
APPLICATION REVIEW: See Section 2.4.5.
(6)
NOTICE: Not applicable.
(7)
DECISION:
(a)
Planning and Zoning Commission: The Planning and Zoning Commission shall take action on any Preliminary Plat to approve, approve with conditions, or disapprove for reasons within 30 days after it is filed. The Commission shall forward its report and recommendation to the City Council.
(b)
City Council: Within 30 days after the Preliminary Plat is approved, approved with conditions, or disapproved for reasons by the Planning and Zoning Commission, the City Council shall take action to approve, approve with conditions, or disapprove with reasons, any Preliminary Plat at a public meeting. The City Council's decision is final.
(8)
CRITERIA: In addition to submittal requirements in Section 2.4.7(2), the following criteria determine whether the application for a Preliminary Plat shall be approved, approved with conditions, or denied:
(a)
The Preliminary Plat is consistent with all zoning requirements for the property, including any applicable Planned Development or Special Zoning District standards, and with any approved Improvement if applicable; and
(b)
The proposed provision and configuration of public improvements including, but not limited to, roads, water, wastewater, storm drainage, park facilities, open spaces, habitat restoration, easements, and rights-of-way are adequate to serve the development, meet applicable standards of this Ordinance, and conform to the City's adopted master plans for those facilities; and
(c)
The Preliminary Plat is in accordance with the City's interlocal agreements with Rockwall County or Collin County if the proposed development is located in whole or in part in the ETJ of the City; and
(d)
The Preliminary Plat has been duly reviewed by applicable City staff; and
(e)
The Preliminary Plat conforms to design requirements and construction standards as set forth in this Ordinance and the Design Criteria and Construction Standards; and
(f)
The Preliminary Plat is consistent with the Comprehensive Plan, except where application of the Plan may conflict with State law (e.g., land use in the ETJ); and
(g)
The proposed development represented on the Preliminary Plat does not endanger public health, safety, or welfare.
(9)
WAITING PERIOD: See Section 2.4.8.
(10)
APPEALS: Any appeal from a City Council decision must be made to a court of record in Rockwall or Collin County, Texas, depending on the location of the subject property, within 10 days of the decision or as specified in the TXLGC.
(11)
SCOPE OF APPROVAL:
(a)
Generally. After a preliminary plat is approved, the applicant may apply for a final plat.
(12)
AMENDMENTS: The following amendments can be made to a Preliminary Plat following its approval (See Figure 2.5.12-1 for a summary of procedures):
(a)
Minor Amendments. Minor amendments to the design of the development subject to an approved Preliminary Plat may be incorporated in an application for approval of a Final Plat without the necessity of filing a new application for re-approval of a Preliminary Plat. Minor amendments may only include minor adjustments in street or alley alignments, lengths and paving details, and minor adjustments to lot lines that do not result in creation of additional lots or any non-conforming lots (such as to Zoning standards), provided that such amendments are consistent with applicable approved prior applications.
(b)
Major Amendments. All other proposed changes to the design of the development subject to an approved Preliminary Plat shall be deemed major amendments that require submittal and approval of a new application for approval of a Preliminary Plat (including new fees, new reviews, new official filing date, etc.) before approval of Construction Plans and/or a Final Plat.
(13)
DETERMINATION: The Administrator shall determine whether proposed amendments are deemed to be minor or major, thereby requiring new submittal of a Preliminary Plat.
(14)
RECORDKEEPING: The Administrator and applicant shall maintain copies of the preliminary plat.
2.5.13 Final Plat.
PURPOSE: The purpose of a Final Plat is to ensure that the proposed development of the land is consistent with all standards of this Ordinance pertaining to the adequacy of public facilities, that public improvements to serve the development have been installed and accepted by the City or that provision for such installation has been made, that all other requirements and conditions have been satisfied or provided for to allow the Final Plat to be recorded.
(1)
APPLICABILITY: Final Plat approval is required before any subdivision is recorded. A Final Plat is not required when a Minor Plat is submitted. See Figure 2.5.13-1 for a summary of procedures.
(2)
PRE-APPLICATION: Optional (See Section 2.4.3).
(3)
INITIATION: In addition to submittal requirements in Section 2.4.4, the application submittal shall include the items and information outlined in the City's most current "Final Plat Checklist", including, but not limited to:
(a)
A Final Plat prepared by a licensed professional engineer or registered professional land surveyor.
(b)
Proof of ownership in the form of a current title commitment issued by a title insurance company authorized to do business in Texas, a title opinion letter from an attorney licensed to practice in Texas, or some other acceptable proof of ownership, identifying all persons having an ownership interest in the property subject to the Final Plat.
(c)
The Final Plat may be accompanied by Construction Plans if also accompanied by a Development Agreement and appropriate surety (approval of each shall be separate). If the property has a prior approved Preliminary Plat, the Final Plat shall conform to the Preliminary Plat as approved or approved with conditions by the City Council.
(d)
The Final Plat shall be signed by each owner, or by the representative of the owners authorized to sign legal documents for the owners and each lienholder, effectively denoting that they are consenting to the platting of the property and to the dedications and covenants that may be contained in the Final Plat. Dedication of all public streets and alleys shall be fee simple. The consent is subject to review and approval by the City Attorney, and the applicant shall pay the City a fee as defined in the City's current Fee Schedule for all related legal costs for review. This reimbursement shall be paid in full prior to Planning and Zoning Action on the application.
(4)
COMPLETENESS DETERMINATION: See Section 2.4.4.
(5)
APPLICATION REVIEW: See Section 2.4.5
(6)
NOTICE: None.
(7)
DECISION:
(a)
Planning and Zoning Commission: The Planning and Zoning Commission shall approve, approve with conditions, or disapprove with reasons, any Final Plats that follow a Preliminary Plat.
(b)
City Council: None if the Applicant has completed the Preliminary Plat process. If the applicant skips the Preliminary Plat and goes directly to Final Plat, then City Council shall take action to approve, approve with conditions, or disapprove with reasons the Final Plat.
(8)
CRITERIA: Same as Preliminary Plat.
(9)
PRIOR APPROVED PRELIMINARY PLAT: In addition to submittal requirements in Section 2.4.7(2), the following criteria apply to an application for a Final Plat with a previously approved Preliminary Plat:
(a)
The Final Plat conforms to the approved Preliminary Plant except for minor amendments that are authorized under Section 2.5.12(11)(b)(i) and that may be approved without the necessity of revising the approved Preliminary Plat;
(b)
All conditions imposed at the time of approval of the Preliminary Plat, as applicable, have been satisfied;
(c)
The Construction Plans conform to design requirements and construction standards as set forth in this Ordinance and the Design Criteria and Construction Standards and have been approved by the City Engineer;
(d)
Where public improvements have been installed, the improvements conform to the approved Construction Plans and have been approved for acceptance by the City Engineer;
(e)
Where the City Engineer has authorized public improvements to be deferred, a Development Agreement has been executed and submitted by the property owner in conformity with Section 6.6.2;
(f)
The final layout of the subdivision or development meets all standards for adequacy of public facilities contained in this Ordinance;
(g)
The Final Plat meets all applicable County standards to be applied under an interlocal agreement between the City and the County under V.T.C.A., Local Government Code ch. 242, where the proposed development is located in whole or in part in the ETJ of the City and the County; and
(h)
The plat conforms to design requirements and construction standards as set forth in the Design Criteria and Construction Standards.
(10)
NO PRIOR APPROVED PRELIMINARY PLAT: In addition to submittal requirements in Section 2.4.7(2), the following criteria shall be used by the Commission to determine whether the application for a Final Plat with no prior approved Preliminary Plat shall be approved, approved with conditions, or denied:
(a)
The Final Plat conforms to all criteria for approval of a Preliminary Plat;
(b)
The Construction Plans conform to design requirements and construction standards as set forth in this Ordinance and the Design Criteria and Construction Standards and have been approved by the City Engineer;
(c)
A Development Agreement or surety for installation of public improvements has been prepared and executed by the property owner in conformity with Section 6.6.2;
(d)
The final layout of the subdivision or development meets all standards for adequacy of public facilities contained in this Ordinance; and
(e)
The Final Plat meets all applicable County standards to be applied under an interlocal agreement between the City and the County under V.T.C.A., Local Government Code ch. 242, where the proposed development is located in whole or in part in the ETJ of the City and the County.
(11)
WAITING PERIOD: See Section 2.4.8.
(12)
APPEALS: Any appeal from the disapproval of a Final Plat must be made to a court of record in Rockwall or Collin County, Texas, depending on the location of the subject property, within 10 days of the decision or as specified in the TXLGC.
(13)
SCOPE OF APPROVAL:
(a)
After a final plat is approved and recorded, the applicant may apply for a development plan, site plan, building permit or certificate of occupancy consistent with any conditions of final plat approval.
(b)
Effect of Approval. The approval of a Final Plat supersedes any prior approved Preliminary Plat for the same land; authorizes the applicant to install any improvements in public rights-of-way in conformance with approved Construction Plans and under a Development Agreement, if applicable; and authorizes the applicant to seek Construction Release and/or issuance of a Building Permit.
(c)
Revisions Following Recording. Revisions to a recorded final plan may only be processed and approved as a Replat or Amending Plat, as applicable.
(14)
RECORDKEEPING: The applicant shall supply the required number of signed and executed copies of the Final Plat that will be needed to file the Plat, upon approval, at Rockwall County (in County's required format) at least seven (7) calendar days prior to the Planning and Zoning Commission meeting at which it will be considered for approval.
(a)
Signatures. After approval of the Final Plat, the Administrator shall procure the appropriate City signatures on the Final Plat.
(b)
Recording Upon Performance. The Final Plat shall be recorded after the Final Plat is approved by the City; the required public improvements have been completed and accepted by the City (or an Improvement Agreement has been executed and appropriate surety provided in accordance with Section 6.6.3); and all County filing requirements are met.
(c)
Submittal of Final Plat Where Improvements Installed. Where all required public improvements are installed prior to recording of the Final Plat, the applicant shall submit the Final Plat as approved, revised to reflect any conditions imposed by the Commission as part of approval.
(d)
Submittal of Final Plat Where Improvements Have Not Been Installed. Where all required public improvements have not yet been completed in connection with an approved Final Plat, the applicant shall meet all requirements in accordance with Section 6.6.3.
(e)
Update of Proof of Ownership. If there has been any change in ownership since the time of the Proof of Ownership provided under subsection (3)(d), the applicant shall submit a new consent agreement executed by each owner consenting to the platting of the property and the dedications and covenants contained in the plat. The title commitment or title opinion letter and consent agreement shall be subject to review and approval by the City Attorney, and the applicant shall reimburse the City for all related legal costs for review. This reimbursement shall be paid in full prior to filing the Final Plat.
2.5.14 Minor Plat.
PURPOSE: The purpose of a Minor Plat is to simplify divisions of land under certain circumstances outlined in State law.
(1)
APPLICABILITY:
(a)
An application for approval of a Minor Plat may be filed only in accordance with State law, when all of the following circumstances apply:
(i)
The proposed division results in four (4) or fewer lots;
(ii)
All lots in the proposed subdivision front onto an existing public street and the construction or extension of a street or alley is not required to meet the requirements of this Ordinance; and
(iii)
Except for right-of-way widening and easements, the plat does not require the extension of any municipal facilities to serve any lot within the development;
(iv)
If minor revisions are required for a previously platted, recorded lot, a Minor Plat may be utilized in lieu of a Replat if allowed by State Law;
(v)
See Figure 2.5.14-1 for a summary of procedures.
(2)
PRE-APPLICATION: Optional (see Section 2.4.3).
(3)
INITIATION: In addition to submittal requirements in Section 2.4.4, the application submittal shall follow the same requirements for a Final Plat.
(4)
COMPLETENESS: See Section 2.4.4.
(5)
APPLICATION REVIEW: All complete applications for Minor Plats shall be reviewed by the Administrator based on the requirements in this Ordinance (Section 2.4.5).
(6)
NOTICE: If City Council is required, notice shall be published and written. See Section 2.4.6 and Table 2.4-2.
(7)
DECISION:
(a)
The Administrator shall approve, approve with conditions, or disapprove for reasons Minor Plats.
(b)
The Administrator may refer a Minor Plat that does not meet the requirements of this Ordinance to the City Council. The City Council shall approve, approve with conditions, or disapprove with reasons the Minor Plat.
(8)
CRITERIA: Approval criteria for Minor Plats shall be in accordance with general criteria in Section 2.4.7(2) and the following criteria for Minor Plats:
(a)
All lots to be created by the plat already are adequately served by a public street and by all required utilities and services and by alleys, if applicable;
(b)
The ownership, maintenance and allowed uses of all designated easements have been stated on the Minor Plat; and
(c)
Except for right-of-way widening and easements, the plat does not require the extension of any municipal facilities to serve any lot within the development.
(9)
WAITING PERIOD: See Section 2.4.8.
(10)
APPEALS: Appeal of an Administrator's decision to disapprove a Minor Plat shall be made to the Planning and Zoning Commission within 10 days of the decision. Any appeal from a Planning and Zoning Commission decision to disapprove a Minor Plat must be made to a court of record in Rockwall or Collin County, Texas, depending on the location of the subject property, within 10 days of the decision or as specified in the TXLGC.
(11)
SCOPE OF APPROVAL: Same as final plat (see Section 2.5.13(11)).
(12)
RECORDKEEPING: Same as final plat (see Section 2.5.13(12)).
2.5.15 Replat.
PURPOSE: this section establishes an administrative process to divide or expand an existing plat.
(1)
APPLICABILITY: In accordance with State Law, a Replat is required any time a platted, recorded lot is further divided or expanded, thereby changing the boundary and dimensions of the property. A Replat of all or a portion of a recorded plat may be approved in accordance with State law without vacation of the recorded plat, if the Replat:
(a)
Is signed and acknowledged by only the owners of the property being replatted;
(b)
Does not propose to amend or remove any covenants or restrictions previously incorporated in the recorded plat.
(c)
See Figure 2.5.15-1 for a summary of procedures.
(2)
PRE-APPLICATION: Optional (see Section 2.4.3).
(3)
INITIATION: See Section 2.4.4. If a Replat is submitted for only part a previously platted property, the Replat must reference the previous property name and recording information and must state on the Replat the specific lots which are being changed along with a detailed "Purpose for Replat" statement.
(4)
COMPLETENESS DETERMINATION: Requirements in Section 2.4.4 shall apply.
(5)
APPLICATION REVIEW: See Section 2.4.5.
(6)
NOTICE: If approval by City Council is required, notice shall be published and written. See Section 2.4.6 and Table 2.4-1.
(7)
DECISION:
(a)
The Administrator shall approve, approve with conditions, or disapprove with reasons Replats that meet the requirements of this Ordinance.
(b)
The City Council shall consider any Replat application that does not meet the requirements of this Ordinance. The City Council will approve, approve with conditions, or disapprove with reasons the Replat.
(8)
CRITERIA: See Section 2.4.7(2).
(9)
WAITING PERIOD: See Section 2.4.8.
(10)
APPEALS: An appeal of the Administrator's decision on a Replat shall be made to the Planning and Zoning Commission within 10 days of the decision. Any appeal from a Planning and Zoning Commission decision must be made to a court of record in Rockwall or Collin County, Texas, depending on the location of the subject property within 10 days of the decision or as specified in the TXLGC.
(11)
SCOPE OF APPROVAL: Same as final plat (see Section 2.5.13(11)).
(12)
RECORDKEEPING: Same as final plat (see Section 2.5.13(12)).
2.5.16 Amending Plat.
PURPOSE: The purpose of an Amending Plat shall be to provide an expeditious means of making minor revisions to a recorded plat consistent with provisions of State law.
(1)
APPLICABILITY: The procedures for an Amending Plat shall apply only if the sole purpose of the Amending Plat is to achieve one or more of the following. See Figure 2.5.16-1 for a summary of procedures):
(a)
Correct an error in a course or distance shown on the preceding plat;
(b)
Add a course or distance that was omitted on the preceding plat;
(c)
Correct an error in a real property description shown on the preceding plat;
(d)
Indicate monuments set after the death, disability or retirement from practice of the engineer or surveyor responsible for setting monuments;
(e)
Show the location or character of a monument that has been changed in location or character or that is shown incorrectly as to location or character on the preceding plat;
(f)
Correct any other type of scrivener or clerical error or omission previously approved by the municipal authority responsible for approving plats, including lot numbers, acreage, street names, and identification of adjacent recorded plats;
(g)
Correct an error in courses and distances of lot lines between two adjacent lots if:
(i)
Both lot owners join in the application for amending the plat;
(ii)
Neither lot is abolished;
(iii)
The amendment does not attempt to remove recorded covenants or restrictions; and
(iv)
The amendment does not have a material adverse effect on the property rights of the other owners in the plat.
(h)
Relocate a lot line to eliminate an inadvertent encroachment of a building or other improvement on a lot line or easement, whereas "inadvertent encroachment" is defined as when an existing structure or other permanent facility is located on top of an existing lot line or easement;
(i)
Relocate one or more lot lines between one or more adjacent lots if:
(i)
The owners of all those lots join in the application for amending the plat;
(ii)
The amendment does not attempt to remove recorded covenants or restrictions; and
(iii)
The amendment does not increase the number of lots.
(j)
Make necessary changes to the preceding plat to create six (6) or fewer lots in the development or a part of the development covered by the preceding plat if:
(i)
The changes do not affect applicable zoning and other regulations of the municipality;
(ii)
The changes do not attempt to amend or remove any covenants or restrictions; and
(iii)
The area covered by the changes is located in an area that the municipal planning and zoning commission or other appropriate governing body of the municipality has approved, after a public hearing, as a residential improvement area; or
(k)
Replat one or more lots fronting on an existing street if:
(i)
The owners of all those lots join in the application for amending the plat;
(ii)
The amendment does not attempt to remove recorded covenants or restrictions;
(iii)
The amendment does not increase the number of lots; and
(iv)
The amendment does not create or require the creation of a new street or make necessary the extension of municipal facilities.
(2)
PRE-APPLICATION: Optional (see Section 2.4.3).
(3)
INITIATION: See Section 2.4.4.
(4)
COMPLETENESS: See Section 2.4.4.
(5)
APPLICATION REVIEW: See Section 2.4.5.
(6)
NOTICE: Should approval by City Council be required, notice shall be published and written. See Section 2.4.6 and Table 2.4-2.
(7)
DECISION:
(a)
Amending Plats that meet the requirements of this Ordinance are approved or conditionally approved by the Administrator.
(b)
Amending Plats that do not meet this Ordinance require approval from the Planning and Zoning Commission. The Planning and Zoning Commission shall approve, approve with conditions, or disapprove with reasons any Amending Plat.
(8)
CRITERIA: See Section 2.4.7(2).
(9)
WAITING PERIOD: See Section 2.4.8.
(10)
APPEALS: An appeal of the Administrator's decision shall be made to the Planning and Zoning Commission within 10 days of the decision. Any appeal from a Planning and Zoning Commission decision must be made to a court of record in Rockwall County, Texas, within 10 days of the decision as specified in the TXLGC.
(11)
SCOPE OF APPROVAL: Same as final plat (see Section 2.5.13(11)).
(12)
RECORDKEEPING: Same as final plat (see Section 2.5.13(12)).
2.5.17 Plat Vacation.
PURPOSE AND APPLICABILITY: The purpose of a Plat Vacation is to provide an expeditious means of vacating a recorded plat in its entirety, consistent with provisions of the State law.
(1)
PRE-APPLICATION MEETING: A pre-application meeting is encouraged but optional for Plat Vacation. Standards for pre-application meetings in Section 2.4.3 shall apply to pre-application meetings.
(2)
APPLICATION SUBMITTAL: The application submittal must conform to submittal requirements in Section 2.4.4.
(3)
COMPLETENESS DETERMINATION: Requirements in Section 2.4.4 shall apply.
(4)
APPLICATION REVIEW: All complete applications for Plat Vacations shall be reviewed by the Administrator based on the requirements in this Ordinance (Section 2.4.5).
(5)
NOTICE: Published and written notice required. See Section 2.4.6 and Table 2.4-1.
(6)
APPROVAL PROCEDURES:
(a)
Action by the Planning and Zoning Commission: The Planning and Zoning Commission shall hold a public hearing on any Plat Vacation. The Commission shall make a recommendation to approve, approve with conditions, or deny the application and forward its report and recommendation to the City Council.
(b)
Action by the City Council: The City Council has final authority to approve, approve with conditions, or deny, any Plat Vacation.
(7)
REVIEW AND APPROVAL CRITERIA: Approval criteria for Plat Vacation shall be in accordance with general criteria in Section 2.4.7(2).
2.5.18 Sign Permit.
Refer to Article VIII for procedures.
2.5.19 Administrative Modifications.
PURPOSE: This section provides a process to allow for minor adjustment to the numerical zoning standards of this Ordinance based on a set of criteria by the Administrator.
(1)
APPLICABILITY: The Administrator may expand or reduce a required yard setback, lot coverage, lot area, lot dimension, building height, parking standard, or any other numerical standard in this Ordinance to relieve a hardship created by an unusual condition or circumstance, by not more than 10 percent of the established standard.
(2)
PRE-APPLICATION: Optional (see Section 2.4.3).
(3)
INITIATION: All applications for an administrative modification shall be submitted to the Administrator by the following parties, unless otherwise indicated by this article:
(a)
Any owner of the property subject to the application, or
(b)
An agent, lessee, representative or contract purchaser specifically authorized by the owner to file the application.
(4)
COMPLETENESS: See Section 2.4.4.
(5)
APPLICATION REVIEW: All complete applications for an Administrative Modification shall be reviewed by the Administrator based on the requirements in this Ordinance or any approved concept, development, or Site Plans as applicable. See Section 2.4.5.
(6)
DECISION: All Administrative Modifications may either be approved or approved with conditions by the Administrator based on the criteria established in this section.
(7)
CRITERIA: Under no circumstance shall the Administrator approve an Administrative Modification that results in:
(a)
An increase in overall project intensity or density;
(b)
A change in permitted uses or mix of uses;
(c)
A change in the relationship between the buildings and the street; or
(d)
A change in any required element of any ordinance or PD standards.
(8)
WAITING PERIOD: See Section 2.4.8.
(9)
APPEALS: If the Administrator denies an application for an Administrative Modification, the applicant may, within 10 days, appeal the denial to the City Manager, whose decision is final.
(10)
SCOPE OF APPROVAL: After the Administrative Modification is approved, the applicant may apply for development plans, site plans building permits or certificates of occupancy.
(11)
RECORDKEEPING: The Administrator and applicant shall maintain copies of the approved Administrative Modification.
(Ord. No. O-2023-003, § 3(Exh. A), 1-3-2023; Ord. No. O-2024-037, §§ 7—21, 8-5-2024)
2.6.1 Purpose. This article establishes procedures through which the City seeks to ensure compliance with the provisions of this Ordinance and obtains corrections for violations. It also sets forth the remedies and penalties that apply to violations of this Ordinance.
2.6.2 Violations. Any of the following shall be a violation of this Code and shall be subject to the remedies and penalties provided for in this Code.
(1)
ESTABLISH ANY USE, STRUCTURE, OR SIGN WITHOUT PERMIT OR APPROVAL: To establish or place any use, structure, or sign upon land that is subject to this Ordinance without all of the approvals required by this Ordinance.
(2)
DEVELOPMENT OR SUBDIVISION WITHOUT PERMIT OR APPROVAL: To engage in any subdividing, development, construction, remodeling, or other activity of any nature upon land that is subject to this Ordinance without all of the approvals required by this Ordinance.
(3)
DEVELOPMENT, SUBDIVISION, USE, OR SIGN INCONSISTENT WITH PERMIT: To engage in any development, use, construction, remodeling, or other activity of any nature in any way inconsistent with the terms and conditions of any permit, approval, certificate, or other form of authorization provided for such activity.
(4)
DEVELOPMENT, SUBDIVISION, USE, OR SIGN INCONSISTENT WITH CONDITIONS OF APPROVAL: To violate, by act or omission, any term, condition, or qualification placed by a decision-making authority upon any permit or other form of authorization.
(5)
DEVELOPMENT, SUBDIVISION, OR SIGN INCONSISTENT WITH THIS ORDINANCE: To erect, construct, reconstruct, remodel, alter, maintain, move, or use any building, structure, or sign, or to engage in development or subdivision of any land in violation of any zoning, subdivision, sign, or other regulation within this Ordinance.
(6)
MAKING LOTS OR SETBACKS NONCONFORMING: To reduce or diminish any lot area so that the lot size, setbacks, or open spaces shall be smaller than required, unless in accordance with any exceptions provided under this Ordinance.
(7)
INCREASING INTENSITY OR DENSITY OF USE: To increase the intensity or density of use of any land or structure, except in accordance with the requirements and standards of this Ordinance.
(8)
REMOVING OR DEFACING REQUIRED NOTICE: To remove, deface, obscure, or otherwise interfere with any notice required by this Ordinance.
(9)
FAILURE TO REMOVE SIGNS: To fail to remove any sign installed, created, erected, or maintained in violation of this Ordinance or for which the sign permit has lapsed.
2.6.3 Responsible Persons. Any person who violates this Ordinance shall be subject to the remedies and penalties set forth in this article.
2.6.4 Responsibility for Enforcement. The Administrator shall have primary responsibility for enforcing all provisions of this Ordinance. Other officers of the City, as designated by the City Manager, may share responsibility for enforcing provisions of this Ordinance.
2.6.5 Enforcement Procedures.
(1)
REMEDIES AND ENFORCEMENT POWERS: The City shall have the remedies and enforcement powers in this section.
(2)
WITHHOLD PERMIT:
(a)
The City may deny or withhold all permits, certificates, or other forms of authorization on any land or structure or use or improvements upon a determination that there is an uncorrected violation of a provision of this Ordinance or of a condition or qualification of a permit, certificate, approval, or other authorization previously granted by the City. This enforcement provision shall apply regardless of whether the current or previous owner or lessee or applicant is responsible for the violation in question.
(b)
The City may deny or withhold all permits, certificates, or other forms of authorization on any land, structure, use, or improvements owned or being developed by a person who owns, developed, or otherwise caused an uncorrected violation of a provision of this Ordinance or of a condition or qualification of a permit, certificate, approval, or other authorization previously granted by the City. This provision shall apply regardless of whether the property for which the permit or other approval is sought is the property with the violation.
(c)
No permit may be issued for a principal use until a plat accurately describing the property has been recorded.
(3)
PERMITS APPROVED WITH CONDITIONS: Instead of withholding or denying a permit or other authorization, the City may grant such authorization subject to the condition that the violation be corrected.
(4)
REVOCATION OF PERMITS OR AUTHORIZATION:
(a)
Any permit or other form of authorization required under this Ordinance maybe revoked, after notice to the applicant, when the Administrator determines that:
(i)
There is a departure from the approved plans, specifications, limitations, or conditions as required under the approved permit or authorization;
(ii)
The permit or authorization was procured by false representation;
(iii)
The permit or authorization was issued in error; or
(iv)
There is a violation of any provision of this Ordinance or condition of approval.
(b)
Written notice of revocation shall be sent to the property owner, agent, applicant, or other person to whom the permit or authorization was issued. No work or construction shall proceed after revocation notice has been sent.
(5)
STOP WORK ORDER:
(a)
With or without revoking permits, the City may stop work on any building or structure on any land on which there is an uncorrected violation of a provision of this Ordinance or Adopted Code or of a permit or other form of authorization issued, in accordance with the City's power to stop work under its building codes.
(b)
The stop work order shall be in writing and directed to the person doing the work and shall specify the provisions of this Ordinance or permit or authorization that is in violation. After any such order has been sent, no work shall proceed on any building, structure, or land covered by such order, except to correct such violation or comply with the order.
(c)
Once the violations of the Ordinance, permit, authorization, or conditions have been remedied or met, the Administrator shall rescind the stop work order.
(i)
INJUNCTIVE RELIEF: The City may seek an injunction or other equitable relief in an appropriate court in Rockwall County, Texas to stop any violation of this Ordinance or of a permit, approval, or other form of authorization granted under this Ordinance.
(ii)
WITHHOLD PUBLIC SERVICES: The City may withhold any public services until all violations have been remedied and all the requirements of this Ordinance have been met.
(iii)
OTHER REMEDIES: The City shall have such other remedies as are and as may be from time-to-time provided by law for the violation of zoning, subdivision, sign, or related Ordinance provisions.
(iv)
OTHER POWERS: In addition to the enforcement powers specified in this article, the City may exercise any and all enforcement powers granted by law.
(v)
CONTINUATION: Nothing in this Ordinance shall prohibit the continuation of previous enforcement actions undertaken by the City pursuant to previous and valid ordinances and laws.
2.6.6 Cumulative Remedies. The remedies and enforcement powers established in this article shall be cumulative and the City may exercise them in any order or combination at any time.
2.6.7 Penalties for Violations. Any person or corporation who violates any of the provisions of this Ordinance or fails to comply with any of the requirements thereof, or who builds or alters any building, structure, sign, or use or who develops, constructs, remodels, or any other activity of any nature upon land in violation of any permit or authorization shall be guilty of a misdemeanor punishable under this section.
The owner or owners, or tenant, or property manager or person in control of any building or premises or part thereof, where anything in violation of this Ordinance is placed or exists, and any architect, builder, contractor, agent, person, or corporation employed by the owner or tenant who may have assisted in the commission of any such violation shall be guilty of a separate offense punishable under this section.
Any person or corporation violating any of the provisions of this Ordinance shall, upon conviction, be fined any sum not exceeding two thousand dollars ($2,000.00) and each and every day that the provisions of this Ordinance are violated shall constitute a separate and distinct offense.
(Ord. No. O-2023-003, § 3(Exh. A), 1-3-2023)
(a)
Expiration of individual permits. If, after approval of any individual permit, no progress has been made towards completion of the project within two years of the approval of the permit, the permit shall expire and become null and void except to the extent otherwise expressly provided for in these subdivision regulations.
(b)
Dormant project. A project shall become dormant and expire and all permits previously issued in connection with the project shall be null and void if, on the fifth anniversary of the date the first permit application was filed, no progress has been made towards completion of the project. The phrase "progress towards completion of the project" or similar phrase as used in this section includes the activities constituting such progress as set forth in V.T.C.A., Local Government Code § 245.005.
(c)
Effect of expiration or dormant project. Following the expiration of a permit or a project, any new application shall be a wholly new and separate permit or project as compared with the dormant project that expired, and shall be subject to the regulations, rules, ordinances, and other laws in effect at the time of filing of the new application and shall further be subject to the assessment of new fees to the fullest extent permitted by law.
(d)
Projects, permits and other activities that never vest rights. Notwithstanding any other provision of these subdivision regulations or other city rules, regulations or ordinances, the following are exempt from and not affected by any claim to vested rights:
(1)
A permit that is at least two years old, is issued for the construction of a building or structure intended for human occupancy or habitation, and is issued under laws, ordinances, procedures, rules, or regulations adopting only:
(A)
Uniform building, fire, electrical, plumbing, or mechanical codes adopted by a recognized national code organization; or
(B)
Local amendments to those codes enacted solely to address imminent threats of destruction of property or injury to persons;
(2)
The city's zoning regulations that do not affect landscaping or tree preservation, open space or park dedication, property classification, lot size, lot dimensions, lot coverage, or building size or that do not change development permitted by a restrictive covenant required by the city;
(3)
Regulations for sexually oriented businesses;
(4)
Fees imposed in conjunction with development permits, including, but not limited to, impact fees;
(5)
Regulations for annexation that do not affect landscaping or tree preservation or open space or park dedication;
(6)
Regulations for utility connections;
(7)
Regulations to prevent imminent destruction of property or injury to persons from flooding that are effective only within a floodplain established by a federal flood control program and enacted to prevent the flooding of buildings intended for public occupancy;
(8)
Construction standards for public works located on public lands or easements; or
(9)
Regulations to prevent the imminent destruction of property or injury to persons if the regulations do not:
(A)
Affect landscaping or tree preservation, open space or park dedication, lot size, lot dimensions, lot coverage, building size, residential or commercial density, or the timing of a project; or
(B)
Change development permitted by a restrictive covenant required by a municipality.
(Ord. No. O-2023-044, § 2.03, 10-9-2023
- PROCEDURES AND ADMINISTRATION
2.1.1 Purpose. This chapter describes the procedures for review of applications for all development activity (zoning, subdivision, signs, grading, etc.) in the City of Fate. This chapter is intended to ensure consistency and efficiency in the administration of this Ordinance.
2.1.2 Summary of Article's Organization.
(a)
Section 2.2, Review Authorities, describes the duties and membership of the boards, commissions, and other bodies that have review and decision-making authority under this Ordinance.
(b)
Section 2.3, Summary of Review Procedures, includes a summary table listing the zoning and subdivision approval procedures in this Ordinance.
(c)
Section 2.4, Common Review Procedures, describes standard procedures that are applicable to most types of applications.
(d)
Section 2.5, Specific Review Procedures, describes additional procedures unique to specific Policy Related Application types including annexations, amendments to the zoning map or this Ordinance, approval of Planned Developments (PDs), and zoning of annexed territory.
(e)
Section 2.6, Enforcement and Penalties, describes procedures through which the City will ensure compliance with the provisions of this Ordinance and sets forth the remedies and penalties that apply to violations.
(Ord. No. O-2023-003, § 3(Exh. A), 1-3-2023)
2.2.1 City Council of the City of Fate.
(1)
POWERS AND DUTIES: In addition to any authority granted to the City Council by State law, City Charter, or other City ordinances, the City Council of the City of Fate may:
(a)
Adopt, make modifications to, and implement the comprehensive plan and supporting studies;
(b)
Amend, supplement, or change the regulations established in this Ordinance;
(c)
Amend, supplement, or change the zoning district boundaries;
(d)
Establish fees for processing development applications, zoning verification letters, zoning maps, or other applications required by this Ordinance;
(e)
Grant, deny, or impose conditions for, a Specific Use Permit consistent with the purposes stated in Article II;
(f)
Take final action on certain plats as set forth in Article II of this Code; and
(g)
Appoint and remove members of the Planning and Zoning Commission, Zoning Board of Adjustment, Parks and Recreation Board, and any other Board or Commission of the City.
2.2.2 Planning and Zoning Commission.
(1)
POWERS AND DUTIES: The Planning and Zoning Commission shall have all powers, discretion, and duties established by the V.T.C.A., Local Government Code chs. 211 and 212. The Planning and Zoning Commission shall have the powers and duties set forth in Section 2.3, Summary of Review Procedures, to be carried out in accordance with the terms of this Ordinance. In addition, the Planning and Zoning Commission shall have the following responsibilities, also to be carried out in accordance with the terms of this Ordinance:
(a)
Provide analysis and recommendations to the City Council regarding the Comprehensive Plan and other plans related to land use, thoroughfares, infrastructure, open space and recreation and related long-range growth policy per City Council's direction; and amendments to this Ordinance and to the zoning map.
(b)
Provide guidance to the City Council in accomplishing coordinated, adjusted, and harmonious development of the City of Fate and its environs that will, in accordance with the present and future needs, best promote health, safety, order, convenience, and general welfare, as well as efficiency and economy in the process of development.
(c)
At the request of City Council, the ability to conduct studies, analysis, and public hearings regarding amendments to relevant sections of this Ordinance; the zoning map; the zoning districts; the City of Fate's Comprehensive Plan; any other applicable plans; or portion thereof for the purpose of recommending revision or adoption by the City Council as required or permitted by TXLGC.
(d)
In carrying out their duties the Planning and Zoning Commission considerations may include, but are not limited to surveys of present conditions; projections of future growth of the City of Fate; Site Plans of individual projects; the relationship of developments to the surrounding environment and the community; adequate provision for vehicular and pedestrian circulation; the promotion of safety from fire, floodwaters and other dangers; adequate provision for light, air and solar access; the promotion of healthful distribution of population; the promotion of good and financially solvent civic design and arrangement; wise and efficient expenditure of public funds; the promotion of energy conservation; the protection of environmentally sensitive areas; the adequate provision of public utilities, open space and other public requirements; provisions of this Ordinance; and input from the staff, the applicant, and the general public.
(2)
ORGANIZATION AND MEMBERSHIP:
(a)
The Planning and Zoning Commission shall consist of seven members appointed by the City Council.
(b)
The term of office of the members of the Planning and Zoning Commission shall be for staggered two-year terms. All terms of the members shall commence from the time of appointment by the City Council except in cases of a mid-term appointment to fill a vacancy. The standard appointment date for new terms shall be July 1 st of each calendar year.
(c)
Vacancies due to other reasons than from the expiration of a Commissioner's term shall be filled for the remainder of the unexpired term by the appointment of the City Council. The appointment procedure for vacancies is the same as for an original appointment.
(d)
The Planning and Zoning Commission shall elect from its membership a chair, a vice-chair and such other officers as it may deem necessary or required by the City's home-rule Charter during the first commission meeting after City Council appointment.
(e)
Members shall serve at the will and pleasure of the City Council. Any member of the Planning and Zoning Commission may be removed by majority vote of the City Council. The position of a Planning and Zoning Commission member shall become vacant upon death, resignation, forfeiture of, or removal from the Planning and Zoning Commission by the City Council or in any manner provided by law.
(f)
Any member of the Planning and Zoning Commission shall forfeit his or her position and the position shall be considered vacant if that person:
1.
Ceases to possess the required qualifications for board membership; or
2.
Is absent for more than 25% of the regular Planning and Zoning Commission meetings in the preceding twelve (12) months unless excused by the City Manager; or
3.
Fails to attend three consecutive meetings unless excused by the City Manager.
(g)
The appointments of existing members and alternates to the Planning and Zoning Commission are hereby ratified, and such terms shall continue until a successor lawfully takes office, until the expiration of the terms ratified by this subsection, or until the member resigns or is removed.
(3)
MEETINGS, HEARINGS, AND PROCEDURES:
(a)
All meetings and hearings of the Planning and Zoning Commission are subject to State laws governing open meetings.
(b)
Any action calling for a formal vote shall take place only at a public meeting.
(c)
Executive sessions shall not be open to the public and shall be conducted in accordance with the procedures consistent with the statutes of the State of Texas.
(d)
The Planning and Zoning Commission may adopt its own rules of procedure consistent with Texas law and City ordinances. All meetings and hearings of the Planning and Zoning Commission shall be conducted in accordance with the procedures set forth in these regulations and rules of procedure.
(e)
The Planning and Zoning Commission shall keep a written record of all of its proceedings. The City Secretary or a representative designated by the Commission shall serve ex officio as secretary of the Commission but shall have no vote.
(f)
The Planning and Zoning Commission shall hold regular meetings and shall designate the time and place of the meetings. The Planning and Zoning Commission may hold special meetings as provided in its rules of procedure.
2.2.3 Zoning Board of Adjustment.
(1)
POWERS AND DUTIES: The Zoning Board of Adjustment (ZBA) has the powers assigned in V.T.C.A., Local Government Code § 211.009 and in Section 2.5.8, Zoning Variances and Appeals, Section 2.5.11 Special Exceptions; and Section 11.2.4, Loss of Legal Nonconformity Status of this Ordinance.
(2)
ORGANIZATION AND MEMBERSHIP:
(a)
The Zoning Board of Adjustment consists of five members and two alternate members appointed by the City Council. The alternate members shall act in the absence of any regular member at the request of the Chair.
(b)
The term of office of the members of the Zoning Board of Adjustment shall be renewable terms of two consecutive years. All terms of the members and alternates shall commence from the time of appointment by the City Council. The standard appointment date for new terms shall be July 1 st of each calendar year.
(c)
Vacancies due to other reasons than from the expiration of a Board member's term shall be filled for the remainder of the unexpired term by the appointment of the City Council. The appointment procedure for vacancies is the same as for an original appointment.
(d)
The Zoning Board of Adjustment shall elect from its membership a chair, a vice-chair and such officers as it may deem necessary during the first Board meeting after City Council appointment.
(e)
Board members shall serve at the will and pleasure of the City Council. Any member of the Zoning Board of Adjustment may be removed by majority vote of the City Council, after public hearing for absence, inefficiency, neglect of duty, or malfeasance in office. The Zoning Board of Adjustment may request that the City Council remove members who fail to attend three consecutive meetings without excuse from the Chair of the Board. Excuse requests shall be submitted in writing to the Chair or his designee no later than seven days prior to a meeting, to allow time to notify alternate members. The requests shall be forwarded to the Board for review and any recommendations to the City Council regarding the Board's Commission's membership shall be by majority vote of the Board. If the City Council removes a member of the Board, it shall file with the minutes of the hearing a written statement of the reasons for such removal.
(f)
The appointments of existing members and alternates to the Board of Adjustment are hereby ratified, and such terms shall continue until a successor lawfully takes office, until the expiration of the terms ratified by this subsection, or until the member resigns or is removed.
(3)
MEETINGS, HEARINGS AND PROCEDURES:
(a)
All meetings, hearings, and procedures of the ZBA are subject to V.T.C.A., Local Government Code ch. 211, the Board's rules of procedure, and this section.
(b)
Any case before the Zoning Board of Adjustment must be heard by at least 75 percent of its members.
(c)
The ZBA shall adopt rules governing its proceedings, consistent with this section and the TXLGC.
(d)
All meetings and hearings of the Board of Adjustment shall be open to the public.
(e)
The Board shall keep minutes of its proceedings that indicate the vote of each member on each question or the fact that a member is absent or fails to vote. The Board shall keep records of its examinations and other official actions. The minutes shall be filed immediately in the board's office and are public records.
2.2.4 Administrator.
(1)
POWERS AND DUTIES:
(a)
The Administrator shall maintain and have the duty of care, custody, and control of the records of the Planning and Zoning Commission and the Zoning Board of Adjustment.
(b)
The Administrator shall attend meetings and make recommendations on all matters pertaining to planning, zoning, and land development.
(c)
The Administrator may approve minor modifications to development standards and to minor changes to approved plans or PD Development Plans where indicated in Section 2.5, Specific Review Procedures.
(d)
The Administrator shall determine whether an application substantially complies with this Ordinance or conditions of approval, where authorized by Section 2.4, Common Review Procedures and Section 2.5, Specific Review Procedures.
(e)
The Administrator shall interpret this Ordinance and the Official Zoning Map, unless the authority to interpret a particular provision of this Ordinance is assigned to another agency. All interpretations by the Administrator are subject to appeal to the Zoning Board of Adjustment.
(f)
The Administrator may approve certain categories of subdivision plats where provided in Section 2.3, Summary of Review Procedures.
(g)
The Administrator may be the Director of Planning and Development Services or a designee of the City Manager.
(Ord. No. O-2019-021, § 2, 7-15-2019; Ord. No. O-2023-003, § 3(Exh. A), 1-3-2023; Ord. No. O-2024-037, § 2, 8-5-2024; Ord. No. O-2025-049, § 2, 12-1-2025)
The following table (2.3-1) summarizes the major procedures for review of applications for land use and development activity. Not all procedures addressed in this chapter are summarized in this table; see the subsequent sections of this chapter for additional details on each procedure.
1 Applicant may appeal the decision of the Administrator to the City Manager, whose decision shall be final.
(Ord. No. O-2023-003, § 3(Exh. A), 1-3-2023; Ord. No. O-2024-037, §§ 3(Exh. A), 7, 8-5-2024)
2.4.1 Applicability. This section describes the procedural elements common to all applications. Additional procedures that apply to specific applications are provided in Section 2.5, Specific Review Procedures. Generally, the procedures for all applications have the common elements described in Table 2.4-1 below:
Table 2.4-1 Common Procedural Elements
2.4.2 Compliance with State and Federal Law. All procedures and requirements for approvals under this UDO shall comply with the Texas Local Government Code and other applicable state or federal laws, rules, or regulations. If these requirements conflict with the Texas Local Government Code, the Texas Local Government Code requirements control.
2.4.3 Pre-Application Meeting.
PURPOSE: The pre-application meeting provides an opportunity for an informal evaluation of an applicant's proposal and for the applicant to become familiar with the City of Fate's submittal requirements, development standards, and approval criteria. The Administrator or designee may provide recommendations and/or inform the applicant of any potential issues that might be presented to the applicable decision-making body. This provides an opportunity to address any major issues before the applicant and the city spend substantial time and expense on the application.
(1)
APPLICABILITY: A pre-application meeting is required prior to certain types of applications, as listed in Table 2.3-1 and Section 2.5, Specific Review Procedures. Applications for these types of approvals are not accepted until a pre-application meeting is completed.
(2)
INITIATION: The applicant shall submit a written request for a pre-application meeting on a form prescribed by the Administrator.
(3)
MEETING PROCESS: City staff shall coordinate with the applicant and facilitate the meeting, including scheduling the time and location of the meeting. At the meeting, city staff may:
(a)
Determine the required application(s) and the timing of multiple application submittals (i.e., whether they may be processed concurrently or must be processed sequentially);
(b)
Provide the applicant with application materials and inform the applicant of submittal requirements and procedures;
(c)
Provide the applicant with an estimated time frame for the review process;
(d)
Based on a conceptual plan of the proposal (if required), generally discuss compliance with the Ordinance's zoning, use, density, and design and development standards, and attempt to identify any potentially significant issues regarding compliance;
(e)
Refer the applicant to other departments or agencies to discuss any potential significant issues prior to application submittal; and
(f)
Consider or answer questions by the applicant relating to the application process, the standards established in this Ordinance, required documents, fees, and any other inquiries relating to the application.
(4)
EVALUATION/RECOMMENDATIONS NOT BINDING: The informal evaluation and recommendations provided by the staff during a pre-application meeting are not and shall not be considered binding upon the applicant or the City.
2.4.4 Application Submittal and Completeness Determination.
(1)
APPLICABILITY: This section applies to any application that is subject to this Ordinance.
(2)
APPLICATION MATERIALS: The applicant shall submit to the Administrator all of the information required in the application packet, along with any information identified in any pre-application meeting and all required information stated elsewhere in this Ordinance for the type of application.
(a)
No application is complete unless all of the information required by Section 2.5, Specific Review Procedures, and any application materials required by the Administrator are included, and all required application fees are paid. An application is not considered filed until it is complete.
(b)
The applicant shall file an application in advance of any required public hearing or public meeting where the application is considered. The Administrator may establish a schedule for filing and reviewing any application that requires action by the City Council, Planning and Zoning Commission, Zoning Board of Adjustment, or Administrator. The schedule shall provide adequate time for review, notice and/or publication consistent with the applicable Statutes and this Ordinance. Completed applications shall be filed according to any published schedule.
(3)
COMPLETENESS DETERMINATION:
(a)
The Administrator shall make a determination of application completeness within ten (10) business days of application filing. If the application is determined to be complete, the application shall then be processed according to the procedures set forth in this Ordinance.
(b)
An application will be considered complete if it is submitted in the required form, includes all mandatory information and supporting materials specified in the application packet, this Ordinance, and is accompanied by the applicable fee. The Administrator may allow the applicant to submit any required information later in the review process to complete final action on the application.
(c)
If the application is determined to be incomplete, the Administrator shall provide notice to the applicant that includes an explanation of the application deficiencies. No further processing of an incomplete application shall occur until the deficiencies are corrected in a new application.
(d)
If any false or misleading information is submitted or supplied by an applicant on an application, that application will be deemed void and a new application must be submitted together with payment of applicable development review fees.
(e)
Whenever this Ordinance establishes a time period for processing an application, the time period does not begin until the Administrator reviews the application for completeness and determines it to be complete, and if necessary, the applicant corrects all deficiencies in the application.
2.4.5 Application Review.
(1)
Following a determination that an application is complete, the Administrator shall circulate the application to staff and appropriate City departments and other entities for review.
(2)
In addition to the reviews summarized in Table 2.3-1, the Administrator may also refer applications to other boards, commissions, government agencies, and non-governmental agencies not referenced in this Article.
(3)
The Administrator may request a meeting with the applicant to discuss the application and any written comments. Based on the written comments, the applicant shall have an opportunity to revise the application prior to further processing. Additional submittals and reviews may be subject to additional fees as determined by the Administrator.
(4)
If a public hearing is required for an application, the Administrator shall prepare a staff report once written comments have been adequately addressed according to the Administrator. The staff report shall be made available to the applicant and to the public prior to the scheduled public hearing on the application. The staff report shall indicate whether, in the opinion of the Administrator, the application complies with all applicable standards of this Ordinance.
2.4.6 Public Notice.
(1)
TYPES OF NOTICES REQUIRED: All public hearings before the City Council, Planning and Zoning Commission, or Board of Adjustment shall be preceded by the following notices and as required by Table 2.4-2:
(a)
Written Notice: The Administration shall send written notice by prepaid first-class mail postage, not less than 10 days prior to the hearing, to the applicant and to all property owners within 200 feet (measured from property boundaries) of the subject property in the most recently approved tax roll of the city.
(b)
Published Notice: When published notice is required, the Administrator shall prepare the content of the notice and publish the notice in an official newspaper or a newspaper of general circulation in the City, not less than 15 days prior to the hearing. The content and form of the published notice shall be consistent with V.T.C.A., Local Government Code ch. 211.
(2)
CONTENT OF THE NOTICE: Notices, whether by publication or mail (written notice), shall, at minimum contain:
(a)
The time, date, and place of the hearing;
(b)
The address or description of the property involved (if any);
(c)
The purpose of the hearing, including the nature and scope of the proposed action;
(d)
The name of the board or commission to hold the hearing;
(e)
Where additional information on the matter may be obtained.
2.4.7 Public Hearing and Approval Procedures. This section identifies public hearing and approval procedures for applications that are subject to this Ordinance. Additional procedures and criteria for specific types of applications are located in Section 2.5, Specific Review Procedures. All approval procedures shall comply with the Texas Local Government Code and this Ordinance. If these requirements conflict with the Local Government Code, the Local Government Code controls.
(1)
PUBLIC HEARINGS:
(a)
Testimony: Any person may appear at a public hearing and give testimony or submit written materials, either individually or as a representative of an organization.
(b)
Staff Report: The Administrator shall submit a written report to the recommending or decision-making authority. The Administrator's report shall include the reports and recommendations of other City departments, as applicable.
(c)
Postponement: An applicant may request, but is not entitled to receive, a postponement of the scheduled public hearing. If any publication or notice is provided by the City, the applicant is responsible for any costs or fees associated with the postponement.
(d)
Continuance: The decision-making body may continue a hearing to a specified date, time, and place. Such a date shall be made part of the motion and publicly announced at the public hearing. The Administrator shall ensure that notice of the continuance is posted at least 72 hours before the continued public hearing date in the same manner as originally posted. Publication or property owner notification of the continued date is not required, unless required by state law or recommended by the decision-making body or the Administrator.
(e)
Tabling a Decision: A decision-making body may close a public hearing and table the decision. The decision to table shall appear on each subsequent agenda unless the decision is deferred to a specific date.
(f)
Decision: After consideration of the application, the staff report, and the evidence from the public hearing (as applicable), the decision-making body shall approve, approve with conditions, or deny the application based on the applicable approval criteria. Written notification of the decision may be provided by the City Manager or his designee to the applicant within 14 business days following the decision.
(2)
APPROVAL CRITERIA:
(a)
All applications shall comply with all applicable standards in this Ordinance and other adopted City ordinances and conform to design requirements and construction standards as set forth in the most current version of the City's Design Criteria and Construction Standards.
(b)
The proposed provision and configuration of public improvements shall be adequate to serve the development and conform to the City's adopted master plans.
(c)
All applications shall comply with any applicable federal or State relevant jurisdictions' regulations. This includes, but is not limited to, Department of Transportation (DOT), wetlands, water quality, erosion control, and wastewater regulations.
(d)
All applications shall comply with any adopted or approved interlocal agreements with Rockwall County or Collin County, any other affected public entities, and any applicable Municipal Utility District (MUD) agreements.
(e)
The decision-making body may impose conditions reasonably calculated to achieve or maintain compliance with all applicable criteria.
(f)
The decision-making body may incorporate or require, as part of a condition of approval, a written agreement between the applicant and the City that enforces the conditions.
(g)
The application shall also be generally consistent with the Comprehensive Plan and any adopted policy document.
(3)
FISCAL IMPACT ANALYSIS ("FIA"):
(a)
Purpose: this subsection is designed to ensure that new development in the City is fiscally resilient and does not impose undue cost or maintenance obligations due to inefficient development patterns. The zoning districts, and in particular the MUC, MUT, NT and OTC zones, generally reflect patterns of development that are fiscally sustainable. This section ensures that, where development is proposed that does not align with these principles, the City is able to make an informed decision about modifications or conditions that mitigate the impacts of those costs.
(b)
Applicability: A fiscal impact analysis ("FIA") is required for any:
(i)
Request for a zoning map change;
(ii)
Request for a specific use permit in any zone;
(iii)
Preliminary plat;
(iv)
Planned development;
(v)
Concept Plan;
(vi)
Any application that does not comply with a district dimensional standard, street connectivity, or that provides parking spaces that are at least 20% in excess of the minimum requirements; or
(vii)
Application where a specific provision of this Chapter requires a FIA.
(c)
Contents of FIA:
(i)
A fiscal impact analysis shall compare the projected tax revenue generated by the proposed development to the cost of providing and maintaining public services and infrastructure for the proposed development.
(ii)
The FIA shall document the costs and benefits from the proposed development on an annual basis over a 40-year period beginning at the completion of construction. Where a project contains multiple phases, this may be considered in the FIA.
(iii)
The analysis shall specifically identify the square footage and acreage of proposed uses, projected property values, and the projected number and value of each residential type.
(d)
Methodology: The Administrator shall publish a methodology for preparing an FIA, projecting development costs and revenues based on development patterns, and any other provisions needed to assess the fiscal impact of development.
2.4.8 Withdrawal and Reapplication.
(1)
GENERALLY:
(a)
An applicant may withdraw an application, without prejudice, at any time, before it is placed on the agenda of a public hearing or meeting.
(b)
The applicant shall submit a written withdrawal request to the Administrator.
(c)
After it is withdrawn, the City shall not take further action on the application.
(d)
To re-initiate review, the applicant shall submit a new application and fee.
(2)
REAPPLICATION:
(a)
When an application submitted pursuant to this Ordinance is denied, no new application for the same or substantially the same request, as determined by the Administrator, shall be submitted or accepted within one year of the date of the denial unless:
(i)
The Administrator determines that the resubmitted application corrects any deficiencies identified in the original application, and
(ii)
Resubmittal of the application complies with applicable Texas law.
(b)
The City Council, in making a motion to deny an application, may upon its own initiative deny the application "without prejudice," thereby exempting the application from the one-year reapplication waiting period.
(c)
Resubmittals are subject to all processing fees, submittal requirements, and review standards in effect at the time the resubmittal is accepted by the Administrator.
2.4.9 Modifications. Unless otherwise provided in this Ordinance for a particular type of application, any modifications of approved plans, permits, or conditions of approval shall require a new application that is submitted and reviewed in accordance with the full procedure and fee requirements applicable to the particular type of the original application.
2.4.10 Expirations.
(1)
Any approved concept plan, development plan, or site plan shall be deemed expired if, after two years from the date of approval of the plan construction is not substantially underway.
(2)
A preliminary plat shall be deemed expired if, after two years from the date of the plat approval, a final plat has not been filed.
(a)
In a phased development, filing of a final plat for a single phase shall reset the two-year expiration deadline. Failure to file a final plat within two years from the filing of the previous final plat shall deem the preliminary plat expired.
(b)
Filing a final plat is defined as submitting a complete final plat application for City review and approval.
(3)
A final plat, replat, minor plat, or amending plat shall be deemed expired if it is not recorded within one year from the date of the plat approval.
(4)
Should any project type listed above expire the Administrator the applicant shall resubmit the application, subject to any published submittal schedules, and the application shall be reviewed in accordance with the procedures and requirements of this ordinance in effect at the time of the resubmittal.
(5)
Where applicable, the Administrator may extend the lapse of approval time frames established by this Ordinance, due to inactivity on the project, up to twice in one-year increments if:
(a)
An extension request is filed before the applicable lapse-of-approval deadline;
(b)
The extension request is in writing and includes reasonable justification evidencing extraordinary circumstances; and
(c)
No requirements or standards of this Ordinance are significantly altered as to affect the original approval.
(6)
Any extension beyond the two increments of one-year each may only be granted by the decision-making body that granted the original approval.
(Ord. No. O-2023-003, § 3(Exh. A), 1-3-2023; Ord. No. O-2024-037, §§ 4—6, 8-5-2024)
2.5.1 Future Land Use Plan Amendment Procedures
(1)
APPLICABILITY. This section applies to all amendments to the Future Land Use Plan ("FLUP amendments"). FLUP amendments require a public review process that includes public hearings at the Planning and Zoning Commission and City Council. The City Council shall be the final authority for approval of these applications after a recommendation from the Planning and Zoning Commission. See Figure 2.5.1-1 for a summary of procedures.
(2)
PRE-APPLICATION. Required (see Section 2.4.3).
(3)
INITIATION. Any of the following parties may initiate a FLUP amendment (see Section 2.4.4):
(a)
The City Council on its own motion, or on petition of an interested property owner, or
(b)
The Administrator.
(4)
COMPLETENESS DETERMINATION. See Section 2.4.4.
(5)
APPLICATION REVIEW. See Section 2.4.5.
(6)
NOTICE. See Section 2.4.6 (also see Table 2.4-2).
(7)
DECISION. Approval Procedure:
(a)
Planning and Zoning Commission Recommendation: The Planning and Zoning Commission shall hold a public hearing on any FLUP amendment application.
(i)
The Commission shall forward a report with a recommendation for approval, approval with conditions, denial, or no recommendation of the application to the City Council.
(ii)
If the Commission is unable to reach a decision the report shall summarize the Commission's deliberations.
(b)
Action by City Council: The City Council has final authority to approve, approve with conditions, or deny any proposed FLUP amendment.
(8)
CRITERIA. Table 2.5-1 establishes review and approval criteria for FLUP amendments.
(9)
WAITING PERIOD. See Section 2.4.8.
(10)
APPEAL. Not applicable.
(11)
SCOPE OF APPROVAL. A FLUP amendment does not authorize development. After a FLUP amendment is approved, the applicant or property owners may request a zoning change, plat, or other applicable permits.
(12)
RECORDKEEPING. An approved FLUP amendment becomes part of the official Future Land Use Plan.
2.5.2 Zoning Change and UDO Text Amendment Procedure
(1)
APPLICABILITY. This section applies to all zoning-related amendments ("zoning amendments"). Zoning amendments require a public review process that includes public hearings at the Planning and Zoning Commission and City Council. The City Council shall be the final authority for approval of these applications after a recommendation from the Planning and Zoning Commission. See Figure 2.5.2-1 for a summary of procedures.
(2)
PRE-APPLICATION. Optional (see Section 2.4.3).
(3)
INITIATION. Any of the following parties may initiate a zoning amendment (see Section 2.4.4):
(a)
The City Council on its own motion, or on petition of an interested property owner; or
(b)
The Administrator;
(c)
A Concept Plan is required with any zoning change request to either the MU Mixed Use, MUT Mixed Use Transition, or PD Planned Development Districts.
(4)
COMPLETENESS DETERMINATION. See Section 2.4.4.
(5)
APPLICATION REVIEW. See Section 2.4.5.
(6)
NOTICE. See Section 2.4.6 (see Table 2.4-2).
(7)
DECISION. Approval Procedure:
(a)
Planning and Zoning Commission Recommendation: The Planning and Zoning Commission shall hold a public hearing on any zoning change or zoning-related application.
(i)
The Commission shall forward a report with a recommendation for approval, approval with conditions, denial, or no recommendation of the application to the City Council.
(ii)
If the Commission is unable to reach a decision the report shall summarize the Commission's deliberations.
(b)
Action by City Council: The City Council has final authority to approve, approve with conditions, or deny any proposed zoning amendment.
(8)
CRITERIA. Table 2.5-1 establishes review and approval criteria for zoning amendments.
(9)
WAITING PERIOD. See Section 2.4.8.
(10)
APPEAL. Not applicable.
(11)
SCOPE OF APPROVAL. A zoning amendment does not authorize development. After a zoning amendment is approved, the applicant or property owners may request site plans, development plans, specific use permits, building permits, or certificates of occupancy required for the proposed use or development.
(12)
RECORDKEEPING. A zoning amendment that involves the UDO text becomes part of the Municipal Code. A zoning map change becomes part of the official Zoning Map.
2.5.3 Concept Plan Procedures.
PURPOSE: The Concept Plan allows the Planning and Zoning Commission to preview various development-related aspects of a project, including proposed major street patterns; land use and development patterns; environmental issues and constraints; development character and design standards; conformance to the Comprehensive Plan and other adopted plans, the UDO, and other applicable plans and guidelines; and the property's relationship to adjoining areas. Review of a Concept Plan also assists the City in evaluating the possible impacts of the proposed development in terms of provision of essential public facilities and services, respecting, and preserving important natural features and the environment, provision of open space and recreational opportunities, and protecting the general health, safety and welfare of the community.
(1)
APPLICABILITY.
(a)
Generally. Submission and approval of a Concept Plan is the first step in the approval process for all development within the MU Mixed Use, MUT Mixed Use Transition, and PD Planned Development Districts. See Figure 2.5.3-1 for a summary of procedures.
(b)
Minimum Acreage Required.
(i)
All applications for new Concept Plans shall include the subject property, plus all properties in their current or planned condition within a 500-foot radius from the subject property's boundary. The area displayed in the Concept Plan shall show the proposed development and any nearby properties and development to comprise the whole, though any approvals will apply solely to the subject property under review and shall not apply to any other properties illustrated in the Concept Plan.
(ii)
Any amendments to Concept Plans beyond administrative modifications shall be brought back through the public process for the entire acreage included in the originally approved Concept Plan. See Table 2.5-2.
Minimum acreage for any additions to previously approved Concept Plans is 10 acres within the MU or MUT District. The additional acreage shall be contiguous with the originally approved Concept Plan. There is no minimum additional acreage for PD Districts.
(2)
PRE-APPLICATION. In addition to the procedures established in Section 2.4.3, at a pre-application meeting with staff, the potential applicant shall provide a preliminary conceptual plan that includes at a minimum: Proposed uses within the district (based on the zoning district standards) and their location:
(a)
Number and type of dwelling units, as applicable;
(b)
Square footage and heights of proposed nonresidential uses, as applicable;
(c)
Proposed parking capacity and configuration;
(d)
Conceptual drawings of proposed structures, internal circulation systems, street and block layout of the development, and other site information required by the City;
(e)
An assessment of the compatibility of the uses, building configuration and design of the proposed project with the surrounding area and future uses in the Comprehensive Plan. Include specific discussion on how land use transitions between existing and proposed development are addressed (transition uses, buffers, screening, etc.); and
(f)
INITIATION. Only an interested property owner may file a Concept Plan. A Concept Plan application shall include the following:
(i)
A statement indicating the ownership of all interest in the property included in the Concept Plan, with the written consent of all owners and evidence of title.
(ii)
A master plan indicating the broad concept of the proposed development, its conformance to the zoning district standards, any sub-districts, the location of different land uses and the location of major streets, blocks, or other area devoted to each use. The Concept Plan may show the area proposed to be subdivided and platted as allowed for in this Ordinance. The plan shall indicate.
(iii)
Generally, where each type of use will be located in the development and the total acreage devoted to each use. Label proposed uses on the plan appropriately.
(iv)
Major internal circulation systems including locations of roadways, locations of shared use paths, bike lanes and trails.
(v)
Areas designated for residential uses shall indicate the maximum number of dwelling units per gross acre to be permitted for each residential area proposed including sizes of building lots and types of dwelling units anticipated.
(vi)
Acreage and location of any open space, civic spaces and school sites including whether each open/civic space will be privately owned (common area for residents only) or dedicated to public use.
(vii)
A parking demand analysis for the mix of uses proposed to support the on-street and off-street parking proposed in the development.
(viii)
Illustrations depicting the general development character of the project including architectural renderings and elevations.
(ix)
Provision for public (water, sewer, stormwater) and private utilities (telecommunications, natural gas, electric) as required by other articles in this Ordinance, adopted master plans and the most current version of the City's Design Criteria and Construction Standards.
(x)
In the case of Concept Plan for a PD, if the applicant is proposing to create different development standards than the ones specified in this Ordinance, in addition to the above standards, the application shall include:
1.
Development standards and other restrictions proposed by the applicant to be applied to each sub-district or proposed use or specific area similar to standards in the zoning districts contained in this Ordinance including: building setbacks, height limits, access requirements and grade or slope restrictions, special provisions addressing floodplain and environmentally sensitive areas (wetlands, endangered habitat, etc.), parking requirements, landscape requirements, architectural design standards, street graphic regulations, impervious surface and floor area ratios.
2.
Demonstrate through written explanation and graphic material, how the character of the development as a result of the modified standards will be superior in terms of mixed use, walkability, and landscape quality to that produced by the existing standards. Graphic material shall include building elevations, renderings, and sketches to illustrate development character and quality.
3.
Graphic illustrations and written explanations of how the revised PD addresses the specific constraints and opportunities of the site and surrounding area in a superior manner to what might be accomplished without the PD standards.
4.
A regional location map showing the relationship of the site to connecting roadways, public utilities, and adjoining land uses.
5.
A site map illustrating site boundaries, acreage, any existing structures, and existing zoning.
6.
A site topographic map showing any steep slopes (slopes over 10% grade at an appropriate scale), major vegetation elements, streams, rivers, ditches, and areas subject to one-hundred-year flooding.
7.
A non-binding development schedule indicating the improvements included in each phase and the approximate dates when construction of the various stages of the development is anticipated to begin and be completed.
8.
If applicable or available at time of concept plan submittal, copies of any special private covenants, conditions and restrictions which will govern any use or occupancy within the development. The applicant may also impose additional covenants, conditions, and restrictions on any particular area during the subdivision process.
9.
A daily and peak hour trip generation and directional distribution report (traffic impact analysis) by use unless the City Manager or his designee finds that the traffic to be generated by the proposed district does not warrant the preparation and submission of a study or agrees to an alternative methodology that is acceptable to the City.
10.
The applicant may submit any other information or exhibits pertinent to the evaluation of the proposed Concept Plan.
(g)
COMPLETENESS DETERMINATION: The applicant shall submit a complete Concept Plan described in Section 2.5.3(3)(b) above, information outlined in Section 2.4.4, and a completed application form provided by the Administrator. The Administrator shall make a completeness determination within 10 days of the date of the Submittal.
(h)
APPLICATION REVIEW: See Section 2.4.5.
(i)
NOTICE: See Section 2.4.6 (see table 2.4-2).
(j)
DECISION:
(i)
Planning and Zoning Commission: The Planning and Zoning Commission shall hold a public hearing on any Concept Plan and forward its report and recommendation to the City Council. The Commission shall recommend approval, approval with conditions, or denial. If the Concept Plan is submitted with a zoning change application, the public hearing for the Concept Plan may be combined with the public hearing for the zoning change.
(ii)
City Council: The City Council will approve, approve with conditions, or deny the Concept Plan.
(k)
CRITERIA: General criteria in Section 2.4.5 and this Section establish the review and approval criteria for a Concept Plan.
(i)
The Concept Plan meets the recommendations in the Comprehensive Plan and the specific zoning district purpose.
(ii)
The Concept Plan addresses a unique situation, confers a substantial benefit to the City, or incorporates creative site design such that it achieves the purposes of this Ordinance and represents an improvement in quality over what could have been accomplished through strict application of the otherwise applicable district or development standards. Improvements in quality include but are not limited to: improvements in open space and trail provisions and access; environmental protection; tree/vegetation preservation; efficient provision of streets, roads, and other utilities and services; and/or mix of uses or innovative housing types.
(iii)
The development shall have appropriate transitions to the surrounding area, with adequate standards to mitigate any potentially negative impacts.
(iv)
Streets within the development shall provide adequate internal circulation for a variety of modes of transportation as well as connect to the city's overall system to provide a seamless, multi-modal network.
(v)
Streets shall create a pleasant walking and biking environment with on-street parking where appropriate and streetscape enhancements.
(vi)
Cul-de-sacs shall be prohibited unless features such as railroads, major roadways, topography, or stream corridors prevent a connection as determined by the Administrator.
(vii)
Stub streets are required where a street is likely to extend into adjoining undeveloped property.
(viii)
The Concept Plan shall provide common open space per the requirements of the zoning district standards and adequate in terms of location, accessibility, and usability, area, and type of the common open space, and in terms of the uses permitted in the development. The development shall ensure optimum preservation of the natural features of the terrain, including floodplain, wetlands, and established tree canopies.
(l)
WAITING PERIOD: See Section 2.4.8.
(m)
APPEAL: Not applicable.
(n)
SCOPE OF APPROVAL:
(i)
After the Concept Plan is approved, the applicant may apply for a Development Plan or Site Plan.
(ii)
The approved Concept Plan with all the associated exhibits shall be tied to the zoning application for the MU, MUT, or PD Districts. The approved PD or zoning district, the approved Concept Plan, all exhibits, and any associated development agreements together establish the uses permitted, character of the development, and any applicable modifications to the zoning regulations.
(o)
RECORDKEEPING. The Administrator and applicant shall maintain copies of the approved Concept Plan.
2.5.4 Specific Use Permit (SUP) Procedures
PURPOSE: The Specific Use Permit (SUP) provides a means to develop certain uses in a manner that is compatible with adjacent property and consistent with the character of the neighborhood or district.
(1)
APPLICABILITY: The City Council may grant, repeal, or amend Specific Use Permits (SUP's) for certain uses, but only where specified in Article IV of this Ordinance. Approval of an SUP occurs by ordinance. In addition, a Specific Use Permit may modify the lot dimension, lot coverage, setback, height, or block perimeter requirements.
(2)
PRE-APPLICATION: In addition to the procedures established in Section 2.4.3, the applicant shall provide a Preliminary Site Plan at a pre-application meeting that includes, at a minimum:
(3)
Details of the SUP request;
(a)
Location of buildings and other site improvements that include parking, landscaping, lighting, fencing, sidewalks and trails, open spaces, detention and retention areas and any other elements on the site;
(b)
Elevations and architectural drawings of the buildings and site improvements;
(c)
Justification or narrative on how the SUP application meets the review and approval criteria for SUPs;
(d)
Any other information that is relevant to the application or that may be requested by the Administrator.
(4)
INITIATION: Any of the following parties can initiate an SUP request: Only an interested property owner can initiate an SUP request. See Section 2.4.4 for application submittal requirements.
(5)
COMPLETENESS DETERMINATION: See Section 2.4.4.
(6)
APPLICATION REVIEW: see Section 2.4.5 and criteria in this Section.
(7)
NOTICE: Published and written notice required. See Section 2.4.6 and Table 2.4-2.
(8)
APPROVAL PROCEDURES:
a.
Planning and Zoning Commission Action: The Planning and Zoning Commission shall hold a public hearing and make a recommendation to the City Council. The Planning and Zoning Commission shall forward its recommendation to approve, approve with conditions, or deny the application to the City Council. If a recommendation cannot be made, the Planning and Zoning Commission shall submit a Report documenting their explanation.
b.
City Council Action:
(i)
The City Council shall hold a public hearing and approve, approve with conditions, deny, or remand the application.
(ii)
The granting of an SUP has no effect on the uses permitted as of right and does not waive the regulations of the underlying zoning district.
(iii)
The City Council shall approve an SUP by ordinance. The ordinance may approve more than one specific use. The City Council may approve or deny all or part of the uses requested in the SUP application.
(9)
CRITERIA: In addition to the general criteria in Section 2.4.7(2), the Planning and Zoning Commission and City Council shall base their decision on their findings of the extent to which the proposed use:
(a)
Meets the purpose of the zone district in which it will be located, and all of the criteria and regulations specified for the use in that zone district, including but not limited to height, setbacks and lot coverage;
(b)
Complements or is compatible with the surrounding uses, character, and community facilities;
(c)
Adequately mitigates traffic impacts;
(d)
Contributes to, enhances, and promotes the quality of life for residents of the development and adjacent properties;
(e)
Is in scale with the existing neighborhood or the neighborhood as it develops in the immediate future; and
(f)
Mitigates any adverse impacts due to access, parking, service areas, and traffic on adjoining properties and the street network in an adequate manner.
(10)
WAITING PERIOD: See Section 2.4.8.
(11)
APPEAL: Not applicable.
(12)
SCOPE OF APPROVAL:
(a)
A Specific Use Permit does not authorize development. After a Specific Use Permit is approved, the applicant or property owner may request site plans, development plans, building permits, or certificates of occupancy required for the proposed use or development.
An ordinance approving an SUP may impose development standards and safeguards over and above those contained in the corresponding zoning district regulations. The City Council may, in the interest of the public welfare and to ensure compliance with this Ordinance, establish reasonable conditions on the operation, location, arrangement, type, character, and manner of construction of any use for which an SUP is authorized. Consideration is given based on the existing and planned conditions and location with regard to the welfare and protection of adjacent property from noise, vibration, dust, dirt, smoke, fumes, gas, odor, explosion, glare, offensive view, traffic, or other undesirable or hazardous conditions.
(13)
RECORDKEEPING: The Administrator and applicant shall maintain copies of the approved Specific Use Permit.
(14)
REVOCATION: An SUP may be revoked or modified after notice to the property owner and a hearing before the City Council for any of the following reasons:
(a)
The SUP was obtained by fraud or deception;
(b)
One or more conditions of approval imposed on the SUP have not been met or have been violated; or
(c)
At the time of change of ownership or condition indicated in the original SUP approval.
2.5.5 Type I Development Plan.
PURPOSE: The purpose of the Development Plan is to ensure compliance with the development and design standards of this Ordinance, approved PDs, Concept Plans, and SUPs prior to the issuance of required permits, and to encourage quality development that reflects the goals and objectives of the comprehensive plan. Development Plans illustrate intended development at different scales and level of detail, and they may be approved by the Administrator.
(1)
APPLICABILITY: A Development Plan is required for any development subject to a Concept Plan or SUP. A Type I Development Plan process is allowed if application strictly complies with the development and design standards of this Ordinance and any approved PD, Concept Plan, or SUP. See Figure 2.5.5-1 for a summary of procedures.
(2)
PRE-APPLICATION: Required (see Section 2.4.3).
(3)
INITIATION: In addition to the submittal requirements in Section 2.4.4, the following apply:
(a)
The applicant shall submit to the Administrator all of the information required in the application packet, along with any information identified in the pre-application meeting (if applicable) and all required information stated elsewhere in this Ordinance for Development Plan review.
(b)
At minimum, the application shall include plans and supporting documents that include the following:
(i)
A location map showing the property's relative regional location;
(ii)
Details of the site location and dimensions;
(iii)
Existing adjoining land uses, building footprints (if any) and ownership;
(iv)
General layout of the development including proposed public and private street network, connectivity to the City's thoroughfare system, and general location of buildings, parking, sidewalks, trails, open/civic space, drainage facilities and other elements of the built environment;
(v)
Compliance with any approved Concept Plan for the property;
(vi)
Conceptual elevations showing intended architectural and urban character of different uses and building types;
(vii)
Concepts for public and private landscaping, buffering, and screening (if any); and
(viii)
Any other information the Administrator determines is needed to determine compliance with the standards for Development Plan approval.
(4)
COMPLETENESS DETERMINATION: In addition to Section 2.4.4, the application shall meet the requirements of this ordinance or any approved Concept Plan or SUP.
(5)
APPLICATION REVIEW: The Administrator reviews complete applications for Development Plans based on the requirements of this ordinance and/or any approved Concept Plans or SUPs as applicable.
(6)
NOTICE: Not applicable.
(7)
DECISION: The Administrator shall approve Development Plans and may attach appropriate conditions.
(8)
CRITERIA: A Development Plan shall meet the requirements of this ordinance and/or any applicable Concept Plans or SUPs.
(9)
WAITING PERIOD: See Section 2.4.8.
(10)
APPEALS: Any applications for Development Plans that do not meet this ordinance and/or any approved plans are processed as Type III Development Plans.
(11)
SCOPE OF APPROVAL: After the Development Plan is approved, the applicant may apply for a Site Plan.
(12)
RECORDKEEPING: The Administrator and applicant shall maintain copies of the approved Development Plan.
2.5.6 Type I Site Plan
PURPOSE: The purpose of the Site Plan is to ensure compliance with the development and design standards of this Ordinance, approved PDs, Concept Plans, and SUPs prior to the issuance of required permits, and to encourage quality development that reflects the goals and objectives of the comprehensive plan. Site Plans illustrate intended development at different scales and level of detail, and they may be approved by the Administrator.
(1)
APPLICABILITY: Site Plans are the lot and building level plans and are required for individual lots and/or buildings prior to Building Permit approval for all uses except single-family detached residential. See Figure 2.5.6-1 for a summary of procedures.
(2)
PRE-APPLICATION: Optional for Site Plans (see Section 2.4.3).
(3)
INITIATION: In addition to the submittal requirements in Section 2.4.4, the following apply:
(a)
The applicant shall submit to the Administrator all of the information required in the application packet, along with any information identified in the pre-application meeting (if applicable) and all required information stated elsewhere in this Ordinance for an administrative Site Plan review.
(b)
At minimum, the application shall include plans and supporting documents that include:
(i)
Location and dimensions of the site relative to adjoining properties and any approved concept or Development Plans;
(ii)
Location of adjoining streets, alleys, and other public improvements;
(iii)
Location of all existing and proposed buildings and structures, parking areas, driveways, trails, sidewalks, and exterior signs;
(iv)
Location of all proposed landscaping, fencing, buffering, and walls;
(v)
Location of all existing and proposed drainage and other public and private utilities (water, sewer, telecommunications, etc.) including new and proposed easements;
(vi)
Location of service functions such as garbage collection, loading/unloading facilities, and other utility meters and equipment;
(vii)
Building elevations showing compliance with any building design standards (exterior materials, fenestration, entrances, architectural details, articulation, etc.) in this Ordinance or any approved concept and Development Plans;
(viii)
Illustrate how the proposed Site Plan meets the requirements of the approved Concept Plan or Development Plan including any administrative modifications with corresponding justifications requested;
(ix)
Site data summary including:
1.
Total square footage of development by proposed use or number, type, and sizes of dwelling units;
2.
Lot size and dimensions;
3.
Setbacks or build to zone/lines and building frontage requirements (if any);
4.
Required parking, loading/unloading, and landscaping calculations;
5.
Calculations of any required open space/sidewalks/trails, lot coverage, or impervious coverage ratios.
(4)
COMPLETENESS DETERMINATION: In addition to Section 2.4.4, the application shall meet the requirements of this ordinance or any approved Concept Plan, SUP, or Development Plan.
(5)
APPLICATION REVIEW: The Administrator reviews complete applications for Site Plans based on the requirements of this ordinance and/or any approved Concept Plans, SUPs or Development Plans as applicable.
(6)
NOTICE: Not applicable.
(7)
DECISION: The Administrator shall approve Site Plans and may attach appropriate conditions.
(8)
CRITERIA: A Site Plan shall meet the requirements of this ordinance and/or any applicable Concept Plans, SUPs or Development Plans.
(9)
WAITING PERIOD: See Section 2.4.8.
(10)
APPEALS: Any applications for Site Plans that do not meet this ordinance and/or any approved plans are processed as Type III Site Plans.
(11)
SCOPE OF APPROVAL: After the Site Plan is approved, the applicant may apply for building permits or certificates of occupancy.
(12)
RECORDKEEPING: The Administrator and applicant shall maintain copies of the approved Site Plan.
2.5.7 Type III Development Plan and Type III Site Plan Procedures.
PURPOSE: The purpose of the Type III Development Plan and Type III Site Plan process is to allow for applications that do not strictly comply with the development and design standards of this Ordinance, approved PDs, Concept Plans, and SUPs. These applications may have specific issues or opportunities that require an alternative set of standards and criteria.
(1)
APPLICABILITY: A Type III Development Plan or Type III Site Plan is required if:
(2)
The applicant for a Development Plan or Site Plan requests a modification of any condition of PD, rezoning, or SUP approval, or this Ordinance; or
(3)
The Administrator determines that a Type I application does not comply with this Ordinance or a condition of PD, rezoning, or SUP approval. See Figure 2.5.7-1 for a summary of procedures.
(4)
PRE-APPLICATION: Required (see Section 2.4.3).
(5)
INITIATION: In addition to the submittal requirements in Section 2.4.4, the following apply:
(a)
The applicant shall submit to the Administrator all of the information required in the application packet, along with any information identified in the pre-application meeting (if applicable) and all required information stated elsewhere in this Ordinance for an administrative Site Plan review.
(b)
At minimum, the application shall include plans and supporting documents that include:
(i)
Location and dimensions of the site relative to adjoining properties and any approved concept or Development Plans;
(ii)
Location of adjoining streets, alleys, and other public improvements;
(iii)
Location of all existing and proposed buildings and structures, parking areas, driveways, trails, sidewalks, and exterior signs;
(iv)
Location of all proposed landscaping, fencing, buffering, and walls;
(v)
Location of all existing and proposed drainage and other public and private utilities (water, sewer, telecommunications, etc.) including new and proposed easements;
(vi)
Location of service functions such as garbage collection, loading/unloading facilities, and other utility meters and equipment;
(vii)
Building elevations showing compliance with any building design standards (exterior materials, fenestration, entrances, architectural details, articulation, etc.) in this Ordinance or any approved concept and Development Plans;
(viii)
Illustrate how the proposed Site Plan meets the requirements of the approved Concept Plan or Development Plan including any administrative modifications with corresponding justifications requested;
(ix)
Site data summary including:
1.
Total square footage of development by proposed use or number, type, and sizes of dwelling units;
2.
Lot size and dimensions;
3.
Setbacks or build to zone/lines and building frontage requirements (if any);
4.
Required parking, loading/unloading, and landscaping calculations;
5.
Calculations of any required open space/sidewalks/trails, lot coverage, or impervious coverage ratios.
(6)
APPLICATION CONTENTS: A Type III application shall provide:
(a)
The same information as a Type I application, and
(b)
A revised Concept Plan application (for a Type III Development Plan) or revised Development Plan application (for a Type III Site Plan) that illustrates how the Type III Development Plan impacts the different elements of the approved Concept Plan including any changes to the street network, adjoining sub-districts, and other elements of the approved Concept Plan or Development Plan.
(c)
Justification: The applicant shall also provide the detailed reason(s) for the request to modify any existing standards and how the modification impacts adjoining land uses and street network, especially if the request is for a portion of a previously approved Concept Plan or Development Plan.
(7)
COMPLETENESS DETERMINATION: See Section 2.4.4.
(8)
APPLICATION REVIEW: See Section 2.4.5.
(9)
NOTICE: Published and written notice required. See Section 2.4.6 and Table 2.4-2.
(10)
DECISION:
(a)
Planning and Zoning Commission: The Planning and Zoning Commission shall hold a public hearing on any Type III Development Plan or Type III Site Plan. The Commission shall recommend approval, approval with conditions, or denial of the application and forward its report and recommendation to the City Council. If the Type III Development Plan of Type III Site Plan is submitted with a zoning change application, the public hearing for the Type III Development Plan and Type III Site Plan may be combined with the public hearing for the zoning change.
(b)
City Council: The City Council has final authority to approve, approve with conditions, or deny any Type III Development Plan or Type III Site Plan applications.
(11)
CRITERIA: Type III Development Plans shall meet the general criteria in Section 2.4.5 and approval criteria for Concept Plans (Section 2.5.3) Type III Site Plans shall meet the general criteria in Section 2.4.5 and the requirements of this Ordinance and/or any applicable requirements for Concept Plans, SUPs, or Development Plans.
(12)
WAITING PERIOD: See Section 2.4.8.
(13)
APPEAL: Not applicable.
(14)
SCOPE OF APPROVAL:
(a)
After a Type III Development Plan is approved, the applicant may apply for:
(i)
A Type I Site Plan if no further modifications are requested, or
(ii)
A Type III Site Plan if further modifications are requested.
(b)
After a Type III Site Plan is approved, the applicant may apply for building permits or certificates of occupancy.
(15)
RECORDKEEPING: The Administrator and applicant shall maintain copies of the approved Type III Plan.
2.5.8 Zoning Variances and Appeals of Administrative Decisions.
PURPOSE: This section provides a process to gain relief from the strict application of the zoning provisions of this Ordinance where it is alleged the property cannot reasonably be developed or to appeal a decision of the Administrator.
(1)
APPLICABILITY:
(a)
The Zoning Board of Adjustment may grant a variance from any provision in Article III and Article IV of this Ordinance, unless the variance does not involve a zoning requirement or is assigned to another body or the Administrator.
(b)
The Zoning Board of Adjustment may grant an appeal of any decision of the Administrator under this Ordinance that alleges error in an order, requirement, decision, or determination made by the Administrator. See Figure 2.5.8-1 for a summary of procedures.
(2)
PRE-APPLICATION: Optional (see Section 2.4.3).
(3)
INITIATION: Time limit on appeals:
(a)
An appeal must be filed with the Board (via the City Secretary) and the official from whom the appeal is sought not later than the 20th day after the decision is rendered.
(b)
It shall be filed by submitting a notice of appeal that specifies the grounds for the appeal.
(4)
APPLICATION: Applications for a variance or appeal shall be submitted to the Administrator by the following parties, unless otherwise indicated by this article:
(a)
Any owner of the property subject to the application,
(b)
An agent, representative, lessee, or contract purchaser specifically authorized by the owner to file the application, or
(c)
A person who is aggrieved by the decision and is the owner of the property that is within 200 feet of the property that is the subject of the Administrator's decision, for appeals.
(5)
COMPLETENESS: See Section 2.4.4.
(6)
APPLICATION REVIEW: See Section 2.4.5.
(7)
NOTICE: Published and written notice is required for appeals. See Section 2.4.6 and Table 2.4-2.
(8)
DECISION:
(a)
The Zoning Board of Adjustment shall review the application and the recommendation of the Administrator and shall conduct a public hearing.
(b)
The testimony of witnesses shall be sworn, and cross-examination of witnesses is permitted.
(c)
The public hearing shall comply with V.T.C.A., Local Government Code § 211.008 and any rules of procedure adopted by the Zoning Board of Adjustment and with the approval of the City Council.
(d)
After the hearing is closed, the Zoning Board of Adjustment shall:
(i)
approve, approve with conditions, or deny the variance application.
(ii)
reverse or affirm, in whole or in part, or modify the Administrator's decision and make the correct order, requirement, decision, or determination.
(9)
CRITERIA: The Zoning Board of Adjustment shall not approve a variance unless it finds that the criteria in V.T.C.A., Local Government Code § 211.009(a)(3) are met. In addition to the authority granted by V.T.C.A., Local Government Code § 211.009, the Zoning Board of Adjustment may:
(a)
Authorize in specific cases, and subject to appropriate conditions and safeguards, such variances from any numerical zoning standard beyond what is allowed through Administrative Modifications, where the literal enforcement of the provisions of this ordinance would result in an unnecessary hardship, and so that the spirit of the ordinance shall be observed and substantial justice done. The variance must be necessary to permit development of a specific parcel of land which differs from other parcels of land by being of such a restrictive area, shape, or slope that it cannot be developed in a manner commensurate with the development of other parcels of land in districts with the same zoning. A variance may not be granted to relieve a self-created or personal hardship, nor for financial reasons only, nor may a variance be granted to permit a person a privilege in developing a parcel of land not permitted by this Ordinance to other parcels of land in districts with the same zoning district or to be developed in a manner inconsistent with the rights of properties similarly zoned.
(10)
WAITING PERIOD: See Section 2.4.8.
(11)
APPEALS FROM ZONING BOARD OF ADJUSTMENT: Any appeal from a Zoning Board of Adjustment decision must be made to a court of record in Rockwall or Collin County, Texas, depending on the location of the subject property, within 10 days after the decision is filed in the Zoning Board of Adjustment's office.
(12)
SCOPE OF APPROVAL: After a variance or appeal is approved, the applicant may apply for Development Plans, Site Plans, building permits, or certificates of occupancy, as applicable.
(13)
RECORDKEEPING: The Administrator and applicant shall maintain copies of the decision on appeal or a variance.
2.5.9 Sign and Landscape Variances and Appeals.
PURPOSE: This section provides a process to gain relief from provisions in Articles VIII and IX of this Ordinance due to specific circumstances or to appeal a decision of the Administrator.
(1)
APPLICABILITY: The City Council may grant a variance to or consider an appeal of any decision of the Administrator under Articles VIII and IX of this Ordinance. See Figure 2.5.9-1 for a summary of procedures.
(2)
PRE-APPLICATION: Optional (see Section 2.4.3).
(3)
INITIATION: See Section 2.4.4.
(4)
APPEALS:
(a)
An appeal must be filed with the City Council (via the City Secretary) and the official from whom the appeal is sought not later than 14 days after the decision is rendered.
(b)
An appeal is filed by submitting a notice of appeal that specifies the grounds for the appeal.
(c)
Applications: The following parties may file applications for variances or notices of appeal with the Administrator, unless otherwise indicated by this section:
(i)
Any owner of the property subject to the application, or
(ii)
An agent, representative, lessee, or contract purchaser specifically authorized by the owner to file the application.
(5)
COMPLETENESS: See Section 2.4.4.
(6)
APPLICATION REVIEW: See Section 2.4.5.
(7)
NOTICE: Not required.
(8)
DECISION:
(a)
The City Council shall review the application and the recommendation of the Administrator and shall conduct a public hearing.
(b)
The public hearing shall comply with V.T.C.A., Local Government Code ch. 211 and any rules of procedure adopted by the City Council.
(c)
After the hearing is closed, the City Council shall approve, approve with conditions, or deny the application.
(d)
The City Council may attach such conditions to granting any sign or landscape variance necessary to achieve the purpose and intent of Articles VIII and IX of this ordinance.
(e)
The City Council's decision is final.
(9)
CRITERIA: In granting any variance to provisions in Articles VIII and IX, the City Council shall determine that:
(a)
A literal enforcement of the provisions in those articles will create an unnecessary hardship or a practical difficulty on the applicant,
(b)
That the situation causing the unnecessary hardship or practical difficulty is unique to the affected property and is not self-imposed,
(c)
That the sign or landscape variance will not injure and will be wholly compatible with the use and permitted development of adjacent properties, and
(d)
That the variance is in harmony with the spirit and purpose of Articles VIII and IX.
(10)
WAITING PERIOD: See Section 2.4.8.
(11)
APPEALS: Any appeal from a City Council decision must be made to a court of record in Rockwall or Collin County, Texas, depending on the location of the subject property, within 10 days of the decision or as specified in the TXLGC.
(12)
SCOPE OF APPROVAL: After a variance or appeal is approved, the applicant may apply for Development Plans, Site Plans, building permits or certificates of occupancy, as applicable.
(13)
RECORDKEEPING: The Administrator and applicant shall maintain copies of the decision on appeal or a variance.
2.5.10 Park Dedication Variances.
PURPOSE: This section provides a process to gain relief from provisions in Article X, Park Dedication of this Ordinance due to specific circumstances.
(1)
APPLICABILITY: This section applies to any request for a variance from Article X, Park Dedication. See Figure 2.5-10-1 for a summary of procedures.
(2)
PRE-APPLICATION: Optional (see Section 2.4.3).
(3)
INITIATION: The applicant shall file a Park Dedication Variance application with the Administrator.
(4)
APPLICATION:
(a)
Initiation: Only the following parties, unless otherwise indicated by this section, may submit a Park Dedication Variance application:
(i)
Any owner of the property subject to the application, or
(ii)
An agent, representative, lessee, or contract purchaser specifically authorized by the owner to file the application.
(5)
COMPLETENESS DETERMINATION: See Section 2.4.4.
(6)
APPLICATION REVIEW: See Section 2.4.5.
(7)
NOTICE: Not required.
(8)
DECISION:
(a)
The Parks and Recreation Board and City Council shall review the application and the recommendation of the Administrator and shall conduct a public hearing. After the hearing is closed, the Parks and Recreation Board submit its a recommendation on the application to the City Council.
(b)
The City shall conduct a public hearing and will approve, approve with conditions, or deny the application.
(c)
The City Council may attach any conditions to granting any Park Dedication Variance necessary to achieve the purpose and intent of Article X, Park Dedication.
(d)
The City Council's decision is final.
(9)
CRITERIA: In approving any variance to provisions Article X, Park Dedication, the Parks and Recreation Board and City Council shall determine that:
(a)
A literal enforcement of the provisions of Article X will create an unnecessary hardship or a practical difficulty on the applicant, and
(b)
Alternative provisions to meet the purpose and intent of Article X, Park Dedication have been made.
(10)
WAITING PERIOD: See Section 2.4.8.
(11)
APPEALS: Any appeal from a City Council decision must be made to a court of record in Rockwall or Collin County, Texas, depending on the location of the subject property, within 10 days of the decision or as specified in the TXLGC.
(12)
SCOPE OF APPROVAL: After a variance or appeal is approved, the applicant may apply for subdivision plats, Development Plans, Site Plans, building permits, or certificates of occupancy, as applicable.
(13)
RECORDKEEPING: The Administrator and applicant shall maintain copies of the decision.
2.5.11 Special Exceptions.
PURPOSE: This section provides a process for Special Exception review.
(1)
APPLICABILITY: Special Exceptions may be used to:
(a)
Permit a public utility or public service building or structure in any district, or a public utility or public service building of a ground area and of a height otherwise in conflict with the standards provided for in the district in which such public utility or public service building is permitted to be located, when found reasonably necessary for the public health, convenience, safety, or general welfare;
(b)
Permit the extension of a use, height, and/or area regulation into an adjoining zoning district, where the boundary line of the zoning district divides a lot in a single ownership on the effective date of the ordinance from which this section is derived;
(c)
Permit the reconstruction of a legal nonconforming building that has been damaged by explosion, fire, the elements, the public enemy, or any other cause, to the extent of more than 50 percent of its fair market value, where the Board finds some compelling necessity requiring a continuance of the nonconforming use;
(d)
A Special Exception may also be granted for certain fences or portions of a fence that meet all of the requirements set out in Article IX: Landscape, Screening, and Tree Preservation. A hardship for fences may be found regardless of when the unusual condition was created; and
(e)
Hear and decide Special Exceptions to the terms of the Fate Unified Development Ordinance when this Ordinance requires the Board to do so.
(2)
PRE-APPLICATION: Optional (see Section 2.4.3).
(3)
INITIATION: The applicant shall file a Special Exception application with the Administrator.
(4)
APPLICATION:
(a)
Initiation: Only the following parties, unless otherwise indicated by this section, may submit a Park Dedication Variance application:
(i)
Any owner of the property subject to the application, or
(ii)
An agent, representative, lessee, or contract purchaser specifically authorized by the owner to file the application.
(5)
COMPLETENESS DETERMINATION: See Section 2.4.4.
(6)
APPLICATION REVIEW: See Section 2.4.5.
(7)
NOTICE: Not required.
(8)
DECISION:
(a)
The Zoning Board of Adjustment shall review the application and the recommendation of the Administrator and shall conduct a public hearing.
(b)
The public hearing shall comply with V.T.C.A., Local Government Code § 211.008 and any rules of procedure adopted by the Zoning Board of Adjustment.
(c)
After the hearing is closed, the Zoning Board of Adjustment shall approve, approve with conditions, or deny the application.
(d)
The Zoning Board of Adjustment may impose reasonable conditions upon the approval of a Special Exception within the purposes stated in this Ordinance.
(9)
CRITERIA: In approving any Special Exception, the Zoning Board of Adjustment shall determine that:
(a)
The request is not contrary to the public interest or otherwise injurious to adjacent property owners;
(b)
The use conforms in all other respects to regulations and standards in this Ordinance; and
(c)
The use takes adequate measures to control or eliminate smoke, dust, glare, hazardous materials, noise, or vibration caused by the operation.
(10)
WAITING PERIOD: See Section 2.4.8.
(11)
APPEALS: The decision of the Board of Adjustment shall be final. Any further appeals shall be made to the state courts of Rockwall or Collin County, Texas, depending on the location of the subject property, in accordance with state law.
(12)
EXPIRATION: A Special Exception shall expire and have no further effect one year after approval, unless a building permit has been issued or if no building permit is required, a certificate of occupancy is issued, or the Administrator has granted a one-time extension for a maximum of 180 days upon written request of the applicant prior to the original expiration date. Any Special Exception shall terminate automatically when the period of use specified in the Zoning Board of Adjustment's order has expired or when the use ceases to be in full compliance with any condition imposed by the Zoning Board of Adjustment.
(13)
RECORDKEEPING: The Administrator and applicant shall maintain copies of the decision.
2.5.12 Preliminary Plat.
PURPOSE: A Preliminary Plat shall be to determine the general layout of a subdivision, the adequacy of public facilities needed to serve the intended development, and the overall compliance of the land division with applicable requirements of this Ordinance. Preliminary plats are approved prior to any land division and commencement of any new development or construction project.
(1)
APPLICABILITY:
(a)
A preliminary plat is required before the applicant submits a formal application for subdivision plat approval. See Figure 2.5.12-1 for a summary of procedures.
(b)
Exceptions:
(i)
A Preliminary Plat is not required when a Minor Plat is submitted. Refer to Section 2.5.14.
(ii)
A Final Plat in accordance with Section 2.5.13, along with Construction Plans, may be submitted in lieu of a Preliminary Plat if a Development Agreement and appropriate surety are submitted along with the application (requires approval from City Council).
(iii)
If the Preliminary Plat is submitted with a zoning change application, the public hearing for the zoning change may be combined with the application for the Preliminary Plat.
(2)
PRE-APPLICATION MEETING: Required (see Section 2.4.3 and Table 2.3-1).
(3)
INITIATION: In addition to submittal requirements in Section 2.4.4, the application submittal shall include the items and information outlined in the City's most current "Preliminary Plat Checklist", including, but not limited to:
(a)
A preliminary plat prepared by a licensed professional engineer or registered professional land surveyor.
(i)
Additional engineering plans and studies prepared by a licensed professional engineer, including:
1.
Preliminary Drainage Plan;
2.
Preliminary Water and Sewer Utility Plans;
3.
Traffic Impact Analysis (as required by City Engineer);
4.
Floodplain Reclamation Concept Plan, if applicable;
(b)
Other plans may be required by the Administrator to ensure compliance with the criteria in subsection (8) below. Current title commitment issued by a title insurance company authorized to do business in Texas, a title opinion letter from an attorney licensed to practice in Texas, or some other acceptable proof of ownership, identifying all persons having an ownership interest in the property subject to the Preliminary Plat.
(4)
COMPLETENESS DETERMINATION: See Section 2.4.4.
(5)
APPLICATION REVIEW: See Section 2.4.5.
(6)
NOTICE: Not applicable.
(7)
DECISION:
(a)
Planning and Zoning Commission: The Planning and Zoning Commission shall take action on any Preliminary Plat to approve, approve with conditions, or disapprove for reasons within 30 days after it is filed. The Commission shall forward its report and recommendation to the City Council.
(b)
City Council: Within 30 days after the Preliminary Plat is approved, approved with conditions, or disapproved for reasons by the Planning and Zoning Commission, the City Council shall take action to approve, approve with conditions, or disapprove with reasons, any Preliminary Plat at a public meeting. The City Council's decision is final.
(8)
CRITERIA: In addition to submittal requirements in Section 2.4.7(2), the following criteria determine whether the application for a Preliminary Plat shall be approved, approved with conditions, or denied:
(a)
The Preliminary Plat is consistent with all zoning requirements for the property, including any applicable Planned Development or Special Zoning District standards, and with any approved Improvement if applicable; and
(b)
The proposed provision and configuration of public improvements including, but not limited to, roads, water, wastewater, storm drainage, park facilities, open spaces, habitat restoration, easements, and rights-of-way are adequate to serve the development, meet applicable standards of this Ordinance, and conform to the City's adopted master plans for those facilities; and
(c)
The Preliminary Plat is in accordance with the City's interlocal agreements with Rockwall County or Collin County if the proposed development is located in whole or in part in the ETJ of the City; and
(d)
The Preliminary Plat has been duly reviewed by applicable City staff; and
(e)
The Preliminary Plat conforms to design requirements and construction standards as set forth in this Ordinance and the Design Criteria and Construction Standards; and
(f)
The Preliminary Plat is consistent with the Comprehensive Plan, except where application of the Plan may conflict with State law (e.g., land use in the ETJ); and
(g)
The proposed development represented on the Preliminary Plat does not endanger public health, safety, or welfare.
(9)
WAITING PERIOD: See Section 2.4.8.
(10)
APPEALS: Any appeal from a City Council decision must be made to a court of record in Rockwall or Collin County, Texas, depending on the location of the subject property, within 10 days of the decision or as specified in the TXLGC.
(11)
SCOPE OF APPROVAL:
(a)
Generally. After a preliminary plat is approved, the applicant may apply for a final plat.
(12)
AMENDMENTS: The following amendments can be made to a Preliminary Plat following its approval (See Figure 2.5.12-1 for a summary of procedures):
(a)
Minor Amendments. Minor amendments to the design of the development subject to an approved Preliminary Plat may be incorporated in an application for approval of a Final Plat without the necessity of filing a new application for re-approval of a Preliminary Plat. Minor amendments may only include minor adjustments in street or alley alignments, lengths and paving details, and minor adjustments to lot lines that do not result in creation of additional lots or any non-conforming lots (such as to Zoning standards), provided that such amendments are consistent with applicable approved prior applications.
(b)
Major Amendments. All other proposed changes to the design of the development subject to an approved Preliminary Plat shall be deemed major amendments that require submittal and approval of a new application for approval of a Preliminary Plat (including new fees, new reviews, new official filing date, etc.) before approval of Construction Plans and/or a Final Plat.
(13)
DETERMINATION: The Administrator shall determine whether proposed amendments are deemed to be minor or major, thereby requiring new submittal of a Preliminary Plat.
(14)
RECORDKEEPING: The Administrator and applicant shall maintain copies of the preliminary plat.
2.5.13 Final Plat.
PURPOSE: The purpose of a Final Plat is to ensure that the proposed development of the land is consistent with all standards of this Ordinance pertaining to the adequacy of public facilities, that public improvements to serve the development have been installed and accepted by the City or that provision for such installation has been made, that all other requirements and conditions have been satisfied or provided for to allow the Final Plat to be recorded.
(1)
APPLICABILITY: Final Plat approval is required before any subdivision is recorded. A Final Plat is not required when a Minor Plat is submitted. See Figure 2.5.13-1 for a summary of procedures.
(2)
PRE-APPLICATION: Optional (See Section 2.4.3).
(3)
INITIATION: In addition to submittal requirements in Section 2.4.4, the application submittal shall include the items and information outlined in the City's most current "Final Plat Checklist", including, but not limited to:
(a)
A Final Plat prepared by a licensed professional engineer or registered professional land surveyor.
(b)
Proof of ownership in the form of a current title commitment issued by a title insurance company authorized to do business in Texas, a title opinion letter from an attorney licensed to practice in Texas, or some other acceptable proof of ownership, identifying all persons having an ownership interest in the property subject to the Final Plat.
(c)
The Final Plat may be accompanied by Construction Plans if also accompanied by a Development Agreement and appropriate surety (approval of each shall be separate). If the property has a prior approved Preliminary Plat, the Final Plat shall conform to the Preliminary Plat as approved or approved with conditions by the City Council.
(d)
The Final Plat shall be signed by each owner, or by the representative of the owners authorized to sign legal documents for the owners and each lienholder, effectively denoting that they are consenting to the platting of the property and to the dedications and covenants that may be contained in the Final Plat. Dedication of all public streets and alleys shall be fee simple. The consent is subject to review and approval by the City Attorney, and the applicant shall pay the City a fee as defined in the City's current Fee Schedule for all related legal costs for review. This reimbursement shall be paid in full prior to Planning and Zoning Action on the application.
(4)
COMPLETENESS DETERMINATION: See Section 2.4.4.
(5)
APPLICATION REVIEW: See Section 2.4.5
(6)
NOTICE: None.
(7)
DECISION:
(a)
Planning and Zoning Commission: The Planning and Zoning Commission shall approve, approve with conditions, or disapprove with reasons, any Final Plats that follow a Preliminary Plat.
(b)
City Council: None if the Applicant has completed the Preliminary Plat process. If the applicant skips the Preliminary Plat and goes directly to Final Plat, then City Council shall take action to approve, approve with conditions, or disapprove with reasons the Final Plat.
(8)
CRITERIA: Same as Preliminary Plat.
(9)
PRIOR APPROVED PRELIMINARY PLAT: In addition to submittal requirements in Section 2.4.7(2), the following criteria apply to an application for a Final Plat with a previously approved Preliminary Plat:
(a)
The Final Plat conforms to the approved Preliminary Plant except for minor amendments that are authorized under Section 2.5.12(11)(b)(i) and that may be approved without the necessity of revising the approved Preliminary Plat;
(b)
All conditions imposed at the time of approval of the Preliminary Plat, as applicable, have been satisfied;
(c)
The Construction Plans conform to design requirements and construction standards as set forth in this Ordinance and the Design Criteria and Construction Standards and have been approved by the City Engineer;
(d)
Where public improvements have been installed, the improvements conform to the approved Construction Plans and have been approved for acceptance by the City Engineer;
(e)
Where the City Engineer has authorized public improvements to be deferred, a Development Agreement has been executed and submitted by the property owner in conformity with Section 6.6.2;
(f)
The final layout of the subdivision or development meets all standards for adequacy of public facilities contained in this Ordinance;
(g)
The Final Plat meets all applicable County standards to be applied under an interlocal agreement between the City and the County under V.T.C.A., Local Government Code ch. 242, where the proposed development is located in whole or in part in the ETJ of the City and the County; and
(h)
The plat conforms to design requirements and construction standards as set forth in the Design Criteria and Construction Standards.
(10)
NO PRIOR APPROVED PRELIMINARY PLAT: In addition to submittal requirements in Section 2.4.7(2), the following criteria shall be used by the Commission to determine whether the application for a Final Plat with no prior approved Preliminary Plat shall be approved, approved with conditions, or denied:
(a)
The Final Plat conforms to all criteria for approval of a Preliminary Plat;
(b)
The Construction Plans conform to design requirements and construction standards as set forth in this Ordinance and the Design Criteria and Construction Standards and have been approved by the City Engineer;
(c)
A Development Agreement or surety for installation of public improvements has been prepared and executed by the property owner in conformity with Section 6.6.2;
(d)
The final layout of the subdivision or development meets all standards for adequacy of public facilities contained in this Ordinance; and
(e)
The Final Plat meets all applicable County standards to be applied under an interlocal agreement between the City and the County under V.T.C.A., Local Government Code ch. 242, where the proposed development is located in whole or in part in the ETJ of the City and the County.
(11)
WAITING PERIOD: See Section 2.4.8.
(12)
APPEALS: Any appeal from the disapproval of a Final Plat must be made to a court of record in Rockwall or Collin County, Texas, depending on the location of the subject property, within 10 days of the decision or as specified in the TXLGC.
(13)
SCOPE OF APPROVAL:
(a)
After a final plat is approved and recorded, the applicant may apply for a development plan, site plan, building permit or certificate of occupancy consistent with any conditions of final plat approval.
(b)
Effect of Approval. The approval of a Final Plat supersedes any prior approved Preliminary Plat for the same land; authorizes the applicant to install any improvements in public rights-of-way in conformance with approved Construction Plans and under a Development Agreement, if applicable; and authorizes the applicant to seek Construction Release and/or issuance of a Building Permit.
(c)
Revisions Following Recording. Revisions to a recorded final plan may only be processed and approved as a Replat or Amending Plat, as applicable.
(14)
RECORDKEEPING: The applicant shall supply the required number of signed and executed copies of the Final Plat that will be needed to file the Plat, upon approval, at Rockwall County (in County's required format) at least seven (7) calendar days prior to the Planning and Zoning Commission meeting at which it will be considered for approval.
(a)
Signatures. After approval of the Final Plat, the Administrator shall procure the appropriate City signatures on the Final Plat.
(b)
Recording Upon Performance. The Final Plat shall be recorded after the Final Plat is approved by the City; the required public improvements have been completed and accepted by the City (or an Improvement Agreement has been executed and appropriate surety provided in accordance with Section 6.6.3); and all County filing requirements are met.
(c)
Submittal of Final Plat Where Improvements Installed. Where all required public improvements are installed prior to recording of the Final Plat, the applicant shall submit the Final Plat as approved, revised to reflect any conditions imposed by the Commission as part of approval.
(d)
Submittal of Final Plat Where Improvements Have Not Been Installed. Where all required public improvements have not yet been completed in connection with an approved Final Plat, the applicant shall meet all requirements in accordance with Section 6.6.3.
(e)
Update of Proof of Ownership. If there has been any change in ownership since the time of the Proof of Ownership provided under subsection (3)(d), the applicant shall submit a new consent agreement executed by each owner consenting to the platting of the property and the dedications and covenants contained in the plat. The title commitment or title opinion letter and consent agreement shall be subject to review and approval by the City Attorney, and the applicant shall reimburse the City for all related legal costs for review. This reimbursement shall be paid in full prior to filing the Final Plat.
2.5.14 Minor Plat.
PURPOSE: The purpose of a Minor Plat is to simplify divisions of land under certain circumstances outlined in State law.
(1)
APPLICABILITY:
(a)
An application for approval of a Minor Plat may be filed only in accordance with State law, when all of the following circumstances apply:
(i)
The proposed division results in four (4) or fewer lots;
(ii)
All lots in the proposed subdivision front onto an existing public street and the construction or extension of a street or alley is not required to meet the requirements of this Ordinance; and
(iii)
Except for right-of-way widening and easements, the plat does not require the extension of any municipal facilities to serve any lot within the development;
(iv)
If minor revisions are required for a previously platted, recorded lot, a Minor Plat may be utilized in lieu of a Replat if allowed by State Law;
(v)
See Figure 2.5.14-1 for a summary of procedures.
(2)
PRE-APPLICATION: Optional (see Section 2.4.3).
(3)
INITIATION: In addition to submittal requirements in Section 2.4.4, the application submittal shall follow the same requirements for a Final Plat.
(4)
COMPLETENESS: See Section 2.4.4.
(5)
APPLICATION REVIEW: All complete applications for Minor Plats shall be reviewed by the Administrator based on the requirements in this Ordinance (Section 2.4.5).
(6)
NOTICE: If City Council is required, notice shall be published and written. See Section 2.4.6 and Table 2.4-2.
(7)
DECISION:
(a)
The Administrator shall approve, approve with conditions, or disapprove for reasons Minor Plats.
(b)
The Administrator may refer a Minor Plat that does not meet the requirements of this Ordinance to the City Council. The City Council shall approve, approve with conditions, or disapprove with reasons the Minor Plat.
(8)
CRITERIA: Approval criteria for Minor Plats shall be in accordance with general criteria in Section 2.4.7(2) and the following criteria for Minor Plats:
(a)
All lots to be created by the plat already are adequately served by a public street and by all required utilities and services and by alleys, if applicable;
(b)
The ownership, maintenance and allowed uses of all designated easements have been stated on the Minor Plat; and
(c)
Except for right-of-way widening and easements, the plat does not require the extension of any municipal facilities to serve any lot within the development.
(9)
WAITING PERIOD: See Section 2.4.8.
(10)
APPEALS: Appeal of an Administrator's decision to disapprove a Minor Plat shall be made to the Planning and Zoning Commission within 10 days of the decision. Any appeal from a Planning and Zoning Commission decision to disapprove a Minor Plat must be made to a court of record in Rockwall or Collin County, Texas, depending on the location of the subject property, within 10 days of the decision or as specified in the TXLGC.
(11)
SCOPE OF APPROVAL: Same as final plat (see Section 2.5.13(11)).
(12)
RECORDKEEPING: Same as final plat (see Section 2.5.13(12)).
2.5.15 Replat.
PURPOSE: this section establishes an administrative process to divide or expand an existing plat.
(1)
APPLICABILITY: In accordance with State Law, a Replat is required any time a platted, recorded lot is further divided or expanded, thereby changing the boundary and dimensions of the property. A Replat of all or a portion of a recorded plat may be approved in accordance with State law without vacation of the recorded plat, if the Replat:
(a)
Is signed and acknowledged by only the owners of the property being replatted;
(b)
Does not propose to amend or remove any covenants or restrictions previously incorporated in the recorded plat.
(c)
See Figure 2.5.15-1 for a summary of procedures.
(2)
PRE-APPLICATION: Optional (see Section 2.4.3).
(3)
INITIATION: See Section 2.4.4. If a Replat is submitted for only part a previously platted property, the Replat must reference the previous property name and recording information and must state on the Replat the specific lots which are being changed along with a detailed "Purpose for Replat" statement.
(4)
COMPLETENESS DETERMINATION: Requirements in Section 2.4.4 shall apply.
(5)
APPLICATION REVIEW: See Section 2.4.5.
(6)
NOTICE: If approval by City Council is required, notice shall be published and written. See Section 2.4.6 and Table 2.4-1.
(7)
DECISION:
(a)
The Administrator shall approve, approve with conditions, or disapprove with reasons Replats that meet the requirements of this Ordinance.
(b)
The City Council shall consider any Replat application that does not meet the requirements of this Ordinance. The City Council will approve, approve with conditions, or disapprove with reasons the Replat.
(8)
CRITERIA: See Section 2.4.7(2).
(9)
WAITING PERIOD: See Section 2.4.8.
(10)
APPEALS: An appeal of the Administrator's decision on a Replat shall be made to the Planning and Zoning Commission within 10 days of the decision. Any appeal from a Planning and Zoning Commission decision must be made to a court of record in Rockwall or Collin County, Texas, depending on the location of the subject property within 10 days of the decision or as specified in the TXLGC.
(11)
SCOPE OF APPROVAL: Same as final plat (see Section 2.5.13(11)).
(12)
RECORDKEEPING: Same as final plat (see Section 2.5.13(12)).
2.5.16 Amending Plat.
PURPOSE: The purpose of an Amending Plat shall be to provide an expeditious means of making minor revisions to a recorded plat consistent with provisions of State law.
(1)
APPLICABILITY: The procedures for an Amending Plat shall apply only if the sole purpose of the Amending Plat is to achieve one or more of the following. See Figure 2.5.16-1 for a summary of procedures):
(a)
Correct an error in a course or distance shown on the preceding plat;
(b)
Add a course or distance that was omitted on the preceding plat;
(c)
Correct an error in a real property description shown on the preceding plat;
(d)
Indicate monuments set after the death, disability or retirement from practice of the engineer or surveyor responsible for setting monuments;
(e)
Show the location or character of a monument that has been changed in location or character or that is shown incorrectly as to location or character on the preceding plat;
(f)
Correct any other type of scrivener or clerical error or omission previously approved by the municipal authority responsible for approving plats, including lot numbers, acreage, street names, and identification of adjacent recorded plats;
(g)
Correct an error in courses and distances of lot lines between two adjacent lots if:
(i)
Both lot owners join in the application for amending the plat;
(ii)
Neither lot is abolished;
(iii)
The amendment does not attempt to remove recorded covenants or restrictions; and
(iv)
The amendment does not have a material adverse effect on the property rights of the other owners in the plat.
(h)
Relocate a lot line to eliminate an inadvertent encroachment of a building or other improvement on a lot line or easement, whereas "inadvertent encroachment" is defined as when an existing structure or other permanent facility is located on top of an existing lot line or easement;
(i)
Relocate one or more lot lines between one or more adjacent lots if:
(i)
The owners of all those lots join in the application for amending the plat;
(ii)
The amendment does not attempt to remove recorded covenants or restrictions; and
(iii)
The amendment does not increase the number of lots.
(j)
Make necessary changes to the preceding plat to create six (6) or fewer lots in the development or a part of the development covered by the preceding plat if:
(i)
The changes do not affect applicable zoning and other regulations of the municipality;
(ii)
The changes do not attempt to amend or remove any covenants or restrictions; and
(iii)
The area covered by the changes is located in an area that the municipal planning and zoning commission or other appropriate governing body of the municipality has approved, after a public hearing, as a residential improvement area; or
(k)
Replat one or more lots fronting on an existing street if:
(i)
The owners of all those lots join in the application for amending the plat;
(ii)
The amendment does not attempt to remove recorded covenants or restrictions;
(iii)
The amendment does not increase the number of lots; and
(iv)
The amendment does not create or require the creation of a new street or make necessary the extension of municipal facilities.
(2)
PRE-APPLICATION: Optional (see Section 2.4.3).
(3)
INITIATION: See Section 2.4.4.
(4)
COMPLETENESS: See Section 2.4.4.
(5)
APPLICATION REVIEW: See Section 2.4.5.
(6)
NOTICE: Should approval by City Council be required, notice shall be published and written. See Section 2.4.6 and Table 2.4-2.
(7)
DECISION:
(a)
Amending Plats that meet the requirements of this Ordinance are approved or conditionally approved by the Administrator.
(b)
Amending Plats that do not meet this Ordinance require approval from the Planning and Zoning Commission. The Planning and Zoning Commission shall approve, approve with conditions, or disapprove with reasons any Amending Plat.
(8)
CRITERIA: See Section 2.4.7(2).
(9)
WAITING PERIOD: See Section 2.4.8.
(10)
APPEALS: An appeal of the Administrator's decision shall be made to the Planning and Zoning Commission within 10 days of the decision. Any appeal from a Planning and Zoning Commission decision must be made to a court of record in Rockwall County, Texas, within 10 days of the decision as specified in the TXLGC.
(11)
SCOPE OF APPROVAL: Same as final plat (see Section 2.5.13(11)).
(12)
RECORDKEEPING: Same as final plat (see Section 2.5.13(12)).
2.5.17 Plat Vacation.
PURPOSE AND APPLICABILITY: The purpose of a Plat Vacation is to provide an expeditious means of vacating a recorded plat in its entirety, consistent with provisions of the State law.
(1)
PRE-APPLICATION MEETING: A pre-application meeting is encouraged but optional for Plat Vacation. Standards for pre-application meetings in Section 2.4.3 shall apply to pre-application meetings.
(2)
APPLICATION SUBMITTAL: The application submittal must conform to submittal requirements in Section 2.4.4.
(3)
COMPLETENESS DETERMINATION: Requirements in Section 2.4.4 shall apply.
(4)
APPLICATION REVIEW: All complete applications for Plat Vacations shall be reviewed by the Administrator based on the requirements in this Ordinance (Section 2.4.5).
(5)
NOTICE: Published and written notice required. See Section 2.4.6 and Table 2.4-1.
(6)
APPROVAL PROCEDURES:
(a)
Action by the Planning and Zoning Commission: The Planning and Zoning Commission shall hold a public hearing on any Plat Vacation. The Commission shall make a recommendation to approve, approve with conditions, or deny the application and forward its report and recommendation to the City Council.
(b)
Action by the City Council: The City Council has final authority to approve, approve with conditions, or deny, any Plat Vacation.
(7)
REVIEW AND APPROVAL CRITERIA: Approval criteria for Plat Vacation shall be in accordance with general criteria in Section 2.4.7(2).
2.5.18 Sign Permit.
Refer to Article VIII for procedures.
2.5.19 Administrative Modifications.
PURPOSE: This section provides a process to allow for minor adjustment to the numerical zoning standards of this Ordinance based on a set of criteria by the Administrator.
(1)
APPLICABILITY: The Administrator may expand or reduce a required yard setback, lot coverage, lot area, lot dimension, building height, parking standard, or any other numerical standard in this Ordinance to relieve a hardship created by an unusual condition or circumstance, by not more than 10 percent of the established standard.
(2)
PRE-APPLICATION: Optional (see Section 2.4.3).
(3)
INITIATION: All applications for an administrative modification shall be submitted to the Administrator by the following parties, unless otherwise indicated by this article:
(a)
Any owner of the property subject to the application, or
(b)
An agent, lessee, representative or contract purchaser specifically authorized by the owner to file the application.
(4)
COMPLETENESS: See Section 2.4.4.
(5)
APPLICATION REVIEW: All complete applications for an Administrative Modification shall be reviewed by the Administrator based on the requirements in this Ordinance or any approved concept, development, or Site Plans as applicable. See Section 2.4.5.
(6)
DECISION: All Administrative Modifications may either be approved or approved with conditions by the Administrator based on the criteria established in this section.
(7)
CRITERIA: Under no circumstance shall the Administrator approve an Administrative Modification that results in:
(a)
An increase in overall project intensity or density;
(b)
A change in permitted uses or mix of uses;
(c)
A change in the relationship between the buildings and the street; or
(d)
A change in any required element of any ordinance or PD standards.
(8)
WAITING PERIOD: See Section 2.4.8.
(9)
APPEALS: If the Administrator denies an application for an Administrative Modification, the applicant may, within 10 days, appeal the denial to the City Manager, whose decision is final.
(10)
SCOPE OF APPROVAL: After the Administrative Modification is approved, the applicant may apply for development plans, site plans building permits or certificates of occupancy.
(11)
RECORDKEEPING: The Administrator and applicant shall maintain copies of the approved Administrative Modification.
(Ord. No. O-2023-003, § 3(Exh. A), 1-3-2023; Ord. No. O-2024-037, §§ 7—21, 8-5-2024)
2.6.1 Purpose. This article establishes procedures through which the City seeks to ensure compliance with the provisions of this Ordinance and obtains corrections for violations. It also sets forth the remedies and penalties that apply to violations of this Ordinance.
2.6.2 Violations. Any of the following shall be a violation of this Code and shall be subject to the remedies and penalties provided for in this Code.
(1)
ESTABLISH ANY USE, STRUCTURE, OR SIGN WITHOUT PERMIT OR APPROVAL: To establish or place any use, structure, or sign upon land that is subject to this Ordinance without all of the approvals required by this Ordinance.
(2)
DEVELOPMENT OR SUBDIVISION WITHOUT PERMIT OR APPROVAL: To engage in any subdividing, development, construction, remodeling, or other activity of any nature upon land that is subject to this Ordinance without all of the approvals required by this Ordinance.
(3)
DEVELOPMENT, SUBDIVISION, USE, OR SIGN INCONSISTENT WITH PERMIT: To engage in any development, use, construction, remodeling, or other activity of any nature in any way inconsistent with the terms and conditions of any permit, approval, certificate, or other form of authorization provided for such activity.
(4)
DEVELOPMENT, SUBDIVISION, USE, OR SIGN INCONSISTENT WITH CONDITIONS OF APPROVAL: To violate, by act or omission, any term, condition, or qualification placed by a decision-making authority upon any permit or other form of authorization.
(5)
DEVELOPMENT, SUBDIVISION, OR SIGN INCONSISTENT WITH THIS ORDINANCE: To erect, construct, reconstruct, remodel, alter, maintain, move, or use any building, structure, or sign, or to engage in development or subdivision of any land in violation of any zoning, subdivision, sign, or other regulation within this Ordinance.
(6)
MAKING LOTS OR SETBACKS NONCONFORMING: To reduce or diminish any lot area so that the lot size, setbacks, or open spaces shall be smaller than required, unless in accordance with any exceptions provided under this Ordinance.
(7)
INCREASING INTENSITY OR DENSITY OF USE: To increase the intensity or density of use of any land or structure, except in accordance with the requirements and standards of this Ordinance.
(8)
REMOVING OR DEFACING REQUIRED NOTICE: To remove, deface, obscure, or otherwise interfere with any notice required by this Ordinance.
(9)
FAILURE TO REMOVE SIGNS: To fail to remove any sign installed, created, erected, or maintained in violation of this Ordinance or for which the sign permit has lapsed.
2.6.3 Responsible Persons. Any person who violates this Ordinance shall be subject to the remedies and penalties set forth in this article.
2.6.4 Responsibility for Enforcement. The Administrator shall have primary responsibility for enforcing all provisions of this Ordinance. Other officers of the City, as designated by the City Manager, may share responsibility for enforcing provisions of this Ordinance.
2.6.5 Enforcement Procedures.
(1)
REMEDIES AND ENFORCEMENT POWERS: The City shall have the remedies and enforcement powers in this section.
(2)
WITHHOLD PERMIT:
(a)
The City may deny or withhold all permits, certificates, or other forms of authorization on any land or structure or use or improvements upon a determination that there is an uncorrected violation of a provision of this Ordinance or of a condition or qualification of a permit, certificate, approval, or other authorization previously granted by the City. This enforcement provision shall apply regardless of whether the current or previous owner or lessee or applicant is responsible for the violation in question.
(b)
The City may deny or withhold all permits, certificates, or other forms of authorization on any land, structure, use, or improvements owned or being developed by a person who owns, developed, or otherwise caused an uncorrected violation of a provision of this Ordinance or of a condition or qualification of a permit, certificate, approval, or other authorization previously granted by the City. This provision shall apply regardless of whether the property for which the permit or other approval is sought is the property with the violation.
(c)
No permit may be issued for a principal use until a plat accurately describing the property has been recorded.
(3)
PERMITS APPROVED WITH CONDITIONS: Instead of withholding or denying a permit or other authorization, the City may grant such authorization subject to the condition that the violation be corrected.
(4)
REVOCATION OF PERMITS OR AUTHORIZATION:
(a)
Any permit or other form of authorization required under this Ordinance maybe revoked, after notice to the applicant, when the Administrator determines that:
(i)
There is a departure from the approved plans, specifications, limitations, or conditions as required under the approved permit or authorization;
(ii)
The permit or authorization was procured by false representation;
(iii)
The permit or authorization was issued in error; or
(iv)
There is a violation of any provision of this Ordinance or condition of approval.
(b)
Written notice of revocation shall be sent to the property owner, agent, applicant, or other person to whom the permit or authorization was issued. No work or construction shall proceed after revocation notice has been sent.
(5)
STOP WORK ORDER:
(a)
With or without revoking permits, the City may stop work on any building or structure on any land on which there is an uncorrected violation of a provision of this Ordinance or Adopted Code or of a permit or other form of authorization issued, in accordance with the City's power to stop work under its building codes.
(b)
The stop work order shall be in writing and directed to the person doing the work and shall specify the provisions of this Ordinance or permit or authorization that is in violation. After any such order has been sent, no work shall proceed on any building, structure, or land covered by such order, except to correct such violation or comply with the order.
(c)
Once the violations of the Ordinance, permit, authorization, or conditions have been remedied or met, the Administrator shall rescind the stop work order.
(i)
INJUNCTIVE RELIEF: The City may seek an injunction or other equitable relief in an appropriate court in Rockwall County, Texas to stop any violation of this Ordinance or of a permit, approval, or other form of authorization granted under this Ordinance.
(ii)
WITHHOLD PUBLIC SERVICES: The City may withhold any public services until all violations have been remedied and all the requirements of this Ordinance have been met.
(iii)
OTHER REMEDIES: The City shall have such other remedies as are and as may be from time-to-time provided by law for the violation of zoning, subdivision, sign, or related Ordinance provisions.
(iv)
OTHER POWERS: In addition to the enforcement powers specified in this article, the City may exercise any and all enforcement powers granted by law.
(v)
CONTINUATION: Nothing in this Ordinance shall prohibit the continuation of previous enforcement actions undertaken by the City pursuant to previous and valid ordinances and laws.
2.6.6 Cumulative Remedies. The remedies and enforcement powers established in this article shall be cumulative and the City may exercise them in any order or combination at any time.
2.6.7 Penalties for Violations. Any person or corporation who violates any of the provisions of this Ordinance or fails to comply with any of the requirements thereof, or who builds or alters any building, structure, sign, or use or who develops, constructs, remodels, or any other activity of any nature upon land in violation of any permit or authorization shall be guilty of a misdemeanor punishable under this section.
The owner or owners, or tenant, or property manager or person in control of any building or premises or part thereof, where anything in violation of this Ordinance is placed or exists, and any architect, builder, contractor, agent, person, or corporation employed by the owner or tenant who may have assisted in the commission of any such violation shall be guilty of a separate offense punishable under this section.
Any person or corporation violating any of the provisions of this Ordinance shall, upon conviction, be fined any sum not exceeding two thousand dollars ($2,000.00) and each and every day that the provisions of this Ordinance are violated shall constitute a separate and distinct offense.
(Ord. No. O-2023-003, § 3(Exh. A), 1-3-2023)
(a)
Expiration of individual permits. If, after approval of any individual permit, no progress has been made towards completion of the project within two years of the approval of the permit, the permit shall expire and become null and void except to the extent otherwise expressly provided for in these subdivision regulations.
(b)
Dormant project. A project shall become dormant and expire and all permits previously issued in connection with the project shall be null and void if, on the fifth anniversary of the date the first permit application was filed, no progress has been made towards completion of the project. The phrase "progress towards completion of the project" or similar phrase as used in this section includes the activities constituting such progress as set forth in V.T.C.A., Local Government Code § 245.005.
(c)
Effect of expiration or dormant project. Following the expiration of a permit or a project, any new application shall be a wholly new and separate permit or project as compared with the dormant project that expired, and shall be subject to the regulations, rules, ordinances, and other laws in effect at the time of filing of the new application and shall further be subject to the assessment of new fees to the fullest extent permitted by law.
(d)
Projects, permits and other activities that never vest rights. Notwithstanding any other provision of these subdivision regulations or other city rules, regulations or ordinances, the following are exempt from and not affected by any claim to vested rights:
(1)
A permit that is at least two years old, is issued for the construction of a building or structure intended for human occupancy or habitation, and is issued under laws, ordinances, procedures, rules, or regulations adopting only:
(A)
Uniform building, fire, electrical, plumbing, or mechanical codes adopted by a recognized national code organization; or
(B)
Local amendments to those codes enacted solely to address imminent threats of destruction of property or injury to persons;
(2)
The city's zoning regulations that do not affect landscaping or tree preservation, open space or park dedication, property classification, lot size, lot dimensions, lot coverage, or building size or that do not change development permitted by a restrictive covenant required by the city;
(3)
Regulations for sexually oriented businesses;
(4)
Fees imposed in conjunction with development permits, including, but not limited to, impact fees;
(5)
Regulations for annexation that do not affect landscaping or tree preservation or open space or park dedication;
(6)
Regulations for utility connections;
(7)
Regulations to prevent imminent destruction of property or injury to persons from flooding that are effective only within a floodplain established by a federal flood control program and enacted to prevent the flooding of buildings intended for public occupancy;
(8)
Construction standards for public works located on public lands or easements; or
(9)
Regulations to prevent the imminent destruction of property or injury to persons if the regulations do not:
(A)
Affect landscaping or tree preservation, open space or park dedication, lot size, lot dimensions, lot coverage, building size, residential or commercial density, or the timing of a project; or
(B)
Change development permitted by a restrictive covenant required by a municipality.
(Ord. No. O-2023-044, § 2.03, 10-9-2023