- ZONING APPLICATIONS
A.
Purpose
The regulations imposed by the zoning regulations of this Code and of the Zoning Map may be amended from time to time in accordance with this section. This process for amending the zoning regulations of this Code or the Zoning Map is intended to allow modifications in response to omissions or errors, changed conditions, or changes in City policy. Amendments are not intended to relieve particular hardships or confer special privileges or rights upon any person or party.
B.
Initiation
The City Council, Knoxville-Knox County Planning Commission, City staff, Knoxville-Knox County Planning staff, or a property owner in the City, or his/her designee, may propose a zoning text or map amendment.
C.
Authorization
The City Council, after receiving a recommendation from the Knoxville-Knox County Planning Commission, will take formal action on requests for zoning text or map amendments.
D.
Procedure
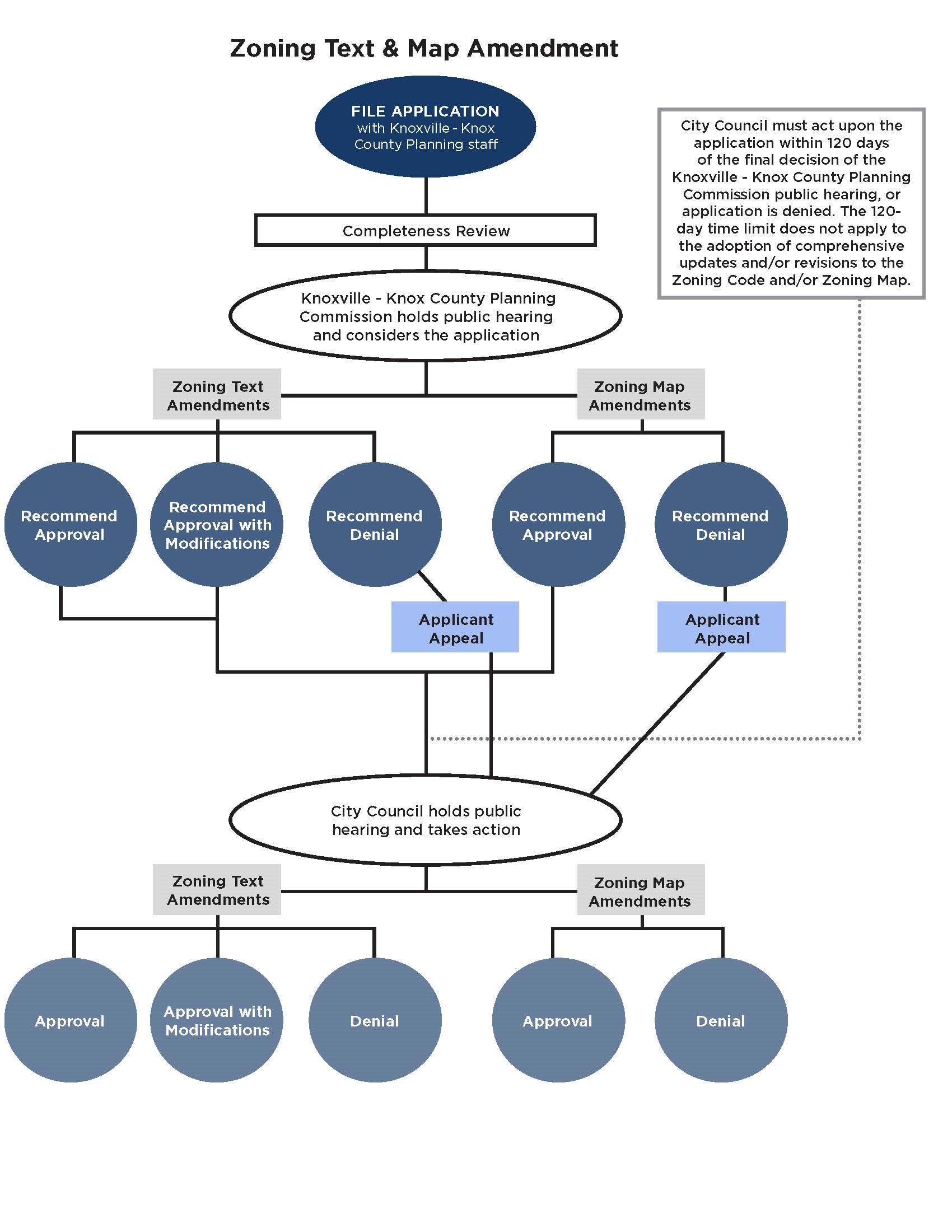
All applications must be filed with the Knoxville-Knox County Planning staff. Once it is determined that the application is complete, staff will schedule the application for consideration by the Knoxville-Knox County Planning Commission. Amendments initiated by the City Council, City staff on behalf of the City, the City-appointed Stakeholder Advisory Committee, or Knoxville-Knox County Planning Commission also require an application, but are exempt from fees.
1.
Action by Knoxville-Knox County Planning Commission
a.
Upon receipt of a complete application, the Knoxville-Knox County Planning Commission will consider the proposed zoning amendment at a public hearing.
b.
The Knoxville-Knox County Planning Commission must evaluate the application based upon the evidence presented and, for map amendments, the approval standards of this section.
i.
For zoning text amendments, the Knoxville-Knox County Planning Commission must recommend approval, approval with modifications, or denial of the application.
ii.
For zoning map amendments, the Knoxville-Knox County Planning Commission must recommend approval or denial of the application. No conditions may be recommended as part of a zoning map amendment
c.
After the close of the meeting, the Knoxville-Knox County Planning Commission must forward its recommendation to the City Council.
2.
Action by City Council
a.
The City Council will hold a public hearing on the application following receipt of the Knoxville-Knox County Planning Commission recommendation. The City Council must take action as follows:
i.
For zoning text amendments, the City Council must approve, approve with modifications, or deny the application.
ii.
For zoning map amendments, the City Council must approve or deny the application. No conditions may be imposed as part of a zoning map amendment.
b.
The City Council must act upon the application within 120 days of the final decision of the Knoxville-Knox County Planning Commission public hearing. Failure to act within 120 days means the application is denied. The 120-day time limit does not apply to the adoption of comprehensive updates and/or revisions to the Zoning Code and/or Zoning Map.
E.
Standards
1.
In addition to the standards below, evaluation of proposed map amendments must consider the appropriateness of the zoning district to the subject property, and all the district's regulations, and not for a specific development and/or use of the subject property.
2.
A proposed amendment must be considered on its own merits using the criteria in item 3 below.
3.
The following conditions must be met for all amendments:
a.
The proposed amendment is necessary because of substantially changed or changing conditions in the area and districts affected, or in the city generally.
b.
The proposed amendment is consistent with the intent and purposes of this Code.
c.
The proposed amendment shall not adversely affect any other part of the city, nor shall any direct or indirect adverse effects result from such amendment.
d.
The proposed amendment shall be consistent with and not in conflict with the Knoxville-Knox County General Plan and its component parts, including adopted sector plans, corridor plans, and related documents.
e.
Whether adequate public facilities are available including, but not limited to, schools, parks, police and fire protection, roads, sanitary sewers, storm sewers, and water lines, or are reasonably capable of being provided prior to the development of the subject property if the amendment were adopted.
F.
Time Limit for City Council Action
All amendments initiated by application filed with the Knoxville-Knox County Planning Commission must be finally acted upon by the City Council within 120 days following the public hearing. Failure of the City Council finally to act upon any proposal within the 120-day period is in all respects equivalent to rejection thereof. This 120-day limit does not apply to the adoption of comprehensive updates or revisions to the zoning regulations.
G.
Appeal
Anyone aggrieved by a final order or judgement of the City Council may have such order or judgement reviewed by the courts as provided by state law.
A.
Purpose
This Code is based upon the division of the City into districts. Within each district the use of land and structures are substantially uniform. It is recognized, however, that there are certain uses which, because of their unique characteristics, are potentially incompatible with existing development, or because the effects of such uses cannot be foreseen.
B.
Initiation
1.
A property owner in the City, or his/her designee, may file an application to use his/her land for one or more of the special uses authorized within the zoning district. A property owner may only propose a special use for property under his/her control.
2.
For the purpose of this section, applications include requests for previously approved planned district properties to modify and/or remove requirements of any plans or conditions placed on properties, or requests to remove the planned district designation from the zoning map.
C.
Authorization
The Knoxville-Knox County Planning Commission will take formal action on special use applications.
D.
Procedure
An application for a special use must be filed with the Knoxville-Knox County Planning staff. Once it is determined that the application is complete, the staff will schedule the application for consideration by the Knoxville-Knox County Planning Commission.
1.
Upon receipt of a complete application, the Knoxville-Knox County Planning Commission will consider the special use at a public hearing.
2.
The Knoxville-Knox County Planning Commission must evaluate the application based upon the evidence presented at the public hearing, pursuant to the approval standards of this section. Except as provided in 16.2.D.3 below, the Knoxville-Knox County Planning Commission must either approve, approve with conditions, or deny the special use application.
3.
Applications to remove the planned district designation from the zoning map are subject to review by the Planning Commission, which shall recommend that the City Council approve or deny the application.
4.
The City Council will hold a public hearing on the application following receipt of the Knoxville-Knox County Planning Commission recommendation. The City Council must approve or deny the application. If approved, the zoning district standards shall apply.
E.
Conditions
1.
Conditions placed upon the special use related to the physical development of the site must be shown on the site plan. A statement must be submitted with the site plan indicating any conditions placed upon the operation of the special use.
2.
Prior to final approval of the special use by the Knoxville-Knox County Planning Commission, the proposed conditions must be sent to City staff and Knoxville-Knox County Planning staff for review and recommendation. The Knoxville-Knox County Planning Commission may approve the special use with conditions after receipt of the staff recommendation.
3.
A revised site plan showing all required conditions must be submitted prior to issuance of a building permit and/or required licenses.
F.
Standards
1.
The listing of a use as a special use within a zoning district does not constitute an assurance or presumption that such special use will be approved. Rather, each special use must be evaluated on an individual basis, in relation to all applicable standards of this Code. Such evaluation will determine whether approval of the special use is appropriate at the particular location and in the particular manner proposed. The proposed special use must meet all of the following criteria which Knoxville-Knox County Planning will support with documented findings.
2.
The Knoxville-Knox County Planning Commission, in the exercise of its administrative judgment, will be guided by adopted plans and policies, including the General Plan and the One-Year Plan, and by the following general standards:
a.
The use is consistent with adopted plans and polices, including the General Plan and the One-Year Plan.
b.
The use is in harmony with the general purpose and intent of this Zoning Code.
c.
The use is compatible with the character of the neighborhood where it is proposed, and with the size and location of buildings in the vicinity.
d.
The use will not significantly injure the value of adjacent property or by noise, lights, fumes, odors, vibration, traffic, congestion, or other impacts detract from the immediate environment.
e.
The use is not of a nature or so located as to draw substantial additional traffic through residential streets.
f.
The nature of development in the surrounding area is not such as to pose a potential hazard to the proposed use or to create an undesirable environment for the proposed use.
G.
Requests for Modifications
1.
Any modifications to the conditions of approval for a previously approved special use must be resubmitted as a new special use application.
2.
Any modifications to the conditions of development within a previously approved planned district must be submitted as a new special use application following the procedure in D.1 and D.2. of this Article.
H.
Appeals
Anyone aggrieved by a final determination of the Knoxville-Knox County Planning Commission may file an appeal in accordance with Section 16.12.
(Ord. No. O-153-2020, § 1, 10-20-2020)
A.
Purpose
The purpose of the variance process is to provide a narrowly circumscribed means by which relief may be granted from unforeseen applications of the zoning regulations of this Code that create practical difficulties or particular hardships.
B.
Initiation
A property owner in the City, or person expressly authorized in writing by the property owner, may file an application for a variance. A property owner, or his/her designee, may only propose a variance for property under his/her control.
C.
Authorization
The Board of Zoning Appeals will take formal action on variances on zoning regulations.
D.
Procedure
All applications must be filed with the Zoning Administrator. Once it is determined that the application is complete, the Zoning Administrator will schedule the application for consideration by the Board of Zoning Appeals.
1.
Upon receipt of a complete application, the Board of Zoning Appeals will consider the variance at a public hearing.
2.
The Board of Zoning Appeals must evaluate the application based upon the evidence presented at the public hearing, pursuant to the approval standards of this section. The Board of Zoning Appeals will either approve, approve with conditions, or deny the variance.
3.
The Board of Zoning Appeals may impose such conditions and restrictions upon the variance as may be deemed necessary for the protection of the public health, safety, and welfare. The Board of Zoning Appeals may grant a variance that is less than that requested when it has been decided that the applicant is entitled to some relief of the hardship, but not to the entire relief requested in the variance application.
E.
Standards
The Board of Zoning Appeals may authorize a variance from the strict application of this Code so as to relieve such difficulties or hardship only in accordance with all of the following criteria:
1.
Variances will be granted only where special circumstances or conditions (such as exceptional narrowness, topography or siting) fully described in the findings of the Board, do not apply generally in the district.
2.
Variances will not be granted to allow a use otherwise excluded from the particular district in which requested.
3.
For reasons fully set forth in the findings of the Board, the aforesaid circumstances or conditions are such that the strict application of the provisions of this Code would deprive the applicant of any reasonable use of his/her land. Mere loss in value does not justify a variance; there must be a deprivation of beneficial use of land.
4.
Any variance granted under the provisions of this section must be the minimum adjustment necessary for the reasonable use of the land.
5.
The granting of any variance is in harmony with the general purposes and intent of this Code and will not be injurious to the neighborhood, detrimental to the public welfare, or in conflict with the General Plan for development.
F.
Requirements for the Granting of a Variance
Before the board shall have the authority to grant a variance, the person claiming the variance has the burden of showing:
1.
That the granting of the permit will not be contrary to the public interest.
2.
That the literal enforcement of the ordinance will result in unnecessary hardship.
3.
That by granting the permit contrary to the provisions of the Ordinance, the spirit of the Ordinance will be observed.
4.
That by granting the permit, substantial justice will be done.
G.
Limitations
1.
No variance may allow a use that is prohibited in the applicable base or overlay district.
2.
The variance granted is the minimum adjustment necessary for the reasonable use of the land.
H.
Appeals
Anyone aggrieved by a final determination of the Board of Zoning Appeals may file an appeal in accordance with Section 16.12.
A.
Purpose
The site plan review process is intended to promote orderly development and redevelopment in the City, and to assure that such development or redevelopment occurs in a manner that is harmonious with surrounding properties, is consistent with the Knoxville-Knox County General Plan, and its component parts, including adopted sector plans, corridor plans, and related documents, and promotes the public health, safety, and welfare.
B.
Authority
The Zoning Administrator approves site plans, unless specifically cited in item C below that such applications are approved by the Knoxville-Knox County Planning staff.
C.
Required Site Plan Review
All new construction, additions, and alterations require site plan review and approval by the Zoning Administrator with the exception of the following:
1.
The Administrative Review Committee will make a recommendation on site plans, to be forwarded for final determination by the Zoning Administrator, for the following:
a.
New construction, additions, and alterations in the CU and SW Districts.
b.
Alternative landscape designs per Section 12.2.D.
2.
The Knoxville-Knox County Planning staff will review and approve site plans for the following:
a.
New construction, additions, and alterations in the EN District.
b.
New construction, additions, and alterations for townhouse and multi-family dwellings in the RN-4 District as required per Section 4.2.B.1 and Section 4.5.
c.
New construction, additions, and alterations in the DK-E Sub-District.
d.
Pocket neighborhoods in the RN-4, RN-5, RN-6, and RN-7 Districts as required per Section 4.5.
D.
Procedure
1.
All applications for site plan review must be submitted to the Zoning Administrator. The Zoning Administrator will forward site plan review applications in the CU and SW Districts and applications for alternative landscape design to the Administrative Review Committee for recommendation. The Zoning Administrator will forward site plan review applications in the EN District and applications as required per Section 4.2.B.2 in the RN-4 District to the Knoxville-Knox County Planning staff.
2.
The Zoning Administrator will approve, approve with conditions, or deny a site plan. In the CU and SW Districts and for applications for alternative landscape design, the Zoning Administrator will issue a decision after receipt of the Administrative Review Committee recommendation. Site plan review applications in the EN District and applications as required per Section 4.2.B.2 in the RN-4 District will be approved by the Knoxville-Knox County Planning staff.
3.
If a site plan is approved subject to conditions and/or modifications, all plans and drawings submitted as part of the application for a building permit or other approval must include those conditions and/or modifications.
E.
Approval
Site plan review is evaluated against the following criteria:
1.
Conformity with the regulations of this Code, and any other applicable regulations within the City Code.
2.
Additional site plan standards may apply in the CU and SW Districts per Article 7.
F.
Modifications to Approved Site Plans
1.
An application for an amendment to an approved site plan must be submitted to the Zoning Administrator. Amendment applications must include a written description of the proposed change, including the reason for such change, and a notation of the location on the approved site plan.
2.
The Zoning Administrator will approve modifications that are not a significant change in accordance with item D above.
3.
The Zoning Administrator may decide that the proposed change or changes to the approved site plan is such a significant change that it constitutes a new application and is subject to a complete site plan review per the provisions of this section.
G.
Effect of Approval
No building permit, certificate of occupancy, or other applicable permit will be issued until site plan approval is granted. When conditions are imposed upon a site plan, the site plan must be resubmitted showing all required changes prior to the issuance of a building permit, certificate of occupancy, or other permit.
H.
Appeals
1.
Anyone aggrieved by a final determination of the Zoning Administrator may file an appeal in accordance with Section 16.12.
2.
Anyone aggrieved by a final determination of the Knoxville-Knox County Planning staff may file an appeal to the Knoxville-Knox County Planning Commission in accordance with Section 16.12.
(Ord. No. O-61-2020, § 1, 4-21-20)
A.
Purpose
Design Review is intended to foster attractive and harmonious development and rehabilitation in Downtown Knoxville that reflects the goals of adopted plans, and the principles of the Downtown Design Guidelines. The Design Review Board will review and approve the plans for public and private improvements in the DK District to meet the following objectives:
1.
Promote Downtown as a place for a viable mix of commercial, office, civic, and residential uses, including street level development that creates a pedestrian-friendly environment.
2.
Create quality publicly-oriented spaces, including streets, pedestrian ways, parks, and squares that are safe and beautiful.
3.
Create harmony in architectural and landscape architectural elements to provide a pleasing environment and continuous commerce and interest along sidewalks.
4.
Create efficient processes for the review and approval of Downtown projects.
5.
Establish a means for design review for public improvements and building development and renovation to protect overall Downtown investments.
6.
Foster new development that complements adjacent historic resources.
The Design Review Board's role is not to impose any architectural preferences, and the Downtown Design Guidelines are not intended to bring uniformity in design or approach or to require specific materials. The Downtown Design Guidelines are to be applied in a flexible manner to meet the needs of the development while encouraging the design to respect the context of nearby buildings and the streetscape. The Downtown Design Guidelines are thus not a rigid set of rules, but rather a set of key principles to guide development. The Design Review Board's role is to provide certainty that both immediate surroundings as well as Downtown as a whole are taken into account with each building project.
B.
Applicability
Downtown design review in the DK District is required as follows, unless a historic overlay district is in place, whereby the Historic Zoning Commission will conduct review and approval of the development. (Downtown design review is also not required in the DK-E Subdistrict.) Downtown design review is required in the following instances. No permit will be issued without a certificate of appropriateness from the Design Review Board.
1.
New construction. New construction on a new or existing foundation.
2.
Substantial addition. A substantial addition occurs when the total footprint or gross floor area of the structure, as of the effective date of this Ordinance, is increased by either 1,000 square feet or 20% in area, whichever is less.
3.
Substantial alteration. Substantial alteration occurs with any exterior change, other than incidental repairs, that would prolong the life of the supporting members of a building. Routine exterior maintenance activities such as painting, tuckpointing, replacing trim in kind, railings in kind, or replacing other nonstructural architectural details in kind are not considered to constitute a substantial exterior alteration.
4.
Planned developments.
5.
Public improvements.
6.
Sign lighting or electronic message center.
C.
Modification of Dimensional Regulations
The dimensional requirements of the DK District may not always be consistent with the intent of the Downtown Design Guidelines. The Design Review Board may issue a certificate of appropriateness to avoid the need for variances in cases where a development has been conceived to respect the historic context of the block, provide greater pedestrian activity at sidewalk level, and/or meet other provisions of the guidelines. The Design Review Board may approve waivers from the Downtown Design Guidelines when the design guidelines are not appropriate for the particular use or are not feasible due to site constraints or other situations out of control of the property owner or applicant.
D.
Procedure
1.
Public Improvements
a.
The design of projects that are initiated by the City and Knoxville Utilities Board, such as improvements to or new construction of streets, sidewalks, way-finding and other signs, lighting, parks and civic buildings, must be submitted to the Design Review Board for approval. The Design Review Board will send a report to the Mayor and City Council, and Utility Board Director regarding their findings.
b.
The Design Review Board may request the Mayor's assistance to pursue review of other public projects, including those of county, state and federal governments.
2.
Private Development
When development is subject to Downtown Design Review, the Design Review Board must issue a certificate of appropriateness before a building permit can be issued.
a.
The developer must meet with staff to discuss preliminary concepts of the proposed development. Staff may waive this provision if they find the project to be of a minor nature or if the renovation is not oriented to a publicly-oriented space such as a street, plaza or pedestrian way. Sketches, draft architectural drawings or photographs of similar projects may be used to provide an understanding of the project. Staff, in turn, will discuss the implications of the Downtown Design Guidelines relative to the proposed concept. A brief report will be provided to the developer.
b.
An application for a certificate of appropriateness must be filed with the Knoxville-Knox County Planning Commission and include the application form and the following information for the Design Review Board's consideration:
i.
A site plan, including property lines, sidewalk location, building footprint, landscaping, and parking and access points (as applicable);
ii.
Building elevations, showing entrances, windows, sign(s), construction materials and parapet or other structures to avoid visual or noise problems associated with heating/cooling or other utility units (other drawings such as perspectives are encouraged, but not required by the review board); and
iii.
A written description, stating the intended uses for the floors of the building(s); these may be presented as notes on the elevation(s).
3.
Signs Lighting or Electronic Signs
Any requests for sign lighting or electronic message center exceptions within the DK District must be reviewed and approved by the Design Review Board and a certificate of appropriateness issued to the applicant.
4.
Certificates of Appropriateness
a.
All applications for certificates of appropriateness will be considered by the Design Review Board, which has the power to approve, approve with conditions, or deny certificates of appropriateness.
b.
Staff may approve the following when they find that the design conforms to adopted guidelines: new signs, in-kind replacement of building features, removal of non-historic building features facing a publicly-oriented space, replacement of windows at ground level with transparent glass, or other replacements of building features that are consistent with the design guidelines.
c.
The Design Review Board must, within 30 days following the availability of sufficient data, grant a certificate of appropriateness with or without attached conditions or deny said certificate, and must state the reasons for denial or the conditions attendant with the granting of a certificate in writing.
E.
Issuance of Building Permit
No building permit will be issued until after the appeal period expires. If an appeal is filed, no building permit will issue until the appeal is resolved.
F.
Appeals
Anyone aggrieved by a final determination of the Design Review Board may file an appeal in accordance with Section 16.12. A staff decision may be appealed to the Design Review Board, in accordance with the Design Review Board Administrative Rules and Procedures.
(Ord. No. O-38-2020, § 1, 2-25-20)
A.
Purpose
Design review within the IH Overlay District. Review is intended to ensure conformity with the standards of the applicable design guidelines.
B.
Initiation
No building permit will be issued for the following activities within an IH Overlay District without issuance of a certificate of appropriateness by the Design Review Board:
1.
New primary structure.
2.
Additions visible from the primary street.
3.
Changes to porches visible from the primary street.
4.
Driveways, parking pads, access points, garages or similar facilities.
C.
Authorization
All applications for certificates of appropriateness within an IH Overlay District will be reviewed by the Design Review Board within 30 days following the availability of sufficient data. The Design Review Board has the power to approve, approve with conditions, or deny a certificate of appropriateness.
D.
Design Review Standards
Design review and approval of a certificate of appropriateness is required for any building permit or request for subdivision approval within the IH Overlay District. Review must be based on conformity with the standards of the applicable design guidelines, which are made a part of this Code amendment by reference.
1.
The district is intended to foster compatible infill housing, which may have different open space, height, and off-street parking regulations than those found in the base district. Minimum lot sizes and setbacks may differ from those required by the base district in order to realize the principles associated with the guidelines. The Design Review Board may vary the base district regulations by issuance of a certificate of appropriateness. The issuance of a certificate of appropriateness will relinquish any need for variances within the overlay district.
2.
Lot sizes, front, side and rear setbacks, and off-street parking are to be in accordance with the principles of the applicable design guidelines.
3.
An alley must serve as the primary means of ingress and egress for all dwelling units unless special site circumstances or conditions prohibit alley access, such as exceptional narrowness or topography.
E.
Applications
1.
An application for a certificate of appropriateness must include:
a.
Front and side elevation drawings;
b.
Plot plan with address and CLT#;
c.
Elevation of corners;
d.
Finished floor elevation (approximate);
e.
Setbacks;
f.
Driveway and sidewalk locations (proposed and existing);
g.
Alley location if lot is adjacent to an alley;
h.
Applicable design guidelines checklist.
2.
IH Overlay Application Process
a.
The following Level 1 Certificates of Appropriateness will be reviewed and may be issued by staff when they find that the design conforms to adopted design guidelines for the property: subdivision plats; accessory structures; new driveways, parking pads, and access points; minor modifications or increases to existing parking pads; minor revisions to Level 1 Certificates of Appropriateness previously issued by staff; and minor modifications to existing porches. The Design Review Board will review all other matters for which applications are made.
b.
Level 1 certificates will be summarized in a report to be presented to the Design Review Board at their regularly scheduled monthly meeting.
c.
In the event of a denial of a Level 1 certificate, the applicant may appeal the staff decision to the next regularly scheduled meeting of the Design Review Board for which the application deadline is met.
d.
The provisions of this section notwithstanding, staff or the applicant may exercise the option of requesting a review by the Design Review Board. In that event, the application for certificate of appropriateness will be heard by the Design Review Board at the next regularly scheduled meeting of the Design Review Board for which the application deadline is met.
F.
Issuance of Building Permits
No building permit will be issued until after the appeal period expires. If an appeal is filed, no building permit will issue until the appeal is resolved.
G.
Appeals
Anyone aggrieved by a final determination of the Design Review Board may file an appeal in accordance with Section 16.12.A.
(Ord. No. O-113-2020, § 1, 7-28-20; Ord. No. O-90-2022, § 1, 7-26-22)
A.
Purpose
Planned developments (PD) are intended to encourage and allow more creative and flexible development of land than is possible under district zoning regulations and should only be applied to further those applications that provide compensating amenities and benefits to the City and neighborhood. The underlying zoning district dimensional, design, and use regulations apply to a PD unless specifically modified through the approval process. Through the flexibility of the planned development technique, a PD is intended to:
1.
Encourage flexibility in the development of land and in the design of structures.
2.
Encourage a creative approach to the use of land that results in better development and design than might otherwise be accomplished under the strict application of other sections of this Code.
3.
Allow for the design of developments that are architecturally and environmentally innovative, and that achieve better utilization of land than is possible through strict application of standard zoning controls.
4.
Combine and coordinate architectural styles, building forms, and structural/visual relationships within an environment that allows mixing of different uses in an innovative and functionally efficient manner.
5.
Provide for the efficient use of land to facilitate a more effective arrangement of land uses, structures, circulation patterns, and utilities.
6.
Encourage land development that, to the greatest extent possible, preserves natural vegetation, respects natural topographic and geologic conditions, and refrains from adversely affective flooding, soil, drainage, and other natural ecologic conditions.
7.
Facilitate the implementation of the adopted Knoxville-Knox County General Plan and its component parts, including adopted sector plans, corridor plans, and related documents, particularly with respect to areas planned for potential redevelopment.
B.
Initiation
The entire property proposed for the planned development must be in single ownership or under unified control. All owners of the property must be included as joint applicants on all applications and all approvals will bind all owners.
C.
Authorization
1.
A planned development is authorized in all zoning districts.
2.
A planned development must be granted in accordance with the procedures and standards of this section. Unless specifically approved as part of the planned development approval, the requirements of the underlying district apply.
3.
Planned development approval is separate from subdivision approval. PD approval may be granted first, whereby subdivision approval would be granted subsequently in compliance with the approved lot layout design.
D.
Exceptions from District Regulations
1.
A planned development is subject to the underlying district dimensional, design, and use regulations unless an exception is specifically granted. The Knoxville-Knox County Planning Commission may recommend and the City Council may grant exceptions to the zoning district dimensional, design, and use regulations where a planned development is located.
2.
Exceptions from district regulations may be granted for planned developments, if the exceptions:
a.
Enhance the overall merit of the planned development.
b.
Promote the objectives of both the City and the development.
c.
Enhance the quality of the design of the structures and the site plan.
d.
Will not cause excessive adverse impact on neighboring properties.
e.
Are compatible with the adopted Knoxville-Knox County General Plan and its component parts, including adopted sector plans, corridor plans, and related documents.
f.
Provide a public benefit to the City, as described below.
3.
The underlying zoning district dimensional, design, and use regulations apply, unless an exception is granted as part of the planned development approval. To be granted such exceptions, the applicant must demonstrate superior design and enhanced amenities. In no case may an exception to district regulations be granted unless the applicant demonstrates a substantial benefit to the City. Design characteristics and amenities to be considered in this determination include, but are not limited to, the following:
a.
Community gathering spaces and amenities including plazas, public art, formal gardens, places to congregate, and pedestrian and transit facilities.
b.
Improvement of existing on-site and off-site infrastructure.
c.
Use of sustainable design and architecture, such as green roofs, white roofs and other energy efficient design concepts, new building technologies, and approval of buildings and developments that meet established standards such as Leadership in Energy and Environmental Design (LEED), Energy Star, Earthcraft, etc.
d.
Preservation of existing environmental features, including additional protections for steep slopes (15% or more slope).
e.
Preservation of historic features and adaptive reuse of existing buildings.
f.
New open space and recreational amenities such as recreational open space, including parks and playgrounds, natural water features and conservation areas, jogging trails and fitness courses, dog parks, skate parks, and similar recreational features.
g.
Provision of public car and/or bike share facilities.
h.
Affordable housing set-asides. Affordable housing must comply with the standards for affordability approved by the Knoxville Community Development Department.
i.
Senior housing set-asides.
E.
Procedure
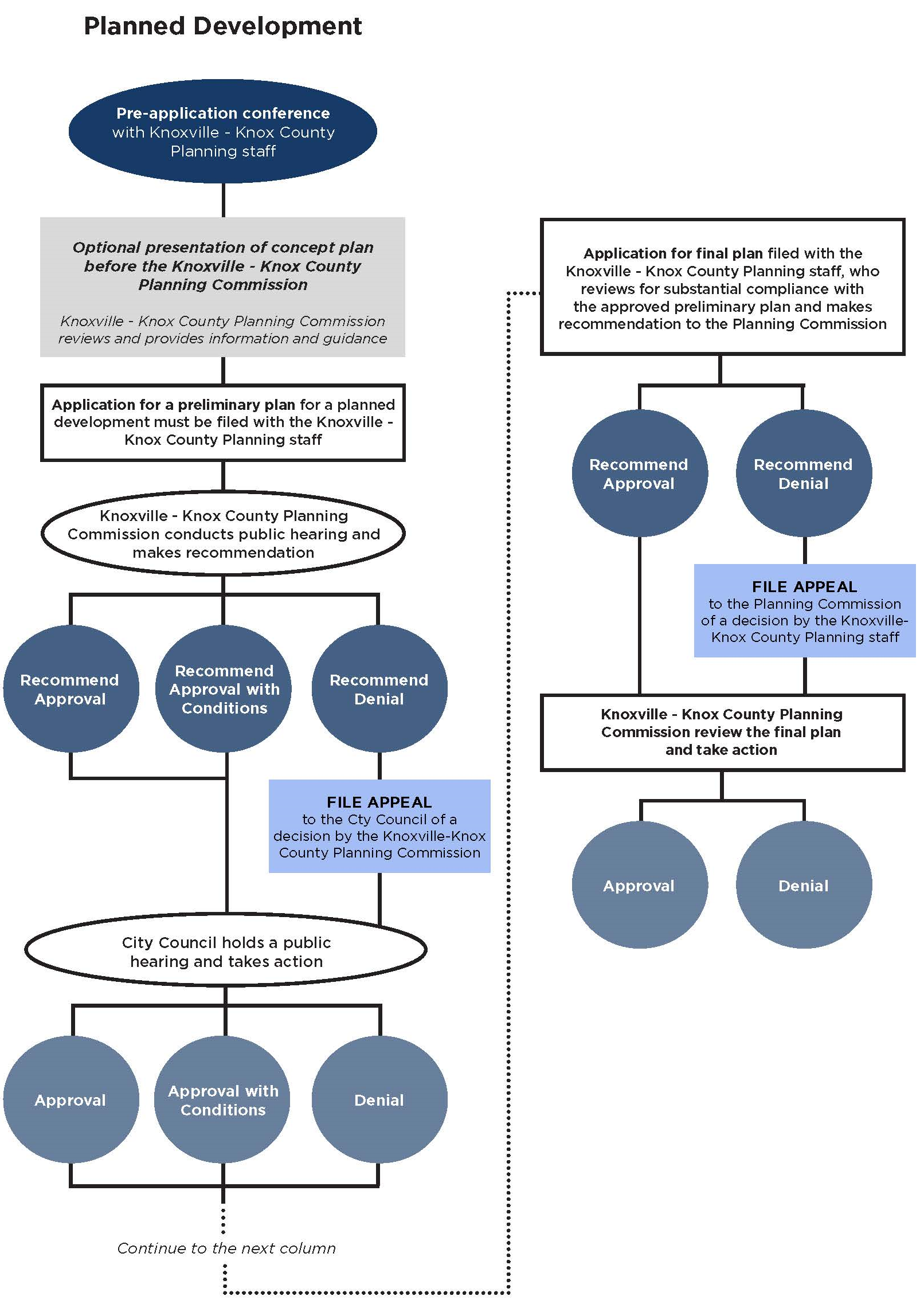
The following procedures, requirements, restrictions, and conditions are required. The approval of a planned development includes a pre-application consultation, optional concept plan review, preliminary plan approval, and final plan approval.
1.
Pre-Application Consultation
a.
Prior to formal submittal of an application, a pre-application conference with the Knoxville-Knox County Planning Staff is required.
b.
At a pre-application consultation, the applicant must provide information as to the location of the proposed planned development, the proposed uses, proposed improvements, including the public benefits and amenities, anticipated exceptions to this Code, and any other information necessary to explain the planned development.
c.
The purpose of such pre-application consultation is to make advice and assistance available to the applicant before preparation of concept plan, so that the applicant may determine whether the proposed planned development is in compliance with the provisions of this Code and other applicable regulations, and whether the proposed planned development aligns with the adopted land use policies of the City.
d.
The pre-application conference does not require formal application, fee, or filing of a planned development application. Any opinions or advice provided by the Knoxville-Knox County Planning staff are in no way binding with respect to any official action that may be taken on the subsequent formal application. No decision will be made on the application.
2.
Optional Concept Plan
Before submitting a formal application for a planned development, the applicant may present a concept plan before the Knoxville-Knox County Planning Commission, at his/her option, for the purpose of obtaining information and guidance prior to formal application.
a.
The concept plan will be presented at a public meeting. At minimum, the concept plan must consist of the following:
i.
A map (or maps) in general form containing the proposed land uses, the natural features of the development site, the character and approximate location of all roadways and access drives proposed, the location of all adjacent public streets, public utilities, and schematic drawings showing the size, character, and disposition of buildings on the site.
ii.
A written statement containing a general explanation of the planned development, including a statement of the present ownership of all the land within said development and the expected schedule of construction.
b.
The Knoxville-Knox County Planning Commission will review the concept plan, and provide such information and guidance it deems appropriate. Any opinions or advice provided by the Knoxville-Knox County Planning Commission is in no way binding with respect to any official action the Knoxville-Knox County Planning Commission or City Council may take on the subsequent formal application. The review of the concept plan is not a public hearing. No decision will be made on the application.
c.
Mailed and posted notice in accordance with Section 15.2 is required for the public meeting at which the concept plan is to be presented.
3.
Preliminary Plan
a.
Action by Knoxville-Knox County Planning Staff
i.
An application for a preliminary plan for a planned development must be filed with the Knoxville-Knox County Planning staff. Once it is determined that the application is complete, the Knoxville-Knox County Planning staff will schedule the application for consideration by the Knoxville-Knox County Planning Commission.
b.
Action by Knoxville-Knox County Planning Commission
i.
Upon receipt of a complete application, the Knoxville-Knox County Planning Commission will consider the preliminary plan at a public hearing.
ii.
The Knoxville-Knox County Planning Commission will review the application based upon the evidence presented at the public hearing, pursuant to the approval standards of this section. The Knoxville-Knox County Planning Commission must recommend either approval, approval with conditions and/or modifications, or denial of the preliminary plan.
iii.
Following the close of the public hearing, the Knoxville-Knox County Planning Commission will forward its recommendation to the City Council.
c.
Action by City Council
i.
The City Council will hold a public hearing on the preliminary plan upon receipt of the Knoxville-Knox County Planning Commission recommendation, and must approve, approve with conditions and/or modifications, or deny the preliminary plan.
ii.
The City Council must finally act upon the application within 120 days of the final decision of the Knoxville-Knox County Planning Commission public hearing. Failure to act within 120 days means the application is denied.
d.
Conditions
The Knoxville-Knox County Planning Commission may recommend, and the City Council may impose conditions and restrictions upon the establishment, location, construction, maintenance, and operation of the planned development as may be deemed necessary for the protection of the public health, safety, and welfare. Such conditions and restrictions must be reflected in the final plan.
e.
Approval Standards
The recommendation of the Knoxville-Knox County Planning Commission and decision of the City Council must make a finding that the following standards for a planned development have been met.
i.
The proposed planned development meets the purpose of a planned development.
ii.
The proposed planned development will not be injurious to the use and enjoyment of other property in the vicinity.
iii.
The proposed planned development will not impede the normal and orderly development and improvement of surrounding property.
iv.
There is provision for adequate utilities and infrastructure, drainage, off-street parking and loading, pedestrian access, and all other necessary facilities.
v.
There is provision for adequate vehicular ingress and egress designed to minimize traffic congestion upon public streets. The Knoxville-Knox County Planning Commission and/or City Council may require a traffic study to provide evidence that the circulation system is adequate.
vi.
The location and arrangement of structures, parking areas, walks, landscape, lighting, and other site design elements, and the uses are compatible with the surrounding neighborhood and adjacent land uses.
4.
Final Plan
Following the approval of the preliminary plan, an application for a final plan for a planned development must be filed with the Knoxville-Knox County Planning staff.
a.
Action by Knoxville-Knox County Planning Staff
The Knoxville-Knox County Planning staff will review the final plan upon receipt of the complete final plan application and take the following action:
i.
If the final plan is in substantial compliance with the approved preliminary plan, the Knoxville-Knox County Planning staff will recommend approval of the final plan to the Knoxville-Knox County Planning Commission. The Knoxville-Knox County Planning staff will certify to the Knoxville-Knox County Planning Commission that the final plan is in substantial conformance with the previously filed preliminary plan.
ii.
If the final plan is not in substantial conformance with the approved preliminary plan, the Knoxville-Knox County Planning staff must inform the applicant as to specific areas found not to be in compliance, and the applicant must resubmit the final plan to the Knoxville-Knox County Planning staff with changes to those areas found not to be in substantial compliance and the validity of the preliminary plan remains in effect. If the revised final plan remains noncompliant with the preliminary plan, the applicant may request that the Knoxville-Knox County Planning staff render a decision to be forwarded to the Knoxville-Knox County Planning Commission. In such case, the Knoxville-Knox County Planning staff will recommend to the Knoxville-Knox County Planning Commission that the final plan be denied. If denied, the applicant may reapply by submitting a new preliminary plan.
b.
Action by Knoxville-Knox County Planning Commission
Upon receipt of the Knoxville-Knox County Planning staff recommendation, the Knoxville-Knox County Planning Commission must review the final plan. The Knoxville-Knox County Planning Commission must approve or deny the final plan. If denied, the applicant may reapply by submitting a new final plan and the validity of the preliminary plan remains in effect.
c.
Effect of Approval
After final plan approval, the final plan will constitute the development regulations applicable to the subject property. The planned development must be developed in accordance with the final plan, rather than the zoning district regulations otherwise applicable to the property. Violation of any condition is a violation of this Code and constitutes grounds for revocation of all approvals granted for the planned development.
F.
Modifications to Approved Final Plans
No adjustments may be made to the approved final plan, except upon application to the City in accordance with the following. Requests for modifications must be filed with the Knoxville-Knox County Planning staff.
1.
Minor Modifications
The Knoxville-Knox County Planning Commission may approve the following minor modifications to an approved final plan when it is determined by the Knoxville-Knox County Planning Commission that such changes are in general conformance with the approved final plan. Any changes considered a major modification, as defined in this section, cannot be approved as a minor modification. The Knoxville-Knox County Planning Commission, may choose to classify a modification that meets the criteria of this section as a major modification to be approved by the City Council. Public notice of the Knoxville-Knox County Planning Commission meeting at which a request for a minor modification is to be considered is required. When calculating percentages, all fractions are rounded up to the nearest whole number.
a.
An increase or decrease in building height of up to 10%.
b.
An increase or decrease in building coverage up to 10%.
c.
A change of in the location of walkways, vehicle circulation ways, and parking areas over ten up to 20 feet.
d.
An increase or decrease in the number of parking spaces of up to ten parking spaces.
e.
A change to the landscape plan that results in a reduction of plant material but does not violate the landscape requirements of this Code and any conditions of the final plan approval.
f.
Altering any final grade by no more than 20% of the originally planned grade.
2.
Major Modifications
a.
The City Council may approve any other changes to an approved final plan that do not qualify as a minor modification. In addition, any of the following are considered major modifications:
i.
Any request for an extension of time of the approved final plan.
ii.
Changes to any conditions imposed as part of the approved final plan.
iii.
Reductions or alterations in the approved public benefit and amenities to be provided.
iv.
Any development action that does not comply with zoning district regulations.
b.
All major modifications to the final plan must be approved by the City Council. Approval of major modifications will follow the special use process. The City Council may only approve changes to the final plan if they find such changes are in general conformance with the approved final plan, necessary for the continued successful functioning of the planned development, respond to changes in conditions that have occurred since the final plan was approved, and/or respond to changes in adopted City land use policies.
c.
Upon review of the proposed major modifications, the City Council may determine that the proposed modifications constitute a new planned development and the final plan must be resubmitted as a preliminary plan and follow the procedures of approval in this Section.
G.
Appeal
1.
Preliminary Plan
Anyone aggrieved by a final order or judgement of the City Council on a preliminary plan may have such order or judgement reviewed by the courts as provided by state law.
2.
Final Plan
Knoxville-Knox County Planning Commission decisions on final plans may be appealed per Section 16.12.
A.
Purpose and Applicability
1.
H Historic Overlay District
All applications for permits for construction, alteration, repair, rehabilitation, relocation or demolition of any structure, object, or other improvement to real estate located or to be located within an H Historic Overlay District must be referred to the Historic Zoning Commission, who has broad powers to request detailed construction plans and related data pertinent to a thorough review of the proposal. No building permit will be issued for new structures or improvements within an H Overlay District without issuance of a certificate of appropriateness by the Historic Zoning Commission.
2.
NC Neighborhood Conservation Overlay District
All applications for certificates of appropriateness within an NC Neighborhood Conservation Overlay District must be reviewed by the Historic Zoning Commission, which has the power to issue or deny certificates of appropriateness. No permit will be issued for the following activities within an NC Overlay District without issuance of a certificate of appropriateness by the Historic Zoning Commission: demolition; construction of a primary or accessory building, structure or other additions to real estate; and the addition of space to an existing primary or accessory building.
3.
TO-1 Overlay District
No zoning map amendment or variance to zoning provisions will be granted, and no construction, alteration, repair, rehabilitation, or relocation of any building, structure, or other improvement to real property situated within the TO-1 Overlay District is allowed without the issuance of a certificate of appropriateness by the TTCDA. No building permit issuing authority in Knoxville may issue any such permit for new structures or improvements within the TO-1 Overlay District without issuance of a certificate of appropriateness by the TTCDA.
4.
HP Overlay District
All applications for permits for development, improvement to real estate, or land disturbance regarding property located or to be located within the HP Overlay must be referred to the Knoxville-Knox County Planning staff, which has broad powers to request detailed development plans, grading and other land disturbance plans, and other related data pertinent to a thorough review of the proposal. No building permit, grading permit, or other permit allowing development, land disturbance, or improvement to real estate will be issued for properties within the HP Overlay District without issuance of a certificate of appropriateness by the Knoxville-Knox County Planning Commission or Planning staff.
B.
Process
1.
H Overlay District Process
a.
Knoxville-Knox County Planning staff assigned to serve the Historic Zoning Commission will review applications for level I certificates and issue them if, in staff's judgment, the application meets the adopted design guidelines for the property. Level I certificates include the repair of historic siding, fascia, soffits, windows, roof (including replacement) and other features with features of identical material and design. The Historic Zoning Commission will review all other matters for which certificate applications are made.
b.
Level I certificates issued by Knoxville-Knox County Planning staff will be summarized in a report to be presented to the Historic Zoning Commission at their regularly scheduled monthly meeting.
c.
In the event of a denial of a level I certificate, the applicant may appeal the staff decision to the next regularly scheduled meeting of the Historic Zoning Commission for which the application deadline is met.
d.
The provisions of this section notwithstanding, Knoxville-Knox County Planning staff or the applicant may exercise the option of requesting a review by the Historic Zoning Commission. In that event, the application for certificate of appropriateness will be heard by the Historic Zoning Commission at the next regularly scheduled monthly meeting for which the application deadline is met.
e.
The Historic Zoning Commission will, within 30 days following the availability of sufficient data, grant a certificate of appropriateness with or without attached conditions or deny said certificate, and state the reasons for denial or the conditions attendant with the granting of a certificate, in writing.
2.
NC Neighborhood Conservation Overlay District Process
a.
When Level 1 certificates of appropriateness are approved by staff under authority delegated by the Historic Zoning Commission, a report summarizing staff actions must be presented to the Historic Zoning Commission at its next monthly meeting. When Level 1 certificates of appropriateness are issued by staff, staff's approval or denial of certificates may be appealed to the Historic Zoning Commission within 45 days after the staff decision.
b.
The Historic Zoning Commission will, within 30 days following the availability of sufficient data, grant a certificate of appropriateness with or without attached conditions or deny said certificate, and state the reasons for denial or the conditions attendant with the granting of a certificate in writing.
c.
The provisions of this section notwithstanding, Knoxville-Knox County Planning staff or the applicant may exercise the option of requesting a review by the Historic Zoning Commission. In that event, the application for certificate of appropriateness will be heard by the Historic Zoning Commission at the next regularly scheduled monthly meeting for which the application deadline is met.
3.
TO-1 Technology Park Overlay Zoning District Process
a.
All applications for a zoning map amendment, variance, and/or building or grading permit must be reviewed by the TTCDA or TTCDA staff for compliance with the adopted Technology Corridor Comprehensive Development Plan and Design Guidelines.
b.
The TTCDA will, within no more than 60 days following initial consideration of an application by the TTCDA meeting in regular session, grant a certificate of appropriateness with or without attached conditions, or deny the certificate, and state in writing its reason for approval or denial.
c.
Failure by the TTCDA to act upon an application within the required time period constitutes approval of the certificate, unless an extension is granted by request of the applicant. Approval of a certificate of appropriateness for a zoning map amendment does not constitute approval of the map amendment. Approval of a certificate of appropriateness for a variance does not constitute approval of the variance. Approval of a certificate of appropriateness for a building permit does not constitute issuance of a building permit.
d.
Minimum application requirements are as follows:
i.
Rezoning: The minimum submission for a certificate of appropriateness for zoning is a copy of the application for submitted to the Knoxville-Knox County Planning Commission.
ii.
Variance: The minimum submission for a certificate of appropriateness for a variance is all the information needed to show that the variance is necessary, due to unique circumstances not created by the applicant, to relieve the applicant of undue hardship created by the requirements of the TO-1 Overlay District or the underlying zoning district; that the variance is the minimum necessary to allow the use of the land in the same way as other land in the same district; and that the relief sought may be granted without substantially impairing the intent of the TO-1 Overlay District, the underlying district, or the Technology Corridor Comprehensive Development Plan.
iii.
Building permit or grading permit: A site plan for an entire parcel (even when development phasing is being considered) must be submitted to the TTCDA for approval prior to the TTCDA issuance of a certificate of appropriateness for a building or grading permit. The plan must meet all the requirements of the minimum regulations for the subdivision of land in the City and must be accompanied with information required by the adopted procedures of TTCDA.
e.
Based on the nature of the development proposal, supplemental data, as described below, may be required by the TTCDA. For all planned developments (Section 16.6), the same data and the same guidelines used by the TTCDA will be applied by the Knoxville-Knox County Planning Commission in addition to the Knoxville-Knox County Planning Commission's data and guidelines, which also apply. All plans must be prepared by a registered engineer or architect.
i.
A description of all proposed operations in sufficient detail to indicate the effects of those operations in production of excessive auto and traffic congestion or problems of noise, glare, odor, sewerage, smoke, air pollution, water pollution, fire and safety hazards, or other factors detrimental to the health, safety and welfare of the area.
ii.
A plot plan indicating the location of present and proposed buildings, driveways, parking lots, landscaping, signs, other necessary uses, and any development phasing.
iii.
Preliminary architectural plans showing elevations, areas, height, materials, and other information necessary to evaluate proposed building(s).
iv.
An estimate of the maximum number of employees contemplated for the proposed development and the number of employees per shift.
v.
A storm drainage plan which includes accurate existing and proposed watercourses; the system of open channels, pipes, culverts, drains, inlets, catchbasins, and similar facilities designed to handle stormwater in times of rainstorms, the calculations used in the design of such systems and the easements required in the construction and maintenance of the drainage system. Erosion and sediment control measures suggested in the Knox County Erosion and Sediment Control Handbook, 1981, or subsequent editions, must be utilized.
vi.
Other engineering and architectural plans, including a designation of sewers to be used and plans for abating any effects described in item a above, or any other nuisances. All sewage disposal systems and land requirements for such systems must be approved by the Knox County Health Department before a certificate of appropriateness can be issued.
vii.
Any other information the TTCDA may need to adequately consider the effect that the proposed uses may have upon their environment and on the cost of providing public services to the area.
f.
A stop order will be issued if construction of any part, or phase, of the development is not in compliance with the approved plans.
g.
A revised site plan must be submitted to the TTCDA for approval of any changes, or extensions to the development plan. This includes previously approved certificates of appropriateness for building, grading, or sign permits. TTCDA may approve revised plans that are consistent with this Code and with TTCDA adopted design guidelines. Minor revisions to plans may be approved by the TTCDA executive director, or his/her designee, provided such changes:
i.
Do not alter the basic relationship of the proposed development to adjacent property or streets and roads.
ii.
Do not alter the uses permitted.
iii.
Do not increase the area of development by more than 5% of the previously approved square footage.
iv.
Do not require the approval of a waiver of the TTCDA Design Guidelines, or a variance to the zoning ordinance.
4.
HP Overlay Zoning District Process
a.
All applications for certificates of appropriateness within the HP Overlay District must be filed with Knoxville-Knox County Planning staff. Once it is determined that the application is complete, Planning staff will take appropriate action as noted in this section.
b.
The Knoxville-Knox County Planning staff assigned to serve the Planning Commission will review applications for certificates of appropriateness and will issue them if, in staff's judgment, the application meets the requirements of Article 8.9. Certificates of appropriateness issued by the Knoxville-Knox County Planning staff will be summarized in a report to be presented to the Planning Commission at their regularly scheduled monthly meeting.
c.
In the event that the Knoxville-Knox County Planning staff denies the application for a certificate of appropriateness, the applicant may appeal the staff decision to the next regularly scheduled meeting of the Planning Commission for which the application deadline is met.
d.
Except as provided in b, the Planning Commission will review all matters for which certificate applications are made, including deviations from Article 8.9. Upon receipt of such an application or of an appeal of a denial from the Knoxville-Knox County Planning staff, the Planning Commission will consider the same at a public hearing.
1.
The Planning Commission will evaluate the application based upon the evidence presented at the public hearing, pursuant to the approval standards of this section. The Planning Commission must either approve, approve with conditions, or deny the application.
2.
Conditions placed upon the approval related to the physical development of the site must be shown on the site plan. A statement must be submitted with the site plan indicating any conditions placed upon the approval. Prior to final approval of the certificate of appropriateness by the Planning Commission, the proposed conditions must be sent to City staff and to Planning staff for review and recommendation. The Planning Commission may approve the certificate of appropriateness with conditions after receipt of the staff recommendation. A revised site plan showing all required conditions must be submitted prior to issuance of a permit mentioned in this section.
C.
H or NC Overlay District Standards
In its review of any such work to be undertaken in an H or NC Overlay District, the Historic Zoning Commission will apply the applicable review guidelines below, and give prime consideration to the following general criteria when applying specific review guidelines:
1.
Historic or architectural value of the present structure, object or building;
2.
The relationship of the exterior architectural features of such structure to the rest of the structures, to the surrounding area, and to the character of the district;
3.
The general compatibility of exterior design, arrangement, texture, and materials to be used; and
4.
Any other factor, including aesthetic, which is justified by the historic character of the proposed district or is reasonably related to the purposes of this section.
D.
HP Overlay District Standards
1.
In its review of any such work to be undertaken in the HP Overlay District, the Planning Commission will apply Article 8.9, the guidelines in the Knoxville-Knox County Hillside and Ridgetop Protection Plan, this Code, and other adopted plans. The Planning Commission also will consider whether the proposal is in harmony with the general purpose and intent of this Zoning Code.
2.
Each application must be evaluated on an individual basis, in relation to all applicable standards of this Code. Such evaluation will determine whether approval of the application is appropriate at the particular location and in the particular manner proposed.
E.
Moratorium on Issuance of Demolition Permits in the H or NC Overlay District
1.
No application for a demolition permit will be accepted and no demolition permit will be issued for any building or structure located on property for which an application has been filed for rezoning to and designation as an H or NC Overlay District for a period not to exceed 180 days after the rezoning and designation application process has been initiated.
2.
If litigation is filed challenging a decision of the Historic Zoning Commission, the Knoxville-Knox County Planning Commission or City Council approving the H or NC Overlay District, the prohibition on application for and issuance of a demolition permit set forth in the preceding item must be extended until the court's decision in any such litigation is final.
3.
In the event that the proposed rezoning to and designation as an H or NC Overlay District is denied, withdrawn or not approved by City Council, or is withdrawn by the applicant or Mayor, within the 180-day period or is subsequently set aside by a court of competent jurisdiction and the court's decision becomes final, the prohibition on application for or issuance of a demolition permit for buildings or structures on such property will terminate.
F.
Appeal
1.
Anyone aggrieved by a final determination of the Historic Zoning Commission regarding a Certificate of Appropriateness may have such determination reviewed by the courts as provided by state law.
2.
Any interested party who is aggrieved by any action of the TTCDA, including the approval or denial of a certificate of appropriateness, may appeal its decision to the City Council by filing an appeal on the designated form and paying such filing fees as may be required within 30 days of the action of the TTCDA. The action that is appealed must be overruled by an affirmative majority vote of the City Council. All appeals must be heard within 60 days of filing of application for appeal. Appeal from the action of the City Council may be appealed in accordance with state law.
3.
Anyone aggrieved by a final determination of the Planning Commission regarding a certificate of appropriateness within the HP Overlay District may appeal the decision to the City Council in accordance with Article 16.12.
(Ord. No. O-110-2020, § 1, 6-30-20)
A.
Purpose
The interpretation authority is intended to recognize that the provisions of this Code, though detailed and extensive, cannot, as a practical matter, address every specific zoning issue. However, this zoning interpretation authority is not intended to add or change the essential content of the Code.
B.
Initiation
Any person or entity, may initiate a zoning interpretation application.
C.
Procedure
1.
All applications for interpretations must be filed with the Zoning Administrator.
2.
The Zoning Administrator must review a written request for an interpretation and render the interpretation in writing within 30 days of receipt of a complete application.
3.
The Zoning Administrator may request additional information prior to rendering an interpretation. Until such additional material is received, the 30-day period is temporarily suspended until such material is received.
D.
Appeals
Anyone aggrieved by a final determination of the Zoning Administrator may file an appeal in accordance with Section 16.12.
A.
Purpose
A temporary use permit allows for the short-term use of a lot, including the placement of temporary structures. The temporary use permit regulates temporary uses that occur entirely on and within a lot. Temporary uses located within the public right-of-way are regulated separately by the City Code.
B.
Initiation
A property owner in the City, or person expressly authorized in writing by the property owner, may initiate a temporary use permit application.
C.
Authorization
The Zoning Administrator will review and make final decisions on temporary use permit applications.
D.
Procedure
1.
All applications for temporary use permit must be filed with the Zoning Administrator.
2.
The Zoning Administrator must render a decision on the temporary use permit within 30 days of the date of receipt of a complete application. The Zoning Administrator must review and evaluate the application, pursuant to the standards of this section, and approve, approve with conditions, or deny the application.
E.
Standards
All temporary uses must comply with the requirements of this Code, including the temporary use standards of Article 9, and the following standards:
1.
Unless otherwise allowed by this Code, the temporary use or structure complies with the dimensional requirements of the district in which it is located.
2.
The temporary use does not adversely impact the public health, safety, and welfare.
3.
The temporary use is operated in accordance with any restrictions and conditions as the Police and Fire Department, or other City officials, may require.
4.
The temporary use does not conflict with another previously authorized temporary use.
5.
The temporary use may decrease parking by up to 50% so long as traffic patterns and circulation are approved beforehand by the Department of Engineering.
F.
Expiration
The temporary use permit is valid for the time period granted as part of the approval or as set forth in the temporary use standards in Section 9.4. Unless stated otherwise in Section 9.4, the validity of a temporary use permit may be extended for one time period upon approval of a written request.
G.
Appeals
Anyone aggrieved by a final determination of the Zoning Administrator may file an appeal in accordance with Section 16.12.
A.
Permit Requirements
1.
No sign, portable sign, outdoor display, or billboard other than signs listed as exempt from these regulations, or exempt from permit requirement, may be placed, operated, maintained, erected or attached to, suspended from, or supported on a building, structure or ground until a permit in writing, authorizing the same has been issued by the office of the Director of Plans Review and Building Inspections.
2.
Before a permit may be issued, complete plans and specifications showing the construction, methods of support and the materials used must be submitted for approval to the Director of Plans Review and Building Inspections. In addition to any other required information, such plans and specifications must include the following:
a.
A detailed site plan of the property drawn to scale, showing all existing and proposed freestanding signs, buildings, parking areas, and driveway entrances to the site, together with all roadways and informational signs located on the right-of-way of said roadways which are located immediately adjacent to the proposed site.
b.
The total number of square feet of existing and proposed signage on the parcel where the proposed sign is to be erected.
c.
The location of all existing ground signs located within the area of the proposed site which signs are within the minimum space requirements for distances between structures as set forth in this Article.
d.
For off-premise signs and portable signs, the name and a notarized consent affidavit of the property owner and/or lessee of the proposed site.
3.
Applications will be processed within ten working days of receipt of all required documents in the plans review and inspections department.
4.
The Director of Plans Review and Building Inspections will keep and maintain accurate records of all sign permits issued by the City, which records may serve as the basis for a comprehensive inventory of the signs within the City.
5.
As of June 1, 2001, there is a ban on the issuance of permits for new construction of off-premise signs, including billboards, at new locations within the City; provided however that lawfully existing off-premise signs, including billboards, are nonconforming uses, as regulated by Section 13.12.
B.
Authority for Approval and Enforcement
The Director of Plans Review and Building Inspections has primary responsibility for the administration and enforcement of these sign regulations, and will issue sign applications and permits for all signs located within the City.
C.
Fees
Prior to issuing any permit for construction of signs, as provided herein, the applicant will pay to the City a sign construction permit fee of $75.00 plus an additional sum of $5.00 per $1,000.00 of sign construction value. Sign construction permit fees are assessed and collected prior to the approval of any application for construction or major renovation. Minor renovation includes changing of removable parts of signs that are designed to be changed, repainting of display matter, or replacing lettering or decoration. Minor renovations are deemed to be maintenance work for which no fees are charged and no permit is required; however, such maintenance work may be done only by parties with a valid permit.
D.
Appeals
Anyone aggrieved by a final determination of the Director of Plans Review and Building Inspections may file an appeal in accordance with Section 16.12.
A.
Preliminary Appeals of Administrative Decisions
1.
Purpose
This appeals process is intended to provide appropriate checks and balances both on the administrative zoning authority of the Zoning Administrator or Director of Plans Review and Building Inspections and on the administrative planning authority of the Knoxville-Knox County Planning staff.
2.
Initiation
Any person or entity may appeal a decision made by the Zoning Administrator, Director of Plans Review and Building Inspections, or Knoxville-Knox County Planning staff, regarding a site plan review, zoning interpretation, temporary use permit, or any other administrative zoning decision related to this Code.
3.
Authorization
a.
The Board of Zoning Appeals will take formal action on appeals of the decisions made by the Zoning Administrator or Director of Plans Review and Inspections.
b.
The Knoxville-Knox County Planning Commission will take formal action on all other decisions made by the Knoxville-Knox County Planning staff.
4.
Procedure
a.
All applications to appeal a decision by the Zoning Administrator or Director of Plans Review and Building Inspections must be filed with the Zoning Administrator.
i.
The Zoning Administrator will schedule the completed application for consideration by the Board of Zoning Appeals and shall post a sign no less than 12 days prior to the public hearing/ meeting date. Calculation of the notice period commences on the first date of posting, but does not include the hearing date.
ii.
The Board of Zoning Appeals will consider the appeal at a public hearing.
iii.
The Board of Zoning Appeals must evaluate the application based upon the evidence presented at the public hearing.
iv.
Following the close of the public hearing, the Board of Zoning Appeals may affirm, modify, impose restrictions, or overrule the initial decision.
b.
All applications to appeal a decision by the Knoxville-Knox County Planning staff must be filed with the Knoxville-Knox County Planning Commission.
i.
The Knoxville-Knox County Planning staff will schedule the completed application for consideration by the Knoxville-Knox County Planning Commission.
ii.
The Knoxville-Knox County Planning Commission will consider the appeal at a public hearing.
iii.
The Knoxville-Knox County Planning Commission must evaluate the application based upon the evidence presented at the public hearing.
iv.
Following the close of the public hearing, the Knoxville-Knox County Planning Commission may affirm, modify, impose restrictions, or overrule the initial decision.
B.
Final Appeals from Administrative Body Decisions to City Council
1.
Purpose
The final appeals process is intended to provide appropriate checks and balances on the authority of the Knoxville-Knox County Planning Commission or Board of Zoning Appeals.
2.
Initiation
Any person aggrieved by any land use-related decision of the Knoxville-Knox County Planning Commission or the Board of Zoning Appeals may appeal to the City Council.
3.
Authorization
The City Council will take formal action on appeals of Knoxville-Knox County Planning Commission or Board of Zoning Appeals decisions.
4.
Procedure
The petition must be filed with the Knoxville-Knox County Planning Commission no more than 15 days from the date of the Commission's decision to be considered, and must be scheduled for public hearing before City Council at the earliest date possible consistent with these regulations. The same applies to petitions regarding a decision from the Board of Zoning Appeals, except that these petitions must be filed with the Director of Plans Review and Building Inspections.
a.
The petition must be in writing. All such petitions must be submitted on forms available in the Knoxville-Knox County Planning Commission office or the Director of Plans Review and Building Inspections. Each petition must clearly describe the petitioner's grounds for the appeal.
b.
The Knoxville-Knox County Planning Commission will mail a copy of such petition by certified mail, return receipt requested, to any opposing party who registered as such at the time the matter was heard by the Knoxville-Knox County Planning Commission. If the petition is in regard to a decision from the Board of Zoning Appeals, the Director of Plans Review and Building Inspections will follow the same procedure.
c.
The City Council will consider de novo in public hearing and may affirm, modify, impose restrictions, or overrule the action of the Knoxville-Knox County Planning Commission or Board of Zoning Appeals.
d.
Prior to holding such public hearing, at least 15-day notice of time and place of said hearing must be published once in a daily newspaper of general circulation in the City of Knoxville and Knox County. The notice must meet the following requirements:
i.
It must be placed in the "Want Ads" section of the newspaper before the "Legal Notices" classification or similar section.
ii.
The caption must be all capital letters no smaller than two-line type and contain the words "PUBLIC NOTICE—APPEAL OF (action to be appealed)."
5.
Limitations on Appeals
A decision of Knoxville-Knox County Planning Commission or the Board of Zoning Appeals may only be appealed if an application is filed within 15 days of the date the decision is made.
6.
Issuance of Building Permit
No building permit will be issued until 16 days after action by the Knoxville-Knox County Planning Commission or Board of Zoning Appeals. If the action of the Knoxville-Knox County Planning Commission or Board of Zoning Appeals is appealed to City Council, no building permit will be issued until City Council has acted on the appeal.
(Ord. No. O-21-2023, § 1, 1-24-23)
A.
Construction, Application, and Enforcement Consistent with State and Federal Law
The provisions of this section are, in every instance, be construed, applied, and enforced in a manner consistent with applicable State and Federal law including, but not limited to, the state Human Rights Act, Tenn. Code Ann. § 4-21-601 et seq.; state Zoning Classification laws, Tenn. Code Ann. § 13-24-101 et seq.; the Fair Housing Act, 42 U.S.C. § 3601 et seq.; and the Americans with Disabilities Act ("ADA"), 42 U.S.C. § 12132 et seq. (collectively, the "Acts"). Notwithstanding any other provision of this section to the contrary, the Zoning Administrator must make reasonable accommodations in the provisions of this Code and the rules, policies, and practices of his/her office so that persons with disabilities, or providers of housing for persons with disabilities, are not discriminated against and are afforded an equal opportunity to use and enjoy dwellings. For purposes of this section, "person" means an individual, entity, group, or institution.
B.
Procedure for Requesting a Reasonable Accommodation
1.
Request in Writing
Any person who has a disability recognized by the Acts or who provides housing for a person with a disability, may request a reasonable accommodation as contemplated in this section. For purposes of this section, this person is referred to as the "applicant." Any such request must be made in writing using a form provided by the City of Knoxville (the "City").
2.
Assistance
If the applicant needs assistance in making a request for a reasonable accommodation or meeting the requirement that the request be made in writing, the City will provide reasonable assistance to ensure that the process is accessible and that the applicant's request is documented on a form provided by the City.
3.
Notice to Public of Availability of Accommodation
The City's "Notice under the Americans with Disabilities Act" must be displayed prominently in the public area under the supervision of the Zoning Administrator and on the publicly accessible portion of any Internet website maintained by the City that is devoted to codes enforcement or land use regulations.
4.
Fee
There is no fee imposed for requesting a reasonable accommodation under this section.
C.
Determinations Regarding Requests for Reasonable Accommodations
1.
Coordination with City Departments
Before making a determination regarding a request for a reasonable accommodation, the Zoning Administrator must consult with the City Law Department and the City of Knoxville ADA Coordinator, and consider advice offered by any other City department or official having relevant jurisdiction or duties under the City Charter or Code of Ordinances.
2.
Determination by Zoning Administrator
Within 45 calendar days of the date of receipt of a completed request for a reasonable accommodation, the Zoning Administrator must make a written determination regarding the request.
3.
Findings and Factors for Determination
The Zoning Administrator's determination as to whether to grant or deny the requested accommodation, must contain specific findings of fact in support of the determination, be consistent with the Acts, and consider all of the following factors:
a.
Whether the requested accommodation is reasonable.
b.
Whether there is a causal nexus between the need for the requested accommodation and the disability, either of the applicant or of the people using the housing or housing-related facilities.
c.
Whether the housing or housing-related facilities, which are the subject of the request, will be used by a person with a disability under the Acts.
d.
Whether the requested accommodation is necessary to make specific housing available to a person with a disability under the Acts.
e.
Whether the requested accommodation would impose an undue financial or administrative burden on the City.
f.
Whether the requested accommodation would require a fundamental alteration to a City law, policy, or program, including, but not limited to, land use or zoning.
g.
Whether the requested accommodation would directly threaten the health or safety of others, or would result in substantial physical damage to the property of others.
h.
If applicable, whether alternative reasonable accommodations could provide an equivalent level of benefit.
i.
Any other reasonable factor.
4.
Additional Information
If reasonably necessary to reach a determination on the request for an accommodation, the Zoning Administrator may, prior to the end of said 45 calendar day period, request additional information from the applicant, specifying in sufficient detail what information is required. The applicant has 15 calendar days after the date of the request for additional information to provide the requested information. In the event a request for additional information is made, the Zoning Administrator's 45 calendar day period to issue a written determination is no longer be applicable, and the Zoning Administrator must issue a written determination within 30 calendar days after receipt of the additional information. If the applicant fails to provide the requested additional information within said 15 calendar day period, the Zoning Administrator must issue a written notice advising that the applicant failed to timely submit the additional information and therefore the applicant's request for the reasonable accommodation is deemed withdrawn. No further action by the City with regard to said reasonable accommodation request is required.
5.
Notice of Determination
The written determination of the Zoning Administrator must be mailed by certified first-class mail to the applicant. All written determination must give notice that the applicant has the right to appeal the determination of the Zoning Administrator.
6.
No Waiver
If the property which is the subject of the requested accommodation is not in compliance with the then-existing applicable laws and regulations, but the City grants the request for a reasonable accommodation, the City thereby does not waive the requirement that the existing violations be corrected in accordance with the City Code of Ordinances.
7.
Restrictive Covenant
When applicable, the City and the property owner must enter into a restrictive covenant which provides that, prior to any sale, transfer, lease, or other conveyance of the property in whole or in part, or at the time the relief granted as a reasonable accommodation from the Zoning Code is no longer necessary, the property owner must bring the property into compliance with the Zoning Code. The restrictive covenant must be recorded against the property and provide that the relief granted under this section does not run with the land and terminates upon any sale, transfer, lease, or other conveyance of the property. Upon submittal of a new application for a successor-in-interest to the property, the Zoning Administrator may allow the reasonable accommodation to continue if it is consistent with and does not expand on the original approval.
8.
Historic Zoning
This Section does not affect the existing procedures for initially requesting a permit to demolish a structure listed on or eligible for listing on the National Register of Historic Places, a structure subject to Tenn. Code Ann. § 7-51-1201, a structure in an historic overlay district, or a structure on the Historic Structures Inventory. The procedures under the City Code of Ordinances Chapter 6, Article II, Sections 6-32 and 6-33 control demolition of these historic structures. If an applicant seeks a reasonable accommodation to the rules, policies, or practices of the Historic Zoning Commission's enabling ordinances or guidelines regarding the demolition of historic structures, the Historic Zoning Commission must document and send determinations in accordance with this section.
D.
Appeals and Standing
The determination of the Zoning Administrator constitutes the final determination of the City, unless appealed. Only the applicant has the right to appeal the determination. The applicant may appeal the determination within 30 calendar days of the date that the Zoning Administrator mails the determination to the applicant. All appeals must be made in writing using a form provided by the City, and if the applicant needs assistance in appealing, the City will provide reasonable assistance to ensure that the process is accessible and that the appeal is documented in writing. All appeals must contain sufficient details of the basis for the appeal. Appeals are to the Board of Zoning Appeals, which must, after public notice and a public hearing, render a determination as soon as reasonably practicable, but in no event later than 60 calendar days after an appeal has been filed unless the applicant agrees to further extend the timeline. There is no fee imposed for appealing the determination regarding a reasonable accommodation under this section.
E.
Terms of Accommodation and Duty to Notify the City After Approval
A reasonable accommodation granted under this section does not run with the land, is not transferable to another person or entity, and does not grant or create vested rights. The reasonable accommodation terminates upon any sale, transfer, lease, or other conveyance of the property, and the applicant must notify the Zoning Administrator before such an event. Additionally, the applicant must notify the Zoning Administrator when the reasonable accommodation is no longer necessary.
- ZONING APPLICATIONS
A.
Purpose
The regulations imposed by the zoning regulations of this Code and of the Zoning Map may be amended from time to time in accordance with this section. This process for amending the zoning regulations of this Code or the Zoning Map is intended to allow modifications in response to omissions or errors, changed conditions, or changes in City policy. Amendments are not intended to relieve particular hardships or confer special privileges or rights upon any person or party.
B.
Initiation
The City Council, Knoxville-Knox County Planning Commission, City staff, Knoxville-Knox County Planning staff, or a property owner in the City, or his/her designee, may propose a zoning text or map amendment.
C.
Authorization
The City Council, after receiving a recommendation from the Knoxville-Knox County Planning Commission, will take formal action on requests for zoning text or map amendments.
D.
Procedure
All applications must be filed with the Knoxville-Knox County Planning staff. Once it is determined that the application is complete, staff will schedule the application for consideration by the Knoxville-Knox County Planning Commission. Amendments initiated by the City Council, City staff on behalf of the City, the City-appointed Stakeholder Advisory Committee, or Knoxville-Knox County Planning Commission also require an application, but are exempt from fees.
1.
Action by Knoxville-Knox County Planning Commission
a.
Upon receipt of a complete application, the Knoxville-Knox County Planning Commission will consider the proposed zoning amendment at a public hearing.
b.
The Knoxville-Knox County Planning Commission must evaluate the application based upon the evidence presented and, for map amendments, the approval standards of this section.
i.
For zoning text amendments, the Knoxville-Knox County Planning Commission must recommend approval, approval with modifications, or denial of the application.
ii.
For zoning map amendments, the Knoxville-Knox County Planning Commission must recommend approval or denial of the application. No conditions may be recommended as part of a zoning map amendment
c.
After the close of the meeting, the Knoxville-Knox County Planning Commission must forward its recommendation to the City Council.
2.
Action by City Council
a.
The City Council will hold a public hearing on the application following receipt of the Knoxville-Knox County Planning Commission recommendation. The City Council must take action as follows:
i.
For zoning text amendments, the City Council must approve, approve with modifications, or deny the application.
ii.
For zoning map amendments, the City Council must approve or deny the application. No conditions may be imposed as part of a zoning map amendment.
b.
The City Council must act upon the application within 120 days of the final decision of the Knoxville-Knox County Planning Commission public hearing. Failure to act within 120 days means the application is denied. The 120-day time limit does not apply to the adoption of comprehensive updates and/or revisions to the Zoning Code and/or Zoning Map.
E.
Standards
1.
In addition to the standards below, evaluation of proposed map amendments must consider the appropriateness of the zoning district to the subject property, and all the district's regulations, and not for a specific development and/or use of the subject property.
2.
A proposed amendment must be considered on its own merits using the criteria in item 3 below.
3.
The following conditions must be met for all amendments:
a.
The proposed amendment is necessary because of substantially changed or changing conditions in the area and districts affected, or in the city generally.
b.
The proposed amendment is consistent with the intent and purposes of this Code.
c.
The proposed amendment shall not adversely affect any other part of the city, nor shall any direct or indirect adverse effects result from such amendment.
d.
The proposed amendment shall be consistent with and not in conflict with the Knoxville-Knox County General Plan and its component parts, including adopted sector plans, corridor plans, and related documents.
e.
Whether adequate public facilities are available including, but not limited to, schools, parks, police and fire protection, roads, sanitary sewers, storm sewers, and water lines, or are reasonably capable of being provided prior to the development of the subject property if the amendment were adopted.
F.
Time Limit for City Council Action
All amendments initiated by application filed with the Knoxville-Knox County Planning Commission must be finally acted upon by the City Council within 120 days following the public hearing. Failure of the City Council finally to act upon any proposal within the 120-day period is in all respects equivalent to rejection thereof. This 120-day limit does not apply to the adoption of comprehensive updates or revisions to the zoning regulations.
G.
Appeal
Anyone aggrieved by a final order or judgement of the City Council may have such order or judgement reviewed by the courts as provided by state law.
A.
Purpose
This Code is based upon the division of the City into districts. Within each district the use of land and structures are substantially uniform. It is recognized, however, that there are certain uses which, because of their unique characteristics, are potentially incompatible with existing development, or because the effects of such uses cannot be foreseen.
B.
Initiation
1.
A property owner in the City, or his/her designee, may file an application to use his/her land for one or more of the special uses authorized within the zoning district. A property owner may only propose a special use for property under his/her control.
2.
For the purpose of this section, applications include requests for previously approved planned district properties to modify and/or remove requirements of any plans or conditions placed on properties, or requests to remove the planned district designation from the zoning map.
C.
Authorization
The Knoxville-Knox County Planning Commission will take formal action on special use applications.
D.
Procedure
An application for a special use must be filed with the Knoxville-Knox County Planning staff. Once it is determined that the application is complete, the staff will schedule the application for consideration by the Knoxville-Knox County Planning Commission.
1.
Upon receipt of a complete application, the Knoxville-Knox County Planning Commission will consider the special use at a public hearing.
2.
The Knoxville-Knox County Planning Commission must evaluate the application based upon the evidence presented at the public hearing, pursuant to the approval standards of this section. Except as provided in 16.2.D.3 below, the Knoxville-Knox County Planning Commission must either approve, approve with conditions, or deny the special use application.
3.
Applications to remove the planned district designation from the zoning map are subject to review by the Planning Commission, which shall recommend that the City Council approve or deny the application.
4.
The City Council will hold a public hearing on the application following receipt of the Knoxville-Knox County Planning Commission recommendation. The City Council must approve or deny the application. If approved, the zoning district standards shall apply.
E.
Conditions
1.
Conditions placed upon the special use related to the physical development of the site must be shown on the site plan. A statement must be submitted with the site plan indicating any conditions placed upon the operation of the special use.
2.
Prior to final approval of the special use by the Knoxville-Knox County Planning Commission, the proposed conditions must be sent to City staff and Knoxville-Knox County Planning staff for review and recommendation. The Knoxville-Knox County Planning Commission may approve the special use with conditions after receipt of the staff recommendation.
3.
A revised site plan showing all required conditions must be submitted prior to issuance of a building permit and/or required licenses.
F.
Standards
1.
The listing of a use as a special use within a zoning district does not constitute an assurance or presumption that such special use will be approved. Rather, each special use must be evaluated on an individual basis, in relation to all applicable standards of this Code. Such evaluation will determine whether approval of the special use is appropriate at the particular location and in the particular manner proposed. The proposed special use must meet all of the following criteria which Knoxville-Knox County Planning will support with documented findings.
2.
The Knoxville-Knox County Planning Commission, in the exercise of its administrative judgment, will be guided by adopted plans and policies, including the General Plan and the One-Year Plan, and by the following general standards:
a.
The use is consistent with adopted plans and polices, including the General Plan and the One-Year Plan.
b.
The use is in harmony with the general purpose and intent of this Zoning Code.
c.
The use is compatible with the character of the neighborhood where it is proposed, and with the size and location of buildings in the vicinity.
d.
The use will not significantly injure the value of adjacent property or by noise, lights, fumes, odors, vibration, traffic, congestion, or other impacts detract from the immediate environment.
e.
The use is not of a nature or so located as to draw substantial additional traffic through residential streets.
f.
The nature of development in the surrounding area is not such as to pose a potential hazard to the proposed use or to create an undesirable environment for the proposed use.
G.
Requests for Modifications
1.
Any modifications to the conditions of approval for a previously approved special use must be resubmitted as a new special use application.
2.
Any modifications to the conditions of development within a previously approved planned district must be submitted as a new special use application following the procedure in D.1 and D.2. of this Article.
H.
Appeals
Anyone aggrieved by a final determination of the Knoxville-Knox County Planning Commission may file an appeal in accordance with Section 16.12.
(Ord. No. O-153-2020, § 1, 10-20-2020)
A.
Purpose
The purpose of the variance process is to provide a narrowly circumscribed means by which relief may be granted from unforeseen applications of the zoning regulations of this Code that create practical difficulties or particular hardships.
B.
Initiation
A property owner in the City, or person expressly authorized in writing by the property owner, may file an application for a variance. A property owner, or his/her designee, may only propose a variance for property under his/her control.
C.
Authorization
The Board of Zoning Appeals will take formal action on variances on zoning regulations.
D.
Procedure
All applications must be filed with the Zoning Administrator. Once it is determined that the application is complete, the Zoning Administrator will schedule the application for consideration by the Board of Zoning Appeals.
1.
Upon receipt of a complete application, the Board of Zoning Appeals will consider the variance at a public hearing.
2.
The Board of Zoning Appeals must evaluate the application based upon the evidence presented at the public hearing, pursuant to the approval standards of this section. The Board of Zoning Appeals will either approve, approve with conditions, or deny the variance.
3.
The Board of Zoning Appeals may impose such conditions and restrictions upon the variance as may be deemed necessary for the protection of the public health, safety, and welfare. The Board of Zoning Appeals may grant a variance that is less than that requested when it has been decided that the applicant is entitled to some relief of the hardship, but not to the entire relief requested in the variance application.
E.
Standards
The Board of Zoning Appeals may authorize a variance from the strict application of this Code so as to relieve such difficulties or hardship only in accordance with all of the following criteria:
1.
Variances will be granted only where special circumstances or conditions (such as exceptional narrowness, topography or siting) fully described in the findings of the Board, do not apply generally in the district.
2.
Variances will not be granted to allow a use otherwise excluded from the particular district in which requested.
3.
For reasons fully set forth in the findings of the Board, the aforesaid circumstances or conditions are such that the strict application of the provisions of this Code would deprive the applicant of any reasonable use of his/her land. Mere loss in value does not justify a variance; there must be a deprivation of beneficial use of land.
4.
Any variance granted under the provisions of this section must be the minimum adjustment necessary for the reasonable use of the land.
5.
The granting of any variance is in harmony with the general purposes and intent of this Code and will not be injurious to the neighborhood, detrimental to the public welfare, or in conflict with the General Plan for development.
F.
Requirements for the Granting of a Variance
Before the board shall have the authority to grant a variance, the person claiming the variance has the burden of showing:
1.
That the granting of the permit will not be contrary to the public interest.
2.
That the literal enforcement of the ordinance will result in unnecessary hardship.
3.
That by granting the permit contrary to the provisions of the Ordinance, the spirit of the Ordinance will be observed.
4.
That by granting the permit, substantial justice will be done.
G.
Limitations
1.
No variance may allow a use that is prohibited in the applicable base or overlay district.
2.
The variance granted is the minimum adjustment necessary for the reasonable use of the land.
H.
Appeals
Anyone aggrieved by a final determination of the Board of Zoning Appeals may file an appeal in accordance with Section 16.12.
A.
Purpose
The site plan review process is intended to promote orderly development and redevelopment in the City, and to assure that such development or redevelopment occurs in a manner that is harmonious with surrounding properties, is consistent with the Knoxville-Knox County General Plan, and its component parts, including adopted sector plans, corridor plans, and related documents, and promotes the public health, safety, and welfare.
B.
Authority
The Zoning Administrator approves site plans, unless specifically cited in item C below that such applications are approved by the Knoxville-Knox County Planning staff.
C.
Required Site Plan Review
All new construction, additions, and alterations require site plan review and approval by the Zoning Administrator with the exception of the following:
1.
The Administrative Review Committee will make a recommendation on site plans, to be forwarded for final determination by the Zoning Administrator, for the following:
a.
New construction, additions, and alterations in the CU and SW Districts.
b.
Alternative landscape designs per Section 12.2.D.
2.
The Knoxville-Knox County Planning staff will review and approve site plans for the following:
a.
New construction, additions, and alterations in the EN District.
b.
New construction, additions, and alterations for townhouse and multi-family dwellings in the RN-4 District as required per Section 4.2.B.1 and Section 4.5.
c.
New construction, additions, and alterations in the DK-E Sub-District.
d.
Pocket neighborhoods in the RN-4, RN-5, RN-6, and RN-7 Districts as required per Section 4.5.
D.
Procedure
1.
All applications for site plan review must be submitted to the Zoning Administrator. The Zoning Administrator will forward site plan review applications in the CU and SW Districts and applications for alternative landscape design to the Administrative Review Committee for recommendation. The Zoning Administrator will forward site plan review applications in the EN District and applications as required per Section 4.2.B.2 in the RN-4 District to the Knoxville-Knox County Planning staff.
2.
The Zoning Administrator will approve, approve with conditions, or deny a site plan. In the CU and SW Districts and for applications for alternative landscape design, the Zoning Administrator will issue a decision after receipt of the Administrative Review Committee recommendation. Site plan review applications in the EN District and applications as required per Section 4.2.B.2 in the RN-4 District will be approved by the Knoxville-Knox County Planning staff.
3.
If a site plan is approved subject to conditions and/or modifications, all plans and drawings submitted as part of the application for a building permit or other approval must include those conditions and/or modifications.
E.
Approval
Site plan review is evaluated against the following criteria:
1.
Conformity with the regulations of this Code, and any other applicable regulations within the City Code.
2.
Additional site plan standards may apply in the CU and SW Districts per Article 7.
F.
Modifications to Approved Site Plans
1.
An application for an amendment to an approved site plan must be submitted to the Zoning Administrator. Amendment applications must include a written description of the proposed change, including the reason for such change, and a notation of the location on the approved site plan.
2.
The Zoning Administrator will approve modifications that are not a significant change in accordance with item D above.
3.
The Zoning Administrator may decide that the proposed change or changes to the approved site plan is such a significant change that it constitutes a new application and is subject to a complete site plan review per the provisions of this section.
G.
Effect of Approval
No building permit, certificate of occupancy, or other applicable permit will be issued until site plan approval is granted. When conditions are imposed upon a site plan, the site plan must be resubmitted showing all required changes prior to the issuance of a building permit, certificate of occupancy, or other permit.
H.
Appeals
1.
Anyone aggrieved by a final determination of the Zoning Administrator may file an appeal in accordance with Section 16.12.
2.
Anyone aggrieved by a final determination of the Knoxville-Knox County Planning staff may file an appeal to the Knoxville-Knox County Planning Commission in accordance with Section 16.12.
(Ord. No. O-61-2020, § 1, 4-21-20)
A.
Purpose
Design Review is intended to foster attractive and harmonious development and rehabilitation in Downtown Knoxville that reflects the goals of adopted plans, and the principles of the Downtown Design Guidelines. The Design Review Board will review and approve the plans for public and private improvements in the DK District to meet the following objectives:
1.
Promote Downtown as a place for a viable mix of commercial, office, civic, and residential uses, including street level development that creates a pedestrian-friendly environment.
2.
Create quality publicly-oriented spaces, including streets, pedestrian ways, parks, and squares that are safe and beautiful.
3.
Create harmony in architectural and landscape architectural elements to provide a pleasing environment and continuous commerce and interest along sidewalks.
4.
Create efficient processes for the review and approval of Downtown projects.
5.
Establish a means for design review for public improvements and building development and renovation to protect overall Downtown investments.
6.
Foster new development that complements adjacent historic resources.
The Design Review Board's role is not to impose any architectural preferences, and the Downtown Design Guidelines are not intended to bring uniformity in design or approach or to require specific materials. The Downtown Design Guidelines are to be applied in a flexible manner to meet the needs of the development while encouraging the design to respect the context of nearby buildings and the streetscape. The Downtown Design Guidelines are thus not a rigid set of rules, but rather a set of key principles to guide development. The Design Review Board's role is to provide certainty that both immediate surroundings as well as Downtown as a whole are taken into account with each building project.
B.
Applicability
Downtown design review in the DK District is required as follows, unless a historic overlay district is in place, whereby the Historic Zoning Commission will conduct review and approval of the development. (Downtown design review is also not required in the DK-E Subdistrict.) Downtown design review is required in the following instances. No permit will be issued without a certificate of appropriateness from the Design Review Board.
1.
New construction. New construction on a new or existing foundation.
2.
Substantial addition. A substantial addition occurs when the total footprint or gross floor area of the structure, as of the effective date of this Ordinance, is increased by either 1,000 square feet or 20% in area, whichever is less.
3.
Substantial alteration. Substantial alteration occurs with any exterior change, other than incidental repairs, that would prolong the life of the supporting members of a building. Routine exterior maintenance activities such as painting, tuckpointing, replacing trim in kind, railings in kind, or replacing other nonstructural architectural details in kind are not considered to constitute a substantial exterior alteration.
4.
Planned developments.
5.
Public improvements.
6.
Sign lighting or electronic message center.
C.
Modification of Dimensional Regulations
The dimensional requirements of the DK District may not always be consistent with the intent of the Downtown Design Guidelines. The Design Review Board may issue a certificate of appropriateness to avoid the need for variances in cases where a development has been conceived to respect the historic context of the block, provide greater pedestrian activity at sidewalk level, and/or meet other provisions of the guidelines. The Design Review Board may approve waivers from the Downtown Design Guidelines when the design guidelines are not appropriate for the particular use or are not feasible due to site constraints or other situations out of control of the property owner or applicant.
D.
Procedure
1.
Public Improvements
a.
The design of projects that are initiated by the City and Knoxville Utilities Board, such as improvements to or new construction of streets, sidewalks, way-finding and other signs, lighting, parks and civic buildings, must be submitted to the Design Review Board for approval. The Design Review Board will send a report to the Mayor and City Council, and Utility Board Director regarding their findings.
b.
The Design Review Board may request the Mayor's assistance to pursue review of other public projects, including those of county, state and federal governments.
2.
Private Development
When development is subject to Downtown Design Review, the Design Review Board must issue a certificate of appropriateness before a building permit can be issued.
a.
The developer must meet with staff to discuss preliminary concepts of the proposed development. Staff may waive this provision if they find the project to be of a minor nature or if the renovation is not oriented to a publicly-oriented space such as a street, plaza or pedestrian way. Sketches, draft architectural drawings or photographs of similar projects may be used to provide an understanding of the project. Staff, in turn, will discuss the implications of the Downtown Design Guidelines relative to the proposed concept. A brief report will be provided to the developer.
b.
An application for a certificate of appropriateness must be filed with the Knoxville-Knox County Planning Commission and include the application form and the following information for the Design Review Board's consideration:
i.
A site plan, including property lines, sidewalk location, building footprint, landscaping, and parking and access points (as applicable);
ii.
Building elevations, showing entrances, windows, sign(s), construction materials and parapet or other structures to avoid visual or noise problems associated with heating/cooling or other utility units (other drawings such as perspectives are encouraged, but not required by the review board); and
iii.
A written description, stating the intended uses for the floors of the building(s); these may be presented as notes on the elevation(s).
3.
Signs Lighting or Electronic Signs
Any requests for sign lighting or electronic message center exceptions within the DK District must be reviewed and approved by the Design Review Board and a certificate of appropriateness issued to the applicant.
4.
Certificates of Appropriateness
a.
All applications for certificates of appropriateness will be considered by the Design Review Board, which has the power to approve, approve with conditions, or deny certificates of appropriateness.
b.
Staff may approve the following when they find that the design conforms to adopted guidelines: new signs, in-kind replacement of building features, removal of non-historic building features facing a publicly-oriented space, replacement of windows at ground level with transparent glass, or other replacements of building features that are consistent with the design guidelines.
c.
The Design Review Board must, within 30 days following the availability of sufficient data, grant a certificate of appropriateness with or without attached conditions or deny said certificate, and must state the reasons for denial or the conditions attendant with the granting of a certificate in writing.
E.
Issuance of Building Permit
No building permit will be issued until after the appeal period expires. If an appeal is filed, no building permit will issue until the appeal is resolved.
F.
Appeals
Anyone aggrieved by a final determination of the Design Review Board may file an appeal in accordance with Section 16.12. A staff decision may be appealed to the Design Review Board, in accordance with the Design Review Board Administrative Rules and Procedures.
(Ord. No. O-38-2020, § 1, 2-25-20)
A.
Purpose
Design review within the IH Overlay District. Review is intended to ensure conformity with the standards of the applicable design guidelines.
B.
Initiation
No building permit will be issued for the following activities within an IH Overlay District without issuance of a certificate of appropriateness by the Design Review Board:
1.
New primary structure.
2.
Additions visible from the primary street.
3.
Changes to porches visible from the primary street.
4.
Driveways, parking pads, access points, garages or similar facilities.
C.
Authorization
All applications for certificates of appropriateness within an IH Overlay District will be reviewed by the Design Review Board within 30 days following the availability of sufficient data. The Design Review Board has the power to approve, approve with conditions, or deny a certificate of appropriateness.
D.
Design Review Standards
Design review and approval of a certificate of appropriateness is required for any building permit or request for subdivision approval within the IH Overlay District. Review must be based on conformity with the standards of the applicable design guidelines, which are made a part of this Code amendment by reference.
1.
The district is intended to foster compatible infill housing, which may have different open space, height, and off-street parking regulations than those found in the base district. Minimum lot sizes and setbacks may differ from those required by the base district in order to realize the principles associated with the guidelines. The Design Review Board may vary the base district regulations by issuance of a certificate of appropriateness. The issuance of a certificate of appropriateness will relinquish any need for variances within the overlay district.
2.
Lot sizes, front, side and rear setbacks, and off-street parking are to be in accordance with the principles of the applicable design guidelines.
3.
An alley must serve as the primary means of ingress and egress for all dwelling units unless special site circumstances or conditions prohibit alley access, such as exceptional narrowness or topography.
E.
Applications
1.
An application for a certificate of appropriateness must include:
a.
Front and side elevation drawings;
b.
Plot plan with address and CLT#;
c.
Elevation of corners;
d.
Finished floor elevation (approximate);
e.
Setbacks;
f.
Driveway and sidewalk locations (proposed and existing);
g.
Alley location if lot is adjacent to an alley;
h.
Applicable design guidelines checklist.
2.
IH Overlay Application Process
a.
The following Level 1 Certificates of Appropriateness will be reviewed and may be issued by staff when they find that the design conforms to adopted design guidelines for the property: subdivision plats; accessory structures; new driveways, parking pads, and access points; minor modifications or increases to existing parking pads; minor revisions to Level 1 Certificates of Appropriateness previously issued by staff; and minor modifications to existing porches. The Design Review Board will review all other matters for which applications are made.
b.
Level 1 certificates will be summarized in a report to be presented to the Design Review Board at their regularly scheduled monthly meeting.
c.
In the event of a denial of a Level 1 certificate, the applicant may appeal the staff decision to the next regularly scheduled meeting of the Design Review Board for which the application deadline is met.
d.
The provisions of this section notwithstanding, staff or the applicant may exercise the option of requesting a review by the Design Review Board. In that event, the application for certificate of appropriateness will be heard by the Design Review Board at the next regularly scheduled meeting of the Design Review Board for which the application deadline is met.
F.
Issuance of Building Permits
No building permit will be issued until after the appeal period expires. If an appeal is filed, no building permit will issue until the appeal is resolved.
G.
Appeals
Anyone aggrieved by a final determination of the Design Review Board may file an appeal in accordance with Section 16.12.A.
(Ord. No. O-113-2020, § 1, 7-28-20; Ord. No. O-90-2022, § 1, 7-26-22)
A.
Purpose
Planned developments (PD) are intended to encourage and allow more creative and flexible development of land than is possible under district zoning regulations and should only be applied to further those applications that provide compensating amenities and benefits to the City and neighborhood. The underlying zoning district dimensional, design, and use regulations apply to a PD unless specifically modified through the approval process. Through the flexibility of the planned development technique, a PD is intended to:
1.
Encourage flexibility in the development of land and in the design of structures.
2.
Encourage a creative approach to the use of land that results in better development and design than might otherwise be accomplished under the strict application of other sections of this Code.
3.
Allow for the design of developments that are architecturally and environmentally innovative, and that achieve better utilization of land than is possible through strict application of standard zoning controls.
4.
Combine and coordinate architectural styles, building forms, and structural/visual relationships within an environment that allows mixing of different uses in an innovative and functionally efficient manner.
5.
Provide for the efficient use of land to facilitate a more effective arrangement of land uses, structures, circulation patterns, and utilities.
6.
Encourage land development that, to the greatest extent possible, preserves natural vegetation, respects natural topographic and geologic conditions, and refrains from adversely affective flooding, soil, drainage, and other natural ecologic conditions.
7.
Facilitate the implementation of the adopted Knoxville-Knox County General Plan and its component parts, including adopted sector plans, corridor plans, and related documents, particularly with respect to areas planned for potential redevelopment.
B.
Initiation
The entire property proposed for the planned development must be in single ownership or under unified control. All owners of the property must be included as joint applicants on all applications and all approvals will bind all owners.
C.
Authorization
1.
A planned development is authorized in all zoning districts.
2.
A planned development must be granted in accordance with the procedures and standards of this section. Unless specifically approved as part of the planned development approval, the requirements of the underlying district apply.
3.
Planned development approval is separate from subdivision approval. PD approval may be granted first, whereby subdivision approval would be granted subsequently in compliance with the approved lot layout design.
D.
Exceptions from District Regulations
1.
A planned development is subject to the underlying district dimensional, design, and use regulations unless an exception is specifically granted. The Knoxville-Knox County Planning Commission may recommend and the City Council may grant exceptions to the zoning district dimensional, design, and use regulations where a planned development is located.
2.
Exceptions from district regulations may be granted for planned developments, if the exceptions:
a.
Enhance the overall merit of the planned development.
b.
Promote the objectives of both the City and the development.
c.
Enhance the quality of the design of the structures and the site plan.
d.
Will not cause excessive adverse impact on neighboring properties.
e.
Are compatible with the adopted Knoxville-Knox County General Plan and its component parts, including adopted sector plans, corridor plans, and related documents.
f.
Provide a public benefit to the City, as described below.
3.
The underlying zoning district dimensional, design, and use regulations apply, unless an exception is granted as part of the planned development approval. To be granted such exceptions, the applicant must demonstrate superior design and enhanced amenities. In no case may an exception to district regulations be granted unless the applicant demonstrates a substantial benefit to the City. Design characteristics and amenities to be considered in this determination include, but are not limited to, the following:
a.
Community gathering spaces and amenities including plazas, public art, formal gardens, places to congregate, and pedestrian and transit facilities.
b.
Improvement of existing on-site and off-site infrastructure.
c.
Use of sustainable design and architecture, such as green roofs, white roofs and other energy efficient design concepts, new building technologies, and approval of buildings and developments that meet established standards such as Leadership in Energy and Environmental Design (LEED), Energy Star, Earthcraft, etc.
d.
Preservation of existing environmental features, including additional protections for steep slopes (15% or more slope).
e.
Preservation of historic features and adaptive reuse of existing buildings.
f.
New open space and recreational amenities such as recreational open space, including parks and playgrounds, natural water features and conservation areas, jogging trails and fitness courses, dog parks, skate parks, and similar recreational features.
g.
Provision of public car and/or bike share facilities.
h.
Affordable housing set-asides. Affordable housing must comply with the standards for affordability approved by the Knoxville Community Development Department.
i.
Senior housing set-asides.
E.
Procedure
The following procedures, requirements, restrictions, and conditions are required. The approval of a planned development includes a pre-application consultation, optional concept plan review, preliminary plan approval, and final plan approval.
1.
Pre-Application Consultation
a.
Prior to formal submittal of an application, a pre-application conference with the Knoxville-Knox County Planning Staff is required.
b.
At a pre-application consultation, the applicant must provide information as to the location of the proposed planned development, the proposed uses, proposed improvements, including the public benefits and amenities, anticipated exceptions to this Code, and any other information necessary to explain the planned development.
c.
The purpose of such pre-application consultation is to make advice and assistance available to the applicant before preparation of concept plan, so that the applicant may determine whether the proposed planned development is in compliance with the provisions of this Code and other applicable regulations, and whether the proposed planned development aligns with the adopted land use policies of the City.
d.
The pre-application conference does not require formal application, fee, or filing of a planned development application. Any opinions or advice provided by the Knoxville-Knox County Planning staff are in no way binding with respect to any official action that may be taken on the subsequent formal application. No decision will be made on the application.
2.
Optional Concept Plan
Before submitting a formal application for a planned development, the applicant may present a concept plan before the Knoxville-Knox County Planning Commission, at his/her option, for the purpose of obtaining information and guidance prior to formal application.
a.
The concept plan will be presented at a public meeting. At minimum, the concept plan must consist of the following:
i.
A map (or maps) in general form containing the proposed land uses, the natural features of the development site, the character and approximate location of all roadways and access drives proposed, the location of all adjacent public streets, public utilities, and schematic drawings showing the size, character, and disposition of buildings on the site.
ii.
A written statement containing a general explanation of the planned development, including a statement of the present ownership of all the land within said development and the expected schedule of construction.
b.
The Knoxville-Knox County Planning Commission will review the concept plan, and provide such information and guidance it deems appropriate. Any opinions or advice provided by the Knoxville-Knox County Planning Commission is in no way binding with respect to any official action the Knoxville-Knox County Planning Commission or City Council may take on the subsequent formal application. The review of the concept plan is not a public hearing. No decision will be made on the application.
c.
Mailed and posted notice in accordance with Section 15.2 is required for the public meeting at which the concept plan is to be presented.
3.
Preliminary Plan
a.
Action by Knoxville-Knox County Planning Staff
i.
An application for a preliminary plan for a planned development must be filed with the Knoxville-Knox County Planning staff. Once it is determined that the application is complete, the Knoxville-Knox County Planning staff will schedule the application for consideration by the Knoxville-Knox County Planning Commission.
b.
Action by Knoxville-Knox County Planning Commission
i.
Upon receipt of a complete application, the Knoxville-Knox County Planning Commission will consider the preliminary plan at a public hearing.
ii.
The Knoxville-Knox County Planning Commission will review the application based upon the evidence presented at the public hearing, pursuant to the approval standards of this section. The Knoxville-Knox County Planning Commission must recommend either approval, approval with conditions and/or modifications, or denial of the preliminary plan.
iii.
Following the close of the public hearing, the Knoxville-Knox County Planning Commission will forward its recommendation to the City Council.
c.
Action by City Council
i.
The City Council will hold a public hearing on the preliminary plan upon receipt of the Knoxville-Knox County Planning Commission recommendation, and must approve, approve with conditions and/or modifications, or deny the preliminary plan.
ii.
The City Council must finally act upon the application within 120 days of the final decision of the Knoxville-Knox County Planning Commission public hearing. Failure to act within 120 days means the application is denied.
d.
Conditions
The Knoxville-Knox County Planning Commission may recommend, and the City Council may impose conditions and restrictions upon the establishment, location, construction, maintenance, and operation of the planned development as may be deemed necessary for the protection of the public health, safety, and welfare. Such conditions and restrictions must be reflected in the final plan.
e.
Approval Standards
The recommendation of the Knoxville-Knox County Planning Commission and decision of the City Council must make a finding that the following standards for a planned development have been met.
i.
The proposed planned development meets the purpose of a planned development.
ii.
The proposed planned development will not be injurious to the use and enjoyment of other property in the vicinity.
iii.
The proposed planned development will not impede the normal and orderly development and improvement of surrounding property.
iv.
There is provision for adequate utilities and infrastructure, drainage, off-street parking and loading, pedestrian access, and all other necessary facilities.
v.
There is provision for adequate vehicular ingress and egress designed to minimize traffic congestion upon public streets. The Knoxville-Knox County Planning Commission and/or City Council may require a traffic study to provide evidence that the circulation system is adequate.
vi.
The location and arrangement of structures, parking areas, walks, landscape, lighting, and other site design elements, and the uses are compatible with the surrounding neighborhood and adjacent land uses.
4.
Final Plan
Following the approval of the preliminary plan, an application for a final plan for a planned development must be filed with the Knoxville-Knox County Planning staff.
a.
Action by Knoxville-Knox County Planning Staff
The Knoxville-Knox County Planning staff will review the final plan upon receipt of the complete final plan application and take the following action:
i.
If the final plan is in substantial compliance with the approved preliminary plan, the Knoxville-Knox County Planning staff will recommend approval of the final plan to the Knoxville-Knox County Planning Commission. The Knoxville-Knox County Planning staff will certify to the Knoxville-Knox County Planning Commission that the final plan is in substantial conformance with the previously filed preliminary plan.
ii.
If the final plan is not in substantial conformance with the approved preliminary plan, the Knoxville-Knox County Planning staff must inform the applicant as to specific areas found not to be in compliance, and the applicant must resubmit the final plan to the Knoxville-Knox County Planning staff with changes to those areas found not to be in substantial compliance and the validity of the preliminary plan remains in effect. If the revised final plan remains noncompliant with the preliminary plan, the applicant may request that the Knoxville-Knox County Planning staff render a decision to be forwarded to the Knoxville-Knox County Planning Commission. In such case, the Knoxville-Knox County Planning staff will recommend to the Knoxville-Knox County Planning Commission that the final plan be denied. If denied, the applicant may reapply by submitting a new preliminary plan.
b.
Action by Knoxville-Knox County Planning Commission
Upon receipt of the Knoxville-Knox County Planning staff recommendation, the Knoxville-Knox County Planning Commission must review the final plan. The Knoxville-Knox County Planning Commission must approve or deny the final plan. If denied, the applicant may reapply by submitting a new final plan and the validity of the preliminary plan remains in effect.
c.
Effect of Approval
After final plan approval, the final plan will constitute the development regulations applicable to the subject property. The planned development must be developed in accordance with the final plan, rather than the zoning district regulations otherwise applicable to the property. Violation of any condition is a violation of this Code and constitutes grounds for revocation of all approvals granted for the planned development.
F.
Modifications to Approved Final Plans
No adjustments may be made to the approved final plan, except upon application to the City in accordance with the following. Requests for modifications must be filed with the Knoxville-Knox County Planning staff.
1.
Minor Modifications
The Knoxville-Knox County Planning Commission may approve the following minor modifications to an approved final plan when it is determined by the Knoxville-Knox County Planning Commission that such changes are in general conformance with the approved final plan. Any changes considered a major modification, as defined in this section, cannot be approved as a minor modification. The Knoxville-Knox County Planning Commission, may choose to classify a modification that meets the criteria of this section as a major modification to be approved by the City Council. Public notice of the Knoxville-Knox County Planning Commission meeting at which a request for a minor modification is to be considered is required. When calculating percentages, all fractions are rounded up to the nearest whole number.
a.
An increase or decrease in building height of up to 10%.
b.
An increase or decrease in building coverage up to 10%.
c.
A change of in the location of walkways, vehicle circulation ways, and parking areas over ten up to 20 feet.
d.
An increase or decrease in the number of parking spaces of up to ten parking spaces.
e.
A change to the landscape plan that results in a reduction of plant material but does not violate the landscape requirements of this Code and any conditions of the final plan approval.
f.
Altering any final grade by no more than 20% of the originally planned grade.
2.
Major Modifications
a.
The City Council may approve any other changes to an approved final plan that do not qualify as a minor modification. In addition, any of the following are considered major modifications:
i.
Any request for an extension of time of the approved final plan.
ii.
Changes to any conditions imposed as part of the approved final plan.
iii.
Reductions or alterations in the approved public benefit and amenities to be provided.
iv.
Any development action that does not comply with zoning district regulations.
b.
All major modifications to the final plan must be approved by the City Council. Approval of major modifications will follow the special use process. The City Council may only approve changes to the final plan if they find such changes are in general conformance with the approved final plan, necessary for the continued successful functioning of the planned development, respond to changes in conditions that have occurred since the final plan was approved, and/or respond to changes in adopted City land use policies.
c.
Upon review of the proposed major modifications, the City Council may determine that the proposed modifications constitute a new planned development and the final plan must be resubmitted as a preliminary plan and follow the procedures of approval in this Section.
G.
Appeal
1.
Preliminary Plan
Anyone aggrieved by a final order or judgement of the City Council on a preliminary plan may have such order or judgement reviewed by the courts as provided by state law.
2.
Final Plan
Knoxville-Knox County Planning Commission decisions on final plans may be appealed per Section 16.12.
A.
Purpose and Applicability
1.
H Historic Overlay District
All applications for permits for construction, alteration, repair, rehabilitation, relocation or demolition of any structure, object, or other improvement to real estate located or to be located within an H Historic Overlay District must be referred to the Historic Zoning Commission, who has broad powers to request detailed construction plans and related data pertinent to a thorough review of the proposal. No building permit will be issued for new structures or improvements within an H Overlay District without issuance of a certificate of appropriateness by the Historic Zoning Commission.
2.
NC Neighborhood Conservation Overlay District
All applications for certificates of appropriateness within an NC Neighborhood Conservation Overlay District must be reviewed by the Historic Zoning Commission, which has the power to issue or deny certificates of appropriateness. No permit will be issued for the following activities within an NC Overlay District without issuance of a certificate of appropriateness by the Historic Zoning Commission: demolition; construction of a primary or accessory building, structure or other additions to real estate; and the addition of space to an existing primary or accessory building.
3.
TO-1 Overlay District
No zoning map amendment or variance to zoning provisions will be granted, and no construction, alteration, repair, rehabilitation, or relocation of any building, structure, or other improvement to real property situated within the TO-1 Overlay District is allowed without the issuance of a certificate of appropriateness by the TTCDA. No building permit issuing authority in Knoxville may issue any such permit for new structures or improvements within the TO-1 Overlay District without issuance of a certificate of appropriateness by the TTCDA.
4.
HP Overlay District
All applications for permits for development, improvement to real estate, or land disturbance regarding property located or to be located within the HP Overlay must be referred to the Knoxville-Knox County Planning staff, which has broad powers to request detailed development plans, grading and other land disturbance plans, and other related data pertinent to a thorough review of the proposal. No building permit, grading permit, or other permit allowing development, land disturbance, or improvement to real estate will be issued for properties within the HP Overlay District without issuance of a certificate of appropriateness by the Knoxville-Knox County Planning Commission or Planning staff.
B.
Process
1.
H Overlay District Process
a.
Knoxville-Knox County Planning staff assigned to serve the Historic Zoning Commission will review applications for level I certificates and issue them if, in staff's judgment, the application meets the adopted design guidelines for the property. Level I certificates include the repair of historic siding, fascia, soffits, windows, roof (including replacement) and other features with features of identical material and design. The Historic Zoning Commission will review all other matters for which certificate applications are made.
b.
Level I certificates issued by Knoxville-Knox County Planning staff will be summarized in a report to be presented to the Historic Zoning Commission at their regularly scheduled monthly meeting.
c.
In the event of a denial of a level I certificate, the applicant may appeal the staff decision to the next regularly scheduled meeting of the Historic Zoning Commission for which the application deadline is met.
d.
The provisions of this section notwithstanding, Knoxville-Knox County Planning staff or the applicant may exercise the option of requesting a review by the Historic Zoning Commission. In that event, the application for certificate of appropriateness will be heard by the Historic Zoning Commission at the next regularly scheduled monthly meeting for which the application deadline is met.
e.
The Historic Zoning Commission will, within 30 days following the availability of sufficient data, grant a certificate of appropriateness with or without attached conditions or deny said certificate, and state the reasons for denial or the conditions attendant with the granting of a certificate, in writing.
2.
NC Neighborhood Conservation Overlay District Process
a.
When Level 1 certificates of appropriateness are approved by staff under authority delegated by the Historic Zoning Commission, a report summarizing staff actions must be presented to the Historic Zoning Commission at its next monthly meeting. When Level 1 certificates of appropriateness are issued by staff, staff's approval or denial of certificates may be appealed to the Historic Zoning Commission within 45 days after the staff decision.
b.
The Historic Zoning Commission will, within 30 days following the availability of sufficient data, grant a certificate of appropriateness with or without attached conditions or deny said certificate, and state the reasons for denial or the conditions attendant with the granting of a certificate in writing.
c.
The provisions of this section notwithstanding, Knoxville-Knox County Planning staff or the applicant may exercise the option of requesting a review by the Historic Zoning Commission. In that event, the application for certificate of appropriateness will be heard by the Historic Zoning Commission at the next regularly scheduled monthly meeting for which the application deadline is met.
3.
TO-1 Technology Park Overlay Zoning District Process
a.
All applications for a zoning map amendment, variance, and/or building or grading permit must be reviewed by the TTCDA or TTCDA staff for compliance with the adopted Technology Corridor Comprehensive Development Plan and Design Guidelines.
b.
The TTCDA will, within no more than 60 days following initial consideration of an application by the TTCDA meeting in regular session, grant a certificate of appropriateness with or without attached conditions, or deny the certificate, and state in writing its reason for approval or denial.
c.
Failure by the TTCDA to act upon an application within the required time period constitutes approval of the certificate, unless an extension is granted by request of the applicant. Approval of a certificate of appropriateness for a zoning map amendment does not constitute approval of the map amendment. Approval of a certificate of appropriateness for a variance does not constitute approval of the variance. Approval of a certificate of appropriateness for a building permit does not constitute issuance of a building permit.
d.
Minimum application requirements are as follows:
i.
Rezoning: The minimum submission for a certificate of appropriateness for zoning is a copy of the application for submitted to the Knoxville-Knox County Planning Commission.
ii.
Variance: The minimum submission for a certificate of appropriateness for a variance is all the information needed to show that the variance is necessary, due to unique circumstances not created by the applicant, to relieve the applicant of undue hardship created by the requirements of the TO-1 Overlay District or the underlying zoning district; that the variance is the minimum necessary to allow the use of the land in the same way as other land in the same district; and that the relief sought may be granted without substantially impairing the intent of the TO-1 Overlay District, the underlying district, or the Technology Corridor Comprehensive Development Plan.
iii.
Building permit or grading permit: A site plan for an entire parcel (even when development phasing is being considered) must be submitted to the TTCDA for approval prior to the TTCDA issuance of a certificate of appropriateness for a building or grading permit. The plan must meet all the requirements of the minimum regulations for the subdivision of land in the City and must be accompanied with information required by the adopted procedures of TTCDA.
e.
Based on the nature of the development proposal, supplemental data, as described below, may be required by the TTCDA. For all planned developments (Section 16.6), the same data and the same guidelines used by the TTCDA will be applied by the Knoxville-Knox County Planning Commission in addition to the Knoxville-Knox County Planning Commission's data and guidelines, which also apply. All plans must be prepared by a registered engineer or architect.
i.
A description of all proposed operations in sufficient detail to indicate the effects of those operations in production of excessive auto and traffic congestion or problems of noise, glare, odor, sewerage, smoke, air pollution, water pollution, fire and safety hazards, or other factors detrimental to the health, safety and welfare of the area.
ii.
A plot plan indicating the location of present and proposed buildings, driveways, parking lots, landscaping, signs, other necessary uses, and any development phasing.
iii.
Preliminary architectural plans showing elevations, areas, height, materials, and other information necessary to evaluate proposed building(s).
iv.
An estimate of the maximum number of employees contemplated for the proposed development and the number of employees per shift.
v.
A storm drainage plan which includes accurate existing and proposed watercourses; the system of open channels, pipes, culverts, drains, inlets, catchbasins, and similar facilities designed to handle stormwater in times of rainstorms, the calculations used in the design of such systems and the easements required in the construction and maintenance of the drainage system. Erosion and sediment control measures suggested in the Knox County Erosion and Sediment Control Handbook, 1981, or subsequent editions, must be utilized.
vi.
Other engineering and architectural plans, including a designation of sewers to be used and plans for abating any effects described in item a above, or any other nuisances. All sewage disposal systems and land requirements for such systems must be approved by the Knox County Health Department before a certificate of appropriateness can be issued.
vii.
Any other information the TTCDA may need to adequately consider the effect that the proposed uses may have upon their environment and on the cost of providing public services to the area.
f.
A stop order will be issued if construction of any part, or phase, of the development is not in compliance with the approved plans.
g.
A revised site plan must be submitted to the TTCDA for approval of any changes, or extensions to the development plan. This includes previously approved certificates of appropriateness for building, grading, or sign permits. TTCDA may approve revised plans that are consistent with this Code and with TTCDA adopted design guidelines. Minor revisions to plans may be approved by the TTCDA executive director, or his/her designee, provided such changes:
i.
Do not alter the basic relationship of the proposed development to adjacent property or streets and roads.
ii.
Do not alter the uses permitted.
iii.
Do not increase the area of development by more than 5% of the previously approved square footage.
iv.
Do not require the approval of a waiver of the TTCDA Design Guidelines, or a variance to the zoning ordinance.
4.
HP Overlay Zoning District Process
a.
All applications for certificates of appropriateness within the HP Overlay District must be filed with Knoxville-Knox County Planning staff. Once it is determined that the application is complete, Planning staff will take appropriate action as noted in this section.
b.
The Knoxville-Knox County Planning staff assigned to serve the Planning Commission will review applications for certificates of appropriateness and will issue them if, in staff's judgment, the application meets the requirements of Article 8.9. Certificates of appropriateness issued by the Knoxville-Knox County Planning staff will be summarized in a report to be presented to the Planning Commission at their regularly scheduled monthly meeting.
c.
In the event that the Knoxville-Knox County Planning staff denies the application for a certificate of appropriateness, the applicant may appeal the staff decision to the next regularly scheduled meeting of the Planning Commission for which the application deadline is met.
d.
Except as provided in b, the Planning Commission will review all matters for which certificate applications are made, including deviations from Article 8.9. Upon receipt of such an application or of an appeal of a denial from the Knoxville-Knox County Planning staff, the Planning Commission will consider the same at a public hearing.
1.
The Planning Commission will evaluate the application based upon the evidence presented at the public hearing, pursuant to the approval standards of this section. The Planning Commission must either approve, approve with conditions, or deny the application.
2.
Conditions placed upon the approval related to the physical development of the site must be shown on the site plan. A statement must be submitted with the site plan indicating any conditions placed upon the approval. Prior to final approval of the certificate of appropriateness by the Planning Commission, the proposed conditions must be sent to City staff and to Planning staff for review and recommendation. The Planning Commission may approve the certificate of appropriateness with conditions after receipt of the staff recommendation. A revised site plan showing all required conditions must be submitted prior to issuance of a permit mentioned in this section.
C.
H or NC Overlay District Standards
In its review of any such work to be undertaken in an H or NC Overlay District, the Historic Zoning Commission will apply the applicable review guidelines below, and give prime consideration to the following general criteria when applying specific review guidelines:
1.
Historic or architectural value of the present structure, object or building;
2.
The relationship of the exterior architectural features of such structure to the rest of the structures, to the surrounding area, and to the character of the district;
3.
The general compatibility of exterior design, arrangement, texture, and materials to be used; and
4.
Any other factor, including aesthetic, which is justified by the historic character of the proposed district or is reasonably related to the purposes of this section.
D.
HP Overlay District Standards
1.
In its review of any such work to be undertaken in the HP Overlay District, the Planning Commission will apply Article 8.9, the guidelines in the Knoxville-Knox County Hillside and Ridgetop Protection Plan, this Code, and other adopted plans. The Planning Commission also will consider whether the proposal is in harmony with the general purpose and intent of this Zoning Code.
2.
Each application must be evaluated on an individual basis, in relation to all applicable standards of this Code. Such evaluation will determine whether approval of the application is appropriate at the particular location and in the particular manner proposed.
E.
Moratorium on Issuance of Demolition Permits in the H or NC Overlay District
1.
No application for a demolition permit will be accepted and no demolition permit will be issued for any building or structure located on property for which an application has been filed for rezoning to and designation as an H or NC Overlay District for a period not to exceed 180 days after the rezoning and designation application process has been initiated.
2.
If litigation is filed challenging a decision of the Historic Zoning Commission, the Knoxville-Knox County Planning Commission or City Council approving the H or NC Overlay District, the prohibition on application for and issuance of a demolition permit set forth in the preceding item must be extended until the court's decision in any such litigation is final.
3.
In the event that the proposed rezoning to and designation as an H or NC Overlay District is denied, withdrawn or not approved by City Council, or is withdrawn by the applicant or Mayor, within the 180-day period or is subsequently set aside by a court of competent jurisdiction and the court's decision becomes final, the prohibition on application for or issuance of a demolition permit for buildings or structures on such property will terminate.
F.
Appeal
1.
Anyone aggrieved by a final determination of the Historic Zoning Commission regarding a Certificate of Appropriateness may have such determination reviewed by the courts as provided by state law.
2.
Any interested party who is aggrieved by any action of the TTCDA, including the approval or denial of a certificate of appropriateness, may appeal its decision to the City Council by filing an appeal on the designated form and paying such filing fees as may be required within 30 days of the action of the TTCDA. The action that is appealed must be overruled by an affirmative majority vote of the City Council. All appeals must be heard within 60 days of filing of application for appeal. Appeal from the action of the City Council may be appealed in accordance with state law.
3.
Anyone aggrieved by a final determination of the Planning Commission regarding a certificate of appropriateness within the HP Overlay District may appeal the decision to the City Council in accordance with Article 16.12.
(Ord. No. O-110-2020, § 1, 6-30-20)
A.
Purpose
The interpretation authority is intended to recognize that the provisions of this Code, though detailed and extensive, cannot, as a practical matter, address every specific zoning issue. However, this zoning interpretation authority is not intended to add or change the essential content of the Code.
B.
Initiation
Any person or entity, may initiate a zoning interpretation application.
C.
Procedure
1.
All applications for interpretations must be filed with the Zoning Administrator.
2.
The Zoning Administrator must review a written request for an interpretation and render the interpretation in writing within 30 days of receipt of a complete application.
3.
The Zoning Administrator may request additional information prior to rendering an interpretation. Until such additional material is received, the 30-day period is temporarily suspended until such material is received.
D.
Appeals
Anyone aggrieved by a final determination of the Zoning Administrator may file an appeal in accordance with Section 16.12.
A.
Purpose
A temporary use permit allows for the short-term use of a lot, including the placement of temporary structures. The temporary use permit regulates temporary uses that occur entirely on and within a lot. Temporary uses located within the public right-of-way are regulated separately by the City Code.
B.
Initiation
A property owner in the City, or person expressly authorized in writing by the property owner, may initiate a temporary use permit application.
C.
Authorization
The Zoning Administrator will review and make final decisions on temporary use permit applications.
D.
Procedure
1.
All applications for temporary use permit must be filed with the Zoning Administrator.
2.
The Zoning Administrator must render a decision on the temporary use permit within 30 days of the date of receipt of a complete application. The Zoning Administrator must review and evaluate the application, pursuant to the standards of this section, and approve, approve with conditions, or deny the application.
E.
Standards
All temporary uses must comply with the requirements of this Code, including the temporary use standards of Article 9, and the following standards:
1.
Unless otherwise allowed by this Code, the temporary use or structure complies with the dimensional requirements of the district in which it is located.
2.
The temporary use does not adversely impact the public health, safety, and welfare.
3.
The temporary use is operated in accordance with any restrictions and conditions as the Police and Fire Department, or other City officials, may require.
4.
The temporary use does not conflict with another previously authorized temporary use.
5.
The temporary use may decrease parking by up to 50% so long as traffic patterns and circulation are approved beforehand by the Department of Engineering.
F.
Expiration
The temporary use permit is valid for the time period granted as part of the approval or as set forth in the temporary use standards in Section 9.4. Unless stated otherwise in Section 9.4, the validity of a temporary use permit may be extended for one time period upon approval of a written request.
G.
Appeals
Anyone aggrieved by a final determination of the Zoning Administrator may file an appeal in accordance with Section 16.12.
A.
Permit Requirements
1.
No sign, portable sign, outdoor display, or billboard other than signs listed as exempt from these regulations, or exempt from permit requirement, may be placed, operated, maintained, erected or attached to, suspended from, or supported on a building, structure or ground until a permit in writing, authorizing the same has been issued by the office of the Director of Plans Review and Building Inspections.
2.
Before a permit may be issued, complete plans and specifications showing the construction, methods of support and the materials used must be submitted for approval to the Director of Plans Review and Building Inspections. In addition to any other required information, such plans and specifications must include the following:
a.
A detailed site plan of the property drawn to scale, showing all existing and proposed freestanding signs, buildings, parking areas, and driveway entrances to the site, together with all roadways and informational signs located on the right-of-way of said roadways which are located immediately adjacent to the proposed site.
b.
The total number of square feet of existing and proposed signage on the parcel where the proposed sign is to be erected.
c.
The location of all existing ground signs located within the area of the proposed site which signs are within the minimum space requirements for distances between structures as set forth in this Article.
d.
For off-premise signs and portable signs, the name and a notarized consent affidavit of the property owner and/or lessee of the proposed site.
3.
Applications will be processed within ten working days of receipt of all required documents in the plans review and inspections department.
4.
The Director of Plans Review and Building Inspections will keep and maintain accurate records of all sign permits issued by the City, which records may serve as the basis for a comprehensive inventory of the signs within the City.
5.
As of June 1, 2001, there is a ban on the issuance of permits for new construction of off-premise signs, including billboards, at new locations within the City; provided however that lawfully existing off-premise signs, including billboards, are nonconforming uses, as regulated by Section 13.12.
B.
Authority for Approval and Enforcement
The Director of Plans Review and Building Inspections has primary responsibility for the administration and enforcement of these sign regulations, and will issue sign applications and permits for all signs located within the City.
C.
Fees
Prior to issuing any permit for construction of signs, as provided herein, the applicant will pay to the City a sign construction permit fee of $75.00 plus an additional sum of $5.00 per $1,000.00 of sign construction value. Sign construction permit fees are assessed and collected prior to the approval of any application for construction or major renovation. Minor renovation includes changing of removable parts of signs that are designed to be changed, repainting of display matter, or replacing lettering or decoration. Minor renovations are deemed to be maintenance work for which no fees are charged and no permit is required; however, such maintenance work may be done only by parties with a valid permit.
D.
Appeals
Anyone aggrieved by a final determination of the Director of Plans Review and Building Inspections may file an appeal in accordance with Section 16.12.
A.
Preliminary Appeals of Administrative Decisions
1.
Purpose
This appeals process is intended to provide appropriate checks and balances both on the administrative zoning authority of the Zoning Administrator or Director of Plans Review and Building Inspections and on the administrative planning authority of the Knoxville-Knox County Planning staff.
2.
Initiation
Any person or entity may appeal a decision made by the Zoning Administrator, Director of Plans Review and Building Inspections, or Knoxville-Knox County Planning staff, regarding a site plan review, zoning interpretation, temporary use permit, or any other administrative zoning decision related to this Code.
3.
Authorization
a.
The Board of Zoning Appeals will take formal action on appeals of the decisions made by the Zoning Administrator or Director of Plans Review and Inspections.
b.
The Knoxville-Knox County Planning Commission will take formal action on all other decisions made by the Knoxville-Knox County Planning staff.
4.
Procedure
a.
All applications to appeal a decision by the Zoning Administrator or Director of Plans Review and Building Inspections must be filed with the Zoning Administrator.
i.
The Zoning Administrator will schedule the completed application for consideration by the Board of Zoning Appeals and shall post a sign no less than 12 days prior to the public hearing/ meeting date. Calculation of the notice period commences on the first date of posting, but does not include the hearing date.
ii.
The Board of Zoning Appeals will consider the appeal at a public hearing.
iii.
The Board of Zoning Appeals must evaluate the application based upon the evidence presented at the public hearing.
iv.
Following the close of the public hearing, the Board of Zoning Appeals may affirm, modify, impose restrictions, or overrule the initial decision.
b.
All applications to appeal a decision by the Knoxville-Knox County Planning staff must be filed with the Knoxville-Knox County Planning Commission.
i.
The Knoxville-Knox County Planning staff will schedule the completed application for consideration by the Knoxville-Knox County Planning Commission.
ii.
The Knoxville-Knox County Planning Commission will consider the appeal at a public hearing.
iii.
The Knoxville-Knox County Planning Commission must evaluate the application based upon the evidence presented at the public hearing.
iv.
Following the close of the public hearing, the Knoxville-Knox County Planning Commission may affirm, modify, impose restrictions, or overrule the initial decision.
B.
Final Appeals from Administrative Body Decisions to City Council
1.
Purpose
The final appeals process is intended to provide appropriate checks and balances on the authority of the Knoxville-Knox County Planning Commission or Board of Zoning Appeals.
2.
Initiation
Any person aggrieved by any land use-related decision of the Knoxville-Knox County Planning Commission or the Board of Zoning Appeals may appeal to the City Council.
3.
Authorization
The City Council will take formal action on appeals of Knoxville-Knox County Planning Commission or Board of Zoning Appeals decisions.
4.
Procedure
The petition must be filed with the Knoxville-Knox County Planning Commission no more than 15 days from the date of the Commission's decision to be considered, and must be scheduled for public hearing before City Council at the earliest date possible consistent with these regulations. The same applies to petitions regarding a decision from the Board of Zoning Appeals, except that these petitions must be filed with the Director of Plans Review and Building Inspections.
a.
The petition must be in writing. All such petitions must be submitted on forms available in the Knoxville-Knox County Planning Commission office or the Director of Plans Review and Building Inspections. Each petition must clearly describe the petitioner's grounds for the appeal.
b.
The Knoxville-Knox County Planning Commission will mail a copy of such petition by certified mail, return receipt requested, to any opposing party who registered as such at the time the matter was heard by the Knoxville-Knox County Planning Commission. If the petition is in regard to a decision from the Board of Zoning Appeals, the Director of Plans Review and Building Inspections will follow the same procedure.
c.
The City Council will consider de novo in public hearing and may affirm, modify, impose restrictions, or overrule the action of the Knoxville-Knox County Planning Commission or Board of Zoning Appeals.
d.
Prior to holding such public hearing, at least 15-day notice of time and place of said hearing must be published once in a daily newspaper of general circulation in the City of Knoxville and Knox County. The notice must meet the following requirements:
i.
It must be placed in the "Want Ads" section of the newspaper before the "Legal Notices" classification or similar section.
ii.
The caption must be all capital letters no smaller than two-line type and contain the words "PUBLIC NOTICE—APPEAL OF (action to be appealed)."
5.
Limitations on Appeals
A decision of Knoxville-Knox County Planning Commission or the Board of Zoning Appeals may only be appealed if an application is filed within 15 days of the date the decision is made.
6.
Issuance of Building Permit
No building permit will be issued until 16 days after action by the Knoxville-Knox County Planning Commission or Board of Zoning Appeals. If the action of the Knoxville-Knox County Planning Commission or Board of Zoning Appeals is appealed to City Council, no building permit will be issued until City Council has acted on the appeal.
(Ord. No. O-21-2023, § 1, 1-24-23)
A.
Construction, Application, and Enforcement Consistent with State and Federal Law
The provisions of this section are, in every instance, be construed, applied, and enforced in a manner consistent with applicable State and Federal law including, but not limited to, the state Human Rights Act, Tenn. Code Ann. § 4-21-601 et seq.; state Zoning Classification laws, Tenn. Code Ann. § 13-24-101 et seq.; the Fair Housing Act, 42 U.S.C. § 3601 et seq.; and the Americans with Disabilities Act ("ADA"), 42 U.S.C. § 12132 et seq. (collectively, the "Acts"). Notwithstanding any other provision of this section to the contrary, the Zoning Administrator must make reasonable accommodations in the provisions of this Code and the rules, policies, and practices of his/her office so that persons with disabilities, or providers of housing for persons with disabilities, are not discriminated against and are afforded an equal opportunity to use and enjoy dwellings. For purposes of this section, "person" means an individual, entity, group, or institution.
B.
Procedure for Requesting a Reasonable Accommodation
1.
Request in Writing
Any person who has a disability recognized by the Acts or who provides housing for a person with a disability, may request a reasonable accommodation as contemplated in this section. For purposes of this section, this person is referred to as the "applicant." Any such request must be made in writing using a form provided by the City of Knoxville (the "City").
2.
Assistance
If the applicant needs assistance in making a request for a reasonable accommodation or meeting the requirement that the request be made in writing, the City will provide reasonable assistance to ensure that the process is accessible and that the applicant's request is documented on a form provided by the City.
3.
Notice to Public of Availability of Accommodation
The City's "Notice under the Americans with Disabilities Act" must be displayed prominently in the public area under the supervision of the Zoning Administrator and on the publicly accessible portion of any Internet website maintained by the City that is devoted to codes enforcement or land use regulations.
4.
Fee
There is no fee imposed for requesting a reasonable accommodation under this section.
C.
Determinations Regarding Requests for Reasonable Accommodations
1.
Coordination with City Departments
Before making a determination regarding a request for a reasonable accommodation, the Zoning Administrator must consult with the City Law Department and the City of Knoxville ADA Coordinator, and consider advice offered by any other City department or official having relevant jurisdiction or duties under the City Charter or Code of Ordinances.
2.
Determination by Zoning Administrator
Within 45 calendar days of the date of receipt of a completed request for a reasonable accommodation, the Zoning Administrator must make a written determination regarding the request.
3.
Findings and Factors for Determination
The Zoning Administrator's determination as to whether to grant or deny the requested accommodation, must contain specific findings of fact in support of the determination, be consistent with the Acts, and consider all of the following factors:
a.
Whether the requested accommodation is reasonable.
b.
Whether there is a causal nexus between the need for the requested accommodation and the disability, either of the applicant or of the people using the housing or housing-related facilities.
c.
Whether the housing or housing-related facilities, which are the subject of the request, will be used by a person with a disability under the Acts.
d.
Whether the requested accommodation is necessary to make specific housing available to a person with a disability under the Acts.
e.
Whether the requested accommodation would impose an undue financial or administrative burden on the City.
f.
Whether the requested accommodation would require a fundamental alteration to a City law, policy, or program, including, but not limited to, land use or zoning.
g.
Whether the requested accommodation would directly threaten the health or safety of others, or would result in substantial physical damage to the property of others.
h.
If applicable, whether alternative reasonable accommodations could provide an equivalent level of benefit.
i.
Any other reasonable factor.
4.
Additional Information
If reasonably necessary to reach a determination on the request for an accommodation, the Zoning Administrator may, prior to the end of said 45 calendar day period, request additional information from the applicant, specifying in sufficient detail what information is required. The applicant has 15 calendar days after the date of the request for additional information to provide the requested information. In the event a request for additional information is made, the Zoning Administrator's 45 calendar day period to issue a written determination is no longer be applicable, and the Zoning Administrator must issue a written determination within 30 calendar days after receipt of the additional information. If the applicant fails to provide the requested additional information within said 15 calendar day period, the Zoning Administrator must issue a written notice advising that the applicant failed to timely submit the additional information and therefore the applicant's request for the reasonable accommodation is deemed withdrawn. No further action by the City with regard to said reasonable accommodation request is required.
5.
Notice of Determination
The written determination of the Zoning Administrator must be mailed by certified first-class mail to the applicant. All written determination must give notice that the applicant has the right to appeal the determination of the Zoning Administrator.
6.
No Waiver
If the property which is the subject of the requested accommodation is not in compliance with the then-existing applicable laws and regulations, but the City grants the request for a reasonable accommodation, the City thereby does not waive the requirement that the existing violations be corrected in accordance with the City Code of Ordinances.
7.
Restrictive Covenant
When applicable, the City and the property owner must enter into a restrictive covenant which provides that, prior to any sale, transfer, lease, or other conveyance of the property in whole or in part, or at the time the relief granted as a reasonable accommodation from the Zoning Code is no longer necessary, the property owner must bring the property into compliance with the Zoning Code. The restrictive covenant must be recorded against the property and provide that the relief granted under this section does not run with the land and terminates upon any sale, transfer, lease, or other conveyance of the property. Upon submittal of a new application for a successor-in-interest to the property, the Zoning Administrator may allow the reasonable accommodation to continue if it is consistent with and does not expand on the original approval.
8.
Historic Zoning
This Section does not affect the existing procedures for initially requesting a permit to demolish a structure listed on or eligible for listing on the National Register of Historic Places, a structure subject to Tenn. Code Ann. § 7-51-1201, a structure in an historic overlay district, or a structure on the Historic Structures Inventory. The procedures under the City Code of Ordinances Chapter 6, Article II, Sections 6-32 and 6-33 control demolition of these historic structures. If an applicant seeks a reasonable accommodation to the rules, policies, or practices of the Historic Zoning Commission's enabling ordinances or guidelines regarding the demolition of historic structures, the Historic Zoning Commission must document and send determinations in accordance with this section.
D.
Appeals and Standing
The determination of the Zoning Administrator constitutes the final determination of the City, unless appealed. Only the applicant has the right to appeal the determination. The applicant may appeal the determination within 30 calendar days of the date that the Zoning Administrator mails the determination to the applicant. All appeals must be made in writing using a form provided by the City, and if the applicant needs assistance in appealing, the City will provide reasonable assistance to ensure that the process is accessible and that the appeal is documented in writing. All appeals must contain sufficient details of the basis for the appeal. Appeals are to the Board of Zoning Appeals, which must, after public notice and a public hearing, render a determination as soon as reasonably practicable, but in no event later than 60 calendar days after an appeal has been filed unless the applicant agrees to further extend the timeline. There is no fee imposed for appealing the determination regarding a reasonable accommodation under this section.
E.
Terms of Accommodation and Duty to Notify the City After Approval
A reasonable accommodation granted under this section does not run with the land, is not transferable to another person or entity, and does not grant or create vested rights. The reasonable accommodation terminates upon any sale, transfer, lease, or other conveyance of the property, and the applicant must notify the Zoning Administrator before such an event. Additionally, the applicant must notify the Zoning Administrator when the reasonable accommodation is no longer necessary.