39 - ADMINISTRATION OF THE ZONING ORDINANCE
Editor's note— Ord. No. 612, § 6, adopted Oct. 7, 2008, repealed Div. 16, §§ 19.39.1040—19.39.2000, which pertained to design review and derived from Ord. No. 544, § 1(part), adopted 2000.
This Division 1 establishes the regulations for the effective and efficient implementation of the Commerce zoning ordinance (Title 19 of the Municipal Code). This Division 1 contains the procedures for discretionary review of development applications, criteria for acceptance of applications for discretionary actions, and general standards for processing of applications. The provisions of this Division 1, used in combination with the provisions of subsequent Divisions 2 through 14, provide for a system of development review that is open to the public and responsive to the needs of the community.
(Ord. 544 § 1(part), 2000).
Table 19.39.020A outlines the types of review procedures in effect in Commerce.
Table 19.39.020A
Hearing Bodies and Responsibilities
Notes: (a) All decisions of the community development director may be appealed to
the planning commission.
(Ord. 544 § 1(part), 2000.
A.
The city council, planning commission, and cultural resource management commission shall serve as hearing bodies in the City of Commerce.
B.
The city council shall be established as set forth in Chapter 2.08 of the Commerce Municipal Code.
C.
The planning commission shall be established as set forth in Chapter 2.16 of the Commerce Municipal Code.
D.
The cultural resource management commission shall be comprised of all members of the planning commission, established as set forth in Chapter 2.16 of the Municipal Code.
(Ord. 544 § 1(part), 2000).
A.
City Council. The city council shall act as the final arbiter to interpret and to ensure enforcement of the provisions of this Title 19, subject to the rules of conduct and responsibilities established by city ordinances. The city council shall be responsible for conducting the public hearings set forth in Table 19.39.020A.
B.
Planning Commission.
1.
The planning commission's responsibilities and duties with respect to the implementation and interpretation of this Title 19 shall be as follows:
a.
Those responsibilities and duties described in the state planning, zoning, and development laws contained in Section 65100 et seq., of the California Government Code.
b.
Such duties as may be designated by the city council.
2.
The planning commission shall be responsible for conducting the public hearings set forth in Table 19.39.020A.
C.
Cultural Resource Management Commission.
1.
The responsibilities and duties of the cultural resource management commission with respect to the implementation and interpretation of this Title 19 shall be as follows:
a.
Consider the opinion of professionals, published documents, newspapers, preservation organizations, museums, civic clubs, heritage groups, licensed architects, attorneys, urban planning professionals, affected property and business owners, and city residents in its review and deliberations of development proposals subject to public hearings.
b.
Prepare an inventory of potential landmarks and historic districts.
c.
Recommend to the city council the designation of individual properties as landmarks or districts.
d.
Review public and private projects involving historical resources.
e.
Review and approve/disapprove landmark alteration permits.
f.
Review environmental impact reports, environmental assessments, and applications that affect the city's historical resources.
g.
Recommend acquisition, restrictions, and negotiations of historical property contracts for preservation.
h.
Recommend acceptance of dedications for public areas, maintenance, designation, and easement of historical resources.
i.
Seek to increase public awareness with information programs and activities on historical resources.
j.
Recommend the use of grants related to historical resources.
k.
Evaluate and comment on land use decisions.
l.
Keep minutes of meetings.
m.
Perform such other duties as designated by the city council or as needed to achieve its goals and purposes.
2.
The cultural resource management commission shall be responsible for conducting the public hearings set forth in Table 19.39.020A.
D.
Community Development Director. The community development director shall have the authority to approve certain discretionary permits, as set forth in Table 19.39.020A. The director may designate a city staff member to act on his behalf. Thus, in this Chapter 39, the term "community development director" shall mean the director or his designee, where such reference is made to a review, discretionary action, or approval.
(Ord. 544 § 1(part), 2000).
Prior to the filing of an application for any discretionary permit requiring approval by the city council or planning commission, the applicant shall be required to attend a pre-application conference with the community development director or his designee. The purpose of the conference shall be to advise the applicant of the development regulations applicable to the property for which the application is to be filed and to review any preliminary site plan or other development plans the applicant may have prepared for the subject property.
(Ord. 544 § 1(part), 2000).
A.
Any person or authorized representative desiring a permit or approval required by this title shall file an application with the community development director or his designee on forms provided by the director.
B.
Information required as part of the application shall, at a minimum, include:
1.
The names, telephone numbers and addresses of the property owner and applicant;
2.
A letter of authorization from the property owner, if the applicant is other than the owner;
3.
Address and legal description of the properties involved;
4.
Map of the subject property and surrounding area;
5.
Description of the proposed use or project;
6.
Plot plans showing:
a.
Dimensions of the property,
b.
Existing and proposed buildings and uses, with dimensions,
c.
Dimensions of enclosed areas,
d.
Location of existing and proposed fences and walls, driveways, signs and other improvements,
e.
Locations of off-street parking for customers, employees; of handicap and compact parking spaces;
7.
Landscaping plans showing proposed irrigation system and the location, type and size of landscape plants for the entire property, including parking areas;
8.
Floor plans and sections, when needed;
9.
Samples of proposed construction or facade materials;
10.
Engineering plans for street dedication and improvements, when required;
11.
Photographs and exterior drawings;
12.
Documentation of historical data (where applicable);
13.
Drainage plans; and
14.
Two sets of mailing labels for owners of surrounding property, consistent with the requirements of subsections C, D and E of this section.
C.
For applications requiring a public hearing and for site plan review applications subject to review by the planning commission as a scheduled matter, the applicant shall submit a list of all persons or agents owning properties within a five hundred-foot radius from the exterior boundaries of the subject property. Such list shall be accompanied by an affidavit certifying that the list is true and correct and has been obtained from the most recent assessment role of the Los Angeles County Assessor no longer than ninety days prior to the filing of the application.
D.
For applications for projects involving the use of hazardous materials, the handling of solid waste, and alcohol sales and service, the applicant shall submit a list of all persons or agents owning properties within a one thousand-foot radius from the exterior boundaries of the subject property. Such list shall be accompanied by an affidavit certifying that the list is true and correct and has been obtained from the most recent assessment role of the Los Angeles County Assessor no longer than ninety days prior to the filing of the application.
E.
For home occupation permit applications, the applicant shall submit a list of all persons or agents owning properties within a two hundred-foot radius from the exterior boundaries of the subject property. Such list shall be accompanied by an affidavit certifying that the list is true and correct and has been obtained from the most recent assessment role of the Los Angeles County Assessor no longer than ninety days prior to the filing of the application.
F.
The community development director may waive the filing of one or more of the items listed in subsection B of this section or may require other pertinent information to be submitted.
G.
The accuracy of all information submitted shall be the responsibility of the applicant.
H.
In the event that delays are encountered in the processing of an application, the list of surrounding property owners shall be updated to be no older than ninety days prior to the scheduled hearing date.
(Ord. 544 § 1(part), 2000).
No application shall be processed until it is deemed complete by the community development director or his designee. No application shall be deemed complete until all required information is provided in the required quantity and format.
(Ord. 544 § 1(part), 2000).
Whenever more than one permit or approval is required for a proposed development project or use, all applications shall be filed and processed concurrently. All such related applications shall be reviewed in accordance with the procedures set forth for the application requiring the highest level of review.
(Ord. 544 § 1(part), 2000).
All applications filed pursuant to the requirements of this Title 19 shall be subject to environmental review pursuant to the requirements of the California Environmental Quality Act (Public Resources Code, Section 21000 et seq.).
(Ord. 544 § 1(part), 2000).
A.
Each applicant for a land use action authorized by this Title 19 shall pay those fees and costs as established by resolution of the city council.
B.
If an application is withdrawn prior to the advertising of a public hearing, the applicant shall be entitled to a partial refund in accordance with policy established by the community development director.
(Ord. 544 § 1(part), 2000).
A.
Whenever an application or portion of an application has been denied or revoked and the denial or revocation becomes final, no new application for the same or similar request may be accepted within one year of the date of the denial, unless the community development director finds that the conditions surrounding the application have sufficiently changed to warrant a new application.
B.
For the purpose of this section, "changed conditions" shall mean a substantial change in land use on properties in the vicinity, improved infrastructure in the vicinity, altered traffic patterns, or any such similar change resulting in a changed physical environment.
(Ord. 544 § 1(part), 2000).
A.
For applications requiring a public hearing, upon accepting an application as complete, the community development director shall set the time and place of the public hearing consistent with the requirements of this Title 19. The city council shall have the authority to change the time or place of a hearing. However, in all cases, the hearing shall be held within thirty days of the date on which the application has been accepted as complete, unless a longer time period is required to accommodate environmental review under the provisions of the California Environmental Quality Act.
B.
The time and place of the public hearing shall be published in a newspaper of general circulation in the city not less than ten days prior to the date of the hearing. The notice shall include the time, place, identity of the hearing body or officer, the nature of the application, the application number, and the general location of the property under consideration.
C.
Notice shall be given to all owners of property located within the designated radius of the exterior boundaries of the subject property, pursuant to Sections 19.39.070(C), (D), and (E) of this chapter.
D.
Additional notice of the hearing shall be provided in accordance with procedures established by the planning commission.
(Ord. 544 § 1(part), 2000).
When notice of a hearing is given pursuant to this Division 3, the following documentation shall be deemed sufficient to serve as proof that such notice was given:
A.
Publication. When notice is given by publication, an affidavit of publication by the newspaper in which the publication was made.
B.
Mailing. When notice is given by mail or other delivery, an affidavit or proof of mailing/delivery must be made, showing, at a minimum, the date or dates of mailing/delivery and the list of persons and groups to which the mailing/delivery was made.
(Ord. 544 § 1(part), 2000).
Failure to send notice to any property owner whose address is not on the most recent roll of the Los Angeles County Assessor shall not invalidate any of the proceedings.
(Ord. 544 § 1(part), 2000).
A.
Hearing Body Review. At the public hearing, the authorized hearing body shall review the application and any pertinent materials submitted with the application, and any report prepared by the community development director or his designee based on city staff's investigation of the application.
B.
Right of Persons to Comment.
1.
During any public hearing, the applicant for the subject application shall have the following rights:
a.
The right to be represented;
b.
The right to provide testimony; and
c.
The right to present evidence.
2.
All other persons shall have the right to comment on any relevant aspect of the application under consideration.
C.
Action of Hearing Body and Continuance of Hearings.
1.
Following the completion of testimony at a public hearing, action shall be taken to approve, conditionally approve, deny, continue, or take under advisement the subject of the public hearing.
2.
If the action is taken to continue or take the matter under advisement, before adjournment or recess the person presiding at such public hearing shall publicly announce the time and place to which the hearing will be continued. No further notice shall be required.
D.
Effect of Action. The decision of the hearing body shall be considered final unless a decision is appealed pursuant to Division 4 of this Chapter 19.39. In all cases, the city council shall represent the final authority.
(Ord. 544 § 1(part), 2000).
A.
Appeal of Community Development Director Actions. All actions and decisions of the community development director authorized by this Title 19 may be appealed to the planning commission. All such appeals shall be filed in writing with the secretary of the planning commission.
B.
Appeal of Planning Commission and Cultural Resource Management Commission Actions. All actions and decisions of the planning commission and cultural resource management commission authorized by this Title 19 may be appealed to the city council. All such appeals shall be filed in writing with the city clerk.
C.
Persons Eligible to File an Appeal. Any person may appeal a decision or action of the community development director, planning commission, or cultural resource management commission in accordance with the terms of this Division 4.
(Ord. 544 § 1(part), 2000).
All appeals must be filed within fourteen calendar days of the date of the rendering of the decision. If the fourteenth day occurs on a holiday or weekend, the appeal period shall be extended to the next city work day. No appeal shall be accepted after the appeal period has expired.
(Ord. 544 § 1(part), 2000).
A.
All appeals must be submitted in writing on a form to be provided by the city. The appeal must specifically state the grounds for the appeal and instances in which the review body erred in reaching the determination.
B.
An appeal fee shall be paid concurrent with filing of the appeal in accordance with the fee schedule established by resolution of the city council.
(Ord. 544 § 1(part), 2000).
Within fourteen days upon receipt of an appeal, the planning commission secretary (in the case of an appeal of a community development director decision) or the city clerk (in the case of an appeal of a decision by the planning commission or cultural resource management commission) shall set the matter for public hearing. The hearing shall be noticed as provided for in Division 3 (Public Hearings) of this Chapter 19.39.
(Ord. 544 § 1(part), 2000).
All actions to affirm, reverse, or modify in whole or part any decision of the community development director, planning commission, or cultural resource management commission shall be made by resolution stating the findings for the affirmation, reversal, or modification.
(Ord. 544 § 1(part), 2000).
Upon determination that there has been a violation of the terms or conditions of any permit or approval granted under this Title 19; or if a determination is made that a permit or approval was obtained by deception or fraud, or represents a public nuisance; or the use subject to the approval no longer exists; or the permit or approval has not been activated in accordance with the terms of this Title 19, the community development director shall have the authority to initiate revocation proceedings.
(Ord. 544 § 1(part), 2000).
A.
The community development director shall schedule a hearing before the planning commission for the purpose of considering revocation of the permit or approval. In the case where the planning commission's original action consisted of a recommendation to the city council, the planning commission's action on the revocation shall also consist of a recommendation to the city council, and the city council shall have the authority to revoke the permit or approval.
B.
At least thirty days prior to the revocation hearing, the permittee subject to the revocation hearing shall be given written notice of the city's intent to conduct the hearing. The notice to the permittee shall be served either in person or by registered mail, return receipt requested.
C.
At least ten days prior to the revocation hearing, public notice of the hearing shall be given in the same manner as was required for the original permit or approval.
D.
At the hearing, the community development director shall present evidence supporting the motion for permit or approval revocation. The owner of the property, use, or business subject to the hearing shall be given the opportunity to present reasons why the permit or approval shall not be revoked.
E.
The planning commission or city council shall make a decision regarding the revocation based upon the information presented at the hearing and shall within twenty days of the hearing make findings and report its decision in writing. A copy of the decision shall be mailed via certified mail, or similar method providing proof of delivery, to the party whose permit is being revoked.
(Ord. 544 § 1(part), 2000).
In recognition of that fact that physical, economic, and other conditions in the city may change over time, provisions are made to allow for amendments to the zoning map and zoning ordinance text in accord with the procedures outlined in this Division 5. All such changes of zone or zoning ordinance text amendments shall be adopted in the manner in which other city ordinances are adopted.
(Ord. 544 § 1(part), 2000).
A.
Applications for a change of zone or zoning ordinance text amendment may be initiated by any person who is able to demonstrate a legal vested interest in the proposed application. The authorized agent of any person with a legal vested interest may also initiate an application. The community development director may request proof of ownership or authorization to apply prior to the acceptance of any application.
B.
In the case of a change of zone application, if the property for which the change of zone is proposed is in more than one ownership, all owners or their authorized agents shall be required to sign the application.
C.
The city council may initiate an application to change the boundaries of any zone district or to amend the text of the zoning ordinance.
(Ord. 544 § 1(part), 2000).
A.
A public hearing before the planning commission shall be noticed and conducted pursuant to the provisions of Division 3 (Public Hearings) of this Chapter 19.39.
B.
At the public hearing, the planning commission shall review the application and proposal and receive evidence as to how or why the proposed change of zone or zoning ordinance text amendment is consistent with the objectives of this Title 19, the general plan, and development policies of the city.
C.
The planning commission shall act by resolution to recommend to the city council approval, approval with modifications, or denial of the proposed application.
D.
The commission's resolution shall include its recommendation and shall be transmitted to the city clerk for scheduling the matter for consideration by the City Council.
(Ord. 544 § 1(part), 2000).
A.
Denial of a Change of Zone. Upon receipt of a planning commission resolution recommending denial of a change of zone, the city clerk shall place the commission's resolution on the city council agenda as a receive-and-file item. The commission's decision shall be considered final and no further action by the council will be required unless an appeal is filed in accordance with the provisions of Division 4 (Appeals and Revocations) of this Chapter 19.39, or unless the council chooses to set the matter for hearing.
B.
Approval of a Change of Zone and Approval or Denial of a Zoning Text Amendment.
1.
Upon receipt of a planning commission resolution recommending approval of a change of zone or zoning ordinance text amendment, or denial of a zoning ordinance text amendment, the city clerk shall set the matter for hearing before the city council as provided for in Division 2 (Public Hearings) of this Chapter 19.39.
2.
At the hearing, the city council shall review the commission's recommendation and receive evidence as to how or why the proposed change of zone or zoning ordinance text amendment is consistent with the objectives of this Title 19, the general plan, and development policies of the city.
3.
The city council shall act to approve or deny the application.
4.
If the council proposes any substantial modification to the application not previously considered by the planning commission, the council shall refer the matter back to the commission for consideration. No public hearing shall be required. Failure of the commission to act within forty days of receiving the council's request shall provide the council with authority to act without the commission's recommendation.
(Ord. 544 § 1(part), 2000).
The city council shall be required to make the following findings of fact before approving a change of zone or zoning ordinance text amendment:
A.
That the proposed change of zone or zoning ordinance text amendment is consistent with the goals, policies, and objectives of the general plan; and
B.
That the proposed change of zone or zoning ordinance text amendment will not adversely affect surrounding properties; and
C.
That the proposed change of zone or zoning ordinance text amendment promotes public health, safety, and general welfare and serves the goals and purposes of this Title 19.
(Ord. 544 § 1(part), 2000).
This Division 6 is established pursuant to Section 65358 of the California Government Code to allow for amendment from time-to-time of the city's general plan.
(Ord. 544 § 1(part), 2000).
A.
Applications to amend the general plan text or maps may be initiated by any person who is able to demonstrate a legal vested interest in the proposed application. The authorized agent of any person with a legal vested interest may also initiate an application. The community development director may request proof of ownership or authorization to apply prior to the acceptance of any application.
B.
In the case of a proposed amendment to the general plan land use policy map, if the property for which the amendment is proposed is in more than one ownership, all owners or their authorized agents shall be required to sign the application.
C.
The community development director and/or city council may initiate an application to amend the general plan.
(Ord. 544 § 1(part), 2000).
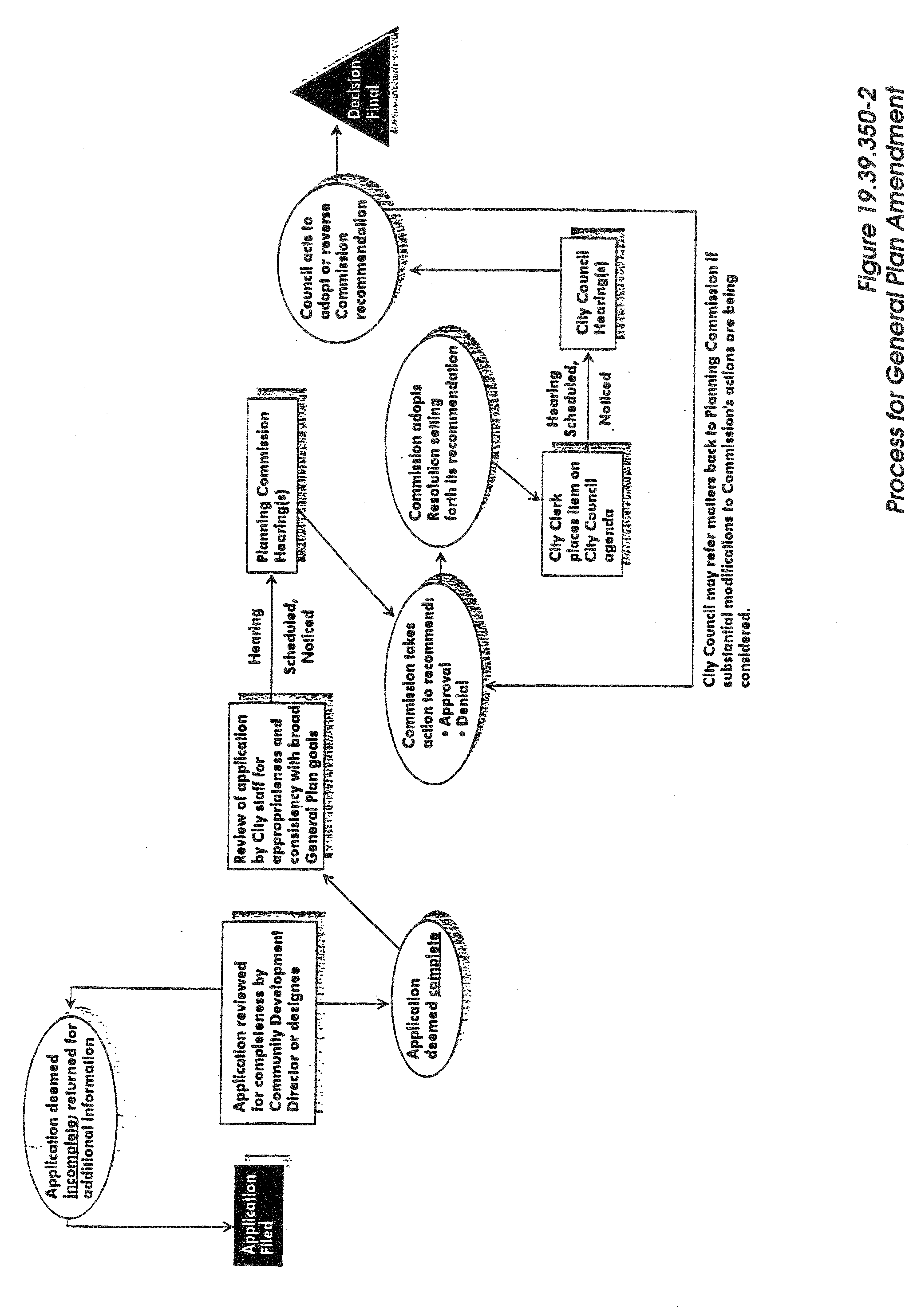
A.
A public hearing before the planning commission shall be noticed and conducted pursuant to the provisions of Division 3 (Public Hearings) of this Chapter 19.39.
B.
At the public hearing, the planning commission shall review the application and proposal and receive evidence as to how or why the proposed general plan amendment is consistent with the objectives of this Title 19, the balance of the general plan, and development policies of the city.
C.
The planning commission shall act by resolution to recommend to the city council approval, approval with modifications, or denial of the proposed application. A majority vote of the entire planning commission is required to recommend approval or approval with modifications.
D.
The commission's resolution shall include its recommendation and shall be transmitted to the city clerk for scheduling the matter for public hearing before the city council.
(Ord. 544 § 1(part), 2000).
A.
Upon receipt of a planning commission resolution, the city clerk shall set the matter for hearing before the city council as provided for in Division 3 (Public Hearings) of this Chapter 19.39.
B.
At the hearing, the city council shall review the commission's recommendation and may receive evidence as to how or why the proposed general plan amendment is consistent with the objectives of this Title 19, the balance of the general plan, and development policies of the city.
C.
The city council shall act to approve or deny the application. A majority vote of the entire council is required to amend the general plan. The council's action to amend the general plan shall be by formal resolution.
D.
If the city council proposes any substantial modification to the application not previously considered by the planning commission, the council shall refer the matter back to the commission for consideration. No public hearing shall be required. Failure of the commission to act within forty days of receiving the council's request shall provide the council with authority to act without the commission's recommendation.
(Ord. 544 § 1(part), 2000).
Prior to approving a general plan amendment, the city council shall make the following findings:
A.
That the proposed amendment is in the public interest, and that there will be a community benefit resulting from the amendment;
B.
That the proposed amendment is consistent with the other goals, policies, and objectives of the general plan;
C.
That the proposed amendment will not conflict with provisions of the zoning ordinance or subdivision regulations; and
D.
In the event that the proposed amendment is a change to the land use policy map, that the amendment will not adversely affect surrounding properties.
(Ord. 544 § 1(part), 2000).
A.
The city recognizes that certain uses, due to the nature of use, intensity, or size, require special review to determine if the use proposed, or the location of that use, is compatible with surrounding uses, or through the imposition of development and use conditions, can be made compatible with surrounding uses. The conditional use permit is provided for this purpose.
B.
To ensure compatibility with zoning regulations and surrounding properties, conditional uses require special consideration. The planning commission is empowered to grant and deny applications for conditional use permits and to impose reasonable conditions upon the granting of such permit.
C.
Applications for conditional use permits may be submitted only for those uses specified as allowable conditional uses in the applicable zone district. A conditional use permit is not a substitute for a change of zone or zoning ordinance text amendment.
(Ord. 544 § 1(part), 2000).
A.
An application for a conditional use permit may be initiated by any person who is able to demonstrate a legal vested interest in the proposed application. The authorized agent of any person with a legal vested interest may also initiate an application. The community development director may request proof of ownership or authorization to apply prior to the acceptance of any application.
B.
An application shall be filed pursuant to the provisions of Division 2 (Applications, Processing, Filings, and Fees) of this Chapter 19.39.
(Ord. 544 § 1(part), 2000).
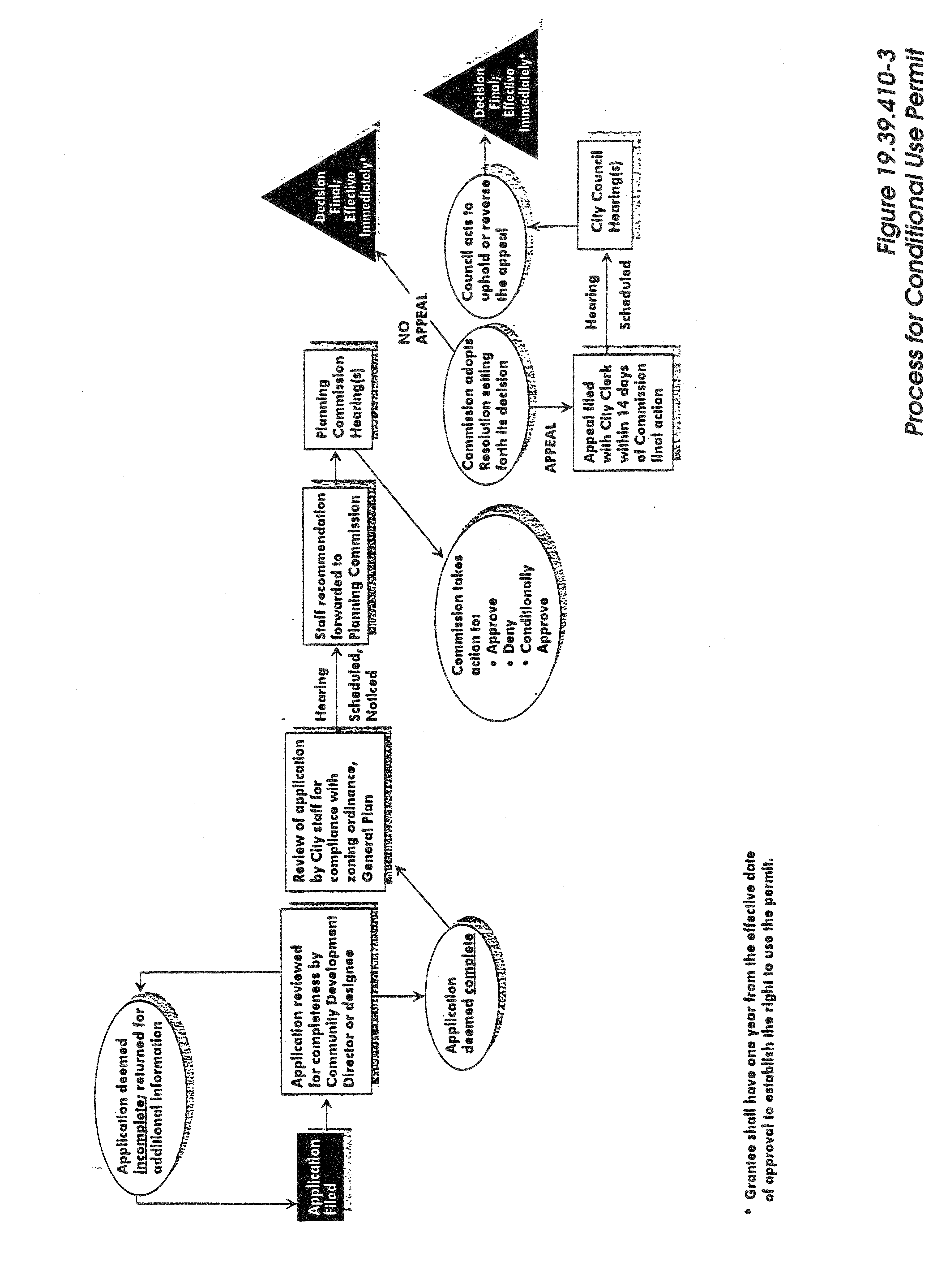
A.
Community Development Director Investigation. The community development director or his designee shall investigate the application and proposal, including the analysis of precedent cases as appropriate, and shall prepare a report outlining facts and a recommendation relating to the application. The report shall be provided to the planning commission and the applicant prior to any scheduled public hearing on the application.
B.
Planning Commission Proceedings.
1.
A public hearing before the planning commission shall be noticed and conducted pursuant to the provisions of Division 3 (Public Hearings) of this Chapter 19.39.
2.
At the public hearing, the planning commission shall review the application and proposal and receive evidence concerning the proposed use and the proposed conditions under which it would be operated or maintained, particularly with respect to the findings prescribed in Section 19.39.420 (Required findings).
3.
The planning commission shall act to approve, conditionally approve, or deny the application.
4.
The decision of the planning commission shall become effective immediately upon its rendering, unless an appeal is filed pursuant to the provisions of Division 4 (Appeals and Revocations) of this Chapter 19.39.
(Ord. 544 § 1(part), 2000).
A.
The planning commission may approve and/or modify a conditional use permit in whole or in part, with or without conditions; provided that all of the following findings of fact are made:
1.
The proposed use is one conditionally permitted within the subject zone and complies with the intent of all applicable provisions of this Title 19, including, but not limited to, those set forth in Chapter 19.19 (Site Planning and General Development Standards);
2.
The proposed use would not impair the integrity and character of the zone in which it is to be located;
3.
The subject site is physically suitable for the type of land use being proposed;
4.
The proposed use is compatible with the land uses presently on the subject property;
5.
The proposed use would be compatible with existing and future land uses within the zone and the general area in which the proposed use is to be located;
6.
There would be adequate provisions for water, sanitation, and public utilities and services to ensure that the proposed use would not be detrimental to public health and safety;
7.
There would be adequate provisions for public access to serve the subject proposal;
8.
The proposed use is consistent with the objectives, policies, general land uses, and programs of the general plan;
9.
The proposed use would not be detrimental to the public interest, health, safety, convenience, or welfare; and
10.
The proposed design and elevations preserve and maximize the image, character, and visual quality of the neighborhood.
B.
1.
This subsection shall apply only to the uses identified in this subsection. This subsection shall not invalidate any conditional use permit for an operating facility, but shall be complied with prior to issuance of a building permit for all projects for which no building permit has been issued upon the effective date of this provision.
2.
In addition to findings required in Section 19.39.420(A), the planning commission shall find that the proposed use does not have a disproportionately high and adverse human health or environmental effect on minority and low-income populations. Such findings must be made for the following uses:
a.
Solid waste facilities, as defined in Public Resources Code 40194, to the extent not prohibited by Section 19.31.470 of this Title 19.
b.
Auto wrecking or salvage yards.
c.
Yards for the disposal and/or salvage of demolition or construction waste.
d.
Recycling facilities.
e.
Incinerators of any type.
C.
Additional findings shall be made for specific uses as required by Chapter 19.31 (Standards for Specific Land Uses) of this Title 19.
(Ord. 544 § 1(part), 2000).
(Ord. No. 612, § 7, 10-7-2008)
A.
In granting a conditional use permit, the planning commission may impose such conditions as it deems necessary to ensure that the public health, safety, and general welfare are protected and that the proposed operation is not a detriment to the community.
B.
All conditions shall be binding upon the applicant, heirs, successors, or assignees and shall restrict the construction, location, maintenance, and use of all land within the development.
C.
A deed restriction may be recorded with the County Recorder of Los Angeles County, as approved by the city attorney, regarding the conditions of this section and other requirements of the conditional use permit.
(Ord. 544 § 1(part), 2000).
A conditional use permit that is valid and in effect and granted pursuant to the provisions of this Title 19 shall be valid only on the property for which it was granted and shall continue to be valid upon change of ownership of the property or any lawfully existing building or structure on the property.
(Ord. 544 § 1(part), 2000).
The community development director shall have the authority to initiate proceedings to suspend or revoke a conditional use permit pursuant to provisions set forth in Sections 19.39.240 through 19.39.250, inclusive, of this Chapter 19.39.
(Ord. 544 § 1(part), 2000).
A.
The grantee of a conditional use permit shall have one year from the effective date of the permit to establish a right to use the permit; otherwise, the conditional use permit shall lapse and become void. For the purposes of this section, such a right shall be established if either:
1.
A building permit has been issued and construction commenced and diligently pursued toward completion on the site for which the conditional use permit was approved; or
2.
In the event no building permit is required, a certificate of occupancy has been issued for the structure for which the conditional use permit was approved; or
3.
In the event no building permit or occupancy is required, the site for which the conditional use permit was approved is occupied and used for the permitted purpose; or
4.
Prior to the date on which the conditional use permit will elapse, the grantee files an application to renew the permit pursuant to subsection B of this section.
B.
A conditional use permit subject to lapse may be renewed up to an additional one-year period; provided, that the application for renewal is filed with the community development department prior to the expiration date. A public hearing before the planning commission shall be required.
C.
The planning commission may grant or deny an application for renewal of a conditional use permit. As part of its action, the commission may also modify existing conditions of approval or add new conditions to reflect any change in circumstances related to the conditional use permit and surrounding properties.
D.
If any conditional use permit fails to be actively exercised for a continuous one hundred eighty-day period, the permit shall lapse and become void.
(Ord. 544 § 1(part), 2000).
A.
The variance procedure is provided pursuant to Section 65906 of the California Government Code to grant relief from zoning provisions when, because of special circumstances applicable to a property, including size, shape, topography, location, or surroundings, the strict application of the zoning ordinance deprives such property of privileges enjoyed by other property in the vicinity and under the identical zoning classification.
B.
Variances shall not be granted to authorize a use or activity on a property which is not otherwise expressly authorized by the provisions of this zoning ordinance governing that property. A variance is not a substitute for a zone change, zone text amendment, or conditional use permit.
C.
Financial hardship in and of itself does not represent grounds on which to file a variance application to gain relief from zoning provisions.
(Ord. 544 § 1(part), 2000).
A.
An application for a variance may be initiated by any person who is able to demonstrate a legal vested interest in the proposed application. The authorized agent of any person with a legal vested interest may also initiate an application. The community development director may request proof of ownership or authorization to apply prior to the acceptance of any application.
B.
An application shall be filed pursuant to the provisions of Division 2 (Applications, Processing, Filings, and Fees) of this Chapter 19.39.
C.
In addition to the application filing requirements established in Division 2, the applicant shall file a statement of the precise nature of the variance requested and the practical difficulty or unnecessary physical hardship that would result from the strict or literal interpretation of this Title 19, together with any other data pertinent to the application and the making of requisite findings.
(Ord. 544 § 1(part), 2000).
A.
Community Development Director Investigation. The community development director shall investigate the application and proposal, including the analysis of precedent cases as appropriate, and shall prepare a report outlining facts and a recommendation relating to the application. The report shall be provided to the planning commission and the applicant prior to any scheduled public hearing on the application.
B.
Planning Commission Proceedings.
1.
A public hearing before the planning commission shall be noticed and conducted pursuant to the provisions of Division 3 (Public Hearings) of this Chapter 19.39.
2.
At the public hearing, the planning commission shall review the application and proposal and receive evidence concerning the proposed variance and the conditions which make compliance with specific provisions of this Title 19 difficult.
3.
The planning commission shall act to approve, conditionally approve, or deny the application.
4.
The decision of the planning commission shall become effective immediately upon its rendering, unless an appeal is filed pursuant to the provisions of Division 4 (Appeals and Revocations) of this Chapter 19.39.
(Ord. 544 § 1(part), 2000).
In granting a variance, the planning commission must make all of the following findings:
A.
That the strict or literal interpretation and application of this Title 19 would result in practical difficulties or unnecessary hardships inconsistent with the general purpose and intent of this Title 19, or would deprive applicants of privileges granted to others in similar circumstances; and
B.
That there are exceptional or extraordinary circumstances or conditions applicable to the property involved or the intended development of the property that do not apply generally to other property in the same zone; and
C.
That the granting of such variance will not constitute the granting of a special privilege inconsistent with the limitations on other properties in the vicinity classified in the same zone; and
D.
That the granting of such variance will not be materially detrimental to the public health, safety, or general welfare nor injurious to property or improvements in the zone or neighborhood in which the property is located; and
E.
That the granting of such variance will not create any inconsistency with any objective contained in the general plan.
(Ord. 544 § 1(part), 2000).
A variance that is valid and in effect and granted pursuant to the provisions of this Title 19 shall be valid only on the property for which it was granted and only for the improvements for which it is granted and further, shall continue to be valid upon change of ownership of the property or any lawfully existing building or structure on the property.
(Ord. 544 § 1(part), 2000).
The community development director shall have the authority to initiate proceedings to suspend or revoke a variance pursuant to provisions set forth in Sections 19.39.240 through 19.39.250, inclusive, of this Chapter 19.39.
(Ord. 544 § 1(part), 2000).
A.
The grantee of a variance shall have one year from the effective date of the approval to establish a right to use the approval; otherwise, the variance shall lapse and become void. For the purposes of this section, such a right shall be established if either:
1.
A building permit has been issued and construction commenced and diligently pursued toward completion on the site for which the variance was approved; or
2.
In the event no building permit is required, a certificate of occupancy has been issued for the structure for which the variance was approved; or
3.
In the event no building permit or occupancy is required, the site for which the variance was approved is occupied; or
4.
Prior to the date on which the variance will elapse, the grantee files an application to renew the permit pursuant to subsection B of this section.
B.
A variance subject to lapse may be renewed up to an additional one-year period, provided that the application for renewal is filed with the community development department prior to the expiration date.
C.
The planning commission may approve or deny an application for renewal of a variance. As part of its action, the commission may also modify existing conditions of approval or add new conditions to reflect any change in circumstances related to the variance and surrounding properties.
(Ord. 544 § 1(part), 2000).
A.
Intent. The modification of standards procedure is established to grant minor relief from development standards, under limited circumstances, when the granting of such relief will provide for better design and function of the structure, or addition to a structure, proposed.
B.
Applicability.
1.
For the purposes of this Division 9, a Modification of Standards application shall be filed whenever any one of the following deviations from the provisions of this Title 19 is proposed:
a.
A decrease of not more than twenty percent of the minimum required setback area.
b.
An increase of not more than ten percent of the maximum permitted building height.
c.
An increase of not more than ten percent in the permitted maximum height of a fence or wall.
d.
An increase of not more than five percent of the maximum permitted lot coverage.
2.
Modifications in excess of those cited in subsection (B)(1) of this section shall require a variance.
(Ord. 544 § 1(part), 2000).
A.
An application for a modification of standards may be initiated by any person who is able to demonstrate a legal vested interest in the proposed application. The authorized agent of any person with a legal vested interest may also initiate an application. The community development director may request proof of ownership or authorization to apply prior to the acceptance of any application.
B.
In addition to the application filing requirements established in Division 2 (Applications, Processing, Filings, and Fees), the applicant shall file a statement of the precise nature of the modification of standards requested and reasons for the request.
(Ord. 544 § 1(part), 2000).
A.
Community Development Director Investigation. The community development director or his designee shall investigate the application and proposal, including the analysis of precedent cases as appropriate, and shall prepare a report outlining facts and a recommendation relating to the application.
B.
Community Development Director Action.
1.
Based on the investigation undertaken pursuant to subsection A of this section, the director or designee shall act to approve, approve with conditions, or deny the modification of standards application.
2.
In granting a modification of standards, the director or designee shall make findings of fact that establish the circumstances appropriate for the approval.
3.
Action on a modification of standards application shall be taken within ten days of the date the application is deemed complete.
(Ord. 544 § 1(part), 2000).
A modification of standards application shall not be granted unless all of the following findings can be made:
A.
Modification is needed to allow property to be used in a more beneficial manner; and
B.
Modification would not be detrimental to public health, safety, or general welfare or to surrounding property owners or the community; and
C.
Granting the modification would not grant special privileges to the applicant not enjoyed by surrounding property owners; and
D.
There are physical circumstances due to the shape or condition of the property which would result in hardship under existing regulations; and
E.
The purpose of modification is not based exclusively on the financial advantage of the owner; and
F.
Alleged difficulties were not created by the owner; and
G.
Modification would not diminish property values in the area; and
H.
Modification would not increase traffic or endanger public safety.
(Ord. 544 § 1(part), 2000).
A modification of standards that is valid and in effect and granted pursuant to the provisions of this Title 19 shall be valid only on the property for which it was granted and only for the improvements for which it is granted and further, shall continue to be valid upon change of ownership of the property or any lawfully existing building or structure on the property.
(Ord. 544 § 1(part), 2000).
The community development director shall have the authority to initiate proceedings to suspend or revoke a modification of standards pursuant to provisions set forth in Sections 19.39.240 through 19.39.250, inclusive, of this Chapter 19.39.
(Ord. 544 § 1(part), 2000).
A.
The grantee of a modification of standards shall have one year from the effective date of the approval to establish a right to use the approval; otherwise, the approval shall lapse and shall become void. For the purposes of this section, such a right shall be established if either:
1.
A building permit has been issued and construction commenced and diligently pursued toward completion on the site for which the modification of standards was approved; or
2.
In the event no building permit is required, a certificate of occupancy has been issued for the structure for which the modification of standards was approved; or
3.
In the event no building permit or occupancy is required, the site for which the modification of standard was approved is occupied; or
4.
Prior to the date on which the modification of standards will elapse, the grantee files an application to renew the permit pursuant to subsection B of this section.
B.
A modification of standards approval subject to lapse may be renewed for an additional one-year period; provided that the application for renewal is filed with the community development department prior to the expiration date.
C.
The community development director may approve or deny an application for renewal of a modification of standards. As part of the action, the director may also modify existing conditions of approval or add new conditions to reflect any change in circumstances related to the modification of standards and surrounding properties.
(Ord. 544 § 1(part), 2000).
A.
The site plan review process is established to provide a visual and factual document that may be used to determine and control the physical layout, design, and use of a lot or parcel of land, buildings, or structures. A site plan shall contain information that may include an application form, plans, drawings and diagrams, or pictures indicating uses, forms, dimensions, and other pertinent factors sufficient to provide a document that may be used to substantiate and corroborate facts and testimony vital to the administration of this Title 19.
B.
A site plan is, or may be, required to determine whether or not a proposed development will properly comply with the provisions and development standards prescribed in this Title 19 or as prescribed by the site plan review approval.
(Ord. 544 § 1(part), 2000).
A.
General. The submission of a site plan for site plan review shall be required for the following development proposals, where no other permit or application is required:
1.
For any new building or structure in excess of twenty-five thousand square feet in area.
2.
For the enlargement of any existing building or structure which adds more than twenty-five thousand square feet of building or structure area.
3.
For the construction of any multiple-family housing development project containing five or more dwelling units.
4.
For any telecommunications antenna described in Chapter 19.27 this Title 19.
B.
Projects Involving Planning Commission Review. The community development director may require submission of a site plan for any matter that otherwise involves the approval of the planning commission.
(Ord. 544 § 1(part), 2000).
A.
An application for site plan review may be initiated by any person who is able to demonstrate a legal vested interest in the proposed application. The authorized agent of any person with a legal vested interest may also initiate an application. The community development director may request proof of ownership or authorization to apply prior to the acceptance of any application.
B.
An application shall be filed pursuant to the provisions of Division 2 (Applications, Processing, Filings, and Fees) of this Chapter 19.39.
(Ord. 544 § 1(part), 2000).
A.
Community Development Director Investigation. The community development director or his designee shall investigate the application and proposal, including the analysis of precedent cases as appropriate, and shall prepare a report outlining facts and a recommendation relating to the application.
B.
Planning Commission Consideration.
1.
The community development director shall place the site plan review application on the planning commission agenda for consideration by the commission as a scheduled matter. No public hearing shall be required. However, notice to surrounding property owners shall be provided pursuant to the provisions of Section 19.39.140(C) of this Title 19.
2.
The planning commission shall review the application and proposal and receive evidence concerning the proposed site plan.
3.
The planning commission shall act to approve, conditionally approve, or deny the application.
4.
The decision of the planning commission shall become effective immediately upon its rendering, unless an appeal is filed pursuant to the provisions of Division 4 (Appeals and Revocations) of this Chapter 19.39.
(Ord. 544 § 1(part), 2000).
Approval or disapproval of any site plan review application shall be based upon the following factors and principles:
A.
Compliance with all of the applicable provisions of this Title 19, including, but not limited to, those set forth in Chapter 19.19 (Site Review and General Development Standards).
B.
Suitability of the site for the particular use or development intended.
C.
Physical layout of the total development, including the application of prescribed development standards. The project shall be so arranged to further the policies of the general plan and zoning regulations including, but not limited to, avoiding traffic congestion, ensuring the protection of public health, safety and general welfare, and preventing adverse effects on neighboring properties.
D.
Consistency with all elements of the general plan.
E.
Suitability and functional development design. However, such approval shall not be interpreted to require a particular style or type of architecture.
(Ord. 544 § 1(part), 2000).
(Ord. No. 612, § 8, 10-7-2008)
A site plan review approval that is valid and in effect and granted pursuant to the provisions of this Title 19 shall be valid only on the property for which it was granted and only for the improvements for which it is granted and further, shall continue to be valid upon change of ownership of the property or any lawfully existing building or structure on the property.
(Ord. 544 § 1(part), 2000).
The applicant may apply for a modification to an approved site plan by following the same submission and application procedures for site plan review consideration. The applicant's submission shall specify the particular modifications requested and the grounds that support the modification request.
(Ord. 544 § 1(part), 2000).
The community development director shall have the authority to initiate proceedings to suspend or revoke a site plan review approval pursuant to provisions set forth in Sections 19.39.240 through 19.39.250, inclusive, of this Chapter 19.39.
(Ord. 544 § 1(part), 2000).
A.
The grantee of a site plan review approval shall have one year from the effective date of the approval to establish a right to use the approval; otherwise, the approval shall lapse and shall become void. For the purposes of this section, such a right shall be established if either:
1.
A building permit has been issued and construction commenced and diligently pursued toward completion on the site for which the site plan was approved; or
2.
In the event no building permit is required, a certificate of occupancy has been issued for the structure for which the site plan was approved; or
3.
In the event no building permit or occupancy is required, the site for which the site plan was approved is occupied; or
4.
Prior to the date on which the site plan review approval will elapse, the grantee files an application to renew the permit pursuant to subsection B of this section.
B.
A site plan review approval subject to lapse may be renewed up to an additional one-year period; provided, that the application for renewal is filed with the community development department prior to the expiration date.
C.
The community development director may approve or deny an application for renewal of a site plan review approval. As part of the action, the director may also modify existing conditions of approval or add new conditions to reflect any change in circumstances related to the site plan and surrounding properties.
(Ord. 544 § 1(part), 2000).
A.
The permit processes for temporary uses and special events are established to allow certain uses to operate for limited, defined periods at locations throughout the city, provided the uses are regulated so as to avoid adverse impacts on the neighborhoods in which they locate. To ensure the mitigation of any adverse impact, even though temporary, a temporary use or special event shall not be held unless the necessary permit has been obtained from the community development director.
B.
Temporary use and special event permit applications shall only be considered for properties located within zoning districts where such temporary uses are allowed. The land use regulations contained in Chapters 19.07 through 19.17, inclusive, of this Title 19 indicate where such conditions apply.
C.
For the purposes of this Division 11, the following terms shall have the following meanings:
1.
Temporary Use Permit. A permit granted to allow the occurrence of an event, activity, or use for up to a three-day period, with the exception of carnivals, fairs, and similar uses, which shall be considered uses requiring a special use permit. During an emergency situation, and on a case by case basis, the director may extend the approval period to more than thirty calendar days, and up to a year. An applicant may apply for an extension if an emergency still exists.
2.
Special Use Permit. A permit granted to allow the occurrence of an event, activity, or use for a period of four or more days, but not exceeding thirty days in any calendar year. During an emergency situation, and on a case by case basis, the director may extend the approval period to more than thirty calendar days, and up to a year. An applicant may apply for an extension if an emergency still exists.
(Ord. 544 § 1(part), 2000).
A.
An application for temporary use permit or special event permit may be initiated by any person who is able to demonstrate a legal vested interest in the proposed application. The authorized agent of any person with a legal vested interest may also initiate an application. The community development director may request proof of ownership or authorization to apply prior to the acceptance of any application.
B.
An application shall be filed pursuant to the provisions of Division 2 (Applications, Processing, Filings, and Fees) of this Chapter 19.39.
C.
An application for a temporary use permit shall be submitted no less than five days prior to the proposed date of the event.
D.
An application for a special use permit shall be submitted no less than twenty-one days prior to the proposed first day of the event.
(Ord. 544 § 1(part), 2000).
A.
Upon acceptance of a temporary use permit application as complete, the community development director or his designee shall review the application for conformance with the provisions of this Title 19. No public hearing shall be required. Based on this review, the director shall act to approve, conditionally approve, or deny the application.
B.
The decision of the community development director shall become effective immediately upon its rendering, unless an appeal is filed pursuant to the provisions of Division 4 (Appeals and Revocations) of this Chapter 19.39.
(Ord. 544 § 1(part), 2000).
A.
Community Development Director Investigation. The community development director or his designee shall investigate the application and proposal, including the analysis of precedent cases as appropriate, and shall prepare a report outlining facts and a recommendation relating to the application.
B.
Planning Commission Consideration.
1.
Except for emergency situations, the community development director shall place the special use permit application on the planning commission agenda for consideration by the commission as a scheduled matter. No public hearing shall be required.
2.
The planning commission shall review the application and proposal and receive evidence concerning the proposed special use permit.
3.
The planning commission shall act to approve, conditionally approve, or deny the application.
4.
The decision of the planning commission shall become effective immediately upon its rendering, unless an appeal is filed pursuant to the provisions of Division 4 (Appeals and Revocations) of this Chapter 19.39.
(Ord. 544 § 1(part), 2000).
In the granting of a temporary use or special event permit, conditions may be imposed on a use to include, but not be limited to:
A.
Number of days the event can occur;
B.
Hours of operation;
C.
Walls or fences;
D.
Signs;
E.
Lighting;
F.
Traffic circulation, ingress, and egress;
G.
Other conditions deemed necessary to protect the public health, safety, and general welfare.
(Ord. 544 § 1(part), 2000).
Prior to the issuance of a temporary use permit or special event permit, the city may require a cash bond to be deposited with the city for the purpose of defraying the costs of property cleanup by the city, in the event the permittee fails to do the same. The amount of the cash bond shall be established by the community development director or planning commission in the permit conditions of approval.
(Ord. 544 § 1(part), 2000).
A.
Intent. The City of Commerce recognizes that a residential property owner has a limited right to conduct a nonobtrusive business from his residence, and that the average neighbor generally will prefer to have that business conducted in such a fashion that neighbors are unaware of its existence.
B.
Purpose. The purpose of this Division 12 is to allow such home occupations to exist while maintaining the residential character of residential neighborhoods and preventing the use of home occupations from transforming a residential neighborhood into a commercial one. In addition, such businesses encourage and promote efforts to reduce traffic congestion and the generation of pollutants by allowing and recognizing changing work environments, including telecommuting and work-at-home options, and shall be allowed in the city subject to the regulations of this Division 12.
(Ord. 544 § 1(part), 2000).
A.
Authority. The director of public works and development services, or his/her designee, shall consider all evidence presented in the application for a home occupation. The review authority shall make findings of fact in accordance with the criteria herein set forth, and may impose conditions to safeguard and protect the public health, safety and promote the general welfare. This includes the ability for staff to conduct random, un-announced inspections as needed.
B.
Decision and Noticing. The director or his/her designee shall place in the mail a copy of the draft decision, addressed to the applicant and all properties within a two-hundred-foot radius, pursuant to Section 19.39.070E of the City of Commerce Municipal Code. Upon receiving questions or comments that bring new facts to light within fourteen calendar days of sending out the letter, the director or his/her designee, may change the decision should he/she find that the findings of fact have changed and effect the compliance of proposed home occupation with the criteria herein set forth. In such cases, a revised decision letter shall be sent out, restarting the comment, question, and appeal period.
C.
Appeals. A decision of the director of public works and development services shall become final on the fifteenth day following the date of the decision unless an appeal to the planning commission is filed pursuant to Division 4 (Appeals and Revocations) of Chapter 19.39.
(Ord. 544 § 1(part), 2000).
Home occupation permits may be obtained for home based businesses that comply with the regulations of Sections 19.39.810 through 19.39.850 of this code, and are located in legally established residential unit(s) in a residentially-zoned property or residential units within mixed-use projects only. The home occupations identified in subsection (A) are allowed; those identified in subsection (B) are prohibited.
A.
Allowed Home Occupations. The following are deemed appropriate business activities when conducted by the occupants of a dwelling (non-resident employees may be allowed in compliance with Section 36.410.030.C.9 of this code) in a manner accessory to and compatible with the residential characteristics of the surrounding neighborhood. Allowable home occupations shall be limited to the following activities:
1.
Art, music, and similar fine-art related lessons, and academic tutoring, which do no generate more than six additional vehicle trips to the dwelling each day;
2.
Art and craft work (ceramics, painting, photography, sculpture, etc.);
3.
Office/information uses that involve the use of a computer, telephone, and other electronic equipment;
4.
Sewing (e.g., dressmaking, and small handcrafts); and
5.
Other uses the director deems to be of the same general character as those listed above, and not detrimental to the applicable residential zoning district and surrounding neighborhood.
B.
Prohibited Home Occupations. The following list presents example commercial uses that are not incidental to or compatible with residential activities, are suitable only in nonresidential zoning districts, and are therefore prohibited:
1.
Barber or beauty shop;
2.
Businesses involving the breeding, grooming, harboring, raising, or training of dogs, cats, or other animals on the premises;
3.
Carpentry and cabinet making (does not prohibit a normal wood-working hobby operation);
4.
Manufacturing and/or assembly;
5.
Massage establishment;
6.
Medical and dental offices, clinics, and laboratories, with the exception of licensed therapists who meet with no more than two clients at a time and generate no more than six additional trips a day;
7.
Personal self-storage (mini storage);
8.
Plant nursery;
9.
Retail sales (e.g., stock on hand and customers coming to the home are not allowed);
10.
Vehicle repair (body or mechanical), upholstery, automobile detailing (e.g., washing, waxing, etc.) and painting. (This does not prohibit "mobile" minor repair or detailing at the customer's location);
11.
Welding and machining; and
12.
Other similar uses determined by the director not to be incidental to or compatible with residential activities.
(Ord. 544 § 1(part), 2000).
A.
Home occupations, as defined in Chapter 19.45 of this Title 19 (Definitions), are uses that generally do not interrupt or interfere with the general nature or residential character of the residential neighborhood.
B.
All permitted home occupations shall comply with the following performance standards:
1.
A home occupation business shall be conducted within a dwelling and shall be clearly incidental to the residential use of the structure. The business may be located in a garage, provided all off-street parking requirements for the applicable zoning district are met.
2.
No building or space outside of the main building shall be used for the home occupation business.
3.
The appearance of the dwelling within which the home occupation is conducted shall in no way be altered (by the use of color, materials, construction, lighting, signs, sounds, noises, vibrations, display of equipment, etc.) so that it may be reasonably recognized as serving a nonresidential use.
4.
No one other than a resident of the dwelling may be employed by a home occupation operating within that dwelling.
5.
No motor or mechanical equipment shall be permitted other than that normally incidental to the residential use of the structure.
6.
Home occupations may not generate pedestrian or vehicular traffic beyond that considered normal within the surrounding residential district.
7.
No storage of materials and/or supplies, indoors or outdoors, shall be permitted which will be hazardous to surrounding neighbors or detrimental to the residential character of the neighborhood.
8.
No more than one room in the dwelling shall be employed for the use of the home occupation.
9.
There shall be no use of utilities or community facilities beyond that normal to the use of the property for residential purposes.
10.
Home occupations may not create any radio or television interference or noise audible beyond the boundaries of the site.
11.
There shall be no outdoor storage or display of materials or equipment maintained on the premises.
12.
The conduct of a home occupation may not interfere with the maintenance of any required parking spaces, including spaces required to be provided in a garage.
13.
No direct sales shall be conducted on the premises of any home occupation.
(Ord. 544 § 1(part), 2000).
A.
The building relocation procedure is provided to ensure that buildings can be moved from one location to another without adversely impacting their structural integrity, and to ensure that such buildings are compatible with existing and future development in the area to which they are relocated.
B.
A building relocation permit shall be required to move any building or structure, whether transported as a unit or in sections, from one lot to another or for a distance of twenty feet or more within a single lot.
(Ord. 544 § 1(part), 2000).
A.
An application for a building relocation permit may be initiated by any person who is able to demonstrate a legal vested interest in the proposed application. The authorized agent of any person with a legal vested interest may also initiate an application. The community development director may request proof of ownership or authorization to apply prior to the acceptance of any application.
B.
An application shall be filed pursuant to the provisions of Division 2 (Applications, Processing, Filings, and Fees) of this Chapter 19.39.
(Ord. 544 § 1(part), 2000).
A.
Upon acceptance of a building relocation permit application as complete, the community development director or his designee shall review the application for conformance with the provisions of this Title 19. No public hearing shall be required. Based on this review, the director shall act to approve, conditionally approve, or deny the application.
B.
The decision of the community development director shall become effective immediately upon its rendering, unless an appeal is filed pursuant to the provisions of Division 4 (Appeals and Revocations) of this Chapter 19.39.
(Ord. 544 § 1(part), 2000).
In acting to approve or conditionally approve a building relocation permit, the community development director shall make the following findings.
A.
That the structure is compatible with the type and quality of structures existing or expected to develop within seven hundred feet of the building relocation site; and
B.
That the relocation will not conflict with any standard of this Title 19; and
C.
That the structure to be relocated is free of pest infestation, with certification provided from a qualified pest extermination company; and
D.
That the proposed relocation will not be detrimental to the environment, properties, or residents of the area; and
E.
That the relocation will not adversely affect proposed streets or improvements in the area, nor be in conflict with the city's general plan; and
F.
That the relocation will not result in a violation of any law, ordinance, or regulation.
(Ord. 544 § 1(part), 2000).
A.
The grantee of a building relocation permit shall have six months from the effective date of the approval to establish a right to use the approval; otherwise, the approval shall lapse and shall become void.
B.
A building relocation permit subject to lapse may be renewed up to a three-month period, provided that the application for renewal is filed with the community development department prior to the expiration date.
(Ord. 544 § 1(part), 2000).
This Division 14 is established to recognize and preserve the history of the City of Commerce and Southern California by providing for the identification and designation of historic places, buildings, works of art, neighborhoods, and other objects of historic or cultural interest.
(Ord. 544 § 1(part), 2000).
A.
Applications for designation of a historic landmark may be initiated by any person who is able to demonstrate a legal vested interest in the property proposed for the landmark designation. The authorized agent of any person with a legal vested interest may also initiate an application. The community development director may request proof of ownership or authorization to apply prior to the acceptance of any application.
B.
Applications for designation of a historic district may be initiated by any individual, the community development director, the planning commission, or the city council.
(Ord. 544 § 1(part), 2000).
A.
Determination of Application's Merit. Upon acceptance of an application for designation of a historic landmark or historic district as complete, the community development director shall forward the application to the cultural resource management commission for a preliminary assessment of the merits of the application.
B.
No Merit Determination. If the cultural resource management commission determines that the application has no merit, the application shall be rejected and no further action shall be taken unless an appeal is filed pursuant to the provisions of Division 4 (Appeals and Revocations) of this Chapter 19.39.
C.
Merit Determination. If the cultural resource management commission determines that the proposed historic landmark or district designation has merit, the commission shall set a date for a public hearing to consider the application.
D.
Public Hearing—Cultural Resource Management Commission.
1.
A public hearing before the cultural resource management commission shall be noticed and conducted pursuant to the provisions of Division 3 (Public Hearings) of this Chapter 19.39.
2.
At the public hearing, the commission shall review the application and receive evidence as to how or why the proposed historic landmark or district represents and exemplifies an important aspect of the cultural or architectural history of the City of Commerce or Southern California.
3.
The commission shall act by resolution to recommend to the city council approval, approval with modifications, or denial of the proposed application.
4.
The commission's resolution shall include its recommendation and shall be transmitted to the City Clerk for scheduling the matter for public hearing before the city council.
E.
Public hearing—City Council.
1.
Upon receipt of the cultural resource management commission resolution, the city clerk shall set the matter for hearing before the city council as provided for in Division 3 (Public Hearings) of this Chapter 19.39.
2.
At the hearing, the city council shall review the commission's recommendation and receive evidence as to how or why the proposed designation of a historic landmark or district furthers the goals of the city with respect to the identification and protection of important historic and cultural resources.
3.
The city council shall act by ordinance to approve, approve with modifications, or deny the application. The council's action shall be final and shall become effective upon the effective date of the ordinance.
(Ord. 544 § 1(part), 2000).
In acting to approve designation of a historic landmark or district, the city council shall make one or more of the following findings:
A.
That the resource exemplifies or reflects special elements of the city's or region's cultural, social, economic, political, aesthetic, engineering, or architectural history; or
B.
That the resource is identified with persons or events of significant local, state, or national history; or
C.
That the resource has characteristics of a style, type, method of construction or is an example of indigenous materials or craftsmanship; or
D.
That the resource represents a notable aesthetic work of a builder, architect, or designer.
(Ord. 544 § 1(part), 2000).
The city recognizes that certain parcels in Commerce may benefit from focused planning efforts whereby infrastructure, land use relationships, land use intensities, and public service needs can be carefully examined and planned in a comprehensive manner. The specific plan provides a mechanism to carry out such planning efforts. The purpose of this Division 15 is to establish uniform procedures and guidelines for specific plans prepared pursuant to Title 7, Division 1, Chapter 3, Article 8 of the California Government Code.
(Ord. 544 § 1(part), 2000).
A.
A minimum project size of two acres is required for a specific plan.
B.
A pre-application conference with the community development director or his designee is required prior to the formal submission of a specific plan application. The purpose of the meeting is to review with the applicant the city's requirements for specific plan content, applicable policies, infrastructure needs, and other information as determined by the community development director.
C.
In addition to a formal application completed pursuant to Division 2 of this Chapter 19.39, the applicant shall submit a draft specific plan containing text and diagrams with all information specified in Section 65451 and 65452 of the Government Code, as well as information, standards, requirements, etc., required by the city.
(Ord. 544 § 1(part), 2000).
A.
Adoption of a specific plan and subsequent amendments thereto shall be processed in the manner required for a general plan amendment, as set forth in Division 6 of this Chapter 19.39.
B.
No application for a specific plan amendment will be accepted unless accompanied by a development proposal for all or a portion of the area included within the proposed amendment area.
C.
The city may initiate amendments to any portion of a specific plan. In the case of such a city-initiate amendment, no associate project is required.
(Ord. 544 § 1(part), 2000).
The following changes to a specific plan shall require a specific plan amendment:
A.
Changes to the text or maps other than the addition of information that does not change the effect of any regulation.
B.
Changes in any specific plan boundary.
C.
Increase or decrease in the specified density for any area.
D.
Changes in standards or regulations, including landscaping and design standards.
(Ord. 544 § 1(part), 2000).
All development within a specific plan shall comply with the approved plan.
(Ord. 544 § 1(part), 2000).
39 - ADMINISTRATION OF THE ZONING ORDINANCE
Editor's note— Ord. No. 612, § 6, adopted Oct. 7, 2008, repealed Div. 16, §§ 19.39.1040—19.39.2000, which pertained to design review and derived from Ord. No. 544, § 1(part), adopted 2000.
This Division 1 establishes the regulations for the effective and efficient implementation of the Commerce zoning ordinance (Title 19 of the Municipal Code). This Division 1 contains the procedures for discretionary review of development applications, criteria for acceptance of applications for discretionary actions, and general standards for processing of applications. The provisions of this Division 1, used in combination with the provisions of subsequent Divisions 2 through 14, provide for a system of development review that is open to the public and responsive to the needs of the community.
(Ord. 544 § 1(part), 2000).
Table 19.39.020A outlines the types of review procedures in effect in Commerce.
Table 19.39.020A
Hearing Bodies and Responsibilities
Notes: (a) All decisions of the community development director may be appealed to
the planning commission.
(Ord. 544 § 1(part), 2000.
A.
The city council, planning commission, and cultural resource management commission shall serve as hearing bodies in the City of Commerce.
B.
The city council shall be established as set forth in Chapter 2.08 of the Commerce Municipal Code.
C.
The planning commission shall be established as set forth in Chapter 2.16 of the Commerce Municipal Code.
D.
The cultural resource management commission shall be comprised of all members of the planning commission, established as set forth in Chapter 2.16 of the Municipal Code.
(Ord. 544 § 1(part), 2000).
A.
City Council. The city council shall act as the final arbiter to interpret and to ensure enforcement of the provisions of this Title 19, subject to the rules of conduct and responsibilities established by city ordinances. The city council shall be responsible for conducting the public hearings set forth in Table 19.39.020A.
B.
Planning Commission.
1.
The planning commission's responsibilities and duties with respect to the implementation and interpretation of this Title 19 shall be as follows:
a.
Those responsibilities and duties described in the state planning, zoning, and development laws contained in Section 65100 et seq., of the California Government Code.
b.
Such duties as may be designated by the city council.
2.
The planning commission shall be responsible for conducting the public hearings set forth in Table 19.39.020A.
C.
Cultural Resource Management Commission.
1.
The responsibilities and duties of the cultural resource management commission with respect to the implementation and interpretation of this Title 19 shall be as follows:
a.
Consider the opinion of professionals, published documents, newspapers, preservation organizations, museums, civic clubs, heritage groups, licensed architects, attorneys, urban planning professionals, affected property and business owners, and city residents in its review and deliberations of development proposals subject to public hearings.
b.
Prepare an inventory of potential landmarks and historic districts.
c.
Recommend to the city council the designation of individual properties as landmarks or districts.
d.
Review public and private projects involving historical resources.
e.
Review and approve/disapprove landmark alteration permits.
f.
Review environmental impact reports, environmental assessments, and applications that affect the city's historical resources.
g.
Recommend acquisition, restrictions, and negotiations of historical property contracts for preservation.
h.
Recommend acceptance of dedications for public areas, maintenance, designation, and easement of historical resources.
i.
Seek to increase public awareness with information programs and activities on historical resources.
j.
Recommend the use of grants related to historical resources.
k.
Evaluate and comment on land use decisions.
l.
Keep minutes of meetings.
m.
Perform such other duties as designated by the city council or as needed to achieve its goals and purposes.
2.
The cultural resource management commission shall be responsible for conducting the public hearings set forth in Table 19.39.020A.
D.
Community Development Director. The community development director shall have the authority to approve certain discretionary permits, as set forth in Table 19.39.020A. The director may designate a city staff member to act on his behalf. Thus, in this Chapter 39, the term "community development director" shall mean the director or his designee, where such reference is made to a review, discretionary action, or approval.
(Ord. 544 § 1(part), 2000).
Prior to the filing of an application for any discretionary permit requiring approval by the city council or planning commission, the applicant shall be required to attend a pre-application conference with the community development director or his designee. The purpose of the conference shall be to advise the applicant of the development regulations applicable to the property for which the application is to be filed and to review any preliminary site plan or other development plans the applicant may have prepared for the subject property.
(Ord. 544 § 1(part), 2000).
A.
Any person or authorized representative desiring a permit or approval required by this title shall file an application with the community development director or his designee on forms provided by the director.
B.
Information required as part of the application shall, at a minimum, include:
1.
The names, telephone numbers and addresses of the property owner and applicant;
2.
A letter of authorization from the property owner, if the applicant is other than the owner;
3.
Address and legal description of the properties involved;
4.
Map of the subject property and surrounding area;
5.
Description of the proposed use or project;
6.
Plot plans showing:
a.
Dimensions of the property,
b.
Existing and proposed buildings and uses, with dimensions,
c.
Dimensions of enclosed areas,
d.
Location of existing and proposed fences and walls, driveways, signs and other improvements,
e.
Locations of off-street parking for customers, employees; of handicap and compact parking spaces;
7.
Landscaping plans showing proposed irrigation system and the location, type and size of landscape plants for the entire property, including parking areas;
8.
Floor plans and sections, when needed;
9.
Samples of proposed construction or facade materials;
10.
Engineering plans for street dedication and improvements, when required;
11.
Photographs and exterior drawings;
12.
Documentation of historical data (where applicable);
13.
Drainage plans; and
14.
Two sets of mailing labels for owners of surrounding property, consistent with the requirements of subsections C, D and E of this section.
C.
For applications requiring a public hearing and for site plan review applications subject to review by the planning commission as a scheduled matter, the applicant shall submit a list of all persons or agents owning properties within a five hundred-foot radius from the exterior boundaries of the subject property. Such list shall be accompanied by an affidavit certifying that the list is true and correct and has been obtained from the most recent assessment role of the Los Angeles County Assessor no longer than ninety days prior to the filing of the application.
D.
For applications for projects involving the use of hazardous materials, the handling of solid waste, and alcohol sales and service, the applicant shall submit a list of all persons or agents owning properties within a one thousand-foot radius from the exterior boundaries of the subject property. Such list shall be accompanied by an affidavit certifying that the list is true and correct and has been obtained from the most recent assessment role of the Los Angeles County Assessor no longer than ninety days prior to the filing of the application.
E.
For home occupation permit applications, the applicant shall submit a list of all persons or agents owning properties within a two hundred-foot radius from the exterior boundaries of the subject property. Such list shall be accompanied by an affidavit certifying that the list is true and correct and has been obtained from the most recent assessment role of the Los Angeles County Assessor no longer than ninety days prior to the filing of the application.
F.
The community development director may waive the filing of one or more of the items listed in subsection B of this section or may require other pertinent information to be submitted.
G.
The accuracy of all information submitted shall be the responsibility of the applicant.
H.
In the event that delays are encountered in the processing of an application, the list of surrounding property owners shall be updated to be no older than ninety days prior to the scheduled hearing date.
(Ord. 544 § 1(part), 2000).
No application shall be processed until it is deemed complete by the community development director or his designee. No application shall be deemed complete until all required information is provided in the required quantity and format.
(Ord. 544 § 1(part), 2000).
Whenever more than one permit or approval is required for a proposed development project or use, all applications shall be filed and processed concurrently. All such related applications shall be reviewed in accordance with the procedures set forth for the application requiring the highest level of review.
(Ord. 544 § 1(part), 2000).
All applications filed pursuant to the requirements of this Title 19 shall be subject to environmental review pursuant to the requirements of the California Environmental Quality Act (Public Resources Code, Section 21000 et seq.).
(Ord. 544 § 1(part), 2000).
A.
Each applicant for a land use action authorized by this Title 19 shall pay those fees and costs as established by resolution of the city council.
B.
If an application is withdrawn prior to the advertising of a public hearing, the applicant shall be entitled to a partial refund in accordance with policy established by the community development director.
(Ord. 544 § 1(part), 2000).
A.
Whenever an application or portion of an application has been denied or revoked and the denial or revocation becomes final, no new application for the same or similar request may be accepted within one year of the date of the denial, unless the community development director finds that the conditions surrounding the application have sufficiently changed to warrant a new application.
B.
For the purpose of this section, "changed conditions" shall mean a substantial change in land use on properties in the vicinity, improved infrastructure in the vicinity, altered traffic patterns, or any such similar change resulting in a changed physical environment.
(Ord. 544 § 1(part), 2000).
A.
For applications requiring a public hearing, upon accepting an application as complete, the community development director shall set the time and place of the public hearing consistent with the requirements of this Title 19. The city council shall have the authority to change the time or place of a hearing. However, in all cases, the hearing shall be held within thirty days of the date on which the application has been accepted as complete, unless a longer time period is required to accommodate environmental review under the provisions of the California Environmental Quality Act.
B.
The time and place of the public hearing shall be published in a newspaper of general circulation in the city not less than ten days prior to the date of the hearing. The notice shall include the time, place, identity of the hearing body or officer, the nature of the application, the application number, and the general location of the property under consideration.
C.
Notice shall be given to all owners of property located within the designated radius of the exterior boundaries of the subject property, pursuant to Sections 19.39.070(C), (D), and (E) of this chapter.
D.
Additional notice of the hearing shall be provided in accordance with procedures established by the planning commission.
(Ord. 544 § 1(part), 2000).
When notice of a hearing is given pursuant to this Division 3, the following documentation shall be deemed sufficient to serve as proof that such notice was given:
A.
Publication. When notice is given by publication, an affidavit of publication by the newspaper in which the publication was made.
B.
Mailing. When notice is given by mail or other delivery, an affidavit or proof of mailing/delivery must be made, showing, at a minimum, the date or dates of mailing/delivery and the list of persons and groups to which the mailing/delivery was made.
(Ord. 544 § 1(part), 2000).
Failure to send notice to any property owner whose address is not on the most recent roll of the Los Angeles County Assessor shall not invalidate any of the proceedings.
(Ord. 544 § 1(part), 2000).
A.
Hearing Body Review. At the public hearing, the authorized hearing body shall review the application and any pertinent materials submitted with the application, and any report prepared by the community development director or his designee based on city staff's investigation of the application.
B.
Right of Persons to Comment.
1.
During any public hearing, the applicant for the subject application shall have the following rights:
a.
The right to be represented;
b.
The right to provide testimony; and
c.
The right to present evidence.
2.
All other persons shall have the right to comment on any relevant aspect of the application under consideration.
C.
Action of Hearing Body and Continuance of Hearings.
1.
Following the completion of testimony at a public hearing, action shall be taken to approve, conditionally approve, deny, continue, or take under advisement the subject of the public hearing.
2.
If the action is taken to continue or take the matter under advisement, before adjournment or recess the person presiding at such public hearing shall publicly announce the time and place to which the hearing will be continued. No further notice shall be required.
D.
Effect of Action. The decision of the hearing body shall be considered final unless a decision is appealed pursuant to Division 4 of this Chapter 19.39. In all cases, the city council shall represent the final authority.
(Ord. 544 § 1(part), 2000).
A.
Appeal of Community Development Director Actions. All actions and decisions of the community development director authorized by this Title 19 may be appealed to the planning commission. All such appeals shall be filed in writing with the secretary of the planning commission.
B.
Appeal of Planning Commission and Cultural Resource Management Commission Actions. All actions and decisions of the planning commission and cultural resource management commission authorized by this Title 19 may be appealed to the city council. All such appeals shall be filed in writing with the city clerk.
C.
Persons Eligible to File an Appeal. Any person may appeal a decision or action of the community development director, planning commission, or cultural resource management commission in accordance with the terms of this Division 4.
(Ord. 544 § 1(part), 2000).
All appeals must be filed within fourteen calendar days of the date of the rendering of the decision. If the fourteenth day occurs on a holiday or weekend, the appeal period shall be extended to the next city work day. No appeal shall be accepted after the appeal period has expired.
(Ord. 544 § 1(part), 2000).
A.
All appeals must be submitted in writing on a form to be provided by the city. The appeal must specifically state the grounds for the appeal and instances in which the review body erred in reaching the determination.
B.
An appeal fee shall be paid concurrent with filing of the appeal in accordance with the fee schedule established by resolution of the city council.
(Ord. 544 § 1(part), 2000).
Within fourteen days upon receipt of an appeal, the planning commission secretary (in the case of an appeal of a community development director decision) or the city clerk (in the case of an appeal of a decision by the planning commission or cultural resource management commission) shall set the matter for public hearing. The hearing shall be noticed as provided for in Division 3 (Public Hearings) of this Chapter 19.39.
(Ord. 544 § 1(part), 2000).
All actions to affirm, reverse, or modify in whole or part any decision of the community development director, planning commission, or cultural resource management commission shall be made by resolution stating the findings for the affirmation, reversal, or modification.
(Ord. 544 § 1(part), 2000).
Upon determination that there has been a violation of the terms or conditions of any permit or approval granted under this Title 19; or if a determination is made that a permit or approval was obtained by deception or fraud, or represents a public nuisance; or the use subject to the approval no longer exists; or the permit or approval has not been activated in accordance with the terms of this Title 19, the community development director shall have the authority to initiate revocation proceedings.
(Ord. 544 § 1(part), 2000).
A.
The community development director shall schedule a hearing before the planning commission for the purpose of considering revocation of the permit or approval. In the case where the planning commission's original action consisted of a recommendation to the city council, the planning commission's action on the revocation shall also consist of a recommendation to the city council, and the city council shall have the authority to revoke the permit or approval.
B.
At least thirty days prior to the revocation hearing, the permittee subject to the revocation hearing shall be given written notice of the city's intent to conduct the hearing. The notice to the permittee shall be served either in person or by registered mail, return receipt requested.
C.
At least ten days prior to the revocation hearing, public notice of the hearing shall be given in the same manner as was required for the original permit or approval.
D.
At the hearing, the community development director shall present evidence supporting the motion for permit or approval revocation. The owner of the property, use, or business subject to the hearing shall be given the opportunity to present reasons why the permit or approval shall not be revoked.
E.
The planning commission or city council shall make a decision regarding the revocation based upon the information presented at the hearing and shall within twenty days of the hearing make findings and report its decision in writing. A copy of the decision shall be mailed via certified mail, or similar method providing proof of delivery, to the party whose permit is being revoked.
(Ord. 544 § 1(part), 2000).
In recognition of that fact that physical, economic, and other conditions in the city may change over time, provisions are made to allow for amendments to the zoning map and zoning ordinance text in accord with the procedures outlined in this Division 5. All such changes of zone or zoning ordinance text amendments shall be adopted in the manner in which other city ordinances are adopted.
(Ord. 544 § 1(part), 2000).
A.
Applications for a change of zone or zoning ordinance text amendment may be initiated by any person who is able to demonstrate a legal vested interest in the proposed application. The authorized agent of any person with a legal vested interest may also initiate an application. The community development director may request proof of ownership or authorization to apply prior to the acceptance of any application.
B.
In the case of a change of zone application, if the property for which the change of zone is proposed is in more than one ownership, all owners or their authorized agents shall be required to sign the application.
C.
The city council may initiate an application to change the boundaries of any zone district or to amend the text of the zoning ordinance.
(Ord. 544 § 1(part), 2000).
A.
A public hearing before the planning commission shall be noticed and conducted pursuant to the provisions of Division 3 (Public Hearings) of this Chapter 19.39.
B.
At the public hearing, the planning commission shall review the application and proposal and receive evidence as to how or why the proposed change of zone or zoning ordinance text amendment is consistent with the objectives of this Title 19, the general plan, and development policies of the city.
C.
The planning commission shall act by resolution to recommend to the city council approval, approval with modifications, or denial of the proposed application.
D.
The commission's resolution shall include its recommendation and shall be transmitted to the city clerk for scheduling the matter for consideration by the City Council.
(Ord. 544 § 1(part), 2000).
A.
Denial of a Change of Zone. Upon receipt of a planning commission resolution recommending denial of a change of zone, the city clerk shall place the commission's resolution on the city council agenda as a receive-and-file item. The commission's decision shall be considered final and no further action by the council will be required unless an appeal is filed in accordance with the provisions of Division 4 (Appeals and Revocations) of this Chapter 19.39, or unless the council chooses to set the matter for hearing.
B.
Approval of a Change of Zone and Approval or Denial of a Zoning Text Amendment.
1.
Upon receipt of a planning commission resolution recommending approval of a change of zone or zoning ordinance text amendment, or denial of a zoning ordinance text amendment, the city clerk shall set the matter for hearing before the city council as provided for in Division 2 (Public Hearings) of this Chapter 19.39.
2.
At the hearing, the city council shall review the commission's recommendation and receive evidence as to how or why the proposed change of zone or zoning ordinance text amendment is consistent with the objectives of this Title 19, the general plan, and development policies of the city.
3.
The city council shall act to approve or deny the application.
4.
If the council proposes any substantial modification to the application not previously considered by the planning commission, the council shall refer the matter back to the commission for consideration. No public hearing shall be required. Failure of the commission to act within forty days of receiving the council's request shall provide the council with authority to act without the commission's recommendation.
(Ord. 544 § 1(part), 2000).
The city council shall be required to make the following findings of fact before approving a change of zone or zoning ordinance text amendment:
A.
That the proposed change of zone or zoning ordinance text amendment is consistent with the goals, policies, and objectives of the general plan; and
B.
That the proposed change of zone or zoning ordinance text amendment will not adversely affect surrounding properties; and
C.
That the proposed change of zone or zoning ordinance text amendment promotes public health, safety, and general welfare and serves the goals and purposes of this Title 19.
(Ord. 544 § 1(part), 2000).
This Division 6 is established pursuant to Section 65358 of the California Government Code to allow for amendment from time-to-time of the city's general plan.
(Ord. 544 § 1(part), 2000).
A.
Applications to amend the general plan text or maps may be initiated by any person who is able to demonstrate a legal vested interest in the proposed application. The authorized agent of any person with a legal vested interest may also initiate an application. The community development director may request proof of ownership or authorization to apply prior to the acceptance of any application.
B.
In the case of a proposed amendment to the general plan land use policy map, if the property for which the amendment is proposed is in more than one ownership, all owners or their authorized agents shall be required to sign the application.
C.
The community development director and/or city council may initiate an application to amend the general plan.
(Ord. 544 § 1(part), 2000).
A.
A public hearing before the planning commission shall be noticed and conducted pursuant to the provisions of Division 3 (Public Hearings) of this Chapter 19.39.
B.
At the public hearing, the planning commission shall review the application and proposal and receive evidence as to how or why the proposed general plan amendment is consistent with the objectives of this Title 19, the balance of the general plan, and development policies of the city.
C.
The planning commission shall act by resolution to recommend to the city council approval, approval with modifications, or denial of the proposed application. A majority vote of the entire planning commission is required to recommend approval or approval with modifications.
D.
The commission's resolution shall include its recommendation and shall be transmitted to the city clerk for scheduling the matter for public hearing before the city council.
(Ord. 544 § 1(part), 2000).
A.
Upon receipt of a planning commission resolution, the city clerk shall set the matter for hearing before the city council as provided for in Division 3 (Public Hearings) of this Chapter 19.39.
B.
At the hearing, the city council shall review the commission's recommendation and may receive evidence as to how or why the proposed general plan amendment is consistent with the objectives of this Title 19, the balance of the general plan, and development policies of the city.
C.
The city council shall act to approve or deny the application. A majority vote of the entire council is required to amend the general plan. The council's action to amend the general plan shall be by formal resolution.
D.
If the city council proposes any substantial modification to the application not previously considered by the planning commission, the council shall refer the matter back to the commission for consideration. No public hearing shall be required. Failure of the commission to act within forty days of receiving the council's request shall provide the council with authority to act without the commission's recommendation.
(Ord. 544 § 1(part), 2000).
Prior to approving a general plan amendment, the city council shall make the following findings:
A.
That the proposed amendment is in the public interest, and that there will be a community benefit resulting from the amendment;
B.
That the proposed amendment is consistent with the other goals, policies, and objectives of the general plan;
C.
That the proposed amendment will not conflict with provisions of the zoning ordinance or subdivision regulations; and
D.
In the event that the proposed amendment is a change to the land use policy map, that the amendment will not adversely affect surrounding properties.
(Ord. 544 § 1(part), 2000).
A.
The city recognizes that certain uses, due to the nature of use, intensity, or size, require special review to determine if the use proposed, or the location of that use, is compatible with surrounding uses, or through the imposition of development and use conditions, can be made compatible with surrounding uses. The conditional use permit is provided for this purpose.
B.
To ensure compatibility with zoning regulations and surrounding properties, conditional uses require special consideration. The planning commission is empowered to grant and deny applications for conditional use permits and to impose reasonable conditions upon the granting of such permit.
C.
Applications for conditional use permits may be submitted only for those uses specified as allowable conditional uses in the applicable zone district. A conditional use permit is not a substitute for a change of zone or zoning ordinance text amendment.
(Ord. 544 § 1(part), 2000).
A.
An application for a conditional use permit may be initiated by any person who is able to demonstrate a legal vested interest in the proposed application. The authorized agent of any person with a legal vested interest may also initiate an application. The community development director may request proof of ownership or authorization to apply prior to the acceptance of any application.
B.
An application shall be filed pursuant to the provisions of Division 2 (Applications, Processing, Filings, and Fees) of this Chapter 19.39.
(Ord. 544 § 1(part), 2000).
A.
Community Development Director Investigation. The community development director or his designee shall investigate the application and proposal, including the analysis of precedent cases as appropriate, and shall prepare a report outlining facts and a recommendation relating to the application. The report shall be provided to the planning commission and the applicant prior to any scheduled public hearing on the application.
B.
Planning Commission Proceedings.
1.
A public hearing before the planning commission shall be noticed and conducted pursuant to the provisions of Division 3 (Public Hearings) of this Chapter 19.39.
2.
At the public hearing, the planning commission shall review the application and proposal and receive evidence concerning the proposed use and the proposed conditions under which it would be operated or maintained, particularly with respect to the findings prescribed in Section 19.39.420 (Required findings).
3.
The planning commission shall act to approve, conditionally approve, or deny the application.
4.
The decision of the planning commission shall become effective immediately upon its rendering, unless an appeal is filed pursuant to the provisions of Division 4 (Appeals and Revocations) of this Chapter 19.39.
(Ord. 544 § 1(part), 2000).
A.
The planning commission may approve and/or modify a conditional use permit in whole or in part, with or without conditions; provided that all of the following findings of fact are made:
1.
The proposed use is one conditionally permitted within the subject zone and complies with the intent of all applicable provisions of this Title 19, including, but not limited to, those set forth in Chapter 19.19 (Site Planning and General Development Standards);
2.
The proposed use would not impair the integrity and character of the zone in which it is to be located;
3.
The subject site is physically suitable for the type of land use being proposed;
4.
The proposed use is compatible with the land uses presently on the subject property;
5.
The proposed use would be compatible with existing and future land uses within the zone and the general area in which the proposed use is to be located;
6.
There would be adequate provisions for water, sanitation, and public utilities and services to ensure that the proposed use would not be detrimental to public health and safety;
7.
There would be adequate provisions for public access to serve the subject proposal;
8.
The proposed use is consistent with the objectives, policies, general land uses, and programs of the general plan;
9.
The proposed use would not be detrimental to the public interest, health, safety, convenience, or welfare; and
10.
The proposed design and elevations preserve and maximize the image, character, and visual quality of the neighborhood.
B.
1.
This subsection shall apply only to the uses identified in this subsection. This subsection shall not invalidate any conditional use permit for an operating facility, but shall be complied with prior to issuance of a building permit for all projects for which no building permit has been issued upon the effective date of this provision.
2.
In addition to findings required in Section 19.39.420(A), the planning commission shall find that the proposed use does not have a disproportionately high and adverse human health or environmental effect on minority and low-income populations. Such findings must be made for the following uses:
a.
Solid waste facilities, as defined in Public Resources Code 40194, to the extent not prohibited by Section 19.31.470 of this Title 19.
b.
Auto wrecking or salvage yards.
c.
Yards for the disposal and/or salvage of demolition or construction waste.
d.
Recycling facilities.
e.
Incinerators of any type.
C.
Additional findings shall be made for specific uses as required by Chapter 19.31 (Standards for Specific Land Uses) of this Title 19.
(Ord. 544 § 1(part), 2000).
(Ord. No. 612, § 7, 10-7-2008)
A.
In granting a conditional use permit, the planning commission may impose such conditions as it deems necessary to ensure that the public health, safety, and general welfare are protected and that the proposed operation is not a detriment to the community.
B.
All conditions shall be binding upon the applicant, heirs, successors, or assignees and shall restrict the construction, location, maintenance, and use of all land within the development.
C.
A deed restriction may be recorded with the County Recorder of Los Angeles County, as approved by the city attorney, regarding the conditions of this section and other requirements of the conditional use permit.
(Ord. 544 § 1(part), 2000).
A conditional use permit that is valid and in effect and granted pursuant to the provisions of this Title 19 shall be valid only on the property for which it was granted and shall continue to be valid upon change of ownership of the property or any lawfully existing building or structure on the property.
(Ord. 544 § 1(part), 2000).
The community development director shall have the authority to initiate proceedings to suspend or revoke a conditional use permit pursuant to provisions set forth in Sections 19.39.240 through 19.39.250, inclusive, of this Chapter 19.39.
(Ord. 544 § 1(part), 2000).
A.
The grantee of a conditional use permit shall have one year from the effective date of the permit to establish a right to use the permit; otherwise, the conditional use permit shall lapse and become void. For the purposes of this section, such a right shall be established if either:
1.
A building permit has been issued and construction commenced and diligently pursued toward completion on the site for which the conditional use permit was approved; or
2.
In the event no building permit is required, a certificate of occupancy has been issued for the structure for which the conditional use permit was approved; or
3.
In the event no building permit or occupancy is required, the site for which the conditional use permit was approved is occupied and used for the permitted purpose; or
4.
Prior to the date on which the conditional use permit will elapse, the grantee files an application to renew the permit pursuant to subsection B of this section.
B.
A conditional use permit subject to lapse may be renewed up to an additional one-year period; provided, that the application for renewal is filed with the community development department prior to the expiration date. A public hearing before the planning commission shall be required.
C.
The planning commission may grant or deny an application for renewal of a conditional use permit. As part of its action, the commission may also modify existing conditions of approval or add new conditions to reflect any change in circumstances related to the conditional use permit and surrounding properties.
D.
If any conditional use permit fails to be actively exercised for a continuous one hundred eighty-day period, the permit shall lapse and become void.
(Ord. 544 § 1(part), 2000).
A.
The variance procedure is provided pursuant to Section 65906 of the California Government Code to grant relief from zoning provisions when, because of special circumstances applicable to a property, including size, shape, topography, location, or surroundings, the strict application of the zoning ordinance deprives such property of privileges enjoyed by other property in the vicinity and under the identical zoning classification.
B.
Variances shall not be granted to authorize a use or activity on a property which is not otherwise expressly authorized by the provisions of this zoning ordinance governing that property. A variance is not a substitute for a zone change, zone text amendment, or conditional use permit.
C.
Financial hardship in and of itself does not represent grounds on which to file a variance application to gain relief from zoning provisions.
(Ord. 544 § 1(part), 2000).
A.
An application for a variance may be initiated by any person who is able to demonstrate a legal vested interest in the proposed application. The authorized agent of any person with a legal vested interest may also initiate an application. The community development director may request proof of ownership or authorization to apply prior to the acceptance of any application.
B.
An application shall be filed pursuant to the provisions of Division 2 (Applications, Processing, Filings, and Fees) of this Chapter 19.39.
C.
In addition to the application filing requirements established in Division 2, the applicant shall file a statement of the precise nature of the variance requested and the practical difficulty or unnecessary physical hardship that would result from the strict or literal interpretation of this Title 19, together with any other data pertinent to the application and the making of requisite findings.
(Ord. 544 § 1(part), 2000).
A.
Community Development Director Investigation. The community development director shall investigate the application and proposal, including the analysis of precedent cases as appropriate, and shall prepare a report outlining facts and a recommendation relating to the application. The report shall be provided to the planning commission and the applicant prior to any scheduled public hearing on the application.
B.
Planning Commission Proceedings.
1.
A public hearing before the planning commission shall be noticed and conducted pursuant to the provisions of Division 3 (Public Hearings) of this Chapter 19.39.
2.
At the public hearing, the planning commission shall review the application and proposal and receive evidence concerning the proposed variance and the conditions which make compliance with specific provisions of this Title 19 difficult.
3.
The planning commission shall act to approve, conditionally approve, or deny the application.
4.
The decision of the planning commission shall become effective immediately upon its rendering, unless an appeal is filed pursuant to the provisions of Division 4 (Appeals and Revocations) of this Chapter 19.39.
(Ord. 544 § 1(part), 2000).
In granting a variance, the planning commission must make all of the following findings:
A.
That the strict or literal interpretation and application of this Title 19 would result in practical difficulties or unnecessary hardships inconsistent with the general purpose and intent of this Title 19, or would deprive applicants of privileges granted to others in similar circumstances; and
B.
That there are exceptional or extraordinary circumstances or conditions applicable to the property involved or the intended development of the property that do not apply generally to other property in the same zone; and
C.
That the granting of such variance will not constitute the granting of a special privilege inconsistent with the limitations on other properties in the vicinity classified in the same zone; and
D.
That the granting of such variance will not be materially detrimental to the public health, safety, or general welfare nor injurious to property or improvements in the zone or neighborhood in which the property is located; and
E.
That the granting of such variance will not create any inconsistency with any objective contained in the general plan.
(Ord. 544 § 1(part), 2000).
A variance that is valid and in effect and granted pursuant to the provisions of this Title 19 shall be valid only on the property for which it was granted and only for the improvements for which it is granted and further, shall continue to be valid upon change of ownership of the property or any lawfully existing building or structure on the property.
(Ord. 544 § 1(part), 2000).
The community development director shall have the authority to initiate proceedings to suspend or revoke a variance pursuant to provisions set forth in Sections 19.39.240 through 19.39.250, inclusive, of this Chapter 19.39.
(Ord. 544 § 1(part), 2000).
A.
The grantee of a variance shall have one year from the effective date of the approval to establish a right to use the approval; otherwise, the variance shall lapse and become void. For the purposes of this section, such a right shall be established if either:
1.
A building permit has been issued and construction commenced and diligently pursued toward completion on the site for which the variance was approved; or
2.
In the event no building permit is required, a certificate of occupancy has been issued for the structure for which the variance was approved; or
3.
In the event no building permit or occupancy is required, the site for which the variance was approved is occupied; or
4.
Prior to the date on which the variance will elapse, the grantee files an application to renew the permit pursuant to subsection B of this section.
B.
A variance subject to lapse may be renewed up to an additional one-year period, provided that the application for renewal is filed with the community development department prior to the expiration date.
C.
The planning commission may approve or deny an application for renewal of a variance. As part of its action, the commission may also modify existing conditions of approval or add new conditions to reflect any change in circumstances related to the variance and surrounding properties.
(Ord. 544 § 1(part), 2000).
A.
Intent. The modification of standards procedure is established to grant minor relief from development standards, under limited circumstances, when the granting of such relief will provide for better design and function of the structure, or addition to a structure, proposed.
B.
Applicability.
1.
For the purposes of this Division 9, a Modification of Standards application shall be filed whenever any one of the following deviations from the provisions of this Title 19 is proposed:
a.
A decrease of not more than twenty percent of the minimum required setback area.
b.
An increase of not more than ten percent of the maximum permitted building height.
c.
An increase of not more than ten percent in the permitted maximum height of a fence or wall.
d.
An increase of not more than five percent of the maximum permitted lot coverage.
2.
Modifications in excess of those cited in subsection (B)(1) of this section shall require a variance.
(Ord. 544 § 1(part), 2000).
A.
An application for a modification of standards may be initiated by any person who is able to demonstrate a legal vested interest in the proposed application. The authorized agent of any person with a legal vested interest may also initiate an application. The community development director may request proof of ownership or authorization to apply prior to the acceptance of any application.
B.
In addition to the application filing requirements established in Division 2 (Applications, Processing, Filings, and Fees), the applicant shall file a statement of the precise nature of the modification of standards requested and reasons for the request.
(Ord. 544 § 1(part), 2000).
A.
Community Development Director Investigation. The community development director or his designee shall investigate the application and proposal, including the analysis of precedent cases as appropriate, and shall prepare a report outlining facts and a recommendation relating to the application.
B.
Community Development Director Action.
1.
Based on the investigation undertaken pursuant to subsection A of this section, the director or designee shall act to approve, approve with conditions, or deny the modification of standards application.
2.
In granting a modification of standards, the director or designee shall make findings of fact that establish the circumstances appropriate for the approval.
3.
Action on a modification of standards application shall be taken within ten days of the date the application is deemed complete.
(Ord. 544 § 1(part), 2000).
A modification of standards application shall not be granted unless all of the following findings can be made:
A.
Modification is needed to allow property to be used in a more beneficial manner; and
B.
Modification would not be detrimental to public health, safety, or general welfare or to surrounding property owners or the community; and
C.
Granting the modification would not grant special privileges to the applicant not enjoyed by surrounding property owners; and
D.
There are physical circumstances due to the shape or condition of the property which would result in hardship under existing regulations; and
E.
The purpose of modification is not based exclusively on the financial advantage of the owner; and
F.
Alleged difficulties were not created by the owner; and
G.
Modification would not diminish property values in the area; and
H.
Modification would not increase traffic or endanger public safety.
(Ord. 544 § 1(part), 2000).
A modification of standards that is valid and in effect and granted pursuant to the provisions of this Title 19 shall be valid only on the property for which it was granted and only for the improvements for which it is granted and further, shall continue to be valid upon change of ownership of the property or any lawfully existing building or structure on the property.
(Ord. 544 § 1(part), 2000).
The community development director shall have the authority to initiate proceedings to suspend or revoke a modification of standards pursuant to provisions set forth in Sections 19.39.240 through 19.39.250, inclusive, of this Chapter 19.39.
(Ord. 544 § 1(part), 2000).
A.
The grantee of a modification of standards shall have one year from the effective date of the approval to establish a right to use the approval; otherwise, the approval shall lapse and shall become void. For the purposes of this section, such a right shall be established if either:
1.
A building permit has been issued and construction commenced and diligently pursued toward completion on the site for which the modification of standards was approved; or
2.
In the event no building permit is required, a certificate of occupancy has been issued for the structure for which the modification of standards was approved; or
3.
In the event no building permit or occupancy is required, the site for which the modification of standard was approved is occupied; or
4.
Prior to the date on which the modification of standards will elapse, the grantee files an application to renew the permit pursuant to subsection B of this section.
B.
A modification of standards approval subject to lapse may be renewed for an additional one-year period; provided that the application for renewal is filed with the community development department prior to the expiration date.
C.
The community development director may approve or deny an application for renewal of a modification of standards. As part of the action, the director may also modify existing conditions of approval or add new conditions to reflect any change in circumstances related to the modification of standards and surrounding properties.
(Ord. 544 § 1(part), 2000).
A.
The site plan review process is established to provide a visual and factual document that may be used to determine and control the physical layout, design, and use of a lot or parcel of land, buildings, or structures. A site plan shall contain information that may include an application form, plans, drawings and diagrams, or pictures indicating uses, forms, dimensions, and other pertinent factors sufficient to provide a document that may be used to substantiate and corroborate facts and testimony vital to the administration of this Title 19.
B.
A site plan is, or may be, required to determine whether or not a proposed development will properly comply with the provisions and development standards prescribed in this Title 19 or as prescribed by the site plan review approval.
(Ord. 544 § 1(part), 2000).
A.
General. The submission of a site plan for site plan review shall be required for the following development proposals, where no other permit or application is required:
1.
For any new building or structure in excess of twenty-five thousand square feet in area.
2.
For the enlargement of any existing building or structure which adds more than twenty-five thousand square feet of building or structure area.
3.
For the construction of any multiple-family housing development project containing five or more dwelling units.
4.
For any telecommunications antenna described in Chapter 19.27 this Title 19.
B.
Projects Involving Planning Commission Review. The community development director may require submission of a site plan for any matter that otherwise involves the approval of the planning commission.
(Ord. 544 § 1(part), 2000).
A.
An application for site plan review may be initiated by any person who is able to demonstrate a legal vested interest in the proposed application. The authorized agent of any person with a legal vested interest may also initiate an application. The community development director may request proof of ownership or authorization to apply prior to the acceptance of any application.
B.
An application shall be filed pursuant to the provisions of Division 2 (Applications, Processing, Filings, and Fees) of this Chapter 19.39.
(Ord. 544 § 1(part), 2000).
A.
Community Development Director Investigation. The community development director or his designee shall investigate the application and proposal, including the analysis of precedent cases as appropriate, and shall prepare a report outlining facts and a recommendation relating to the application.
B.
Planning Commission Consideration.
1.
The community development director shall place the site plan review application on the planning commission agenda for consideration by the commission as a scheduled matter. No public hearing shall be required. However, notice to surrounding property owners shall be provided pursuant to the provisions of Section 19.39.140(C) of this Title 19.
2.
The planning commission shall review the application and proposal and receive evidence concerning the proposed site plan.
3.
The planning commission shall act to approve, conditionally approve, or deny the application.
4.
The decision of the planning commission shall become effective immediately upon its rendering, unless an appeal is filed pursuant to the provisions of Division 4 (Appeals and Revocations) of this Chapter 19.39.
(Ord. 544 § 1(part), 2000).
Approval or disapproval of any site plan review application shall be based upon the following factors and principles:
A.
Compliance with all of the applicable provisions of this Title 19, including, but not limited to, those set forth in Chapter 19.19 (Site Review and General Development Standards).
B.
Suitability of the site for the particular use or development intended.
C.
Physical layout of the total development, including the application of prescribed development standards. The project shall be so arranged to further the policies of the general plan and zoning regulations including, but not limited to, avoiding traffic congestion, ensuring the protection of public health, safety and general welfare, and preventing adverse effects on neighboring properties.
D.
Consistency with all elements of the general plan.
E.
Suitability and functional development design. However, such approval shall not be interpreted to require a particular style or type of architecture.
(Ord. 544 § 1(part), 2000).
(Ord. No. 612, § 8, 10-7-2008)
A site plan review approval that is valid and in effect and granted pursuant to the provisions of this Title 19 shall be valid only on the property for which it was granted and only for the improvements for which it is granted and further, shall continue to be valid upon change of ownership of the property or any lawfully existing building or structure on the property.
(Ord. 544 § 1(part), 2000).
The applicant may apply for a modification to an approved site plan by following the same submission and application procedures for site plan review consideration. The applicant's submission shall specify the particular modifications requested and the grounds that support the modification request.
(Ord. 544 § 1(part), 2000).
The community development director shall have the authority to initiate proceedings to suspend or revoke a site plan review approval pursuant to provisions set forth in Sections 19.39.240 through 19.39.250, inclusive, of this Chapter 19.39.
(Ord. 544 § 1(part), 2000).
A.
The grantee of a site plan review approval shall have one year from the effective date of the approval to establish a right to use the approval; otherwise, the approval shall lapse and shall become void. For the purposes of this section, such a right shall be established if either:
1.
A building permit has been issued and construction commenced and diligently pursued toward completion on the site for which the site plan was approved; or
2.
In the event no building permit is required, a certificate of occupancy has been issued for the structure for which the site plan was approved; or
3.
In the event no building permit or occupancy is required, the site for which the site plan was approved is occupied; or
4.
Prior to the date on which the site plan review approval will elapse, the grantee files an application to renew the permit pursuant to subsection B of this section.
B.
A site plan review approval subject to lapse may be renewed up to an additional one-year period; provided, that the application for renewal is filed with the community development department prior to the expiration date.
C.
The community development director may approve or deny an application for renewal of a site plan review approval. As part of the action, the director may also modify existing conditions of approval or add new conditions to reflect any change in circumstances related to the site plan and surrounding properties.
(Ord. 544 § 1(part), 2000).
A.
The permit processes for temporary uses and special events are established to allow certain uses to operate for limited, defined periods at locations throughout the city, provided the uses are regulated so as to avoid adverse impacts on the neighborhoods in which they locate. To ensure the mitigation of any adverse impact, even though temporary, a temporary use or special event shall not be held unless the necessary permit has been obtained from the community development director.
B.
Temporary use and special event permit applications shall only be considered for properties located within zoning districts where such temporary uses are allowed. The land use regulations contained in Chapters 19.07 through 19.17, inclusive, of this Title 19 indicate where such conditions apply.
C.
For the purposes of this Division 11, the following terms shall have the following meanings:
1.
Temporary Use Permit. A permit granted to allow the occurrence of an event, activity, or use for up to a three-day period, with the exception of carnivals, fairs, and similar uses, which shall be considered uses requiring a special use permit. During an emergency situation, and on a case by case basis, the director may extend the approval period to more than thirty calendar days, and up to a year. An applicant may apply for an extension if an emergency still exists.
2.
Special Use Permit. A permit granted to allow the occurrence of an event, activity, or use for a period of four or more days, but not exceeding thirty days in any calendar year. During an emergency situation, and on a case by case basis, the director may extend the approval period to more than thirty calendar days, and up to a year. An applicant may apply for an extension if an emergency still exists.
(Ord. 544 § 1(part), 2000).
A.
An application for temporary use permit or special event permit may be initiated by any person who is able to demonstrate a legal vested interest in the proposed application. The authorized agent of any person with a legal vested interest may also initiate an application. The community development director may request proof of ownership or authorization to apply prior to the acceptance of any application.
B.
An application shall be filed pursuant to the provisions of Division 2 (Applications, Processing, Filings, and Fees) of this Chapter 19.39.
C.
An application for a temporary use permit shall be submitted no less than five days prior to the proposed date of the event.
D.
An application for a special use permit shall be submitted no less than twenty-one days prior to the proposed first day of the event.
(Ord. 544 § 1(part), 2000).
A.
Upon acceptance of a temporary use permit application as complete, the community development director or his designee shall review the application for conformance with the provisions of this Title 19. No public hearing shall be required. Based on this review, the director shall act to approve, conditionally approve, or deny the application.
B.
The decision of the community development director shall become effective immediately upon its rendering, unless an appeal is filed pursuant to the provisions of Division 4 (Appeals and Revocations) of this Chapter 19.39.
(Ord. 544 § 1(part), 2000).
A.
Community Development Director Investigation. The community development director or his designee shall investigate the application and proposal, including the analysis of precedent cases as appropriate, and shall prepare a report outlining facts and a recommendation relating to the application.
B.
Planning Commission Consideration.
1.
Except for emergency situations, the community development director shall place the special use permit application on the planning commission agenda for consideration by the commission as a scheduled matter. No public hearing shall be required.
2.
The planning commission shall review the application and proposal and receive evidence concerning the proposed special use permit.
3.
The planning commission shall act to approve, conditionally approve, or deny the application.
4.
The decision of the planning commission shall become effective immediately upon its rendering, unless an appeal is filed pursuant to the provisions of Division 4 (Appeals and Revocations) of this Chapter 19.39.
(Ord. 544 § 1(part), 2000).
In the granting of a temporary use or special event permit, conditions may be imposed on a use to include, but not be limited to:
A.
Number of days the event can occur;
B.
Hours of operation;
C.
Walls or fences;
D.
Signs;
E.
Lighting;
F.
Traffic circulation, ingress, and egress;
G.
Other conditions deemed necessary to protect the public health, safety, and general welfare.
(Ord. 544 § 1(part), 2000).
Prior to the issuance of a temporary use permit or special event permit, the city may require a cash bond to be deposited with the city for the purpose of defraying the costs of property cleanup by the city, in the event the permittee fails to do the same. The amount of the cash bond shall be established by the community development director or planning commission in the permit conditions of approval.
(Ord. 544 § 1(part), 2000).
A.
Intent. The City of Commerce recognizes that a residential property owner has a limited right to conduct a nonobtrusive business from his residence, and that the average neighbor generally will prefer to have that business conducted in such a fashion that neighbors are unaware of its existence.
B.
Purpose. The purpose of this Division 12 is to allow such home occupations to exist while maintaining the residential character of residential neighborhoods and preventing the use of home occupations from transforming a residential neighborhood into a commercial one. In addition, such businesses encourage and promote efforts to reduce traffic congestion and the generation of pollutants by allowing and recognizing changing work environments, including telecommuting and work-at-home options, and shall be allowed in the city subject to the regulations of this Division 12.
(Ord. 544 § 1(part), 2000).
A.
Authority. The director of public works and development services, or his/her designee, shall consider all evidence presented in the application for a home occupation. The review authority shall make findings of fact in accordance with the criteria herein set forth, and may impose conditions to safeguard and protect the public health, safety and promote the general welfare. This includes the ability for staff to conduct random, un-announced inspections as needed.
B.
Decision and Noticing. The director or his/her designee shall place in the mail a copy of the draft decision, addressed to the applicant and all properties within a two-hundred-foot radius, pursuant to Section 19.39.070E of the City of Commerce Municipal Code. Upon receiving questions or comments that bring new facts to light within fourteen calendar days of sending out the letter, the director or his/her designee, may change the decision should he/she find that the findings of fact have changed and effect the compliance of proposed home occupation with the criteria herein set forth. In such cases, a revised decision letter shall be sent out, restarting the comment, question, and appeal period.
C.
Appeals. A decision of the director of public works and development services shall become final on the fifteenth day following the date of the decision unless an appeal to the planning commission is filed pursuant to Division 4 (Appeals and Revocations) of Chapter 19.39.
(Ord. 544 § 1(part), 2000).
Home occupation permits may be obtained for home based businesses that comply with the regulations of Sections 19.39.810 through 19.39.850 of this code, and are located in legally established residential unit(s) in a residentially-zoned property or residential units within mixed-use projects only. The home occupations identified in subsection (A) are allowed; those identified in subsection (B) are prohibited.
A.
Allowed Home Occupations. The following are deemed appropriate business activities when conducted by the occupants of a dwelling (non-resident employees may be allowed in compliance with Section 36.410.030.C.9 of this code) in a manner accessory to and compatible with the residential characteristics of the surrounding neighborhood. Allowable home occupations shall be limited to the following activities:
1.
Art, music, and similar fine-art related lessons, and academic tutoring, which do no generate more than six additional vehicle trips to the dwelling each day;
2.
Art and craft work (ceramics, painting, photography, sculpture, etc.);
3.
Office/information uses that involve the use of a computer, telephone, and other electronic equipment;
4.
Sewing (e.g., dressmaking, and small handcrafts); and
5.
Other uses the director deems to be of the same general character as those listed above, and not detrimental to the applicable residential zoning district and surrounding neighborhood.
B.
Prohibited Home Occupations. The following list presents example commercial uses that are not incidental to or compatible with residential activities, are suitable only in nonresidential zoning districts, and are therefore prohibited:
1.
Barber or beauty shop;
2.
Businesses involving the breeding, grooming, harboring, raising, or training of dogs, cats, or other animals on the premises;
3.
Carpentry and cabinet making (does not prohibit a normal wood-working hobby operation);
4.
Manufacturing and/or assembly;
5.
Massage establishment;
6.
Medical and dental offices, clinics, and laboratories, with the exception of licensed therapists who meet with no more than two clients at a time and generate no more than six additional trips a day;
7.
Personal self-storage (mini storage);
8.
Plant nursery;
9.
Retail sales (e.g., stock on hand and customers coming to the home are not allowed);
10.
Vehicle repair (body or mechanical), upholstery, automobile detailing (e.g., washing, waxing, etc.) and painting. (This does not prohibit "mobile" minor repair or detailing at the customer's location);
11.
Welding and machining; and
12.
Other similar uses determined by the director not to be incidental to or compatible with residential activities.
(Ord. 544 § 1(part), 2000).
A.
Home occupations, as defined in Chapter 19.45 of this Title 19 (Definitions), are uses that generally do not interrupt or interfere with the general nature or residential character of the residential neighborhood.
B.
All permitted home occupations shall comply with the following performance standards:
1.
A home occupation business shall be conducted within a dwelling and shall be clearly incidental to the residential use of the structure. The business may be located in a garage, provided all off-street parking requirements for the applicable zoning district are met.
2.
No building or space outside of the main building shall be used for the home occupation business.
3.
The appearance of the dwelling within which the home occupation is conducted shall in no way be altered (by the use of color, materials, construction, lighting, signs, sounds, noises, vibrations, display of equipment, etc.) so that it may be reasonably recognized as serving a nonresidential use.
4.
No one other than a resident of the dwelling may be employed by a home occupation operating within that dwelling.
5.
No motor or mechanical equipment shall be permitted other than that normally incidental to the residential use of the structure.
6.
Home occupations may not generate pedestrian or vehicular traffic beyond that considered normal within the surrounding residential district.
7.
No storage of materials and/or supplies, indoors or outdoors, shall be permitted which will be hazardous to surrounding neighbors or detrimental to the residential character of the neighborhood.
8.
No more than one room in the dwelling shall be employed for the use of the home occupation.
9.
There shall be no use of utilities or community facilities beyond that normal to the use of the property for residential purposes.
10.
Home occupations may not create any radio or television interference or noise audible beyond the boundaries of the site.
11.
There shall be no outdoor storage or display of materials or equipment maintained on the premises.
12.
The conduct of a home occupation may not interfere with the maintenance of any required parking spaces, including spaces required to be provided in a garage.
13.
No direct sales shall be conducted on the premises of any home occupation.
(Ord. 544 § 1(part), 2000).
A.
The building relocation procedure is provided to ensure that buildings can be moved from one location to another without adversely impacting their structural integrity, and to ensure that such buildings are compatible with existing and future development in the area to which they are relocated.
B.
A building relocation permit shall be required to move any building or structure, whether transported as a unit or in sections, from one lot to another or for a distance of twenty feet or more within a single lot.
(Ord. 544 § 1(part), 2000).
A.
An application for a building relocation permit may be initiated by any person who is able to demonstrate a legal vested interest in the proposed application. The authorized agent of any person with a legal vested interest may also initiate an application. The community development director may request proof of ownership or authorization to apply prior to the acceptance of any application.
B.
An application shall be filed pursuant to the provisions of Division 2 (Applications, Processing, Filings, and Fees) of this Chapter 19.39.
(Ord. 544 § 1(part), 2000).
A.
Upon acceptance of a building relocation permit application as complete, the community development director or his designee shall review the application for conformance with the provisions of this Title 19. No public hearing shall be required. Based on this review, the director shall act to approve, conditionally approve, or deny the application.
B.
The decision of the community development director shall become effective immediately upon its rendering, unless an appeal is filed pursuant to the provisions of Division 4 (Appeals and Revocations) of this Chapter 19.39.
(Ord. 544 § 1(part), 2000).
In acting to approve or conditionally approve a building relocation permit, the community development director shall make the following findings.
A.
That the structure is compatible with the type and quality of structures existing or expected to develop within seven hundred feet of the building relocation site; and
B.
That the relocation will not conflict with any standard of this Title 19; and
C.
That the structure to be relocated is free of pest infestation, with certification provided from a qualified pest extermination company; and
D.
That the proposed relocation will not be detrimental to the environment, properties, or residents of the area; and
E.
That the relocation will not adversely affect proposed streets or improvements in the area, nor be in conflict with the city's general plan; and
F.
That the relocation will not result in a violation of any law, ordinance, or regulation.
(Ord. 544 § 1(part), 2000).
A.
The grantee of a building relocation permit shall have six months from the effective date of the approval to establish a right to use the approval; otherwise, the approval shall lapse and shall become void.
B.
A building relocation permit subject to lapse may be renewed up to a three-month period, provided that the application for renewal is filed with the community development department prior to the expiration date.
(Ord. 544 § 1(part), 2000).
This Division 14 is established to recognize and preserve the history of the City of Commerce and Southern California by providing for the identification and designation of historic places, buildings, works of art, neighborhoods, and other objects of historic or cultural interest.
(Ord. 544 § 1(part), 2000).
A.
Applications for designation of a historic landmark may be initiated by any person who is able to demonstrate a legal vested interest in the property proposed for the landmark designation. The authorized agent of any person with a legal vested interest may also initiate an application. The community development director may request proof of ownership or authorization to apply prior to the acceptance of any application.
B.
Applications for designation of a historic district may be initiated by any individual, the community development director, the planning commission, or the city council.
(Ord. 544 § 1(part), 2000).
A.
Determination of Application's Merit. Upon acceptance of an application for designation of a historic landmark or historic district as complete, the community development director shall forward the application to the cultural resource management commission for a preliminary assessment of the merits of the application.
B.
No Merit Determination. If the cultural resource management commission determines that the application has no merit, the application shall be rejected and no further action shall be taken unless an appeal is filed pursuant to the provisions of Division 4 (Appeals and Revocations) of this Chapter 19.39.
C.
Merit Determination. If the cultural resource management commission determines that the proposed historic landmark or district designation has merit, the commission shall set a date for a public hearing to consider the application.
D.
Public Hearing—Cultural Resource Management Commission.
1.
A public hearing before the cultural resource management commission shall be noticed and conducted pursuant to the provisions of Division 3 (Public Hearings) of this Chapter 19.39.
2.
At the public hearing, the commission shall review the application and receive evidence as to how or why the proposed historic landmark or district represents and exemplifies an important aspect of the cultural or architectural history of the City of Commerce or Southern California.
3.
The commission shall act by resolution to recommend to the city council approval, approval with modifications, or denial of the proposed application.
4.
The commission's resolution shall include its recommendation and shall be transmitted to the City Clerk for scheduling the matter for public hearing before the city council.
E.
Public hearing—City Council.
1.
Upon receipt of the cultural resource management commission resolution, the city clerk shall set the matter for hearing before the city council as provided for in Division 3 (Public Hearings) of this Chapter 19.39.
2.
At the hearing, the city council shall review the commission's recommendation and receive evidence as to how or why the proposed designation of a historic landmark or district furthers the goals of the city with respect to the identification and protection of important historic and cultural resources.
3.
The city council shall act by ordinance to approve, approve with modifications, or deny the application. The council's action shall be final and shall become effective upon the effective date of the ordinance.
(Ord. 544 § 1(part), 2000).
In acting to approve designation of a historic landmark or district, the city council shall make one or more of the following findings:
A.
That the resource exemplifies or reflects special elements of the city's or region's cultural, social, economic, political, aesthetic, engineering, or architectural history; or
B.
That the resource is identified with persons or events of significant local, state, or national history; or
C.
That the resource has characteristics of a style, type, method of construction or is an example of indigenous materials or craftsmanship; or
D.
That the resource represents a notable aesthetic work of a builder, architect, or designer.
(Ord. 544 § 1(part), 2000).
The city recognizes that certain parcels in Commerce may benefit from focused planning efforts whereby infrastructure, land use relationships, land use intensities, and public service needs can be carefully examined and planned in a comprehensive manner. The specific plan provides a mechanism to carry out such planning efforts. The purpose of this Division 15 is to establish uniform procedures and guidelines for specific plans prepared pursuant to Title 7, Division 1, Chapter 3, Article 8 of the California Government Code.
(Ord. 544 § 1(part), 2000).
A.
A minimum project size of two acres is required for a specific plan.
B.
A pre-application conference with the community development director or his designee is required prior to the formal submission of a specific plan application. The purpose of the meeting is to review with the applicant the city's requirements for specific plan content, applicable policies, infrastructure needs, and other information as determined by the community development director.
C.
In addition to a formal application completed pursuant to Division 2 of this Chapter 19.39, the applicant shall submit a draft specific plan containing text and diagrams with all information specified in Section 65451 and 65452 of the Government Code, as well as information, standards, requirements, etc., required by the city.
(Ord. 544 § 1(part), 2000).
A.
Adoption of a specific plan and subsequent amendments thereto shall be processed in the manner required for a general plan amendment, as set forth in Division 6 of this Chapter 19.39.
B.
No application for a specific plan amendment will be accepted unless accompanied by a development proposal for all or a portion of the area included within the proposed amendment area.
C.
The city may initiate amendments to any portion of a specific plan. In the case of such a city-initiate amendment, no associate project is required.
(Ord. 544 § 1(part), 2000).
The following changes to a specific plan shall require a specific plan amendment:
A.
Changes to the text or maps other than the addition of information that does not change the effect of any regulation.
B.
Changes in any specific plan boundary.
C.
Increase or decrease in the specified density for any area.
D.
Changes in standards or regulations, including landscaping and design standards.
(Ord. 544 § 1(part), 2000).
All development within a specific plan shall comply with the approved plan.
(Ord. 544 § 1(part), 2000).