- CONDITIONAL USE PERMITS
The purpose of the conditional use permit is to:
A.
Provide for uses that require specific consideration in each case because of the nature of the use and its impact on adjoining tenants or residences, the adjacent property and neighborhood, or city in general.
B.
Establish specific design standards and restrictions on the operation of the use to mitigate potential adverse effects on surrounding properties.
C.
Provide a regulatory mechanism to ensure compliance with the established design standards and conditions.
(Ord. No. 2008-3179, § 1, 12-18-08)
A.
Conditional uses are land uses which are considered by the city to be desirable or convenient to the community, but which by their nature or operation have:
1.
A tendency to generate excessive traffic;
2.
A potential for attracting a large number of persons, thus creating noise or other pollutants;
3.
A detrimental effect upon the value or potential development of other properties in the neighborhood; and/or
4.
An extraordinary potential for accidents or danger to public health or safety.
B.
Conditional uses shall be established within their respective districts. (See appendix B, land use and required parking matrix, for a listing of uses that are conditional [C] in each district)
(Ord. No. 2008-3179, § 1, 12-18-08)
A.
A conditional use permit may be initiated by:
1.
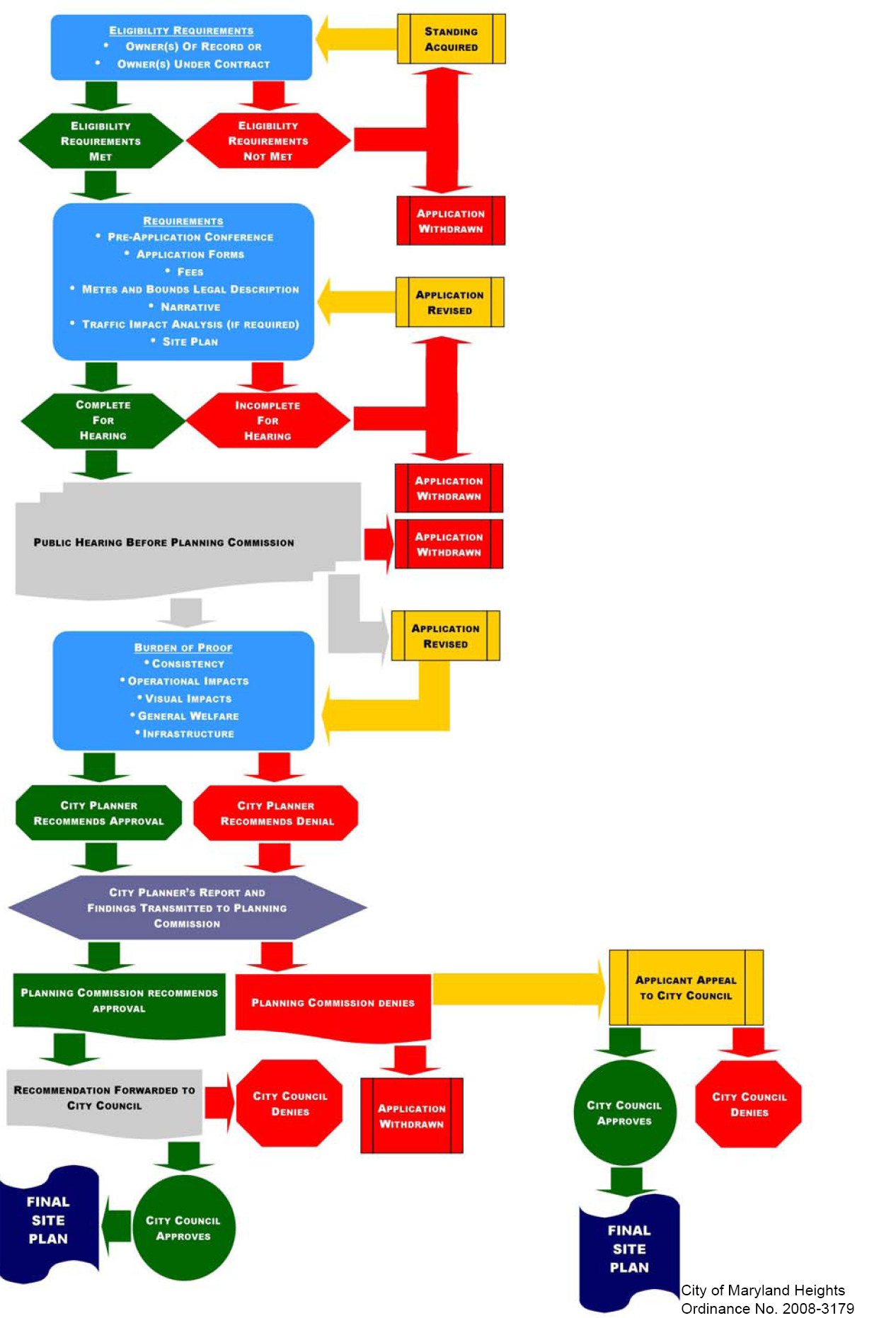
The owner or owners of record;
2.
The owner or owners under contract;
3.
A lessee or tenant. Said lessee or tenant shall submit written verification to the city planner from the owner or owners of the subject tract grants permission to apply for the conditional use permit; or
4.
The authorized representative of the owners or lessee.
B.
In the case of a site under multiple ownership, all owners must consent to the application on forms provided by the city planner or in written form approved by the city attorney.
(Ord. No. 2008-3179, § 1, 12-18-08; Ord. No. 2011-3531, § 2, 7-21-11)
Procedures for application of a conditional use permit shall be as follows:
A.
Preapplication conference. Prior to submission of an application for a conditional use permit, the city planner shall schedule and hold a pre-application conference.
B.
Submittal requirements. An application for a conditional use permit for a specific tract of land shall be submitted to the city planner and shall include the following:
1.
Application form. Completion of an authorized application form supplied by the city planner, including all supplemental information required by that form.
2.
Fees. Filing and review fees, as established by the city council.
3.
Metes and bounds legal description of the property.
4.
Narrative. A written narrative of the overall development proposal that:
a.
Explains the proposed project and/or operation in detail;
b.
Demonstrates consistency with the comprehensive plan; and
c.
Indicates how and why the proposed conditional use conforms to the applicable standards set forth in the zoning code.
5.
Traffic impact analysis.
a.
The city planner shall determine that a traffic study is necessary based on information presented at the pre-application conference.
b.
Traffic studies are required for all applications for motor vehicle oriented businesses in the city.
c.
The specific requirements of a traffic study shall be determined by the city planner with technical review by the city engineer, if needed.
d.
The traffic study is subject to the review of the city's traffic consultant.
e.
The developer is responsible for the cost of the review by the city's traffic consultant.
6.
Site plan. A site plan which shall contain not less than the information required for site plan review as established in section 25-4.3, Site Plan Requirements.
7.
Stormwater analysis.
a.
A stormwater analysis shall be required for all applications in the Maryland Park Lake District.
b.
The analysis shall determine the following:
i.
The project's compliance with:
• The city's overall stormwater plan for the Maryland Park Lake District;
• The Howard Bend Levee District's adopted stormwater conveyance plan; and
• The Metropolitan St. Louis Sewer District's stormwater management guidelines and regulations.
ii.
The project's impact on the stormwater plans.
iii.
Assessment of benefits to the project provided by the stormwater plans.
iv.
Assessment of benefits provided to the stormwater plans by the project.
c.
The developer may elect to have the city's stormwater consultant prepare the analysis or the developer may choose to have another qualified stormwater engineer prepare the study, which the city will have reviewed by their stormwater consultant.
d.
The developer is responsible for the cost of the analysis prepared by the city's consultant or the review by the city's stormwater consultant.
(Ord. No. 2008-3179, § 1, 12-18-08; Ord. No. 2013-3819, § 1, 11-21-13; Ord. No. 2018-4388, § 4, 11-15-18)
At the pre-application conference, the city planner may find that one or more of the informational requirements are unnecessary for the purposes of review and approval and may waive or amend those requirements.
(Ord. No. 2008-3179, § 1, 12-18-08)
A.
Within seven (7) days after receipt of an application and supporting documents, the city planner shall determine whether it is complete for purposes of conducting a public hearing. The application is complete for hearing if it includes all of the materials required in section 25-5.4.b, submittal requirements.
B.
Upon determination by the city planner that the application is incomplete for hearing, the city planner shall notify the applicant. The applicant shall either resubmit or notify the city planner of a pending resubmittal within a period of thirty (30) days. If the resubmittal or notification of a pending resubmittal are not received within this period, the application shall be deemed withdrawn without prejudice.
(Ord. No. 2008-3179, § 1, 12-18-08)
Upon determination by the city planner that the application is complete for hearing, a public hearing on the application for a conditional use permit shall be scheduled in accordance with article 3 of this chapter.
(Ord. No. 2008-3179, § 1, 12-18-08)
In presenting any application for a conditional use permit, the burden of proof shall rest with the applicant to clearly establish that the proposed conditional use shall meet the following criteria:
A.
Consistency. The conditional use is deemed consistent with good planning practice in that it:
1.
Advances the goals, objectives, and policies of the comprehensive plan;
2.
Advances the purpose and intent of the underlying zoning district; and
3.
Meets the requirements contained in this chapter for the specific use.
B.
Operational impacts. The conditional use can be operated in a manner that is not detrimental to the permitted developments and uses in the district. In determining the impacts of the proposed use on surrounding properties, the following factors shall be considered:
1.
Noise;
2.
Odor;
3.
Traffic;
4.
Operational schedule; and/or
5.
Other similar factors related to the nature of the operation.
C.
Visual impacts. The conditional use can be developed and operated in a manner that is both visually compatible with the permitted uses in the surrounding area and protects or enhances the public viewshed. In determining the visual impact of the proposed use on surrounding properties, the following factors shall be considered:
1.
Density. Either the number of units and/or site coverage in respect to the immediate neighborhood;
2.
Massing and scale. The location, floor area, and/or height of the structures associated with the proposed conditional use; and
3.
Screening and buffers. The use of landscaping, fencing, setbacks, or other design features to mitigate the visual impact of the proposed conditional use.
D.
General welfare. The conditional use is deemed essential, convenient, or desirable to preserve and promote the public health, safety, and general welfare of the City of Maryland Heights.
E.
Infrastructure. Adequate facilities either exist or will be provided, including but not limited to:
1.
Access;
2.
Parking and loading;
3.
Emergency services;
4.
Utilities; and
5.
Drainage.
(Ord. No. 2008-3179, § 1, 12-18-08)
A.
Subsequent to and within thirty (30) days of the closure of the public hearing, the City Planner shall submit a report to the Planning Commission for consideration. The report shall include any or all of the following:
1.
Background information and findings on the burden of proof criteria.
2.
Comments of all agencies and city departments to whom the plan was forwarded for review.
3.
Appropriate legislation for consideration, including all conditions.
B.
Within sixty (60) days of receipt of the City Planner's report, the Planning Commission shall take action on the Conditional Use Permit request.
C.
Upon written request by the applicant, the City Planner and Planning Commission may consider a waiver or extension of these timeframes. Timeframes may be adjusted upon mutual consent of the City Planner, Planning Commission, and applicant.
(Ord. No. 2008-3179, § 1, 12-18-08; Ord. No. 2023-4778, § 1, 4-20-23)
Planning Commission action shall consist of one (1) of the following:
A.
Recommendation of Approval. The Planning Commission may recommend approval of the Conditional Use Permit as submitted or with amendments. To recommend approval, the Planning Commission must find that the applicant has established that the use meets the burden of proof criteria. The Commission shall adopt a resolution containing their findings, which shall be transmitted to the City Council with their recommendation. In recommending approval, the Planning Commission shall impose such conditions it determines necessary. Said conditions shall include but not be limited to the following:
1.
Conditioned uses.
2.
Minimum requirements for final site plan.
3.
Maximum floor area.
4.
Height limitations.
5.
Minimum yard requirements.
6.
Access and roadway improvements adjacent to the site.
7.
Off-street parking and loading requirements.
8.
Lighting regulations.
9.
Sign regulations.
10.
Stormwater and sanitary sewer requirements.
11.
Landscaping requirements.
12.
Architectural treatments.
13.
Operational schedule.
14.
Performance standards.
15.
Time limitations for commencement of construction or expiration of permit.
B.
Denial. The Planning Commission may deny the Conditional Use Permit for reasonable cause and reserves full authority to deny any request for a conditional use.
1.
A denial for a Conditional Use Permit for the installation, construction, or modification of antennae or antenna-support structures shall be supported by substantial evidence contained in a written record to the extent required by federal law.
2.
The City Planner shall prepare a report indicating the Planning Commission's decision and the Commission shall adopt a resolution containing their findings and conclusions, both of which shall be transmitted to the City Council. The applicant may appeal the Planning Commission's denial in accordance with the provisions of this section. If no appeal is filed within the time period established, the application shall be deemed denied.
C.
Notification. In any case, the applicant shall be notified in writing of the Commission's action.
(Ord. No. 2008-3179, § 1, 12-18-08; Ord. No. 2023-4778, § 2, 4-20-23)
Within sixty (60) days of receipt of the Planning Commission's recommendation, the City Council may, by majority vote, approve the Conditional Use Permit as recommended by the Planning Commission or approve the plan with amendments by two-thirds (⅔) majority vote. If the recommendation fails to receive the necessary vote, it shall be deemed denied. When approving the request, the City Council's findings shall be included in the adopted ordinance. When denying the request, the City Council shall adopt a resolution containing their findings and conclusions. The City Council reserves full authority to deny any request for a conditional use.
(Ord. No. 2008-3179, § 1, 12-18-08; Ord. No. 2023-4778, § 3, 4-20-23)
The conditional use permit shall become effective upon approval by the city council in accordance with the procedures of this Code. In the event that an application for a conditional use permit is filed in conjunction with a change of zoning, the permit shall not become effective until the date of enactment of the ordinance authorizing the zoning change. In the event that some additional approval is required by some other governmental authority or agency, the permit shall not become effective until that approval is received.
(Ord. No. 2008-3179, § 1, 12-18-08)
A.
Protest of the Planning Commission's Recommendation. A protest against a proposed conditional use may be presented, duly signed and acknowledged by the owners of thirty (30) percent or more of the areas of the land (exclusive of streets and alleys) included in such proposed change, or within an area determined by lines drawn parallel to and one hundred eighty-five (185) feet distance from the boundaries of the property upon which the conditional use will be located. A notice of protest must be filed within ten (10) days following the Planning Commission's decision, be in writing, filed in duplicate with the City Clerk, and accompanied by the signatures (duly acknowledged) and addresses of the property owners involved. The notice of protest shall further include a notarized verification from the person(s) collecting the protestant's signatures that all signatures are correct and real. The protest shall specifically state how the application, as initially filed, or subsequently modified, fails to meet the criteria set forth in this Code.
B.
Appeal of Denial. Upon denial by the Planning Commission of an application, the applicant may file an appeal with the City Council requesting a determination by that body. A notice of appeal shall be filed within ten (10) days after the Planning Commission's report is received by the City Council at a regular meeting. An appeal shall be in writing and shall be filed in duplicate with the City Clerk. The applicant shall have an additional thirty (30) days to file the actual appeal. The appeal shall specifically state how the application, as initially filed or subsequently modified, meets the criteria set forth in these regulations.
C.
City Council Decision upon Appeal or Protest. In any case, subsequent to proper notification as described above, the City Council may affirm, reverse, modify, in whole or in part, any determination of the Planning Commission. An affirmative vote of two-thirds (⅔) of the City Council shall be required to reverse or modify any decision by the Planning Commission. When approving the request, the City Council's findings shall be included in the adopted ordinance. When denying the request, the City Council shall adopt a resolution containing their findings and conclusions. The City Council reserves full authority to deny any request for a conditional use.
(Ord. No. 2008-3179, § 1, 12-18-08; Ord. No. 2023-4778, § 4, 4-20-23)
A.
Applicability. No building permits or authorization for improvement or development for any use requested under provisions of the conditional use permit shall be issued prior to approval of the required final site plan.
B.
Specific application procedures. Subsequent to the effective date of the conditional use permit, the final site plan shall be submitted for review and approval to the city planner in accordance with article 4 of this chapter. The plans shall contain the minimum requirements established in the conditions governing the permit.
C.
The approved final site plan shall be retained on file in the office of the city planner.
(Ord. No. 2008-3179, § 1, 12-18-08)
A.
To amend the final site plan of an existing conditional use permit:
1.
An eligible applicant under section 25-5.3, eligible applicants, shall submit an amended final site plan to the department of community development for review. The city planner shall evaluate the request for consistency in purpose and content with the nature of the proposal as originally advertised for public hearing.
2.
If the city planner determines that the proposed amendment to the final site plan is not in conflict with the original proposal as advertised and the final site plan meets all conditions of the conditional use permit, the city planner may approve said amended final site plan. The approved plan shall be retained on file in the office of the city planner.
3.
If the city planner determines that the proposed amendment to the final site plan is not consistent in purpose and content with the original proposal as advertised and with the conditions of the conditional use permit, the city planner shall so report to the applicant and the planning commission. The planning commission shall review the proposed final site plan amendment and make a final determination. The planning commission may, if it deems necessary, require a new public hearing on the matter in accordance with procedures specified in article 3 of this chapter.
B.
To amend a conditional use permit. In order to amend the specific requirements contained within an existing conditional use permit, the procedure shall be as follows:
1.
An eligible applicant under section 25-5.3, eligible applicants, shall submit a written request to amend conditions to the city planner for review. The city planner shall evaluate the request for consistency in purpose and content with the nature of the proposal as originally advertised for public hearing.
2.
The city planner shall then forward the request and a report to the planning commission. The planning commission shall review the proposed amendments and file a report with the city council in which the commission shall recommend to grant, deny or modify the requested conditions amendment. If the planning commission determines that the requested amendments are not consistent in purpose and content with the nature of the proposal as originally advertised for public hearing, the commission may require a new public hearing on the matter in accordance with the procedures specified in article 3 of this chapter.
(Ord. No. 2008-3179, § 1, 12-18-08)
After the approval of the site/improvement plans but prior to the issuance of any building permit or permit authorizing the use of the property in question, the developer shall enter into an agreement with the city guaranteeing the completion of all public improvements in accordance with section 24-4.3, improvements installed or guaranteed, of the subdivision code.
(Ord. No. 2008-3179, § 1, 12-18-08)
Conditional use permits shall be valid for an unlimited period unless any of the following applies:
A.
A lesser period is provided in a particular permit. Upon the expiration of the time limit specified in a particular permit, the property owner may request that the conditional use permit be reviewed by the city council, which may extend it for an unlimited period or for a specified additional period of years. If no extension of time is received or granted within six (6) months subsequent to the expiration of the time limit specified in a particular conditional use permit, the permit shall terminate.
B.
Final site plan is not submitted. In the event the final site plan is not submitted within the time limits specified in the ordinance enacting the conditional use permit, the permit shall lapse and the use of the land thereafter shall conform to the use permitted in the zoning district in which it is located.
C.
Failure to commence construction. Unless otherwise stated in the conditional use permit, substantial work or construction shall commence within two (2) years of the effective date of the permit, unless such time period is extended through appeal to and approval by the planning commission. If no extension of time is received or granted within six (6) months subsequent to the two-year period following the effective date of the conditional use permit, the permit shall terminate. As applied to new structures, substantial work or construction shall include initial site grading and commencement of sanitary and storm sewer installation, as applicable. For existing structures that are to be modified, substantial work or construction shall include any changes that initiate a building inspection as required by the city's building code.
D.
Noncompliance.
1.
The city council shall have the authority to revoke a conditional use permit for violation of the conditions upon written notice of said violations to the owner and occupant. The aforesaid owner and occupant may within thirty (30) days of said notice request a hearing before the city council. The burden of proof of said violation shall be upon the city.
2.
In addition to the city council's authority above, the building commissioner may cause a summons to be issued to the owner and occupant of the premises for violations of the conditional use permit to appear in the municipal court of Maryland Heights to answer as in any other violations of this zoning code as specified in section 25-10.2, violation(s) of zoning code.
E.
Abandonment. If a use authorized by a conditional use permit is abandoned, vacated and/or not utilized for a period of one (1) year, the permit shall lapse and the use of the land thereafter shall conform to the use permitted in the zoning district in which it is located. The property owner shall be required to remove or treat in a safe manner approved by the building commissioner all flammable materials, storage tanks and/or storage areas, if any are located on the site.
(Ord. No. 2008-3179, § 1, 12-18-08; Ord. No. 2009-3290, § 4, 9-3-09)
A.
Nothing shall prevent the establishment of land uses authorized by conditional use permit on the same tract of land as one (1) or more permitted land uses. However, the use authorized by conditional use permit shall abide by the conditions of the permit and the permitted land use shall adhere to the regulations of the governing zoning district.
B.
A permitted land use existing at the time of submittal of a site plan for a use authorized by conditional use permit shall be shown on the plan.
C.
No permitted use shall at any time cause the violation of any condition imposed by a conditional use permit.
(Ord. No. 2008-3179, § 1, 12-18-08)
- CONDITIONAL USE PERMITS
The purpose of the conditional use permit is to:
A.
Provide for uses that require specific consideration in each case because of the nature of the use and its impact on adjoining tenants or residences, the adjacent property and neighborhood, or city in general.
B.
Establish specific design standards and restrictions on the operation of the use to mitigate potential adverse effects on surrounding properties.
C.
Provide a regulatory mechanism to ensure compliance with the established design standards and conditions.
(Ord. No. 2008-3179, § 1, 12-18-08)
A.
Conditional uses are land uses which are considered by the city to be desirable or convenient to the community, but which by their nature or operation have:
1.
A tendency to generate excessive traffic;
2.
A potential for attracting a large number of persons, thus creating noise or other pollutants;
3.
A detrimental effect upon the value or potential development of other properties in the neighborhood; and/or
4.
An extraordinary potential for accidents or danger to public health or safety.
B.
Conditional uses shall be established within their respective districts. (See appendix B, land use and required parking matrix, for a listing of uses that are conditional [C] in each district)
(Ord. No. 2008-3179, § 1, 12-18-08)
A.
A conditional use permit may be initiated by:
1.
The owner or owners of record;
2.
The owner or owners under contract;
3.
A lessee or tenant. Said lessee or tenant shall submit written verification to the city planner from the owner or owners of the subject tract grants permission to apply for the conditional use permit; or
4.
The authorized representative of the owners or lessee.
B.
In the case of a site under multiple ownership, all owners must consent to the application on forms provided by the city planner or in written form approved by the city attorney.
(Ord. No. 2008-3179, § 1, 12-18-08; Ord. No. 2011-3531, § 2, 7-21-11)
Procedures for application of a conditional use permit shall be as follows:
A.
Preapplication conference. Prior to submission of an application for a conditional use permit, the city planner shall schedule and hold a pre-application conference.
B.
Submittal requirements. An application for a conditional use permit for a specific tract of land shall be submitted to the city planner and shall include the following:
1.
Application form. Completion of an authorized application form supplied by the city planner, including all supplemental information required by that form.
2.
Fees. Filing and review fees, as established by the city council.
3.
Metes and bounds legal description of the property.
4.
Narrative. A written narrative of the overall development proposal that:
a.
Explains the proposed project and/or operation in detail;
b.
Demonstrates consistency with the comprehensive plan; and
c.
Indicates how and why the proposed conditional use conforms to the applicable standards set forth in the zoning code.
5.
Traffic impact analysis.
a.
The city planner shall determine that a traffic study is necessary based on information presented at the pre-application conference.
b.
Traffic studies are required for all applications for motor vehicle oriented businesses in the city.
c.
The specific requirements of a traffic study shall be determined by the city planner with technical review by the city engineer, if needed.
d.
The traffic study is subject to the review of the city's traffic consultant.
e.
The developer is responsible for the cost of the review by the city's traffic consultant.
6.
Site plan. A site plan which shall contain not less than the information required for site plan review as established in section 25-4.3, Site Plan Requirements.
7.
Stormwater analysis.
a.
A stormwater analysis shall be required for all applications in the Maryland Park Lake District.
b.
The analysis shall determine the following:
i.
The project's compliance with:
• The city's overall stormwater plan for the Maryland Park Lake District;
• The Howard Bend Levee District's adopted stormwater conveyance plan; and
• The Metropolitan St. Louis Sewer District's stormwater management guidelines and regulations.
ii.
The project's impact on the stormwater plans.
iii.
Assessment of benefits to the project provided by the stormwater plans.
iv.
Assessment of benefits provided to the stormwater plans by the project.
c.
The developer may elect to have the city's stormwater consultant prepare the analysis or the developer may choose to have another qualified stormwater engineer prepare the study, which the city will have reviewed by their stormwater consultant.
d.
The developer is responsible for the cost of the analysis prepared by the city's consultant or the review by the city's stormwater consultant.
(Ord. No. 2008-3179, § 1, 12-18-08; Ord. No. 2013-3819, § 1, 11-21-13; Ord. No. 2018-4388, § 4, 11-15-18)
At the pre-application conference, the city planner may find that one or more of the informational requirements are unnecessary for the purposes of review and approval and may waive or amend those requirements.
(Ord. No. 2008-3179, § 1, 12-18-08)
A.
Within seven (7) days after receipt of an application and supporting documents, the city planner shall determine whether it is complete for purposes of conducting a public hearing. The application is complete for hearing if it includes all of the materials required in section 25-5.4.b, submittal requirements.
B.
Upon determination by the city planner that the application is incomplete for hearing, the city planner shall notify the applicant. The applicant shall either resubmit or notify the city planner of a pending resubmittal within a period of thirty (30) days. If the resubmittal or notification of a pending resubmittal are not received within this period, the application shall be deemed withdrawn without prejudice.
(Ord. No. 2008-3179, § 1, 12-18-08)
Upon determination by the city planner that the application is complete for hearing, a public hearing on the application for a conditional use permit shall be scheduled in accordance with article 3 of this chapter.
(Ord. No. 2008-3179, § 1, 12-18-08)
In presenting any application for a conditional use permit, the burden of proof shall rest with the applicant to clearly establish that the proposed conditional use shall meet the following criteria:
A.
Consistency. The conditional use is deemed consistent with good planning practice in that it:
1.
Advances the goals, objectives, and policies of the comprehensive plan;
2.
Advances the purpose and intent of the underlying zoning district; and
3.
Meets the requirements contained in this chapter for the specific use.
B.
Operational impacts. The conditional use can be operated in a manner that is not detrimental to the permitted developments and uses in the district. In determining the impacts of the proposed use on surrounding properties, the following factors shall be considered:
1.
Noise;
2.
Odor;
3.
Traffic;
4.
Operational schedule; and/or
5.
Other similar factors related to the nature of the operation.
C.
Visual impacts. The conditional use can be developed and operated in a manner that is both visually compatible with the permitted uses in the surrounding area and protects or enhances the public viewshed. In determining the visual impact of the proposed use on surrounding properties, the following factors shall be considered:
1.
Density. Either the number of units and/or site coverage in respect to the immediate neighborhood;
2.
Massing and scale. The location, floor area, and/or height of the structures associated with the proposed conditional use; and
3.
Screening and buffers. The use of landscaping, fencing, setbacks, or other design features to mitigate the visual impact of the proposed conditional use.
D.
General welfare. The conditional use is deemed essential, convenient, or desirable to preserve and promote the public health, safety, and general welfare of the City of Maryland Heights.
E.
Infrastructure. Adequate facilities either exist or will be provided, including but not limited to:
1.
Access;
2.
Parking and loading;
3.
Emergency services;
4.
Utilities; and
5.
Drainage.
(Ord. No. 2008-3179, § 1, 12-18-08)
A.
Subsequent to and within thirty (30) days of the closure of the public hearing, the City Planner shall submit a report to the Planning Commission for consideration. The report shall include any or all of the following:
1.
Background information and findings on the burden of proof criteria.
2.
Comments of all agencies and city departments to whom the plan was forwarded for review.
3.
Appropriate legislation for consideration, including all conditions.
B.
Within sixty (60) days of receipt of the City Planner's report, the Planning Commission shall take action on the Conditional Use Permit request.
C.
Upon written request by the applicant, the City Planner and Planning Commission may consider a waiver or extension of these timeframes. Timeframes may be adjusted upon mutual consent of the City Planner, Planning Commission, and applicant.
(Ord. No. 2008-3179, § 1, 12-18-08; Ord. No. 2023-4778, § 1, 4-20-23)
Planning Commission action shall consist of one (1) of the following:
A.
Recommendation of Approval. The Planning Commission may recommend approval of the Conditional Use Permit as submitted or with amendments. To recommend approval, the Planning Commission must find that the applicant has established that the use meets the burden of proof criteria. The Commission shall adopt a resolution containing their findings, which shall be transmitted to the City Council with their recommendation. In recommending approval, the Planning Commission shall impose such conditions it determines necessary. Said conditions shall include but not be limited to the following:
1.
Conditioned uses.
2.
Minimum requirements for final site plan.
3.
Maximum floor area.
4.
Height limitations.
5.
Minimum yard requirements.
6.
Access and roadway improvements adjacent to the site.
7.
Off-street parking and loading requirements.
8.
Lighting regulations.
9.
Sign regulations.
10.
Stormwater and sanitary sewer requirements.
11.
Landscaping requirements.
12.
Architectural treatments.
13.
Operational schedule.
14.
Performance standards.
15.
Time limitations for commencement of construction or expiration of permit.
B.
Denial. The Planning Commission may deny the Conditional Use Permit for reasonable cause and reserves full authority to deny any request for a conditional use.
1.
A denial for a Conditional Use Permit for the installation, construction, or modification of antennae or antenna-support structures shall be supported by substantial evidence contained in a written record to the extent required by federal law.
2.
The City Planner shall prepare a report indicating the Planning Commission's decision and the Commission shall adopt a resolution containing their findings and conclusions, both of which shall be transmitted to the City Council. The applicant may appeal the Planning Commission's denial in accordance with the provisions of this section. If no appeal is filed within the time period established, the application shall be deemed denied.
C.
Notification. In any case, the applicant shall be notified in writing of the Commission's action.
(Ord. No. 2008-3179, § 1, 12-18-08; Ord. No. 2023-4778, § 2, 4-20-23)
Within sixty (60) days of receipt of the Planning Commission's recommendation, the City Council may, by majority vote, approve the Conditional Use Permit as recommended by the Planning Commission or approve the plan with amendments by two-thirds (⅔) majority vote. If the recommendation fails to receive the necessary vote, it shall be deemed denied. When approving the request, the City Council's findings shall be included in the adopted ordinance. When denying the request, the City Council shall adopt a resolution containing their findings and conclusions. The City Council reserves full authority to deny any request for a conditional use.
(Ord. No. 2008-3179, § 1, 12-18-08; Ord. No. 2023-4778, § 3, 4-20-23)
The conditional use permit shall become effective upon approval by the city council in accordance with the procedures of this Code. In the event that an application for a conditional use permit is filed in conjunction with a change of zoning, the permit shall not become effective until the date of enactment of the ordinance authorizing the zoning change. In the event that some additional approval is required by some other governmental authority or agency, the permit shall not become effective until that approval is received.
(Ord. No. 2008-3179, § 1, 12-18-08)
A.
Protest of the Planning Commission's Recommendation. A protest against a proposed conditional use may be presented, duly signed and acknowledged by the owners of thirty (30) percent or more of the areas of the land (exclusive of streets and alleys) included in such proposed change, or within an area determined by lines drawn parallel to and one hundred eighty-five (185) feet distance from the boundaries of the property upon which the conditional use will be located. A notice of protest must be filed within ten (10) days following the Planning Commission's decision, be in writing, filed in duplicate with the City Clerk, and accompanied by the signatures (duly acknowledged) and addresses of the property owners involved. The notice of protest shall further include a notarized verification from the person(s) collecting the protestant's signatures that all signatures are correct and real. The protest shall specifically state how the application, as initially filed, or subsequently modified, fails to meet the criteria set forth in this Code.
B.
Appeal of Denial. Upon denial by the Planning Commission of an application, the applicant may file an appeal with the City Council requesting a determination by that body. A notice of appeal shall be filed within ten (10) days after the Planning Commission's report is received by the City Council at a regular meeting. An appeal shall be in writing and shall be filed in duplicate with the City Clerk. The applicant shall have an additional thirty (30) days to file the actual appeal. The appeal shall specifically state how the application, as initially filed or subsequently modified, meets the criteria set forth in these regulations.
C.
City Council Decision upon Appeal or Protest. In any case, subsequent to proper notification as described above, the City Council may affirm, reverse, modify, in whole or in part, any determination of the Planning Commission. An affirmative vote of two-thirds (⅔) of the City Council shall be required to reverse or modify any decision by the Planning Commission. When approving the request, the City Council's findings shall be included in the adopted ordinance. When denying the request, the City Council shall adopt a resolution containing their findings and conclusions. The City Council reserves full authority to deny any request for a conditional use.
(Ord. No. 2008-3179, § 1, 12-18-08; Ord. No. 2023-4778, § 4, 4-20-23)
A.
Applicability. No building permits or authorization for improvement or development for any use requested under provisions of the conditional use permit shall be issued prior to approval of the required final site plan.
B.
Specific application procedures. Subsequent to the effective date of the conditional use permit, the final site plan shall be submitted for review and approval to the city planner in accordance with article 4 of this chapter. The plans shall contain the minimum requirements established in the conditions governing the permit.
C.
The approved final site plan shall be retained on file in the office of the city planner.
(Ord. No. 2008-3179, § 1, 12-18-08)
A.
To amend the final site plan of an existing conditional use permit:
1.
An eligible applicant under section 25-5.3, eligible applicants, shall submit an amended final site plan to the department of community development for review. The city planner shall evaluate the request for consistency in purpose and content with the nature of the proposal as originally advertised for public hearing.
2.
If the city planner determines that the proposed amendment to the final site plan is not in conflict with the original proposal as advertised and the final site plan meets all conditions of the conditional use permit, the city planner may approve said amended final site plan. The approved plan shall be retained on file in the office of the city planner.
3.
If the city planner determines that the proposed amendment to the final site plan is not consistent in purpose and content with the original proposal as advertised and with the conditions of the conditional use permit, the city planner shall so report to the applicant and the planning commission. The planning commission shall review the proposed final site plan amendment and make a final determination. The planning commission may, if it deems necessary, require a new public hearing on the matter in accordance with procedures specified in article 3 of this chapter.
B.
To amend a conditional use permit. In order to amend the specific requirements contained within an existing conditional use permit, the procedure shall be as follows:
1.
An eligible applicant under section 25-5.3, eligible applicants, shall submit a written request to amend conditions to the city planner for review. The city planner shall evaluate the request for consistency in purpose and content with the nature of the proposal as originally advertised for public hearing.
2.
The city planner shall then forward the request and a report to the planning commission. The planning commission shall review the proposed amendments and file a report with the city council in which the commission shall recommend to grant, deny or modify the requested conditions amendment. If the planning commission determines that the requested amendments are not consistent in purpose and content with the nature of the proposal as originally advertised for public hearing, the commission may require a new public hearing on the matter in accordance with the procedures specified in article 3 of this chapter.
(Ord. No. 2008-3179, § 1, 12-18-08)
After the approval of the site/improvement plans but prior to the issuance of any building permit or permit authorizing the use of the property in question, the developer shall enter into an agreement with the city guaranteeing the completion of all public improvements in accordance with section 24-4.3, improvements installed or guaranteed, of the subdivision code.
(Ord. No. 2008-3179, § 1, 12-18-08)
Conditional use permits shall be valid for an unlimited period unless any of the following applies:
A.
A lesser period is provided in a particular permit. Upon the expiration of the time limit specified in a particular permit, the property owner may request that the conditional use permit be reviewed by the city council, which may extend it for an unlimited period or for a specified additional period of years. If no extension of time is received or granted within six (6) months subsequent to the expiration of the time limit specified in a particular conditional use permit, the permit shall terminate.
B.
Final site plan is not submitted. In the event the final site plan is not submitted within the time limits specified in the ordinance enacting the conditional use permit, the permit shall lapse and the use of the land thereafter shall conform to the use permitted in the zoning district in which it is located.
C.
Failure to commence construction. Unless otherwise stated in the conditional use permit, substantial work or construction shall commence within two (2) years of the effective date of the permit, unless such time period is extended through appeal to and approval by the planning commission. If no extension of time is received or granted within six (6) months subsequent to the two-year period following the effective date of the conditional use permit, the permit shall terminate. As applied to new structures, substantial work or construction shall include initial site grading and commencement of sanitary and storm sewer installation, as applicable. For existing structures that are to be modified, substantial work or construction shall include any changes that initiate a building inspection as required by the city's building code.
D.
Noncompliance.
1.
The city council shall have the authority to revoke a conditional use permit for violation of the conditions upon written notice of said violations to the owner and occupant. The aforesaid owner and occupant may within thirty (30) days of said notice request a hearing before the city council. The burden of proof of said violation shall be upon the city.
2.
In addition to the city council's authority above, the building commissioner may cause a summons to be issued to the owner and occupant of the premises for violations of the conditional use permit to appear in the municipal court of Maryland Heights to answer as in any other violations of this zoning code as specified in section 25-10.2, violation(s) of zoning code.
E.
Abandonment. If a use authorized by a conditional use permit is abandoned, vacated and/or not utilized for a period of one (1) year, the permit shall lapse and the use of the land thereafter shall conform to the use permitted in the zoning district in which it is located. The property owner shall be required to remove or treat in a safe manner approved by the building commissioner all flammable materials, storage tanks and/or storage areas, if any are located on the site.
(Ord. No. 2008-3179, § 1, 12-18-08; Ord. No. 2009-3290, § 4, 9-3-09)
A.
Nothing shall prevent the establishment of land uses authorized by conditional use permit on the same tract of land as one (1) or more permitted land uses. However, the use authorized by conditional use permit shall abide by the conditions of the permit and the permitted land use shall adhere to the regulations of the governing zoning district.
B.
A permitted land use existing at the time of submittal of a site plan for a use authorized by conditional use permit shall be shown on the plan.
C.
No permitted use shall at any time cause the violation of any condition imposed by a conditional use permit.
(Ord. No. 2008-3179, § 1, 12-18-08)