- PLANNED DISTRICTS
The purpose of planned districts is to encourage the unified and harmonious improvement of land and buildings under a single plan of development.
(Ord. No. 2008-3179, § 1, 12-18-08)
A.
A planned district is intended to provide the developer greater flexibility in the planning and development of projects than the current zoning district while retaining city control over the development process.
B.
The intent of planned districts is to facilitate the following development objectives:
1.
Encourage sustainable development.
2.
Provide flexibility in the development of property.
3.
Insure consistency with the comprehensive plan.
4.
Encourage efficient use of land.
5.
Provide for effective development of public facilities and services for the site.
6.
Encourage the use of design features to achieve development that is compatible with the current and future character of the area.
7.
Allow for creative design approaches.
C.
To accomplish these intentions, planned districts will facilitate the following:
1.
Encourage a mixture of land uses compatible with the surrounding neighborhoods.
2.
Create a variety of housing compatible with surrounding neighborhoods in terms of density and types of living environment.
3.
Promote flexibility by allowing the placement of more than one (1) main or primary building on a single lot or parcel.
4.
Encourage large scale and well planned development.
(Ord. No. 2008-3179, § 1, 12-18-08)
A.
A mapped district. The "PD" designation shall not be attached to existing use districts as an overlay. The "PD" designation as detailed in this section is a separate zoning district and applied to a specific parcel or parcels of land.
B.
Plan approval required. No development or redevelopment of the property designated as planned district shall take place until a final development plan has been reviewed and approved in conformance with the requirements of this section.
C.
Types of planned districts. All areas of the city designated "PD" shall be assigned one (1) of the following district classifications which shall be considered a separate use district and subject to the specific restrictions and limitations outlined in this section.
1.
Planned district—Residential (PDR). Planned developments involving residential use only.
2.
Planned district—Commercial (PDC). Planned developments involving predominately commercial uses.
3.
Planned district—Manufacturing (PDM). Planned developments involving predominately manufacturing uses.
4.
Planned district—Office (PDO). Planned developments involving predominately business and office uses.
5.
Planned district—Commercial recreation (PDCR). Planned developments involving recreation and associated commercial uses only.
6.
Mixed use districts (MXD). Planned developments involving a mixture of uses which could include both residential and nonresidential uses.
(Ord. No. 2008-3179, § 1, 12-18-08; Ord. No. 2009-3290, § 5, 9-3-09)
A.
The minimum area required for a planned district within the Maryland Park Lake District shall be as follows:
1.
Planned districts in the Riverside and Crystal Springs Sub-Districts, shall be a minimum of fifteen (15) acres.
2.
Planned districts in the Expressway and River Valley Sub-Districts shall be a minimum of twenty (20) acres.
B.
The minimum area required for all other planned districts shall be as follows:
1.
Planned district—Residential: Two (2.0) acres.
2.
Planned district—Commercial: Three and one-half (3.5) acres.
3.
Planned district—Manufacturing: Five (5.0) acres.
4.
Planned district—Office: Five (5.0) acres.
5.
Planned district—Commercial recreation: Ten (10.0) acres.
6.
Mixed use district: Three and one-half (3.5) acres.
C.
Height requirements. Unless otherwise restricted by application of regulations in section 25-19, air navigation and airports, the total height of any structure shall be limited by the conditions in the ordinance governing the planned district.
(Ord. No. 2008-3179, § 1, 12-18-08; Ord. No. 2014-3847, § 1, 2-20-14; Ord. No. 2018-4388, § 5, 11-15-18)
A.
A planned district may be initiated by an application by:
1.
The owner or owners of record;
2.
The owner or owners under contract; or
3.
The authorized representative of the owners of record or owners under contract.
B.
In the case of a site under multiple ownership, all owners must consent to the application on forms provided by the city planner.
(Ord. No. 2008-3179, § 1, 12-18-08; Ord. No. 2011-3531, § 3, 7-21-11)
A.
Intent. The intent of the conceptual development plan is to:
1.
Identify, at the conceptual development phase, the consistency of the proposed planned district with the comprehensive plan and this chapter.
2.
Facilitate the review process.
3.
Provide guidance to the applicant to avoid undue expense or time delay.
B.
Applicability. The conceptual development plan provides the graphic representation that will be used by the city planner in conjunction with other reports, materials, and documents, as set forth herein, to determine the consistency of the proposed planned district with the comprehensive plan and zoning code.
C.
Pre-application conference. Prior to the submission of the conceptual development plan, the city planner shall schedule and hold a pre-application conference.
D.
Submittal requirements. An application for a conceptual development plan shall be submitted to the city planner and shall include the following:
1.
Application form. Completion of an authorized application form supplied by the city planner, including any supplemental information required by that form.
2.
Conceptual development plan. A conceptual development plan depicting the proposed land use categories in geographic relation to one another with the proposed planned district.
3.
Narrative. A written narrative of the overall development proposal that demonstrates consistency with the Comprehensive Plan.
4.
Development schedule. A development schedule identifying the following, including, but not limited to:
a.
Each land use category.
b.
Total land area for each use.
c.
Percentage of each land use category.
d.
Gross floor area.
e.
Percentage of open space (landscaping, stormwater basins).
5.
Transportation report. A report, prepared by a competent entity as determined by the city planner under standards of admissibility established in Section 536.070 of the Missouri Revised Statutes that examines why the plan is consistent with the transportation element of the Comprehensive Plan.
6.
Stormwater management report. A report prepared by a competent entity as determined by the city planner under standards of admissibility established in Section 536.070 of the Missouri Revised Statutes that explains why the plan is consistent with either the stormwater management plan for the Maryland Park Lake District or standards established by the Metropolitan St. Louis Sewer District.
7.
Fees. Filing and review fees as established by the city council.
E.
Determination of completeness.
1.
Within seven (7) days after receipt of a conceptual development plan and supporting documents, the city planner shall determine whether it is complete for purposes of review. The application is complete for purposes of review if it includes all of the materials required in subsection D, submittal requirements, and provides sufficient information for the city planner to make a determination of consistency.
2.
If the plan is incomplete, it shall be returned to the applicant. The applicant shall either resubmit or notify the city planner of a pending resubmittal within a period of thirty (30) days. If the resubmittal or notification of a pending resubmittal are not received within this period, the application shall be deemed withdrawn without prejudice.
F.
Review criteria. There are no specific review criteria for a conceptual development plan, however, the following sources shall serve as guidance for the development concepts:
1.
The comprehensive plan, including the goals and policies of the planning area and/or district where the property is located, and any other plan or program of the city adopted under the general guidance of the comprehensive plan;
2.
The purpose, intent and design goals of any of the zoning and/or planning districts serving as the basis for the plan; and
3.
The design standards contained within this chapter that are applicable to the site. Where alternative site standards are proposed, they shall require clear evidence that they do an equal or better job of meeting the design standards contained in this chapter.
G.
Determination of consistency.
1.
The city planner shall prepare a finding, including background analysis and rationale, as to why the proposed conceptual development plan is either consistent, not inconsistent, or inconsistent with subsection F, review criteria. This finding shall be transmitted to the applicant within thirty (30) days after the application has been declared complete for purposes of review.
2.
Within fifteen (15) days of transmission of the city planner's finding, the applicant may:
a.
Accept the finding and request that the planning commission conduct a public hearing according to procedures established in article 3 of this chapter;
b.
Request a thirty (30) day extension to modify the request and/or submit additional information prior to the scheduling of a public hearing; or
c.
Withdraw the request.
3.
Within thirty (30) days after the public hearing, the planning commission shall take action on the conceptual development plan. Planning commission action shall consist of one (1) of the following:
a.
Approve the conceptual development plan. If the commission approves the conceptual development plan, the applicant may then file a preliminary development plan in accordance with section 25-6.7, preliminary development plan;
b.
Approve the conceptual development plan with conditions. If the commission approves the conceptual development plan with conditions, the applicant may then file a preliminary development plan in accordance with section 25-6.7, preliminary development plan that addresses the commission's conditions of approval; or
c.
Deny the conceptual development plan.
4.
Appeal of denial. Upon denial by the planning commission of a conceptual development plan, the applicant may file an appeal with the city council requesting a determination by that body. A notice of appeal shall be filed within ten (10) days after the planning commission renders their decision. An appeal shall be in writing and shall be filed in duplicate with the city clerk accompanied by a filing fee as established by the city council. The applicant shall have an additional thirty (30) days to file the actual appeal. The appeal shall specifically state how the conceptual development plan, as initially filed or subsequently modified, meets the requirements of subsection F, review criteria.
(Ord. No. 2008-3179, § 1, 12-18-08; Ord. No. 2018-4388, § 6, 11-15-18)
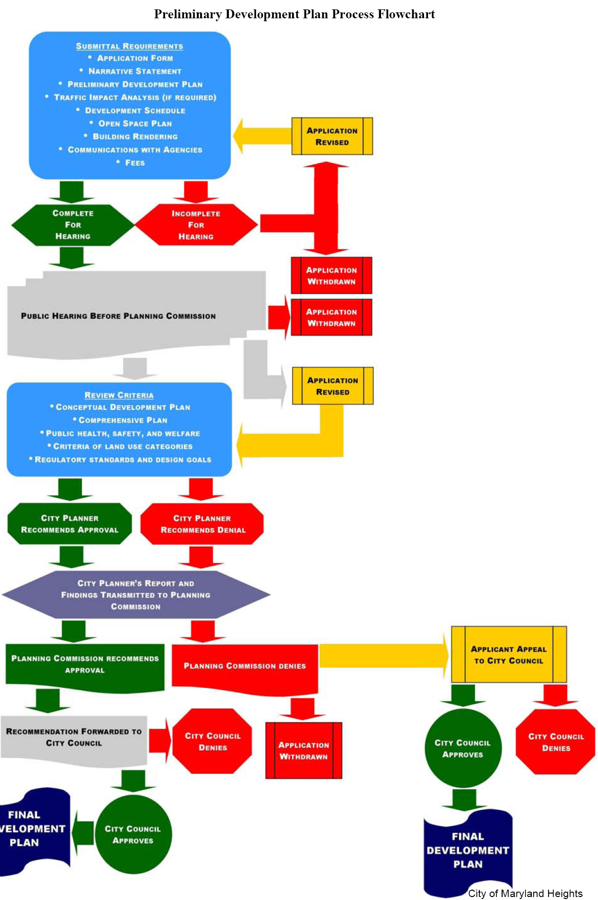
A.
Applicability. Any rezoning to a planned district shall require approval of a preliminary development plan as provided herein. A preliminary development plan shall be used to set the development standards for the planned district.
B.
Submittal requirements. Upon approval of a conceptual development plan, an application may be submitted to the city planner for a preliminary development plan. This application shall include the following:
1.
Application form. Completion of an authorized application form supplied by the city planner, including any supplemental information required by that form.
2.
Narrative statement. A narrative statement which:
a.
Explains how the preliminary development plan addresses the issues identified in the city planner's consistency review and/or the conditions included in the planning commission's resolution approving the conceptual development plan.
b.
Explains and justifies any specific modifications from the approved conceptual development plan.
c.
Explains and justifies any modifications requested from the standards of the zoning code.
3.
Preliminary development plan. A preliminary development plan, indicating compliance with the regulations, or indicating the applicability of alternative design standards associated with specific parcels or districts on the development site. The preliminary development plan shall include or illustrate the following:
a.
Legal description of property.
b.
The location of all existing or proposed structures relative to existing or proposed lot lines.
c.
The location of the tract in relation to the surrounding area.
d.
All existing and proposed streets, roads, and approximate location of wet and dry weather watercourses, floodplain areas, sinkholes, wetlands, and other significant physical features within the tract and within one hundred fifty (150) feet thereof.
e.
A north arrow and graphic scale.
f.
Direction of and approximate distance to nearest existing major street intersection.
g.
An outboundary plat of the tract with a land surveyor's seal.
h.
Existing and proposed contours at vertical intervals of not more than two (2) feet referred to sea level datum. Floodplain and wetland areas shall be delineated.
i.
A minimum of two (2) cross section profiles through the site showing preliminary building form, existing natural grade, and proposed final grade.
j.
Proposed ingress and egress to the site, including adjacent streets.
k.
The location and number of all parking and loading spaces.
l.
Preliminary plan for provision of public utilities, including sanitary sewer, water, electric, natural gas and telephone.
m.
A preliminary grading and drainage plan, demonstrating conformance with stormwater management design standards.
n.
Other detailed information and data as deemed necessary by the city planner.
4.
Traffic impact analysis.
a.
The city planner shall determine that a traffic study is necessary based on information presented at the pre-application conference.
b.
Traffic studies are required for all applications for motor vehicle oriented businesses in the city and for all applications for planned districts in the Maryland Park Lake District.
c.
The specific requirements of a traffic study shall be determined by the city planner with technical review by the city engineer, if needed.
d.
The traffic study is subject to the review of the city's traffic consultant.
e.
The developer is responsible for the cost of the review by the city's traffic consultant.
5.
Development schedule. A specific development schedule indicating the following, including, but not limited to:
a.
The mix of uses.
b.
Types of buildings.
c.
Amounts of open space and parking expressed in both gross floor area and percentage of total development.
6.
Open space plan. A plan including, but not limited to, the following:
a.
A conceptual plan for landscaping.
b.
Location and details, illustrations, or renderings of any open, public, and civic spaces proposed.
c.
Details, illustrations, or renderings of streetscape designs.
7.
Building rendering. At least one (1) artistic concept rendering or illustration of each typical building type and how it will relate to streetscapes and open spaces.
8.
Communications with agencies. A report detailing all communications and/or meetings held with any agencies, including city departments, which have jurisdiction over, or provide services to, the site including the status of any applications filed with said agencies.
9.
Stormwater analysis.
a.
A stormwater analysis shall be required for all applications in the Maryland Park Lake District.
b.
The analysis shall determine the following:
i.
The project's compliance with:
• The city's overall stormwater plan for the Maryland Park Lake District;
• The Howard Bend Levee District's adopted stormwater conveyance plan; and
• The Metropolitan St. Louis Sewer District's stormwater management guidelines and regulations.
ii.
The project's impact on the overall stormwater plans.
iii.
Assessment of benefits to the project provided by the overall stormwater plans.
iv.
Assessment of benefits provided to the overall stormwater plans by the project.
c.
The developer may elect to have the city's stormwater consultant prepare the analysis or the developer may choose to have another qualified stormwater engineer prepare the study, which the city will have reviewed by their stormwater consultant.
d.
The developer is responsible for the cost of the analysis prepared by the city's consultant or the review by the city's stormwater consultant.
10.
Fees. Filing and review fees as established by the city council.
C.
Waiver of submittal requirements. If the city planner finds that any of the preliminary development plan submittal requirements are unnecessary for the purposes of review and approval, the city planner may waive or amend the specific requirements.
D.
Determination of completeness for hearing.
1.
Within seven (7) days after receipt of a preliminary development plan and supporting documents, the city planner shall determine whether it is complete for purposes of conducting a public hearing. The application is complete for hearing if it includes all of the materials required in subsection B, submittal requirements.
2.
If the plan is incomplete, it shall be returned to the applicant. The applicant shall have a period of thirty (30) days to either resubmit or notify the city planner of a pending resubmittal. If the resubmittal or notification of a pending re-submittal are not received within this period, the application shall be deemed withdrawn.
3.
Upon determination by the city planner that said plan is complete, developer shall prepare and submit the required number of copies of the preliminary development plan deemed necessary by the city planner.
E.
Public hearing required. Upon determination that the preliminary development plan is complete for hearing, a public hearing shall be scheduled, in accordance with article 3 of this chapter.
F.
Review criteria. Preliminary development plans shall be reviewed according to the following criteria:
1.
The plan shall meet the following criteria:
a.
The proposed plan is in substantial conformance with the approved conceptual development plan;
b.
The proposed plan is in substantial compliance with the policies of the comprehensive plan, including those of the planning district where the property is located, and any other plan or program of the city adopted under the general guidance of the comprehensive plan;
c.
The proposed plan is in the interest of the public health, safety, and welfare;
d.
The plan meets the standards and intent of all regulations regarding public facilities and public spaces;
e.
The proposed plan meets the criteria of all land use categories proposed under the plan; and
f.
The plans, elevations, regulations, codes, and development guidelines submitted in association with the preliminary development plan meet all regulatory standards and design goals for all applicable elements, unless modifications are made as outlined by subsection 25-6.8.B, modifications.
G.
Specific application procedures. Approval of a preliminary development plan application shall result in the rezoning of the property to a planned district and shall authorize the preparation of a final development plan.
H.
Actions subsequent to public hearing.
1.
Subsequent to and within thirty (30) days of the closure of the public hearing, the city planner shall submit a report to the planning commission for consideration. The report shall include any or all of the following:
a.
Background information and findings.
b.
Comments of all agencies and city departments to whom the plan was referred for review.
c.
Appropriate legislation for consideration, including all conditions of the planned district.
2.
Within sixty (60) days of receipt of the city planner's report, the planning commission shall take action on the planned district.
3.
These timeframes may be extended or waived upon mutual consent of the city planner, planning commission, and applicant.
(Ord. No. 2008-3179, § 1, 12-18-08; Ord. No. 2013-3819, § 2, 11-21-13; Ord. No. 2018-4388, § 7, 11-15-18)
Planning commission action shall consist of one (1) of the following:
A.
Recommendation of approval. The planning commission may recommend approval of the planned district as submitted or with amendments. The commission, at their discretion, may also request additional information at this step, depending on the scale of the development. In recommending approval of development conditions, the planning commission shall impose such conditions it determines necessary. Said conditions shall include, but not be limited to, the following:
1.
Permitted uses, including number of units and/or maximum square footage of proposed buildings.
2.
Height limitations.
3.
Minimum yard requirements.
4.
Off-street parking and loading requirements.
5.
Road improvements adjacent to and within the site.
6.
Performance standards.
7.
Sign regulations.
8.
Minimum requirements for site plan.
9.
Time limitations for commencement of construction.
B.
Modifications. The planning commission may recommend, and the city council may approve, modifications to the regulations and guidelines applicable to the plan, through the preliminary development plan approval process, if it is found that the modifications:
1.
Incorporate sound planning principles and design elements compatible with surrounding properties and consistent throughout the proposed project and planned district;
2.
Effectively utilize the land upon which the development is proposed;
3.
Further the intent and design goals of the planned district proposed under the plan better than a plan that does not contain modifications;
4.
Meet the intent or design goals of the standards or guidelines which are modified, as well or better than a plan that does not contain modifications; and
5.
Include modifications which are the minimum necessary to implement the proposed development plan.
C.
Permitted and conditional uses. The planning commission may specify the permitted and conditional uses for the planned district that are not contained in appendix "B" land use and required parking matrix of this chapter, if the commission finds those uses are consistent with the city comprehensive plan.
D.
Denial. The planning commission may deny the planned district for reasonable cause. The city planner shall prepare a report to the city council indicating the planning commission's decision. The developer may appeal the planning commission's denial in accordance with the provisions of this section. If no appeal is filed as permitted within the time period established, the application shall be deemed denied.
E.
Notification. In any case, the developer shall be notified in writing of the commission's action.
F.
Council review. Within sixty (60) days of receipt of the planning commission's recommendation, the city council shall take action on the planned district. Council action shall consist of one (1) of the following:
1.
Approval. The city council may, by majority vote, approve the planned district as recommended by the planning commission or approve the plan with amendments by two-thirds (⅔) majority vote.
2.
Denial procedure. The city council may consider an appeal filed by the applicant in accordance with procedures described in this section. If the denial of the planned district is upheld by the council, the developer may resubmit a new plan to the planning commission as described in this section.
G.
Planned district; effective when. The planned district shall become effective upon approval by the city council.
(Ord. No. 2008-3179, § 1, 12-18-08)
A.
Protest of the planning commission recommendation. A protest against a proposed planned district may be presented, duly signed and acknowledged by the owners of thirty (30) percent or more of the area of the land (exclusive of streets and alleys) included in such proposed change, or within an area determined by lines drawn parallel to and one hundred eighty-five (185) feet distant from the boundaries of the property upon which the planned district will be located. A notice of protest must be filed within ten (10) days following the planning commission's decision, be in writing, filed in duplicate with the city clerk and accompanied by the signatures (duly acknowledged) and addresses of the property-owners involved. The notice of protest shall further include a notarized verification from the person(s) collecting the protestants signatures that all signatures are correct and real. The protest shall specifically state how the application, as initially filed, or subsequently modified, fails to meet the criteria set forth in this chapter.
B.
Appeal of denial. Upon denial by the planning commission of an application, the applicant may file an appeal with the city council requesting a determination by that body. A notice of appeal shall be filed within ten (10) days after the planning commission's report is received by the city council at a regular meeting. An appeal shall be in writing and shall be filed in duplicate with the city clerk accompanied by a filing fee as established by the council. The applicant shall have an additional thirty (30) days to file the actual appeal. The appeal shall specifically state how the application, as initially filed or subsequently modified, meets the criteria set forth in these regulations.
C.
City council decision upon appeal or protest. In any case, subsequent to proper notification as described above, the city council may affirm, reverse, modify, in whole or in part, any determination of the planning commission. Such action shall be taken within thirty (30) days from receipt of said appeal or protest. An affirmative vote of two-thirds (⅔) of the city council shall be required to reverse or modify any recommendation by the planning commission.
(Ord. No. 2008-3179, § 1, 12-18-08)
A.
Applicability. No person shall develop any land or construct any structures within a planned district without first obtaining approval of a final development plan.
B.
Submittal requirements. An application for a final development plan shall be submitted to the city planner and shall include the following:
1.
Application. A completed application form supplied by the city, including any supplemental information required by that form.
2.
Narrative. A narrative statement on how and why the plan conforms with the preliminary development plan, including all associated development guidelines approved with the preliminary development plan.
3.
Final development plan. A final development plan including:
a.
All information required in subsection 25-6.7.B.3, preliminary development plan;
b.
Any additional information required by the planned district ordinance; and
c.
Other detailed information and data as deemed necessary by the city planner.
4.
Fees. Filing and review fees as established by the city council.
C.
Review criteria. A final development plan shall be reviewed according to the following criteria:
1.
Compliance with the conditions of the ordinance under which approval of the planned district was granted;
2.
Substantial conformance with the approved preliminary development plan; and
3.
Whether any deviations proposed from the preliminary development plan are:
a.
The minimum deviation to fulfill the development concept approved in the preliminary development plan;
b.
Necessary because of site conditions that could not have reasonably been discovered at the preliminary stage; and
c.
In conformance with all other criteria for approval of the preliminary development plan.
D.
Specific application procedures. The procedures for review of a final development plan application shall be the same as those for a site plan application.
E.
Amendments. In order to amend the final development plan of an existing planned district, the procedure shall be as follows:
1.
An eligible applicant under section 25-6.5, eligible applicants, shall submit an amended final development plan to the department of community development for review. The city planner shall evaluate the request for consistency in purpose and content with the nature of the proposal as originally advertised for public hearing.
2.
If the city planner determines that the proposed amendment to the final development plan is not in conflict with the original proposal as advertised and the plan meets all the conditions of the planned district, the city planner may approve said amended plan. The approved plan shall be retained on file in the office of the city planner.
3.
If the city planner determines that the proposed amendment to the final development plan is not consistent in purpose and content with the original proposal as advertised and with the conditions of the planned district, he shall so report to the applicant and the planning commission. The planning commission shall review the proposed plan amendment and make a final determination. The planning commission may, if it deems necessary, require a new public hearing on the matter in accordance with procedures specified in article 3 of this chapter.
(Ord. No. 2008-3179, § 1, 12-18-08)
Prior to the issuance of any building permit or permit authorizing the use of the property in question, the property owner shall record a copy of the final development plan with the county recorder of deeds. Said plan shall include a legal description of the tract and a script which indicates its correlation with the planned district. Following the recording of the final development plan, two (2) original copies of the plan bearing the county recorder's signature, seal, and notation as to plat book and page shall be returned to the city planner before any permits for any manner of construction shall be issued. Failure to record the final development plan within the time specified in the conditions of the ordinance enacting the planned district shall cause approval of the plan to terminate.
(Ord. No. 2008-3179, § 1, 12-18-08)
In order to amend the standards and regulations of an existing planned district, the procedure shall be as follows:
A.
An eligible applicant under section 25-6.5, eligible applicants, shall submit a written request to amend or modify the planned district to the city planner. The city planner shall evaluate the request and determine the appropriate course of action based upon the nature and scope of the proposed modification or amendment.
B.
Minor modifications.
1.
Minor modifications are those which involve:
a.
An update or clarification to the ordinance requirements; or
b.
Minor corrections or adjustments to land use;
2.
Submittal requirements. The applicant shall submit the following to the city planner:
a.
A narrative, site plan, and/or other exhibits necessary to explain, illustrate, and justify the requested modifications.
b.
Fees. Filing and review fees as established by the city council.
3.
City planner action. The city planner shall forward the request and his/her report to the planning commission for review and recommendation. No public hearing is required.
4.
Planning commission action. The planning commission may:
a.
Recommend to the city council that the requested modifications be granted, denied, or modified; or
b.
Find that the request is a major amendment as per subsection C, major amendments.
5.
City council action. City council action shall be as per subsection 25-6.8.F, council review.
C.
Major amendments.
1.
Major amendments are those which represent a significant deviation from the nature of the development as presented at public hearing and authorized by the planned district ordinance, as determined by the city planner or planning commission. Such amendments include, but are not limited to, those which would result in:
a.
The addition of a more intense use or uses within the planned district;
b.
Significant modifications to the operation of a use or uses;
c.
Significant changes in the visual character of the planned district; or
d.
A significant increase in traffic generation or parking.
2.
Submittal requirements.
a.
The applicant shall submit a conceptual development plan as per subsection 25-6.6.D, submittal requirements, to the city planner.
b.
Subsequent to approval of, or in conjunction with the conceptual development plan, the applicant shall submit a preliminary development plan as per subsection 25-6.7.B, submittal requirements, to the city planner.
3.
Review and approval process.
a.
Review and approval of the conceptual development plan shall be as per section 25-6.6, conceptual development plan.
b.
Review of the preliminary development plan shall be as per section 25-6.7, preliminary development plan. However, at the request of the city planner, the planning commission may hold public hearings for the conceptual development plan and preliminary development plan simultaneously.
c.
Approval or denial of the request shall be as per section 25-6.8, approval or denial, of this chapter.
D.
Requested amendments which involve a complete departure from the uses or development presented at public hearing and authorized by the planned district ordinance, as determined by the city planner or planning commission, shall require the same submittal, review, and approval procedures as a new planned district.
(Ord. No. 2008-3179, § 1, 12-18-08)
After the approval of the final development plan but prior to the issuance of any building permit or permit authorizing the use of the property in question, the developer shall enter into an agreement with the city guaranteeing the completion of all public improvements in accordance with section 24-4.3, improvements installed or guaranteed, of the subdivision code.
(Ord. No. 2008-3179, § 1, 12-18-08)
A.
Failure to commence construction. Unless otherwise stated in the development conditions, substantial work or construction shall commence within two (2) years of the effective date of the planned district, unless such time period is extended through appeal to and approval by the planning commission. If no extension of time is received or granted within six (6) months subsequent to the two-year period following the effective date of the planned district, the planning commission shall review any changes in the zoning map brought by the proposed development. If the commission finds said changes to be inappropriate, the commission shall recommend to the city council that the map be revised in accordance with the procedures for changes and amendments. As used in this section, substantial work or construction shall include final grading for roadways necessary for first approved plat or phase of construction and commencement of installation of sanitary and storm sewers as applicable.
B.
Abandonment. In the event the final development plan is not submitted within the time limits specified in the ordinance enacting the planned district or a use authorized by a planned district is abandoned, vacated and/or and not utilized for a period of two (2) years, the zoning amendment may be terminated. If no extension of time is received or granted within six (6) months subsequent to the expiration of the two (2) year period, the planning commission shall review any changes in the zoning map brought by the proposed development. If the commission finds said changes to be inappropriate, the commission shall recommend to the city council that the map be revised in accordance with the procedures for changes and amendments.
C.
Extension of development schedule. The owner or owners may, at any time, apply to the planning commission for an extension of the development schedule. Such extension shall be acted upon by the planning commission, however, said extension shall not exceed twelve (12) months in duration.
(Ord. No. 2008-3179, § 1, 12-18-08)
- PLANNED DISTRICTS
The purpose of planned districts is to encourage the unified and harmonious improvement of land and buildings under a single plan of development.
(Ord. No. 2008-3179, § 1, 12-18-08)
A.
A planned district is intended to provide the developer greater flexibility in the planning and development of projects than the current zoning district while retaining city control over the development process.
B.
The intent of planned districts is to facilitate the following development objectives:
1.
Encourage sustainable development.
2.
Provide flexibility in the development of property.
3.
Insure consistency with the comprehensive plan.
4.
Encourage efficient use of land.
5.
Provide for effective development of public facilities and services for the site.
6.
Encourage the use of design features to achieve development that is compatible with the current and future character of the area.
7.
Allow for creative design approaches.
C.
To accomplish these intentions, planned districts will facilitate the following:
1.
Encourage a mixture of land uses compatible with the surrounding neighborhoods.
2.
Create a variety of housing compatible with surrounding neighborhoods in terms of density and types of living environment.
3.
Promote flexibility by allowing the placement of more than one (1) main or primary building on a single lot or parcel.
4.
Encourage large scale and well planned development.
(Ord. No. 2008-3179, § 1, 12-18-08)
A.
A mapped district. The "PD" designation shall not be attached to existing use districts as an overlay. The "PD" designation as detailed in this section is a separate zoning district and applied to a specific parcel or parcels of land.
B.
Plan approval required. No development or redevelopment of the property designated as planned district shall take place until a final development plan has been reviewed and approved in conformance with the requirements of this section.
C.
Types of planned districts. All areas of the city designated "PD" shall be assigned one (1) of the following district classifications which shall be considered a separate use district and subject to the specific restrictions and limitations outlined in this section.
1.
Planned district—Residential (PDR). Planned developments involving residential use only.
2.
Planned district—Commercial (PDC). Planned developments involving predominately commercial uses.
3.
Planned district—Manufacturing (PDM). Planned developments involving predominately manufacturing uses.
4.
Planned district—Office (PDO). Planned developments involving predominately business and office uses.
5.
Planned district—Commercial recreation (PDCR). Planned developments involving recreation and associated commercial uses only.
6.
Mixed use districts (MXD). Planned developments involving a mixture of uses which could include both residential and nonresidential uses.
(Ord. No. 2008-3179, § 1, 12-18-08; Ord. No. 2009-3290, § 5, 9-3-09)
A.
The minimum area required for a planned district within the Maryland Park Lake District shall be as follows:
1.
Planned districts in the Riverside and Crystal Springs Sub-Districts, shall be a minimum of fifteen (15) acres.
2.
Planned districts in the Expressway and River Valley Sub-Districts shall be a minimum of twenty (20) acres.
B.
The minimum area required for all other planned districts shall be as follows:
1.
Planned district—Residential: Two (2.0) acres.
2.
Planned district—Commercial: Three and one-half (3.5) acres.
3.
Planned district—Manufacturing: Five (5.0) acres.
4.
Planned district—Office: Five (5.0) acres.
5.
Planned district—Commercial recreation: Ten (10.0) acres.
6.
Mixed use district: Three and one-half (3.5) acres.
C.
Height requirements. Unless otherwise restricted by application of regulations in section 25-19, air navigation and airports, the total height of any structure shall be limited by the conditions in the ordinance governing the planned district.
(Ord. No. 2008-3179, § 1, 12-18-08; Ord. No. 2014-3847, § 1, 2-20-14; Ord. No. 2018-4388, § 5, 11-15-18)
A.
A planned district may be initiated by an application by:
1.
The owner or owners of record;
2.
The owner or owners under contract; or
3.
The authorized representative of the owners of record or owners under contract.
B.
In the case of a site under multiple ownership, all owners must consent to the application on forms provided by the city planner.
(Ord. No. 2008-3179, § 1, 12-18-08; Ord. No. 2011-3531, § 3, 7-21-11)
A.
Intent. The intent of the conceptual development plan is to:
1.
Identify, at the conceptual development phase, the consistency of the proposed planned district with the comprehensive plan and this chapter.
2.
Facilitate the review process.
3.
Provide guidance to the applicant to avoid undue expense or time delay.
B.
Applicability. The conceptual development plan provides the graphic representation that will be used by the city planner in conjunction with other reports, materials, and documents, as set forth herein, to determine the consistency of the proposed planned district with the comprehensive plan and zoning code.
C.
Pre-application conference. Prior to the submission of the conceptual development plan, the city planner shall schedule and hold a pre-application conference.
D.
Submittal requirements. An application for a conceptual development plan shall be submitted to the city planner and shall include the following:
1.
Application form. Completion of an authorized application form supplied by the city planner, including any supplemental information required by that form.
2.
Conceptual development plan. A conceptual development plan depicting the proposed land use categories in geographic relation to one another with the proposed planned district.
3.
Narrative. A written narrative of the overall development proposal that demonstrates consistency with the Comprehensive Plan.
4.
Development schedule. A development schedule identifying the following, including, but not limited to:
a.
Each land use category.
b.
Total land area for each use.
c.
Percentage of each land use category.
d.
Gross floor area.
e.
Percentage of open space (landscaping, stormwater basins).
5.
Transportation report. A report, prepared by a competent entity as determined by the city planner under standards of admissibility established in Section 536.070 of the Missouri Revised Statutes that examines why the plan is consistent with the transportation element of the Comprehensive Plan.
6.
Stormwater management report. A report prepared by a competent entity as determined by the city planner under standards of admissibility established in Section 536.070 of the Missouri Revised Statutes that explains why the plan is consistent with either the stormwater management plan for the Maryland Park Lake District or standards established by the Metropolitan St. Louis Sewer District.
7.
Fees. Filing and review fees as established by the city council.
E.
Determination of completeness.
1.
Within seven (7) days after receipt of a conceptual development plan and supporting documents, the city planner shall determine whether it is complete for purposes of review. The application is complete for purposes of review if it includes all of the materials required in subsection D, submittal requirements, and provides sufficient information for the city planner to make a determination of consistency.
2.
If the plan is incomplete, it shall be returned to the applicant. The applicant shall either resubmit or notify the city planner of a pending resubmittal within a period of thirty (30) days. If the resubmittal or notification of a pending resubmittal are not received within this period, the application shall be deemed withdrawn without prejudice.
F.
Review criteria. There are no specific review criteria for a conceptual development plan, however, the following sources shall serve as guidance for the development concepts:
1.
The comprehensive plan, including the goals and policies of the planning area and/or district where the property is located, and any other plan or program of the city adopted under the general guidance of the comprehensive plan;
2.
The purpose, intent and design goals of any of the zoning and/or planning districts serving as the basis for the plan; and
3.
The design standards contained within this chapter that are applicable to the site. Where alternative site standards are proposed, they shall require clear evidence that they do an equal or better job of meeting the design standards contained in this chapter.
G.
Determination of consistency.
1.
The city planner shall prepare a finding, including background analysis and rationale, as to why the proposed conceptual development plan is either consistent, not inconsistent, or inconsistent with subsection F, review criteria. This finding shall be transmitted to the applicant within thirty (30) days after the application has been declared complete for purposes of review.
2.
Within fifteen (15) days of transmission of the city planner's finding, the applicant may:
a.
Accept the finding and request that the planning commission conduct a public hearing according to procedures established in article 3 of this chapter;
b.
Request a thirty (30) day extension to modify the request and/or submit additional information prior to the scheduling of a public hearing; or
c.
Withdraw the request.
3.
Within thirty (30) days after the public hearing, the planning commission shall take action on the conceptual development plan. Planning commission action shall consist of one (1) of the following:
a.
Approve the conceptual development plan. If the commission approves the conceptual development plan, the applicant may then file a preliminary development plan in accordance with section 25-6.7, preliminary development plan;
b.
Approve the conceptual development plan with conditions. If the commission approves the conceptual development plan with conditions, the applicant may then file a preliminary development plan in accordance with section 25-6.7, preliminary development plan that addresses the commission's conditions of approval; or
c.
Deny the conceptual development plan.
4.
Appeal of denial. Upon denial by the planning commission of a conceptual development plan, the applicant may file an appeal with the city council requesting a determination by that body. A notice of appeal shall be filed within ten (10) days after the planning commission renders their decision. An appeal shall be in writing and shall be filed in duplicate with the city clerk accompanied by a filing fee as established by the city council. The applicant shall have an additional thirty (30) days to file the actual appeal. The appeal shall specifically state how the conceptual development plan, as initially filed or subsequently modified, meets the requirements of subsection F, review criteria.
(Ord. No. 2008-3179, § 1, 12-18-08; Ord. No. 2018-4388, § 6, 11-15-18)
A.
Applicability. Any rezoning to a planned district shall require approval of a preliminary development plan as provided herein. A preliminary development plan shall be used to set the development standards for the planned district.
B.
Submittal requirements. Upon approval of a conceptual development plan, an application may be submitted to the city planner for a preliminary development plan. This application shall include the following:
1.
Application form. Completion of an authorized application form supplied by the city planner, including any supplemental information required by that form.
2.
Narrative statement. A narrative statement which:
a.
Explains how the preliminary development plan addresses the issues identified in the city planner's consistency review and/or the conditions included in the planning commission's resolution approving the conceptual development plan.
b.
Explains and justifies any specific modifications from the approved conceptual development plan.
c.
Explains and justifies any modifications requested from the standards of the zoning code.
3.
Preliminary development plan. A preliminary development plan, indicating compliance with the regulations, or indicating the applicability of alternative design standards associated with specific parcels or districts on the development site. The preliminary development plan shall include or illustrate the following:
a.
Legal description of property.
b.
The location of all existing or proposed structures relative to existing or proposed lot lines.
c.
The location of the tract in relation to the surrounding area.
d.
All existing and proposed streets, roads, and approximate location of wet and dry weather watercourses, floodplain areas, sinkholes, wetlands, and other significant physical features within the tract and within one hundred fifty (150) feet thereof.
e.
A north arrow and graphic scale.
f.
Direction of and approximate distance to nearest existing major street intersection.
g.
An outboundary plat of the tract with a land surveyor's seal.
h.
Existing and proposed contours at vertical intervals of not more than two (2) feet referred to sea level datum. Floodplain and wetland areas shall be delineated.
i.
A minimum of two (2) cross section profiles through the site showing preliminary building form, existing natural grade, and proposed final grade.
j.
Proposed ingress and egress to the site, including adjacent streets.
k.
The location and number of all parking and loading spaces.
l.
Preliminary plan for provision of public utilities, including sanitary sewer, water, electric, natural gas and telephone.
m.
A preliminary grading and drainage plan, demonstrating conformance with stormwater management design standards.
n.
Other detailed information and data as deemed necessary by the city planner.
4.
Traffic impact analysis.
a.
The city planner shall determine that a traffic study is necessary based on information presented at the pre-application conference.
b.
Traffic studies are required for all applications for motor vehicle oriented businesses in the city and for all applications for planned districts in the Maryland Park Lake District.
c.
The specific requirements of a traffic study shall be determined by the city planner with technical review by the city engineer, if needed.
d.
The traffic study is subject to the review of the city's traffic consultant.
e.
The developer is responsible for the cost of the review by the city's traffic consultant.
5.
Development schedule. A specific development schedule indicating the following, including, but not limited to:
a.
The mix of uses.
b.
Types of buildings.
c.
Amounts of open space and parking expressed in both gross floor area and percentage of total development.
6.
Open space plan. A plan including, but not limited to, the following:
a.
A conceptual plan for landscaping.
b.
Location and details, illustrations, or renderings of any open, public, and civic spaces proposed.
c.
Details, illustrations, or renderings of streetscape designs.
7.
Building rendering. At least one (1) artistic concept rendering or illustration of each typical building type and how it will relate to streetscapes and open spaces.
8.
Communications with agencies. A report detailing all communications and/or meetings held with any agencies, including city departments, which have jurisdiction over, or provide services to, the site including the status of any applications filed with said agencies.
9.
Stormwater analysis.
a.
A stormwater analysis shall be required for all applications in the Maryland Park Lake District.
b.
The analysis shall determine the following:
i.
The project's compliance with:
• The city's overall stormwater plan for the Maryland Park Lake District;
• The Howard Bend Levee District's adopted stormwater conveyance plan; and
• The Metropolitan St. Louis Sewer District's stormwater management guidelines and regulations.
ii.
The project's impact on the overall stormwater plans.
iii.
Assessment of benefits to the project provided by the overall stormwater plans.
iv.
Assessment of benefits provided to the overall stormwater plans by the project.
c.
The developer may elect to have the city's stormwater consultant prepare the analysis or the developer may choose to have another qualified stormwater engineer prepare the study, which the city will have reviewed by their stormwater consultant.
d.
The developer is responsible for the cost of the analysis prepared by the city's consultant or the review by the city's stormwater consultant.
10.
Fees. Filing and review fees as established by the city council.
C.
Waiver of submittal requirements. If the city planner finds that any of the preliminary development plan submittal requirements are unnecessary for the purposes of review and approval, the city planner may waive or amend the specific requirements.
D.
Determination of completeness for hearing.
1.
Within seven (7) days after receipt of a preliminary development plan and supporting documents, the city planner shall determine whether it is complete for purposes of conducting a public hearing. The application is complete for hearing if it includes all of the materials required in subsection B, submittal requirements.
2.
If the plan is incomplete, it shall be returned to the applicant. The applicant shall have a period of thirty (30) days to either resubmit or notify the city planner of a pending resubmittal. If the resubmittal or notification of a pending re-submittal are not received within this period, the application shall be deemed withdrawn.
3.
Upon determination by the city planner that said plan is complete, developer shall prepare and submit the required number of copies of the preliminary development plan deemed necessary by the city planner.
E.
Public hearing required. Upon determination that the preliminary development plan is complete for hearing, a public hearing shall be scheduled, in accordance with article 3 of this chapter.
F.
Review criteria. Preliminary development plans shall be reviewed according to the following criteria:
1.
The plan shall meet the following criteria:
a.
The proposed plan is in substantial conformance with the approved conceptual development plan;
b.
The proposed plan is in substantial compliance with the policies of the comprehensive plan, including those of the planning district where the property is located, and any other plan or program of the city adopted under the general guidance of the comprehensive plan;
c.
The proposed plan is in the interest of the public health, safety, and welfare;
d.
The plan meets the standards and intent of all regulations regarding public facilities and public spaces;
e.
The proposed plan meets the criteria of all land use categories proposed under the plan; and
f.
The plans, elevations, regulations, codes, and development guidelines submitted in association with the preliminary development plan meet all regulatory standards and design goals for all applicable elements, unless modifications are made as outlined by subsection 25-6.8.B, modifications.
G.
Specific application procedures. Approval of a preliminary development plan application shall result in the rezoning of the property to a planned district and shall authorize the preparation of a final development plan.
H.
Actions subsequent to public hearing.
1.
Subsequent to and within thirty (30) days of the closure of the public hearing, the city planner shall submit a report to the planning commission for consideration. The report shall include any or all of the following:
a.
Background information and findings.
b.
Comments of all agencies and city departments to whom the plan was referred for review.
c.
Appropriate legislation for consideration, including all conditions of the planned district.
2.
Within sixty (60) days of receipt of the city planner's report, the planning commission shall take action on the planned district.
3.
These timeframes may be extended or waived upon mutual consent of the city planner, planning commission, and applicant.
(Ord. No. 2008-3179, § 1, 12-18-08; Ord. No. 2013-3819, § 2, 11-21-13; Ord. No. 2018-4388, § 7, 11-15-18)
Planning commission action shall consist of one (1) of the following:
A.
Recommendation of approval. The planning commission may recommend approval of the planned district as submitted or with amendments. The commission, at their discretion, may also request additional information at this step, depending on the scale of the development. In recommending approval of development conditions, the planning commission shall impose such conditions it determines necessary. Said conditions shall include, but not be limited to, the following:
1.
Permitted uses, including number of units and/or maximum square footage of proposed buildings.
2.
Height limitations.
3.
Minimum yard requirements.
4.
Off-street parking and loading requirements.
5.
Road improvements adjacent to and within the site.
6.
Performance standards.
7.
Sign regulations.
8.
Minimum requirements for site plan.
9.
Time limitations for commencement of construction.
B.
Modifications. The planning commission may recommend, and the city council may approve, modifications to the regulations and guidelines applicable to the plan, through the preliminary development plan approval process, if it is found that the modifications:
1.
Incorporate sound planning principles and design elements compatible with surrounding properties and consistent throughout the proposed project and planned district;
2.
Effectively utilize the land upon which the development is proposed;
3.
Further the intent and design goals of the planned district proposed under the plan better than a plan that does not contain modifications;
4.
Meet the intent or design goals of the standards or guidelines which are modified, as well or better than a plan that does not contain modifications; and
5.
Include modifications which are the minimum necessary to implement the proposed development plan.
C.
Permitted and conditional uses. The planning commission may specify the permitted and conditional uses for the planned district that are not contained in appendix "B" land use and required parking matrix of this chapter, if the commission finds those uses are consistent with the city comprehensive plan.
D.
Denial. The planning commission may deny the planned district for reasonable cause. The city planner shall prepare a report to the city council indicating the planning commission's decision. The developer may appeal the planning commission's denial in accordance with the provisions of this section. If no appeal is filed as permitted within the time period established, the application shall be deemed denied.
E.
Notification. In any case, the developer shall be notified in writing of the commission's action.
F.
Council review. Within sixty (60) days of receipt of the planning commission's recommendation, the city council shall take action on the planned district. Council action shall consist of one (1) of the following:
1.
Approval. The city council may, by majority vote, approve the planned district as recommended by the planning commission or approve the plan with amendments by two-thirds (⅔) majority vote.
2.
Denial procedure. The city council may consider an appeal filed by the applicant in accordance with procedures described in this section. If the denial of the planned district is upheld by the council, the developer may resubmit a new plan to the planning commission as described in this section.
G.
Planned district; effective when. The planned district shall become effective upon approval by the city council.
(Ord. No. 2008-3179, § 1, 12-18-08)
A.
Protest of the planning commission recommendation. A protest against a proposed planned district may be presented, duly signed and acknowledged by the owners of thirty (30) percent or more of the area of the land (exclusive of streets and alleys) included in such proposed change, or within an area determined by lines drawn parallel to and one hundred eighty-five (185) feet distant from the boundaries of the property upon which the planned district will be located. A notice of protest must be filed within ten (10) days following the planning commission's decision, be in writing, filed in duplicate with the city clerk and accompanied by the signatures (duly acknowledged) and addresses of the property-owners involved. The notice of protest shall further include a notarized verification from the person(s) collecting the protestants signatures that all signatures are correct and real. The protest shall specifically state how the application, as initially filed, or subsequently modified, fails to meet the criteria set forth in this chapter.
B.
Appeal of denial. Upon denial by the planning commission of an application, the applicant may file an appeal with the city council requesting a determination by that body. A notice of appeal shall be filed within ten (10) days after the planning commission's report is received by the city council at a regular meeting. An appeal shall be in writing and shall be filed in duplicate with the city clerk accompanied by a filing fee as established by the council. The applicant shall have an additional thirty (30) days to file the actual appeal. The appeal shall specifically state how the application, as initially filed or subsequently modified, meets the criteria set forth in these regulations.
C.
City council decision upon appeal or protest. In any case, subsequent to proper notification as described above, the city council may affirm, reverse, modify, in whole or in part, any determination of the planning commission. Such action shall be taken within thirty (30) days from receipt of said appeal or protest. An affirmative vote of two-thirds (⅔) of the city council shall be required to reverse or modify any recommendation by the planning commission.
(Ord. No. 2008-3179, § 1, 12-18-08)
A.
Applicability. No person shall develop any land or construct any structures within a planned district without first obtaining approval of a final development plan.
B.
Submittal requirements. An application for a final development plan shall be submitted to the city planner and shall include the following:
1.
Application. A completed application form supplied by the city, including any supplemental information required by that form.
2.
Narrative. A narrative statement on how and why the plan conforms with the preliminary development plan, including all associated development guidelines approved with the preliminary development plan.
3.
Final development plan. A final development plan including:
a.
All information required in subsection 25-6.7.B.3, preliminary development plan;
b.
Any additional information required by the planned district ordinance; and
c.
Other detailed information and data as deemed necessary by the city planner.
4.
Fees. Filing and review fees as established by the city council.
C.
Review criteria. A final development plan shall be reviewed according to the following criteria:
1.
Compliance with the conditions of the ordinance under which approval of the planned district was granted;
2.
Substantial conformance with the approved preliminary development plan; and
3.
Whether any deviations proposed from the preliminary development plan are:
a.
The minimum deviation to fulfill the development concept approved in the preliminary development plan;
b.
Necessary because of site conditions that could not have reasonably been discovered at the preliminary stage; and
c.
In conformance with all other criteria for approval of the preliminary development plan.
D.
Specific application procedures. The procedures for review of a final development plan application shall be the same as those for a site plan application.
E.
Amendments. In order to amend the final development plan of an existing planned district, the procedure shall be as follows:
1.
An eligible applicant under section 25-6.5, eligible applicants, shall submit an amended final development plan to the department of community development for review. The city planner shall evaluate the request for consistency in purpose and content with the nature of the proposal as originally advertised for public hearing.
2.
If the city planner determines that the proposed amendment to the final development plan is not in conflict with the original proposal as advertised and the plan meets all the conditions of the planned district, the city planner may approve said amended plan. The approved plan shall be retained on file in the office of the city planner.
3.
If the city planner determines that the proposed amendment to the final development plan is not consistent in purpose and content with the original proposal as advertised and with the conditions of the planned district, he shall so report to the applicant and the planning commission. The planning commission shall review the proposed plan amendment and make a final determination. The planning commission may, if it deems necessary, require a new public hearing on the matter in accordance with procedures specified in article 3 of this chapter.
(Ord. No. 2008-3179, § 1, 12-18-08)
Prior to the issuance of any building permit or permit authorizing the use of the property in question, the property owner shall record a copy of the final development plan with the county recorder of deeds. Said plan shall include a legal description of the tract and a script which indicates its correlation with the planned district. Following the recording of the final development plan, two (2) original copies of the plan bearing the county recorder's signature, seal, and notation as to plat book and page shall be returned to the city planner before any permits for any manner of construction shall be issued. Failure to record the final development plan within the time specified in the conditions of the ordinance enacting the planned district shall cause approval of the plan to terminate.
(Ord. No. 2008-3179, § 1, 12-18-08)
In order to amend the standards and regulations of an existing planned district, the procedure shall be as follows:
A.
An eligible applicant under section 25-6.5, eligible applicants, shall submit a written request to amend or modify the planned district to the city planner. The city planner shall evaluate the request and determine the appropriate course of action based upon the nature and scope of the proposed modification or amendment.
B.
Minor modifications.
1.
Minor modifications are those which involve:
a.
An update or clarification to the ordinance requirements; or
b.
Minor corrections or adjustments to land use;
2.
Submittal requirements. The applicant shall submit the following to the city planner:
a.
A narrative, site plan, and/or other exhibits necessary to explain, illustrate, and justify the requested modifications.
b.
Fees. Filing and review fees as established by the city council.
3.
City planner action. The city planner shall forward the request and his/her report to the planning commission for review and recommendation. No public hearing is required.
4.
Planning commission action. The planning commission may:
a.
Recommend to the city council that the requested modifications be granted, denied, or modified; or
b.
Find that the request is a major amendment as per subsection C, major amendments.
5.
City council action. City council action shall be as per subsection 25-6.8.F, council review.
C.
Major amendments.
1.
Major amendments are those which represent a significant deviation from the nature of the development as presented at public hearing and authorized by the planned district ordinance, as determined by the city planner or planning commission. Such amendments include, but are not limited to, those which would result in:
a.
The addition of a more intense use or uses within the planned district;
b.
Significant modifications to the operation of a use or uses;
c.
Significant changes in the visual character of the planned district; or
d.
A significant increase in traffic generation or parking.
2.
Submittal requirements.
a.
The applicant shall submit a conceptual development plan as per subsection 25-6.6.D, submittal requirements, to the city planner.
b.
Subsequent to approval of, or in conjunction with the conceptual development plan, the applicant shall submit a preliminary development plan as per subsection 25-6.7.B, submittal requirements, to the city planner.
3.
Review and approval process.
a.
Review and approval of the conceptual development plan shall be as per section 25-6.6, conceptual development plan.
b.
Review of the preliminary development plan shall be as per section 25-6.7, preliminary development plan. However, at the request of the city planner, the planning commission may hold public hearings for the conceptual development plan and preliminary development plan simultaneously.
c.
Approval or denial of the request shall be as per section 25-6.8, approval or denial, of this chapter.
D.
Requested amendments which involve a complete departure from the uses or development presented at public hearing and authorized by the planned district ordinance, as determined by the city planner or planning commission, shall require the same submittal, review, and approval procedures as a new planned district.
(Ord. No. 2008-3179, § 1, 12-18-08)
After the approval of the final development plan but prior to the issuance of any building permit or permit authorizing the use of the property in question, the developer shall enter into an agreement with the city guaranteeing the completion of all public improvements in accordance with section 24-4.3, improvements installed or guaranteed, of the subdivision code.
(Ord. No. 2008-3179, § 1, 12-18-08)
A.
Failure to commence construction. Unless otherwise stated in the development conditions, substantial work or construction shall commence within two (2) years of the effective date of the planned district, unless such time period is extended through appeal to and approval by the planning commission. If no extension of time is received or granted within six (6) months subsequent to the two-year period following the effective date of the planned district, the planning commission shall review any changes in the zoning map brought by the proposed development. If the commission finds said changes to be inappropriate, the commission shall recommend to the city council that the map be revised in accordance with the procedures for changes and amendments. As used in this section, substantial work or construction shall include final grading for roadways necessary for first approved plat or phase of construction and commencement of installation of sanitary and storm sewers as applicable.
B.
Abandonment. In the event the final development plan is not submitted within the time limits specified in the ordinance enacting the planned district or a use authorized by a planned district is abandoned, vacated and/or and not utilized for a period of two (2) years, the zoning amendment may be terminated. If no extension of time is received or granted within six (6) months subsequent to the expiration of the two (2) year period, the planning commission shall review any changes in the zoning map brought by the proposed development. If the commission finds said changes to be inappropriate, the commission shall recommend to the city council that the map be revised in accordance with the procedures for changes and amendments.
C.
Extension of development schedule. The owner or owners may, at any time, apply to the planning commission for an extension of the development schedule. Such extension shall be acted upon by the planning commission, however, said extension shall not exceed twelve (12) months in duration.
(Ord. No. 2008-3179, § 1, 12-18-08)