ADMINISTRATIVE ORGANIZATION AND PROCESSES
The City manager or his or her duly authorized representatives as specified in this Article are hereby charged with the duty of enforcing the provisions of this chapter. Accordingly, the administration of this chapter is hereby vested in the following City entities:
(a)
Development services director.
(b)
Building official.
(c)
City council.
(d)
Planning commission.
(e)
Zoning board of appeals.
(Ord. No. O-06-25, § 1(Exh. A), 8-4-2025)
(a)
The development services director shall have the following duties, powers, and limitations:
(1)
The development services director, or their designee, shall have the power to grant zoning compliance permits.
(2)
The development services director, or their designee, may make inspections of buildings or premises necessary to carry out his duties in the enforcement of this chapter. It shall be unlawful for the development services director to approve any plans or issue any permits for any excavation or construction until they have inspected such plans in detail and found them to conform with the requirements of this chapter.
(3)
The development services director and/or such other officers or departments as shall be designated by the council shall record in duplicate, one copy of which shall be filed with the City clerk, all nonconforming uses of structures and land existing on August 14, 2025 for the purpose of carrying out the provisions of Article III of this chapter.
(4)
The development services director is under no circumstances permitted to make changes to this chapter or to vary the terms of this chapter in carrying out his duties as building official.
(5)
The development services director, or their designee, shall review administrative site plan requests and may grant approval.
(6)
The development services director shall not refuse to issue a permit when conditions imposed by this chapter are complied with by the applicant despite violations of contracts, such as covenants or private agreements which may occur upon the granting of the permit.
(Ord. No. O-06-25, § 1(Exh. A), 8-4-2025)
(a)
The building official shall have the following duties, powers, and limitations:
(1)
The building official shall have the power to grant zoning compliance and occupancy permits, and to make inspections of buildings or premises necessary to carry out his duties in the enforcement of this chapter. It shall be unlawful for the building official to approve any plans or issue any permits or certificates of occupancy for any excavation or construction until they have inspected such plans in detail and found them to conform with the requirements of this chapter.
(2)
The building official is under no circumstances permitted to make changes to this chapter or to vary the terms of this chapter in carrying out his duties as building official.
(3)
The building official shall not refuse to issue a permit when conditions imposed by this chapter are complied with by the applicant despite violations of contracts, such as covenants or private agreements which may occur upon the granting of the permit.
(Ord. No. O-06-25, § 1(Exh. A), 8-4-2025)
The City council shall have the following responsibilities and authority pursuant to this chapter:
(a)
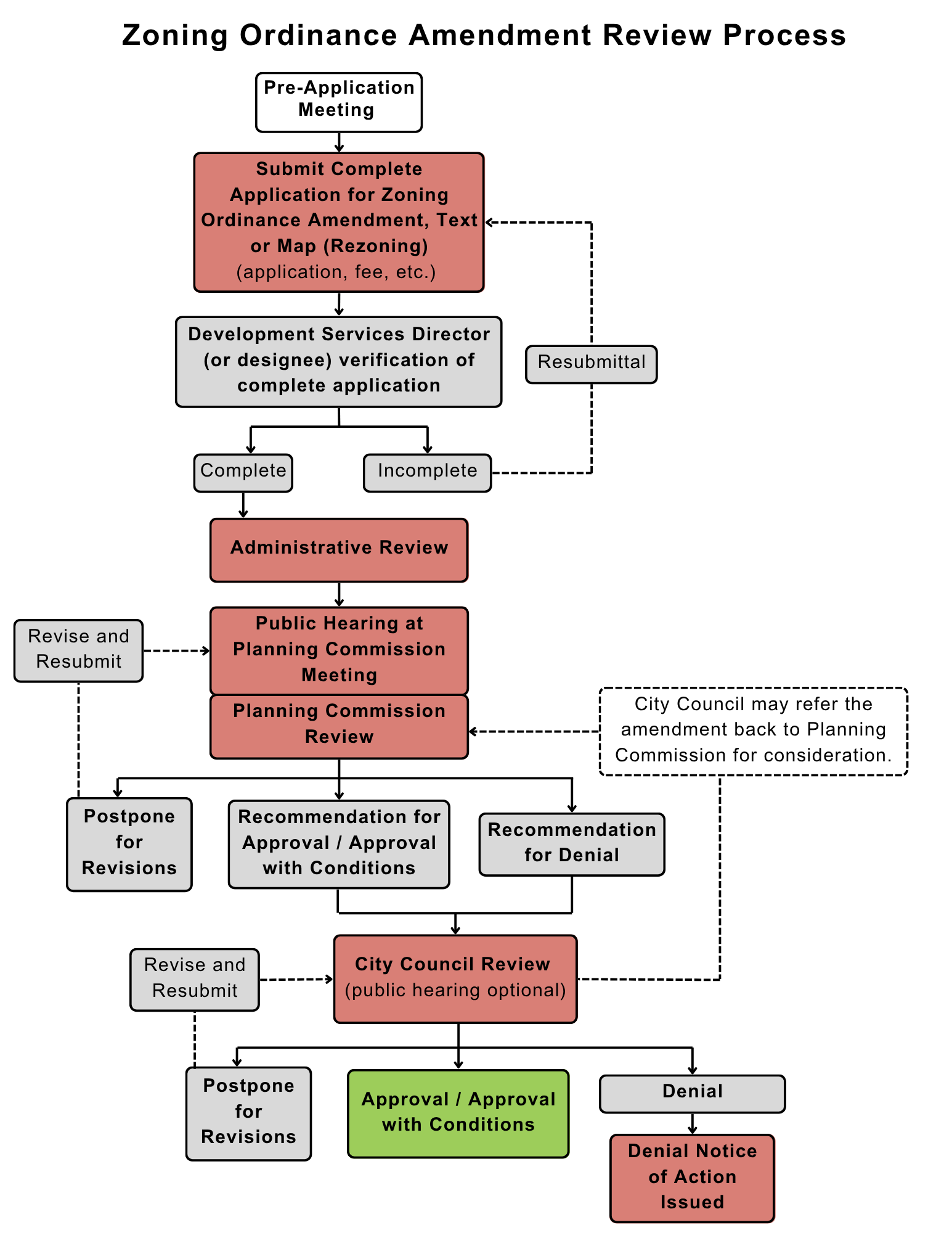
Adoption of zoning ordinance and amendments. In accordance with the intent and purposes of this chapter, and pursuant to the authority conferred by the Michigan Zoning Enabling Act, PA 110 of 2006, (as amended), the City council shall have the authority to adopt this chapter, as well as amendments previously considered by the City council at a hearing or as decreed by a court of competent jurisdiction. Ordinance amendments include ordinance text amendments, zoning map amendments (rezonings), and zoning map amendments with conditions (conditional rezonings).
(b)
Setting of fees. The City council shall have the authority to set all fees for permits, applications, and requests for action pursuant to the regulations set forth in this chapter. In the absence of specific action taken by the City council to set a fee for a specific permit or application, the appropriate City administrative official shall assess the fee based on the estimated costs of processing and reviewing the permit or application.
(c)
Approval of planning commission members. In accordance with the Michigan Planning Enabling Act, Michigan Public Act 33 of 2008, as amended, members of the planning commission shall be appointed by the City mayor with the approval of the City council.
(d)
Planned unit development. City council review and approval is required for all planned unit development preliminary plans and agreements.
(e)
Adoption of the master plan. The City council shall adopt and update the Master Plan every five (5) years or as needed, in response to the recommendation of a draft Master Plan, prepared and presented by the planning commission.
(Ord. No. O-06-25, § 1(Exh. A), 8-4-2025)
(a)
Creation and Membership. The City planning commission is designated as the planning commission specified in Public Act No. 33 of 2008, the Michigan Planning Enabling Act, and as the zoning commission specified in Public Act 110 of 2006, the Michigan Zoning Enabling Act, and shall perform the duties of such commissions as provided in those statutes, as amended, in connection with this chapter.
(1)
Composition. The planning commission shall consist of nine (9) members pursuant to the provisions of PA 33 of 2008 (as amended). One (1) member of the commission may be an elected member of the City council and shall be appointed by the City council and approved by resolution of the City council. The remaining commissioners shall be appointed by the mayor of the City of Tecumseh, subject to approval by resolution of the City council and serving terms of three (3) years.
(2)
Ex officio members. Ex officio members of the planning commission are those which serve on the planning commission by virtue of holding another office, such as a seat on the City council. No more than one-third (⅓) of the members of the planning commission may be an ex officio member. An ex officio member shall have the full voting rights afforded to any member of the planning commission. The term of an ex officio member shall be determined by the City council as stated in the resolution appointing that member to the commission but shall not exceed the member's term of office.
(3)
Vacancy. A vacancy on the planning commission occurring for any reason other than the expiration of a term shall be filled by appointment and approval by the City council for the remaining duration of the vacant term.
(4)
Removal. Subject to a public hearing and approval by the City council, members of the planning commission may be removed by the mayor of Tecumseh for neglect of duty, or misfeasance, malfeasance, or nonfeasance in office, including a failure of a member with a conflict of interest to abstain from deliberations or voting on the matter.
(5)
Officers. The planning commission shall elect a chair and secretary from amongst the appointed members and create and fill such other of its offices as it may determine. The term of such offices shall be one year, with eligibility for reelection.
(b)
Meetings and Procedures.
(1)
Regular meetings. The planning commission must hold at least four regular public meetings within a calendar year, on such date and at such time and place as may be established by resolution.
(2)
Special meetings. Special meetings may be called, as established by the bylaws.
(3)
Decisions. Any decision must state, in the record of its proceedings, the grounds for the actions taken concerning each development proposal and list any conditions imposed.
(4)
Conditions.
a.
When the planning commission is empowered to recommend approval for certain use of premises under this Ordinance, the applicant shall furnish such surveys, plans or other information as may be reasonably required by such commission for the proper consideration of the matter.
b.
The planning commission shall investigate the circumstances of each such case and shall notify such parties, who may, in its opinion, be affected thereby, as required under its rules of procedure.
c.
The planning commission may recommend imposing such conditions or limitations in recommending approval. Conditions imposed in a decision must comply with the following:
1.
Conditions must be designed to protect natural resources, the health, safety and welfare, and the social and economic well-being of those who will use the land use or activity under consideration, residents and landowners immediately adjacent to the proposed land use or activity, and the community as a whole.
2.
Conditions must be necessary to meet the intent of this Zoning Ordinance, related to the standards established in this Zoning Ordinance for the land use or activity under consideration, and necessary to ensure compliance with those standards.
(5)
Motions. A majority of the planning commission is necessary for the passing of a proposed motion, unless specified otherwise in the Zoning Ordinance. A tie vote is a failure of the proposed motion.
(6)
Consultation and expenditures. The planning commission may appoint such employees as it may deem necessary for its work, whose appointment, promotion, demotion and removal shall be subject to the same provisions of law as govern all other City employees. The commission may consult with planners, engineers, architects, attorneys and other consultants for such services as it may require, as contracted by the City council. The expenditures of the commission, exclusive of gifts, shall be within the amounts appropriated for the purpose by the City council, which shall provide the funds, equipment and accommodations necessary for the commission's work.
(c)
Authority and responsibility. The planning commission shall have such powers enumerated below:
(1)
Zoning ordinance. The planning commission is responsible for formulation of this Zoning Ordinance; the formulation, review, and recommendation of amendments; and the reporting of its findings and recommendations to the City council.
(2)
Public hearings. The planning commission is charged with holding public hearings on development proposals and other matters before it, in accordance with Sec. 98-28.
(3)
Development proposals. The planning commission is responsible for reviewing applications, including, but not limited to, site plans, special land uses, planned unit developments (PUD), rezonings and conditional rezonings, text amendments, vacations, and nonconformities.
(4)
Master plan review and revisions. The planning commission is charged with maintaining a relevant master plan and reviewing it at least every 5 years to determine whether revisions are necessary.
(5)
Annual planning report. The planning commission shall prepare and deliver to the City council, pursuant to the Michigan Planning Enabling Act (PA 33 of 2008), as amended, an annual written report concerning the planning commission's operations and the status of planning activities, including recommendations regarding actions by the City council related to planning and development, as well as the planning commissions determinations made during the preceding calendar year, which report shall be delivered during the first quarter of the calendar year, or as soon thereafter as practicably possible if no meetings are held during the first quarter, or if the data for the report has not been made available to the planning commission.
(6)
Other duties and responsibilities. The planning commission is responsible for reviewing all matters outlined in the Zoning Ordinance that require its approval, as well as any items referred by the City council.
(Ord. No. O-06-25, § 1(Exh. A), 8-4-2025)
(a)
Creation and membership. A zoning board of appeals (ZBA) is hereby established and will perform the duties and exercise the powers provided by the Michigan Zoning Enabling Act (PA 110 of 2006), as amended, in such a way that the intent of this Zoning Ordinance is observed, and the public health and safety is secured.
(1)
Composition. The board shall consist of five (5) members, one (1) of whom shall be a member of the City planning commission, all appointed by the mayor, and approved by resolution of the City council. The member of the City planning commission who is a member of the zoning board of appeals shall not vote on direct appeals of decisions made by the planning commission but may vote on appeals of decisions made by other bodies on unrelated projects.
(2)
City council member. One regular member may be a member of the City council, but that member shall not serve as chairperson of the zoning board of appeals. An employee or contractor of the City may not serve as a member of the zoning board of appeals.
(3)
Alternate members. The City council, at the request of the mayor, may also appoint not more than two (2) alternate members to the zoning board of appeals. The alternate members may be called to sit as regular members of the zoning board of appeals in the absence of a regular member if the regular member will be unable to attend one (1) or more meetings. An alternate member may also be called to serve in the place of a regular member for the purpose of reaching a decision on a case in which the regular member has abstained for reasons of conflict of interest. The alternate member, having been appointed, shall serve in the case until a final decision has been made. The alternate member shall have the same voting rights as a regular member of the zoning board of appeals.
(4)
Residency. Each member of the zoning board of appeals shall be a registered elector of the City of Tecumseh on such day and throughout the entire tenure of their term of office.
(5)
Removal. Appointed members may be removed by the City council for misfeasance, malfeasance, or nonfeasance of office, upon consideration of written charges and after a public hearing. Grounds for removal shall include members who failed to remove themselves from a vote in which the member has a conflict of interest.
(6)
Election of officers. The zoning board of appeals shall annually elect its own chairperson, vice-chairperson, and secretary. The terms of all officers are for one (1) year and officers are eligible for reelection.
(7)
Compensation. The compensation of the appointed members of the zoning board of appeals shall be fixed by the City council.
(8)
Terms. Appointments shall be for a period of three (3) years except for a member serving because of their membership on the City council whose term shall be limited to the time they are a member of City council. When members are first appointed, appointments may be for less than three (3) years to establish staggered terms. A successor shall be appointed not more than one (1) month after the term of the preceding member has expired.
(b)
Procedures.
(1)
Meetings. All meetings of the ZBA shall be held at the call of the chairperson and at such times as such board may determine. All hearings conducted by such board shall be open to the public. The board shall keep minutes of its proceedings showing the vote of each member upon each question, or if absent or failing to vote, indicate such fact, and shall also keep records of its hearings and other official action. The board shall have the power to subpoena and require the attendance of witnesses, administer oaths, compel testimony and the production of books, papers, files, and other evidence pertinent to the matters before it.
(2)
Quorum. The ZBA shall not conduct business unless a majority of the ZBA is present.
(3)
Decisions. The concurring vote of a majority of the members of the ZBA, i.e., a minimum of three affirmative votes, shall be necessary to reverse an order, requirement, permit, decision, or refusal made by an official, board, or commission.
(4)
Motions.
a.
The affirmative vote of a majority of the members of the board is necessary to reverse any order, requirement, decision, or determination of any administrative official; to decide in favor of the applicant on any matter upon which the board is required to pass under the Zoning Ordinance; or to effecting non-use variance under the Zoning Ordinance.
b.
The affirmative vote of two-thirds (⅔) of the members of the board is required to approve any use variance.
(5)
Conditions. Conditions imposed in a decision must comply with the following:
a.
Conditions must be designed to protect natural resources, the health, safety and welfare, and the social and economic well-being of those who will use the land use or activity under consideration, residents and landowners immediately adjacent to the proposed land use or activity, and the community as a whole.
b.
Conditions must be necessary to meet the intent of this Zoning Ordinance, related to the standards established in this Zoning Ordinance for the land use or activity under consideration, and necessary to ensure compliance with those standards.
(6)
Rules of Procedure. The ZBA may fix rules and regulations governing its procedures as it deems necessary.
(c)
Authority and responsibility.
(1)
Zoning Ordinance. The zoning board of appeals is responsible for interpreting the Zoning Ordinance text and the zoning map whenever a question arises in the administration of this Zoning Ordinance as to its meaning or intent. Any interpretations must carry out the intent and purpose of this Zoning Ordinance, the zoning map, and the master plan and must be made in accordance with commonly accepted rules of construction for codes and laws in general.
(2)
Public Hearings. The zoning board of appeals is charged with holding public hearings on development proposals and other matters before it, in accordance with Sec. 98-28.
(3)
Appeals of Administrative Decisions. The zoning board of appeals has the authority to hear and decide appeals where it is alleged by the applicant that there is error in any order, requirement, permit decision, or refusal by the development services director, zoning enforcement offices, or any other administrative official, board or commission in administering or enforcing the provisions of the Zoning Ordinance under Sec. 98-45.
(4)
Variances. Grant or deny variance requests made under Sec. 98-44.
(Ord. No. O-06-25, § 1(Exh. A), 8-4-2025)
The provisions of this chapter shall be administered and enforced by the building official or by such deputies of his department as the building official may delegate to enforce the provisions of this chapter.
(Ord. No. O-06-25, § 1(Exh. A), 8-4-2025)
(a)
Plot plan required. The development services director shall require that all applications for building permits for uses not covered in Article II, Division 3 (Site Plans) of this chapter shall be accompanied by plans and specifications, including a plot plan, in duplicate, drawn to scale, showing the following:
(1)
The actual shape, location, and dimensions of the lot.
(2)
The shape, size and location of all buildings or other structures to be erected, altered, or moved and of any building or other structures already on the lot.
(3)
The existing and intended use of the lot and of all such structures upon it, including, in residential areas, the number of dwelling units the building is intended to accommodate.
(4)
Such other information concerning the lot or adjoining lots as may be essential for determining whether the provisions of this chapter are being observed.
(b)
Records. One copy of the plans shall be returned to the applicant by the Development Services Director after he shall have marked such copy either as approved or disapproved. The second copy shall be retained in the office of the Development Services Director.
(Ord. No. O-06-25, § 1(Exh. A), 8-4-2025)
The following shall apply in the issuance of any permit:
(a)
Permits not to be issued. No building permit shall be issued for the erection, alteration or use of any building or structure or part of a building or structure, or for the use of any land, which is not in accordance with all provisions of this chapter.
(b)
Permits for new use of land. No vacant land shall be used, or an existing use of land be changed to a use of a different class or type unless a certificate of occupancy is first obtained for the new or different use.
(c)
Permits for new use of building. No building or structure, or part of a building or structure, shall be changed to or occupied by a use of a different class or type unless a building permit is first obtained for the new or different use.
(d)
Building permit required. No building or structure, or part of a building or structure, shall be erected, altered, moved or repaired unless a building permit shall have first been issued for such work. The terms "altered" and "repaired" shall include any changes in structural parts, stairways, type of construction, type, class or kind of occupancy, light or ventilation, means of ingress and egress, or other changes affecting or regulated by the state construction, state housing law, or this chapter, except for minor repairs or changes not involving any of such features.
(e)
Zoning compliance permit required. A zoning compliance permit shall be required to assure compliance with all applicable Zoning Ordinance standards. A zoning compliance permit is also required for the installation of fences and sheds less than two hundred (200) square feet.
(f)
Deposit of guarantee. Any guarantee required by this chapter shall be deposited with the City clerk prior to the issuance of permits.
(Ord. No. O-06-25, § 1(Exh. A), 8-4-2025)
No land, structure, or part of land, building or structure, shall be occupied by or for any use unless and until a certificate of occupancy shall have been issued by the building official for such use. The following shall apply in the issuance of any certificate:
(a)
Certificates not to be issued. No certificates of occupancy pursuant to the building code of the City shall be issued for any building or structure, or part of a building or structure, or for the use of any land, which is not in accordance with all the provisions of this chapter.
(b)
Certificates required. No building or structure, or part of a building or structure, which is erected or altered shall be occupied or used or such action caused to be done unless and until a certificate of occupancy shall have been issued for such building or structure.
(c)
Certificates including zoning. Certificates of occupancy as required by the building code for new buildings or structures, or parts, or for alterations to or changes of use of existing buildings or structures, shall also constitute certificates of occupancy as required by this chapter.
(d)
Certificates for existing buildings. Certificates of occupancy shall be issued for existing buildings, structures, or parts, or existing uses of land if, after inspection, it is found that such buildings, structures, or parts, or such use of land, are in conformity with the provisions of this chapter. Certificates of occupancy may be issued for business buildings in B-1, B-3 and D-1, D-2, and D-3 zones existing on August 14, 2025, which change occupancy, and which do not provide sufficient parking as required under Article XI of this chapter, provided there is no decrease in the number of spaces existing on August 14, 2025.
(e)
Temporary certificates. Nothing in this chapter shall prevent the issuance of a temporary certificate of occupancy for a portion of a building or structure in the process of erection or alteration, provided that such temporary certificate shall not be effective for a period of time in excess of six (6) months, no more than five (5) days after the completion of the building, and provided further that such portion of the building, structure or premises is in conformity with the provisions of this chapter.
(f)
Records of certificates. A record of all certificates issued shall be kept on file in the office of the building official, and copies shall be furnished upon request to any person having a proprietary or tenancy interest in the property involved.
(g)
Certificates for dwelling accessory buildings. Buildings accessory to dwellings shall not require separate certificates of occupancy but may be included in the certificate of occupancy for the dwelling when shown on the plot plan and when completed at the same time as such dwelling.
(h)
Applications for certificates.
(1)
Application for certificates of occupancy shall be made in writing to the building official on forms furnished by the department; and such certificates shall be issued within ten days after receipt of such application if it is found that the building or structure, or part of such building or structure, or the use of land is in accordance with the provisions of this chapter.
(2)
If such certificate is refused for cause, the applicant shall be notified in writing of such refusal and the cause within the ten (10) day period.
(Ord. No. O-06-25, § 1(Exh. A), 8-4-2025)
(a)
Application. An application for a building permit and a certificate of occupancy for a use subject to performance standards shall be submitted to the City engineer, who may refer it to the planning commission with recommendations. The applicant shall also submit a plan of the proposed construction or development, including a general description of proposed types of machinery, operations, and products. No applicant shall be required to reveal any secret process and all information shall be treated as confidential.
(b)
Previous permits. Previous to issuance of a building permit and certificate of occupancy, the applicant shall furnish an affidavit acknowledging his understanding of the applicable performance standards and an agreement to conform to such standards.
(c)
Expert opinion. In case of reasonable doubt as to the likelihood of or ability to conform, the planning commission may require the applicant to furnish, at his expense, an opinion from a qualified expert who shall be mutually acceptable to the commission and to the applicant.
(d)
Decision of the board. At the next regular meeting of the planning commission, but in no case more than thirty (30) days after receipt of required information, the Commission shall decide whether the proposed use will conform to the applicable performance standards and on such basis shall authorize or refuse to authorize the issuance of the permit. Such decision shall be in the form of a written report.
(e)
Continued enforcement. The Building Official shall investigate any alleged violation of performance standards on the part of any use coming under the provisions of this chapter; and if there are reasonable grounds to believe that a violation exists, he shall notify the board of appeals of the occurrence or existence of a probable violation. The board shall investigate the violation and for such investigation may employ qualified experts. If after a public hearing on due notice the board finds that a violation occurred or exists, a copy of such findings shall be forwarded to the City council. The services of any qualified experts employed by the City to establish a violation shall be paid by the violator, if a violation is proved, otherwise by the City.
(Ord. No. O-06-25, § 1(Exh. A), 8-4-2025)
The holder of every building permit for the construction, erection, alteration, repair or moving of any building, structure or part shall notify the building official immediately upon the completion of the work authorized by such permit for a final inspection.
(Ord. No. O-06-25, § 1(Exh. A), 8-4-2025)
Fees for inspection and the issuance of permits or certificates or copies required or issued under the provisions of this chapter may be collected by the building official in advance of issuance. The amount of such fees shall be established by resolution of the City council and shall cover the cost of inspection and supervision resulting from enforcement of this chapter.
(Ord. No. O-06-25, § 1(Exh. A), 8-4-2025)
The body charged with conducting a public hearing required by this chapter shall, upon receipt of a completed application, select a reasonable time and place for such hearing. Such hearings shall be subject to the procedures set forth in the Michigan Zoning Enabling Act, PA 110 of 2006, (as amended). Those procedures are summarized as follows:
(a)
Special land use, PUD, and variance requests.
(1)
Publication in a newspaper of general circulation. Notice of the request shall be published in a newspaper of general circulation not less than fifteen (15) days before the date the application will be considered for approval.
(2)
Personal and mailed notice.
a.
Notice shall be sent by mail or personal delivery to the owners of property for which approval is being considered.
b.
Notice shall be sent to all persons to whom real property is assessed within three hundred (300) feet of the property and to the occupants of all structures within three hundred (300) feet of the property, including the owners or occupants of structures located in adjacent communities. If the name of the occupant is not known, the term "occupant" may be used in making notification.
c.
All notice delivered by mail or personal delivery must be given not less than fifteen (15) days before the date of the public hearing. Notice shall be deemed mailed by its deposit in the United States mail.
d.
The City shall prepare a list of property owners and occupants to whom notice was mailed.
(3)
Content. Any notice published in a newspaper or delivered by mail shall:
a.
Describe the nature of the request.
b.
Indicate the property that is the subject of the request.
c.
Include a listing of all existing street addresses within the property. If no such addresses exist, other means of identifying the property may be used.
d.
When and where the public hearing will occur.
e.
When and where written comments may be submitted concerning the request.
(b)
Zoning ordinance text and map amendments.
(1)
Map or text amendments affecting ten (10) or fewer parcels. If the proposed map or text amendment will impact ten (10) or fewer parcels, notice shall be given as specified in subsection 98-28(a).
(2)
Map or text amendments affecting eleven (11) or more parcels. If the proposed map or text amendment will impact eleven (11) or more parcels, notice shall be given as specified in subsection 98-28(a), with the exception that personal a mailed notice is not required.
(3)
Notice to other entities. Notice of the time and place of the public hearing shall also be given by mail to any of the following entities that have registered their name with the City clerk for the purposes of receiving public notice: any electric, gas, or pipeline public utility company; each telecommunication service provider; each railroad operating within the district or zone affected; and the airport manager of each airport.
(4)
Additional information required in notice. Any notice required under this section shall include the places and times at which the proposed text or map amendment may be examined.
(Ord. No. O-06-25, § 1(Exh. A), 8-4-2025)
(a)
Purpose. Site Plan Review is intended to ensure that new construction is in compliance with the Zoning Ordinance and other applicable ordinances and laws, which protect the community's health, safety, and welfare.
(b)
All Projects Require a Site Plan Review. No building shall be erected, relocated, or structurally altered, and cannot undergo a change or addition of use, nor expansion or reduction of off-street parking, and no filling, excavation, or grading shall be undertaken, until a required plan has been submitted for review and received approval, as specified in this section.
(Ord. No. O-06-25, § 1(Exh. A), 8-4-2025)
(a)
Types of Site Plans and Reviews. In the City of Tecumseh there are two types of site plans and reviews:
(1)
Planning Commission Site Plans. Planning Commission site plan projects involve major new construction and special planning processes, such as special land use reviews, variances, and planned unit developments. All projects require a Planning Commission site plan, unless specified otherwise by the development services director and unless the project falls within one of the administrative plan categories.
(2)
Administrative Site Plan Review. Administrative sketch plan projects involve minor new construction, changes in site exterior, temporary uses, and re-occupancies. Additionally, sketch plans are used for projects featuring new construction of one- to two-family structures and accessory structures.
(b)
Discretion of the Development Services Director. The development services director shall make the final determination on the type of site plan review required and the criteria needed for each plan. The Development Services Director shall have the right to waive and add additional criteria to a site plan review.
(Ord. No. O-06-25, § 1(Exh. A), 8-4-2025)
(a)
Pre-application meeting (optional). The applicant seeking site plan approval from the City of Tecumseh is strongly recommended to schedule a meeting with the development services director, or other appropriate City staff prior to plan preparation. The purpose of this meeting is to discuss applicable standards, potential technical issues, comment on the project's compliance with the standards of this Ordinance and determine the appropriate type of review process. Comments by City staff during this meeting shall be non-binding and should be considered by the applicant to be suggestions and recommendations only.
(b)
Application. An applicant initiates the site plan process by submitting a completed application, including all required materials and all required fees, to the development services department.
(c)
Application review. The development services director, or their designee, reviews the site plan application and materials for completeness. If it is incomplete, the development services director shall inform the applicant on what materials are needed, and the applicant shall resubmit their site plan application for review. If the application is complete, the development services director shall forward the site plan to the other appropriate City staff for review against the Zoning Ordinance standards.
(d)
Site plan review.
(1)
Administrative site plan review. The development services director, and all relevant City departments, will review the site plan in accordance with Sec. 98-34 and shall approve, approve subject to conditions, deny, or postpone action on the site plan.
(2)
Planning commission site plan review. The planning commission shall review the site plan in accordance with Sec. 98-34, with the assistance of the development services director and other relevant City agencies. The planning commission shall approve, approve subject to conditions, deny, or postpone action on the site plan.
(e)
Decision statement. The planning commission must state, in the record of its proceedings, the grounds for the actions taken concerning each site plan submitted for its approval and list any conditions imposed. If the determination is made by the development services director, the grounds for the determination and any condition shall be provided in a letter to the applicant.
(1)
Approval. Upon determination that a site plan is in compliance with the requirements of this Ordinance and other applicable ordinances and laws, the development services director or planning commission shall approve the site plan. A stamped copy of the approved site plan shall be sent to the applicant. The applicant shall apply for engineering plan approval.
(2)
Approval subject to conditions. The development services director or planning commission may approve a site plan subject to one (1) or more conditions necessary to address minor modifications to the plan. Such conditions may include the need to obtain variances or approvals from other agencies. Upon resubmittal of the site plan which satisfies the condition(s), the development services director shall approve the major site plan. A stamped copy of the approved site plan shall be sent to the applicant. The applicant may apply for engineering plan approval, if required.
(3)
Postponement. Upon determination by the development services director or planning commission that a site plan is not sufficiently complete for action, or needs to be revised to meet ordinance standards, the development services director or planning commission may postpone action until such time that revised materials can be submitted. Revised plans shall be submitted to the development services department in the same manner as the original submittal and be reviewed at the next available planning commission meeting, if applicable. The development services director or planning commission, prior to granting approval of a site plan, may request from the applicant any additional graphics or written materials, prepared by a qualified person or person(s), to assist in determining the compliance of the site plan.
(4)
Denial. Upon determination by the development services director or planning commission that a site plan does not comply with the standards and regulations set forth in this Ordinance or would require extensive revisions to comply with said standards and regulations, the site plan shall be denied.
(f)
Final approved plan. The applicant shall provide a final approved site plan with the changes required by the development services director and the planning commission and list any conditions as a note on the plan, before receiving a building permit or submitting construction drawings. The final approved site plan is a requirement of the planning process, and no project can move forward without an authorized final plan. Final plans are authorized by the development services director. The development services director shall review all pertinent final plans, drawings, and written approvals and recommendations from any authorities having jurisdiction to:
(1)
Ensure that any conditions of approval have been met.
(2)
Receive recommendation for approval from the City engineer for the proposed water, storm, and sanitary system and proposed grading and paving for the project.
(3)
Receive recommendation for approval from the City fire chief for the proposed fire protection systems and compliance with the City fire code.
(4)
Verify that the planning and construction of streets, roads and alleys, structures, drainage, curbs, gutters, fences, screening walls, landscaping, walks, and other site improvements comply with the requirements and specifications of this Ordinance and the City of Tecumseh development standards.
(5)
If plans have been revised after approval, verify that the use and site design shown on the final site plan are consistent with the site plan approved by the approving authority, except for changes that directly address conditions of approval or do not materially alter the approved site design.
(6)
Verify that all applicable ordinance requirements that apply to the site or proposed use have been complied with, and all necessary City and outside agency permits or approvals have been obtained by the applicant.
(g)
Modification of final approved plan. A previously approved plan may be subsequently modified, subject to the review and approval requirements of this division, based on the scope of the proposed modifications. The development services director shall make the final determination of whether a revised site plan must receive administrative or planning commission approval.
(h)
Expiration. The approval of a site plan shall be effective for a period of twelve (12) months from the date of such approval. The approval dates shall be the date the site plan was approved, either with or without conditions, by the planning commission (if it is a site plan) or by the development services director (if it is an administrative site plan). If a building permit has been obtained, construction has commenced, and an extension is requested by the applicant during the initial twelve (12) month approval period, and if the extension is granted pursuant to subsection (i), the zoning plan approval may be extended for up to three (3) years, otherwise the zoning plan shall be null and void. In such a case, the applicant shall be required to obtain a new zoning plan approval as specified in this article. All fees for new reviews shall be submitted in accordance with the fee schedule adopted by the City council.
(i)
Extension. Administrative site plan approvals shall not be granted extensions. An extension of up to twelve (12) months for an approved planning commission site plan may be granted by the planning commission, provided the approved site plan continues to adequately represent current conditions on and surrounding the site, and that the site plan conforms to the standards of the City regulations in effect at the time of the applicant's request for an extension.
(Ord. No. O-06-25, § 1(Exh. A), 8-4-2025)
(a)
Application. Applications for site plan review shall be made on forms available at the development services department.
(b)
Administrative Site Plan Review. Administrative site plans should be provided on 18" x 24" sheets at a minimum. A PDF version shall also be submitted. The following information shall be required on all administrative site plans:
(1)
Project address, names, north arrow, zoning designation;
(2)
Property lines and dimensions;
(3)
Dimensions for all setbacks and all site features;
(4)
All existing and proposed:
a.
Buildings/Building Additions;
b.
Parking areas and drive aisles;
c.
Driveways;
d.
Loading areas;
e.
Sidewalks;
f.
Rights-of-way/easements;
g.
Bicycle rack(s);
h.
Trash receptacles/enclosures;
i.
Landscaping;
j.
Walls/fences;
k.
Exterior lighting;
l.
Stormwater facilities;
m.
Ground signage.
(5)
Any other items deemed necessary by the development services director to illustrate compliance with the standards of this Zoning Ordinance.
(6)
The development services director may waive particular minor site plan submittal items upon a determination that such items are not necessary to deem compliance with Zoning Ordinance standards.
(c)
Planning Commission Site Plan Review. Planning commission site plans should be provided on 24" x 36" sheets at a minimum. A PDF version shall also be submitted. The following information shall be required on all planning commission site plans:
(1)
General Information.
a.
Proprietors', applicants, and owners' names, addresses and telephone numbers.
b.
Date (month, day, year), including revisions.
c.
Each sheet shall have a title block which includes at least the following information:
1.
Name of the project.
2.
Revision history.
3.
Description of the information provided on the sheet.
4.
Sheet number.
d.
Scale (maximum scale of 1" = 50' for property less than three (3) acres or a maximum scale of 1" = 100' for property of three (3) acres or more).
e.
Northpoint.
f.
Legal Description including the source the description was taken from (i.e.; deed, survey, title company), property I.D. number, and certified survey.
g.
Location map showing the general location of the project, ¼ section number, major streets, with north indicator and graphic scale, drawn with appropriate scale (generally not greater than one (1) inch equals one hundred (100) feet nor smaller than one (1) inch equals two thousand (2,000) feet) and relationship of general project area to the surrounding area.
h.
Architect, Engineer, Surveyor, or Landscape Architect's seal.
i.
Existing lot lines, building lines, structures, driveways, parking areas, etc., on the parcel, and within one hundred (100) feet of the site.
j.
Proposed lot lines, property lines and all structures, driveways, parking areas, phase lines, etc., within the site, and within one hundred (100) feet of the site.
k.
Existing and proposed right-of-way dimensions should be indicated. Proposed right-of-way widths should be in conformance with the City of Tecumseh Master Plan.
l.
Zoning classification of petitioner's parcel and all abutting parcels.
m.
Gross and net acreage figures and property dimensions.
n.
Proximity to major thoroughfares and section corners.
o.
Match lines should be used whenever plans continue to other sheets.
p.
The line style and symbology used for each utility is at the discretion of the Design Engineer; however, they shall be distinguishable from one another, with different line styles and symbols for existing and proposed utilities. A legend shall be shown identifying the line styles and symbology used.
q.
Provide front, rear, and side yard setback dimensions and distances between structures.
r.
Provide a landscape plan. The underground utilities should be shown on the plan.
(2)
Physical Features.
a.
Acceleration, deceleration and passing lanes and approaches.
b.
Proposed locations of access drives, street intersections, driveway locations, sidewalks, bike paths, curing and areas for public use.
c.
Location of existing and proposed service facilities above and below ground, including:
1.
Chemical and fuel storage tanks and containers.
2.
Storage, loading, and disposal areas for chemicals, hazardous substances, salt and fuels.
3.
Water mains, hydrants, pump houses, standpipes and buildings.
4.
Sanitary sewers and pumping stations.
5.
Storm water control facilities and structures including storm sewers, swales, retention or detention basins, drainage ways and other facilities, including calculations for detention basins.
6.
Location of all existing and proposed easements.
d.
For all proposed structures provide typical dimensioned floor plans, typical elevation views, and building materials. Also, provide building height and finished floor elevation.
e.
Parking spaces and calculations, Maneuvering lanes and driveway locations shall be shown on the site plan. Typical dimensions and angles of parking spaces, maneuvering lanes, type of surface, and driveways shall be noted.
f.
Exterior lighting locations, fixture details, method of shielding (including on building lights) and illumination patterns.
g.
Location and description of all existing and proposed landscaping berms, greenbelts, fencing, and screening walls. Height, cross sections, and materials are required.
h.
Trash receptacle pad location and method of screening.
i.
Utility area location and method of screening.
j.
Roof/appliances and hardware locations and method of screening.
k.
Dedicated road (include road names) or service drive locations.
l.
Entrance details including sign locations and size.
m.
Designation of fire lanes and sign locations.
n.
Soil characteristics of the parcel to at least the detail provided by the U.S. Soil Conservation Service "Soil Survey of Lenawee County Michigan."
o.
Any other pertinent physical features.
p.
Required notes:
1.
A statement that all construction shall conform to the current standards, specifications and general conditions of the City of Tecumseh.
2.
The Developer is responsible for resolving any drainage problems on adjacent properties which are the result of the developer's actions.
3.
A "MISS DIG" note needs to be provided on each sheet.
(3)
Grading.
a.
Existing topography with a maximum contour interval of two (2) feet. Topography on the site and beyond the site for a distance of one hundred (100) feet in all directions should be indicated. Grading plan showing sufficient proposed grades to ensure that:
1.
Drainage is adequately discharged off-site with proper detention.
2.
No upstream drainage is restricted.
3.
Paving slopes are adequate.
4.
The site generally drains without standing water.
5.
Minimum grades in paved areas shall be one percent (1%) lawn areas two percent (2%).
b.
Elevation representing the brick ledge, finished grade, and the first-floor grade must be indicated.
c.
Proposed grading shall meet abutting property line elevations. Differentials in grade must incorporate a one (1) on four (4) maximum slopes to the abutting property line.
d.
Easement from adjacent property owner will be required for any grading necessary on off-site property at the time of engineering plan submittal.
e.
Location of all existing County Drains, existing and proposed drains and drainage courses, drainage structures, culverts, bridges, and similar facilities should be clearly labeled and identified.
f.
Location of all existing wetlands, regardless of whether state regulated or not.
g.
One hundred-year flood elevation must be shown on the plans when within the site.
(4)
Additional Requirements for Multi-unit Dwellings.
a.
Density calculations by type of unit.
b.
Designation of units by type and number of units in each building.
c.
Carport locations and details where proposed.
d.
Location of recreation spaces.
e.
Type of recreation facilities to be provided in recreation space.
f.
Details of Community Building and fencing of swimming pool if proposed.
g.
Parking calculations.
(5)
Additional Requirements for Commercial and Industrial Developments.
a.
Loading/unloading areas.
b.
Total and usable floor area.
c.
Number of employees in peak usage.
d.
Parking calculations including barrier free.
(Ord. No. O-06-25, § 1(Exh. A), 8-4-2025)
In the process of reviewing the site plan, the following shall be considered:
(a)
Application, Description, and General Site Data. The proposed use has the potential to be compatible with the zoning district and surrounding uses. The plan submission provides all basic site information in a visually legible manner.
(b)
Building Form and Design Standards. The building form and design shall relate to and be harmonious with the surrounding neighborhood in terms of texture, scale, mass, proportion, materials, and color. Buildings and structures must meet or exceed setback standards, build-to lines, height, and other dimensional standards, and so placed to preserve environmentally sensitive areas.
(c)
Parking and Circulation. The pedestrian and vehicular circulation system planned for the proposed development must be in the best interest of the public health, safety, and welfare in regard to on-site circulation and the overall circulation of the neighborhood and community. Attention must be directed to the ingress and egress access points, maneuvering lane, turning movements, loading areas, and alley and street intersections. The parking pattern proposed shall be in the best interest of the public health, safety, and welfare in regard to size, layout, and quantity of spaces; and the location of parking facilities shall not be detrimental to nearby developments, properties, or public streets.
(d)
Landscaping and Screening. Walls, earth berms, plant screenings, or combinations of these act as buffers to provide a more compatible, safer, and visually appealing physical separation between various land use types. Where necessary, these create a site improvement that minimizes the impact that one type of land use may have on another. General landscaping enhances the appearance, character, and value of properties while having a positive impact on the community. Landscaping can be used to break up masses of paved or building areas and designed to provide a cooling effect, and can also create a physical separation between pedestrian and vehicle traffic, improving safety.
(e)
Lighting. Planned site lighting is completely demonstrated on the site plan and adequately illuminates the site for safety and convenience, and is designed and placed to minimize excessive brightness and glare in accordance with the requirements of this Ordinance. Site lighting will not create an undesirable halo effect or other excessive brightness on the property, diminishing the residential environment or presenting a potential hazard to vehicle and pedestrian traffic on abutting streets and sidewalks.
(f)
Engineering and Fire Safety Standards. Utility services, including sanitary, water and storm runoff, must not exceed the existing or planned capacity of such services, and shall be developed in the best interest of the public health, safety, and welfare. The proposed development shall be designed and located so that public services, including streets and sidewalks, police and fire protection, and public schools have sufficient capacity to properly serve the development, and so that such services will not be adversely affected by the proposed development.
(Ord. No. O-06-25, § 1(Exh. A), 8-4-2025)
(a)
Amount. The applicant shall deposit as security cash, letter of credit or certified check with the City treasurer on a date to be determined by the development services director, and for an amount to ensure the completion of all site improvements, such as but not limited to streets or drives, parking lots, grading, landscaping and screens according to the approved final site plan. The amount of such security shall be determined by the development services director based upon his estimate of the cost of the work to be completed plus a contingency fee to cover administrative and unexpected expenses. Such security may be released in proportion to work completed and approved upon inspection as complying with the approved final site plan.
(b)
Completion of improvements. If the applicant shall fail to provide improvements according to the approved final site plan, the City council shall have the authority to have such work completed and shall reimburse itself for the costs of such work by appropriating funds from the security. Any unused portion of the security remaining after final inspection of the site and its approval by the building in relation to the approved final site plan shall be refunded to the applicant.
(c)
Withholding of permits. In addition to the security mentioned in this subsection, or in place of such security, the development services director may refuse to issue an occupancy permit in order to achieve compliance with the approved final site plan. In such case, the occupancy permit shall be issued upon compliance with the approved final site plan or when adequate security is provided to guarantee compliance following occupancy.
(Ord. No. O-06-25, § 1(Exh. A), 8-4-2025)
Fees for the review of site plans and inspections, as required in this section, shall be established and may be amended from time to time by resolution of the City council.
(Ord. No. O-06-25, § 1(Exh. A), 8-4-2025)
Special land uses are uses that serve an area, interest or purpose that extends beyond the borders of the City, create particular problems of control in relation to adjoining uses or districts, may have detrimental effects upon public health, safety or welfare, or possess other unique characteristics that prevent such uses from being classified as principal permitted uses in a particular zoning district.
This chapter is intended to provide a consistent and uniform method for review of special land use applications, ensure full compliance with the standards contained in this chapter and other applicable local ordinances, and state and federal laws, achieve efficient use of the land, minimize or prevent adverse impacts on neighboring properties and districts, protect natural resources and facilitate development in accordance with the land use objectives of the master plan and any sub-area or corridor plans.
(Ord. No. O-06-25, § 1(Exh. A), 8-4-2025)
Special Land Use approval shall be required when the Table of Permitted Use, in Article IV, Division 2, designates a use as a special land use.
(Ord. No. O-06-25, § 1(Exh. A), 8-4-2025)
(a)
Pre-application meeting (optional). The applicant seeking special land use approval from the City of Tecumseh is strongly recommended to schedule a meeting with development services director, or other appropriate City staff prior to plan preparation. The purpose of this meeting is to discuss applicable standards, potential technical issues, comment on the projects compliance with the standards of this Ordinance and determine the appropriate type of review process. Comments by City staff during this meeting shall be non-binding and should be considered by the applicant to be suggestions and recommendations only.
(b)
Application. An applicant initiates the special land use review process by submitting a completed application, including all required materials and all required fees, to the development services department.
(c)
Application review. The development service director, or their designee, reviews the special land use application and materials for completeness. If is incomplete, the development services director shall inform the applicant on what materials are needed, and the applicant shall resubmit their special land use application for review. If the application is complete, the development services director shall forward the special land use application to the other appropriate City staff for review against the Zoning Ordinance standards.
(1)
Review. The development services director will review the special land use application against the special land use review standards and may forward the site plan to additional reviewing agencies such as public safety, engineering, public works, building, etc., as needed.
(2)
Public hearing. The planning commission shall hold a public hearing compliant with Sec. 98-28 and all applicable state noticing requirements.
(3)
Planning commission review. Following the public hearing, the planning commission shall review the special land use in accordance with Sec. 98-41 with the assistance of the development services director and other relevant City agencies. The planning commission shall approve, approve subject to conditions, deny, or postpone action on the special land use.
a.
Approval: Upon determination that a special land use is in compliance with the requirements of this Ordinance and other applicable ordinances and laws, the planning commission shall approve the special land use.
b.
Approval subject to conditions: The planning commission may approve a special land use subject to one (1) or more conditions necessary to address minor modifications to the plan. Upon resubmittal of the site plan which satisfies the condition(s), the development services director shall approve the final plan. Such conditions shall meet the following requirements:
1.
Be designed to protect natural resources, the health, safety, and welfare, as well as the social and economic well-being, of those who will use the land use or activity under consideration, residents and landowners immediately adjacent to the proposed land use or activity, and the community as a whole.
2.
Be related to the valid exercise of the police power and purposes which are affected by the proposed use or activity.
3.
Be necessary to meet the intent and purpose of the zoning requirements, be related to the standards established in the Zoning Ordinance for the land use or activity under consideration and be necessary to ensure compliance with those standards.
c.
Postponement: Upon determination by the planning commission that a special land use is not sufficiently complete for action, or needs to be revised to meet ordinance standards, the planning commission may postpone action until such time that revised materials can be submitted. Revised plans shall be submitted to the development services department in the same manner as the original submittal and be reviewed at the next available planning commission meeting. The planning commission, prior to granting approval of a special land use may request from the applicant any additional graphics or written materials, prepared by a qualified person or person(s), to assist in determining the compliance of the special land use.
d.
Denial: Upon determination planning commission that a special land use does not comply with the standards and regulations set forth in this Ordinance or would require extensive revisions to comply with said standards and regulations, the special land use shall be denied.
(d)
Recording of conditions. Conditions shall be recorded in the record of the approval action and shall remain unchanged except upon the mutual consent of the approving authority and the property owner. The approving authority shall maintain a record of changes granted in conditions.
(e)
Resubmission. Whenever an application for special land use approval has been denied by the planning commission, a new application for the same use shall not be accepted by the planning commission for consideration for a period of three hundred sixty-five (365) days, unless, upon recommendation by staff, the planning commission determines that one or more of the following conditions has been met:
(1)
There is a substantial change in circumstances relevant to the issues or facts considered during review of the application that might reasonably affect the decision-making body's application of the relevant review standards to the development proposed in the application.
(2)
New or additional information is available that was not available at the time of the review that might reasonably affect the decision-making body's application of the relevant review standards to the development proposed.
(3)
The new application is materially different from the prior application.
(f)
Appeals. Once a special land use has been approved, no zoning board of appeals requests shall be permitted without planning commission modification of the special land use approval.
(g)
Expiration of special land use approval. Special land use approval shall expire three hundred sixty-five (365) days after the date of approval, unless the use has been established on the site, or the final site plan associated with the special land use has been submitted to the planning department for review. Special land use approval shall also expire upon expiration of the approved final site plan associated with a special land use. Upon written request received by the City prior to the expiration date, the planning commission may grant one (1) extension of up to one hundred eighty (180) days, provided that the approved special land use conforms to current Zoning Ordinance standards.
(h)
Rescinding approval of special land uses.
(1)
It shall be the responsibility of the owner of the property and the operator of the use for which special land use approval has been granted to develop, improve, operate, and maintain the use, including the site, buildings and all site elements, in accordance with the provisions of this chapter and all conditions of special land use approval until the use is discontinued. Failure to comply with the provisions of this section shall be a violation of the use provisions of this chapter and shall be subject to the same penalties appropriate for a use violation.
(2)
Approval of a special land use may be rescinded by the planning commission upon determination that the use has not been improved, constructed, or maintained in compliance with this Ordinance, approved permits, site plans, or conditions of site plan or special land use approval. Such action shall be subject to the following:
a.
Public hearing. Such action may be taken only after a public hearing has been held in accordance with the procedures set forth in The Michigan Zoning Enabling Act, PA 110 of 2006, (as amended), as summarized in Sec. 98-28, at which time the owner of an interest in land for which special land use approval was sought, or the owner's designated agent, shall be given an opportunity to present evidence in opposition to rescission.
b.
Determination. Subsequent to the hearing, the planning commission's decision regarding the rescission shall be made and written notification shall be provided to the property owner or the owner's designated agent.
(Ord. No. O-06-25, § 1(Exh. A), 8-4-2025)
(a)
An applicant initiates the special land use review process by submitting the following materials to the development services department.
(1)
Application submittal. An application for special land use approval shall be filed with the development services department on a form provided by the City along with the required application fee and any necessary escrow payment. The completed application shall be signed by the title holder for the property.
(2)
Fee. Applications shall not be processed until they are complete, and all fees are paid in accordance with the schedule of fees adopted by the City council.
(3)
Response to special land use standards. An application for special land use shall include a detailed description of the operations and characteristics of the proposed use and an explanation of how the proposed use will meet the special land use standards described in Sec. 98-41.
(4)
Site plan requirement. All special land use applications shall require site plan approval in addition to special land use approval. The site plan may be prepared in accordance with the requirements of an administrative site plan as specified in Sec. 98-33(b) unless the special land use includes the development of a new principal structure. If the special land uses involve the construction of a new principal structure, then a planning commission site plan consistent with the requirements of Sec. 98-33(c) shall be submitted.
(Ord. No. O-06-25, § 1(Exh. A), 8-4-2025)
The planning commission shall grant the requested approval only upon determination of compliance with the standards in this subsection. In granting the requested approval, the planning commission may impose such requirements or conditions as it deems necessary to protect the public interest of the City and the surrounding property and to achieve the objectives of this chapter. In approving a special land use, the planning commission shall make a finding that the proposed Special Land Use is in compliance with all of the following standards:
(a)
Consistent with the Zoning Ordinance. The use must promote the intent and purposes of this chapter. The special land use application shall demonstrate how the proposed use shall comply with any and all specific criteria or design standards for the use.
(b)
Compatible with adjacent uses. The use must be designed, constructed, operated, maintained and managed so as to be compatible, harmonious and appropriate with adjacent uses. In determining whether this requirement has been met, visual consideration shall be given to location and screening of vehicular circulation and parking; location and screening or outdoor storage; hours of operation, bulk and placement of proposed structures in relation to surrounding uses, proposed landscaping, and other site amenities.
(c)
Consistent with the master plan. The proposed use demonstrates consistency with the goals and vision of the master plan and any other adopted subarea plan relevant to the area.
(d)
Adequately served by essential public facilities. The proposed use must be adequately served by essential public facilities and services, such as highways, streets, police and fire protection, drainage ways, and refuse disposal; or the persons or agencies responsible for the establishment of the land use or activity shall be able to provide adequately any such service. The proposed use shall not create additional requirements at public cost for public facilities and services that will be detrimental to the economic welfare of the community.
(e)
Protect health, safety, and welfare of community from nuisances. The proposed use must not generate activities that are detrimental to the public health, safety, and welfare. The proposed use shall mitigate any potential detrimental effects or nuisances such as production of excessive traffic, noise, vibration, smoke, fumes, odor, dust, glare, light, etc.
(Ord. No. O-06-25, § 1(Exh. A), 8-4-2025)
The purpose is to establish a clear and equitable process for property owners and applicants seeking relief from zoning requirements due to unique site conditions or undue hardships. It provides a structured framework for reviewing variance requests and appeals to ensure that decisions uphold the intent of the Zoning Ordinance while allowing for reasonable flexibility. This chapter aims to balance the preservation of community planning goals with the need for practical solutions, ensuring that any granted variances or appeal decisions maintain the public interest, protect adjacent properties, and support the overall integrity of land use regulations.
(Ord. No. O-06-25, § 1(Exh. A), 8-4-2025)
(a)
The zoning board of appeals shall have the power and it shall be its duty to:
(1)
Hear and decide on all matters referred to it by the provisions of this chapter.
(2)
Hear and decide appeals where it is alleged there is error of law in any order, requirement, decision or determination made by the building, planning, or public services department in the enforcement of this chapter. See Sec. 98-45.
(3)
Interpret the text and map and all matters relating thereto whenever a question arises in the administration of this Ordinance as to the meaning and intent of any provision or part of this Ordinance. Any interpretations shall be in a manner as to carry out the intent and purpose of this Ordinance and zoning map, and commonly accepted rules of construction for ordinances and laws in general. See Sec. 98-20(c)(1) for additional considerations.
(4)
Where there are practical difficulties or unnecessary hardships, within the meaning of state law and this chapter, in the way of carrying out the strict letter of this Ordinance, the zoning board of appeals shall have the power upon appeal in specific cases to authorize such variation or modification of the provisions of this Ordinance so that the spirit of this chapter shall be observed, public safety and welfare secured and substantial justice done. See Sec. 98-44 for additional considerations.
(b)
Limitations of authority.
(1)
Nothing contained in this section shall be construed to give or grant to the zoning board of appeals the power or authority to alter or change this Ordinance or the zoning map or to rezone, such power and authority being reserved to the City council.
(2)
Nothing in this section shall be construed to authorize the zoning board of appeals to hear, review or decide any appeal from a decision of the planning commission to approve, approve with conditions, or deny a site plan or special use.
(Ord. No. O-06-25, § 1(Exh. A), 8-4-2025)
(a)
Generally. The zoning board of appeals, as herein created, is a body of limited powers. Where there are practical difficulties or unnecessary hardships in the way of carrying out the strict letter of this chapter, the board shall have powers in passing upon appeals to vary or modify any of the provisions of this chapter relating to the construction, structural changes in equipment, or alteration of building or structures so that the spirit of this chapter shall be observed, public safety secured, and substantial justice done.
(b)
Use variance qualification. An application for a use variance shall not be submitted or considered unless the applicant has first received a written determination from the development services department that the proposed land use is not permitted under this chapter in the district where the property is located, and, second has received a final decision from the City council denying a rezoning of the property to a zoning district where the proposed land use would be permitted under this chapter.
(c)
Application. The appellant shall file an application with the development services department. A fee in the amount set by resolution of the City council shall be paid prior to further action.
(d)
Required information. An application for an appeal shall specify the grounds for the appeal by submitting the required information specified on the application form. Submittal information includes, but is not limited to:
(1)
The plot plan, sketch plan, or site plan for a project that was used to determine the need for a variance.
(2)
The specific section from which a variance is being sought, an interpretation is being requested, or is the subject of an administrative review.
(3)
For dimensional variances, a signed and sealed survey prepared by a licensed professional surveyor shall be submitted that clearly illustrates the existing conditions, proposed improvements, dimensioned location of required setback or standard, the dimensioned location of existing/proposed improvements, and the location of the needed variance.
(e)
Procedure.
(1)
A variance request may be sought by any person, firm or corporation aggrieved by the strict compliance with this Zoning Ordinance.
(2)
A complete zoning board of appeals application must be completed and submitted to the development services department.
(3)
The development services director, or their designee, will review the application for completeness and establish a date for the variance request to be reviewed by the zoning board of appeals.
(4)
The development services director, or their designee, shall fix a reasonable time for the hearing of the appeal and give due notice thereof to in accordance with the procedures set forth in the Michigan Zoning Enabling Act, PA 110 of 2006, (as amended), and Sec. 98-28.
(5)
The zoning board of appeals shall review the request on the established meeting date and may make a decision approving the variance, approving the variance with conditions, denying the variance, or postponing the variance.
(6)
Grounds for decisions. No variance in the provisions or requirements of this chapter shall be authorized by the zoning board of appeals, unless the board finds evidence of practical difficulty or unnecessary hardship.
a.
Dimensional variance. A nonuse variance shall not be granted unless the zoning board of appeals finds that there is a practical difficulty in the way of carrying out the strict letter of this Ordinance. In determining whether a practical difficulty exists, the zoning board of appeals must find that:
1.
Compliance with the strict letter of the restrictions governing area, setback, frontage, height, bulk, lot coverage, density or other dimensional or construction standards will unreasonably prevent the owner from using the property for a permitted purpose or will render conformity with such restrictions unnecessarily burdensome.
2.
Granting the variance will do substantial justice to the applicant as well as to other property owners in the district, and a lesser variance will not give substantial relief to the applicant as well as be more consistent with justice to other property owners in the zoning district.
3.
The plight of the applicant is due to the unique circumstances of the property.
4.
The problem is not self-created.
5.
The spirit of this chapter will be observed, public safety and welfare secured, and substantial justice done.
b.
Use variance. A use variance shall not be granted unless the zoning board of appeals finds, on the basis of substantial evidence presented by the applicant, that there is an unnecessary hardship in the way of carrying out the strict letter of this Ordinance. In determining that an unnecessary hardship exists, the zoning board of appeals must find that:
1.
The property in question cannot be reasonably used or cannot yield a reasonable return on a prudent investment if the property would be used only for a purpose allowed in the zoning district.
2.
The plight is due to unique circumstances peculiar to the property and not to general neighborhood conditions.
3.
The use to be authorized by the variance will not alter the essential character of the area and locality.
4.
The problem is not self-created.
5.
The spirit of this chapter will be observed, public safety and welfare secured, and substantial justice done.
(f)
Decisions. The affirmative vote of a majority of the members of the Board is necessary to find in favor of an applicant requesting a non-use variance. The concurring vote of two-thirds (⅔) of the members of the board shall be necessary to approve any use variance.
(g)
Conditions. Conditions imposed in a decision must comply with the following:
(1)
Conditions must be designed to protect natural resources, the health, safety and welfare, and the social and economic well-being of those who will use the land use or activity under consideration, residents and landowners immediately adjacent to the proposed land use or activity, and the community as a whole.
(2)
Conditions must be necessary to meet the intent of this Zoning Ordinance, related to the standards established in this Zoning Ordinance for the land use or activity under consideration, and necessary to ensure compliance with those standards.
(h)
Expiration of approval.
(1)
No order of the zoning board of appeals permitting the erection or alteration of a building shall be valid for a period longer than one year unless a building permit for such erection or alteration is obtained within such period and such erection or alteration is started and proceeds to completion in accordance with the terms of the permit.
(2)
No order of the zoning board of appeals permitting a use of a building or premises shall be valid for a period longer than one year unless such use is established within such period; however, where such use permitted is dependent upon the erection or alternation of a building, such order shall continue in force and effect if a building permit for the erection or alteration is obtained within such period and such erection or alteration is started and proceeds to completion in accordance with the terms of such permit.
(i)
Resubmittal. No request or appeal which the zoning board of appeals has denied wholly or in part may be resubmitted to or reheard by the zoning board of appeals for a period of three hundred sixty-five (365) days, unless, as determined by the zoning board of appeals, upon the recommendation of the development services director or building official, one (1) or more of the following conditions has been met:
(1)
There is a substantial change in circumstances relevant to the issues or facts considered during review of the application that might reasonably affect the zoning board of appeals' application of the relevant review standards to the request or appeal.
(2)
New or additional information is available that was not available at the time of the original review that might reasonably affect the zoning board of appeals' application of the relevant review standards to the request or appeal.
(3)
The new request or appeal is materially different from the prior request or appeal.
(j)
Appeal. The decision of the zoning board of appeals shall be final. A party aggrieved by the decision may appeal to the Circuit Court for Lenawee County, as provided in Public Act No. 110 of 2006. An appeal to the Circuit Court for Lenawee County shall be filed within thirty (30) days after the board certifies its decision in writing or approves the minutes of its decision. The court shall have jurisdiction to make such further orders as justice may require. An appeal may be had from the decision of any circuit court to the court of appeals.
(Ord. No. O-06-25, § 1(Exh. A), 8-4-2025)
(a)
Generally. The zoning board of appeals shall have the power to hear and decide appeals where it is alleged by the applicant that there is an error in any order, requirement, permit, decision, or interpretation made by the development services director, zoning enforcement officer, or any other administrative official, board or commission in carrying out or enforcing any provision of this Ordinance, except where this Ordinance prohibits zoning board of appeal action (e.g., Direct appeal to circuit court).
(b)
Stay of proceedings. An appeal stays all proceedings in furtherance of the action appealed from unless the officer from whom the appeal is taken certifies to the zoning board of appeals after the notice of appeal shall have been filed with him that by reason of facts stated in the certificate, a stay would in his opinion cause imminent peril to life or property, in which case proceedings shall not be stayed otherwise than by a restraining order which may be granted by the zoning board of appeals or by the circuit court, on application, on notice to the officer from whom the appeal is taken and on due cause shown.
(c)
Procedure.
(1)
An appeal to the zoning board of appeals based in whole or in part on the provisions of this Ordinance may be taken by any person, firm or corporation aggrieved or by any governmental officer, department, board or bureau affected by the decision of the building official, aggrieved by the decision, order, requirement, or determination made by the development services director, planning commission, zoning enforcement officer, or other administrative official or board or commission tasked with administering or enforcing the provisions of this Ordinance.
(2)
Such appeal shall be taken by filing a notice of appeal with the development services department on appropriate forms provided by the development services department.
(3)
The development services department shall transmit all papers constituting the records of such appeal to the zoning board of appeals.
(4)
The zoning board of appeals may require the applicant to furnish such surveys, plans or other information as may be required for the proper consideration of the matter.
(5)
Upon a public hearing before the board, any person or party may appear in person, or by agent, or by attorney.
(6)
The zoning board of appeals shall fix a reasonable time for the hearing of the appeal and give due notice thereof to in accordance with the procedures set forth in the Michigan Zoning Enabling Act, PA 110 of 2006, (as amended), and Sec. 98-28.
(7)
The zoning board of appeals shall review the request and may make a decision affirming the appeal, affirming the appeal with conditions, denying the appeal, or postponing the appeal.
(d)
Time of appeal. An appeal shall be filed to the development services department within thirty (30) days from the date listed on the notice of action referring to the order, requirement, decision, or determination which is the subject of the appeal.
(e)
Decisions. The affirmative vote of a majority of the members of the board is necessary to find in favor of an applicant challenging an administrative decision of the City.
(f)
Fees. A fee shall be paid to the development services department, which the development services department or administrative official shall forthwith pay over to the City treasurer. The fee shall be established by resolution of the City council.
(Ord. No. O-06-25, § 1(Exh. A), 8-4-2025)
(a)
Initiation of amendment. The City council may, from time to time, on recommendation from the City planning commission or on its own motion or on petition, amend, supplement, modify, or change this Ordinance in accordance with the authority of Public Act No. 110 of 2006, (as amended).
(b)
Fee. Upon presentation of petition for amendment of this chapter by the owner of any interest of record of real estate to be affected, or by owners of record of real estate within three hundred (300) feet of any part of the premises to be affected, such petition shall be accompanied by a fee. The amount of such fee shall be set by resolution of the City council and shall be used to defray the expense of publishing the required notices of public hearings, and the expenses of the public hearing.
(c)
Amendment review procedure. The amendment and application materials shall be prepared in accordance with the provisions of this section and shall be reviewed in accordance with the following procedure. Amendments or application materials that do not meet the stipulated requirements shall be considered incomplete and shall not be eligible for consideration by the planning commission:
(1)
Technical review. Prior to planning commission consideration, the proposed amendment and application materials shall be distributed to appropriate City officials and staff for review and comment. The proposed amendment and application materials may also be distributed to applicable outside agencies and designated City consultants for review.
(2)
Public hearing. A public hearing shall be held for all proposed amendments in accordance with the procedures set forth in the Michigan Zoning Enabling Act, PA 110 of 2006, (as amended), as summarized in Sec. 98-28.
(3)
Planning commission consideration of the proposed amendment. Subsequent to the hearing, the planning commission shall review the proposed amendment, together with any reports and recommendations from staff, consultants, other reviewing agencies and any public comments. The planning commission shall identify and evaluate all factors relevant to the petition, including the appropriate criteria listed in this section, and shall report its findings and recommendation to the City council.
(4)
City council action on the proposed amendment. Upon receipt of the report and recommendation from the planning commission, the City council shall consider the proposed amendment. If determined to be necessary, the City council may refer the amendment back to the planning commission for further consideration. In the case of an amendment to the official zoning map, the City council shall approve or deny the amendment, based upon its consideration of the criteria contained herein this section.
(d)
Re-application. Whenever an application for an amendment to this chapter has been denied by the City council, a new application for the same amendment shall not be accepted by the planning commission for consideration for a period of three hundred sixty-five (365) days, unless, upon recommendation by staff, the planning commission determines that one or more of the following conditions has been met:
(1)
There is a substantial change in circumstances relevant to the issues or facts considered during review of the application that might reasonably affect the decision-making body's application of the relevant review standards to the development proposed in the application.
(2)
New or additional information is available that was not available at the time of the review that might reasonably affect the decision-making body's application of the relevant review standards to the development proposed.
(3)
The new application is materially different from the prior application.
(e)
In considering any petition for an amendment to the official zoning map, the planning commission and City council shall consider the following criteria in making findings, recommendations, and decision. The planning commission and City council may also take into account other factors or considerations that are applicable to the application but are not listed below.
(1)
Consistency with the goals, policies and objectives of the Master Plan and any sub-area plans. If conditions have changed since the Master Plan was adopted, consistency with recent development trends in the area shall be considered.
(2)
Compatibility of the site's physical, geological, hydrological and other environmental features with the uses permitted in the proposed zoning district.
(3)
Evidence the applicant cannot receive a reasonable return on investment through developing the property with one or more of the uses permitted under the current zoning.
(4)
Compatibility of all the potential uses allowed in the proposed zoning district with surrounding uses and zoning in terms of land suitability, impacts on the environment, density, nature of use, traffic impacts, aesthetics, infrastructure and potential influence on property values.
(5)
The capacity of City's utilities and services sufficient to accommodate the uses permitted in the requested district without compromising the health, safety and welfare of the City.
(6)
The capability of the street system to safely and efficiently accommodate the expected traffic generated by uses permitted in the requested zoning district.
(7)
The boundaries of the requested rezoning district are reasonable in relationship to surroundings and construction on the site will be able to meet the dimensional regulations for the requested zoning district.
(8)
If a rezoning is appropriate, the requested zoning district is considered to be more appropriate from the City's perspective than another zoning district.
(9)
If the request is for a specific use, rezoning the land is considered to be more appropriate than amending the list of permitted or special land uses in the current zoning district to allow the use.
(10)
The requested rezoning will not create an isolated or incompatible zone in the neighborhood.
(f)
Protest petition. An amendment under this section is subject to a protest petition in accordance with Section 403 of the Michigan Zoning Enabling Act, PA 110 of 2006, (as amended).
(1)
Petition submittal requirements. The protest petition shall be presented to the City council before final legislative action on the amendment, and shall be signed by one or more of the following:
a.
The owners of at least twenty percent (20%) of the area of land included in the proposed change.
b.
The owners of at least twenty percent (20%) of the area of land included within an area extending outward one hundred (100) feet from any point on the boundary of the land included in the proposed change.
c.
Publicly owned land shall be excluded in calculating the twenty percent (20%) land area under this subsection (f)(1).
(2)
Vote. If a protest petition is filed, approval of the amendment to this chapter shall require a two-thirds (⅔) vote of the City council.
(Ord. No. O-06-25, § 1(Exh. A), 8-4-2025)
Pursuant to MCL 125.584.g, the City council, following a public hearing and recommendation by the planning commission, may approve a petition for a rezoning with conditions requested by a property owner. The standards of this section shall grant a property owner the option of proposing conditions for the development and use of property in conjunction with an application for rezoning. Such conditions may be proposed at the time the application for rezoning is filed, or at a subsequent point in the process of review of the proposed rezoning.
(a)
Conditional rezoning agreement. The conditions attached to the rezoning shall be set forth by submitting a conditional rezoning agreement listing the proposed conditions. A conditional rezoning agreement shall contain the following information:
(1)
A statement acknowledging that the rezoning with conditions was proposed by the applicant to induce the City to grant the rezoning, and that the City relied upon such proposal and would not have granted the rezoning but for the terms spelled out in the conditional rezoning agreement; and, further agreement and acknowledgment that the conditions and conditional rezoning agreement are authorized by all applicable state and federal law and constitution, and that the agreement is valid and was entered into on a voluntary basis, and represents a permissible exercise of authority by the City.
(2)
Agreement and understanding that the property in question shall not be developed or used in a manner inconsistent with the conditional rezoning agreement.
(3)
Agreement and understanding that the approval and conditional rezoning agreement shall be binding upon and inure to the benefit of the property owner and City, and their respective heirs, successors, assigns, and transferees.
(4)
The date upon which the rezoning with conditions becomes void, as specified in subsection (c), below. If an extension of approval is granted by the City council, a new conditional rezoning agreement with the new expiration date shall be recorded.
(5)
Agreement and understanding that, if a rezoning with conditions becomes void in the manner provided in subsection (c), below, no development shall be undertaken or permits for development issued until a new zoning district classification of the property has been established.
(6)
Agreement and understanding that each of the requirements and conditions in the conditional rezoning agreement represents a necessary and reasonable measure which, when considered with all other conditions and requirements, is roughly proportional to the increased impact created by the use represented in the approved rezoning with conditions, taking into consideration the changed zoning district classification and the specific use authorization granted.
(7)
A legal description of the property affected by the rezoning with conditions.
(8)
Development regulations affected by the conditions of rezoning, including, but not limited to, density, setbacks, height, site coverage, signs, parking, architecture, etc.
(9)
Revocation of approval provisions returning the property to its original zoning designation if the developer violates the terms of the agreement.
(10)
A conditional rezoning agreement may contain a conditional rezoning plan as an attachment, with such detail and inclusions proposed by the applicant and approved by the City council in accordance with this section, following recommendation by the planning commission. Inclusion of a conditional rezoning plan as an attachment to a conditional rezoning agreement shall not replace the requirement for preliminary and final site plan, subdivision, condominium, or special land use review and approval, as the case may be.
(b)
Amendment. A proposed amendment to a conditional rezoning agreement shall be reviewed and approved in the same manner as a new rezoning with conditions.
(c)
Period of approval. Unless extended by the City council for good cause, the rezoning with conditions shall expire following a period of two (2) years from the effective date of the rezoning unless bona fide development of the property pursuant to approved building and other permits required by the City commences within the two-year period and proceeds diligently and in good faith as required by ordinance to completion.
(1)
Expiration. In the event bona fide development has not commenced within two years from the effective date of the rezoning, the rezoning with conditions and the conditional rezoning agreement shall be void and of no effect. The landowner may apply for a one-year extension one (1) time. The request must be submitted to the City clerk before the two-year time limit expires. The landowner must show good cause as to why the extension should be granted.
(2)
Effect of expiration. If the rezoning with conditions becomes void in the manner provided in this section, either or both of the following actions may be taken:
a.
The property owner may seek a new rezoning of the property; and/or
b.
By the automatic reversion set forth in MCL 125.584.g, the land shall revert to its former zoning classification upon the approval of a resolution by the City council.
(d)
Zoning map. If approved, the zoning district classification of the rezoned property shall consist of the district to which the property has been rezoning accompanied by a reference to "CR Conditional rezoning." The zoning map shall specify the new zoning district plus a reference to CR. By way of example, the zoning classification of the property may be "B-1 local business district with CR conditional rezoning," with a zoning map designation of "B-1 CR."
(e)
Review and approval process. An application for a rezoning with conditions shall be reviewed following the same process and procedures applicable to a rezoning set forth in Sec. 98-46, with the exception that the conditional rezoning agreement shall be executed between the applicant and the City council at the time of City council approval of a rezoning with conditions.
(f)
Recordation of a conditional rezoning agreement. A rezoning with rezoning conditions shall become effective following publication in the manner provided by law, and after recordation of the conditional rezoning agreement with the county register of deeds, whichever is later.
(g)
Violation of conditional rezoning agreement. If development and/or actions are undertaken on or with respect to the property in violation of the conditional rezoning agreement, such development and/or actions shall constitute a nuisance per se. In such case, the City may issue a stop work order relative to the property and seek any other lawful remedies. Until curative action is taken to bring the property into compliance with the conditional rezoning agreement, the City may withhold, or, following notice and an opportunity to be heard, revoke permits and certificates in addition to or in lieu of such other lawful action to achieve compliance.
(Ord. No. O-06-25, § 1(Exh. A), 8-4-2025)
ADMINISTRATIVE ORGANIZATION AND PROCESSES
The City manager or his or her duly authorized representatives as specified in this Article are hereby charged with the duty of enforcing the provisions of this chapter. Accordingly, the administration of this chapter is hereby vested in the following City entities:
(a)
Development services director.
(b)
Building official.
(c)
City council.
(d)
Planning commission.
(e)
Zoning board of appeals.
(Ord. No. O-06-25, § 1(Exh. A), 8-4-2025)
(a)
The development services director shall have the following duties, powers, and limitations:
(1)
The development services director, or their designee, shall have the power to grant zoning compliance permits.
(2)
The development services director, or their designee, may make inspections of buildings or premises necessary to carry out his duties in the enforcement of this chapter. It shall be unlawful for the development services director to approve any plans or issue any permits for any excavation or construction until they have inspected such plans in detail and found them to conform with the requirements of this chapter.
(3)
The development services director and/or such other officers or departments as shall be designated by the council shall record in duplicate, one copy of which shall be filed with the City clerk, all nonconforming uses of structures and land existing on August 14, 2025 for the purpose of carrying out the provisions of Article III of this chapter.
(4)
The development services director is under no circumstances permitted to make changes to this chapter or to vary the terms of this chapter in carrying out his duties as building official.
(5)
The development services director, or their designee, shall review administrative site plan requests and may grant approval.
(6)
The development services director shall not refuse to issue a permit when conditions imposed by this chapter are complied with by the applicant despite violations of contracts, such as covenants or private agreements which may occur upon the granting of the permit.
(Ord. No. O-06-25, § 1(Exh. A), 8-4-2025)
(a)
The building official shall have the following duties, powers, and limitations:
(1)
The building official shall have the power to grant zoning compliance and occupancy permits, and to make inspections of buildings or premises necessary to carry out his duties in the enforcement of this chapter. It shall be unlawful for the building official to approve any plans or issue any permits or certificates of occupancy for any excavation or construction until they have inspected such plans in detail and found them to conform with the requirements of this chapter.
(2)
The building official is under no circumstances permitted to make changes to this chapter or to vary the terms of this chapter in carrying out his duties as building official.
(3)
The building official shall not refuse to issue a permit when conditions imposed by this chapter are complied with by the applicant despite violations of contracts, such as covenants or private agreements which may occur upon the granting of the permit.
(Ord. No. O-06-25, § 1(Exh. A), 8-4-2025)
The City council shall have the following responsibilities and authority pursuant to this chapter:
(a)
Adoption of zoning ordinance and amendments. In accordance with the intent and purposes of this chapter, and pursuant to the authority conferred by the Michigan Zoning Enabling Act, PA 110 of 2006, (as amended), the City council shall have the authority to adopt this chapter, as well as amendments previously considered by the City council at a hearing or as decreed by a court of competent jurisdiction. Ordinance amendments include ordinance text amendments, zoning map amendments (rezonings), and zoning map amendments with conditions (conditional rezonings).
(b)
Setting of fees. The City council shall have the authority to set all fees for permits, applications, and requests for action pursuant to the regulations set forth in this chapter. In the absence of specific action taken by the City council to set a fee for a specific permit or application, the appropriate City administrative official shall assess the fee based on the estimated costs of processing and reviewing the permit or application.
(c)
Approval of planning commission members. In accordance with the Michigan Planning Enabling Act, Michigan Public Act 33 of 2008, as amended, members of the planning commission shall be appointed by the City mayor with the approval of the City council.
(d)
Planned unit development. City council review and approval is required for all planned unit development preliminary plans and agreements.
(e)
Adoption of the master plan. The City council shall adopt and update the Master Plan every five (5) years or as needed, in response to the recommendation of a draft Master Plan, prepared and presented by the planning commission.
(Ord. No. O-06-25, § 1(Exh. A), 8-4-2025)
(a)
Creation and Membership. The City planning commission is designated as the planning commission specified in Public Act No. 33 of 2008, the Michigan Planning Enabling Act, and as the zoning commission specified in Public Act 110 of 2006, the Michigan Zoning Enabling Act, and shall perform the duties of such commissions as provided in those statutes, as amended, in connection with this chapter.
(1)
Composition. The planning commission shall consist of nine (9) members pursuant to the provisions of PA 33 of 2008 (as amended). One (1) member of the commission may be an elected member of the City council and shall be appointed by the City council and approved by resolution of the City council. The remaining commissioners shall be appointed by the mayor of the City of Tecumseh, subject to approval by resolution of the City council and serving terms of three (3) years.
(2)
Ex officio members. Ex officio members of the planning commission are those which serve on the planning commission by virtue of holding another office, such as a seat on the City council. No more than one-third (⅓) of the members of the planning commission may be an ex officio member. An ex officio member shall have the full voting rights afforded to any member of the planning commission. The term of an ex officio member shall be determined by the City council as stated in the resolution appointing that member to the commission but shall not exceed the member's term of office.
(3)
Vacancy. A vacancy on the planning commission occurring for any reason other than the expiration of a term shall be filled by appointment and approval by the City council for the remaining duration of the vacant term.
(4)
Removal. Subject to a public hearing and approval by the City council, members of the planning commission may be removed by the mayor of Tecumseh for neglect of duty, or misfeasance, malfeasance, or nonfeasance in office, including a failure of a member with a conflict of interest to abstain from deliberations or voting on the matter.
(5)
Officers. The planning commission shall elect a chair and secretary from amongst the appointed members and create and fill such other of its offices as it may determine. The term of such offices shall be one year, with eligibility for reelection.
(b)
Meetings and Procedures.
(1)
Regular meetings. The planning commission must hold at least four regular public meetings within a calendar year, on such date and at such time and place as may be established by resolution.
(2)
Special meetings. Special meetings may be called, as established by the bylaws.
(3)
Decisions. Any decision must state, in the record of its proceedings, the grounds for the actions taken concerning each development proposal and list any conditions imposed.
(4)
Conditions.
a.
When the planning commission is empowered to recommend approval for certain use of premises under this Ordinance, the applicant shall furnish such surveys, plans or other information as may be reasonably required by such commission for the proper consideration of the matter.
b.
The planning commission shall investigate the circumstances of each such case and shall notify such parties, who may, in its opinion, be affected thereby, as required under its rules of procedure.
c.
The planning commission may recommend imposing such conditions or limitations in recommending approval. Conditions imposed in a decision must comply with the following:
1.
Conditions must be designed to protect natural resources, the health, safety and welfare, and the social and economic well-being of those who will use the land use or activity under consideration, residents and landowners immediately adjacent to the proposed land use or activity, and the community as a whole.
2.
Conditions must be necessary to meet the intent of this Zoning Ordinance, related to the standards established in this Zoning Ordinance for the land use or activity under consideration, and necessary to ensure compliance with those standards.
(5)
Motions. A majority of the planning commission is necessary for the passing of a proposed motion, unless specified otherwise in the Zoning Ordinance. A tie vote is a failure of the proposed motion.
(6)
Consultation and expenditures. The planning commission may appoint such employees as it may deem necessary for its work, whose appointment, promotion, demotion and removal shall be subject to the same provisions of law as govern all other City employees. The commission may consult with planners, engineers, architects, attorneys and other consultants for such services as it may require, as contracted by the City council. The expenditures of the commission, exclusive of gifts, shall be within the amounts appropriated for the purpose by the City council, which shall provide the funds, equipment and accommodations necessary for the commission's work.
(c)
Authority and responsibility. The planning commission shall have such powers enumerated below:
(1)
Zoning ordinance. The planning commission is responsible for formulation of this Zoning Ordinance; the formulation, review, and recommendation of amendments; and the reporting of its findings and recommendations to the City council.
(2)
Public hearings. The planning commission is charged with holding public hearings on development proposals and other matters before it, in accordance with Sec. 98-28.
(3)
Development proposals. The planning commission is responsible for reviewing applications, including, but not limited to, site plans, special land uses, planned unit developments (PUD), rezonings and conditional rezonings, text amendments, vacations, and nonconformities.
(4)
Master plan review and revisions. The planning commission is charged with maintaining a relevant master plan and reviewing it at least every 5 years to determine whether revisions are necessary.
(5)
Annual planning report. The planning commission shall prepare and deliver to the City council, pursuant to the Michigan Planning Enabling Act (PA 33 of 2008), as amended, an annual written report concerning the planning commission's operations and the status of planning activities, including recommendations regarding actions by the City council related to planning and development, as well as the planning commissions determinations made during the preceding calendar year, which report shall be delivered during the first quarter of the calendar year, or as soon thereafter as practicably possible if no meetings are held during the first quarter, or if the data for the report has not been made available to the planning commission.
(6)
Other duties and responsibilities. The planning commission is responsible for reviewing all matters outlined in the Zoning Ordinance that require its approval, as well as any items referred by the City council.
(Ord. No. O-06-25, § 1(Exh. A), 8-4-2025)
(a)
Creation and membership. A zoning board of appeals (ZBA) is hereby established and will perform the duties and exercise the powers provided by the Michigan Zoning Enabling Act (PA 110 of 2006), as amended, in such a way that the intent of this Zoning Ordinance is observed, and the public health and safety is secured.
(1)
Composition. The board shall consist of five (5) members, one (1) of whom shall be a member of the City planning commission, all appointed by the mayor, and approved by resolution of the City council. The member of the City planning commission who is a member of the zoning board of appeals shall not vote on direct appeals of decisions made by the planning commission but may vote on appeals of decisions made by other bodies on unrelated projects.
(2)
City council member. One regular member may be a member of the City council, but that member shall not serve as chairperson of the zoning board of appeals. An employee or contractor of the City may not serve as a member of the zoning board of appeals.
(3)
Alternate members. The City council, at the request of the mayor, may also appoint not more than two (2) alternate members to the zoning board of appeals. The alternate members may be called to sit as regular members of the zoning board of appeals in the absence of a regular member if the regular member will be unable to attend one (1) or more meetings. An alternate member may also be called to serve in the place of a regular member for the purpose of reaching a decision on a case in which the regular member has abstained for reasons of conflict of interest. The alternate member, having been appointed, shall serve in the case until a final decision has been made. The alternate member shall have the same voting rights as a regular member of the zoning board of appeals.
(4)
Residency. Each member of the zoning board of appeals shall be a registered elector of the City of Tecumseh on such day and throughout the entire tenure of their term of office.
(5)
Removal. Appointed members may be removed by the City council for misfeasance, malfeasance, or nonfeasance of office, upon consideration of written charges and after a public hearing. Grounds for removal shall include members who failed to remove themselves from a vote in which the member has a conflict of interest.
(6)
Election of officers. The zoning board of appeals shall annually elect its own chairperson, vice-chairperson, and secretary. The terms of all officers are for one (1) year and officers are eligible for reelection.
(7)
Compensation. The compensation of the appointed members of the zoning board of appeals shall be fixed by the City council.
(8)
Terms. Appointments shall be for a period of three (3) years except for a member serving because of their membership on the City council whose term shall be limited to the time they are a member of City council. When members are first appointed, appointments may be for less than three (3) years to establish staggered terms. A successor shall be appointed not more than one (1) month after the term of the preceding member has expired.
(b)
Procedures.
(1)
Meetings. All meetings of the ZBA shall be held at the call of the chairperson and at such times as such board may determine. All hearings conducted by such board shall be open to the public. The board shall keep minutes of its proceedings showing the vote of each member upon each question, or if absent or failing to vote, indicate such fact, and shall also keep records of its hearings and other official action. The board shall have the power to subpoena and require the attendance of witnesses, administer oaths, compel testimony and the production of books, papers, files, and other evidence pertinent to the matters before it.
(2)
Quorum. The ZBA shall not conduct business unless a majority of the ZBA is present.
(3)
Decisions. The concurring vote of a majority of the members of the ZBA, i.e., a minimum of three affirmative votes, shall be necessary to reverse an order, requirement, permit, decision, or refusal made by an official, board, or commission.
(4)
Motions.
a.
The affirmative vote of a majority of the members of the board is necessary to reverse any order, requirement, decision, or determination of any administrative official; to decide in favor of the applicant on any matter upon which the board is required to pass under the Zoning Ordinance; or to effecting non-use variance under the Zoning Ordinance.
b.
The affirmative vote of two-thirds (⅔) of the members of the board is required to approve any use variance.
(5)
Conditions. Conditions imposed in a decision must comply with the following:
a.
Conditions must be designed to protect natural resources, the health, safety and welfare, and the social and economic well-being of those who will use the land use or activity under consideration, residents and landowners immediately adjacent to the proposed land use or activity, and the community as a whole.
b.
Conditions must be necessary to meet the intent of this Zoning Ordinance, related to the standards established in this Zoning Ordinance for the land use or activity under consideration, and necessary to ensure compliance with those standards.
(6)
Rules of Procedure. The ZBA may fix rules and regulations governing its procedures as it deems necessary.
(c)
Authority and responsibility.
(1)
Zoning Ordinance. The zoning board of appeals is responsible for interpreting the Zoning Ordinance text and the zoning map whenever a question arises in the administration of this Zoning Ordinance as to its meaning or intent. Any interpretations must carry out the intent and purpose of this Zoning Ordinance, the zoning map, and the master plan and must be made in accordance with commonly accepted rules of construction for codes and laws in general.
(2)
Public Hearings. The zoning board of appeals is charged with holding public hearings on development proposals and other matters before it, in accordance with Sec. 98-28.
(3)
Appeals of Administrative Decisions. The zoning board of appeals has the authority to hear and decide appeals where it is alleged by the applicant that there is error in any order, requirement, permit decision, or refusal by the development services director, zoning enforcement offices, or any other administrative official, board or commission in administering or enforcing the provisions of the Zoning Ordinance under Sec. 98-45.
(4)
Variances. Grant or deny variance requests made under Sec. 98-44.
(Ord. No. O-06-25, § 1(Exh. A), 8-4-2025)
The provisions of this chapter shall be administered and enforced by the building official or by such deputies of his department as the building official may delegate to enforce the provisions of this chapter.
(Ord. No. O-06-25, § 1(Exh. A), 8-4-2025)
(a)
Plot plan required. The development services director shall require that all applications for building permits for uses not covered in Article II, Division 3 (Site Plans) of this chapter shall be accompanied by plans and specifications, including a plot plan, in duplicate, drawn to scale, showing the following:
(1)
The actual shape, location, and dimensions of the lot.
(2)
The shape, size and location of all buildings or other structures to be erected, altered, or moved and of any building or other structures already on the lot.
(3)
The existing and intended use of the lot and of all such structures upon it, including, in residential areas, the number of dwelling units the building is intended to accommodate.
(4)
Such other information concerning the lot or adjoining lots as may be essential for determining whether the provisions of this chapter are being observed.
(b)
Records. One copy of the plans shall be returned to the applicant by the Development Services Director after he shall have marked such copy either as approved or disapproved. The second copy shall be retained in the office of the Development Services Director.
(Ord. No. O-06-25, § 1(Exh. A), 8-4-2025)
The following shall apply in the issuance of any permit:
(a)
Permits not to be issued. No building permit shall be issued for the erection, alteration or use of any building or structure or part of a building or structure, or for the use of any land, which is not in accordance with all provisions of this chapter.
(b)
Permits for new use of land. No vacant land shall be used, or an existing use of land be changed to a use of a different class or type unless a certificate of occupancy is first obtained for the new or different use.
(c)
Permits for new use of building. No building or structure, or part of a building or structure, shall be changed to or occupied by a use of a different class or type unless a building permit is first obtained for the new or different use.
(d)
Building permit required. No building or structure, or part of a building or structure, shall be erected, altered, moved or repaired unless a building permit shall have first been issued for such work. The terms "altered" and "repaired" shall include any changes in structural parts, stairways, type of construction, type, class or kind of occupancy, light or ventilation, means of ingress and egress, or other changes affecting or regulated by the state construction, state housing law, or this chapter, except for minor repairs or changes not involving any of such features.
(e)
Zoning compliance permit required. A zoning compliance permit shall be required to assure compliance with all applicable Zoning Ordinance standards. A zoning compliance permit is also required for the installation of fences and sheds less than two hundred (200) square feet.
(f)
Deposit of guarantee. Any guarantee required by this chapter shall be deposited with the City clerk prior to the issuance of permits.
(Ord. No. O-06-25, § 1(Exh. A), 8-4-2025)
No land, structure, or part of land, building or structure, shall be occupied by or for any use unless and until a certificate of occupancy shall have been issued by the building official for such use. The following shall apply in the issuance of any certificate:
(a)
Certificates not to be issued. No certificates of occupancy pursuant to the building code of the City shall be issued for any building or structure, or part of a building or structure, or for the use of any land, which is not in accordance with all the provisions of this chapter.
(b)
Certificates required. No building or structure, or part of a building or structure, which is erected or altered shall be occupied or used or such action caused to be done unless and until a certificate of occupancy shall have been issued for such building or structure.
(c)
Certificates including zoning. Certificates of occupancy as required by the building code for new buildings or structures, or parts, or for alterations to or changes of use of existing buildings or structures, shall also constitute certificates of occupancy as required by this chapter.
(d)
Certificates for existing buildings. Certificates of occupancy shall be issued for existing buildings, structures, or parts, or existing uses of land if, after inspection, it is found that such buildings, structures, or parts, or such use of land, are in conformity with the provisions of this chapter. Certificates of occupancy may be issued for business buildings in B-1, B-3 and D-1, D-2, and D-3 zones existing on August 14, 2025, which change occupancy, and which do not provide sufficient parking as required under Article XI of this chapter, provided there is no decrease in the number of spaces existing on August 14, 2025.
(e)
Temporary certificates. Nothing in this chapter shall prevent the issuance of a temporary certificate of occupancy for a portion of a building or structure in the process of erection or alteration, provided that such temporary certificate shall not be effective for a period of time in excess of six (6) months, no more than five (5) days after the completion of the building, and provided further that such portion of the building, structure or premises is in conformity with the provisions of this chapter.
(f)
Records of certificates. A record of all certificates issued shall be kept on file in the office of the building official, and copies shall be furnished upon request to any person having a proprietary or tenancy interest in the property involved.
(g)
Certificates for dwelling accessory buildings. Buildings accessory to dwellings shall not require separate certificates of occupancy but may be included in the certificate of occupancy for the dwelling when shown on the plot plan and when completed at the same time as such dwelling.
(h)
Applications for certificates.
(1)
Application for certificates of occupancy shall be made in writing to the building official on forms furnished by the department; and such certificates shall be issued within ten days after receipt of such application if it is found that the building or structure, or part of such building or structure, or the use of land is in accordance with the provisions of this chapter.
(2)
If such certificate is refused for cause, the applicant shall be notified in writing of such refusal and the cause within the ten (10) day period.
(Ord. No. O-06-25, § 1(Exh. A), 8-4-2025)
(a)
Application. An application for a building permit and a certificate of occupancy for a use subject to performance standards shall be submitted to the City engineer, who may refer it to the planning commission with recommendations. The applicant shall also submit a plan of the proposed construction or development, including a general description of proposed types of machinery, operations, and products. No applicant shall be required to reveal any secret process and all information shall be treated as confidential.
(b)
Previous permits. Previous to issuance of a building permit and certificate of occupancy, the applicant shall furnish an affidavit acknowledging his understanding of the applicable performance standards and an agreement to conform to such standards.
(c)
Expert opinion. In case of reasonable doubt as to the likelihood of or ability to conform, the planning commission may require the applicant to furnish, at his expense, an opinion from a qualified expert who shall be mutually acceptable to the commission and to the applicant.
(d)
Decision of the board. At the next regular meeting of the planning commission, but in no case more than thirty (30) days after receipt of required information, the Commission shall decide whether the proposed use will conform to the applicable performance standards and on such basis shall authorize or refuse to authorize the issuance of the permit. Such decision shall be in the form of a written report.
(e)
Continued enforcement. The Building Official shall investigate any alleged violation of performance standards on the part of any use coming under the provisions of this chapter; and if there are reasonable grounds to believe that a violation exists, he shall notify the board of appeals of the occurrence or existence of a probable violation. The board shall investigate the violation and for such investigation may employ qualified experts. If after a public hearing on due notice the board finds that a violation occurred or exists, a copy of such findings shall be forwarded to the City council. The services of any qualified experts employed by the City to establish a violation shall be paid by the violator, if a violation is proved, otherwise by the City.
(Ord. No. O-06-25, § 1(Exh. A), 8-4-2025)
The holder of every building permit for the construction, erection, alteration, repair or moving of any building, structure or part shall notify the building official immediately upon the completion of the work authorized by such permit for a final inspection.
(Ord. No. O-06-25, § 1(Exh. A), 8-4-2025)
Fees for inspection and the issuance of permits or certificates or copies required or issued under the provisions of this chapter may be collected by the building official in advance of issuance. The amount of such fees shall be established by resolution of the City council and shall cover the cost of inspection and supervision resulting from enforcement of this chapter.
(Ord. No. O-06-25, § 1(Exh. A), 8-4-2025)
The body charged with conducting a public hearing required by this chapter shall, upon receipt of a completed application, select a reasonable time and place for such hearing. Such hearings shall be subject to the procedures set forth in the Michigan Zoning Enabling Act, PA 110 of 2006, (as amended). Those procedures are summarized as follows:
(a)
Special land use, PUD, and variance requests.
(1)
Publication in a newspaper of general circulation. Notice of the request shall be published in a newspaper of general circulation not less than fifteen (15) days before the date the application will be considered for approval.
(2)
Personal and mailed notice.
a.
Notice shall be sent by mail or personal delivery to the owners of property for which approval is being considered.
b.
Notice shall be sent to all persons to whom real property is assessed within three hundred (300) feet of the property and to the occupants of all structures within three hundred (300) feet of the property, including the owners or occupants of structures located in adjacent communities. If the name of the occupant is not known, the term "occupant" may be used in making notification.
c.
All notice delivered by mail or personal delivery must be given not less than fifteen (15) days before the date of the public hearing. Notice shall be deemed mailed by its deposit in the United States mail.
d.
The City shall prepare a list of property owners and occupants to whom notice was mailed.
(3)
Content. Any notice published in a newspaper or delivered by mail shall:
a.
Describe the nature of the request.
b.
Indicate the property that is the subject of the request.
c.
Include a listing of all existing street addresses within the property. If no such addresses exist, other means of identifying the property may be used.
d.
When and where the public hearing will occur.
e.
When and where written comments may be submitted concerning the request.
(b)
Zoning ordinance text and map amendments.
(1)
Map or text amendments affecting ten (10) or fewer parcels. If the proposed map or text amendment will impact ten (10) or fewer parcels, notice shall be given as specified in subsection 98-28(a).
(2)
Map or text amendments affecting eleven (11) or more parcels. If the proposed map or text amendment will impact eleven (11) or more parcels, notice shall be given as specified in subsection 98-28(a), with the exception that personal a mailed notice is not required.
(3)
Notice to other entities. Notice of the time and place of the public hearing shall also be given by mail to any of the following entities that have registered their name with the City clerk for the purposes of receiving public notice: any electric, gas, or pipeline public utility company; each telecommunication service provider; each railroad operating within the district or zone affected; and the airport manager of each airport.
(4)
Additional information required in notice. Any notice required under this section shall include the places and times at which the proposed text or map amendment may be examined.
(Ord. No. O-06-25, § 1(Exh. A), 8-4-2025)
(a)
Purpose. Site Plan Review is intended to ensure that new construction is in compliance with the Zoning Ordinance and other applicable ordinances and laws, which protect the community's health, safety, and welfare.
(b)
All Projects Require a Site Plan Review. No building shall be erected, relocated, or structurally altered, and cannot undergo a change or addition of use, nor expansion or reduction of off-street parking, and no filling, excavation, or grading shall be undertaken, until a required plan has been submitted for review and received approval, as specified in this section.
(Ord. No. O-06-25, § 1(Exh. A), 8-4-2025)
(a)
Types of Site Plans and Reviews. In the City of Tecumseh there are two types of site plans and reviews:
(1)
Planning Commission Site Plans. Planning Commission site plan projects involve major new construction and special planning processes, such as special land use reviews, variances, and planned unit developments. All projects require a Planning Commission site plan, unless specified otherwise by the development services director and unless the project falls within one of the administrative plan categories.
(2)
Administrative Site Plan Review. Administrative sketch plan projects involve minor new construction, changes in site exterior, temporary uses, and re-occupancies. Additionally, sketch plans are used for projects featuring new construction of one- to two-family structures and accessory structures.
(b)
Discretion of the Development Services Director. The development services director shall make the final determination on the type of site plan review required and the criteria needed for each plan. The Development Services Director shall have the right to waive and add additional criteria to a site plan review.
(Ord. No. O-06-25, § 1(Exh. A), 8-4-2025)
(a)
Pre-application meeting (optional). The applicant seeking site plan approval from the City of Tecumseh is strongly recommended to schedule a meeting with the development services director, or other appropriate City staff prior to plan preparation. The purpose of this meeting is to discuss applicable standards, potential technical issues, comment on the project's compliance with the standards of this Ordinance and determine the appropriate type of review process. Comments by City staff during this meeting shall be non-binding and should be considered by the applicant to be suggestions and recommendations only.
(b)
Application. An applicant initiates the site plan process by submitting a completed application, including all required materials and all required fees, to the development services department.
(c)
Application review. The development services director, or their designee, reviews the site plan application and materials for completeness. If it is incomplete, the development services director shall inform the applicant on what materials are needed, and the applicant shall resubmit their site plan application for review. If the application is complete, the development services director shall forward the site plan to the other appropriate City staff for review against the Zoning Ordinance standards.
(d)
Site plan review.
(1)
Administrative site plan review. The development services director, and all relevant City departments, will review the site plan in accordance with Sec. 98-34 and shall approve, approve subject to conditions, deny, or postpone action on the site plan.
(2)
Planning commission site plan review. The planning commission shall review the site plan in accordance with Sec. 98-34, with the assistance of the development services director and other relevant City agencies. The planning commission shall approve, approve subject to conditions, deny, or postpone action on the site plan.
(e)
Decision statement. The planning commission must state, in the record of its proceedings, the grounds for the actions taken concerning each site plan submitted for its approval and list any conditions imposed. If the determination is made by the development services director, the grounds for the determination and any condition shall be provided in a letter to the applicant.
(1)
Approval. Upon determination that a site plan is in compliance with the requirements of this Ordinance and other applicable ordinances and laws, the development services director or planning commission shall approve the site plan. A stamped copy of the approved site plan shall be sent to the applicant. The applicant shall apply for engineering plan approval.
(2)
Approval subject to conditions. The development services director or planning commission may approve a site plan subject to one (1) or more conditions necessary to address minor modifications to the plan. Such conditions may include the need to obtain variances or approvals from other agencies. Upon resubmittal of the site plan which satisfies the condition(s), the development services director shall approve the major site plan. A stamped copy of the approved site plan shall be sent to the applicant. The applicant may apply for engineering plan approval, if required.
(3)
Postponement. Upon determination by the development services director or planning commission that a site plan is not sufficiently complete for action, or needs to be revised to meet ordinance standards, the development services director or planning commission may postpone action until such time that revised materials can be submitted. Revised plans shall be submitted to the development services department in the same manner as the original submittal and be reviewed at the next available planning commission meeting, if applicable. The development services director or planning commission, prior to granting approval of a site plan, may request from the applicant any additional graphics or written materials, prepared by a qualified person or person(s), to assist in determining the compliance of the site plan.
(4)
Denial. Upon determination by the development services director or planning commission that a site plan does not comply with the standards and regulations set forth in this Ordinance or would require extensive revisions to comply with said standards and regulations, the site plan shall be denied.
(f)
Final approved plan. The applicant shall provide a final approved site plan with the changes required by the development services director and the planning commission and list any conditions as a note on the plan, before receiving a building permit or submitting construction drawings. The final approved site plan is a requirement of the planning process, and no project can move forward without an authorized final plan. Final plans are authorized by the development services director. The development services director shall review all pertinent final plans, drawings, and written approvals and recommendations from any authorities having jurisdiction to:
(1)
Ensure that any conditions of approval have been met.
(2)
Receive recommendation for approval from the City engineer for the proposed water, storm, and sanitary system and proposed grading and paving for the project.
(3)
Receive recommendation for approval from the City fire chief for the proposed fire protection systems and compliance with the City fire code.
(4)
Verify that the planning and construction of streets, roads and alleys, structures, drainage, curbs, gutters, fences, screening walls, landscaping, walks, and other site improvements comply with the requirements and specifications of this Ordinance and the City of Tecumseh development standards.
(5)
If plans have been revised after approval, verify that the use and site design shown on the final site plan are consistent with the site plan approved by the approving authority, except for changes that directly address conditions of approval or do not materially alter the approved site design.
(6)
Verify that all applicable ordinance requirements that apply to the site or proposed use have been complied with, and all necessary City and outside agency permits or approvals have been obtained by the applicant.
(g)
Modification of final approved plan. A previously approved plan may be subsequently modified, subject to the review and approval requirements of this division, based on the scope of the proposed modifications. The development services director shall make the final determination of whether a revised site plan must receive administrative or planning commission approval.
(h)
Expiration. The approval of a site plan shall be effective for a period of twelve (12) months from the date of such approval. The approval dates shall be the date the site plan was approved, either with or without conditions, by the planning commission (if it is a site plan) or by the development services director (if it is an administrative site plan). If a building permit has been obtained, construction has commenced, and an extension is requested by the applicant during the initial twelve (12) month approval period, and if the extension is granted pursuant to subsection (i), the zoning plan approval may be extended for up to three (3) years, otherwise the zoning plan shall be null and void. In such a case, the applicant shall be required to obtain a new zoning plan approval as specified in this article. All fees for new reviews shall be submitted in accordance with the fee schedule adopted by the City council.
(i)
Extension. Administrative site plan approvals shall not be granted extensions. An extension of up to twelve (12) months for an approved planning commission site plan may be granted by the planning commission, provided the approved site plan continues to adequately represent current conditions on and surrounding the site, and that the site plan conforms to the standards of the City regulations in effect at the time of the applicant's request for an extension.
(Ord. No. O-06-25, § 1(Exh. A), 8-4-2025)
(a)
Application. Applications for site plan review shall be made on forms available at the development services department.
(b)
Administrative Site Plan Review. Administrative site plans should be provided on 18" x 24" sheets at a minimum. A PDF version shall also be submitted. The following information shall be required on all administrative site plans:
(1)
Project address, names, north arrow, zoning designation;
(2)
Property lines and dimensions;
(3)
Dimensions for all setbacks and all site features;
(4)
All existing and proposed:
a.
Buildings/Building Additions;
b.
Parking areas and drive aisles;
c.
Driveways;
d.
Loading areas;
e.
Sidewalks;
f.
Rights-of-way/easements;
g.
Bicycle rack(s);
h.
Trash receptacles/enclosures;
i.
Landscaping;
j.
Walls/fences;
k.
Exterior lighting;
l.
Stormwater facilities;
m.
Ground signage.
(5)
Any other items deemed necessary by the development services director to illustrate compliance with the standards of this Zoning Ordinance.
(6)
The development services director may waive particular minor site plan submittal items upon a determination that such items are not necessary to deem compliance with Zoning Ordinance standards.
(c)
Planning Commission Site Plan Review. Planning commission site plans should be provided on 24" x 36" sheets at a minimum. A PDF version shall also be submitted. The following information shall be required on all planning commission site plans:
(1)
General Information.
a.
Proprietors', applicants, and owners' names, addresses and telephone numbers.
b.
Date (month, day, year), including revisions.
c.
Each sheet shall have a title block which includes at least the following information:
1.
Name of the project.
2.
Revision history.
3.
Description of the information provided on the sheet.
4.
Sheet number.
d.
Scale (maximum scale of 1" = 50' for property less than three (3) acres or a maximum scale of 1" = 100' for property of three (3) acres or more).
e.
Northpoint.
f.
Legal Description including the source the description was taken from (i.e.; deed, survey, title company), property I.D. number, and certified survey.
g.
Location map showing the general location of the project, ¼ section number, major streets, with north indicator and graphic scale, drawn with appropriate scale (generally not greater than one (1) inch equals one hundred (100) feet nor smaller than one (1) inch equals two thousand (2,000) feet) and relationship of general project area to the surrounding area.
h.
Architect, Engineer, Surveyor, or Landscape Architect's seal.
i.
Existing lot lines, building lines, structures, driveways, parking areas, etc., on the parcel, and within one hundred (100) feet of the site.
j.
Proposed lot lines, property lines and all structures, driveways, parking areas, phase lines, etc., within the site, and within one hundred (100) feet of the site.
k.
Existing and proposed right-of-way dimensions should be indicated. Proposed right-of-way widths should be in conformance with the City of Tecumseh Master Plan.
l.
Zoning classification of petitioner's parcel and all abutting parcels.
m.
Gross and net acreage figures and property dimensions.
n.
Proximity to major thoroughfares and section corners.
o.
Match lines should be used whenever plans continue to other sheets.
p.
The line style and symbology used for each utility is at the discretion of the Design Engineer; however, they shall be distinguishable from one another, with different line styles and symbols for existing and proposed utilities. A legend shall be shown identifying the line styles and symbology used.
q.
Provide front, rear, and side yard setback dimensions and distances between structures.
r.
Provide a landscape plan. The underground utilities should be shown on the plan.
(2)
Physical Features.
a.
Acceleration, deceleration and passing lanes and approaches.
b.
Proposed locations of access drives, street intersections, driveway locations, sidewalks, bike paths, curing and areas for public use.
c.
Location of existing and proposed service facilities above and below ground, including:
1.
Chemical and fuel storage tanks and containers.
2.
Storage, loading, and disposal areas for chemicals, hazardous substances, salt and fuels.
3.
Water mains, hydrants, pump houses, standpipes and buildings.
4.
Sanitary sewers and pumping stations.
5.
Storm water control facilities and structures including storm sewers, swales, retention or detention basins, drainage ways and other facilities, including calculations for detention basins.
6.
Location of all existing and proposed easements.
d.
For all proposed structures provide typical dimensioned floor plans, typical elevation views, and building materials. Also, provide building height and finished floor elevation.
e.
Parking spaces and calculations, Maneuvering lanes and driveway locations shall be shown on the site plan. Typical dimensions and angles of parking spaces, maneuvering lanes, type of surface, and driveways shall be noted.
f.
Exterior lighting locations, fixture details, method of shielding (including on building lights) and illumination patterns.
g.
Location and description of all existing and proposed landscaping berms, greenbelts, fencing, and screening walls. Height, cross sections, and materials are required.
h.
Trash receptacle pad location and method of screening.
i.
Utility area location and method of screening.
j.
Roof/appliances and hardware locations and method of screening.
k.
Dedicated road (include road names) or service drive locations.
l.
Entrance details including sign locations and size.
m.
Designation of fire lanes and sign locations.
n.
Soil characteristics of the parcel to at least the detail provided by the U.S. Soil Conservation Service "Soil Survey of Lenawee County Michigan."
o.
Any other pertinent physical features.
p.
Required notes:
1.
A statement that all construction shall conform to the current standards, specifications and general conditions of the City of Tecumseh.
2.
The Developer is responsible for resolving any drainage problems on adjacent properties which are the result of the developer's actions.
3.
A "MISS DIG" note needs to be provided on each sheet.
(3)
Grading.
a.
Existing topography with a maximum contour interval of two (2) feet. Topography on the site and beyond the site for a distance of one hundred (100) feet in all directions should be indicated. Grading plan showing sufficient proposed grades to ensure that:
1.
Drainage is adequately discharged off-site with proper detention.
2.
No upstream drainage is restricted.
3.
Paving slopes are adequate.
4.
The site generally drains without standing water.
5.
Minimum grades in paved areas shall be one percent (1%) lawn areas two percent (2%).
b.
Elevation representing the brick ledge, finished grade, and the first-floor grade must be indicated.
c.
Proposed grading shall meet abutting property line elevations. Differentials in grade must incorporate a one (1) on four (4) maximum slopes to the abutting property line.
d.
Easement from adjacent property owner will be required for any grading necessary on off-site property at the time of engineering plan submittal.
e.
Location of all existing County Drains, existing and proposed drains and drainage courses, drainage structures, culverts, bridges, and similar facilities should be clearly labeled and identified.
f.
Location of all existing wetlands, regardless of whether state regulated or not.
g.
One hundred-year flood elevation must be shown on the plans when within the site.
(4)
Additional Requirements for Multi-unit Dwellings.
a.
Density calculations by type of unit.
b.
Designation of units by type and number of units in each building.
c.
Carport locations and details where proposed.
d.
Location of recreation spaces.
e.
Type of recreation facilities to be provided in recreation space.
f.
Details of Community Building and fencing of swimming pool if proposed.
g.
Parking calculations.
(5)
Additional Requirements for Commercial and Industrial Developments.
a.
Loading/unloading areas.
b.
Total and usable floor area.
c.
Number of employees in peak usage.
d.
Parking calculations including barrier free.
(Ord. No. O-06-25, § 1(Exh. A), 8-4-2025)
In the process of reviewing the site plan, the following shall be considered:
(a)
Application, Description, and General Site Data. The proposed use has the potential to be compatible with the zoning district and surrounding uses. The plan submission provides all basic site information in a visually legible manner.
(b)
Building Form and Design Standards. The building form and design shall relate to and be harmonious with the surrounding neighborhood in terms of texture, scale, mass, proportion, materials, and color. Buildings and structures must meet or exceed setback standards, build-to lines, height, and other dimensional standards, and so placed to preserve environmentally sensitive areas.
(c)
Parking and Circulation. The pedestrian and vehicular circulation system planned for the proposed development must be in the best interest of the public health, safety, and welfare in regard to on-site circulation and the overall circulation of the neighborhood and community. Attention must be directed to the ingress and egress access points, maneuvering lane, turning movements, loading areas, and alley and street intersections. The parking pattern proposed shall be in the best interest of the public health, safety, and welfare in regard to size, layout, and quantity of spaces; and the location of parking facilities shall not be detrimental to nearby developments, properties, or public streets.
(d)
Landscaping and Screening. Walls, earth berms, plant screenings, or combinations of these act as buffers to provide a more compatible, safer, and visually appealing physical separation between various land use types. Where necessary, these create a site improvement that minimizes the impact that one type of land use may have on another. General landscaping enhances the appearance, character, and value of properties while having a positive impact on the community. Landscaping can be used to break up masses of paved or building areas and designed to provide a cooling effect, and can also create a physical separation between pedestrian and vehicle traffic, improving safety.
(e)
Lighting. Planned site lighting is completely demonstrated on the site plan and adequately illuminates the site for safety and convenience, and is designed and placed to minimize excessive brightness and glare in accordance with the requirements of this Ordinance. Site lighting will not create an undesirable halo effect or other excessive brightness on the property, diminishing the residential environment or presenting a potential hazard to vehicle and pedestrian traffic on abutting streets and sidewalks.
(f)
Engineering and Fire Safety Standards. Utility services, including sanitary, water and storm runoff, must not exceed the existing or planned capacity of such services, and shall be developed in the best interest of the public health, safety, and welfare. The proposed development shall be designed and located so that public services, including streets and sidewalks, police and fire protection, and public schools have sufficient capacity to properly serve the development, and so that such services will not be adversely affected by the proposed development.
(Ord. No. O-06-25, § 1(Exh. A), 8-4-2025)
(a)
Amount. The applicant shall deposit as security cash, letter of credit or certified check with the City treasurer on a date to be determined by the development services director, and for an amount to ensure the completion of all site improvements, such as but not limited to streets or drives, parking lots, grading, landscaping and screens according to the approved final site plan. The amount of such security shall be determined by the development services director based upon his estimate of the cost of the work to be completed plus a contingency fee to cover administrative and unexpected expenses. Such security may be released in proportion to work completed and approved upon inspection as complying with the approved final site plan.
(b)
Completion of improvements. If the applicant shall fail to provide improvements according to the approved final site plan, the City council shall have the authority to have such work completed and shall reimburse itself for the costs of such work by appropriating funds from the security. Any unused portion of the security remaining after final inspection of the site and its approval by the building in relation to the approved final site plan shall be refunded to the applicant.
(c)
Withholding of permits. In addition to the security mentioned in this subsection, or in place of such security, the development services director may refuse to issue an occupancy permit in order to achieve compliance with the approved final site plan. In such case, the occupancy permit shall be issued upon compliance with the approved final site plan or when adequate security is provided to guarantee compliance following occupancy.
(Ord. No. O-06-25, § 1(Exh. A), 8-4-2025)
Fees for the review of site plans and inspections, as required in this section, shall be established and may be amended from time to time by resolution of the City council.
(Ord. No. O-06-25, § 1(Exh. A), 8-4-2025)
Special land uses are uses that serve an area, interest or purpose that extends beyond the borders of the City, create particular problems of control in relation to adjoining uses or districts, may have detrimental effects upon public health, safety or welfare, or possess other unique characteristics that prevent such uses from being classified as principal permitted uses in a particular zoning district.
This chapter is intended to provide a consistent and uniform method for review of special land use applications, ensure full compliance with the standards contained in this chapter and other applicable local ordinances, and state and federal laws, achieve efficient use of the land, minimize or prevent adverse impacts on neighboring properties and districts, protect natural resources and facilitate development in accordance with the land use objectives of the master plan and any sub-area or corridor plans.
(Ord. No. O-06-25, § 1(Exh. A), 8-4-2025)
Special Land Use approval shall be required when the Table of Permitted Use, in Article IV, Division 2, designates a use as a special land use.
(Ord. No. O-06-25, § 1(Exh. A), 8-4-2025)
(a)
Pre-application meeting (optional). The applicant seeking special land use approval from the City of Tecumseh is strongly recommended to schedule a meeting with development services director, or other appropriate City staff prior to plan preparation. The purpose of this meeting is to discuss applicable standards, potential technical issues, comment on the projects compliance with the standards of this Ordinance and determine the appropriate type of review process. Comments by City staff during this meeting shall be non-binding and should be considered by the applicant to be suggestions and recommendations only.
(b)
Application. An applicant initiates the special land use review process by submitting a completed application, including all required materials and all required fees, to the development services department.
(c)
Application review. The development service director, or their designee, reviews the special land use application and materials for completeness. If is incomplete, the development services director shall inform the applicant on what materials are needed, and the applicant shall resubmit their special land use application for review. If the application is complete, the development services director shall forward the special land use application to the other appropriate City staff for review against the Zoning Ordinance standards.
(1)
Review. The development services director will review the special land use application against the special land use review standards and may forward the site plan to additional reviewing agencies such as public safety, engineering, public works, building, etc., as needed.
(2)
Public hearing. The planning commission shall hold a public hearing compliant with Sec. 98-28 and all applicable state noticing requirements.
(3)
Planning commission review. Following the public hearing, the planning commission shall review the special land use in accordance with Sec. 98-41 with the assistance of the development services director and other relevant City agencies. The planning commission shall approve, approve subject to conditions, deny, or postpone action on the special land use.
a.
Approval: Upon determination that a special land use is in compliance with the requirements of this Ordinance and other applicable ordinances and laws, the planning commission shall approve the special land use.
b.
Approval subject to conditions: The planning commission may approve a special land use subject to one (1) or more conditions necessary to address minor modifications to the plan. Upon resubmittal of the site plan which satisfies the condition(s), the development services director shall approve the final plan. Such conditions shall meet the following requirements:
1.
Be designed to protect natural resources, the health, safety, and welfare, as well as the social and economic well-being, of those who will use the land use or activity under consideration, residents and landowners immediately adjacent to the proposed land use or activity, and the community as a whole.
2.
Be related to the valid exercise of the police power and purposes which are affected by the proposed use or activity.
3.
Be necessary to meet the intent and purpose of the zoning requirements, be related to the standards established in the Zoning Ordinance for the land use or activity under consideration and be necessary to ensure compliance with those standards.
c.
Postponement: Upon determination by the planning commission that a special land use is not sufficiently complete for action, or needs to be revised to meet ordinance standards, the planning commission may postpone action until such time that revised materials can be submitted. Revised plans shall be submitted to the development services department in the same manner as the original submittal and be reviewed at the next available planning commission meeting. The planning commission, prior to granting approval of a special land use may request from the applicant any additional graphics or written materials, prepared by a qualified person or person(s), to assist in determining the compliance of the special land use.
d.
Denial: Upon determination planning commission that a special land use does not comply with the standards and regulations set forth in this Ordinance or would require extensive revisions to comply with said standards and regulations, the special land use shall be denied.
(d)
Recording of conditions. Conditions shall be recorded in the record of the approval action and shall remain unchanged except upon the mutual consent of the approving authority and the property owner. The approving authority shall maintain a record of changes granted in conditions.
(e)
Resubmission. Whenever an application for special land use approval has been denied by the planning commission, a new application for the same use shall not be accepted by the planning commission for consideration for a period of three hundred sixty-five (365) days, unless, upon recommendation by staff, the planning commission determines that one or more of the following conditions has been met:
(1)
There is a substantial change in circumstances relevant to the issues or facts considered during review of the application that might reasonably affect the decision-making body's application of the relevant review standards to the development proposed in the application.
(2)
New or additional information is available that was not available at the time of the review that might reasonably affect the decision-making body's application of the relevant review standards to the development proposed.
(3)
The new application is materially different from the prior application.
(f)
Appeals. Once a special land use has been approved, no zoning board of appeals requests shall be permitted without planning commission modification of the special land use approval.
(g)
Expiration of special land use approval. Special land use approval shall expire three hundred sixty-five (365) days after the date of approval, unless the use has been established on the site, or the final site plan associated with the special land use has been submitted to the planning department for review. Special land use approval shall also expire upon expiration of the approved final site plan associated with a special land use. Upon written request received by the City prior to the expiration date, the planning commission may grant one (1) extension of up to one hundred eighty (180) days, provided that the approved special land use conforms to current Zoning Ordinance standards.
(h)
Rescinding approval of special land uses.
(1)
It shall be the responsibility of the owner of the property and the operator of the use for which special land use approval has been granted to develop, improve, operate, and maintain the use, including the site, buildings and all site elements, in accordance with the provisions of this chapter and all conditions of special land use approval until the use is discontinued. Failure to comply with the provisions of this section shall be a violation of the use provisions of this chapter and shall be subject to the same penalties appropriate for a use violation.
(2)
Approval of a special land use may be rescinded by the planning commission upon determination that the use has not been improved, constructed, or maintained in compliance with this Ordinance, approved permits, site plans, or conditions of site plan or special land use approval. Such action shall be subject to the following:
a.
Public hearing. Such action may be taken only after a public hearing has been held in accordance with the procedures set forth in The Michigan Zoning Enabling Act, PA 110 of 2006, (as amended), as summarized in Sec. 98-28, at which time the owner of an interest in land for which special land use approval was sought, or the owner's designated agent, shall be given an opportunity to present evidence in opposition to rescission.
b.
Determination. Subsequent to the hearing, the planning commission's decision regarding the rescission shall be made and written notification shall be provided to the property owner or the owner's designated agent.
(Ord. No. O-06-25, § 1(Exh. A), 8-4-2025)
(a)
An applicant initiates the special land use review process by submitting the following materials to the development services department.
(1)
Application submittal. An application for special land use approval shall be filed with the development services department on a form provided by the City along with the required application fee and any necessary escrow payment. The completed application shall be signed by the title holder for the property.
(2)
Fee. Applications shall not be processed until they are complete, and all fees are paid in accordance with the schedule of fees adopted by the City council.
(3)
Response to special land use standards. An application for special land use shall include a detailed description of the operations and characteristics of the proposed use and an explanation of how the proposed use will meet the special land use standards described in Sec. 98-41.
(4)
Site plan requirement. All special land use applications shall require site plan approval in addition to special land use approval. The site plan may be prepared in accordance with the requirements of an administrative site plan as specified in Sec. 98-33(b) unless the special land use includes the development of a new principal structure. If the special land uses involve the construction of a new principal structure, then a planning commission site plan consistent with the requirements of Sec. 98-33(c) shall be submitted.
(Ord. No. O-06-25, § 1(Exh. A), 8-4-2025)
The planning commission shall grant the requested approval only upon determination of compliance with the standards in this subsection. In granting the requested approval, the planning commission may impose such requirements or conditions as it deems necessary to protect the public interest of the City and the surrounding property and to achieve the objectives of this chapter. In approving a special land use, the planning commission shall make a finding that the proposed Special Land Use is in compliance with all of the following standards:
(a)
Consistent with the Zoning Ordinance. The use must promote the intent and purposes of this chapter. The special land use application shall demonstrate how the proposed use shall comply with any and all specific criteria or design standards for the use.
(b)
Compatible with adjacent uses. The use must be designed, constructed, operated, maintained and managed so as to be compatible, harmonious and appropriate with adjacent uses. In determining whether this requirement has been met, visual consideration shall be given to location and screening of vehicular circulation and parking; location and screening or outdoor storage; hours of operation, bulk and placement of proposed structures in relation to surrounding uses, proposed landscaping, and other site amenities.
(c)
Consistent with the master plan. The proposed use demonstrates consistency with the goals and vision of the master plan and any other adopted subarea plan relevant to the area.
(d)
Adequately served by essential public facilities. The proposed use must be adequately served by essential public facilities and services, such as highways, streets, police and fire protection, drainage ways, and refuse disposal; or the persons or agencies responsible for the establishment of the land use or activity shall be able to provide adequately any such service. The proposed use shall not create additional requirements at public cost for public facilities and services that will be detrimental to the economic welfare of the community.
(e)
Protect health, safety, and welfare of community from nuisances. The proposed use must not generate activities that are detrimental to the public health, safety, and welfare. The proposed use shall mitigate any potential detrimental effects or nuisances such as production of excessive traffic, noise, vibration, smoke, fumes, odor, dust, glare, light, etc.
(Ord. No. O-06-25, § 1(Exh. A), 8-4-2025)
The purpose is to establish a clear and equitable process for property owners and applicants seeking relief from zoning requirements due to unique site conditions or undue hardships. It provides a structured framework for reviewing variance requests and appeals to ensure that decisions uphold the intent of the Zoning Ordinance while allowing for reasonable flexibility. This chapter aims to balance the preservation of community planning goals with the need for practical solutions, ensuring that any granted variances or appeal decisions maintain the public interest, protect adjacent properties, and support the overall integrity of land use regulations.
(Ord. No. O-06-25, § 1(Exh. A), 8-4-2025)
(a)
The zoning board of appeals shall have the power and it shall be its duty to:
(1)
Hear and decide on all matters referred to it by the provisions of this chapter.
(2)
Hear and decide appeals where it is alleged there is error of law in any order, requirement, decision or determination made by the building, planning, or public services department in the enforcement of this chapter. See Sec. 98-45.
(3)
Interpret the text and map and all matters relating thereto whenever a question arises in the administration of this Ordinance as to the meaning and intent of any provision or part of this Ordinance. Any interpretations shall be in a manner as to carry out the intent and purpose of this Ordinance and zoning map, and commonly accepted rules of construction for ordinances and laws in general. See Sec. 98-20(c)(1) for additional considerations.
(4)
Where there are practical difficulties or unnecessary hardships, within the meaning of state law and this chapter, in the way of carrying out the strict letter of this Ordinance, the zoning board of appeals shall have the power upon appeal in specific cases to authorize such variation or modification of the provisions of this Ordinance so that the spirit of this chapter shall be observed, public safety and welfare secured and substantial justice done. See Sec. 98-44 for additional considerations.
(b)
Limitations of authority.
(1)
Nothing contained in this section shall be construed to give or grant to the zoning board of appeals the power or authority to alter or change this Ordinance or the zoning map or to rezone, such power and authority being reserved to the City council.
(2)
Nothing in this section shall be construed to authorize the zoning board of appeals to hear, review or decide any appeal from a decision of the planning commission to approve, approve with conditions, or deny a site plan or special use.
(Ord. No. O-06-25, § 1(Exh. A), 8-4-2025)
(a)
Generally. The zoning board of appeals, as herein created, is a body of limited powers. Where there are practical difficulties or unnecessary hardships in the way of carrying out the strict letter of this chapter, the board shall have powers in passing upon appeals to vary or modify any of the provisions of this chapter relating to the construction, structural changes in equipment, or alteration of building or structures so that the spirit of this chapter shall be observed, public safety secured, and substantial justice done.
(b)
Use variance qualification. An application for a use variance shall not be submitted or considered unless the applicant has first received a written determination from the development services department that the proposed land use is not permitted under this chapter in the district where the property is located, and, second has received a final decision from the City council denying a rezoning of the property to a zoning district where the proposed land use would be permitted under this chapter.
(c)
Application. The appellant shall file an application with the development services department. A fee in the amount set by resolution of the City council shall be paid prior to further action.
(d)
Required information. An application for an appeal shall specify the grounds for the appeal by submitting the required information specified on the application form. Submittal information includes, but is not limited to:
(1)
The plot plan, sketch plan, or site plan for a project that was used to determine the need for a variance.
(2)
The specific section from which a variance is being sought, an interpretation is being requested, or is the subject of an administrative review.
(3)
For dimensional variances, a signed and sealed survey prepared by a licensed professional surveyor shall be submitted that clearly illustrates the existing conditions, proposed improvements, dimensioned location of required setback or standard, the dimensioned location of existing/proposed improvements, and the location of the needed variance.
(e)
Procedure.
(1)
A variance request may be sought by any person, firm or corporation aggrieved by the strict compliance with this Zoning Ordinance.
(2)
A complete zoning board of appeals application must be completed and submitted to the development services department.
(3)
The development services director, or their designee, will review the application for completeness and establish a date for the variance request to be reviewed by the zoning board of appeals.
(4)
The development services director, or their designee, shall fix a reasonable time for the hearing of the appeal and give due notice thereof to in accordance with the procedures set forth in the Michigan Zoning Enabling Act, PA 110 of 2006, (as amended), and Sec. 98-28.
(5)
The zoning board of appeals shall review the request on the established meeting date and may make a decision approving the variance, approving the variance with conditions, denying the variance, or postponing the variance.
(6)
Grounds for decisions. No variance in the provisions or requirements of this chapter shall be authorized by the zoning board of appeals, unless the board finds evidence of practical difficulty or unnecessary hardship.
a.
Dimensional variance. A nonuse variance shall not be granted unless the zoning board of appeals finds that there is a practical difficulty in the way of carrying out the strict letter of this Ordinance. In determining whether a practical difficulty exists, the zoning board of appeals must find that:
1.
Compliance with the strict letter of the restrictions governing area, setback, frontage, height, bulk, lot coverage, density or other dimensional or construction standards will unreasonably prevent the owner from using the property for a permitted purpose or will render conformity with such restrictions unnecessarily burdensome.
2.
Granting the variance will do substantial justice to the applicant as well as to other property owners in the district, and a lesser variance will not give substantial relief to the applicant as well as be more consistent with justice to other property owners in the zoning district.
3.
The plight of the applicant is due to the unique circumstances of the property.
4.
The problem is not self-created.
5.
The spirit of this chapter will be observed, public safety and welfare secured, and substantial justice done.
b.
Use variance. A use variance shall not be granted unless the zoning board of appeals finds, on the basis of substantial evidence presented by the applicant, that there is an unnecessary hardship in the way of carrying out the strict letter of this Ordinance. In determining that an unnecessary hardship exists, the zoning board of appeals must find that:
1.
The property in question cannot be reasonably used or cannot yield a reasonable return on a prudent investment if the property would be used only for a purpose allowed in the zoning district.
2.
The plight is due to unique circumstances peculiar to the property and not to general neighborhood conditions.
3.
The use to be authorized by the variance will not alter the essential character of the area and locality.
4.
The problem is not self-created.
5.
The spirit of this chapter will be observed, public safety and welfare secured, and substantial justice done.
(f)
Decisions. The affirmative vote of a majority of the members of the Board is necessary to find in favor of an applicant requesting a non-use variance. The concurring vote of two-thirds (⅔) of the members of the board shall be necessary to approve any use variance.
(g)
Conditions. Conditions imposed in a decision must comply with the following:
(1)
Conditions must be designed to protect natural resources, the health, safety and welfare, and the social and economic well-being of those who will use the land use or activity under consideration, residents and landowners immediately adjacent to the proposed land use or activity, and the community as a whole.
(2)
Conditions must be necessary to meet the intent of this Zoning Ordinance, related to the standards established in this Zoning Ordinance for the land use or activity under consideration, and necessary to ensure compliance with those standards.
(h)
Expiration of approval.
(1)
No order of the zoning board of appeals permitting the erection or alteration of a building shall be valid for a period longer than one year unless a building permit for such erection or alteration is obtained within such period and such erection or alteration is started and proceeds to completion in accordance with the terms of the permit.
(2)
No order of the zoning board of appeals permitting a use of a building or premises shall be valid for a period longer than one year unless such use is established within such period; however, where such use permitted is dependent upon the erection or alternation of a building, such order shall continue in force and effect if a building permit for the erection or alteration is obtained within such period and such erection or alteration is started and proceeds to completion in accordance with the terms of such permit.
(i)
Resubmittal. No request or appeal which the zoning board of appeals has denied wholly or in part may be resubmitted to or reheard by the zoning board of appeals for a period of three hundred sixty-five (365) days, unless, as determined by the zoning board of appeals, upon the recommendation of the development services director or building official, one (1) or more of the following conditions has been met:
(1)
There is a substantial change in circumstances relevant to the issues or facts considered during review of the application that might reasonably affect the zoning board of appeals' application of the relevant review standards to the request or appeal.
(2)
New or additional information is available that was not available at the time of the original review that might reasonably affect the zoning board of appeals' application of the relevant review standards to the request or appeal.
(3)
The new request or appeal is materially different from the prior request or appeal.
(j)
Appeal. The decision of the zoning board of appeals shall be final. A party aggrieved by the decision may appeal to the Circuit Court for Lenawee County, as provided in Public Act No. 110 of 2006. An appeal to the Circuit Court for Lenawee County shall be filed within thirty (30) days after the board certifies its decision in writing or approves the minutes of its decision. The court shall have jurisdiction to make such further orders as justice may require. An appeal may be had from the decision of any circuit court to the court of appeals.
(Ord. No. O-06-25, § 1(Exh. A), 8-4-2025)
(a)
Generally. The zoning board of appeals shall have the power to hear and decide appeals where it is alleged by the applicant that there is an error in any order, requirement, permit, decision, or interpretation made by the development services director, zoning enforcement officer, or any other administrative official, board or commission in carrying out or enforcing any provision of this Ordinance, except where this Ordinance prohibits zoning board of appeal action (e.g., Direct appeal to circuit court).
(b)
Stay of proceedings. An appeal stays all proceedings in furtherance of the action appealed from unless the officer from whom the appeal is taken certifies to the zoning board of appeals after the notice of appeal shall have been filed with him that by reason of facts stated in the certificate, a stay would in his opinion cause imminent peril to life or property, in which case proceedings shall not be stayed otherwise than by a restraining order which may be granted by the zoning board of appeals or by the circuit court, on application, on notice to the officer from whom the appeal is taken and on due cause shown.
(c)
Procedure.
(1)
An appeal to the zoning board of appeals based in whole or in part on the provisions of this Ordinance may be taken by any person, firm or corporation aggrieved or by any governmental officer, department, board or bureau affected by the decision of the building official, aggrieved by the decision, order, requirement, or determination made by the development services director, planning commission, zoning enforcement officer, or other administrative official or board or commission tasked with administering or enforcing the provisions of this Ordinance.
(2)
Such appeal shall be taken by filing a notice of appeal with the development services department on appropriate forms provided by the development services department.
(3)
The development services department shall transmit all papers constituting the records of such appeal to the zoning board of appeals.
(4)
The zoning board of appeals may require the applicant to furnish such surveys, plans or other information as may be required for the proper consideration of the matter.
(5)
Upon a public hearing before the board, any person or party may appear in person, or by agent, or by attorney.
(6)
The zoning board of appeals shall fix a reasonable time for the hearing of the appeal and give due notice thereof to in accordance with the procedures set forth in the Michigan Zoning Enabling Act, PA 110 of 2006, (as amended), and Sec. 98-28.
(7)
The zoning board of appeals shall review the request and may make a decision affirming the appeal, affirming the appeal with conditions, denying the appeal, or postponing the appeal.
(d)
Time of appeal. An appeal shall be filed to the development services department within thirty (30) days from the date listed on the notice of action referring to the order, requirement, decision, or determination which is the subject of the appeal.
(e)
Decisions. The affirmative vote of a majority of the members of the board is necessary to find in favor of an applicant challenging an administrative decision of the City.
(f)
Fees. A fee shall be paid to the development services department, which the development services department or administrative official shall forthwith pay over to the City treasurer. The fee shall be established by resolution of the City council.
(Ord. No. O-06-25, § 1(Exh. A), 8-4-2025)
(a)
Initiation of amendment. The City council may, from time to time, on recommendation from the City planning commission or on its own motion or on petition, amend, supplement, modify, or change this Ordinance in accordance with the authority of Public Act No. 110 of 2006, (as amended).
(b)
Fee. Upon presentation of petition for amendment of this chapter by the owner of any interest of record of real estate to be affected, or by owners of record of real estate within three hundred (300) feet of any part of the premises to be affected, such petition shall be accompanied by a fee. The amount of such fee shall be set by resolution of the City council and shall be used to defray the expense of publishing the required notices of public hearings, and the expenses of the public hearing.
(c)
Amendment review procedure. The amendment and application materials shall be prepared in accordance with the provisions of this section and shall be reviewed in accordance with the following procedure. Amendments or application materials that do not meet the stipulated requirements shall be considered incomplete and shall not be eligible for consideration by the planning commission:
(1)
Technical review. Prior to planning commission consideration, the proposed amendment and application materials shall be distributed to appropriate City officials and staff for review and comment. The proposed amendment and application materials may also be distributed to applicable outside agencies and designated City consultants for review.
(2)
Public hearing. A public hearing shall be held for all proposed amendments in accordance with the procedures set forth in the Michigan Zoning Enabling Act, PA 110 of 2006, (as amended), as summarized in Sec. 98-28.
(3)
Planning commission consideration of the proposed amendment. Subsequent to the hearing, the planning commission shall review the proposed amendment, together with any reports and recommendations from staff, consultants, other reviewing agencies and any public comments. The planning commission shall identify and evaluate all factors relevant to the petition, including the appropriate criteria listed in this section, and shall report its findings and recommendation to the City council.
(4)
City council action on the proposed amendment. Upon receipt of the report and recommendation from the planning commission, the City council shall consider the proposed amendment. If determined to be necessary, the City council may refer the amendment back to the planning commission for further consideration. In the case of an amendment to the official zoning map, the City council shall approve or deny the amendment, based upon its consideration of the criteria contained herein this section.
(d)
Re-application. Whenever an application for an amendment to this chapter has been denied by the City council, a new application for the same amendment shall not be accepted by the planning commission for consideration for a period of three hundred sixty-five (365) days, unless, upon recommendation by staff, the planning commission determines that one or more of the following conditions has been met:
(1)
There is a substantial change in circumstances relevant to the issues or facts considered during review of the application that might reasonably affect the decision-making body's application of the relevant review standards to the development proposed in the application.
(2)
New or additional information is available that was not available at the time of the review that might reasonably affect the decision-making body's application of the relevant review standards to the development proposed.
(3)
The new application is materially different from the prior application.
(e)
In considering any petition for an amendment to the official zoning map, the planning commission and City council shall consider the following criteria in making findings, recommendations, and decision. The planning commission and City council may also take into account other factors or considerations that are applicable to the application but are not listed below.
(1)
Consistency with the goals, policies and objectives of the Master Plan and any sub-area plans. If conditions have changed since the Master Plan was adopted, consistency with recent development trends in the area shall be considered.
(2)
Compatibility of the site's physical, geological, hydrological and other environmental features with the uses permitted in the proposed zoning district.
(3)
Evidence the applicant cannot receive a reasonable return on investment through developing the property with one or more of the uses permitted under the current zoning.
(4)
Compatibility of all the potential uses allowed in the proposed zoning district with surrounding uses and zoning in terms of land suitability, impacts on the environment, density, nature of use, traffic impacts, aesthetics, infrastructure and potential influence on property values.
(5)
The capacity of City's utilities and services sufficient to accommodate the uses permitted in the requested district without compromising the health, safety and welfare of the City.
(6)
The capability of the street system to safely and efficiently accommodate the expected traffic generated by uses permitted in the requested zoning district.
(7)
The boundaries of the requested rezoning district are reasonable in relationship to surroundings and construction on the site will be able to meet the dimensional regulations for the requested zoning district.
(8)
If a rezoning is appropriate, the requested zoning district is considered to be more appropriate from the City's perspective than another zoning district.
(9)
If the request is for a specific use, rezoning the land is considered to be more appropriate than amending the list of permitted or special land uses in the current zoning district to allow the use.
(10)
The requested rezoning will not create an isolated or incompatible zone in the neighborhood.
(f)
Protest petition. An amendment under this section is subject to a protest petition in accordance with Section 403 of the Michigan Zoning Enabling Act, PA 110 of 2006, (as amended).
(1)
Petition submittal requirements. The protest petition shall be presented to the City council before final legislative action on the amendment, and shall be signed by one or more of the following:
a.
The owners of at least twenty percent (20%) of the area of land included in the proposed change.
b.
The owners of at least twenty percent (20%) of the area of land included within an area extending outward one hundred (100) feet from any point on the boundary of the land included in the proposed change.
c.
Publicly owned land shall be excluded in calculating the twenty percent (20%) land area under this subsection (f)(1).
(2)
Vote. If a protest petition is filed, approval of the amendment to this chapter shall require a two-thirds (⅔) vote of the City council.
(Ord. No. O-06-25, § 1(Exh. A), 8-4-2025)
Pursuant to MCL 125.584.g, the City council, following a public hearing and recommendation by the planning commission, may approve a petition for a rezoning with conditions requested by a property owner. The standards of this section shall grant a property owner the option of proposing conditions for the development and use of property in conjunction with an application for rezoning. Such conditions may be proposed at the time the application for rezoning is filed, or at a subsequent point in the process of review of the proposed rezoning.
(a)
Conditional rezoning agreement. The conditions attached to the rezoning shall be set forth by submitting a conditional rezoning agreement listing the proposed conditions. A conditional rezoning agreement shall contain the following information:
(1)
A statement acknowledging that the rezoning with conditions was proposed by the applicant to induce the City to grant the rezoning, and that the City relied upon such proposal and would not have granted the rezoning but for the terms spelled out in the conditional rezoning agreement; and, further agreement and acknowledgment that the conditions and conditional rezoning agreement are authorized by all applicable state and federal law and constitution, and that the agreement is valid and was entered into on a voluntary basis, and represents a permissible exercise of authority by the City.
(2)
Agreement and understanding that the property in question shall not be developed or used in a manner inconsistent with the conditional rezoning agreement.
(3)
Agreement and understanding that the approval and conditional rezoning agreement shall be binding upon and inure to the benefit of the property owner and City, and their respective heirs, successors, assigns, and transferees.
(4)
The date upon which the rezoning with conditions becomes void, as specified in subsection (c), below. If an extension of approval is granted by the City council, a new conditional rezoning agreement with the new expiration date shall be recorded.
(5)
Agreement and understanding that, if a rezoning with conditions becomes void in the manner provided in subsection (c), below, no development shall be undertaken or permits for development issued until a new zoning district classification of the property has been established.
(6)
Agreement and understanding that each of the requirements and conditions in the conditional rezoning agreement represents a necessary and reasonable measure which, when considered with all other conditions and requirements, is roughly proportional to the increased impact created by the use represented in the approved rezoning with conditions, taking into consideration the changed zoning district classification and the specific use authorization granted.
(7)
A legal description of the property affected by the rezoning with conditions.
(8)
Development regulations affected by the conditions of rezoning, including, but not limited to, density, setbacks, height, site coverage, signs, parking, architecture, etc.
(9)
Revocation of approval provisions returning the property to its original zoning designation if the developer violates the terms of the agreement.
(10)
A conditional rezoning agreement may contain a conditional rezoning plan as an attachment, with such detail and inclusions proposed by the applicant and approved by the City council in accordance with this section, following recommendation by the planning commission. Inclusion of a conditional rezoning plan as an attachment to a conditional rezoning agreement shall not replace the requirement for preliminary and final site plan, subdivision, condominium, or special land use review and approval, as the case may be.
(b)
Amendment. A proposed amendment to a conditional rezoning agreement shall be reviewed and approved in the same manner as a new rezoning with conditions.
(c)
Period of approval. Unless extended by the City council for good cause, the rezoning with conditions shall expire following a period of two (2) years from the effective date of the rezoning unless bona fide development of the property pursuant to approved building and other permits required by the City commences within the two-year period and proceeds diligently and in good faith as required by ordinance to completion.
(1)
Expiration. In the event bona fide development has not commenced within two years from the effective date of the rezoning, the rezoning with conditions and the conditional rezoning agreement shall be void and of no effect. The landowner may apply for a one-year extension one (1) time. The request must be submitted to the City clerk before the two-year time limit expires. The landowner must show good cause as to why the extension should be granted.
(2)
Effect of expiration. If the rezoning with conditions becomes void in the manner provided in this section, either or both of the following actions may be taken:
a.
The property owner may seek a new rezoning of the property; and/or
b.
By the automatic reversion set forth in MCL 125.584.g, the land shall revert to its former zoning classification upon the approval of a resolution by the City council.
(d)
Zoning map. If approved, the zoning district classification of the rezoned property shall consist of the district to which the property has been rezoning accompanied by a reference to "CR Conditional rezoning." The zoning map shall specify the new zoning district plus a reference to CR. By way of example, the zoning classification of the property may be "B-1 local business district with CR conditional rezoning," with a zoning map designation of "B-1 CR."
(e)
Review and approval process. An application for a rezoning with conditions shall be reviewed following the same process and procedures applicable to a rezoning set forth in Sec. 98-46, with the exception that the conditional rezoning agreement shall be executed between the applicant and the City council at the time of City council approval of a rezoning with conditions.
(f)
Recordation of a conditional rezoning agreement. A rezoning with rezoning conditions shall become effective following publication in the manner provided by law, and after recordation of the conditional rezoning agreement with the county register of deeds, whichever is later.
(g)
Violation of conditional rezoning agreement. If development and/or actions are undertaken on or with respect to the property in violation of the conditional rezoning agreement, such development and/or actions shall constitute a nuisance per se. In such case, the City may issue a stop work order relative to the property and seek any other lawful remedies. Until curative action is taken to bring the property into compliance with the conditional rezoning agreement, the City may withhold, or, following notice and an opportunity to be heard, revoke permits and certificates in addition to or in lieu of such other lawful action to achieve compliance.
(Ord. No. O-06-25, § 1(Exh. A), 8-4-2025)