- ZONING AND APPLICATION PROCEDURES9
Editor's note— An amendment dated November 1, 2007, amended Chapter 8 to read as herein set out. Formerly, Chapter 8 pertained to amendments and applications and derived from Amd. of 3-26-2001; Amd. of 5-12-2003; Amd. of 9-25-2003; Amd. of 2-2-2004; Amd. of 5-17-2004; Amd. of 11-15-2004; Amd. of 12-20-2004.
The following requirements shall be submitted for all applications, unless otherwise specified in the text of this chapter. Additional requirements that vary per application type are delineated in articles IV through X of this chapter. County initiated applications are exempt from these requirements, but shall otherwise follow all requirements of the Georgia Zoning Procedures Act. A summary of application requirements can be found in Table 8.1. An optional pre-application meeting may be requested by the applicant to discuss the general aspects of the proposal, the process, and information that will be required from the applicant in order to submit a complete application. Preliminary discussions are not binding on either the applicant or the county. This is often the first opportunity to review submittal requirements and procedures and is intended to assist in filing complete applications.
(Amd. of 11-1-2007; Amd. of 4-5-2012)
This chapter establishes the authority to amend this Code, including the zoning map, and establishes the appropriate procedures to do so. It specifies the application requirements and process for the following types of applications: Amendments to the official text of this Code, amendments to the official zoning map/rezonings (hereafter only referred to as rezonings), conditional use permits (CUPs), home occupations, mobile vending, sketch plats, variances, appeals of administrative decisions, appeals of zoning board of appeals decisions, and zoning condition amendments.
(Amd. of 11-1-2007; Amd. of 4-5-2012; Amd. of 10-8-2020(1))
All applications specified in this chapter shall be submitted on forms provided by the county and shall be submitted with the documentation required for each type of application. The director is hereby authorized to establish administrative deadlines for the receipt of applications and associated information in accordance with the provisions of this chapter.
(a)
Form. All applications shall be submitted using the appropriate application form per each application type, as specified by the department.
(1)
Review of application completeness. Upon submittal, each application shall be subjected to a review of application completeness prior to being officially accepted by the county. An application shall be considered "complete" if it is submitted on the required form, includes all submittal information, including all exhibits specified by the director, and accompanied by the application processing fee as adopted by the board of commissioners and as may be revised periodically. The review of application completeness shall be conducted by county staff within five business days of the submittal deadline. If the county determines the application is complete, the application shall be processed pursuant to this chapter. If the county determines that the application is incomplete, county staff shall notify the applicant of that fact via the contact information provided and specify the ways in which the application is deficient. All incomplete applications shall receive no further processing until the deficiencies are corrected via a new submittal. Resubmittal of the application shall be treated as a new application. Under no circumstances may county staff delay conducting the review of application completeness in excess of five business days of the submittal deadline. If the review of application completeness is not completed within five business days of the submittal deadline, the application shall be determined complete.
(b)
Submittal fees. All applications shall be submitted with the required fee. The amount of each fee will be established by the director, and approved by the board of commissioners, which may be revised periodically. Applicants may apply for more than one application simultaneously and such applications may be simultaneously considered by the county as more specifically provided by this chapter. In the case that more than one application is filed simultaneously, the applicant shall be responsible for filing the appropriate information and paying the specified fees for each application filed. All fees are nonrefundable once the application has been determined complete.
(c)
Boundary survey. All applications shall be accompanied by ten copies of a boundary survey prepared by a registered land surveyor, and one copy of the boundary survey shall be reduced to a size of 8.5 inches by 11 inches.
(d)
Legal description. All applications shall be accompanied by a written metes and bounds legal description. It must establish a point of beginning and from the point of beginning give each dimension bounding the property, calling the directions (e.g. north, northeasterly, southerly, etc.) which the boundary follows around the property returning to the point of beginning. If there are multiple properties, all properties shall be combined into one legal description.
(e)
Site plan minimum requirements. All applications shall be accompanied by ten copies of a site plan and one copy of the site plan reduced to a size of 8.5 inches by 11 inches. For applications for properties greater than ten acres, the required site plan shall be prepared in full compliance with this subsection by a land surveyor, professional engineer, landscape architect or architect licensed to practice in the state of Georgia and shall be stamped and sealed by such stated professional in accord with Georgia law. The site plan so prepared may contain a disclaimer, as allowed by industry practice or applicable licensure requirements that the site plan is not to be considered an engineered document. For applications regarding properties of ten acres or less, the site plan shall comply with the minimum information contents described in this subsection, but need not be prepared by a licensed professional as noted above. If details submitted on a site plan do not meet numerical requirements as identified in this Code, a specific variance request shall be included on the submitted application. Unless otherwise specified in the board approval, the site plan submitted as part of the application shall be considered binding on the applicant. Site plans submitted under the requirements of this chapter are not engineered, and as such the term "binding" does not imply that it is site plan specific; rather it implies that the locations and/or uses are what the applicant intends to implement on the subject property. In any instance where the site plan conflicts with this Code, or any other county regulation, and there is not an approved variance, the regulation shall take precedent. The boundary of the site plan shall match the boundaries of the submitted boundary survey and the legal description. The site plan shall at minimum contain the following information (as applicable):
(1)
Proposed layout of streets, alleys, lots, and pedestrian circulation systems;
(2)
Lot or tract dimensions with required setbacks shown;
(3)
Required and proposed buffers;
(4)
Required and proposed, landscape areas, common areas, and open space;
(5)
Proposed structures with square footages (except for single family residential subdivisions);
(6)
Proposed uses for each structure (e.g. retail sales, offices, townhouses, etc.);
(7)
Existing and proposed zoning districts of the subject property and abutting property;
(8)
Proposed and existing location and use of all structures on the subject property;
(9)
Existing and proposed right-of-way locations and dimensions and names of all roads and streets bounding the subject property;
(10)
Driveways and parking areas with number of provided parking spaces;
(11)
Loading and unloading facilities;
(12)
Preliminary and existing locations of storm drainage and structures;
(13)
Preliminary and existing locations and point of access for major utility lines (e.g. water, gas, electric, etc.);
(14)
Preliminary and existing wastewater facilities including areas reserved for drain fields and septic tanks or point of access, sewer easements and manholes;
(15)
Tax map/parcel number and owner name of subject property and all abutting property owners as shown on current county tax map records;
(16)
Existing tree canopy (general location of existing canopy as indicated on the county GIS aerial photography); and
(17)
Preliminary locations of environmental conditions (e.g. streams, wetlands, watershed protection districts, flood hazard areas, river corridor boundaries, groundwater recharge areas, etc.).
(f)
Confirmation of paid taxes. A copy of the paid tax receipt for subject property or a statement by an official in the tax commissioner's office or other official document issued by the tax commissioner's office indicating taxes have been paid for the last year that they were due.
(g)
Additional application requirements. Articles IV through IX of this chapter identify additional application requirements per each type of application.
(h)
Corporate/company disclosures. All applications shall identify the name of the applicant and, if the applicant is different from the property owner, be accompanied by a duly executed owner authorization. If either the applicant or owner are corporations or limited liability companies, the application shall contain the names of the corporate stockholders with ten percent ownership or greater, officers, and directors, unless the corporation has stock that is traded on a national stock exchange in which case the corporate name shall be sufficient. A limited liability company shall identify the name of all officers or members. In addition to the owner and applicant, the application shall further identify any parties having a direct financial interest in the zoning application other than the owner and applicant (for instance, the intended developer or anticipated commercial occupant if known). If such additional parties having a direct financial interest are corporations or companies, then the names of corporate stockholders with ten percent ownership or greater, officers, directors and company members shall be provided unless the corporation has stock that is traded on a national stock exchange in which case the corporate name shall be sufficient. In the event that public disclosure of the developer or commercial occupant may cause such developer or occupant to withdraw from pursuing a project due to competition, trade secret, or proprietary business concerns, and if the proposed development advances a bona fide economic development purpose, then an affidavit affirmatively declaring such shall be tendered with the application and in that event only the owner and/or authorized applicant shall be identified. The affidavit contemplated in this paragraph shall only be valid for its intended purpose if it is also signed by a duly authorized representative of the Forsyth County Development Authority, Cumming/Forsyth County Chamber of Commerce, or the Forsyth County Manager, with such signature certifying that the pertinent individual is aware of the proposed development and confirms that the proposed development advances a bona fide economic development purpose. For purposes of this paragraph, a bona fide economic development purpose means a development that would be eligible for an inducement under section 22-260 of the Forsyth County Economic Development Ordinance.
(Amd. of 11-1-2007; Amd. of 4-5-2012; Amd. of 5-2-2013; Amd. of 2-6-2014; Amd. of 12-3-2015; Amd. of 4-13-2017(1); Amd. of 4-4-2019)
Applications as specified in this chapter may be withdrawn in conformance with the following provisions or as specified in this Code:
(a)
Applicant withdrawal. All applications may be withdrawn upon the written request of the applicant. Withdrawal requests received prior to the date that public notice is provided in a newspaper of general circulation may be withdrawn without prejudice, and shall be permitted to be withdrawn without prejudice. Once public notice is provided in the newspaper of general circulation, the application shall be withdrawn with prejudice. However, the applicant may withhold the written request for withdrawal until the public hearing, in which the board with jurisdiction may permit applications to be withdrawn at the public hearing, but the withdrawal shall be with prejudice unless extenuating circumstances are evident and the board grants approval to withdraw without prejudice. There shall be no requirement that the pertinent board make specific findings of extenuating circumstances in order to allow withdrawal without prejudice. In no event shall an application be withdrawn more than once without prejudicing the right of the applicant to apply again within 12 months from the date the application was made.
(b)
Administrative withdrawal. In order to remove applications that have been pending for more than 180 days after the application enters applicant work time without being placed on a public hearing agenda, the director is hereby authorized to administratively withdraw said applications. For purposes of this section, "being placed on a public hearing agenda" shall be deemed to occur on the date on which the department deems an application complete for board consideration. Documentation shall be kept on file indicating the department's attempts to contact the applicant via the contact information provided. All administratively withdrawn applications shall be considered withdrawn with prejudice.
(Amd. of 11-1-2007; Amd. of 9-7-2017(1); Amd. of 9-5-2019)
If an application is withdrawn with prejudice or denied by the zoning board of appeals or board of commissioners, then the same property with a substantially similar application may not be submitted for reconsideration until the expiration of at least 12 months immediately following the withdrawal at the planning commission public hearing or defeat of the application by the zoning board of appeals or board of commissioners at their public hearing, as the case may be.
(Amd. of 11-1-2007)
Copies of this chapter, and any rules of procedure adopted by the planning commission, zoning board of appeals, or board of commissioners, shall be available for distribution to the general public by the department during regular business hours.
(Amd. of 11-1-2007)
All applications as specified in this chapter shall require a public hearing prior to action on said application.
(Amd. of 11-1-2007)
The planning commission, zoning board of appeals, or board of commissioners shall hold a public hearing on all applications. The public hearing shall constitute the public hearing that is required by the State Zoning Procedures Law (Title 36 of the Official Code of Georgia Annotated, sections 36-66-1 et seq.). All public hearings shall be heard in accordance with the annual schedule prepared for and adopted by each individual board, and as may be amended periodically. Public hearings shall be heard by:
(a)
Planning commission. The planning commission is hereby designated as the board that shall hold a public hearing on applications to amend the text of this Code, rezoning applications, conditional use permits, home occupations, and mobile vending. The planning commission shall also hold the public hearing on all variance requests that were filed and scheduled to be considered simultaneously and pertaining to the same property with a rezoning, conditional use permit, home occupation application, or mobile vending application. Recommendations on approval or denial of variances shall be made in accordance with the provisions set forth in article VI of this chapter.
(b)
Zoning board of appeals. The zoning board of appeals is hereby designated as the board that shall hold a public hearing on all appeals of administrative decisions and all variances; with the exception of variance requests that are approved administratively pursuant to 8-6.4(a); variance requests that would simultaneously apply to four or more existing or proposed lots or units within a single subdivision; variance requests for undisturbed areas of separation as described in section 18-12.1 of this Code; or for variance requests that were filed and scheduled to be considered simultaneously and pertaining to the same property with another application in which the authority to hold the public hearing rests with either the planning commission or board of commissioners.
(c)
Board of commissioners. The board of commissioners is hereby designated as the board that shall hold the second public hearing on all amendments to the text of this Code. The board of commissioners shall also hold public hearings on all sketch plat applications and all variance applications that would simultaneously apply to four or more existing or proposed lots or units within a single subdivision that are not being simultaneously considered with a rezoning, or conditional use permit application. The board of commissioners shall also hold the public hearing for appeals of zoning board of appeals decisions and zoning condition amendments. The board of commissioners shall also hold the public hearing on variance requests for undisturbed areas of separation as described in section 18-12.1 of this Code. Delegation of public hearings to the planning commission or zoning board of appeals in no way abrogates the right of the board of commissioners to initiate and conduct, at its discretion, a public hearing for any application.
(Amd. of 11-1-2007; Amd. of 4-3-2008; Amd. of 4-5-2012; Amd. of 7-18-2013; Amd. of 10-8-2020(1); Amd. of 11-2-2023)
Applications to amend the text of this Code shall be advertised in accordance with: (a) and (b) of this section. All other applications shall be required to meet the following public hearing notice requirements:
(a)
Preparation of public notice. Notice of public hearings before the planning commission and the zoning board of appeals shall be prepared and presented for publication by the director. Notice of public hearings before the board of commissioners shall be prepared and presented for publication by the county manager.
(b)
Newspaper for zoning decisions. All applications pertaining to zoning decisions as defined in O.C.G.A. 36-66-3(4) shall require a public hearing preceded by publication of a public hearing notice within a newspaper of general circulation in Forsyth County at least 15, but not more than 45 days prior to the date of the public hearing. All such notices shall include, with the exception of amending the text of this Code, the application number, date, time, location, and purpose of the public hearing. In addition, the following additional notice requirements shall be provided:
(1)
Rezonings: Existing and proposed zoning classifications;
(2)
Zoning condition amendments: Application number of which conditions are being requested to be modified;
(3)
Conditional use permits: Proposed use and existing zoning district; and
(4)
Variances in conjunction with a rezoning and/or conditional use permit: Proposed Code provisions requested to be modified. Each article of this Code requested to be varied shall be separately identified.
(b.1)
Newspaper for hearings before quasi-judicial officers, boards, or agencies. All applications before quasi-judicial officers, board, or agencies as defined in O.C.G.A. § 36-66-3(1.1), shall require a public hearing preceded by publication of a public hearing notice within a newspaper of general circulation in Forsyth County at least 30 days prior to the date of the public hearing. Such notices shall include the application number, date, time, location, and purpose of the public hearing. In addition, the following additional notice requirements shall be provided:
(1)
Home occupation applications, mobile vending applications, and sketch plats: Proposed use and existing zoning district;
(2)
Variances: Proposed Code provisions requested to be modified. Each article of this Code requested to be varied shall be separately identified in all required notices;
(3)
Appeals of administrative decisions: Purpose of the appeal; and
(4)
Appeals of zoning board of appeals decisions: Purpose of the appeal.
(c)
Public hearing sign(s) for zoning decisions. Public hearing signs related to zoning decisions as defined in O.C.G.A. § 36-66-3(4) shall comply with the following procedures.
(1)
A public hearing sign shall be placed in a conspicuous location on the subject property at least 21, but not more than 45 days prior to the date of the scheduled hearing. The required sign shall state the time, place and purpose of the public hearing.
(2)
A sign affidavit shall be submitted to the department no later than the twenty-first day prior to the date of the scheduled hearing. Failure to turn in the sign affidavit by this deadline shall require an additional Zoning Review meeting for rezoning and conditional use permit applicants.
(3)
Where the land owned by the applicant does not border upon a public road in order that a passersby may see the sign which provides the public notice, the required sign shall be placed on the right-of-way of a public road nearest the property in question as well as upon the subject property.
(4)
Acts of vandalism or natural occurrences which may diminish the effectiveness of the public notice provided shall not void any proceedings or actions taken by any of the three boards or the director.
(5)
Once the board of commissioners has made a final decision upon any application requiring a public hearing, the applicant shall be responsible for the removal of all public hearing signs. Failure to do so will result in a fine of $100.00 per day until the sign(s) are removed. Calculation of the fine shall begin three days after the motion to act on the application or the date the application is withdrawn.
(c.1)
Public hearing sign(s) for hearings before quasi-judicial officers, boards, or agencies. Public hearing signs related to hearings before quasi-judicial officers, board, or agencies as defined in O.C.G.A. § 36-66-3(1.1) shall comply with the following procedures:
(1)
A public hearing sign shall be placed in a conspicuous location on the subject property at least 30 days prior to the date of the scheduled hearing. The required sign shall state the time, place and purpose of the public hearing.
(2)
A sign affidavit shall be submitted to the department no later than the 21st day prior to the date of the scheduled hearing. Failure to turn in the sign affidavit by this deadline shall require an additional zoning review meeting for sketch plat, home occupation, and mobile vending applicants.
(3)
Where the land owned by the applicant does not border upon a public road in order that a passersby may see the sign which provides the public notice, the required sign shall be placed on the right-of-way of a public road nearest the property in question as well as upon the subject property.
(4)
Acts of vandalism or natural occurrences which may diminish the effectiveness of the public notice provided shall not void any proceedings or actions taken by any of the three boards or the director.
(5)
Once the zoning board of appeals, planning commission, or board of commissioners, as applicable, has made a final decision upon any application requiring a public hearing, the applicant shall be responsible for the removal of all public hearing signs. Failure to do so will result in a fine of $100.00 per day until the sign(s) are removed. Calculation of the fine shall begin three days after the motion to act on the application or the date the application is withdrawn.
(d)
Mailed notice. Pursuant to O.C.G.A. § 36-66-4(g), at least 30 days prior to the required public hearing for variances, sketch plats, home occupation, appeals of administrative decisions, appeals of zoning board of appeals decisions, and mobile vending applications, the director shall cause a notice of hearing to be mailed to the owner whose property or interest is the subject of such hearing, as applicable.
(e)
Alternate design. Public hearings regarding alternate designs, as provided in chapters 12 and 21, shall be noticed and advertised in accord with section 8-3.3(b.1), (c.1), and (d). The conduct of public hearings for alternate designs shall be in accordance with section 8-3.4, as applicable.
(f)
Additional information. The director may request additional information regarding public notice if said information is deemed necessary to help the public understand the application request.
(Amd. of 11-1-2007; Amd. of 4-5-2012; Amd. of 9-7-2017(1); Amd. of 10-8-2020(1); Amd. of 4-20-2023)
The following procedures shall govern public hearings held for purposes of considering applications as specified in this chapter:
(a)
Presiding officer. The public hearing shall be conducted by the presiding officer. The presiding officer shall be the chairman, or in the chairman's absence, a designated member of the body hearing the request according to each board's rules and procedures.
(b)
Requirements for speakers. Persons wishing to speak in support (including applicant and designated spokesperson) or opposition to any application shall provide their name and address on the specified form to county staff prior to speaking at the public hearing. In addition, each person shall be required to disclose any campaign contributions/gifts equal to or greater than $100.00 given to any Forsyth County elected official within two years of the public hearing date.
(c)
Time limits. Speakers at the public hearing shall be allowed no less than ten minutes per side for the presentation of data, evidence, and opinions, provided, however, that the presiding officer may at his or her discretion elect to extend this time period equally to proponents and opponents. The presiding officer may also, at his or her discretion, permit presentations by other persons and allow the same to exceed the allotted times.
(d)
Actions made in public. Any recommendation, finding, decision, or other action taken by the planning commission, zoning board of appeals, or board of commissioners will be made in public, at the time of the public hearing or at the time said application is continued or deferred for future consideration at a regular meeting of the respective body; provided, however, that an application may be tabled only by the board of commissioners.
(e)
Effect of board decisions. All findings, or other action of the planning commission regarding applications for rezoning and conditional use permits, shall be in the form of recommendations to the board of commissioners. The findings and decision of the zoning board of appeals shall be final unless a person aggrieved shall, within ten days of such decision, petition the Board of Commissioners of Forsyth County to review the decision. All decisions by the board of commissioners shall be final, although an appeal of a board decision may be made in conformance with article XII of this chapter.
(f)
Any property owner or developer, as is applicable, that is granted a rezoning, zoning condition amendment, or conditional use permit under this Code shall have 18 months to commence development based upon the provisions of this Code that existed at the time the rezoning application, zoning condition amendment application, or conditional use permit application was accepted by the county. For purposes of this paragraph, the phrase "commence development" shall mean the application for and issuance of a land disturbance permit for a development that is authorized by the granted rezoning, zoning condition amendment, or conditional use permit. It is not the intention of this paragraph that the receipt of a permit unaccompanied by completion of the work authorized by the permit shall result in an entitlement to avoid future amendments to this Code. It is, rather, the intention of this Code that the application for and issuance of a land disturbance permit is part of a continuous and ongoing land development process. Expiration of the issued land disturbance permit anticipated in this paragraph, with the permitted work not having been completed, shall result in the property owner or developer, as is applicable, having to comply with that version of the Code that exists at the time of tendering any subsequent land disturbance permit application.
(Amd. of 11-1-2007; Amd. of 4-5-2012; Amd. of 9-4-2014; Amd. of 12-21-2017(1); Amd. of 4-20-2023)
Editor's note— An amendment adopted April 13, 2017, repealed § 8-3.5, which pertained to Forsyth County District 2 Sub-Area Planning Commission and derived from Amd. of 12-3-2015; Ord. of 3-3-2016(2), §§ 1, 2.
The intent of this article is to specify provisions for amending the text of this Code.
(Amd. of 11-1-2007)
The text of this Code may be amended from time to time only by the board of commissioners.
(Amd. of 11-1-2007)
Amendments to this text will be made only if they bear a substantial relation to the public health, safety, morality or general welfare.
(Amd. of 11-1-2007)
Amending the text of this Code shall be made in accordance with the requirements of this chapter or as specified by the director.
(a)
Public hearing. All applications to amend the text of this Code shall receive two public hearings in accordance with the provisions as set forth in article III of this chapter.
(1)
Planning commission recommendation. The planning commission shall make a recommendation to the board of commissioners regarding amending the text of this Code. The planning commission's recommendation shall be in the form of a motion for approval, approval with modifications, or denial. The planning commission shall strive to make a recommendation following the closure of the public hearing; however, the planning commission shall have 31 days from the date of the public hearing to provide its recommendation to the board of commissioners. If the planning commission does not provide a recommendation within the 31 days from the date of the public hearing, the department shall automatically schedule it for consideration by the board of commissioners without the benefit of a recommendation from the planning commission.
(2)
Board of commissioners action. Upon completion of the public hearing and recommendation by the planning commission, or upon expiration of the 31-day time period allowed for the planning commission to provide a recommendation, all amendments to the text of this Code shall be scheduled for a second public hearing by the board of commissioners in accordance with article III of this chapter. The board of commissioners may return it to the planning commission or the department, or both, for further study, or it may approve it. In addition, the board may approve it with modifications, or it may deny it. Notwithstanding any other provision of this Code, the board of commissioners shall have the authority to remove, add to, or edit proposed amendments to the text of this Code that have already been the subject of a recommendation by the planning commission without returning such modifications to the planning commission. In such an event, the board of commissioners shall determine whether an additional public hearing is warranted and, if so, may conduct such public hearing.
a.
General considerations for decision. The following items shall be considered when amending the text of this Code.
(i)
Amendments to this text will be made only if they bear a rational relation to the public health, safety, morality or general welfare.
(3)
Board of commissioner decision. Board of commissioner approval to amend the text of this Code shall be in the form of a resolution or motion.
(Amd. of 11-1-2007; Amd. of 1-3-2019; Amd. of 1-7-2021)
The director shall conduct a continued study of the needs of the county and shall, from time to time, prepare such modifications, revisions, or amendments to this Code, including the official zoning map and any adopted overlay district maps, as may be necessary to conform to the comprehensive plan, land use studies, major transportation plans, and other documents. The modifications, revisions, or amendments shall include such text providing definitions, specifications, and conditions as may be appropriate to the matter considered, as well as maps delineating any geographical changes. Submissions shall be made to planning commission and the board of commissioners.
(Amd. of 11-1-2007; Amd. of 12-1-2011)
The intent of this article is to specify provisions for filing and consideration of rezonings; conditional use permits (CUP's), and sketch plats.
(Amd. of 11-1-2007; Amd. of 4-5-2012)
The official zoning map may be amended from time to time through the rezoning process only by the board of commissioners. The board of commissioners is also the designated decision making authority on granting conditional use permit, and sketch plat approvals.
(Amd. of 11-1-2007; Amd. of 4-5-2012)
All rezoning, conditional use permit, and sketch plat applications shall be required in accordance with the following specifications:
(a)
Rezonings. Applications for rezonings shall be required when proposed land use or land development is not in conformance with the existing zoning district.
(1)
Rezonings not permitted. No rezoning shall be made nor accepted by the department involving a request to rezone to the following zoning districts:
a.
R1R
b.
CR1
c.
R1
d.
R2R
e.
R2
f.
R3
g.
R4
h.
LR
i.
OSR
j.
PUD
k.
CR2
No applications seeking to rezone property to any of the zoning districts above shall be accepted, but other public hearing applications and development permits within those districts shall be accepted. With the Exception of Res1 and Res2, requests for conservation subdivisions shall not be made nor accepted by the department.
(2)
Rezonings permitted. Applications for rezoning may be filed for the following zoning districts:
a.
Agricultural districts:
(i)
A1—Agricultural district
(ii)
Ag-Res—Agricultural residential district
b.
Residential zoning districts:
(i)
Res1—Single family residential district
(ii)
Res2—Single family residential district
(iii)
Res3—Single family residential district
(iv)
Res4—Single family residential district
(v)
Res6—Multi family residential district
(vi)
MHP—Manufactured home park district
c.
Commercial zoning districts:
(i)
BP—Business park district
(ii)
CBD—Commercial business district
(iii)
HB—Highway business district
(iv)
HC—Heavy commercial district
(v)
NS—Neighborhood shopping district
(vi)
O&I—Office and institutional district
(vii)
OR—Office residential district
(viii)
OCMS—Office commercial multiple story
(ix)
UV—Urban village district
d.
Industrial and mining districts:
(i)
M1—Restricted industrial district
(ii)
M2—Heavy industrial district
(iii)
Mine—Mining operations district
e.
Specialty districts:
(i)
MPD—Master planned district
(ii)
MCD—Mixed-use center district
(iii)
MRD—Mixed-residential district
(b)
Conditional use permits. Applications for conditional use permits shall be required as specified in the uses permitted tables in this Code.
(c)
Home occupations. Applications for home occupations shall be required in accordance with chapter 8, article X, and chapter 16, article III of this Code.
(d)
Sketch plats. Applications for sketch plats afford the director and the board of commissioners an opportunity, prior to construction or build-out of a proposed development, to review a detailed site plan ("sketch plat") of the proposed subdivision or land development in order to ensure development compliance with the Unified Development Code and all other county ordinances and regulations. The sketch plat process is also an opportunity to allow public participation with respect to those developments for which a sketch plat is required. All major subdivisions and any other land development requiring a permit for land disturbance, with the exception of development on M1 zoned property, that involves either a tract of land two acres or more, or an area of disturbance two acres or more, shall require the submission of a sketch plat to the director. Land development requiring a permit for land disturbance in M1 zoning districts that involves either a tract of land five (5) acres or more, or an area of disturbance five (4) acres or more, shall require the submission of a sketch plat to the director. However, it is not the intent of this Code to require an applicant who already has a site plan that was approved as part of a rezoning or conditional use application, to go through a public review process a second time for the same or substantially the same development. Accordingly, a sketch plat shall not be required for major subdivisions or said land development when the development proposal found by the director is substantially in accordance with the site plan on file in the department. Further, a sketch plat shall not be required if proposed land development is declared a targeted business or extraordinary project, as defined and authorized by section 22-256 of the County Code, and if the board of commissioners ratifies this declaration and authorizes such development to be exempted from the sketch plat process. If a proposed sketch plat does not substantially conform to the site plan on file, or if there is no development plan on file for the subject property, then a sketch plat approval shall be required. Prior to the issuance of any permit for land disturbance, the board of commissioners shall hold a public hearing and must approve the sketch plat if required.
(1)
Amendments to approved site plans/architectural elevations/sketch plats. The director is authorized to approve minor amendments to site plans, architectural elevations, and sketch plats. Minor amendments shall include, but are not limited to, adjusting residential lot lines, modifying the layout of internal roads to a subdivision, relocating open space, or applying architectural design standards that are equivalent to or more stringent than those previously approved. Any proposed amendment to a sketch plat that is determined by the director to constitute a public interest, that decreases the amount of open space by ten percent or more, or that increases the density by ten percent or more shall be deemed a major amendment. The relocation of an active amenities area from the interior to the exterior of the property or to a different location on the exterior of the property, reduction in minimum lot size, and change of proposed use shall constitute a major amendment. In addition, any proposed amendment that increases the amount of non-residential, open display or outside storage by ten percent or more shall constitute a major amendment. For all amendments to sketch plats determined to be major amendments, the board of commissioners shall be required to hold a public hearing, but such hearing shall be limited specifically to testimony regarding whether the proposed amendment should or should not be approved. The board of commissioners shall approve, conditionally approve, or deny the proposed major amendment to a sketch plat. Procedures for considering a major amendment to a sketch plat shall be the same as required for an initial application for sketch plat approval.
(e)
Mobile vending. Applications to allow the operation of mobile vendors on parcels of land permitted for such use as prescribed by this code shall be required in accordance with chapter 8, article XI, and Chapter 16, article IV of this Code.
(Amd. of 11-1-2007; Amd. of 7-1-2010; Amd. of 4-5-2012; Amd. of 4-2-2015; Amd. of 6-1-2017(1); Amd. of 9-7-2017(1); Amd. of 1-4-2018; Amd. of 10-3-2019; Amd. of 3-5-2020(1); Amd. of 10-8-2020(1); Amd. of 1-7-2021; Amd. of 11-4-2021; Amd. of 3-3-2022; Ord. of 10-20-2022)
All applications for rezonings, conditional use permits, and sketch plats, not including county initiated applications, shall provide the information as specified in this section. If an applicant submits a variance or multiple variances simultaneously with a rezoning, conditional use permit, or sketch plat application, a separate fee for each section of the Code being varied, as well as a written justification shall be required as specified in section 8-6.3(b). Application requirements as specified in sections 8-5.4(a), (b) and (d) through (i) shall be submitted with the application for zoning review.
(a)
Requirements for all applications. All applications for rezonings, conditional use permits, and sketch plats shall provide the appropriate information as specified in sections 8-2.1(a) through (h) of this chapter.
(b)
Public participation plan. All rezoning, conditional use permits and sketch plat applications shall include a public participation plan in accordance with this section and as required by the department. This plan's minimum requirements as contained in the public participation letter shall be submitted as part of a complete public participation report.
(1)
Purpose. The purpose of the public participation plan is to:
a.
Ensure that applicants pursue early and effective citizen participation in conjunction with their applications, giving them the opportunity to understand and try to mitigate any real or perceived impacts their application may have on the community;
b.
Ensure that the citizens and property owners of Forsyth County have an adequate opportunity to learn about applications that may affect them and to work with applicants to resolve concerns at an early stage of the process;
c.
Facilitate ongoing communication between the applicant, interested citizens and property owners, county staff, and elected officials throughout the application review process;
d.
The public participation plan is not intended to produce complete consensus on all applications, but to encourage applicants to be good neighbors and to allow for informed decision making.
(2)
Minimum requirements. At a minimum, the applicant shall submit the following:
a.
Public participation letter. A copy of the letter to be sent to all persons and organizations per department procedures. The letter shall meet the requirements as set forth by the department, but at a minimum shall include:
(i)
Application number;
(ii)
Applicant name;
(iii)
Contact information;
(iv)
Details regarding the date, time and location of the required public participation meeting and any additional proposed meetings. If the date, time and location of the required public participation meeting is not known at the time of application submittal, said details shall be submitted at the zoning review meeting;
(v)
Statement of what type of application was submitted to the county;
(vi)
Brief description of the design of the project and/or scope of proposed development and where more information may be obtained, e.g. via the county's Web site;
(vii)
8.5 × 11" copy of the site plan (if applicable).
(c)
Public participation report. All rezoning, conditional use permit and sketch plat applications shall include a public participation report that is submitted in accordance with this section and as required by the department. The public participation report shall include a written explanation of the results of the implementation of the public participation plan. The report shall be submitted at the time of filing for board consideration per the department's deadline schedule. The report will be on file in the department.
(1)
Minimum requirements. At a minimum, the public participation report shall include the following information:
a.
Executive Summary:
(i)
Summary of public participation meeting(s):
(a)
Dates, times, locations of all meetings that occurred during the applicant work time period.
(b)
List of the parties that were notified.
(c)
Summary of attendee concerns per meeting.
(ii)
Composite summary of all concerns that will be addressed on the site plan or via applicant requested zoning conditions.
(iii)
Composite summary of all concerns that will not be addressed and the reasons why these concerns will not be addressed.
b.
Applicant requested zoning conditions, including:
(i)
List of all applicant requested zoning conditions;
(ii)
List of all applicant requested modifications to recommended staff zoning conditions and reasons for requested change.
c.
Supporting documentation, including copies of:
(i)
Meeting sign in sheets from all citizen meetings;
(ii)
Signed official USPS certificate of mailing forms;
(iii)
Public participation letter that was sent to required contacts;
(iv)
Letters, notices, newsletters or any other publication used for public participation efforts in addition to the public participation letter during the applicant work time.
(v)
Audio and visual recording of the public participation meeting as required by section 8-5.5(c)(2)c.
(2)
Incomplete public participation report. The public participation report will be reviewed prior to forwarding an application for board consideration. If the public participation report does not meet the criteria as set forth in section 8-5.4(b) and (c)(1), then the application shall be considered incomplete and shall not be scheduled for a public hearing.
(d)
Written evaluation. All rezoning and conditional use permit applications which involve ten acres or more shall include a written evaluation of the proposed project that considers each of the following factors:
(1)
How the proposed project is in conformance with section 10-1.8 of this Code;
(2)
The impact on the local population density pattern and public infrastructure, including, but not limited to, schools, utilities, and roads;
(3)
Whether there are substantial reasons why the property affected cannot be used in accordance with existing zoning;
(4)
The extent to which the proposed changes are consistent with the Comprehensive Plan; and
(5)
Any other factors relevant to the balancing of interests in promoting the public health, safety, morality, or general welfare and in promoting the public health, safety, morality, or general welfare with the right to reasonable use of property.
(e)
Traffic study. All rezoning, conditional use and sketch plat applications shall include a traffic study for any applications containing 150 or more residential units unless waived, or for less than 150 units if required, by the director of engineering.
(f)
Title opinion. All applications for rezoning and conditional use permit applications, with the exception of conditional use permits that pertain to a use that will be either located in an existing building or on a site that involves an existing business expansion shall provide a title opinion issued by a duly admitted member of the State Bar of Georgia in good standing. In addition to confirming ownership of the subject property, the title opinion shall also identify and provide copies of any covenants, deed restrictions, and easements encumbering the property and shall further identify whether any of the identified covenants, deed restrictions, and/or easements prohibit the use being sought by the application. The title opinion shall be rendered no more than 120 days prior to the original application for zoning review.
(g)
Sewage disposal. All rezoning and sketch plat applications shall identify and specifically describe a sewage disposal system that conforms to the requirements of this Code. If the project will be served by sewer, a pre-application meeting shall be required prior to submittal with the Forsyth County Water & Sewer Department and/or City of Cumming (whichever has jurisdiction) to identify the availability of sewer capacity and the location, connection, and route of sewer lines. If applicant proposal relies upon future outlay of sewer, then a phasing plan shall be required that identifies: (1) how the project coincides or differs from the county sewer master plan and (2) properties affected along the proposed sewer infrastructure, including showing proposed easements required for offsite sewer outfalls. County staff shall assess the implications of sewer access not anticipated by the county sewer master plan, as per section 8-5.5(f)(2)b.(vii).
(h)
Disclosure of campaign contributions and gifts to public officials. All rezoning, conditional use permit, and sketch plat applications shall include disclosure, pursuant to the Forsyth County Code of Ethics (Forsyth County Resolution and Ordinance No. 77), of any campaign contributions and gifts equal to or greater than $100.00 given to any Forsyth County elected official within two years of the application filing date.
(i)
Architectural elevations. Any rezoning, conditional use permit, or sketch plat application that involves residential uses, including specialty districts as identified in chapter 20(B), shall include architectural elevation drawings, which shall illustrate the design of all building façades, exterior finish materials and construction details, if necessary, to clarify exterior features.
(Amd. of 11-1-2007; Amd. of 4-5-2012; Amd. of 5-2-2013; Amd. of 12-3-2015; Amd. of 9-7-2017(1); Amd. of 1-4-2018; Amd. of 8-16-2018; Amd. of 1-7-2021; Amd. of 3-3-2022; Amd. of 5-4-2023)
All rezonings, conditional use permits, and sketch plats, not including county initiated applications, shall comply with the following procedures as set forth in this article:
(a)
Application for zoning review. All rezoning, conditional use permit, and sketch plat applications require an application for zoning review in conformance with the application requirements as set forth in section 8-5.4 of this article. Each application will be subject to a review of application completeness as specified in section 8-2.1(a)(1). Upon acceptance of the application, the department shall schedule a zoning review meeting for each application and forward all submittal information to other county staff for review and recommendations. The department will not accept revised or additional submittal materials unless requested by staff.
(b)
Zoning review meeting. County staff will be available to discuss the rezoning, conditional use permit, and sketch plat application and will provide a staff review to inform the applicant of additional necessary requirements as well as to provide a recommendation about the proposed project. If the date, time, and location of the required public participation meeting were not submitted with the public participation plan, they shall be submitted at the zoning review meeting.
(1)
Staff review and recommendation. At the zoning review meeting, county staff will provide the applicant with a written document specifying the following:
a.
Applicability of county policies, plans, and requirements as they apply to the proposed development;
b.
Appropriateness of the development with respect to the policies set forth in the Comprehensive Plan and the regulations in this chapter;
c.
Scope of public participation, including minimum contact requirements;
d.
Any site plan considerations or requirements;
e.
Any concerns or requirements related to the anticipated impact upon public rights-of-way and public improvements and appropriate requirements to mitigate those impacts;
f.
Any concerns related to land use and overall project design;
g.
Possible alternatives or modifications related to proposed application; and
h.
Procedures that will need to be completed prior to the application moving forward for board consideration.
(2)
After the zoning review meeting, the same written document will be available to the applicant and the public and will also be disseminated to the planning commission and the board of commissioners.
(3)
The staff recommendations are intended to serve as a guide and to advise the applicant prior to the application moving forward for board consideration of any issues that will or may subsequently be presented to the planning commission and board of commissioners. The information presented by county staff is intended to be used by the applicant during the applicant work time to ensure the applicant is aware of all issues prior to a public hearing.
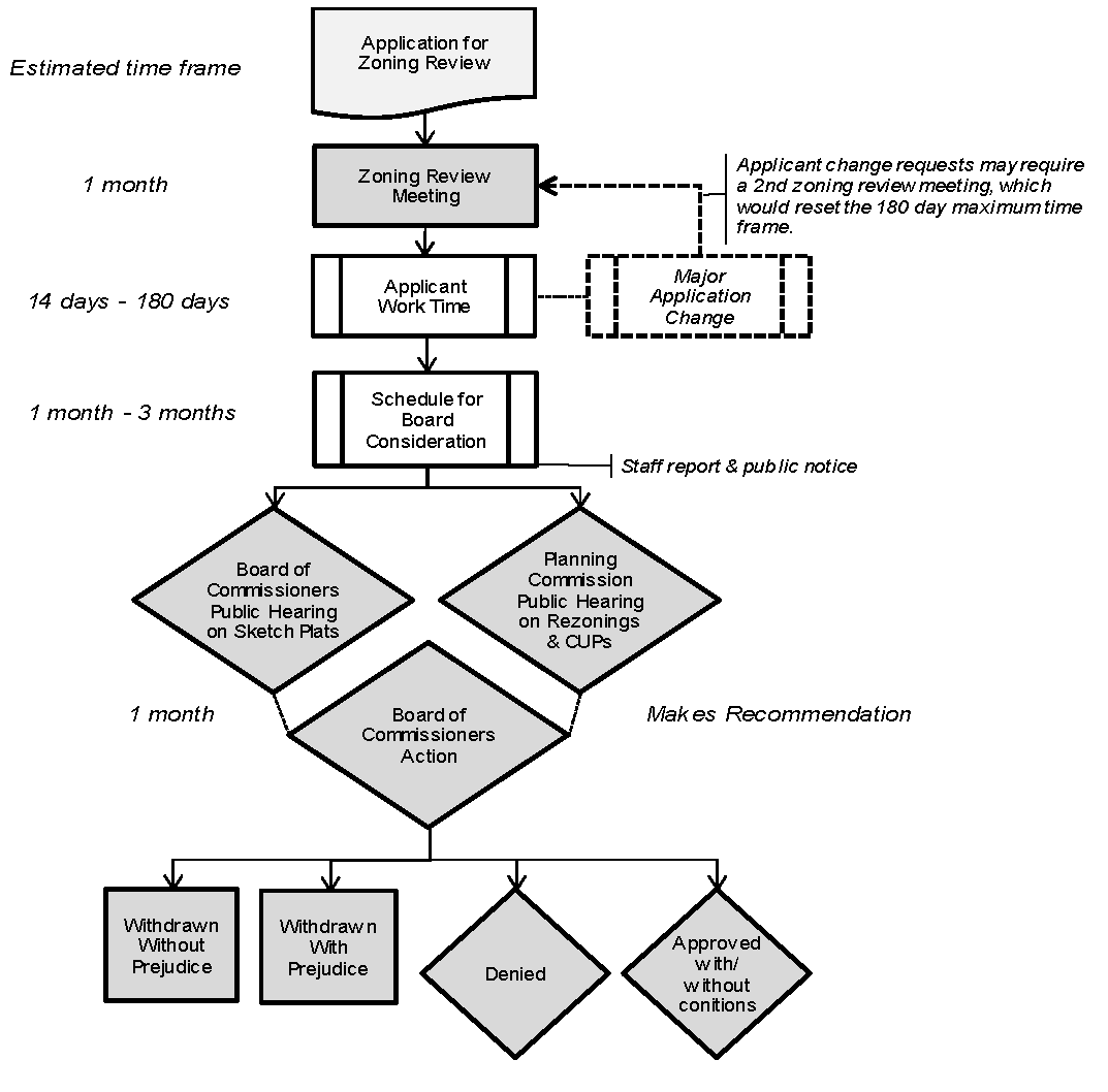
(c)
Applicant work time. Applicants who have received the staff review and recommendation have a minimum of ten days and a maximum of 180 days to submit application materials for rezonings, conditional use permits or sketch plats for board consideration including the finalization of any site plan details, full implementation of the required public participation plan and determination of all applicant proposed conditions. Finalization requires the submission of a complete and revised application prior to the expiration of the 180-day period established in section 8-2.2(b). The director may grant an extension because the application has not finalized the mandated development of regional impact (DRI) review or is being delayed because of some other county, state or federal requirements.
(1)
Duration. The 180-day time frame automatically starts on the day after the zoning review meeting and can end in one of the following six actions:
a.
Revised application materials are submitted prior to the expiration of the 180-day period;
b.
Applicant withdraws application without prejudice;
c.
Applicant initiates or is required to resubmit for an additional zoning review meeting;
d.
Applicant initiates or is required to submit a new rezoning application due to a major application change(s);
e.
Applicant does not meet the specified requirements within the 180 days and the director administratively processes the application as withdrawn in accordance with section 8-2.2(b); or
f.
Director grants an extension because the application has not finalized the mandated development of regional impact (DRI) review, or is being delayed because of some other county, state, or federal requirements.
(2)
Implementation of public participation plan. The applicant shall implement the public participation plan only during the applicant work time.
a.
Public participation letter. The applicant shall obtain a list of persons and subdivisions from the department at the zoning review meeting. Each person on the provided list shall be sent the public participation letter postmarked no earlier than the date of the zoning review meeting. In addition, the applicant must ascertain if a homeowner's association exists for each listed subdivision, and if such associations have readily available contact information, according to instructions given to the applicant by the department at the zoning review meeting. County staff will notify members on the official interested parties list as well as affected political jurisdictions and public agencies. At a minimum, the applicant will provide a public participation letter in accordance with department procedures as outlined above, which is intended to encompass the following contacts:
(i)
Adjacent or nearby residents or property owners within 500 feet of any part of the subject property;
(ii)
Adjacent or nearby homeowner associations (HOAs) associated with identified subdivisions, if such associations have readily available contact information, within 500 feet of any part of the subject property.
b.
Public participation sign. The applicant shall obtain the public participation sign from the department at the zoning review meeting.
(i)
Content. At a minimum, the sign shall include:
(a)
Application number;
(b)
Applicant name;
(c)
Contact information;
(d)
Proposed change in zoning and/or request for conditional use(s);
(e)
Meeting date, time and location for the applicant sponsored public participation meeting.
(ii)
Posting requirements. The sign shall be posted on the subject property at least ten days prior to the date of the public participation meeting. A public participation sign shall be placed on the subject property along where said property abuts every public right-of-way. If the subject property does not abut a public right-of-way, then placement of the sign shall be in accordance with section 8-3.3(c). A signed affidavit with a dated photo of the sign placing said sign against a verifiable property landmark shall be submitted to the department within two business days after the zoning review meeting. Failure to submit the affidavit shall result in the public participation report being incomplete and the application shall not move forward for board consideration until all posting requirements are met.
c.
Public participation meeting. A public participation meeting shall be held in a location relatively near the subject property and shall be held no earlier than 12 days after the zoning review meeting and only during the applicant work time. Meetings must occur Monday through Friday with a start time between 6:00—7:30 p.m. The meeting location shall provide adequate parking and shelter that offers reasonable protection from the elements as well as appropriate lighting in order to accommodate the safety and comfort of anticipated attendees or if appropriate parking and shelter are provided on the site that may be used as an alternative. The meeting shall be announced by the public participation letter and the public participation sign. The applicant shall ensure that for any proposal involving a major subdivision or a minimum of 5,000 square feet of non-residential building space, the public participation meeting is audio and visual recorded so as to reasonably capture the discussions and presentation made at the meeting. The audio and video recording shall be tendered to the department with the Public Participation Report.
(d)
Major application change. During the applicant work time, the county acknowledges that there may be various site plan and application changes that result from county staff comments, implementation of the public participation plan or through discussions with the various stakeholders. However, the department also has the responsibility to ensure that an application under review for board consideration, including a site plan, is submitted in conformance with chapter 8, articles II, III and article V of this Code. As such, this section defines the following situations as major application changes that shall require a revised application for zoning review and subsequent public participation meeting or a new application depending on the extent and nature of the proposed change(s).
(1)
Any change in proposed zoning classification, which results in a more intense land use;
(2)
Any change in method of sewage treatment;
(3)
Any change in use or housing type;
(4)
Any change in the boundary of the subject property (not including minor surveying inconsistencies);
(5)
Adding variances or conditional uses;
(6)
Ten percent or greater increase in the number of lots;
(7)
Ten percent or greater increase in the density;
(8)
Ten percent or greater decrease in the amount of open space; or
(9)
As specified by the director.
(e)
Board consideration. All applications determined complete by the department that are ready to be placed on a public hearing agenda shall be subject to the following restrictions:
(1)
Applicant changes. Once an application is determined complete by the department for board consideration, any changes to the application, including changes to the site plan or any other element of the application submittal, shall require that the application be remanded back to the zoning review meeting stage of the application process described in subsection (b) above and then proceed with the subsequent procedural steps accordingly.
(2)
Public hearing sign. The applicant shall be required to replace the public participation sign(s) with the public hearing sign(s) on the subject property in such manner as to ensure compliance with the notice requirements in section 8-3.3(c) for rezonings and conditional use permits, to include rezonings and conditional use permits accompanied by variances and conditions, and in accordance with notice requirements in section 8-3.3(c.1) for sketch plats. The applicant shall be required to obtain the sign from the department and place the sign on the subject property in a timeframe as specified in department procedures.
(3)
Scheduling of public hearing. The department shall both advertise and schedule the application for a public hearing in accordance with the pertinent provisions in article III of this chapter with signage and legal ads for rezoning and conditional use permits complying with section 8-3.3(b) and (c), and signage, legal ads, and letters for sketch plat applications complying with section 8-3.3(b.1), (c.1) and (d).
(4)
Staff report. County staff shall review each application in its entirety, finalize a staff report, and submit all necessary information to the planning commission and board of commissioners with sufficient time for board review prior to the public hearing. The staff report will be based upon the general considerations set forth in section 8-5.5(f)(2)a. and the special considerations set forth in section 8-5.5(f)(2)b.
(f)
Public hearing. All rezoning, conditional use permit, and sketch plat applications shall receive a public hearing in accordance with the provisions as set forth in article III of this chapter. In addition, all home occupation permit and mobile vending applications that are required to go before the planning commission shall also receive a public hearing in accordance with article III of this chapter.
(1)
Planning commission recommendation. The planning commission shall receive and review a complete submittal from the department which includes a completed application, site plan, and all applicant proposed zoning conditions. The planning commission shall also receive from the department and review a completed staff report including an analysis, a recommendation, staff recommended zoning conditions as well as review and recommendation of all applicant recommended conditions. Therefore, the planning commission shall have all the information necessary to make a recommendation to the board of commissioners on all applications for rezonings, and conditional use permits. The planning commission's recommendation to the board of commissioners shall be in the form of a motion for approval, approval with conditions or denial. Further, the planning commission may, in acting on said application, recommend a reduction of the land area for which the application is made, recommend a change in the proposed zoning district to a district that is no more intense than the one requested by the applicant, or recommend the addition or deletion of conditions or specifications of the application. The planning commission shall strive to make a recommendation on the application following the closure of the public hearing; however, the planning commission shall have until the next scheduled planning commission regular meeting or 31 days from the date of the public hearing, whichever comes later, to provide its recommendation to the board of commissioners. If the planning commission does not provide a recommendation on rezoning, and conditional use permit applications within this time frame from the date of the public hearing, the department shall automatically schedule the application for consideration by the board of commissioners without the benefit of a recommendation from the planning commission.
(2)
Board of commissioners action on rezonings and conditional use permits. All applications for rezoning and conditional use permits shall be scheduled for consideration by the board of commissioners upon the completion of the public hearing and recommendation by the planning commission or upon expiration of the time period allowed for the planning commission to provide a recommendation. Before taking action on said applications, the board of commissioners shall consider the planning commission's recommendation, if any, the staff report and any application materials forwarded by the department to the board. In addition, the board of commissioners may at its discretion recognize the applicant and consider information submitted by the applicant at the time the board is considering the application. However, if the board permits the applicant to provide testimony or to submit additional materials after the public hearing by the planning commission, in fairness to the public the board of commissioners should open the floor to comments or questions from the general public on the applicant's testimony or additional materials provided in support of the application. The board of commissioners may return the application to the planning commission or the department, or both, for further study or it may approve the application. In addition, the board may approve the application with conditions or it may deny the application. Further, the board may, in acting on said application, reduce the land area for which the application is made, change the zoning district to a district that is no more intense than the one requested by the applicant, add or delete conditions or specifications of the application, or allow the application to be withdrawn with or without prejudice. Notwithstanding section 8-5.5(e)(1), and for residential zonings only, in the event the applicant requests that the board approve a zoning district that is less intense than the one requested by the application, the applicant shall be required to provide written notification of same to at least the same individuals and entities that were previously notified in accord with section 8-5.5(c)(2)(a) and public participation attendees who provide legible addresses on the sign-in sheet. Such written notice must be provided at least 15 days prior to the application being considered by the board for final action with evidence of such notification provided to the department.
a.
General considerations for decision. The following items shall be considered for rezoning, and conditional use permit applications:
(i)
Requirements of this Code as they pertain to the level of detail included within the conceptual plan, the purpose of which is to give surrounding property owners notice of the use to which property would be put or zoning district requested, shall be strictly complied with;
(ii)
The fact that there is already ample land in the requested classification shall not of itself justify denial or approval of an application for a change in zoning classification;
(iii)
The mere fact that a certain zoning classification is in effect at the time property is acquired does not preclude the new owner from seeking a new classification;
(iv)
No threat to the safety or morality of the citizens of the county shall be found to exist from a commercial development of land alone;
(v)
The disposition of every rezoning shall be made on the facts applicable to that particular case, considering the merits of the land in question, the impact of a decision upon the landowner's property rights, and the legitimate interests of the community.
(vi)
Comprehensive Plan/future land use map:
(a)
Whether or not the applicant's proposal is in conformity with the policy and intent of the Forsyth County Comprehensive Plan;
(b)
Whether or not the applicant's proposal will permit a use that is suitable in view of the use and development of adjacent and nearby properties;
(c)
Whether or not the applicant's proposal will have an adverse effect on the usability of adjacent or nearby property;
(d)
Whether or not the applicant's proposal would result in a use that would cause an excessive or burdensome use of existing streets, transportation facilities, utilities or schools;
(e)
Whether or not there are existing and changing conditions affecting the use and development of the property, which give supporting grounds for approving the applicant's proposal.
b.
Special considerations for decision. As appropriate, the following items shall be considered for rezoning, and conditional use permit applications:
(i)
Land development plans, including projected densities;
(ii)
Existing uses and zoning of nearby property:
(a)
Use and classifications of other property;
(b)
Effect upon residents of adjoining property.
(iii)
Land values:
(a)
Impact of change on values of adjacent and nearby properties;
(b)
Opinions as to most advantageous use.
(iv)
Roads and traffic:
(a)
Character of adjacent and boundary roads;
(b)
Intersections;
(c)
Planned development by public agencies;
(d)
Planned private developments;
(e)
Effect of increased traffic on safety.
(v)
Rivers, streams and drainage:
(a)
Flood plains;
(b)
Soil erosion and sedimentation;
(c)
Protected areas;
(d)
Pollution of surface and sub-surface water.
(vi)
Utilities:
(a)
Sewage disposal;
(b)
Water supply;
(c)
Whether the proposed method of sewage treatment is consistent with the county sewer master plan;
(d)
Whether the proposed rezoning and proposed water usage is consistent with the county water master plan;
(e)
Whether the proposed rezoning is consistent with any and all regional agreements, e.g., regional water agreements and regional sewer agreements.
(vii)
Other special considerations:
(a)
Buffer zones;
(b)
Noise;
(c)
Odor;
(d)
Fire protection;
(e)
Terrain or topography;
(f)
Schools;
(g)
Animals;
(h)
Visual intrusions on neighbors;
(i)
Aesthetics;
(j)
Site plans and plats;
(k)
Lighting;
(l)
Hours of operation.
(viii)
The planning commission may recommend changes and the board of commissioners may make changes as they deem appropriate to any submission.
(3)
Board of commissioner action on sketch plats. All sketch plat applications shall be scheduled for public hearing in front of the board of commissioners and consideration will be without the benefit of a planning commission recommendation.
a.
General considerations for decision. The following criteria shall be utilized by the board of commissioners in determining whether a submitted sketch plat is acceptable:
(i)
Whether the proposed development is in compliance with all pertinent sections of the Unified Development Code, including but not limited to densities, height restrictions, lot size, set backs, buffers, roadway access, overlay districts, uses, streets and open spaces;
(ii)
Whether the proposed development is in compliance with all other Forsyth County ordinances, codes and regulations, including but not limited to the tree preservation ordinance (81), soil erosion and sedimentation ordinance (73), storm water management ordinance (75), flood damage prevention ordinance (55) and the public sewer system ordinance (6);
(iii)
Whether provision has been made for a water supply system that is compliant with pertinent county ordinances and regulations and is otherwise sufficient in terms of quantity, dependability and quality to provide an appropriate supply of water for the type of development proposed;
(iv)
If a public sewage system is proposed, whether adequate provision has been made for such a system under pertinent county ordinances and regulations and, if other methods of sewage disposal are proposed including septic, that such systems comply with all pertinent federal, state and local laws and regulations;
(v)
If the tendered sketch plat reveals areas deemed by the director to be unsuitable for development due to the likelihood of flooding or improper drainage or due to rock formations, topography, utility easements or other characteristics rendering the proposed development harmful to the safety, health and general welfare of the citizens of the county, whether the proposed development makes accommodations for such characteristics such that the health, safety and welfare of the county is not unduly impacted;
(vi)
Whether proposed roads provide safe, convenient and functional system for vehicular, pedestrian and bicycle circulation and are otherwise consistent with the comprehensive plan and master transportation plan.
(g)
Board of commissioner decision. Board of commissioner approval of a rezoning application shall be in the form of a resolution. Approvals of conditional use permit, and sketch plat applications shall be documented in a letter sent out by the department. Granting approval does not ensure the availability of utilities or other infrastructure in connection with development of the site.
(h)
Application for land disturbance permit or building permit. Rezoning, conditional use permit and sketch plat applications approved by the board of commissioners are eligible to continue with the development process by applying for the appropriate land disturbance permit or building permit provided that all subsequent submittals are in conformance with the approved board of commissioner's decision and all requirements identified in this Code as well as other county, state and federal requirements, as applicable.
(i)
County initiated zoning when no land disturbance permit application. Any approved rezoning of property, to include approval of a conditional use permit, where there has been no application for land disturbance permit submitted within eighteen months from the date of zoning approval shall result in a notice being delivered to the owner and the zoning applicant, if different, advising that a county-initiated rezoning to a constitutional zoning designation for the subject property may occur if no land disturbance permit application is tendered within thirty days of said notice. Upon no land disturbance permit application being tendered within the timelines set forth in this paragraph, the property shall be placed upon a board agenda for consideration of a county-initiated rezoning. Nothing contained within this paragraph shall impair or otherwise limit the board's authority to initiate a rezoning of property at any time subject only to vested right considerations. For purposes of this paragraph, an application for a land disturbance permit shall mean a complete application for a permit identified in chapter 7, sections 7-1.1 through 7-1.7 submitted to the department with the appropriate fee paid.
FIGURE 8.1. REZONING, CONDITIONAL USE PERMIT (CUP)
AND SKETCH PLAT PROCESS
(Amd. of 11-1-2007; Amd. of 7-1-2010; Amd. of 4-5-2012; Amd. of 5-2-2013; Amd. of 9-4-2014; Amd. of 8-6-2015; Amd. of 12-3-2015; Amd. of 4-13-2017(1); Amd. of 9-7-2017(1); Amd. of 1-4-2018; Amd. of 8-16-2018; Amd. of 4-4-2019; Amd. of 7-9-2020(6); Amd. of 10-8-2020(1); Amd. of 5-6-2021; Amd. of 4-20-2023)
It is the intent of this article to specify provisions for the filing and consideration of applications for variances.
(Amd. of 11-1-2007)
A variance, as defined by this Code, shall only be granted for those requirements of this Code described herein or expressly authorized elsewhere in this Code; however, variances shall not be granted for the purpose of permitting a use which is not permitted in the zoning district in which the subject property is located. Requirements of this Code that may be varied are as follows:
(a)
Performance standards specified for any of the various zoning districts, including buffer requirements and setbacks and any land development regulations specified for any of the various zoning districts, but specifically excluding minimum lot size or maximum density requirements. The board of commissioners, however, may grant a lot size variance if in addition to the criteria found in section 8-6.4(c)(4)a., the board of commissioners determines: The variance does not exceed ten percent of the total lot size required for a given zoning district, except if the parcel is contiguous to property owned by the U.S. Army Corps of Engineers, in which case the variance may not exceed 25 percent of the total lot size. In all cases, a lot size variance under this provision may only be granted for one lot in a platted subdivision.
(b)
The dimensional and numerical requirements of chapter 10, "general provisions, and nonconforming situations."
(c)
The dimensional and numerical requirements of chapter 16, "supplementary regulations for specific uses."
(d)
The dimensional and numerical requirements of chapter 17, "parking and loading regulations."
(e)
The dimensional and numerical requirements of chapter 18, "subdivisions and land development."
(f)
The dimensional and numerical requirements of chapter 19, "conservation subdivisions."
(g)
The requirements of chapter 20B, "specialty districts."
(h)
The dimensional and numerical requirements established in chapter 21, "overlay districts," but specifically excluding the variance of any provisions regarding permitted or prohibited uses.
(i)
The board of commissioners may grant a variance for standard dust free pavements as referenced in section 17-5.3.
(Amd. of 11-1-2007; Amd. of 11-11-2012; Amd. of 6-7-2018; Amd. of 4-15-2021; Amd. of 11-4-2021; Amd. of 3-3-2022; Amd. of 11-3-2022; Amd. of 4-20-2023)
All applications for variances, as defined by this Code shall provide the information as specified in this section.
(a)
Requirements for all applications. All applications for variances shall provide the appropriate information as specified in sections 8-2.1 (a) through (g) of this chapter. When more than one variance is simultaneously requested, the applicant shall pay a separate variance application fee for each article of this Code that is requested to be varied, but the applicant may file a multiple variance request as one consolidated application for board consideration so long as each variance requested is individually justified according to the criteria for granting variances as specified in this article.
(1)
Site plan. All site plans submitted for variances shall be submitted in conformance with section 8-2.1(e). For variance applications, the site plan shall clearly delineate and label the requested variance(s). Applications for variances that involve proposed modifications to a site plan that was already approved by one of the three boards in conformance with the chapter, shall only include changes to the new site plan that directly relate to the variance being requested and shall not include any new site plan details which are not related to the variance being requested. Depending on the scope of changes, the director may require the applicant to also submit a sketch plat application.
(b)
Written evaluation. The applicant for a variance shall submit documentation justifying the variance and explaining why it should be granted. The justification must specifically address, for each variance requested, the criteria for granting variances as specified in this article.
(Amd. of 11-1-2007; Amd. of 7-18-2013)
Applications for variances shall comply with the following procedures:
(a)
Application for administrative approval.
(1)
Applicants may submit a variance application to the department for administrative approval by the director if the requested variance complies with the limitations set forth in subsection (a)(3), below. All other variance requests shall be reviewed by the appropriate board or council.
(2)
Variances submitted for administrative approval are exempt from the requirements set forth in sections 8-6.4(b) and 8-6.4(c). Notwithstanding the foregoing sentence, the director shall apply the considerations set for in section 8-6.4(c)(4)a. when considering administrative approval of a variance.
(3)
No variance shall be approved administratively by the director unless the requested variance does not vary the standard otherwise set forth in this Code by more than the limits outlined below and only for the performance standards listed.
a.
The requested variance may not exceed 15 percent for the following:
(i)
Maximum building height.
(ii)
Building setbacks, except as noted below.
(iii)
Building separation.
(iv)
The following buffers:
(a)
Residential exterior.
(b)
Georgia Highway 400.
(c)
Large scale retail.
(d)
Senior housing.
(e)
Side and rear.
b.
For residential developments 25 acres and greater in circumstances where the protection of tree groupings, as required by the Forsyth County Tree Protection and Replacement Ordinance, constitutes an extraordinary hardship for a portion of the layout design, the following shall apply with respect to lots suffering such hardship:
(i)
Building setback variance may not exceed 20 percent.
(ii)
Lot width variance may not exceed 15 percent.
(iii)
Lot coverage variance may not exceed 15 percent.
c.
When a pole-mounted light meeting the height requirements of this Code or any zoning condition placed upon a property, cannot be provided by an electric utility company, the height of a pole-mounted light may be administratively varied to the shortest height available.
(a.1)
Review of administrative variance approval. Any variance decision under section 8-6.4(a) may be appealed in accord with the procedures of article VII.
(b)
Application for board consideration. Applicants shall submit to the department an application for board consideration when the criteria exceed those processed under administrative review. The submittal shall be in conformance with the provisions set forth in article II and this article. All applications determined complete by the department shall be subject to the following restrictions:
(1)
Applicant changes. No changes shall be allowed to any application for board consideration once it determined complete by the department.
(2)
Public hearing sign. The applicant shall be required to place the Public Hearing Sign(s) on the subject property in accordance with section 8-3.3(c). The applicant shall be required to obtain the sign from the department in accordance with department procedures.
(3)
Scheduling of public hearing. The department shall both advertise and schedule the application for a public hearing in accordance to the provisions in article III of this chapter.
(4)
Staff report. County staff shall review each application for board consideration in its entirety, compile a staff report, and submit all necessary information to zoning board of appeals or the board of commissioners with sufficient time for board review prior to the public hearing.
(c)
Public hearing. Variance applications for board consideration shall receive a public hearing in accordance with the provisions as set forth in article III of this chapter. Variance public hearings constituting a zoning decision shall be noticed consistent with section 8-3.3(b) and (c). Variance public hearings constituting quasi-judicial decisions shall be noticed consistent with section 8-3.3(b.1), (c.1) and (d).
(1)
Applicant initiated postponement. The applicant for a variance may request postponement of any public hearing for the application, and such postponement may be granted by the county, provided:
a.
Postponement is not requested more than three times for any one application; and
b.
The total period of time requested for postponement does not exceed six months; and
c.
The applicant agrees to pay for the costs of readvertising the application for public hearing and agrees to post public notice signs on the property.
(2)
Zoning board of appeals initiated postponement. The zoning board of appeals ability to postpone applications shall be limited to situations in which the postponement will allow the respective board to obtain additional information from the applicant or allow the applicant and any opposition to negotiate.
(3)
Board of commissioners initiated postponement. Shall follow the rules and procedures adopted by the board of commissioners.
(4)
Zoning board of appeals or board of commissioners action on variances. Following the completion of the public hearing on a variance request, the zoning board of appeals or board of commissioners shall take action in accordance with article III of this chapter.
a.
General considerations for decision. The zoning board of appeals or board of commissioners as the case may be shall make a decision on each variance based upon consideration of the following:
(i)
The variance shall not have the effect of negating any of the various purposes and intentions of this Code;
(ii)
The variance if granted will not be detrimental to the public safety, health, or welfare of the public or injurious to other property;
(iii)
The conditions on which the request is based are unique to the property for which the relief is sought and are not applicable generally to other property;
(iv)
Because of the particular physical surroundings, shape, size, or topographical conditions of the specific property involved, an extraordinary hardship would result, as distinguished from a mere inconvenience, if the strict letter of these regulations is carried out;
(v)
The variance requested is the minimum necessary to accomplish the development or building; and
(vi)
In the case of an amendment to a buffer or setback required by this Code, including those specified in chapter 21, the variance application shows how equal or greater protection will be achieved of the adjacent property or natural resource affected by the proposed development, should the variance be granted.
(d)
Decision. Administrative review, zoning board of appeals, planning commissioner or board of commissioner approval of a variance application shall be valid in perpetuity, except that if a variance was approved as a part of, and simultaneous to, a rezoning or conditional use permit approval, then the variance may be terminated upon: (1) a change of zoning, (2) upon a change of zoning conditions negating the basis for the variance, or (3) upon a determination by the department that the property is being used in a manner different than the use authorized by the conditional use permit, following a duly noticed public hearing in accord with section 8-3.3(b) and (c).
(e)
Application for land disturbance permit or building permit. Applicants for variances approved by the director, the zoning board of appeals, the planning commission when the request is associated with a home occupation permit or mobile vending application necessitating board approval, or the board of commissioners are eligible to continue with the development process by applying for the appropriate land disturbance permit or building permit; provided however, that all subsequent submittals are in conformance with the approved variance decision, all requirements identified in this Code, and other county, state, and federal requirements, as applicable.
(Amd. of 5-2-2013; Amd. of 7-18-2013; Amd. of 2-6-2014; Amd. of 10-8-2020(1); Amd. of 4-15-2021; Amd. of 10-21-2021; Amd. of 3-3-2022; Amd. of 4-20-2023)
It is the intent of this article to specify provisions for the filing and consideration of applications for appeals of administrative decisions.
(Amd. of 11-1-2007)
Appeals to the zoning board of appeals may be taken by any person aggrieved by any decision of the director or other official, including but not limited to the directors of engineering and water and sewer, in the administration or interpretation of this Code or other county ordinances granting jurisdiction of the zoning board of appeals. Appeals of administrative decision applications shall be made within 30 days of the date of the decision or action being appealed. The application shall be filed in accordance with the public hearing schedule adopted by the zoning board of appeals, and the director shall schedule the matter to be heard on the next available hearing date.
(1)
Stop work order. In order to preserve the status quo while the parties' rights are being determined, the director shall have the authority to issue a stop work order if the appealed action or decision permits construction to commence or continue. Stop work orders shall comply with chapter 5 and chapter 22 of this Code. The director's entitlement to issue a stop work order shall in no way place upon the director an affirmative obligation to do so. The decision of whether to issue a stop work order shall be in the sole discretion of the director.
(Amd. of 11-1-2007)
All applications for appeals of administrative decisions, as defined by this Code shall provide the information as specified in this section.
(a)
Requirements for all applications. All applications for appeals of administrative decisions shall provide the appropriate information as specified in sections 8-2.1(a) through (g) of this chapter.
(1)
Site plan. All site plans submitted for appeals of administrative decisions shall be submitted in conformance with section 8-2.1(e). For appeals of administrative decisions, the site plan is optional and should only be submitted if said site plan graphically helps to present the applicant's case.
(b)
Written evaluation. The applicant for an appeal of administrative decision shall submit a written notice of appeal within 30 days after the date of the action or decision complained of. The written notice of appeal shall set forth concisely the action or decision being appealed as well as the grounds upon which the appeal is based.
(Amd. of 11-1-2007)
All applications for appeals of administrative decisions shall comply with the following procedures:
(a)
Application for board consideration. Applicants shall submit to the department an application for board consideration. The submittal shall be in conformance with the provisions set forth in article II and this article. All applications determined complete by the department shall be subject to the following restrictions:
(1)
Applicant changes. No changes shall be allowed to any application for board consideration once it determined complete by the department.
(2)
Public hearing sign. The applicant shall be required to place the public hearing sign(s) on the subject property in accordance with section 8-3.3(c.1). The applicant shall be required to obtain the sign from the department in accordance with department procedures.
(3)
Scheduling of public hearing. The department shall both advertise and schedule the application for a public hearing in accordance to the provisions and timelines in article III, to include the notification requirements in section 8-3.3(b.1), (c.1) and (d) of this chapter.
(4)
Staff report. County staff shall review each application for board consideration in its entirety, compile a staff report, and submit all necessary information to the zoning board of appeals with sufficient time for board review prior to the public hearing.
(b)
Public hearing. All appeal of administrative decision applications shall receive a public hearing in accordance with the provisions as set forth in article III of this chapter.
(1)
Applicant initiated postponement. The applicant for an appeal of administrative decision may request postponement of any public hearing for the application, and such postponement may be granted by the county, provided:
a.
Postponement is not requested more than one time for any one application; and
b.
The total period of time requested for postponement does not exceed nine months; and
c.
The applicant shall submit the postponement request to the department no later than three business days prior to the public hearing; and
d.
The applicant agrees to pay for the costs of readvertising the application for public hearing and agrees to post public notice signs on the property.
(2)
Zoning board of appeals initiated postponement. The zoning board of appeals ability to postpone applications shall be limited to situations in which the postponement will allow the respective board to obtain additional information from the applicant or allow the applicant and any opposition to negotiate.
(3)
Zoning board of appeals action on appeals of administrative decisions. During the public hearing for an appeal of administrative decision, the zoning board of appeals shall hear and consider all facts material to the appeal and render a decision. Following the completion of the public hearing on an appeal of administrative decision request, the zoning board of appeals may affirm, reverse, or modify the action or decision appealed from, provided that the zoning board of appeals shall not take any action which conflicts with or nullifies any of the provisions of this Code or any other county ordinances.
(c)
Standards and criteria. The standards and criteria governing the zoning board of appeals review of an administrative decision shall be as set forth in section 6-3.1(c).
(d)
Procedures for hearing. Those in opposition and those in support of the administrative decision shall have no less than ten minutes per side to advance their respective positions. Any additional time provided to one side shall be made equally available to the other. The zoning board of appeals is authorized to issue further procedural guidelines for the conduct of hearings challenging administrative determinations so long as such guidelines are not inconsistent with this paragraph. Any procedural guidelines shall be available for distribution to the general public.
(e)
Zoning board of appeals decision. A zoning board of appeals decision on appeals stays all legal proceedings in furtherance of the action appealed from, unless the director certifies to the zoning board of appeals, after the notice of appeal shall have been filed with him, that by reason of facts stated in the certificate a stay would, in his opinion, cause imminent peril to life and property. In such case, proceedings shall not be stayed other than by a restraining order by a court of record on application, on notice to the director, and on due cause shown.
(f)
Application for land disturbance permit or building permit. Appeal of administrative decision applications approved by the zoning board of appeals are eligible to continue with the development process by applying for the appropriate land disturbance permit or building permit; provided however, that all subsequent submittals are in conformance with the approved board decision, all requirements identified in this Code, and other county, state, and federal requirements, as applicable.
FIGURE 8.2. VARIANCE AND APPEAL OF ADMINISTRATIVE DECISION PROCESS
(Amd. of 11-1-2007; Amd. of 5-2-2013; Amd. of 2-6-2014; Amd. of 7-9-2020(7); Amd. of 4-20-2023)
It is the intent of this article to specify provisions for the filing and consideration of applications for appeals of zoning board of appeal decisions.
(Amd. of 11-1-2007)
(a)
Appeals of zoning board of appeal decisions may be taken by any person aggrieved by any decision of the zoning board of appeals.
(b)
Appeal of decisions of the zoning board of appeal with respect to appeals of administrative decisions pursuant to article VII of this chapter shall be by writ of certiorari to the Superior Court and shall be pursued in compliance set forth in O.C.G.A. tit. 5, ch. 4.
(c)
The appeal of decisions of the zoning board of appeal with respect to variances and all other matters for which the zoning board of appeal is vested with jurisdiction shall be by appeal to the board of commissioners, which appeal shall be made within ten (10) days of the date of the public hearing in which the decision was rendered. The application shall be filed in accordance with the requirements and procedures described in sections 8-8.3 and 8-8.4 as well as the public hearing schedule adopted by the board of commissioners, and the director shall schedule the matter to be heard on the next available hearing date following compliance with sections 8-3.3(b.1), (c.1) and (d).
(Amd. of 11-1-2007; Amd. of 8-6-2015; Amd. of 4-20-2023)
All applications for an appeal of zoning board of appeal decisions which have a right of appeal to the board of commissioners shall provide information as specified in this section.
(a)
Requirements for all applications. All applications for appeals of zoning board of appeals decisions shall provide the appropriate information as specified in sections 8-2.1(a) through (g) of this chapter.
(b)
Written evaluation. The applicant for an appeal of zoning board of appeals decision shall submit a petition in writing, justifying why said appeal is requested and should be granted. The director shall thereupon assemble the record in the case and submit the same to the board of commissioners within 15 days of service upon the director. The applicant shall set forth clearly and concisely the reasons why the board of commissioners should review the decision, including therein any error, procedural or substantive, allegedly committed by the zoning board of appeals.
(Amd. of 11-1-2007; Amd. of 10-7-2010; Amd. of 8-6-2015)
All applications for an appeal of zoning board of appeals decisions which have a right of appeal to the board of commissioners shall comply with the following procedures:
(a)
Application for board consideration. Applicants shall submit to the department an application for board consideration. The submittal shall be in conformance with the provisions set forth in article II and this article. All applications determined complete by the department shall be subject to the following restrictions:
(1)
Applicant changes. No changes shall be allowed to any application for board consideration once it determined complete by the department.
(2)
Public hearing sign. The applicant shall be required to place the public hearing sign(s) on the subject property in accordance with section 8-3.3(c.1). The applicant shall be required to obtain the sign from the department in accordance with department procedures.
(3)
Scheduling of public hearing. The department shall both advertise and schedule the application for a public hearing in accordance to the provisions in article III, to include the notification requirements in section 8-3.3(b.1), (c.1) and (d), of this chapter.
(4)
Staff report. County staff shall review each application for board consideration in its entirety, compile a staff report, and submit all necessary information to the board of commissioners with sufficient time for board review prior to the public hearing.
(b)
Petition for public hearing. The board of commissioners shall review the petition and the record in the case, within 30 days of the receipt of the petition, and determine whether to grant review. In determining whether to grant review, the board of commissioners shall consider the petition for review, the record of the case, and the decision of the zoning board of appeals. Upon the grant of a review by the board of commissioners, the director shall schedule the matter for the next available public hearing. The petitioner and the applicant for the appeal shall be notified of the time and place when the hearing in the case will be held.
(1)
General considerations for board of commissioners decision to review. A review shall be granted only in those cases in which the board of commissioners makes a preliminary finding that:
a.
A procedural or substantive error which has materially prejudiced the rights of the applicant before the zoning board of appeals, or undue hardship of a personal or financial nature upon the applicant before the zoning board of appeals by reason of the denial of the application by the zoning board of appeals, such hardship not being occasioned by a negligent or willful act on the part of the applicant or attributable to him; or
b.
Substantial costs laid upon the applicant before the zoning board of appeals, by reason of the denial of the application by the zoning board of appeals, such costs not being occasioned by a negligent or willful act on the part of the applicant before the zoning board of appeals or attributable to him; or
c.
The director or any other official with the appropriate authority to administer the code or other county ordinances requests the board of commissioners review a zoning board of appeals' decision due to the zoning board of appeals failing to base its decision on the criteria listed in section 8-6.4(c)(4)a. of the Code or in the case of overturning an administrative decision, the zoning board of appeals failed to follow the letter and intent of the applicable Code or ordinance section; or
d.
The granted variance or reversal of an administrative decision works a substantial hardship to the rights and interests of an aggrieved person disproportionate to the benefit conferred to the applicant before the zoning board of appeals; or
e.
A decision by the zoning board of appeals is detrimental to the general health, welfare and safety of the public.
(i)
An "act" within the meaning of the preceding subparagraphs shall also include omissions. A review will not be granted by the board of commissioners in any case in which the relief sought by the applicant before the zoning board of appeals is the direct and reasonable consequence of the applicant's violation of federal or state law or an ordinance of Forsyth County.
(2)
Effect of denial of review by board of commissioners. A denial of a review by the board of commissioners shall be an affirmation of the decision of the zoning board of appeals.
(c)
Public hearing. All appeals of zoning board of appeal decision applications shall receive a public hearing in accordance with the provisions as set forth in article III of this chapter, to include the notification requirements of section 8-3.3(b.1), (c.1) and (d). Additional notice may be given to interested parties as determined by the director. Such notice to interested parties shall be sent by first class United States postage to the address indicated in the official tax records of the county.
(1)
Receipt of evidence by board of commissioners. The board of commissioners shall receive either oral or written evidence from the petitioner, the applicant before the zoning board of appeals and from property owners and parties of record at the time the zoning board of appeals considered the matter. The board of commissioners shall confine the evidence to matters relating to the issues set forth in the minutes of the zoning board of appeals and the petition for review. The proceedings shall be recorded and shall be open to the public.
(2)
Standards and criteria. The standards and criteria governing the board of commissioners' consideration of an appeal of a decision of the zoning board of appeals shall be those set forth in section 8-8.4(b)(1)a.—e.
(3)
Procedures for hearing. Those in opposition and those in support of the zoning board of appeals decision shall have no less than ten minutes per side to advance their respective positions. Any additional time provided to one side shall be made equally available to the other. The board of commissioners is authorized to issue further procedural guidelines for the conduct of hearings challenging decisions of the zoning board of appeals so long as such guidelines are not inconsistent with this paragraph. Any procedural guidelines shall be available for distribution to the general public.
(4)
Board of commissioners action. Upon conclusion of the public hearing, the board of commissioners shall consider the case and its action concerning the decision being reviewed. Its decision shall be announced in a public meeting, either following the hearing or at any other scheduled meeting. The decision of the board of commissioners shall be in writing and shall:
a.
Affirm the decision of the zoning board of appeals, or
b.
Return the case to the zoning board of appeals for reconsideration, with or without direction; or
c.
Take such action by way of relief to the applicant as the board of commissioners deems appropriate and lawful.
(d)
Board of commissioners decision. The decision of the board of commissioners shall be included in the minutes and a written report thereof shall be sent to the applicant before the zoning board of appeals and the petitioner to an address provided by the applicant before the zoning board of appeals and the petitioner. Upon the conclusion of the case, the record and all matters adduced at the hearing shall be transmitted to the director for retention.
(e)
Application for land disturbance permit or building permit. The applicant is eligible to continue with the development process by applying for the appropriate land disturbance permit or building permit (if applicable); provided however, that all subsequent work and/or submittals are in conformance with the approved board of commissioner decision and all requirements identified in this Code, and other county, state, and federal requirements, as applicable.
(Amd. of 11-1-2007; Amd. of 5-2-2013; Amd. of 8-6-2015; Amd. of 3-3-2022; Amd. of 4-20-2023)
It is the intent of this article to specify provisions for the filing and consideration of applications for zoning condition amendments. By requesting board action regarding zoning conditions, the applicant may be subject to additional conditions given that the board of commissioners must review the application in its entirety in determining whether an amendment is warranted.
(Amd. of 11-1-2007)
Applications for zoning condition amendments shall be required when land development or proposed land development may be unable to comply with the approved zoning conditions that were adopted by the board of commissioners during approval of a rezoning, conditional use permit, or sketch plat application. An application for a zoning condition amendment shall also be required to amend conditions as enacted by the zoning board of appeals during an approval of a variance application. Applications for zoning condition amendments shall also be required to amend conditions placed on sketch plat applications for any application that was approved by the planning commission when they had jurisdictional decision making authority over sketch plat applications.
(Amd. of 11-1-2007; Amd. of 4-5-2012)
All applications for zoning condition amendments, as defined by this Code shall provide the information as specified in this section. Changes in zoning conditions that conflict with other parts of this Code, shall also require an approved variance which may be heard simultaneously by the board of commissioners. Permitted variances shall be in conformance with sections 8-6.2 and 8-6.3 of this chapter.
(a)
Requirements for all applications. All applications for zoning condition amendments shall provide the appropriate information as specified in sections 8-2.1(a) through (g) of this chapter.
(1)
Site plan. All site plans submitted for zoning condition amendments shall be submitted in conformance with section 8-2.1(e). The site plan is only required if the requested language being modified involves a reconfiguration of the site plan approved as part of the original application. The reconfigured site plan shall only include changes that directly relate to the language being modified and shall not include any new site plan details which are not related to the language modifications. Depending on the scope of changes, the director may require the applicant to also submit a sketch plat application.
(b)
Public participation plan. All zoning condition amendment applications shall include a public participation plan in accordance with section 8-5.4(b) of this chapter, with the exception of public participation sign and public participation meeting.
(c)
Public participation report. All zoning condition amendment applications shall include a public participation report in accordance with section 8-5.4(c) of this chapter, except the report need not contain items related to a public participation meeting and the deadline for submittal of the report shall be per the deadline schedule as published by the department.
(1)
Incomplete public participation report. The public participation report shall be required prior to the public hearing. If the public participation report does not meet the criteria as set forth in the public participation plan, section 8-5.4(b), then the application shall be considered incomplete and shall be postponed from being scheduled for a public hearing.
(d)
Written evaluation. The applicant for a zoning condition amendment shall submit sufficient written information describing why the conditions cannot be met and the exact language of zoning conditions requested to be modified and as proposed to be modified. The written evaluation shall also include written justification for any request of variances as specified in sections 8-6.2 and 8-6.3(a)(1) and (b).
(e)
Disclosure of campaign contributions and gifts to public officials. All zoning condition amendment applications shall include disclosure, pursuant to the Forsyth County Code of Ethics (Forsyth County Resolution and Ordinance #77), of any campaign contributions/gifts equal to or greater than $100.00 given to any Forsyth County elected official within two years of the application filing date.
(Amd. of 11-1-2007; Amd. of 6-7-2018; Amd. of 1-7-2021)
All applications for zoning condition amendments shall comply with the following procedures:
(a)
Application for board consideration. Applicants shall submit to the department an application for board consideration. The submittal shall be in conformance with the provisions set forth in article II and this article. All applications determined complete by the department shall be subject to the following restrictions:
(1)
Applicant changes. No changes shall be allowed to any application for board consideration once it determined complete by the department, except as specified by the director.
(2)
Public hearing sign. The applicant shall be required to place the public hearing sign(s) on the subject property in accordance with section 8-3.3(c). The applicant shall be required to obtain the sign from the department in accordance with department procedures.
(3)
Scheduling of public hearing. The department shall both advertise and schedule the application for a public hearing in accordance to the provisions in article III of this chapter.
(4)
Staff report. County staff shall review each application for board consideration in its entirety, compile a staff report, and submit all necessary information to the board of commissioners with sufficient time for board review prior to the public hearing.
(b)
Public hearing. All zoning condition amendment applications shall receive a public hearing in accordance with the provisions as set forth in article III of this chapter.
(1)
Applicant initiated postponement. The applicant for a zoning condition amendment may request postponement of any public hearing for the application, and such postponement may be granted by the county, provided:
a.
Postponement is not requested more than three times for any one application; and
b.
The total period of time requested for postponement does not exceed six months; and
c.
The applicant agrees to pay for the costs of readvertising the application for public hearing and agrees to post public notice signs on the property.
(2)
Board of commissioners initiated postponement. Shall follow the rules and procedures adopted by the board of commissioners.
(3)
Board of commissioners action on zoning condition amendments. All zoning condition amendment applications shall be scheduled for public hearing in front of the board of commissioner and consideration will be without the benefit of a planning commission recommendation.
a.
General considerations for decision. To determine whether a zoning condition amendment application should be approved, the board of commissioners shall utilize the same criteria used in the original determination when the conditions were enacted, specifically those criteria in section 8-5.5(f)(2)a., b..
(c)
Board of commissioner decision. Approvals of zoning condition amendment applications shall be documented in a letter sent out by the department.
(d)
Application for land disturbance permit or building permit. Zoning condition amendment applications approved by the board of commissioners are eligible to continue with the development process by applying for the appropriate land disturbance permit or building permit; provided however, that all subsequent submittals are in conformance with the approved board of commissioner decision and all requirements identified in this Code, and other county, state, and federal requirements, as applicable.
FIGURE 8.3. ALTERNATIVE DESIGN REVIEW, APPEAL OF ZONING BOARD OF APPEALS DECISION AND ZONING CONDITION AMENDMENT PROCESS
(Amd. of 11-1-2007; Amd. of 4-5-2012; Amd. of 5-2-2013; Amd. of 2-6-2014; Amd. of 4-20-2023)
It is the intent of this article to specify provisions for the filing and consideration of applications for home occupation permits not meeting the exemption criteria found in section 16-3.1(d) of this Code. By requesting planning commission action regarding home occupations, the applicant may be subject to additional conditions.
Applications for home occupation permits for consideration by the planning commission shall be required when any application for a home business, as provided by the provisions of section 16-3.1 of this Code, is determined to be a home occupation.
All home occupation applications shall provide the information as specified in this section. Any proposed home occupation containing associated land use elements in conflict with other requirements of this Code shall, if otherwise subject to a variance, require an approved variance which may be heard simultaneously. A variance shall only be granted for the dimensional requirements of this Code.
(a)
Requirements for all applications. All applications for home occupation permits shall provide the appropriate information as specified in sections 8-2.1(a), (b), (c) and (f) of this chapter.
1.
Site plan. All applications submitted for a home occupation shall include a drawing showing:
a.
A survey plat approved by the department;
b.
The location of the single family structure on the parcel;
c.
The total floor area used to conduct activities associated with the home occupation;
d.
The location of any accessory buildings to be used in association with the home occupation;
e.
The location of existing or proposed buffers and landscaping;
f.
The vehicle parking location and area dimensions;
(b)
Disclosure of campaign contributions and gifts to public officials. All home occupation permit applications shall include disclosure, pursuant to the Forsyth County Code of Ethics (Forsyth County Resolution and Ordinance #77), of any campaign contributions or gifts equal to or greater than $100.00 given to any Forsyth County elected official within two years of the application filing date.
All applications for home occupation permits shall comply with the following procedures:
(a)
Application for board consideration. Applicants shall submit to the department an application for board consideration. The submittal shall be in conformance with the provisions set forth in this article. All applications determined complete by the department shall be subject to the following restrictions:
(1)
Applicant changes. No changes shall be allowed to any application for board consideration once it determined complete by the department, except as specified by the director.
(2)
Public hearing sign. The applicant shall be required to place the public hearing sign(s) on the subject property in accordance with section 8-3.3(c.1) of this chapter. The applicant shall be required to obtain the sign from the department in accordance with department procedures.
(3)
Scheduling of public hearing. The department shall forward the necessary information to advertise and schedule the application for a public hearing in accordance to the provisions in article III of this chapter, with specific adherence to section 8-3.3(b.1), (c.1) and (d).
(4)
Staff report. County staff shall review each application for board consideration in its entirety, compile a staff report, and submit all necessary information to the planning commission with sufficient time for review prior to the public hearing.
(b)
Public hearing. Home occupation applications, not meeting the exemption criteria found in section 16-3.1(d) of this Code, shall receive a public hearing in accordance with the provisions as set forth in article III of this chapter.
(1)
Procedures for hearing. Those in opposition and those in support of the home occupation application shall have no less than ten minutes per side to advance their respective positions. Any additional time provided to one side shall be made equally available to the other. The planning commission is authorized to issue further procedural guidelines for the conduct of hearing regarding home occupation applications so long as such guidelines are not inconsistent with this paragraph. Any procedural guidelines shall be available for distribution to the general public.
(2)
Applicant initiated postponement. The applicant for a home occupation permit may request postponement of any public hearing for the application, and such postponement may be granted by the county, provided:
a.
Postponement is not requested more than two times for any one application; and
b.
The total period of time requested for postponement does not exceed three months; and
c.
The applicant agrees to pay for the costs of advertising the application for public hearing and agrees to post public notice signs on the property.
(3)
Planning commissioners action on home occupation applications. All home occupation applications, not meeting the exemption criteria found in section 16-3.1(d) of this Code, shall be scheduled for public hearing before the planning commission.
(4)
General considerations for decision. The planning commission shall consider the following when determining whether to approve a home occupation:
a.
Whether the request will impose upon existing residential and agricultural property owners excessive noise, excessive traffic, nuisance, fire hazard, and other possible adverse effects from activities of a quasi-commercial nature being conducted in residential and agricultural areas;
b.
Whether certain home occupational uses can be beneficial to both the community as well as the residential proprietor;
c.
Whether the nature of the proposed investment or business activity pose a reasonable risk of expanding such a degree that the use, value, tranquility and harmony of the residential area will be unduly impaired; and
d.
The county's obligation to protect the integrity of its residential and agricultural areas from activities that detract from the residential or rural character of a community and may unduly burden nearby property owners.
(5)
Planning Commission Determination. Approvals of home occupation applications shall be documented in a written notification from the department.
(Amd. of 5-2-2013; Amd. of 2-6-2014; Amd. of 10-8-2020(1); Amd. of 4-20-2023)
It is the intent of this article to specify provisions for the filing and consideration of applications to allow mobile vending activity on parcels of land permitted for such use as prescribed by this code. By requesting planning commission action regarding mobile vending activity, the applicant may be subject to additional conditions.
(Amd. of 10-8-2020(1))
An application for consideration by the planning commission to allow mobile vending activities shall be required when any retail use, as provided by the definitions in article II of chapter 3 of this Code, is determined to be a mobile vending activity. No separate application shall be required if such use has been previously approved (or has been applied for) in conjunction with a related zoning application. If the mobile vending activity is included with a related zoning application, the board of commissioners may approve the mobile vending activity in conjunction with the zoning application. In doing so, the board of commissioners shall apply the considerations in section 8-11.4(b)(3) below.
(Amd. of 10-8-2020(1))
All mobile vending applications shall provide the information as specified in this section. Any proposed mobile vending activity containing associated land use elements in conflict with other requirements of this Code shall, if otherwise subject to a variance, require an approved variance which may be heard simultaneously. A variance shall only be granted for the dimensional requirements of this Code.
(a)
Requirements for all applications. All applications to allow mobile vending activities on a parcel of land shall provide the appropriate information as specified in sections 8-2.1(a), (b), (c) and (f) of this chapter.
(1)
Site plan. All applications submitted to allow mobile vending activities shall include a drawing showing:
a.
A survey plat approved by the department;
b.
The location of all existing and proposed structures on the parcel with associated parking;
c.
The total area to be utilized for all mobile vending activities;
d.
Parking calculations for the proposed mobile vending area(s) and all other existing uses on the subject parcel.
(b)
Disclosure of campaign contributions and gifts to public officials. All mobile vending applications shall include disclosure, pursuant to the Forsyth County Code of Ethics (Forsyth County Resolution and Ordinance #77), of any campaign contributions or gifts equal to or greater than $100.00 given to any Forsyth County elected official within two years of the application filing date.
(Amd. of 10-8-2020(1))
All applications to allow mobile vending activities shall comply with the following procedures:
(a)
Application for board consideration. Applicants shall submit to the department an application for board consideration. The submittal shall be in conformance with the provisions set forth in this article. All applications determined complete by the department shall be subject to the following restrictions:
(1)
Applicant changes. No changes shall be allowed to any application for board consideration once it is determined complete by the department, except as specified by the director.
(2)
Public hearing sign. The applicant shall be required to place the public hearing sign(s) on the subject property in accordance with section 8-3.3(c.1) of this chapter. The applicant shall be required to obtain the sign from the department in accordance with department procedures.
(3)
Scheduling of public hearing. The department shall forward the necessary information to advertise and schedule the application for a public hearing in accordance to the provisions in article III of this chapter, with specific adherence to section 8-3.3(b.1), (c.1) and (d).
(4)
Staff report. County staff shall review each application for board consideration in its entirety, compile a staff report, and submit all necessary information to the planning commission with sufficient time for review prior to the public hearing.
(b)
Public hearing. All mobile vending applications shall receive a public hearing before the planning commission in accordance with the provisions as set forth in article III of this chapter.
(1)
Procedures for hearing. Those in opposition and those in support of the mobile vending permit application shall have no less than ten minutes per side to advance their respective positions. Any additional time provided to one side shall be made equally available to the other. The planning commion is authorized to issue further procedural guidelines for the conduct of hearing regarding mobile vending permit applications so long as such guidelines are not inconsistent with this paragraph. Any procedural guidelines shall be available for distraction to the general public.
(2)
Applicant initiated postponement. The applicant may request postponement of any public hearing for the application, and such postponement may be granted by the county, provided:
a.
Postponement is not requested more than two times for any one application; and
b.
The total period of time requested for postponement does not exceed three months; and
c.
The applicant agrees to pay for the costs of advertising the application for public hearing and agrees to post public notice signs on the property.
(3)
Planning commissioners action on mobile vending applications. All applications to allow mobile vending activities shall be scheduled for public hearing before the planning commission.
(4)
General considerations for decision. The planning commission shall consider the following when determining whether to approve mobile vending activities:
a.
Whether the request will impose upon existing businesses excessive noise, excessive traffic, nuisance, fire hazard, and other possible adverse effects from the proposed mobile vending activities;
b.
Whether mobile vending uses can be beneficial to both the community as well as the owner of the subject property;
c.
Whether the nature of the proposed mobile vending activities pose a reasonable risk of expanding to such a degree that the use, value, viability and harmony of the existing business in the immediate area will be unduly impaired; and
d.
The county's obligation to protect the integrity of its commercial and industrial areas from activities that detract from the established character of a community and may unduly burden nearby property owners and businesses.
(5)
Planning commission determination. Decisions on mobile vending applications shall be documented in a written notification from the department.
Figure 8.4 Home Occupation and Mobile Vending Application Processes
(Amd. of 10-8-2020(1); Amd. of 4-20-2023)
Any person, persons, or entities jointly or severally aggrieved by a final zoning decision may appeal in accord with O.C.G.A. § 36-66-5.1(a)(1).
(Amd. of 4-20-2023)
TABLE 8.1. SUMMARY OF APPLICATION REQUIREMENTS
*If administrative decision involves discrete parcel.
**When the variance request is quasi-judicial.
(Amd. of 11-1-2007; Amd. of 5-2-2013; Amd. of 7-18-2013; Amd. of 12-3-2015; Amd. of 5-4-2017(1); Amd. of 9-7-2017(1); Amd. of 10-8-2020(1); Amd. of 3-3-2022; Amd. of 4-20-2023; Amd. of 5-4-2023)
In order to comply with O.C.G.A. § 36-66-5.1(c), the chair of the board of commissioners, planning commission, and/or zoning board of appeals, as appropriate, is authorized to issue certiorari bonds and certificates of costs upon confirmation with county staff that such approvals are appropriate.
(Amd. of 4-20-2023)
For purposes of certiorari proceedings, the chair of the board of commissioners, planning commission, and/or zoning board of appeals, as appropriate, is authorized to accept service on behalf of the respondent. The chair of the board of commissioners is authorized to accept service of process on behalf of Forsyth County as opposite party.
(Amd. of 4-20-2023)
- ZONING AND APPLICATION PROCEDURES9
Editor's note— An amendment dated November 1, 2007, amended Chapter 8 to read as herein set out. Formerly, Chapter 8 pertained to amendments and applications and derived from Amd. of 3-26-2001; Amd. of 5-12-2003; Amd. of 9-25-2003; Amd. of 2-2-2004; Amd. of 5-17-2004; Amd. of 11-15-2004; Amd. of 12-20-2004.
The following requirements shall be submitted for all applications, unless otherwise specified in the text of this chapter. Additional requirements that vary per application type are delineated in articles IV through X of this chapter. County initiated applications are exempt from these requirements, but shall otherwise follow all requirements of the Georgia Zoning Procedures Act. A summary of application requirements can be found in Table 8.1. An optional pre-application meeting may be requested by the applicant to discuss the general aspects of the proposal, the process, and information that will be required from the applicant in order to submit a complete application. Preliminary discussions are not binding on either the applicant or the county. This is often the first opportunity to review submittal requirements and procedures and is intended to assist in filing complete applications.
(Amd. of 11-1-2007; Amd. of 4-5-2012)
This chapter establishes the authority to amend this Code, including the zoning map, and establishes the appropriate procedures to do so. It specifies the application requirements and process for the following types of applications: Amendments to the official text of this Code, amendments to the official zoning map/rezonings (hereafter only referred to as rezonings), conditional use permits (CUPs), home occupations, mobile vending, sketch plats, variances, appeals of administrative decisions, appeals of zoning board of appeals decisions, and zoning condition amendments.
(Amd. of 11-1-2007; Amd. of 4-5-2012; Amd. of 10-8-2020(1))
All applications specified in this chapter shall be submitted on forms provided by the county and shall be submitted with the documentation required for each type of application. The director is hereby authorized to establish administrative deadlines for the receipt of applications and associated information in accordance with the provisions of this chapter.
(a)
Form. All applications shall be submitted using the appropriate application form per each application type, as specified by the department.
(1)
Review of application completeness. Upon submittal, each application shall be subjected to a review of application completeness prior to being officially accepted by the county. An application shall be considered "complete" if it is submitted on the required form, includes all submittal information, including all exhibits specified by the director, and accompanied by the application processing fee as adopted by the board of commissioners and as may be revised periodically. The review of application completeness shall be conducted by county staff within five business days of the submittal deadline. If the county determines the application is complete, the application shall be processed pursuant to this chapter. If the county determines that the application is incomplete, county staff shall notify the applicant of that fact via the contact information provided and specify the ways in which the application is deficient. All incomplete applications shall receive no further processing until the deficiencies are corrected via a new submittal. Resubmittal of the application shall be treated as a new application. Under no circumstances may county staff delay conducting the review of application completeness in excess of five business days of the submittal deadline. If the review of application completeness is not completed within five business days of the submittal deadline, the application shall be determined complete.
(b)
Submittal fees. All applications shall be submitted with the required fee. The amount of each fee will be established by the director, and approved by the board of commissioners, which may be revised periodically. Applicants may apply for more than one application simultaneously and such applications may be simultaneously considered by the county as more specifically provided by this chapter. In the case that more than one application is filed simultaneously, the applicant shall be responsible for filing the appropriate information and paying the specified fees for each application filed. All fees are nonrefundable once the application has been determined complete.
(c)
Boundary survey. All applications shall be accompanied by ten copies of a boundary survey prepared by a registered land surveyor, and one copy of the boundary survey shall be reduced to a size of 8.5 inches by 11 inches.
(d)
Legal description. All applications shall be accompanied by a written metes and bounds legal description. It must establish a point of beginning and from the point of beginning give each dimension bounding the property, calling the directions (e.g. north, northeasterly, southerly, etc.) which the boundary follows around the property returning to the point of beginning. If there are multiple properties, all properties shall be combined into one legal description.
(e)
Site plan minimum requirements. All applications shall be accompanied by ten copies of a site plan and one copy of the site plan reduced to a size of 8.5 inches by 11 inches. For applications for properties greater than ten acres, the required site plan shall be prepared in full compliance with this subsection by a land surveyor, professional engineer, landscape architect or architect licensed to practice in the state of Georgia and shall be stamped and sealed by such stated professional in accord with Georgia law. The site plan so prepared may contain a disclaimer, as allowed by industry practice or applicable licensure requirements that the site plan is not to be considered an engineered document. For applications regarding properties of ten acres or less, the site plan shall comply with the minimum information contents described in this subsection, but need not be prepared by a licensed professional as noted above. If details submitted on a site plan do not meet numerical requirements as identified in this Code, a specific variance request shall be included on the submitted application. Unless otherwise specified in the board approval, the site plan submitted as part of the application shall be considered binding on the applicant. Site plans submitted under the requirements of this chapter are not engineered, and as such the term "binding" does not imply that it is site plan specific; rather it implies that the locations and/or uses are what the applicant intends to implement on the subject property. In any instance where the site plan conflicts with this Code, or any other county regulation, and there is not an approved variance, the regulation shall take precedent. The boundary of the site plan shall match the boundaries of the submitted boundary survey and the legal description. The site plan shall at minimum contain the following information (as applicable):
(1)
Proposed layout of streets, alleys, lots, and pedestrian circulation systems;
(2)
Lot or tract dimensions with required setbacks shown;
(3)
Required and proposed buffers;
(4)
Required and proposed, landscape areas, common areas, and open space;
(5)
Proposed structures with square footages (except for single family residential subdivisions);
(6)
Proposed uses for each structure (e.g. retail sales, offices, townhouses, etc.);
(7)
Existing and proposed zoning districts of the subject property and abutting property;
(8)
Proposed and existing location and use of all structures on the subject property;
(9)
Existing and proposed right-of-way locations and dimensions and names of all roads and streets bounding the subject property;
(10)
Driveways and parking areas with number of provided parking spaces;
(11)
Loading and unloading facilities;
(12)
Preliminary and existing locations of storm drainage and structures;
(13)
Preliminary and existing locations and point of access for major utility lines (e.g. water, gas, electric, etc.);
(14)
Preliminary and existing wastewater facilities including areas reserved for drain fields and septic tanks or point of access, sewer easements and manholes;
(15)
Tax map/parcel number and owner name of subject property and all abutting property owners as shown on current county tax map records;
(16)
Existing tree canopy (general location of existing canopy as indicated on the county GIS aerial photography); and
(17)
Preliminary locations of environmental conditions (e.g. streams, wetlands, watershed protection districts, flood hazard areas, river corridor boundaries, groundwater recharge areas, etc.).
(f)
Confirmation of paid taxes. A copy of the paid tax receipt for subject property or a statement by an official in the tax commissioner's office or other official document issued by the tax commissioner's office indicating taxes have been paid for the last year that they were due.
(g)
Additional application requirements. Articles IV through IX of this chapter identify additional application requirements per each type of application.
(h)
Corporate/company disclosures. All applications shall identify the name of the applicant and, if the applicant is different from the property owner, be accompanied by a duly executed owner authorization. If either the applicant or owner are corporations or limited liability companies, the application shall contain the names of the corporate stockholders with ten percent ownership or greater, officers, and directors, unless the corporation has stock that is traded on a national stock exchange in which case the corporate name shall be sufficient. A limited liability company shall identify the name of all officers or members. In addition to the owner and applicant, the application shall further identify any parties having a direct financial interest in the zoning application other than the owner and applicant (for instance, the intended developer or anticipated commercial occupant if known). If such additional parties having a direct financial interest are corporations or companies, then the names of corporate stockholders with ten percent ownership or greater, officers, directors and company members shall be provided unless the corporation has stock that is traded on a national stock exchange in which case the corporate name shall be sufficient. In the event that public disclosure of the developer or commercial occupant may cause such developer or occupant to withdraw from pursuing a project due to competition, trade secret, or proprietary business concerns, and if the proposed development advances a bona fide economic development purpose, then an affidavit affirmatively declaring such shall be tendered with the application and in that event only the owner and/or authorized applicant shall be identified. The affidavit contemplated in this paragraph shall only be valid for its intended purpose if it is also signed by a duly authorized representative of the Forsyth County Development Authority, Cumming/Forsyth County Chamber of Commerce, or the Forsyth County Manager, with such signature certifying that the pertinent individual is aware of the proposed development and confirms that the proposed development advances a bona fide economic development purpose. For purposes of this paragraph, a bona fide economic development purpose means a development that would be eligible for an inducement under section 22-260 of the Forsyth County Economic Development Ordinance.
(Amd. of 11-1-2007; Amd. of 4-5-2012; Amd. of 5-2-2013; Amd. of 2-6-2014; Amd. of 12-3-2015; Amd. of 4-13-2017(1); Amd. of 4-4-2019)
Applications as specified in this chapter may be withdrawn in conformance with the following provisions or as specified in this Code:
(a)
Applicant withdrawal. All applications may be withdrawn upon the written request of the applicant. Withdrawal requests received prior to the date that public notice is provided in a newspaper of general circulation may be withdrawn without prejudice, and shall be permitted to be withdrawn without prejudice. Once public notice is provided in the newspaper of general circulation, the application shall be withdrawn with prejudice. However, the applicant may withhold the written request for withdrawal until the public hearing, in which the board with jurisdiction may permit applications to be withdrawn at the public hearing, but the withdrawal shall be with prejudice unless extenuating circumstances are evident and the board grants approval to withdraw without prejudice. There shall be no requirement that the pertinent board make specific findings of extenuating circumstances in order to allow withdrawal without prejudice. In no event shall an application be withdrawn more than once without prejudicing the right of the applicant to apply again within 12 months from the date the application was made.
(b)
Administrative withdrawal. In order to remove applications that have been pending for more than 180 days after the application enters applicant work time without being placed on a public hearing agenda, the director is hereby authorized to administratively withdraw said applications. For purposes of this section, "being placed on a public hearing agenda" shall be deemed to occur on the date on which the department deems an application complete for board consideration. Documentation shall be kept on file indicating the department's attempts to contact the applicant via the contact information provided. All administratively withdrawn applications shall be considered withdrawn with prejudice.
(Amd. of 11-1-2007; Amd. of 9-7-2017(1); Amd. of 9-5-2019)
If an application is withdrawn with prejudice or denied by the zoning board of appeals or board of commissioners, then the same property with a substantially similar application may not be submitted for reconsideration until the expiration of at least 12 months immediately following the withdrawal at the planning commission public hearing or defeat of the application by the zoning board of appeals or board of commissioners at their public hearing, as the case may be.
(Amd. of 11-1-2007)
Copies of this chapter, and any rules of procedure adopted by the planning commission, zoning board of appeals, or board of commissioners, shall be available for distribution to the general public by the department during regular business hours.
(Amd. of 11-1-2007)
All applications as specified in this chapter shall require a public hearing prior to action on said application.
(Amd. of 11-1-2007)
The planning commission, zoning board of appeals, or board of commissioners shall hold a public hearing on all applications. The public hearing shall constitute the public hearing that is required by the State Zoning Procedures Law (Title 36 of the Official Code of Georgia Annotated, sections 36-66-1 et seq.). All public hearings shall be heard in accordance with the annual schedule prepared for and adopted by each individual board, and as may be amended periodically. Public hearings shall be heard by:
(a)
Planning commission. The planning commission is hereby designated as the board that shall hold a public hearing on applications to amend the text of this Code, rezoning applications, conditional use permits, home occupations, and mobile vending. The planning commission shall also hold the public hearing on all variance requests that were filed and scheduled to be considered simultaneously and pertaining to the same property with a rezoning, conditional use permit, home occupation application, or mobile vending application. Recommendations on approval or denial of variances shall be made in accordance with the provisions set forth in article VI of this chapter.
(b)
Zoning board of appeals. The zoning board of appeals is hereby designated as the board that shall hold a public hearing on all appeals of administrative decisions and all variances; with the exception of variance requests that are approved administratively pursuant to 8-6.4(a); variance requests that would simultaneously apply to four or more existing or proposed lots or units within a single subdivision; variance requests for undisturbed areas of separation as described in section 18-12.1 of this Code; or for variance requests that were filed and scheduled to be considered simultaneously and pertaining to the same property with another application in which the authority to hold the public hearing rests with either the planning commission or board of commissioners.
(c)
Board of commissioners. The board of commissioners is hereby designated as the board that shall hold the second public hearing on all amendments to the text of this Code. The board of commissioners shall also hold public hearings on all sketch plat applications and all variance applications that would simultaneously apply to four or more existing or proposed lots or units within a single subdivision that are not being simultaneously considered with a rezoning, or conditional use permit application. The board of commissioners shall also hold the public hearing for appeals of zoning board of appeals decisions and zoning condition amendments. The board of commissioners shall also hold the public hearing on variance requests for undisturbed areas of separation as described in section 18-12.1 of this Code. Delegation of public hearings to the planning commission or zoning board of appeals in no way abrogates the right of the board of commissioners to initiate and conduct, at its discretion, a public hearing for any application.
(Amd. of 11-1-2007; Amd. of 4-3-2008; Amd. of 4-5-2012; Amd. of 7-18-2013; Amd. of 10-8-2020(1); Amd. of 11-2-2023)
Applications to amend the text of this Code shall be advertised in accordance with: (a) and (b) of this section. All other applications shall be required to meet the following public hearing notice requirements:
(a)
Preparation of public notice. Notice of public hearings before the planning commission and the zoning board of appeals shall be prepared and presented for publication by the director. Notice of public hearings before the board of commissioners shall be prepared and presented for publication by the county manager.
(b)
Newspaper for zoning decisions. All applications pertaining to zoning decisions as defined in O.C.G.A. 36-66-3(4) shall require a public hearing preceded by publication of a public hearing notice within a newspaper of general circulation in Forsyth County at least 15, but not more than 45 days prior to the date of the public hearing. All such notices shall include, with the exception of amending the text of this Code, the application number, date, time, location, and purpose of the public hearing. In addition, the following additional notice requirements shall be provided:
(1)
Rezonings: Existing and proposed zoning classifications;
(2)
Zoning condition amendments: Application number of which conditions are being requested to be modified;
(3)
Conditional use permits: Proposed use and existing zoning district; and
(4)
Variances in conjunction with a rezoning and/or conditional use permit: Proposed Code provisions requested to be modified. Each article of this Code requested to be varied shall be separately identified.
(b.1)
Newspaper for hearings before quasi-judicial officers, boards, or agencies. All applications before quasi-judicial officers, board, or agencies as defined in O.C.G.A. § 36-66-3(1.1), shall require a public hearing preceded by publication of a public hearing notice within a newspaper of general circulation in Forsyth County at least 30 days prior to the date of the public hearing. Such notices shall include the application number, date, time, location, and purpose of the public hearing. In addition, the following additional notice requirements shall be provided:
(1)
Home occupation applications, mobile vending applications, and sketch plats: Proposed use and existing zoning district;
(2)
Variances: Proposed Code provisions requested to be modified. Each article of this Code requested to be varied shall be separately identified in all required notices;
(3)
Appeals of administrative decisions: Purpose of the appeal; and
(4)
Appeals of zoning board of appeals decisions: Purpose of the appeal.
(c)
Public hearing sign(s) for zoning decisions. Public hearing signs related to zoning decisions as defined in O.C.G.A. § 36-66-3(4) shall comply with the following procedures.
(1)
A public hearing sign shall be placed in a conspicuous location on the subject property at least 21, but not more than 45 days prior to the date of the scheduled hearing. The required sign shall state the time, place and purpose of the public hearing.
(2)
A sign affidavit shall be submitted to the department no later than the twenty-first day prior to the date of the scheduled hearing. Failure to turn in the sign affidavit by this deadline shall require an additional Zoning Review meeting for rezoning and conditional use permit applicants.
(3)
Where the land owned by the applicant does not border upon a public road in order that a passersby may see the sign which provides the public notice, the required sign shall be placed on the right-of-way of a public road nearest the property in question as well as upon the subject property.
(4)
Acts of vandalism or natural occurrences which may diminish the effectiveness of the public notice provided shall not void any proceedings or actions taken by any of the three boards or the director.
(5)
Once the board of commissioners has made a final decision upon any application requiring a public hearing, the applicant shall be responsible for the removal of all public hearing signs. Failure to do so will result in a fine of $100.00 per day until the sign(s) are removed. Calculation of the fine shall begin three days after the motion to act on the application or the date the application is withdrawn.
(c.1)
Public hearing sign(s) for hearings before quasi-judicial officers, boards, or agencies. Public hearing signs related to hearings before quasi-judicial officers, board, or agencies as defined in O.C.G.A. § 36-66-3(1.1) shall comply with the following procedures:
(1)
A public hearing sign shall be placed in a conspicuous location on the subject property at least 30 days prior to the date of the scheduled hearing. The required sign shall state the time, place and purpose of the public hearing.
(2)
A sign affidavit shall be submitted to the department no later than the 21st day prior to the date of the scheduled hearing. Failure to turn in the sign affidavit by this deadline shall require an additional zoning review meeting for sketch plat, home occupation, and mobile vending applicants.
(3)
Where the land owned by the applicant does not border upon a public road in order that a passersby may see the sign which provides the public notice, the required sign shall be placed on the right-of-way of a public road nearest the property in question as well as upon the subject property.
(4)
Acts of vandalism or natural occurrences which may diminish the effectiveness of the public notice provided shall not void any proceedings or actions taken by any of the three boards or the director.
(5)
Once the zoning board of appeals, planning commission, or board of commissioners, as applicable, has made a final decision upon any application requiring a public hearing, the applicant shall be responsible for the removal of all public hearing signs. Failure to do so will result in a fine of $100.00 per day until the sign(s) are removed. Calculation of the fine shall begin three days after the motion to act on the application or the date the application is withdrawn.
(d)
Mailed notice. Pursuant to O.C.G.A. § 36-66-4(g), at least 30 days prior to the required public hearing for variances, sketch plats, home occupation, appeals of administrative decisions, appeals of zoning board of appeals decisions, and mobile vending applications, the director shall cause a notice of hearing to be mailed to the owner whose property or interest is the subject of such hearing, as applicable.
(e)
Alternate design. Public hearings regarding alternate designs, as provided in chapters 12 and 21, shall be noticed and advertised in accord with section 8-3.3(b.1), (c.1), and (d). The conduct of public hearings for alternate designs shall be in accordance with section 8-3.4, as applicable.
(f)
Additional information. The director may request additional information regarding public notice if said information is deemed necessary to help the public understand the application request.
(Amd. of 11-1-2007; Amd. of 4-5-2012; Amd. of 9-7-2017(1); Amd. of 10-8-2020(1); Amd. of 4-20-2023)
The following procedures shall govern public hearings held for purposes of considering applications as specified in this chapter:
(a)
Presiding officer. The public hearing shall be conducted by the presiding officer. The presiding officer shall be the chairman, or in the chairman's absence, a designated member of the body hearing the request according to each board's rules and procedures.
(b)
Requirements for speakers. Persons wishing to speak in support (including applicant and designated spokesperson) or opposition to any application shall provide their name and address on the specified form to county staff prior to speaking at the public hearing. In addition, each person shall be required to disclose any campaign contributions/gifts equal to or greater than $100.00 given to any Forsyth County elected official within two years of the public hearing date.
(c)
Time limits. Speakers at the public hearing shall be allowed no less than ten minutes per side for the presentation of data, evidence, and opinions, provided, however, that the presiding officer may at his or her discretion elect to extend this time period equally to proponents and opponents. The presiding officer may also, at his or her discretion, permit presentations by other persons and allow the same to exceed the allotted times.
(d)
Actions made in public. Any recommendation, finding, decision, or other action taken by the planning commission, zoning board of appeals, or board of commissioners will be made in public, at the time of the public hearing or at the time said application is continued or deferred for future consideration at a regular meeting of the respective body; provided, however, that an application may be tabled only by the board of commissioners.
(e)
Effect of board decisions. All findings, or other action of the planning commission regarding applications for rezoning and conditional use permits, shall be in the form of recommendations to the board of commissioners. The findings and decision of the zoning board of appeals shall be final unless a person aggrieved shall, within ten days of such decision, petition the Board of Commissioners of Forsyth County to review the decision. All decisions by the board of commissioners shall be final, although an appeal of a board decision may be made in conformance with article XII of this chapter.
(f)
Any property owner or developer, as is applicable, that is granted a rezoning, zoning condition amendment, or conditional use permit under this Code shall have 18 months to commence development based upon the provisions of this Code that existed at the time the rezoning application, zoning condition amendment application, or conditional use permit application was accepted by the county. For purposes of this paragraph, the phrase "commence development" shall mean the application for and issuance of a land disturbance permit for a development that is authorized by the granted rezoning, zoning condition amendment, or conditional use permit. It is not the intention of this paragraph that the receipt of a permit unaccompanied by completion of the work authorized by the permit shall result in an entitlement to avoid future amendments to this Code. It is, rather, the intention of this Code that the application for and issuance of a land disturbance permit is part of a continuous and ongoing land development process. Expiration of the issued land disturbance permit anticipated in this paragraph, with the permitted work not having been completed, shall result in the property owner or developer, as is applicable, having to comply with that version of the Code that exists at the time of tendering any subsequent land disturbance permit application.
(Amd. of 11-1-2007; Amd. of 4-5-2012; Amd. of 9-4-2014; Amd. of 12-21-2017(1); Amd. of 4-20-2023)
Editor's note— An amendment adopted April 13, 2017, repealed § 8-3.5, which pertained to Forsyth County District 2 Sub-Area Planning Commission and derived from Amd. of 12-3-2015; Ord. of 3-3-2016(2), §§ 1, 2.
The intent of this article is to specify provisions for amending the text of this Code.
(Amd. of 11-1-2007)
The text of this Code may be amended from time to time only by the board of commissioners.
(Amd. of 11-1-2007)
Amendments to this text will be made only if they bear a substantial relation to the public health, safety, morality or general welfare.
(Amd. of 11-1-2007)
Amending the text of this Code shall be made in accordance with the requirements of this chapter or as specified by the director.
(a)
Public hearing. All applications to amend the text of this Code shall receive two public hearings in accordance with the provisions as set forth in article III of this chapter.
(1)
Planning commission recommendation. The planning commission shall make a recommendation to the board of commissioners regarding amending the text of this Code. The planning commission's recommendation shall be in the form of a motion for approval, approval with modifications, or denial. The planning commission shall strive to make a recommendation following the closure of the public hearing; however, the planning commission shall have 31 days from the date of the public hearing to provide its recommendation to the board of commissioners. If the planning commission does not provide a recommendation within the 31 days from the date of the public hearing, the department shall automatically schedule it for consideration by the board of commissioners without the benefit of a recommendation from the planning commission.
(2)
Board of commissioners action. Upon completion of the public hearing and recommendation by the planning commission, or upon expiration of the 31-day time period allowed for the planning commission to provide a recommendation, all amendments to the text of this Code shall be scheduled for a second public hearing by the board of commissioners in accordance with article III of this chapter. The board of commissioners may return it to the planning commission or the department, or both, for further study, or it may approve it. In addition, the board may approve it with modifications, or it may deny it. Notwithstanding any other provision of this Code, the board of commissioners shall have the authority to remove, add to, or edit proposed amendments to the text of this Code that have already been the subject of a recommendation by the planning commission without returning such modifications to the planning commission. In such an event, the board of commissioners shall determine whether an additional public hearing is warranted and, if so, may conduct such public hearing.
a.
General considerations for decision. The following items shall be considered when amending the text of this Code.
(i)
Amendments to this text will be made only if they bear a rational relation to the public health, safety, morality or general welfare.
(3)
Board of commissioner decision. Board of commissioner approval to amend the text of this Code shall be in the form of a resolution or motion.
(Amd. of 11-1-2007; Amd. of 1-3-2019; Amd. of 1-7-2021)
The director shall conduct a continued study of the needs of the county and shall, from time to time, prepare such modifications, revisions, or amendments to this Code, including the official zoning map and any adopted overlay district maps, as may be necessary to conform to the comprehensive plan, land use studies, major transportation plans, and other documents. The modifications, revisions, or amendments shall include such text providing definitions, specifications, and conditions as may be appropriate to the matter considered, as well as maps delineating any geographical changes. Submissions shall be made to planning commission and the board of commissioners.
(Amd. of 11-1-2007; Amd. of 12-1-2011)
The intent of this article is to specify provisions for filing and consideration of rezonings; conditional use permits (CUP's), and sketch plats.
(Amd. of 11-1-2007; Amd. of 4-5-2012)
The official zoning map may be amended from time to time through the rezoning process only by the board of commissioners. The board of commissioners is also the designated decision making authority on granting conditional use permit, and sketch plat approvals.
(Amd. of 11-1-2007; Amd. of 4-5-2012)
All rezoning, conditional use permit, and sketch plat applications shall be required in accordance with the following specifications:
(a)
Rezonings. Applications for rezonings shall be required when proposed land use or land development is not in conformance with the existing zoning district.
(1)
Rezonings not permitted. No rezoning shall be made nor accepted by the department involving a request to rezone to the following zoning districts:
a.
R1R
b.
CR1
c.
R1
d.
R2R
e.
R2
f.
R3
g.
R4
h.
LR
i.
OSR
j.
PUD
k.
CR2
No applications seeking to rezone property to any of the zoning districts above shall be accepted, but other public hearing applications and development permits within those districts shall be accepted. With the Exception of Res1 and Res2, requests for conservation subdivisions shall not be made nor accepted by the department.
(2)
Rezonings permitted. Applications for rezoning may be filed for the following zoning districts:
a.
Agricultural districts:
(i)
A1—Agricultural district
(ii)
Ag-Res—Agricultural residential district
b.
Residential zoning districts:
(i)
Res1—Single family residential district
(ii)
Res2—Single family residential district
(iii)
Res3—Single family residential district
(iv)
Res4—Single family residential district
(v)
Res6—Multi family residential district
(vi)
MHP—Manufactured home park district
c.
Commercial zoning districts:
(i)
BP—Business park district
(ii)
CBD—Commercial business district
(iii)
HB—Highway business district
(iv)
HC—Heavy commercial district
(v)
NS—Neighborhood shopping district
(vi)
O&I—Office and institutional district
(vii)
OR—Office residential district
(viii)
OCMS—Office commercial multiple story
(ix)
UV—Urban village district
d.
Industrial and mining districts:
(i)
M1—Restricted industrial district
(ii)
M2—Heavy industrial district
(iii)
Mine—Mining operations district
e.
Specialty districts:
(i)
MPD—Master planned district
(ii)
MCD—Mixed-use center district
(iii)
MRD—Mixed-residential district
(b)
Conditional use permits. Applications for conditional use permits shall be required as specified in the uses permitted tables in this Code.
(c)
Home occupations. Applications for home occupations shall be required in accordance with chapter 8, article X, and chapter 16, article III of this Code.
(d)
Sketch plats. Applications for sketch plats afford the director and the board of commissioners an opportunity, prior to construction or build-out of a proposed development, to review a detailed site plan ("sketch plat") of the proposed subdivision or land development in order to ensure development compliance with the Unified Development Code and all other county ordinances and regulations. The sketch plat process is also an opportunity to allow public participation with respect to those developments for which a sketch plat is required. All major subdivisions and any other land development requiring a permit for land disturbance, with the exception of development on M1 zoned property, that involves either a tract of land two acres or more, or an area of disturbance two acres or more, shall require the submission of a sketch plat to the director. Land development requiring a permit for land disturbance in M1 zoning districts that involves either a tract of land five (5) acres or more, or an area of disturbance five (4) acres or more, shall require the submission of a sketch plat to the director. However, it is not the intent of this Code to require an applicant who already has a site plan that was approved as part of a rezoning or conditional use application, to go through a public review process a second time for the same or substantially the same development. Accordingly, a sketch plat shall not be required for major subdivisions or said land development when the development proposal found by the director is substantially in accordance with the site plan on file in the department. Further, a sketch plat shall not be required if proposed land development is declared a targeted business or extraordinary project, as defined and authorized by section 22-256 of the County Code, and if the board of commissioners ratifies this declaration and authorizes such development to be exempted from the sketch plat process. If a proposed sketch plat does not substantially conform to the site plan on file, or if there is no development plan on file for the subject property, then a sketch plat approval shall be required. Prior to the issuance of any permit for land disturbance, the board of commissioners shall hold a public hearing and must approve the sketch plat if required.
(1)
Amendments to approved site plans/architectural elevations/sketch plats. The director is authorized to approve minor amendments to site plans, architectural elevations, and sketch plats. Minor amendments shall include, but are not limited to, adjusting residential lot lines, modifying the layout of internal roads to a subdivision, relocating open space, or applying architectural design standards that are equivalent to or more stringent than those previously approved. Any proposed amendment to a sketch plat that is determined by the director to constitute a public interest, that decreases the amount of open space by ten percent or more, or that increases the density by ten percent or more shall be deemed a major amendment. The relocation of an active amenities area from the interior to the exterior of the property or to a different location on the exterior of the property, reduction in minimum lot size, and change of proposed use shall constitute a major amendment. In addition, any proposed amendment that increases the amount of non-residential, open display or outside storage by ten percent or more shall constitute a major amendment. For all amendments to sketch plats determined to be major amendments, the board of commissioners shall be required to hold a public hearing, but such hearing shall be limited specifically to testimony regarding whether the proposed amendment should or should not be approved. The board of commissioners shall approve, conditionally approve, or deny the proposed major amendment to a sketch plat. Procedures for considering a major amendment to a sketch plat shall be the same as required for an initial application for sketch plat approval.
(e)
Mobile vending. Applications to allow the operation of mobile vendors on parcels of land permitted for such use as prescribed by this code shall be required in accordance with chapter 8, article XI, and Chapter 16, article IV of this Code.
(Amd. of 11-1-2007; Amd. of 7-1-2010; Amd. of 4-5-2012; Amd. of 4-2-2015; Amd. of 6-1-2017(1); Amd. of 9-7-2017(1); Amd. of 1-4-2018; Amd. of 10-3-2019; Amd. of 3-5-2020(1); Amd. of 10-8-2020(1); Amd. of 1-7-2021; Amd. of 11-4-2021; Amd. of 3-3-2022; Ord. of 10-20-2022)
All applications for rezonings, conditional use permits, and sketch plats, not including county initiated applications, shall provide the information as specified in this section. If an applicant submits a variance or multiple variances simultaneously with a rezoning, conditional use permit, or sketch plat application, a separate fee for each section of the Code being varied, as well as a written justification shall be required as specified in section 8-6.3(b). Application requirements as specified in sections 8-5.4(a), (b) and (d) through (i) shall be submitted with the application for zoning review.
(a)
Requirements for all applications. All applications for rezonings, conditional use permits, and sketch plats shall provide the appropriate information as specified in sections 8-2.1(a) through (h) of this chapter.
(b)
Public participation plan. All rezoning, conditional use permits and sketch plat applications shall include a public participation plan in accordance with this section and as required by the department. This plan's minimum requirements as contained in the public participation letter shall be submitted as part of a complete public participation report.
(1)
Purpose. The purpose of the public participation plan is to:
a.
Ensure that applicants pursue early and effective citizen participation in conjunction with their applications, giving them the opportunity to understand and try to mitigate any real or perceived impacts their application may have on the community;
b.
Ensure that the citizens and property owners of Forsyth County have an adequate opportunity to learn about applications that may affect them and to work with applicants to resolve concerns at an early stage of the process;
c.
Facilitate ongoing communication between the applicant, interested citizens and property owners, county staff, and elected officials throughout the application review process;
d.
The public participation plan is not intended to produce complete consensus on all applications, but to encourage applicants to be good neighbors and to allow for informed decision making.
(2)
Minimum requirements. At a minimum, the applicant shall submit the following:
a.
Public participation letter. A copy of the letter to be sent to all persons and organizations per department procedures. The letter shall meet the requirements as set forth by the department, but at a minimum shall include:
(i)
Application number;
(ii)
Applicant name;
(iii)
Contact information;
(iv)
Details regarding the date, time and location of the required public participation meeting and any additional proposed meetings. If the date, time and location of the required public participation meeting is not known at the time of application submittal, said details shall be submitted at the zoning review meeting;
(v)
Statement of what type of application was submitted to the county;
(vi)
Brief description of the design of the project and/or scope of proposed development and where more information may be obtained, e.g. via the county's Web site;
(vii)
8.5 × 11" copy of the site plan (if applicable).
(c)
Public participation report. All rezoning, conditional use permit and sketch plat applications shall include a public participation report that is submitted in accordance with this section and as required by the department. The public participation report shall include a written explanation of the results of the implementation of the public participation plan. The report shall be submitted at the time of filing for board consideration per the department's deadline schedule. The report will be on file in the department.
(1)
Minimum requirements. At a minimum, the public participation report shall include the following information:
a.
Executive Summary:
(i)
Summary of public participation meeting(s):
(a)
Dates, times, locations of all meetings that occurred during the applicant work time period.
(b)
List of the parties that were notified.
(c)
Summary of attendee concerns per meeting.
(ii)
Composite summary of all concerns that will be addressed on the site plan or via applicant requested zoning conditions.
(iii)
Composite summary of all concerns that will not be addressed and the reasons why these concerns will not be addressed.
b.
Applicant requested zoning conditions, including:
(i)
List of all applicant requested zoning conditions;
(ii)
List of all applicant requested modifications to recommended staff zoning conditions and reasons for requested change.
c.
Supporting documentation, including copies of:
(i)
Meeting sign in sheets from all citizen meetings;
(ii)
Signed official USPS certificate of mailing forms;
(iii)
Public participation letter that was sent to required contacts;
(iv)
Letters, notices, newsletters or any other publication used for public participation efforts in addition to the public participation letter during the applicant work time.
(v)
Audio and visual recording of the public participation meeting as required by section 8-5.5(c)(2)c.
(2)
Incomplete public participation report. The public participation report will be reviewed prior to forwarding an application for board consideration. If the public participation report does not meet the criteria as set forth in section 8-5.4(b) and (c)(1), then the application shall be considered incomplete and shall not be scheduled for a public hearing.
(d)
Written evaluation. All rezoning and conditional use permit applications which involve ten acres or more shall include a written evaluation of the proposed project that considers each of the following factors:
(1)
How the proposed project is in conformance with section 10-1.8 of this Code;
(2)
The impact on the local population density pattern and public infrastructure, including, but not limited to, schools, utilities, and roads;
(3)
Whether there are substantial reasons why the property affected cannot be used in accordance with existing zoning;
(4)
The extent to which the proposed changes are consistent with the Comprehensive Plan; and
(5)
Any other factors relevant to the balancing of interests in promoting the public health, safety, morality, or general welfare and in promoting the public health, safety, morality, or general welfare with the right to reasonable use of property.
(e)
Traffic study. All rezoning, conditional use and sketch plat applications shall include a traffic study for any applications containing 150 or more residential units unless waived, or for less than 150 units if required, by the director of engineering.
(f)
Title opinion. All applications for rezoning and conditional use permit applications, with the exception of conditional use permits that pertain to a use that will be either located in an existing building or on a site that involves an existing business expansion shall provide a title opinion issued by a duly admitted member of the State Bar of Georgia in good standing. In addition to confirming ownership of the subject property, the title opinion shall also identify and provide copies of any covenants, deed restrictions, and easements encumbering the property and shall further identify whether any of the identified covenants, deed restrictions, and/or easements prohibit the use being sought by the application. The title opinion shall be rendered no more than 120 days prior to the original application for zoning review.
(g)
Sewage disposal. All rezoning and sketch plat applications shall identify and specifically describe a sewage disposal system that conforms to the requirements of this Code. If the project will be served by sewer, a pre-application meeting shall be required prior to submittal with the Forsyth County Water & Sewer Department and/or City of Cumming (whichever has jurisdiction) to identify the availability of sewer capacity and the location, connection, and route of sewer lines. If applicant proposal relies upon future outlay of sewer, then a phasing plan shall be required that identifies: (1) how the project coincides or differs from the county sewer master plan and (2) properties affected along the proposed sewer infrastructure, including showing proposed easements required for offsite sewer outfalls. County staff shall assess the implications of sewer access not anticipated by the county sewer master plan, as per section 8-5.5(f)(2)b.(vii).
(h)
Disclosure of campaign contributions and gifts to public officials. All rezoning, conditional use permit, and sketch plat applications shall include disclosure, pursuant to the Forsyth County Code of Ethics (Forsyth County Resolution and Ordinance No. 77), of any campaign contributions and gifts equal to or greater than $100.00 given to any Forsyth County elected official within two years of the application filing date.
(i)
Architectural elevations. Any rezoning, conditional use permit, or sketch plat application that involves residential uses, including specialty districts as identified in chapter 20(B), shall include architectural elevation drawings, which shall illustrate the design of all building façades, exterior finish materials and construction details, if necessary, to clarify exterior features.
(Amd. of 11-1-2007; Amd. of 4-5-2012; Amd. of 5-2-2013; Amd. of 12-3-2015; Amd. of 9-7-2017(1); Amd. of 1-4-2018; Amd. of 8-16-2018; Amd. of 1-7-2021; Amd. of 3-3-2022; Amd. of 5-4-2023)
All rezonings, conditional use permits, and sketch plats, not including county initiated applications, shall comply with the following procedures as set forth in this article:
(a)
Application for zoning review. All rezoning, conditional use permit, and sketch plat applications require an application for zoning review in conformance with the application requirements as set forth in section 8-5.4 of this article. Each application will be subject to a review of application completeness as specified in section 8-2.1(a)(1). Upon acceptance of the application, the department shall schedule a zoning review meeting for each application and forward all submittal information to other county staff for review and recommendations. The department will not accept revised or additional submittal materials unless requested by staff.
(b)
Zoning review meeting. County staff will be available to discuss the rezoning, conditional use permit, and sketch plat application and will provide a staff review to inform the applicant of additional necessary requirements as well as to provide a recommendation about the proposed project. If the date, time, and location of the required public participation meeting were not submitted with the public participation plan, they shall be submitted at the zoning review meeting.
(1)
Staff review and recommendation. At the zoning review meeting, county staff will provide the applicant with a written document specifying the following:
a.
Applicability of county policies, plans, and requirements as they apply to the proposed development;
b.
Appropriateness of the development with respect to the policies set forth in the Comprehensive Plan and the regulations in this chapter;
c.
Scope of public participation, including minimum contact requirements;
d.
Any site plan considerations or requirements;
e.
Any concerns or requirements related to the anticipated impact upon public rights-of-way and public improvements and appropriate requirements to mitigate those impacts;
f.
Any concerns related to land use and overall project design;
g.
Possible alternatives or modifications related to proposed application; and
h.
Procedures that will need to be completed prior to the application moving forward for board consideration.
(2)
After the zoning review meeting, the same written document will be available to the applicant and the public and will also be disseminated to the planning commission and the board of commissioners.
(3)
The staff recommendations are intended to serve as a guide and to advise the applicant prior to the application moving forward for board consideration of any issues that will or may subsequently be presented to the planning commission and board of commissioners. The information presented by county staff is intended to be used by the applicant during the applicant work time to ensure the applicant is aware of all issues prior to a public hearing.
(c)
Applicant work time. Applicants who have received the staff review and recommendation have a minimum of ten days and a maximum of 180 days to submit application materials for rezonings, conditional use permits or sketch plats for board consideration including the finalization of any site plan details, full implementation of the required public participation plan and determination of all applicant proposed conditions. Finalization requires the submission of a complete and revised application prior to the expiration of the 180-day period established in section 8-2.2(b). The director may grant an extension because the application has not finalized the mandated development of regional impact (DRI) review or is being delayed because of some other county, state or federal requirements.
(1)
Duration. The 180-day time frame automatically starts on the day after the zoning review meeting and can end in one of the following six actions:
a.
Revised application materials are submitted prior to the expiration of the 180-day period;
b.
Applicant withdraws application without prejudice;
c.
Applicant initiates or is required to resubmit for an additional zoning review meeting;
d.
Applicant initiates or is required to submit a new rezoning application due to a major application change(s);
e.
Applicant does not meet the specified requirements within the 180 days and the director administratively processes the application as withdrawn in accordance with section 8-2.2(b); or
f.
Director grants an extension because the application has not finalized the mandated development of regional impact (DRI) review, or is being delayed because of some other county, state, or federal requirements.
(2)
Implementation of public participation plan. The applicant shall implement the public participation plan only during the applicant work time.
a.
Public participation letter. The applicant shall obtain a list of persons and subdivisions from the department at the zoning review meeting. Each person on the provided list shall be sent the public participation letter postmarked no earlier than the date of the zoning review meeting. In addition, the applicant must ascertain if a homeowner's association exists for each listed subdivision, and if such associations have readily available contact information, according to instructions given to the applicant by the department at the zoning review meeting. County staff will notify members on the official interested parties list as well as affected political jurisdictions and public agencies. At a minimum, the applicant will provide a public participation letter in accordance with department procedures as outlined above, which is intended to encompass the following contacts:
(i)
Adjacent or nearby residents or property owners within 500 feet of any part of the subject property;
(ii)
Adjacent or nearby homeowner associations (HOAs) associated with identified subdivisions, if such associations have readily available contact information, within 500 feet of any part of the subject property.
b.
Public participation sign. The applicant shall obtain the public participation sign from the department at the zoning review meeting.
(i)
Content. At a minimum, the sign shall include:
(a)
Application number;
(b)
Applicant name;
(c)
Contact information;
(d)
Proposed change in zoning and/or request for conditional use(s);
(e)
Meeting date, time and location for the applicant sponsored public participation meeting.
(ii)
Posting requirements. The sign shall be posted on the subject property at least ten days prior to the date of the public participation meeting. A public participation sign shall be placed on the subject property along where said property abuts every public right-of-way. If the subject property does not abut a public right-of-way, then placement of the sign shall be in accordance with section 8-3.3(c). A signed affidavit with a dated photo of the sign placing said sign against a verifiable property landmark shall be submitted to the department within two business days after the zoning review meeting. Failure to submit the affidavit shall result in the public participation report being incomplete and the application shall not move forward for board consideration until all posting requirements are met.
c.
Public participation meeting. A public participation meeting shall be held in a location relatively near the subject property and shall be held no earlier than 12 days after the zoning review meeting and only during the applicant work time. Meetings must occur Monday through Friday with a start time between 6:00—7:30 p.m. The meeting location shall provide adequate parking and shelter that offers reasonable protection from the elements as well as appropriate lighting in order to accommodate the safety and comfort of anticipated attendees or if appropriate parking and shelter are provided on the site that may be used as an alternative. The meeting shall be announced by the public participation letter and the public participation sign. The applicant shall ensure that for any proposal involving a major subdivision or a minimum of 5,000 square feet of non-residential building space, the public participation meeting is audio and visual recorded so as to reasonably capture the discussions and presentation made at the meeting. The audio and video recording shall be tendered to the department with the Public Participation Report.
(d)
Major application change. During the applicant work time, the county acknowledges that there may be various site plan and application changes that result from county staff comments, implementation of the public participation plan or through discussions with the various stakeholders. However, the department also has the responsibility to ensure that an application under review for board consideration, including a site plan, is submitted in conformance with chapter 8, articles II, III and article V of this Code. As such, this section defines the following situations as major application changes that shall require a revised application for zoning review and subsequent public participation meeting or a new application depending on the extent and nature of the proposed change(s).
(1)
Any change in proposed zoning classification, which results in a more intense land use;
(2)
Any change in method of sewage treatment;
(3)
Any change in use or housing type;
(4)
Any change in the boundary of the subject property (not including minor surveying inconsistencies);
(5)
Adding variances or conditional uses;
(6)
Ten percent or greater increase in the number of lots;
(7)
Ten percent or greater increase in the density;
(8)
Ten percent or greater decrease in the amount of open space; or
(9)
As specified by the director.
(e)
Board consideration. All applications determined complete by the department that are ready to be placed on a public hearing agenda shall be subject to the following restrictions:
(1)
Applicant changes. Once an application is determined complete by the department for board consideration, any changes to the application, including changes to the site plan or any other element of the application submittal, shall require that the application be remanded back to the zoning review meeting stage of the application process described in subsection (b) above and then proceed with the subsequent procedural steps accordingly.
(2)
Public hearing sign. The applicant shall be required to replace the public participation sign(s) with the public hearing sign(s) on the subject property in such manner as to ensure compliance with the notice requirements in section 8-3.3(c) for rezonings and conditional use permits, to include rezonings and conditional use permits accompanied by variances and conditions, and in accordance with notice requirements in section 8-3.3(c.1) for sketch plats. The applicant shall be required to obtain the sign from the department and place the sign on the subject property in a timeframe as specified in department procedures.
(3)
Scheduling of public hearing. The department shall both advertise and schedule the application for a public hearing in accordance with the pertinent provisions in article III of this chapter with signage and legal ads for rezoning and conditional use permits complying with section 8-3.3(b) and (c), and signage, legal ads, and letters for sketch plat applications complying with section 8-3.3(b.1), (c.1) and (d).
(4)
Staff report. County staff shall review each application in its entirety, finalize a staff report, and submit all necessary information to the planning commission and board of commissioners with sufficient time for board review prior to the public hearing. The staff report will be based upon the general considerations set forth in section 8-5.5(f)(2)a. and the special considerations set forth in section 8-5.5(f)(2)b.
(f)
Public hearing. All rezoning, conditional use permit, and sketch plat applications shall receive a public hearing in accordance with the provisions as set forth in article III of this chapter. In addition, all home occupation permit and mobile vending applications that are required to go before the planning commission shall also receive a public hearing in accordance with article III of this chapter.
(1)
Planning commission recommendation. The planning commission shall receive and review a complete submittal from the department which includes a completed application, site plan, and all applicant proposed zoning conditions. The planning commission shall also receive from the department and review a completed staff report including an analysis, a recommendation, staff recommended zoning conditions as well as review and recommendation of all applicant recommended conditions. Therefore, the planning commission shall have all the information necessary to make a recommendation to the board of commissioners on all applications for rezonings, and conditional use permits. The planning commission's recommendation to the board of commissioners shall be in the form of a motion for approval, approval with conditions or denial. Further, the planning commission may, in acting on said application, recommend a reduction of the land area for which the application is made, recommend a change in the proposed zoning district to a district that is no more intense than the one requested by the applicant, or recommend the addition or deletion of conditions or specifications of the application. The planning commission shall strive to make a recommendation on the application following the closure of the public hearing; however, the planning commission shall have until the next scheduled planning commission regular meeting or 31 days from the date of the public hearing, whichever comes later, to provide its recommendation to the board of commissioners. If the planning commission does not provide a recommendation on rezoning, and conditional use permit applications within this time frame from the date of the public hearing, the department shall automatically schedule the application for consideration by the board of commissioners without the benefit of a recommendation from the planning commission.
(2)
Board of commissioners action on rezonings and conditional use permits. All applications for rezoning and conditional use permits shall be scheduled for consideration by the board of commissioners upon the completion of the public hearing and recommendation by the planning commission or upon expiration of the time period allowed for the planning commission to provide a recommendation. Before taking action on said applications, the board of commissioners shall consider the planning commission's recommendation, if any, the staff report and any application materials forwarded by the department to the board. In addition, the board of commissioners may at its discretion recognize the applicant and consider information submitted by the applicant at the time the board is considering the application. However, if the board permits the applicant to provide testimony or to submit additional materials after the public hearing by the planning commission, in fairness to the public the board of commissioners should open the floor to comments or questions from the general public on the applicant's testimony or additional materials provided in support of the application. The board of commissioners may return the application to the planning commission or the department, or both, for further study or it may approve the application. In addition, the board may approve the application with conditions or it may deny the application. Further, the board may, in acting on said application, reduce the land area for which the application is made, change the zoning district to a district that is no more intense than the one requested by the applicant, add or delete conditions or specifications of the application, or allow the application to be withdrawn with or without prejudice. Notwithstanding section 8-5.5(e)(1), and for residential zonings only, in the event the applicant requests that the board approve a zoning district that is less intense than the one requested by the application, the applicant shall be required to provide written notification of same to at least the same individuals and entities that were previously notified in accord with section 8-5.5(c)(2)(a) and public participation attendees who provide legible addresses on the sign-in sheet. Such written notice must be provided at least 15 days prior to the application being considered by the board for final action with evidence of such notification provided to the department.
a.
General considerations for decision. The following items shall be considered for rezoning, and conditional use permit applications:
(i)
Requirements of this Code as they pertain to the level of detail included within the conceptual plan, the purpose of which is to give surrounding property owners notice of the use to which property would be put or zoning district requested, shall be strictly complied with;
(ii)
The fact that there is already ample land in the requested classification shall not of itself justify denial or approval of an application for a change in zoning classification;
(iii)
The mere fact that a certain zoning classification is in effect at the time property is acquired does not preclude the new owner from seeking a new classification;
(iv)
No threat to the safety or morality of the citizens of the county shall be found to exist from a commercial development of land alone;
(v)
The disposition of every rezoning shall be made on the facts applicable to that particular case, considering the merits of the land in question, the impact of a decision upon the landowner's property rights, and the legitimate interests of the community.
(vi)
Comprehensive Plan/future land use map:
(a)
Whether or not the applicant's proposal is in conformity with the policy and intent of the Forsyth County Comprehensive Plan;
(b)
Whether or not the applicant's proposal will permit a use that is suitable in view of the use and development of adjacent and nearby properties;
(c)
Whether or not the applicant's proposal will have an adverse effect on the usability of adjacent or nearby property;
(d)
Whether or not the applicant's proposal would result in a use that would cause an excessive or burdensome use of existing streets, transportation facilities, utilities or schools;
(e)
Whether or not there are existing and changing conditions affecting the use and development of the property, which give supporting grounds for approving the applicant's proposal.
b.
Special considerations for decision. As appropriate, the following items shall be considered for rezoning, and conditional use permit applications:
(i)
Land development plans, including projected densities;
(ii)
Existing uses and zoning of nearby property:
(a)
Use and classifications of other property;
(b)
Effect upon residents of adjoining property.
(iii)
Land values:
(a)
Impact of change on values of adjacent and nearby properties;
(b)
Opinions as to most advantageous use.
(iv)
Roads and traffic:
(a)
Character of adjacent and boundary roads;
(b)
Intersections;
(c)
Planned development by public agencies;
(d)
Planned private developments;
(e)
Effect of increased traffic on safety.
(v)
Rivers, streams and drainage:
(a)
Flood plains;
(b)
Soil erosion and sedimentation;
(c)
Protected areas;
(d)
Pollution of surface and sub-surface water.
(vi)
Utilities:
(a)
Sewage disposal;
(b)
Water supply;
(c)
Whether the proposed method of sewage treatment is consistent with the county sewer master plan;
(d)
Whether the proposed rezoning and proposed water usage is consistent with the county water master plan;
(e)
Whether the proposed rezoning is consistent with any and all regional agreements, e.g., regional water agreements and regional sewer agreements.
(vii)
Other special considerations:
(a)
Buffer zones;
(b)
Noise;
(c)
Odor;
(d)
Fire protection;
(e)
Terrain or topography;
(f)
Schools;
(g)
Animals;
(h)
Visual intrusions on neighbors;
(i)
Aesthetics;
(j)
Site plans and plats;
(k)
Lighting;
(l)
Hours of operation.
(viii)
The planning commission may recommend changes and the board of commissioners may make changes as they deem appropriate to any submission.
(3)
Board of commissioner action on sketch plats. All sketch plat applications shall be scheduled for public hearing in front of the board of commissioners and consideration will be without the benefit of a planning commission recommendation.
a.
General considerations for decision. The following criteria shall be utilized by the board of commissioners in determining whether a submitted sketch plat is acceptable:
(i)
Whether the proposed development is in compliance with all pertinent sections of the Unified Development Code, including but not limited to densities, height restrictions, lot size, set backs, buffers, roadway access, overlay districts, uses, streets and open spaces;
(ii)
Whether the proposed development is in compliance with all other Forsyth County ordinances, codes and regulations, including but not limited to the tree preservation ordinance (81), soil erosion and sedimentation ordinance (73), storm water management ordinance (75), flood damage prevention ordinance (55) and the public sewer system ordinance (6);
(iii)
Whether provision has been made for a water supply system that is compliant with pertinent county ordinances and regulations and is otherwise sufficient in terms of quantity, dependability and quality to provide an appropriate supply of water for the type of development proposed;
(iv)
If a public sewage system is proposed, whether adequate provision has been made for such a system under pertinent county ordinances and regulations and, if other methods of sewage disposal are proposed including septic, that such systems comply with all pertinent federal, state and local laws and regulations;
(v)
If the tendered sketch plat reveals areas deemed by the director to be unsuitable for development due to the likelihood of flooding or improper drainage or due to rock formations, topography, utility easements or other characteristics rendering the proposed development harmful to the safety, health and general welfare of the citizens of the county, whether the proposed development makes accommodations for such characteristics such that the health, safety and welfare of the county is not unduly impacted;
(vi)
Whether proposed roads provide safe, convenient and functional system for vehicular, pedestrian and bicycle circulation and are otherwise consistent with the comprehensive plan and master transportation plan.
(g)
Board of commissioner decision. Board of commissioner approval of a rezoning application shall be in the form of a resolution. Approvals of conditional use permit, and sketch plat applications shall be documented in a letter sent out by the department. Granting approval does not ensure the availability of utilities or other infrastructure in connection with development of the site.
(h)
Application for land disturbance permit or building permit. Rezoning, conditional use permit and sketch plat applications approved by the board of commissioners are eligible to continue with the development process by applying for the appropriate land disturbance permit or building permit provided that all subsequent submittals are in conformance with the approved board of commissioner's decision and all requirements identified in this Code as well as other county, state and federal requirements, as applicable.
(i)
County initiated zoning when no land disturbance permit application. Any approved rezoning of property, to include approval of a conditional use permit, where there has been no application for land disturbance permit submitted within eighteen months from the date of zoning approval shall result in a notice being delivered to the owner and the zoning applicant, if different, advising that a county-initiated rezoning to a constitutional zoning designation for the subject property may occur if no land disturbance permit application is tendered within thirty days of said notice. Upon no land disturbance permit application being tendered within the timelines set forth in this paragraph, the property shall be placed upon a board agenda for consideration of a county-initiated rezoning. Nothing contained within this paragraph shall impair or otherwise limit the board's authority to initiate a rezoning of property at any time subject only to vested right considerations. For purposes of this paragraph, an application for a land disturbance permit shall mean a complete application for a permit identified in chapter 7, sections 7-1.1 through 7-1.7 submitted to the department with the appropriate fee paid.
FIGURE 8.1. REZONING, CONDITIONAL USE PERMIT (CUP)
AND SKETCH PLAT PROCESS
(Amd. of 11-1-2007; Amd. of 7-1-2010; Amd. of 4-5-2012; Amd. of 5-2-2013; Amd. of 9-4-2014; Amd. of 8-6-2015; Amd. of 12-3-2015; Amd. of 4-13-2017(1); Amd. of 9-7-2017(1); Amd. of 1-4-2018; Amd. of 8-16-2018; Amd. of 4-4-2019; Amd. of 7-9-2020(6); Amd. of 10-8-2020(1); Amd. of 5-6-2021; Amd. of 4-20-2023)
It is the intent of this article to specify provisions for the filing and consideration of applications for variances.
(Amd. of 11-1-2007)
A variance, as defined by this Code, shall only be granted for those requirements of this Code described herein or expressly authorized elsewhere in this Code; however, variances shall not be granted for the purpose of permitting a use which is not permitted in the zoning district in which the subject property is located. Requirements of this Code that may be varied are as follows:
(a)
Performance standards specified for any of the various zoning districts, including buffer requirements and setbacks and any land development regulations specified for any of the various zoning districts, but specifically excluding minimum lot size or maximum density requirements. The board of commissioners, however, may grant a lot size variance if in addition to the criteria found in section 8-6.4(c)(4)a., the board of commissioners determines: The variance does not exceed ten percent of the total lot size required for a given zoning district, except if the parcel is contiguous to property owned by the U.S. Army Corps of Engineers, in which case the variance may not exceed 25 percent of the total lot size. In all cases, a lot size variance under this provision may only be granted for one lot in a platted subdivision.
(b)
The dimensional and numerical requirements of chapter 10, "general provisions, and nonconforming situations."
(c)
The dimensional and numerical requirements of chapter 16, "supplementary regulations for specific uses."
(d)
The dimensional and numerical requirements of chapter 17, "parking and loading regulations."
(e)
The dimensional and numerical requirements of chapter 18, "subdivisions and land development."
(f)
The dimensional and numerical requirements of chapter 19, "conservation subdivisions."
(g)
The requirements of chapter 20B, "specialty districts."
(h)
The dimensional and numerical requirements established in chapter 21, "overlay districts," but specifically excluding the variance of any provisions regarding permitted or prohibited uses.
(i)
The board of commissioners may grant a variance for standard dust free pavements as referenced in section 17-5.3.
(Amd. of 11-1-2007; Amd. of 11-11-2012; Amd. of 6-7-2018; Amd. of 4-15-2021; Amd. of 11-4-2021; Amd. of 3-3-2022; Amd. of 11-3-2022; Amd. of 4-20-2023)
All applications for variances, as defined by this Code shall provide the information as specified in this section.
(a)
Requirements for all applications. All applications for variances shall provide the appropriate information as specified in sections 8-2.1 (a) through (g) of this chapter. When more than one variance is simultaneously requested, the applicant shall pay a separate variance application fee for each article of this Code that is requested to be varied, but the applicant may file a multiple variance request as one consolidated application for board consideration so long as each variance requested is individually justified according to the criteria for granting variances as specified in this article.
(1)
Site plan. All site plans submitted for variances shall be submitted in conformance with section 8-2.1(e). For variance applications, the site plan shall clearly delineate and label the requested variance(s). Applications for variances that involve proposed modifications to a site plan that was already approved by one of the three boards in conformance with the chapter, shall only include changes to the new site plan that directly relate to the variance being requested and shall not include any new site plan details which are not related to the variance being requested. Depending on the scope of changes, the director may require the applicant to also submit a sketch plat application.
(b)
Written evaluation. The applicant for a variance shall submit documentation justifying the variance and explaining why it should be granted. The justification must specifically address, for each variance requested, the criteria for granting variances as specified in this article.
(Amd. of 11-1-2007; Amd. of 7-18-2013)
Applications for variances shall comply with the following procedures:
(a)
Application for administrative approval.
(1)
Applicants may submit a variance application to the department for administrative approval by the director if the requested variance complies with the limitations set forth in subsection (a)(3), below. All other variance requests shall be reviewed by the appropriate board or council.
(2)
Variances submitted for administrative approval are exempt from the requirements set forth in sections 8-6.4(b) and 8-6.4(c). Notwithstanding the foregoing sentence, the director shall apply the considerations set for in section 8-6.4(c)(4)a. when considering administrative approval of a variance.
(3)
No variance shall be approved administratively by the director unless the requested variance does not vary the standard otherwise set forth in this Code by more than the limits outlined below and only for the performance standards listed.
a.
The requested variance may not exceed 15 percent for the following:
(i)
Maximum building height.
(ii)
Building setbacks, except as noted below.
(iii)
Building separation.
(iv)
The following buffers:
(a)
Residential exterior.
(b)
Georgia Highway 400.
(c)
Large scale retail.
(d)
Senior housing.
(e)
Side and rear.
b.
For residential developments 25 acres and greater in circumstances where the protection of tree groupings, as required by the Forsyth County Tree Protection and Replacement Ordinance, constitutes an extraordinary hardship for a portion of the layout design, the following shall apply with respect to lots suffering such hardship:
(i)
Building setback variance may not exceed 20 percent.
(ii)
Lot width variance may not exceed 15 percent.
(iii)
Lot coverage variance may not exceed 15 percent.
c.
When a pole-mounted light meeting the height requirements of this Code or any zoning condition placed upon a property, cannot be provided by an electric utility company, the height of a pole-mounted light may be administratively varied to the shortest height available.
(a.1)
Review of administrative variance approval. Any variance decision under section 8-6.4(a) may be appealed in accord with the procedures of article VII.
(b)
Application for board consideration. Applicants shall submit to the department an application for board consideration when the criteria exceed those processed under administrative review. The submittal shall be in conformance with the provisions set forth in article II and this article. All applications determined complete by the department shall be subject to the following restrictions:
(1)
Applicant changes. No changes shall be allowed to any application for board consideration once it determined complete by the department.
(2)
Public hearing sign. The applicant shall be required to place the Public Hearing Sign(s) on the subject property in accordance with section 8-3.3(c). The applicant shall be required to obtain the sign from the department in accordance with department procedures.
(3)
Scheduling of public hearing. The department shall both advertise and schedule the application for a public hearing in accordance to the provisions in article III of this chapter.
(4)
Staff report. County staff shall review each application for board consideration in its entirety, compile a staff report, and submit all necessary information to zoning board of appeals or the board of commissioners with sufficient time for board review prior to the public hearing.
(c)
Public hearing. Variance applications for board consideration shall receive a public hearing in accordance with the provisions as set forth in article III of this chapter. Variance public hearings constituting a zoning decision shall be noticed consistent with section 8-3.3(b) and (c). Variance public hearings constituting quasi-judicial decisions shall be noticed consistent with section 8-3.3(b.1), (c.1) and (d).
(1)
Applicant initiated postponement. The applicant for a variance may request postponement of any public hearing for the application, and such postponement may be granted by the county, provided:
a.
Postponement is not requested more than three times for any one application; and
b.
The total period of time requested for postponement does not exceed six months; and
c.
The applicant agrees to pay for the costs of readvertising the application for public hearing and agrees to post public notice signs on the property.
(2)
Zoning board of appeals initiated postponement. The zoning board of appeals ability to postpone applications shall be limited to situations in which the postponement will allow the respective board to obtain additional information from the applicant or allow the applicant and any opposition to negotiate.
(3)
Board of commissioners initiated postponement. Shall follow the rules and procedures adopted by the board of commissioners.
(4)
Zoning board of appeals or board of commissioners action on variances. Following the completion of the public hearing on a variance request, the zoning board of appeals or board of commissioners shall take action in accordance with article III of this chapter.
a.
General considerations for decision. The zoning board of appeals or board of commissioners as the case may be shall make a decision on each variance based upon consideration of the following:
(i)
The variance shall not have the effect of negating any of the various purposes and intentions of this Code;
(ii)
The variance if granted will not be detrimental to the public safety, health, or welfare of the public or injurious to other property;
(iii)
The conditions on which the request is based are unique to the property for which the relief is sought and are not applicable generally to other property;
(iv)
Because of the particular physical surroundings, shape, size, or topographical conditions of the specific property involved, an extraordinary hardship would result, as distinguished from a mere inconvenience, if the strict letter of these regulations is carried out;
(v)
The variance requested is the minimum necessary to accomplish the development or building; and
(vi)
In the case of an amendment to a buffer or setback required by this Code, including those specified in chapter 21, the variance application shows how equal or greater protection will be achieved of the adjacent property or natural resource affected by the proposed development, should the variance be granted.
(d)
Decision. Administrative review, zoning board of appeals, planning commissioner or board of commissioner approval of a variance application shall be valid in perpetuity, except that if a variance was approved as a part of, and simultaneous to, a rezoning or conditional use permit approval, then the variance may be terminated upon: (1) a change of zoning, (2) upon a change of zoning conditions negating the basis for the variance, or (3) upon a determination by the department that the property is being used in a manner different than the use authorized by the conditional use permit, following a duly noticed public hearing in accord with section 8-3.3(b) and (c).
(e)
Application for land disturbance permit or building permit. Applicants for variances approved by the director, the zoning board of appeals, the planning commission when the request is associated with a home occupation permit or mobile vending application necessitating board approval, or the board of commissioners are eligible to continue with the development process by applying for the appropriate land disturbance permit or building permit; provided however, that all subsequent submittals are in conformance with the approved variance decision, all requirements identified in this Code, and other county, state, and federal requirements, as applicable.
(Amd. of 5-2-2013; Amd. of 7-18-2013; Amd. of 2-6-2014; Amd. of 10-8-2020(1); Amd. of 4-15-2021; Amd. of 10-21-2021; Amd. of 3-3-2022; Amd. of 4-20-2023)
It is the intent of this article to specify provisions for the filing and consideration of applications for appeals of administrative decisions.
(Amd. of 11-1-2007)
Appeals to the zoning board of appeals may be taken by any person aggrieved by any decision of the director or other official, including but not limited to the directors of engineering and water and sewer, in the administration or interpretation of this Code or other county ordinances granting jurisdiction of the zoning board of appeals. Appeals of administrative decision applications shall be made within 30 days of the date of the decision or action being appealed. The application shall be filed in accordance with the public hearing schedule adopted by the zoning board of appeals, and the director shall schedule the matter to be heard on the next available hearing date.
(1)
Stop work order. In order to preserve the status quo while the parties' rights are being determined, the director shall have the authority to issue a stop work order if the appealed action or decision permits construction to commence or continue. Stop work orders shall comply with chapter 5 and chapter 22 of this Code. The director's entitlement to issue a stop work order shall in no way place upon the director an affirmative obligation to do so. The decision of whether to issue a stop work order shall be in the sole discretion of the director.
(Amd. of 11-1-2007)
All applications for appeals of administrative decisions, as defined by this Code shall provide the information as specified in this section.
(a)
Requirements for all applications. All applications for appeals of administrative decisions shall provide the appropriate information as specified in sections 8-2.1(a) through (g) of this chapter.
(1)
Site plan. All site plans submitted for appeals of administrative decisions shall be submitted in conformance with section 8-2.1(e). For appeals of administrative decisions, the site plan is optional and should only be submitted if said site plan graphically helps to present the applicant's case.
(b)
Written evaluation. The applicant for an appeal of administrative decision shall submit a written notice of appeal within 30 days after the date of the action or decision complained of. The written notice of appeal shall set forth concisely the action or decision being appealed as well as the grounds upon which the appeal is based.
(Amd. of 11-1-2007)
All applications for appeals of administrative decisions shall comply with the following procedures:
(a)
Application for board consideration. Applicants shall submit to the department an application for board consideration. The submittal shall be in conformance with the provisions set forth in article II and this article. All applications determined complete by the department shall be subject to the following restrictions:
(1)
Applicant changes. No changes shall be allowed to any application for board consideration once it determined complete by the department.
(2)
Public hearing sign. The applicant shall be required to place the public hearing sign(s) on the subject property in accordance with section 8-3.3(c.1). The applicant shall be required to obtain the sign from the department in accordance with department procedures.
(3)
Scheduling of public hearing. The department shall both advertise and schedule the application for a public hearing in accordance to the provisions and timelines in article III, to include the notification requirements in section 8-3.3(b.1), (c.1) and (d) of this chapter.
(4)
Staff report. County staff shall review each application for board consideration in its entirety, compile a staff report, and submit all necessary information to the zoning board of appeals with sufficient time for board review prior to the public hearing.
(b)
Public hearing. All appeal of administrative decision applications shall receive a public hearing in accordance with the provisions as set forth in article III of this chapter.
(1)
Applicant initiated postponement. The applicant for an appeal of administrative decision may request postponement of any public hearing for the application, and such postponement may be granted by the county, provided:
a.
Postponement is not requested more than one time for any one application; and
b.
The total period of time requested for postponement does not exceed nine months; and
c.
The applicant shall submit the postponement request to the department no later than three business days prior to the public hearing; and
d.
The applicant agrees to pay for the costs of readvertising the application for public hearing and agrees to post public notice signs on the property.
(2)
Zoning board of appeals initiated postponement. The zoning board of appeals ability to postpone applications shall be limited to situations in which the postponement will allow the respective board to obtain additional information from the applicant or allow the applicant and any opposition to negotiate.
(3)
Zoning board of appeals action on appeals of administrative decisions. During the public hearing for an appeal of administrative decision, the zoning board of appeals shall hear and consider all facts material to the appeal and render a decision. Following the completion of the public hearing on an appeal of administrative decision request, the zoning board of appeals may affirm, reverse, or modify the action or decision appealed from, provided that the zoning board of appeals shall not take any action which conflicts with or nullifies any of the provisions of this Code or any other county ordinances.
(c)
Standards and criteria. The standards and criteria governing the zoning board of appeals review of an administrative decision shall be as set forth in section 6-3.1(c).
(d)
Procedures for hearing. Those in opposition and those in support of the administrative decision shall have no less than ten minutes per side to advance their respective positions. Any additional time provided to one side shall be made equally available to the other. The zoning board of appeals is authorized to issue further procedural guidelines for the conduct of hearings challenging administrative determinations so long as such guidelines are not inconsistent with this paragraph. Any procedural guidelines shall be available for distribution to the general public.
(e)
Zoning board of appeals decision. A zoning board of appeals decision on appeals stays all legal proceedings in furtherance of the action appealed from, unless the director certifies to the zoning board of appeals, after the notice of appeal shall have been filed with him, that by reason of facts stated in the certificate a stay would, in his opinion, cause imminent peril to life and property. In such case, proceedings shall not be stayed other than by a restraining order by a court of record on application, on notice to the director, and on due cause shown.
(f)
Application for land disturbance permit or building permit. Appeal of administrative decision applications approved by the zoning board of appeals are eligible to continue with the development process by applying for the appropriate land disturbance permit or building permit; provided however, that all subsequent submittals are in conformance with the approved board decision, all requirements identified in this Code, and other county, state, and federal requirements, as applicable.
FIGURE 8.2. VARIANCE AND APPEAL OF ADMINISTRATIVE DECISION PROCESS
(Amd. of 11-1-2007; Amd. of 5-2-2013; Amd. of 2-6-2014; Amd. of 7-9-2020(7); Amd. of 4-20-2023)
It is the intent of this article to specify provisions for the filing and consideration of applications for appeals of zoning board of appeal decisions.
(Amd. of 11-1-2007)
(a)
Appeals of zoning board of appeal decisions may be taken by any person aggrieved by any decision of the zoning board of appeals.
(b)
Appeal of decisions of the zoning board of appeal with respect to appeals of administrative decisions pursuant to article VII of this chapter shall be by writ of certiorari to the Superior Court and shall be pursued in compliance set forth in O.C.G.A. tit. 5, ch. 4.
(c)
The appeal of decisions of the zoning board of appeal with respect to variances and all other matters for which the zoning board of appeal is vested with jurisdiction shall be by appeal to the board of commissioners, which appeal shall be made within ten (10) days of the date of the public hearing in which the decision was rendered. The application shall be filed in accordance with the requirements and procedures described in sections 8-8.3 and 8-8.4 as well as the public hearing schedule adopted by the board of commissioners, and the director shall schedule the matter to be heard on the next available hearing date following compliance with sections 8-3.3(b.1), (c.1) and (d).
(Amd. of 11-1-2007; Amd. of 8-6-2015; Amd. of 4-20-2023)
All applications for an appeal of zoning board of appeal decisions which have a right of appeal to the board of commissioners shall provide information as specified in this section.
(a)
Requirements for all applications. All applications for appeals of zoning board of appeals decisions shall provide the appropriate information as specified in sections 8-2.1(a) through (g) of this chapter.
(b)
Written evaluation. The applicant for an appeal of zoning board of appeals decision shall submit a petition in writing, justifying why said appeal is requested and should be granted. The director shall thereupon assemble the record in the case and submit the same to the board of commissioners within 15 days of service upon the director. The applicant shall set forth clearly and concisely the reasons why the board of commissioners should review the decision, including therein any error, procedural or substantive, allegedly committed by the zoning board of appeals.
(Amd. of 11-1-2007; Amd. of 10-7-2010; Amd. of 8-6-2015)
All applications for an appeal of zoning board of appeals decisions which have a right of appeal to the board of commissioners shall comply with the following procedures:
(a)
Application for board consideration. Applicants shall submit to the department an application for board consideration. The submittal shall be in conformance with the provisions set forth in article II and this article. All applications determined complete by the department shall be subject to the following restrictions:
(1)
Applicant changes. No changes shall be allowed to any application for board consideration once it determined complete by the department.
(2)
Public hearing sign. The applicant shall be required to place the public hearing sign(s) on the subject property in accordance with section 8-3.3(c.1). The applicant shall be required to obtain the sign from the department in accordance with department procedures.
(3)
Scheduling of public hearing. The department shall both advertise and schedule the application for a public hearing in accordance to the provisions in article III, to include the notification requirements in section 8-3.3(b.1), (c.1) and (d), of this chapter.
(4)
Staff report. County staff shall review each application for board consideration in its entirety, compile a staff report, and submit all necessary information to the board of commissioners with sufficient time for board review prior to the public hearing.
(b)
Petition for public hearing. The board of commissioners shall review the petition and the record in the case, within 30 days of the receipt of the petition, and determine whether to grant review. In determining whether to grant review, the board of commissioners shall consider the petition for review, the record of the case, and the decision of the zoning board of appeals. Upon the grant of a review by the board of commissioners, the director shall schedule the matter for the next available public hearing. The petitioner and the applicant for the appeal shall be notified of the time and place when the hearing in the case will be held.
(1)
General considerations for board of commissioners decision to review. A review shall be granted only in those cases in which the board of commissioners makes a preliminary finding that:
a.
A procedural or substantive error which has materially prejudiced the rights of the applicant before the zoning board of appeals, or undue hardship of a personal or financial nature upon the applicant before the zoning board of appeals by reason of the denial of the application by the zoning board of appeals, such hardship not being occasioned by a negligent or willful act on the part of the applicant or attributable to him; or
b.
Substantial costs laid upon the applicant before the zoning board of appeals, by reason of the denial of the application by the zoning board of appeals, such costs not being occasioned by a negligent or willful act on the part of the applicant before the zoning board of appeals or attributable to him; or
c.
The director or any other official with the appropriate authority to administer the code or other county ordinances requests the board of commissioners review a zoning board of appeals' decision due to the zoning board of appeals failing to base its decision on the criteria listed in section 8-6.4(c)(4)a. of the Code or in the case of overturning an administrative decision, the zoning board of appeals failed to follow the letter and intent of the applicable Code or ordinance section; or
d.
The granted variance or reversal of an administrative decision works a substantial hardship to the rights and interests of an aggrieved person disproportionate to the benefit conferred to the applicant before the zoning board of appeals; or
e.
A decision by the zoning board of appeals is detrimental to the general health, welfare and safety of the public.
(i)
An "act" within the meaning of the preceding subparagraphs shall also include omissions. A review will not be granted by the board of commissioners in any case in which the relief sought by the applicant before the zoning board of appeals is the direct and reasonable consequence of the applicant's violation of federal or state law or an ordinance of Forsyth County.
(2)
Effect of denial of review by board of commissioners. A denial of a review by the board of commissioners shall be an affirmation of the decision of the zoning board of appeals.
(c)
Public hearing. All appeals of zoning board of appeal decision applications shall receive a public hearing in accordance with the provisions as set forth in article III of this chapter, to include the notification requirements of section 8-3.3(b.1), (c.1) and (d). Additional notice may be given to interested parties as determined by the director. Such notice to interested parties shall be sent by first class United States postage to the address indicated in the official tax records of the county.
(1)
Receipt of evidence by board of commissioners. The board of commissioners shall receive either oral or written evidence from the petitioner, the applicant before the zoning board of appeals and from property owners and parties of record at the time the zoning board of appeals considered the matter. The board of commissioners shall confine the evidence to matters relating to the issues set forth in the minutes of the zoning board of appeals and the petition for review. The proceedings shall be recorded and shall be open to the public.
(2)
Standards and criteria. The standards and criteria governing the board of commissioners' consideration of an appeal of a decision of the zoning board of appeals shall be those set forth in section 8-8.4(b)(1)a.—e.
(3)
Procedures for hearing. Those in opposition and those in support of the zoning board of appeals decision shall have no less than ten minutes per side to advance their respective positions. Any additional time provided to one side shall be made equally available to the other. The board of commissioners is authorized to issue further procedural guidelines for the conduct of hearings challenging decisions of the zoning board of appeals so long as such guidelines are not inconsistent with this paragraph. Any procedural guidelines shall be available for distribution to the general public.
(4)
Board of commissioners action. Upon conclusion of the public hearing, the board of commissioners shall consider the case and its action concerning the decision being reviewed. Its decision shall be announced in a public meeting, either following the hearing or at any other scheduled meeting. The decision of the board of commissioners shall be in writing and shall:
a.
Affirm the decision of the zoning board of appeals, or
b.
Return the case to the zoning board of appeals for reconsideration, with or without direction; or
c.
Take such action by way of relief to the applicant as the board of commissioners deems appropriate and lawful.
(d)
Board of commissioners decision. The decision of the board of commissioners shall be included in the minutes and a written report thereof shall be sent to the applicant before the zoning board of appeals and the petitioner to an address provided by the applicant before the zoning board of appeals and the petitioner. Upon the conclusion of the case, the record and all matters adduced at the hearing shall be transmitted to the director for retention.
(e)
Application for land disturbance permit or building permit. The applicant is eligible to continue with the development process by applying for the appropriate land disturbance permit or building permit (if applicable); provided however, that all subsequent work and/or submittals are in conformance with the approved board of commissioner decision and all requirements identified in this Code, and other county, state, and federal requirements, as applicable.
(Amd. of 11-1-2007; Amd. of 5-2-2013; Amd. of 8-6-2015; Amd. of 3-3-2022; Amd. of 4-20-2023)
It is the intent of this article to specify provisions for the filing and consideration of applications for zoning condition amendments. By requesting board action regarding zoning conditions, the applicant may be subject to additional conditions given that the board of commissioners must review the application in its entirety in determining whether an amendment is warranted.
(Amd. of 11-1-2007)
Applications for zoning condition amendments shall be required when land development or proposed land development may be unable to comply with the approved zoning conditions that were adopted by the board of commissioners during approval of a rezoning, conditional use permit, or sketch plat application. An application for a zoning condition amendment shall also be required to amend conditions as enacted by the zoning board of appeals during an approval of a variance application. Applications for zoning condition amendments shall also be required to amend conditions placed on sketch plat applications for any application that was approved by the planning commission when they had jurisdictional decision making authority over sketch plat applications.
(Amd. of 11-1-2007; Amd. of 4-5-2012)
All applications for zoning condition amendments, as defined by this Code shall provide the information as specified in this section. Changes in zoning conditions that conflict with other parts of this Code, shall also require an approved variance which may be heard simultaneously by the board of commissioners. Permitted variances shall be in conformance with sections 8-6.2 and 8-6.3 of this chapter.
(a)
Requirements for all applications. All applications for zoning condition amendments shall provide the appropriate information as specified in sections 8-2.1(a) through (g) of this chapter.
(1)
Site plan. All site plans submitted for zoning condition amendments shall be submitted in conformance with section 8-2.1(e). The site plan is only required if the requested language being modified involves a reconfiguration of the site plan approved as part of the original application. The reconfigured site plan shall only include changes that directly relate to the language being modified and shall not include any new site plan details which are not related to the language modifications. Depending on the scope of changes, the director may require the applicant to also submit a sketch plat application.
(b)
Public participation plan. All zoning condition amendment applications shall include a public participation plan in accordance with section 8-5.4(b) of this chapter, with the exception of public participation sign and public participation meeting.
(c)
Public participation report. All zoning condition amendment applications shall include a public participation report in accordance with section 8-5.4(c) of this chapter, except the report need not contain items related to a public participation meeting and the deadline for submittal of the report shall be per the deadline schedule as published by the department.
(1)
Incomplete public participation report. The public participation report shall be required prior to the public hearing. If the public participation report does not meet the criteria as set forth in the public participation plan, section 8-5.4(b), then the application shall be considered incomplete and shall be postponed from being scheduled for a public hearing.
(d)
Written evaluation. The applicant for a zoning condition amendment shall submit sufficient written information describing why the conditions cannot be met and the exact language of zoning conditions requested to be modified and as proposed to be modified. The written evaluation shall also include written justification for any request of variances as specified in sections 8-6.2 and 8-6.3(a)(1) and (b).
(e)
Disclosure of campaign contributions and gifts to public officials. All zoning condition amendment applications shall include disclosure, pursuant to the Forsyth County Code of Ethics (Forsyth County Resolution and Ordinance #77), of any campaign contributions/gifts equal to or greater than $100.00 given to any Forsyth County elected official within two years of the application filing date.
(Amd. of 11-1-2007; Amd. of 6-7-2018; Amd. of 1-7-2021)
All applications for zoning condition amendments shall comply with the following procedures:
(a)
Application for board consideration. Applicants shall submit to the department an application for board consideration. The submittal shall be in conformance with the provisions set forth in article II and this article. All applications determined complete by the department shall be subject to the following restrictions:
(1)
Applicant changes. No changes shall be allowed to any application for board consideration once it determined complete by the department, except as specified by the director.
(2)
Public hearing sign. The applicant shall be required to place the public hearing sign(s) on the subject property in accordance with section 8-3.3(c). The applicant shall be required to obtain the sign from the department in accordance with department procedures.
(3)
Scheduling of public hearing. The department shall both advertise and schedule the application for a public hearing in accordance to the provisions in article III of this chapter.
(4)
Staff report. County staff shall review each application for board consideration in its entirety, compile a staff report, and submit all necessary information to the board of commissioners with sufficient time for board review prior to the public hearing.
(b)
Public hearing. All zoning condition amendment applications shall receive a public hearing in accordance with the provisions as set forth in article III of this chapter.
(1)
Applicant initiated postponement. The applicant for a zoning condition amendment may request postponement of any public hearing for the application, and such postponement may be granted by the county, provided:
a.
Postponement is not requested more than three times for any one application; and
b.
The total period of time requested for postponement does not exceed six months; and
c.
The applicant agrees to pay for the costs of readvertising the application for public hearing and agrees to post public notice signs on the property.
(2)
Board of commissioners initiated postponement. Shall follow the rules and procedures adopted by the board of commissioners.
(3)
Board of commissioners action on zoning condition amendments. All zoning condition amendment applications shall be scheduled for public hearing in front of the board of commissioner and consideration will be without the benefit of a planning commission recommendation.
a.
General considerations for decision. To determine whether a zoning condition amendment application should be approved, the board of commissioners shall utilize the same criteria used in the original determination when the conditions were enacted, specifically those criteria in section 8-5.5(f)(2)a., b..
(c)
Board of commissioner decision. Approvals of zoning condition amendment applications shall be documented in a letter sent out by the department.
(d)
Application for land disturbance permit or building permit. Zoning condition amendment applications approved by the board of commissioners are eligible to continue with the development process by applying for the appropriate land disturbance permit or building permit; provided however, that all subsequent submittals are in conformance with the approved board of commissioner decision and all requirements identified in this Code, and other county, state, and federal requirements, as applicable.
FIGURE 8.3. ALTERNATIVE DESIGN REVIEW, APPEAL OF ZONING BOARD OF APPEALS DECISION AND ZONING CONDITION AMENDMENT PROCESS
(Amd. of 11-1-2007; Amd. of 4-5-2012; Amd. of 5-2-2013; Amd. of 2-6-2014; Amd. of 4-20-2023)
It is the intent of this article to specify provisions for the filing and consideration of applications for home occupation permits not meeting the exemption criteria found in section 16-3.1(d) of this Code. By requesting planning commission action regarding home occupations, the applicant may be subject to additional conditions.
Applications for home occupation permits for consideration by the planning commission shall be required when any application for a home business, as provided by the provisions of section 16-3.1 of this Code, is determined to be a home occupation.
All home occupation applications shall provide the information as specified in this section. Any proposed home occupation containing associated land use elements in conflict with other requirements of this Code shall, if otherwise subject to a variance, require an approved variance which may be heard simultaneously. A variance shall only be granted for the dimensional requirements of this Code.
(a)
Requirements for all applications. All applications for home occupation permits shall provide the appropriate information as specified in sections 8-2.1(a), (b), (c) and (f) of this chapter.
1.
Site plan. All applications submitted for a home occupation shall include a drawing showing:
a.
A survey plat approved by the department;
b.
The location of the single family structure on the parcel;
c.
The total floor area used to conduct activities associated with the home occupation;
d.
The location of any accessory buildings to be used in association with the home occupation;
e.
The location of existing or proposed buffers and landscaping;
f.
The vehicle parking location and area dimensions;
(b)
Disclosure of campaign contributions and gifts to public officials. All home occupation permit applications shall include disclosure, pursuant to the Forsyth County Code of Ethics (Forsyth County Resolution and Ordinance #77), of any campaign contributions or gifts equal to or greater than $100.00 given to any Forsyth County elected official within two years of the application filing date.
All applications for home occupation permits shall comply with the following procedures:
(a)
Application for board consideration. Applicants shall submit to the department an application for board consideration. The submittal shall be in conformance with the provisions set forth in this article. All applications determined complete by the department shall be subject to the following restrictions:
(1)
Applicant changes. No changes shall be allowed to any application for board consideration once it determined complete by the department, except as specified by the director.
(2)
Public hearing sign. The applicant shall be required to place the public hearing sign(s) on the subject property in accordance with section 8-3.3(c.1) of this chapter. The applicant shall be required to obtain the sign from the department in accordance with department procedures.
(3)
Scheduling of public hearing. The department shall forward the necessary information to advertise and schedule the application for a public hearing in accordance to the provisions in article III of this chapter, with specific adherence to section 8-3.3(b.1), (c.1) and (d).
(4)
Staff report. County staff shall review each application for board consideration in its entirety, compile a staff report, and submit all necessary information to the planning commission with sufficient time for review prior to the public hearing.
(b)
Public hearing. Home occupation applications, not meeting the exemption criteria found in section 16-3.1(d) of this Code, shall receive a public hearing in accordance with the provisions as set forth in article III of this chapter.
(1)
Procedures for hearing. Those in opposition and those in support of the home occupation application shall have no less than ten minutes per side to advance their respective positions. Any additional time provided to one side shall be made equally available to the other. The planning commission is authorized to issue further procedural guidelines for the conduct of hearing regarding home occupation applications so long as such guidelines are not inconsistent with this paragraph. Any procedural guidelines shall be available for distribution to the general public.
(2)
Applicant initiated postponement. The applicant for a home occupation permit may request postponement of any public hearing for the application, and such postponement may be granted by the county, provided:
a.
Postponement is not requested more than two times for any one application; and
b.
The total period of time requested for postponement does not exceed three months; and
c.
The applicant agrees to pay for the costs of advertising the application for public hearing and agrees to post public notice signs on the property.
(3)
Planning commissioners action on home occupation applications. All home occupation applications, not meeting the exemption criteria found in section 16-3.1(d) of this Code, shall be scheduled for public hearing before the planning commission.
(4)
General considerations for decision. The planning commission shall consider the following when determining whether to approve a home occupation:
a.
Whether the request will impose upon existing residential and agricultural property owners excessive noise, excessive traffic, nuisance, fire hazard, and other possible adverse effects from activities of a quasi-commercial nature being conducted in residential and agricultural areas;
b.
Whether certain home occupational uses can be beneficial to both the community as well as the residential proprietor;
c.
Whether the nature of the proposed investment or business activity pose a reasonable risk of expanding such a degree that the use, value, tranquility and harmony of the residential area will be unduly impaired; and
d.
The county's obligation to protect the integrity of its residential and agricultural areas from activities that detract from the residential or rural character of a community and may unduly burden nearby property owners.
(5)
Planning Commission Determination. Approvals of home occupation applications shall be documented in a written notification from the department.
(Amd. of 5-2-2013; Amd. of 2-6-2014; Amd. of 10-8-2020(1); Amd. of 4-20-2023)
It is the intent of this article to specify provisions for the filing and consideration of applications to allow mobile vending activity on parcels of land permitted for such use as prescribed by this code. By requesting planning commission action regarding mobile vending activity, the applicant may be subject to additional conditions.
(Amd. of 10-8-2020(1))
An application for consideration by the planning commission to allow mobile vending activities shall be required when any retail use, as provided by the definitions in article II of chapter 3 of this Code, is determined to be a mobile vending activity. No separate application shall be required if such use has been previously approved (or has been applied for) in conjunction with a related zoning application. If the mobile vending activity is included with a related zoning application, the board of commissioners may approve the mobile vending activity in conjunction with the zoning application. In doing so, the board of commissioners shall apply the considerations in section 8-11.4(b)(3) below.
(Amd. of 10-8-2020(1))
All mobile vending applications shall provide the information as specified in this section. Any proposed mobile vending activity containing associated land use elements in conflict with other requirements of this Code shall, if otherwise subject to a variance, require an approved variance which may be heard simultaneously. A variance shall only be granted for the dimensional requirements of this Code.
(a)
Requirements for all applications. All applications to allow mobile vending activities on a parcel of land shall provide the appropriate information as specified in sections 8-2.1(a), (b), (c) and (f) of this chapter.
(1)
Site plan. All applications submitted to allow mobile vending activities shall include a drawing showing:
a.
A survey plat approved by the department;
b.
The location of all existing and proposed structures on the parcel with associated parking;
c.
The total area to be utilized for all mobile vending activities;
d.
Parking calculations for the proposed mobile vending area(s) and all other existing uses on the subject parcel.
(b)
Disclosure of campaign contributions and gifts to public officials. All mobile vending applications shall include disclosure, pursuant to the Forsyth County Code of Ethics (Forsyth County Resolution and Ordinance #77), of any campaign contributions or gifts equal to or greater than $100.00 given to any Forsyth County elected official within two years of the application filing date.
(Amd. of 10-8-2020(1))
All applications to allow mobile vending activities shall comply with the following procedures:
(a)
Application for board consideration. Applicants shall submit to the department an application for board consideration. The submittal shall be in conformance with the provisions set forth in this article. All applications determined complete by the department shall be subject to the following restrictions:
(1)
Applicant changes. No changes shall be allowed to any application for board consideration once it is determined complete by the department, except as specified by the director.
(2)
Public hearing sign. The applicant shall be required to place the public hearing sign(s) on the subject property in accordance with section 8-3.3(c.1) of this chapter. The applicant shall be required to obtain the sign from the department in accordance with department procedures.
(3)
Scheduling of public hearing. The department shall forward the necessary information to advertise and schedule the application for a public hearing in accordance to the provisions in article III of this chapter, with specific adherence to section 8-3.3(b.1), (c.1) and (d).
(4)
Staff report. County staff shall review each application for board consideration in its entirety, compile a staff report, and submit all necessary information to the planning commission with sufficient time for review prior to the public hearing.
(b)
Public hearing. All mobile vending applications shall receive a public hearing before the planning commission in accordance with the provisions as set forth in article III of this chapter.
(1)
Procedures for hearing. Those in opposition and those in support of the mobile vending permit application shall have no less than ten minutes per side to advance their respective positions. Any additional time provided to one side shall be made equally available to the other. The planning commion is authorized to issue further procedural guidelines for the conduct of hearing regarding mobile vending permit applications so long as such guidelines are not inconsistent with this paragraph. Any procedural guidelines shall be available for distraction to the general public.
(2)
Applicant initiated postponement. The applicant may request postponement of any public hearing for the application, and such postponement may be granted by the county, provided:
a.
Postponement is not requested more than two times for any one application; and
b.
The total period of time requested for postponement does not exceed three months; and
c.
The applicant agrees to pay for the costs of advertising the application for public hearing and agrees to post public notice signs on the property.
(3)
Planning commissioners action on mobile vending applications. All applications to allow mobile vending activities shall be scheduled for public hearing before the planning commission.
(4)
General considerations for decision. The planning commission shall consider the following when determining whether to approve mobile vending activities:
a.
Whether the request will impose upon existing businesses excessive noise, excessive traffic, nuisance, fire hazard, and other possible adverse effects from the proposed mobile vending activities;
b.
Whether mobile vending uses can be beneficial to both the community as well as the owner of the subject property;
c.
Whether the nature of the proposed mobile vending activities pose a reasonable risk of expanding to such a degree that the use, value, viability and harmony of the existing business in the immediate area will be unduly impaired; and
d.
The county's obligation to protect the integrity of its commercial and industrial areas from activities that detract from the established character of a community and may unduly burden nearby property owners and businesses.
(5)
Planning commission determination. Decisions on mobile vending applications shall be documented in a written notification from the department.
Figure 8.4 Home Occupation and Mobile Vending Application Processes
(Amd. of 10-8-2020(1); Amd. of 4-20-2023)
Any person, persons, or entities jointly or severally aggrieved by a final zoning decision may appeal in accord with O.C.G.A. § 36-66-5.1(a)(1).
(Amd. of 4-20-2023)
TABLE 8.1. SUMMARY OF APPLICATION REQUIREMENTS
*If administrative decision involves discrete parcel.
**When the variance request is quasi-judicial.
(Amd. of 11-1-2007; Amd. of 5-2-2013; Amd. of 7-18-2013; Amd. of 12-3-2015; Amd. of 5-4-2017(1); Amd. of 9-7-2017(1); Amd. of 10-8-2020(1); Amd. of 3-3-2022; Amd. of 4-20-2023; Amd. of 5-4-2023)
In order to comply with O.C.G.A. § 36-66-5.1(c), the chair of the board of commissioners, planning commission, and/or zoning board of appeals, as appropriate, is authorized to issue certiorari bonds and certificates of costs upon confirmation with county staff that such approvals are appropriate.
(Amd. of 4-20-2023)
For purposes of certiorari proceedings, the chair of the board of commissioners, planning commission, and/or zoning board of appeals, as appropriate, is authorized to accept service on behalf of the respondent. The chair of the board of commissioners is authorized to accept service of process on behalf of Forsyth County as opposite party.
(Amd. of 4-20-2023)