88 - AMENDMENTS TO THE ZONING MAP, TITLE 17 ZONING TEXT AND REGULATIONS6
Editor's note— Ord. No. 2-2021, § 1(Exh. A), adopted Sept. 27, 2021, repealed the former Ch. 17.88, §§ 17.88.010—17.88.030, and enacted a new Ch. 17.8 as set out herein. The former Ch. 17.88 pertained to amendments and derived from Ord. 13, Series of 1980 § 12.00 (part); and Ord. 3, Series of 1990.
A.
Purpose. The text of Title 17 may be amended pursuant to this section in response to changing conditions or changes in public policy, or in order to advance the general welfare of the town.
B.
Applicability—Who May Apply. An amendment to the zoning code including the text and development standards may be initiated by the planning and zoning commission or the board of trustees. Any person may suggest to the planning commission that changes or amendments be given consideration.
C.
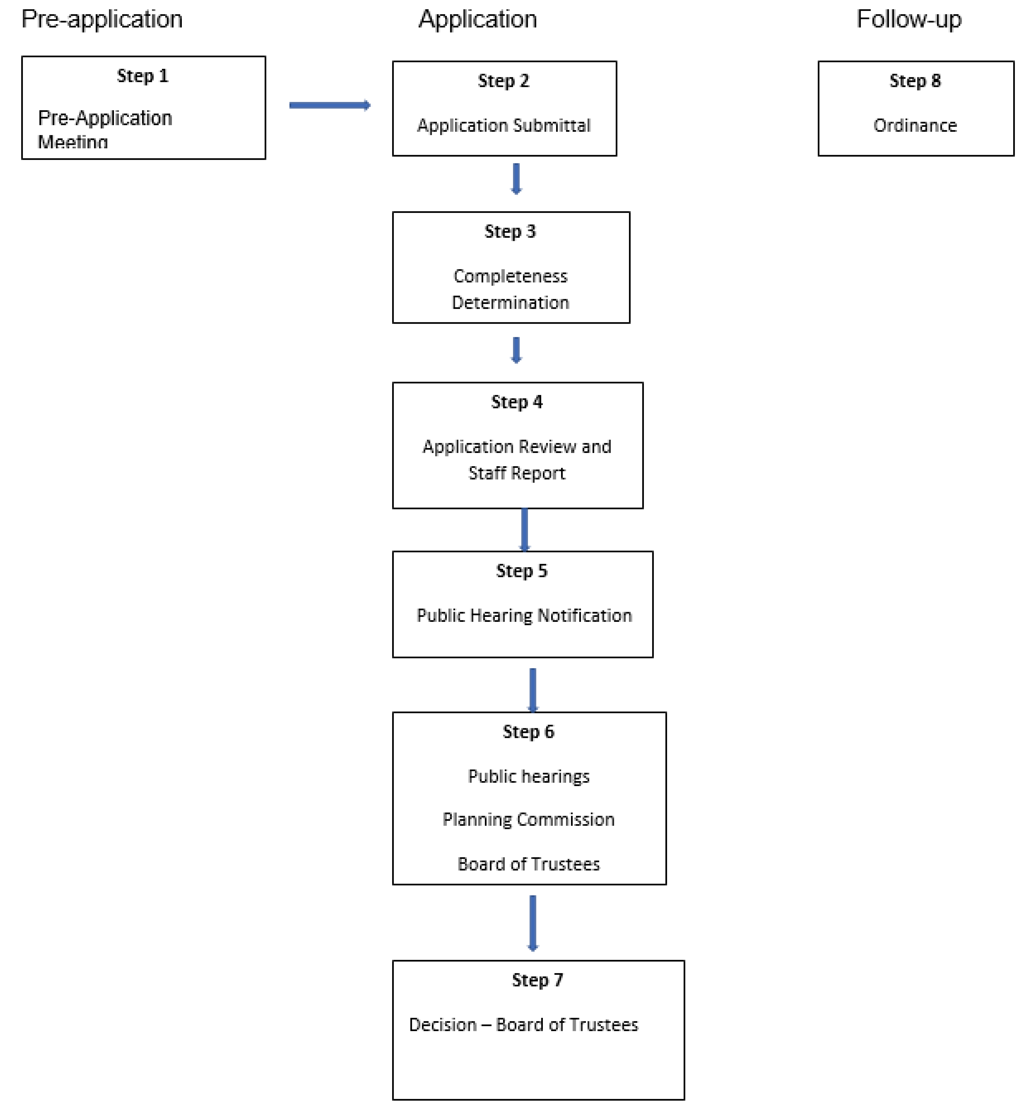
Procedure. The figure below shows the steps involved that apply in the consideration of amendments to the text of the zoning code.
Figure. 17.88.010.A.
1.
Step 2—Application Submittal. Town staff shall prepare the application at the request of the planning and zoning commission or the board.
2.
Step 5—Town Holds Public Hearings.
a.
Review and Recommendation by the Planning and Zoning Commission.
i.
Following a public hearing, the planning and zoning commission shall review and consider the staff report, public comments and evidence presented at the hearing, and approval criteria below and shall make a recommendation to the board. That recommendation can be for approval, approval with modifications, or denial of the text amendment, or to continue the hearing to a date certain.
ii.
Staff shall forward the commission's recommendation to the board.
iii.
Applications that have been reviewed by the planning and zoning commission shall be scheduled for a public hearing in front of the board following required public hearing notice.
3.
Step 6—Town Issues Decision.
a.
Decision by the Board of Trustees.
i.
Following a public hearing, the board shall review and consider the staff report, public comments and any evidence presented at the hearing as well as the approval criteria noted below and recommendations of the planning and zoning commission. The board shall then act to approve, approve with modifications or deny the proposed amendment or continue the hearing to a date certain.
b.
Approval Criteria. Amendments to this code may be approved by the board if it finds that all of the following criteria have been met.
i.
The proposed amendment will promote the public health, safety and general welfare.
ii.
The proposed amendment is consistent with the comprehensive plan and the stated purposes of the zoning code.
iii.
the proposed amendment is deemed necessary or desirable due to changing conditions, adopted public policy, new planning concepts, or other social or economic conditions.
(Ord. No. 2-2021, § 1(Exh. A), 9-27-2021)
A.
Purpose.
1.
The boundaries of any zone district may be changed or the zoning classification of any particular parcel may be changed or modified pursuant to this section. The purpose is to make adjustments/changes to the official zoning map that are necessary in light of changing conditions, changing public policy or that may be necessary for the general welfare and safety of the town and its citizens. The purpose is not to provide relief for particular hardships or to grant particular favors or privileges to any particular person or corporation.
2.
Changes to any particular characteristics of the zoning district (such as building height or setback) or particular development standards that apply within districts (e.g. open space requirements) shall be process as amendments to the zoning text as per Section 17.88.010.
3.
Rezonings to PUDs (plan unit developments) are a particular type of zoning amendment or amendment to the zoning map and should be processed under Chapter 16.12.
B.
Applicability.
1.
Request for changes to the zoning map may be initiated by person(s) owning at least 50 percent of the real property within the area proposed for the amendment, the planning and zoning commission or the board of trustees. Any citizen of the town may also propose an amendment to the planning and zoning commission for action.
C.
Procedure. The figure below shows the steps involved that apply in the review of an application for an amendment to the zoning map.
Figure. 17.88.020.B
1.
Step 2—Application Submittal.
a.
An application for an amendment to the zoning map shall include:
i.
A site plan showing the footprint of all buildings, parking configuration, location of easements and utilities, and other detail demonstrating general conformance with regulations and development standards.
ii.
A written statement justifying why the amendment fits in with the surrounding neighborhood and describing why the amendment is more appropriate for the property than the present zoning classification.
iii.
A list of all properties within 200 feet.
iv.
Proof of ownership.
v.
A map showing the location of the subject property(ies) as well as zone districts within 300 feet.
Note: Town staff can waive the requirement for site plan submittal or indicate on the application form additional materials that should be submitted for the proposed amendment.
b.
If a proposal requires a permit from any county, state or federal agency, the applicant shall submit to town staff a duplicate of such permit or approval.
2.
Step 6—Town Holds Public Hearings.
a.
Review and Recommendation by the Planning and Zoning Commission.
i.
Following a public hearing, the planning and zoning commission shall review and consider the staff report, public comments and evidence presented at the hearing, and approval criteria below and shall make a recommendation to the board. That recommendation can be for approval, approval with modifications, or denial of the text amendment, or to continue the hearing to a date certain.
ii.
Staff shall forward the commission's recommendation to the board and the applicant.
iii.
Applications that have been reviewed by the planning and zoning commission shall be scheduled for a public hearing in front of the board following required public hearing notice.
3.
Step 7—Town Issues Decision.
a.
Decision by Board of Trustees.
i.
Following a public hearing, the board shall review and consider the staff report, public comments and any evidence presented at the hearing as well as the approval criteria noted below and recommendations of the planning and zoning commission. The board shall then act to approve, approve with modifications or deny the proposed amendment or continue the hearing to a date certain.
ii.
All exhibits, plans, or elevations, whether detailed or conceptual, that are part of the application approved by the Board shall be part of the approval of the application and will be considered inseparable from the approval. All development shall conform to the plans presented in the application along with modifications or conditions imposed by the board at the time of approval. Major modifications to the plans must be approved by the board.
b.
Approval Criteria. Amendments to the zoning map may be approved if the board finds all of the following criteria have been met:
i.
The amendment will promote the public health, safety and general welfare.
ii.
The amendment is consistent with the comprehensive plan and the purposes stated in the unified development code.
iii.
The amendment is consistent with the stated purpose of the proposed zone district.
iv.
The amendment will not likely result in significant adverse effects upon the natural environment, including air, water, noise, storm water management, wildlife and vegetation; or such impacts will be substantially mitigated.
v.
The amendment will not likely result in material adverse negative impacts to other properties adjacent to or in the vicinity of the subject property.
vi.
Facilities and services including roads/transportation, water, gas, electricity, police and fire protection or as applicable will be available to serve the subject property after development.
Note: These criteria shall not apply to amendments that occur as part of a comprehensive revision of the official zoning map accomplished by direct legislative action by the board of trustees.
c.
Protests. An amendment to the zoning map shall not become effective except by the favorable vote of three-fourths of the members of the board of trustees is a valid protest against the amendment is presented at or prior to the public hearing in which the proposed amendment is heard. A protest is valid by either:
i.
The owners of 20 percent or more of the area included in such proposed amendment; or
ii.
The owners of 20 percent or more of the area of those lots located within 100 feet of the boundary of the area in the amendment, but not including any distance for public rights-of-way including alleys.
(Ord. No. 2-2021, § 1(Exh. A), 9-27-2021)
88 - AMENDMENTS TO THE ZONING MAP, TITLE 17 ZONING TEXT AND REGULATIONS6
Editor's note— Ord. No. 2-2021, § 1(Exh. A), adopted Sept. 27, 2021, repealed the former Ch. 17.88, §§ 17.88.010—17.88.030, and enacted a new Ch. 17.8 as set out herein. The former Ch. 17.88 pertained to amendments and derived from Ord. 13, Series of 1980 § 12.00 (part); and Ord. 3, Series of 1990.
A.
Purpose. The text of Title 17 may be amended pursuant to this section in response to changing conditions or changes in public policy, or in order to advance the general welfare of the town.
B.
Applicability—Who May Apply. An amendment to the zoning code including the text and development standards may be initiated by the planning and zoning commission or the board of trustees. Any person may suggest to the planning commission that changes or amendments be given consideration.
C.
Procedure. The figure below shows the steps involved that apply in the consideration of amendments to the text of the zoning code.
Figure. 17.88.010.A.
1.
Step 2—Application Submittal. Town staff shall prepare the application at the request of the planning and zoning commission or the board.
2.
Step 5—Town Holds Public Hearings.
a.
Review and Recommendation by the Planning and Zoning Commission.
i.
Following a public hearing, the planning and zoning commission shall review and consider the staff report, public comments and evidence presented at the hearing, and approval criteria below and shall make a recommendation to the board. That recommendation can be for approval, approval with modifications, or denial of the text amendment, or to continue the hearing to a date certain.
ii.
Staff shall forward the commission's recommendation to the board.
iii.
Applications that have been reviewed by the planning and zoning commission shall be scheduled for a public hearing in front of the board following required public hearing notice.
3.
Step 6—Town Issues Decision.
a.
Decision by the Board of Trustees.
i.
Following a public hearing, the board shall review and consider the staff report, public comments and any evidence presented at the hearing as well as the approval criteria noted below and recommendations of the planning and zoning commission. The board shall then act to approve, approve with modifications or deny the proposed amendment or continue the hearing to a date certain.
b.
Approval Criteria. Amendments to this code may be approved by the board if it finds that all of the following criteria have been met.
i.
The proposed amendment will promote the public health, safety and general welfare.
ii.
The proposed amendment is consistent with the comprehensive plan and the stated purposes of the zoning code.
iii.
the proposed amendment is deemed necessary or desirable due to changing conditions, adopted public policy, new planning concepts, or other social or economic conditions.
(Ord. No. 2-2021, § 1(Exh. A), 9-27-2021)
A.
Purpose.
1.
The boundaries of any zone district may be changed or the zoning classification of any particular parcel may be changed or modified pursuant to this section. The purpose is to make adjustments/changes to the official zoning map that are necessary in light of changing conditions, changing public policy or that may be necessary for the general welfare and safety of the town and its citizens. The purpose is not to provide relief for particular hardships or to grant particular favors or privileges to any particular person or corporation.
2.
Changes to any particular characteristics of the zoning district (such as building height or setback) or particular development standards that apply within districts (e.g. open space requirements) shall be process as amendments to the zoning text as per Section 17.88.010.
3.
Rezonings to PUDs (plan unit developments) are a particular type of zoning amendment or amendment to the zoning map and should be processed under Chapter 16.12.
B.
Applicability.
1.
Request for changes to the zoning map may be initiated by person(s) owning at least 50 percent of the real property within the area proposed for the amendment, the planning and zoning commission or the board of trustees. Any citizen of the town may also propose an amendment to the planning and zoning commission for action.
C.
Procedure. The figure below shows the steps involved that apply in the review of an application for an amendment to the zoning map.
Figure. 17.88.020.B
1.
Step 2—Application Submittal.
a.
An application for an amendment to the zoning map shall include:
i.
A site plan showing the footprint of all buildings, parking configuration, location of easements and utilities, and other detail demonstrating general conformance with regulations and development standards.
ii.
A written statement justifying why the amendment fits in with the surrounding neighborhood and describing why the amendment is more appropriate for the property than the present zoning classification.
iii.
A list of all properties within 200 feet.
iv.
Proof of ownership.
v.
A map showing the location of the subject property(ies) as well as zone districts within 300 feet.
Note: Town staff can waive the requirement for site plan submittal or indicate on the application form additional materials that should be submitted for the proposed amendment.
b.
If a proposal requires a permit from any county, state or federal agency, the applicant shall submit to town staff a duplicate of such permit or approval.
2.
Step 6—Town Holds Public Hearings.
a.
Review and Recommendation by the Planning and Zoning Commission.
i.
Following a public hearing, the planning and zoning commission shall review and consider the staff report, public comments and evidence presented at the hearing, and approval criteria below and shall make a recommendation to the board. That recommendation can be for approval, approval with modifications, or denial of the text amendment, or to continue the hearing to a date certain.
ii.
Staff shall forward the commission's recommendation to the board and the applicant.
iii.
Applications that have been reviewed by the planning and zoning commission shall be scheduled for a public hearing in front of the board following required public hearing notice.
3.
Step 7—Town Issues Decision.
a.
Decision by Board of Trustees.
i.
Following a public hearing, the board shall review and consider the staff report, public comments and any evidence presented at the hearing as well as the approval criteria noted below and recommendations of the planning and zoning commission. The board shall then act to approve, approve with modifications or deny the proposed amendment or continue the hearing to a date certain.
ii.
All exhibits, plans, or elevations, whether detailed or conceptual, that are part of the application approved by the Board shall be part of the approval of the application and will be considered inseparable from the approval. All development shall conform to the plans presented in the application along with modifications or conditions imposed by the board at the time of approval. Major modifications to the plans must be approved by the board.
b.
Approval Criteria. Amendments to the zoning map may be approved if the board finds all of the following criteria have been met:
i.
The amendment will promote the public health, safety and general welfare.
ii.
The amendment is consistent with the comprehensive plan and the purposes stated in the unified development code.
iii.
The amendment is consistent with the stated purpose of the proposed zone district.
iv.
The amendment will not likely result in significant adverse effects upon the natural environment, including air, water, noise, storm water management, wildlife and vegetation; or such impacts will be substantially mitigated.
v.
The amendment will not likely result in material adverse negative impacts to other properties adjacent to or in the vicinity of the subject property.
vi.
Facilities and services including roads/transportation, water, gas, electricity, police and fire protection or as applicable will be available to serve the subject property after development.
Note: These criteria shall not apply to amendments that occur as part of a comprehensive revision of the official zoning map accomplished by direct legislative action by the board of trustees.
c.
Protests. An amendment to the zoning map shall not become effective except by the favorable vote of three-fourths of the members of the board of trustees is a valid protest against the amendment is presented at or prior to the public hearing in which the proposed amendment is heard. A protest is valid by either:
i.
The owners of 20 percent or more of the area included in such proposed amendment; or
ii.
The owners of 20 percent or more of the area of those lots located within 100 feet of the boundary of the area in the amendment, but not including any distance for public rights-of-way including alleys.
(Ord. No. 2-2021, § 1(Exh. A), 9-27-2021)