HEARING PROCEDURES
This chapter sets forth the hearing procedures required for quasi-judicial hearings, legislative hearings, as well as other hearings such as board of adjustment hearings which are neither quasi-judicial nor legislative.
A.
Applicability - These procedures shall apply to all applications in which the Planning Board or City Commission acts in a quasi-judicial capacity. A quasi-judicial decision involves the application of CDC standards or a discretionary standard required by this chapter to the specific facts of the application. These procedures do not apply to administrative decisions made by city staff, except upon an appeal of the administrative decision to the Planning Board.
(1)
Level III Planning Board review - Level III issues, which are quasi-judicial in nature, and shall require review and determination by the Planning Board, typically include but are not limited to the following types of development-related requests:
a.
Conditional use requests (Class II) (Section 4.2);
b.
Hardship relief requests (Section 4.3); and
c.
Appeal of administrative decisions (Section 4.4).
(2)
Level V City Commission review - In the following Level V reviews, the City Commission acts as a quasi-judicial body, taking action after staff review but without a recommendation from the Planning Board. Level V issues typically include, but are not limited to, the following types of development-related requests:
a.
Recordings of plats and replats (Section 4.9);
b.
Vacation/dedication of right-of-way or easements (Section 4.10); and
c.
Determination of vested rights (Section 4.11).
B.
Quasi-judicial pre-hearing procedures
(1)
Participants - City staff, the applicant and intervening parties may present testimony relevant to the proposal at the public hearing. "Intervening party status" may be applied, but is not limited to, all property owners within five hundred (500) feet radius of the boundaries of subject property as listed in the records of the Pinellas County Property Appraiser, or all individuals who reside in or operate a business within five hundred (500) feet of the subject property. Intervening party status entitles a person to personally testify, present evidence, present argument, present fact and expert witnesses, cross-examine witnesses, appeal the decision and speak on reconsideration requests. Intervening party status needs to be requested and obtained immediately before the case discussion prior to the hearing board. Testimony shall be directed to whether the proposal does or does not meet appropriate criteria and standards as well as modifications necessary for approval.
(2)
Rules of procedure - All public hearings must conform to the rules and order of business adopted by the hearing body. The rules of procedure must comply with Florida law and Section 2.11 of the City Charter. More specific procedures are also contained in this Section.
(3)
Pre-hearing actions and submittals:
a.
Application and fee - The applicant shall complete an application and submit the required fee in accordance with the current fee schedule;
b.
Upon formal acceptance of the application and fee, the Development Controls Officer (DCO) shall schedule the public hearing date, and notice of the public hearing shall be provided pursuant to the requirements of this CDC;
c.
Staff recommendation - To the extent that the applicable procedure requires DCO review and a written recommendation to be presented to the board, that written recommendation shall be completed and available for public inspection no later than one (1) week prior to the hearing before the board;
d.
Written submissions - No later than one (1) week prior to the scheduled public hearing before the board, any applicant or intervening party may submit any written arguments, evidence, explanations, studies, reports, petitions or other documentation for consideration by the board in support of or in opposition to the application. All written submissions must be on 8½ × 11-inch paper. No written materials will be accepted by the board at its hearing unless, in the board's discretion, the materials are necessary to decide the issue, or the materials were not available, due in no part to the actions of the person submitting the materials, one (1) week prior to the hearing; and
e.
Registration of intervening parties - Persons who desire to make presentations as an intervening party must register with the city clerk or board secretary on the forms provided immediately prior to the commencement of the meeting at which such item is to be heard. Five (5) or more persons deemed by the board to be associated together or otherwise represent a common point of view, as an affected party on an item, may be requested to select a single spokesperson.
C.
Quasi-judicial hearing procedures
(1)
Order and time - The order of appearance and total time allotments shall be as follows; however if good cause is shown, the chair may grant additional time above what is stated in this Section:
a.
Presentation by staff - ten (10) minutes;
b.
Presentation by applicant - ten (10) minutes;
c.
Presentation by intervening parties - ten (10) minutes;
d.
Public comment;
e.
Staff, amended recommendations, if any - three (3) minutes;
f.
Closing argument of intervening parties - three (3) minutes;
g.
Applicant; rebuttal and closing argument - three (3) minutes.
(2)
Hearing procedure:
a.
The city clerk or board secretary shall describe the application, identify the applicant and other persons to the proceedings, and announce the order of presentation;
b.
The board shall consider and grant any requests for intervening party status;
c.
Disclosure of ex parte communications received by City Commissioners or board members, if any, which shall be made a part of the record;
d.
The city clerk or board secretary shall swear in City staff, the applicant, intervening parties, and witnesses;
e.
The applicant, city staff and intervening parties shall present testimony and documentation to the City Commission or Planning Board; and,
f.
At the conclusion of the quasi-judicial public hearing, the Planning Board shall recommend approval, approval with conditions, or deny the application. The City Commission shall approve, approve with conditions, or deny the application. Decisions on appeal shall be affirmed, reversed, or remanded. The processing of a matter under consideration may be extended for a reasonable period as determined by the hearing body, not to exceed six (6) months from the date of the first hearing, if agreed to by the Planning Board/City Commission and the applicant or appellant.
(3)
Rendition of final orders - A written order resulting from a quasi-judicial hearing before the Planning Board shall be deemed to be filed, and thereby rendered, on the date the order is signed by the Chairperson of the Planning Board. A written order resulting from a quasi-judicial hearing before the City Commission shall be deemed to be filed, and thereby rendered, on the date the order is signed by the Mayor. An order becomes final on the date it is rendered pursuant to this section. The time in which an order may be appealed begins to run on the date the order is rendered pursuant to this section.
D.
Quasi-judicial burden of proof standards - The burden is on the applicant to prove by competent, substantial evidence presented before the hearing body, the completeness of his/her request, accomplishment of a legitimate public purpose, and the compliance of his/her proposal with all requirements and applicable standards of the Comprehensive Plan, this CDC and other applicable regulations.
E.
Quasi-judicial record of proceedings - The City Clerk or board secretary shall be present at each hearing and shall be responsible for providing meeting minutes.
(1)
Any party seeking judicial review shall be responsible to obtain and pay the cost of a transcript of the hearing.
(2)
The hearing body shall retain as part of the hearing record each item of physical or documentary evidence presented, and shall have the items marked to show the identity of the person offering the same and whether presented on behalf of City staff, the applicant or intervening party. Exhibits shall be retained until the applicable appeal period has expired, at which time the exhibits may be released or otherwise disposed of.
(3)
Interested persons shall have access to the record of the proceedings at reasonable times, places, and circumstances and shall, at their expense, be entitled to make copies thereof.
F.
Quasi-judicial hearing notice requirements
(1)
Purpose - Quasi-judicial hearings shall be noticed in accordance with the applicable requirements of the Florida Statutes and this CDC.
(2)
Required type and timing of notice - Table 4-1 identifies when and what type of public notice shall be required and the minimum number of days prior to a scheduled meeting/hearing made. Published notice is required prior to each scheduled meeting/hearing, unless otherwise indicated. Mailed and posted notice is only required prior to the first scheduled meeting/hearing. A properly noticed meeting that is by a hearing body to a date certain does not require additional public notice.
(3)
Content - Each notice shall contain, at a minimum: the date, time, and place of the hearing; a description of the substance of the subject matter that will be discussed at the hearing; the postal address, if applicable, and tax parcel identification number of the property for which the proposed action is pending; identification of the body conducting the hearing; a brief statement of what action the body conducting the hearing may be authorized to take; and a statement that the hearing may be continued without further notice, from time to time, as may be necessary. In addition, published completed and available for public inspection no later than one (1) week prior to the hearing before the board.
a.
Written submissions - No later than one (1) week prior to the scheduled public hearing before the board, any applicant or intervening party may submit any written arguments, evidence, explanations, studies, reports, petitions or other documentation for consideration by the board in support of or in opposition to the application. All written submissions must be on 8½ × 11-inch paper. No written materials will be accepted by the board at its hearing unless, in the board's discretion, the materials are necessary to decide the issue, or the materials were not available, due in no part to the actions of the person submitting the materials, one (1) week prior to the hearing.
b.
Registration of intervening parties - Persons who desire to make presentations as an intervening party must register with the city clerk or board secretary on the forms provided immediately prior to the commencement of the meeting at which such item is to be heard. Five (5) or more persons deemed by the board to be associated together or otherwise represent a common point of view, as an affected party on an item, may be requested to select a single spokesperson. Notice content shall comply with the requirements of the applicable requirements of the Florida Statutes.
(4)
Procedures for mailed notice - Mailed notice shall be given to all property owners within a five hundred (500) foot radius of the boundaries of the subject property as listed in the records of the Pinellas County Property Appraiser a minimum of thirty (30) days prior to the first public hearing. The DCO shall provide the applicant with a current list of addresses from current tax records of the Pinellas County Property Appraiser. The list of addresses shall be considered current when obtained on or after the date of filing an application. The applicant shall provide the DCO with satisfactory evidence of mailing, consisting of a list of property owners to whom the notice was mailed bearing written verification by the U.S. Postal Service on the date of mailing. The failure of a property owner, resident or business owner to receive notice shall not invalidate an action if a good faith attempt was made to comply with the requirements of this CDC for mailed notice.
(5)
Procedures for published notice - Published notice shall be given at least seven (7) days, or as provided for in any applicable Florida Statutes, prior to a scheduled public hearing in a newspaper of general circulation in Largo. Additional published notice shall be given for a proposed action when required by law. Notice shall be published by the DCO.
(6)
Procedures for posted notice - At least one (1) posted notice, when applicable, shall be placed adjacent to each public roadway abutting the affected property at least seven (7) days prior to the first scheduled public hearing. The failure to maintain posted notice on the property shall not invalidate an action if a good faith attempt was made to comply with the requirements of this CDC for posted notice.
(Ord. No. 2019-25, § 2, 3-19-2019)
A.
Applicability - All decisions which are to be made by a hearing body, and which require the creation or establishment of policy, rather than the application of policy, are characterized as legislative decisions.
The following matters are the most typical examples of Level IV issues. Level IV issues shall require review by the Planning Board and approval by the City Commission.
(1)
Comprehensive Plan Future Land Use Map (FLUM) Amendment (Section 4.5);
(2)
Development Agreement (DA) (Section 4.6);
(3)
Transfer of Development Rights (TDR) (Section 4.7); and
(4)
Development of Regional Impact (DRI) (Section 4.8)
B.
Legislative pre-hearing procedures
(1)
Upon formal acceptance of the application, the Development Controls Officer (DCO) or his/her designee shall schedule the public hearing date, and notice of the public hearing shall be provided in accordance with the requirements of this Section.
(2)
City staff and the applicant may present information or comments relevant to the proposal at the public hearing. Comments shall be directed to whether the proposal does or does not meet appropriate criteria and standards as well as modifications that are necessary for approval.
(3)
Based on the appropriate standard of review, the hearing body shall approve, approve with conditions, or deny the application. The processing of a matter under consideration may be extended for a reasonable period as determined by the hearing body, not to exceed six (6) months from the date of the first hearing, if agreed to by the hearing body and the applicant.
C.
Legislative hearing procedures
(1)
Order of proceedings - The appropriate order of proceedings for a legislative hearing will depend in part on the nature of the hearing. The following general procedures shall be used during Planning Board and City Commission review of legislative applications:
a.
Presentation by staff;
b.
Presentation by applicant;
c.
Public comment;
d.
Discussion; and,
e.
Action by Planning Board or City Commission.
(2)
Planning Board review - In preparing its recommendation to the City Commission, the Planning Board shall do the following:
a.
Identify the Comprehensive Plan policies that govern the decision and prepare findings describing how the proposal complies or fails to comply with these policies;
b.
State reasons for and make recommendations, which may include policy advice; and
c.
Accept as presented, accept with conditions or deny staff's recommendation regarding the applicant's proposed action. In denying staff's recommendations, the Board shall provide findings of fact for its decision.
(3)
City Commission legislative action - The City Commission shall conduct a public hearing for a proposal requiring Level IV review as provided herein. At the public hearing, City staff shall review the report and recommendation of the Planning Board and provide other pertinent information. The City Commission may limit the extent and content of the information it will receive at its hearings and may establish separate guidelines for consideration of each of the following:
a.
Compliance with the Comprehensive Plan;
b.
Appropriateness of the legislative process; and/or;
c.
Policy changes or refinements proposed.
D.
Legislative hearing review standards - The following standards shall be applied in the review of requests requiring legislative approval. The burden is on the applicant to show by a preponderance of the evidence that a request is appropriate and complies with the Comprehensive Plan and this CDC.
(1)
The proposal shall be supported by proof that it conforms to the applicable policies of the Comprehensive Plan and to applicable standards of this CDC and the specific criteria set forth for the particular type of decision under consideration; and
(2)
Additionally, the following factors are deemed relevant and material and shall be considered by the hearing body in reaching its decision on a proposal; however, neither is a prerequisite for approval:
a.
Mistake in the original land use designation or provision; and
b.
Significant change of conditions within the vicinity in which the development is proposed.
E.
Legislative hearing notice requirements
(1)
Purpose - This Section provides the public hearing notice requirements in accordance with the requirements of the applicable Florida Statutes and this CDC.
(2)
Required type and timing of notice - Table 4-2 identifies when public notice shall be required and the minimum number of days prior to a meeting/hearing said notice shall be provided.
(3)
Content - Each notice shall contain, at a minimum: the date, time, and place of the hearing; a description of the substance of the subject matter that will be discussed at the hearing; the postal address and tax parcel identification number of the property for which the proposed action is pending; a geographic location map; identification of the body conducting the hearing; a brief statement of what action the body conducting the hearing may be authorized to take; and a statement that the hearing may be continued from time to time as may be necessary. In addition, published notice shall comply with the applicable requirements of Florida Statutes.
(4)
Procedures for mailed notice - Mailed notice shall be provided in accordance to the requirements of this Section, which vary depending on whether the action is initiated by a private applicant or the City. The failure of a property owner to receive mailed notice shall not invalidate an action if a good faith attempt was made to comply with the requirements of this CDC for notice. Additional mailed notice shall not be required for subsequent hearings related to a proposed action or if the matter is continued to a date certain.
a.
Private applicant initiated actions - When applicable, mailed notice shall be given to all property owners within a five hundred (500) foot radius of the boundaries of the subject property. The DCO shall provide the applicant with a current list of addresses from current tax records of the Pinellas County Property Appraiser. The list of addresses shall be considered current when obtained on or after the date of filing an application. The applicant shall provide to the DCO satisfactory evidence of mailing consisting of a list of property owners to whom the notice was mailed, bearing written verification by the U.S. Postal Service on the date of mailing. Such notice shall be placed in the mail at least thirty (30) days prior to the first scheduled public hearing.
b.
City-initiated actions - Legislative actions initiated by the City, or other governmental agency, shall be exempt from the provisions of Section 4.1.3.E.(4)a., with the exception of mailed notice, which shall be made to the property owner(s) of each property whose designation is proposed to be amended. Such notice shall be placed in the mail at least thirty (30) days prior to the first scheduled public hearing.
F.
Procedures for published notice - Published notice shall be given at least seven (7) days, or as otherwise stated in this CDC, prior to each scheduled public hearing in a newspaper of general circulation in Largo. Additional published notice shall be given for a proposed action when required by law or statute. Notice shall be published by the DCO.
G.
Procedure for posted notice - At least one (1) posted notice shall be placed adjacent to each public roadway abutting the affected property at least seven (7) days prior to the first scheduled public hearing. Proposed Future Land Use Map amendments initiated by the City of Largo, or other governmental agency, which affect an entire class of property owners shall be exempt from the requirement for posted notice.
A.
Applicability - This Section provides procedures for consideration of appeals of a decision rendered by the Planning Board.
B.
Authority - The authority for consideration of appeals of Planning Board decisions is contained in Article VI, Section 6.02 of the City Charter.
C.
Review criteria - The City Commission, sitting as the Board of Adjustment, may hear appeals from quasi-judicial decisions of the Planning Board for any of the issues listed in Section 4.1.2.A.
D.
Procedure - As provided for in Section 6.05 of the Largo City Charter, decisions of the Planning Board may be appealed by the original case applicant or any person granted intervening party status by the Planning Board to the City Commission by filing an application within thirty (30) days of the decision and paying the application fee established by the current fee schedule. Upon formal acceptance of the application, the DCO shall schedule the appeal hearing date and notice of the hearing shall be provided in accordance with the standards provided in Section 4.1.4.F of this CDC.
E.
Appeal requirements - All of the items included under this Section must be submitted before an appeal is considered complete and formally accepted. The appellant shall submit as many copies of each item as required on the City's appeal form:
(1)
The City's standard appeal form;
(2)
Application fee in accordance with the current fee schedule; and
(3)
Copies of a letter stating the basis for the appeal.
F.
Board of adjustment hearing notice requirements
(1)
Purpose - Board of adjustment hearings shall be noticed in accordance with the applicable requirements of the Florida Statutes and this CDC.
(2)
Required type and timing of notice - Table 4-3 identifies when and what type of public notice shall be required and the minimum number of days prior to each hearing said notice shall be provided. A properly noticed meeting that is continued by a hearing body to a date certain does not require additional public notice.
(3)
Content - Each notice shall contain, at a minimum: the date, time, and place of the hearing; a description of the substance of the subject matter that will be discussed at the hearing; the postal address, if applicable, and tax roll parcel identification number of the property for which the proposed action is pending; identification of the body conducting the hearing; a brief statement of what action the body conducting the hearing may be authorized to take; and a statement that the hearing may be continued without further notice, from time to time, as may be necessary. In addition, published notice content shall comply with the requirements of the applicable requirements of the Florida Statutes.
(4)
Procedures for mailed notice - Mailed notice shall be given to all property owners within five hundred (500) foot radius of the boundaries of the subject property as listed in the records of the Pinellas County Property Appraiser. The DCO shall provide the applicant with a current list of addresses from current tax records of the Pinellas County Property Appraiser. The list of addresses shall be considered current when obtained on or after the date of filing an application. The applicant shall provide the DCO with satisfactory evidence of mailing, consisting of a list of property owners to receive notice shall not invalidate an action if a good faith attempt was made to comply with the requirements of this CDC for mailed notice.
(5)
Procedures for published notice - Published notice shall be given at least seven (7) days, or as provided for in any applicable Florida Statutes, prior to a scheduled public hearing in a newspaper of general circulation in Largo. Additional published notice shall be given for a proposed action when required by law.
(6)
Procedures for posted notice - At least one (1) posted notice, when applicable, shall be placed adjacent to each public roadway abutting the affected property at least seven (7) days prior to each scheduled public hearing. The failure to maintain posted notice on the property shall not invalidate an action if a good faith attempt was made to comply with the requirements of this CDC for posted notice.
G.
Public hearing - The City Commission shall hold a hearing in accordance with the procedures contained in Section 4.1.4.D within sixty (60) days of the City's receipt of all of the required items listed in Section 4.1.4.E, unless the City Commission grants a continuance.
The City Clerk shall provide notice of the hearing to the appellant, the applicant, and any other person granted intervening party status by the Planning Board. At the hearing, argument may be presented to the City Commission by the appellant, the applicant and any person granted intervening party status by the Planning Board. The record before the Planning Board shall consist of:
(1)
The Community Development Department file concerning the application;
(2)
The agenda packet to the Planning Board;
(3)
All exhibits and evidence accepted by the Planning Board; and
(4)
The Planning Board's minutes and the video or audio recording and/or transcript, if any, of the Planning Board meeting.
H.
Board of Adjustment review criteria - It is the burden of the appellant to demonstrate that the original decision was incorrect due to a failure in the consideration of the review criteria of the associated request. No new evidence will be received by the City Commission. The burden shall be on the appellant to show that the Planning Board's decision should be reversed based on the review criteria contained in this Section:
(1)
Condition use request - see Section 4.2.4;
(2)
Hardship relief request - see Section 4.3.3; and
(3)
Appeal of administrative decision - see Section 4.4.3
I.
Board of Adjustment procedures - The procedures for Board of Adjustment hearings shall be as follows, unless decided otherwise by the City Commission:
(1)
City staff presentation;
(2)
Argument by appellant - fifteen (15) minutes;
(3)
Argument by applicant, if different than the appellant - fifteen (15) minutes;
(4)
Argument by those granted party status by the Planning Board - fifteen (15) minutes total; and
(5)
Rebuttal by appellant - if any part is reserved from fifteen (15) minute total.
Conditional uses are uses that, because of special requirements or characteristics, may be allowed in a particular land use designation or character district only upon completion of a conditional use review and are subject to the limitations and conditions specified therein.
No use is permissible on a parcel unless it can be located thereon in full compliance with all of the standards and regulations of this CDC. Site plan approval for the proposed use must be obtained before development permits and/or business tax receipts are issued for a property. In addition, amendment to the Countywide Future Land Use Plan Map shall not be permitted when the intent is to place a conditional use on the site.
Example: A site with a Residential Medium land use designation shall not be allowed to change the land use designation to Residential/Office General for the purpose of improving the site with a restaurant. The applicant would have to apply for an amendment to Commercial General which would allow the restaurant as an allowable use.
The authority for consideration of conditional use approvals are contained in Article VI, Section 6.02 Land Use, Development and Planning of the City Charter.
All developments shall meet the following standards:
A.
Similar impacts - Except as noted below, the impacts of the development subject to the conditional use approval may not exceed the maximum impacts which would result from an allowable use on the same site.
Example: A restaurant (commercial use) may be allowed on a parcel with a Residential/Office General land use designation, subject to the performance standards of the Residential/Office General land use designation, including: permissible site location, maximum traffic generation, maximum impervious surface ratio, maximum floor area ratio, minimum buffer and parking requirements, and maximum allowable signage. The intent is to ensure that the impacts of the proposed conditional use restaurant will not exceed the impact of a use allowed by right in the Residential/Office General designation on the same site.
B.
Compatibility - In order to reduce or offset the impact of a use on adjoining properties or the general neighborhood, conditional uses will be evaluated to determine whether adequate measures have been made to ensure compatibility. This will include a review, which may include but not be limited to, the following considerations:
(1)
Building placement;
(2)
Traffic generation;
(3)
Noise generation;
(4)
Days and hours of operation;
(5)
Adequacy of parking;
(6)
Site circulation;
(7)
Overall compatibility of land use with adjoining properties; and
(8)
Other related development impacts.
C.
Buffer requirements - Minimum buffer requirements shall be based upon the allowable land use designation of the proposed use, or the land use designation of the site, whichever is more intense. The buffer requirements may be exceeded as a condition of the approval in order to increase compatibility.
D.
Impervious surface ratio - The impervious surface ratio (ISR) shall not exceed the maximum allowed for the land use designation of the site, as provided in Chapter 8 of this CDC. The ISR may be lowered as a condition of the approval in order to increase compatibility.
E.
Mixed use developments (if applicable) - If a proposed mixed use development includes one or more conditional uses, the entire development shall be reviewed as a conditional use. This provision also applies when one or more of the uses of an existing mixed used development is proposed to be substituted by a conditional use.
F.
Restrictions - all applicants must also comply with the following restrictions in order to qualify for conditional use review.
(1)
Minimum lot area - A minimum lot area of fifteen thousand (15,000) square feet shall be required for all non-residential conditional uses;
(2)
Acreage limitations - A land use amendment shall be required for parcels larger than three (3) acres in size on Residential, CRD, ROR, or R/OG land use designations, and larger than five (5) acres on Commercial or Industrial land use designations, in accordance with the Countywide Rules; and
(3)
Prohibited locations - Non-residential conditional use developments are not allowed on local or minor collector roads. In the case of dual roadway frontage, at least one of the roadways classifications must be a major collector roadway classification or higher.
A.
Application requirements - All of the items included under this Section must be submitted before an application is considered complete and formally accepted. The applicant shall submit as many copies of each item as required by the City. Failure to provide any of the following items, or the requested number of copies, shall cause the application to be deemed incomplete.
(1)
The City's standard application form shall be submitted to the City. The application must include a notarized signature of the property owner or his/her agent with a letter of authorization from the property owner authorizing the agent to process an application on the owner's behalf;
(2)
Application fee, in accordance with the then current fee schedule;
(3)
A current certified survey signed and sealed by a registered surveyor which includes the legal description of the subject property, which shall include all easements, encroachments and other conditions existing on the site;
(4)
A full scale preliminary site plan prepared and reviewed in accordance with the provisions of Chapter 3 of this CDC;
(5)
A letter requesting the conditional use approval, including a description of the proposed use and a statement of consistency with the review criteria for conditional uses (Section 4.3.3) of this CDC; and
(6)
Any other items, as may be required by the DCO, to completely describe or evaluate the request.
B.
Public hearing - Upon formal acceptance of the application, the DCO shall schedule the public hearing date, and notice of the public hearing shall be provided in accordance with the standards provided in Section 4.2 of this CDC. The Planning Board shall hold a public hearing in accordance with the procedures contained in Section 4.1.2. In connection with the approval of a site plan, the Planning Board may make the granting of the conditional use conditional upon such restrictions, stipulations and safeguards it deems necessary to ensure compliance with the provisions and policies of this CDC and the Comprehensive Plan and to ensure compatibility with surrounding land uses. The ruling of the Planning Board shall constitute final action unless a timely appeal to the Board of Adjustment is filed.
If a proposed conditional use development is determined by the DCO to have the potential of creating impacts upon the public which warrant additional review and comment, the DCO may, at his/her discretion, require additional public hearings and consideration by the Planning Board and/or the City Commission.
A.
Subsequent development orders - If a conditional use approval is necessary for a proposed development, then the approval must be obtained before the applicant receives final site plan approval, building permit approval, or other development order or permit approval that would authorize development in furtherance of the conditional use.
B.
Expiration of the conditional use approval - The conditional use approval shall become invalid if the applicant does not receive a building permit for the work requiring the conditional use within two (2) years from the effective date of the conditional use approval. If the building permit for the work requiring the conditional use expires after the said two (2) years, and prior to the issuance of a certificate of occupancy or certificate of completion, then the conditional use is no longer valid. In addition, in the event an approved conditional use is abandoned or discontinued for a period of two (2) continuous years, the conditional use shall become invalid. The applicant must subsequently reapply for the use, through the conditional use approval process, and receive Planning Board approval prior to allowing the use to continue.
C.
Valid for approved site plan only - The conditional use approval is valid only for the site plan approved as part of the application. After the conditional use is approved, the DCO may approve minor modifications to the approved site plan, if necessary, to accommodate any regulatory requirements or site conditions subsequently revealed during the permitting review process.
This Section provides standards for consideration of requests for hardship relief from the strict application of one or more CDC requirements that would render a parcel incapable of reasonable economic use. Deviation from specified provisions or development standards may be allowed when, because of the particular physical surroundings, shape, or topographical condition of the property, compliance would result in an undue hardship for the owner.
The authority for consideration and approval of hardship relief requests are contained in Article VI, Section 6.02 of the City Charter.
Hardship relief from the terms of this CDC may be granted only upon a finding that the applicant has demonstrated practical difficulties or unnecessary hardships and that granting the request for hardship relief ensures the public health, safety, and general welfare are protected. A finding must be made that the subject property cannot be put to a reasonable use otherwise allowed by this CDC or is incapable of yielding a reasonable return without hardship relief. The following criteria shall be applied in making hardship relief determinations:
A.
Peculiar, special conditions - Special conditions and circumstances exist which are peculiar to the land, structure, or building involved and which are generally not applicable to other lands, structures, or buildings with the same Future Land Use Map classification;
B.
Unavoidable and not a result of applicant(s) actions - The special conditions and circumstances do not result from the actions of the applicant;
C.
Minimum degree of relief - The relief granted is the minimum degree of relief necessary to overcome the practical difficulties or unnecessary hardships created by the strict application of the CDC;
D.
Deprivation by strict application - Strict application of the provisions of the CDC would create practical difficulties or unnecessary hardships in developing the property in accordance with CDC and the Future Land Use Map designation;
E.
Non-violation of policy intent - The grant of the relief will not violate the policies of the Comprehensive Plan;
F.
Unsafe conditions not created - The grant of relief will not create unsafe conditions nor other detriments to the public welfare beyond the normal effects of development otherwise allowed; and
G.
Necessary to preserve the substantial property rights - The proposed development will occur on a parcel of land which, when combined with adjacent land of the same ownership, will encounter practical difficulties or unnecessary hardships under strict application of the provisions of this CDC, thereby making hardship relief necessary to preserve the substantial property rights of the applicant. This criterion does not apply to hardship relief requests concerning signage.
(Ord. No. 2024-37, § 2, 6-18-2024)
A.
Application requirements - All of the items included under this Section must be submitted before an application is considered complete and formally accepted. The applicant shall submit as many copies of each item as required by the City. Failure to provide any of the following items, or the requested number of copies, shall cause the application to be deemed incomplete:
(1)
The City's standard application form shall be submitted to the City. The application must include a notarized signature of the property owner or a letter of authorization from the property owner authorizing an agent to process an application on the owner's behalf, if it is submitted by someone other than the owner;
(2)
Application fee in accordance with the current fee schedule;
(3)
A current certified survey signed and sealed by a registered surveyor which includes the legal description of the subject property, which should be consistent with the description found on the certificate of title, all easements, rights-of-way, encroachments and other conditions existing on the site;
(4)
A letter requesting hardship relief, including specific provision of the CDC the applicant is requesting relief from as well as a statement of consistency with the review criteria for hardship relief (Section 4.3.3) of this CDC; and
(5)
Any other relevant supporting documentation (drawings, photographs, etc.) and signatures or letters of no objection from surrounding property owners, if applicable.
B.
Public hearing - Upon formal acceptance of the application, the DCO shall schedule the public hearing date, and notice of the public hearing shall be provided in accordance with the standards provided in Section 4.2 of this CDC. The Planning Board shall hold a public hearing in accordance with the procedures contained in Section 4.1.2. In granting hardship relief, the Planning Board may impose such conditions and restrictions upon the premises benefited by the hardship relief as may be necessary to minimize the injurious effect of the hardship.
A.
Subsequent Development Orders - If hardship relief approval is necessary for a proposed development, then the approval must be obtained before the applicant receives final site plan approval, building permit approval, or other land development order or permit approval that would authorize development reliant upon the hardship relief.
B.
Expiration of the hardship relief approval - Hardship relief approval, granted by the Planning Board, shall become invalid if the applicant does not receive a building permit for the work requiring the hardship relief within 365 days from the effective date of the hardship relief approval. If the building permit for the work requiring the hardship relief expires after the said 365 days, and prior to the issuance of a certificate of occupancy or certificate of completion, then the hardship relief is no longer valid.
C.
Valid for approved site plan only - Hardship relief approval is valid only for the site plan approved as part of the application. After the hardship relief is approved, the DCO may approve minor modifications to the approved site plan, if necessary, to accommodate CDC or other regulatory requirements or site conditions subsequently revealed during the permitting review process.
D.
Re-application - The DCO reserves the right to reject any hardship relief application without a hearing and refund the application fee if the same, or a similar hardship, was denied for the said property within one year of the hearing date, unless the applicant is able to provide evidence of changed conditions that may be sufficient to justify a different decision.
This Section provides procedures for consideration of an appeal of an administrative decision rendered by the DCO filed by the original applicant whose application has been adversely affected by the administrative decision. The applicant must show that an error has occurred where it is that an error has occurred in any order, requirement, decision, or determination made by the DCO in the enforcement of any CDC provision, vesting rights determination, or capacity-to-serve determination. Legislative actions and policy decisions of the City Commission are specifically precluded from the appeal process.
The authority for consideration and approval of appeals of administrative decisions is contained in Article VI, Section 6.02 of the City Charter.
Any applicable administrative decision may be reversed, altered or modified by the Planning Board only upon a finding that all of the following are relevant criteria are met:
A.
Evidence of error - The applicant must present evidence of the alleged error and the manner in which the determination or decision fails to satisfy specific requirements of the CDC;
B.
Correction of error - The applicant must provide a description of the specific relief requested and how the relief addresses/corrects the alleged administrative error;
C.
Demonstration of adverse impact - The applicant must demonstrate that an adverse impact has occurred as a result of the decision being appealed. The impact must be greater in degree than any adverse impact shared by the community at large; and
D.
Non-violation of policy intent - The grant of the appeal will not violate the general intent and purpose of this CDC nor the policies of the Comprehensive Plan.
E.
Unsafe conditions not created - The grant of the appeal will not create unsafe conditions nor other detriments to the public welfare beyond the normal effects of development otherwise allowed.
An applicant shall file a written request for such review, within thirty (30) days after the date of the decision and pay the application fee established by the current fee schedule. Upon formal acceptance of the application, the DCO shall schedule the public hearing date and notice of the public hearing shall be provided in accordance with the standards provided in Section 4.2 of this CDC. The Planning Board shall hold a public hearing in accordance with the procedures contained in Section 4.1.2.
A.
Application requirements - All of the items included under this Section must be submitted before an application is considered complete and formally accepted. The applicant shall submit as many copies of each item as required. Failure to provide any of the following items will render an application incomplete:
(1)
A written request for such review by the original applicant, with a notarized signature of the applicant. The application must also include a letter of authorization from the property owner authorizing an agent to process an application on the owner's behalf, if it is submitted by someone other than the owner;
(2)
Application fee in accordance with the current fee schedule;
(3)
A written statement for the basis of the appeal and provide the following information:
a.
The action or decision being appealed and the date it was issued;
b.
Facts demonstrating that the person is adversely affected by the decision;
c.
A statement identifying each alleged error in the DCO's order, requirement, decision or determination and the manner in which the DCO's order, requirement, decision or determination is not in compliance with the applicable criteria or any CDC provision.; and
d.
The specific relief requested.
(4)
All information listed under review criteria, Section 4.4.3, as well as any other information reasonably necessary to make a decision on the appeal.
E.
Public hearing
(1)
Planning Board - The Planning Board shall hold a public hearing in accordance with the procedures contained in Section 4.1.2. City staff, the appellant and any intervening parties may present testimony relevant to the proposal at the public hearing. Testimony shall be directed to whether the proposal does or does not meet appropriate criteria and standards, and to modifications necessary for approval.
This Section provides procedures for consideration of appeals of a written administrative decision rendered by the Building Official, as it relates the implementation and enforcement of the edition of the Florida Building Code adopted by this Code.
A.
Procedure - Any person aggrieved by a ruling of the Building Official may file a written appeal to the Pinellas County Construction License Board of Appeals ("Board") or its successor as provided in Laws of Florida Chapter 75-489, as amended, provided such ruling is within the appellate jurisdiction of such board.
B.
Application requirements - Per the current requirements of the Pinellas County Construction Licensing Board.
(Ord. No. 2021-33, § 3, 4-6-2021)
This Section provides procedures for the consideration of requests for amendment to the Comprehensive Plan including amendments to the Comprehensive Plan text and the Future Land Use Map.
The authority and procedures for adoption and amendment of the Comprehensive Plan are contained in Ch. 163, Part II, Florida Statutes and Section 6.01 of the City Charter.
A.
Consistency - Comprehensive Plan amendments shall be reviewed for consistency with the goals, objectives, and policies of the Comprehensive Plan and Ch. 163, Part II, Florida Statues and the Countywide Rules.
B.
Compatibility - Amendments shall not result in incompatible land use classifications for adjacent parcels or a neighborhood based on standards set out in the Comprehensive Plan (Table FLU-1 of the Future Land Use Element, Location Criteria for Future Land Use classifications) and the compatibility criteria established in this CDC.
(1)
Impacts on Public Facilities and Services - Amendments shall be evaluated for impacts on infrastructure and to determine impacts on Level-of-Service;
(2)
Demonstration of Need;
(3)
An amendment shall be approved only if the parcel can subsequently be developed in full compliance with any and all applicable standards of this CDC;
(4)
Must take into account any effects on the environmental resources;
(5)
In the Special Flood Hazard Area (SFHA) and Coastal High Hazard Area (CHHA), no increases of density or intensity are permitted except as provided for in the Countywide Rules.
(6)
Hurricane Evacuation - The review of amendments shall consider the Tampa Bay Region Hurricane Evacuation Study, 2020 edition, including the impact of hurricane evacuation times;
(7)
Future Land Use Map amendments along Scenic/Noncommercial Corridors shall be consistent with the Pinellas County Planning Council Consistency Guidelines contained in the Scenic/Noncommercial Corridor Master Plan (Pinellas County Submap No. 1 - Countywide Plan Map) and the criteria contained in the Countywide Rules; and
(8)
Future Land Use Amendments shall be reviewed for consistency with the goals, objectives, Countywide Rules, and policies of the Comprehensive Plan and Ch. 163, Part II, Florida Statues.
(Ord. No. 2025-01, § 9, 12-17-2024)
Amendments to the Comprehensive Plan shall be processed in accordance with the procedural requirements contained in Ch. 163 of the Florida State Statutes and the Countywide Rules, as may be amended from time to time.
A.
Application requirements - All of the items included under this Section must be submitted before an application is considered complete and formally accepted. The applicant shall submit as many copies of each item as required on the City's application form. Failure to provide any of the following items, or the requested number of copies, shall cause the application to be deemed incomplete.
(1)
The City's standard application form shall be submitted to the City. The application must include a notarized signature of the property owner or a letter of authorization from the property owner authorizing an agent to process an application on the owner's behalf, if it is submitted by someone other than the owner;
(2)
Application fee in accordance with the current fee schedule;
(3)
A written statement regarding the consistency of the request with the review criteria in this Section;
(4)
A certified survey that includes natural resources, soils, topography, flood hazards, existing land use(s), and the future land use categories of the site and surrounding properties;
(5)
Projected impacts to on-site and abutting natural resources, to public facilities and services, and to the transportation network; and
(6)
Any other items as may be required by the DCO to completely describe or evaluate the request.
B.
Public hearing - Upon formal acceptance of the application, the DCO shall schedule the public hearing date, and notice of the public hearing shall be provided in accordance with the standards provided in this Section. The review sequence shall be as follows:
(1)
Planning Board Public Hearing: Pursuant to Ch. 163, Part II, Florida Statutes, the Planning Board must hold at least one public hearing on the proposed Comprehensive Plan amendment, and must provide the public notice for that hearing. The Planning Board shall make a recommendation to the City Commission;
(2)
City Commission Public Hearing;
a.
Large-scale amendment - Pursuant to Ch. 163, Part II, Florida Statutes, the City Commission shall hold two public hearings to consider an ordinance to amend the Comprehensive Plan; and.
b.
Small-scale amendment - Only one public hearing is required. The amendment is transmitted to the DEO following adoption;
(3)
City Commission direction - At the first reading, the City Commission shall make a determination whether the amendment should be submitted to the Pinellas Planning Council (PPC) and the Countywide Planning Authority (CPA) for consideration as a Countywide Plan Map amendment, as well as the DEO, if it is a large-scale amendment;
(4)
First Transmittal - Following the first City Commission public hearing, a complete proposed Future Land Use Map amendment must be transmitted to the applicable state and regional agencies for review (large-scale amendments only). In addition, an application is submitted to the PPC requesting an amendment to the Countywide Plan Map, for Future Land Use map amendments;
(5)
Simultaneous external review - The applicable review agencies and the PPC will conduct their review simultaneously. For large-scale amendments, the DEO will transmit a notice to the local government confirming that the package includes all of the information required in Ch. 163, Florida Statutes. Upon review, the DEO will submit objections, recommendations, and comments.
If an amendment of the Countywide Plan Map is necessary, an application shall be made concurrently with submittal of the accompanying Future Land Use Map amendments to the PPC;
(6)
Adoption hearing - The City Commission shall hold a public hearing for adoption (by ordinance at second reading) within 180 days from receipt of the state agency comments.
(7)
Second transmittal - The adopted Comprehensive Plan amendment must be submitted to the DEO as well as other governmental agency that provided timely comments within ten (10) working days from second and final adoption public hearing; and
(8)
Petitions - Any affected person may file a petition with the state agency within twenty-one (21) days after publication of notice of final order issuance. If no petitions are filed, the amendment becomes effective.
This Section provides procedures for consideration of requests for Development Agreements by the Planning Board and City Commission.
Pursuant to Sections 163.3220—163.3243, Florida Statutes, the Florida Local Government Development Agreement Act, a local government may establish procedures and requirements, to consider and enter into a Development Agreement (DA) with any person having a legal or equitable interest in real property located within its jurisdiction.
The duration of a DA shall not exceed thirty (30) years. A DA may be amended from time to time by mutual consent of the parties who executed the DA or their successors in interest, subject to a public hearing and in accordance with Ch. 163, Florida Statutes.
A.
Initiation of a DA - A property owner, or authorized agent, desiring to enter into a DA with the City shall submit a letter of inquiry to the DCO stating the proposed terms of the DA. Upon notification by the DCO that the terms of the letter of inquiry have merit, the applicant shall submit all relevant information for further consideration of the Agreement in compliance with Section 163.3227, Florida Statutes.
B.
Review sequence - The DCO shall review the development proposal to determine what requirements are appropriate and necessary for the protection of the public interest. The DCO shall receive City Commission authorization to negotiate with the applicant the terms and conditions of the DA. The DCO shall meet with the property owner to discuss and negotiate the terms and conditions of the DA. Following negotiations between the DCO and the property owner, the DCO shall present the terms and conditions of the proposed DA to the City Commission. The City Commission shall determine whether to proceed further with completion of the DA by directing the City Attorney to formalize the terms and conditions of the Agreement into a recordable document. This direction shall in no manner whatsoever obligate the City Commission to ultimately approve a DA or to approve any of the matters outlined to it by the DCO as to any specific term or condition. Upon successful negotiation of the terms and conditions, the DCO shall schedule the Development Agreement for public hearings. In the event that, at any time prior to final action by the City Commission, the DCO determines that a proposal for a DA is not in the public interest, the DCO shall have full discretion to terminate further negotiations without prejudice.
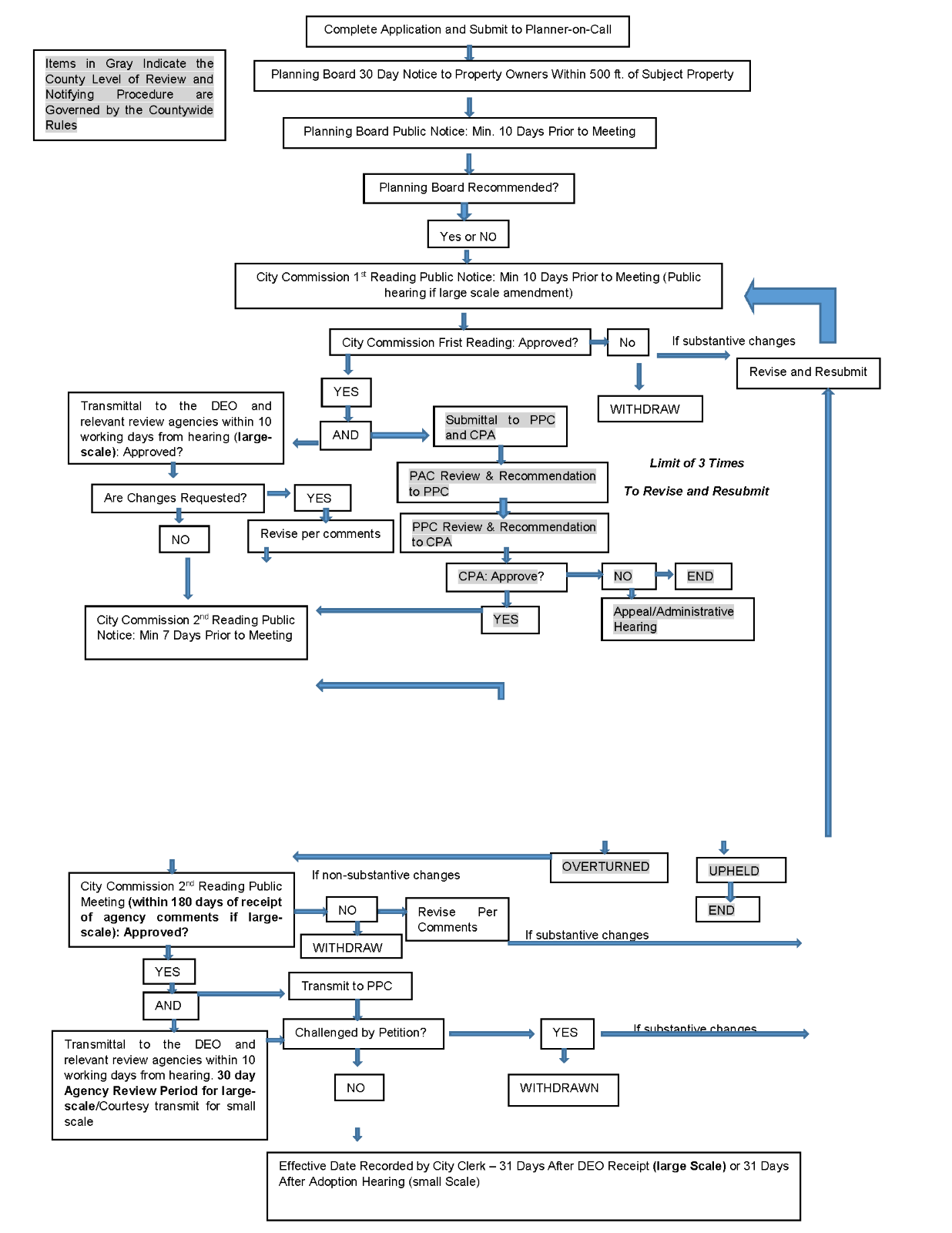
Figure 4-1: Level IV, Comprehensive Plan Map Amendment Review Sequence
C.
Application requirements - All of the items included under this Section must be submitted before an application is considered complete and formally accepted. The applicant shall submit as many copies of each item as required on the City's application form. Failure to provide any of the following items or the requested number of copies shall cause the application to be deemed incomplete:
(1)
The City's standard application form shall be submitted to the City. The application must include a notarized signature of the property owners or a letter of authorization from the property owner authorizing an agent to process an application on the owner's behalf, if it is submitted by someone other than the owner;
(2)
Application fee in accordance with the current fee schedule;
(3)
A current certified survey signed and sealed by a registered surveyor which includes the legal description of subject property that should be consistent with the description found on the certificate of title, all easements, encroachments and other conditions existing on the site;
(4)
A full scale preliminary site plan prepared and reviewed in accordance with the provisions of Section 3.1.2 of this CDC;
(5)
The development uses desired to be permitted on the land, including population densities and building intensities and heights;
(6)
A letter requesting the DA approval, including the proposed terms and conditions and a statement of consistency with the provisions of this Section; and
(7)
Any other items as may be required by the DCO to completely describe or evaluate the request.
D.
Public hearing - Entering into, amending, or revoking a Development Agreement shall require two public hearings. One of the public hearings shall be held by Planning Board and the second by the City Commission. The day, time, and place at which the second public hearing will be held shall be announced at the first public hearing.
All Development Agreements (DAs) shall contain the following in accordance with Section 163.3227, Florida Statutes:
A.
Legal description - A legal description of the land subject to the agreement, and the names of its legal and equitable owners;
B.
Permitted uses - The development uses permitted on the land, including population densities, and building intensities and height;
C.
Public facilities - A description of public facilities that will service the development, including who shall provide such facilities; the date any new facilities, if needed, will be constructed; and a schedule to assure public facilities are available concurrent with the impacts of the development;
D.
Dedication of land - A description of any reservation or dedication of land for public purposes;
E.
Development permits - A description of all development permits approved or needed to be approved for the development of the land;
F.
Consistency with plans and regulations - A finding that the development permitted or proposed is consistent with the Comprehensive Plan and this CDC;
G.
Protection of public health, safety and welfare - A description of any conditions, terms, restrictions, or other requirements determined to be necessary by the local government for the public health, safety, or welfare of its citizens; and
H.
Statement of legal compliance - A statement indicating that the failure of the agreement to address a particular permit, condition, term, or restriction shall not relieve the developer of the necessity of complying with the law governing said permitting requirements, conditions, terms, or restrictions.
DAs shall be reviewed in compliance with the requirements of Chapter 163.3220—163.3243, Florida Statutes, the Florida Local Government Development Agreement Act.
A.
Superiority of rights - Consideration of a DA is a legislative act of the City in the furtherance of its powers to regulate development within its boundaries; and, as such, the terms and conditions of the DA and the obligations and responsibilities arising thereunder shall be superior to the rights of existing mortgages, lien holders, or other persons or entities with a legal or equitable interest in the subject property.
B.
Execution authority - DAs shall be executed by all persons having legal or equitable title to the lands affected by the DA, including the fee simple owner and any mortgagees, unless the City Attorney approves the execution of the DA without the necessity of such joinder or subordination on a determination that the substantial interests of the City will not be adversely affected thereby.
C.
Terms and conditions - Terms and conditions of the DA shall be binding upon, and shall inure to, the burden and benefit of all successors in interest to the parties to the DA.
D.
Relationship to the powers of the City - Entry into a DA by the City Commission shall in no way whatsoever limit or modify any powers of the City to adopt ordinances, resolutions, regulations, or to make executive, administrative or legislative decisions of any kind which it had the power to make prior to the entry into such DA, except to the degree that the DA, by its express terms and not by implication, gives vested rights to said property owner as to certain development permissions, required improvements, and similar matters. No DA shall, by its express terms or by implication, limit the right of the City Commission to adopt ordinances, regulations, or to adopt policies that are of general application or specific as to the property subject to the DA in the City, except as is expressly provided by Chapter 163, Florida Statutes.
E.
Status of vesting rights - The submission of a request for consideration of a DA shall not vest any rights whatsoever upon the lands subject to the request until final action by the City Commission regardless of time and effort spent or expenditures incurred by any parties to the negotiations. Verbal agreements shall be considered part of the negotiating process and shall not be binding unless incorporated into the final written and fully executed DA and approved by the City Commission.
A.
Application of laws and regulations in general - The ordinances and regulations of the City governing the development of the land at the time of the execution of any DA shall continue to govern the development of land subject to the DA for the duration of the DA. All existing codes at the time of termination of the DA shall become applicable to the project regardless of terms of the DA. Application of such laws and policies governing development of the land shall not include any fee structure, including any impact fees then in existence or thereafter imposed.
B.
Application of City-wide general regulations adopted following Development Agreement adoption date - All DAs shall specifically provide that subsequently adopted ordinances and policies of general application in the City, specifically including impact fees, shall be applicable to the lands subject to the DA.
C.
Application of regulations to the subject property adopted following Development Agreement adoption date - The City may apply ordinances and policies adopted subsequently to the execution of the DA to the subject property, but only if the City has held a public hearing and determined that such new ordinances and policies are:
(1)
Not in conflict with the laws and policies governing the DA and do not prevent development of the uses, intensities, or densities as allowed under the terms of the DA;
(2)
Essential to the public health, safety, and welfare, and expressly stating that they shall apply to a development that is subject to a DA;
(3)
Specifically anticipated and provided for in the DA; and
(4)
The City demonstrates that substantial changes have occurred in pertinent conditions existing at the time of approval of the DA, or that the DA is based on substantially inaccurate information supplied by the developer.
D.
Application of Federal and State regulations adopted following Development Agreement adoption date - In the event that State and Federal laws are enacted after the execution of a DA which are applicable to and preclude the parties' compliance with terms of the DA, such Agreement shall be modified or revoked as is necessary to comply with the relevant State or Federal laws. Modification or revocation shall be subject to notice and public hearing requirements. Such entities as are defined by State law shall have standing to enforce the DA.
The City shall review land subject to a DA at least once every twelve (12) months to determine if there has been demonstrated good faith compliance with the terms of the DA. If the City finds, on the basis of substantial competent evidence, that there has been a failure to comply with the terms of the DA, the DA may be revoked or modified by the City.
The City shall record the DA with the Pinellas County Clerk of the Circuit Court within fourteen (14) days after the City enters into a DA. A DA shall become effective on the date the DA is properly recorded in the public records of Pinellas County, Florida (the "Effective Date"). The burdens of the DA shall be binding upon, and the benefits of the agreement shall inure to, all successors in interest to the parties to the agreement.
This Section provides procedures for consideration of requests for TDRs. These regulations are intended to guide the development intensity in the City and to encourage the preservation of unique areas, open spaces, and environmentally sensitive land which is often classified as Preservation and/or Recreation/ Open Space land use areas. Development rights are one in a series of rights inherent in the fee simple ownership of land. Development rights may be separated from the land and transferred to other suitable lands.
The authority and procedures for consideration and approval of TDRs are contained in Countywide Rules Section 4.2.7.2.
To transfer development rights, some land must be designated as able to accept (receive) additional development rights (beyond rights already accruing to the land). Other land must be designated as available to transfer (send) its development rights, as follows:
A.
Sending zone - Land from which development rights may be transferred is called a sending zone. A parcel of land with existing density or intensity development rights may be designated a sending zone only if the transfer of development rights is for archaeological, historical, architectural or environmental preservation purposes, or is according to a redevelopment plan consistent with the Comprehensive Plan and approved by the Pinellas Planning Council (PPC) and Countywide Planning Authority (CPA). Such land is then eligible for the transfer of development rights based upon the land use designation shown on the Future Land Use Map;
B.
Receiving zone - Land to which development rights may be transferred is called a receiving zone. The DCO shall make a determination as to whether the receiving land is both compatible and suitable for designation as a receiving zone. Such determination shall be based upon the Comprehensive Plan and applicable development standards of this CDC; and
C.
Restricted zones - Coastal submerged land, regardless of designation, has no development rights for transfer. Development rights from coastal high hazard areas and 100-year flood plains may be transferred to receiving zones, but no development rights can be transferred to coastal high hazard areas or 100-year flood plains.
The application shall be reviewed for consistency with the requirements contained in the Countywide Rules.
A.
Application requirements - All of the items included under this Section must be submitted before an application is considered complete and formally accepted. The applicant shall submit as many copies of each item as required on the City's application form. Failure to provide any of the following items or the requested number of copies shall cause the application to be deemed incomplete.
(1)
The City's standard application form shall be submitted to the City. The application must include a notarized signature of the property owners or a letter of authorization from the property owner authorizing an agent to process an application on the owner's behalf, if it is submitted by someone other than the owner;
(2)
Application fee in accordance with the current fee schedule;
(3)
A current certified survey signed and sealed by a registered surveyor which includes the legal description of subject property that should be consistent with the description found on the certificate of title, all easements, encroachments and other conditions existing on the site; and
(4)
Transfer of Development Rights Certificate:
a.
The development rights for a parcel of land shall be transferred to another parcel of land through the issuance and recording of a Transfer of Development Rights Certificate;
b.
The Transfer of Development Rights Certificate shall specify the amount of transferable development rights which are being transferred and the real property from which the rights are transferred, and shall contain any restrictions creating development limitations as provided in the application or as specified by the City Commission; and
c.
The Transfer of Development Rights Certificate shall be recorded in the Public Records of Pinellas County for both the sending property and the receiving property.
A.
Density and intensity transferred - The density (units per acre) or intensity (FAR) transferred may not exceed the maximum density or intensity of the sending zone.
B.
Capacity-to-serve limitation - The maximum density or intensity transferred shall be limited by the availability of municipal services to the receiving zone based on a capacity-to-serve determination.
C.
CDC and Countywide Rules compliance - Property approved as a receiving zone must be developed in full compliance with the development standards of this CDC and of the Countywide Rules. Hardship Relief shall not be granted to accommodate development rights granted under this Section.t
D.
No change in land use - TDRs shall not be considered an amendment to the land use designation of the receiving zone.
E.
Cessation of development rights - Once all of the development rights are transferred, the sending zone shall be designated Preservation and shall no longer have development rights.
Developments meeting the definition of a Development of Regional Impact (DRI) as contained in 380.06, Florida Statutes, which is: any development which, because of its character, magnitude, or location, would have a substantial effect upon the health, safety, or welfare of citizens of more than one county.
See F.S. 380.06.
As contained in 380.06 Florida Statutes.
This Section provides procedures for the recording of plats and replats. Pursuant to Section 177.011 Florida Statutes, this Section of the CDC is intended to establish consistent minimum requirements, and to create such additional powers in local governing bodies, as herein provided to regulate and control the platting of lands.
All final plats must contain all information as specified in Section 3.9.8 of this CDC.
A.
Application requirements - All of the items included under Section 3.9.8 must be submitted before an application is considered complete and formally accepted. The applicant shall submit as many copies of each item as required on the City's application form.
Failure to provide any of the following items or the requested number of copies shall cause the application to be deemed incomplete.
B.
Meeting requirements - Upon administrative review and approval, the DCO shall schedule the plat or replat as an item for approval before the City Commission, and notice of the meeting shall be provided in accordance with the standards provided in Section 4.1.2.F of this CDC. The plat shall be submitted to the City Commission for approval and acceptance of dedication. The plat shall thereafter be filed and recorded in the office of the Clerk of the Circuit Court. In the event the developer constructs and completes the required improvements prior to the recording of the final plat, the City shall have the right of entry upon the property for the purpose of reviewing the construction.
A.
Applicability - This Section provides procedures for consideration of requests to vacate/dedicate right-of-way, easements, and other land dedicated to the use of the public. A request for a vacation or dedication of right-of-way or easements shall be conducted by the City Commission under the legislative procedures of this CDC.
B.
Authority - The authority for consideration and approval of vacation/dedication of right-of-way and public easements are contained in Article II, Section 2.12, Actions requiring an ordinance or a referendum, of the City Charter.
A.
The request is consistent with the Comprehensive Plan;
B.
No abandonment for any public right-of-way, easement, or other land dedicated to the use of the public shall be approved where an identified future need for the facility exists;
C.
The vacation will not prevent any property from having safe and adequate access to a public right-of-way; and
D.
The following reservations or conditions may be attached to the approval of a vacation or a dedication:
(1)
The cost for abandonment of any right-of-way, easement, or other land dedicated to the use of the public shall be paid by the applicant or developer of a proposed project, including cost of improvements to adjacent rights-of-way or relocation of utilities within an existing easement;
(2)
Where existing or proposed utilities are located within the right-of-way to be abandoned, it shall be retained as an easement; and
(3)
Replatting of land in or abutting the area to be vacated shall be required as determined by the City Engineer.
A.
Application requirements - All of the items included under this Section must be submitted before an application is considered complete and formally accepted. The applicant shall submit as many copies of each item as required on the City's application form. Failure to provide any of the following items or the requested number of copies shall cause the application to be deemed incomplete.
(1)
The City's standard application form shall be submitted to the City. The application must include a notarized signature of the property owner or a letter of authorization from the property owner authorizing an agent to process an application on the owner's behalf, if it is submitted by someone other than the owner;
(2)
Application fee in accordance with the current fee schedule;
(3)
A current certified survey signed and sealed by a registered surveyor which includes the legal description of subject property that should be consistent with the description found on the certificate of title, all easements, encroachments and other conditions existing on the site;
(4)
A letter requesting the vacation or dedication;
(5)
Letters of no objection from public and private utilities and surrounding property owners, as applicable; and
(6)
Any other items as may be required to completely describe or evaluate the request.
B.
Public hearing - Upon administrative review and approval, the DCO shall schedule the public hearing date, and notice of the public hearing shall be provided in accordance with the standards provided in Section 4.1.2.F of this CDC. The City Commission shall hold a public hearing in accordance with the procedures contained in Section 4.1.2.C.
A request for a determination for vested rights associated with the development of a property shall be conducted by the City Commission under the quasi-judicial procedures of this CDC.
A.
Application - All of the items included under this section must be submitted before an application is considered complete and formally accepted for a determination of vested rights. The applicant shall submit as many copies of each item as required by the City. Failure to provide any of the following items or the requested number of copies shall cause the application to be deemed incomplete.
(1)
A letter from the property owner or owner's representative requesting a determination of vested rights and stating the basis for the claim to vested rights;
(2)
Complete legal description of the property; and
(3)
Documents which are intended to support the claim to vested rights, including:
a.
Copies of documents from the City of Largo or other government entities;
b.
Documentation of transactions relating to physical improvements or binding agreements intended to demonstrate a good faith effort to develop the property (such as copies of canceled checks, receipts for expenditures, contracts, etc.); and
c.
Any provisions of either the Comprehensive Plan or the CDC which should be applied to support the claim for vested rights or which should not be applied because of the claim for vested rights.
B.
Review criteria - In making a vested rights determination, the City Commission shall use the following criteria:
(1)
Whether substantial action has been taken to carry out an approved plan;
(2)
Whether substantial costs were incurred on reliance of an approved plan;
(3)
Whether there is documentation of expenditures of money for equipment and/or contractual obligations;
(4)
Whether there are approvals (including, but not limited to permits and preliminary plats) for the project;
(5)
The value of expenditures in relation to the total cost of the project; and
(6)
Conformance with 163.3167(5), Florida Statutes, "Nothing in this act shall limit or modify the rights of any person to complete any development that has been authorized as a development order and development has commenced and is continuing in good faith."
Upon administrative review and approval, the DCO shall schedule the public hearing date, and notice of the public hearing shall be provided in accordance with the standards provided in Section 4.1.2.F of this CDC. The City Commission shall hold a public hearing in accordance with the procedures contained in Section 4.1.2.C.
HEARING PROCEDURES
This chapter sets forth the hearing procedures required for quasi-judicial hearings, legislative hearings, as well as other hearings such as board of adjustment hearings which are neither quasi-judicial nor legislative.
A.
Applicability - These procedures shall apply to all applications in which the Planning Board or City Commission acts in a quasi-judicial capacity. A quasi-judicial decision involves the application of CDC standards or a discretionary standard required by this chapter to the specific facts of the application. These procedures do not apply to administrative decisions made by city staff, except upon an appeal of the administrative decision to the Planning Board.
(1)
Level III Planning Board review - Level III issues, which are quasi-judicial in nature, and shall require review and determination by the Planning Board, typically include but are not limited to the following types of development-related requests:
a.
Conditional use requests (Class II) (Section 4.2);
b.
Hardship relief requests (Section 4.3); and
c.
Appeal of administrative decisions (Section 4.4).
(2)
Level V City Commission review - In the following Level V reviews, the City Commission acts as a quasi-judicial body, taking action after staff review but without a recommendation from the Planning Board. Level V issues typically include, but are not limited to, the following types of development-related requests:
a.
Recordings of plats and replats (Section 4.9);
b.
Vacation/dedication of right-of-way or easements (Section 4.10); and
c.
Determination of vested rights (Section 4.11).
B.
Quasi-judicial pre-hearing procedures
(1)
Participants - City staff, the applicant and intervening parties may present testimony relevant to the proposal at the public hearing. "Intervening party status" may be applied, but is not limited to, all property owners within five hundred (500) feet radius of the boundaries of subject property as listed in the records of the Pinellas County Property Appraiser, or all individuals who reside in or operate a business within five hundred (500) feet of the subject property. Intervening party status entitles a person to personally testify, present evidence, present argument, present fact and expert witnesses, cross-examine witnesses, appeal the decision and speak on reconsideration requests. Intervening party status needs to be requested and obtained immediately before the case discussion prior to the hearing board. Testimony shall be directed to whether the proposal does or does not meet appropriate criteria and standards as well as modifications necessary for approval.
(2)
Rules of procedure - All public hearings must conform to the rules and order of business adopted by the hearing body. The rules of procedure must comply with Florida law and Section 2.11 of the City Charter. More specific procedures are also contained in this Section.
(3)
Pre-hearing actions and submittals:
a.
Application and fee - The applicant shall complete an application and submit the required fee in accordance with the current fee schedule;
b.
Upon formal acceptance of the application and fee, the Development Controls Officer (DCO) shall schedule the public hearing date, and notice of the public hearing shall be provided pursuant to the requirements of this CDC;
c.
Staff recommendation - To the extent that the applicable procedure requires DCO review and a written recommendation to be presented to the board, that written recommendation shall be completed and available for public inspection no later than one (1) week prior to the hearing before the board;
d.
Written submissions - No later than one (1) week prior to the scheduled public hearing before the board, any applicant or intervening party may submit any written arguments, evidence, explanations, studies, reports, petitions or other documentation for consideration by the board in support of or in opposition to the application. All written submissions must be on 8½ × 11-inch paper. No written materials will be accepted by the board at its hearing unless, in the board's discretion, the materials are necessary to decide the issue, or the materials were not available, due in no part to the actions of the person submitting the materials, one (1) week prior to the hearing; and
e.
Registration of intervening parties - Persons who desire to make presentations as an intervening party must register with the city clerk or board secretary on the forms provided immediately prior to the commencement of the meeting at which such item is to be heard. Five (5) or more persons deemed by the board to be associated together or otherwise represent a common point of view, as an affected party on an item, may be requested to select a single spokesperson.
C.
Quasi-judicial hearing procedures
(1)
Order and time - The order of appearance and total time allotments shall be as follows; however if good cause is shown, the chair may grant additional time above what is stated in this Section:
a.
Presentation by staff - ten (10) minutes;
b.
Presentation by applicant - ten (10) minutes;
c.
Presentation by intervening parties - ten (10) minutes;
d.
Public comment;
e.
Staff, amended recommendations, if any - three (3) minutes;
f.
Closing argument of intervening parties - three (3) minutes;
g.
Applicant; rebuttal and closing argument - three (3) minutes.
(2)
Hearing procedure:
a.
The city clerk or board secretary shall describe the application, identify the applicant and other persons to the proceedings, and announce the order of presentation;
b.
The board shall consider and grant any requests for intervening party status;
c.
Disclosure of ex parte communications received by City Commissioners or board members, if any, which shall be made a part of the record;
d.
The city clerk or board secretary shall swear in City staff, the applicant, intervening parties, and witnesses;
e.
The applicant, city staff and intervening parties shall present testimony and documentation to the City Commission or Planning Board; and,
f.
At the conclusion of the quasi-judicial public hearing, the Planning Board shall recommend approval, approval with conditions, or deny the application. The City Commission shall approve, approve with conditions, or deny the application. Decisions on appeal shall be affirmed, reversed, or remanded. The processing of a matter under consideration may be extended for a reasonable period as determined by the hearing body, not to exceed six (6) months from the date of the first hearing, if agreed to by the Planning Board/City Commission and the applicant or appellant.
(3)
Rendition of final orders - A written order resulting from a quasi-judicial hearing before the Planning Board shall be deemed to be filed, and thereby rendered, on the date the order is signed by the Chairperson of the Planning Board. A written order resulting from a quasi-judicial hearing before the City Commission shall be deemed to be filed, and thereby rendered, on the date the order is signed by the Mayor. An order becomes final on the date it is rendered pursuant to this section. The time in which an order may be appealed begins to run on the date the order is rendered pursuant to this section.
D.
Quasi-judicial burden of proof standards - The burden is on the applicant to prove by competent, substantial evidence presented before the hearing body, the completeness of his/her request, accomplishment of a legitimate public purpose, and the compliance of his/her proposal with all requirements and applicable standards of the Comprehensive Plan, this CDC and other applicable regulations.
E.
Quasi-judicial record of proceedings - The City Clerk or board secretary shall be present at each hearing and shall be responsible for providing meeting minutes.
(1)
Any party seeking judicial review shall be responsible to obtain and pay the cost of a transcript of the hearing.
(2)
The hearing body shall retain as part of the hearing record each item of physical or documentary evidence presented, and shall have the items marked to show the identity of the person offering the same and whether presented on behalf of City staff, the applicant or intervening party. Exhibits shall be retained until the applicable appeal period has expired, at which time the exhibits may be released or otherwise disposed of.
(3)
Interested persons shall have access to the record of the proceedings at reasonable times, places, and circumstances and shall, at their expense, be entitled to make copies thereof.
F.
Quasi-judicial hearing notice requirements
(1)
Purpose - Quasi-judicial hearings shall be noticed in accordance with the applicable requirements of the Florida Statutes and this CDC.
(2)
Required type and timing of notice - Table 4-1 identifies when and what type of public notice shall be required and the minimum number of days prior to a scheduled meeting/hearing made. Published notice is required prior to each scheduled meeting/hearing, unless otherwise indicated. Mailed and posted notice is only required prior to the first scheduled meeting/hearing. A properly noticed meeting that is by a hearing body to a date certain does not require additional public notice.
(3)
Content - Each notice shall contain, at a minimum: the date, time, and place of the hearing; a description of the substance of the subject matter that will be discussed at the hearing; the postal address, if applicable, and tax parcel identification number of the property for which the proposed action is pending; identification of the body conducting the hearing; a brief statement of what action the body conducting the hearing may be authorized to take; and a statement that the hearing may be continued without further notice, from time to time, as may be necessary. In addition, published completed and available for public inspection no later than one (1) week prior to the hearing before the board.
a.
Written submissions - No later than one (1) week prior to the scheduled public hearing before the board, any applicant or intervening party may submit any written arguments, evidence, explanations, studies, reports, petitions or other documentation for consideration by the board in support of or in opposition to the application. All written submissions must be on 8½ × 11-inch paper. No written materials will be accepted by the board at its hearing unless, in the board's discretion, the materials are necessary to decide the issue, or the materials were not available, due in no part to the actions of the person submitting the materials, one (1) week prior to the hearing.
b.
Registration of intervening parties - Persons who desire to make presentations as an intervening party must register with the city clerk or board secretary on the forms provided immediately prior to the commencement of the meeting at which such item is to be heard. Five (5) or more persons deemed by the board to be associated together or otherwise represent a common point of view, as an affected party on an item, may be requested to select a single spokesperson. Notice content shall comply with the requirements of the applicable requirements of the Florida Statutes.
(4)
Procedures for mailed notice - Mailed notice shall be given to all property owners within a five hundred (500) foot radius of the boundaries of the subject property as listed in the records of the Pinellas County Property Appraiser a minimum of thirty (30) days prior to the first public hearing. The DCO shall provide the applicant with a current list of addresses from current tax records of the Pinellas County Property Appraiser. The list of addresses shall be considered current when obtained on or after the date of filing an application. The applicant shall provide the DCO with satisfactory evidence of mailing, consisting of a list of property owners to whom the notice was mailed bearing written verification by the U.S. Postal Service on the date of mailing. The failure of a property owner, resident or business owner to receive notice shall not invalidate an action if a good faith attempt was made to comply with the requirements of this CDC for mailed notice.
(5)
Procedures for published notice - Published notice shall be given at least seven (7) days, or as provided for in any applicable Florida Statutes, prior to a scheduled public hearing in a newspaper of general circulation in Largo. Additional published notice shall be given for a proposed action when required by law. Notice shall be published by the DCO.
(6)
Procedures for posted notice - At least one (1) posted notice, when applicable, shall be placed adjacent to each public roadway abutting the affected property at least seven (7) days prior to the first scheduled public hearing. The failure to maintain posted notice on the property shall not invalidate an action if a good faith attempt was made to comply with the requirements of this CDC for posted notice.
(Ord. No. 2019-25, § 2, 3-19-2019)
A.
Applicability - All decisions which are to be made by a hearing body, and which require the creation or establishment of policy, rather than the application of policy, are characterized as legislative decisions.
The following matters are the most typical examples of Level IV issues. Level IV issues shall require review by the Planning Board and approval by the City Commission.
(1)
Comprehensive Plan Future Land Use Map (FLUM) Amendment (Section 4.5);
(2)
Development Agreement (DA) (Section 4.6);
(3)
Transfer of Development Rights (TDR) (Section 4.7); and
(4)
Development of Regional Impact (DRI) (Section 4.8)
B.
Legislative pre-hearing procedures
(1)
Upon formal acceptance of the application, the Development Controls Officer (DCO) or his/her designee shall schedule the public hearing date, and notice of the public hearing shall be provided in accordance with the requirements of this Section.
(2)
City staff and the applicant may present information or comments relevant to the proposal at the public hearing. Comments shall be directed to whether the proposal does or does not meet appropriate criteria and standards as well as modifications that are necessary for approval.
(3)
Based on the appropriate standard of review, the hearing body shall approve, approve with conditions, or deny the application. The processing of a matter under consideration may be extended for a reasonable period as determined by the hearing body, not to exceed six (6) months from the date of the first hearing, if agreed to by the hearing body and the applicant.
C.
Legislative hearing procedures
(1)
Order of proceedings - The appropriate order of proceedings for a legislative hearing will depend in part on the nature of the hearing. The following general procedures shall be used during Planning Board and City Commission review of legislative applications:
a.
Presentation by staff;
b.
Presentation by applicant;
c.
Public comment;
d.
Discussion; and,
e.
Action by Planning Board or City Commission.
(2)
Planning Board review - In preparing its recommendation to the City Commission, the Planning Board shall do the following:
a.
Identify the Comprehensive Plan policies that govern the decision and prepare findings describing how the proposal complies or fails to comply with these policies;
b.
State reasons for and make recommendations, which may include policy advice; and
c.
Accept as presented, accept with conditions or deny staff's recommendation regarding the applicant's proposed action. In denying staff's recommendations, the Board shall provide findings of fact for its decision.
(3)
City Commission legislative action - The City Commission shall conduct a public hearing for a proposal requiring Level IV review as provided herein. At the public hearing, City staff shall review the report and recommendation of the Planning Board and provide other pertinent information. The City Commission may limit the extent and content of the information it will receive at its hearings and may establish separate guidelines for consideration of each of the following:
a.
Compliance with the Comprehensive Plan;
b.
Appropriateness of the legislative process; and/or;
c.
Policy changes or refinements proposed.
D.
Legislative hearing review standards - The following standards shall be applied in the review of requests requiring legislative approval. The burden is on the applicant to show by a preponderance of the evidence that a request is appropriate and complies with the Comprehensive Plan and this CDC.
(1)
The proposal shall be supported by proof that it conforms to the applicable policies of the Comprehensive Plan and to applicable standards of this CDC and the specific criteria set forth for the particular type of decision under consideration; and
(2)
Additionally, the following factors are deemed relevant and material and shall be considered by the hearing body in reaching its decision on a proposal; however, neither is a prerequisite for approval:
a.
Mistake in the original land use designation or provision; and
b.
Significant change of conditions within the vicinity in which the development is proposed.
E.
Legislative hearing notice requirements
(1)
Purpose - This Section provides the public hearing notice requirements in accordance with the requirements of the applicable Florida Statutes and this CDC.
(2)
Required type and timing of notice - Table 4-2 identifies when public notice shall be required and the minimum number of days prior to a meeting/hearing said notice shall be provided.
(3)
Content - Each notice shall contain, at a minimum: the date, time, and place of the hearing; a description of the substance of the subject matter that will be discussed at the hearing; the postal address and tax parcel identification number of the property for which the proposed action is pending; a geographic location map; identification of the body conducting the hearing; a brief statement of what action the body conducting the hearing may be authorized to take; and a statement that the hearing may be continued from time to time as may be necessary. In addition, published notice shall comply with the applicable requirements of Florida Statutes.
(4)
Procedures for mailed notice - Mailed notice shall be provided in accordance to the requirements of this Section, which vary depending on whether the action is initiated by a private applicant or the City. The failure of a property owner to receive mailed notice shall not invalidate an action if a good faith attempt was made to comply with the requirements of this CDC for notice. Additional mailed notice shall not be required for subsequent hearings related to a proposed action or if the matter is continued to a date certain.
a.
Private applicant initiated actions - When applicable, mailed notice shall be given to all property owners within a five hundred (500) foot radius of the boundaries of the subject property. The DCO shall provide the applicant with a current list of addresses from current tax records of the Pinellas County Property Appraiser. The list of addresses shall be considered current when obtained on or after the date of filing an application. The applicant shall provide to the DCO satisfactory evidence of mailing consisting of a list of property owners to whom the notice was mailed, bearing written verification by the U.S. Postal Service on the date of mailing. Such notice shall be placed in the mail at least thirty (30) days prior to the first scheduled public hearing.
b.
City-initiated actions - Legislative actions initiated by the City, or other governmental agency, shall be exempt from the provisions of Section 4.1.3.E.(4)a., with the exception of mailed notice, which shall be made to the property owner(s) of each property whose designation is proposed to be amended. Such notice shall be placed in the mail at least thirty (30) days prior to the first scheduled public hearing.
F.
Procedures for published notice - Published notice shall be given at least seven (7) days, or as otherwise stated in this CDC, prior to each scheduled public hearing in a newspaper of general circulation in Largo. Additional published notice shall be given for a proposed action when required by law or statute. Notice shall be published by the DCO.
G.
Procedure for posted notice - At least one (1) posted notice shall be placed adjacent to each public roadway abutting the affected property at least seven (7) days prior to the first scheduled public hearing. Proposed Future Land Use Map amendments initiated by the City of Largo, or other governmental agency, which affect an entire class of property owners shall be exempt from the requirement for posted notice.
A.
Applicability - This Section provides procedures for consideration of appeals of a decision rendered by the Planning Board.
B.
Authority - The authority for consideration of appeals of Planning Board decisions is contained in Article VI, Section 6.02 of the City Charter.
C.
Review criteria - The City Commission, sitting as the Board of Adjustment, may hear appeals from quasi-judicial decisions of the Planning Board for any of the issues listed in Section 4.1.2.A.
D.
Procedure - As provided for in Section 6.05 of the Largo City Charter, decisions of the Planning Board may be appealed by the original case applicant or any person granted intervening party status by the Planning Board to the City Commission by filing an application within thirty (30) days of the decision and paying the application fee established by the current fee schedule. Upon formal acceptance of the application, the DCO shall schedule the appeal hearing date and notice of the hearing shall be provided in accordance with the standards provided in Section 4.1.4.F of this CDC.
E.
Appeal requirements - All of the items included under this Section must be submitted before an appeal is considered complete and formally accepted. The appellant shall submit as many copies of each item as required on the City's appeal form:
(1)
The City's standard appeal form;
(2)
Application fee in accordance with the current fee schedule; and
(3)
Copies of a letter stating the basis for the appeal.
F.
Board of adjustment hearing notice requirements
(1)
Purpose - Board of adjustment hearings shall be noticed in accordance with the applicable requirements of the Florida Statutes and this CDC.
(2)
Required type and timing of notice - Table 4-3 identifies when and what type of public notice shall be required and the minimum number of days prior to each hearing said notice shall be provided. A properly noticed meeting that is continued by a hearing body to a date certain does not require additional public notice.
(3)
Content - Each notice shall contain, at a minimum: the date, time, and place of the hearing; a description of the substance of the subject matter that will be discussed at the hearing; the postal address, if applicable, and tax roll parcel identification number of the property for which the proposed action is pending; identification of the body conducting the hearing; a brief statement of what action the body conducting the hearing may be authorized to take; and a statement that the hearing may be continued without further notice, from time to time, as may be necessary. In addition, published notice content shall comply with the requirements of the applicable requirements of the Florida Statutes.
(4)
Procedures for mailed notice - Mailed notice shall be given to all property owners within five hundred (500) foot radius of the boundaries of the subject property as listed in the records of the Pinellas County Property Appraiser. The DCO shall provide the applicant with a current list of addresses from current tax records of the Pinellas County Property Appraiser. The list of addresses shall be considered current when obtained on or after the date of filing an application. The applicant shall provide the DCO with satisfactory evidence of mailing, consisting of a list of property owners to receive notice shall not invalidate an action if a good faith attempt was made to comply with the requirements of this CDC for mailed notice.
(5)
Procedures for published notice - Published notice shall be given at least seven (7) days, or as provided for in any applicable Florida Statutes, prior to a scheduled public hearing in a newspaper of general circulation in Largo. Additional published notice shall be given for a proposed action when required by law.
(6)
Procedures for posted notice - At least one (1) posted notice, when applicable, shall be placed adjacent to each public roadway abutting the affected property at least seven (7) days prior to each scheduled public hearing. The failure to maintain posted notice on the property shall not invalidate an action if a good faith attempt was made to comply with the requirements of this CDC for posted notice.
G.
Public hearing - The City Commission shall hold a hearing in accordance with the procedures contained in Section 4.1.4.D within sixty (60) days of the City's receipt of all of the required items listed in Section 4.1.4.E, unless the City Commission grants a continuance.
The City Clerk shall provide notice of the hearing to the appellant, the applicant, and any other person granted intervening party status by the Planning Board. At the hearing, argument may be presented to the City Commission by the appellant, the applicant and any person granted intervening party status by the Planning Board. The record before the Planning Board shall consist of:
(1)
The Community Development Department file concerning the application;
(2)
The agenda packet to the Planning Board;
(3)
All exhibits and evidence accepted by the Planning Board; and
(4)
The Planning Board's minutes and the video or audio recording and/or transcript, if any, of the Planning Board meeting.
H.
Board of Adjustment review criteria - It is the burden of the appellant to demonstrate that the original decision was incorrect due to a failure in the consideration of the review criteria of the associated request. No new evidence will be received by the City Commission. The burden shall be on the appellant to show that the Planning Board's decision should be reversed based on the review criteria contained in this Section:
(1)
Condition use request - see Section 4.2.4;
(2)
Hardship relief request - see Section 4.3.3; and
(3)
Appeal of administrative decision - see Section 4.4.3
I.
Board of Adjustment procedures - The procedures for Board of Adjustment hearings shall be as follows, unless decided otherwise by the City Commission:
(1)
City staff presentation;
(2)
Argument by appellant - fifteen (15) minutes;
(3)
Argument by applicant, if different than the appellant - fifteen (15) minutes;
(4)
Argument by those granted party status by the Planning Board - fifteen (15) minutes total; and
(5)
Rebuttal by appellant - if any part is reserved from fifteen (15) minute total.
Conditional uses are uses that, because of special requirements or characteristics, may be allowed in a particular land use designation or character district only upon completion of a conditional use review and are subject to the limitations and conditions specified therein.
No use is permissible on a parcel unless it can be located thereon in full compliance with all of the standards and regulations of this CDC. Site plan approval for the proposed use must be obtained before development permits and/or business tax receipts are issued for a property. In addition, amendment to the Countywide Future Land Use Plan Map shall not be permitted when the intent is to place a conditional use on the site.
Example: A site with a Residential Medium land use designation shall not be allowed to change the land use designation to Residential/Office General for the purpose of improving the site with a restaurant. The applicant would have to apply for an amendment to Commercial General which would allow the restaurant as an allowable use.
The authority for consideration of conditional use approvals are contained in Article VI, Section 6.02 Land Use, Development and Planning of the City Charter.
All developments shall meet the following standards:
A.
Similar impacts - Except as noted below, the impacts of the development subject to the conditional use approval may not exceed the maximum impacts which would result from an allowable use on the same site.
Example: A restaurant (commercial use) may be allowed on a parcel with a Residential/Office General land use designation, subject to the performance standards of the Residential/Office General land use designation, including: permissible site location, maximum traffic generation, maximum impervious surface ratio, maximum floor area ratio, minimum buffer and parking requirements, and maximum allowable signage. The intent is to ensure that the impacts of the proposed conditional use restaurant will not exceed the impact of a use allowed by right in the Residential/Office General designation on the same site.
B.
Compatibility - In order to reduce or offset the impact of a use on adjoining properties or the general neighborhood, conditional uses will be evaluated to determine whether adequate measures have been made to ensure compatibility. This will include a review, which may include but not be limited to, the following considerations:
(1)
Building placement;
(2)
Traffic generation;
(3)
Noise generation;
(4)
Days and hours of operation;
(5)
Adequacy of parking;
(6)
Site circulation;
(7)
Overall compatibility of land use with adjoining properties; and
(8)
Other related development impacts.
C.
Buffer requirements - Minimum buffer requirements shall be based upon the allowable land use designation of the proposed use, or the land use designation of the site, whichever is more intense. The buffer requirements may be exceeded as a condition of the approval in order to increase compatibility.
D.
Impervious surface ratio - The impervious surface ratio (ISR) shall not exceed the maximum allowed for the land use designation of the site, as provided in Chapter 8 of this CDC. The ISR may be lowered as a condition of the approval in order to increase compatibility.
E.
Mixed use developments (if applicable) - If a proposed mixed use development includes one or more conditional uses, the entire development shall be reviewed as a conditional use. This provision also applies when one or more of the uses of an existing mixed used development is proposed to be substituted by a conditional use.
F.
Restrictions - all applicants must also comply with the following restrictions in order to qualify for conditional use review.
(1)
Minimum lot area - A minimum lot area of fifteen thousand (15,000) square feet shall be required for all non-residential conditional uses;
(2)
Acreage limitations - A land use amendment shall be required for parcels larger than three (3) acres in size on Residential, CRD, ROR, or R/OG land use designations, and larger than five (5) acres on Commercial or Industrial land use designations, in accordance with the Countywide Rules; and
(3)
Prohibited locations - Non-residential conditional use developments are not allowed on local or minor collector roads. In the case of dual roadway frontage, at least one of the roadways classifications must be a major collector roadway classification or higher.
A.
Application requirements - All of the items included under this Section must be submitted before an application is considered complete and formally accepted. The applicant shall submit as many copies of each item as required by the City. Failure to provide any of the following items, or the requested number of copies, shall cause the application to be deemed incomplete.
(1)
The City's standard application form shall be submitted to the City. The application must include a notarized signature of the property owner or his/her agent with a letter of authorization from the property owner authorizing the agent to process an application on the owner's behalf;
(2)
Application fee, in accordance with the then current fee schedule;
(3)
A current certified survey signed and sealed by a registered surveyor which includes the legal description of the subject property, which shall include all easements, encroachments and other conditions existing on the site;
(4)
A full scale preliminary site plan prepared and reviewed in accordance with the provisions of Chapter 3 of this CDC;
(5)
A letter requesting the conditional use approval, including a description of the proposed use and a statement of consistency with the review criteria for conditional uses (Section 4.3.3) of this CDC; and
(6)
Any other items, as may be required by the DCO, to completely describe or evaluate the request.
B.
Public hearing - Upon formal acceptance of the application, the DCO shall schedule the public hearing date, and notice of the public hearing shall be provided in accordance with the standards provided in Section 4.2 of this CDC. The Planning Board shall hold a public hearing in accordance with the procedures contained in Section 4.1.2. In connection with the approval of a site plan, the Planning Board may make the granting of the conditional use conditional upon such restrictions, stipulations and safeguards it deems necessary to ensure compliance with the provisions and policies of this CDC and the Comprehensive Plan and to ensure compatibility with surrounding land uses. The ruling of the Planning Board shall constitute final action unless a timely appeal to the Board of Adjustment is filed.
If a proposed conditional use development is determined by the DCO to have the potential of creating impacts upon the public which warrant additional review and comment, the DCO may, at his/her discretion, require additional public hearings and consideration by the Planning Board and/or the City Commission.
A.
Subsequent development orders - If a conditional use approval is necessary for a proposed development, then the approval must be obtained before the applicant receives final site plan approval, building permit approval, or other development order or permit approval that would authorize development in furtherance of the conditional use.
B.
Expiration of the conditional use approval - The conditional use approval shall become invalid if the applicant does not receive a building permit for the work requiring the conditional use within two (2) years from the effective date of the conditional use approval. If the building permit for the work requiring the conditional use expires after the said two (2) years, and prior to the issuance of a certificate of occupancy or certificate of completion, then the conditional use is no longer valid. In addition, in the event an approved conditional use is abandoned or discontinued for a period of two (2) continuous years, the conditional use shall become invalid. The applicant must subsequently reapply for the use, through the conditional use approval process, and receive Planning Board approval prior to allowing the use to continue.
C.
Valid for approved site plan only - The conditional use approval is valid only for the site plan approved as part of the application. After the conditional use is approved, the DCO may approve minor modifications to the approved site plan, if necessary, to accommodate any regulatory requirements or site conditions subsequently revealed during the permitting review process.
This Section provides standards for consideration of requests for hardship relief from the strict application of one or more CDC requirements that would render a parcel incapable of reasonable economic use. Deviation from specified provisions or development standards may be allowed when, because of the particular physical surroundings, shape, or topographical condition of the property, compliance would result in an undue hardship for the owner.
The authority for consideration and approval of hardship relief requests are contained in Article VI, Section 6.02 of the City Charter.
Hardship relief from the terms of this CDC may be granted only upon a finding that the applicant has demonstrated practical difficulties or unnecessary hardships and that granting the request for hardship relief ensures the public health, safety, and general welfare are protected. A finding must be made that the subject property cannot be put to a reasonable use otherwise allowed by this CDC or is incapable of yielding a reasonable return without hardship relief. The following criteria shall be applied in making hardship relief determinations:
A.
Peculiar, special conditions - Special conditions and circumstances exist which are peculiar to the land, structure, or building involved and which are generally not applicable to other lands, structures, or buildings with the same Future Land Use Map classification;
B.
Unavoidable and not a result of applicant(s) actions - The special conditions and circumstances do not result from the actions of the applicant;
C.
Minimum degree of relief - The relief granted is the minimum degree of relief necessary to overcome the practical difficulties or unnecessary hardships created by the strict application of the CDC;
D.
Deprivation by strict application - Strict application of the provisions of the CDC would create practical difficulties or unnecessary hardships in developing the property in accordance with CDC and the Future Land Use Map designation;
E.
Non-violation of policy intent - The grant of the relief will not violate the policies of the Comprehensive Plan;
F.
Unsafe conditions not created - The grant of relief will not create unsafe conditions nor other detriments to the public welfare beyond the normal effects of development otherwise allowed; and
G.
Necessary to preserve the substantial property rights - The proposed development will occur on a parcel of land which, when combined with adjacent land of the same ownership, will encounter practical difficulties or unnecessary hardships under strict application of the provisions of this CDC, thereby making hardship relief necessary to preserve the substantial property rights of the applicant. This criterion does not apply to hardship relief requests concerning signage.
(Ord. No. 2024-37, § 2, 6-18-2024)
A.
Application requirements - All of the items included under this Section must be submitted before an application is considered complete and formally accepted. The applicant shall submit as many copies of each item as required by the City. Failure to provide any of the following items, or the requested number of copies, shall cause the application to be deemed incomplete:
(1)
The City's standard application form shall be submitted to the City. The application must include a notarized signature of the property owner or a letter of authorization from the property owner authorizing an agent to process an application on the owner's behalf, if it is submitted by someone other than the owner;
(2)
Application fee in accordance with the current fee schedule;
(3)
A current certified survey signed and sealed by a registered surveyor which includes the legal description of the subject property, which should be consistent with the description found on the certificate of title, all easements, rights-of-way, encroachments and other conditions existing on the site;
(4)
A letter requesting hardship relief, including specific provision of the CDC the applicant is requesting relief from as well as a statement of consistency with the review criteria for hardship relief (Section 4.3.3) of this CDC; and
(5)
Any other relevant supporting documentation (drawings, photographs, etc.) and signatures or letters of no objection from surrounding property owners, if applicable.
B.
Public hearing - Upon formal acceptance of the application, the DCO shall schedule the public hearing date, and notice of the public hearing shall be provided in accordance with the standards provided in Section 4.2 of this CDC. The Planning Board shall hold a public hearing in accordance with the procedures contained in Section 4.1.2. In granting hardship relief, the Planning Board may impose such conditions and restrictions upon the premises benefited by the hardship relief as may be necessary to minimize the injurious effect of the hardship.
A.
Subsequent Development Orders - If hardship relief approval is necessary for a proposed development, then the approval must be obtained before the applicant receives final site plan approval, building permit approval, or other land development order or permit approval that would authorize development reliant upon the hardship relief.
B.
Expiration of the hardship relief approval - Hardship relief approval, granted by the Planning Board, shall become invalid if the applicant does not receive a building permit for the work requiring the hardship relief within 365 days from the effective date of the hardship relief approval. If the building permit for the work requiring the hardship relief expires after the said 365 days, and prior to the issuance of a certificate of occupancy or certificate of completion, then the hardship relief is no longer valid.
C.
Valid for approved site plan only - Hardship relief approval is valid only for the site plan approved as part of the application. After the hardship relief is approved, the DCO may approve minor modifications to the approved site plan, if necessary, to accommodate CDC or other regulatory requirements or site conditions subsequently revealed during the permitting review process.
D.
Re-application - The DCO reserves the right to reject any hardship relief application without a hearing and refund the application fee if the same, or a similar hardship, was denied for the said property within one year of the hearing date, unless the applicant is able to provide evidence of changed conditions that may be sufficient to justify a different decision.
This Section provides procedures for consideration of an appeal of an administrative decision rendered by the DCO filed by the original applicant whose application has been adversely affected by the administrative decision. The applicant must show that an error has occurred where it is that an error has occurred in any order, requirement, decision, or determination made by the DCO in the enforcement of any CDC provision, vesting rights determination, or capacity-to-serve determination. Legislative actions and policy decisions of the City Commission are specifically precluded from the appeal process.
The authority for consideration and approval of appeals of administrative decisions is contained in Article VI, Section 6.02 of the City Charter.
Any applicable administrative decision may be reversed, altered or modified by the Planning Board only upon a finding that all of the following are relevant criteria are met:
A.
Evidence of error - The applicant must present evidence of the alleged error and the manner in which the determination or decision fails to satisfy specific requirements of the CDC;
B.
Correction of error - The applicant must provide a description of the specific relief requested and how the relief addresses/corrects the alleged administrative error;
C.
Demonstration of adverse impact - The applicant must demonstrate that an adverse impact has occurred as a result of the decision being appealed. The impact must be greater in degree than any adverse impact shared by the community at large; and
D.
Non-violation of policy intent - The grant of the appeal will not violate the general intent and purpose of this CDC nor the policies of the Comprehensive Plan.
E.
Unsafe conditions not created - The grant of the appeal will not create unsafe conditions nor other detriments to the public welfare beyond the normal effects of development otherwise allowed.
An applicant shall file a written request for such review, within thirty (30) days after the date of the decision and pay the application fee established by the current fee schedule. Upon formal acceptance of the application, the DCO shall schedule the public hearing date and notice of the public hearing shall be provided in accordance with the standards provided in Section 4.2 of this CDC. The Planning Board shall hold a public hearing in accordance with the procedures contained in Section 4.1.2.
A.
Application requirements - All of the items included under this Section must be submitted before an application is considered complete and formally accepted. The applicant shall submit as many copies of each item as required. Failure to provide any of the following items will render an application incomplete:
(1)
A written request for such review by the original applicant, with a notarized signature of the applicant. The application must also include a letter of authorization from the property owner authorizing an agent to process an application on the owner's behalf, if it is submitted by someone other than the owner;
(2)
Application fee in accordance with the current fee schedule;
(3)
A written statement for the basis of the appeal and provide the following information:
a.
The action or decision being appealed and the date it was issued;
b.
Facts demonstrating that the person is adversely affected by the decision;
c.
A statement identifying each alleged error in the DCO's order, requirement, decision or determination and the manner in which the DCO's order, requirement, decision or determination is not in compliance with the applicable criteria or any CDC provision.; and
d.
The specific relief requested.
(4)
All information listed under review criteria, Section 4.4.3, as well as any other information reasonably necessary to make a decision on the appeal.
E.
Public hearing
(1)
Planning Board - The Planning Board shall hold a public hearing in accordance with the procedures contained in Section 4.1.2. City staff, the appellant and any intervening parties may present testimony relevant to the proposal at the public hearing. Testimony shall be directed to whether the proposal does or does not meet appropriate criteria and standards, and to modifications necessary for approval.
This Section provides procedures for consideration of appeals of a written administrative decision rendered by the Building Official, as it relates the implementation and enforcement of the edition of the Florida Building Code adopted by this Code.
A.
Procedure - Any person aggrieved by a ruling of the Building Official may file a written appeal to the Pinellas County Construction License Board of Appeals ("Board") or its successor as provided in Laws of Florida Chapter 75-489, as amended, provided such ruling is within the appellate jurisdiction of such board.
B.
Application requirements - Per the current requirements of the Pinellas County Construction Licensing Board.
(Ord. No. 2021-33, § 3, 4-6-2021)
This Section provides procedures for the consideration of requests for amendment to the Comprehensive Plan including amendments to the Comprehensive Plan text and the Future Land Use Map.
The authority and procedures for adoption and amendment of the Comprehensive Plan are contained in Ch. 163, Part II, Florida Statutes and Section 6.01 of the City Charter.
A.
Consistency - Comprehensive Plan amendments shall be reviewed for consistency with the goals, objectives, and policies of the Comprehensive Plan and Ch. 163, Part II, Florida Statues and the Countywide Rules.
B.
Compatibility - Amendments shall not result in incompatible land use classifications for adjacent parcels or a neighborhood based on standards set out in the Comprehensive Plan (Table FLU-1 of the Future Land Use Element, Location Criteria for Future Land Use classifications) and the compatibility criteria established in this CDC.
(1)
Impacts on Public Facilities and Services - Amendments shall be evaluated for impacts on infrastructure and to determine impacts on Level-of-Service;
(2)
Demonstration of Need;
(3)
An amendment shall be approved only if the parcel can subsequently be developed in full compliance with any and all applicable standards of this CDC;
(4)
Must take into account any effects on the environmental resources;
(5)
In the Special Flood Hazard Area (SFHA) and Coastal High Hazard Area (CHHA), no increases of density or intensity are permitted except as provided for in the Countywide Rules.
(6)
Hurricane Evacuation - The review of amendments shall consider the Tampa Bay Region Hurricane Evacuation Study, 2020 edition, including the impact of hurricane evacuation times;
(7)
Future Land Use Map amendments along Scenic/Noncommercial Corridors shall be consistent with the Pinellas County Planning Council Consistency Guidelines contained in the Scenic/Noncommercial Corridor Master Plan (Pinellas County Submap No. 1 - Countywide Plan Map) and the criteria contained in the Countywide Rules; and
(8)
Future Land Use Amendments shall be reviewed for consistency with the goals, objectives, Countywide Rules, and policies of the Comprehensive Plan and Ch. 163, Part II, Florida Statues.
(Ord. No. 2025-01, § 9, 12-17-2024)
Amendments to the Comprehensive Plan shall be processed in accordance with the procedural requirements contained in Ch. 163 of the Florida State Statutes and the Countywide Rules, as may be amended from time to time.
A.
Application requirements - All of the items included under this Section must be submitted before an application is considered complete and formally accepted. The applicant shall submit as many copies of each item as required on the City's application form. Failure to provide any of the following items, or the requested number of copies, shall cause the application to be deemed incomplete.
(1)
The City's standard application form shall be submitted to the City. The application must include a notarized signature of the property owner or a letter of authorization from the property owner authorizing an agent to process an application on the owner's behalf, if it is submitted by someone other than the owner;
(2)
Application fee in accordance with the current fee schedule;
(3)
A written statement regarding the consistency of the request with the review criteria in this Section;
(4)
A certified survey that includes natural resources, soils, topography, flood hazards, existing land use(s), and the future land use categories of the site and surrounding properties;
(5)
Projected impacts to on-site and abutting natural resources, to public facilities and services, and to the transportation network; and
(6)
Any other items as may be required by the DCO to completely describe or evaluate the request.
B.
Public hearing - Upon formal acceptance of the application, the DCO shall schedule the public hearing date, and notice of the public hearing shall be provided in accordance with the standards provided in this Section. The review sequence shall be as follows:
(1)
Planning Board Public Hearing: Pursuant to Ch. 163, Part II, Florida Statutes, the Planning Board must hold at least one public hearing on the proposed Comprehensive Plan amendment, and must provide the public notice for that hearing. The Planning Board shall make a recommendation to the City Commission;
(2)
City Commission Public Hearing;
a.
Large-scale amendment - Pursuant to Ch. 163, Part II, Florida Statutes, the City Commission shall hold two public hearings to consider an ordinance to amend the Comprehensive Plan; and.
b.
Small-scale amendment - Only one public hearing is required. The amendment is transmitted to the DEO following adoption;
(3)
City Commission direction - At the first reading, the City Commission shall make a determination whether the amendment should be submitted to the Pinellas Planning Council (PPC) and the Countywide Planning Authority (CPA) for consideration as a Countywide Plan Map amendment, as well as the DEO, if it is a large-scale amendment;
(4)
First Transmittal - Following the first City Commission public hearing, a complete proposed Future Land Use Map amendment must be transmitted to the applicable state and regional agencies for review (large-scale amendments only). In addition, an application is submitted to the PPC requesting an amendment to the Countywide Plan Map, for Future Land Use map amendments;
(5)
Simultaneous external review - The applicable review agencies and the PPC will conduct their review simultaneously. For large-scale amendments, the DEO will transmit a notice to the local government confirming that the package includes all of the information required in Ch. 163, Florida Statutes. Upon review, the DEO will submit objections, recommendations, and comments.
If an amendment of the Countywide Plan Map is necessary, an application shall be made concurrently with submittal of the accompanying Future Land Use Map amendments to the PPC;
(6)
Adoption hearing - The City Commission shall hold a public hearing for adoption (by ordinance at second reading) within 180 days from receipt of the state agency comments.
(7)
Second transmittal - The adopted Comprehensive Plan amendment must be submitted to the DEO as well as other governmental agency that provided timely comments within ten (10) working days from second and final adoption public hearing; and
(8)
Petitions - Any affected person may file a petition with the state agency within twenty-one (21) days after publication of notice of final order issuance. If no petitions are filed, the amendment becomes effective.
This Section provides procedures for consideration of requests for Development Agreements by the Planning Board and City Commission.
Pursuant to Sections 163.3220—163.3243, Florida Statutes, the Florida Local Government Development Agreement Act, a local government may establish procedures and requirements, to consider and enter into a Development Agreement (DA) with any person having a legal or equitable interest in real property located within its jurisdiction.
The duration of a DA shall not exceed thirty (30) years. A DA may be amended from time to time by mutual consent of the parties who executed the DA or their successors in interest, subject to a public hearing and in accordance with Ch. 163, Florida Statutes.
A.
Initiation of a DA - A property owner, or authorized agent, desiring to enter into a DA with the City shall submit a letter of inquiry to the DCO stating the proposed terms of the DA. Upon notification by the DCO that the terms of the letter of inquiry have merit, the applicant shall submit all relevant information for further consideration of the Agreement in compliance with Section 163.3227, Florida Statutes.
B.
Review sequence - The DCO shall review the development proposal to determine what requirements are appropriate and necessary for the protection of the public interest. The DCO shall receive City Commission authorization to negotiate with the applicant the terms and conditions of the DA. The DCO shall meet with the property owner to discuss and negotiate the terms and conditions of the DA. Following negotiations between the DCO and the property owner, the DCO shall present the terms and conditions of the proposed DA to the City Commission. The City Commission shall determine whether to proceed further with completion of the DA by directing the City Attorney to formalize the terms and conditions of the Agreement into a recordable document. This direction shall in no manner whatsoever obligate the City Commission to ultimately approve a DA or to approve any of the matters outlined to it by the DCO as to any specific term or condition. Upon successful negotiation of the terms and conditions, the DCO shall schedule the Development Agreement for public hearings. In the event that, at any time prior to final action by the City Commission, the DCO determines that a proposal for a DA is not in the public interest, the DCO shall have full discretion to terminate further negotiations without prejudice.
Figure 4-1: Level IV, Comprehensive Plan Map Amendment Review Sequence
C.
Application requirements - All of the items included under this Section must be submitted before an application is considered complete and formally accepted. The applicant shall submit as many copies of each item as required on the City's application form. Failure to provide any of the following items or the requested number of copies shall cause the application to be deemed incomplete:
(1)
The City's standard application form shall be submitted to the City. The application must include a notarized signature of the property owners or a letter of authorization from the property owner authorizing an agent to process an application on the owner's behalf, if it is submitted by someone other than the owner;
(2)
Application fee in accordance with the current fee schedule;
(3)
A current certified survey signed and sealed by a registered surveyor which includes the legal description of subject property that should be consistent with the description found on the certificate of title, all easements, encroachments and other conditions existing on the site;
(4)
A full scale preliminary site plan prepared and reviewed in accordance with the provisions of Section 3.1.2 of this CDC;
(5)
The development uses desired to be permitted on the land, including population densities and building intensities and heights;
(6)
A letter requesting the DA approval, including the proposed terms and conditions and a statement of consistency with the provisions of this Section; and
(7)
Any other items as may be required by the DCO to completely describe or evaluate the request.
D.
Public hearing - Entering into, amending, or revoking a Development Agreement shall require two public hearings. One of the public hearings shall be held by Planning Board and the second by the City Commission. The day, time, and place at which the second public hearing will be held shall be announced at the first public hearing.
All Development Agreements (DAs) shall contain the following in accordance with Section 163.3227, Florida Statutes:
A.
Legal description - A legal description of the land subject to the agreement, and the names of its legal and equitable owners;
B.
Permitted uses - The development uses permitted on the land, including population densities, and building intensities and height;
C.
Public facilities - A description of public facilities that will service the development, including who shall provide such facilities; the date any new facilities, if needed, will be constructed; and a schedule to assure public facilities are available concurrent with the impacts of the development;
D.
Dedication of land - A description of any reservation or dedication of land for public purposes;
E.
Development permits - A description of all development permits approved or needed to be approved for the development of the land;
F.
Consistency with plans and regulations - A finding that the development permitted or proposed is consistent with the Comprehensive Plan and this CDC;
G.
Protection of public health, safety and welfare - A description of any conditions, terms, restrictions, or other requirements determined to be necessary by the local government for the public health, safety, or welfare of its citizens; and
H.
Statement of legal compliance - A statement indicating that the failure of the agreement to address a particular permit, condition, term, or restriction shall not relieve the developer of the necessity of complying with the law governing said permitting requirements, conditions, terms, or restrictions.
DAs shall be reviewed in compliance with the requirements of Chapter 163.3220—163.3243, Florida Statutes, the Florida Local Government Development Agreement Act.
A.
Superiority of rights - Consideration of a DA is a legislative act of the City in the furtherance of its powers to regulate development within its boundaries; and, as such, the terms and conditions of the DA and the obligations and responsibilities arising thereunder shall be superior to the rights of existing mortgages, lien holders, or other persons or entities with a legal or equitable interest in the subject property.
B.
Execution authority - DAs shall be executed by all persons having legal or equitable title to the lands affected by the DA, including the fee simple owner and any mortgagees, unless the City Attorney approves the execution of the DA without the necessity of such joinder or subordination on a determination that the substantial interests of the City will not be adversely affected thereby.
C.
Terms and conditions - Terms and conditions of the DA shall be binding upon, and shall inure to, the burden and benefit of all successors in interest to the parties to the DA.
D.
Relationship to the powers of the City - Entry into a DA by the City Commission shall in no way whatsoever limit or modify any powers of the City to adopt ordinances, resolutions, regulations, or to make executive, administrative or legislative decisions of any kind which it had the power to make prior to the entry into such DA, except to the degree that the DA, by its express terms and not by implication, gives vested rights to said property owner as to certain development permissions, required improvements, and similar matters. No DA shall, by its express terms or by implication, limit the right of the City Commission to adopt ordinances, regulations, or to adopt policies that are of general application or specific as to the property subject to the DA in the City, except as is expressly provided by Chapter 163, Florida Statutes.
E.
Status of vesting rights - The submission of a request for consideration of a DA shall not vest any rights whatsoever upon the lands subject to the request until final action by the City Commission regardless of time and effort spent or expenditures incurred by any parties to the negotiations. Verbal agreements shall be considered part of the negotiating process and shall not be binding unless incorporated into the final written and fully executed DA and approved by the City Commission.
A.
Application of laws and regulations in general - The ordinances and regulations of the City governing the development of the land at the time of the execution of any DA shall continue to govern the development of land subject to the DA for the duration of the DA. All existing codes at the time of termination of the DA shall become applicable to the project regardless of terms of the DA. Application of such laws and policies governing development of the land shall not include any fee structure, including any impact fees then in existence or thereafter imposed.
B.
Application of City-wide general regulations adopted following Development Agreement adoption date - All DAs shall specifically provide that subsequently adopted ordinances and policies of general application in the City, specifically including impact fees, shall be applicable to the lands subject to the DA.
C.
Application of regulations to the subject property adopted following Development Agreement adoption date - The City may apply ordinances and policies adopted subsequently to the execution of the DA to the subject property, but only if the City has held a public hearing and determined that such new ordinances and policies are:
(1)
Not in conflict with the laws and policies governing the DA and do not prevent development of the uses, intensities, or densities as allowed under the terms of the DA;
(2)
Essential to the public health, safety, and welfare, and expressly stating that they shall apply to a development that is subject to a DA;
(3)
Specifically anticipated and provided for in the DA; and
(4)
The City demonstrates that substantial changes have occurred in pertinent conditions existing at the time of approval of the DA, or that the DA is based on substantially inaccurate information supplied by the developer.
D.
Application of Federal and State regulations adopted following Development Agreement adoption date - In the event that State and Federal laws are enacted after the execution of a DA which are applicable to and preclude the parties' compliance with terms of the DA, such Agreement shall be modified or revoked as is necessary to comply with the relevant State or Federal laws. Modification or revocation shall be subject to notice and public hearing requirements. Such entities as are defined by State law shall have standing to enforce the DA.
The City shall review land subject to a DA at least once every twelve (12) months to determine if there has been demonstrated good faith compliance with the terms of the DA. If the City finds, on the basis of substantial competent evidence, that there has been a failure to comply with the terms of the DA, the DA may be revoked or modified by the City.
The City shall record the DA with the Pinellas County Clerk of the Circuit Court within fourteen (14) days after the City enters into a DA. A DA shall become effective on the date the DA is properly recorded in the public records of Pinellas County, Florida (the "Effective Date"). The burdens of the DA shall be binding upon, and the benefits of the agreement shall inure to, all successors in interest to the parties to the agreement.
This Section provides procedures for consideration of requests for TDRs. These regulations are intended to guide the development intensity in the City and to encourage the preservation of unique areas, open spaces, and environmentally sensitive land which is often classified as Preservation and/or Recreation/ Open Space land use areas. Development rights are one in a series of rights inherent in the fee simple ownership of land. Development rights may be separated from the land and transferred to other suitable lands.
The authority and procedures for consideration and approval of TDRs are contained in Countywide Rules Section 4.2.7.2.
To transfer development rights, some land must be designated as able to accept (receive) additional development rights (beyond rights already accruing to the land). Other land must be designated as available to transfer (send) its development rights, as follows:
A.
Sending zone - Land from which development rights may be transferred is called a sending zone. A parcel of land with existing density or intensity development rights may be designated a sending zone only if the transfer of development rights is for archaeological, historical, architectural or environmental preservation purposes, or is according to a redevelopment plan consistent with the Comprehensive Plan and approved by the Pinellas Planning Council (PPC) and Countywide Planning Authority (CPA). Such land is then eligible for the transfer of development rights based upon the land use designation shown on the Future Land Use Map;
B.
Receiving zone - Land to which development rights may be transferred is called a receiving zone. The DCO shall make a determination as to whether the receiving land is both compatible and suitable for designation as a receiving zone. Such determination shall be based upon the Comprehensive Plan and applicable development standards of this CDC; and
C.
Restricted zones - Coastal submerged land, regardless of designation, has no development rights for transfer. Development rights from coastal high hazard areas and 100-year flood plains may be transferred to receiving zones, but no development rights can be transferred to coastal high hazard areas or 100-year flood plains.
The application shall be reviewed for consistency with the requirements contained in the Countywide Rules.
A.
Application requirements - All of the items included under this Section must be submitted before an application is considered complete and formally accepted. The applicant shall submit as many copies of each item as required on the City's application form. Failure to provide any of the following items or the requested number of copies shall cause the application to be deemed incomplete.
(1)
The City's standard application form shall be submitted to the City. The application must include a notarized signature of the property owners or a letter of authorization from the property owner authorizing an agent to process an application on the owner's behalf, if it is submitted by someone other than the owner;
(2)
Application fee in accordance with the current fee schedule;
(3)
A current certified survey signed and sealed by a registered surveyor which includes the legal description of subject property that should be consistent with the description found on the certificate of title, all easements, encroachments and other conditions existing on the site; and
(4)
Transfer of Development Rights Certificate:
a.
The development rights for a parcel of land shall be transferred to another parcel of land through the issuance and recording of a Transfer of Development Rights Certificate;
b.
The Transfer of Development Rights Certificate shall specify the amount of transferable development rights which are being transferred and the real property from which the rights are transferred, and shall contain any restrictions creating development limitations as provided in the application or as specified by the City Commission; and
c.
The Transfer of Development Rights Certificate shall be recorded in the Public Records of Pinellas County for both the sending property and the receiving property.
A.
Density and intensity transferred - The density (units per acre) or intensity (FAR) transferred may not exceed the maximum density or intensity of the sending zone.
B.
Capacity-to-serve limitation - The maximum density or intensity transferred shall be limited by the availability of municipal services to the receiving zone based on a capacity-to-serve determination.
C.
CDC and Countywide Rules compliance - Property approved as a receiving zone must be developed in full compliance with the development standards of this CDC and of the Countywide Rules. Hardship Relief shall not be granted to accommodate development rights granted under this Section.t
D.
No change in land use - TDRs shall not be considered an amendment to the land use designation of the receiving zone.
E.
Cessation of development rights - Once all of the development rights are transferred, the sending zone shall be designated Preservation and shall no longer have development rights.
Developments meeting the definition of a Development of Regional Impact (DRI) as contained in 380.06, Florida Statutes, which is: any development which, because of its character, magnitude, or location, would have a substantial effect upon the health, safety, or welfare of citizens of more than one county.
See F.S. 380.06.
As contained in 380.06 Florida Statutes.
This Section provides procedures for the recording of plats and replats. Pursuant to Section 177.011 Florida Statutes, this Section of the CDC is intended to establish consistent minimum requirements, and to create such additional powers in local governing bodies, as herein provided to regulate and control the platting of lands.
All final plats must contain all information as specified in Section 3.9.8 of this CDC.
A.
Application requirements - All of the items included under Section 3.9.8 must be submitted before an application is considered complete and formally accepted. The applicant shall submit as many copies of each item as required on the City's application form.
Failure to provide any of the following items or the requested number of copies shall cause the application to be deemed incomplete.
B.
Meeting requirements - Upon administrative review and approval, the DCO shall schedule the plat or replat as an item for approval before the City Commission, and notice of the meeting shall be provided in accordance with the standards provided in Section 4.1.2.F of this CDC. The plat shall be submitted to the City Commission for approval and acceptance of dedication. The plat shall thereafter be filed and recorded in the office of the Clerk of the Circuit Court. In the event the developer constructs and completes the required improvements prior to the recording of the final plat, the City shall have the right of entry upon the property for the purpose of reviewing the construction.
A.
Applicability - This Section provides procedures for consideration of requests to vacate/dedicate right-of-way, easements, and other land dedicated to the use of the public. A request for a vacation or dedication of right-of-way or easements shall be conducted by the City Commission under the legislative procedures of this CDC.
B.
Authority - The authority for consideration and approval of vacation/dedication of right-of-way and public easements are contained in Article II, Section 2.12, Actions requiring an ordinance or a referendum, of the City Charter.
A.
The request is consistent with the Comprehensive Plan;
B.
No abandonment for any public right-of-way, easement, or other land dedicated to the use of the public shall be approved where an identified future need for the facility exists;
C.
The vacation will not prevent any property from having safe and adequate access to a public right-of-way; and
D.
The following reservations or conditions may be attached to the approval of a vacation or a dedication:
(1)
The cost for abandonment of any right-of-way, easement, or other land dedicated to the use of the public shall be paid by the applicant or developer of a proposed project, including cost of improvements to adjacent rights-of-way or relocation of utilities within an existing easement;
(2)
Where existing or proposed utilities are located within the right-of-way to be abandoned, it shall be retained as an easement; and
(3)
Replatting of land in or abutting the area to be vacated shall be required as determined by the City Engineer.
A.
Application requirements - All of the items included under this Section must be submitted before an application is considered complete and formally accepted. The applicant shall submit as many copies of each item as required on the City's application form. Failure to provide any of the following items or the requested number of copies shall cause the application to be deemed incomplete.
(1)
The City's standard application form shall be submitted to the City. The application must include a notarized signature of the property owner or a letter of authorization from the property owner authorizing an agent to process an application on the owner's behalf, if it is submitted by someone other than the owner;
(2)
Application fee in accordance with the current fee schedule;
(3)
A current certified survey signed and sealed by a registered surveyor which includes the legal description of subject property that should be consistent with the description found on the certificate of title, all easements, encroachments and other conditions existing on the site;
(4)
A letter requesting the vacation or dedication;
(5)
Letters of no objection from public and private utilities and surrounding property owners, as applicable; and
(6)
Any other items as may be required to completely describe or evaluate the request.
B.
Public hearing - Upon administrative review and approval, the DCO shall schedule the public hearing date, and notice of the public hearing shall be provided in accordance with the standards provided in Section 4.1.2.F of this CDC. The City Commission shall hold a public hearing in accordance with the procedures contained in Section 4.1.2.C.
A request for a determination for vested rights associated with the development of a property shall be conducted by the City Commission under the quasi-judicial procedures of this CDC.
A.
Application - All of the items included under this section must be submitted before an application is considered complete and formally accepted for a determination of vested rights. The applicant shall submit as many copies of each item as required by the City. Failure to provide any of the following items or the requested number of copies shall cause the application to be deemed incomplete.
(1)
A letter from the property owner or owner's representative requesting a determination of vested rights and stating the basis for the claim to vested rights;
(2)
Complete legal description of the property; and
(3)
Documents which are intended to support the claim to vested rights, including:
a.
Copies of documents from the City of Largo or other government entities;
b.
Documentation of transactions relating to physical improvements or binding agreements intended to demonstrate a good faith effort to develop the property (such as copies of canceled checks, receipts for expenditures, contracts, etc.); and
c.
Any provisions of either the Comprehensive Plan or the CDC which should be applied to support the claim for vested rights or which should not be applied because of the claim for vested rights.
B.
Review criteria - In making a vested rights determination, the City Commission shall use the following criteria:
(1)
Whether substantial action has been taken to carry out an approved plan;
(2)
Whether substantial costs were incurred on reliance of an approved plan;
(3)
Whether there is documentation of expenditures of money for equipment and/or contractual obligations;
(4)
Whether there are approvals (including, but not limited to permits and preliminary plats) for the project;
(5)
The value of expenditures in relation to the total cost of the project; and
(6)
Conformance with 163.3167(5), Florida Statutes, "Nothing in this act shall limit or modify the rights of any person to complete any development that has been authorized as a development order and development has commenced and is continuing in good faith."
Upon administrative review and approval, the DCO shall schedule the public hearing date, and notice of the public hearing shall be provided in accordance with the standards provided in Section 4.1.2.F of this CDC. The City Commission shall hold a public hearing in accordance with the procedures contained in Section 4.1.2.C.