40 - Use- and Building-Specific Standards
A.
Unless otherwise expressly stated, compliance with the use- and building-specific standards of this chapter is required regardless of whether the use is permitted as-of-right or requires conditional use approval.
B.
Unless otherwise expressly stated, the standards of this chapter apply in all districts in which the listed use is allowed.
Animal sales and grooming uses are subject to the following standards in B1 and B2 districts:
A.
Outdoor storage of equipment, materials or supplies is prohibited;
B.
Indoor or outdoor kennels are prohibited; and
C.
The maximum gross floor area is 2,500 square feet.
Bed and Breakfast establishments are subject to the following standards in R and B1 districts:
A.
The establishment must be operated by the owner of the dwelling unit, who must live on the property;
B.
The bed and breakfast may not contain more than four guest rooms in R215, R80, R40, R20, RT10, R8 or R5.4 districts or more than eight guest rooms in any other R or B1 district;
C.
Food service may be provided for resident guests only;
D.
Bed and breakfast establishments may not be leased or offered for use as reception space, party space, meeting space or other similar events open to non-resident guests;
E.
A maximum of one non-illuminated wall sign, not exceeding two square feet in area, may be displayed; and
F.
If the parcel abuts an alley, access to guest parking spaces must come from the alley.
Commentary: While existing CLB/CLB1 overlay zoning districts (approved prior to November 4, 2009) may be shown on the zoning maps, no new CLB/CLB1 overlay districts or expansions of existing CLB/CLB1 overlay districts may be approved after November 4, 2009.
Casinos must be located on parcels with frontage on an arterial street. The requirement for frontage on an arterial street does not, however, apply to casinos in the CBD district.
A.
Location
1.
Shall be located a minimum distance of 1,000 feet from schools as measured from property line to property line.
2.
Shall be located a minimum distance of 1,500 feet from other Emergency Homeless Shelters or Meal Centers as measured from property line to property line.
3.
Shall be located a minimum distance of 300 feet from residential zoning districts as measured from property line to closest residential zoning district boundary line.
4.
Should be located within 1,500 feet of a public transportation route.
B.
Management Plan
The operator of an Emergency Homeless Shelter shall provide a written management plan
that should address the following factors:
1.
Provision for continuous on-site management from an employee or volunteer during all hours of operation.
2.
Staff Training.
3.
Intake screening of clients to insure compatibility with services provided at the facility.
4.
Client code of conduct addressing alcohol/drug use, loitering, trespassing, etc.
5.
Neighborhood relations plan. The plan shall establish a staff liaison to coordinate with the City, Police, School District officials, local businesses, neighborhood association or neighborhood council representatives, and residents on issues related to the operation of the facility. The plan shall outline a process to receive, and record efforts to resolve complaints or issues from neighbors and record any municipal code violations.
C.
Design
1.
Storage Lockers—Provide one locker with a minimum of nine cubic feet of storage space with lock per bed.
2.
Lighting—External lighting shall be sufficient to provide illumination and clear visibility to all outdoor areas and maintain compliance with the Missoula Outdoor Lighting Ordinance.
3.
Waiting Areas—Provide adequate onsite inside and outside waiting/communal/gathering areas adequate to prevent the anticipated number of clients from queuing into or otherwise waiting outside the facility or in the public right-of-way.
4.
Security Cameras—Provide security cameras sufficient to monitor all outdoor areas on the property.
(Ord. 3519, 2014)
A.
The standards of this section apply in C1, C2, M1R, and M1, zoning districts when a new enterprise commercial use is established or an existing enterprise commercial use is expanded by more than 20% of its existing gross floor area. Enterprise commercial uses standards do not apply to vertical mixed-use buildings or to residential buildings.
B.
Enterprise commercial uses must be located on parcels that abut an arterial street, or if the parcel does not abut an arterial street, the applicant must supply a traffic impact analysis to verify that the capacity of the infrastructure meets the demand of the proposed site development, including warrants for traffic signals as approved by the city engineer.
C.
All business, servicing, manufacturing or processing of materials, goods or products must be conducted within completely enclosed buildings. Outdoor storage of materials is permitted only if visually screened by walls, fences, or landscape plantings so that such materials are not visible from a public right-of-way or R zoning districts. Street vending is permitted only in accordance with Chapter 5.56 Missoula Municipal Code (pertaining to Street Vendors).
D.
Outdoor display areas and outdoor sales areas are allowed on the site of an enterprise commercial use, provided that any products sold, displayed or stored outdoors may not impede vehicle, bicycle or pedestrian access, as determined by the city engineer and zoning officer.
E.
At least one of the following alternatives must be incorporated into the site to define and protect pedestrian and vehicle use of the parking lot:
1.
Locate at least 50% of the parking to the side or rear of the building;
2.
Provide a three-foot tall hedge, decorative wall or fence within parking lot perimeter buffer;
3.
Provide a 2.5- to three-foot tall berm within parking lot perimeter buffer, with side slopes not exceeding 25% for turf areas or 50% for vegetative groundcover areas;
4.
Locate the parking lot at least 2.5 feet lower in elevation than the adjacent right-of-way with the embankment planted with vegetative groundcover, low shrubs, and shade or ornamental trees; or
5.
Provide a centrally located, useable outdoor space that is hard-surfaced (concrete or pavers, not asphalt) and incorporates landscaping. Such outdoor areas must be of a size equal to at least five percent of the site's total gross floor area, include seating, and incorporate visual points of interest, such as public art, fountains, landscape plazas, public gathering space, etc. Outdoor plazas may be counted toward the site's overall general landscaping requirement.
F.
An internal pedestrian circulation plan must be provided that demonstrates clear separation of vehicular and pedestrian traffic that is safe and convenient and that fully interconnects pedestrian walkways within the site and to perimeter sidewalks. A minimum six-foot wide area must be maintained free and clear of obstacles on all pedestrian walkways.
G.
Sidewalks, no less than eight feet in width, must be provided along the full length of the building along any façade featuring customer entrances, and along any façade abutting public parking stalls. In other locations, buildings must be separated from drives and parking areas by a distance of at least six feet, except where buildings are adjacent to service drives that do not access any public parking or use area. This six-foot setback area must be maintained as a walkway and/or landscaped area.
H.
All crosswalks must be striped or colored and include partial or full texturing to provide a clear visual differentiation between pedestrian walkways and vehicle driving surfaces. The cross color, grade and surface must be continued across any intersection with roads, driving corridors, parking areas, loading areas and driveway approaches.
I.
The developer must petition the property into the Missoula Urban Transportation District, and a bus turnout area, bus shelter, and bus stop signs may be required on or adjacent to the site.
J.
This requirement applies to all new construction and when the floor area of an existing building is expanded by 50% or more in order to reduce its apparent bulk. Building walls that contain public building entrances and building walls that face public rights-of-way must incorporate at least three of the following features:
1.
Color variation in the building façade, including building trim and accent areas;
2.
Exterior building materials that are varied in texture and color (dominant exterior building materials may not include smooth faced concrete block, tilt up concrete panels, or prefabricated steel panels);
3.
Building façade modulation, such as projections, recesses, offset planes, overhangs, arcades, and/or clearly defined, highly visible pedestrian entrances encompassing at least 75% of the ground-floor building façade (no uninterrupted [un-modulated] length of façade may exceed 100 feet in length);
4.
Building foundation landscaping, including trees, adjacent to the building along a minimum of 75% of the building's street-facing facade;
5.
Windows, doors and other transparent features that encompass at least 20% of the building's ground floor facade; and/or
6.
Varied roof lines and multiple roof planes, with at least three or more roof slope planes.
K.
The City Council is expressly authorized to impose conditions on the conditional use approval that:
1.
Prevent the property owner from prohibiting or otherwise limiting, through contract or other legal device, the reuse of the building for retail or other uses allowed in the subject zoning district;
2.
Help ensure long-term maintenance of the property if the building is vacated;
3.
Require the preparation of an adaptive reuse plan or a demolition plan once the enterprise commercial use is discontinued or abandoned; and
4.
Address other particular issues or circumstances related to the project.
(Ord. 3769, 2025; Ord. 3733, 2024; Ord. 3723, 2023; Ord. 3669, 2020; Ord. 3609, 2018; Ord. 3549, 2015; Ord. 3439, 2010; Ord. 3410, 2009)
Note— 20.40.050.E, J—Interim provisions, expires March 24, 2026.
An Extreme Weather Shelter is permitted in any zoning district subject to the criteria listed below:
A.
An extreme weather shelter is temporary, and subordinate, to the primary use. Shelter facilities are intended to provide refuge for individuals who are homeless or at risk during extreme weather events, and must comply with all applicable city requirements (Section 20.01.060.B).
B.
Agencies providing shelter should contact the Housing and Community Development office to create a management plan that addresses the criteria listed in section 20.40.045.B.
C.
Management plans should be reviewed annually with the assistance of the Housing and Community Development office in coordination with the city Fire Department and Building Division.
Gasoline and fuel sales uses, other than truck stops and travel plazas (see 20.40.150), are subject to the following standards:
A.
Gasoline and fuel sales uses must be located on parcels with frontage on an arterial street.
B.
Gas pumps must be set back at least 50 feet from property lines abutting R zoning districts or parcels occupied by residential dwelling units. Gas pumps must be set back at least 30 feet from any other property line.
C.
No restroom entrance doors may be located on the exterior of the building.
D.
Pump island canopies may not exceed 22 feet in height.
Commentary: See Chapter 8.64 of the Municipal Code for lighting standards, including specific standards for canopy lighting. While existing CG overlay zoning districts (approved prior to November 4, 2009) may be shown on the zoning maps, no new CG overlay districts or expansions of existing CG overlay districts may be approved after November 4, 2009.
A.
Applicability
All group living uses (see "group living" use category description in 20.105.020.B,
except for health care facilities and community residential facilities with eight
or fewer residents are subject to the standards of this section.
B.
1.
The density of residents in a group living use is limited to generally approximate and reinforce the density limits that apply in residential zoning districts. Such limits also help address public facility and service demands and prevent overcrowding.
2.
For the purpose of these regulations, "residents" include all people living at the site, including children, except that people who provide support services, building maintenance, care, and supervision, are not considered residents.
3.
A community residential facility with eight or fewer residents may be established on any parcel on which a household living use (e.g., a detached house) is allowed regardless of the size of the parcel. Other group living uses are limited to the following number of residents:
Note: Building code, health regulations and other requirements may further limit resident
density
C.
On-site Service and Facilities
In R districts, on-site services and facilities may be provided only to residents
of the group living use.
A.
Lot line houses must comply with the parcel and building standards of the subject zoning district, except as expressly modified by the lot line house standards of this section.
B.
A lot line housedevelopment must consist of at least three contiguous parcels with frontage on the same street.
C.
Lot line house developments require that the planning for all house locations be done at the same time. Because the exact location of each house is predetermined, greater flexibility in site planning is possible, while ensuring that neighborhood character is maintained.
D.
The interior side setback on one side of the parcel containing a lot line house may be reduced to as little as zero. The zero- or reduced setback side of a lot line house may not abut a street and may not abut a lot that is not part of the lot line housedevelopment. On the "non-zero" side, a setback must be provided equal to at least two times the minimum side setback requirement of the subject zoning district, as specified in 20.05.050 (Table 20.05-3).
E.
Driveways may not be located in the required side setback.
F.
Eaves on the side of a house with a reduced setback may not project over the property line.
G.
When the lot line house's exterior wall or eaves are set back less than two feet from the abutting property line, a perpetual maintenance easement at least five feet in width must be provided on the parcel abutting the zero lot line property line, which, with the exception of walls and/or fences, must be kept clear of structures. The easement must be shown on the plat and incorporated into each deed transferring title to the property. This provision is intended to ensure the ability to conduct maintenance on the lot line house.
H.
Windows, doors or other openings that allow for visibility into the side yard of the parcel abutting the reduced or zero setback side of the lot line house are prohibited. Windows that do not allow visibility into the side yard of the parcel abutting the zero or reduced setback side, such as clerestory windows or translucent windows, are allowed, subject to compliance with the building code.
Figure 20.40-1 Lot Line House Setbacks
A.
Applicability
These regulations apply to any cannabiscannabis use (medical or recreational), new or existing unless specifically exempted.
B.
Dispensary
1.
Location
CannabisCannabis dispensaries shall be located a minimum distance of 500' from other cannabiscannabis dispensaries. Distances shall be measured from parcel line to parcel line and apply
to ground floorground floor dispensary businesses only.
2.
Glazing
Glazed area requirements shall apply to that area of the ground floorground floor building facade facing a public street, up to the finished ceiling height of the
ground floorground floor building facade. This section does not apply to parcelsparcels with a Design Excellence Overlay.
a.
Incorporate glazing including: windows, doors and other transparencies to encompass at least 30% of the ground floorground floor building facade.
b.
Window and door glass meeting the following transparency standards counts as glazed areaglazed area:
i.
Visible light transmittance of 60% or more.
ii.
External reflectance of 20% or less.
c.
Display windows that do not provide views into the interior of the buildingbuilding may be counted towards satisfying up to 50% of the minimum glazed area requirements, provided that they are internally illuminatedinternally illuminated and are at least two feet in depth.
d.
Security gates may obstruct a maximum of 25% of window area for any individual window counting toward glazed areaglazed area.
e.
Darkly tinted, mirrored or highly reflective glazing or doors with less than 50% glass may not be counted toward minimum glazed area requirements.
f.
Interior walls and other interior visual obstructions are prohibited within six feet of any facade area counting toward glazed areaglazed area. This distance is measured perpendicularly from the exterior face of the glazed areaglazed area.
g.
In the event that an existing structurestructure does not meet the 30% glazing requirements, any existing glazing must be maintained.
h.
In the event that these minimum glazed area requirements conflict with city building (energy) code requirements, the building (energy) code governs.
3.
Exemptions
Ordinary maintenance and repair of existing structuresstructures shall be exempt from the requirements of this section. Ordinary maintenance does
not include the replacement, modification, or addition of glazing.
(Ord. 3689, 2021)
A.
Location
1.
Shall be located a minimum distance of 1,000 feet from schools as measured from property line to property line.
2.
Shall be located a minimum distance of 1,500 feet from other Emergency Homeless Shelters or Meal Centers as measured from property line to property line.
3.
Shall be located a minimum distance of 300 feet from residential zoning districts as measured from property line to closest residential zoning district boundary line.
4.
Should be located within 1,500 feet of a public transportation route.
B.
Management Plan
The operator of a Meal Center shall provide a written management plan that should
address the following factors:
1.
Provision for continuous on-site management from an employee or volunteer during all hours of operation including one before and after opening and closing times.
2.
Staff Training.
3.
Intake screening of clients to insure compatibility with services provided at the facility.
4.
Client code of conduct addressing alcohol/drug use, loitering, trespassing, etc.
5.
Neighborhood relations plan. The plan shall establish a staff liaison to coordinate with the City, Police, School District officials, local businesses, neighborhood association or neighborhood council representatives, and residents on issues related to the operation of the facility. The plan shall outline a process to receive and record efforts to resolve complaints or issues from neighbors and record any municipal code violations.
C.
Design
1.
Lighting—External lighting shall be sufficient to provide illumination and clear visibility to all outdoor areas and maintain compliance with the Missoula Outdoor Lighting Ordinance.
2.
Waiting Areas—Provide adequate onsite inside and outside waiting/communal/gathering areas adequate to prevent the anticipated number of clients from queuing into or otherwise waiting outside the facility or in the public right-of-way.
3.
Security Cameras—Provide security cameras sufficient to monitor all outdoor areas on the property.
(Ord. 3519, 2014)
A.
Applicability
1.
Multi-dwelling buildings are subject to all applicable regulations of this zoning ordinance except as modified or supplemented by the multi-dwelling buildings standards of this section.
2.
The standards of this section apply to multi-dwelling buildings, including apartments, condominiums and retirement homes. They also apply when a single parcel holds either multiple two-unit houses or a combination of multi-dwelling buildings and two-unit houses.
3.
The standards of this section apply to zoned and unzoned land for new construction and for expansions of existing buildings that result in an increase in the number of dwelling units.
4.
The multi-dwelling buildings standards of this section do not apply in the CBD district, to mixed-use buildings, or to vertical mixed-use buildings.
B.
Building Height
For parcels abutting R districts that have a maximum allowed building height of 35 feet or less,
the maximum building height at the point of the required minimum setback is 35 feet. In zoning districts that allow maximum building heights above 35 feet,
the height of a multi-dwelling building may be increased above 35 feet by up to one foot (vertical) for each six inches of
buildingsetback or upper floor step-back up to the maximum height limit of the underlying zoning
district.
Figure 20.40-2 Multi-dwelling Building, Building Height
C.
Pedestrian Access
Multi-dwelling developments must provide a system of walkways connecting each multi-dwelling building to the following: adjacent public sidewalks, on-site parking lots or parking structures, other on-site multi-dwelling buildings, garages, disposal and recycling containers, mail boxes, recreation areas and bicycle storage
areas.
Commentary: Required walkways must be designed and constructed in accordance with city engineering standards (Title 12).
D.
Parking and Access
1.
Outdoor (surface) parking areas may not be located between the principal building and the street or within any required street side setback.
Figure 20.40-3 Multi-dwelling Building, Parking and Access
2.
Access to outdoor surface parking spaces must be from the alley for all parcels abutting an alley. Access to parking structures can be from the alley or street.
Commentary: The city engineer must review and approve the site plan for traffic circulation, including arrangement of parking spaces, driveway approaches and drive aisles; traffic control devices within the off-street parking area; and drainage.
E.
Building Design
These building design standards apply to new construction and/or areas of building expansion.
1.
Entry Treatment
a.
Each multi-dwelling building must have a ground-floor building entrance that is located on the building façade that faces a public street or a right-of-way other than an alley.
b.
The entrance must be in the form of a covered entry that is at least six feet in depth.
c.
Required ground-floor building entrances may face an alley if topographic constraints prevent reasonable access to an adjacent public street or right-of-way.
2.
Glazing
Each multi-dwelling building must provide windows or glazed area equal to at least 15% of the buildingfaçade that faces a public street or a right-of-way other than an alley. Glazing in (vehicle) garage doors may not be counted towards meeting glazing requirements.
3.
Storage
Each dwelling unit must be provided with an enclosed area that is not located within an individual dwelling unit. The storage space must be a minimum of seven feet in height and 25 square feet in
floor area, with no minimum interior dimension of less than four feet. Access doors for storage
areas may not directly face a public street. This storage space may be combined with
the required long-term bicycle storage space found in Section 20.60.090; the total combined area must be a minimum 35 square feet.
4.
Other Design Features
If the building does not face a public street or right-of-way, the applicable standards may be met
on a façade that has been designated as the front of the building. If the building faces more than one street, the applicable standards may be met on one façade that has been designated as the front of the building.
In addition to the requirements of 20.40.090.E.1, 20.40.090.E.2 and 20.40.090.E.3,
buildings must incorporate at least three of the following six features, which apply to the
building as a whole unless otherwise expressly stated:
a.
Modulate building wall planes on the front façade that directly faces a public street other than an alley. Required modulation may be achieved by recessing or projecting portions of a buildingfaçade through the use of projections, recesses, and offset planes with a minimum depth of two feet.
b.
Provide balconies or bay windows on the front buildingfaçade that faces a public street or right-of-way, other than an alley. Qualifying balconies must be at least six feet in depth and at least six feet in width.
c.
Provide varied rooflines with a pitch that is no flatter than 4/12 pitch. Incorporate at least two of the following:
(1)
A primary roof with a minimum 4/12 pitch gable end facing the public street or (non-alley) right-of-way;
(2)
A porch roof with a minimum 4/12 pitch facing the public street or (non-alley) right-of-way; and/or
(3)
Provide roof dormers facing the adjacent public street or (non-alley) right-of-way modulated to break up the roof plane for every 500 square feet of roof plane area. The roof dormers must have a minimum 4/12 pitch and must be located at least three feet from all the side building walls.
d.
Provide visual diversity on all buildingfaçades by varying materials, texture, or color. Variations in building trim or color variation alone will not comply with this alternative.
e.
Incorporate landscaping adjacent to the building that includes at least one tree and five shrubs per each 25 linear feet of buildingfaçade that faces a public street or (non-alley) right-of-way. Trees and shrubs must comply with the landscape material standards of 20.65.080.
f.
Provide windows or glazed area equal to at [least] 15% of the combined total of all the building's façades. The glazing does not have to be distributed evenly among building walls. Glazing in (vehicle) garage doors may not be counted towards meeting glazing requirements. The glazing required in 20.40.090.E.2 may be counted toward meeting this standard.
F.
Landscaping
Multi-dwelling buildings are subject to landscaping regulations in Chapter 20.65, including the special multi-dwelling and multi-dwelling house landscaping regulations
of 20.65.020.C.
G.
Location in Missoula Urban Transportation District
Multi-dwelling developments must be located within the Missoula Urban Transportation
District, or the developer must petition for annexation into the Missoula Urban Transportation
District.
H.
Exceptions; Alternative Compliance
1.
The zoning officer, in consultation with the historic preservation officer, is authorized to approve exceptions to the multi-dwelling building standards of this section when strict application of the multi-dwelling building standards would result in buildings that are incompatible with adjacent structures that are recognized as contributing structures in an historic overlay or national register historic district.
2.
The Zoning Officer is authorized to approve exceptions to the building design standards of 20.40.090.E in accordance with the design review procedures of 20.85.080.
(Ord. 3769, 2025; Ord. 3735, 2024; Ord. 3733, 2024; Ord. 3723, 2023; Ord. 3609, 2018; Ord. 3511, 2013; Ord. 3483, 2012; Ord. 3471, 2011; Ord. 3439, 2010; Ord. 3410, 2009)
Note— 20.40.090.E.1, H—Interim provisions, expires March 24, 2026.
Multi-dwelling houses are subject to the standards of 20.05.050 (Table 20.05-3), except as expressly modified or supplemented by the following standards:
A.
The street-facing façade of a multi-dwelling house may have only one visible building entrance. If the building is located on a corner parcel, one building entrance may be visible from each street. Patio-style doors, such as sliding glass doors, may not be used for entrance doors on buildingfaçades that face a public street.
B.
The front façade of new multi-dwelling houses established after November 4, 2009 may not exceed 60 feet in width.
C.
Outdoor (surface) parking areas may not be located between the principal building and the street or within any required street side setback area.
Figure 20.40-4 Multi-dwelling House, Parking
D.
Multi-dwelling houses are subject to landscaping regulations in Chapter 20.65, including the special multi-dwelling and multi-dwelling house landscaping regulations of 20.65.020.C.
Residential storage warehouses are subject to the following standards in zoning districts when allowed as a conditional use:
A.
Access doors to storage lockers or cubicles may not open directly onto a public street or alley.
B.
A residential storage warehouse must front on and have direct vehicle access to a collector or higher classification street.
C.
All driveways, interior aisles, and walkways must be paved.
D.
No cubicle may be used to store explosives, toxic substances, hazardous materials, or radioactive materials.
E.
Only storage uses are allowed. No portion of the site may be used for retail sales, service, manufacturing or any similar use.
A.
Where Allowed
Residential support services are allowed in RM2, RM1.5, RM1 and RM0.5 zoning districts
in conjunction with nursing homes, health care facilities, and multi-dwelling buildings.
B.
Standards
1.
Residential support services must be located in the same building as the principal residential use, and occupy, in aggregate, no more than 3,000 square feet per parcel and be located at street level.
2.
Residential support services uses are limited to a maximum of one wall sign per business or one ground sign per building. Wall signs may not exceed eight square feet in area. Ground signs may not exceed 24 square feet in area or six feet in height.
3.
Hours of operation for service to the public shall be limited to between 7:00 a.m. and 8:00 p.m. weekdays and 7:00 a.m. and 10:00 p.m. weekends.
4.
Outside storage is prohibited.
5.
Residential support services must be located on a collector or greater functional classification route, and be within one-fourth mile of an established public transit route.
A.
Description and Purpose
1.
A temporary use is the use of property conducted from an area or structure (e.g., parking lots, lawns, trucks, tents, or other temporary structures) that does not require a building permit and that may or may not comply with the use or parcel and building standards of the zoning district in which the temporary use is located.
2.
The temporary use regulations of this section are intended to permit such occasional, temporary uses and activities when consistent with the overall purposes of this zoning ordinance and when the operation of the temporary use will not be detrimental to the public health, safety or general welfare.
B.
Authority to Approve
1.
Except as expressly stated in 20.40.130.C, all temporary uses are subject to all city permits and requirements.
2.
The zoning officer is authorized to approve temporary uses that comply with the provisions of this section and to impose conditions on the operation of temporary uses that will help to ensure that they do not create unreasonable adverse impacts on surrounding uses and that they operate safely, consistent with the general purposes of this zoning ordinance.
3.
The zoning officer is also authorized to require that individual temporary use requests be processed as conditional uses in accordance with 20.85.070.
C.
Exemptions
The following are permitted as temporary uses without complying with the permit requirements
of this section:
1.
Garage sales conducted in R districts or on parcels occupied by residential dwelling units for no more than 12 days total in any calendar year; and
2.
Temporary uses of no more than three days duration conducted on city parkland or public property, provided such uses have been approved by the City Council or other duly authorized city official.
D.
Authorized Uses
The following may be approved as temporary uses when the zoning officer determines
that the operation of such use will be generally compatible with surrounding uses
and will not be detrimental to public safety:
1.
Christmas tree and similar holiday sales lots;
2.
Outdoor carnivals;
3.
Outdoor concerts, festivals and similar events;
4.
Temporary sales offices;
5.
Temporary portable storage containers, subject to 20.40.130.F;
6.
Auctions;
7.
Temporary overnight visitors within a Religious Assembly, subject to 20.40.130.G.4;
8.
Other temporary uses allowed by State Law; and
9.
Similar uses and activities.
E.
Conditions of Approval
In approving a temporary use, the zoning officer is authorized to impose conditions
on the operation of temporary uses that will help to ensure that they do not create
unreasonable adverse impacts on surrounding uses and that they operate safely, consistent
with the general purposes of this zoning ordinance. Such conditions may include the
following:
1.
Requirements for vehicle access and parking, subject to review and approval by the city engineer;
2.
Restrictions on hours of operation;
3.
Limitations on signs and outdoor lighting;
4.
Requirements for financial guarantees for cleanup and/or removal of structures or equipment; and
5.
Other conditions necessary to carry out the general purposes of this zoning ordinance.
F.
Special Regulations for Temporary Portable Storage Containers
Temporary portable storage containers are an allowed temporary, accessory use. The following regulations apply to parcels containing a dwelling unit:
1.
Temporary portable storage containers are permitted for a period not to exceed a total of 30 days within any consecutive six-month period. However, in cases where a dwelling has been damaged by natural disaster or casualty, the zoning officer is authorized to allow a temporary portable storage container for a longer period.
2.
Temporary portable storage containers may not exceed 8.5 feet in height or more than 260 square feet in floor area.
3.
Temporary portable storage containers may not be located in the public right-of-way or within visibility obstruction triangles (see 12.28.110 of the Municipal Code).
4.
Temporary portable storage containers may not be located in a front or street side setback unless located on a driveway or other paved surface.
5.
Rail cars, semi-trailers, and similar structures may not be used for temporary or permanent storage on parcels containing a dwelling.
6.
Signs on temporary portable storage containers must comply with all applicable sign regulations of this zoning ordinance.
G.
Time Limit
1.
In residential (R) zoning districts temporary uses may be permitted up to four times per calendar year per parcel for a maximum of ten days per occurrence. Upon expiration of a temporary use permit, another permit for the same premises may not be obtained for at least 30 days. This limitation does not apply to Religious Assemblies accommodating temporary overnight visitors.
2.
In nonresidential zoning districts temporary uses may be permitted for up to 90 days per calendar year per parcel. There is no limit on the number of occurrences or events as long as the 90-day cumulative limit is not exceeded.
3.
The applicant must submit a written explanation of the length of time needed for a proposed temporary use.
4.
Religious Assemblies may not accommodate temporary overnight visitors for more than 75 days per calendar year in any zoning district.
H.
Procedure
Upon receipt of a complete application for a temporary use, the zoning officer must
review the proposed use for its likely effects on surrounding properties and its compliance
with the provisions of this section. The zoning officer may impose conditions of approval
necessary to ensure compliance with this section and consistency with the overall
purpose of this zoning ordinance.
(Ord. 3769, 2025; Ord. 3733, 2024; Ord. 3723, 2023; Ord. 3439, 2010; Ord. 3410, 2009)
Note— 20.40.130.D, G—Interim provisions, expires March 24, 2026.
A.
Purpose
The tourist home regulations are intended to promote short-term rental lodging, preserve
neighborhood character and provide predictability for established neighborhoods, encourage
efficient use of housing and infrastructure, and promote public health, safety and
welfare. Short-term rental lodging is a temporary occupancy that is not a residency
of the dwelling unit governed by the "Montana Residential Landlord Tenant Act of 1977."
Additionally, hotel taxes from short-term rentals can be used to promote travel and tourism and to support the local tourism industry; and the needs of long-term residents should be balanced with the allowance of short-term rentals.
B.
Applicability
Tourist homes are permitted within lawfully establisheddwelling units in zoned and un-zoned areas.
The tourist home regulations are not intended to interfere with, abrogate, or annul any legal or lawful private homeowner association covenants that are in effect in any specific subdivision in accordance with 20.01.080.C.
Commentary: Under City Ordinance, RVs and travel trailers are not lawfully establisheddwelling units.
C.
Registration Requirement
1.
Tourist home registration is required for all tourist homes and shall be renewed annually. Prior to approval of the tourist home registration, the applicant must:
a.
Provide the name, telephone number, address, and email address of the owner and of a person or business ("responsible party") that is responsible for addressing all maintenance and safety concerns. If the applicant is a business, the name(s) and contact information of all business owners must be provided.
b.
Notify all property owner(s) and resident(s) one parcel deep surrounding the subject property, excluding R-O-W, prior to filing the application for tourist homes located in an R district. See figure 20.40-5 for example notification areas. The applicant must provide a written statement to Development services regarding the manner in which notification occurred and when.
c.
After the Tourist Home registration has been approved by the City, a follow up letter shall be sent by the City to the adjacent parcels, residents and owners, confirming that a tourist home has been permitted. The letter shall contain contact information for the Tourist Home applicant.
D.
Denial or Revocation of Registration
If Development Services determines that three violations of any City ordinance or
law occurs at tourist home rental, including other provisions of Title 20 or Title 9 within 12 months, the registration to operate a tourist home rental shall
be revoked at that location for a period of one year. Appeals of revocations shall
be made to the Board of Adjustment.
E.
Establishment
A tourist home shall only be established in a legal existing dwelling unit.
F.
Presence of Accessory Dwelling Unit
If a tourist home is operated on a parcel containing an accessory dwelling unit, all provisions of section 20.45.060 shall apply.
G.
Number
1.
No more than one tourist home unit is permitted per parcel in R215, R80, R40, R20, R8, R5.4, and R3 zoning districts.
2.
No more than two units per building may be used as a tourist home in RT2.7, RT10, RT5.4, RM2.7, RM1.5, RM1, RM0.5, RMH zoning districts, and unzoned lands.
3.
Townhomes that are attached shall be treated as in Section 20.40.135.G.2.
4.
No individual shall register more than two tourist homes in residential districts.
H.
Maximum Occupancy
The maximum number of paying guests shall not exceed more than one guest per 150 square
feet of floor area. The maximum occupancy shall be conspicuously posted.
I.
Responsible Party
The name and telephone number of the local responsible party, along with regulatory
agency contact information, shall be conspicuously posted within the tourist home unit. The responsible party shall answer calls 24 hours a day, seven days a week for the duration of each short-term rental period to address problems associated
with the tourist home rental.
J.
Compliance with Applicable Building Code
Tourist homes shall meet all applicable building codes which may include requirements
for safe sleeping rooms such as egress windows, smoke detectors and carbon monoxide
detectors. See applicable building code (Building Division, Development Services)
for more information.
K.
Signage
Signs are prohibited.
A.
Applicability
Townhouses are subject to all applicable regulations of this zoning ordinance except as modified
or supplemented by the townhouse building standards of this section. This section
also applies to two-unit and 3+unit townhouse building types proposed in a TED project.
B.
Minimum Parcel Size
No minimum parcel area is required.
C.
Side Setbacks
No side setback is required for common or abutting walls. Otherwise, the minimum side setback requirements
of the subject zoning district apply.
D.
Building Separation
All detached buildings on a single parcel or TED ownership unit must be separated by a minimum distance of ten feet.
E.
Number of Units
In zoning districts that allow three+-unit townhouses, buildings may not contain more than eight attached townhouse units.
Commentary: For the purposes of townhouses being placed on TED ownership units, the term "alley" refers to either a public or private alley and "street" refers to either a public or private street.
F.
Parking and Access
1.
Access to parking spaces and garages must be from the alley for all parcels or TED ownership units abutting an alley.
2.
For parcels or TED ownership units without alley access, driveways, parking and other vehicular use areas may not be located between covered building entrance and the street.
Figure 20.40-6 Townhouse, Parking and Access, Parcels Without Alley Access
3.
When parking is provided in a garage or carport that faces a street, the following standards must be met:
a.
A townhouse structure may have no more than two individual garage doors or carport entrances in succession on a street-facing façade.
b.
Garages and carports that abut a street must be set back at least 20 feet from all parcel lines on public road frontages or from the back of curb or sidewalk on private roads within a public access easement.
c.
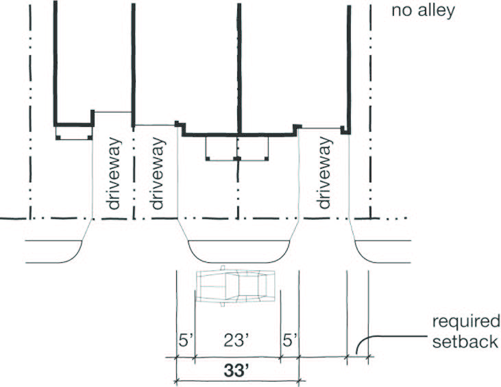
When garages or carports are paired (abutting), driveways must be combined and centered on the parcel line or TED ownership unit boundary between dwelling units providing access to the garages or carports. There must be a minimum of 33 feet distance between single or paired driveways, unless otherwise approved by the city engineer (see diagram).
Figure 20.40-8 Townhouse, Parking and Access, Location of Garages or Carports
d.
The width of all driveway approaches must meet city engineering department standards (Municipal Code 12.12.180), as reviewed and determined by the city engineer.
G.
Building Standards
1.
Entry Treatment
a.
Each dwelling unit must have a separate ground-floor entrance that is clearly defined and highly visible on the building façade that faces a street or a right-of-way other than an alley. The front door must be within eight feet of the building's front façade. The door may be at any angle to the street as long as the other entrance standards are met.
Figure 20.40-9 Townhouse, Building Design, Entry Treatment
b.
Each front entrance must include a covered entry. A pedestrian walkway must connect each front entrance to the street.
2.
Glazing
Each townhousedwelling unit must provide windows or glazed area equal to at least 15% of the buildingfaçade that faces a street. Glazing in (vehicle) garage doors may not be counted towards
meeting glazing requirements.
3.
Building Modulation
a.
Building façade modulation must be provided on the front façade of all townhouse buildings containing three or more dwelling units when such buildings directly face a street, as follows:
(1)
Exterior walls may not exceed 32 feet in (horizontal) length without modulation; and
(2)
The modulation depth must be at least two feet.
b.
Modulation may be achieved through such techniques and features as:
(1)
Recessed or projecting wall offsets;
(2)
Entryways;
(3)
Porch or canopystructures including columns or piers;
(4)
Balconies;
(5)
Dormers; or
(6)
Other prominent features that serve to provide dimension and break up large expanses of wall area.
H.
Exceptions; Alternative Compliance
1.
The zoning officer, in consultation with the historic preservation officer, is authorized to approve exceptions to the townhouse standards of this section when strict application of the townhouse standards would result in buildings that are incompatible with adjacent structures that are recognized as contributing structures in a national register historic district.
2.
The Zoning Officer is authorized to approve exceptions to the garage/carport width standards of 20.40.140.F.3 and the building design standards of 20.40.140.G in accordance with the design review procedures of 20.85.080.
(Ord. 3769, 2025; Ord. 3733, 2024; Ord. 3723, 2023; Ord. 3609, 2018; Ord. 3471, 2011; Ord. 3439, 2010; Ord. 3410, 2009)
Note— 20.40.140.F—H—Interim provisions, expires March 24, 2026.
A.
Applicability
The standards of this section apply to all truck stops and travel plazas.
B.
Minimum Parcel Area
The minimum parcel area for establishment of a new truck stop or travel plaza is ten
acres.
C.
Location
The parcel on which the truck stop/travel plaza is located must have frontage on an arterial street and be within 2,000 feet of the centerline of the nearest interstate
highway exit/entry ramp.
D.
Pump Island Canopies
Pump island canopies may not exceed 22 feet in height.
E.
Indoor Operation
All vehicle service and/or repair activities must be conducted within a completely enclosed building. Parts, equipment, lubricants, fuels, tires or other materials must be screened from
abutting streets and property.
F.
Noise
If the parcel on which the truck stop/travel plaza is located is within 1,320 feet of an R zoning
district, the applicant must provide a noise impact study prepared by a qualified
acoustical consultant and must propose necessary mitigation measures to ensure that
noise levels at the boundary of the nearest R zoning districts will not exceed 60
dB(A) between the hours of 10:00 p.m. and 7:00 a.m. The applicant must also propose
idling time restrictions and means of ensuring compliance with such restrictions.
The purpose of such restrictions is to reduce noise and air quality-related impacts.
G.
Other Uses
Other business activities which are customarily accessory and clearly incidental and
subordinate to the truck stop/travel plaza may include scales, truck wash, tire repair
and sales, barber shop, restaurant, shower facility, convenience store, truckers lounge
(for services such as television/exercise/internet access, etc.), laundry, chain rental,
and gasoline and propane dispensing.
Commentary: See Chapter 8.64 of the Municipal Code for lighting standards, including specific standards for canopy lighting.
A.
Purpose
1.
It is the duty of the city to protect the public health, safety and welfare of all residents. The city has authority to regulate the placement, construction and modification of personal wireless service facilities in the advancement of that duty. The city recognizes the need to respond to the policies in the Telecommunications Act of 1996 and has constructed these regulations to ensure adequate provision of personal wireless services while respecting the need to protect the natural beauty, community appearance and visual quality of its historic, residential and commercial neighborhoods. Nothing in these regulations is intended to contravene the Telecommunications Act of 1996. The regulations of this section are specifically intended to:
a.
Regulate the location and height of personal wireless services support structures and facilities;
b.
Protect residential areas from potential adverse impact of personal wireless services support structures and facilities;
c.
Minimize adverse visual impact of personal wireless services support structures and facilities through careful design, siting, landscaping, and innovative design techniques;
d.
Promote and encourage co-location of wireless service facilities on existing support structures as a primary option rather than construction of additional single use personal wireless service facility support structures;
e.
Promote and encourage utilization of technological designs that will either eliminate or reduce the need for erection of new ground-mounted support structures;
f.
Avoid potential physical damage to property caused by personal wireless services support structures and facilities by ensuring such structures are soundly and carefully designed, constructed, modified, maintained, and removed when no longer used or are determined to be structurally unsound;
g.
Ensure that personal wireless servicesstructures and facilities are compatible with surrounding land uses;
h.
Support the ability of personal wireless service providers to deliver services in the city in a manner consistent with adopted goals and objectives for community development;
i.
Ensure adequate and effective personal wireless services to the citizens of Missoula and its environs; and
j.
Provide for the efficient modification and upgrading of existing facilities to accommodate changing technologies.
B.
Applicability
1.
This section applies to all personal wireless service facilities, except that those associated solely with the following are exempt:
a.
Public safety services (e.g., police and fire);
b.
Amateur radio stations;
c.
Land mobile radio;
d.
Radio and television; and
e.
Distributed Antenna Systems (DAS), small cell networks, or wireless facilities located within a building, stadium or similar structure; not visible from outside the building, stadium or similar structure; and intended primarily to provide wireless coverage within that building, stadium or similar structure.
2.
The public lands and agencies exemption from compliance with zoning in state law does not apply to private entities utilizing publicly owned lands.
C.
Prohibited Locations and Support StructureTypes
The following locations and support structures are not permitted:
1.
Personal wireless service facilities in the public right-of-way or on unzoned land; and
2.
Lattice and guyed tower support structures for personal wireless services.
D.
Permitted Locations
1.
Existing Facilities
Modifications to existing personal wireless service facilities are permitted in all zoning districts, subject to compliance with other applicable
standards of this section.
2.
Roof-Mounted Support Structures
Personal wireless service facilities located on roof-mounted support structures are permitted in all zoning districts, subject to compliance with other applicable
standards of this section.
3.
Structure-Mounted Support Structures
Personal wireless service facilities located on structure-mounted support structures are permitted in all zoning districts, subject to compliance with other applicable
standards of this section.
4.
Ground-Mounted Support Structures(Tower)
Ground-mounted support structures for personal wireless service facilities are permitted in A, OP3, B1, B2, C1, C2, CBD, M1R, M1 and M2 zoning districts, subject
to compliance with other applicable standards of this section.
5.
Distributed Antenna System (DAS)and Small Cell Networks
DAS and small cell networks, not otherwise exempt per 20.40.160.B.1.e, are permitted in all zoning districts
and subject to compliance with Section 20.40.160.I. This includes new facilities,
major modifications, and minor modifications.
E.
Historic District Overlay Zones (/NC-H)
In addition to compliance with applicable standards contained in this section, proposed
development located in or within 300 feet of an /NC-H overlay district must be reviewed by the historic preservation officer for consistency with applicable
overlay district regulations and applicable requirements of 20.85.085, when a Historic Preservation Permit is required. Minor modifications approved through
Section 20.40.160.I are exempt from Historic Preservation review.
F.
Development Standards
Development standards are based on the activity pursued. They are addressed in the
form of minor or major modification to existing facilities, or new facilities.
1.
Minor Modifications
Improvements to existing facilities (conforming and nonconforming) that result in
some material change to the facility or support structure but of a level, quality or intensity that is less than a substantial change per section
20.40.160.G. Minor modifications include collocation of new transmission equipment, replacement of support structure, and removal or replacement of transmission equipment. Meeting this definition allows the facility to be eligible for a stream lined process
in accordance with Section 20.40.160.I.
2.
Major Modifications
Improvements to existing facilities that result in a substantial change to the existing
facilities as described in Section 20.40.160.G.
3.
Schedule
The following standards apply to wireless communication facility supports:
*Allowed as conditional use in all residential zoning districts and subject to residential height limits.
Figure 20.40-10 Standards for Wireless Communication Facility Supports
4.
Buffering and Screening
Where required, buffers and screening must be provided in accordance with 20.65.060 and 20.65.070.
G.
Existing Facilities Maintenance, Modification, and Removal
1.
Ordinary Maintenance of Existing Personal Wireless Service Facilities
Ordinary maintenance of existing facilities and support structures shall be exempt from zoning requirements.
Ordinary maintenance includes inspections, testing and modifications that maintain functional capacity, and aesthetic integrity. Ordinary maintenance includes: (i) replacing existing antennas with antennas of a similar size and color, (ii) replacing accessory equipment with equivalent accessory equipment within an existing facility, and (iii) relocating the antennas of approved facilities to different height levels on an existing support structure upon which they are currently located. Ordinary maintenance does not include minor and major modifications.
2.
Minor Modifications
Minor modifications can only occur to an existing facility that has been previously
permitted and is not considered a substantial change as noted below. Each existing
facility can use the minor modification process for an increase in height only once.
Further modification will be considered a major modification and will require compliance
with all applicable sections.
3.
Major Modifications
A proposed modification will be considered a major modification and substantial change
if it meets the following criteria:
a.
It increases the height of the tower by more than ten percent, or by the height of one additional antenna array with separation from the nearest existing antenna not to exceed 20 feet, whichever is greater; for other support structures, it increases the height of the structure by more than ten percent or more than ten feet, whichever is greater;
b.
It involves adding an appurtenance to the body of the tower that would protrude from the edge of the tower more than 20 feet, or more than the width of the towerstructure at the level of the appurtenance, whichever is greater; for other support structures, it involves adding an appurtenance to the body of the structure that would protrude from the edge of the structure by more than six feet;
c.
For any support structure, it involves installation of more than the standard number of new equipment cabinets for the technology involved, but not to exceed four cabinets; or the installation of any new equipment cabinets on the ground if there are no pre-existing ground cabinets associated with the structure; or involves installation of ground cabinets that are more than ten percent larger in height or overall volume than any other ground cabinets associated with the structure;
d.
It involves excavation outside the current existing facility site, defined as the current boundaries of the leased or owned property surrounding the existing structure and any access or utility easements currently related to the site;
e.
The proposed antenna would defeat the concealment elements of the current existing facility site; or
f.
The proposed antenna does not comply with the conditions associated with the prior approval of the existing structure unless the non-compliance is due to an increase in height, increase in width, addition of cabinets, or new excavation that does not exceed corresponding substantial change thresholds.
4.
Modification of Nonconforming Facilities and Support Structures
Ordinary maintenance is subject to 20.40.160.G.1.
Minor modification of nonconforming facilities and support structures is subject to compliance with section 20.40.160.F.
Major modification to nonconforming facilities is subject to Chapter 20.80 Nonconformities.
5.
Removal and Abandonment of Personal Wireless Service Facilities
a.
Providers must notify the city in writing when a personal wireless service facility is no longer being utilized. Any facilities that are not utilized for the provision of personal wireless services for a continuous period of six months or more will be considered abandoned. All abandoned facilities must be removed within six months of the cessation of operations. If a facility is not removed within six months, the city is authorized to remove the facility at the facility owner's or land owner's expense.
b.
Where multiple users share a support structure, the non-operational antenna and equipment enclosure must be removed. Any necessary shared facilities may be retained until all users have terminated the utilization of the support structure.
c.
Providers must apply for a demolition permit from the city when a personal wireless service facility, other than a DAS or small cell network, is being removed.
d.
Providers must notify the city in writing when a DAS or small cell network system is abandoned or removed.
H.
Submittal Requirements for New Facilities and Major Modifications
1.
A zoning compliance permit must be obtained in accordance with 20.85.120 before construction or erection of any new personal wireless service facilities, or major modification to existing facilities.
2.
In addition to any other information required for a zoning compliance permit, a permit application for a new wireless communication facility, or major modification to an existing facility must also include:
a.
An application containing ownership, applicant's representative or contact, and lease terms.
b.
A site plan drawn to scale showing the following:
(1)
North point;
(2)
Boundaries, easements and ownership as set forth in the legal description;
(3)
Topography at two-foot contour intervals;
(4)
Existing structures and improvements;
(5)
Location of existing vegetation including trees over ten inches in diameter (DBH) that might be impacted by the proposal, watercourses, other natural features and areas of slope greater than 25%;
(6)
Proposed improvements, if any;
(7)
Utilities;
(8)
All adjacent streets and rights-of-way; and
(9)
Elevation drawings and/or photographs of all existing and proposed structures with documentation prepared by a professional structural engineer licensed to practice in the State of Montana establishing the structural integrity of the wireless communications support structure; including documented loading calculations for wind, snow and seismic forces under circumstances of maximum capacity loading, and the equipment enclosures capacity. Loading criteria, as required by the building inspection division, are those set forth in the edition of the applicable building code most recently adopted by the city.
c.
Documents containing the following written information:
(1)
A detailed explanation of how the support structure and its personal wireless service facilities will be maintained and how the maintenance and operations of the structure and facilities will be transferred to a third party in the event the applicant ceases to retain ownership. Unless otherwise approved by the city, the responsibility of maintenance and operations transfer to the owner of the underlying property; and
(2)
An explanation of how the applicant will provide a financial security for the removal of the support structure in the event that it no longer serves telecommunications carriers or service providers. The amount of the financial guarantee must be 150% of the estimated cost of facility removal and must be acceptable to the city; and
(3)
An agreement stating that the provider will submit an annual report listing all their facilities, the locations, and whether they are operational on October 1st of each year.
d.
Visual impact demonstrations including mock-ups and/or photomontages and visual impact analyses for the specific location.
e.
If proposing a new ground-mounted support structure, applicants must provide, in addition to the above submittal requirements, the following:
(1)
A list of all existing personal wireless service facilities operated by the applicant and the service area of the existing and proposed facilities;
(2)
Evidence that no existing buildings, structures or other ground-mounted support structures within the same geographic service area of the proposed structure could be used as alternative locations. Evidence must include a map of the area to be served by the facility, its relationship to other sites in the applicant's network, a list and evaluation of all existing buildings, structures and ground-mounted support structures reviewed by the applicant within the same geographic service area of the proposed site, demonstration that the provider contacted the landowners or owners of the alternative sites listed, asked permission to locate on the site, and was denied;
(3)
Evidence demonstrating a genuine effort to solicit co-location by other users/providers on the proposed ground-mounted support structure; copies of notice sent by certified mail, return receipt requested, to all other providers of personal wireless services in the city advising of the intent to construct a new ground-mounted support structure, identifying the location, inviting the joint use and sharing of costs and requesting a written response in 15 business days; and
(4)
An agreement, subject to review and approval of the city attorney, to encourage and promote future joint use of support structures within the city and to commit no act or omission that would have the effect of excluding, obstructing or delaying the joint use of any support structure where fair and reasonable compensation is offered for such use.
f.
Permit fees, as required.
I.
Submittal requirements for minor modifications
1.
A zoning compliance permit must be obtained before any minor modification of any personal wireless service facility or tower.
2.
A zoning compliance permit for a minor modification must contain:
a.
An application containing ownership, applicant's representative or contact, and lease terms.
b.
A written statement explaining how the request qualifies for a minor modification review process.
c.
A site plan drawn to scale showing the following:
(1)
North point;
(2)
Boundaries, easements and ownership as set forth in the legal description;
(3)
Existing structures and improvements;
(4)
Location of existing vegetation including trees over ten inches in diameter (DBH) that might be impacted by the proposal, watercourses, other natural features and areas of slope greater than 25%;
(5)
Proposed improvements, if any;
(6)
Utilities;
(7)
All adjacent streets and rights-of-way; and
(8)
Elevation drawings and/or photographs of all existing and proposed equipment with documentation prepared by a professional structural engineer licensed to practice in the State of Montana establishing the structural integrity of the wireless communications support structure; including documented loading calculations for wind, snow and seismic forces under circumstances of maximum capacity loading, and the equipment enclosures capacity. Loading criteria, as required by the building inspection division, are those set forth in the edition of the applicable building code most recently adopted by the city.
d.
Permit fees, as required.
3.
The Zoning Officer may waive any submittal requirement upon determination that the required submittal, or part thereof, is not reasonably related to the minor modification criteria.
J.
Third Party Review
Adequate review of applications, particularly for new ground-mounted support structures, may require the city to retain consultants or other third party assistance to review
an application. In such an event, the applicant must reimburse the city for the reasonable
actual costs incurred by the city for retention of consultants or other third parties
prior to issuance of a building or zoning compliance permit. The city must provide
a written scope and cost proposal to the provider for approval prior to the city entering
into an agreement with a third party.
K.
Exceptions
1.
Applicability
In the event that standards of this section cannot be met by an applicant, and there
exists no feasible alternative to providing adequate service by any provider for a
particular geographic area, the applicant may apply for conditional use approval in
accordance with 20.85.070.H.
2.
Review and Submittal Requirements
Prior to submitting an application for conditional use approval in accordance with
20.85.070.H, the applicant must request in writing a pre-application conference with
Development Services. The purpose of the pre-application conference is to acquaint
the participants with the applicable requirements of this section. A conditional use application must include all information required by 20.40.160 and must provide documentation demonstrating evidence of all the following:
a.
Wireless telecommunications services by any provider are not available within a specific geographic area, and cannot be made available unless a new support structure is built or erected in a manner or location contrary to the standards of this section;
b.
Location on buildings or other structures is not possible because:
(1)
No existing or proposed structures adequate to support the proposed antenna are located within the geographic area required to meet the applicant's engineering and service requirements; or
(2)
Property owners or owners of existing structures for smaller scale installations are unwilling to accommodate the applicant's needs; or
(3)
The applicant demonstrates that there are other factual and verifiable limiting factors that render rooftops and other sites or monuments unsuitable for location of structural supports; and
(4)
Co-location on existing support structures is not possible because:
(5)
Existing or approved support structures are not of sufficient height to meet the applicant's engineering and service requirements and a combination of smaller scale facilities will not enable adequate service delivery; or
(6)
Existing or approved support structures do not have sufficient structural strength to support the proposed antenna and related equipment and cannot be reinforced to provide sufficient structural strength; or
(7)
The proposed antenna would cause electromagnetic interference with antenna on existing or approved support structures, or the antenna on existing or approved support structures would cause interference with the proposed antenna; or
(8)
The applicant demonstrates that there are other factual and verifiable limiting factors that render existing or approved structural supports for wireless facilities unsuitable for co-location.
(Ord. 3769, 2025; Ord. 3733, 2024; Ord. 3723, 2023; Ord. 3621, 2018; Ord. 3609, 2018; Ord. 3574, 2016; Ord. 3471, 2011; Ord. 3439, 2010; Ord. 3410, 2009)
Note— 20.40.160.F, K—Interim provisions, expires March 24, 2026.
The purpose and intent of these site and building design standards is to ensure that commercial buildings are oriented to face public and private streets, and impacts of surface parking areas are minimized. The intent is not to dictate design or limit architectural expression but to establish some minimum standards for certain commercial development to enhance economic vitality of our commercial corridors, support crime prevention through environmental design, support community health, and enhance quality of life for citizens and encourage large chain stores and restaurants to design buildings that respect and reflect the unique character of Missoula.
A.
Applicability
1.
This section establishes site and building design standards for lodging, retail, office, restaurant and certain other commercial uses in B1, B2, C1, C2 and CBD commercial zoning districts (see Table 20.10-1) and M1R and M1 industrial zoning districts (see Table 20.15-1) that comprise no more than 30,000 square feet of gross floor area and therefore do not meet the size threshold to be considered Enterprise Commercial Uses (see 20.40.050 Enterprise Commercial Uses).
2.
These site and building design standards apply only to new construction.
3.
Exceptions to these standards may be granted by the Zoning Officer in consultation with the Historic Preservation Officer, where strict application of these standards would result in site or building designs deemed inconsistent with nationally or locally designated historic sites, buildings or districts.
4.
Exceptions to these standards may be granted by the Zoning Officer where strict application of these design standards is impractical due to physical constraints and topographic conditions of the site.
B.
Zoning Compliance Permit
A Zoning Compliance Permit may be applied for prior to, or concurrent with, the submittal
of building plans. Compliance with the provisions of this section shall be determined
from inspection of site plans, building elevations and a signage plan at the time
of zoning compliance review. The Zoning Compliance Permit may contain conditions of
approval.
C.
Building Facades
A primary façade is a side of a building that faces a public or private street, faces residential development or contains a primary customer entrance. A secondary façade is a side of a building that is not a primary façade but is visible from a public or private street.
Figure 20.40-11 Primary and Secondary Facades
D.
Building Orientation
Buildings shall be oriented to face public and private streets. Mid-block buildings shall be oriented to face the street. Corner-lot buildings shall "hold the corner" meaning at, or close to, the front and street side property lines, unless it is shown that there are compelling site conditions that necessitate a
different orientation.
Figure 20.40-12 Building Orientation Standards
E.
Customer Entrance
Buildings shall have at least one customer entrance which is clearly defined and highly visible
facing the street or public right-of-way.
F.
Trash Receptacles
Trash receptacles shall be consolidated.
G.
Parking
Parking areas shall not be located between the building and a public or private street. Surface parking must be located behind the building or within or under the building. When the depth of the parcel is insufficient to permit required parking behind the building, parking may be located to the side of the building provided that it does not occupy more than 50% of the street frontage and is separated from the sidewalk by perimeter parking lot landscaping in accordance with 20.65.050. If the parking lot perimeter landscaping requirements of 20.65.050 do not apply, the parking must be separated from the sidewalk by a solid wall between
36 and 42 inches in height. Chapter 12.22 contains parking facility standards.
H.
Neighborhood Commercial
These standards shall apply to certain non-residential uses in the B1 and B2 zoning
districts. Primary facades shall incorporate at least four of the following options
and secondary facades shall incorporate at least three of the following options. The
options are:
1.
Provide color variation in the building façade, including building trim or accent areas;
2.
Provide building façade modulation, such as projections, recesses, offset planes, overhangs, arcades and/or clearly defined, highly visible pedestrian entrances encompassing at least 75% of the first story of the building façade. No uninterrupted (un-modulated) length of the façade shall exceed 60 feet in length. The break in the facade shall be at least six feet in length and a minimum two feet in depth;
3.
Provide exterior materials that are clearly visibly texturally diverse. Predominant exterior building materials may not include smooth-faced concrete block, tilt up concrete panels or prefabricated steel panels. This is not intended to exclude the use of architectural metal wall systems;
4.
Incorporate windows, doors and other transparencies to encompass at least 30% of the first story of the building façade between finished grade and 12 feet above grade. Darkly tinted, mirrored or highly reflective glazing or doors with less than 50% glass may not be counted toward minimum glazed area requirements;
5.
Provide varied roof lines and multiple roof planes, with three or more roof slope planes, or a rooftop garden or rooftop deck; varied roof lines should not preclude the installation of renewable energy systems;
6.
Provide a primary customer entrance which is clearly defined and highly visible facing the street or public right-of-way. Where a customer entrance is provided to meet the requirement in 20.40.170.E. it shall be counted for that facade;
7.
Provide a ground-level covered entryway a minimum of eight feet wide and six feet deep.
I.
General Commercial
This standard shall apply to certain non-residential uses in the C1, C2, CBD, M1R
and M1 zoning districts. Primary and secondary facades shall incorporate at least
three of the following options. The options are:
1.
Provide color variation in the building façade, including building trim or accent areas;
2.
Provide building façade modulation, such as projections, recesses, off-set planes, overhangs, arcades and/or clearly defined, highly visible pedestrian entrances encompassing at least 75% of the first story of the building façade. No uninterrupted (un-modulated) length of the façade shall exceed 80 feet in length. The break in the facade shall be at least eight feet in length and a minimum two feet in depth;
3.
Provide exterior materials that are clearly visibly texturally diverse. Predominant exterior building materials may not include smooth-faced concrete block, tilt up concrete panels or prefabricated steel panels. This is not intended to exclude the use of architectural metal wall systems;
4.
Incorporate windows, doors and other transparencies to encompass at least 25% of the first story of the building façade between finished grade and 12 feet above grade. Darkly tinted, mirrored or highly reflective glazing or doors with less than 50% glass may not be counted toward minimum glazed area requirements;
5.
Provide varied roof lines and multiple roof planes, with three or more roof slope planes, or a rooftop garden or rooftop deck; varied roof lines should not preclude the installation of renewable energy systems;
6.
Provide a primary customer entrance which is clearly defined and highly visible facing the street or public right-of-way. Where a customer entrance is provided to meet the requirement in 20.40.170.E. it shall be counted as meeting one of the design alternatives for that façade.
Figure 20.40-13 Building Incorporating All General Commercial Design Alternatives
(Ord. 3769, 2025; Ord. 3733, 2024; Ord. 3723, 2023; Ord. 3609, 2018; Ord. 3559, 2015)
Note— Interim provisions of Ord. 3769 expire March 24, 2026.
Commentary: Townhome vs. Townhouse - Townhouse refers to a residential building containing more than one dwelling unit, each located on its own parcel or TED ownership unit with a common or abutting wall and that each has its own external entrance as described in 20.05.030.B.3, and is required to meet standards detailed in 20.40.140. Townhome Exemption Development refers to a development type consisting of residential dwellings that may be single unit or townhouse and owned in fee simple on TED Ownership Units (TOUs) and located on a TED Parcel as described in (20.05.040.D).
A.
Applicability
1.
The following administrative review standards apply to Townhome Exemption Development (TED) projects of ten or fewer dwelling units in RT5.4, RT10, and all R districts (except R3), or 20 or fewer dwelling units in RT2.7, R3, and all RM, B, C, and M1R districts. Developments that exceed these numbers are not permitted through the TED process.
2.
The only permitted building types that may be included in a TED project are detached houses, two-unit townhouses, and 3+-unit townhouses as described in Section 20.05.030 and as allowed in the applicable zoning district.
3.
Two unit townhouse and 3+-unit townhouse building types as part of TED projects must also comply with Section 20.40.140, Townhouse Standards.
4.
TED shall not be used for nonresidential developments.
5.
TED projects must meet all applicable City Municipal regulations, including Title 12 and Title 20.
6.
TED is only permitted on parcels in zoning districts described in Title 20.
7.
Community Land Trusts may be reviewed as TED if applicable.
8.
If the number of townhome units and layout are disclosed as part of a subdivision review, then the maximum unit count can be exceeded by up to 150% of the maximum stated in 20.40.180.A.1.
B.
Conditions Not Suitable for TED
If the subject property contains any of the following conditions, it is not suitable
for development through the TED process and is not permitted for TED:
1.
Any portion of the subject property that contains land with areas designated by FEMA as Floodways and Special Flood Hazard Areas (SFHAs) subject to inundation by the one percent Annual Chance of Flood, or designated Zone X behind levee.
a.
In situations where the proposed TED project does not include any disturbance of the area defined in 20.40.180.B.1, and the SFHA is not an Approximate A, the Zoning Officer is authorized to waive 20.40.180.B.1, subject to the following:
(1)
For all development on the TED Parcel, the lowest floor and mechanical shall be two feet above Base Flood Elevation (BFE) and pre and post-elevation certificates are required for primary structures (including attachedgarages); and
(2)
Lands described within the SFHA shall be surveyed and designated as Common Area/No Build in the project application and in the survey accompanying the final TED Declaration.
b.
For sites that are designated Zone X behind levee, for all primary structures (including attachedgarages), the lowest floor and mechanical shall be two feet above BFE and pre and post-elevation certificates are required.
2.
Any portion of the subject property includes land with a slope of greater than 25%.
a.
In situations where the proposed TED project does not include any disturbance of the area with slopes over 25%, and those areas with slope over 25% are surveyed and designated No Build/No Improvement zones in the project application and in the survey accompanying the final TED declaration, the Zoning Officer is authorized to waive 20.40.180.B.2.
3.
Any land that is already included in a filed TED Declaration.
4.
Any property requiring dedicated public right-of-way as determined by the Development Services Director in consultation with the City Engineer.
a.
Reasons for requiring dedicated public right-of-way include, but are not limited to:
(1)
Allowing for public motorized and non-motorized connections;
(2)
Allowing for provision of emergency services; or
(3)
Completing road sections called for in applicable adopted City Plans or Resolutions.
b.
In situations where the City Engineer finds that public right-of-way is necessary, and the developer agrees to dedication of that public right-of-way, then the project may proceed through TED review.
Commentary: There are some situations where in order to best provide for orderly development and protect for the general health, safety and welfare of the community, development should include the creation of new public right-of-way, and should be directed to the subdivision process.
C.
Setbacksand Separations
Minimum setbacks that apply to TED Parcels are found in Table 20.05-3, unless otherwise noted. Building separation requirements
apply for structures within a TED Parcel as well. Refer to 20.110.050.F for specific information on how setbacks and building separation requirements apply to TED projects.
D.
On-Site Constraints
Land that is subject to hazards such as swelling soils, subsidence, landslides, drainage issues or concerns, high groundwater, and steep slopes, shall not cause any unmitigated adverse impacts on adjacent or nearby lands. Land
with these hazards shall not receive zoning compliance approval until an engineering
design sufficient to alleviate the foregoing hazard has been submitted by the applicant
as follows:
1.
Land with slopes averaging 15% or more: Provide a slope category map (20.50.010.C.1.a). Provide a complete geotechnical report by a geotechnical engineer with a grading and drainage plan and stormwater plan that evaluates the safety of construction on the subject property.
a.
Each TED ownership unit (TOU) must have at least a 2,000 square foot contiguous building and disturbance area with an average slope of no more than 25%. See 20.50.010.B.1 for average slope determination.
b.
Building and disturbance is prohibited on slopes of greater than 25% outside the minimum contiguous building and disturbance area within each TOU.
2.
Land with the potential for expansive soils, landslides, slope instability, and high groundwater: Provide a complete geotechnical report prepared by a geotechnical engineer with a grading and drainage plan and stormwater plan that evaluates the safety of construction on the subject property and includes an evaluation of groundwater depth relative to basement construction.
3.
A complete grading and drainage plan and stormwater plan is required including storm drainage calculations for a 100-year frequency 24-hour storm to show that stormwater shall be detained on-site at pre-development levels, subject to review and approval by the City Engineer.
E.
Infrastructure and Fire Safety
All infrastructure shall meet the standards in Title 12 and be approved by Development
Services Engineering Division and meet the requirements of the City of Missoula Standards
and Specifications Manual. TED projects are subject to compliance with the adopted Fire Code.
1.
Garage access off of a public or private road must be a minimum of 20 feet from back of curb or edge of sidewalk, whichever is closer.
2.
Garage or surface parking access off of a public or private alley must meet engineering requirements.
3.
All public and/or private streets, roads, woonerfs, alleys, and/or driveways must meet engineering and fire code requirements.
4.
Applicable internal motorized and non-motorized access routes will be required and evaluated by the Development Services Director and City Engineer in order to address public health and safety, allow for access to mail and garbage facilities, and meet the applicable goals and policies of any relevant and adopted community plans.
5.
TED Parcels must provide pedestrian access in the following ways:
a.
If a TED Parcel is adjacent to a public or private street, each TOU shall be provided pedestrian access to that street. Where a TED Parcel is adjacent to more than one street, pedestrian access for each TOU shall be provided to at least one of those streets.
b.
If a TED parcel is adjacent to a public or private alley, each TOU shall be provided pedestrian access to that alley.
F.
Blocks
Blocks shall be designed to assure traffic safety and ease of non-motorized and motorized
circulation.
1.
Block lengths shall not exceed 480 feet in length unless topographic constraints are present as confirmed by the Zoning Officer in consultation with the City Engineer. In cases where maximum block length is waived, block lengths exceeding this standard should only be allowed for the most minimal variation necessary.
2.
Non-motorized access easements and installation of pedestrian facilities that create a break within a block may be required where there is a need for non-motorized connectivity.
3.
TOU's shall not be through parcels.
G.
Transit
If the Townhome Exemption Development is more than ten dwelling units and within one-fourth mile of an established public transit or school bus route,
bus stop facilities may be required by the City Engineer. If the Townhome Exemption Development parcelis not in the Missoula Urban Transportation District, a petition to annex into the
District shall be provided prior to receiving zoning compliance approval.
H.
Review Process and Submittal Requirements
1.
TED projects shall be submitted in their entirety in one townhome exemption application and reviewed in one zoning compliance permit (ZCP) application in compliance with section 20.85.120.
2.
The zoning compliance permit will lapse and have no further effect two years after it is issued by the Zoning Officer and the townhome exemption approval is rendered invalid unless:
a.
The Declaration has been filed with the County Clerk and Recorder, or
b.
The Zoning Officer has extended the ZCP expiration period for no more than one year after determining that there are circumstances warranting the extension. Requests for extensions must be submitted to the Zoning Officer before the ZCP expires. An extension granted for the ZCP shall be subject to the applicable zoning regulations in place at the time the Zoning Officer grants the time extension.
3.
The Zoning Officer is authorized to require additional materials for review beyond what is required through 20.85.120.
4.
TED Projects of more than five dwelling units require the review and approval of the Fire Chief or their designee.
5.
Information submitted at the time of a subdivision review approved under MCA § 76-3, parts 5 and 6 may need to be resubmitted and updated if the subdivision submittal packet did not expressly contemplate the proposed TED project.
Commentary: In situations where a development is large enough that it must first go through subdivision before filing declarations for TED Parcels on the new lots, the fastest and most comprehensive way for the project to be reviewed and processed is all together during subdivision review. Expressly contemplated means that a site plan indicating access and number, size and location of TED Ownership Units was reviewed as part of the subdivision review.
6.
If phasing is proposed within a TED project, a phasing plan shall be submitted with the initial zoning compliance permit for the entirety of the TED development, and is subject to review and approval by the Zoning Officer and the City Engineer.
a.
A phasing plan shall be subject to the following criteria:
(1)
The first phase shall include all proposed dedicated public right-of-way (if the right-of-way is accepted by the Development Services Director in consultation with the City Engineer), and any essential infrastructure as determined by the Development Services Director and the City Engineer.
(2)
The deadline to establish each new phase shall be a maximum of two years from when the previous phase was established, starting with the initial declaration. The phasing plan shall not be for a duration of longer than four years for a TED of five or fewer dwelling units and a duration of longer than eight years for a TED of six or more dwelling units.
(3)
If it is deemed that future infrastructure is necessary for orderly development, then the developer shall include an improvements agreement with security for future installation of infrastructure.
(4)
TED projects that include phasing do not need to provide information on building design, such as elevations or interior floor plans, for those structures not included in the first phase.
(5)
The TED declaration shall label the portion of the site that will include future phases as a TED ownership unit (TOU), not as common area.
b.
At the time a TED declaration is amended to add a new phase, the applicant shall meet all of the following requirements:
(1)
Phases shall be submitted sequentially in the order approved with the initial zoning compliance permit for the entire TED development.
(2)
Amendment of a TED declaration to add a new phase requires approval of a zoning compliance permit.
(3)
Each phase shall be subject to the regulations in effect at the time of submittal of the zoning compliance permit for that phase.
(4)
Phases shall match the layout and number of units per phase in the phasing plan approved with the initial zoning compliance permit for the entire TED development.
I.
TED Declarations
1.
Townhome Exemption Development (TED) projects shall be filed as one townhome exemption declaration per TED parcel.
2.
When phasing is proposed for a TED project, the phasing plan for the entire TED project shall be included in the original TED declaration.
3.
Before filing a TED Declaration:
a.
Prior to when the declaration is filed by the Clerk and Recorder, the final TED declaration must be reviewed by the Zoning Officer.
b.
All infrastructure improvements, including, but not limited to, roads, curbs, gutters, utilities, sidewalks, boulevard improvements, stormwater facilities, and drainage are installed, and approved by the City Engineer, or an estimate of probable cost is provided and an improvements agreement guaranteed by a security for the remaining infrastructure is approved by Development Services.
c.
Any required public access easement must be filed.
4.
Amendments to filed TED declarations:
a.
Approval of a new zoning compliance permit is required for all amendments to filed TED declarations unless the Zoning Officer has determined that the amendment complies with the following criteria:
(1)
Incidental changes or modifications to building design; and
(2)
Changes that do not affect site plan layout, easements, phasing, infrastructure improvements, or other Municipal Code requirements.
b.
When phasing is proposed for a TED project, phases are established through amendment of the original TED declaration. Each new phase shall be reviewed for zoning compliance subject to 20.40.180.I.6.b.
(Ord. 3769, 2025; Ord. 3733, 2024; Ord. 3723, 2023; Ord. 3648, 2019; Ord. 3609, 2018; Ord. 3570, 2016)
Note— Interim provisions of Ord. 3769 expire March 24, 2026.
40 - Use- and Building-Specific Standards
A.
Unless otherwise expressly stated, compliance with the use- and building-specific standards of this chapter is required regardless of whether the use is permitted as-of-right or requires conditional use approval.
B.
Unless otherwise expressly stated, the standards of this chapter apply in all districts in which the listed use is allowed.
Animal sales and grooming uses are subject to the following standards in B1 and B2 districts:
A.
Outdoor storage of equipment, materials or supplies is prohibited;
B.
Indoor or outdoor kennels are prohibited; and
C.
The maximum gross floor area is 2,500 square feet.
Bed and Breakfast establishments are subject to the following standards in R and B1 districts:
A.
The establishment must be operated by the owner of the dwelling unit, who must live on the property;
B.
The bed and breakfast may not contain more than four guest rooms in R215, R80, R40, R20, RT10, R8 or R5.4 districts or more than eight guest rooms in any other R or B1 district;
C.
Food service may be provided for resident guests only;
D.
Bed and breakfast establishments may not be leased or offered for use as reception space, party space, meeting space or other similar events open to non-resident guests;
E.
A maximum of one non-illuminated wall sign, not exceeding two square feet in area, may be displayed; and
F.
If the parcel abuts an alley, access to guest parking spaces must come from the alley.
Commentary: While existing CLB/CLB1 overlay zoning districts (approved prior to November 4, 2009) may be shown on the zoning maps, no new CLB/CLB1 overlay districts or expansions of existing CLB/CLB1 overlay districts may be approved after November 4, 2009.
Casinos must be located on parcels with frontage on an arterial street. The requirement for frontage on an arterial street does not, however, apply to casinos in the CBD district.
A.
Location
1.
Shall be located a minimum distance of 1,000 feet from schools as measured from property line to property line.
2.
Shall be located a minimum distance of 1,500 feet from other Emergency Homeless Shelters or Meal Centers as measured from property line to property line.
3.
Shall be located a minimum distance of 300 feet from residential zoning districts as measured from property line to closest residential zoning district boundary line.
4.
Should be located within 1,500 feet of a public transportation route.
B.
Management Plan
The operator of an Emergency Homeless Shelter shall provide a written management plan
that should address the following factors:
1.
Provision for continuous on-site management from an employee or volunteer during all hours of operation.
2.
Staff Training.
3.
Intake screening of clients to insure compatibility with services provided at the facility.
4.
Client code of conduct addressing alcohol/drug use, loitering, trespassing, etc.
5.
Neighborhood relations plan. The plan shall establish a staff liaison to coordinate with the City, Police, School District officials, local businesses, neighborhood association or neighborhood council representatives, and residents on issues related to the operation of the facility. The plan shall outline a process to receive, and record efforts to resolve complaints or issues from neighbors and record any municipal code violations.
C.
Design
1.
Storage Lockers—Provide one locker with a minimum of nine cubic feet of storage space with lock per bed.
2.
Lighting—External lighting shall be sufficient to provide illumination and clear visibility to all outdoor areas and maintain compliance with the Missoula Outdoor Lighting Ordinance.
3.
Waiting Areas—Provide adequate onsite inside and outside waiting/communal/gathering areas adequate to prevent the anticipated number of clients from queuing into or otherwise waiting outside the facility or in the public right-of-way.
4.
Security Cameras—Provide security cameras sufficient to monitor all outdoor areas on the property.
(Ord. 3519, 2014)
A.
The standards of this section apply in C1, C2, M1R, and M1, zoning districts when a new enterprise commercial use is established or an existing enterprise commercial use is expanded by more than 20% of its existing gross floor area. Enterprise commercial uses standards do not apply to vertical mixed-use buildings or to residential buildings.
B.
Enterprise commercial uses must be located on parcels that abut an arterial street, or if the parcel does not abut an arterial street, the applicant must supply a traffic impact analysis to verify that the capacity of the infrastructure meets the demand of the proposed site development, including warrants for traffic signals as approved by the city engineer.
C.
All business, servicing, manufacturing or processing of materials, goods or products must be conducted within completely enclosed buildings. Outdoor storage of materials is permitted only if visually screened by walls, fences, or landscape plantings so that such materials are not visible from a public right-of-way or R zoning districts. Street vending is permitted only in accordance with Chapter 5.56 Missoula Municipal Code (pertaining to Street Vendors).
D.
Outdoor display areas and outdoor sales areas are allowed on the site of an enterprise commercial use, provided that any products sold, displayed or stored outdoors may not impede vehicle, bicycle or pedestrian access, as determined by the city engineer and zoning officer.
E.
At least one of the following alternatives must be incorporated into the site to define and protect pedestrian and vehicle use of the parking lot:
1.
Locate at least 50% of the parking to the side or rear of the building;
2.
Provide a three-foot tall hedge, decorative wall or fence within parking lot perimeter buffer;
3.
Provide a 2.5- to three-foot tall berm within parking lot perimeter buffer, with side slopes not exceeding 25% for turf areas or 50% for vegetative groundcover areas;
4.
Locate the parking lot at least 2.5 feet lower in elevation than the adjacent right-of-way with the embankment planted with vegetative groundcover, low shrubs, and shade or ornamental trees; or
5.
Provide a centrally located, useable outdoor space that is hard-surfaced (concrete or pavers, not asphalt) and incorporates landscaping. Such outdoor areas must be of a size equal to at least five percent of the site's total gross floor area, include seating, and incorporate visual points of interest, such as public art, fountains, landscape plazas, public gathering space, etc. Outdoor plazas may be counted toward the site's overall general landscaping requirement.
F.
An internal pedestrian circulation plan must be provided that demonstrates clear separation of vehicular and pedestrian traffic that is safe and convenient and that fully interconnects pedestrian walkways within the site and to perimeter sidewalks. A minimum six-foot wide area must be maintained free and clear of obstacles on all pedestrian walkways.
G.
Sidewalks, no less than eight feet in width, must be provided along the full length of the building along any façade featuring customer entrances, and along any façade abutting public parking stalls. In other locations, buildings must be separated from drives and parking areas by a distance of at least six feet, except where buildings are adjacent to service drives that do not access any public parking or use area. This six-foot setback area must be maintained as a walkway and/or landscaped area.
H.
All crosswalks must be striped or colored and include partial or full texturing to provide a clear visual differentiation between pedestrian walkways and vehicle driving surfaces. The cross color, grade and surface must be continued across any intersection with roads, driving corridors, parking areas, loading areas and driveway approaches.
I.
The developer must petition the property into the Missoula Urban Transportation District, and a bus turnout area, bus shelter, and bus stop signs may be required on or adjacent to the site.
J.
This requirement applies to all new construction and when the floor area of an existing building is expanded by 50% or more in order to reduce its apparent bulk. Building walls that contain public building entrances and building walls that face public rights-of-way must incorporate at least three of the following features:
1.
Color variation in the building façade, including building trim and accent areas;
2.
Exterior building materials that are varied in texture and color (dominant exterior building materials may not include smooth faced concrete block, tilt up concrete panels, or prefabricated steel panels);
3.
Building façade modulation, such as projections, recesses, offset planes, overhangs, arcades, and/or clearly defined, highly visible pedestrian entrances encompassing at least 75% of the ground-floor building façade (no uninterrupted [un-modulated] length of façade may exceed 100 feet in length);
4.
Building foundation landscaping, including trees, adjacent to the building along a minimum of 75% of the building's street-facing facade;
5.
Windows, doors and other transparent features that encompass at least 20% of the building's ground floor facade; and/or
6.
Varied roof lines and multiple roof planes, with at least three or more roof slope planes.
K.
The City Council is expressly authorized to impose conditions on the conditional use approval that:
1.
Prevent the property owner from prohibiting or otherwise limiting, through contract or other legal device, the reuse of the building for retail or other uses allowed in the subject zoning district;
2.
Help ensure long-term maintenance of the property if the building is vacated;
3.
Require the preparation of an adaptive reuse plan or a demolition plan once the enterprise commercial use is discontinued or abandoned; and
4.
Address other particular issues or circumstances related to the project.
(Ord. 3769, 2025; Ord. 3733, 2024; Ord. 3723, 2023; Ord. 3669, 2020; Ord. 3609, 2018; Ord. 3549, 2015; Ord. 3439, 2010; Ord. 3410, 2009)
Note— 20.40.050.E, J—Interim provisions, expires March 24, 2026.
An Extreme Weather Shelter is permitted in any zoning district subject to the criteria listed below:
A.
An extreme weather shelter is temporary, and subordinate, to the primary use. Shelter facilities are intended to provide refuge for individuals who are homeless or at risk during extreme weather events, and must comply with all applicable city requirements (Section 20.01.060.B).
B.
Agencies providing shelter should contact the Housing and Community Development office to create a management plan that addresses the criteria listed in section 20.40.045.B.
C.
Management plans should be reviewed annually with the assistance of the Housing and Community Development office in coordination with the city Fire Department and Building Division.
Gasoline and fuel sales uses, other than truck stops and travel plazas (see 20.40.150), are subject to the following standards:
A.
Gasoline and fuel sales uses must be located on parcels with frontage on an arterial street.
B.
Gas pumps must be set back at least 50 feet from property lines abutting R zoning districts or parcels occupied by residential dwelling units. Gas pumps must be set back at least 30 feet from any other property line.
C.
No restroom entrance doors may be located on the exterior of the building.
D.
Pump island canopies may not exceed 22 feet in height.
Commentary: See Chapter 8.64 of the Municipal Code for lighting standards, including specific standards for canopy lighting. While existing CG overlay zoning districts (approved prior to November 4, 2009) may be shown on the zoning maps, no new CG overlay districts or expansions of existing CG overlay districts may be approved after November 4, 2009.
A.
Applicability
All group living uses (see "group living" use category description in 20.105.020.B,
except for health care facilities and community residential facilities with eight
or fewer residents are subject to the standards of this section.
B.
1.
The density of residents in a group living use is limited to generally approximate and reinforce the density limits that apply in residential zoning districts. Such limits also help address public facility and service demands and prevent overcrowding.
2.
For the purpose of these regulations, "residents" include all people living at the site, including children, except that people who provide support services, building maintenance, care, and supervision, are not considered residents.
3.
A community residential facility with eight or fewer residents may be established on any parcel on which a household living use (e.g., a detached house) is allowed regardless of the size of the parcel. Other group living uses are limited to the following number of residents:
Note: Building code, health regulations and other requirements may further limit resident
density
C.
On-site Service and Facilities
In R districts, on-site services and facilities may be provided only to residents
of the group living use.
A.
Lot line houses must comply with the parcel and building standards of the subject zoning district, except as expressly modified by the lot line house standards of this section.
B.
A lot line housedevelopment must consist of at least three contiguous parcels with frontage on the same street.
C.
Lot line house developments require that the planning for all house locations be done at the same time. Because the exact location of each house is predetermined, greater flexibility in site planning is possible, while ensuring that neighborhood character is maintained.
D.
The interior side setback on one side of the parcel containing a lot line house may be reduced to as little as zero. The zero- or reduced setback side of a lot line house may not abut a street and may not abut a lot that is not part of the lot line housedevelopment. On the "non-zero" side, a setback must be provided equal to at least two times the minimum side setback requirement of the subject zoning district, as specified in 20.05.050 (Table 20.05-3).
E.
Driveways may not be located in the required side setback.
F.
Eaves on the side of a house with a reduced setback may not project over the property line.
G.
When the lot line house's exterior wall or eaves are set back less than two feet from the abutting property line, a perpetual maintenance easement at least five feet in width must be provided on the parcel abutting the zero lot line property line, which, with the exception of walls and/or fences, must be kept clear of structures. The easement must be shown on the plat and incorporated into each deed transferring title to the property. This provision is intended to ensure the ability to conduct maintenance on the lot line house.
H.
Windows, doors or other openings that allow for visibility into the side yard of the parcel abutting the reduced or zero setback side of the lot line house are prohibited. Windows that do not allow visibility into the side yard of the parcel abutting the zero or reduced setback side, such as clerestory windows or translucent windows, are allowed, subject to compliance with the building code.
Figure 20.40-1 Lot Line House Setbacks
A.
Applicability
These regulations apply to any cannabiscannabis use (medical or recreational), new or existing unless specifically exempted.
B.
Dispensary
1.
Location
CannabisCannabis dispensaries shall be located a minimum distance of 500' from other cannabiscannabis dispensaries. Distances shall be measured from parcel line to parcel line and apply
to ground floorground floor dispensary businesses only.
2.
Glazing
Glazed area requirements shall apply to that area of the ground floorground floor building facade facing a public street, up to the finished ceiling height of the
ground floorground floor building facade. This section does not apply to parcelsparcels with a Design Excellence Overlay.
a.
Incorporate glazing including: windows, doors and other transparencies to encompass at least 30% of the ground floorground floor building facade.
b.
Window and door glass meeting the following transparency standards counts as glazed areaglazed area:
i.
Visible light transmittance of 60% or more.
ii.
External reflectance of 20% or less.
c.
Display windows that do not provide views into the interior of the buildingbuilding may be counted towards satisfying up to 50% of the minimum glazed area requirements, provided that they are internally illuminatedinternally illuminated and are at least two feet in depth.
d.
Security gates may obstruct a maximum of 25% of window area for any individual window counting toward glazed areaglazed area.
e.
Darkly tinted, mirrored or highly reflective glazing or doors with less than 50% glass may not be counted toward minimum glazed area requirements.
f.
Interior walls and other interior visual obstructions are prohibited within six feet of any facade area counting toward glazed areaglazed area. This distance is measured perpendicularly from the exterior face of the glazed areaglazed area.
g.
In the event that an existing structurestructure does not meet the 30% glazing requirements, any existing glazing must be maintained.
h.
In the event that these minimum glazed area requirements conflict with city building (energy) code requirements, the building (energy) code governs.
3.
Exemptions
Ordinary maintenance and repair of existing structuresstructures shall be exempt from the requirements of this section. Ordinary maintenance does
not include the replacement, modification, or addition of glazing.
(Ord. 3689, 2021)
A.
Location
1.
Shall be located a minimum distance of 1,000 feet from schools as measured from property line to property line.
2.
Shall be located a minimum distance of 1,500 feet from other Emergency Homeless Shelters or Meal Centers as measured from property line to property line.
3.
Shall be located a minimum distance of 300 feet from residential zoning districts as measured from property line to closest residential zoning district boundary line.
4.
Should be located within 1,500 feet of a public transportation route.
B.
Management Plan
The operator of a Meal Center shall provide a written management plan that should
address the following factors:
1.
Provision for continuous on-site management from an employee or volunteer during all hours of operation including one before and after opening and closing times.
2.
Staff Training.
3.
Intake screening of clients to insure compatibility with services provided at the facility.
4.
Client code of conduct addressing alcohol/drug use, loitering, trespassing, etc.
5.
Neighborhood relations plan. The plan shall establish a staff liaison to coordinate with the City, Police, School District officials, local businesses, neighborhood association or neighborhood council representatives, and residents on issues related to the operation of the facility. The plan shall outline a process to receive and record efforts to resolve complaints or issues from neighbors and record any municipal code violations.
C.
Design
1.
Lighting—External lighting shall be sufficient to provide illumination and clear visibility to all outdoor areas and maintain compliance with the Missoula Outdoor Lighting Ordinance.
2.
Waiting Areas—Provide adequate onsite inside and outside waiting/communal/gathering areas adequate to prevent the anticipated number of clients from queuing into or otherwise waiting outside the facility or in the public right-of-way.
3.
Security Cameras—Provide security cameras sufficient to monitor all outdoor areas on the property.
(Ord. 3519, 2014)
A.
Applicability
1.
Multi-dwelling buildings are subject to all applicable regulations of this zoning ordinance except as modified or supplemented by the multi-dwelling buildings standards of this section.
2.
The standards of this section apply to multi-dwelling buildings, including apartments, condominiums and retirement homes. They also apply when a single parcel holds either multiple two-unit houses or a combination of multi-dwelling buildings and two-unit houses.
3.
The standards of this section apply to zoned and unzoned land for new construction and for expansions of existing buildings that result in an increase in the number of dwelling units.
4.
The multi-dwelling buildings standards of this section do not apply in the CBD district, to mixed-use buildings, or to vertical mixed-use buildings.
B.
Building Height
For parcels abutting R districts that have a maximum allowed building height of 35 feet or less,
the maximum building height at the point of the required minimum setback is 35 feet. In zoning districts that allow maximum building heights above 35 feet,
the height of a multi-dwelling building may be increased above 35 feet by up to one foot (vertical) for each six inches of
buildingsetback or upper floor step-back up to the maximum height limit of the underlying zoning
district.
Figure 20.40-2 Multi-dwelling Building, Building Height
C.
Pedestrian Access
Multi-dwelling developments must provide a system of walkways connecting each multi-dwelling building to the following: adjacent public sidewalks, on-site parking lots or parking structures, other on-site multi-dwelling buildings, garages, disposal and recycling containers, mail boxes, recreation areas and bicycle storage
areas.
Commentary: Required walkways must be designed and constructed in accordance with city engineering standards (Title 12).
D.
Parking and Access
1.
Outdoor (surface) parking areas may not be located between the principal building and the street or within any required street side setback.
Figure 20.40-3 Multi-dwelling Building, Parking and Access
2.
Access to outdoor surface parking spaces must be from the alley for all parcels abutting an alley. Access to parking structures can be from the alley or street.
Commentary: The city engineer must review and approve the site plan for traffic circulation, including arrangement of parking spaces, driveway approaches and drive aisles; traffic control devices within the off-street parking area; and drainage.
E.
Building Design
These building design standards apply to new construction and/or areas of building expansion.
1.
Entry Treatment
a.
Each multi-dwelling building must have a ground-floor building entrance that is located on the building façade that faces a public street or a right-of-way other than an alley.
b.
The entrance must be in the form of a covered entry that is at least six feet in depth.
c.
Required ground-floor building entrances may face an alley if topographic constraints prevent reasonable access to an adjacent public street or right-of-way.
2.
Glazing
Each multi-dwelling building must provide windows or glazed area equal to at least 15% of the buildingfaçade that faces a public street or a right-of-way other than an alley. Glazing in (vehicle) garage doors may not be counted towards meeting glazing requirements.
3.
Storage
Each dwelling unit must be provided with an enclosed area that is not located within an individual dwelling unit. The storage space must be a minimum of seven feet in height and 25 square feet in
floor area, with no minimum interior dimension of less than four feet. Access doors for storage
areas may not directly face a public street. This storage space may be combined with
the required long-term bicycle storage space found in Section 20.60.090; the total combined area must be a minimum 35 square feet.
4.
Other Design Features
If the building does not face a public street or right-of-way, the applicable standards may be met
on a façade that has been designated as the front of the building. If the building faces more than one street, the applicable standards may be met on one façade that has been designated as the front of the building.
In addition to the requirements of 20.40.090.E.1, 20.40.090.E.2 and 20.40.090.E.3,
buildings must incorporate at least three of the following six features, which apply to the
building as a whole unless otherwise expressly stated:
a.
Modulate building wall planes on the front façade that directly faces a public street other than an alley. Required modulation may be achieved by recessing or projecting portions of a buildingfaçade through the use of projections, recesses, and offset planes with a minimum depth of two feet.
b.
Provide balconies or bay windows on the front buildingfaçade that faces a public street or right-of-way, other than an alley. Qualifying balconies must be at least six feet in depth and at least six feet in width.
c.
Provide varied rooflines with a pitch that is no flatter than 4/12 pitch. Incorporate at least two of the following:
(1)
A primary roof with a minimum 4/12 pitch gable end facing the public street or (non-alley) right-of-way;
(2)
A porch roof with a minimum 4/12 pitch facing the public street or (non-alley) right-of-way; and/or
(3)
Provide roof dormers facing the adjacent public street or (non-alley) right-of-way modulated to break up the roof plane for every 500 square feet of roof plane area. The roof dormers must have a minimum 4/12 pitch and must be located at least three feet from all the side building walls.
d.
Provide visual diversity on all buildingfaçades by varying materials, texture, or color. Variations in building trim or color variation alone will not comply with this alternative.
e.
Incorporate landscaping adjacent to the building that includes at least one tree and five shrubs per each 25 linear feet of buildingfaçade that faces a public street or (non-alley) right-of-way. Trees and shrubs must comply with the landscape material standards of 20.65.080.
f.
Provide windows or glazed area equal to at [least] 15% of the combined total of all the building's façades. The glazing does not have to be distributed evenly among building walls. Glazing in (vehicle) garage doors may not be counted towards meeting glazing requirements. The glazing required in 20.40.090.E.2 may be counted toward meeting this standard.
F.
Landscaping
Multi-dwelling buildings are subject to landscaping regulations in Chapter 20.65, including the special multi-dwelling and multi-dwelling house landscaping regulations
of 20.65.020.C.
G.
Location in Missoula Urban Transportation District
Multi-dwelling developments must be located within the Missoula Urban Transportation
District, or the developer must petition for annexation into the Missoula Urban Transportation
District.
H.
Exceptions; Alternative Compliance
1.
The zoning officer, in consultation with the historic preservation officer, is authorized to approve exceptions to the multi-dwelling building standards of this section when strict application of the multi-dwelling building standards would result in buildings that are incompatible with adjacent structures that are recognized as contributing structures in an historic overlay or national register historic district.
2.
The Zoning Officer is authorized to approve exceptions to the building design standards of 20.40.090.E in accordance with the design review procedures of 20.85.080.
(Ord. 3769, 2025; Ord. 3735, 2024; Ord. 3733, 2024; Ord. 3723, 2023; Ord. 3609, 2018; Ord. 3511, 2013; Ord. 3483, 2012; Ord. 3471, 2011; Ord. 3439, 2010; Ord. 3410, 2009)
Note— 20.40.090.E.1, H—Interim provisions, expires March 24, 2026.
Multi-dwelling houses are subject to the standards of 20.05.050 (Table 20.05-3), except as expressly modified or supplemented by the following standards:
A.
The street-facing façade of a multi-dwelling house may have only one visible building entrance. If the building is located on a corner parcel, one building entrance may be visible from each street. Patio-style doors, such as sliding glass doors, may not be used for entrance doors on buildingfaçades that face a public street.
B.
The front façade of new multi-dwelling houses established after November 4, 2009 may not exceed 60 feet in width.
C.
Outdoor (surface) parking areas may not be located between the principal building and the street or within any required street side setback area.
Figure 20.40-4 Multi-dwelling House, Parking
D.
Multi-dwelling houses are subject to landscaping regulations in Chapter 20.65, including the special multi-dwelling and multi-dwelling house landscaping regulations of 20.65.020.C.
Residential storage warehouses are subject to the following standards in zoning districts when allowed as a conditional use:
A.
Access doors to storage lockers or cubicles may not open directly onto a public street or alley.
B.
A residential storage warehouse must front on and have direct vehicle access to a collector or higher classification street.
C.
All driveways, interior aisles, and walkways must be paved.
D.
No cubicle may be used to store explosives, toxic substances, hazardous materials, or radioactive materials.
E.
Only storage uses are allowed. No portion of the site may be used for retail sales, service, manufacturing or any similar use.
A.
Where Allowed
Residential support services are allowed in RM2, RM1.5, RM1 and RM0.5 zoning districts
in conjunction with nursing homes, health care facilities, and multi-dwelling buildings.
B.
Standards
1.
Residential support services must be located in the same building as the principal residential use, and occupy, in aggregate, no more than 3,000 square feet per parcel and be located at street level.
2.
Residential support services uses are limited to a maximum of one wall sign per business or one ground sign per building. Wall signs may not exceed eight square feet in area. Ground signs may not exceed 24 square feet in area or six feet in height.
3.
Hours of operation for service to the public shall be limited to between 7:00 a.m. and 8:00 p.m. weekdays and 7:00 a.m. and 10:00 p.m. weekends.
4.
Outside storage is prohibited.
5.
Residential support services must be located on a collector or greater functional classification route, and be within one-fourth mile of an established public transit route.
A.
Description and Purpose
1.
A temporary use is the use of property conducted from an area or structure (e.g., parking lots, lawns, trucks, tents, or other temporary structures) that does not require a building permit and that may or may not comply with the use or parcel and building standards of the zoning district in which the temporary use is located.
2.
The temporary use regulations of this section are intended to permit such occasional, temporary uses and activities when consistent with the overall purposes of this zoning ordinance and when the operation of the temporary use will not be detrimental to the public health, safety or general welfare.
B.
Authority to Approve
1.
Except as expressly stated in 20.40.130.C, all temporary uses are subject to all city permits and requirements.
2.
The zoning officer is authorized to approve temporary uses that comply with the provisions of this section and to impose conditions on the operation of temporary uses that will help to ensure that they do not create unreasonable adverse impacts on surrounding uses and that they operate safely, consistent with the general purposes of this zoning ordinance.
3.
The zoning officer is also authorized to require that individual temporary use requests be processed as conditional uses in accordance with 20.85.070.
C.
Exemptions
The following are permitted as temporary uses without complying with the permit requirements
of this section:
1.
Garage sales conducted in R districts or on parcels occupied by residential dwelling units for no more than 12 days total in any calendar year; and
2.
Temporary uses of no more than three days duration conducted on city parkland or public property, provided such uses have been approved by the City Council or other duly authorized city official.
D.
Authorized Uses
The following may be approved as temporary uses when the zoning officer determines
that the operation of such use will be generally compatible with surrounding uses
and will not be detrimental to public safety:
1.
Christmas tree and similar holiday sales lots;
2.
Outdoor carnivals;
3.
Outdoor concerts, festivals and similar events;
4.
Temporary sales offices;
5.
Temporary portable storage containers, subject to 20.40.130.F;
6.
Auctions;
7.
Temporary overnight visitors within a Religious Assembly, subject to 20.40.130.G.4;
8.
Other temporary uses allowed by State Law; and
9.
Similar uses and activities.
E.
Conditions of Approval
In approving a temporary use, the zoning officer is authorized to impose conditions
on the operation of temporary uses that will help to ensure that they do not create
unreasonable adverse impacts on surrounding uses and that they operate safely, consistent
with the general purposes of this zoning ordinance. Such conditions may include the
following:
1.
Requirements for vehicle access and parking, subject to review and approval by the city engineer;
2.
Restrictions on hours of operation;
3.
Limitations on signs and outdoor lighting;
4.
Requirements for financial guarantees for cleanup and/or removal of structures or equipment; and
5.
Other conditions necessary to carry out the general purposes of this zoning ordinance.
F.
Special Regulations for Temporary Portable Storage Containers
Temporary portable storage containers are an allowed temporary, accessory use. The following regulations apply to parcels containing a dwelling unit:
1.
Temporary portable storage containers are permitted for a period not to exceed a total of 30 days within any consecutive six-month period. However, in cases where a dwelling has been damaged by natural disaster or casualty, the zoning officer is authorized to allow a temporary portable storage container for a longer period.
2.
Temporary portable storage containers may not exceed 8.5 feet in height or more than 260 square feet in floor area.
3.
Temporary portable storage containers may not be located in the public right-of-way or within visibility obstruction triangles (see 12.28.110 of the Municipal Code).
4.
Temporary portable storage containers may not be located in a front or street side setback unless located on a driveway or other paved surface.
5.
Rail cars, semi-trailers, and similar structures may not be used for temporary or permanent storage on parcels containing a dwelling.
6.
Signs on temporary portable storage containers must comply with all applicable sign regulations of this zoning ordinance.
G.
Time Limit
1.
In residential (R) zoning districts temporary uses may be permitted up to four times per calendar year per parcel for a maximum of ten days per occurrence. Upon expiration of a temporary use permit, another permit for the same premises may not be obtained for at least 30 days. This limitation does not apply to Religious Assemblies accommodating temporary overnight visitors.
2.
In nonresidential zoning districts temporary uses may be permitted for up to 90 days per calendar year per parcel. There is no limit on the number of occurrences or events as long as the 90-day cumulative limit is not exceeded.
3.
The applicant must submit a written explanation of the length of time needed for a proposed temporary use.
4.
Religious Assemblies may not accommodate temporary overnight visitors for more than 75 days per calendar year in any zoning district.
H.
Procedure
Upon receipt of a complete application for a temporary use, the zoning officer must
review the proposed use for its likely effects on surrounding properties and its compliance
with the provisions of this section. The zoning officer may impose conditions of approval
necessary to ensure compliance with this section and consistency with the overall
purpose of this zoning ordinance.
(Ord. 3769, 2025; Ord. 3733, 2024; Ord. 3723, 2023; Ord. 3439, 2010; Ord. 3410, 2009)
Note— 20.40.130.D, G—Interim provisions, expires March 24, 2026.
A.
Purpose
The tourist home regulations are intended to promote short-term rental lodging, preserve
neighborhood character and provide predictability for established neighborhoods, encourage
efficient use of housing and infrastructure, and promote public health, safety and
welfare. Short-term rental lodging is a temporary occupancy that is not a residency
of the dwelling unit governed by the "Montana Residential Landlord Tenant Act of 1977."
Additionally, hotel taxes from short-term rentals can be used to promote travel and tourism and to support the local tourism industry; and the needs of long-term residents should be balanced with the allowance of short-term rentals.
B.
Applicability
Tourist homes are permitted within lawfully establisheddwelling units in zoned and un-zoned areas.
The tourist home regulations are not intended to interfere with, abrogate, or annul any legal or lawful private homeowner association covenants that are in effect in any specific subdivision in accordance with 20.01.080.C.
Commentary: Under City Ordinance, RVs and travel trailers are not lawfully establisheddwelling units.
C.
Registration Requirement
1.
Tourist home registration is required for all tourist homes and shall be renewed annually. Prior to approval of the tourist home registration, the applicant must:
a.
Provide the name, telephone number, address, and email address of the owner and of a person or business ("responsible party") that is responsible for addressing all maintenance and safety concerns. If the applicant is a business, the name(s) and contact information of all business owners must be provided.
b.
Notify all property owner(s) and resident(s) one parcel deep surrounding the subject property, excluding R-O-W, prior to filing the application for tourist homes located in an R district. See figure 20.40-5 for example notification areas. The applicant must provide a written statement to Development services regarding the manner in which notification occurred and when.
c.
After the Tourist Home registration has been approved by the City, a follow up letter shall be sent by the City to the adjacent parcels, residents and owners, confirming that a tourist home has been permitted. The letter shall contain contact information for the Tourist Home applicant.
D.
Denial or Revocation of Registration
If Development Services determines that three violations of any City ordinance or
law occurs at tourist home rental, including other provisions of Title 20 or Title 9 within 12 months, the registration to operate a tourist home rental shall
be revoked at that location for a period of one year. Appeals of revocations shall
be made to the Board of Adjustment.
E.
Establishment
A tourist home shall only be established in a legal existing dwelling unit.
F.
Presence of Accessory Dwelling Unit
If a tourist home is operated on a parcel containing an accessory dwelling unit, all provisions of section 20.45.060 shall apply.
G.
Number
1.
No more than one tourist home unit is permitted per parcel in R215, R80, R40, R20, R8, R5.4, and R3 zoning districts.
2.
No more than two units per building may be used as a tourist home in RT2.7, RT10, RT5.4, RM2.7, RM1.5, RM1, RM0.5, RMH zoning districts, and unzoned lands.
3.
Townhomes that are attached shall be treated as in Section 20.40.135.G.2.
4.
No individual shall register more than two tourist homes in residential districts.
H.
Maximum Occupancy
The maximum number of paying guests shall not exceed more than one guest per 150 square
feet of floor area. The maximum occupancy shall be conspicuously posted.
I.
Responsible Party
The name and telephone number of the local responsible party, along with regulatory
agency contact information, shall be conspicuously posted within the tourist home unit. The responsible party shall answer calls 24 hours a day, seven days a week for the duration of each short-term rental period to address problems associated
with the tourist home rental.
J.
Compliance with Applicable Building Code
Tourist homes shall meet all applicable building codes which may include requirements
for safe sleeping rooms such as egress windows, smoke detectors and carbon monoxide
detectors. See applicable building code (Building Division, Development Services)
for more information.
K.
Signage
Signs are prohibited.
A.
Applicability
Townhouses are subject to all applicable regulations of this zoning ordinance except as modified
or supplemented by the townhouse building standards of this section. This section
also applies to two-unit and 3+unit townhouse building types proposed in a TED project.
B.
Minimum Parcel Size
No minimum parcel area is required.
C.
Side Setbacks
No side setback is required for common or abutting walls. Otherwise, the minimum side setback requirements
of the subject zoning district apply.
D.
Building Separation
All detached buildings on a single parcel or TED ownership unit must be separated by a minimum distance of ten feet.
E.
Number of Units
In zoning districts that allow three+-unit townhouses, buildings may not contain more than eight attached townhouse units.
Commentary: For the purposes of townhouses being placed on TED ownership units, the term "alley" refers to either a public or private alley and "street" refers to either a public or private street.
F.
Parking and Access
1.
Access to parking spaces and garages must be from the alley for all parcels or TED ownership units abutting an alley.
2.
For parcels or TED ownership units without alley access, driveways, parking and other vehicular use areas may not be located between covered building entrance and the street.
Figure 20.40-6 Townhouse, Parking and Access, Parcels Without Alley Access
3.
When parking is provided in a garage or carport that faces a street, the following standards must be met:
a.
A townhouse structure may have no more than two individual garage doors or carport entrances in succession on a street-facing façade.
b.
Garages and carports that abut a street must be set back at least 20 feet from all parcel lines on public road frontages or from the back of curb or sidewalk on private roads within a public access easement.
c.
When garages or carports are paired (abutting), driveways must be combined and centered on the parcel line or TED ownership unit boundary between dwelling units providing access to the garages or carports. There must be a minimum of 33 feet distance between single or paired driveways, unless otherwise approved by the city engineer (see diagram).
Figure 20.40-8 Townhouse, Parking and Access, Location of Garages or Carports
d.
The width of all driveway approaches must meet city engineering department standards (Municipal Code 12.12.180), as reviewed and determined by the city engineer.
G.
Building Standards
1.
Entry Treatment
a.
Each dwelling unit must have a separate ground-floor entrance that is clearly defined and highly visible on the building façade that faces a street or a right-of-way other than an alley. The front door must be within eight feet of the building's front façade. The door may be at any angle to the street as long as the other entrance standards are met.
Figure 20.40-9 Townhouse, Building Design, Entry Treatment
b.
Each front entrance must include a covered entry. A pedestrian walkway must connect each front entrance to the street.
2.
Glazing
Each townhousedwelling unit must provide windows or glazed area equal to at least 15% of the buildingfaçade that faces a street. Glazing in (vehicle) garage doors may not be counted towards
meeting glazing requirements.
3.
Building Modulation
a.
Building façade modulation must be provided on the front façade of all townhouse buildings containing three or more dwelling units when such buildings directly face a street, as follows:
(1)
Exterior walls may not exceed 32 feet in (horizontal) length without modulation; and
(2)
The modulation depth must be at least two feet.
b.
Modulation may be achieved through such techniques and features as:
(1)
Recessed or projecting wall offsets;
(2)
Entryways;
(3)
Porch or canopystructures including columns or piers;
(4)
Balconies;
(5)
Dormers; or
(6)
Other prominent features that serve to provide dimension and break up large expanses of wall area.
H.
Exceptions; Alternative Compliance
1.
The zoning officer, in consultation with the historic preservation officer, is authorized to approve exceptions to the townhouse standards of this section when strict application of the townhouse standards would result in buildings that are incompatible with adjacent structures that are recognized as contributing structures in a national register historic district.
2.
The Zoning Officer is authorized to approve exceptions to the garage/carport width standards of 20.40.140.F.3 and the building design standards of 20.40.140.G in accordance with the design review procedures of 20.85.080.
(Ord. 3769, 2025; Ord. 3733, 2024; Ord. 3723, 2023; Ord. 3609, 2018; Ord. 3471, 2011; Ord. 3439, 2010; Ord. 3410, 2009)
Note— 20.40.140.F—H—Interim provisions, expires March 24, 2026.
A.
Applicability
The standards of this section apply to all truck stops and travel plazas.
B.
Minimum Parcel Area
The minimum parcel area for establishment of a new truck stop or travel plaza is ten
acres.
C.
Location
The parcel on which the truck stop/travel plaza is located must have frontage on an arterial street and be within 2,000 feet of the centerline of the nearest interstate
highway exit/entry ramp.
D.
Pump Island Canopies
Pump island canopies may not exceed 22 feet in height.
E.
Indoor Operation
All vehicle service and/or repair activities must be conducted within a completely enclosed building. Parts, equipment, lubricants, fuels, tires or other materials must be screened from
abutting streets and property.
F.
Noise
If the parcel on which the truck stop/travel plaza is located is within 1,320 feet of an R zoning
district, the applicant must provide a noise impact study prepared by a qualified
acoustical consultant and must propose necessary mitigation measures to ensure that
noise levels at the boundary of the nearest R zoning districts will not exceed 60
dB(A) between the hours of 10:00 p.m. and 7:00 a.m. The applicant must also propose
idling time restrictions and means of ensuring compliance with such restrictions.
The purpose of such restrictions is to reduce noise and air quality-related impacts.
G.
Other Uses
Other business activities which are customarily accessory and clearly incidental and
subordinate to the truck stop/travel plaza may include scales, truck wash, tire repair
and sales, barber shop, restaurant, shower facility, convenience store, truckers lounge
(for services such as television/exercise/internet access, etc.), laundry, chain rental,
and gasoline and propane dispensing.
Commentary: See Chapter 8.64 of the Municipal Code for lighting standards, including specific standards for canopy lighting.
A.
Purpose
1.
It is the duty of the city to protect the public health, safety and welfare of all residents. The city has authority to regulate the placement, construction and modification of personal wireless service facilities in the advancement of that duty. The city recognizes the need to respond to the policies in the Telecommunications Act of 1996 and has constructed these regulations to ensure adequate provision of personal wireless services while respecting the need to protect the natural beauty, community appearance and visual quality of its historic, residential and commercial neighborhoods. Nothing in these regulations is intended to contravene the Telecommunications Act of 1996. The regulations of this section are specifically intended to:
a.
Regulate the location and height of personal wireless services support structures and facilities;
b.
Protect residential areas from potential adverse impact of personal wireless services support structures and facilities;
c.
Minimize adverse visual impact of personal wireless services support structures and facilities through careful design, siting, landscaping, and innovative design techniques;
d.
Promote and encourage co-location of wireless service facilities on existing support structures as a primary option rather than construction of additional single use personal wireless service facility support structures;
e.
Promote and encourage utilization of technological designs that will either eliminate or reduce the need for erection of new ground-mounted support structures;
f.
Avoid potential physical damage to property caused by personal wireless services support structures and facilities by ensuring such structures are soundly and carefully designed, constructed, modified, maintained, and removed when no longer used or are determined to be structurally unsound;
g.
Ensure that personal wireless servicesstructures and facilities are compatible with surrounding land uses;
h.
Support the ability of personal wireless service providers to deliver services in the city in a manner consistent with adopted goals and objectives for community development;
i.
Ensure adequate and effective personal wireless services to the citizens of Missoula and its environs; and
j.
Provide for the efficient modification and upgrading of existing facilities to accommodate changing technologies.
B.
Applicability
1.
This section applies to all personal wireless service facilities, except that those associated solely with the following are exempt:
a.
Public safety services (e.g., police and fire);
b.
Amateur radio stations;
c.
Land mobile radio;
d.
Radio and television; and
e.
Distributed Antenna Systems (DAS), small cell networks, or wireless facilities located within a building, stadium or similar structure; not visible from outside the building, stadium or similar structure; and intended primarily to provide wireless coverage within that building, stadium or similar structure.
2.
The public lands and agencies exemption from compliance with zoning in state law does not apply to private entities utilizing publicly owned lands.
C.
Prohibited Locations and Support StructureTypes
The following locations and support structures are not permitted:
1.
Personal wireless service facilities in the public right-of-way or on unzoned land; and
2.
Lattice and guyed tower support structures for personal wireless services.
D.
Permitted Locations
1.
Existing Facilities
Modifications to existing personal wireless service facilities are permitted in all zoning districts, subject to compliance with other applicable
standards of this section.
2.
Roof-Mounted Support Structures
Personal wireless service facilities located on roof-mounted support structures are permitted in all zoning districts, subject to compliance with other applicable
standards of this section.
3.
Structure-Mounted Support Structures
Personal wireless service facilities located on structure-mounted support structures are permitted in all zoning districts, subject to compliance with other applicable
standards of this section.
4.
Ground-Mounted Support Structures(Tower)
Ground-mounted support structures for personal wireless service facilities are permitted in A, OP3, B1, B2, C1, C2, CBD, M1R, M1 and M2 zoning districts, subject
to compliance with other applicable standards of this section.
5.
Distributed Antenna System (DAS)and Small Cell Networks
DAS and small cell networks, not otherwise exempt per 20.40.160.B.1.e, are permitted in all zoning districts
and subject to compliance with Section 20.40.160.I. This includes new facilities,
major modifications, and minor modifications.
E.
Historic District Overlay Zones (/NC-H)
In addition to compliance with applicable standards contained in this section, proposed
development located in or within 300 feet of an /NC-H overlay district must be reviewed by the historic preservation officer for consistency with applicable
overlay district regulations and applicable requirements of 20.85.085, when a Historic Preservation Permit is required. Minor modifications approved through
Section 20.40.160.I are exempt from Historic Preservation review.
F.
Development Standards
Development standards are based on the activity pursued. They are addressed in the
form of minor or major modification to existing facilities, or new facilities.
1.
Minor Modifications
Improvements to existing facilities (conforming and nonconforming) that result in
some material change to the facility or support structure but of a level, quality or intensity that is less than a substantial change per section
20.40.160.G. Minor modifications include collocation of new transmission equipment, replacement of support structure, and removal or replacement of transmission equipment. Meeting this definition allows the facility to be eligible for a stream lined process
in accordance with Section 20.40.160.I.
2.
Major Modifications
Improvements to existing facilities that result in a substantial change to the existing
facilities as described in Section 20.40.160.G.
3.
Schedule
The following standards apply to wireless communication facility supports:
*Allowed as conditional use in all residential zoning districts and subject to residential height limits.
Figure 20.40-10 Standards for Wireless Communication Facility Supports
4.
Buffering and Screening
Where required, buffers and screening must be provided in accordance with 20.65.060 and 20.65.070.
G.
Existing Facilities Maintenance, Modification, and Removal
1.
Ordinary Maintenance of Existing Personal Wireless Service Facilities
Ordinary maintenance of existing facilities and support structures shall be exempt from zoning requirements.
Ordinary maintenance includes inspections, testing and modifications that maintain functional capacity, and aesthetic integrity. Ordinary maintenance includes: (i) replacing existing antennas with antennas of a similar size and color, (ii) replacing accessory equipment with equivalent accessory equipment within an existing facility, and (iii) relocating the antennas of approved facilities to different height levels on an existing support structure upon which they are currently located. Ordinary maintenance does not include minor and major modifications.
2.
Minor Modifications
Minor modifications can only occur to an existing facility that has been previously
permitted and is not considered a substantial change as noted below. Each existing
facility can use the minor modification process for an increase in height only once.
Further modification will be considered a major modification and will require compliance
with all applicable sections.
3.
Major Modifications
A proposed modification will be considered a major modification and substantial change
if it meets the following criteria:
a.
It increases the height of the tower by more than ten percent, or by the height of one additional antenna array with separation from the nearest existing antenna not to exceed 20 feet, whichever is greater; for other support structures, it increases the height of the structure by more than ten percent or more than ten feet, whichever is greater;
b.
It involves adding an appurtenance to the body of the tower that would protrude from the edge of the tower more than 20 feet, or more than the width of the towerstructure at the level of the appurtenance, whichever is greater; for other support structures, it involves adding an appurtenance to the body of the structure that would protrude from the edge of the structure by more than six feet;
c.
For any support structure, it involves installation of more than the standard number of new equipment cabinets for the technology involved, but not to exceed four cabinets; or the installation of any new equipment cabinets on the ground if there are no pre-existing ground cabinets associated with the structure; or involves installation of ground cabinets that are more than ten percent larger in height or overall volume than any other ground cabinets associated with the structure;
d.
It involves excavation outside the current existing facility site, defined as the current boundaries of the leased or owned property surrounding the existing structure and any access or utility easements currently related to the site;
e.
The proposed antenna would defeat the concealment elements of the current existing facility site; or
f.
The proposed antenna does not comply with the conditions associated with the prior approval of the existing structure unless the non-compliance is due to an increase in height, increase in width, addition of cabinets, or new excavation that does not exceed corresponding substantial change thresholds.
4.
Modification of Nonconforming Facilities and Support Structures
Ordinary maintenance is subject to 20.40.160.G.1.
Minor modification of nonconforming facilities and support structures is subject to compliance with section 20.40.160.F.
Major modification to nonconforming facilities is subject to Chapter 20.80 Nonconformities.
5.
Removal and Abandonment of Personal Wireless Service Facilities
a.
Providers must notify the city in writing when a personal wireless service facility is no longer being utilized. Any facilities that are not utilized for the provision of personal wireless services for a continuous period of six months or more will be considered abandoned. All abandoned facilities must be removed within six months of the cessation of operations. If a facility is not removed within six months, the city is authorized to remove the facility at the facility owner's or land owner's expense.
b.
Where multiple users share a support structure, the non-operational antenna and equipment enclosure must be removed. Any necessary shared facilities may be retained until all users have terminated the utilization of the support structure.
c.
Providers must apply for a demolition permit from the city when a personal wireless service facility, other than a DAS or small cell network, is being removed.
d.
Providers must notify the city in writing when a DAS or small cell network system is abandoned or removed.
H.
Submittal Requirements for New Facilities and Major Modifications
1.
A zoning compliance permit must be obtained in accordance with 20.85.120 before construction or erection of any new personal wireless service facilities, or major modification to existing facilities.
2.
In addition to any other information required for a zoning compliance permit, a permit application for a new wireless communication facility, or major modification to an existing facility must also include:
a.
An application containing ownership, applicant's representative or contact, and lease terms.
b.
A site plan drawn to scale showing the following:
(1)
North point;
(2)
Boundaries, easements and ownership as set forth in the legal description;
(3)
Topography at two-foot contour intervals;
(4)
Existing structures and improvements;
(5)
Location of existing vegetation including trees over ten inches in diameter (DBH) that might be impacted by the proposal, watercourses, other natural features and areas of slope greater than 25%;
(6)
Proposed improvements, if any;
(7)
Utilities;
(8)
All adjacent streets and rights-of-way; and
(9)
Elevation drawings and/or photographs of all existing and proposed structures with documentation prepared by a professional structural engineer licensed to practice in the State of Montana establishing the structural integrity of the wireless communications support structure; including documented loading calculations for wind, snow and seismic forces under circumstances of maximum capacity loading, and the equipment enclosures capacity. Loading criteria, as required by the building inspection division, are those set forth in the edition of the applicable building code most recently adopted by the city.
c.
Documents containing the following written information:
(1)
A detailed explanation of how the support structure and its personal wireless service facilities will be maintained and how the maintenance and operations of the structure and facilities will be transferred to a third party in the event the applicant ceases to retain ownership. Unless otherwise approved by the city, the responsibility of maintenance and operations transfer to the owner of the underlying property; and
(2)
An explanation of how the applicant will provide a financial security for the removal of the support structure in the event that it no longer serves telecommunications carriers or service providers. The amount of the financial guarantee must be 150% of the estimated cost of facility removal and must be acceptable to the city; and
(3)
An agreement stating that the provider will submit an annual report listing all their facilities, the locations, and whether they are operational on October 1st of each year.
d.
Visual impact demonstrations including mock-ups and/or photomontages and visual impact analyses for the specific location.
e.
If proposing a new ground-mounted support structure, applicants must provide, in addition to the above submittal requirements, the following:
(1)
A list of all existing personal wireless service facilities operated by the applicant and the service area of the existing and proposed facilities;
(2)
Evidence that no existing buildings, structures or other ground-mounted support structures within the same geographic service area of the proposed structure could be used as alternative locations. Evidence must include a map of the area to be served by the facility, its relationship to other sites in the applicant's network, a list and evaluation of all existing buildings, structures and ground-mounted support structures reviewed by the applicant within the same geographic service area of the proposed site, demonstration that the provider contacted the landowners or owners of the alternative sites listed, asked permission to locate on the site, and was denied;
(3)
Evidence demonstrating a genuine effort to solicit co-location by other users/providers on the proposed ground-mounted support structure; copies of notice sent by certified mail, return receipt requested, to all other providers of personal wireless services in the city advising of the intent to construct a new ground-mounted support structure, identifying the location, inviting the joint use and sharing of costs and requesting a written response in 15 business days; and
(4)
An agreement, subject to review and approval of the city attorney, to encourage and promote future joint use of support structures within the city and to commit no act or omission that would have the effect of excluding, obstructing or delaying the joint use of any support structure where fair and reasonable compensation is offered for such use.
f.
Permit fees, as required.
I.
Submittal requirements for minor modifications
1.
A zoning compliance permit must be obtained before any minor modification of any personal wireless service facility or tower.
2.
A zoning compliance permit for a minor modification must contain:
a.
An application containing ownership, applicant's representative or contact, and lease terms.
b.
A written statement explaining how the request qualifies for a minor modification review process.
c.
A site plan drawn to scale showing the following:
(1)
North point;
(2)
Boundaries, easements and ownership as set forth in the legal description;
(3)
Existing structures and improvements;
(4)
Location of existing vegetation including trees over ten inches in diameter (DBH) that might be impacted by the proposal, watercourses, other natural features and areas of slope greater than 25%;
(5)
Proposed improvements, if any;
(6)
Utilities;
(7)
All adjacent streets and rights-of-way; and
(8)
Elevation drawings and/or photographs of all existing and proposed equipment with documentation prepared by a professional structural engineer licensed to practice in the State of Montana establishing the structural integrity of the wireless communications support structure; including documented loading calculations for wind, snow and seismic forces under circumstances of maximum capacity loading, and the equipment enclosures capacity. Loading criteria, as required by the building inspection division, are those set forth in the edition of the applicable building code most recently adopted by the city.
d.
Permit fees, as required.
3.
The Zoning Officer may waive any submittal requirement upon determination that the required submittal, or part thereof, is not reasonably related to the minor modification criteria.
J.
Third Party Review
Adequate review of applications, particularly for new ground-mounted support structures, may require the city to retain consultants or other third party assistance to review
an application. In such an event, the applicant must reimburse the city for the reasonable
actual costs incurred by the city for retention of consultants or other third parties
prior to issuance of a building or zoning compliance permit. The city must provide
a written scope and cost proposal to the provider for approval prior to the city entering
into an agreement with a third party.
K.
Exceptions
1.
Applicability
In the event that standards of this section cannot be met by an applicant, and there
exists no feasible alternative to providing adequate service by any provider for a
particular geographic area, the applicant may apply for conditional use approval in
accordance with 20.85.070.H.
2.
Review and Submittal Requirements
Prior to submitting an application for conditional use approval in accordance with
20.85.070.H, the applicant must request in writing a pre-application conference with
Development Services. The purpose of the pre-application conference is to acquaint
the participants with the applicable requirements of this section. A conditional use application must include all information required by 20.40.160 and must provide documentation demonstrating evidence of all the following:
a.
Wireless telecommunications services by any provider are not available within a specific geographic area, and cannot be made available unless a new support structure is built or erected in a manner or location contrary to the standards of this section;
b.
Location on buildings or other structures is not possible because:
(1)
No existing or proposed structures adequate to support the proposed antenna are located within the geographic area required to meet the applicant's engineering and service requirements; or
(2)
Property owners or owners of existing structures for smaller scale installations are unwilling to accommodate the applicant's needs; or
(3)
The applicant demonstrates that there are other factual and verifiable limiting factors that render rooftops and other sites or monuments unsuitable for location of structural supports; and
(4)
Co-location on existing support structures is not possible because:
(5)
Existing or approved support structures are not of sufficient height to meet the applicant's engineering and service requirements and a combination of smaller scale facilities will not enable adequate service delivery; or
(6)
Existing or approved support structures do not have sufficient structural strength to support the proposed antenna and related equipment and cannot be reinforced to provide sufficient structural strength; or
(7)
The proposed antenna would cause electromagnetic interference with antenna on existing or approved support structures, or the antenna on existing or approved support structures would cause interference with the proposed antenna; or
(8)
The applicant demonstrates that there are other factual and verifiable limiting factors that render existing or approved structural supports for wireless facilities unsuitable for co-location.
(Ord. 3769, 2025; Ord. 3733, 2024; Ord. 3723, 2023; Ord. 3621, 2018; Ord. 3609, 2018; Ord. 3574, 2016; Ord. 3471, 2011; Ord. 3439, 2010; Ord. 3410, 2009)
Note— 20.40.160.F, K—Interim provisions, expires March 24, 2026.
The purpose and intent of these site and building design standards is to ensure that commercial buildings are oriented to face public and private streets, and impacts of surface parking areas are minimized. The intent is not to dictate design or limit architectural expression but to establish some minimum standards for certain commercial development to enhance economic vitality of our commercial corridors, support crime prevention through environmental design, support community health, and enhance quality of life for citizens and encourage large chain stores and restaurants to design buildings that respect and reflect the unique character of Missoula.
A.
Applicability
1.
This section establishes site and building design standards for lodging, retail, office, restaurant and certain other commercial uses in B1, B2, C1, C2 and CBD commercial zoning districts (see Table 20.10-1) and M1R and M1 industrial zoning districts (see Table 20.15-1) that comprise no more than 30,000 square feet of gross floor area and therefore do not meet the size threshold to be considered Enterprise Commercial Uses (see 20.40.050 Enterprise Commercial Uses).
2.
These site and building design standards apply only to new construction.
3.
Exceptions to these standards may be granted by the Zoning Officer in consultation with the Historic Preservation Officer, where strict application of these standards would result in site or building designs deemed inconsistent with nationally or locally designated historic sites, buildings or districts.
4.
Exceptions to these standards may be granted by the Zoning Officer where strict application of these design standards is impractical due to physical constraints and topographic conditions of the site.
B.
Zoning Compliance Permit
A Zoning Compliance Permit may be applied for prior to, or concurrent with, the submittal
of building plans. Compliance with the provisions of this section shall be determined
from inspection of site plans, building elevations and a signage plan at the time
of zoning compliance review. The Zoning Compliance Permit may contain conditions of
approval.
C.
Building Facades
A primary façade is a side of a building that faces a public or private street, faces residential development or contains a primary customer entrance. A secondary façade is a side of a building that is not a primary façade but is visible from a public or private street.
Figure 20.40-11 Primary and Secondary Facades
D.
Building Orientation
Buildings shall be oriented to face public and private streets. Mid-block buildings shall be oriented to face the street. Corner-lot buildings shall "hold the corner" meaning at, or close to, the front and street side property lines, unless it is shown that there are compelling site conditions that necessitate a
different orientation.
Figure 20.40-12 Building Orientation Standards
E.
Customer Entrance
Buildings shall have at least one customer entrance which is clearly defined and highly visible
facing the street or public right-of-way.
F.
Trash Receptacles
Trash receptacles shall be consolidated.
G.
Parking
Parking areas shall not be located between the building and a public or private street. Surface parking must be located behind the building or within or under the building. When the depth of the parcel is insufficient to permit required parking behind the building, parking may be located to the side of the building provided that it does not occupy more than 50% of the street frontage and is separated from the sidewalk by perimeter parking lot landscaping in accordance with 20.65.050. If the parking lot perimeter landscaping requirements of 20.65.050 do not apply, the parking must be separated from the sidewalk by a solid wall between
36 and 42 inches in height. Chapter 12.22 contains parking facility standards.
H.
Neighborhood Commercial
These standards shall apply to certain non-residential uses in the B1 and B2 zoning
districts. Primary facades shall incorporate at least four of the following options
and secondary facades shall incorporate at least three of the following options. The
options are:
1.
Provide color variation in the building façade, including building trim or accent areas;
2.
Provide building façade modulation, such as projections, recesses, offset planes, overhangs, arcades and/or clearly defined, highly visible pedestrian entrances encompassing at least 75% of the first story of the building façade. No uninterrupted (un-modulated) length of the façade shall exceed 60 feet in length. The break in the facade shall be at least six feet in length and a minimum two feet in depth;
3.
Provide exterior materials that are clearly visibly texturally diverse. Predominant exterior building materials may not include smooth-faced concrete block, tilt up concrete panels or prefabricated steel panels. This is not intended to exclude the use of architectural metal wall systems;
4.
Incorporate windows, doors and other transparencies to encompass at least 30% of the first story of the building façade between finished grade and 12 feet above grade. Darkly tinted, mirrored or highly reflective glazing or doors with less than 50% glass may not be counted toward minimum glazed area requirements;
5.
Provide varied roof lines and multiple roof planes, with three or more roof slope planes, or a rooftop garden or rooftop deck; varied roof lines should not preclude the installation of renewable energy systems;
6.
Provide a primary customer entrance which is clearly defined and highly visible facing the street or public right-of-way. Where a customer entrance is provided to meet the requirement in 20.40.170.E. it shall be counted for that facade;
7.
Provide a ground-level covered entryway a minimum of eight feet wide and six feet deep.
I.
General Commercial
This standard shall apply to certain non-residential uses in the C1, C2, CBD, M1R
and M1 zoning districts. Primary and secondary facades shall incorporate at least
three of the following options. The options are:
1.
Provide color variation in the building façade, including building trim or accent areas;
2.
Provide building façade modulation, such as projections, recesses, off-set planes, overhangs, arcades and/or clearly defined, highly visible pedestrian entrances encompassing at least 75% of the first story of the building façade. No uninterrupted (un-modulated) length of the façade shall exceed 80 feet in length. The break in the facade shall be at least eight feet in length and a minimum two feet in depth;
3.
Provide exterior materials that are clearly visibly texturally diverse. Predominant exterior building materials may not include smooth-faced concrete block, tilt up concrete panels or prefabricated steel panels. This is not intended to exclude the use of architectural metal wall systems;
4.
Incorporate windows, doors and other transparencies to encompass at least 25% of the first story of the building façade between finished grade and 12 feet above grade. Darkly tinted, mirrored or highly reflective glazing or doors with less than 50% glass may not be counted toward minimum glazed area requirements;
5.
Provide varied roof lines and multiple roof planes, with three or more roof slope planes, or a rooftop garden or rooftop deck; varied roof lines should not preclude the installation of renewable energy systems;
6.
Provide a primary customer entrance which is clearly defined and highly visible facing the street or public right-of-way. Where a customer entrance is provided to meet the requirement in 20.40.170.E. it shall be counted as meeting one of the design alternatives for that façade.
Figure 20.40-13 Building Incorporating All General Commercial Design Alternatives
(Ord. 3769, 2025; Ord. 3733, 2024; Ord. 3723, 2023; Ord. 3609, 2018; Ord. 3559, 2015)
Note— Interim provisions of Ord. 3769 expire March 24, 2026.
Commentary: Townhome vs. Townhouse - Townhouse refers to a residential building containing more than one dwelling unit, each located on its own parcel or TED ownership unit with a common or abutting wall and that each has its own external entrance as described in 20.05.030.B.3, and is required to meet standards detailed in 20.40.140. Townhome Exemption Development refers to a development type consisting of residential dwellings that may be single unit or townhouse and owned in fee simple on TED Ownership Units (TOUs) and located on a TED Parcel as described in (20.05.040.D).
A.
Applicability
1.
The following administrative review standards apply to Townhome Exemption Development (TED) projects of ten or fewer dwelling units in RT5.4, RT10, and all R districts (except R3), or 20 or fewer dwelling units in RT2.7, R3, and all RM, B, C, and M1R districts. Developments that exceed these numbers are not permitted through the TED process.
2.
The only permitted building types that may be included in a TED project are detached houses, two-unit townhouses, and 3+-unit townhouses as described in Section 20.05.030 and as allowed in the applicable zoning district.
3.
Two unit townhouse and 3+-unit townhouse building types as part of TED projects must also comply with Section 20.40.140, Townhouse Standards.
4.
TED shall not be used for nonresidential developments.
5.
TED projects must meet all applicable City Municipal regulations, including Title 12 and Title 20.
6.
TED is only permitted on parcels in zoning districts described in Title 20.
7.
Community Land Trusts may be reviewed as TED if applicable.
8.
If the number of townhome units and layout are disclosed as part of a subdivision review, then the maximum unit count can be exceeded by up to 150% of the maximum stated in 20.40.180.A.1.
B.
Conditions Not Suitable for TED
If the subject property contains any of the following conditions, it is not suitable
for development through the TED process and is not permitted for TED:
1.
Any portion of the subject property that contains land with areas designated by FEMA as Floodways and Special Flood Hazard Areas (SFHAs) subject to inundation by the one percent Annual Chance of Flood, or designated Zone X behind levee.
a.
In situations where the proposed TED project does not include any disturbance of the area defined in 20.40.180.B.1, and the SFHA is not an Approximate A, the Zoning Officer is authorized to waive 20.40.180.B.1, subject to the following:
(1)
For all development on the TED Parcel, the lowest floor and mechanical shall be two feet above Base Flood Elevation (BFE) and pre and post-elevation certificates are required for primary structures (including attachedgarages); and
(2)
Lands described within the SFHA shall be surveyed and designated as Common Area/No Build in the project application and in the survey accompanying the final TED Declaration.
b.
For sites that are designated Zone X behind levee, for all primary structures (including attachedgarages), the lowest floor and mechanical shall be two feet above BFE and pre and post-elevation certificates are required.
2.
Any portion of the subject property includes land with a slope of greater than 25%.
a.
In situations where the proposed TED project does not include any disturbance of the area with slopes over 25%, and those areas with slope over 25% are surveyed and designated No Build/No Improvement zones in the project application and in the survey accompanying the final TED declaration, the Zoning Officer is authorized to waive 20.40.180.B.2.
3.
Any land that is already included in a filed TED Declaration.
4.
Any property requiring dedicated public right-of-way as determined by the Development Services Director in consultation with the City Engineer.
a.
Reasons for requiring dedicated public right-of-way include, but are not limited to:
(1)
Allowing for public motorized and non-motorized connections;
(2)
Allowing for provision of emergency services; or
(3)
Completing road sections called for in applicable adopted City Plans or Resolutions.
b.
In situations where the City Engineer finds that public right-of-way is necessary, and the developer agrees to dedication of that public right-of-way, then the project may proceed through TED review.
Commentary: There are some situations where in order to best provide for orderly development and protect for the general health, safety and welfare of the community, development should include the creation of new public right-of-way, and should be directed to the subdivision process.
C.
Setbacksand Separations
Minimum setbacks that apply to TED Parcels are found in Table 20.05-3, unless otherwise noted. Building separation requirements
apply for structures within a TED Parcel as well. Refer to 20.110.050.F for specific information on how setbacks and building separation requirements apply to TED projects.
D.
On-Site Constraints
Land that is subject to hazards such as swelling soils, subsidence, landslides, drainage issues or concerns, high groundwater, and steep slopes, shall not cause any unmitigated adverse impacts on adjacent or nearby lands. Land
with these hazards shall not receive zoning compliance approval until an engineering
design sufficient to alleviate the foregoing hazard has been submitted by the applicant
as follows:
1.
Land with slopes averaging 15% or more: Provide a slope category map (20.50.010.C.1.a). Provide a complete geotechnical report by a geotechnical engineer with a grading and drainage plan and stormwater plan that evaluates the safety of construction on the subject property.
a.
Each TED ownership unit (TOU) must have at least a 2,000 square foot contiguous building and disturbance area with an average slope of no more than 25%. See 20.50.010.B.1 for average slope determination.
b.
Building and disturbance is prohibited on slopes of greater than 25% outside the minimum contiguous building and disturbance area within each TOU.
2.
Land with the potential for expansive soils, landslides, slope instability, and high groundwater: Provide a complete geotechnical report prepared by a geotechnical engineer with a grading and drainage plan and stormwater plan that evaluates the safety of construction on the subject property and includes an evaluation of groundwater depth relative to basement construction.
3.
A complete grading and drainage plan and stormwater plan is required including storm drainage calculations for a 100-year frequency 24-hour storm to show that stormwater shall be detained on-site at pre-development levels, subject to review and approval by the City Engineer.
E.
Infrastructure and Fire Safety
All infrastructure shall meet the standards in Title 12 and be approved by Development
Services Engineering Division and meet the requirements of the City of Missoula Standards
and Specifications Manual. TED projects are subject to compliance with the adopted Fire Code.
1.
Garage access off of a public or private road must be a minimum of 20 feet from back of curb or edge of sidewalk, whichever is closer.
2.
Garage or surface parking access off of a public or private alley must meet engineering requirements.
3.
All public and/or private streets, roads, woonerfs, alleys, and/or driveways must meet engineering and fire code requirements.
4.
Applicable internal motorized and non-motorized access routes will be required and evaluated by the Development Services Director and City Engineer in order to address public health and safety, allow for access to mail and garbage facilities, and meet the applicable goals and policies of any relevant and adopted community plans.
5.
TED Parcels must provide pedestrian access in the following ways:
a.
If a TED Parcel is adjacent to a public or private street, each TOU shall be provided pedestrian access to that street. Where a TED Parcel is adjacent to more than one street, pedestrian access for each TOU shall be provided to at least one of those streets.
b.
If a TED parcel is adjacent to a public or private alley, each TOU shall be provided pedestrian access to that alley.
F.
Blocks
Blocks shall be designed to assure traffic safety and ease of non-motorized and motorized
circulation.
1.
Block lengths shall not exceed 480 feet in length unless topographic constraints are present as confirmed by the Zoning Officer in consultation with the City Engineer. In cases where maximum block length is waived, block lengths exceeding this standard should only be allowed for the most minimal variation necessary.
2.
Non-motorized access easements and installation of pedestrian facilities that create a break within a block may be required where there is a need for non-motorized connectivity.
3.
TOU's shall not be through parcels.
G.
Transit
If the Townhome Exemption Development is more than ten dwelling units and within one-fourth mile of an established public transit or school bus route,
bus stop facilities may be required by the City Engineer. If the Townhome Exemption Development parcelis not in the Missoula Urban Transportation District, a petition to annex into the
District shall be provided prior to receiving zoning compliance approval.
H.
Review Process and Submittal Requirements
1.
TED projects shall be submitted in their entirety in one townhome exemption application and reviewed in one zoning compliance permit (ZCP) application in compliance with section 20.85.120.
2.
The zoning compliance permit will lapse and have no further effect two years after it is issued by the Zoning Officer and the townhome exemption approval is rendered invalid unless:
a.
The Declaration has been filed with the County Clerk and Recorder, or
b.
The Zoning Officer has extended the ZCP expiration period for no more than one year after determining that there are circumstances warranting the extension. Requests for extensions must be submitted to the Zoning Officer before the ZCP expires. An extension granted for the ZCP shall be subject to the applicable zoning regulations in place at the time the Zoning Officer grants the time extension.
3.
The Zoning Officer is authorized to require additional materials for review beyond what is required through 20.85.120.
4.
TED Projects of more than five dwelling units require the review and approval of the Fire Chief or their designee.
5.
Information submitted at the time of a subdivision review approved under MCA § 76-3, parts 5 and 6 may need to be resubmitted and updated if the subdivision submittal packet did not expressly contemplate the proposed TED project.
Commentary: In situations where a development is large enough that it must first go through subdivision before filing declarations for TED Parcels on the new lots, the fastest and most comprehensive way for the project to be reviewed and processed is all together during subdivision review. Expressly contemplated means that a site plan indicating access and number, size and location of TED Ownership Units was reviewed as part of the subdivision review.
6.
If phasing is proposed within a TED project, a phasing plan shall be submitted with the initial zoning compliance permit for the entirety of the TED development, and is subject to review and approval by the Zoning Officer and the City Engineer.
a.
A phasing plan shall be subject to the following criteria:
(1)
The first phase shall include all proposed dedicated public right-of-way (if the right-of-way is accepted by the Development Services Director in consultation with the City Engineer), and any essential infrastructure as determined by the Development Services Director and the City Engineer.
(2)
The deadline to establish each new phase shall be a maximum of two years from when the previous phase was established, starting with the initial declaration. The phasing plan shall not be for a duration of longer than four years for a TED of five or fewer dwelling units and a duration of longer than eight years for a TED of six or more dwelling units.
(3)
If it is deemed that future infrastructure is necessary for orderly development, then the developer shall include an improvements agreement with security for future installation of infrastructure.
(4)
TED projects that include phasing do not need to provide information on building design, such as elevations or interior floor plans, for those structures not included in the first phase.
(5)
The TED declaration shall label the portion of the site that will include future phases as a TED ownership unit (TOU), not as common area.
b.
At the time a TED declaration is amended to add a new phase, the applicant shall meet all of the following requirements:
(1)
Phases shall be submitted sequentially in the order approved with the initial zoning compliance permit for the entire TED development.
(2)
Amendment of a TED declaration to add a new phase requires approval of a zoning compliance permit.
(3)
Each phase shall be subject to the regulations in effect at the time of submittal of the zoning compliance permit for that phase.
(4)
Phases shall match the layout and number of units per phase in the phasing plan approved with the initial zoning compliance permit for the entire TED development.
I.
TED Declarations
1.
Townhome Exemption Development (TED) projects shall be filed as one townhome exemption declaration per TED parcel.
2.
When phasing is proposed for a TED project, the phasing plan for the entire TED project shall be included in the original TED declaration.
3.
Before filing a TED Declaration:
a.
Prior to when the declaration is filed by the Clerk and Recorder, the final TED declaration must be reviewed by the Zoning Officer.
b.
All infrastructure improvements, including, but not limited to, roads, curbs, gutters, utilities, sidewalks, boulevard improvements, stormwater facilities, and drainage are installed, and approved by the City Engineer, or an estimate of probable cost is provided and an improvements agreement guaranteed by a security for the remaining infrastructure is approved by Development Services.
c.
Any required public access easement must be filed.
4.
Amendments to filed TED declarations:
a.
Approval of a new zoning compliance permit is required for all amendments to filed TED declarations unless the Zoning Officer has determined that the amendment complies with the following criteria:
(1)
Incidental changes or modifications to building design; and
(2)
Changes that do not affect site plan layout, easements, phasing, infrastructure improvements, or other Municipal Code requirements.
b.
When phasing is proposed for a TED project, phases are established through amendment of the original TED declaration. Each new phase shall be reviewed for zoning compliance subject to 20.40.180.I.6.b.
(Ord. 3769, 2025; Ord. 3733, 2024; Ord. 3723, 2023; Ord. 3648, 2019; Ord. 3609, 2018; Ord. 3570, 2016)
Note— Interim provisions of Ord. 3769 expire March 24, 2026.